Public Member Functions

ilObjCourseGUI Class Reference

Inheritance diagram for ilObjCourseGUI:
Collaboration diagram for ilObjCourseGUI:

Public Member Functions

 ilObjCourseGUI ($a_data, $a_id, $a_call_by_reference, $a_prepare_output=true)
 Constructor public.
 saveObject ()
 save object public
 ilObjCourseGUI ($a_data, $a_id, $a_call_by_reference, $a_prepare_output=true)
 Constructor public.
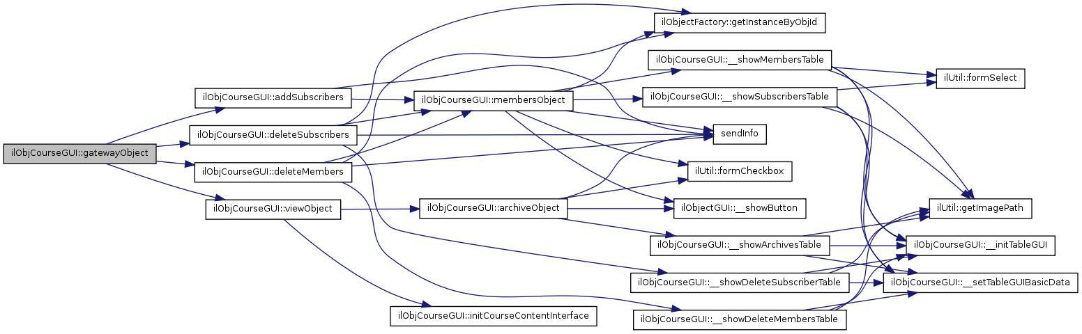
 gatewayObject ()
 cancelMemberObject ()
 canceledObject is called when operation is canceled, method links back public
 viewObject ()
 list childs of current object
 detailsObject ()
 editObject ()
 edit object
 updateObject ()
 updates object entry in object_data
 saveObject ()
 save object public
 archiveObject ()
 archiveAdminObject ($a_show_confirm=false)
 downloadArchivesObject ()
 deleteArchivesObject ()
 performDeleteArchivesObject ()
 selectArchiveLanguageObject ()
 addXMLArchiveObject ()
 addHTMLArchiveObject ()
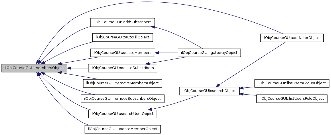
 membersObject ()
 editMemberObject ()
 updateMemberObject ()
 addUserObject ()
 addSubscribers ()
 autoFillObject ()
 deleteSubscribers ()
 unsubscribeObject ()
 performUnsubscribeObject ()
 deleteMembers ()
 removeMembersObject ()
 removeSubscribersObject ()
 searchUserObject ()
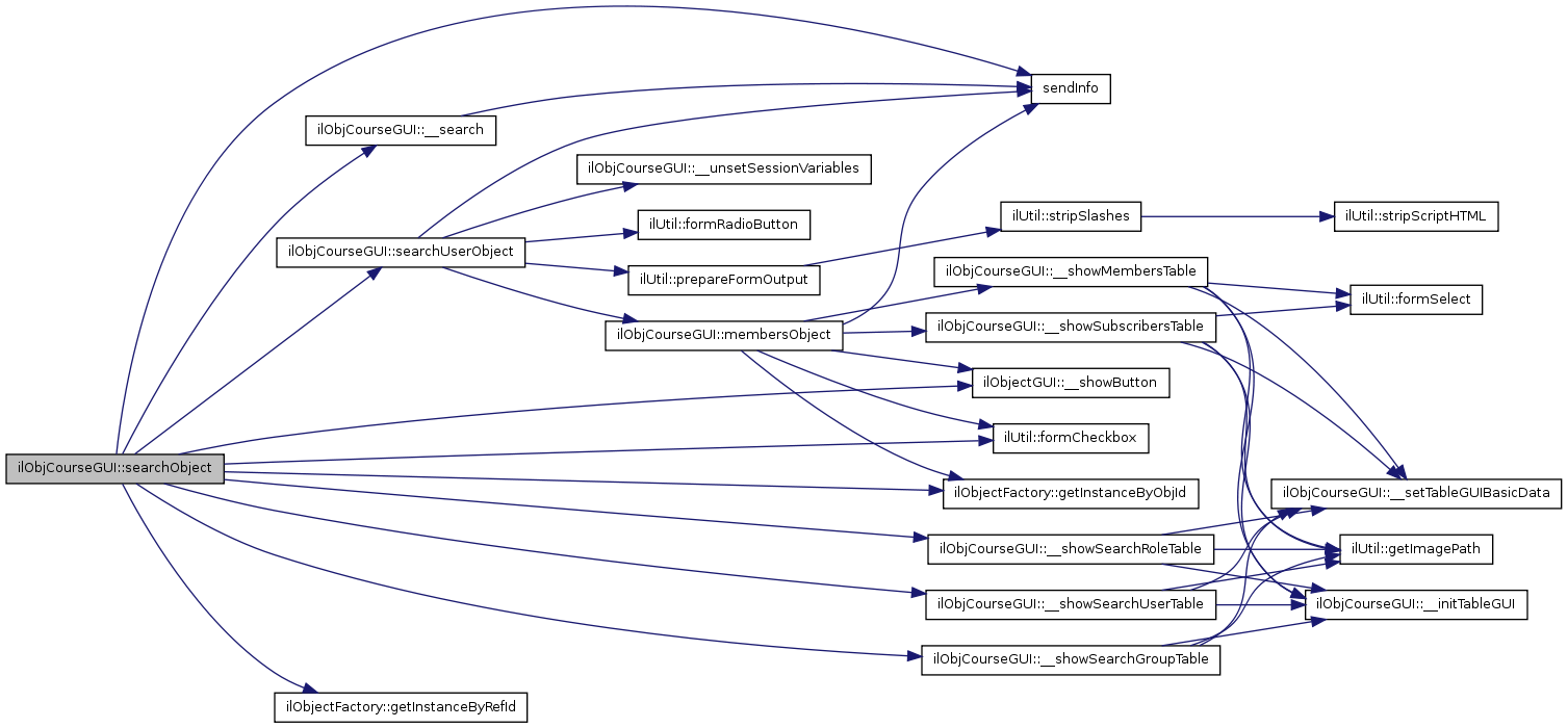
 searchObject ()
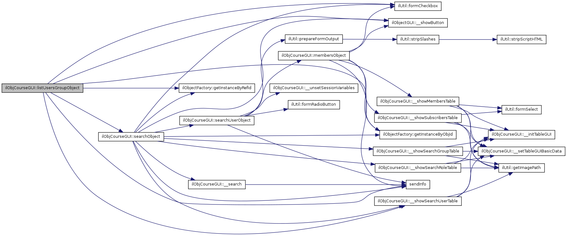
 listUsersGroupObject ()
 listUsersRoleObject ()
 getTabs (&$tabs_gui)
 get tabs abstract method.
 printMembersObject ()
 editMetaObject ()
 editMeta ()
 saveMetaObject ()
 saveMeta ()
 chooseMetaSectionObject ()
 chooseMetaSection ()
 addMetaObject ()
 addMeta ()
 deleteMetaObject ()
 deleteMeta ()
__initTableGUI ()
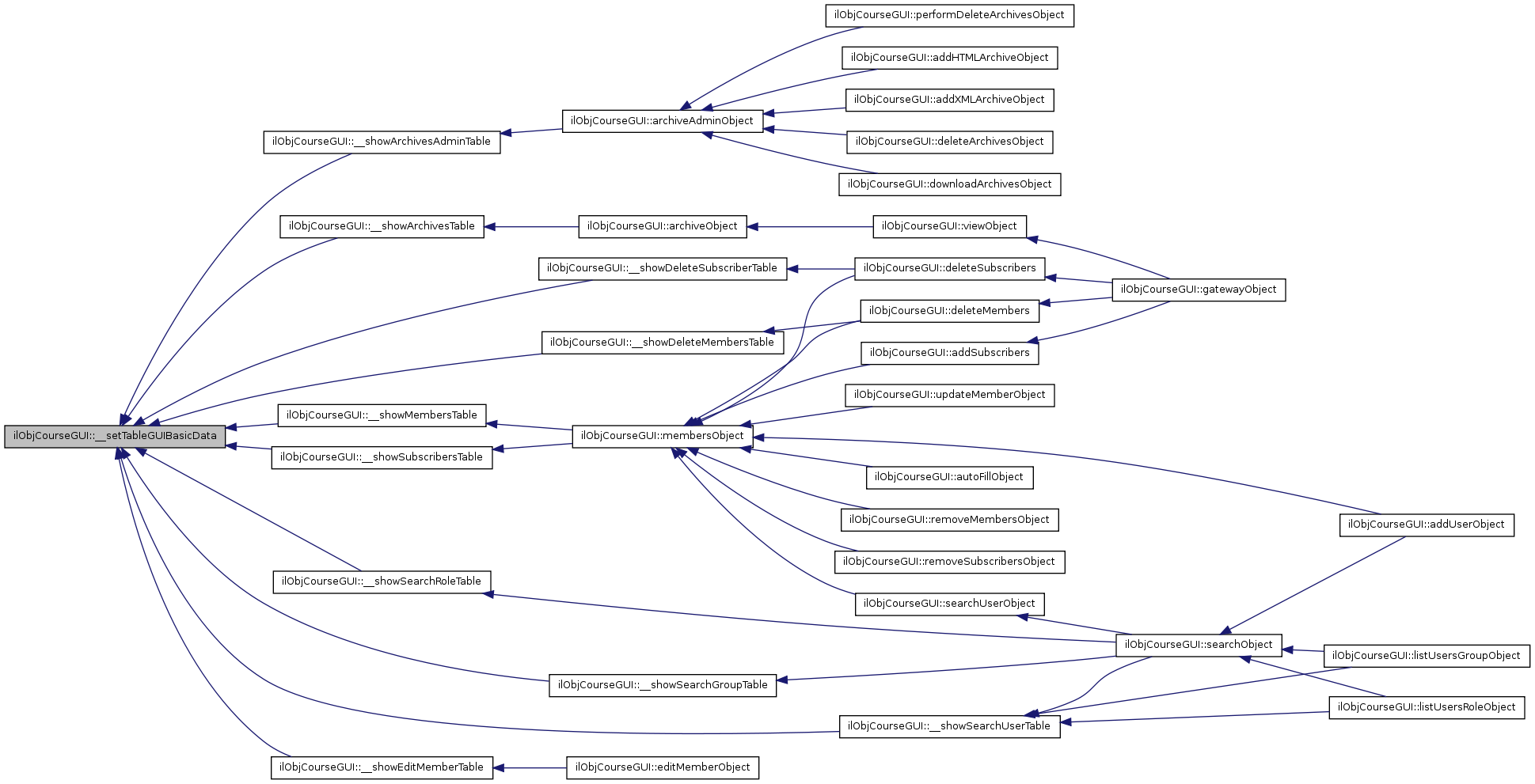
 __setTableGUIBasicData (&$tbl, &$result_set, $from="")
 standard implementation for tables use 'from' variable use different initial setting of table
 __showEditMemberTable ($a_result_set)
 __showSearchUserTable ($a_result_set, $a_cmd="search")
 __showSearchGroupTable ($a_result_set)
 __showSearchRoleTable ($a_result_set)
 __showDeleteMembersTable ($a_result_set)
 __showDeleteSubscriberTable ($a_result_set)
 __showArchivesTable ($a_result_set, $a_download_perm)
 __showArchivesAdminTable ($a_result_set)
 __showMembersTable ($a_result_set)
 __showSubscribersTable ($a_result_set)
 __search ($a_search_string, $a_search_for)
 __initMetaDataGUI ()
 __getDateSelect ($a_type, $a_varname, $a_selected)
 __toUnix ($a_time_arr)
 __unsetSessionVariables ()
executeCommand ()
 execute command
 _forwards ()
 initCourseContentInterface ()
 cciEditObject ()
 cciUpdateObject ()
 cciMoveObject ()
 initConditionHandlerGUI ($item_id)
 chi_updateObject ()
 chi_deleteObject ()
 delete condition(s)
 chi_selectorObject ()
 chi_assignObject ()

Detailed Description

Definition at line 37 of file class.ilObjCourseGUI.php.


Member Function Documentation

ilObjCourseGUI::__getDateSelect ( a_type,
a_varname,
a_selected 
)

Definition at line 2813 of file class.ilObjCourseGUI.php.

References formSelect().

Referenced by editObject().

        {
                switch($a_type)
                {
                        case "minute":
                                for($i=0;$i<=60;$i++)
                                {
                                        $days[$i] = $i < 10 ? "0".$i : $i;
                                }
                                return ilUtil::formSelect($a_selected,$a_varname,$days,false,true);

                        case "hour":
                                for($i=0;$i<24;$i++)
                                {
                                        $days[$i] = $i < 10 ? "0".$i : $i;
                                }
                                return ilUtil::formSelect($a_selected,$a_varname,$days,false,true);

                        case "day":
                                for($i=1;$i<32;$i++)
                                {
                                        $days[$i] = $i < 10 ? "0".$i : $i;
                                }
                                return ilUtil::formSelect($a_selected,$a_varname,$days,false,true);
                        
                        case "month":
                                for($i=1;$i<13;$i++)
                                {
                                        $month[$i] = $i < 10 ? "0".$i : $i;
                                }
                                return ilUtil::formSelect($a_selected,$a_varname,$month,false,true);

                        case "year":
                                for($i = date("Y",time());$i < date("Y",time()) + 3;++$i)
                                {
                                        $year[$i] = $i;
                                }
                                return ilUtil::formSelect($a_selected,$a_varname,$year,false,true);
                }
        }

Here is the call graph for this function:

Here is the caller graph for this function:

ilObjCourseGUI::__initMetaDataGUI (  ) 

Definition at line 2801 of file class.ilObjCourseGUI.php.

Referenced by addMetaObject(), chooseMetaSectionObject(), deleteMetaObject(), editMetaObject(), and saveMetaObject().

        {
                include_once "./classes/class.ilMetaDataGUI.php";

                if(!is_object($this->meta_gui))
                {
                        $this->meta_gui =& new ilMetaDataGUI();
                        $this->meta_gui->setObject($this->object);
                }
        }

Here is the caller graph for this function:

& ilObjCourseGUI::__initTableGUI (  ) 

Reimplemented from ilObjectGUI.

Definition at line 2138 of file class.ilObjCourseGUI.php.

Referenced by __showArchivesAdminTable(), __showArchivesTable(), __showDeleteMembersTable(), __showDeleteSubscriberTable(), __showEditMemberTable(), __showMembersTable(), __showSearchGroupTable(), __showSearchRoleTable(), __showSearchUserTable(), and __showSubscribersTable().

        {
                include_once "./classes/class.ilTableGUI.php";

                return new ilTableGUI(0,false);
        }

Here is the caller graph for this function:

ilObjCourseGUI::__search ( a_search_string,
a_search_for 
)

Definition at line 2776 of file class.ilObjCourseGUI.php.

References $_SESSION, and sendInfo().

Referenced by searchObject().

        {
                include_once("./classes/class.ilSearch.php");

                $this->lng->loadLanguageModule("content");

                $search =& new ilSearch($_SESSION["AccountId"]);
                $search->setPerformUpdate(false);
                $search->setSearchString($a_search_string);
                $search->setCombination("and");
                $search->setSearchFor(array(0 => $a_search_for));
                $search->setSearchType('new');

                if($search->validate($message))
                {
                        $search->performSearch();
                }
                else
                {
                        sendInfo($message,true);
                        $this->ctrl->redirect($this,"searchUser");
                }
                return $search->getResultByType($a_search_for);
        }               

Here is the call graph for this function:

Here is the caller graph for this function:

ilObjCourseGUI::__setTableGUIBasicData ( &$  tbl,
&$  result_set,
a_from = "" 
)

standard implementation for tables use 'from' variable use different initial setting of table

Reimplemented from ilObjectGUI.

Definition at line 2146 of file class.ilObjCourseGUI.php.

References $_GET, and $tbl.

Referenced by __showArchivesAdminTable(), __showArchivesTable(), __showDeleteMembersTable(), __showDeleteSubscriberTable(), __showEditMemberTable(), __showMembersTable(), __showSearchGroupTable(), __showSearchRoleTable(), __showSearchUserTable(), and __showSubscribersTable().

        {
        switch($from)
                {
                        case "members":
                                $offset = $_GET["update_members"] ? $_GET["offset"] : 0;
                                $order = $_GET["update_members"] ? $_GET["sort_by"] : 'login';
                                $direction = $_GET["update_members"] ? $_GET["sort_order"] : '';
                                break;

                        case "subscribers":
                                $offset = $_GET["update_subscribers"] ? $_GET["offset"] : 0;
                                $order = $_GET["update_subscribers"] ? $_GET["sort_by"] : 'login';
                                $direction = $_GET["update_subscribers"] ? $_GET["sort_order"] : '';
                                break;
                                
                        case "group":
                                $offset = $_GET["offset"];
                        $order = $_GET["sort_by"] ? $_GET["sort_by"] : "title";
                                $direction = $_GET["sort_order"];
                                break;
                                
                        case "role":
                                $offset = $_GET["offset"];
                        $order = $_GET["sort_by"] ? $_GET["sort_by"] : "title";
                                $direction = $_GET["sort_order"];
                                break;

                        default:
                                $offset = $_GET["offset"];
                                // init sort_by (unfortunatly sort_by is preset with 'title'
                        if ($_GET["sort_by"] == "title" or empty($_GET["sort_by"]))
                {
                    $_GET["sort_by"] = "login";
                }
                $order = $_GET["sort_by"];
                                $direction = $_GET["sort_order"];
                                break;
                }

                $tbl->setOrderColumn($order);
                $tbl->setOrderDirection($direction);
                $tbl->setOffset($offset);
                $tbl->setLimit($_GET["limit"]);
                $tbl->setMaxCount(count($result_set));
                $tbl->setFooter("tblfooter",$this->lng->txt("previous"),$this->lng->txt("next"));
                $tbl->setData($result_set);
        }

Here is the caller graph for this function:

ilObjCourseGUI::__showArchivesAdminTable ( a_result_set  ) 

Definition at line 2577 of file class.ilObjCourseGUI.php.

References $_GET, $tbl, ilObjectGUI::$tpl, __initTableGUI(), __setTableGUIBasicData(), and ilUtil::getImagePath().

Referenced by archiveAdminObject().

        {
                #$actions = array("deleteArchivesObject"        => $this->lng->txt("crs_delete_archive"));

                $tbl =& $this->__initTableGUI();
                $tpl =& $tbl->getTemplateObject();

                // SET FORMAACTION
                $tpl->setCurrentBlock("tbl_form_header");

                $tpl->setVariable("FORMACTION",$this->ctrl->getFormAction($this));
                $tpl->parseCurrentBlock();

                $tpl->setCurrentBlock("tbl_action_row");

                $tpl->setVariable("COLUMN_COUNTS",6);
                $tpl->setVariable("IMG_ARROW", ilUtil::getImagePath("arrow_downright.gif"));

                $tpl->setCurrentBlock("tbl_action_btn");
                #$tpl->setVariable("SELECT_ACTION",ilUtil::formSelect(1,"action",$actions,false,true));
                $tpl->setVariable("BTN_NAME","deleteArchives");
                $tpl->setVariable("BTN_VALUE",$this->lng->txt("delete"));
                $tpl->parseCurrentBlock();

                $tpl->setCurrentBlock("tbl_action_btn");
                $tpl->setVariable("BTN_NAME","downloadArchives");
                $tpl->setVariable("BTN_VALUE",$this->lng->txt("download"));
                $tpl->parseCurrentBlock();

                $tpl->setCurrentBlock("tbl_action_row");
                $tpl->setVariable("TPLPATH",$this->tpl->tplPath);
                $tpl->parseCurrentBlock();

                $tbl->setTitle($this->lng->txt("crs_header_archives"),"icon_crs.gif",$this->lng->txt("crs_header_archives"));
                $tbl->setHeaderNames(array('',
                                                                   $this->lng->txt("crs_file_name"),
                                                                   $this->lng->txt("crs_create_date"),
                                                                   $this->lng->txt("crs_size"),
                                                                   $this->lng->txt("crs_archive_lang"),
                                                                   $this->lng->txt("crs_archive_type")));
                $tbl->setHeaderVars(array("",
                                                                  "name",
                                                                  "type",
                                                                  "date",
                                                                  "language",
                                                                  "size"),
                                                        array("ref_id" => $this->object->getRefId(),
                                                                  "cmd" => "archiveAdmin",
                                                                  "cmdClass" => "ilobjcoursegui",
                                                                  "cmdNode" => $_GET["cmdNode"]));
                $tbl->setColumnWidth(array("4%","26%","20%","10%","20%"));


                $this->__setTableGUIBasicData($tbl,$a_result_set,"archive");
                $tbl->render();

                $this->tpl->setVariable("ARCHIVE_TABLE",$tbl->tpl->get());

                return true;
        }

Here is the call graph for this function:

Here is the caller graph for this function:

ilObjCourseGUI::__showArchivesTable ( a_result_set,
a_download_perm 
)

Definition at line 2495 of file class.ilObjCourseGUI.php.

References $_GET, $tbl, ilObjectGUI::$tpl, __initTableGUI(), __setTableGUIBasicData(), and ilUtil::getImagePath().

Referenced by archiveObject().

        {
                $tbl =& $this->__initTableGUI();
                $tpl =& $tbl->getTemplateObject();

                // SET FORMAACTION
                $tpl->setCurrentBlock("tbl_form_header");

                $tpl->setVariable("FORMACTION",$this->ctrl->getFormAction($this));
                $tpl->parseCurrentBlock();

                if($a_download_perm)
                {
                        $tpl->setCurrentBlock("tbl_action_row");
                        $tpl->setVariable("COLUMN_COUNTS",6);
                        $tpl->setVariable("IMG_ARROW", ilUtil::getImagePath("arrow_downright.gif"));

                        #$tpl->setCurrentBlock("tbl_action_btn");
                        #$tpl->setVariable("BTN_NAME","deleteArchives");
                        #$tpl->setVariable("BTN_VALUE",$this->lng->txt("delete"));
                        #$tpl->parseCurrentBlock();

                        $tpl->setCurrentBlock("tbl_action_btn");
                        $tpl->setVariable("BTN_NAME","downloadArchives");
                        $tpl->setVariable("BTN_VALUE",$this->lng->txt("download"));
                        $tpl->parseCurrentBlock();

                        $tpl->setCurrentBlock("tbl_action_row");
                        $tpl->setVariable("TPLPATH",$this->tpl->tplPath);
                        $tpl->parseCurrentBlock();
                }
                $tbl->setTitle($this->lng->txt("crs_header_archives"),"icon_crs.gif",$this->lng->txt("crs_header_archives"));

                if($a_download_perm)
                {
                        $header_names = array('',
                                                                  $this->lng->txt("crs_file_name"),
                                                                  $this->lng->txt("crs_create_date"),
                                                                  $this->lng->txt("crs_size"),
                                                                  $this->lng->txt("crs_archive_lang"),
                                                                  $this->lng->txt("crs_archive_type"));

                        $header_vars = array("",
                                                                 "name",
                                                                 "type",
                                                                 "date",
                                                                 "lang",
                                                                 "size");
                        $column_width = array("4%","26%","20%","10%","20%");
                }
                else
                {
                        $header_names = array($this->lng->txt("crs_file_name"),
                                                                  $this->lng->txt("crs_create_date"),
                                                                  $this->lng->txt("crs_size"),
                                                                  $this->lng->txt("crs_archive_lang"),
                                                                  $this->lng->txt("crs_archive_type"));

                        $header_vars = array("name",
                                                                 "type",
                                                                 "date",
                                                                 "lang",
                                                                 "size");
                        $column_width = array("28%","22%","10%","20%");
                }
                
                $tbl->setHeaderNames($header_names);
                $tbl->setHeaderVars($header_vars,
                                                        array("ref_id" => $this->object->getRefId(),
                                                                  "cmd" => "archive",
                                                                  "cmdClass" => "ilobjcoursegui",
                                                                  "cmdNode" => $_GET["cmdNode"]));
                $tbl->setColumnWidth($column_width);


                $this->__setTableGUIBasicData($tbl,$a_result_set,"archive");
                $tbl->render();

                $this->tpl->setVariable("ARCHIVE_TABLE",$tbl->tpl->get());

                return true;
        }

Here is the call graph for this function:

Here is the caller graph for this function:

ilObjCourseGUI::__showDeleteMembersTable ( a_result_set  ) 

Definition at line 2401 of file class.ilObjCourseGUI.php.

References $_GET, $tbl, ilObjectGUI::$tpl, __initTableGUI(), __setTableGUIBasicData(), and ilUtil::getImagePath().

Referenced by deleteMembers().

        {
                $tbl =& $this->__initTableGUI();
                $tpl =& $tbl->getTemplateObject();

                $tpl->setCurrentBlock("tbl_form_header");
                $tpl->setVariable("FORMACTION",$this->ctrl->getFormAction($this));
                $tpl->parseCurrentBlock();

                $tpl->setCurrentBlock("tbl_action_btn");
                $tpl->setVariable("BTN_NAME","cancelMember");
                $tpl->setVariable("BTN_VALUE",$this->lng->txt("cancel"));
                $tpl->parseCurrentBlock();

                $tpl->setCurrentBlock("tbl_action_btn");
                $tpl->setVariable("BTN_NAME","removeMembers");
                $tpl->setVariable("BTN_VALUE",$this->lng->txt("crs_delete_member"));
                $tpl->parseCurrentBlock();

                $tpl->setCurrentBlock("tbl_action_row");
                $tpl->setVariable("COLUMN_COUNTS",4);
                $tpl->setVariable("IMG_ARROW",ilUtil::getImagePath("arrow_downright.gif"));
                $tpl->parseCurrentBlock();

                $tbl->setTitle($this->lng->txt("crs_header_delete_members"),"icon_usr_b.gif",$this->lng->txt("crs_header_delete_members"));
                $tbl->setHeaderNames(array($this->lng->txt("username"),
                                                                   $this->lng->txt("firstname"),
                                                                   $this->lng->txt("lastname"),
                                                                   $this->lng->txt("role")));
                $tbl->setHeaderVars(array("login",
                                                                  "firstname",
                                                                  "lastname",
                                                                  "role"),
                                                        array("ref_id" => $this->object->getRefId(),
                                                                  "cmd" => "members",
                                                                  "cmdClass" => "ilobjcoursegui",
                                                                  "cmdNode" => $_GET["cmdNode"]));

                $tbl->setColumnWidth(array("25%","25%","25%","25%"));

                $this->__setTableGUIBasicData($tbl,$a_result_set);
                $tbl->disable('sort');
                $tbl->render();
                
                $this->tpl->setVariable("EDIT_MEMBER_TABLE",$tbl->tpl->get());

                return true;
        }

Here is the call graph for this function:

Here is the caller graph for this function:

ilObjCourseGUI::__showDeleteSubscriberTable ( a_result_set  ) 

Definition at line 2450 of file class.ilObjCourseGUI.php.

References $_GET, $tbl, ilObjectGUI::$tpl, __initTableGUI(), __setTableGUIBasicData(), and ilUtil::getImagePath().

Referenced by deleteSubscribers().

        {
                $tbl =& $this->__initTableGUI();
                $tpl =& $tbl->getTemplateObject();
                
                $tpl->setCurrentBlock("tbl_form_header");
                $tpl->setVariable("FORMACTION",$this->ctrl->getFormAction($this));
                $tpl->parseCurrentBlock();
                $tpl->setCurrentBlock("tbl_action_btn");
                $tpl->setVariable("BTN_NAME","cancelMember");
                $tpl->setVariable("BTN_VALUE",$this->lng->txt("cancel"));
                $tpl->parseCurrentBlock();
                $tpl->setCurrentBlock("tbl_action_btn");
                $tpl->setVariable("BTN_NAME","removeSubscribers");
                $tpl->setVariable("BTN_VALUE",$this->lng->txt("delete"));
                $tpl->parseCurrentBlock();
                $tpl->setCurrentBlock("tbl_action_row");
                $tpl->setVariable("COLUMN_COUNTS",4);
                $tpl->setVariable("IMG_ARROW",ilUtil::getImagePath("arrow_downright.gif"));
                $tpl->parseCurrentBlock();

                $tbl->setTitle($this->lng->txt("crs_header_delete_subscribers"),"icon_usr_b.gif",$this->lng->txt("crs_header_delete_members"));
                $tbl->setHeaderNames(array($this->lng->txt("username"),
                                                                   $this->lng->txt("firstname"),
                                                                   $this->lng->txt("lastname"),
                                                                   $this->lng->txt("crs_time")));
                $tbl->setHeaderVars(array("login",
                                                                  "firstname",
                                                                  "lastname",
                                                                  "sub_time"),
                                                        array("ref_id" => $this->object->getRefId(),
                                                                  "cmd" => "members",
                                                                  "cmdClass" => "ilobjcoursegui",
                                                                  "cmdNode" => $_GET["cmdNode"]));

                $tbl->setColumnWidth(array("25%","25%","25%","25%"));

                $this->__setTableGUIBasicData($tbl,$a_result_set);
                $tbl->render();

                $this->tpl->setVariable("EDIT_MEMBER_TABLE",$tbl->tpl->get());

                return true;
        }

Here is the call graph for this function:

Here is the caller graph for this function:

ilObjCourseGUI::__showEditMemberTable ( a_result_set  ) 

Definition at line 2197 of file class.ilObjCourseGUI.php.

References $_GET, $tbl, ilObjectGUI::$tpl, __initTableGUI(), __setTableGUIBasicData(), and ilUtil::getImagePath().

Referenced by editMemberObject().

        {
                $tbl =& $this->__initTableGUI();
                $tpl =& $tbl->getTemplateObject();

                // SET FORMACTION
                $tpl->setCurrentBlock("tbl_form_header");
                $this->ctrl->setParameter($this,"member_id",(int) $_GET["member_id"]);
                $tpl->setVariable("FORMACTION",$this->ctrl->getFormAction($this));
                $tpl->parseCurrentBlock();

                $tpl->setCurrentBlock("tbl_action_btn");
                $tpl->setVariable("BTN_NAME","members");
                $tpl->setVariable("BTN_VALUE",$this->lng->txt("cancel"));
                $tpl->parseCurrentBlock();

                $tpl->setCurrentBlock("tbl_action_btn");
                $tpl->setVariable("BTN_NAME","updateMember");
                $tpl->setVariable("BTN_VALUE",$this->lng->txt("save"));
                $tpl->parseCurrentBlock();

                $tpl->setCurrentBlock("tbl_action_row");
                $tpl->setVariable("COLUMN_COUNTS",5);
                $tpl->setVariable("IMG_ARROW",ilUtil::getImagePath("arrow_downright.gif"));
                $tpl->parseCurrentBlock();


                $tbl->setTitle($this->lng->txt("crs_header_edit_members"),"icon_usr_b.gif",$this->lng->txt("crs_header_members"));
                $tbl->setHeaderNames(array($this->lng->txt("username"),
                                                                   $this->lng->txt("firstname"),
                                                                   $this->lng->txt("lastname"),
                                                                   $this->lng->txt('crs_passed'),
                                                                   $this->lng->txt("crs_role_status")));
                $tbl->setHeaderVars(array("login",
                                                                  "firstname",
                                                                  "lastname",
                                                                  "passed",
                                                                  "role"),
                                                        array("ref_id" => $this->object->getRefId(),
                                                                  "cmd" => "members",
                                                                  "cmdClass" => "ilobjcoursegui",
                                                                  "cmdNode" => $_GET["cmdNode"]));

                $tbl->setColumnWidth(array("20%","20%","20%","20%","20%"));


                $this->__setTableGUIBasicData($tbl,$a_result_set);
                $tbl->disable('sort');
                $tbl->render();
                
                $this->tpl->setVariable("EDIT_MEMBER_TABLE",$tbl->tpl->get());
        }

Here is the call graph for this function:

Here is the caller graph for this function:

ilObjCourseGUI::__showMembersTable ( a_result_set  ) 

Definition at line 2638 of file class.ilObjCourseGUI.php.

References $_GET, ilObjectGUI::$actions, $tbl, ilObjectGUI::$tpl, __initTableGUI(), __setTableGUIBasicData(), ilUtil::formSelect(), and ilUtil::getImagePath().

Referenced by membersObject().

        {
                $actions = array("deleteMembersObject"  => $this->lng->txt("crs_delete_member"));

                $tbl =& $this->__initTableGUI();
                $tpl =& $tbl->getTemplateObject();

                // SET FORMACTION
                $tpl->setCurrentBlock("tbl_form_header");

                $tpl->setVariable("FORMACTION",$this->ctrl->getFormAction($this));
                $tpl->parseCurrentBlock();

                $tpl->setCurrentBlock("tbl_action_row");

                #$tpl->setCurrentBlock("input_text");
                #$tpl->setVariable("PB_TXT_NAME",'member');
                #$tpl->parseCurrentBlock();

                $tpl->setCurrentBlock("plain_button");
                $tpl->setVariable("PBTN_NAME","addUser");
                $tpl->setVariable("PBTN_VALUE",$this->lng->txt("crs_add_member"));
                $tpl->parseCurrentBlock();
                $tpl->setCurrentBlock("plain_buttons");
                $tpl->parseCurrentBlock();

                $tpl->setVariable("COLUMN_COUNTS",8);

                $tpl->setVariable("IMG_ARROW", ilUtil::getImagePath("arrow_downright.gif"));

                $tpl->setCurrentBlock("tbl_action_select");
                $tpl->setVariable("SELECT_ACTION",ilUtil::formSelect(1,"action",$actions,false,true));
                $tpl->setVariable("BTN_NAME","gateway");
                $tpl->setVariable("BTN_VALUE",$this->lng->txt("execute"));
                $tpl->parseCurrentBlock();
                $tpl->setCurrentBlock("tbl_action_row");
                $tpl->setVariable("TPLPATH",$this->tpl->tplPath);
                $tpl->parseCurrentBlock();

                $tbl->setTitle($this->lng->txt("crs_header_members"),"icon_usr_b.gif",$this->lng->txt("crs_header_members"));
                $tbl->setHeaderNames(array('',
                                                                   $this->lng->txt("username"),
                                                                   $this->lng->txt("firstname"),
                                                                   $this->lng->txt("lastname"),
                                                                   $this->lng->txt("crs_role"),
                                                                   $this->lng->txt("crs_status"),
                                                                   $this->lng->txt("crs_passed"),
                                                                   $this->lng->txt("crs_options")));
                $tbl->setHeaderVars(array("",
                                                                  "login",
                                                                  "firstname",
                                                                  "lastname",
                                                                  "role",
                                                                  "status",
                                                                  "passed",
                                                                  "options"),
                                                        array("ref_id" => $this->object->getRefId(),
                                                                  "cmd" => "members",
                                                                  "update_members" => 1,
                                                                  "cmdClass" => "ilobjcoursegui",
                                                                  "cmdNode" => $_GET["cmdNode"]));
                $tbl->setColumnWidth(array("","15%","15%","15%","15%","15%","15%"));


                $this->__setTableGUIBasicData($tbl,$a_result_set,"members");
                $tbl->render();

                $this->tpl->setVariable("MEMBER_TABLE",$tbl->tpl->get());

                return true;
        }

Here is the call graph for this function:

Here is the caller graph for this function:

ilObjCourseGUI::__showSearchGroupTable ( a_result_set  ) 

Definition at line 2307 of file class.ilObjCourseGUI.php.

References $_GET, $tbl, ilObjectGUI::$tpl, __initTableGUI(), __setTableGUIBasicData(), and ilUtil::getImagePath().

Referenced by searchObject().

        {
                $tbl =& $this->__initTableGUI();
                $tpl =& $tbl->getTemplateObject();

                $tpl->setCurrentBlock("tbl_form_header");
                $tpl->setVariable("FORMACTION",$this->ctrl->getFormAction($this));
                $tpl->parseCurrentBlock();

                $tpl->setCurrentBlock("tbl_action_btn");
                $tpl->setVariable("BTN_NAME","searchUser");
                $tpl->setVariable("BTN_VALUE",$this->lng->txt("back"));
                $tpl->parseCurrentBlock();

                $tpl->setCurrentBlock("tbl_action_btn");
                $tpl->setVariable("BTN_NAME","listUsersGroup");
                $tpl->setVariable("BTN_VALUE",$this->lng->txt("crs_list_users"));
                $tpl->parseCurrentBlock();

                $tpl->setCurrentBlock("tbl_action_row");
                $tpl->setVariable("COLUMN_COUNTS",5);
                $tpl->setVariable("IMG_ARROW",ilUtil::getImagePath("arrow_downright.gif"));
                $tpl->parseCurrentBlock();

                $tbl->setTitle($this->lng->txt("crs_header_edit_members"),"icon_usr_b.gif",$this->lng->txt("crs_header_edit_members"));
                $tbl->setHeaderNames(array("",
                                                                   $this->lng->txt("obj_grp"),
                                                                   $this->lng->txt("crs_count_members")));
                $tbl->setHeaderVars(array("",
                                                                  "title",
                                                                  "nr_members"),
                                                        array("ref_id" => $this->object->getRefId(),
                                                                  "cmd" => "search",
                                                                  "cmdClass" => "ilobjcoursegui",
                                                                  "cmdNode" => $_GET["cmdNode"]));

                $tbl->setColumnWidth(array("","80%","19%"));


                $this->__setTableGUIBasicData($tbl,$a_result_set,"group");
                $tbl->render();

                $this->tpl->setVariable("SEARCH_RESULT_TABLE",$tbl->tpl->get());

                return true;
        }

Here is the call graph for this function:

Here is the caller graph for this function:

ilObjCourseGUI::__showSearchRoleTable ( a_result_set  ) 

Definition at line 2354 of file class.ilObjCourseGUI.php.

References $_GET, $tbl, ilObjectGUI::$tpl, __initTableGUI(), __setTableGUIBasicData(), and ilUtil::getImagePath().

Referenced by searchObject().

        {
                $tbl =& $this->__initTableGUI();
                $tpl =& $tbl->getTemplateObject();

                $tpl->setCurrentBlock("tbl_form_header");
                $tpl->setVariable("FORMACTION",$this->ctrl->getFormAction($this));
                $tpl->parseCurrentBlock();

                $tpl->setCurrentBlock("tbl_action_btn");
                $tpl->setVariable("BTN_NAME","searchUser");
                $tpl->setVariable("BTN_VALUE",$this->lng->txt("back"));
                $tpl->parseCurrentBlock();

                $tpl->setCurrentBlock("tbl_action_btn");
                $tpl->setVariable("BTN_NAME","listUsersRole");
                $tpl->setVariable("BTN_VALUE",$this->lng->txt("crs_list_users"));
                $tpl->parseCurrentBlock();

                $tpl->setCurrentBlock("tbl_action_row");
                $tpl->setVariable("COLUMN_COUNTS",5);
                $tpl->setVariable("IMG_ARROW",ilUtil::getImagePath("arrow_downright.gif"));
                $tpl->parseCurrentBlock();

                $tbl->setTitle($this->lng->txt("crs_header_edit_members"),"icon_usr_b.gif",$this->lng->txt("crs_header_edit_members"));
                $tbl->setHeaderNames(array("",
                                                                   $this->lng->txt("obj_grp"),
                                                                   $this->lng->txt("crs_count_members")));
                $tbl->setHeaderVars(array("",
                                                                  "title",
                                                                  "nr_members"),
                                                        array("ref_id" => $this->object->getRefId(),
                                                                  "cmd" => "search",
                                                                  "cmdClass" => "ilobjcoursegui",
                                                                  "cmdNode" => $_GET["cmdNode"]));

                $tbl->setColumnWidth(array("","80%","19%"));


                $this->__setTableGUIBasicData($tbl,$a_result_set,"role");
                $tbl->render();
                
                $this->tpl->setVariable("SEARCH_RESULT_TABLE",$tbl->tpl->get());

                return true;
        }

Here is the call graph for this function:

Here is the caller graph for this function:

ilObjCourseGUI::__showSearchUserTable ( a_result_set,
a_cmd = "search" 
)

Definition at line 2250 of file class.ilObjCourseGUI.php.

References $_GET, $tbl, ilObjectGUI::$tpl, __initTableGUI(), __setTableGUIBasicData(), and ilUtil::getImagePath().

Referenced by listUsersGroupObject(), listUsersRoleObject(), and searchObject().

        {
        $return_to  = "searchUser";

        if ($a_cmd == "listUsersRole" or $a_cmd == "listUsersGroup")
        {
            $return_to = "search";
        }
        
                $tbl =& $this->__initTableGUI();
                $tpl =& $tbl->getTemplateObject();


                // SET FORMACTION
                $tpl->setCurrentBlock("tbl_form_header");
                $tpl->setVariable("FORMACTION",$this->ctrl->getFormAction($this));
                $tpl->parseCurrentBlock();

                $tpl->setCurrentBlock("tbl_action_btn");
                $tpl->setVariable("BTN_NAME",$return_to);
                $tpl->setVariable("BTN_VALUE",$this->lng->txt("back"));
                $tpl->parseCurrentBlock();

                $tpl->setCurrentBlock("tbl_action_btn");
                $tpl->setVariable("BTN_NAME","addUser");
                $tpl->setVariable("BTN_VALUE",$this->lng->txt("add"));
                $tpl->parseCurrentBlock();

                $tpl->setCurrentBlock("tbl_action_row");
                $tpl->setVariable("COLUMN_COUNTS",5);
                $tpl->setVariable("IMG_ARROW",ilUtil::getImagePath("arrow_downright.gif"));
                $tpl->parseCurrentBlock();

                $tbl->setTitle($this->lng->txt("crs_header_edit_members"),"icon_usr_b.gif",$this->lng->txt("crs_header_edit_members"));
                $tbl->setHeaderNames(array("",
                                                                   $this->lng->txt("username"),
                                                                   $this->lng->txt("firstname"),
                                                                   $this->lng->txt("lastname")));
                $tbl->setHeaderVars(array("",
                                                                  "login",
                                                                  "firstname",
                                                                  "lastname"),
                                                        array("ref_id" => $this->object->getRefId(),
                                                                  "cmd" => $a_cmd,
                                                                  "cmdClass" => "ilobjcoursegui",
                                                                  "cmdNode" => $_GET["cmdNode"]));

                $tbl->setColumnWidth(array("","33%","33%","33%"));

                $this->__setTableGUIBasicData($tbl,$a_result_set);
                $tbl->render();
                
                $this->tpl->setVariable("SEARCH_RESULT_TABLE",$tbl->tpl->get());

                return true;
        }

Here is the call graph for this function:

Here is the caller graph for this function:

ilObjCourseGUI::__showSubscribersTable ( a_result_set  ) 

Definition at line 2710 of file class.ilObjCourseGUI.php.

References $_GET, ilObjectGUI::$actions, $tbl, ilObjectGUI::$tpl, __initTableGUI(), __setTableGUIBasicData(), ilUtil::formSelect(), and ilUtil::getImagePath().

Referenced by membersObject().

        {
                $actions = array("addSubscribers"               => $this->lng->txt("crs_add_subscribers"),
                                                 "deleteSubscribers"    => $this->lng->txt("crs_delete_subscribers"));

                $tbl =& $this->__initTableGUI();
                $tpl =& $tbl->getTemplateObject();

                // SET FORMAACTION
                $tpl->setCurrentBlock("tbl_form_header");

                $tpl->setVariable("FORMACTION",$this->ctrl->getFormAction($this));
                $tpl->parseCurrentBlock();

                // SET FOOTER BUTTONS
                $tpl->setCurrentBlock("tbl_action_row");

                // BUTTONS FOR ADD USER  
                $tpl->setCurrentBlock("plain_button");
                $tpl->setVariable("PBTN_NAME","autoFill");
                $tpl->setVariable("PBTN_VALUE",$this->lng->txt("crs_auto_fill"));
                $tpl->parseCurrentBlock();
                $tpl->setCurrentBlock("plain_buttons");
                $tpl->parseCurrentBlock();

                $tpl->setVariable("COLUMN_COUNTS",5);
                
                $tpl->setVariable("IMG_ARROW", ilUtil::getImagePath("arrow_downright.gif"));

                $tpl->setCurrentBlock("tbl_action_select");
                $tpl->setVariable("SELECT_ACTION",ilUtil::formSelect(1,"action",$actions,false,true));
                $tpl->setVariable("BTN_NAME","gateway");
                $tpl->setVariable("BTN_VALUE",$this->lng->txt("execute"));
                $tpl->parseCurrentBlock();

                $tpl->setCurrentBlock("tbl_action_row");
                $tpl->setVariable("TPLPATH",$this->tpl->tplPath);
                $tpl->parseCurrentBlock();


                $tbl->setTitle($this->lng->txt("crs_header_members"),"icon_usr_b.gif",$this->lng->txt("crs_header_members"));
                $tbl->setHeaderNames(array('',
                                                                   $this->lng->txt("username"),
                                                                   $this->lng->txt("firstname"),
                                                                   $this->lng->txt("lastname"),
                                                                   $this->lng->txt("crs_time")));
                $tbl->setHeaderVars(array("",
                                                                  "login",
                                                                  "firstname",
                                                                  "lastname",
                                                                  "sub_time"),
                                                        array("ref_id" => $this->object->getRefId(),
                                                                  "cmd" => "members",
                                                                  "update_subscribers" => 1,
                                                                  "cmdClass" => "ilobjcoursegui",
                                                                  "cmdNode" => $_GET["cmdNode"]));
                $tbl->setColumnWidth(array("4%","24%","24%","24%","24%"));

                $this->__setTableGUIBasicData($tbl,$a_result_set,"subscribers");
                $tbl->render();

                $this->tpl->setVariable("SUBSCRIBER_TABLE",$tbl->tpl->get());

                return true;
        }

Here is the call graph for this function:

Here is the caller graph for this function:

ilObjCourseGUI::__toUnix ( a_time_arr  ) 

Definition at line 2854 of file class.ilObjCourseGUI.php.

Referenced by editObject(), and updateObject().

        {
                return mktime($a_time_arr["hour"],
                                          $a_time_arr["minute"],
                                          $a_time_arr["second"],
                                          $a_time_arr["month"],
                                          $a_time_arr["day"],
                                          $a_time_arr["year"]);
        }

Here is the caller graph for this function:

ilObjCourseGUI::__unsetSessionVariables (  ) 

Definition at line 2863 of file class.ilObjCourseGUI.php.

References $_SESSION.

Referenced by cancelMemberObject(), and searchUserObject().

        {
                unset($_SESSION["crs_delete_member_ids"]);
                unset($_SESSION["crs_delete_subscriber_ids"]);
                unset($_SESSION["crs_search_str"]);
                unset($_SESSION["crs_search_for"]);
                unset($_SESSION["crs_group"]);
                unset($_SESSION["crs_role"]);
                unset($_SESSION["crs_archives"]);
        }

Here is the caller graph for this function:

ilObjCourseGUI::_forwards (  ) 

Definition at line 2934 of file class.ilObjCourseGUI.php.

        {
                return array("ilCourseRegisterGUI");
        }

ilObjCourseGUI::addHTMLArchiveObject (  ) 

Definition at line 859 of file class.ilObjCourseGUI.php.

References $_POST, $rbacsystem, archiveAdminObject(), and sendInfo().

        {
                global $rbacsystem;

                // MINIMUM ACCESS LEVEL = 'write'
                if(!$rbacsystem->checkAccess("write", $this->object->getRefId()))
                {
                        $this->ilias->raiseError($this->lng->txt("msg_no_perm_write"),$this->ilias->error_obj->MESSAGE);
                }
                
                $this->object->initCourseArchiveObject();
                $this->object->archives_obj->setLanguage($_POST['lang']);
                $this->object->archives_obj->addHTML();

                sendInfo($this->lng->txt("crs_added_new_archive"));
                $this->archiveAdminObject();

                return true;
        }               

Here is the call graph for this function:

ilObjCourseGUI::addMeta (  ) 

Definition at line 2113 of file class.ilObjCourseGUI.php.

References addMetaObject().

        {
                $this->addMetaObject();
        }

Here is the call graph for this function:

ilObjCourseGUI::addMetaObject (  ) 

Definition at line 2092 of file class.ilObjCourseGUI.php.

References __initMetaDataGUI(), and sendInfo().

Referenced by addMeta().

        {
                $this->__initMetaDataGUI();

                if($_REQUEST["meta_name"])
                {
                        $_REQUEST["meta_index"] = $_REQUEST["meta_index"] ? $_REQUEST["meta_index"] : 0;
                        
                        $this->meta_gui->meta_obj->add($_REQUEST["meta_name"],$_REQUEST["meta_path"], $_REQUEST["meta_index"]);

                        sendInfo($this->lng->txt("added_item"));

                }
                else
                {
                        sendInfo($this->lng->txt("meta_choose_element"), true);
                }
                $this->meta_gui->edit("ADM_CONTENT","adm_content",$this->ctrl->getLinkTarget($this),$_REQUEST['meta_section']);

                return true;
        }

Here is the call graph for this function:

Here is the caller graph for this function:

ilObjCourseGUI::addSubscribers (  ) 

Definition at line 1254 of file class.ilObjCourseGUI.php.

References $_POST, $rbacsystem, membersObject(), and sendInfo().

Referenced by gatewayObject().

        {
                global $rbacsystem;

                // MINIMUM ACCESS LEVEL = 'administrate'
                if(!$rbacsystem->checkAccess("write", $this->object->getRefId()))
                {
                        $this->ilias->raiseError($this->lng->txt("msg_no_perm_write"),$this->ilias->error_obj->MESSAGE);
                }

                if(!is_array($_POST["subscriber"]))
                {
                        sendInfo($this->lng->txt("crs_no_subscribers_selected"));
                        $this->membersObject();

                        return false;
                }
                $this->object->initCourseMemberObject();
                
                if($this->object->getSubscriptionMaxMembers() and 
                   ($this->object->getSubscriptionMaxMembers() < ($this->object->members_obj->getCountMembers() + count($_POST["subscriber"]))))
                {
                        sendInfo($this->lng->txt("crs_max_members_reached"));
                        $this->membersObject();

                        return false;
                }
                if(!$this->object->members_obj->assignSubscribers($_POST["subscriber"]))
                {
                        sendInfo($this->object->getMessage());
                        $this->membersObject();

                        return false;
                }
                else
                {
                        // SEND NOTIFICATION
                        foreach($_POST["subscriber"] as $usr_id)
                        {
                                $this->object->members_obj->sendNotification($this->object->members_obj->NOTIFY_ACCEPT_SUBSCRIBER,$usr_id);
                        }
                }
                sendInfo($this->lng->txt("crs_subscribers_assigned"));
                $this->membersObject();
                
                return true;
        }

Here is the call graph for this function:

Here is the caller graph for this function:

ilObjCourseGUI::addUserObject (  ) 

Definition at line 1187 of file class.ilObjCourseGUI.php.

References $_POST, $_SESSION, $rbacsystem, $user_id, ilObjectFactory::getInstanceByObjId(), membersObject(), searchObject(), and sendInfo().

        {
                global $rbacsystem;

                // MINIMUM ACCESS LEVEL = 'administrate'
                if(!$rbacsystem->checkAccess("write", $this->object->getRefId()))
                {
                        $this->ilias->raiseError($this->lng->txt("msg_no_perm_write"),$this->ilias->error_obj->MESSAGE);
                }
                if(!is_array($_POST["user"]))
                {
                        sendInfo($this->lng->txt("crs_no_users_selected"));
                        $this->searchObject();

                        return false;
                }
                $this->object->initCourseMemberObject();

                $added_users = 0;
                $limit_reached = false;
                foreach($_POST["user"] as $user_id)
                {
                        if(!$tmp_obj = ilObjectFactory::getInstanceByObjId($user_id))
                        {
                                continue;
                        }
                        if($this->object->members_obj->isAssigned($user_id))
                        {
                                continue;
                        }
                        if($this->object->getSubscriptionMaxMembers() and
                           $this->object->getSubscriptionMaxMembers() <= $this->object->members_obj->getCountMembers())
                        {
                                $limit_reached = true;
                                break;
                        }
                        $this->object->members_obj->add($tmp_obj,$this->object->members_obj->ROLE_MEMBER);
                        $this->object->members_obj->sendNotification($this->object->members_obj->NOTIFY_ACCEPT_USER,$user_id);

                        ++$added_users;
                }
                if($limit_reached)
                {
                        sendInfo($this->lng->txt("crs_max_members_reached"));
                        $this->membersObject();

                        return false;
                }
                if($added_users)
                {
                        sendInfo($this->lng->txt("crs_users_added"));
                        unset($_SESSION["crs_search_str"]);
                        unset($_SESSION["crs_search_for"]);
                        $this->membersObject();

                        return true;
                }
                else
                {
                        sendInfo($this->lng->txt("crs_users_already_assigned"));
                        $this->searchObject();

                        return false;
                }
                return false;
        }               

Here is the call graph for this function:

ilObjCourseGUI::addXMLArchiveObject (  ) 

Definition at line 841 of file class.ilObjCourseGUI.php.

References $rbacsystem, archiveAdminObject(), and sendInfo().

        {
                global $rbacsystem;

                // MINIMUM ACCESS LEVEL = 'write'
                if(!$rbacsystem->checkAccess("write", $this->object->getRefId()))
                {
                        $this->ilias->raiseError($this->lng->txt("msg_no_perm_write"),$this->ilias->error_obj->MESSAGE);
                }

                $this->object->initCourseArchiveObject();
                $this->object->archives_obj->addXML();
                
                sendInfo($this->lng->txt("crs_added_new_archive"));
                $this->archiveAdminObject();

                return true;
        }

Here is the call graph for this function:

ilObjCourseGUI::archiveAdminObject ( a_show_confirm = false  ) 

Definition at line 646 of file class.ilObjCourseGUI.php.

References $_POST, $counter, $id, $rbacsystem, $type, __showArchivesAdminTable(), ilObjectGUI::__showButton(), ilUtil::formCheckbox(), and sendInfo().

Referenced by addHTMLArchiveObject(), addXMLArchiveObject(), deleteArchivesObject(), downloadArchivesObject(), and performDeleteArchivesObject().

        {
                global $rbacsystem;


                $_POST["archives"] = $_POST["archives"] ? $_POST["archives"] : array();


                // MINIMUM ACCESS LEVEL = 'write'
                if(!$rbacsystem->checkAccess("read", $this->object->getRefId()))
                {
                        $this->ilias->raiseError($this->lng->txt("msg_no_perm_write"),$this->ilias->error_obj->MESSAGE);
                }

                $this->object->initCourseArchiveObject();
                $this->object->archives_obj->initCourseFilesObject();

                $this->tpl->addBlockFile("ADM_CONTENT", "adm_content", "tpl.crs_archive_adm.html","course");

                $this->__showButton('addXMLArchive',$this->lng->txt("crs_add_archive_xml"));
                $this->__showButton('selectArchiveLanguage',$this->lng->txt("crs_add_archive_html"));

                // Temporaly disabled
                #$this->__showButton('addPDFArchive',$this->lng->txt("crs_add_archive_pdf"));


                if($a_show_confirm)
                {
                        $this->tpl->setCurrentBlock("confirm_delete");
                        $this->tpl->setVariable("CONFIRM_FORMACTION",$this->ctrl->getFormAction($this));
                        $this->tpl->setVariable("TXT_CANCEL",$this->lng->txt('cancel'));
                        $this->tpl->setVariable("CONFIRM_CMD",'performDeleteArchives');
                        $this->tpl->setVariable("TXT_CONFIRM",$this->lng->txt('delete'));
                        $this->tpl->parseCurrentBlock();
                }

                if(!count($archives = $this->object->archives_obj->getArchives()))
                {
                        sendInfo($this->lng->txt("crs_no_archives_available"));
                        return true;
                }
                
                $counter = 0;
                foreach($archives as $id => $archive_data)
                {
                        $f_result[$counter][]   = ilUtil::formCheckbox(in_array($id,$_POST["archives"]),"archives[]",$id);

                        if($archive_data['archive_type'] == $this->object->archives_obj->ARCHIVE_HTML)
                        {
                                $link = '<a href="'.$this->object->archives_obj->course_files_obj->getOnlineLink($archive_data['archive_name']).'"'.
                                        ' target="_blank">'.$archive_data["archive_name"].'</a>';
                        }
                        else
                        {
                                $link = $archive_data["archive_name"];
                        }
                        $f_result[$counter][]   = $link;
                        $f_result[$counter][]   = strftime("%Y-%m-%d %R",$archive_data["archive_date"]);
                        $f_result[$counter][]   = $archive_data["archive_size"];

                        if($archive_data["archive_lang"])
                        {
                                $f_result[$counter][]   = $this->lng->txt('lang_'.$archive_data["archive_lang"]);
                        }
                        else
                        {
                                $f_result[$counter][]   = $this->lng->txt('crs_no_language');
                        }

                        switch($archive_data["archive_type"])
                        {
                                case $this->object->archives_obj->ARCHIVE_XML:
                                        $type = $this->lng->txt("crs_xml");
                                        break;

                                case $this->object->archives_obj->ARCHIVE_HTML:
                                        $type = $this->lng->txt("crs_html");
                                        break;

                                case $this->object->archives_obj->ARCHIVE_PDF:
                                        $type = $this->lng->txt("crs_pdf");
                                        break;
                        }
                        $f_result[$counter][]   = $type;
                        
                        ++$counter;
                }
                $this->__showArchivesAdminTable($f_result);

                return true;
        }

Here is the call graph for this function:

Here is the caller graph for this function:

ilObjCourseGUI::archiveObject (  ) 

Definition at line 566 of file class.ilObjCourseGUI.php.

References $counter, $id, $rbacsystem, $type, __showArchivesTable(), ilObjectGUI::__showButton(), ilUtil::formCheckbox(), and sendInfo().

Referenced by viewObject().

        {
                global $rbacsystem;


                // MINIMUM ACCESS LEVEL = 'write'
                if(!$rbacsystem->checkAccess("read", $this->object->getRefId()))
                {
                        $this->ilias->raiseError($this->lng->txt("msg_no_perm_write"),$this->ilias->error_obj->MESSAGE);
                }
                $edit_perm = $rbacsystem->checkAccess('write',$this->object->getRefId());
                $download_perm = ($rbacsystem->checkAccess('write',$this->object->getRefId()) or 
                                                  $this->object->getArchiveType() == $this->object->ARCHIVE_DOWNLOAD) 
                        ? true : false;

                $this->object->initCourseArchiveObject();
                $this->object->archives_obj->initCourseFilesObject();


                $this->tpl->addBlockFile("ADM_CONTENT", "adm_content", "tpl.crs_archive.html","course");

                
                if($edit_perm)
                {
                        $this->__showButton('archiveAdmin',$this->lng->txt("crs_edit_archive"));
                }

                if(!count($archives = $this->object->archives_obj->getPublicArchives()))
                {
                        sendInfo($this->lng->txt("crs_no_archives_available"));
                        return true;
                }
                
                $counter = 0;
                foreach($archives as $id => $archive_data)
                {
                        if($download_perm)
                        {
                                $f_result[$counter][]   = ilUtil::formCheckbox(0,"archives[]",$id);
                        }
                        $link = '<a href="'.$this->object->archives_obj->course_files_obj->getOnlineLink($archive_data['archive_name']).'"'.
                                ' target="_blank">'.$archive_data["archive_name"].'</a>';

                        $f_result[$counter][]   = $link;
                        $f_result[$counter][]   = strftime("%Y-%m-%d %R",$archive_data["archive_date"]);
                        $f_result[$counter][]   = $archive_data["archive_size"];

                        if($archive_data["archive_lang"])
                        {
                                $f_result[$counter][]   = $this->lng->txt('lang_'.$archive_data["archive_lang"]);
                        }
                        else
                        {
                                $f_result[$counter][]   = $this->lng->txt('crs_not_available');
                        }
                                
                        switch($archive_data["archive_type"])
                        {
                                case $this->object->archives_obj->ARCHIVE_XML:
                                        $type = $this->lng->txt("crs_xml");
                                        break;

                                case $this->object->archives_obj->ARCHIVE_HTML:
                                        $type = $this->lng->txt("crs_html");
                                        break;

                                case $this->object->archives_obj->ARCHIVE_PDF:
                                        $type = $this->lng->txt("crs_pdf");
                                        break;
                        }
                        $f_result[$counter][]   = $type;
                        
                        ++$counter;
                }
                $this->__showArchivesTable($f_result,$download_perm);

                return true;
        }               

Here is the call graph for this function:

Here is the caller graph for this function:

ilObjCourseGUI::autoFillObject (  ) 

Definition at line 1302 of file class.ilObjCourseGUI.php.

References $rbacsystem, membersObject(), and sendInfo().

        {
                global $rbacsystem;

                // MINIMUM ACCESS LEVEL = 'administrate'
                if(!$rbacsystem->checkAccess("write", $this->object->getRefId()))
                {
                        $this->ilias->raiseError($this->lng->txt("msg_no_perm_write"),$this->ilias->error_obj->MESSAGE);
                }
                
                $this->object->initCourseMemberObject();

                if($this->object->getSubscriptionMaxMembers() and 
                   $this->object->getSubscriptionMaxMembers() <= $this->object->members_obj->getCountMembers())
                {
                        sendInfo($this->lng->txt("crs_max_members_reached"));
                        $this->membersObject();

                        return false;
                }
                if($number = $this->object->members_obj->autoFillSubscribers())
                {
                        sendInfo($this->lng->txt("crs_number_users_added")." ".$number);
                }
                else
                {
                        sendInfo($this->lng->txt("crs_no_users_added"));
                }
                $this->membersObject();

                return true;
        }

Here is the call graph for this function:

ilObjCourseGUI::cancelMemberObject (  ) 

canceledObject is called when operation is canceled, method links back public

Definition at line 94 of file class.ilObjCourseGUI.php.

References ilObjectGUI::$return_location, __unsetSessionVariables(), ilUtil::redirect(), and sendInfo().

        {
                $this->__unsetSessionVariables();

                $return_location = "members";

                sendInfo($this->lng->txt("action_aborted"),true);
                ilUtil::redirect($this->ctrl->getLinkTarget($this,$return_location));
        }

Here is the call graph for this function:

ilObjCourseGUI::cciEditObject (  ) 

Definition at line 2950 of file class.ilObjCourseGUI.php.

References $rbacsystem, and initCourseContentInterface().

Referenced by chi_assignObject(), chi_deleteObject(), and chi_updateObject().

        {
                global $rbacsystem;

                // CHECK ACCESS
                if(!$rbacsystem->checkAccess("write", $this->ref_id))
                {
                        $this->ilias->raiseError($this->lng->txt("msg_no_perm_write"),$this->ilias->error_obj->MESSAGE);
                }

                $this->initCourseContentInterface();
                $this->cci_obj->cci_edit();

                return true;;
        }

Here is the call graph for this function:

Here is the caller graph for this function:

ilObjCourseGUI::cciMoveObject (  ) 

Definition at line 2981 of file class.ilObjCourseGUI.php.

References $rbacsystem, and initCourseContentInterface().

        {
                global $rbacsystem;

                // CHECK ACCESS
                if(!$rbacsystem->checkAccess("write", $this->ref_id))
                {
                        $this->ilias->raiseError($this->lng->txt("msg_no_perm_write"),$this->ilias->error_obj->MESSAGE);
                }

                $this->initCourseContentInterface();
                $this->cci_obj->cci_move();

                return true;;
        }

Here is the call graph for this function:

ilObjCourseGUI::cciUpdateObject (  ) 

Definition at line 2966 of file class.ilObjCourseGUI.php.

References $rbacsystem, and initCourseContentInterface().

        {
                global $rbacsystem;

                // CHECK ACCESS
                if(!$rbacsystem->checkAccess("write", $this->ref_id))
                {
                        $this->ilias->raiseError($this->lng->txt("msg_no_perm_write"),$this->ilias->error_obj->MESSAGE);
                }

                $this->initCourseContentInterface();
                $this->cci_obj->cci_update();

                return true;;
        }

Here is the call graph for this function:

ilObjCourseGUI::chi_assignObject (  ) 

Definition at line 3056 of file class.ilObjCourseGUI.php.

References $_GET, cciEditObject(), editObject(), and initConditionHandlerGUI().

        {
                $this->initConditionHandlerGUI($_GET['item_id'] ? $_GET['item_id'] : $this->object->getRefId());
                $this->chi_obj->chi_assign();

                if($_GET['item_id'])
                {
                        $this->cciEditObject();
                }
                else
                {
                        $this->editObject();
                }
        }

Here is the call graph for this function:

ilObjCourseGUI::chi_deleteObject (  ) 

delete condition(s)

Definition at line 3035 of file class.ilObjCourseGUI.php.

References $_GET, cciEditObject(), editObject(), and initConditionHandlerGUI().

        {
                $this->initConditionHandlerGUI($_GET['item_id'] ? $_GET['item_id'] : $this->object->getRefId());
                $this->chi_obj->chi_delete();

                if($_GET['item_id'])
                {
                        $this->cciEditObject();
                }
                else
                {
                        $this->editObject();
                }
        }

Here is the call graph for this function:

ilObjCourseGUI::chi_selectorObject (  ) 

Definition at line 3050 of file class.ilObjCourseGUI.php.

References $_GET, and initConditionHandlerGUI().

        {
                $this->initConditionHandlerGUI($_GET['item_id'] ? $_GET['item_id'] : $this->object->getRefId());
                $this->chi_obj->chi_selector();
        }               

Here is the call graph for this function:

ilObjCourseGUI::chi_updateObject (  ) 

Definition at line 3017 of file class.ilObjCourseGUI.php.

References $_GET, cciEditObject(), editObject(), and initConditionHandlerGUI().

        {
                $this->initConditionHandlerGUI($_GET['item_id'] ? $_GET['item_id'] : $this->object->getRefId());
                $this->chi_obj->chi_update();

                if($_GET['item_id'])
                {
                        $this->cciEditObject();
                }
                else
                {
                        $this->editObject();
                }
        }

Here is the call graph for this function:

ilObjCourseGUI::chooseMetaSection (  ) 

Definition at line 2088 of file class.ilObjCourseGUI.php.

References chooseMetaSectionObject().

        {
                $this->chooseMetaSectionObject();
        }

Here is the call graph for this function:

ilObjCourseGUI::chooseMetaSectionObject (  ) 

Definition at line 2082 of file class.ilObjCourseGUI.php.

References __initMetaDataGUI().

Referenced by chooseMetaSection().

        {
                $this->__initMetaDataGUI();

                $this->meta_gui->edit("ADM_CONTENT", "adm_content",$this->ctrl->getLinkTarget($this),$_REQUEST["meta_section"]);
        }

Here is the call graph for this function:

Here is the caller graph for this function:

ilObjCourseGUI::deleteArchivesObject (  ) 

Definition at line 772 of file class.ilObjCourseGUI.php.

References $_POST, $_SESSION, archiveAdminObject(), and sendInfo().

        {
                if(!$_POST["archives"])
                {
                        sendInfo($this->lng->txt("crs_no_archives_selected"));
                        $this->archiveAdminObject(false);
                }
                else
                {
                        $_SESSION["crs_archives"] = $_POST["archives"];
                        sendInfo($this->lng->txt("crs_sure_delete_selected_archives"));
                        $this->archiveAdminObject(true);
                }

                return true;
        }

Here is the call graph for this function:

ilObjCourseGUI::deleteMembers (  ) 

Definition at line 1423 of file class.ilObjCourseGUI.php.

References $_POST, $_SESSION, $counter, $rbacsystem, __showDeleteMembersTable(), ilObjectFactory::getInstanceByObjId(), membersObject(), and sendInfo().

Referenced by gatewayObject().

        {
                global $rbacsystem;

                // MINIMUM ACCESS LEVEL = 'administrate'
                if(!$rbacsystem->checkAccess("write", $this->object->getRefId()))
                {
                        $this->ilias->raiseError($this->lng->txt("msg_no_perm_write"),$this->ilias->error_obj->MESSAGE);
                }
                if(!is_array($_POST["member"]) or !count($_POST["member"]))
                {
                        sendInfo($this->lng->txt("crs_no_member_selected"));
                        $this->membersObject();

                        return false;
                }
                sendInfo($this->lng->txt("crs_delete_members_sure"));

                $this->object->initCourseMemberObject();

                // CHECK LAST ADMIN
                if(!$this->object->members_obj->checkLastAdmin($_POST['member']))
                {
                        sendInfo($this->lng->txt('crs_at_least_one_admin'));
                        $this->membersObject();

                        return false;
                }

                // SHOW DELETE SCREEN
                $this->tpl->addBlockFile("ADM_CONTENT", "adm_content", "tpl.crs_editMembers.html","course");

                

                // SAVE IDS IN SESSION
                $_SESSION["crs_delete_member_ids"] = $_POST["member"];

                $counter = 0;
                $f_result = array();

                foreach($_POST["member"] as $member_id)
                {
                        $member_data = $this->object->members_obj->getUserData($member_id);

                        // GET USER OBJ
                        if($tmp_obj = ilObjectFactory::getInstanceByObjId($member_id,false))
                        {
                                $f_result[$counter][]   = $tmp_obj->getLogin();
                                $f_result[$counter][]   = $tmp_obj->getFirstname();
                                $f_result[$counter][]   = $tmp_obj->getLastname();

                                switch($member_data['role'])
                                {
                                        case $this->object->members_obj->ROLE_ADMIN:
                                                $f_result[$counter][] = $this->lng->txt("crs_admin"); 
                                                break;
                                        case $this->object->members_obj->ROLE_TUTOR:
                                                $f_result[$counter][] = $this->lng->txt("crs_tutor");
                                                break;
                                        case $this->object->members_obj->ROLE_MEMBER:
                                                $f_result[$counter][] = $this->lng->txt("crs_member"); 
                                                break;
                                }

                                unset($tmp_obj);
                                ++$counter;
                        }
                }
                $this->__showDeleteMembersTable($f_result);

                return true;
        }

Here is the call graph for this function:

Here is the caller graph for this function:

ilObjCourseGUI::deleteMeta (  ) 

Definition at line 2128 of file class.ilObjCourseGUI.php.

References deleteMetaObject().

        {
                $this->deleteMetaObject();
        }

Here is the call graph for this function:

ilObjCourseGUI::deleteMetaObject (  ) 

Definition at line 2117 of file class.ilObjCourseGUI.php.

References $_GET, __initMetaDataGUI(), editMetaObject(), and sendInfo().

Referenced by deleteMeta().

        {
                $this->__initMetaDataGUI();
                $this->meta_gui->meta_obj->delete($_GET["meta_name"], $_GET["meta_path"], $_REQUEST["meta_index"]);

                $this->editMetaObject("ADM_CONTENT","adm_content",$this->ctrl->getLinkTarget($this),$_REQUEST["meta_section"]);

                sendInfo($this->lng->txt("deleted_item"));

                return true;
        }

Here is the call graph for this function:

Here is the caller graph for this function:

ilObjCourseGUI::deleteSubscribers (  ) 

Definition at line 1336 of file class.ilObjCourseGUI.php.

References $_POST, $_SESSION, $counter, $rbacsystem, __showDeleteSubscriberTable(), ilObjectFactory::getInstanceByObjId(), membersObject(), and sendInfo().

Referenced by gatewayObject().

        {
                global $rbacsystem;

                // MINIMUM ACCESS LEVEL = 'administrate'
                if(!$rbacsystem->checkAccess("write", $this->object->getRefId()))
                {
                        $this->ilias->raiseError($this->lng->txt("msg_no_perm_write"),$this->ilias->error_obj->MESSAGE);
                }
                if(!is_array($_POST["subscriber"]) or !count($_POST["subscriber"]))
                {
                        sendInfo($this->lng->txt("crs_no_subscribers_selected"));
                        $this->membersObject();

                        return false;
                }
                sendInfo($this->lng->txt("crs_delete_subscribers_sure"));

                // SHOW DELETE SCREEN
                $this->tpl->addBlockFile("ADM_CONTENT", "adm_content", "tpl.crs_editMembers.html","course");
                $this->object->initCourseMemberObject();

                // SAVE IDS IN SESSION
                $_SESSION["crs_delete_subscriber_ids"] = $_POST["subscriber"];

                $counter = 0;
                $f_result = array();

                foreach($_POST["subscriber"] as $member_id)
                {
                        $member_data = $this->object->members_obj->getSubscriberData($member_id);

                        // GET USER OBJ
                        if($tmp_obj = ilObjectFactory::getInstanceByObjId($member_id,false))
                        {
                                $f_result[$counter][]   = $tmp_obj->getLogin();
                                $f_result[$counter][]   = $tmp_obj->getFirstname();
                                $f_result[$counter][]   = $tmp_obj->getLastname();
                                $f_result[$counter][]   = $member_data["time"];

                                unset($tmp_obj);
                                ++$counter;
                        }
                }
                return $this->__showDeleteSubscriberTable($f_result);
        }

Here is the call graph for this function:

Here is the caller graph for this function:

ilObjCourseGUI::detailsObject (  ) 

Definition at line 133 of file class.ilObjCourseGUI.php.

References $rbacsystem, and ilUtil::getImagePath().

        {
                global $rbacsystem;

                if(!$rbacsystem->checkAccess("read", $this->ref_id))
                {
                        $this->ilias->raiseError($this->lng->txt("msg_no_perm_read"),$this->ilias->error_obj->MESSAGE);
                }
                $this->tpl->addBlockFile("ADM_CONTENT", "adm_content", "tpl.crs_details.html","course");


                $this->tpl->setVariable("TITLE",$this->lng->txt("crs_details"));
                $this->tpl->setVariable("TYPE_IMG",ilUtil::getImagePath('icon_crs.gif'));
                $this->tpl->setVariable("ALT_IMG",$this->lng->txt("crs_details"));
                
                // SET TXT VARIABLES
                $this->tpl->setVariable("TXT_SYLLABUS",$this->lng->txt("crs_syllabus"));
                $this->tpl->setVariable("TXT_CONTACT",$this->lng->txt("crs_contact"));
                $this->tpl->setVariable("TXT_CONTACT_NAME",$this->lng->txt("crs_contact_name"));
                $this->tpl->setVariable("TXT_CONTACT_RESPONSIBILITY",$this->lng->txt("crs_contact_responsibility"));
                $this->tpl->setVariable("TXT_CONTACT_EMAIL",$this->lng->txt("crs_contact_email"));
                $this->tpl->setVariable("TXT_CONTACT_PHONE",$this->lng->txt("crs_contact_phone"));
                $this->tpl->setVariable("TXT_CONTACT_CONSULTATION",$this->lng->txt("crs_contact_consultation"));
                $this->tpl->setVariable("TXT_DATES",$this->lng->txt("crs_dates"));
                $this->tpl->setVariable("TXT_ACTIVATION",$this->lng->txt("crs_activation"));
                $this->tpl->setVariable("TXT_SUBSCRIPTION",$this->lng->txt("crs_subscription"));
                $this->tpl->setVariable("TXT_ARCHIVE",$this->lng->txt("crs_archive"));

                // FILL 
                $this->tpl->setVariable("SYLLABUS",nl2br($this->object->getSyllabus() ? 
                                                                                                 $this->object->getSyllabus() : 
                                                                                                 $this->lng->txt("crs_not_available")));

                $this->tpl->setVariable("CONTACT_NAME",$this->object->getContactName() ? 
                                                                $this->object->getContactName() : 
                                                                $this->lng->txt("crs_not_available"));
                $this->tpl->setVariable("CONTACT_RESPONSIBILITY",$this->object->getContactResponsibility() ? 
                                                                $this->object->getContactResponsibility() : 
                                                                $this->lng->txt("crs_not_available"));
                $this->tpl->setVariable("CONTACT_PHONE",$this->object->getContactPhone() ? 
                                                                $this->object->getContactPhone() : 
                                                                $this->lng->txt("crs_not_available"));
                $this->tpl->setVariable("CONTACT_CONSULTATION",nl2br($this->object->getContactConsultation() ? 
                                                                $this->object->getContactConsultation() : 
                                                                $this->lng->txt("crs_not_available")));
                if($this->object->getContactEmail())
                {
                        $this->tpl->setCurrentBlock("email_link");
                        $this->tpl->setVariable("EMAIL_LINK","mail_new.php?type=new&rcp_to=".$this->object->getContactEmail());
                        $this->tpl->setVariable("CONTACT_EMAIL",$this->object->getContactEmail());
                        $this->tpl->parseCurrentBlock();
                }
                else
                {
                        $this->tpl->setCurrentBlock("no_mail");
                        $this->tpl->setVariable("NO_CONTACT_EMAIL",$this->object->getContactEmail());
                        $this->tpl->parseCurrentBlock();
                }
                if($this->object->getActivationUnlimitedStatus())
                {
                        $this->tpl->setVariable("ACTIVATION",$this->lng->txt('crs_unlimited'));
                }
                else
                {
                        $str = $this->lng->txt("crs_from")." ".strftime("%Y-%m-%d %R",$this->object->getActivationStart())." ".
                                $this->lng->txt("crs_to")." ".strftime("%Y-%m-%d %R",$this->object->getActivationEnd());
                        $this->tpl->setVariable("ACTIVATION",$str);
                }
                if($this->object->getSubscriptionUnlimitedStatus())
                {
                        $this->tpl->setVariable("SUBSCRIPTION",$this->lng->txt('crs_unlimited'));
                }
                else
                {
                        $str = $this->lng->txt("crs_from")." ".strftime("%Y-%m-%d %R",$this->object->getSubscriptionStart())." ".
                                $this->lng->txt("crs_to")." ".strftime("%Y-%m-%d %R",$this->object->getSubscriptionEnd());
                        $this->tpl->setVariable("SUBSCRIPTION",$str);
                }
                if($this->object->getArchiveType() == $this->object->ARCHIVE_DISABLED)
                {
                        $this->tpl->setVariable("ARCHIVE",$this->lng->txt('crs_archive_disabled'));
                }
                else
                {
                        $str = $this->lng->txt("crs_from")." ".strftime("%Y-%m-%d %R",$this->object->getArchiveStart())." ".
                                $this->lng->txt("crs_to")." ".strftime("%Y-%m-%d %R",$this->object->getArchiveEnd());
                        $this->tpl->setVariable("ARCHIVE",$str);
                }
                        
        }

Here is the call graph for this function:

ilObjCourseGUI::downloadArchivesObject (  ) 

Definition at line 738 of file class.ilObjCourseGUI.php.

References $_POST, $rbacsystem, archiveAdminObject(), ilUtil::deliverFile(), and sendInfo().

        {
                global $rbacsystem;

                $_POST["archives"] = $_POST["archives"] ? $_POST["archives"] : array();

                // MINIMUM ACCESS LEVEL = 'write'
                if(!$rbacsystem->checkAccess("read", $this->object->getRefId()))
                {
                        $this->ilias->raiseError($this->lng->txt("msg_no_perm_read"),$this->ilias->error_obj->MESSAGE);
                }
                if(!count($_POST['archives']))
                {
                        sendInfo($this->lng->txt('crs_no_archive_selected'));
                        $this->archiveAdminObject();

                        return false;
                }
                if(count($_POST['archives']) > 1)
                {
                        sendInfo($this->lng->txt('crs_select_one_archive'));
                        $this->archiveAdminObject();

                        return false;
                }

                $this->object->initCourseArchiveObject();
                
                $abs_path = $this->object->archives_obj->getArchiveFile((int) $_POST['archives'][0]);
                $basename = basename($abs_path);

                ilUtil::deliverFile($abs_path,$basename);
        }

Here is the call graph for this function:

ilObjCourseGUI::editMemberObject (  ) 

Definition at line 1014 of file class.ilObjCourseGUI.php.

References $_GET, ilObjectGUI::$actions, $rbacsystem, __showEditMemberTable(), ilUtil::formCheckbox(), formSelect(), and ilObjectFactory::getInstanceByObjId().

        {
                global $rbacsystem;

                $this->object->initCourseMemberObject();

                // MINIMUM ACCESS LEVEL = 'administrate'
                if(!$rbacsystem->checkAccess("write", $this->object->getRefId()))
                {
                        $this->ilias->raiseError($this->lng->txt("msg_no_perm_write"),$this->ilias->error_obj->MESSAGE);
                }
                // CHECK MEMBER_ID
                if(!isset($_GET["member_id"]) or !$this->object->members_obj->isAssigned((int) $_GET["member_id"]))
                {
                        $this->ilias->raiseError($this->lng->txt("crs_no_valid_member_id_given"),$this->ilias->error_obj->MESSAGE);
                }
                
                $member_data = $this->object->members_obj->getUserData((int) $_GET["member_id"]);

                $this->tpl->addBlockFile("ADM_CONTENT", "adm_content", "tpl.crs_editMembers.html","course");


                $f_result = array();

                // GET USER OBJ
                $tmp_obj = ilObjectFactory::getInstanceByObjId($member_data["usr_id"],false);

                $f_result[0][]  = $tmp_obj->getLogin();
                $f_result[0][]  = $tmp_obj->getFirstname();
                $f_result[0][]  = $tmp_obj->getLastname();

                $f_result[0][]  = ilUtil::formCheckbox($member_data['passed'] ? 1 : 0,'passed',1);

                $actions = array(0      => $this->lng->txt("crs_member_unblocked"),
                                                 1      => $this->lng->txt("crs_member_blocked"),
                                                 2      => $this->lng->txt("crs_tutor_notify"),
                                                 3      => $this->lng->txt("crs_tutor_no_notify"),
                                                 4      => $this->lng->txt("crs_admin_notify"),
                                                 5      => $this->lng->txt("crs_admin_no_notify"));

                // GET SELECTED
                switch($member_data["role"])
                {
                        case $this->object->members_obj->ROLE_ADMIN:
                                if($member_data["status"] == $this->object->members_obj->STATUS_NOTIFY)
                                {
                                        $selected = 4;
                                }
                                else
                                {
                                        $selected = 5;
                                }
                                break;

                        case $this->object->members_obj->ROLE_TUTOR:
                                if($member_data["status"] == $this->object->members_obj->STATUS_NOTIFY)
                                {
                                        $selected = 2;
                                }
                                else
                                {
                                        $selected = 3;
                                }
                                break;

                        case $this->object->members_obj->ROLE_MEMBER:
                                if($member_data["status"] == $this->object->members_obj->STATUS_UNBLOCKED)
                                {
                                        $selected = 0;
                                }
                                else
                                {
                                        $selected = 1;
                                }
                                break;
                }
                $f_result[0][]  = ilUtil::formSelect($selected,"role_status",$actions,false,true);

                unset($tmp_obj);
                
                $this->__showEditMemberTable($f_result);

                return true;
        }

Here is the call graph for this function:

ilObjCourseGUI::editMeta (  ) 

Definition at line 2063 of file class.ilObjCourseGUI.php.

References editMetaObject().

        {
                return $this->editMetaObject();
        }

Here is the call graph for this function:

ilObjCourseGUI::editMetaObject (  ) 

Definition at line 2055 of file class.ilObjCourseGUI.php.

References __initMetaDataGUI().

Referenced by deleteMetaObject(), and editMeta().

        {
                $this->__initMetaDataGUI();

                $this->meta_gui->edit("ADM_CONTENT","adm_content",$this->ctrl->getLinkTarget($this),$_REQUEST["meta_section"]);

                return true;
        }

Here is the call graph for this function:

Here is the caller graph for this function:

ilObjCourseGUI::editObject (  ) 

edit object

public

Reimplemented from ilObjectGUI.

Definition at line 224 of file class.ilObjCourseGUI.php.

References $_SESSION, $rbacsystem, __getDateSelect(), __toUnix(), ilUtil::formCheckbox(), ilUtil::formRadioButton(), initConditionHandlerGUI(), and ilUtil::prepareFormOutput().

Referenced by chi_assignObject(), chi_deleteObject(), chi_updateObject(), and updateObject().

        {
                global $rbacsystem;

                if(!$rbacsystem->checkAccess("write", $this->ref_id))
                {
                        $this->ilias->raiseError($this->lng->txt("msg_no_perm_read"),$this->ilias->error_obj->MESSAGE);
                }


                #$this->tpl->addBlockFile("CONTENT_BLOCK", "htmlarea", "tpl.crs_htmleditor.html", true);
                #$this->tpl->setCurrentBlock("htmlarea");
                #$this->tpl->setVariable("CSS_PATH", ilUtil::getStyleSheetLocation());
                #$this->tpl->setVariable("JAVASCRIPT_PATH", "./assessment/templates/default/javascript");
                #$this->tpl->parseCurrentBlock();
                #$this->tpl->setVariable("BODY_ATTRIBUTES", " onload=\"initEditor()\"");


                $this->tpl->addBlockFile("ADM_CONTENT", "adm_content", "tpl.crs_edit.html","course");

                $this->tpl->setVariable("FORMACTION",$this->ctrl->getFormAction($this));

                // LOAD SAVED DATA IN CASE OF ERROR
                $syllabus = $_SESSION["error_post_vars"]["crs"]["syllabus"] ? 
                        ilUtil::prepareFormOutput($_SESSION["error_post_vars"]["crs"]["syllabus"],true) :
                        ilUtil::prepareFormOutput($this->object->getSyllabus());

                $contact_name= $_SESSION["error_post_vars"]["crs"]["contact_name"] ? 
                        ilUtil::prepareFormOutput($_SESSION["error_post_vars"]["crs"]["contact_name"],true) :
                        ilUtil::prepareFormOutput($this->object->getContactName());

                $contact_responsibility = $_SESSION["error_post_vars"]["crs"]["contact_responsibility"] ? 
                        ilUtil::prepareFormOutput($_SESSION["error_post_vars"]["crs"]["contact_responsibility"],true) :
                        ilUtil::prepareFormOutput($this->object->getContactResponsibility());

                $contact_email = $_SESSION["error_post_vars"]["crs"]["contact_email"] ? 
                        ilUtil::prepareFormOutput($_SESSION["error_post_vars"]["crs"]["contact_email"],true) :
                        ilUtil::prepareFormOutput($this->object->getContactEmail());

                $contact_phone = $_SESSION["error_post_vars"]["crs"]["contact_phone"] ? 
                        ilUtil::prepareFormOutput($_SESSION["error_post_vars"]["crs"]["contact_phone"],true) :
                        ilUtil::prepareFormOutput($this->object->getContactPhone());

                $contact_email = $_SESSION["error_post_vars"]["crs"]["contact_email"] ? 
                        ilUtil::prepareFormOutput($_SESSION["error_post_vars"]["crs"]["contact_email"],true) :
                        ilUtil::prepareFormOutput($this->object->getContactEmail());

                $contact_consultation = $_SESSION["error_post_vars"]["crs"]["contact_consultation"] ? 
                        ilUtil::prepareFormOutput($_SESSION["error_post_vars"]["crs"]["contact_consultation"],true) :
                        ilUtil::prepareFormOutput($this->object->getContactConsultation());

                $activation_unlimited = $_SESSION["error_post_vars"]["crs"]["activation_unlimited"] ? 
                        1 : 
                        (int) $this->object->getActivationUnlimitedStatus();

                $activation_start = $_SESSION["error_post_vars"]["crs"]["activation_start"] ? 
                        $this->__toUnix($_SESSION["error_post_vars"]["crs"]["activation_start"]) :
                        $this->object->getActivationStart();

                $activation_end = $_SESSION["error_post_vars"]["crs"]["activation_end"] ? 
                        $this->__toUnix($_SESSION["error_post_vars"]["crs"]["activation_end"]) :
                        $this->object->getActivationEnd();

                $offline = $_SESSION["error_post_vars"]["crs"]["activation_offline"] ? 1 : (int) $this->object->getOfflineStatus();
  
                $subscription_unlimited = $_SESSION["error_post_vars"]["crs"]["subscription_unlimited"] ? 
                        1 : 
                        (int) $this->object->getSubscriptionUnlimitedStatus();

                $subscription_start = $_SESSION["error_post_vars"]["crs"]["subscription_start"] ? 
                        $this->__toUnix($_SESSION["error_post_vars"]["crs"]["subscription_start"]) :
                        $this->object->getSubscriptionStart();

                $subscription_end = $_SESSION["error_post_vars"]["crs"]["subscription_end"] ? 
                        $this->__toUnix($_SESSION["error_post_vars"]["crs"]["subscription_end"]) :
                        $this->object->getSubscriptionEnd();

                $subscription_type = $_SESSION["error_post_vars"]["crs"]["subscription_type"] ? 
                        $_SESSION["error_post_vars"]["crs"]["subscription_type"] : 
                        $this->object->getSubscriptionType();

                $subscription_password = $_SESSION["error_post_vars"]["crs"]["subscription_password"] ? 
                        ilUtil::prepareFormOutput($_SESSION["error_post_vars"]["crs"]["subscription_password"],true) :
                        ilUtil::prepareFormOutput($this->object->getSubscriptionPassword());

                $subscription_max_members = $_SESSION["error_post_vars"]["crs"]["subscription_max_members"] ? 
                        ilUtil::prepareFormOutput($_SESSION["error_post_vars"]["crs"]["subscription_max_members"],true) :
                        ilUtil::prepareFormOutput($this->object->getSubscriptionMaxMembers());

                $subscription_notify = $_SESSION["error_post_vars"]["crs"]["subscription_notify"] ? 1 
                        : (int) $this->object->getSubscriptionNotify();

                $sortorder_type = $_SESSION["error_post_vars"]["crs"]["sortorder_type"] ? 
                        $_SESSION["error_post_vars"]["crs"]["sortorder_type"] : 
                        $this->object->getOrderType();

                $archive_start = $_SESSION["error_post_vars"]["crs"]["archive_start"] ? 
                        $this->__toUnix($_SESSION["error_post_vars"]["crs"]["archive_start"]) :
                        $this->object->getArchiveStart();

                $archive_end = $_SESSION["error_post_vars"]["crs"]["archive_end"] ? 
                        $this->__toUnix($_SESSION["error_post_vars"]["crs"]["archive_end"]) :
                        $this->object->getArchiveEnd();

                $archive_type = $_SESSION["error_post_vars"]["crs"]["archive_type"] ? 
                        $_SESSION["error_post_vars"]["crs"]["archive_type"] : 
                        $this->object->getArchiveType();

                // SET VALUES
                $this->tpl->setVariable("SYLLABUS",$syllabus);
                $this->tpl->setVariable("CONTACT_NAME",$contact_name);
                $this->tpl->setVariable("CONTACT_RESPONSIBILITY",$contact_responsibility);
                $this->tpl->setVariable("CONTACT_EMAIL",$contact_email);
                $this->tpl->setVariable("CONTACT_PHONE",$contact_phone);
                $this->tpl->setVariable("CONTACT_CONSULTATION",$contact_consultation);
                $this->tpl->setVariable("SUBSCRIPTION_PASSWORD",$subscription_password);
                $this->tpl->setVariable("SUBSCRIPTION_MAX_MEMBERS",$subscription_max_members);
                
                // SET TXT VARIABLES
                $this->tpl->setVariable("TXT_HEADER",$this->lng->txt("crs_settings"));
                $this->tpl->setVariable("TXT_SYLLABUS",$this->lng->txt("crs_syllabus"));
                $this->tpl->setVariable("TXT_CONTACT",$this->lng->txt("crs_contact"));
                $this->tpl->setVariable("TXT_CONTACT_NAME",$this->lng->txt("crs_contact_name"));
                $this->tpl->setVariable("TXT_CONTACT_RESPONSIBILITY",$this->lng->txt("crs_contact_responsibility"));
                $this->tpl->setVariable("TXT_CONTACT_EMAIL",$this->lng->txt("crs_contact_email"));
                $this->tpl->setVariable("TXT_CONTACT_PHONE",$this->lng->txt("crs_contact_phone"));
                $this->tpl->setVariable("TXT_CONTACT_CONSULTATION",$this->lng->txt("crs_contact_consultation"));

                $this->tpl->setVariable("TXT_ACTIVATION",$this->lng->txt("crs_activation"));
                $this->tpl->setVariable("TXT_ACTIVATION_UNLIMITED",$this->lng->txt("crs_unlimited"));
                $this->tpl->setVariable("TXT_ACTIVATION_START",$this->lng->txt("crs_start"));
                $this->tpl->setVariable("TXT_ACTIVATION_END",$this->lng->txt("crs_end"));
                $this->tpl->setVariable("TXT_ACTIVATION_OFFLINE",$this->lng->txt("set_online"));

                $this->tpl->setVariable("TXT_SUBSCRIPTION",$this->lng->txt("crs_subscription"));
                $this->tpl->setVariable("TXT_SUBSCRIPTION_UNLIMITED",$this->lng->txt("crs_unlimited"));
                $this->tpl->setVariable("TXT_SUBSCRIPTION_START",$this->lng->txt("crs_start"));
                $this->tpl->setVariable("TXT_SUBSCRIPTION_END",$this->lng->txt("crs_end"));

                $this->tpl->setVariable("TXT_SUBSCRIPTION_OPTIONS",$this->lng->txt("crs_subscription_type"));
                $this->tpl->setVariable("TXT_SUBSCRIPTION_MAX_MEMBERS",$this->lng->txt("crs_subscription_max_members"));
                $this->tpl->setVariable("TXT_SUBSCRIPTION_NOTIFY",$this->lng->txt("crs_subscription_notify"));
                $this->tpl->setVariable("TXT_DEACTIVATED",$this->lng->txt("crs_subscription_options_deactivated"));
                $this->tpl->setVariable("TXT_CONFIRMATION",$this->lng->txt("crs_subscription_options_confirmation"));
                $this->tpl->setVariable("TXT_DIRECT",$this->lng->txt("crs_subscription_options_direct"));
                $this->tpl->setVariable("TXT_PASSWORD",$this->lng->txt("crs_subscription_options_password"));

                $this->tpl->setVariable("TXT_SORTORDER",$this->lng->txt("crs_sortorder"));
                $this->tpl->setVariable("TXT_MANUAL",$this->lng->txt("crs_sort_manual"));
                $this->tpl->setVariable("TXT_TITLE",$this->lng->txt("crs_sort_title"));
                $this->tpl->setVariable("TXT_SORT_ACTIVATION",$this->lng->txt("crs_sort_activation"));

                $this->tpl->setVariable("TXT_ARCHIVE",$this->lng->txt("crs_archive"));
                $this->tpl->setVariable("TXT_ARCHIVE_START",$this->lng->txt("crs_start"));
                $this->tpl->setVariable("TXT_ARCHIVE_TYPE",$this->lng->txt("crs_archive_select_type"));
                $this->tpl->setVariable("TXT_ARCHIVE_END",$this->lng->txt("crs_end"));
                $this->tpl->setVariable("TXT_DISABLED",$this->lng->txt("crs_archive_type_disabled"));
                $this->tpl->setVariable("TXT_READ",$this->lng->txt("crs_archive_read"));
                $this->tpl->setVariable("TXT_DOWNLOAD",$this->lng->txt("crs_archive_download"));

                $this->tpl->setVariable("TXT_REQUIRED_FLD",$this->lng->txt("required_field"));
                $this->tpl->setVariable("TXT_CANCEL",$this->lng->txt("cancel"));
                $this->tpl->setVariable("TXT_SUBMIT",$this->lng->txt("submit"));

                $this->tpl->setVariable("ACTIVATION_UNLIMITED",ilUtil::formCheckbox($activation_unlimited,"crs[activation_unlimited]",1));


                $this->tpl->setVariable("SELECT_ACTIVATION_START_MINUTE",$this->__getDateSelect("minute","crs[activation_start][minute]",
                                                                                                                                                                         date("i",$activation_start)));
                $this->tpl->setVariable("SELECT_ACTIVATION_START_HOUR",$this->__getDateSelect("hour","crs[activation_start][hour]",
                                                                                                                                                                         date("G",$activation_start)));
                $this->tpl->setVariable("SELECT_ACTIVATION_START_DAY",$this->__getDateSelect("day","crs[activation_start][day]",
                                                                                                                                                                         date("d",$activation_start)));
                $this->tpl->setVariable("SELECT_ACTIVATION_START_MONTH",$this->__getDateSelect("month","crs[activation_start][month]",
                                                                                                                                                                           date("m",$activation_start)));
                $this->tpl->setVariable("SELECT_ACTIVATION_START_YEAR",$this->__getDateSelect("year","crs[activation_start][year]",
                                                                                                                                                                          date("Y",$activation_start)));
                $this->tpl->setVariable("SELECT_ACTIVATION_END_MINUTE",$this->__getDateSelect("minute","crs[activation_end][minute]",
                                                                                                                                                                         date("i",$activation_end)));
                $this->tpl->setVariable("SELECT_ACTIVATION_END_HOUR",$this->__getDateSelect("hour","crs[activation_end][hour]",
                                                                                                                                                                         date("G",$activation_end)));
                $this->tpl->setVariable("SELECT_ACTIVATION_END_DAY",$this->__getDateSelect("day","crs[activation_end][day]",
                                                                                                                                                                   date("d",$activation_end)));
                $this->tpl->setVariable("SELECT_ACTIVATION_END_MONTH",$this->__getDateSelect("month","crs[activation_end][month]",
                                                                                                                                                                         date("m",$activation_end)));
                $this->tpl->setVariable("SELECT_ACTIVATION_END_YEAR",$this->__getDateSelect("year","crs[activation_end][year]",
                                                                                                                                                                        date("Y",$activation_end)));

                $this->tpl->setVariable("CHECK_ACTIVATION_OFFLINE",ilUtil::formCheckbox(!$offline,"crs[activation_offline]",1));

                $this->tpl->setVariable("SUBSCRIPTION_UNLIMITED",ilUtil::formCheckbox($subscription_unlimited,"crs[subscription_unlimited]",1));

                $this->tpl->setVariable("SELECT_SUBSCRIPTION_START_MINUTE",$this->__getDateSelect("minute","crs[subscription_start][minute]",
                                                                                                                                                                         date("i",$subscription_start)));
                $this->tpl->setVariable("SELECT_SUBSCRIPTION_START_HOUR",$this->__getDateSelect("hour","crs[subscription_start][hour]",
                                                                                                                                                                         date("G",$subscription_start)));
                $this->tpl->setVariable("SELECT_SUBSCRIPTION_START_DAY",$this->__getDateSelect("day","crs[subscription_start][day]",
                                                                                                                                                                         date("d",$subscription_start)));
                $this->tpl->setVariable("SELECT_SUBSCRIPTION_START_MONTH",$this->__getDateSelect("month","crs[subscription_start][month]",
                                                                                                                                                                                 date("m",$subscription_start)));
                $this->tpl->setVariable("SELECT_SUBSCRIPTION_START_YEAR",$this->__getDateSelect("year","crs[subscription_start][year]",
                                                                                                                                                                                date("Y",$subscription_start)));
                $this->tpl->setVariable("SELECT_SUBSCRIPTION_END_MINUTE",$this->__getDateSelect("minute","crs[subscription_end][minute]",
                                                                                                                                                                         date("i",$subscription_end)));
                $this->tpl->setVariable("SELECT_SUBSCRIPTION_END_HOUR",$this->__getDateSelect("hour","crs[subscription_end][hour]",
                                                                                                                                                                         date("G",$subscription_end)));
                $this->tpl->setVariable("SELECT_SUBSCRIPTION_END_DAY",$this->__getDateSelect("day","crs[subscription_end][day]",
                                                                                                                                                                         date("d",$subscription_end)));
                $this->tpl->setVariable("SELECT_SUBSCRIPTION_END_MONTH",$this->__getDateSelect("month","crs[subscription_end][month]",
                                                                                                                                                                           date("m",$subscription_end)));
                $this->tpl->setVariable("SELECT_SUBSCRIPTION_END_YEAR",$this->__getDateSelect("year","crs[subscription_end][year]",
                                                                                                                                                                          date("Y",$subscription_end)));

                $this->tpl->setVariable("RADIO_SUB_DEACTIVATED",
                                                                ilUtil::formRadioButton($subscription_type == $this->object->SUBSCRIPTION_DEACTIVATED ? 1 : 0,
                                                                                                                "crs[subscription_type]",$this->SUBSCRIPTION_DEACTIVATED));
                $this->tpl->setVariable("RADIO_SUB_CONFIRMATION",
                                                                ilUtil::formRadioButton($subscription_type == $this->object->SUBSCRIPTION_CONFIRMATION ? 1 : 0,
                                                                                                                "crs[subscription_type]",
                                                                                                                $this->object->SUBSCRIPTION_CONFIRMATION));
                $this->tpl->setVariable("RADIO_SUB_DIRECT",ilUtil::formRadioButton($subscription_type == $this->object->SUBSCRIPTION_DIRECT ? 1 : 0,
                                                                                                                                                   "crs[subscription_type]",$this->object->SUBSCRIPTION_DIRECT));
                $this->tpl->setVariable("RADIO_SUB_PASSWORD",
                                                                ilUtil::formRadioButton($subscription_type == $this->object->SUBSCRIPTION_PASSWORD ? 1 : 0,
                                                                                                                "crs[subscription_type]",
                                                                                                                $this->object->SUBSCRIPTION_PASSWORD));

                $this->tpl->setVariable("CHECK_SUBSCRIPTION_NOTIFY",ilUtil::formCheckbox($subscription_notify,
                                                                                                                                                                 "crs[subscription_notify]",1));

                $this->tpl->setVariable("RADIO_SORTORDER_MANUAL",ilUtil::formRadioButton($sortorder_type == $this->object->SORT_MANUAL ? 1 : 0
                                                                                                                                                                 ,"crs[sortorder_type]",$this->object->SORT_MANUAL));
                $this->tpl->setVariable("RADIO_SORTORDER_TITLE",ilUtil::formRadioButton($sortorder_type == $this->object->SORT_TITLE ? 1 : 0
                                                                                                                                                                ,"crs[sortorder_type]",$this->object->SORT_TITLE));
                $this->tpl->setVariable("RADIO_SORTORDER_ACTIVATION",
                                                                ilUtil::formRadioButton($sortorder_type == $this->object->SORT_ACTIVATION ? 1 : 0,
                                                                                                                "crs[sortorder_type]",$this->object->SORT_ACTIVATION));


                $this->tpl->setVariable("SELECT_ARCHIVE_START_MINUTE",$this->__getDateSelect("minute","crs[archive_start][minute]",
                                                                                                                                                                         date("i",$archive_start)));
                $this->tpl->setVariable("SELECT_ARCHIVE_START_HOUR",$this->__getDateSelect("hour","crs[archive_start][hour]",
                                                                                                                                                                         date("G",$archive_start)));
                $this->tpl->setVariable("SELECT_ARCHIVE_START_DAY",$this->__getDateSelect("day","crs[archive_start][day]",
                                                                                                                                                                         date("d",$archive_start)));
                $this->tpl->setVariable("SELECT_ARCHIVE_START_MONTH",$this->__getDateSelect("month","crs[archive_start][month]",
                                                                                                                                                                                 date("m",$archive_start)));
                $this->tpl->setVariable("SELECT_ARCHIVE_START_YEAR",$this->__getDateSelect("year","crs[archive_start][year]",
                                                                                                                                                                                date("Y",$archive_start)));

                $this->tpl->setVariable("SELECT_ARCHIVE_END_MINUTE",$this->__getDateSelect("minute","crs[archive_end][minute]",
                                                                                                                                                                         date("i",$archive_end)));
                $this->tpl->setVariable("SELECT_ARCHIVE_END_HOUR",$this->__getDateSelect("hour","crs[archive_end][hour]",
                                                                                                                                                                         date("G",$archive_end)));
                $this->tpl->setVariable("SELECT_ARCHIVE_END_DAY",$this->__getDateSelect("day","crs[archive_end][day]",
                                                                                                                                                                         date("d",$archive_end)));
                $this->tpl->setVariable("SELECT_ARCHIVE_END_MONTH",$this->__getDateSelect("month","crs[archive_end][month]",
                                                                                                                                                                           date("m",$archive_end)));
                $this->tpl->setVariable("SELECT_ARCHIVE_END_YEAR",$this->__getDateSelect("year","crs[archive_end][year]",
                                                                                                                                                                          date("Y",$archive_end)));
                $this->tpl->setVariable("RADIO_ARCHIVE_DISABLED",ilUtil::formRadioButton($archive_type == $this->object->ARCHIVE_DISABLED ? 1 : 0,
                                                                                                                                                                 "crs[archive_type]",$this->object->ARCHIVE_DISABLED));
                $this->tpl->setVariable("RADIO_ARCHIVE_READ",ilUtil::formRadioButton($archive_type == $this->object->ARCHIVE_READ ? 1 : 0,
                                                                                                                                                         "crs[archive_type]",$this->object->ARCHIVE_READ));
                $this->tpl->setVariable("RADIO_ARCHIVE_DOWNLOAD",ilUtil::formRadioButton($archive_type == $this->object->ARCHIVE_DOWNLOAD ? 1 : 0,
                                                                                                                                                                 "crs[archive_type]",$this->object->ARCHIVE_DOWNLOAD));

                $this->tpl->setVariable("CMD_SUBMIT","update");

                $this->initConditionHandlerGUI($this->object->getRefId());
                $this->tpl->setVariable("PRECONDITION_TABLE",$this->chi_obj->chi_list());


        }

Here is the call graph for this function:

Here is the caller graph for this function:

& ilObjCourseGUI::executeCommand (  ) 

execute command

Reimplemented from ilObjectGUI.

Definition at line 2875 of file class.ilObjCourseGUI.php.

References $cmd, $rbacsystem, $reg_gui, and ilPaymentObject::_hasAccess().

        {
                global $rbacsystem;

                $next_class = $this->ctrl->getNextClass($this);
                $cmd = $this->ctrl->getCmd();

                // check if object is purchased
                include_once './payment/classes/class.ilPaymentObject.php';

                if(!ilPaymentObject::_hasAccess($this->object->getRefId()))
                {
                        if ($cmd != "addToShoppingCart")
                        {
                                $this->ctrl->setCmd("");
                                $cmd = "";
                        }

                        include_once './payment/classes/class.ilPaymentPurchaseGUI.php';

                        $this->ctrl->setReturn($this,"");
                        $pp_gui =& new ilPaymentPurchaseGUI($this->object->getRefId());

                        $this->ctrl->forwardCommand($pp_gui);

                        return true;
                }

                switch($next_class)
                {
                        case "ilcourseregistergui":
                                $this->ctrl->setReturn($this,"");
                                $reg_gui =& new ilCourseRegisterGUI($this->object->getRefId());
                                $ret =& $this->ctrl->forwardCommand($reg_gui);
                                break;

                        default:
                                if(!$rbacsystem->checkAccess("read",$this->object->getRefId()))
                                {
                                        $this->ctrl->setReturn($this,"");
                                        $reg_gui =& new ilCourseRegisterGUI($this->object->getRefId());
                                        $ret =& $this->ctrl->forwardCommand($reg_gui);
                                        break;
                                }
                                if(!$cmd)
                                {
                                        $cmd = "view";
                                }
                                $cmd .= "Object";
                                $this->$cmd();
                                        
                                break;
                }
                return true;


        }

Here is the call graph for this function:

ilObjCourseGUI::gatewayObject (  ) 

Definition at line 66 of file class.ilObjCourseGUI.php.

References $_POST, addSubscribers(), deleteMembers(), deleteSubscribers(), and viewObject().

        {
                switch($_POST["action"])
                {
                        case "deleteMembersObject":
                                $this->deleteMembers();
                                break;

                        case "deleteSubscribers":
                                $this->deleteSubscribers();
                                break;

                        case "addSubscribers":
                                $this->addSubscribers();
                                break;

                        default:
                                $this->viewObject();
                                break;
                }
                return true;
        }

Here is the call graph for this function:

ilObjCourseGUI::getTabs ( &$  tabs_gui  ) 

get tabs abstract method.

overwrite in derived GUI class of your object type public

Parameters:
object instance of ilTabsGUI

Reimplemented from ilObjectGUI.

Definition at line 1861 of file class.ilObjCourseGUI.php.

References $rbacsystem.

        {
                global $rbacsystem;

                $this->object->initCourseMemberObject();

                $this->ctrl->setParameter($this,"ref_id",$this->ref_id);

                if ($rbacsystem->checkAccess('write',$this->ref_id) or
                        $this->object->isActivated(false))
                {
                        $tabs_gui->addTarget("view_content",
                                                                 $this->ctrl->getLinkTarget($this, ""), "", get_class($this));
                }
                if ($rbacsystem->checkAccess('read',$this->ref_id))
                {
                        $tabs_gui->addTarget("crs_details",
                                                                 $this->ctrl->getLinkTarget($this, "details"), "details", get_class($this));
                }
                if ($rbacsystem->checkAccess('write',$this->ref_id))
                {
                        $tabs_gui->addTarget("edit_properties",
                                                                 $this->ctrl->getLinkTarget($this, "edit"), "edit", get_class($this));
                }

                if ($rbacsystem->checkAccess('write',$this->ref_id))
                {
                        $tabs_gui->addTarget("meta_data",
                                                                 $this->ctrl->getLinkTarget($this, "editMeta"), "editMeta", get_class($this));
                }

                if ($rbacsystem->checkAccess('write',$this->ref_id))
                {
                        $tabs_gui->addTarget("members",
                                                                 $this->ctrl->getLinkTarget($this, "members"), "members", get_class($this));
                }
                if ($rbacsystem->checkAccess('write',$this->ref_id) or 
                        $this->object->isArchived())
                {
                        $tabs_gui->addTarget("crs_archives",
                                                                 $this->ctrl->getLinkTarget($this, "archive"), "archive", get_class($this));
                }
                if ($rbacsystem->checkAccess('edit_permission',$this->ref_id))
                {
                        $tabs_gui->addTarget("perm_settings",
                                                                 $this->ctrl->getLinkTarget($this, "perm"), "perm", get_class($this));
                }

                if ($this->ctrl->getTargetScript() == "adm_object.php")
                {
                        $tabs_gui->addTarget("show_owner",
                                                                 $this->ctrl->getLinkTarget($this, "owner"), "owner", get_class($this));
                        
                        if ($this->tree->getSavedNodeData($this->ref_id))
                        {
                                $tabs_gui->addTarget("trash",
                                                                         $this->ctrl->getLinkTarget($this, "trash"), "trash", get_class($this));
                        }
                }

                if($rbacsystem->checkAccess('leave',$this->ref_id) and 
                   $this->object->members_obj->isMember($this->ilias->account->getId()))
                {
                        $tabs_gui->addTarget("crs_unsubscribe",
                                                                 $this->ctrl->getLinkTarget($this, "unsubscribe"), "unsubscribe", get_class($this));
                }
                        
        }

ilObjCourseGUI::ilObjCourseGUI ( a_data,
a_id,
a_call_by_reference,
a_prepare_output = true 
)

Constructor public.

Definition at line 43 of file class.ilObjCourseGUI.php.

References ilObjectGUI::ilObjectGUI().

        {
                $this->type = "crs";
                $this->ilObjectGUI($a_data,$a_id,$a_call_by_reference,$a_prepare_output);

                $this->lng->loadLanguageModule('crs');
        }

Here is the call graph for this function:

ilObjCourseGUI::ilObjCourseGUI ( a_data,
a_id,
a_call_by_reference,
a_prepare_output = true 
)

Constructor public.

Definition at line 46 of file class.ilObjCourseGUI.php.

References $ilCtrl, and ilObjectGUI::ilObjectGUI().

        {
                global $ilCtrl;

                // CONTROL OPTIONS
                $this->ctrl =& $ilCtrl;
                $this->ctrl->saveParameter($this,array("ref_id","cmdClass"));

                $this->type = "crs";
                $this->ilObjectGUI($a_data,$a_id,$a_call_by_reference,$a_prepare_output);

                $this->lng->loadLanguageModule('crs');

                $this->SEARCH_USER = 1;
                $this->SEARCH_GROUP = 2;
                $this->SEARCH_COURSE = 3;

                
        }

Here is the call graph for this function:

ilObjCourseGUI::initConditionHandlerGUI ( item_id  ) 

Definition at line 2998 of file class.ilObjCourseGUI.php.

References $_GET.

Referenced by chi_assignObject(), chi_deleteObject(), chi_selectorObject(), chi_updateObject(), and editObject().

        {
                include_once './classes/class.ilConditionHandlerInterface.php';

                if(!is_object($this->chi_obj))
                {
                        if($_GET['item_id'])
                        {
                                $this->chi_obj =& new ilConditionHandlerInterface($this,$item_id);
                                $this->ctrl->saveParameter($this,'item_id',$_GET['item_id']);
                        }
                        else
                        {
                                $this->chi_obj =& new ilConditionHandlerInterface($this);
                        }
                }
                return true;
        }

Here is the caller graph for this function:

ilObjCourseGUI::initCourseContentInterface (  ) 

Definition at line 2940 of file class.ilObjCourseGUI.php.

References $ilCtrl.

Referenced by cciEditObject(), cciMoveObject(), cciUpdateObject(), and viewObject().

        {
                global $ilCtrl;

                include_once "./course/classes/class.ilCourseContentInterface.php";
                
                $this->object->ctrl =& $ilCtrl;
                $this->cci_obj =& new ilCourseContentInterface($this,$this->object->getRefId());
        }

Here is the caller graph for this function:

ilObjCourseGUI::listUsersGroupObject (  ) 

Definition at line 1744 of file class.ilObjCourseGUI.php.

References $_POST, $_SESSION, $counter, $rbacsystem, ilObjectGUI::$tree, $user, ilObjectGUI::__showButton(), __showSearchUserTable(), ilUtil::formCheckbox(), ilObjectFactory::getInstanceByObjId(), ilObjectFactory::getInstanceByRefId(), searchObject(), and sendInfo().

        {
                global $rbacsystem,$tree;

                $_SESSION["crs_group"] = $_POST["group"] = $_POST["group"] ? $_POST["group"] : $_SESSION["crs_group"];

                // MINIMUM ACCESS LEVEL = 'administrate'
                if(!$rbacsystem->checkAccess("write", $this->object->getRefId()))
                {
                        $this->ilias->raiseError($this->lng->txt("msg_no_perm_write"),$this->ilias->error_obj->MESSAGE);
                }
                if(!is_array($_POST["group"]))
                {
                        sendInfo($this->lng->txt("crs_no_groups_selected"));
                        $this->searchObject();

                        return false;
                }

                $this->tpl->addBlockFile("ADM_CONTENT", "adm_content", "tpl.crs_usr_selection.html","course");
                $this->__showButton("searchUser",$this->lng->txt("crs_new_search"));
                $this->object->initCourseMemberObject();

                // GET ALL MEMBERS
                $members = array();
                foreach($_POST["group"] as $group_id)
                {
                        if(!$tree->isInTree($group_id))
                        {
                                continue;
                        }
                        if(!$tmp_obj = ilObjectFactory::getInstanceByRefId($group_id))
                        {
                                continue;
                        }
                        $members = array_merge($tmp_obj->getGroupMemberIds(),$members);

                        unset($tmp_obj);
                }
                $members = array_unique($members);

                // FORMAT USER DATA
                $counter = 0;
                $f_result = array();
                foreach($members as $user)
                {
                        if(!$tmp_obj = ilObjectFactory::getInstanceByObjId($user,false))
                        {
                                continue;
                        }
                        $f_result[$counter][] = ilUtil::formCheckbox(0,"user[]",$user);
                        $f_result[$counter][] = $tmp_obj->getLogin();
                        $f_result[$counter][] = $tmp_obj->getLastname();
                        $f_result[$counter][] = $tmp_obj->getFirstname();

                        unset($tmp_obj);
                        ++$counter;
                }
                $this->__showSearchUserTable($f_result,"listUsersGroup");

                return true;
        }

Here is the call graph for this function:

ilObjCourseGUI::listUsersRoleObject (  ) 

Definition at line 1807 of file class.ilObjCourseGUI.php.

References $_POST, $_SESSION, $counter, $rbacreview, $rbacsystem, $role_id, ilObjectGUI::$tree, $user, ilObjectGUI::__showButton(), __showSearchUserTable(), ilUtil::formCheckbox(), ilObjectFactory::getInstanceByObjId(), searchObject(), and sendInfo().

        {
                global $rbacsystem,$rbacreview,$tree;

                $_SESSION["crs_role"] = $_POST["role"] = $_POST["role"] ? $_POST["role"] : $_SESSION["crs_role"];

                // MINIMUM ACCESS LEVEL = 'administrate'
                if(!$rbacsystem->checkAccess("write", $this->object->getRefId()))
                {
                        $this->ilias->raiseError($this->lng->txt("msg_no_perm_write"),$this->ilias->error_obj->MESSAGE);
                }
                if(!is_array($_POST["role"]))
                {
                        sendInfo($this->lng->txt("crs_no_roles_selected"));
                        $this->searchObject();

                        return false;
                }

                $this->tpl->addBlockFile("ADM_CONTENT", "adm_content", "tpl.crs_usr_selection.html","course");
                $this->__showButton("searchUser",$this->lng->txt("crs_new_search"));
                $this->object->initCourseMemberObject();

                // GET ALL MEMBERS
                $members = array();
                foreach($_POST["role"] as $role_id)
                {
                        $members = array_merge($rbacreview->assignedUsers($role_id),$members);
                }

                $members = array_unique($members);

                // FORMAT USER DATA
                $counter = 0;
                $f_result = array();
                foreach($members as $user)
                {
                        if(!$tmp_obj = ilObjectFactory::getInstanceByObjId($user,false))
                        {
                                continue;
                        }
                        $f_result[$counter][] = ilUtil::formCheckbox(0,"user[]",$user);
                        $f_result[$counter][] = $tmp_obj->getLogin();
                        $f_result[$counter][] = $tmp_obj->getLastname();
                        $f_result[$counter][] = $tmp_obj->getFirstname();

                        unset($tmp_obj);
                        ++$counter;
                }
                $this->__showSearchUserTable($f_result,"listUsersRole");
                
                return true;
        }

Here is the call graph for this function:

ilObjCourseGUI::membersObject (  ) 

Definition at line 882 of file class.ilObjCourseGUI.php.

References $counter, $rbacsystem, ilObjectGUI::__showButton(), __showMembersTable(), __showSubscribersTable(), ilUtil::formCheckbox(), ilObjectFactory::getInstanceByObjId(), and sendInfo().

Referenced by addSubscribers(), addUserObject(), autoFillObject(), deleteMembers(), deleteSubscribers(), removeMembersObject(), removeSubscribersObject(), searchUserObject(), and updateMemberObject().

        {
                global $rbacsystem;

                // MINIMUM ACCESS LEVEL = 'administrate'
                if(!$rbacsystem->checkAccess("write", $this->object->getRefId()))
                {
                        $this->ilias->raiseError($this->lng->txt("msg_no_perm_write"),$this->ilias->error_obj->MESSAGE);
                }

                $this->tpl->addBlockFile("ADM_CONTENT","adm_content","tpl.crs_members.html","course");
                $this->__showButton("printMembers",$this->lng->txt("crs_print_list"),"target=\"_blank\"");

                // INFO NO MEMBERS
                $this->object->initCourseMemberObject();

                if(!count($this->object->members_obj->getAssignedUsers()) and
                   !count($this->object->member_obj->getSubscribers()))
                {
                        sendInfo($this->lng->txt("crs_no_members_assigned"));
                        return false;
                }

                // SUBSCRIBERS
                if(count($this->object->members_obj->getSubscribers()))
                {
                        $counter = 0;
                        $f_result = array();
                        
                        foreach($this->object->members_obj->getSubscribers() as $member_id)
                        {
                                $member_data = $this->object->members_obj->getSubscriberData($member_id);

                                // GET USER OBJ
                                if($tmp_obj = ilObjectFactory::getInstanceByObjId($member_id,false))
                                {
                                        $f_result[$counter][]   = ilUtil::formCheckbox(0,"subscriber[]",$member_id);
                                        $f_result[$counter][]   = $tmp_obj->getLogin();
                                        $f_result[$counter][]   = $tmp_obj->getFirstname();
                                        $f_result[$counter][]   = $tmp_obj->getLastname();
                                        $f_result[$counter][]   = strftime("%Y-%m-%d %R",$member_data["time"]);

                                        unset($tmp_obj);
                                        ++$counter;
                                }
                        }
                        $this->__showSubscribersTable($f_result);

                } // END SUBSCRIBERS

                // MEMBERS
                if(count($this->object->members_obj->getAssignedUsers()))
                {
                        $counter = 0;
                        $f_result = array();

                        $img_mail = "<img src=\"".ilUtil::getImagePath("icon_pencil_b.gif")."\" alt=\"".
                                $this->lng->txt("crs_mem_send_mail").
                                "\" title=\"".$this->lng->txt("crs_mem_send_mail")."\" border=\"0\" vspace=\"0\"/>";

                        $img_change = "<img src=\"".ilUtil::getImagePath("icon_change_b.gif")."\" alt=\"".
                                $this->lng->txt("crs_mem_change_status")."\" title=\"".$this->lng->txt("crs_mem_change_status").
                                "\" border=\"0\" vspace=\"0\"/>";

                        foreach($this->object->members_obj->getAssignedUsers() as $member_id)
                        {
                                $member_data = $this->object->members_obj->getUserData($member_id);

                                // GET USER OBJ
                                if($tmp_obj = ilObjectFactory::getInstanceByObjId($member_id,false))
                                {
                                        $f_result[$counter][]   = ilUtil::formCheckbox(0,"member[]",$member_id);
                                        $f_result[$counter][]   = $tmp_obj->getLogin();
                                        $f_result[$counter][]   = $tmp_obj->getFirstname();
                                        $f_result[$counter][]   = $tmp_obj->getLastname();

                                        switch($member_data["role"])
                                        {
                                                case $this->object->members_obj->ROLE_ADMIN:
                                                        $role = $this->lng->txt("crs_admin");
                                                        break;

                                                case $this->object->members_obj->ROLE_TUTOR:
                                                        $role = $this->lng->txt("crs_tutor");
                                                        break;

                                                case $this->object->members_obj->ROLE_MEMBER:
                                                        $role = $this->lng->txt("crs_member");
                                                        break;
                                        }
                                        $f_result[$counter][]   = $role;
                                        
                                        switch($member_data["status"])
                                        {
                                                case $this->object->members_obj->STATUS_NOTIFY:
                                                        $f_result[$counter][] = $this->lng->txt("crs_notify");
                                                        break;

                                                case $this->object->members_obj->STATUS_NO_NOTIFY:
                                                        $f_result[$counter][] = $this->lng->txt("crs_no_notify");
                                                        break;

                                                case $this->object->members_obj->STATUS_BLOCKED:
                                                        $f_result[$counter][] = $this->lng->txt("crs_blocked");
                                                        break;

                                                case $this->object->members_obj->STATUS_UNBLOCKED:
                                                        $f_result[$counter][] = $this->lng->txt("crs_unblocked");
                                                        break;
                                        }

                                        $f_result[$counter]['passed'] = $member_data['passed'] ?
                                                $this->lng->txt('crs_member_passed') :
                                                $this->lng->txt('crs_member_not_passed');

                                        $link_mail = "<a target=\"_blank\" href=\"mail_new.php?type=new&rcp_to=".
                                                $tmp_obj->getLogin()."\">".$img_mail."</a>";

                                        $this->ctrl->setParameter($this,"member_id",$tmp_obj->getId());
                                        $link_change = "<a href=\"".$this->ctrl->getLinkTarget($this,"editMember")."\">".
                                                $img_change."</a>";
                                        $f_result[$counter][]   = $link_mail." ".$link_change;
                                        unset($tmp_obj);
                                        ++$counter;
                                }
                        } // END IF MEMBERS

                }
                return $this->__showMembersTable($f_result);
        }

Here is the call graph for this function:

Here is the caller graph for this function:

ilObjCourseGUI::performDeleteArchivesObject (  ) 

Definition at line 789 of file class.ilObjCourseGUI.php.

References $_SESSION, archiveAdminObject(), and sendInfo().

        {
                if(!$_SESSION["crs_archives"])
                {
                        sendInfo($this->lng->txt("crs_no_archives_selected"));
                        $this->archiveAdminObject(false);
                }
                else
                {
                        $this->object->initCourseArchiveObject();
                        foreach($_SESSION["crs_archives"] as $archive_id)
                        {
                                $this->object->archives_obj->delete($archive_id);
                        }
                        sendInfo($this->lng->txt('crs_archives_deleted'));
                        $this->archiveAdminObject(false);
                        unset($_SESSION["crs_archives"]);
                }
        }

Here is the call graph for this function:

ilObjCourseGUI::performUnsubscribeObject (  ) 

Definition at line 1405 of file class.ilObjCourseGUI.php.

References $rbacsystem, and sendInfo().

        {
                global $rbacsystem;

                // CHECK ACCESS
                if(!$rbacsystem->checkAccess("leave", $this->ref_id))
                {
                        $this->ilias->raiseError($this->lng->txt("msg_no_perm_write"),$this->ilias->error_obj->MESSAGE);
                }
                $this->object->initCourseMemberObject();
                $this->object->members_obj->delete($this->ilias->account->getId());
                $this->object->members_obj->sendUnsubscribeNotificationToAdmins($this->ilias->account->getId());
                
                sendInfo($this->lng->txt('crs_unsubscribed_from_crs'),true);
                $this->ctrl->setParameterByClass("ilRepositoryGUI","ref_id",$this->tree->getParentId($this->ref_id));
                $this->ctrl->redirectByClass("ilRepositoryGUI","ShowList");
        }

Here is the call graph for this function:

ilObjCourseGUI::printMembersObject (  ) 

Definition at line 1930 of file class.ilObjCourseGUI.php.

References $status, ilObjectGUI::$tpl, exit, ilUtil::getImagePath(), and ilObjectFactory::getInstanceByObjId().

        {
                $tpl =& new ilTemplate('tpl.crs_members_print.html',true,true,'course');

                $this->object->initCourseMemberObject();


                // MEMBERS
                if(count($members = $this->object->members_obj->getAssignedUsers()))
                {
                        foreach($members as $member_id)
                        {
                                $member_data = $this->object->members_obj->getUserData($member_id);

                                // GET USER OBJ
                                if($tmp_obj = ilObjectFactory::getInstanceByObjId($member_id,false))
                                {
                                        $tpl->setCurrentBlock("members_row");
                                        $tpl->setVariable("LOGIN",$tmp_obj->getLogin());
                                        $tpl->setVariable("FIRSTNAME",$tmp_obj->getFirstname());
                                        $tpl->setVariable("LASTNAME",$tmp_obj->getLastname());

                                        switch($member_data["role"])
                                        {
                                                case $this->object->members_obj->ROLE_ADMIN:
                                                        $role = $this->lng->txt("crs_admin");
                                                        break;

                                                case $this->object->members_obj->ROLE_TUTOR:
                                                        $role = $this->lng->txt("crs_tutor");
                                                        break;

                                                case $this->object->members_obj->ROLE_MEMBER:
                                                        $role = $this->lng->txt("crs_member");
                                                        break;
                                        }
                                        $tpl->setVariable("ROLE",$role);
                                        
                                        switch($member_data["status"])
                                        {
                                                case $this->object->members_obj->STATUS_NOTIFY:
                                                        $status = $this->lng->txt("crs_notify");
                                                        break;

                                                case $this->object->members_obj->STATUS_NO_NOTIFY:
                                                        $status = $this->lng->txt("crs_no_notify");
                                                        break;

                                                case $this->object->members_obj->STATUS_BLOCKED:
                                                        $status = $this->lng->txt("crs_blocked");
                                                        break;

                                                case $this->object->members_obj->STATUS_UNBLOCKED:
                                                        $status = $this->lng->txt("crs_unblocked");
                                                        break;
                                        }
                                        $tpl->setVariable("STATUS",$status);
                                        $tpl->setVariable("PASSED",$member_data['passed'] ? 
                                                                          $this->lng->txt('crs_member_passed') :
                                                                          $this->lng->txt('crs_member_not_passed'));
                                        $tpl->parseCurrentBlock();
                                }
                        }
                        $tpl->setCurrentBlock("members");

                        $tpl->setVariable("MEMBERS_IMG_SOURCE",ilUtil::getImagePath('icon_usr_b.gif'));
                        $tpl->setVariable("MEMBERS_IMG_ALT",$this->lng->txt('crs_header_members'));
                        $tpl->setVariable("MEMBERS_TABLE_HEADER",$this->lng->txt('crs_members_title'));
                        $tpl->setVariable("TXT_LOGIN",$this->lng->txt('username'));
                        $tpl->setVariable("TXT_FIRSTNAME",$this->lng->txt('firstname'));
                        $tpl->setVariable("TXT_LASTNAME",$this->lng->txt('lastname'));
                        $tpl->setVariable("TXT_ROLE",$this->lng->txt('crs_role'));
                        $tpl->setVariable("TXT_STATUS",$this->lng->txt('crs_status'));
                        $tpl->setVariable("TXT_PASSED",$this->lng->txt('crs_passed'));

                        $tpl->parseCurrentBlock();

                }
                // SUBSCRIBERS
                if(count($members = $this->object->members_obj->getSubscribers()))
                {
                        foreach($members as $member_id)
                        {
                                $member_data = $this->object->members_obj->getSubscriberData($member_id);

                                // GET USER OBJ
                                if($tmp_obj = ilObjectFactory::getInstanceByObjId($member_id,false))
                                {
                                        $tpl->setCurrentBlock("members_row");
                                        $tpl->setVariable("SLOGIN",$tmp_obj->getLogin());
                                        $tpl->setVariable("SFIRSTNAME",$tmp_obj->getFirstname());
                                        $tpl->setVariable("SLASTNAME",$tmp_obj->getLastname());
                                        $tpl->setVariable("STIME",$member_data["time"]);
                                        $tpl->parseCurrentBlock();
                                }
                        }
                        $tpl->setCurrentBlock("members");

                        $tpl->setVariable("SUBSCRIBERS_IMG_SOURCE",ilUtil::getImagePath('icon_usr_b.gif'));
                        $tpl->setVariable("SUBSCRIBERS_IMG_ALT",$this->lng->txt('crs_subscribers'));
                        $tpl->setVariable("SUBSCRIBERS_TABLE_HEADER",$this->lng->txt('crs_subscribers'));
                        $tpl->setVariable("TXT_SLOGIN",$this->lng->txt('username'));
                        $tpl->setVariable("TXT_SFIRSTNAME",$this->lng->txt('firstname'));
                        $tpl->setVariable("TXT_SLASTNAME",$this->lng->txt('lastname'));
                        $tpl->setVariable("TXT_STIME",$this->lng->txt('crs_time'));

                        $tpl->parseCurrentBlock();

                }

                $tpl->setVariable("TITLE",$this->lng->txt('crs_members_print_title'));
                $tpl->setVariable("CSS_PATH",$this->tpl->tplPath);
                
                $headline = $this->lng->txt('obj_crs').': '.$this->object->getTitle().
                        ' -> '.$this->lng->txt('crs_header_members').' ('.strftime("%Y-%m-%d %R",time()).')';

                $tpl->setVariable("HEADLINE",$headline);

                $tpl->show();
                exit;
        }

Here is the call graph for this function:

ilObjCourseGUI::removeMembersObject (  ) 

Definition at line 1496 of file class.ilObjCourseGUI.php.

References $_SESSION, $rbacsystem, membersObject(), and sendInfo().

        {
                global $rbacsystem;

                // MINIMUM ACCESS LEVEL = 'administrate'
                if(!$rbacsystem->checkAccess("write", $this->object->getRefId()))
                {
                        $this->ilias->raiseError($this->lng->txt("msg_no_perm_write"),$this->ilias->error_obj->MESSAGE);
                }
                if(!is_array($_SESSION["crs_delete_member_ids"]) or !count($_SESSION["crs_delete_member_ids"]))
                {
                        sendInfo($this->lng->txt("crs_no_member_selected"));
                        $this->membersObject();

                        return false;
                }
                $this->object->initCourseMemberObject();

                if(!$this->object->members_obj->deleteMembers($_SESSION["crs_delete_member_ids"]))
                {
                        sendInfo($this->object->getMessage());
                        unset($_SESSION["crs_delete_member_ids"]);
                        $this->membersObject();

                        return false;
                }
                else
                {
                        // SEND NOTIFICATION
                        foreach($_SESSION["crs_delete_member_ids"] as $usr_id)
                        {
                                $this->object->members_obj->sendNotification($this->object->members_obj->NOTIFY_DISMISS_MEMBER,$usr_id);
                        }
                }
                unset($_SESSION["crs_delete_member_ids"]);
                sendInfo($this->lng->txt("crs_members_deleted"));
                $this->membersObject();

                return true;
        }

Here is the call graph for this function:

ilObjCourseGUI::removeSubscribersObject (  ) 

Definition at line 1537 of file class.ilObjCourseGUI.php.

References $_SESSION, $rbacsystem, membersObject(), and sendInfo().

        {
                global $rbacsystem;

                // MINIMUM ACCESS LEVEL = 'administrate'
                if(!$rbacsystem->checkAccess("write", $this->object->getRefId()))
                {
                        $this->ilias->raiseError($this->lng->txt("msg_no_perm_write"),$this->ilias->error_obj->MESSAGE);
                }
                if(!is_array($_SESSION["crs_delete_subscriber_ids"]) or !count($_SESSION["crs_delete_subscriber_ids"]))
                {
                        sendInfo($this->lng->txt("crs_no_subscribers_selected"));
                        $this->membersObject();

                        return false;
                }
                $this->object->initCourseMemberObject();

                if(!$this->object->members_obj->deleteSubscribers($_SESSION["crs_delete_subscriber_ids"]))
                {
                        sendInfo($this->object->getMessage());
                        unset($_SESSION["crs_delete_subscriber_ids"]);
                        $this->membersObject();

                        return false;
                }
                else
                {
                        // SEND NOTIFICATION
                        foreach($_SESSION["crs_delete_subscriber_ids"] as $usr_id)
                        {
                                $this->object->members_obj->sendNotification($this->object->members_obj->NOTIFY_DISMISS_SUBSCRIBER,$usr_id);
                        }
                }

                unset($_SESSION["crs_delete_subscriber_ids"]);
                sendInfo($this->lng->txt("crs_subscribers_deleted"));
                $this->membersObject();

                return true;
        }

Here is the call graph for this function:

ilObjCourseGUI::saveMeta (  ) 

Definition at line 2078 of file class.ilObjCourseGUI.php.

References saveMetaObject().

        {
                return $this->saveMetaObject();
        }

Here is the call graph for this function:

ilObjCourseGUI::saveMetaObject (  ) 

Definition at line 2067 of file class.ilObjCourseGUI.php.

References $_POST, __initMetaDataGUI(), and sendInfo().

Referenced by saveMeta().

        {
                $this->__initMetaDataGUI();

                $this->meta_gui->save($_POST["meta_section"]);

                sendInfo($this->lng->txt("msg_obj_modified"),true);

                $this->ctrl->setParameter($this,'meta_section',$_POST["meta_section"]);
                $this->ctrl->redirect($this,'editMeta');
        }

Here is the call graph for this function:

Here is the caller graph for this function:

ilObjCourseGUI::saveObject (  ) 

save object public

Reimplemented from ilObjectGUI.

Definition at line 55 of file class.ilObjCourseGUI.php.

References $rbacadmin, exit, ilObjectGUI::getReturnLocation(), and sendInfo().

Referenced by saveObject().

        {
                global $rbacadmin;

                // always call parent method first to create an object_data entry & a reference
                $newObj = parent::saveObject();

                // setup rolefolder & default local roles if needed (see ilObjForum & ilObjForumGUI for an example)
                //$roles = $newObj->initDefaultRoles();

                // put here your object specific stuff  

                // always send a message
                sendInfo($this->lng->txt("crs_added"),true);
                
                header("Location:".$this->getReturnLocation("save","adm_object.php?".$this->link_params));
                exit();
        }

Here is the call graph for this function:

Here is the caller graph for this function:

ilObjCourseGUI::saveObject (  ) 

save object public

Reimplemented from ilObjectGUI.

Definition at line 549 of file class.ilObjCourseGUI.php.

References $rbacadmin, ilObjectGUI::getReturnLocation(), ilUtil::redirect(), saveObject(), and sendInfo().

        {
                global $rbacadmin;

                $newObj =& parent::saveObject();
                $newObj->__initDefaultRoles();
                $newObj->initCourseMemberObject();
                $newObj->members_obj->add($this->ilias->account,$newObj->members_obj->ROLE_ADMIN);
                
                // always send a message
                sendInfo($this->lng->txt("crs_added"),true);

                ilUtil::redirect($this->getReturnLocation("save",$this->ctrl->getLinkTarget($this,"")));
        }

Here is the call graph for this function:

ilObjCourseGUI::searchObject (  ) 

Definition at line 1625 of file class.ilObjCourseGUI.php.

References $_POST, $_SESSION, $counter, $rbacsystem, $result, ilObjectGUI::$tree, $user, __search(), ilObjectGUI::__showButton(), __showSearchGroupTable(), __showSearchRoleTable(), __showSearchUserTable(), ilUtil::formCheckbox(), ilObjectFactory::getInstanceByObjId(), ilObjectFactory::getInstanceByRefId(), searchUserObject(), and sendInfo().

Referenced by addUserObject(), listUsersGroupObject(), and listUsersRoleObject().

        {
                global $rbacsystem,$tree;

                #$this->__unsetSessionVariables();
                

                $_SESSION["crs_search_str"] = $_POST["search_str"] = $_POST["search_str"] 
                        ? $_POST["search_str"] 
                        : $_SESSION["crs_search_str"];
                $_SESSION["crs_search_for"] = $_POST["search_for"] = $_POST["search_for"] 
                        ? $_POST["search_for"] 
                        : $_SESSION["crs_search_for"];
                

                // MINIMUM ACCESS LEVEL = 'administrate'
                if(!$rbacsystem->checkAccess("write", $this->object->getRefId()))
                {
                        $this->ilias->raiseError($this->lng->txt("msg_no_perm_write"),$this->ilias->error_obj->MESSAGE);
                }
                $this->object->initCourseMemberObject();

                if(!isset($_POST["search_for"]) or !isset($_POST["search_str"]))
                {
                        sendInfo($this->lng->txt("crs_search_enter_search_string"));
                        $this->searchUserObject();
                        
                        return false;
                }
                if(!count($result = $this->__search($_POST["search_str"],$_POST["search_for"])))
                {
                        sendInfo($this->lng->txt("crs_no_results_found"));
                        $this->searchUserObject();

                        return false;
                }

                $this->tpl->addBlockFile("ADM_CONTENT", "adm_content", "tpl.crs_usr_selection.html","course");
                $this->__showButton("searchUser",$this->lng->txt("crs_new_search"));
                
                $counter = 0;
                $f_result = array();
                switch($_POST["search_for"])
                {
                        case "usr":
                                foreach($result as $user)
                                {
                                        if(!$tmp_obj = ilObjectFactory::getInstanceByObjId($user["id"],false))
                                        {
                                                continue;
                                        }
                                        $f_result[$counter][] = ilUtil::formCheckbox(0,"user[]",$user["id"]);
                                        $f_result[$counter][] = $tmp_obj->getLogin();
                                        $f_result[$counter][] = $tmp_obj->getLastname();
                                        $f_result[$counter][] = $tmp_obj->getFirstname();

                                        unset($tmp_obj);
                                        ++$counter;
                                }
                                $this->__showSearchUserTable($f_result);

                                return true;

                        case "grp":
                                foreach($result as $group)
                                {
                                        if(!$tree->isInTree($group["id"]))
                                        {
                                                continue;
                                        }
                                        if(!$tmp_obj = ilObjectFactory::getInstanceByRefId($group["id"],false))
                                        {
                                                continue;
                                        }
                                        $f_result[$counter][] = ilUtil::formCheckbox(0,"group[]",$group["id"]);
                                        $f_result[$counter][] = array($tmp_obj->getTitle(),$tmp_obj->getDescription());
                                        $f_result[$counter][] = $tmp_obj->getCountMembers();
                                        
                                        unset($tmp_obj);
                                        ++$counter;
                                }
                                $this->__showSearchGroupTable($f_result);

                                return true;
                                
                        case "role":
                                foreach($result as $role)
                                {
                    // exclude anonymous role
                    if ($role["id"] == ANONYMOUS_ROLE_ID)
                    {
                        continue;
                    }

                    if(!$tmp_obj = ilObjectFactory::getInstanceByObjId($role["id"],false))
                                        {
                                                continue;
                                        }

                                    // exclude roles with no users assigned to
                    if ($tmp_obj->getCountMembers() == 0)
                    {
                        continue;
                    }

                                        $f_result[$counter][] = ilUtil::formCheckbox(0,"role[]",$role["id"]);
                                        $f_result[$counter][] = array($tmp_obj->getTitle(),$tmp_obj->getDescription());
                                        $f_result[$counter][] = $tmp_obj->getCountMembers();

                                        unset($tmp_obj);
                                        ++$counter;
                                }

                                $this->__showSearchRoleTable($f_result);

                                return true;
                }
        }

Here is the call graph for this function:

Here is the caller graph for this function:

ilObjCourseGUI::searchUserObject (  ) 

Definition at line 1580 of file class.ilObjCourseGUI.php.

References $_POST, $_SESSION, $rbacsystem, __unsetSessionVariables(), ilUtil::formRadioButton(), membersObject(), ilUtil::prepareFormOutput(), and sendInfo().

Referenced by searchObject().

        {
                global $rbacsystem;

                // MINIMUM ACCESS LEVEL = 'administrate'
                if(!$rbacsystem->checkAccess("write", $this->object->getRefId()))
                {
                        $this->ilias->raiseError($this->lng->txt("msg_no_perm_write"),$this->ilias->error_obj->MESSAGE);
                }
                $this->object->initCourseMemberObject();
                if($this->object->getSubscriptionMaxMembers() and 
                   $this->object->getSubscriptionMaxMembers() <= $this->object->members_obj->getCountMembers())
                {
                        sendInfo($this->lng->txt("crs_max_members_reached"));
                        $this->membersObject();

                        return false;
                }
                $this->tpl->addBlockFile("ADM_CONTENT","adm_content","tpl.crs_members_search.html","course");
                
                $this->tpl->setVariable("F_ACTION",$this->ctrl->getFormAction($this));
                $this->tpl->setVariable("SEARCH_ASSIGN_USR",$this->lng->txt("crs_search_members"));
                $this->tpl->setVariable("SEARCH_SEARCH_TERM",$this->lng->txt("search_search_term"));
                $this->tpl->setVariable("SEARCH_VALUE",$_SESSION["crs_search_str"] ? 
                                                                ilUtil::prepareFormOutput($_SESSION["crs_search_str"],true) : "");
                $this->tpl->setVariable("SEARCH_FOR",$this->lng->txt("exc_search_for"));
                $this->tpl->setVariable("SEARCH_ROW_TXT_USER",$this->lng->txt("exc_users"));
                $this->tpl->setVariable("SEARCH_ROW_TXT_GROUP",$this->lng->txt("exc_groups"));
                $this->tpl->setVariable("SEARCH_ROW_TXT_ROLE",$this->lng->txt("exc_roles"));
                #$this->tpl->setVariable("SEARCH_ROW_TXT_COURSE",$this->lng->txt("courses"));
                $this->tpl->setVariable("BTN2_VALUE",$this->lng->txt("cancel"));
                $this->tpl->setVariable("BTN1_VALUE",$this->lng->txt("search"));

        $usr = ($_POST["search_for"] == "usr" || $_POST["search_for"] == "") ? 1 : 0;
                $grp = ($_POST["search_for"] == "grp") ? 1 : 0;
                $role = ($_POST["search_for"] == "role") ? 1 : 0;

                $this->tpl->setVariable("SEARCH_ROW_CHECK_USER",ilUtil::formRadioButton($usr,"search_for","usr"));
                $this->tpl->setVariable("SEARCH_ROW_CHECK_ROLE",ilUtil::formRadioButton($role,"search_for","role"));
        $this->tpl->setVariable("SEARCH_ROW_CHECK_GROUP",ilUtil::formRadioButton($grp,"search_for","grp"));
        #$this->tpl->setVariable("SEARCH_ROW_CHECK_COURSE",ilUtil::formRadioButton(0,"search_for",$this->SEARCH_COURSE));

                $this->__unsetSessionVariables();
        }

Here is the call graph for this function:

Here is the caller graph for this function:

ilObjCourseGUI::selectArchiveLanguageObject (  ) 

Definition at line 808 of file class.ilObjCourseGUI.php.

References ilObjectGUI::$actions, $rbacsystem, ilUtil::formSelect(), and sendInfo().

        {
                global $rbacsystem;

                // MINIMUM ACCESS LEVEL = 'write'
                if(!$rbacsystem->checkAccess("write", $this->object->getRefId()))
                {
                        $this->ilias->raiseError($this->lng->txt("msg_no_perm_write"),$this->ilias->error_obj->MESSAGE);
                }

                foreach($this->lng->getInstalledLanguages() as $lang_code)
                {
                        $actions["$lang_code"] = $this->lng->txt('lang_'.$lang_code);

                        if($this->lng->getLangKey() == $lang_code)
                        {
                                $selected = $lang_code;
                        }
                }

                sendInfo($this->lng->txt('crs_select_archive_language'));

                $this->tpl->addBlockFile("ADM_CONTENT", "adm_content", "tpl.crs_selectLanguage.html","course");

                $this->tpl->setVariable("SELECT_FORMACTION",$this->ctrl->getFormAction($this));
                $this->tpl->setVariable("LANG_SELECTOR",ilUtil::formSelect($selected,'lang',$actions,false,true));
                $this->tpl->setVariable("TXT_CANCEL",$this->lng->txt('cancel'));
                $this->tpl->setVariable("TXT_SUBMIT",$this->lng->txt('crs_add_html_archive'));
                $this->tpl->setVariable("CMD_SUBMIT",'addHTMLArchive');

                return true;
        }

Here is the call graph for this function:

ilObjCourseGUI::unsubscribeObject (  ) 

Definition at line 1384 of file class.ilObjCourseGUI.php.

References $rbacsystem, and sendInfo().

        {
                global $rbacsystem;

                // CHECK ACCESS
                if(!$rbacsystem->checkAccess("leave", $this->ref_id))
                {
                        $this->ilias->raiseError($this->lng->txt("msg_no_perm_write"),$this->ilias->error_obj->MESSAGE);
                }

                $this->tpl->addBlockFile("ADM_CONTENT", "adm_content", "tpl.crs_unsubscribe_sure.html","course");
                sendInfo($this->lng->txt('crs_unsubscribe_sure'));
                
                $this->tpl->setVariable("UNSUB_FORMACTION",$this->ctrl->getFormAction($this));
                $this->tpl->setVariable("TXT_CANCEL",$this->lng->txt("cancel"));
                $this->tpl->setVariable("CMD_SUBMIT",'performUnsubscribe');
                $this->tpl->setVariable("TXT_SUBMIT",$this->lng->txt("crs_unsubscribe"));
                
                return true;
        }

Here is the call graph for this function:

ilObjCourseGUI::updateMemberObject (  ) 

Definition at line 1099 of file class.ilObjCourseGUI.php.

References $_GET, $_POST, $rbacsystem, $status, membersObject(), and sendInfo().

        {
                global $rbacsystem;

                $this->object->initCourseMemberObject();

                // USED FOR NOTIFICATION
                $user_data = $this->object->members_obj->getUserData($_GET["member_id"]);

                // MINIMUM ACCESS LEVEL = 'administrate'
                if(!$rbacsystem->checkAccess("write", $this->object->getRefId()))
                {
                        $this->ilias->raiseError($this->lng->txt("msg_no_perm_write"),$this->ilias->error_obj->MESSAGE);
                }
                // CHECK MEMBER_ID
                if(!isset($_GET["member_id"]) or !$this->object->members_obj->isAssigned((int) $_GET["member_id"]))
                {
                        $this->ilias->raiseError($this->lng->txt("crs_no_valid_member_id_given"),$this->ilias->error_obj->MESSAGE);
                }
                // CHECK LAST ADMIN
                if((int) $_POST['role_status'] != 4 or (int) $_POST['role_status'] != 5)
                {
                        if(!$this->object->members_obj->checkLastAdmin(array((int) $_GET['member_id'])))
                        {
                                $this->ilias->raiseError($this->lng->txt("crs_at_least_one_admin"),$this->ilias->error_obj->MESSAGE);
                        }
                }
                
                // UPDATE MEMBER
                switch((int) $_POST["role_status"])
                {
                        case 0:
                                // CHECK IF LIMIT MAX MEMBERS IS REACHED
                                if($this->object->getSubscriptionMaxMembers() and
                                   $this->object->members_obj->getCountMembers() >= $this->object->getSubscriptionMaxMembers())
                                {
                                        sendInfo($this->lng->txt("crs_max_members_reached"));
                                        $this->membersObject();

                                        return false;
                                }
                                $status = $this->object->members_obj->STATUS_UNBLOCKED;;
                                $role = $this->object->members_obj->ROLE_MEMBER;
                                break;

                        case 1:
                                $status = $this->object->members_obj->STATUS_BLOCKED;;
                                $role = $this->object->members_obj->ROLE_MEMBER;
                                break;


                        case 2:
                                $status = $this->object->members_obj->STATUS_NOTIFY;
                                $role = $this->object->members_obj->ROLE_TUTOR;
                                break;

                        case 3:
                                $status = $this->object->members_obj->STATUS_NO_NOTIFY;
                                $role = $this->object->members_obj->ROLE_TUTOR;
                                break;

                        case 4:
                                $status = $this->object->members_obj->STATUS_NOTIFY;
                                $role = $this->object->members_obj->ROLE_ADMIN;
                                break;

                        case 5:
                                $status = $this->object->members_obj->STATUS_NO_NOTIFY;
                                $role = $this->object->members_obj->ROLE_ADMIN;
                                break;

                        default:
                                $this->ilias->raiseError("No valid status given",$this->ilias->error_obj->MESSAGE);
                }
                $this->object->members_obj->update((int) $_GET["member_id"],$role,$status,(int) $_POST['passed']);

                // NOTIFICATION
                if($user_data["role"] != $role or 
                   $user_data["status"] != $status or 
                   $user_data['passed'] != (bool) $_POST['passed'])
                {
                        $this->object->members_obj->sendNotification($this->object->members_obj->NOTIFY_STATUS_CHANGED,$_GET["member_id"]);
                }
                

                sendInfo($this->lng->txt("crs_member_updated"));
                $this->membersObject();
        }

Here is the call graph for this function:

ilObjCourseGUI::updateObject (  ) 

updates object entry in object_data

public

Reimplemented from ilObjectGUI.

Definition at line 499 of file class.ilObjCourseGUI.php.

References $_POST, $ilErr, $rbacsystem, __toUnix(), editObject(), sendInfo(), and ilUtil::stripSlashes().

        {
                global $ilErr,$rbacsystem;

                if(!$rbacsystem->checkAccess("write", $this->ref_id))
                {
                        $this->ilias->raiseError($this->lng->txt("msg_no_perm_read"),$this->ilias->error_obj->MESSAGE);
                }
                // CREATE UNIX TIMESTAMPS FROM SELECT
                $this->object->setSyllabus(ilUtil::stripSlashes($_POST["crs"]["syllabus"]));
                $this->object->setContactName(ilUtil::stripSlashes($_POST["crs"]["contact_name"]));
                $this->object->setContactConsultation(ilUtil::stripSlashes($_POST["crs"]["contact_consultation"]));
                $this->object->setContactPhone(ilUtil::stripSlashes($_POST["crs"]["contact_phone"]));
                $this->object->setContactEmail(ilUtil::stripSlashes($_POST["crs"]["contact_email"]));
                $this->object->setContactResponsibility(ilUtil::stripSlashes($_POST["crs"]["contact_responsibility"]));

                $this->object->setActivationUnlimitedStatus((bool) $_POST["crs"]["activation_unlimited"]);
                $this->object->setActivationStart($this->__toUnix($_POST["crs"]["activation_start"]));
                $this->object->setActivationEnd($this->__toUnix($_POST["crs"]["activation_end"]));
                $this->object->setOfflineStatus(!$_POST["crs"]["activation_offline"]);

                $this->object->setSubscriptionUnlimitedStatus((bool) $_POST["crs"]["subscription_unlimited"]);
                $this->object->setSubscriptionStart($this->__toUnix($_POST["crs"]["subscription_start"]));
                $this->object->setSubscriptionEnd($this->__toUnix($_POST["crs"]["subscription_end"]));
                $this->object->setSubscriptionType($_POST["crs"]["subscription_type"]);
                $this->object->setSubscriptionPassword(ilUtil::stripSlashes($_POST["crs"]["subscription_password"]));
                $this->object->setSubscriptionMaxMembers($_POST["crs"]["subscription_max"]);
                $this->object->setSubscriptionNotify($_POST["crs"]["subscription_notify"]);
                $this->object->setOrderType($_POST["crs"]["sortorder_type"]);
                $this->object->setArchiveStart($this->__toUnix($_POST["crs"]["archive_start"]));
                $this->object->setArchiveEnd($this->__toUnix($_POST["crs"]["archive_end"]));
                $this->object->setArchiveType($_POST["crs"]["archive_type"]);

                if($this->object->validate())
                {
                        $this->object->update();
                        sendInfo($this->lng->txt("crs_settings_saved"));
                }
                else
                {
                        sendInfo($this->object->getMessage());
                }
                return $this->editObject();
        }

Here is the call graph for this function:

ilObjCourseGUI::viewObject (  ) 

list childs of current object

public

Reimplemented from ilObjectGUI.

Definition at line 104 of file class.ilObjCourseGUI.php.

References $rbacsystem, archiveObject(), and initCourseContentInterface().

Referenced by gatewayObject().

        {
                global $rbacsystem;

                // CHECK ACCESS
                if(!$rbacsystem->checkAccess("read", $this->ref_id))
                {
                        $this->ilias->raiseError($this->lng->txt("msg_no_perm_read"),$this->ilias->error_obj->MESSAGE);
                }
                if($this->ctrl->getTargetScript() == "adm_object.php")
                {
                        parent::viewObject();
                        return true;
                }
                else
                {
                        if($rbacsystem->checkAccess("write", $this->ref_id) or
                           ($this->object->isActivated() and !$this->object->isArchived()))
                        {
                                $this->initCourseContentInterface();
                                $this->cci_obj->cci_view();
                        }
                        else
                        {
                                $this->archiveObject();
                        }
                }
        }

Here is the call graph for this function:

Here is the caller graph for this function:


The documentation for this class was generated from the following files: