Public Member Functions | Static Public Member Functions | Data Fields

ilLMObject Class Reference

Inheritance diagram for ilLMObject:

Public Member Functions

 ilLMObject (&$a_content_obj, $a_id=0)
 MDUpdateListener ($a_element)
 Meta data update listener.
 createMetaData ()
 create meta data entry
 updateMetaData ()
 update meta data entry
 deleteMetaData ()
 delete meta data entry
 setDataRecord ($a_record)
 this method should only be called by class ilLMObjectFactory
 read ()
 setTitle ($a_title)
 getTitle ()
 _lookupTitle ($a_obj_id)
 _lookupType ($a_obj_id)
 _writeTitle ($a_obj_id, $a_title)
 setDescription ($a_description)
 getDescription ()
 setType ($a_type)
 getType ()
 setLMId ($a_lm_id)
 getLMId ()
 setContentObject (&$a_content_obj)
getContentObject ()
 setId ($a_id)
 getId ()
 getImportId ()
 setImportId ($a_id)
 _writeImportId ($a_id, $a_import_id)
 write import id to db (static)
 create ($a_upload=false)
 update ()
 update complete object
 _isPagePublic ($a_node_id, $a_check_public_mode=false)
 delete ($a_delete_meta_data=true)
 delete lm object data
 _getIdForImportId ($a_import_id)
 get current object id for import id (static)
 _exists ($a_id)
 checks wether a lm content object with specified id exists or not
 getObjectList ($lm_id, $type="")
 static
 _deleteAllObjectData (&$a_cobj)
 delete all objects of content object (digi book / learning module)
 _lookupContObjID ($a_id)
 get learning module / digibook id for lm object

Static Public Member Functions

 _writePublicAccessStatus ($a_pages, $a_cont_obj_id)
 update public access flags in lm_data for all pages of a content object

Data Fields

 $ilias
 $lm_id
 $type
 $id
 $meta_data
 $data_record
 $content_object
 $title
 $description

Detailed Description

Definition at line 36 of file class.ilLMObject.php.


Member Function Documentation

ilLMObject::_deleteAllObjectData ( &$  a_cobj  ) 

delete all objects of content object (digi book / learning module)

Definition at line 583 of file class.ilLMObject.php.

References $query, and ilLMObjectFactory::getInstance().

Referenced by ilObjContentObject::delete().

        {
                include_once './classes/class.ilNestedSetXML.php';

                $query = "SELECT * FROM lm_data ".
                        "WHERE lm_id= '".$a_cobj->getId()."'";
                $obj_set = $this->ilias->db->query($query);

                require_once("content/classes/class.ilLMObjectFactory.php");
                while($obj_rec = $obj_set->fetchRow(DB_FETCHMODE_ASSOC))
                {
                        $lm_obj =& ilLMObjectFactory::getInstance($a_cobj, $obj_rec["obj_id"],false);

                        if (is_object($lm_obj))
                        {
                                $lm_obj->delete(true);
                        }
                }

                return true;
        }

Here is the call graph for this function:

Here is the caller graph for this function:

ilLMObject::_exists ( a_id  ) 

checks wether a lm content object with specified id exists or not

Parameters:
int $id id
Returns:
boolean true, if lm content object exists

Definition at line 533 of file class.ilLMObject.php.

References $q, and ilInternalLink::_extractObjIdOfTarget().

        {
                global $ilDB;
                
                include_once("content/classes/Pages/class.ilInternalLink.php");
                if (is_int(strpos($a_id, "_")))
                {
                        $a_id = ilInternalLink::_extractObjIdOfTarget($a_id);
                }
                
                $q = "SELECT * FROM lm_data WHERE obj_id = '".$a_id."'";
                $obj_set = $ilDB->query($q);
                if ($obj_rec = $obj_set->fetchRow(DB_FETCHMODE_ASSOC))
                {
                        return true;
                }
                else
                {
                        return false;
                }

        }

Here is the call graph for this function:

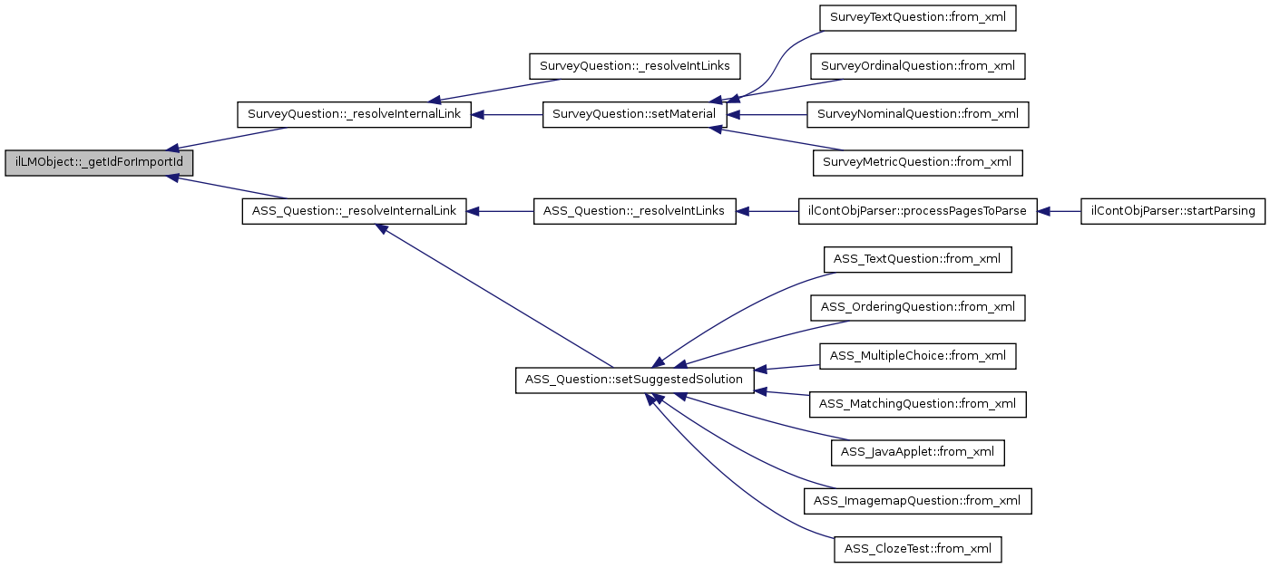
ilLMObject::_getIdForImportId ( a_import_id  ) 

get current object id for import id (static)

import ids can exist multiple times (if the same learning module has been imported multiple times). we get the object id of the last imported object, that is not in trash

Parameters:
int $a_import_id import id
Returns:
int id

Definition at line 505 of file class.ilLMObject.php.

References $lm_id, $q, ilObject::_hasUntrashedReference(), and _lookupContObjID().

Referenced by SurveyQuestion::_resolveInternalLink(), and ASS_Question::_resolveInternalLink().

        {
                global $ilDB;
                
                $q = "SELECT * FROM lm_data WHERE import_id = '".$a_import_id."'".
                        " ORDER BY create_date DESC LIMIT 1";
                $obj_set = $ilDB->query($q);
                while ($obj_rec = $obj_set->fetchRow(DB_FETCHMODE_ASSOC))
                {
                        $lm_id = ilLMObject::_lookupContObjID($obj_rec["obj_id"]);

                        // link only in learning module, that is not trashed
                        if (ilObject::_hasUntrashedReference($lm_id))
                        {
                                return $obj_rec["obj_id"];
                        }
                }

                return 0;
        }

Here is the call graph for this function:

Here is the caller graph for this function:

ilLMObject::_isPagePublic ( a_node_id,
a_check_public_mode = false 
)

Definition at line 451 of file class.ilLMObject.php.

References $ilLog, $lm_id, $q, $row, and ilUtil::yn2tf().

Referenced by ilPublicSectionSelector::formatObject(), ilLMPresentationGUI::getCurrentPageId(), ilLMPresentationGUI::ilLMNavigation(), ilLMPresentationGUI::ilPage(), ilLMExplorer::isClickable(), ilLMPresentationGUI::showPrintView(), and ilLMPresentationGUI::showPrintViewSelection().

        {
                global $ilDB,$ilLog;

                if (empty($a_node_id))
                {
                        $message = sprintf('ilLMObject::_isPagePublic(): Invalid parameter! $a_node_id is empty');
                        $ilLog->write($message,$ilLog->WARNING);
                        return false;
                }
                
                if ($a_check_public_mode === true)
                {
                        $lm_id = ilLMObject::_lookupContObjId($a_node_id);

                        $q = "SELECT public_access_mode FROM content_object WHERE id=".$ilDB->quote($lm_id);
                        $r = $ilDB->query($q);
                        $row = $r->fetchRow();
                        
                        if ($row[0] == "complete")
                        {
                                return true;
                        }
                }

                $q = "SELECT public_access FROM lm_data WHERE obj_id=".$ilDB->quote($a_node_id);
                $r = $ilDB->query($q);
                $row = $r->fetchRow();
                
                return ilUtil::yn2tf($row[0]);
        }

Here is the call graph for this function:

Here is the caller graph for this function:

ilLMObject::_lookupContObjID ( a_id  ) 

get learning module / digibook id for lm object

Definition at line 608 of file class.ilLMObject.php.

References $query.

Referenced by _getIdForImportId(), ilStructureObject::_goto(), ilLMPageObject::_goto(), ilLMPageObject::_splitPage(), ilLMPageObject::_splitPageNext(), ilLMPresentationGUI::getLinkXML(), ilLMPageObjectGUI::getLinkXML(), ilGlossaryPresentationGUI::getLinkXML(), ilGlossaryPresentationGUI::listDefinitions(), ilObjContentObjectGUI::pasteChapter(), ilStructureObjectGUI::pastePage(), ilObjContentObjectGUI::pastePage(), and SurveyQuestion::setMaterial().

        {
                global $ilDB;

                $query = "SELECT * FROM lm_data WHERE obj_id = '".$a_id."'";
                $obj_set = $ilDB->query($query);
                $obj_rec = $obj_set->fetchRow(DB_FETCHMODE_ASSOC);

                return $obj_rec["lm_id"];
        }

Here is the caller graph for this function:

ilLMObject::_lookupTitle ( a_obj_id  ) 

Definition at line 215 of file class.ilLMObject.php.

References $query.

Referenced by ilSearchResultPresentationGUI::__appendChildLinks(), ilStructureObjectGUI::cutPage(), ilObjMediaObjectGUI::getMapAreaLinkString(), ilStructureObjectGUI::pastePage(), ilObjContentObjectGUI::proceedDragDrop(), ilLMPresentationGUI::showPreconditionsOfPage(), and ilObjMediaObjectGUI::showUsagesObject().

        {
                global $ilDB;

                $query = "SELECT * FROM lm_data WHERE obj_id = '".$a_obj_id."'";
                $obj_set = $ilDB->query($query);
                $obj_rec = $obj_set->fetchRow(DB_FETCHMODE_ASSOC);

                return $obj_rec["title"];
        }

Here is the caller graph for this function:

ilLMObject::_lookupType ( a_obj_id  ) 

Definition at line 226 of file class.ilLMObject.php.

References $query.

Referenced by ilSearchResultPresentationGUI::__appendChildLinks(), ilLMPageObject::_splitPage(), and ilLMPageObject::_splitPageNext().

        {
                global $ilDB;

                $query = "SELECT * FROM lm_data WHERE obj_id = '".$a_obj_id."'";
                $obj_set = $ilDB->query($query);
                $obj_rec = $obj_set->fetchRow(DB_FETCHMODE_ASSOC);

                return $obj_rec["type"];
        }

Here is the caller graph for this function:

ilLMObject::_writeImportId ( a_id,
a_import_id 
)

write import id to db (static)

Parameters:
int $a_id lm object id
string $a_import_id import id public

Definition at line 330 of file class.ilLMObject.php.

References $q.

Referenced by ilContObjParser::handlerEndTag().

        {
                global $ilDB;

                $q = "UPDATE lm_data ".
                        "SET ".
                        "import_id = ".$ilDB->quote($a_import_id).",".
                        "last_update = now() ".
                        "WHERE obj_id = ".$ilDB->quote($a_id);

                $ilDB->query($q);
        }

Here is the caller graph for this function:

ilLMObject::_writePublicAccessStatus ( a_pages,
a_cont_obj_id 
) [static]

update public access flags in lm_data for all pages of a content object

public

Parameters:
array page ids
integer content object id
Returns:
of the jedi

Definition at line 390 of file class.ilLMObject.php.

References $ilErr, $ilLog, $q, and $row.

Referenced by ilObjContentObjectGUI::savePublicSection().

        {
                global $ilDB,$ilLog,$ilErr,$ilTree;
                
                if (!is_array($a_pages))
                {$a_pages = array(0);
                        /*$message = sprintf('ilLMObject::_writePublicAccessStatus(): Invalid parameter! $a_pages must be an array');
                        $ilLog->write($message,$ilLog->WARNING);
                        $ilErr->raiseError($message,$ilErr->MESSAGE);
                        return false;*/
                }
                
                if (empty($a_cont_obj_id))
                {
                        $message = sprintf('ilLMObject::_writePublicAccessStatus(): Invalid parameter! $a_cont_obj_id is empty');
                        $ilLog->write($message,$ilLog->WARNING);
                        $ilErr->raiseError($message,$ilErr->MESSAGE);
                        return false;
                }
                
                // update structure entries: if at least one page of a chapter is public set chapter to public too
                $lm_tree = new ilTree($a_cont_obj_id);
                $lm_tree->setTableNames('lm_tree','lm_data');
                $lm_tree->setTreeTablePK("lm_id");
                $lm_tree->readRootId();
                
                // get all st entries of cont_obj
                $q = "SELECT obj_id FROM lm_data " . 
                         "WHERE lm_id = ".$ilDB->quote($a_cont_obj_id)." " .
                         "AND type = 'st'";
                $r = $ilDB->query($q);
                
                // add chapters with a public page to a_pages
                while ($row = $r->fetchRow())
                {
                        $childs = $lm_tree->getChilds($row[0]);
                        
                        foreach ($childs as $page)
                        {
                                if ($page["type"] == "pg" and in_array($page["obj_id"],$a_pages))
                                {
                                        array_push($a_pages, $row[0]);
                                        break;
                                }
                        }
                }
                
                // update public access status of all pages of cont_obj
                $q = "UPDATE lm_data SET " .
                         "public_access = CASE " .
                         "WHEN obj_id IN (".implode(',',$a_pages).") " .
                         "THEN 'y' ".
                         "ELSE 'n' ".
                         "END " .
                         "WHERE lm_id = ".$ilDB->quote($a_cont_obj_id)." " .
                         "AND type IN ('pg','st')";
                $ilDB->query($q);
                
                return true;
        }

Here is the caller graph for this function:

ilLMObject::_writeTitle ( a_obj_id,
a_title 
)

Definition at line 238 of file class.ilLMObject.php.

References $query.

Referenced by MDUpdateListener().

        {
                global $ilDB;

                $query = "UPDATE lm_data SET ".
                        " title = ".$ilDB->quote($a_title).
                        " WHERE obj_id = ".$ilDB->quote($a_obj_id);
                $ilDB->query($query);
        }

Here is the caller graph for this function:

ilLMObject::create ( a_upload = false  ) 

Reimplemented in ilLMPageObject, and ilStructureObject.

Definition at line 343 of file class.ilLMObject.php.

References $query, ilHistory::_createEntry(), createMetaData(), getId(), getImportId(), getLMId(), getTitle(), getType(), and setId().

        {
                // insert object data
                $query = "INSERT INTO lm_data (title, type, lm_id, import_id, create_date) ".
                        "VALUES ('".ilUtil::prepareDBString($this->getTitle())."','".$this->getType()."', ".$this->getLMId().",'".$this->getImportId().
                        "', now())";
                $this->ilias->db->query($query);
                $this->setId($this->ilias->db->getLastInsertId());

                // create history entry
                include_once("classes/class.ilHistory.php");
                ilHistory::_createEntry($this->getId(), "create", "",
                        $this->content_object->getType().":pg");

                if (!$a_upload)
                {
                        $this->createMetaData();
                }

        }

Here is the call graph for this function:

ilLMObject::createMetaData (  ) 

create meta data entry

Definition at line 107 of file class.ilLMObject.php.

References $ilUser, getDescription(), getId(), getLMId(), getTitle(), and getType().

Referenced by create().

        {
                include_once 'Services/MetaData/classes/class.ilMDCreator.php';

                global $ilUser;

                $md_creator = new ilMDCreator($this->getLMId(), $this->getId(), $this->getType());
                $md_creator->setTitle($this->getTitle());
                $md_creator->setTitleLanguage($ilUser->getPref('language'));
                $md_creator->setDescription($this->getDescription());
                $md_creator->setDescriptionLanguage($ilUser->getPref('language'));
                $md_creator->setKeywordLanguage($ilUser->getPref('language'));
                $md_creator->setLanguage($ilUser->getPref('language'));
                $md_creator->create();

                return true;
        }

Here is the call graph for this function:

Here is the caller graph for this function:

ilLMObject::delete ( a_delete_meta_data = true  ) 

delete lm object data

Reimplemented in ilLMPageObject, and ilStructureObject.

Definition at line 486 of file class.ilLMObject.php.

References $query, and deleteMetaData().

        {
                $query = "DELETE FROM lm_data WHERE obj_id= '".$this->getId()."'";
                $this->ilias->db->query($query);

                $this->deleteMetaData();
        }

Here is the call graph for this function:

ilLMObject::deleteMetaData (  ) 

delete meta data entry

Definition at line 154 of file class.ilLMObject.php.

References getId(), getLMId(), and getType().

Referenced by delete().

        {
                // Delete meta data
                include_once('Services/MetaData/classes/class.ilMD.php');
                $md = new ilMD($this->getLMId(), $this->getId(), $this->getType());
                $md->deleteAll();
        }

Here is the call graph for this function:

Here is the caller graph for this function:

& ilLMObject::getContentObject (  ) 

Definition at line 298 of file class.ilLMObject.php.

Referenced by ilStructureObject::copy(), ilLMPageObject::copy(), ilStructureObject::exportFOPageObjects(), ilLMPageObject::exportXMLPageContent(), and ilStructureObject::exportXMLStructureObjects().

        {
                return $this->content_object;
        }

Here is the caller graph for this function:

ilLMObject::getDescription (  ) 

Definition at line 266 of file class.ilLMObject.php.

Referenced by ilStructureObject::copy(), ilLMPageObject::copy(), ilLMPageObject::copyToOtherContObject(), and createMetaData().

        {
//              return $this->description ? $this->description : $this->meta_data->getDescription();
                return $this->description;
        }

Here is the caller graph for this function:

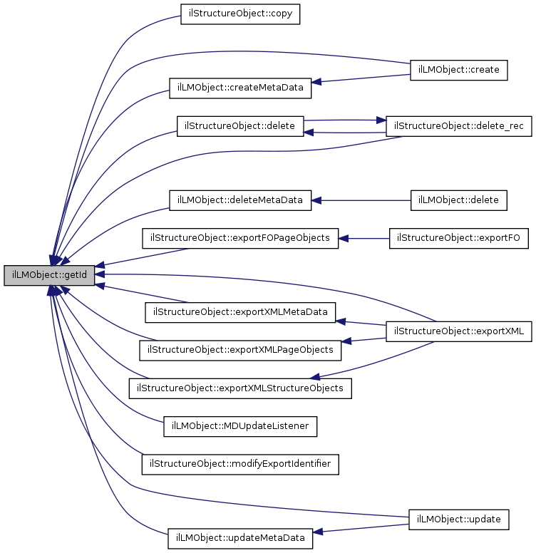
ilLMObject::getId (  ) 
ilLMObject::getImportId (  ) 

Definition at line 313 of file class.ilLMObject.php.

Referenced by create().

        {
                return $this->import_id;
        }

Here is the caller graph for this function:

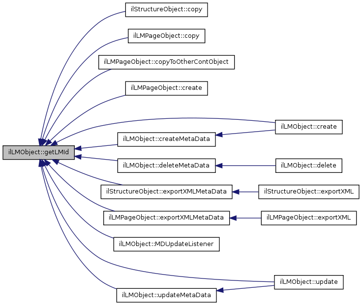
ilLMObject::getLMId (  ) 
ilLMObject::getObjectList ( lm_id,
type = "" 
)

static

Definition at line 559 of file class.ilLMObject.php.

References $query, and $type.

Referenced by ilLMPageObject::getPageList().

        {
                $type_str = ($type != "")
                        ? "AND type = '$type' "
                        : "";
                $query = "SELECT * FROM lm_data ".
                        "WHERE lm_id= '".$lm_id."'".
                        $type_str." ".
                        "ORDER BY title";
                $obj_set = $this->ilias->db->query($query);
                $obj_list = array();
                while($obj_rec = $obj_set->fetchRow(DB_FETCHMODE_ASSOC))
                {
                        $obj_list[] = array("obj_id" => $obj_rec["obj_id"],
                                                                "title" => $obj_rec["title"],
                                                                "type" => $obj_rec["type"]);
                }
                return $obj_list;
        }

Here is the caller graph for this function:

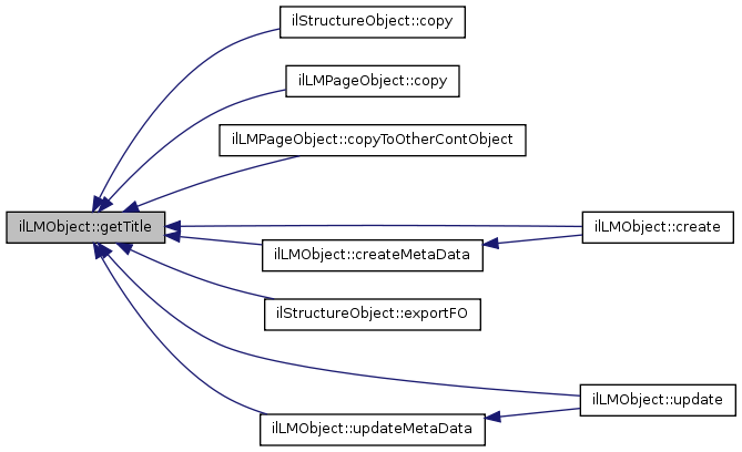
ilLMObject::getTitle (  ) 

Definition at line 208 of file class.ilLMObject.php.

Referenced by ilStructureObject::copy(), ilLMPageObject::copy(), ilLMPageObject::copyToOtherContObject(), create(), createMetaData(), ilStructureObject::exportFO(), update(), and updateMetaData().

        {
//              return $this->title ? $this->title : $this->meta_data->getTitle();
                return $this->title;
        }

Here is the caller graph for this function:

ilLMObject::getType (  ) 
ilLMObject::ilLMObject ( &$  a_content_obj,
a_id = 0 
)
Parameters:
object $a_content_obj content object (digi book or learning module)

Definition at line 51 of file class.ilLMObject.php.

References $ilias, read(), setContentObject(), and setLMId().

Referenced by ilLMPageObject::ilLMPageObject(), and ilStructureObject::ilStructureObject().

        {
                global $ilias;

                $this->ilias =& $ilias;
                $this->id = $a_id;
                $this->setContentObject($a_content_obj);
                $this->setLMId($a_content_obj->getId());
                if($a_id != 0)
                {
                        $this->read();
                }
        }

Here is the call graph for this function:

Here is the caller graph for this function:

ilLMObject::MDUpdateListener ( a_element  ) 

Meta data update listener.

Important note: Do never call create() or update() method of ilObject here. It would result in an endless loop: update object -> update meta -> update object -> ... Use static _writeTitle() ... methods instead.

Parameters:
string $a_element

Definition at line 76 of file class.ilLMObject.php.

References $id, _writeTitle(), getId(), getLMId(), and getType().

        {
                include_once 'Services/MetaData/classes/class.ilMD.php';

                switch($a_element)
                {
                        case 'General':

                                // Update Title and description
                                $md = new ilMD($this->getLMId(), $this->getId(), $this->getType());
                                $md_gen = $md->getGeneral();

                                ilLMObject::_writeTitle($this->getId(),$md_gen->getTitle());

                                foreach($md_gen->getDescriptionIds() as $id)
                                {
                                        $md_des = $md_gen->getDescription($id);
//                                      ilLMObject::_writeDescription($this->getId(),$md_des->getDescription());
                                        break;
                                }

                                break;

                        default:
                }
                return true;
        }

Here is the call graph for this function:

ilLMObject::read (  ) 

Reimplemented in ilLMPageObject.

Definition at line 172 of file class.ilLMObject.php.

References $ilBench, $query, setImportId(), and setTitle().

Referenced by ilLMObject().

        {
                global $ilBench;

                $ilBench->start("ContentPresentation", "ilLMObject_read");

                if(!isset($this->data_record))
                {
                        $ilBench->start("ContentPresentation", "ilLMObject_read_getData");
                        $query = "SELECT * FROM lm_data WHERE obj_id = '".$this->id."'";
                        $obj_set = $this->ilias->db->query($query);
                        $this->data_record = $obj_set->fetchRow(DB_FETCHMODE_ASSOC);
                        $ilBench->stop("ContentPresentation", "ilLMObject_read_getData");
                }

                $this->type = $this->data_record["type"];
/*
                $ilBench->start("ContentPresentation", "ilLMObject_read_getMeta");
                $this->meta_data =& new ilMetaData($this->type, $this->id);
                $ilBench->stop("ContentPresentation", "ilLMObject_read_getMeta");
*/
                $this->setImportId($this->data_record["import_id"]);
                $this->setTitle($this->data_record["title"]);

                $ilBench->stop("ContentPresentation", "ilLMObject_read");
        }

Here is the call graph for this function:

Here is the caller graph for this function:

ilLMObject::setContentObject ( &$  a_content_obj  ) 

Definition at line 293 of file class.ilLMObject.php.

Referenced by ilLMObject().

        {
                $this->content_object =& $a_content_obj;
        }

Here is the caller graph for this function:

ilLMObject::setDataRecord ( a_record  ) 

this method should only be called by class ilLMObjectFactory

Definition at line 167 of file class.ilLMObject.php.

        {
                $this->data_record = $a_record;
        }

ilLMObject::setDescription ( a_description  ) 

Definition at line 260 of file class.ilLMObject.php.

        {
//              $this->meta_data->setDescription($a_description);
                $this->description = $a_description;
        }

ilLMObject::setId ( a_id  ) 

Reimplemented in ilLMPageObject.

Definition at line 303 of file class.ilLMObject.php.

Referenced by create().

        {
                $this->id = $a_id;
        }

Here is the caller graph for this function:

ilLMObject::setImportId ( a_id  ) 

Definition at line 318 of file class.ilLMObject.php.

Referenced by read().

        {
                $this->import_id = $a_id;
        }

Here is the caller graph for this function:

ilLMObject::setLMId ( a_lm_id  ) 

Definition at line 282 of file class.ilLMObject.php.

Referenced by ilLMObject().

        {
                $this->lm_id = $a_lm_id;

        }

Here is the caller graph for this function:

ilLMObject::setTitle ( a_title  ) 

Definition at line 202 of file class.ilLMObject.php.

Referenced by read().

        {
//              $this->meta_data->setTitle($a_title);
                $this->title = $a_title;
        }

Here is the caller graph for this function:

ilLMObject::setType ( a_type  ) 

Definition at line 272 of file class.ilLMObject.php.

Referenced by ilLMPageObject::ilLMPageObject(), and ilStructureObject::ilStructureObject().

        {
                $this->type = $a_type;
        }

Here is the caller graph for this function:

ilLMObject::update (  ) 

update complete object

Definition at line 367 of file class.ilLMObject.php.

References $query, getId(), getLMId(), getTitle(), and updateMetaData().

        {
                global $ilDB;

                $this->updateMetaData();

                $query = "UPDATE lm_data SET ".
                        " lm_id = ".$ilDB->quote($this->getLMId()).
                        " ,title = ".$ilDB->quote($this->getTitle()).
                        " WHERE obj_id = ".$ilDB->quote($this->getId());

                $ilDB->query($query);
        }

Here is the call graph for this function:

ilLMObject::updateMetaData (  ) 

update meta data entry

Definition at line 128 of file class.ilLMObject.php.

References getId(), getLMId(), getTitle(), and getType().

Referenced by update().

        {
                include_once("Services/MetaData/classes/class.ilMD.php");
                include_once("Services/MetaData/classes/class.ilMDGeneral.php");
                include_once("Services/MetaData/classes/class.ilMDDescription.php");

                $md =& new ilMD($this->getLMId(), $this->getId(), $this->getType());
                $md_gen =& $md->getGeneral();
                $md_gen->setTitle($this->getTitle());

                // sets first description (maybe not appropriate)
                $md_des_ids =& $md_gen->getDescriptionIds();
                if (count($md_des_ids) > 0)
                {
                        $md_des =& $md_gen->getDescription($md_des_ids[0]);
//                      $md_des->setDescription($this->getDescription());
                        $md_des->update();
                }
                $md_gen->update();

        }

Here is the call graph for this function:

Here is the caller graph for this function:


Field Documentation

ilLMObject::$content_object

Definition at line 44 of file class.ilLMObject.php.

ilLMObject::$data_record

Definition at line 43 of file class.ilLMObject.php.

ilLMObject::$description

Definition at line 46 of file class.ilLMObject.php.

ilLMObject::$id

Reimplemented in ilLMPageObject.

Definition at line 41 of file class.ilLMObject.php.

Referenced by MDUpdateListener().

ilLMObject::$ilias

Reimplemented in ilLMPageObject.

Definition at line 38 of file class.ilLMObject.php.

Referenced by ilLMObject().

ilLMObject::$lm_id
ilLMObject::$meta_data

Definition at line 42 of file class.ilLMObject.php.

ilLMObject::$title

Definition at line 45 of file class.ilLMObject.php.

Referenced by ilLMPageObject::exportFO().

ilLMObject::$type

The documentation for this class was generated from the following file: