Public Member Functions | Data Fields

ilLMPageObject Class Reference

Inheritance diagram for ilLMPageObject:
Collaboration diagram for ilLMPageObject:

Public Member Functions

 ilLMPageObject (&$a_content_obj, $a_id=0, $a_halt=true)
 Constructor public.
 _ilLMPageObject ()
 read ()
 create ($a_upload=false)
 delete ($a_delete_meta_data=true)
 delete lm object data
copy ()
 copy page
copyToOtherContObject (&$a_cont_obj)
 copy a page to another content object (learning module / dlib book)
 _splitPage ($a_page_id, $a_pg_parent_type, $a_hier_id)
 split page at hierarchical id
 _splitPageNext ($a_page_id, $a_pg_parent_type, $a_hier_id)
 split page to next page at hierarchical id
 assignPageObject (&$a_page_obj)
 assign page object
getPageObject ()
 get assigned page object
 setId ($a_id)
 set id
 getId ()
 setAlias ($a_is_alias)
 set wether page object is an alias
 isAlias ()
 setOriginID ($a_id)
 getOriginID ()
 getPageList ($lm_id)
 static
 _getPresentationTitle ($a_pg_id, $a_mode=IL_CHAPTER_TITLE, $a_include_numbers=false)
 presentation title doesn't have to be page title, it may be chapter title + page title or chapter title only, depending on settings
 exportXML (&$a_xml_writer, $a_mode="normal", $a_inst=0)
 export page object to xml (see ilias_co.dtd)
 _exportXMLAlias (&$a_xml_writer, $a_id, $a_inst=0)
 export page alias to xml
 exportXMLMetaData (&$a_xml_writer)
 export page objects meta data to xml (see ilias_co.dtd)
 modifyExportIdentifier ($a_tag, $a_param, $a_value)
 exportXMLPageContent (&$a_xml_writer, $a_inst=0)
 export page objects meta data to xml (see ilias_co.dtd)
 getMediaObjectIds ()
 get ids of all media objects within the page
 getFileItemIds ()
 get ids of all file items within the page
 exportFO (&$a_xml_writer)
 export page object to fo
 _goto ($a_target)
 redirect script

Data Fields

 $is_alias
 $origin_id
 $id
 $ilias
 $dom
 $page_object

Detailed Description

Definition at line 48 of file class.ilLMPageObject.php.


Member Function Documentation

ilLMPageObject::_exportXMLAlias ( &$  a_xml_writer,
a_id,
a_inst = 0 
)

export page alias to xml

Definition at line 512 of file class.ilLMPageObject.php.

Referenced by ilStructureObject::exportXMLPageObjects().

        {
                $attrs = array();
                $a_xml_writer->xmlStartTag("PageObject", $attrs);

                $attrs = array();
                $attrs["OriginId"] = "il_".$a_inst.
                        "_pg_".$a_id;
                $a_xml_writer->xmlElement("PageAlias", $attrs);

                $a_xml_writer->xmlEndTag("PageObject");
        }

Here is the caller graph for this function:

ilLMPageObject::_getPresentationTitle ( a_pg_id,
a_mode = IL_CHAPTER_TITLE,
a_include_numbers = false 
)

presentation title doesn't have to be page title, it may be chapter title + page title or chapter title only, depending on settings

Parameters:
string $a_mode IL_CHAPTER_TITLE | IL_PAGE_TITLE | IL_NO_HEADER

Definition at line 380 of file class.ilLMPageObject.php.

References $query, and $tree.

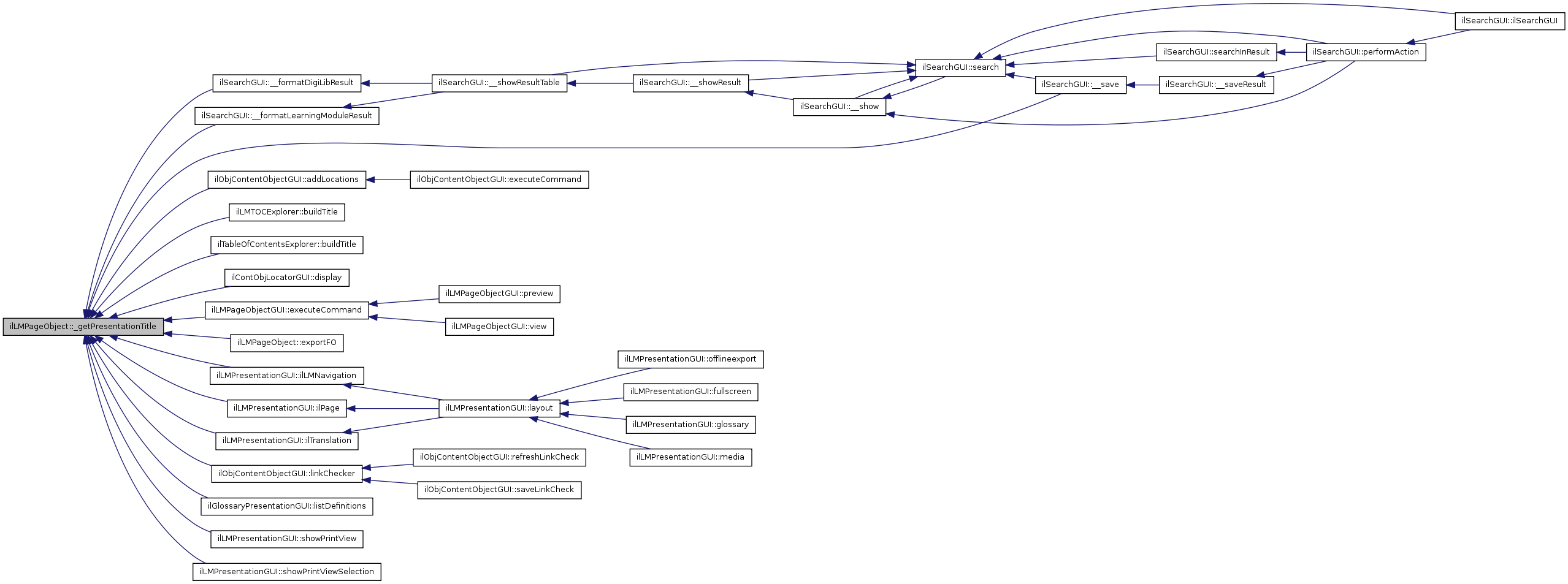
Referenced by ilSearchGUI::__formatDigiLibResult(), ilSearchGUI::__formatLearningModuleResult(), ilSearchGUI::__save(), ilObjContentObjectGUI::addLocations(), ilLMTOCExplorer::buildTitle(), ilTableOfContentsExplorer::buildTitle(), ilContObjLocatorGUI::display(), ilLMPageObjectGUI::executeCommand(), exportFO(), ilLMPresentationGUI::ilLMNavigation(), ilLMPresentationGUI::ilPage(), ilLMPresentationGUI::ilTranslation(), ilObjContentObjectGUI::linkChecker(), ilGlossaryPresentationGUI::listDefinitions(), ilLMPresentationGUI::showPrintView(), and ilLMPresentationGUI::showPrintViewSelection().

        {
                global $ilDB;

                // select
                $query = "SELECT * FROM lm_data WHERE obj_id = '".$a_pg_id."'";
                $pg_set = $ilDB->query($query);
                $pg_rec = $pg_set->fetchRow(DB_FETCHMODE_ASSOC);

                if($a_mode == IL_NO_HEADER)
                {
                        return "";
                }

                $tree = new ilTree($pg_rec["lm_id"]);
                $tree->setTableNames('lm_tree','lm_data');
                $tree->setTreeTablePK("lm_id");

                if($a_mode == IL_PAGE_TITLE)
                {
                        $nr = "";

                        /*
                        if ($a_include_numbers)
                        {
                                if ($tree->isInTree($pg_rec["obj_id"]))
                                {
                                        // get page tree node
                                        $query = "SELECT * FROM lm_tree WHERE child = ".
                                                $ilDB->quote($a_pg_id)." AND lm_id = ".
                                                $ilDB->quote($pg_rec["lm_id"]);
                                        $tree_set = $ilDB->query($query);
                                        $tree_node = $tree_set->fetchRow(DB_FETCHMODE_ASSOC);
                                        $depth = $tree_node["depth"];

                                        //$nr = $tree->getChildSequenceNumber($tree_node)." ";
                                        $nr = " ";
                                        $dot = "";
                                        for ($i = $depth - 1; $i > 1; $i --)
                                        {
                                                // get next parent tree node
                                                $query = "SELECT * FROM lm_tree WHERE child = ".
                                                $ilDB->quote($tree_node["parent"])." AND lm_id = ".
                                                $ilDB->quote($pg_rec["lm_id"]);
                                                $tree_set = $ilDB->query($query);
                                                $tree_node = $tree_set->fetchRow(DB_FETCHMODE_ASSOC);
                                                $seq = $tree->getChildSequenceNumber($tree_node);

                                                $nr = $seq.$dot.$nr;
                                                $dot = ".";
                                        }
                                }
                        }*/
                        
                        return $nr.$pg_rec["title"];
                }

                if ($tree->isInTree($pg_rec["obj_id"]))
                {
                        $pred_node = $tree->fetchPredecessorNode($pg_rec["obj_id"], "st");
                        $childs = $tree->getChildsByType($pred_node["obj_id"], "pg");
                        $cnt_str = "";
                        if(count($childs) > 1)
                        {
                                $cur_cnt = 0;
                                foreach($childs as $child)
                                {
                                        $cur_cnt++;
                                        if($child["obj_id"] == $pg_rec["obj_id"])
                                        {
                                                break;
                                        }
                                }
                                $cnt_str = " (".$cur_cnt."/".count($childs).")";
                        }
                        /*
                        require_once("content/classes/class.ilStructureObject.php");
                        $struct_obj =& new ilStructureObject($pred_node["obj_id"]);
                        return $struct_obj->getTitle();*/
                        return $pred_node["title"].$cnt_str;
                }
                else
                {
                        return $pg_rec["title"];
                }
        }

Here is the caller graph for this function:

ilLMPageObject::_goto ( a_target  ) 

redirect script

Parameters:
string $a_target

Definition at line 631 of file class.ilLMPageObject.php.

References $ilErr, ilLMObject::$lm_id, $lng, $rbacsystem, $ref_id, ilSearch::_checkParentConditions(), ilObject::_getAllReferences(), ilLMObject::_lookupContObjID(), and ilUtil::redirect().

        {
                global $rbacsystem, $ilErr, $lng;

                // determine learning object
                $lm_id = ilLMObject::_lookupContObjID($a_target);

                // get all references
                $ref_ids = ilObject::_getAllReferences($lm_id);

                // check read permissions
                foreach ($ref_ids as $ref_id)
                {
                        include_once 'classes/class.ilSearch.php';
                
                        // Added this additional check (ParentConditions) to avoid calls of objects inside e.g courses.
                        // Will be replaced in future releases by ilAccess::checkAccess()
                        if ($rbacsystem->checkAccess("read", $ref_id) and ilSearch::_checkParentConditions($ref_id))
                        {
                                ilUtil::redirect("content/lm_presentation.php?ref_id=$ref_id".
                                                                 "&obj_id=$a_target");
                        }
                        $ilErr->raiseError($lng->txt("msg_no_perm_read_lm"), $ilErr->FATAL);
                }
        }

Here is the call graph for this function:

ilLMPageObject::_ilLMPageObject (  ) 

Definition at line 86 of file class.ilLMPageObject.php.

        {
                if(is_object($this->page_object))
                {
                        unset($this->page_object);
                }
        }

ilLMPageObject::_splitPage ( a_page_id,
a_pg_parent_type,
a_hier_id 
)

split page at hierarchical id

the main reason for this method being static is that a lm page object is not available within ilPageContentGUI where this method is called

Definition at line 191 of file class.ilLMPageObject.php.

References ilLMObject::$lm_id, $tree, ilLMObject::$type, ilLMObject::_lookupContObjID(), ilLMObject::_lookupType(), and ilLMPageObject().

Referenced by ilPageContentGUI::splitPage().

        {
                // get content object (learning module / digilib book)
                $lm_id = ilLMObject::_lookupContObjID($a_page_id);
                $type = ilObject::_lookupType($lm_id, false);
                switch ($type)
                {
                        case "lm":
                                include_once ("content/classes/class.ilObjLearningModule.php");
                                $cont_obj = new ilObjLearningModule($lm_id, false);
                                break;

                        case "dbk":
                                include_once ("content/classes/class.ilObjDlBook.php");
                                $cont_obj = new ilObjDlBook($lm_id, false);
                                break;
                }

                $source_lm_page =& new ilLMPageObject($cont_obj, $a_page_id);

                // create new page
                $lm_page =& new ilLMPageObject($cont_obj);
                $lm_page->setTitle($source_lm_page->getTitle());
                $lm_page->setLMId($source_lm_page->getLMId());
                $lm_page->setType($source_lm_page->getType());
                $lm_page->setDescription($source_lm_page->getDescription());
                $lm_page->create(true);
                
                // copy meta data
                include_once("Services/MetaData/classes/class.ilMD.php");
                $md = new ilMD($source_lm_page->getLMId(), $a_page_id, $source_lm_page->getType());
                $new_md =& $md->cloneMD($source_lm_page->getLMId(), $lm_page->getId(), $source_lm_page->getType());

                // copy complete content of source page to new page
                $source_page =& $source_lm_page->getPageObject();
                $page =& $lm_page->getPageObject();
                $page->setXMLContent($source_page->getXMLContent());
                $page->buildDom();

                // insert new page in tree (after original page)
                $tree = new ilTree($cont_obj->getId());
                $tree->setTableNames('lm_tree','lm_data');
                $tree->setTreeTablePK("lm_id");
                if ($tree->isInTree($source_lm_page->getId()))
                {
                        $parent_node = $tree->getParentNodeData($source_lm_page->getId());
                        $tree->insertNode($lm_page->getId(), $parent_node["child"], $source_lm_page->getId());
                }
                
                // remove all nodes >= hierarchical id from source page
                $source_page->buildDom();
                $source_page->addHierIds();
                $source_page->deleteContentFromHierId($a_hier_id);
                
                // remove all nodes < hierarchical id from new page (incl. update)
                $page->addHierIds();
                $page->deleteContentBeforeHierId($a_hier_id);
                
                return $lm_page;
                
        }

Here is the call graph for this function:

Here is the caller graph for this function:

ilLMPageObject::_splitPageNext ( a_page_id,
a_pg_parent_type,
a_hier_id 
)

split page to next page at hierarchical id

the main reason for this method being static is that a lm page object is not available within ilPageContentGUI where this method is called

Definition at line 260 of file class.ilLMPageObject.php.

References ilLMObject::$lm_id, $tree, ilLMObject::$type, ilLMObject::_lookupContObjID(), ilLMObject::_lookupType(), ilPageObject::_moveContentAfterHierId(), and ilLMPageObject().

Referenced by ilPageContentGUI::splitPageNext().

        {
                // get content object (learning module / digilib book)
                $lm_id = ilLMObject::_lookupContObjID($a_page_id);
                $type = ilObject::_lookupType($lm_id, false);
                switch ($type)
                {
                        case "lm":
                                include_once ("content/classes/class.ilObjLearningModule.php");
                                $cont_obj = new ilObjLearningModule($lm_id, false);
                                break;

                        case "dbk":
                                include_once ("content/classes/class.ilObjDlBook.php");
                                $cont_obj = new ilObjDlBook($lm_id, false);
                                break;
                }
                $tree = new ilTree($cont_obj->getId());
                $tree->setTableNames('lm_tree','lm_data');
                $tree->setTreeTablePK("lm_id");

                $source_lm_page =& new ilLMPageObject($cont_obj, $a_page_id);
                $source_page =& $source_lm_page->getPageObject();
                
                // get next page
                $succ = $tree->fetchSuccessorNode($a_page_id, "pg");
                if ($succ["child"] > 0)
                {
                        $target_lm_page =& new ilLMPageObject($cont_obj, $succ["child"]);
                        $target_page =& $target_lm_page->getPageObject();
                        $target_page->buildDom();
                        $target_page->addHierIds();
                        
                        // move nodes to target page
                        $source_page->buildDom();
                        $source_page->addHierIds();
                        ilPageObject::_moveContentAfterHierId($source_page, $target_page, $a_hier_id);
                        //$source_page->deleteContentFromHierId($a_hier_id);
                        
                        return $succ["child"];
                }
                                
        }

Here is the call graph for this function:

Here is the caller graph for this function:

ilLMPageObject::assignPageObject ( &$  a_page_obj  ) 

assign page object

Parameters:
object $a_page_obj page object

Definition at line 310 of file class.ilLMPageObject.php.

        {
                $this->page_object =& $a_page_obj;
        }

& ilLMPageObject::copy (  ) 

copy page

Definition at line 132 of file class.ilLMPageObject.php.

References ilLMObject::getContentObject(), ilLMObject::getDescription(), getId(), ilLMObject::getLMId(), ilLMObject::getTitle(), ilLMObject::getType(), and ilLMPageObject().

        {

                // copy page 
                $lm_page =& new ilLMPageObject($this->getContentObject());
                $lm_page->setTitle($this->getTitle());
                $lm_page->setLMId($this->getLMId());
                $lm_page->setType($this->getType());
                $lm_page->setDescription($this->getDescription());
                $lm_page->create(true);         // setting "upload" flag to true prevents creating of meta data

                // copy meta data
                include_once("Services/MetaData/classes/class.ilMD.php");
                $md = new ilMD($this->getLMId(), $this->getId(), $this->getType());
                $new_md =& $md->cloneMD($this->getLMId(), $lm_page->getId(), $this->getType());

                // copy page content
                $page =& $lm_page->getPageObject();
                $page->setXMLContent($this->page_object->getXMLContent());
                $page->buildDom();
                $page->update();

                return $lm_page;
        }

Here is the call graph for this function:

& ilLMPageObject::copyToOtherContObject ( &$  a_cont_obj  ) 

copy a page to another content object (learning module / dlib book)

Definition at line 160 of file class.ilLMPageObject.php.

References ilLMObject::getDescription(), getId(), ilLMObject::getLMId(), ilLMObject::getTitle(), ilLMObject::getType(), and ilLMPageObject().

        {
                // copy page
                $lm_page =& new ilLMPageObject($a_cont_obj);
                $lm_page->setTitle($this->getTitle());
                $lm_page->setLMId($a_cont_obj->getId());
                $lm_page->setType($this->getType());
                $lm_page->setDescription($this->getDescription());
                $lm_page->create(true);         // setting "upload" flag to true prevents creating of meta data

                // copy meta data
                include_once("Services/MetaData/classes/class.ilMD.php");
                $md = new ilMD($this->getLMId(), $this->getId(), $this->getType());
                $new_md =& $md->cloneMD($a_cont_obj->getId(), $lm_page->getId(), $this->getType());

                // copy page content
                $page =& $lm_page->getPageObject();
                $page->setXMLContent($this->page_object->getXMLContent());
                $page->buildDom();
                $page->update();

                return $lm_page;
        }

Here is the call graph for this function:

ilLMPageObject::create ( a_upload = false  ) 

Reimplemented from ilLMObject.

Definition at line 110 of file class.ilLMPageObject.php.

References getId(), and ilLMObject::getLMId().

        {
                parent::create($a_upload);
                if(!is_object($this->page_object))
                {
                        $this->page_object =& new ilPageObject($this->content_object->getType());
                }
                $this->page_object->setId($this->getId());
                $this->page_object->setParentId($this->getLMId());
                $this->page_object->create($a_upload);
        }

Here is the call graph for this function:

ilLMPageObject::delete ( a_delete_meta_data = true  ) 

delete lm object data

Reimplemented from ilLMObject.

Definition at line 122 of file class.ilLMPageObject.php.

        {
                parent::delete($a_delete_meta_data);
                $this->page_object->delete();
        }

ilLMPageObject::exportFO ( &$  a_xml_writer  ) 

export page object to fo

Parameters:
object $a_xml_writer ilXmlWriter object that receives the xml data

Definition at line 602 of file class.ilLMPageObject.php.

References $ilBench, ilLMObject::$title, _getPresentationTitle(), and getId().

        {
                global $ilBench;

                //$attrs = array();
                //$a_xml_writer->xmlStartTag("PageObject", $attrs);
                $title = ilLMPageObject::_getPresentationTitle($this->getId());
                if ($title != "")
                {
                        $attrs = array();
                        $attrs["font-family"] = "Times";
                        $attrs["font-size"] = "14pt";
                        $a_xml_writer->xmlElement("fo:block", $attrs, $title);
                }

                // PageContent
                $this->page_object->buildDom();
                $fo = $this->page_object->getFO();
                $a_xml_writer->appendXML($fo);

                //$a_xml_writer->xmlEndTag("PageObject");
        }

Here is the call graph for this function:

ilLMPageObject::exportXML ( &$  a_xml_writer,
a_mode = "normal",
a_inst = 0 
)

export page object to xml (see ilias_co.dtd)

Parameters:
object $a_xml_writer ilXmlWriter object that receives the xml data

Definition at line 474 of file class.ilLMPageObject.php.

References $ilBench, exportXMLMetaData(), and exportXMLPageContent().

        {
                global $ilBench;

                $attrs = array();
                $a_xml_writer->xmlStartTag("PageObject", $attrs);

                switch ($a_mode)
                {
                        case "normal":
                                // MetaData
                                $ilBench->start("ContentObjectExport", "exportPageObject_XML_Meta");
                                $this->exportXMLMetaData($a_xml_writer);
                                $ilBench->stop("ContentObjectExport", "exportPageObject_XML_Meta");

                                // PageContent
                                $ilBench->start("ContentObjectExport", "exportPageObject_XML_PageContent");
                                $this->exportXMLPageContent($a_xml_writer, $a_inst);
                                $ilBench->stop("ContentObjectExport", "exportPageObject_XML_PageContent");
                                break;

                        case "alias":
                                $attrs = array();
                                $attrs["OriginId"] = "il_".$a_inst.
                                        "_pg_".$this->getId();
                                $a_xml_writer->xmlElement("PageAlias", $attrs);
                                break;
                }

                // Layout
                // not implemented

                $a_xml_writer->xmlEndTag("PageObject");
        }

Here is the call graph for this function:

ilLMPageObject::exportXMLMetaData ( &$  a_xml_writer  ) 

export page objects meta data to xml (see ilias_co.dtd)

Parameters:
object $a_xml_writer ilXmlWriter object that receives the xml data

Definition at line 532 of file class.ilLMPageObject.php.

References getId(), ilLMObject::getLMId(), and ilLMObject::getType().

Referenced by exportXML().

        {
                include_once("Services/MetaData/classes/class.ilMD2XML.php");
                $md2xml = new ilMD2XML($this->getLMId(), $this->getId(), $this->getType());
                $md2xml->setExportMode(true);
                $md2xml->startExport();
                $a_xml_writer->appendXML($md2xml->getXML());
        }

Here is the call graph for this function:

Here is the caller graph for this function:

ilLMPageObject::exportXMLPageContent ( &$  a_xml_writer,
a_inst = 0 
)

export page objects meta data to xml (see ilias_co.dtd)

Parameters:
object $a_xml_writer ilXmlWriter object that receives the xml data

Definition at line 559 of file class.ilLMPageObject.php.

References $xml, and ilLMObject::getContentObject().

Referenced by exportXML().

        {
//echo "exportxmlpagecontent:$a_inst:<br>";
                $cont_obj =& $this->getContentObject();
                //$page_obj = new ilPageObject($cont_obj->getType(), $this->getId());

                $this->page_object->buildDom();
                $this->page_object->insertInstIntoIDs($a_inst);
                $this->mobs_contained = $this->page_object->collectMediaObjects(false);
                $this->files_contained = $this->page_object->collectFileItems();
                $xml = $this->page_object->getXMLFromDom(false, false, false, "", true);
                $xml = str_replace("&","&amp;", $xml);
                $a_xml_writer->appendXML($xml);

                $this->page_object->freeDom();
        }

Here is the call graph for this function:

Here is the caller graph for this function:

ilLMPageObject::getFileItemIds (  ) 

get ids of all file items within the page

note: this method must be called afer exportXMLPageContent

Definition at line 591 of file class.ilLMPageObject.php.

        {
                return $this->files_contained;
        }

ilLMPageObject::getId (  ) 

Reimplemented from ilLMObject.

Definition at line 335 of file class.ilLMPageObject.php.

Referenced by copy(), copyToOtherContObject(), create(), exportFO(), exportXMLMetaData(), and modifyExportIdentifier().

        {
                return $this->id;
        }

Here is the caller graph for this function:

ilLMPageObject::getMediaObjectIds (  ) 

get ids of all media objects within the page

note: this method must be called afer exportXMLPageContent

Definition at line 581 of file class.ilLMPageObject.php.

        {
                return $this->mobs_contained;
        }

ilLMPageObject::getOriginID (  ) 

Definition at line 360 of file class.ilLMPageObject.php.

        {
                return $this->origin_id;
        }

ilLMPageObject::getPageList ( lm_id  ) 

static

Definition at line 368 of file class.ilLMPageObject.php.

References ilLMObject::$lm_id, and ilLMObject::getObjectList().

Referenced by ilObjContentObject::exportHTMLPages(), ilObjContentObject::exportXMLPageObjects(), ilObjContentObjectGUI::pages(), and ilInternalLinkGUI::showLinkHelp().

        {
                return ilLMObject::getObjectList($lm_id, "pg");
        }

Here is the call graph for this function:

Here is the caller graph for this function:

& ilLMPageObject::getPageObject (  ) 

get assigned page object

Returns:
object page object

Definition at line 321 of file class.ilLMPageObject.php.

        {
                return $this->page_object;
        }

ilLMPageObject::ilLMPageObject ( &$  a_content_obj,
a_id = 0,
a_halt = true 
)

Constructor public.

Definition at line 61 of file class.ilLMPageObject.php.

References $ilBench, $ilias, ilLMObject::ilLMObject(), read(), and ilLMObject::setType().

Referenced by _splitPage(), _splitPageNext(), copy(), and copyToOtherContObject().

        {
                global $ilias, $ilBench;

                $ilBench->start("ContentPresentation", "ilLMPageObject_Constructor");

                parent::ilLMObject($a_content_obj, $a_id);
                $this->setType("pg");
                $this->id = $a_id;
                $this->ilias =& $ilias;

                $this->is_alias = false;
                $this->contains_int_link = false;
                $this->mobs_contained  = array();
                $this->files_contained  = array();
                $this->halt_on_error = $a_halt;

                if($a_id != 0)
                {
                        $this->read();
                }

                $ilBench->stop("ContentPresentation", "ilLMPageObject_Constructor");
        }

Here is the call graph for this function:

Here is the caller graph for this function:

ilLMPageObject::isAlias (  ) 

Definition at line 348 of file class.ilLMPageObject.php.

        {
                return $this->is_alias;
        }

ilLMPageObject::modifyExportIdentifier ( a_tag,
a_param,
a_value 
)

Definition at line 541 of file class.ilLMPageObject.php.

References getId().

        {
                if ($a_tag == "Identifier" && $a_param == "Entry")
                {
                        $a_value = "il_".IL_INST_ID."_pg_".$this->getId();
                        //$a_value = ilUtil::insertInstIntoID($a_value);
                }

                return $a_value;
        }

Here is the call graph for this function:

ilLMPageObject::read (  ) 

Reimplemented from ilLMObject.

Definition at line 97 of file class.ilLMPageObject.php.

References $ilBench.

Referenced by ilLMPageObject().

        {
                global $ilBench;

                $ilBench->start("ContentPresentation", "ilLMPageObject_read");
                parent::read();

                $this->page_object =& new ilPageObject($this->content_object->getType(),
                        $this->id, $this->halt_on_error);

                $ilBench->stop("ContentPresentation", "ilLMPageObject_read");
        }

Here is the caller graph for this function:

ilLMPageObject::setAlias ( a_is_alias  ) 

set wether page object is an alias

Definition at line 343 of file class.ilLMPageObject.php.

        {
                $this->is_alias = $a_is_alias;
        }

ilLMPageObject::setId ( a_id  ) 

set id

Reimplemented from ilLMObject.

Definition at line 330 of file class.ilLMPageObject.php.

        {
                $this->id = $a_id;
        }

ilLMPageObject::setOriginID ( a_id  ) 

Definition at line 354 of file class.ilLMPageObject.php.

        {
                return $this->origin_id = $a_id;
        }


Field Documentation

ilLMPageObject::$dom

Definition at line 54 of file class.ilLMPageObject.php.

ilLMPageObject::$id

Reimplemented from ilLMObject.

Definition at line 52 of file class.ilLMPageObject.php.

ilLMPageObject::$ilias

Reimplemented from ilLMObject.

Definition at line 53 of file class.ilLMPageObject.php.

Referenced by ilLMPageObject().

ilLMPageObject::$is_alias

Definition at line 50 of file class.ilLMPageObject.php.

ilLMPageObject::$origin_id

Definition at line 51 of file class.ilLMPageObject.php.

ilLMPageObject::$page_object

Definition at line 55 of file class.ilLMPageObject.php.


The documentation for this class was generated from the following file: