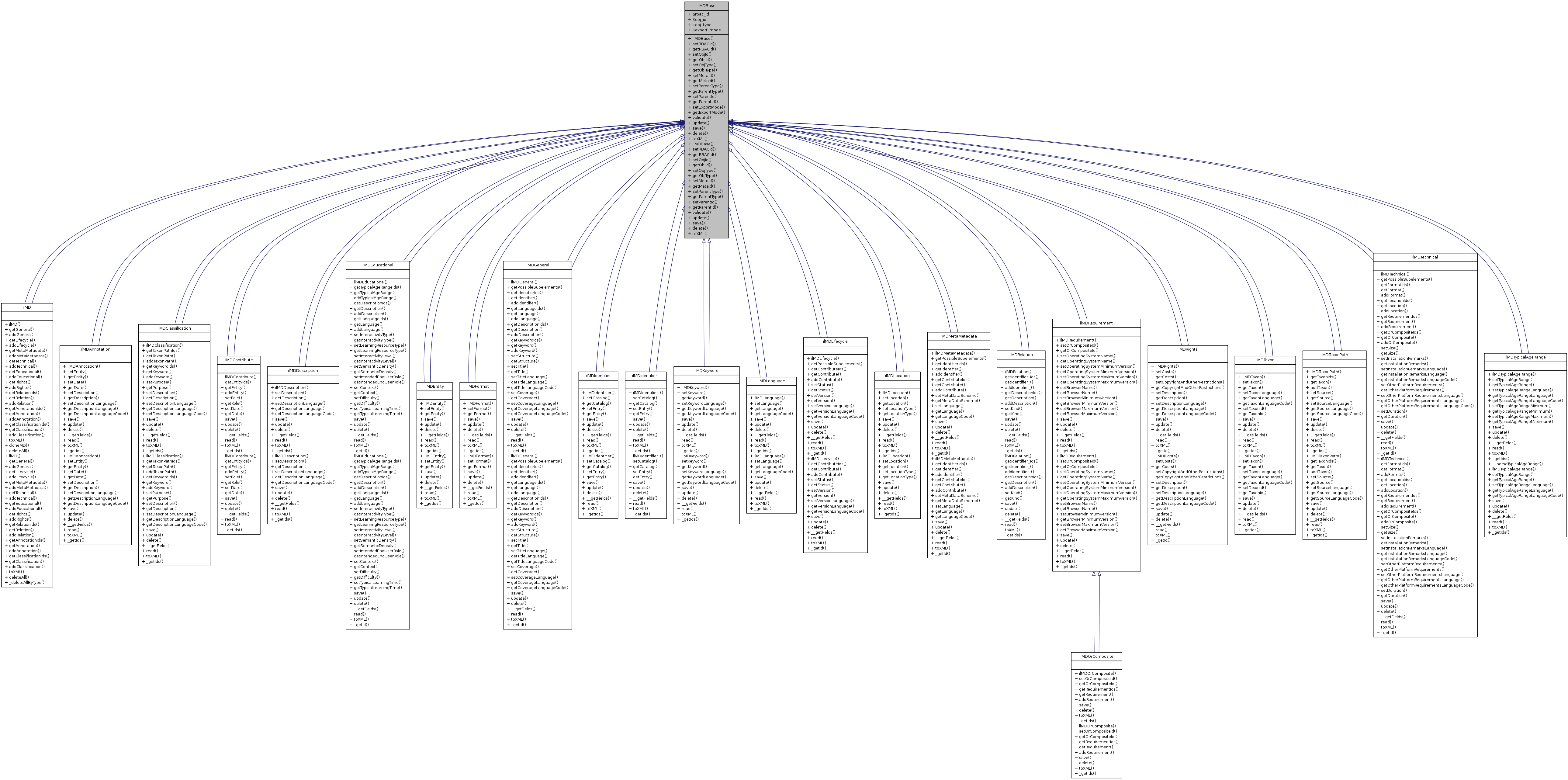
Inheritance diagram for ilMDBase:Public Member Functions | |
| ilMDBase ($a_rbac_id=0, $a_obj_id=0, $a_type=0) | |
| setRBACId ($a_id) | |
| getRBACId () | |
| setObjId ($a_id) | |
| getObjId () | |
| setObjType ($a_type) | |
| getObjType () | |
| setMetaId ($a_meta_id, $a_read_data=true) | |
| getMetaId () | |
| setParentType ($a_parent_type) | |
| getParentType () | |
| setParentId ($a_id) | |
| getParentId () | |
| setExportMode ($a_export_mode=true) | |
| getExportMode () | |
| validate () | |
| update () | |
| save () | |
| delete () | |
| toXML (&$writer) | |
| ilMDBase ($a_rbac_id=0, $a_obj_id=0, $a_type=0) | |
| setRBACId ($a_id) | |
| getRBACId () | |
| setObjId ($a_id) | |
| getObjId () | |
| setObjType ($a_type) | |
| getObjType () | |
| setMetaId ($a_meta_id, $a_read_data=true) | |
| getMetaId () | |
| setParentType ($a_parent_type) | |
| getParentType () | |
| setParentId ($a_id) | |
| getParentId () | |
| validate () | |
| update () | |
| save () | |
| delete () | |
| toXML (&$writer) | |
Data Fields | |
| $rbac_id | |
| $obj_id | |
| $obj_type | |
| $export_mode = false | |
Definition at line 33 of file class.ilMDBase.php.
| ilMDBase::delete | ( | ) |
Reimplemented in ilMDAnnotation, ilMDClassification, ilMDContribute, ilMDDescription, ilMDEducational, ilMDEntity, ilMDFormat, ilMDGeneral, ilMDIdentifier, ilMDIdentifier_, ilMDKeyword, ilMDLanguage, ilMDLifecycle, ilMDLocation, ilMDMetaMetadata, ilMDOrComposite, ilMDRelation, ilMDRequirement, ilMDRights, ilMDTaxon, ilMDTaxonPath, ilMDTechnical, ilMDTypicalAgeRange, ilMDAnnotation, ilMDClassification, ilMDContribute, ilMDDescription, ilMDEducational, ilMDEntity, ilMDFormat, ilMDGeneral, ilMDIdentifier, ilMDIdentifier_, ilMDKeyword, ilMDLanguage, ilMDLifecycle, ilMDLocation, ilMDMetaMetadata, ilMDOrComposite, ilMDRelation, ilMDRequirement, ilMDRights, ilMDTaxon, ilMDTaxonPath, ilMDTechnical, and ilMDTypicalAgeRange.
Definition at line 182 of file class.ilMDBase.php.
{
}
| ilMDBase::delete | ( | ) |
Reimplemented in ilMDAnnotation, ilMDClassification, ilMDContribute, ilMDDescription, ilMDEducational, ilMDEntity, ilMDFormat, ilMDGeneral, ilMDIdentifier, ilMDIdentifier_, ilMDKeyword, ilMDLanguage, ilMDLifecycle, ilMDLocation, ilMDMetaMetadata, ilMDOrComposite, ilMDRelation, ilMDRequirement, ilMDRights, ilMDTaxon, ilMDTaxonPath, ilMDTechnical, ilMDTypicalAgeRange, ilMDAnnotation, ilMDClassification, ilMDContribute, ilMDDescription, ilMDEducational, ilMDEntity, ilMDFormat, ilMDGeneral, ilMDIdentifier, ilMDIdentifier_, ilMDKeyword, ilMDLanguage, ilMDLifecycle, ilMDLocation, ilMDMetaMetadata, ilMDOrComposite, ilMDRelation, ilMDRequirement, ilMDRights, ilMDTaxon, ilMDTaxonPath, ilMDTechnical, and ilMDTypicalAgeRange.
Definition at line 158 of file class.ilMDBase.php.
{
}
| ilMDBase::getExportMode | ( | ) |
Definition at line 138 of file class.ilMDBase.php.
Referenced by ilMDIdentifier::toXML(), ilMDGeneral::toXML(), and ilMD::toXML().
{
return $this->export_mode;
}
Here is the caller graph for this function:| ilMDBase::getMetaId | ( | ) |
Definition at line 112 of file class.ilMDBase.php.
Referenced by ilMDMetaMetadata::addContribute(), ilMDLifecycle::addContribute(), ilMDRelation::addDescription(), ilMDGeneral::addDescription(), ilMDEducational::addDescription(), ilMDContribute::addEntity(), ilMDMetaMetadata::addIdentifier(), ilMDGeneral::addIdentifier(), ilMDRelation::addIdentifier_(), ilMDGeneral::addKeyword(), ilMDClassification::addKeyword(), ilMDGeneral::addLanguage(), ilMDEducational::addLanguage(), ilMDTechnical::addLocation(), ilMDTechnical::addOrComposite(), ilMDTechnical::addRequirement(), ilMDTaxonPath::addTaxon(), ilMDClassification::addTaxonPath(), ilMDEducational::addTypicalAgeRange(), ilMDTypicalAgeRange::delete(), ilMDTechnical::delete(), ilMDTaxonPath::delete(), ilMDTaxon::delete(), ilMDRights::delete(), ilMDRequirement::delete(), ilMDRelation::delete(), ilMDMetaMetadata::delete(), ilMDLocation::delete(), ilMDLifecycle::delete(), ilMDLanguage::delete(), ilMDKeyword::delete(), ilMDIdentifier_::delete(), ilMDIdentifier::delete(), ilMDGeneral::delete(), ilMDFormat::delete(), ilMDEntity::delete(), ilMDEducational::delete(), ilMDDescription::delete(), ilMDContribute::delete(), ilMDClassification::delete(), ilMDAnnotation::delete(), ilMDMetaMetadata::getContributeIds(), ilMDLifecycle::getContributeIds(), ilMDRelation::getDescriptionIds(), ilMDGeneral::getDescriptionIds(), ilMDEducational::getDescriptionIds(), ilMDContribute::getEntityIds(), ilMDRelation::getIdentifier_Ids(), ilMDMetaMetadata::getIdentifierIds(), ilMDGeneral::getIdentifierIds(), ilMDGeneral::getKeywordIds(), ilMDClassification::getKeywordIds(), ilMDGeneral::getLanguageIds(), ilMDEducational::getLanguageIds(), ilMDTechnical::getLocationIds(), ilMDTechnical::getOrComposite(), ilMDTechnical::getOrCompositeIds(), ilMDTechnical::getRequirementIds(), ilMDTaxonPath::getTaxonIds(), ilMDClassification::getTaxonPathIds(), ilMDEducational::getTypicalAgeRangeIds(), ilMDTypicalAgeRange::read(), ilMDTechnical::read(), ilMDTaxonPath::read(), ilMDTaxon::read(), ilMDRights::read(), ilMDRequirement::read(), ilMDRelation::read(), ilMDMetaMetadata::read(), ilMDLocation::read(), ilMDLifecycle::read(), ilMDLanguage::read(), ilMDKeyword::read(), ilMDIdentifier_::read(), ilMDIdentifier::read(), ilMDGeneral::read(), ilMDFormat::read(), ilMDEntity::read(), ilMDEducational::read(), ilMDDescription::read(), ilMDContribute::read(), ilMDClassification::read(), ilMDAnnotation::read(), ilMDTypicalAgeRange::save(), ilMDTechnical::save(), ilMDTaxonPath::save(), ilMDTaxon::save(), ilMDRights::save(), ilMDRequirement::save(), ilMDRelation::save(), ilMDMetaMetadata::save(), ilMDLocation::save(), ilMDLifecycle::save(), ilMDLanguage::save(), ilMDKeyword::save(), ilMDIdentifier_::save(), ilMDIdentifier::save(), ilMDGeneral::save(), ilMDFormat::save(), ilMDEntity::save(), ilMDEducational::save(), ilMDDescription::save(), ilMDContribute::save(), ilMDClassification::save(), ilMDAnnotation::save(), ilMDTypicalAgeRange::update(), ilMDTechnical::update(), ilMDTaxonPath::update(), ilMDTaxon::update(), ilMDRights::update(), ilMDRequirement::update(), ilMDRelation::update(), ilMDMetaMetadata::update(), ilMDLocation::update(), ilMDLifecycle::update(), ilMDLanguage::update(), ilMDKeyword::update(), ilMDIdentifier_::update(), ilMDIdentifier::update(), ilMDGeneral::update(), ilMDFormat::update(), ilMDEntity::update(), ilMDEducational::update(), ilMDDescription::update(), ilMDContribute::update(), ilMDClassification::update(), and ilMDAnnotation::update().
{
return $this->meta_id;
}
Here is the caller graph for this function:| ilMDBase::getMetaId | ( | ) |
Definition at line 99 of file class.ilMDBase.php.
{
return $this->meta_id;
}
| ilMDBase::getObjId | ( | ) |
Definition at line 91 of file class.ilMDBase.php.
Referenced by ilMDTypicalAgeRange::__getFields(), ilMDTechnical::__getFields(), ilMDTaxonPath::__getFields(), ilMDTaxon::__getFields(), ilMDRights::__getFields(), ilMDRequirement::__getFields(), ilMDRelation::__getFields(), ilMDMetaMetadata::__getFields(), ilMDLocation::__getFields(), ilMDLifecycle::__getFields(), ilMDLanguage::__getFields(), ilMDKeyword::__getFields(), ilMDIdentifier_::__getFields(), ilMDIdentifier::__getFields(), ilMDGeneral::__getFields(), ilMDFormat::__getFields(), ilMDEntity::__getFields(), ilMDEducational::__getFields(), ilMDDescription::__getFields(), ilMDContribute::__getFields(), ilMDClassification::__getFields(), ilMDAnnotation::__getFields(), ilMD::addAnnotation(), ilMD::addClassification(), ilMDMetaMetadata::addContribute(), ilMDLifecycle::addContribute(), ilMDRelation::addDescription(), ilMDGeneral::addDescription(), ilMDEducational::addDescription(), ilMD::addEducational(), ilMDContribute::addEntity(), ilMDTechnical::addFormat(), ilMD::addGeneral(), ilMDMetaMetadata::addIdentifier(), ilMDGeneral::addIdentifier(), ilMDRelation::addIdentifier_(), ilMDGeneral::addKeyword(), ilMDClassification::addKeyword(), ilMDGeneral::addLanguage(), ilMDEducational::addLanguage(), ilMD::addLifecycle(), ilMDTechnical::addLocation(), ilMD::addMetaMetadata(), ilMDTechnical::addOrComposite(), ilMD::addRelation(), ilMDTechnical::addRequirement(), ilMDOrComposite::addRequirement(), ilMD::addRights(), ilMDTaxonPath::addTaxon(), ilMDClassification::addTaxonPath(), ilMD::addTechnical(), ilMDEducational::addTypicalAgeRange(), ilMD::cloneMD(), ilMD::getAnnotationIds(), ilMD::getClassificationIds(), ilMDMetaMetadata::getContributeIds(), ilMDLifecycle::getContributeIds(), ilMDRelation::getDescriptionIds(), ilMDGeneral::getDescriptionIds(), ilMDEducational::getDescriptionIds(), ilMD::getEducational(), ilMDContribute::getEntityIds(), ilMDTechnical::getFormatIds(), ilMD::getGeneral(), ilMDRelation::getIdentifier_Ids(), ilMDMetaMetadata::getIdentifierIds(), ilMDGeneral::getIdentifierIds(), ilMDGeneral::getKeywordIds(), ilMDClassification::getKeywordIds(), ilMDGeneral::getLanguageIds(), ilMDEducational::getLanguageIds(), ilMD::getLifecycle(), ilMDTechnical::getLocationIds(), ilMD::getMetaMetadata(), ilMDTechnical::getOrComposite(), ilMDTechnical::getOrCompositeIds(), ilMD::getRelationIds(), ilMDTechnical::getRequirementIds(), ilMDOrComposite::getRequirementIds(), ilMD::getRights(), ilMDTaxonPath::getTaxonIds(), ilMDClassification::getTaxonPathIds(), ilMD::getTechnical(), ilMDEducational::getTypicalAgeRangeIds(), and ilMDIdentifier::toXML().
{
return $this->obj_id;
}
Here is the caller graph for this function:| ilMDBase::getObjId | ( | ) |
Definition at line 78 of file class.ilMDBase.php.
{
return $this->obj_id;
}
| ilMDBase::getObjType | ( | ) |
Definition at line 86 of file class.ilMDBase.php.
{
return $this->obj_type;
}
| ilMDBase::getObjType | ( | ) |
Definition at line 99 of file class.ilMDBase.php.
Referenced by ilMDTypicalAgeRange::__getFields(), ilMDTechnical::__getFields(), ilMDTaxonPath::__getFields(), ilMDTaxon::__getFields(), ilMDRights::__getFields(), ilMDRequirement::__getFields(), ilMDRelation::__getFields(), ilMDMetaMetadata::__getFields(), ilMDLocation::__getFields(), ilMDLifecycle::__getFields(), ilMDLanguage::__getFields(), ilMDKeyword::__getFields(), ilMDIdentifier_::__getFields(), ilMDIdentifier::__getFields(), ilMDGeneral::__getFields(), ilMDFormat::__getFields(), ilMDEntity::__getFields(), ilMDEducational::__getFields(), ilMDDescription::__getFields(), ilMDContribute::__getFields(), ilMDClassification::__getFields(), ilMDAnnotation::__getFields(), ilMD::addAnnotation(), ilMD::addClassification(), ilMDMetaMetadata::addContribute(), ilMDLifecycle::addContribute(), ilMDRelation::addDescription(), ilMDGeneral::addDescription(), ilMDEducational::addDescription(), ilMD::addEducational(), ilMDContribute::addEntity(), ilMDTechnical::addFormat(), ilMD::addGeneral(), ilMDMetaMetadata::addIdentifier(), ilMDGeneral::addIdentifier(), ilMDRelation::addIdentifier_(), ilMDGeneral::addKeyword(), ilMDClassification::addKeyword(), ilMDGeneral::addLanguage(), ilMDEducational::addLanguage(), ilMD::addLifecycle(), ilMDTechnical::addLocation(), ilMD::addMetaMetadata(), ilMDTechnical::addOrComposite(), ilMD::addRelation(), ilMDTechnical::addRequirement(), ilMDOrComposite::addRequirement(), ilMD::addRights(), ilMDTaxonPath::addTaxon(), ilMDClassification::addTaxonPath(), ilMD::addTechnical(), ilMDEducational::addTypicalAgeRange(), ilMD::cloneMD(), ilMDTechnical::getOrComposite(), and ilMDIdentifier::toXML().
{
return $this->obj_type;
}
Here is the caller graph for this function:| ilMDBase::getParentId | ( | ) |
Definition at line 115 of file class.ilMDBase.php.
{
return $this->parent_id;
}
| ilMDBase::getParentId | ( | ) |
Definition at line 128 of file class.ilMDBase.php.
Referenced by ilMDTypicalAgeRange::__getFields(), ilMDTaxonPath::__getFields(), ilMDTaxon::__getFields(), ilMDRequirement::__getFields(), ilMDLocation::__getFields(), ilMDLanguage::__getFields(), ilMDKeyword::__getFields(), ilMDIdentifier_::__getFields(), ilMDIdentifier::__getFields(), ilMDEntity::__getFields(), ilMDDescription::__getFields(), ilMDContribute::__getFields(), ilMDOrComposite::addRequirement(), and ilMDOrComposite::getRequirementIds().
{
return $this->parent_id;
}
Here is the caller graph for this function:| ilMDBase::getParentType | ( | ) |
Definition at line 120 of file class.ilMDBase.php.
Referenced by ilMDTypicalAgeRange::__getFields(), ilMDTaxonPath::__getFields(), ilMDTaxon::__getFields(), ilMDRequirement::__getFields(), ilMDLocation::__getFields(), ilMDLanguage::__getFields(), ilMDKeyword::__getFields(), ilMDIdentifier_::__getFields(), ilMDIdentifier::__getFields(), ilMDEntity::__getFields(), ilMDDescription::__getFields(), and ilMDContribute::__getFields().
{
return $this->parent_type;
}
Here is the caller graph for this function:| ilMDBase::getParentType | ( | ) |
Definition at line 107 of file class.ilMDBase.php.
{
return $this->parent_type;
}
| ilMDBase::getRBACId | ( | ) |
Definition at line 83 of file class.ilMDBase.php.
Referenced by ilMDTypicalAgeRange::__getFields(), ilMDTechnical::__getFields(), ilMDTaxonPath::__getFields(), ilMDTaxon::__getFields(), ilMDRights::__getFields(), ilMDRequirement::__getFields(), ilMDRelation::__getFields(), ilMDMetaMetadata::__getFields(), ilMDLocation::__getFields(), ilMDLifecycle::__getFields(), ilMDLanguage::__getFields(), ilMDKeyword::__getFields(), ilMDIdentifier_::__getFields(), ilMDIdentifier::__getFields(), ilMDGeneral::__getFields(), ilMDFormat::__getFields(), ilMDEntity::__getFields(), ilMDEducational::__getFields(), ilMDDescription::__getFields(), ilMDContribute::__getFields(), ilMDClassification::__getFields(), ilMDAnnotation::__getFields(), ilMD::addAnnotation(), ilMD::addClassification(), ilMDMetaMetadata::addContribute(), ilMDLifecycle::addContribute(), ilMDRelation::addDescription(), ilMDGeneral::addDescription(), ilMDEducational::addDescription(), ilMD::addEducational(), ilMDContribute::addEntity(), ilMDTechnical::addFormat(), ilMD::addGeneral(), ilMDMetaMetadata::addIdentifier(), ilMDGeneral::addIdentifier(), ilMDRelation::addIdentifier_(), ilMDGeneral::addKeyword(), ilMDClassification::addKeyword(), ilMDGeneral::addLanguage(), ilMDEducational::addLanguage(), ilMD::addLifecycle(), ilMDTechnical::addLocation(), ilMD::addMetaMetadata(), ilMDTechnical::addOrComposite(), ilMD::addRelation(), ilMDTechnical::addRequirement(), ilMDOrComposite::addRequirement(), ilMD::addRights(), ilMDTaxonPath::addTaxon(), ilMDClassification::addTaxonPath(), ilMD::addTechnical(), ilMDEducational::addTypicalAgeRange(), ilMD::cloneMD(), ilMD::getAnnotationIds(), ilMD::getClassificationIds(), ilMDMetaMetadata::getContributeIds(), ilMDLifecycle::getContributeIds(), ilMDRelation::getDescriptionIds(), ilMDGeneral::getDescriptionIds(), ilMDEducational::getDescriptionIds(), ilMD::getEducational(), ilMDContribute::getEntityIds(), ilMDTechnical::getFormatIds(), ilMD::getGeneral(), ilMDRelation::getIdentifier_Ids(), ilMDMetaMetadata::getIdentifierIds(), ilMDGeneral::getIdentifierIds(), ilMDGeneral::getKeywordIds(), ilMDClassification::getKeywordIds(), ilMDGeneral::getLanguageIds(), ilMDEducational::getLanguageIds(), ilMD::getLifecycle(), ilMDTechnical::getLocationIds(), ilMD::getMetaMetadata(), ilMDTechnical::getOrComposite(), ilMDTechnical::getOrCompositeIds(), ilMD::getRelationIds(), ilMDTechnical::getRequirementIds(), ilMDOrComposite::getRequirementIds(), ilMD::getRights(), ilMDTaxonPath::getTaxonIds(), ilMDClassification::getTaxonPathIds(), ilMD::getTechnical(), ilMDEducational::getTypicalAgeRangeIds(), and ilMDIdentifier::toXML().
{
return $this->rbac_id;
}
Here is the caller graph for this function:| ilMDBase::getRBACId | ( | ) |
Definition at line 70 of file class.ilMDBase.php.
{
return $this->rbac_id;
}
| ilMDBase::ilMDBase | ( | $ | a_rbac_id = 0, |
|
| $ | a_obj_id = 0, |
|||
| $ | a_type = 0 | |||
| ) |
Definition at line 51 of file class.ilMDBase.php.
References $ilLog.
{
global $ilDB,$ilLog;
$this->db =& $ilDB;
$this->log =& $ilLog;
$this->rbac_id = $a_rbac_id;
$this->obj_id = $a_obj_id;
$this->obj_type = $a_type;
}
| ilMDBase::ilMDBase | ( | $ | a_rbac_id = 0, |
|
| $ | a_obj_id = 0, |
|||
| $ | a_type = 0 | |||
| ) |
Definition at line 59 of file class.ilMDBase.php.
References $ilLog.
Referenced by ilMD::ilMD(), ilMDAnnotation::ilMDAnnotation(), ilMDClassification::ilMDClassification(), ilMDContribute::ilMDContribute(), ilMDDescription::ilMDDescription(), ilMDEducational::ilMDEducational(), ilMDEntity::ilMDEntity(), ilMDFormat::ilMDFormat(), ilMDGeneral::ilMDGeneral(), ilMDIdentifier::ilMDIdentifier(), ilMDIdentifier_::ilMDIdentifier_(), ilMDKeyword::ilMDKeyword(), ilMDLanguage::ilMDLanguage(), ilMDLifecycle::ilMDLifecycle(), ilMDLocation::ilMDLocation(), ilMDMetaMetadata::ilMDMetaMetadata(), ilMDRelation::ilMDRelation(), ilMDRequirement::ilMDRequirement(), ilMDRights::ilMDRights(), ilMDTaxon::ilMDTaxon(), ilMDTaxonPath::ilMDTaxonPath(), ilMDTechnical::ilMDTechnical(), and ilMDTypicalAgeRange::ilMDTypicalAgeRange().
{
global $ilDB,$ilLog;
if ($a_obj_id == 0)
{
$a_obj_id = $a_rbac_id;
}
$this->db =& $ilDB;
$this->log =& $ilLog;
$this->rbac_id = $a_rbac_id;
$this->obj_id = $a_obj_id;
$this->obj_type = $a_type;
}
Here is the caller graph for this function:| ilMDBase::save | ( | ) |
Reimplemented in ilMDAnnotation, ilMDClassification, ilMDContribute, ilMDDescription, ilMDEducational, ilMDEntity, ilMDFormat, ilMDGeneral, ilMDIdentifier, ilMDIdentifier_, ilMDKeyword, ilMDLanguage, ilMDLifecycle, ilMDLocation, ilMDMetaMetadata, ilMDOrComposite, ilMDRelation, ilMDRequirement, ilMDRights, ilMDTaxon, ilMDTaxonPath, ilMDTechnical, ilMDTypicalAgeRange, ilMDAnnotation, ilMDClassification, ilMDContribute, ilMDDescription, ilMDEducational, ilMDEntity, ilMDFormat, ilMDGeneral, ilMDIdentifier, ilMDIdentifier_, ilMDKeyword, ilMDLanguage, ilMDLifecycle, ilMDLocation, ilMDMetaMetadata, ilMDOrComposite, ilMDRelation, ilMDRequirement, ilMDRights, ilMDTaxon, ilMDTaxonPath, ilMDTechnical, and ilMDTypicalAgeRange.
Definition at line 148 of file class.ilMDBase.php.
{
return false;
}
| ilMDBase::save | ( | ) |
Reimplemented in ilMDAnnotation, ilMDClassification, ilMDContribute, ilMDDescription, ilMDEducational, ilMDEntity, ilMDFormat, ilMDGeneral, ilMDIdentifier, ilMDIdentifier_, ilMDKeyword, ilMDLanguage, ilMDLifecycle, ilMDLocation, ilMDMetaMetadata, ilMDOrComposite, ilMDRelation, ilMDRequirement, ilMDRights, ilMDTaxon, ilMDTaxonPath, ilMDTechnical, ilMDTypicalAgeRange, ilMDAnnotation, ilMDClassification, ilMDContribute, ilMDDescription, ilMDEducational, ilMDEntity, ilMDFormat, ilMDGeneral, ilMDIdentifier, ilMDIdentifier_, ilMDKeyword, ilMDLanguage, ilMDLifecycle, ilMDLocation, ilMDMetaMetadata, ilMDOrComposite, ilMDRelation, ilMDRequirement, ilMDRights, ilMDTaxon, ilMDTaxonPath, ilMDTechnical, and ilMDTypicalAgeRange.
Definition at line 172 of file class.ilMDBase.php.
{
return false;
}
| ilMDBase::setExportMode | ( | $ | a_export_mode = true |
) |
Definition at line 133 of file class.ilMDBase.php.
{
$this->export_mode = $a_export_mode;
}
| ilMDBase::setMetaId | ( | $ | a_meta_id, | |
| $ | a_read_data = true | |||
| ) |
Definition at line 90 of file class.ilMDBase.php.
{
$this->meta_id = $a_meta_id;
if($a_read_data)
{
$this->read();
}
}
| ilMDBase::setMetaId | ( | $ | a_meta_id, | |
| $ | a_read_data = true | |||
| ) |
Definition at line 103 of file class.ilMDBase.php.
Referenced by ilMDTypicalAgeRange::save(), ilMDTechnical::save(), ilMDTaxonPath::save(), ilMDTaxon::save(), ilMDRights::save(), ilMDRequirement::save(), ilMDRelation::save(), ilMDMetaMetadata::save(), ilMDLocation::save(), ilMDLifecycle::save(), ilMDLanguage::save(), ilMDKeyword::save(), ilMDIdentifier_::save(), ilMDIdentifier::save(), ilMDGeneral::save(), ilMDFormat::save(), ilMDEntity::save(), ilMDEducational::save(), ilMDDescription::save(), ilMDContribute::save(), ilMDClassification::save(), and ilMDAnnotation::save().
{
$this->meta_id = $a_meta_id;
if($a_read_data)
{
$this->read();
}
}
Here is the caller graph for this function:| ilMDBase::setObjId | ( | $ | a_id | ) |
Definition at line 87 of file class.ilMDBase.php.
Referenced by ilMDTypicalAgeRange::read(), ilMDTechnical::read(), ilMDTaxonPath::read(), ilMDTaxon::read(), ilMDRights::read(), ilMDRequirement::read(), ilMDRelation::read(), ilMDMetaMetadata::read(), ilMDLocation::read(), ilMDLifecycle::read(), ilMDLanguage::read(), ilMDKeyword::read(), ilMDIdentifier_::read(), ilMDIdentifier::read(), ilMDGeneral::read(), ilMDFormat::read(), ilMDEntity::read(), ilMDEducational::read(), ilMDDescription::read(), ilMDContribute::read(), ilMDClassification::read(), and ilMDAnnotation::read().
{
$this->obj_id = $a_id;
}
Here is the caller graph for this function:| ilMDBase::setObjId | ( | $ | a_id | ) |
Definition at line 74 of file class.ilMDBase.php.
{
$this->obj_id = $a_id;
}
| ilMDBase::setObjType | ( | $ | a_type | ) |
Definition at line 82 of file class.ilMDBase.php.
{
$this->obj_type = $a_type;
}
| ilMDBase::setObjType | ( | $ | a_type | ) |
Definition at line 95 of file class.ilMDBase.php.
Referenced by ilMDTypicalAgeRange::read(), ilMDTechnical::read(), ilMDTaxonPath::read(), ilMDTaxon::read(), ilMDRights::read(), ilMDRequirement::read(), ilMDRelation::read(), ilMDMetaMetadata::read(), ilMDLocation::read(), ilMDLifecycle::read(), ilMDLanguage::read(), ilMDKeyword::read(), ilMDIdentifier_::read(), ilMDIdentifier::read(), ilMDGeneral::read(), ilMDFormat::read(), ilMDEntity::read(), ilMDEducational::read(), ilMDDescription::read(), ilMDContribute::read(), ilMDClassification::read(), and ilMDAnnotation::read().
{
$this->obj_type = $a_type;
}
Here is the caller graph for this function:| ilMDBase::setParentId | ( | $ | a_id | ) |
Definition at line 111 of file class.ilMDBase.php.
{
$this->parent_id = $a_id;
}
| ilMDBase::setParentId | ( | $ | a_id | ) |
Definition at line 124 of file class.ilMDBase.php.
Referenced by ilMDTypicalAgeRange::read(), ilMDTaxonPath::read(), ilMDTaxon::read(), ilMDRequirement::read(), ilMDLocation::read(), ilMDLanguage::read(), ilMDKeyword::read(), ilMDIdentifier_::read(), ilMDIdentifier::read(), ilMDEntity::read(), ilMDDescription::read(), and ilMDContribute::read().
{
$this->parent_id = $a_id;
}
Here is the caller graph for this function:| ilMDBase::setParentType | ( | $ | a_parent_type | ) |
Definition at line 116 of file class.ilMDBase.php.
Referenced by ilMDTypicalAgeRange::read(), ilMDTaxonPath::read(), ilMDTaxon::read(), ilMDRequirement::read(), ilMDLocation::read(), ilMDLanguage::read(), ilMDKeyword::read(), ilMDIdentifier_::read(), ilMDIdentifier::read(), ilMDEntity::read(), ilMDDescription::read(), and ilMDContribute::read().
{
$this->parent_type = $a_parent_type;
}
Here is the caller graph for this function:| ilMDBase::setParentType | ( | $ | a_parent_type | ) |
Definition at line 103 of file class.ilMDBase.php.
{
$this->parent_type = $a_parent_type;
}
| ilMDBase::setRBACId | ( | $ | a_id | ) |
Definition at line 79 of file class.ilMDBase.php.
Referenced by ilMDTypicalAgeRange::read(), ilMDTechnical::read(), ilMDTaxonPath::read(), ilMDTaxon::read(), ilMDRights::read(), ilMDRequirement::read(), ilMDRelation::read(), ilMDMetaMetadata::read(), ilMDLocation::read(), ilMDLifecycle::read(), ilMDLanguage::read(), ilMDKeyword::read(), ilMDIdentifier_::read(), ilMDIdentifier::read(), ilMDGeneral::read(), ilMDFormat::read(), ilMDEntity::read(), ilMDEducational::read(), ilMDDescription::read(), ilMDContribute::read(), ilMDClassification::read(), and ilMDAnnotation::read().
{
$this->rbac_id = $a_id;
}
Here is the caller graph for this function:| ilMDBase::setRBACId | ( | $ | a_id | ) |
Definition at line 66 of file class.ilMDBase.php.
{
$this->rbac_id = $a_id;
}
| ilMDBase::toXML | ( | &$ | writer | ) |
Reimplemented in ilMD, ilMDAnnotation, ilMDClassification, ilMDContribute, ilMDDescription, ilMDEducational, ilMDEntity, ilMDFormat, ilMDGeneral, ilMDIdentifier_, ilMDKeyword, ilMDLanguage, ilMDLifecycle, ilMDLocation, ilMDMetaMetadata, ilMDOrComposite, ilMDRelation, ilMDRequirement, ilMDRights, ilMDTaxon, ilMDTaxonPath, ilMDTechnical, ilMDTypicalAgeRange, ilMD, ilMDAnnotation, ilMDClassification, ilMDContribute, ilMDDescription, ilMDEducational, ilMDEntity, ilMDFormat, ilMDGeneral, ilMDIdentifier, ilMDIdentifier_, ilMDKeyword, ilMDLanguage, ilMDLifecycle, ilMDLocation, ilMDMetaMetadata, ilMDOrComposite, ilMDRelation, ilMDRequirement, ilMDRights, ilMDTaxon, ilMDTaxonPath, ilMDTechnical, and ilMDTypicalAgeRange.
Definition at line 168 of file class.ilMDBase.php.
{
}
| ilMDBase::toXML | ( | &$ | writer | ) |
Reimplemented in ilMD, ilMDAnnotation, ilMDClassification, ilMDContribute, ilMDDescription, ilMDEducational, ilMDEntity, ilMDFormat, ilMDGeneral, ilMDIdentifier_, ilMDKeyword, ilMDLanguage, ilMDLifecycle, ilMDLocation, ilMDMetaMetadata, ilMDOrComposite, ilMDRelation, ilMDRequirement, ilMDRights, ilMDTaxon, ilMDTaxonPath, ilMDTechnical, ilMDTypicalAgeRange, ilMD, ilMDAnnotation, ilMDClassification, ilMDContribute, ilMDDescription, ilMDEducational, ilMDEntity, ilMDFormat, ilMDGeneral, ilMDIdentifier, ilMDIdentifier_, ilMDKeyword, ilMDLanguage, ilMDLifecycle, ilMDLocation, ilMDMetaMetadata, ilMDOrComposite, ilMDRelation, ilMDRequirement, ilMDRights, ilMDTaxon, ilMDTaxonPath, ilMDTechnical, and ilMDTypicalAgeRange.
Definition at line 192 of file class.ilMDBase.php.
{
}
| ilMDBase::update | ( | ) |
Reimplemented in ilMDAnnotation, ilMDClassification, ilMDContribute, ilMDDescription, ilMDEducational, ilMDEntity, ilMDFormat, ilMDGeneral, ilMDIdentifier, ilMDIdentifier_, ilMDKeyword, ilMDLanguage, ilMDLifecycle, ilMDLocation, ilMDMetaMetadata, ilMDRelation, ilMDRequirement, ilMDRights, ilMDTaxon, ilMDTaxonPath, ilMDTechnical, ilMDTypicalAgeRange, ilMDAnnotation, ilMDClassification, ilMDContribute, ilMDDescription, ilMDEducational, ilMDEntity, ilMDFormat, ilMDGeneral, ilMDIdentifier, ilMDIdentifier_, ilMDKeyword, ilMDLanguage, ilMDLifecycle, ilMDLocation, ilMDMetaMetadata, ilMDRelation, ilMDRequirement, ilMDRights, ilMDTaxon, ilMDTaxonPath, ilMDTechnical, and ilMDTypicalAgeRange.
Definition at line 161 of file class.ilMDBase.php.
{
return false;
}
| ilMDBase::update | ( | ) |
Reimplemented in ilMDAnnotation, ilMDClassification, ilMDContribute, ilMDDescription, ilMDEducational, ilMDEntity, ilMDFormat, ilMDGeneral, ilMDIdentifier, ilMDIdentifier_, ilMDKeyword, ilMDLanguage, ilMDLifecycle, ilMDLocation, ilMDMetaMetadata, ilMDRelation, ilMDRequirement, ilMDRights, ilMDTaxon, ilMDTaxonPath, ilMDTechnical, ilMDTypicalAgeRange, ilMDAnnotation, ilMDClassification, ilMDContribute, ilMDDescription, ilMDEducational, ilMDEntity, ilMDFormat, ilMDGeneral, ilMDIdentifier, ilMDIdentifier_, ilMDKeyword, ilMDLanguage, ilMDLifecycle, ilMDLocation, ilMDMetaMetadata, ilMDRelation, ilMDRequirement, ilMDRights, ilMDTaxon, ilMDTaxonPath, ilMDTechnical, and ilMDTypicalAgeRange.
Definition at line 137 of file class.ilMDBase.php.
{
return false;
}
| ilMDBase::validate | ( | ) |
Definition at line 150 of file class.ilMDBase.php.
{
return false;
}
| ilMDBase::validate | ( | ) |
Definition at line 126 of file class.ilMDBase.php.
{
return false;
}
| ilMDBase::$export_mode = false |
Definition at line 56 of file class.ilMDBase.php.
| ilMDBase::$obj_id |
Definition at line 45 of file class.ilMDBase.php.
| ilMDBase::$obj_type |
Definition at line 50 of file class.ilMDBase.php.
| ilMDBase::$rbac_id |
Definition at line 40 of file class.ilMDBase.php.
1.7.1