Public Member Functions

ilMDTechnical Class Reference

Inheritance diagram for ilMDTechnical:
Collaboration diagram for ilMDTechnical:

Public Member Functions

 ilMDTechnical ($a_rbac_id=0, $a_obj_id=0, $a_obj_type= '')
 getPossibleSubelements ()
getFormatIds ()
getFormat ($a_format_id)
addFormat ()
getLocationIds ()
getLocation ($a_location_id)
addLocation ()
getRequirementIds ()
getRequirement ($a_requirement_id)
addRequirement ()
getOrCompositeIds ()
getOrComposite ($a_or_composite_id)
addOrComposite ()
 setSize ($a_size)
 getSize ()
 setInstallationRemarks ($a_val)
 getInstallationRemarks ()
 setInstallationRemarksLanguage (&$lng_obj)
getInstallationRemarksLanguage ()
 getInstallationRemarksLanguageCode ()
 setOtherPlatformRequirements ($a_val)
 getOtherPlatformRequirements ()
 setOtherPlatformRequirementsLanguage (&$lng_obj)
getOtherPlatformRequirementsLanguage ()
 getOtherPlatformRequirementsLanguageCode ()
 setDuration ($a_val)
 getDuration ()
 save ()
 update ()
 delete ()
 __getFields ()
 read ()
 toXML (&$writer)
 _getId ($a_rbac_id, $a_obj_id)
 ilMDTechnical ($a_rbac_id=0, $a_obj_id=0, $a_obj_type= '')
getFormatIds ()
getFormat ($a_format_id)
addFormat ()
getLocationIds ()
getLocation ($a_location_id)
addLocation ()
getRequirementIds ()
getRequirement ($a_requirement_id)
addRequirement ()
getOrCompositeIds ()
getOrComposite ($a_or_composite_id)
addOrComposite ()
 setSize ($a_size)
 getSize ()
 setInstallationRemarks ($a_val)
 getInstallationRemarks ()
 setInstallationRemarksLanguage (&$lng_obj)
getInstallationRemarksLanguage ()
 getInstallationRemarksLanguageCode ()
 setOtherPlatformRequirements ($a_val)
 getOtherPlatformRequirements ()
 setOtherPlatformRequirementsLanguage (&$lng_obj)
getOtherPlatformRequirementsLanguage ()
 getOtherPlatformRequirementsLanguageCode ()
 setDuration ($a_val)
 getDuration ()
 save ()
 update ()
 delete ()
 __getFields ()
 read ()
 toXML (&$writer)
 _getId ($a_rbac_id, $a_obj_id)

Detailed Description

Definition at line 33 of file class.ilMDTechnical.php.


Member Function Documentation

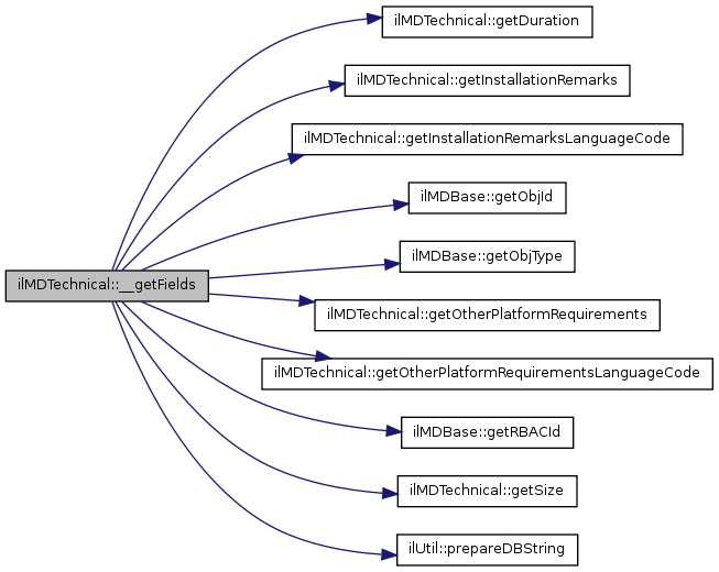
ilMDTechnical::__getFields (  ) 

Definition at line 311 of file class.ilMDTechnical.php.

References getDuration(), getInstallationRemarks(), getInstallationRemarksLanguageCode(), ilMDBase::getObjId(), ilMDBase::getObjType(), getOtherPlatformRequirements(), getOtherPlatformRequirementsLanguageCode(), ilMDBase::getRBACId(), getSize(), and ilUtil::prepareDBString().

        {
                return array('rbac_id'  => $this->getRBACId(),
                                         'obj_id'       => $this->getObjId(),
                                         'obj_type'     => ilUtil::prepareDBString($this->getObjType()),
                                         'size'         => ilUtil::prepareDBString($this->getSize()),
                                         'installation_remarks' => ilUtil::prepareDBString($this->getInstallationRemarks()),
                                         'installation_remarks_language' => ilUtil::prepareDBString($this->getInstallationRemarksLanguageCode()),
                                         'other_platform_requirements' => ilUtil::prepareDBString($this->getOtherPlatformRequirements()),
                                         'other_platform_requirements_language' => ilUtil::prepareDBString($this->getOtherPlatformRequirementsLanguageCode()),
                                         'duration' => ilUtil::prepareDBString($this->getDuration()));
        }

Here is the call graph for this function:

ilMDTechnical::__getFields (  ) 

Definition at line 295 of file class.ilMDTechnical.php.

References getDuration(), getInstallationRemarks(), getInstallationRemarksLanguageCode(), ilMDBase::getObjId(), ilMDBase::getObjType(), getOtherPlatformRequirements(), getOtherPlatformRequirementsLanguageCode(), ilMDBase::getRBACId(), getSize(), and ilUtil::prepareDBString().

        {
                return array('rbac_id'  => $this->getRBACId(),
                                         'obj_id'       => $this->getObjId(),
                                         'obj_type'     => ilUtil::prepareDBString($this->getObjType()),
                                         'size'         => ilUtil::prepareDBString($this->getSize()),
                                         'installation_remarks' => ilUtil::prepareDBString($this->getInstallationRemarks()),
                                         'installation_remarks_language' => ilUtil::prepareDBString($this->getInstallationRemarksLanguageCode()),
                                         'other_platform_requirements' => ilUtil::prepareDBString($this->getOtherPlatformRequirements()),
                                         'other_platform_requirements_language' => ilUtil::prepareDBString($this->getOtherPlatformRequirementsLanguageCode()),
                                         'duration' => ilUtil::prepareDBString($this->getDuration()));
        }

Here is the call graph for this function:

ilMDTechnical::_getId ( a_rbac_id,
a_obj_id 
)

Definition at line 421 of file class.ilMDTechnical.php.

References $query, $res, and $row.

Referenced by ilMD::getTechnical().

        {
                global $ilDB;

                $query = "SELECT meta_technical_id FROM il_meta_technical ".
                        "WHERE rbac_id = '".$a_rbac_id."' ".
                        "AND obj_id = '".$a_obj_id."'";

                $res = $ilDB->query($query);
                while($row = $res->fetchRow(DB_FETCHMODE_OBJECT))
                {
                        return $row->meta_technical_id;
                }
                return false;
        }

Here is the caller graph for this function:

ilMDTechnical::_getId ( a_rbac_id,
a_obj_id 
)

Definition at line 405 of file class.ilMDTechnical.php.

References $query, $res, and $row.

        {
                global $ilDB;

                $query = "SELECT meta_technical_id FROM il_meta_technical ".
                        "WHERE rbac_id = '".$a_rbac_id."' ".
                        "AND obj_id = '".$a_obj_id."'";

                $res = $ilDB->query($query);
                while($row = $res->fetchRow(DB_FETCHMODE_OBJECT))
                {
                        return $row->meta_technical_id;
                }
                return false;
        }

& ilMDTechnical::addFormat (  ) 

Definition at line 78 of file class.ilMDTechnical.php.

References ilMDBase::getObjId(), ilMDBase::getObjType(), and ilMDBase::getRBACId().

        {
                include_once 'Services/MetaData/classes/class.ilMDFormat.php';

                $for =& new ilMDFormat($this->getRBACId(),$this->getObjId(),$this->getObjType());

                return $for;
        }

Here is the call graph for this function:

& ilMDTechnical::addFormat (  ) 

Definition at line 62 of file class.ilMDTechnical.php.

References ilMDBase::getObjId(), ilMDBase::getObjType(), and ilMDBase::getRBACId().

        {
                include_once 'Services/Migration/DBUpdate_426/classes/class.ilMDFormat.php';

                $for =& new ilMDFormat($this->getRBACId(),$this->getObjId(),$this->getObjType());

                return $for;
        }

Here is the call graph for this function:

& ilMDTechnical::addLocation (  ) 

Definition at line 105 of file class.ilMDTechnical.php.

References ilMDBase::getMetaId(), ilMDBase::getObjId(), ilMDBase::getObjType(), and ilMDBase::getRBACId().

        {
                include_once 'Services/MetaData/classes/class.ilMDLocation.php';

                $loc =& new ilMDLocation($this->getRBACId(),$this->getObjId(),$this->getObjType());
                $loc->setParentId($this->getMetaId());
                $loc->setParentType('meta_technical');

                return $loc;
        }

Here is the call graph for this function:

& ilMDTechnical::addLocation (  ) 

Definition at line 89 of file class.ilMDTechnical.php.

References ilMDBase::getMetaId(), ilMDBase::getObjId(), ilMDBase::getObjType(), and ilMDBase::getRBACId().

        {
                include_once 'Services/Migration/DBUpdate_426/classes/class.ilMDLocation.php';

                $loc =& new ilMDLocation($this->getRBACId(),$this->getObjId(),$this->getObjType());
                $loc->setParentId($this->getMetaId());
                $loc->setParentType('meta_technical');

                return $loc;
        }

Here is the call graph for this function:

& ilMDTechnical::addOrComposite (  ) 

Definition at line 165 of file class.ilMDTechnical.php.

References ilMDBase::getMetaId(), ilMDBase::getObjId(), ilMDBase::getObjType(), and ilMDBase::getRBACId().

        {
                include_once 'Services/MetaData/classes/class.ilMDOrComposite.php';

                $orc =& new ilMDOrComposite($this->getRBACId(),$this->getObjId(),$this->getObjType());
                $orc->setParentId($this->getMetaId());
                $orc->setParentType('meta_technical');

                return $orc;
        }

Here is the call graph for this function:

& ilMDTechnical::addOrComposite (  ) 

Definition at line 149 of file class.ilMDTechnical.php.

References ilMDBase::getMetaId(), ilMDBase::getObjId(), ilMDBase::getObjType(), and ilMDBase::getRBACId().

        {
                include_once 'Services/Migration/DBUpdate_426/classes/class.ilMDOrComposite.php';

                $orc =& new ilMDOrComposite($this->getRBACId(),$this->getObjId(),$this->getObjType());
                $orc->setParentId($this->getMetaId());
                $orc->setParentType('meta_technical');

                return $orc;
        }

Here is the call graph for this function:

& ilMDTechnical::addRequirement (  ) 

Definition at line 134 of file class.ilMDTechnical.php.

References ilMDBase::getMetaId(), ilMDBase::getObjId(), ilMDBase::getObjType(), and ilMDBase::getRBACId().

        {
                include_once 'Services/MetaData/classes/class.ilMDRequirement.php';

                $rec =& new ilMDRequirement($this->getRBACId(),$this->getObjId(),$this->getObjType());
                $rec->setParentId($this->getMetaId());
                $rec->setParentType('meta_technical');

                return $rec;
        }

Here is the call graph for this function:

& ilMDTechnical::addRequirement (  ) 

Definition at line 118 of file class.ilMDTechnical.php.

References ilMDBase::getMetaId(), ilMDBase::getObjId(), ilMDBase::getObjType(), and ilMDBase::getRBACId().

        {
                include_once 'Services/Migration/DBUpdate_426/classes/class.ilMDRequirement.php';

                $rec =& new ilMDRequirement($this->getRBACId(),$this->getObjId(),$this->getObjType());
                $rec->setParentId($this->getMetaId());
                $rec->setParentType('meta_technical');

                return $rec;
        }

Here is the call graph for this function:

ilMDTechnical::delete (  ) 

Reimplemented from ilMDBase.

Definition at line 257 of file class.ilMDTechnical.php.

References $id, $query, getFormat(), getFormatIds(), getLocation(), getLocationIds(), ilMDBase::getMetaId(), getOrComposite(), getOrCompositeIds(), getRequirement(), and getRequirementIds().

        {
                if($this->getMetaId())
                {
                        $query = "DELETE FROM il_meta_technical ".
                                "WHERE meta_technical_id = '".$this->getMetaId()."'";
                        
                        $this->db->query($query);
                        
                        foreach($this->getFormatIds() as $id)
                        {
                                $for =& $this->getFormat($id);
                                $for->delete();
                        }

                        foreach($this->getLocationIds() as $id)
                        {
                                $loc =& $this->getLocation($id);
                                $loc->delete();
                        }
                        foreach($this->getRequirementIds() as $id)
                        {
                                $req =& $this->getRequirement($id);
                                $req->delete();
                        }
                        foreach($this->getOrCompositeIds() as $id)
                        {
                                $orc =& $this->getOrComposite($id);
                                $orc->delete();
                        }

                        return true;

                }
                return false;
        }

Here is the call graph for this function:

ilMDTechnical::delete (  ) 

Reimplemented from ilMDBase.

Definition at line 273 of file class.ilMDTechnical.php.

References $id, $query, getFormat(), getFormatIds(), getLocation(), getLocationIds(), ilMDBase::getMetaId(), getOrComposite(), getOrCompositeIds(), getRequirement(), and getRequirementIds().

        {
                if($this->getMetaId())
                {
                        $query = "DELETE FROM il_meta_technical ".
                                "WHERE meta_technical_id = '".$this->getMetaId()."'";
                        
                        $this->db->query($query);
                        
                        foreach($this->getFormatIds() as $id)
                        {
                                $for =& $this->getFormat($id);
                                $for->delete();
                        }

                        foreach($this->getLocationIds() as $id)
                        {
                                $loc =& $this->getLocation($id);
                                $loc->delete();
                        }
                        foreach($this->getRequirementIds() as $id)
                        {
                                $req =& $this->getRequirement($id);
                                $req->delete();
                        }
                        foreach($this->getOrCompositeIds() as $id)
                        {
                                $orc =& $this->getOrComposite($id);
                                $orc->delete();
                        }

                        return true;

                }
                return false;
        }

Here is the call graph for this function:

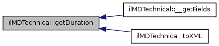
ilMDTechnical::getDuration (  ) 

Definition at line 237 of file class.ilMDTechnical.php.

Referenced by __getFields(), and toXML().

        {
                return $this->duration;
        }

Here is the caller graph for this function:

ilMDTechnical::getDuration (  ) 

Definition at line 221 of file class.ilMDTechnical.php.

        {
                return $this->duration;
        }

& ilMDTechnical::getFormat ( a_format_id  ) 

Definition at line 65 of file class.ilMDTechnical.php.

Referenced by delete(), and toXML().

        {
                include_once 'Services/MetaData/classes/class.ilMDFormat.php';

                if(!$a_format_id)
                {
                        return false;
                }
                $for =& new ilMDFormat($this,$a_format_id);
                $for->setMetaId($a_format_id);

                return $for;
        }

Here is the caller graph for this function:

& ilMDTechnical::getFormat ( a_format_id  ) 

Definition at line 49 of file class.ilMDTechnical.php.

        {
                include_once 'Services/Migration/DBUpdate_426/classes/class.ilMDFormat.php';

                if(!$a_format_id)
                {
                        return false;
                }
                $for =& new ilMDFormat($this,$a_format_id);
                $for->setMetaId($a_format_id);

                return $for;
        }

& ilMDTechnical::getFormatIds (  ) 

Definition at line 43 of file class.ilMDTechnical.php.

References ilMDFormat::_getIds(), ilMDBase::getObjId(), and ilMDBase::getRBACId().

        {
                include_once 'Services/Migration/DBUpdate_426/classes/class.ilMDFormat.php';

                return ilMDFormat::_getIds($this->getRBACId(),$this->getObjId());
        }

Here is the call graph for this function:

& ilMDTechnical::getFormatIds (  ) 

Definition at line 59 of file class.ilMDTechnical.php.

References ilMDFormat::_getIds(), ilMDBase::getObjId(), and ilMDBase::getRBACId().

Referenced by delete(), and toXML().

        {
                include_once 'Services/MetaData/classes/class.ilMDFormat.php';

                return ilMDFormat::_getIds($this->getRBACId(),$this->getObjId());
        }

Here is the call graph for this function:

Here is the caller graph for this function:

ilMDTechnical::getInstallationRemarks (  ) 

Definition at line 189 of file class.ilMDTechnical.php.

Referenced by __getFields(), and toXML().

        {
                return $this->installation_remarks;
        }

Here is the caller graph for this function:

ilMDTechnical::getInstallationRemarks (  ) 

Definition at line 173 of file class.ilMDTechnical.php.

        {
                return $this->installation_remarks;
        }

& ilMDTechnical::getInstallationRemarksLanguage (  ) 

Definition at line 200 of file class.ilMDTechnical.php.

        {
                return is_object($this->installation_remarks_language) ? $this->installation_remarks_language : false;
        }

& ilMDTechnical::getInstallationRemarksLanguage (  ) 

Definition at line 184 of file class.ilMDTechnical.php.

        {
                return is_object($this->installation_remarks_language) ? $this->installation_remarks_language : false;
        }

ilMDTechnical::getInstallationRemarksLanguageCode (  ) 

Definition at line 204 of file class.ilMDTechnical.php.

Referenced by __getFields(), and toXML().

        {
                return is_object($this->installation_remarks_language) ? $this->installation_remarks_language->getLanguageCode() : false;
        }

Here is the caller graph for this function:

ilMDTechnical::getInstallationRemarksLanguageCode (  ) 

Definition at line 188 of file class.ilMDTechnical.php.

        {
                return is_object($this->installation_remarks_language) ? $this->installation_remarks_language->getLanguageCode() : false;
        }

& ilMDTechnical::getLocation ( a_location_id  ) 

Definition at line 76 of file class.ilMDTechnical.php.

        {
                include_once 'Services/Migration/DBUpdate_426/classes/class.ilMDLocation.php';

                if(!$a_location_id)
                {
                        return false;
                }
                $loc =& new ilMDLocation();
                $loc->setMetaId($a_location_id);

                return $loc;
        }

& ilMDTechnical::getLocation ( a_location_id  ) 

Definition at line 92 of file class.ilMDTechnical.php.

Referenced by delete(), and toXML().

        {
                include_once 'Services/MetaData/classes/class.ilMDLocation.php';

                if(!$a_location_id)
                {
                        return false;
                }
                $loc =& new ilMDLocation();
                $loc->setMetaId($a_location_id);

                return $loc;
        }

Here is the caller graph for this function:

& ilMDTechnical::getLocationIds (  ) 

Definition at line 70 of file class.ilMDTechnical.php.

References ilMDLocation::_getIds(), ilMDBase::getMetaId(), ilMDBase::getObjId(), and ilMDBase::getRBACId().

        {
                include_once 'Services/Migration/DBUpdate_426/classes/class.ilMDLocation.php';

                return ilMDLocation::_getIds($this->getRBACId(),$this->getObjId(),$this->getMetaId(),'meta_technical');
        }

Here is the call graph for this function:

& ilMDTechnical::getLocationIds (  ) 

Definition at line 86 of file class.ilMDTechnical.php.

References ilMDLocation::_getIds(), ilMDBase::getMetaId(), ilMDBase::getObjId(), and ilMDBase::getRBACId().

Referenced by delete(), and toXML().

        {
                include_once 'Services/MetaData/classes/class.ilMDLocation.php';

                return ilMDLocation::_getIds($this->getRBACId(),$this->getObjId(),$this->getMetaId(),'meta_technical');
        }

Here is the call graph for this function:

Here is the caller graph for this function:

& ilMDTechnical::getOrComposite ( a_or_composite_id  ) 

Definition at line 134 of file class.ilMDTechnical.php.

References ilMDBase::getMetaId(), ilMDBase::getObjId(), ilMDBase::getObjType(), and ilMDBase::getRBACId().

        {
                include_once 'Services/Migration/DBUpdate_426/classes/class.ilMDOrComposite.php';

                if(!$a_or_composite_id)
                {
                        return false;
                }
                $orc =& new ilMDOrComposite($this->getRBACId(),$this->getObjId(),$this->getObjType());
                $orc->setOrCompositeId($a_or_composite_id);
                $orc->setParentId($this->getMetaId());
                $orc->setParentType('meta_technical');

                return $orc;
        }

Here is the call graph for this function:

& ilMDTechnical::getOrComposite ( a_or_composite_id  ) 

Definition at line 150 of file class.ilMDTechnical.php.

References ilMDBase::getMetaId(), ilMDBase::getObjId(), ilMDBase::getObjType(), and ilMDBase::getRBACId().

Referenced by delete(), and toXML().

        {
                include_once 'Services/MetaData/classes/class.ilMDOrComposite.php';

                if(!$a_or_composite_id)
                {
                        return false;
                }
                $orc =& new ilMDOrComposite($this->getRBACId(),$this->getObjId(),$this->getObjType());
                $orc->setOrCompositeId($a_or_composite_id);
                $orc->setParentId($this->getMetaId());
                $orc->setParentType('meta_technical');

                return $orc;
        }

Here is the call graph for this function:

Here is the caller graph for this function:

& ilMDTechnical::getOrCompositeIds (  ) 

Definition at line 128 of file class.ilMDTechnical.php.

References ilMDOrComposite::_getIds(), ilMDBase::getMetaId(), ilMDBase::getObjId(), and ilMDBase::getRBACId().

        {
                include_once 'Services/Migration/DBUpdate_426/classes/class.ilMDOrComposite.php';

                return ilMDOrComposite::_getIds($this->getRBACId(),$this->getObjId(),$this->getMetaId(),'meta_technical');
        }

Here is the call graph for this function:

& ilMDTechnical::getOrCompositeIds (  ) 

Definition at line 144 of file class.ilMDTechnical.php.

References ilMDOrComposite::_getIds(), ilMDBase::getMetaId(), ilMDBase::getObjId(), and ilMDBase::getRBACId().

Referenced by delete(), getPossibleSubelements(), and toXML().

        {
                include_once 'Services/MetaData/classes/class.ilMDOrComposite.php';

                return ilMDOrComposite::_getIds($this->getRBACId(),$this->getObjId(),$this->getMetaId(),'meta_technical');
        }

Here is the call graph for this function:

Here is the caller graph for this function:

ilMDTechnical::getOtherPlatformRequirements (  ) 

Definition at line 212 of file class.ilMDTechnical.php.

Referenced by __getFields(), and toXML().

        {
                return $this->other_platform_requirements;
        }

Here is the caller graph for this function:

ilMDTechnical::getOtherPlatformRequirements (  ) 

Definition at line 196 of file class.ilMDTechnical.php.

        {
                return $this->other_platform_requirements;
        }

& ilMDTechnical::getOtherPlatformRequirementsLanguage (  ) 

Definition at line 223 of file class.ilMDTechnical.php.

        {
                return is_object($this->other_platform_requirements_language) ? $this->other_platform_requirements_language : false;
        }

& ilMDTechnical::getOtherPlatformRequirementsLanguage (  ) 

Definition at line 207 of file class.ilMDTechnical.php.

        {
                return is_object($this->other_platform_requirements_language) ? $this->other_platform_requirements_language : false;
        }

ilMDTechnical::getOtherPlatformRequirementsLanguageCode (  ) 

Definition at line 227 of file class.ilMDTechnical.php.

Referenced by __getFields(), and toXML().

        {
                return is_object($this->other_platform_requirements_language) 
                        ? $this->other_platform_requirements_language->getLanguageCode() 
                        : false;
        }

Here is the caller graph for this function:

ilMDTechnical::getOtherPlatformRequirementsLanguageCode (  ) 

Definition at line 211 of file class.ilMDTechnical.php.

        {
                return is_object($this->other_platform_requirements_language) 
                        ? $this->other_platform_requirements_language->getLanguageCode() 
                        : false;
        }

ilMDTechnical::getPossibleSubelements (  ) 

Definition at line 42 of file class.ilMDTechnical.php.

References getOrCompositeIds(), and getRequirementIds().

        {
                $subs['Format'] = 'meta_format';
                $subs['Location'] = 'meta_location';
                if(!$this->getOrCompositeIds())
                {
                        $subs['Requirement'] = 'meta_requirement';
                }
                if(!$this->getRequirementIds())
                {
                        $subs['OrComposite'] = 'meta_or_composite';
                }
                        
                return $subs;
        }

Here is the call graph for this function:

& ilMDTechnical::getRequirement ( a_requirement_id  ) 

Definition at line 121 of file class.ilMDTechnical.php.

Referenced by delete(), and toXML().

        {
                include_once 'Services/MetaData/classes/class.ilMDRequirement.php';

                if(!$a_requirement_id)
                {
                        return false;
                }
                $rec =& new ilMDRequirement();
                $rec->setMetaId($a_requirement_id);
                
                return $rec;
        }

Here is the caller graph for this function:

& ilMDTechnical::getRequirement ( a_requirement_id  ) 

Definition at line 105 of file class.ilMDTechnical.php.

        {
                include_once 'Services/Migration/DBUpdate_426/classes/class.ilMDRequirement.php';

                if(!$a_requirement_id)
                {
                        return false;
                }
                $rec =& new ilMDRequirement();
                $rec->setMetaId($a_requirement_id);
                
                return $rec;
        }

& ilMDTechnical::getRequirementIds (  ) 

Definition at line 115 of file class.ilMDTechnical.php.

References ilMDRequirement::_getIds(), ilMDBase::getMetaId(), ilMDBase::getObjId(), and ilMDBase::getRBACId().

Referenced by delete(), getPossibleSubelements(), and toXML().

        {
                include_once 'Services/MetaData/classes/class.ilMDRequirement.php';

                return ilMDRequirement::_getIds($this->getRBACId(),$this->getObjId(),$this->getMetaId(),'meta_technical');
        }

Here is the call graph for this function:

Here is the caller graph for this function:

& ilMDTechnical::getRequirementIds (  ) 

Definition at line 99 of file class.ilMDTechnical.php.

References ilMDRequirement::_getIds(), ilMDBase::getMetaId(), ilMDBase::getObjId(), and ilMDBase::getRBACId().

        {
                include_once 'Services/Migration/DBUpdate_426/classes/class.ilMDRequirement.php';

                return ilMDRequirement::_getIds($this->getRBACId(),$this->getObjId(),$this->getMetaId(),'meta_technical');
        }

Here is the call graph for this function:

ilMDTechnical::getSize (  ) 

Definition at line 181 of file class.ilMDTechnical.php.

Referenced by __getFields(), and toXML().

        {
                return $this->size;
        }

Here is the caller graph for this function:

ilMDTechnical::getSize (  ) 

Definition at line 165 of file class.ilMDTechnical.php.

        {
                return $this->size;
        }

ilMDTechnical::ilMDTechnical ( a_rbac_id = 0,
a_obj_id = 0,
a_obj_type = '' 
)

Definition at line 35 of file class.ilMDTechnical.php.

References ilMDBase::ilMDBase().

        {
                parent::ilMDBase($a_rbac_id,
                                                 $a_obj_id,
                                                 $a_obj_type);
        }

Here is the call graph for this function:

ilMDTechnical::ilMDTechnical ( a_rbac_id = 0,
a_obj_id = 0,
a_obj_type = '' 
)

Definition at line 35 of file class.ilMDTechnical.php.

References ilMDBase::ilMDBase().

        {
                parent::ilMDBase($a_rbac_id,
                                                 $a_obj_id,
                                                 $a_obj_type);
        }

Here is the call graph for this function:

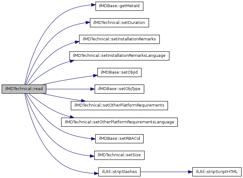
ilMDTechnical::read (  ) 

Definition at line 308 of file class.ilMDTechnical.php.

References $query, $res, $row, ilMDBase::getMetaId(), setDuration(), setInstallationRemarks(), setInstallationRemarksLanguage(), ilMDBase::setObjId(), ilMDBase::setObjType(), setOtherPlatformRequirements(), setOtherPlatformRequirementsLanguage(), ilMDBase::setRBACId(), setSize(), and ilUtil::stripSlashes().

        {
                include_once 'Services/Migration/DBUpdate_426/classes/class.ilMDLanguageItem.php';

                if($this->getMetaId())
                {

                        $query = "SELECT * FROM il_meta_technical ".
                                "WHERE meta_technical_id = '".$this->getMetaId()."'";

                
                        $res = $this->db->query($query);
                        while($row = $res->fetchRow(DB_FETCHMODE_OBJECT))
                        {
                                $this->setRBACId($row->rbac_id);
                                $this->setObjId($row->obj_id);
                                $this->setObjType($row->obj_type);
                                $this->setSize(ilUtil::stripSlashes($row->size));
                                $this->setInstallationRemarks(ilUtil::stripSlashes($row->installation_remarks));
                                $this->setInstallationRemarksLanguage(new ilMDLanguageItem($row->installation_remarks_language));
                                $this->setOtherPlatformRequirements(ilUtil::stripSlashes($row->other_platform_requirements));
                                $this->setOtherPlatformRequirementsLanguage(new ilMDLanguageItem($row->other_platform_requirements_language));
                                $this->setDuration(ilUtil::stripSlashes($row->duration));
                        }
                        return true;
                }
                return false;
        }

Here is the call graph for this function:

ilMDTechnical::read (  ) 

Definition at line 324 of file class.ilMDTechnical.php.

References $query, $res, $row, ilMDBase::getMetaId(), setDuration(), setInstallationRemarks(), setInstallationRemarksLanguage(), ilMDBase::setObjId(), ilMDBase::setObjType(), setOtherPlatformRequirements(), setOtherPlatformRequirementsLanguage(), ilMDBase::setRBACId(), setSize(), and ilUtil::stripSlashes().

        {
                include_once 'Services/MetaData/classes/class.ilMDLanguageItem.php';

                if($this->getMetaId())
                {

                        $query = "SELECT * FROM il_meta_technical ".
                                "WHERE meta_technical_id = '".$this->getMetaId()."'";

                
                        $res = $this->db->query($query);
                        while($row = $res->fetchRow(DB_FETCHMODE_OBJECT))
                        {
                                $this->setRBACId($row->rbac_id);
                                $this->setObjId($row->obj_id);
                                $this->setObjType($row->obj_type);
                                $this->setSize(ilUtil::stripSlashes($row->size));
                                $this->setInstallationRemarks(ilUtil::stripSlashes($row->installation_remarks));
                                $this->setInstallationRemarksLanguage(new ilMDLanguageItem($row->installation_remarks_language));
                                $this->setOtherPlatformRequirements(ilUtil::stripSlashes($row->other_platform_requirements));
                                $this->setOtherPlatformRequirementsLanguage(new ilMDLanguageItem($row->other_platform_requirements_language));
                                $this->setDuration(ilUtil::stripSlashes($row->duration));
                        }
                        return true;
                }
                return false;
        }

Here is the call graph for this function:

ilMDTechnical::save (  ) 

Reimplemented from ilMDBase.

Definition at line 244 of file class.ilMDTechnical.php.

References ilMDBase::getMetaId(), and ilMDBase::setMetaId().

        {
                if($this->db->autoExecute('il_meta_technical',
                                                                  $this->__getFields(),
                                                                  DB_AUTOQUERY_INSERT))
                {
                        $this->setMetaId($this->db->getLastInsertId());

                        return $this->getMetaId();
                }

                return false;
        }

Here is the call graph for this function:

ilMDTechnical::save (  ) 

Reimplemented from ilMDBase.

Definition at line 228 of file class.ilMDTechnical.php.

References ilMDBase::getMetaId(), and ilMDBase::setMetaId().

        {
                if($this->db->autoExecute('il_meta_technical',
                                                                  $this->__getFields(),
                                                                  DB_AUTOQUERY_INSERT))
                {
                        $this->setMetaId($this->db->getLastInsertId());

                        return $this->getMetaId();
                }

                return false;
        }

Here is the call graph for this function:

ilMDTechnical::setDuration ( a_val  ) 

Definition at line 233 of file class.ilMDTechnical.php.

Referenced by read().

        {
                $this->duration = $a_val;
        }

Here is the caller graph for this function:

ilMDTechnical::setDuration ( a_val  ) 

Definition at line 217 of file class.ilMDTechnical.php.

        {
                $this->duration = $a_val;
        }

ilMDTechnical::setInstallationRemarks ( a_val  ) 

Definition at line 185 of file class.ilMDTechnical.php.

Referenced by read().

        {
                $this->installation_remarks = $a_val;
        }

Here is the caller graph for this function:

ilMDTechnical::setInstallationRemarks ( a_val  ) 

Definition at line 169 of file class.ilMDTechnical.php.

        {
                $this->installation_remarks = $a_val;
        }

ilMDTechnical::setInstallationRemarksLanguage ( &$  lng_obj  ) 

Definition at line 177 of file class.ilMDTechnical.php.

        {
                if(is_object($lng_obj))
                {
                        $this->installation_remarks_language =& $lng_obj;
                }
        }

ilMDTechnical::setInstallationRemarksLanguage ( &$  lng_obj  ) 

Definition at line 193 of file class.ilMDTechnical.php.

Referenced by read().

        {
                if(is_object($lng_obj))
                {
                        $this->installation_remarks_language =& $lng_obj;
                }
        }

Here is the caller graph for this function:

ilMDTechnical::setOtherPlatformRequirements ( a_val  ) 

Definition at line 192 of file class.ilMDTechnical.php.

        {
                $this->other_platform_requirements = $a_val;
        }

ilMDTechnical::setOtherPlatformRequirements ( a_val  ) 

Definition at line 208 of file class.ilMDTechnical.php.

Referenced by read().

        {
                $this->other_platform_requirements = $a_val;
        }

Here is the caller graph for this function:

ilMDTechnical::setOtherPlatformRequirementsLanguage ( &$  lng_obj  ) 

Definition at line 200 of file class.ilMDTechnical.php.

        {
                if(is_object($lng_obj))
                {
                        $this->other_platform_requirements_language =& $lng_obj;
                }
        }

ilMDTechnical::setOtherPlatformRequirementsLanguage ( &$  lng_obj  ) 

Definition at line 216 of file class.ilMDTechnical.php.

Referenced by read().

        {
                if(is_object($lng_obj))
                {
                        $this->other_platform_requirements_language =& $lng_obj;
                }
        }

Here is the caller graph for this function:

ilMDTechnical::setSize ( a_size  ) 

Definition at line 161 of file class.ilMDTechnical.php.

        {
                $this->size = $a_size;
        }

ilMDTechnical::setSize ( a_size  ) 

Definition at line 177 of file class.ilMDTechnical.php.

Referenced by read().

        {
                $this->size = $a_size;
        }

Here is the caller graph for this function:

ilMDTechnical::toXML ( &$  writer  ) 

Reimplemented from ilMDBase.

Definition at line 342 of file class.ilMDTechnical.php.

References $id, getDuration(), getFormat(), getFormatIds(), getInstallationRemarks(), getInstallationRemarksLanguageCode(), getLocation(), getLocationIds(), getOrComposite(), getOrCompositeIds(), getOtherPlatformRequirements(), getOtherPlatformRequirementsLanguageCode(), getRequirement(), getRequirementIds(), and getSize().

        {
                $writer->xmlStartTag('Technical');

                // Foramt
                foreach($this->getFormatIds() as $id)
                {
                        $for =& $this->getFormat($id);
                        $for->toXML($writer);
                }

                // Size
                if(strlen($this->getSize()))
                {
                        $writer->xmlElement('Size',null,$this->getSize());
                }
                
                // Location
                foreach($this->getLocationIds() as $id)
                {
                        $loc =& $this->getLocation($id);
                        $loc->toXML($writer);
                }

                // Requirement
                foreach($this->getRequirementIds() as $id)
                {
                        $req =& $this->getRequirement($id);
                        $req->toXML($writer);
                }

                // OrComposite
                foreach($this->getOrCompositeIds() as $id)
                {
                        $orc =& $this->getOrComposite($id);
                        $orc->toXML($writer);
                }
                
                // InstallationRemarks
                if(strlen($this->getInstallationRemarks()))
                {
                        $writer->xmlElement('InstallationRemarks',
                                                                array('Language' => $this->getInstallationRemarksLanguageCode()),
                                                                $this->getInstallationRemarks());
                }

                // OtherPlatformRequirements
                if(strlen($this->getOtherPlatformRequirements()))
                {
                        $writer->xmlElement('OtherPlatformRequirements',
                                                                array('Language' => $this->getOtherPlatformRequirementsLanguageCode()),
                                                                $this->getOtherPlatformRequirements());
                }
                // Durtation
                if(strlen($this->getDuration()))
                {
                        $writer->xmlElement('Duration',null,$this->getDuration());
                }
                
                $writer->xmlEndTag('Technical');

        }

Here is the call graph for this function:

ilMDTechnical::toXML ( &$  writer  ) 

Reimplemented from ilMDBase.

Definition at line 358 of file class.ilMDTechnical.php.

References $id, getDuration(), getFormat(), getFormatIds(), getInstallationRemarks(), getInstallationRemarksLanguageCode(), getLocation(), getLocationIds(), getOrComposite(), getOrCompositeIds(), getOtherPlatformRequirements(), getOtherPlatformRequirementsLanguageCode(), getRequirement(), getRequirementIds(), and getSize().

        {
                $writer->xmlStartTag('Technical');

                // Foramt
                foreach($this->getFormatIds() as $id)
                {
                        $for =& $this->getFormat($id);
                        $for->toXML($writer);
                }

                // Size
                if(strlen($this->getSize()))
                {
                        $writer->xmlElement('Size',null,$this->getSize());
                }
                
                // Location
                foreach($this->getLocationIds() as $id)
                {
                        $loc =& $this->getLocation($id);
                        $loc->toXML($writer);
                }

                // Requirement
                foreach($this->getRequirementIds() as $id)
                {
                        $req =& $this->getRequirement($id);
                        $req->toXML($writer);
                }

                // OrComposite
                foreach($this->getOrCompositeIds() as $id)
                {
                        $orc =& $this->getOrComposite($id);
                        $orc->toXML($writer);
                }
                
                // InstallationRemarks
                if(strlen($this->getInstallationRemarks()))
                {
                        $writer->xmlElement('InstallationRemarks',
                                                                array('Language' => $this->getInstallationRemarksLanguageCode()),
                                                                $this->getInstallationRemarks());
                }

                // OtherPlatformRequirements
                if(strlen($this->getOtherPlatformRequirements()))
                {
                        $writer->xmlElement('OtherPlatformRequirements',
                                                                array('Language' => $this->getOtherPlatformRequirementsLanguageCode()),
                                                                $this->getOtherPlatformRequirements());
                }
                // Durtation
                if(strlen($this->getDuration()))
                {
                        $writer->xmlElement('Duration',null,$this->getDuration());
                }
                
                $writer->xmlEndTag('Technical');

        }

Here is the call graph for this function:

ilMDTechnical::update (  ) 

Reimplemented from ilMDBase.

Definition at line 242 of file class.ilMDTechnical.php.

References ilMDBase::getMetaId().

        {
                if($this->getMetaId())
                {
                        if($this->db->autoExecute('il_meta_technical',
                                                                          $this->__getFields(),
                                                                          DB_AUTOQUERY_UPDATE,
                                                                          "meta_technical_id = '".$this->getMetaId()."'"))
                        {
                                return true;
                        }
                }
                return false;
        }

Here is the call graph for this function:

ilMDTechnical::update (  ) 

Reimplemented from ilMDBase.

Definition at line 258 of file class.ilMDTechnical.php.

References ilMDBase::getMetaId().

        {
                if($this->getMetaId())
                {
                        if($this->db->autoExecute('il_meta_technical',
                                                                          $this->__getFields(),
                                                                          DB_AUTOQUERY_UPDATE,
                                                                          "meta_technical_id = '".$this->getMetaId()."'"))
                        {
                                return true;
                        }
                }
                return false;
        }

Here is the call graph for this function:


The documentation for this class was generated from the following files: