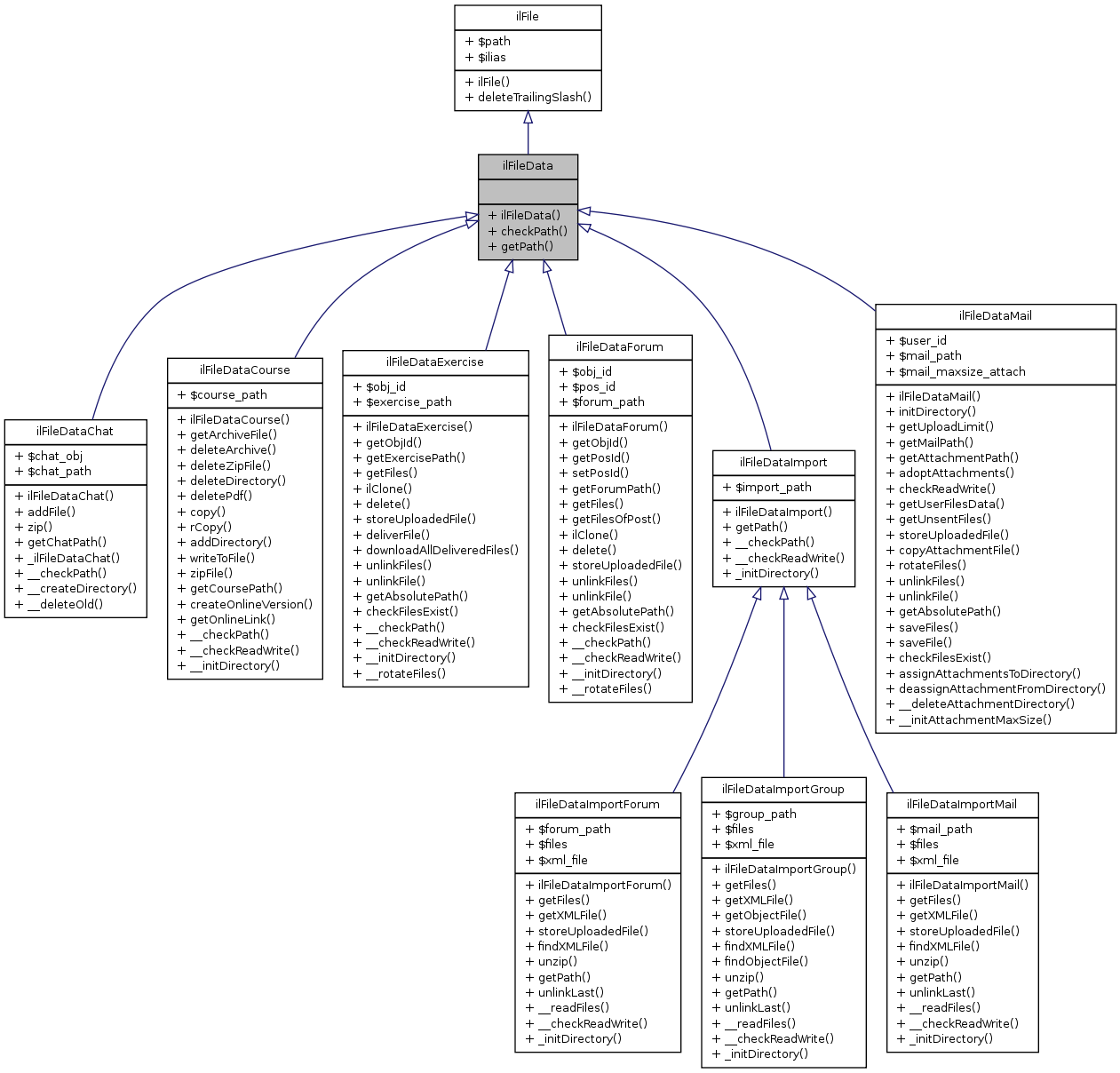
Inheritance diagram for ilFileData:
Collaboration diagram for ilFileData:Public Member Functions | |
| ilFileData () | |
| Constructor class bas constructor and read path of directory from ilias.ini setup an mail object public. | |
| checkPath ($a_path) | |
| check if path exists and is writable | |
| getPath () | |
| get Path public | |
Definition at line 35 of file class.ilFileData.php.
| ilFileData::checkPath | ( | $ | a_path | ) |
check if path exists and is writable
| string | path to check public |
Definition at line 57 of file class.ilFileData.php.
{
if(is_writable($a_path))
{
return true;
}
else
{
return false;
}
}
| ilFileData::getPath | ( | ) |
get Path public
Reimplemented in ilFileDataImport, ilFileDataImportForum, ilFileDataImportGroup, and ilFileDataImportMail.
Definition at line 74 of file class.ilFileData.php.
Referenced by ilFileDataCourse::__initDirectory(), ilFileDataForum::__initDirectory(), ilFileDataExercise::__initDirectory(), ilFileDataChat::ilFileDataChat(), ilFileDataCourse::ilFileDataCourse(), ilFileDataExercise::ilFileDataExercise(), ilFileDataForum::ilFileDataForum(), ilFileDataMail::ilFileDataMail(), and ilFileDataMail::initDirectory().
{
return $this->path;
}
Here is the caller graph for this function:| ilFileData::ilFileData | ( | ) |
Constructor class bas constructor and read path of directory from ilias.ini setup an mail object public.
Definition at line 44 of file class.ilFileData.php.
References ilFile::ilFile().
Referenced by ilFileDataChat::ilFileDataChat(), ilFileDataCourse::ilFileDataCourse(), ilFileDataExercise::ilFileDataExercise(), ilFileDataForum::ilFileDataForum(), ilFileDataImport::ilFileDataImport(), and ilFileDataMail::ilFileDataMail().
{
require_once("classes/class.ilFile.php");
parent::ilFile();
$this->path = CLIENT_DATA_DIR;
}
Here is the call graph for this function:
Here is the caller graph for this function:
1.7.1