Public Member Functions | Data Fields | Private Member Functions

ilObjTestGUI Class Reference

Inheritance diagram for ilObjTestGUI:
Collaboration diagram for ilObjTestGUI:

Public Member Functions

 ilObjTestGUI ($a_data, $a_id, $a_call_by_reference=true, $a_prepare_output=true)
 Constructor public.
 createCommandControlObject ()
executeCommand ()
 execute command
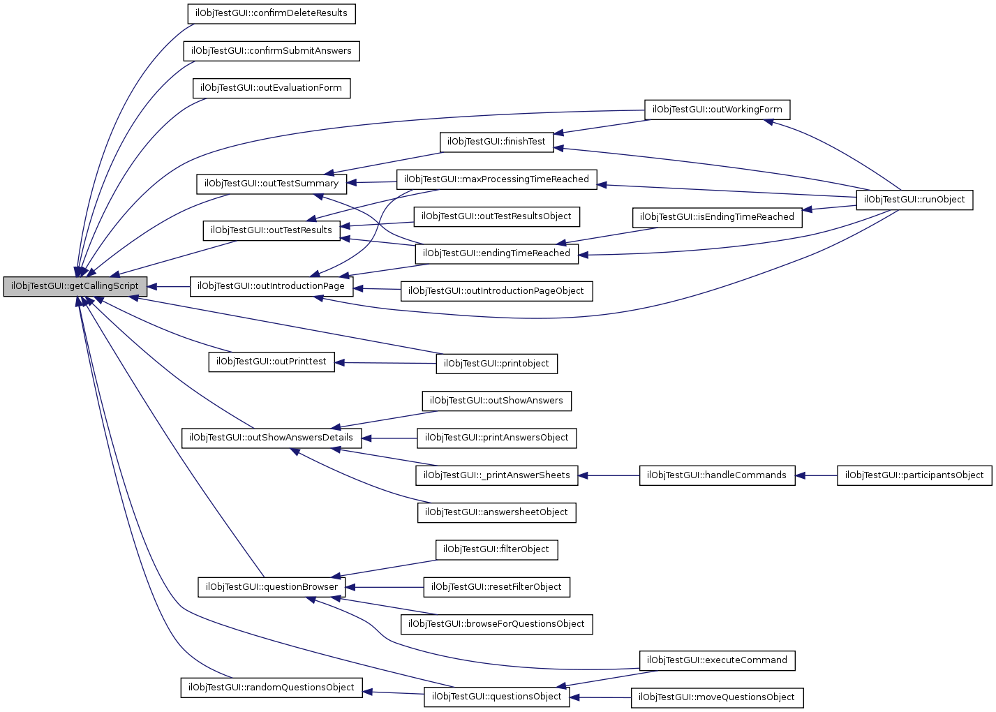
 getCallingScript ()
 Returns the calling script of the GUI class.
 importFileObject ()
 form for new test object import
 cloneAllObject ()
 form for new test object duplication
 saveObject ()
 save object public
 getAddParameter ()
 exportObject ()
 createExportFileObject ()
 create export file
 downloadExportFileObject ()
 download export file
 confirmDeleteExportFileObject ()
 confirmation screen for export file deletion
 cancelDeleteExportFileObject ()
 cancel deletion of export files
 deleteExportFileObject ()
 delete export files
 importObject ()
 display dialogue for importing tests
 uploadTstObject ()
 imports test and question(s)
 importVerifiedFileObject ()
 imports question(s) into the questionpool (after verification)
 cancelImportObject ()
 uploadObject ($redirect=true)
 display status information or report errors messages in case of error
 savePropertiesObject ()
 Save the form input of the properties form.
 cancelPropertiesObject ()
 Cancels the properties form.
 propertiesObject ()
 Display and fill the properties form of the test.
 downloadFileObject ()
 download file
 fullscreenObject ()
 show fullscreen view
 download_paragraphObject ()
 download source code paragraph
 filterObject ()
 resetFilterObject ()
 Resets the filter for the question browser.
 backObject ()
 Called when the back button in the question browser was pressed.
 insertQuestionsObject ()
 Insert questions from the questionbrowser into the test.
 questionBrowser ($filter_type="", $filter_question_type="", $filter_questionpool="", $filter_text="")
 Creates a form to select questions from questionpools to insert the questions into the test.
 createQuestionPool ($name="dummy")
 Creates a new questionpool and returns the reference id.
 randomselectObject ()
 Creates a form for random selection of questions.
 cancelRandomSelectObject ()
 Cancels the form for random selection of questions.
 createRandomSelectionObject ()
 Offers a random selection for insertion in the test.
 insertRandomSelectionObject ()
 Inserts a random selection into the test.
 randomQuestionsObject ()
 browseForQuestionsObject ()
 executeCreateQuestionObject ()
 Called when a new question should be created from a test after confirmation.
 cancelCreateQuestionObject ()
 Called when the creation of a new question is cancelled.
 createQuestionObject ()
 Called when a new question should be created from a test.
 confirmRemoveQuestionsObject ()
 Remove questions from the test after confirmation.
 cancelRemoveQuestionsObject ()
 Cancels the removal of questions from the test.
 removeQuestionsForm ($checked_questions)
 Displays a form to confirm the removal of questions from the test.
 removeQuestionsObject ()
 Called when a selection of questions should be removed from the test.
 moveQuestionsObject ()
 Marks selected questions for moving.
 insertQuestionsBeforeObject ()
 Insert checked questions before the actual selection.
 insertQuestionsAfterObject ()
 Insert checked questions after the actual selection.
 questionsObject ()
 takenObject ()
 addMarkStepObject ()
 Add a new mark step to the tests marks.
 saveMarkSchemaFormData ()
 Save the mark schema POST data when the form was submitted.
 addSimpleMarkSchemaObject ()
 Add a simple mark schema to the tests marks.
 deleteMarkStepsObject ()
 Delete selected mark steps.
 cancelMarksObject ()
 Cancel the mark schema form and return to the properties form.
 saveMarksObject ()
 Save the mark schema.
 marksObject ()
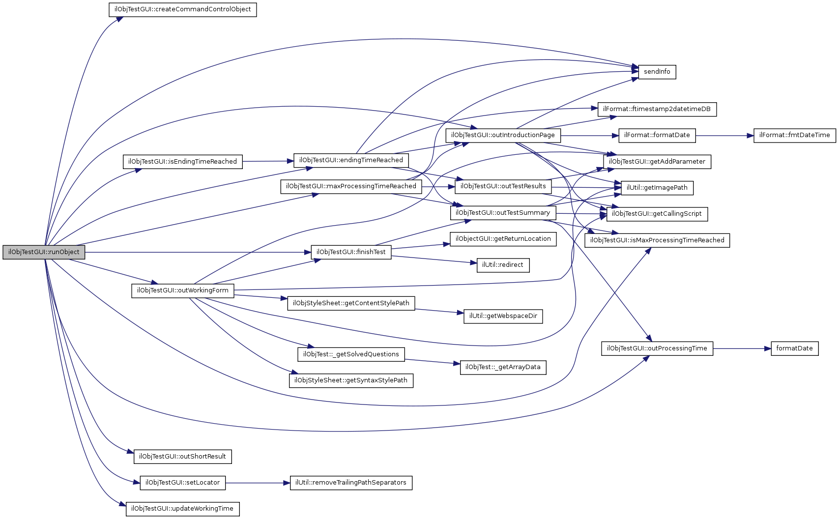
 runObject ()
 finishTest ()
 outTestResultsObject ()
 outIntroductionPageObject ()
 outIntroductionPage ()
 Creates the introduction page for a test.
 outWorkingForm ($sequence=1, $finish=false, $test_id, $active, $postpone_allowed, $user_question_order, $directfeedback=0)
 Creates the learners output of a question.
 outEvaluationForm ()
 outStatSelectedSearchResults ()
 Creates the output for the search results when trying to add users/groups to a test evaluation.
 addFoundUsersToEvalObject ()
 Adds found users to the selected users table.
 removeSelectedUserObject ()
 Removes selected users from the selected users table.
 removeSelectedGroupObject ()
 Removes selected users from the selected users table.
 addFoundGroupsToEvalObject ()
 Removes selected groups from the selected groups table.
 searchForEvaluationObject ()
 Called when the search button is pressed in the evaluation user selection.
 evalStatSelectedObject ($search=0)
 Creates the ouput of the selected users/groups for the test evaluation.
 outEvalSearchResultTable ($a_type, $id_array, $block_result, $block_row, $title_text, $buttons)
 Creates the search output for the user/group search form.
 evaluationDetailObject ()
 Creates the output of a users text answer.
 eval_statObject ()
 saveEvaluationSettings ()
 evalSelectedUsersObject ($all_users=0)
 evalAllUsersObject ()
 eval_aObject ()
 confirmDeleteResults ()
 Output of the learners view of an existing test.
 outTestResults ($print=false)
 Output of the learners view of an existing test.
 deleteAllUserDataObject ()
 Asks for a confirmation to delete all user data of the test object.
 confirmDeleteAllUserDataObject ()
 Deletes all user data for the test object.
 cancelDeleteAllUserDataObject ()
 Cancels the deletion of all user data for the test object.
 createSolutionsObject ()
 Create random solutions for the test object for every registered user.
 maintenanceObject ()
 Creates the maintenance form for a test.
 statusObject ()
 Creates the status output for a test.
 setLocator ($a_tree="", $a_id="", $scriptname="repository.php")
 set Locator
 createObject ()
 form for new content object creation
 prepareOutput ()
 setAggregatedResultsTabs ()
 setEvaluationSettingsTabs ()
 setEvaluationTabs ($all_users=0)
 participantsObject ()
 Creates the output for user/group invitation to a test.
 handleCommands ()
 Extracts the results of a posted invitation form.
 outUserGroupTable ($a_type, $data_array, $block_result, $block_row, $title_text, $title_label, $buttons)
 outTestSummary ()
 Output of the learners view of an existing test without evaluation.
 confirmSubmitAnswers ()
 confirm submit results if confirm then results are submitted and the screen will be redirected to the startpage of the test public
 printAnswersObject ()
 printAnswer Object can only be called if the test is submitted, otherwise we generate an error.
 _printAnswerSheets ($users)
 _printResultSheets ($users)
 outShowAnswers ($isForm, &$ilUser)
 outShowAnswersDetails ($isForm, &$ilUser)
 updateWorkingTime ()
 updates working time and stores state saveresult to see if question has to be stored or not
 resultsheetObject ()
 answersheetObject ()
 outPrintTestResults ($user_id)
 Output of the learners view of an existing test.
 outPrintUserResults ($user_id)
 printobject ()
 outPrinttest ()
 maxProcessingTimeReached ()
 outProcessingTime ()
 outShortResult ($user_question_order)
 isMaxProcessingTimeReached ()
 Checks wheather the maximum processing time is reached or not.
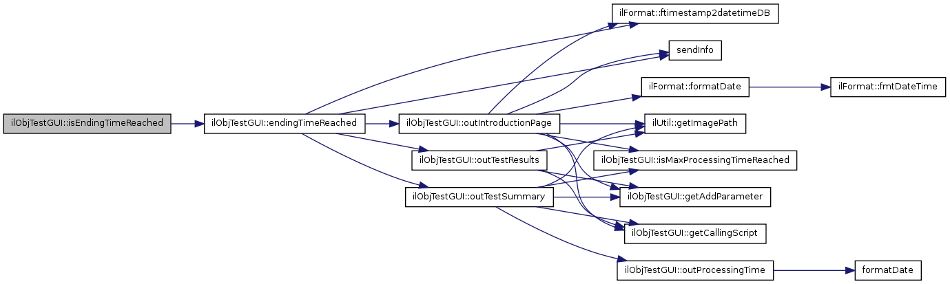
 isEndingTimeReached ()
 getTabs (&$tabs_gui)
 adds tabs to tab gui object

Data Fields

 $sequence
 $cmdCtrl
 $maxProcessingTimeReached
 $endingTimeReached
 $saveResult

Private Member Functions

 endingTimeReached ()
 handle endingTimeReached

Detailed Description

Definition at line 50 of file class.ilObjTestGUI.php.


Member Function Documentation

ilObjTestGUI::_printAnswerSheets ( users  ) 

Definition at line 5982 of file class.ilObjTestGUI.php.

References $user_id, $users, and outShowAnswersDetails().

Referenced by handleCommands().

                                             {  
                $this->tpl = new ilTemplate("./assessment/templates/default/tpl.il_as_tst_print_answers_sheet.html", true, true);
                $this->tpl->setVariable("PRINT_CSS", "./templates/default/print_answers.css");
                $this->tpl->setVariable("TITLE", $this->object->getTitle());            
                $this->tpl->addBlockFile("ADM_CONTENT", "adm_content", "tpl.il_as_tst_print_answers_sheet_details.html", true);
                
                foreach ($users as $user_id) {
                        if ($this->object->isActiveTestSubmitted($user_id)) {
                                $this->outShowAnswersDetails(false, new ilObjUser ($user_id));
                        }
                }
        }

Here is the call graph for this function:

Here is the caller graph for this function:

ilObjTestGUI::_printResultSheets ( users  ) 

Definition at line 5995 of file class.ilObjTestGUI.php.

References $user_id, $users, and outPrintUserResults().

Referenced by handleCommands().

                                             {  
                $this->tpl = new ilTemplate("./assessment/templates/default/tpl.il_as_tst_print_results.html", true, true);
                $this->tpl->setVariable("PRINT_CSS", "./templates/default/print_results.css");
                $this->tpl->setVariable("TITLE", $this->object->getTitle());            
                $this->tpl->addBlockFile("ADM_CONTENT", "adm_content", "tpl.il_as_tst_print_result_details.html", true);
                
                foreach ($users as $user_id) {
                        if ($this->object->isActiveTestSubmitted($user_id)) {
                                $this->outPrintUserResults($user_id);                   
                        }
                }
        }       

Here is the call graph for this function:

Here is the caller graph for this function:

ilObjTestGUI::addFoundGroupsToEvalObject (  ) 

Removes selected groups from the selected groups table.

Removes selected groups from the selected groups table

public

Definition at line 3539 of file class.ilObjTestGUI.php.

References $_POST, $ilUser, and evalStatSelectedObject().

        {
                global $ilUser;
                if (is_array($_POST["group_select"]))
                {
                        foreach ($_POST["group_select"] as $group_id)
                        {
                                $this->object->addSelectedGroup($group_id, $ilUser->id);
                        }
                }
                $this->evalStatSelectedObject();
        }

Here is the call graph for this function:

ilObjTestGUI::addFoundUsersToEvalObject (  ) 

Adds found users to the selected users table.

Adds found users to the selected users table

public

Definition at line 3479 of file class.ilObjTestGUI.php.

References $_POST, $ilUser, $user_id, and evalStatSelectedObject().

        {
                global $ilUser;
                if (is_array($_POST["user_select"]))
                {
                        foreach ($_POST["user_select"] as $user_id)
                        {
                                $this->object->addSelectedUser($user_id, $ilUser->id);
                        }
                }
                $this->evalStatSelectedObject();
        }

Here is the call graph for this function:

ilObjTestGUI::addMarkStepObject (  ) 

Add a new mark step to the tests marks.

Add a new mark step to the tests marks

public

Definition at line 2467 of file class.ilObjTestGUI.php.

References marksObject(), and saveMarkSchemaFormData().

        {
                $this->saveMarkSchemaFormData();
                $this->object->mark_schema->add_mark_step();
                $this->marksObject();
        }

Here is the call graph for this function:

ilObjTestGUI::addSimpleMarkSchemaObject (  ) 

Add a simple mark schema to the tests marks.

Add a simple mark schema to the tests marks

public

Definition at line 2512 of file class.ilObjTestGUI.php.

References marksObject().

        {
                $this->object->mark_schema->create_simple_schema($this->lng->txt("failed_short"), $this->lng->txt("failed_official"), 0, 0, $this->lng->txt("passed_short"), $this->lng->txt("passed_official"), 50, 1);
                $this->marksObject();
        }

Here is the call graph for this function:

ilObjTestGUI::answersheetObject (  ) 

Definition at line 6185 of file class.ilObjTestGUI.php.

References $_GET, $ilErr, $ilUser, $rbacsystem, $user, $user_id, $users, and outShowAnswersDetails().

                                      {
                global $rbacsystem, $ilUser, $ilErr;
                
                $user_id = (int) $_GET["user_id"];
                
                // user has to have at least read permission
                if ((!$rbacsystem->checkAccess("read", $this->ref_id))) 
                {
                        // allow only read and write access
                        $ilErr->raiseError($this->lng->txt("cannot_read_test"),$ilErr->WARNING); 
                        return;
                }

                // if GET["user_id"] is not set, then we assume that the user the current ilias user
                // that means he does not have to have write permissions to see the results! 

                if (!isset($_GET["user_id"])) {
                        if (!$rbacsystem->checkAccess("write", $this->ref_id)) 
                        {
                                // allow only read and write access
                                $ilErr->raiseError($this->lng->txt("cannot_edit_test"),$ilErr->WARNING); 
                                return;
                        }
                        $user_id = $ilUser->getId();
                } else 
                        $user_id = (int) $_GET["user_id"];
                
                // getInvitedUsers and see if the requested user belongs to the test
                $users = $this->object->getInvitedUsers($user_id);
                if (!is_array ($users) || count($users)!=1)
                {
                        $ilErr->raiseError($this->lng->txt("user_not_invited"),$ilErr->WARNING); 
                        return;
                }
                
                // create a new UserObject to be passed for showing answers
                $userObject = new IlObjUser ($user_id); 
                
                // geht the invited user, we need the registered client ip in the print screen
                $user = array_pop ($users);
                
                $this->tpl = new ilTemplate("./assessment/templates/default/tpl.il_as_tst_print_answers_sheet.html", true, true);
                $this->tpl->setVariable("PRINT_CSS", "./templates/default/print_answers.css");
                $this->tpl->setVariable("FRAME_TITLE", $this->object->getTitle());
                $this->tpl->setVariable("FRAME_CLIENTIP", $user->clientip);             
                $this->tpl->setVariable("FRAME_MATRICULATION",$userObject->getMatriculation());
                $this->tpl->addBlockFile("ADM_CONTENT", "adm_content", "tpl.il_as_tst_print_answers_sheet_details.html", true);
                
                // pass the user to the output procedure
                $this->outShowAnswersDetails(false, $userObject);                       
        }

Here is the call graph for this function:

ilObjTestGUI::backObject (  ) 

Called when the back button in the question browser was pressed.

Called when the back button in the question browser was pressed

public

Definition at line 1339 of file class.ilObjTestGUI.php.

        {
                $this->ctrl->redirect($this, "questions");
        }

ilObjTestGUI::browseForQuestionsObject (  ) 

Definition at line 1978 of file class.ilObjTestGUI.php.

References questionBrowser().

        {
                $this->questionBrowser();
        }

Here is the call graph for this function:

ilObjTestGUI::cancelCreateQuestionObject (  ) 

Called when the creation of a new question is cancelled.

Called when the creation of a new question is cancelled

public

Definition at line 2019 of file class.ilObjTestGUI.php.

        {
                $this->ctrl->redirect($this, "questions");
        }

ilObjTestGUI::cancelDeleteAllUserDataObject (  ) 

Cancels the deletion of all user data for the test object.

Cancels the deletion of all user data for the test object

public

Definition at line 4821 of file class.ilObjTestGUI.php.

        {
                $this->ctrl->redirect($this, "maintenance");
        }

ilObjTestGUI::cancelDeleteExportFileObject (  ) 

cancel deletion of export files

Definition at line 482 of file class.ilObjTestGUI.php.

References $_GET, and ilUtil::redirect().

        {
                session_unregister("ilExportFiles");
                ilUtil::redirect("test.php?cmd=export&ref_id=".$_GET["ref_id"]);
        }

Here is the call graph for this function:

ilObjTestGUI::cancelImportObject (  ) 

Definition at line 722 of file class.ilObjTestGUI.php.

References $_GET, ilObjectGUI::getReturnLocation(), and ilUtil::redirect().

        {
                ilUtil::redirect($this->getReturnLocation("cancel", "adm_object.php?ref_id=" . $_GET["ref_id"]));
        }

Here is the call graph for this function:

ilObjTestGUI::cancelMarksObject (  ) 

Cancel the mark schema form and return to the properties form.

Cancel the mark schema form and return to the properties form

public

Definition at line 2549 of file class.ilObjTestGUI.php.

References sendInfo().

        {
                sendInfo($this->lng->txt("msg_cancel"), true);
                $this->ctrl->redirect($this, "properties");
        }

Here is the call graph for this function:

ilObjTestGUI::cancelPropertiesObject (  ) 

Cancels the properties form.

Cancels the properties form and goes back to the parent object

public

Definition at line 932 of file class.ilObjTestGUI.php.

References $path, ilObjectGUI::getReturnLocation(), ilUtil::redirect(), and sendInfo().

        {
                sendInfo($this->lng->txt("msg_cancel"), true);
                $path = $this->tree->getPathFull($this->object->getRefID());
                ilUtil::redirect($this->getReturnLocation("cancel","../repository.php?cmd=frameset&ref_id=" . $path[count($path) - 2]["child"]));
        }

Here is the call graph for this function:

ilObjTestGUI::cancelRandomSelectObject (  ) 

Cancels the form for random selection of questions.

Cancels the form for random selection of questions

public

Definition at line 1688 of file class.ilObjTestGUI.php.

        {
                $this->ctrl->redirect($this, "questions");
        }

ilObjTestGUI::cancelRemoveQuestionsObject (  ) 

Cancels the removal of questions from the test.

Cancels the removal of questions from the test

public

Definition at line 2103 of file class.ilObjTestGUI.php.

        {
                $this->ctrl->redirect($this, "questions");
        }

ilObjTestGUI::cloneAllObject (  ) 

form for new test object duplication

Definition at line 203 of file class.ilObjTestGUI.php.

References $_GET, $_POST, ilObjTest::_clone(), createObject(), ilObjectGUI::getReturnLocation(), ilUtil::redirect(), and sendInfo().

        {
                if ($_POST["tst"] < 1)
                {
                        sendInfo($this->lng->txt("tst_select_tsts"));
                        $this->createObject();
                        return;
                }
                include_once "./assessment/classes/class.ilObjTest.php";
                ilObjTest::_clone($_POST["tst"]);
                ilUtil::redirect($this->getReturnLocation("save", "adm_object.php?ref_id=" . $_GET["ref_id"]));
        }

Here is the call graph for this function:

ilObjTestGUI::confirmDeleteAllUserDataObject (  ) 

Deletes all user data for the test object.

Deletes all user data for the test object

public

Definition at line 4807 of file class.ilObjTestGUI.php.

References sendInfo().

        {
                $this->object->removeAllTestEditings();
                sendInfo($this->lng->txt("tst_all_user_data_deleted"), true);
                $this->ctrl->redirect($this, "maintenance");
        }

Here is the call graph for this function:

ilObjTestGUI::confirmDeleteExportFileObject (  ) 

confirmation screen for export file deletion

Definition at line 432 of file class.ilObjTestGUI.php.

References $_POST, $_SESSION, $counter, $file, ilUtil::getImagePath(), sendInfo(), and ilUtil::switchColor().

        {
                if(!isset($_POST["file"]))
                {
                        $this->ilias->raiseError($this->lng->txt("no_checkbox"),$this->ilias->error_obj->MESSAGE);
                }

                //$this->setTabs();

                // SAVE POST VALUES
                $_SESSION["ilExportFiles"] = $_POST["file"];

                $this->tpl->addBlockFile("ADM_CONTENT", "adm_content", "tpl.confirm_deletion.html", true);

                sendInfo($this->lng->txt("info_delete_sure"));

                $this->tpl->setVariable("FORMACTION", $this->ctrl->getFormAction($this));

                // BEGIN TABLE HEADER
                $this->tpl->setCurrentBlock("table_header");
                $this->tpl->setVariable("TEXT",$this->lng->txt("objects"));
                $this->tpl->parseCurrentBlock();

                // BEGIN TABLE DATA
                $counter = 0;
                foreach($_POST["file"] as $file)
                {
                                $this->tpl->setCurrentBlock("table_row");
                                $this->tpl->setVariable("CSS_ROW",ilUtil::switchColor(++$counter,"tblrow1","tblrow2"));
                                $this->tpl->setVariable("TEXT_CONTENT", $file);
                                $this->tpl->parseCurrentBlock();
                }

                // cancel/confirm button
                $this->tpl->setVariable("IMG_ARROW",ilUtil::getImagePath("arrow_downright.gif"));
                $buttons = array( "cancelDeleteExportFile"  => $this->lng->txt("cancel"),
                        "deleteExportFile"  => $this->lng->txt("confirm"));
                foreach ($buttons as $name => $value)
                {
                        $this->tpl->setCurrentBlock("operation_btn");
                        $this->tpl->setVariable("BTN_NAME",$name);
                        $this->tpl->setVariable("BTN_VALUE",$value);
                        $this->tpl->parseCurrentBlock();
                }
        }

Here is the call graph for this function:

ilObjTestGUI::confirmDeleteResults (  ) 

Output of the learners view of an existing test.

Output of the learners view of an existing test

public

Definition at line 4607 of file class.ilObjTestGUI.php.

References getAddParameter(), and getCallingScript().

        {
                $add_parameter = $this->getAddParameter();
                $this->tpl->addBlockFile("ADM_CONTENT", "adm_content", "tpl.il_as_tst_delete_results_confirm.html", true);
                $this->tpl->setCurrentBlock("adm_content");
                $this->tpl->setVariable("TEXT_CONFIRM_DELETE_RESULTS", $this->lng->txt("tst_confirm_delete_results"));
                $this->tpl->setVariable("BTN_CANCEL", $this->lng->txt("cancel"));
                $this->tpl->setVariable("BTN_OK", $this->lng->txt("tst_delete_results"));
                $this->tpl->setVariable("FORM_ACTION", $this->getCallingScript() . $add_parameter);
                $this->tpl->parseCurrentBlock();
        }

Here is the call graph for this function:

ilObjTestGUI::confirmRemoveQuestionsObject (  ) 

Remove questions from the test after confirmation.

Remove questions from the test after confirmation

public

Definition at line 2080 of file class.ilObjTestGUI.php.

References $_POST, and sendInfo().

        {
                sendInfo($this->lng->txt("tst_questions_removed"));
                $checked_questions = array();
                foreach ($_POST as $key => $value) {
                        if (preg_match("/id_(\d+)/", $key, $matches)) {
                                array_push($checked_questions, $matches[1]);
                        }
                }
                foreach ($checked_questions as $key => $value) {
                        $this->object->removeQuestion($value);
                }
                $this->object->saveCompleteStatus();
                $this->ctrl->redirect($this, "questions");
        }

Here is the call graph for this function:

ilObjTestGUI::confirmSubmitAnswers (  ) 

confirm submit results if confirm then results are submitted and the screen will be redirected to the startpage of the test public

Definition at line 5924 of file class.ilObjTestGUI.php.

References getAddParameter(), and getCallingScript().

                                        {
                $add_parameter = $this->getAddParameter();
                $this->tpl->addBlockFile("ADM_CONTENT", "adm_content", "tpl.il_as_tst_submit_answers_confirm.html", true);
                $this->tpl->setCurrentBlock("adm_content");
                if ($this->object->isActiveTestSubmitted()) 
                {
                        $this->tpl->setCurrentBlock("not_submit_allowed");
                        $this->tpl->setVariable("TEXT_ALREADY_SUBMITTED", $this->lng->txt("tst_already_submitted"));
                        $this->tpl->setVariable("BTN_OK", $this->lng->txt("tst_show_answer_sheet"));
                } else 
                {
                        $this->tpl->setCurrentBlock("submit_allowed");
                        $this->tpl->setVariable("TEXT_CONFIRM_SUBMIT_RESULTS", $this->lng->txt("tst_confirm_submit_answers"));
                        $this->tpl->setVariable("BTN_OK", $this->lng->txt("tst_submit_results"));
                }
                $this->tpl->setVariable("BTN_BACK", $this->lng->txt("back"));           
                $this->tpl->setVariable("FORM_ACTION", $this->getCallingScript().$add_parameter);
                //$this->tpl->setVariable("FORM_PRINT_ACTION", $this->getCallingScript()."?ref_id=".$this->object->getRefId()."&cmd=printAnswers");
                $this->tpl->parseCurrentBlock();
        }

Here is the call graph for this function:

ilObjTestGUI::createCommandControlObject (  ) 

Definition at line 94 of file class.ilObjTestGUI.php.

References $rbacsystem.

Referenced by runObject().

                                              {
                global $rbacsystem;
                
                if (!$rbacsystem->checkAccess("read", $this->ref_id)) 
                {
                        // only with read access it is possible to run the test
                        $this->ilias->raiseError($this->lng->txt("cannot_execute_test"),$this->ilias->error_obj->MESSAGE);
                }
                
                include_once "./assessment/classes/class.ilCommandControl.php";;
                if ($this->object->isOnlineTest()) {
                        include_once "./assessment/classes/class.ilOnlineTestCommandControl.php";;
                        $this->cmdCtrl = new OnlineTestCommandControl ($this, $this->object);
                } else 
                        $this->cmdCtrl = new DefaultTestCommandControl ($this, $this->object);
        }

Here is the caller graph for this function:

ilObjTestGUI::createExportFileObject (  ) 

create export file

Definition at line 390 of file class.ilObjTestGUI.php.

References $_GET, $rbacsystem, exportObject(), and sendInfo().

        {
                global $rbacsystem;
                
                if ($rbacsystem->checkAccess("write", $this->ref_id))
                {
                        include_once("assessment/classes/class.ilTestExport.php");
                        $test_exp = new ilTestExport($this->object, $_GET["mode"]);
                        $test_exp->buildExportFile();
                }
                else
                {
                        sendInfo("cannot_export_test");
                }
                $this->exportObject();
        }

Here is the call graph for this function:

ilObjTestGUI::createObject (  ) 

form for new content object creation

Reimplemented from ilObjectGUI.

Definition at line 5196 of file class.ilObjTestGUI.php.

References $_GET, $_POST, $_SESSION, ilObjectGUI::$data, $rbacsystem, ilObjTest::_getAvailableTests(), ilObjectGUI::getFormAction(), ilObjectGUI::getTargetFrame(), ilObjectGUI::getTemplateFile(), ilUtil::prepareFormOutput(), and ilUtil::stripSlashes().

Referenced by cloneAllObject(), and importFileObject().

        {
                global $rbacsystem;
                $new_type = $_POST["new_type"] ? $_POST["new_type"] : $_GET["new_type"];
                if (!$rbacsystem->checkAccess("create", $_GET["ref_id"], $new_type))
                {
                        $this->ilias->raiseError($this->lng->txt("permission_denied"),$this->ilias->error_obj->MESSAGE);
                }
                else
                {
                        $this->getTemplateFile("create", $new_type);

                        include_once("./assessment/classes/class.ilObjTest.php");
                        $tst = new ilObjTest();
                        
                        $tests =& ilObjTest::_getAvailableTests(true);
                        if (count($tests) > 0)
                        {
                                foreach ($tests as $key => $value)
                                {
                                        $this->tpl->setCurrentBlock("option_tst");
                                        $this->tpl->setVariable("OPTION_VALUE_TST", $key);
                                        $this->tpl->setVariable("TXT_OPTION_TST", $value);
                                        if ($_POST["tst"] == $key)
                                        {
                                                $this->tpl->setVariable("OPTION_SELECTED_TST", " selected=\"selected\"");                               
                                        }
                                        $this->tpl->parseCurrentBlock();
                                }
                        }
                        
                        $questionpools =& $tst->getAvailableQuestionpools(true);
                        if (count($questionpools) == 0)
                        {
                        }
                        else
                        {
                                foreach ($questionpools as $key => $value)
                                {
                                        $this->tpl->setCurrentBlock("option_qpl");
                                        $this->tpl->setVariable("OPTION_VALUE", $key);
                                        $this->tpl->setVariable("TXT_OPTION", $value);
                                        if ($_POST["qpl"] == $key)
                                        {
                                                $this->tpl->setVariable("OPTION_SELECTED", " selected=\"selected\"");                           
                                        }
                                        $this->tpl->parseCurrentBlock();
                                }
                        }
                        // fill in saved values in case of error
                        $data = array();
                        $data["fields"] = array();
                        $data["fields"]["title"] = ilUtil::prepareFormOutput($_SESSION["error_post_vars"]["Fobject"]["title"],true);
                        $data["fields"]["desc"] = ilUtil::stripSlashes($_SESSION["error_post_vars"]["Fobject"]["desc"]);

                        foreach ($data["fields"] as $key => $val)
                        {
                                $this->tpl->setVariable("TXT_".strtoupper($key), $this->lng->txt($key));
                                $this->tpl->setVariable(strtoupper($key), $val);

                                if ($this->prepare_output)
                                {
                                        $this->tpl->parseCurrentBlock();
                                }
                        }

                        $this->tpl->setVariable("FORMACTION", $this->getFormAction("save","adm_object.php?cmd=gateway&ref_id=".
                                                                                                                                           $_GET["ref_id"]."&new_type=".$new_type));
                        $this->tpl->setVariable("TXT_HEADER", $this->lng->txt($new_type."_new"));
                        $this->tpl->setVariable("TXT_SELECT_QUESTIONPOOL", $this->lng->txt("select_questionpool"));
                        $this->tpl->setVariable("OPTION_SELECT_QUESTIONPOOL", $this->lng->txt("select_questionpool_option"));
                        $this->tpl->setVariable("TXT_CANCEL", $this->lng->txt("cancel"));
                        $this->tpl->setVariable("TXT_SUBMIT", $this->lng->txt($new_type."_add"));
                        $this->tpl->setVariable("CMD_SUBMIT", "save");
                        $this->tpl->setVariable("TARGET", $this->getTargetFrame("save"));
                        $this->tpl->setVariable("TXT_REQUIRED_FLD", $this->lng->txt("required_field"));

                        $this->tpl->setVariable("TXT_IMPORT_TST", $this->lng->txt("import_tst"));
                        $this->tpl->setVariable("TXT_TST_FILE", $this->lng->txt("tst_upload_file"));
                        $this->tpl->setVariable("TXT_IMPORT", $this->lng->txt("import"));

                        $this->tpl->setVariable("TXT_DUPLICATE_TST", $this->lng->txt("duplicate_tst"));
                        $this->tpl->setVariable("TXT_SELECT_TST", $this->lng->txt("obj_tst"));
                        $this->tpl->setVariable("OPTION_SELECT_TST", $this->lng->txt("select_tst_option"));
                        $this->tpl->setVariable("TXT_DUPLICATE", $this->lng->txt("duplicate"));
                        $this->tpl->setVariable("NEW_TYPE", $this->type);
                        $this->tpl->parseCurrentBlock();
                }
        }

Here is the call graph for this function:

Here is the caller graph for this function:

ilObjTestGUI::createQuestionObject (  ) 

Called when a new question should be created from a test.

Called when a new question should be created from a test

public

Definition at line 2031 of file class.ilObjTestGUI.php.

References $_POST, $ilUser, and getAddParameter().

Referenced by executeCreateQuestionObject().

        {
                global $ilUser;
                $add_parameter = $this->getAddParameter();
                $this->tpl->addBlockFile("ADM_CONTENT", "adm_content", "tpl.il_as_tst_qpl_select.html", true);
                $questionpools =& $this->object->getAvailableQuestionpools();
                if (count($questionpools) == 0)
                {
                        $this->tpl->setCurrentBlock("option");
                        $this->tpl->setVariable("VALUE_QPL", "");
                        $this->tpl->parseCurrentBlock();
                }
                else
                {
                        foreach ($questionpools as $key => $value)
                        {
                                $this->tpl->setCurrentBlock("option");
                                $this->tpl->setVariable("VALUE_OPTION", $key);
                                $this->tpl->setVariable("TEXT_OPTION", $value);
                                $this->tpl->parseCurrentBlock();
                        }
                }
                $this->tpl->setCurrentBlock("hidden");
                $this->tpl->setVariable("HIDDEN_NAME", "sel_question_types");
                $this->tpl->setVariable("HIDDEN_VALUE", $_POST["sel_question_types"]);
                $this->tpl->parseCurrentBlock();
                $this->tpl->setCurrentBlock("adm_content");
                $this->tpl->setVariable("FORM_ACTION", $this->ctrl->getFormAction($this));

                if (count($questionpools) == 0)
                {
                        $this->tpl->setVariable("TXT_QPL_SELECT", $this->lng->txt("tst_enter_questionpool"));
                }
                else
                {
                        $this->tpl->setVariable("TXT_QPL_SELECT", $this->lng->txt("tst_select_questionpool"));
                }
                $this->tpl->setVariable("BTN_SUBMIT", $this->lng->txt("submit"));
                $this->tpl->setVariable("BTN_CANCEL", $this->lng->txt("cancel"));
                $this->tpl->parseCurrentBlock();
        }

Here is the call graph for this function:

Here is the caller graph for this function:

ilObjTestGUI::createQuestionPool ( name = "dummy"  ) 

Creates a new questionpool and returns the reference id.

Creates a new questionpool and returns the reference id

Returns:
integer Reference id of the newly created questionpool public

Definition at line 1629 of file class.ilObjTestGUI.php.

References ilObjectGUI::$tree.

Referenced by executeCreateQuestionObject().

        {
                global $tree;
                $parent_ref = $tree->getParentId($this->object->getRefId());
                $qpl = new ilObjQuestionPool();
                $qpl->setType("qpl");
                $qpl->setTitle($name);
                $qpl->setDescription("");
                $qpl->create();
                $qpl->createReference();
                $qpl->putInTree($parent_ref);
                $qpl->setPermissions($parent_ref);
                return $qpl->getRefId();
        }

Here is the caller graph for this function:

ilObjTestGUI::createRandomSelectionObject (  ) 

Offers a random selection for insertion in the test.

Offers a random selection for insertion in the test

public

Definition at line 1700 of file class.ilObjTestGUI.php.

References $_POST, $counter, and getAddParameter().

        {
                $question_array = $this->object->randomSelectQuestions($_POST["nr_of_questions"], $_POST["sel_qpl"]);
                $add_parameter = $this->getAddParameter();
                $this->tpl->addBlockFile("ADM_CONTENT", "adm_content", "tpl.il_as_tst_random_question_offer.html", true);
                $color_class = array("tblrow1", "tblrow2");
                $counter = 0;
                $questionpools =& $this->object->get_qpl_titles();
                foreach ($question_array as $question_id)
                {
                        $dataset = $this->object->getQuestionDataset($question_id);
                        $this->tpl->setCurrentBlock("QTab");
                        $this->tpl->setVariable("COLOR_CLASS", $color_class[$counter % 2]);
                        $this->tpl->setVariable("QUESTION_TITLE", $dataset->title);
                        $this->tpl->setVariable("QUESTION_COMMENT", $dataset->comment);
                        $this->tpl->setVariable("QUESTION_TYPE", $this->lng->txt($dataset->type_tag));
                        $this->tpl->setVariable("QUESTION_AUTHOR", $dataset->author);
                        $this->tpl->setVariable("QUESTION_POOL", $questionpools[$dataset->obj_fi]);
                        $this->tpl->parseCurrentBlock();
                        $counter++;
                }
                if (count($question_array) == 0)
                {
                        $this->tpl->setCurrentBlock("Emptytable");
                        $this->tpl->setVariable("TEXT_NO_QUESTIONS_AVAILABLE", $this->lng->txt("no_questions_available"));
                        $this->tpl->parseCurrentBlock();
                }
                        else
                {
                        $this->tpl->setCurrentBlock("Selectionbuttons");
                        $this->tpl->setVariable("BTN_YES", $this->lng->txt("random_accept_sample"));
                        $this->tpl->setVariable("BTN_NO", $this->lng->txt("random_another_sample"));
                        $this->tpl->parseCurrentBlock();
                }
                $chosen_questions = join($question_array, ",");
                $this->tpl->setCurrentBlock("adm_content");
                $this->tpl->setVariable("FORM_ACTION", $this->ctrl->getFormAction($this));
                $this->tpl->setVariable("QUESTION_TITLE", $this->lng->txt("tst_question_title"));
                $this->tpl->setVariable("QUESTION_COMMENT", $this->lng->txt("description"));
                $this->tpl->setVariable("QUESTION_TYPE", $this->lng->txt("tst_question_type"));
                $this->tpl->setVariable("QUESTION_AUTHOR", $this->lng->txt("author"));
                $this->tpl->setVariable("QUESTION_POOL", $this->lng->txt("qpl"));
                $this->tpl->setVariable("VALUE_CHOSEN_QUESTIONS", $chosen_questions);
                $this->tpl->setVariable("VALUE_QUESTIONPOOL_SELECTION", $_POST["sel_qpl"]);
                $this->tpl->setVariable("VALUE_NR_OF_QUESTIONS", $_POST["nr_of_questions"]);
                $this->tpl->setVariable("TEXT_QUESTION_OFFER", $this->lng->txt("tst_question_offer"));
                $this->tpl->setVariable("BTN_CANCEL", $this->lng->txt("cancel"));
                $this->tpl->parseCurrentBlock();
        }

Here is the call graph for this function:

ilObjTestGUI::createSolutionsObject (  ) 

Create random solutions for the test object for every registered user.

Create random solutions for the test object for every registered user NOTE: This method is only for debug and performance test reasons. Don't use it in your productive system

public

Definition at line 4835 of file class.ilObjTestGUI.php.

        {
                $this->object->createRandomSolutionsForAllUsers();
                $this->ctrl->redirect($this, "maintenance");
        }

ilObjTestGUI::deleteAllUserDataObject (  ) 

Asks for a confirmation to delete all user data of the test object.

Asks for a confirmation to delete all user data of the test object

public

Definition at line 4785 of file class.ilObjTestGUI.php.

References sendInfo().

        {
                sendInfo($this->lng->txt("confirm_delete_all_user_data"));
                $this->tpl->addBlockFile("ADM_CONTENT", "adm_content", "tpl.il_as_tst_maintenance.html", true);

                $this->tpl->setCurrentBlock("confirm_delete");
                $this->tpl->setVariable("BTN_CONFIRM_DELETE_ALL", $this->lng->txt("confirm"));
                $this->tpl->setVariable("BTN_CANCEL_DELETE_ALL", $this->lng->txt("cancel"));
                $this->tpl->parseCurrentBlock();

                $this->tpl->setCurrentBlock("adm_content");
                $this->tpl->setVariable("FORM_ACTION", $this->ctrl->getFormAction($this));
                $this->tpl->parseCurrentBlock();
        }

Here is the call graph for this function:

ilObjTestGUI::deleteExportFileObject (  ) 

delete export files

Definition at line 492 of file class.ilObjTestGUI.php.

References $_GET, $_SESSION, $file, ilUtil::delDir(), and ilUtil::redirect().

        {
                $export_dir = $this->object->getExportDirectory();
                foreach($_SESSION["ilExportFiles"] as $file)
                {
                        $exp_file = $export_dir."/".$file;
                        $exp_dir = $export_dir."/".substr($file, 0, strlen($file) - 4);
                        if (@is_file($exp_file))
                        {
                                unlink($exp_file);
                        }
                        if (@is_dir($exp_dir))
                        {
                                ilUtil::delDir($exp_dir);
                        }
                }
                ilUtil::redirect("test.php?cmd=export&ref_id=".$_GET["ref_id"]);
        }

Here is the call graph for this function:

ilObjTestGUI::deleteMarkStepsObject (  ) 

Delete selected mark steps.

Delete selected mark steps

public

Definition at line 2525 of file class.ilObjTestGUI.php.

References $_POST, marksObject(), saveMarkSchemaFormData(), and sendInfo().

        {
                $this->saveMarkSchemaFormData();
                $delete_mark_steps = array();
                foreach ($_POST as $key => $value) {
                        if (preg_match("/cb_(\d+)/", $key, $matches)) {
                                array_push($delete_mark_steps, $matches[1]);
                        }
                }
                if (count($delete_mark_steps)) {
                        $this->object->mark_schema->delete_mark_steps($delete_mark_steps);
                } else {
                        sendInfo($this->lng->txt("tst_delete_missing_mark"));
                }
                $this->marksObject();
        }

Here is the call graph for this function:

ilObjTestGUI::download_paragraphObject (  ) 

download source code paragraph

Definition at line 1282 of file class.ilObjTestGUI.php.

References $_GET, and exit.

        {
                include_once("content/classes/Pages/class.ilPageObject.php");
                $pg_obj =& new ilPageObject("qpl", $_GET["pg_id"]);
                $pg_obj->send_paragraph ($_GET["par_id"], $_GET["downloadtitle"]);
                exit;
        }

ilObjTestGUI::downloadExportFileObject (  ) 

download export file

Definition at line 411 of file class.ilObjTestGUI.php.

References $_POST, and ilUtil::deliverFile().

        {
                if(!isset($_POST["file"]))
                {
                        $this->ilias->raiseError($this->lng->txt("no_checkbox"),$this->ilias->error_obj->MESSAGE);
                }

                if (count($_POST["file"]) > 1)
                {
                        $this->ilias->raiseError($this->lng->txt("select_max_one_item"),$this->ilias->error_obj->MESSAGE);
                }


                $export_dir = $this->object->getExportDirectory();
                ilUtil::deliverFile($export_dir."/".$_POST["file"][0],
                        $_POST["file"][0]);
        }

Here is the call graph for this function:

ilObjTestGUI::downloadFileObject (  ) 

download file

Definition at line 1258 of file class.ilObjTestGUI.php.

References $_GET, $file, and exit.

        {
                $file = explode("_", $_GET["file_id"]);
                include_once("classes/class.ilObjFile.php");
                $fileObj =& new ilObjFile($file[count($file) - 1], false);
                $fileObj->sendFile();
                exit;
        }

ilObjTestGUI::endingTimeReached (  )  [private]

handle endingTimeReached

Definition at line 6424 of file class.ilObjTestGUI.php.

References ilFormat::ftimestamp2datetimeDB(), outIntroductionPage(), outTestResults(), outTestSummary(), and sendInfo().

Referenced by isEndingTimeReached(), and runObject().

                                      {
                sendInfo(sprintf($this->lng->txt("detail_ending_time_reached"), ilFormat::ftimestamp2datetimeDB($this->object->getEndingTime())));
                $this->object->setActiveTestUser(1, "", true);
                if (!$this->object->canViewResults()) 
                {
                        $this->outIntroductionPage();
                }
                else
                {
                        if ($this->object->isOnlineTest())
                                $this->outTestSummary();
                        else
                                $this->outTestResults();
                }
        }

Here is the call graph for this function:

Here is the caller graph for this function:

ilObjTestGUI::eval_aObject (  ) 

Definition at line 4541 of file class.ilObjTestGUI.php.

References $counter, and setAggregatedResultsTabs().

        {
                $this->setAggregatedResultsTabs();
                $color_class = array("tblrow1", "tblrow2");
                $counter = 0;
                $this->tpl->addBlockFile("ADM_CONTENT", "adm_content", "tpl.il_as_tst_eval_anonymous_aggregation.html", true);
                $total_persons = $this->object->evalTotalPersons();
                if ($total_persons) {
                        $this->tpl->setCurrentBlock("row");
                        $this->tpl->setVariable("TXT_RESULT", $this->lng->txt("tst_eval_total_persons"));
                        $this->tpl->setVariable("TXT_VALUE", $total_persons);
                        $this->tpl->setVariable("COLOR_CLASS", $color_class[$counter % 2]);
                        $counter++;
                        $this->tpl->parseCurrentBlock();
                        $this->tpl->setCurrentBlock("row");
                        $this->tpl->setVariable("TXT_RESULT", $this->lng->txt("tst_eval_total_finished"));
                        $total_finished = $this->object->evalTotalFinished();
                        $this->tpl->setVariable("TXT_VALUE", $total_finished);
                        $this->tpl->setVariable("COLOR_CLASS", $color_class[$counter % 2]);
                        $counter++;
                        $this->tpl->parseCurrentBlock();
                        $this->tpl->setCurrentBlock("row");
                        $average_time = $this->object->evalTotalFinishedAverageTime();
                        $diff_seconds = $average_time;
                        $diff_hours    = floor($diff_seconds/3600);
                        $diff_seconds -= $diff_hours   * 3600;
                        $diff_minutes  = floor($diff_seconds/60);
                        $diff_seconds -= $diff_minutes * 60;
                        $this->tpl->setVariable("TXT_RESULT", $this->lng->txt("tst_eval_total_finished_average_time"));
                        $this->tpl->setVariable("TXT_VALUE", sprintf("%02d:%02d:%02d", $diff_hours, $diff_minutes, $diff_seconds));
                        $this->tpl->setVariable("COLOR_CLASS", $color_class[$counter % 2]);
                        $counter++;
                        $passed_tests = $this->object->evalTotalFinishedPassed();
                        $this->tpl->parseCurrentBlock();
                        $this->tpl->setCurrentBlock("row");
                        $this->tpl->setVariable("TXT_RESULT", $this->lng->txt("tst_eval_total_passed"));
                        $this->tpl->setVariable("TXT_VALUE", $passed_tests["total_passed"]);
                        $this->tpl->setVariable("COLOR_CLASS", $color_class[$counter % 2]);
                        $counter++;
                        $this->tpl->parseCurrentBlock();
                        $this->tpl->setCurrentBlock("row");
                        $this->tpl->setVariable("TXT_RESULT", $this->lng->txt("tst_eval_total_passed_average_points"));
                        $this->tpl->setVariable("TXT_VALUE", sprintf("%2.2f", $passed_tests["average_points"]) . " " . strtolower($this->lng->txt("of")) . " " . sprintf("%2.2f", $passed_tests["maximum_points"]));
                        $this->tpl->setVariable("COLOR_CLASS", $color_class[$counter % 2]);
                        $counter++;
                        $this->tpl->parseCurrentBlock();
                } else {
                        $this->tpl->setCurrentBlock("emptyrow");
                        $this->tpl->setVariable("TXT_NO_ANONYMOUS_AGGREGATION", $this->lng->txt("tst_eval_no_anonymous_aggregation"));
                        $this->tpl->setVariable("COLOR_CLASS", $color_class[$counter % 2]);
                        $this->tpl->parseCurrentBlock();
                }
                $this->tpl->setCurrentBlock("adm_content");
                $this->tpl->setVariable("TXT_ANON_EVAL", $this->lng->txt("tst_anon_eval"));
                $this->tpl->setVariable("TXT_RESULT", $this->lng->txt("result"));
                $this->tpl->setVariable("TXT_VALUE", $this->lng->txt("value"));
                $this->tpl->parseCurrentBlock();
        }

Here is the call graph for this function:

ilObjTestGUI::eval_statObject (  ) 

Definition at line 3759 of file class.ilObjTestGUI.php.

References $ilUser, and setEvaluationSettingsTabs().

        {
                $this->ctrl->setCmdClass(get_class($this));
                $this->ctrl->setCmd("eval_stat");
                $this->setEvaluationSettingsTabs();
                $this->tpl->addBlockFile("ADM_CONTENT", "adm_content", "tpl.il_as_tst_eval_statistical_evaluation_selection.html", true);
                $this->tpl->setCurrentBlock("adm_content");
                $this->tpl->setVariable("FORM_ACTION", $this->ctrl->getFormAction($this));
                $this->tpl->setVariable("CMD_EVAL", "evalAllUsers");
                $this->tpl->setVariable("TXT_STAT_USERS_INTRO", $this->lng->txt("tst_stat_users_intro"));
                $this->tpl->setVariable("TXT_STAT_ALL_USERS", $this->lng->txt("tst_stat_all_users"));
                $this->tpl->setVariable("TXT_QWORKEDTHROUGH", $this->lng->txt("tst_stat_result_qworkedthrough"));
                $this->tpl->setVariable("TXT_PWORKEDTHROUGH", $this->lng->txt("tst_stat_result_pworkedthrough"));
                $this->tpl->setVariable("TXT_TIMEOFWORK", $this->lng->txt("tst_stat_result_timeofwork"));
                $this->tpl->setVariable("TXT_ATIMEOFWORK", $this->lng->txt("tst_stat_result_atimeofwork"));
                $this->tpl->setVariable("TXT_FIRSTVISIT", $this->lng->txt("tst_stat_result_firstvisit"));
                $this->tpl->setVariable("TXT_LASTVISIT", $this->lng->txt("tst_stat_result_lastvisit"));
                $this->tpl->setVariable("TXT_RESULTSPOINTS", $this->lng->txt("tst_stat_result_resultspoints"));
                $this->tpl->setVariable("TXT_RESULTSMARKS", $this->lng->txt("tst_stat_result_resultsmarks"));
                $this->tpl->setVariable("TXT_DISTANCEMEDIAN", $this->lng->txt("tst_stat_result_distancemedian"));
                $this->tpl->setVariable("TXT_SPECIFICATION", $this->lng->txt("tst_stat_result_specification"));
                $user_settings = $this->object->evalLoadStatisticalSettings($ilUser->id);
                foreach ($user_settings as $key => $value) {
                        if ($value == 1) {
                                $user_settings[$key] = " checked=\"checked\"";
                        } else {
                                $user_settings[$key] = "";
                        }
                }
                $this->tpl->setVariable("CHECKED_QWORKEDTHROUGH", $user_settings["qworkedthrough"]);
                $this->tpl->setVariable("CHECKED_PWORKEDTHROUGH", $user_settings["pworkedthrough"]);
                $this->tpl->setVariable("CHECKED_TIMEOFWORK", $user_settings["timeofwork"]);
                $this->tpl->setVariable("CHECKED_ATIMEOFWORK", $user_settings["atimeofwork"]);
                $this->tpl->setVariable("CHECKED_FIRSTVISIT", $user_settings["firstvisit"]);
                $this->tpl->setVariable("CHECKED_LASTVISIT", $user_settings["lastvisit"]);
                $this->tpl->setVariable("CHECKED_RESULTSPOINTS", $user_settings["resultspoints"]);
                $this->tpl->setVariable("CHECKED_RESULTSMARKS", $user_settings["resultsmarks"]);
                $this->tpl->setVariable("CHECKED_DISTANCEMEDIAN", $user_settings["distancemedian"]);
                $this->tpl->setVariable("TXT_STATISTICAL_EVALUATION", $this->lng->txt("tst_statistical_evaluation"));
                $this->tpl->parseCurrentBlock();
        }

Here is the call graph for this function:

ilObjTestGUI::evalAllUsersObject (  ) 

Definition at line 4536 of file class.ilObjTestGUI.php.

References evalSelectedUsersObject().

        {
                $this->evalSelectedUsersObject(1);
        }

Here is the call graph for this function:

ilObjTestGUI::evalSelectedUsersObject ( all_users = 0  ) 

Definition at line 3818 of file class.ilObjTestGUI.php.

References $_POST, $counter, $ilUser, $result, $row, $separator, ilExcelUtils::_convert_text(), ASS_TextQuestion::_setReachedPoints(), ilUtil::deliverData(), ilUtil::excelTime(), exit, ilUtil::prepareFormOutput(), saveEvaluationSettings(), sendInfo(), and setEvaluationTabs().

Referenced by evalAllUsersObject().

        {
                global $ilUser;

                $savetextanswers = 0;
                $textanswers = 0;
                $print = 0;
                $export = 0;
                if (strcmp($_POST["cmd"][$this->ctrl->getCmd()], $this->lng->txt("print")) == 0)
                {
                        $print = 1;
                }
                if (strcmp($_POST["cmd"][$this->ctrl->getCmd()], $this->lng->txt("export")) == 0)
                {
                        $export = 1;
                }
                if (strcmp($_POST["cmd"][$this->ctrl->getCmd()], $this->lng->txt("save_text_answer_points")) == 0)
                {

                        $savetextanswers = 1;
                        foreach ($_POST as $key => $value)
                        {
                                if (preg_match("/(\d+)_(\d+)_(\d+)/", $key, $matches))
                                {
                                        ASS_TextQuestion::_setReachedPoints($matches[1], $this->object->getTestId(), $matches[2], $value, $matches[3]);
                                }
                        }
                        sendInfo($this->lng->txt("text_answers_saved"));
                }
                if ((count($_POST) == 0) || ($print) || ($export) || ($savetextanswers))
                {
                        $user_settings = $this->object->evalLoadStatisticalSettings($ilUser->id);
                        $eval_statistical_settings = array(
                                "qworkedthrough" => $user_settings["qworkedthrough"],
                                "pworkedthrough" => $user_settings["pworkedthrough"],
                                "timeofwork" => $user_settings["timeofwork"],
                                "atimeofwork" => $user_settings["atimeofwork"],
                                "firstvisit" => $user_settings["firstvisit"],
                                "lastvisit" => $user_settings["lastvisit"],
                                "resultspoints" => $user_settings["resultspoints"],
                                "resultsmarks" => $user_settings["resultsmarks"],
                                "distancemedian" => $user_settings["distancemedian"]
                        );
                }
                else
                {
                        $eval_statistical_settings = $this->saveEvaluationSettings();
                }
//              $this->ctrl->setCmd("evalSelectedUsers");
                $this->setEvaluationTabs($all_users);
                $legend = array();
                $legendquestions = array();
                $titlerow = array();
                // build title columns
                $name_column = $this->lng->txt("name");
                if ($this->object->getTestType() == TYPE_SELF_ASSESSMENT)
                {
                        $name_column = $this->lng->txt("counter");
                }
                array_push($titlerow, $name_column);
                
                $char = "A";
                if ($eval_statistical_settings["qworkedthrough"]) {
                        array_push($titlerow, $char);
                        $legend[$char] = $this->lng->txt("tst_stat_result_qworkedthrough");
                        $char++;
                }
                if ($eval_statistical_settings["pworkedthrough"]) {
                        array_push($titlerow, $char);
                        $legend[$char] = $this->lng->txt("tst_stat_result_pworkedthrough");
                        $char++;
                }
                if ($eval_statistical_settings["timeofwork"]) {
                        array_push($titlerow, $char);
                        $legend[$char] = $this->lng->txt("tst_stat_result_timeofwork");
                        $char++;
                }
                if ($eval_statistical_settings["atimeofwork"]) {
                        array_push($titlerow, $char);
                        $legend[$char] = $this->lng->txt("tst_stat_result_atimeofwork");
                        $char++;
                }
                if ($eval_statistical_settings["firstvisit"]) {
                        array_push($titlerow, $char);
                        $legend[$char] = $this->lng->txt("tst_stat_result_firstvisit");
                        $char++;
                }
                if ($eval_statistical_settings["lastvisit"]) {
                        array_push($titlerow, $char);
                        $legend[$char] = $this->lng->txt("tst_stat_result_lastvisit");
                        $char++;
                }
                if ($eval_statistical_settings["resultspoints"]) {
                        array_push($titlerow, $char);
                        $legend[$char] = $this->lng->txt("tst_stat_result_resultspoints");
                        $char++;
                }
                if ($eval_statistical_settings["resultsmarks"]) {
                        array_push($titlerow, $char);
                        $legend[$char] = $this->lng->txt("tst_stat_result_resultsmarks");
                        $char++;
                        
                        if ($this->object->ects_output)
                        {
                                array_push($titlerow, $char);
                                $legend[$char] = $this->lng->txt("ects_grade");
                                $char++;
                        }
                }
                if ($eval_statistical_settings["distancemedian"]) {
                        array_push($titlerow, $char);
                        $legend[$char] = $this->lng->txt("tst_stat_result_mark_median");
                        $char++;
                        array_push($titlerow, $char);
                        $legend[$char] = $this->lng->txt("tst_stat_result_rank_participant");
                        $char++;
                        array_push($titlerow, $char);
                        $legend[$char] = $this->lng->txt("tst_stat_result_rank_median");
                        $char++;
                        array_push($titlerow, $char);
                        $legend[$char] = $this->lng->txt("tst_stat_result_total_participants");
                        $char++;
                        array_push($titlerow, $char);
                        $legend[$char] = $this->lng->txt("tst_stat_result_median");
                        $char++;
                }
                
                $titlerow_without_questions = $titlerow;
                if (!$this->object->isRandomTest())
                {
                        $qtitles =& $this->object->getQuestionTitles();
                        $i = 1;
                        foreach ($qtitles as $title)
                        {
                                array_push($titlerow, $this->lng->txt("question_short") . " " . $i);
                                $legendquestions[$i] = $title;
                                $legend[$this->lng->txt("question_short") . " " . $i] = $i;
                                $i++;
                        }
                }
                else
                {
                        for ($i = 1; $i <= $this->object->getQuestionCount(); $i++)
                        {
                                array_push($titlerow, "&nbsp;");
                        }
                }
                $total_users =& $this->object->evalTotalPersonsArray();
                $selected_users = array();
                if ($all_users == 1) {
                        $selected_users = $total_users;
                } else {
                        $selected_users =& $this->object->getEvaluationUsers($ilUser->id);
                        $selected_groups =& $this->object->getEvaluationGroups($ilUser->id);
                        include_once("./classes/class.ilObjGroup.php");
                        foreach ($selected_groups as $group_id)
                        {
                                $grp = new ilObjGroup($group_id, true);
                                $members = $grp->getGroupMemberIds();
                                foreach ($members as $member_id)
                                {
                                        if (array_key_exists($member_id, $total_users))
                                        {
                                                $usr = new ilObjUser($member_id); 
                                                $selected_users[$member_id] = trim($usr->firstname . " " . $usr->lastname);
                                        }
                                }
                        }
                }
//                      $ilBench->stop("Test_Statistical_evaluation", "getAllParticipants");
                $row = 0;
                $question_legend = false;
                $question_stat = array();
                $evaluation_array = array();
                foreach ($total_users as $key => $value) {
                        // receive array with statistical information on the test for a specific user
//                              $ilBench->start("Test_Statistical_evaluation", "this->object->evalStatistical($key)");
                        $stat_eval =& $this->object->evalStatistical($key);
                        foreach ($stat_eval as $sindex => $sarray)
                        {
                                if (preg_match("/\d+/", $sindex))
                                {
                                        $qt = $sarray["title"];
                                        $qt = preg_replace("/<.*?>/", "", $qt);
                                        if (!array_key_exists($sarray["qid"], $question_stat))
                                        {
                                                $question_stat[$sarray["qid"]] = array("max" => 0, "reached" => 0, "title" => $qt);
                                        }
                                        $question_stat[$sarray["qid"]]["single_max"] = $sarray["max"];
                                        $question_stat[$sarray["qid"]]["max"] += $sarray["max"];
                                        $question_stat[$sarray["qid"]]["reached"] += $sarray["reached"];
                                }
                        }
//                              $ilBench->stop("Test_Statistical_evaluation", "this->object->evalStatistical($key)");
                        $evaluation_array[$key] = $stat_eval;
                }

                include_once "./classes/class.ilStatistics.php";
                // calculate the median
                $median_array = array();
                foreach ($evaluation_array as $key => $value)
                {
                        array_push($median_array, $value["resultspoints"]);
                }
                //$median_array =& $this->object->getTotalPointsArray();
                $statistics = new ilStatistics();
                $statistics->setData($median_array);
                $median = $statistics->median();
//                      $ilBench->stop("Test_Statistical_evaluation", "calculate all statistical data");
//                      $ilBench->save();
                $evalcounter = 1;
                $question_titles = array();
                $question_title_counter = 1;
                $eval_complete = array();
                foreach ($selected_users as $key => $name)
                {
                        $stat_eval = $evaluation_array[$key];
                        
                        $titlerow_user = array();
                        if ($this->object->isRandomTest())
                        {
                                $this->object->loadQuestions($key);
                                $titlerow_user = $titlerow_without_questions;
                                $i = 1;
                                foreach ($stat_eval as $key1 => $value1)
                                {
                                        if (preg_match("/\d+/", $key1))
                                        {
                                                $qt = $value1["title"];
                                                $qt = preg_replace("/<.*?>/", "", $qt);
/*                                              $arraykey = array_search($qt, $legend);
                                                if (!$arraykey)
                                                {
                                                        array_push($titlerow_user, $this->lng->txt("question_short") . " " . $question_title_counter);
                                                        $legend[$this->lng->txt("question_short") . " " . $question_title_counter] = $qt;
                                                        $question_title_counter++;
                                                }
                                                else
                                                {
                                                        array_push($titlerow_user, $arraykey);
                                                }*/
                                                if (!array_key_exists($value1["qid"], $legendquestions))
                                                {
                                                        array_push($titlerow_user, $this->lng->txt("question_short") . " " . $question_title_counter);
                                                        $legend[$this->lng->txt("question_short") . " " . $question_title_counter] = $value1["qid"];
                                                        $legendquestions[$value1["qid"]] = $qt;
                                                        $question_title_counter++;
                                                }
                                                else
                                                {
                                                        $arraykey = array_search($value1["qid"], $legend);
                                                        array_push($titlerow_user, $arraykey);
                                                }
                                        }
                                }
                        }

                        $evalrow = array();
                        $username = $evalcounter++; 
                        if ($this->object->getTestType() != TYPE_SELF_ASSESSMENT)
                        {
                                $username = $selected_users[$key];
                        }
                        array_push($evalrow, array(
                                "html" => $username,
                                "xls"  => $username,
                                "csv"  => $username
                        ));
                        if ($eval_statistical_settings["qworkedthrough"]) {
                                array_push($evalrow, array(
                                        "html" => $stat_eval["qworkedthrough"],
                                        "xls"  => $stat_eval["qworkedthrough"],
                                        "csv"  => $stat_eval["qworkedthrough"]
                                ));
                        }
                        if ($eval_statistical_settings["pworkedthrough"]) {
                                array_push($evalrow, array(
                                        "html" => sprintf("%2.2f", $stat_eval["pworkedthrough"] * 100.0) . " %",
                                        "xls"  => $stat_eval["pworkedthrough"],
                                        "csv"  => $stat_eval["pworkedthrough"],
                                        "format" => "%"
                                ));
                        }
                        if ($eval_statistical_settings["timeofwork"]) 
                        {
                                $time = $stat_eval["timeofwork"];
                                $time_seconds = $time;
                                $time_hours    = floor($time_seconds/3600);
                                $time_seconds -= $time_hours   * 3600;
                                $time_minutes  = floor($time_seconds/60);
                                $time_seconds -= $time_minutes * 60;
                                array_push($evalrow, array(
                                        "html" => sprintf("%02d:%02d:%02d", $time_hours, $time_minutes, $time_seconds),
                                        "xls"  => sprintf("%02d:%02d:%02d", $time_hours, $time_minutes, $time_seconds),
                                        "csv"  => sprintf("%02d:%02d:%02d", $time_hours, $time_minutes, $time_seconds)
                                ));
                        }
                        if ($eval_statistical_settings["atimeofwork"]) {
                                $time = $stat_eval["atimeofwork"];
                                $time_seconds = $time;
                                $time_hours    = floor($time_seconds/3600);
                                $time_seconds -= $time_hours   * 3600;
                                $time_minutes  = floor($time_seconds/60);
                                $time_seconds -= $time_minutes * 60;
                                array_push($evalrow, array(
                                        "html" => sprintf("%02d:%02d:%02d", $time_hours, $time_minutes, $time_seconds),
                                        "xls"  => sprintf("%02d:%02d:%02d", $time_hours, $time_minutes, $time_seconds),
                                        "csv"  => sprintf("%02d:%02d:%02d", $time_hours, $time_minutes, $time_seconds)
                                ));
                        }
                        if ($eval_statistical_settings["firstvisit"]) {
                                array_push($evalrow, array(
                                        "html" => date($this->lng->text["lang_dateformat"] . " " . $this->lng->text["lang_timeformat"], mktime($stat_eval["firstvisit"]["hours"], $stat_eval["firstvisit"]["minutes"], $stat_eval["firstvisit"]["seconds"], $stat_eval["firstvisit"]["mon"], $stat_eval["firstvisit"]["mday"], $stat_eval["firstvisit"]["year"])),
                                        "xls"  => ilUtil::excelTime($stat_eval["firstvisit"]["year"],$stat_eval["firstvisit"]["mon"],$stat_eval["firstvisit"]["mday"],$stat_eval["firstvisit"]["hours"],$stat_eval["firstvisit"]["minutes"],$stat_eval["firstvisit"]["seconds"]),
                                        "csv"  => date($this->lng->text["lang_dateformat"] . " " . $this->lng->text["lang_timeformat"], mktime($stat_eval["firstvisit"]["hours"], $stat_eval["firstvisit"]["minutes"], $stat_eval["firstvisit"]["seconds"], $stat_eval["firstvisit"]["mon"], $stat_eval["firstvisit"]["mday"], $stat_eval["firstvisit"]["year"])),
                                        "format" => "t"
                                ));
                        }
                        if ($eval_statistical_settings["lastvisit"]) {
                                array_push($evalrow, array(
                                        "html" => date($this->lng->text["lang_dateformat"] . " " . $this->lng->text["lang_timeformat"], mktime($stat_eval["lastvisit"]["hours"], $stat_eval["lastvisit"]["minutes"], $stat_eval["lastvisit"]["seconds"], $stat_eval["lastvisit"]["mon"], $stat_eval["lastvisit"]["mday"], $stat_eval["lastvisit"]["year"])),
                                        "xls"  => ilUtil::excelTime($stat_eval["lastvisit"]["year"],$stat_eval["lastvisit"]["mon"],$stat_eval["lastvisit"]["mday"],$stat_eval["lastvisit"]["hours"],$stat_eval["lastvisit"]["minutes"],$stat_eval["lastvisit"]["seconds"]),
                                        "csv"  => date($this->lng->text["lang_dateformat"] . " " . $this->lng->text["lang_timeformat"], mktime($stat_eval["lastvisit"]["hours"], $stat_eval["lastvisit"]["minutes"], $stat_eval["lastvisit"]["seconds"], $stat_eval["lastvisit"]["mon"], $stat_eval["lastvisit"]["mday"], $stat_eval["lastvisit"]["year"])),
                                        "format" => "t"
                                ));
                        }
                        if ($eval_statistical_settings["resultspoints"]) {
                                array_push($evalrow, array(
                                        "html" => $stat_eval["resultspoints"]." ".strtolower($this->lng->txt("of"))." ". $stat_eval["maxpoints"],
                                        "xls"  => $stat_eval["resultspoints"],
                                        "csv"  => $stat_eval["resultspoints"]
                                ));
                        }
                        if ($eval_statistical_settings["resultsmarks"]) {
                                array_push($evalrow, array(
                                        "html" => $stat_eval["resultsmarks"],
                                        "xls"  => $stat_eval["resultsmarks"],
                                        "csv"  => $stat_eval["resultsmarks"]
                                ));

                                if ($this->object->ects_output)
                                {
                                        $mark_ects = $this->object->getECTSGrade($stat_eval["resultspoints"],$stat_eval["maxpoints"]);
                                        array_push($evalrow, array(
                                                "html" => $mark_ects,
                                                "xls"  => $mark_ects,
                                                "csv"  => $mark_ects
                                        ));
                                }
                        }
                        
                        if ($eval_statistical_settings["distancemedian"]) {
                                if ($stat_eval["maxpoints"] == 0)
                                {
                                        $pct = 0;
                                }
                                else
                                {
                                        $pct = ($median / $stat_eval["maxpoints"]) * 100.0;
                                }
                                $mark = $this->object->mark_schema->get_matching_mark($pct);
                                $mark_short_name = "";
                                if ($mark)
                                {
                                        $mark_short_name = $mark->get_short_name();
                                }
                                array_push($evalrow, array(
                                        "html" => $mark_short_name,
                                        "xls"  => $mark_short_name,
                                        "csv"  => $mark_short_name
                                ));
                                $rank_participant = $statistics->rank($stat_eval["resultspoints"]);
                                array_push($evalrow, array(
                                        "html" => $rank_participant,
                                        "xls"  => $rank_participant,
                                        "csv"  => $rank_participant
                                ));
                                $rank_median = $statistics->rank_median();
                                array_push($evalrow, array(
                                        "html" => $rank_median,
                                        "xls"  => $rank_median,
                                        "csv"  => $rank_median
                                ));
                                $total_participants = count($median_array);
                                array_push($evalrow, array(
                                        "html" => $total_participants,
                                        "xls"  => $total_participants,
                                        "csv"  => $total_participants
                                ));
                                array_push($evalrow, array(
                                        "html" => $median,
                                        "xls"  => $median,
                                        "csv"  => $median
                                ));
                        }
                        
                        for ($i = 1; $i <= $this->object->getQuestionCount(); $i++)
                        {
                                $qshort = "";
                                $qt = "";
                                if ($this->object->isRandomTest())
                                {
                                        $qt = $stat_eval[$i-1]["title"];
                                        $qt = preg_replace("/<.*?>/", "", $qt);
                                        $arrkey = array_search($stat_eval[$i-1]["qid"], $legend);
                                        if ($arrkey)
                                        {
                                                $qshort = "<span title=\"" . ilUtil::prepareFormOutput($qt) . "\">" . $arrkey . "</span>: ";
                                        }
                                }

                                $htmloutput = "";
                                if ($stat_eval[$i-1]["type"] == "qt_text")
                                {
                                        // Text question
                                        $name = $key."_".$stat_eval[$i-1]["qid"]."_".$stat_eval[$i-1]["max"];
                                        $htmloutput = $qshort . "<input type=\"text\" name=\"".$name."\" size=\"3\" value=\"".$stat_eval[$i-1]["reached"]."\" />".strtolower($this->lng->txt("of"))." ". $stat_eval[$i-1]["max"];
                                        // Solution
                                        $htmloutput .= " [<a href=\"".$this->ctrl->getLinkTargetByClass(get_class($this), "evaluationDetail") . "&userdetail=$key&answer=".$stat_eval[$i-1]["qid"]."\" target=\"popup\" onclick=\"";
                                        $htmloutput .= "window.open('', 'popup', 'width=600, height=200, scrollbars=yes, toolbar=no, status=no, resizable=yes, menubar=no, location=no, directories=no')";
                                        $htmloutput .= "\">".$this->lng->txt("tst_eval_show_answer")."</a>]";
                                        $textanswers++;
                                }
                                        else
                                {
                                        $htmloutput = $qshort . $stat_eval[$i-1]["reached"] . " " . strtolower($this->lng->txt("of")) . " " .  $stat_eval[$i-1]["max"];
                                }

                                array_push($evalrow, array(
                                        "html" => $htmloutput,
                                        "xls"  => $stat_eval[$i-1]["reached"],
                                        "csv"  => $stat_eval[$i-1]["reached"]
                                ));
                        }
                        array_push($eval_complete, array("title" => $titlerow_user, "data" => $evalrow));
                }

                $noqcount = count($titlerow_without_questions);
                if ($export)
                {
                        $testname = preg_replace("/\s/", "_", $this->object->getTitle());
                        switch ($_POST["export_type"])
                        {
                                case TYPE_XLS_PC:
                                case TYPE_XLS_MAC:
                                        // Creating a workbook
                                        $result = @include_once 'Spreadsheet/Excel/Writer.php';
                                        if (!$result)
                                        {
                                                include_once './classes/Spreadsheet/Excel/Writer.php';
                                        }
                                        $workbook = new Spreadsheet_Excel_Writer();
        
                                        // sending HTTP headers
                                        $workbook->send("$testname.xls");
        
                                        // Creating a worksheet
                                        $format_bold =& $workbook->addFormat();
                                        $format_bold->setBold();
                                        $format_percent =& $workbook->addFormat();
                                        $format_percent->setNumFormat("0.00%");
                                        $format_datetime =& $workbook->addFormat();
                                        $format_datetime->setNumFormat("DD/MM/YYYY hh:mm:ss");
                                        $format_title =& $workbook->addFormat();
                                        $format_title->setBold();
                                        $format_title->setColor('black');
                                        $format_title->setPattern(1);
                                        $format_title->setFgColor('silver');
                                        $worksheet =& $workbook->addWorksheet();
                                        $row = 0;
                                        $col = 0;
                                        include_once ("./classes/class.ilExcelUtils.php");
                                        if (!$this->object->isRandomTest())
                                        {
                                                foreach ($titlerow as $title)
                                                {
                                                        if (preg_match("/\d+/", $title))
                                                        {
                                                                $worksheet->write($row, $col, ilExcelUtils::_convert_text($legendquestions[$legend[$title]], $_POST["export_type"]), $format_title);
                                                        }
                                                        else if (strlen($title) == 1)
                                                        {
                                                                $worksheet->write($row, $col, ilExcelUtils::_convert_text($legend[$title], $_POST["export_type"]), $format_title);
                                                        }
                                                        else
                                                        {
                                                                $worksheet->write($row, $col, ilExcelUtils::_convert_text($title, $_POST["export_type"]), $format_title);
                                                        }
                                                        $col++;
                                                }
                                                $row++;
                                        }
                                        foreach ($eval_complete as $evalrow)
                                        {
                                                $col = 0;
                                                if ($this->object->isRandomTest())
                                                {
                                                        foreach ($evalrow["title"] as $key => $value)
                                                        {
                                                                if ($key == 0)
                                                                {
                                                                        $worksheet->write($row, $col, ilExcelUtils::_convert_text($value, $_POST["export_type"]), $format_title);
                                                                }
                                                                else
                                                                {
                                                                        if (preg_match("/\d+/", $value))
                                                                        {
                                                                                $worksheet->write($row, $col, ilExcelUtils::_convert_text($legendquestions[$legend[$value]], $_POST["export_type"]), $format_title);
                                                                        }
                                                                        else
                                                                        {
                                                                                $worksheet->write($row, $col, ilExcelUtils::_convert_text($legend[$value], $_POST["export_type"]), $format_title);
                                                                        }
                                                                }
                                                                $col++;
                                                        }
                                                        $row++;
                                                }
                                                $col = 0;
                                                foreach ($evalrow["data"] as $key => $value)
                                                {
                                                        switch ($value["format"])
                                                        {
                                                                case "%":
                                                                        $worksheet->write($row, $col, $value["xls"], $format_percent);
                                                                        break;
                                                                case "t":
                                                                        $worksheet->write($row, $col, $value["xls"], $format_datetime);
                                                                        break;
                                                                default:
                                                                        $worksheet->write($row, $col, ilExcelUtils::_convert_text($value["xls"], $_POST["export_type"]));
                                                                        break;
                                                        }
                                                        $col++;
                                                }
                                                $row++;
                                        }
                                        $workbook->close();
                                        exit;
                                case TYPE_SPSS:
                                        $csv = "";
                                        $separator = ";";
                                        if (!$this->object->isRandomTest())
                                        {
                                                $titlerow =& $this->object->processCSVRow($titlerow, TRUE, $separator);
                                                $csv .= join($titlerow, $separator) . "\n";
                                        }
                                        foreach ($eval_complete as $evalrow)
                                        {
                                                $csvrow = array();
                                                foreach ($evalrow["data"] as $dataarray)
                                                {
                                                        array_push($csvrow, $dataarray["csv"]);
                                                }
                                                if ($this->object->isRandomTest())
                                                {
                                                        $evalrow["title"] =& $this->object->processCSVRow($evalrow["title"], TRUE, $separator);
                                                        $csv .= join($evalrow["title"], $separator) . "\n";
                                                }
                                                $csvarr = array();
                                                $evalrow["data"] =& $this->object->processCSVRow($csvrow, TRUE, $separator);
                                                $csv .= join($evalrow["data"], $separator) . "\n";
                                        }
                                        ilUtil::deliverData($csv, "$testname.csv");
                                        break;
                        }
                        exit;
                }
                if ($print)
                {
                        $this->tpl = new ilTemplate("./assessment/templates/default/tpl.il_as_tst_eval_statistical_evaluation_preview.html", true, true);
                }
                else
                {
                        $this->tpl->addBlockFile("ADM_CONTENT", "adm_content", "tpl.il_as_tst_eval_statistical_evaluation.html", true);
                }
                $color_class = array("tblrow1", "tblrow2");
                foreach ($legend as $short => $long)
                {
                        $this->tpl->setCurrentBlock("legendrow");
                        $this->tpl->setVariable("TXT_SYMBOL", $short);
                        if (preg_match("/\d+/", $short))
                        {
                                $this->tpl->setVariable("TXT_MEANING", $legendquestions[$long]);
                        }
                        else
                        {
                                $this->tpl->setVariable("TXT_MEANING", $long);
                        }
                        $this->tpl->parseCurrentBlock();
                }
                $this->tpl->setCurrentBlock("legend");
                $this->tpl->setVariable("TXT_LEGEND", $this->lng->txt("legend"));
                $this->tpl->setVariable("TXT_LEGEND_LINK", $this->lng->txt("eval_legend_link"));
                $this->tpl->setVariable("TXT_SYMBOL", $this->lng->txt("symbol"));
                $this->tpl->setVariable("TXT_MEANING", $this->lng->txt("meaning"));
                $this->tpl->parseCurrentBlock();

                $counter = 0;
                foreach ($question_stat as $title => $values)
                {
                        $this->tpl->setCurrentBlock("meanrow");
                        $this->tpl->setVariable("TXT_QUESTION", ilUtil::prepareFormOutput($values["title"]));
                        $percent = 0;
                        if ($values["max"] > 0)
                        {
                                $percent = $values["reached"] / $values["max"];
                        }
                        $this->tpl->setVariable("TXT_MEAN", sprintf("%.2f", $values["single_max"]*$percent) . " " . strtolower($this->lng->txt("of")) . " " . sprintf("%.2f", $values["single_max"]) . " (" . sprintf("%.2f", $percent*100) . " %)");
                        $this->tpl->setVariable("COLOR_CLASS", $color_class[$counter % 2]);
                        $counter++;
                        $this->tpl->parseCurrentBlock();
                }
                $this->tpl->setCurrentBlock("question_mean_points");
                $this->tpl->setVariable("TXT_AVERAGE_POINTS", $this->lng->txt("average_reached_points"));
                $this->tpl->setVariable("TXT_QUESTION", $this->lng->txt("question_title"));
                $this->tpl->setVariable("TXT_MEAN", $this->lng->txt("average_reached_points"));
                $this->tpl->parseCurrentBlock();
                
                $noq = $noqcount;               
                foreach ($titlerow as $title)
                {
                        if ($noq > 0)
                        {
                                $this->tpl->setCurrentBlock("titlecol");
                                $this->tpl->setVariable("TXT_TITLE", "<div title=\"" . ilUtil::prepareFormOutput($legendquestions[$legend[$title]]) . "\">" . $title . "</div>");
                                $this->tpl->parseCurrentBlock();
                                if ($noq == $noqcount)
                                {
                                        $this->tpl->setCurrentBlock("questions_titlecol");
                                        $this->tpl->setVariable("TXT_TITLE", $title);
                                        $this->tpl->parseCurrentBlock();
                                }
                                $noq--;
                        }
                        else
                        {
                                $this->tpl->setCurrentBlock("questions_titlecol");
                                $this->tpl->setVariable("TXT_TITLE", "<div title=\"" . $legendquestions[$legend[$title]] . "\">" . $title . "</div>");
                                $this->tpl->parseCurrentBlock();
                        }
                }
                $counter = 0;
                foreach ($eval_complete as $row)
                {
                        $noq = $noqcount;
                        foreach ($row["data"] as $key => $value)
                        {
                                if ($noq > 0)
                                {
                                        $this->tpl->setCurrentBlock("datacol");
                                        $this->tpl->setVariable("COLOR_CLASS", $color_class[$counter % 2]);
                                        $this->tpl->setVariable("TXT_DATA", $value["html"]);
                                        $this->tpl->parseCurrentBlock();
                                        if ($noq == $noqcount)
                                        {
                                                $this->tpl->setCurrentBlock("questions_datacol");
                                                $this->tpl->setVariable("COLOR_CLASS", $color_class[$counter % 2]);
                                                $this->tpl->setVariable("TXT_DATA", $value["html"]);
                                                $this->tpl->parseCurrentBlock();
                                        }
                                        $noq--;
                                }
                                else
                                {
                                        $this->tpl->setCurrentBlock("questions_datacol");
                                        $this->tpl->setVariable("COLOR_CLASS", $color_class[$counter % 2]);
                                        $this->tpl->setVariable("TXT_DATA", $value["html"]);
                                        $this->tpl->parseCurrentBlock();
                                }
                        }
                        $this->tpl->setCurrentBlock("row");
                        $this->tpl->setVariable("COLOR_CLASS", $color_class[$counter % 2]);
                        $this->tpl->parseCurrentBlock();
                        $this->tpl->setCurrentBlock("questions_row");
                        $this->tpl->setVariable("COLOR_CLASS", $color_class[$counter % 2]);
                        $this->tpl->parseCurrentBlock();
                        $counter++;
                }

                if ($textanswers)
                {
                        $this->tpl->setCurrentBlock("questions_output_button");
                        $this->tpl->setVariable("BUTTON_SAVE", $this->lng->txt("save_text_answer_points"));
                        $this->tpl->setVariable("BTN_COMMAND", $this->ctrl->getCmd());
                        $this->tpl->parseCurrentBlock();
                }
                
                $this->tpl->setCurrentBlock("questions_output");
                $this->tpl->setVariable("TXT_QUESTIONS",  $this->lng->txt("ass_questions"));
                $this->tpl->setVariable("FORM_ACTION_RESULTS", $this->ctrl->getFormAction($this));
                $this->tpl->parseCurrentBlock();

                $this->tpl->setCurrentBlock("export_btn");
                $this->tpl->setVariable("EXPORT_DATA", $this->lng->txt("exp_eval_data"));
                $this->tpl->setVariable("TEXT_EXCEL", $this->lng->txt("exp_type_excel"));
                $this->tpl->setVariable("TEXT_EXCEL_MAC", $this->lng->txt("exp_type_excel_mac"));
                $this->tpl->setVariable("TEXT_CSV", $this->lng->txt("exp_type_spss"));
                $this->tpl->setVariable("BTN_EXPORT", $this->lng->txt("export"));
                $this->tpl->setVariable("BTN_PRINT", $this->lng->txt("print"));
                $this->tpl->setVariable("BTN_COMMAND", $this->ctrl->getCmd());
                $this->tpl->setVariable("FORM_ACTION", $this->ctrl->getFormAction($this));
                $this->tpl->parseCurrentBlock();
                
                $this->tpl->setCurrentBlock("adm_content");
                $this->tpl->setVariable("TXT_STATISTICAL_DATA", $this->lng->txt("statistical_data"));
                $this->tpl->parseCurrentBlock();
                if ($print)
                {
                        $this->tpl->setCurrentBlock("__global__");
                        $this->tpl->setVariable("TXT_STATISTICAL_EVALUATION", $this->lng->txt("tst_statistical_evaluation") . " " . strtolower($this->lng->txt("of")) . " &quot;" . ilUtil::prepareFormOutput($this->object->getTitle()) . "&quot;");
                        $this->tpl->setVariable("PRINT_CSS", "./templates/default/print.css");
                        $this->tpl->setVariable("PRINT_TYPE", "summary");
                        $this->tpl->show();
                        exit;
                }
        }

Here is the call graph for this function:

Here is the caller graph for this function:

ilObjTestGUI::evalStatSelectedObject ( search = 0  ) 

Creates the ouput of the selected users/groups for the test evaluation.

Creates the ouput of the selected users/groups for the test evaluation

public

Definition at line 3571 of file class.ilObjTestGUI.php.

References $_POST, $ilUser, outEvalSearchResultTable(), outStatSelectedSearchResults(), and setEvaluationSettingsTabs().

Referenced by addFoundGroupsToEvalObject(), addFoundUsersToEvalObject(), removeSelectedGroupObject(), removeSelectedUserObject(), and searchForEvaluationObject().

        {
                global $ilUser;
                
                $this->ctrl->setCmd("evalStatSelected");
                $this->setEvaluationSettingsTabs();
                $this->tpl->addBlockFile("ADM_CONTENT", "adm_content", "tpl.il_as_tst_eval_statistical_evaluation_selection.html", true);
                if ($search)
                {
                        $this->outStatSelectedSearchResults();
                }
                $this->tpl->setCurrentBlock("userselection");
                $this->tpl->setVariable("SEARCH_USERSELECTION", $this->lng->txt("eval_search_userselection"));
                $this->tpl->setVariable("SEARCH_TERM", $this->lng->txt("eval_search_term"));
                $this->tpl->setVariable("SEARCH_FOR", $this->lng->txt("search_for"));
                $this->tpl->setVariable("SEARCH_USERS", $this->lng->txt("eval_search_users"));
                $this->tpl->setVariable("SEARCH_GROUPS", $this->lng->txt("eval_search_groups"));
                $this->tpl->setVariable("TEXT_CONCATENATION", $this->lng->txt("eval_concatenation"));
                $this->tpl->setVariable("TEXT_AND", $this->lng->txt("and"));
                $this->tpl->setVariable("TEXT_OR", $this->lng->txt("or"));
                $this->tpl->setVariable("VALUE_SEARCH_TERM", $_POST["search_term"]);
                if (is_array($_POST["search_for"]))
                {
                        if (in_array("usr", $_POST["search_for"]))
                        {
                                $this->tpl->setVariable("CHECKED_USERS", " checked=\"checked\"");
                        }
                        if (in_array("grp", $_POST["search_for"]))
                        {
                                $this->tpl->setVariable("CHECKED_GROUPS", " checked=\"checked\"");
                        }
                }
                if (strcmp($_POST["concatenation"], "and") == 0)
                {
                        $this->tpl->setVariable("CHECKED_AND", " checked=\"checked\"");
                }
                else if (strcmp($_POST["concatenation"], "or") == 0)
                {
                        $this->tpl->setVariable("CHECKED_OR", " checked=\"checked\"");
                }
                $this->tpl->setVariable("SEARCH", $this->lng->txt("search"));
                $this->tpl->parseCurrentBlock();

                // output of alread found users and groups
                $eval_users = $this->object->getEvaluationUsers($ilUser->id);
                $eval_groups = $this->object->getEvaluationGroups($ilUser->id);
                $buttons = array("remove");
                if (count($eval_users))
                {
                        $this->outEvalSearchResultTable("usr", $eval_users, "selected_user_result", "selected_user_row", $this->lng->txt("eval_found_selected_users"), $buttons);
                }
                if (count($eval_groups))
                {
                        $this->outEvalSearchResultTable("grp", $eval_groups, "selected_group_result", "selected_group_row", $this->lng->txt("eval_found_selected_groups"), $buttons);
                }

                $this->tpl->setCurrentBlock("adm_content");
                $this->tpl->setVariable("CMD_EVAL", "evalSelectedUsers");
                $this->tpl->setVariable("TXT_STAT_USERS_INTRO", $this->lng->txt("tst_stat_users_intro"));
                $this->tpl->setVariable("TXT_STAT_ALL_USERS", $this->lng->txt("tst_stat_selected_users"));
                $this->tpl->setVariable("FORM_ACTION", $this->ctrl->getFormAction($this));
                $this->tpl->setVariable("TXT_QWORKEDTHROUGH", $this->lng->txt("tst_stat_result_qworkedthrough"));
                $this->tpl->setVariable("TXT_PWORKEDTHROUGH", $this->lng->txt("tst_stat_result_pworkedthrough"));
                $this->tpl->setVariable("TXT_TIMEOFWORK", $this->lng->txt("tst_stat_result_timeofwork"));
                $this->tpl->setVariable("TXT_ATIMEOFWORK", $this->lng->txt("tst_stat_result_atimeofwork"));
                $this->tpl->setVariable("TXT_FIRSTVISIT", $this->lng->txt("tst_stat_result_firstvisit"));
                $this->tpl->setVariable("TXT_LASTVISIT", $this->lng->txt("tst_stat_result_lastvisit"));
                $this->tpl->setVariable("TXT_RESULTSPOINTS", $this->lng->txt("tst_stat_result_resultspoints"));
                $this->tpl->setVariable("TXT_RESULTSMARKS", $this->lng->txt("tst_stat_result_resultsmarks"));
                $this->tpl->setVariable("TXT_DISTANCEMEDIAN", $this->lng->txt("tst_stat_result_distancemedian"));
                $this->tpl->setVariable("TXT_SPECIFICATION", $this->lng->txt("tst_stat_result_specification"));
                $user_settings = $this->object->evalLoadStatisticalSettings($ilUser->id);
                foreach ($user_settings as $key => $value) {
                        if ($value == 1) {
                                $user_settings[$key] = " checked=\"checked\"";
                        } else {
                                $user_settings[$key] = "";
                        }
                }
                $this->tpl->setVariable("CHECKED_QWORKEDTHROUGH", $user_settings["qworkedthrough"]);
                $this->tpl->setVariable("CHECKED_PWORKEDTHROUGH", $user_settings["pworkedthrough"]);
                $this->tpl->setVariable("CHECKED_TIMEOFWORK", $user_settings["timeofwork"]);
                $this->tpl->setVariable("CHECKED_ATIMEOFWORK", $user_settings["atimeofwork"]);
                $this->tpl->setVariable("CHECKED_FIRSTVISIT", $user_settings["firstvisit"]);
                $this->tpl->setVariable("CHECKED_LASTVISIT", $user_settings["lastvisit"]);
                $this->tpl->setVariable("CHECKED_RESULTSPOINTS", $user_settings["resultspoints"]);
                $this->tpl->setVariable("CHECKED_RESULTSMARKS", $user_settings["resultsmarks"]);
                $this->tpl->setVariable("CHECKED_DISTANCEMEDIAN", $user_settings["distancemedian"]);
                $this->tpl->setVariable("TXT_STATISTICAL_EVALUATION", $this->lng->txt("tst_statistical_evaluation"));
                $this->tpl->parseCurrentBlock();
        }

Here is the call graph for this function:

Here is the caller graph for this function:

ilObjTestGUI::evaluationDetailObject (  ) 

Creates the output of a users text answer.

Creates the output of a users text answer

public

Definition at line 3744 of file class.ilObjTestGUI.php.

References $_GET, $user, and ilUtil::prepareFormOutput().

        {
                $answertext = $this->object->getTextAnswer($_GET["userdetail"], $_GET["answer"]);
                $questiontext = $this->object->getQuestiontext($_GET["answer"]);
                $this->tpl = new ilTemplate("./assessment/templates/default/tpl.il_as_tst_eval_user_answer.html", true, true);
                $this->tpl->setVariable("TITLE_USER_ANSWER", $this->lng->txt("tst_eval_user_answer"));
                $this->tpl->setVariable("TEXT_USER", $this->lng->txt("user"));
                $user = new ilObjUser($_GET["userdetail"]);
                $this->tpl->setVariable("TEXT_USERNAME", trim($user->getFirstname() . " " . $user->getLastname()));
                $this->tpl->setVariable("TEXT_QUESTION", $this->lng->txt("question"));
                $this->tpl->setVariable("TEXT_QUESTIONTEXT", $questiontext);
                $this->tpl->setVariable("TEXT_ANSWER", $this->lng->txt("answer"));
                $this->tpl->setVariable("TEXT_USER_ANSWER", str_replace("\n", "<br />", ilUtil::prepareFormOutput($answertext)));
        }

Here is the call graph for this function:

& ilObjTestGUI::executeCommand (  ) 

execute command

Reimplemented from ilObjectGUI.

Definition at line 114 of file class.ilObjTestGUI.php.

References $_GET, $cmd, questionBrowser(), questionsObject(), and ilObjectGUI::setAdminTabs().

        {
                $cmd = $this->ctrl->getCmd("properties");
                $next_class = $this->ctrl->getNextClass($this);
                $this->ctrl->setReturn($this, "properties");

                #echo "<br>nextclass:$next_class:cmd:$cmd:qtype=$q_type";
                switch($next_class)
                {
                        case 'ilmdeditorgui':
                                $this->setAdminTabs();
                                include_once 'Services/MetaData/classes/class.ilMDEditorGUI.php';

                                $md_gui =& new ilMDEditorGUI($this->object->getId(), 0, $this->object->getType());
                                $md_gui->addObserver($this->object,'MDUpdateListener','General');

                                $this->ctrl->forwardCommand($md_gui);
                                break;

                        default:
                                switch ($cmd)
                                {
                                        case "run":
                                        case "eval_a":
                                        case "eval_stat":
                                        case "evalStatSelected":
                                        case "searchForEvaluation":
                                        case "outTestResults":
                                        case "outIntroductionPage":
                                        case "addFoundGroupsToEval":
                                        case "removeSelectedGroup":
                                        case "removeSelectedUser":
                                        case "addFoundUsersToEval":
                                        case "evalSelectedUsers":
                                        case "evalAllUsers":
                                        case "printAnswers":
                                                break;
                                        default:
                                                $this->setAdminTabs();
                                }
                                if ((strcmp($cmd, "properties") == 0) && ($_GET["browse"]))
                                {
                                        $this->questionBrowser();
                                        return;
                                }
                                if ((strcmp($cmd, "properties") == 0) && ($_GET["up"] || $_GET["down"]))
                                {
                                        $this->questionsObject();
                                        return;
                                }
                                $cmd.= "Object";
                                $ret =& $this->$cmd();
                                break;
                }
        }

Here is the call graph for this function:

ilObjTestGUI::executeCreateQuestionObject (  ) 

Called when a new question should be created from a test after confirmation.

Called when a new question should be created from a test after confirmation

public

Definition at line 1990 of file class.ilObjTestGUI.php.

References $_GET, $_POST, $_SESSION, createQuestionObject(), createQuestionPool(), exit, ilUtil::redirect(), and sendInfo().

        {
                $qpl_ref_id = $_POST["sel_qpl"];
                if ((strcmp($_POST["txt_qpl"], "") == 0) && (strcmp($qpl_ref_id, "") == 0))
                {
                        sendInfo($this->lng->txt("questionpool_not_entered"));
                        $this->createQuestionObject();
                        return;
                }
                else
                {
                        $_SESSION["test_id"] = $this->object->getRefId();
                        if (strcmp($_POST["txt_qpl"], "") != 0)
                        {
                                // create a new question pool and return the reference id
                                $qpl_ref_id = $this->createQuestionPool($_POST["txt_qpl"]);
                        }
                        ilUtil::redirect("questionpool.php?ref_id=" . $qpl_ref_id . "&cmd=createQuestionForTest&test_ref_id=".$_GET["ref_id"]."&sel_question_types=" . $_POST["sel_question_types"]);
                        exit();
                }
        }

Here is the call graph for this function:

ilObjTestGUI::exportObject (  ) 

Definition at line 255 of file class.ilObjTestGUI.php.

References $_GET, $num, $path, $rbacsystem, $tbl, ilObjectGUI::$tree, ilUtil::getImagePath(), ilObjectGUI::getReturnLocation(), ilUtil::redirect(), sendInfo(), and ilUtil::switchColor().

Referenced by createExportFileObject().

        {
                global $tree;
                global $rbacsystem;

                if ((!$rbacsystem->checkAccess("read", $this->ref_id)) && (!$rbacsystem->checkAccess("write", $this->ref_id))) 
                {
                        // allow only read and write access
                        sendInfo($this->lng->txt("cannot_edit_test"), true);
                        $path = $this->tree->getPathFull($this->object->getRefID());
                        ilUtil::redirect($this->getReturnLocation("cancel","../repository.php?ref_id=" . $path[count($path) - 2]["child"]));
                        return;
                }

                //$this->setTabs();

                //add template for view button
                $this->tpl->addBlockfile("BUTTONS", "buttons", "tpl.buttons.html");

                // create export file button
                $this->tpl->setCurrentBlock("btn_cell");
                $this->tpl->setVariable("BTN_LINK", "test.php?ref_id=".$_GET["ref_id"]."&cmd=createExportFile&mode=xml");
                $this->tpl->setVariable("BTN_TXT", $this->lng->txt("ass_create_export_file"));
                $this->tpl->parseCurrentBlock();
                
                // create export file button
                if ($this->object->isOnlineTest()) {
                        $this->tpl->setCurrentBlock("btn_cell");
                        $this->tpl->setVariable("BTN_LINK", "test.php?ref_id=".$_GET["ref_id"]."&cmd=createExportFile&mode=results");
                        $this->tpl->setVariable("BTN_TXT", $this->lng->txt("ass_create_export_test_results"));
                        $this->tpl->parseCurrentBlock();
                }
                

                // view last export log button
                /*
                if (is_file($this->object->getExportDirectory()."/export.log"))
                {
                        $this->tpl->setCurrentBlock("btn_cell");
                        $this->tpl->setVariable("BTN_LINK", $this->ctrl->getLinkTarget($this, "viewExportLog"));
                        $this->tpl->setVariable("BTN_TXT", $this->lng->txt("cont_view_last_export_log"));
                        $this->tpl->parseCurrentBlock();
                }*/

                $export_dir = $this->object->getExportDirectory();

                $export_files = $this->object->getExportFiles($export_dir);

                // create table
                include_once("classes/class.ilTableGUI.php");
                $tbl = new ilTableGUI();

                // load files templates
                $this->tpl->addBlockfile("ADM_CONTENT", "adm_content", "tpl.table.html");

                // load template for table content data
                $this->tpl->addBlockfile("TBL_CONTENT", "tbl_content", "tpl.export_file_row.html", true);

                $num = 0;

                $this->tpl->setVariable("FORMACTION", $this->ctrl->getFormAction($this));

                $tbl->setTitle($this->lng->txt("ass_export_files"));

                $tbl->setHeaderNames(array("<input type=\"checkbox\" name=\"chb_check_all\" value=\"1\" onclick=\"setCheckboxes('ObjectItems', 'file', document.ObjectItems.chb_check_all.checked);\" />", $this->lng->txt("ass_file"),
                        $this->lng->txt("ass_size"), $this->lng->txt("date") ));

                $tbl->enabled["sort"] = false;
                $tbl->setColumnWidth(array("1%", "49%", "25%", "25%"));

                // control
                $tbl->setOrderColumn($_GET["sort_by"]);
                $tbl->setOrderDirection($_GET["sort_order"]);
                $tbl->setLimit($_GET["limit"]);
                $tbl->setOffset($_GET["offset"]);
                $tbl->setMaxCount($this->maxcount);             // ???


                $this->tpl->setVariable("COLUMN_COUNTS", 4);

                // delete button
                $this->tpl->setVariable("IMG_ARROW", ilUtil::getImagePath("arrow_downright.gif"));
                $this->tpl->setCurrentBlock("tbl_action_btn");
                $this->tpl->setVariable("BTN_NAME", "confirmDeleteExportFile");
                $this->tpl->setVariable("BTN_VALUE", $this->lng->txt("delete"));
                $this->tpl->parseCurrentBlock();

                $this->tpl->setCurrentBlock("tbl_action_btn");
                $this->tpl->setVariable("BTN_NAME", "downloadExportFile");
                $this->tpl->setVariable("BTN_VALUE", $this->lng->txt("download"));
                $this->tpl->parseCurrentBlock();

                // footer
                $tbl->setFooter("tblfooter",$this->lng->txt("previous"),$this->lng->txt("next"));
                //$tbl->disable("footer");

                $tbl->setMaxCount(count($export_files));
                $export_files = array_slice($export_files, $_GET["offset"], $_GET["limit"]);

                $tbl->render();
                if(count($export_files) > 0)
                {
                        $i=0;
                        foreach($export_files as $exp_file)
                        {
                                $this->tpl->setCurrentBlock("tbl_content");
                                $this->tpl->setVariable("TXT_FILENAME", $exp_file);

                                $css_row = ilUtil::switchColor($i++, "tblrow1", "tblrow2");
                                $this->tpl->setVariable("CSS_ROW", $css_row);

                                $this->tpl->setVariable("TXT_SIZE", filesize($export_dir."/".$exp_file));
                                $this->tpl->setVariable("CHECKBOX_ID", $exp_file);

                                $file_arr = explode("__", $exp_file);
                                $this->tpl->setVariable("TXT_DATE", date("Y-m-d H:i:s",$file_arr[0]));

                                $this->tpl->parseCurrentBlock();
                        }
                } //if is_array
                else
                {
                        $this->tpl->setCurrentBlock("notfound");
                        $this->tpl->setVariable("TXT_OBJECT_NOT_FOUND", $this->lng->txt("obj_not_found"));
                        $this->tpl->setVariable("NUM_COLS", 3);
                        $this->tpl->parseCurrentBlock();
                }

                $this->tpl->parseCurrentBlock();
        }

Here is the call graph for this function:

Here is the caller graph for this function:

ilObjTestGUI::filterObject (  ) 

Definition at line 1291 of file class.ilObjTestGUI.php.

References $_GET, $_POST, and questionBrowser().

        {
                $filter_type = $_POST["sel_filter_type"];
                if (!$filter_type)
                {
                        $filter_type = $_GET["sel_filter_type"];
                }
                $filter_question_type = $_POST["sel_question_type"];
                if (!$filter_question_type)
                {
                        $filter_question_type = $_GET["sel_question_type"];
                }
                $filter_questionpool = $_POST["sel_questionpool"];
                if (!$filter_questionpool)
                {
                        $filter_questionpool = $_GET["sel_questionpool"];
                }
                $filter_text = $_POST["filter_text"];
                if (!$filter_text)
                {
                        $filter_text = $_GET["filter_text"];
                }
                $this->questionBrowser($filter_type, $filter_question_type, $filter_questionpool, $filter_text);
        }

Here is the call graph for this function:

ilObjTestGUI::finishTest (  ) 

Definition at line 2820 of file class.ilObjTestGUI.php.

References $_GET, $_SESSION, $ilUser, ilObjectGUI::getReturnLocation(), outTestSummary(), and ilUtil::redirect().

Referenced by outWorkingForm(), and runObject().

        {
                global $ilUser;
                
                // finish test
                if ($_SESSION["tst_next"] != 1)
                {
                        $_SESSION["tst_next"] = 1;
                        if ($this->object->isOnlineTest() && !$this->object->isActiveTestSubmitted($ilUser->getId())) 
                        {
                                $this->outTestSummary();
                                unset($_SESSION["tst_next"]);
                                return;
                        }
                                
                        $this->object->setActiveTestUser(1, "", true);

                        // Update objectives
                        include_once './course/classes/class.ilCourseObjectiveResult.php';

                        $tmp_obj_res =& new ilCourseObjectiveResult($ilUser->getId());
                        $tmp_obj_res->updateResults($this->object->getTestResult($ilUser->getId()));
                        if($_GET['crs_show_result'])
                        {
                                unset($_SESSION["tst_next"]);
                                ilUtil::redirect($this->getReturnLocation("cancel","../repository.php?ref_id=".(int) $_GET['crs_show_result']));
                        }
                        
                        if (!$this->object->canViewResults()) 
                        {
                                unset($_SESSION["tst_next"]);
                                $this->ctrl->redirect($this, "run");
                                //$this->outIntroductionPage($maxprocessingtimereached);
                        }
                        else
                        {                                       
                                unset($_SESSION["tst_next"]);
                                $this->ctrl->redirect($this, "outTestResults");
                                //$this->outTestResults();
                        }
                        unset($_SESSION["tst_next"]);
                }
        }

Here is the call graph for this function:

Here is the caller graph for this function:

ilObjTestGUI::fullscreenObject (  ) 

show fullscreen view

Definition at line 1270 of file class.ilObjTestGUI.php.

References $_GET.

        {
                include_once("content/classes/Pages/class.ilPageObjectGUI.php");
                $page =& new ilPageObject("qpl", $_GET["pg_id"]);
                $page_gui =& new ilPageObjectGUI($page);
                $page_gui->showMediaFullscreen();
                
        }

ilObjTestGUI::getAddParameter (  ) 

Definition at line 247 of file class.ilObjTestGUI.php.

References $_GET.

Referenced by confirmDeleteResults(), confirmSubmitAnswers(), createQuestionObject(), createRandomSelectionObject(), outEvaluationForm(), outIntroductionPage(), outPrinttest(), outPrintUserResults(), outShowAnswersDetails(), outTestResults(), outTestSummary(), outWorkingForm(), printobject(), questionsObject(), randomQuestionsObject(), and randomselectObject().

        {
                return "?ref_id=" . $_GET["ref_id"] . "&cmd=" . $_GET["cmd"] . '&crs_show_result='. (int) $_GET['crs_show_result'];
        }

Here is the caller graph for this function:

ilObjTestGUI::getCallingScript (  ) 

Returns the calling script of the GUI class.

public

Definition at line 175 of file class.ilObjTestGUI.php.

Referenced by confirmDeleteResults(), confirmSubmitAnswers(), outEvaluationForm(), outIntroductionPage(), outPrinttest(), outShowAnswersDetails(), outTestResults(), outTestSummary(), outWorkingForm(), printobject(), questionBrowser(), questionsObject(), and randomQuestionsObject().

        {
                return "test.php";
        }

Here is the caller graph for this function:

ilObjTestGUI::getTabs ( &$  tabs_gui  ) 

adds tabs to tab gui object

Parameters:
object $tabs_gui ilTabsGUI object

Reimplemented from ilObjectGUI.

Definition at line 6533 of file class.ilObjTestGUI.php.

        {
                $tabs_gui->getTargetsByObjectType($this, "tst");

                $tabs_gui->addTarget("meta_data",
                         $this->ctrl->getLinkTargetByClass('ilmdeditorgui',''),
                         "meta_data", get_class($this));
        }

ilObjTestGUI::handleCommands (  ) 

Extracts the results of a posted invitation form.

Extracts the results of a posted invitation form

public

Definition at line 5471 of file class.ilObjTestGUI.php.

References $_POST, $ilUser, $role_id, $roles, $user_id, $users, _printAnswerSheets(), _printResultSheets(), outUserGroupTable(), and sendInfo().

Referenced by participantsObject().

        {
                global $ilUser;

                $message = "";
                
                if (is_array($_POST["invited_users"]))
                {                       
                        if ($_POST["cmd"]["print_answers"]) {
                                $this->_printAnswerSheets($_POST["invited_users"]);
                                return;
                        } elseif ($_POST["cmd"]["print_results"]) {
                                $this->_printResultSheets($_POST["invited_users"]);
                                return;                                 
                        }
                        
                        for ($i = 0; $i < count($_POST["invited_users"]); $i++)
                        {
                                $user_id = $_POST["invited_users"][$i]; 
                                if ($_POST["cmd"]["remove"])
                                        $this->object->disinviteUser($user_id);                         
                        }
                }
                if (is_array($_POST["clientip"])) {
                        foreach ($_POST["clientip"] as $user_id => $client_ip)
                        {
                                if ($_POST["cmd"]["save_client_ip"])
                                        $this->object->setClientIP($user_id, $client_ip);
                        }                       
                }
                
                if ($_POST["cmd"]["add"])
                {
                        // add users 
                        if (is_array($_POST["user_select"]))
                        {
                                $i = 0;
                                foreach ($_POST["user_select"] as $user_id)
                                {                                       
                                        $client_ip = $_POST["client_ip"][$i];
                                        $this->object->inviteUser($user_id, $client_ip);
                                        $i++;                           
                                }
                        }
                        // add groups members
                        if (is_array($_POST["group_select"]))
                        {
                                foreach ($_POST["group_select"] as $group_id)
                                {
                                        $this->object->inviteGroup($group_id);
                                }
                        }
                        // add role members
                        if (is_array($_POST["role_select"]))
                        {
                                foreach ($_POST["role_select"] as $role_id)
                                {                                       
                                        $this->object->inviteRole($role_id);
                                }
                        }
                        
                }

                if ($_POST["cmd"]["search"])
                {
                        if (is_array($_POST["search_for"]))
                        {
                                if (in_array("usr", $_POST["search_for"]) or in_array("grp", $_POST["search_for"]) or in_array("role", $_POST["search_for"]))
                                {                                       
                                        
                                        $search =& new ilSearch($ilUser->id);
                                        $search->setSearchString($_POST["search_term"]);
                                        $search->setCombination($_POST["concatenation"]);
                                        $search->setSearchFor($_POST["search_for"]);
                                        $search->setSearchType("new");
                                        if($search->validate($message))
                                        {
                                                $search->performSearch();
                                        }
                                        if ($message)
                                        {
                                                sendInfo($message);
                                        }
                                        
                                        if(!$search->getNumberOfResults() && $search->getSearchFor())
                                        {
                                                sendInfo($this->lng->txt("search_no_match"));
                                                return;
                                        }
                                        $buttons = array("add");

                                        $invited_users = $this->object->getInvitedUsers();
                                
                                        if ($searchresult = $search->getResultByType("usr"))
                                        {                                                                                               
                                                $users = array();
                                                foreach ($searchresult as $result_array)
                                                {
                                                        if (!array_key_exists($result_array["id"], $invited_users))
                                                        {                                                               
                                                                array_push($users, $result_array["id"]);
                                                        }
                                                }
                                                
                                                $users = $this->object->getUserData($users);
                                                
                                                if (count ($users))
                                                        $this->outUserGroupTable("usr", $users, "user_result", "user_row", $this->lng->txt("search_user"),"TEXT_USER_TITLE", $buttons);
                                        }

                                        $searchresult = array();
                                        
                                        if ($searchresult = $search->getResultByType("grp"))
                                        {
                                                $groups = array();
                                                
                                                foreach ($searchresult as $result_array)
                                                {                                                       
                                                        array_push($groups, $result_array["id"]);
                                                }
                                                $groups = $this->object->getGroupData ($groups);
                                                
                                                if (count ($groups))
                                                        $this->outUserGroupTable("grp", $groups, "group_result", "group_row", $this->lng->txt("search_group"), "TEXT_GROUP_TITLE", $buttons);
                                        }
                                        
                                        $searchresult = array();
                                        
                                        if ($searchresult = $search->getResultByType("role"))
                                        {
                                                $roles = array();
                                                
                                                foreach ($searchresult as $result_array)
                                                {                                                       
                                                        array_push($roles, $result_array["id"]);
                                                }
                                                
                                                $roles = $this->object->getRoleData ($roles);                   
                                                                
                                                if (count ($roles))
                                                        $this->outUserGroupTable("role", $roles, "role_result", "role_row", $this->lng->txt("role"), "TEXT_ROLE_TITLE", $buttons);
                                        }
                                        
                                }
                                
                        }
                        else
                        {
                                sendInfo($this->lng->txt("no_user_or_group_selected"));
                        }
                }
        }

Here is the call graph for this function:

Here is the caller graph for this function:

ilObjTestGUI::ilObjTestGUI ( a_data,
a_id,
a_call_by_reference = true,
a_prepare_output = true 
)

Constructor public.

Definition at line 66 of file class.ilObjTestGUI.php.

References $_GET, $ilCtrl, ilObjectGUI::$lng, ilObjectGUI::ilObjectGUI(), prepareOutput(), and ilObjectGUI::setTabTargetScript().

        {
                global $lng, $ilCtrl;
                $lng->loadLanguageModule("assessment");
                $this->type = "tst";
                $this->ilObjectGUI($a_data,$a_id,$a_call_by_reference, false);
                if (!defined("ILIAS_MODULE"))
                {
                        $this->setTabTargetScript("adm_object.php");
                }
                else
                {
                        $this->setTabTargetScript("test.php");
                }
                if ($a_prepare_output) {
                        $this->prepareOutput();
                }

                $this->ctrl =& $ilCtrl;
                $this->ctrl->saveParameter($this, "ref_id");

                // Added parameter if called from crs_objectives
                if((int) $_GET['crs_show_result'])
                {
                        $this->ctrl->saveParameter($this,'crs_show_result',(int) $_GET['crs_show_result']);
                }
        }

Here is the call graph for this function:

ilObjTestGUI::importFileObject (  ) 

form for new test object import

Definition at line 183 of file class.ilObjTestGUI.php.

References $_POST, createObject(), sendInfo(), and uploadTstObject().

        {
                if ($_POST["qpl"] < 1)
                {
                        sendInfo($this->lng->txt("tst_select_questionpools"));
                        $this->createObject();
                        return;
                }
                if (strcmp($_FILES["xmldoc"]["tmp_name"], "") == 0)
                {
                        sendInfo($this->lng->txt("tst_select_file_for_import"));
                        $this->createObject();
                        return;
                }
                $this->uploadTstObject();
        }

Here is the call graph for this function:

ilObjTestGUI::importObject (  ) 

display dialogue for importing tests

public

Reimplemented from ilObjectGUI.

Definition at line 516 of file class.ilObjTestGUI.php.

References $_GET, and ilObjectGUI::getTemplateFile().

Referenced by uploadTstObject().

        {
                $this->getTemplateFile("import", "tst");
                $this->tpl->setCurrentBlock("option_qpl");
                include_once("./assessment/classes/class.ilObjTest.php");
                $tst = new ilObjTest();
                $questionpools =& $tst->getAvailableQuestionpools(true);
                if (count($questionpools) == 0)
                {
                }
                else
                {
                        foreach ($questionpools as $key => $value)
                        {
                                $this->tpl->setCurrentBlock("option_qpl");
                                $this->tpl->setVariable("OPTION_VALUE", $key);
                                $this->tpl->setVariable("TXT_OPTION", $value);
                                $this->tpl->parseCurrentBlock();
                        }
                }
                $this->tpl->setVariable("TXT_SELECT_QUESTIONPOOL", $this->lng->txt("select_questionpool"));
                $this->tpl->setVariable("OPTION_SELECT_QUESTIONPOOL", $this->lng->txt("select_questionpool_option"));
                $this->tpl->setVariable("FORMACTION", "adm_object.php?&ref_id=".$_GET["ref_id"]."&cmd=gateway&new_type=".$this->type);
                $this->tpl->setVariable("BTN_NAME", "uploadTst");
                $this->tpl->setVariable("TXT_UPLOAD", $this->lng->txt("upload"));
                $this->tpl->setVariable("NEW_TYPE", $this->type);
                $this->tpl->setVariable("TXT_IMPORT_TST", $this->lng->txt("import_tst"));
                $this->tpl->setVariable("TXT_SELECT_MODE", $this->lng->txt("select_mode"));
                $this->tpl->setVariable("TXT_SELECT_FILE", $this->lng->txt("select_file"));

        }

Here is the call graph for this function:

Here is the caller graph for this function:

ilObjTestGUI::importVerifiedFileObject (  ) 

imports question(s) into the questionpool (after verification)

Definition at line 679 of file class.ilObjTestGUI.php.

References $_GET, $_POST, $_SESSION, $result, ilObjTest::_getImportDirectory(), ilUtil::delDir(), ilObjectGUI::getReturnLocation(), and ilUtil::redirect().

        {
                include_once "./assessment/classes/class.ilObjTest.php";
                // create new questionpool object
                $newObj = new ilObjTest(true);
                // set type of questionpool object
                $newObj->setType($_GET["new_type"]);
                // set title of questionpool object to "dummy"
                $newObj->setTitle("dummy");
                // set description of questionpool object
                $newObj->setDescription("test import");
                // create the questionpool class in the ILIAS database (object_data table)
                $newObj->create(true);
                // create a reference for the questionpool object in the ILIAS database (object_reference table)
                $newObj->createReference();
                // put the questionpool object in the administration tree
                $newObj->putInTree($_GET["ref_id"]);
                // get default permissions and set the permissions for the questionpool object
                $newObj->setPermissions($_GET["ref_id"]);
                // notify the questionpool object and all its parent objects that a "new" object was created
                $newObj->notify("new",$_GET["ref_id"],$_GET["parent_non_rbac_id"],$_GET["ref_id"],$newObj->getRefId());
                // empty mark schema
                $newObj->mark_schema->flush();

                // start parsing of QTI files
                include_once "./assessment/classes/class.ilQTIParser.php";
                $qtiParser = new ilQTIParser($_SESSION["tst_import_qti_file"], IL_MO_PARSE_QTI, $_POST["qpl_id"], $_POST["ident"]);
                $qtiParser->setTestObject($newObj);
                $result = $qtiParser->startParsing();
                $newObj->saveToDb();
                
                // import page data
                include_once ("content/classes/class.ilContObjParser.php");
                $contParser = new ilContObjParser($newObj, $_SESSION["tst_import_xml_file"], $_SESSION["tst_import_subdir"]);
                $contParser->setQuestionMapping($qtiParser->getImportMapping());
                $contParser->startParsing();

                // delete import directory
                ilUtil::delDir(ilObjTest::_getImportDirectory());
                
                ilUtil::redirect($this->getReturnLocation("save", "adm_object.php?ref_id=" . $_GET["ref_id"]));
        }

Here is the call graph for this function:

ilObjTestGUI::insertQuestionsAfterObject (  ) 

Insert checked questions after the actual selection.

Insert checked questions after the actual selection

public

Definition at line 2251 of file class.ilObjTestGUI.php.

References $_POST, and sendInfo().

        {
                // get all questions to move
                $move_questions = array();
                foreach ($_POST as $key => $value)
                {
                        if (preg_match("/^move_(\d+)$/", $key, $matches))
                        {
                                array_push($move_questions, $value);
                        }
                }
                // get insert point
                $insert_id = -1;
                foreach ($_POST as $key => $value)
                {
                        if (preg_match("/^cb_(\d+)$/", $key, $matches))
                        {
                                if ($insert_id < 0)
                                {
                                        $insert_id = $matches[1];
                                }
                        }
                }
                if ($insert_id <= 0)
                {
                        sendInfo($this->lng->txt("no_target_selected_for_move"), true);
                }
                else
                {
                        $insert_mode = 1;
                        $this->object->moveQuestions($move_questions, $insert_id, $insert_mode);
                }
                $this->ctrl->redirect($this, "questions");
        }

Here is the call graph for this function:

ilObjTestGUI::insertQuestionsBeforeObject (  ) 

Insert checked questions before the actual selection.

Insert checked questions before the actual selection

public

Definition at line 2209 of file class.ilObjTestGUI.php.

References $_POST, and sendInfo().

        {
                // get all questions to move
                $move_questions = array();
                foreach ($_POST as $key => $value)
                {
                        if (preg_match("/^move_(\d+)$/", $key, $matches))
                        {
                                array_push($move_questions, $value);
                        }
                }
                // get insert point
                $insert_id = -1;
                foreach ($_POST as $key => $value)
                {
                        if (preg_match("/^cb_(\d+)$/", $key, $matches))
                        {
                                if ($insert_id < 0)
                                {
                                        $insert_id = $matches[1];
                                }
                        }
                }
                if ($insert_id <= 0)
                {
                        sendInfo($this->lng->txt("no_target_selected_for_move"), true);
                }
                else
                {
                        $insert_mode = 0;
                        $this->object->moveQuestions($move_questions, $insert_id, $insert_mode);
                }
                $this->ctrl->redirect($this, "questions");
        }

Here is the call graph for this function:

ilObjTestGUI::insertQuestionsObject (  ) 

Insert questions from the questionbrowser into the test.

Insert questions from the questionbrowser into the test

public

Definition at line 1351 of file class.ilObjTestGUI.php.

References $_POST, and sendInfo().

        {
                // insert selected questions into test
                $selected_array = array();
                foreach ($_POST as $key => $value)
                {
                        if (preg_match("/cb_(\d+)/", $key, $matches))
                        {
                                array_push($selected_array, $matches[1]);
                        }
                }
                if (!count($selected_array))
                {
                        sendInfo($this->lng->txt("tst_insert_missing_question"), true);
                        $this->ctrl->redirect($this, "browseForQuestions");
                }
                else
                {

                        foreach ($selected_array as $key => $value) 
                        {
                                $this->object->insertQuestion($value);
                        }
                        $this->object->saveCompleteStatus();
                        sendInfo($this->lng->txt("tst_questions_inserted"), true);
                        $this->ctrl->redirect($this, "questions");
                        return;
                }
        }

Here is the call graph for this function:

ilObjTestGUI::insertRandomSelectionObject (  ) 

Inserts a random selection into the test.

Inserts a random selection into the test

public

Definition at line 1757 of file class.ilObjTestGUI.php.

References $_POST, and sendInfo().

        {
                $selected_array = split(",", $_POST["chosen_questions"]);
                if (!count($selected_array))
                {
                        sendInfo($this->lng->txt("tst_insert_missing_question"));
                }
                else
                {
                        $total = $this->object->evalTotalPersons();
                        if ($total)
                        {
                                // the test was executed previously
                                sendInfo(sprintf($this->lng->txt("tst_insert_questions_and_results"), $total));
                        }
                        else
                        {
                                sendInfo($this->lng->txt("tst_insert_questions"));
                        }
                        foreach ($selected_array as $key => $value) 
                        {
                                $this->object->insertQuestion($value);
                        }
                        $this->object->saveCompleteStatus();
                        sendInfo($this->lng->txt("tst_questions_inserted"), true);
                        $this->ctrl->redirect($this, "questions");
                        return;
                }
        }

Here is the call graph for this function:

ilObjTestGUI::isEndingTimeReached (  ) 

Definition at line 6520 of file class.ilObjTestGUI.php.

References $ilUser, and endingTimeReached().

Referenced by runObject().

                                        {
                global $ilUser;
                if (!is_bool($this->endingTimeReached))                 
                        $this->endingTimeReached = $this->object->endingTimeReached() && ($this->object->getTestType() == TYPE_ASSESSMENT || $this->object->isOnlineTest());
                        
                return $this->endingTimeReached;
        }

Here is the call graph for this function:

Here is the caller graph for this function:

ilObjTestGUI::isMaxProcessingTimeReached (  ) 

Checks wheather the maximum processing time is reached or not.

Checks wheather the maximum processing time is reached or not

Returns:
TRUE if the maximum processing time is reached, FALSE otherwise public

Definition at line 6506 of file class.ilObjTestGUI.php.

References $ilUser.

Referenced by outIntroductionPage(), outTestSummary(), and runObject().

        {
                global $ilUser;
                $starting_time = $this->object->getStartingTimeOfUser($ilUser->getId());
                if ($starting_time === FALSE)
                {
                        return FALSE;
                }
                else
                {
                        return $this->object->isMaxProcessingTimeReached($starting_time);
                }
        }

Here is the caller graph for this function:

ilObjTestGUI::maintenanceObject (  ) 

Creates the maintenance form for a test.

Creates the maintenance form for a test

public

Definition at line 4848 of file class.ilObjTestGUI.php.

References $path, $rbacsystem, ilObjectGUI::getReturnLocation(), ilUtil::redirect(), and sendInfo().

        {
                global $rbacsystem;

                if ((!$rbacsystem->checkAccess("read", $this->ref_id)) && (!$rbacsystem->checkAccess("write", $this->ref_id))) 
                {
                        // allow only read and write access
                        sendInfo($this->lng->txt("cannot_edit_test"), true);
                        $path = $this->tree->getPathFull($this->object->getRefID());
                        ilUtil::redirect($this->getReturnLocation("cancel","../repository.php?cmd=frameset&ref_id=" . $path[count($path) - 2]["child"]));
                        return;
                }
                
                if ($rbacsystem->checkAccess("write", $this->ref_id)) {
                        $this->tpl->addBlockFile("ADM_CONTENT", "adm_content", "tpl.il_as_tst_maintenance.html", true);
                        $this->tpl->setCurrentBlock("adm_content");
                        $this->tpl->setVariable("BTN_DELETE_ALL", $this->lng->txt("tst_delete_all_user_data"));
//                      $this->tpl->setVariable("BTN_CREATE_SOLUTIONS", $this->lng->txt("tst_create_solutions"));
                        $this->tpl->setVariable("FORM_ACTION", $this->ctrl->getFormAction($this));
                        $this->tpl->parseCurrentBlock();
                }
                else
                {
                        sendInfo($this->lng->txt("cannot_maintain_test"));
                }
        }       

Here is the call graph for this function:

ilObjTestGUI::marksObject (  ) 

Definition at line 2613 of file class.ilObjTestGUI.php.

References $counter, $path, $rbacsystem, ilUtil::getImagePath(), ilObjectGUI::getReturnLocation(), ilUtil::redirect(), and sendInfo().

Referenced by addMarkStepObject(), addSimpleMarkSchemaObject(), deleteMarkStepsObject(), and saveMarksObject().

                               {
                global $rbacsystem;

                if ((!$rbacsystem->checkAccess("read", $this->ref_id)) && (!$rbacsystem->checkAccess("write", $this->ref_id))) 
                {
                        // allow only read and write access
                        sendInfo($this->lng->txt("cannot_edit_test"), true);
                        $path = $this->tree->getPathFull($this->object->getRefID());
                        ilUtil::redirect($this->getReturnLocation("cancel","../repository.php?cmd=frameset&ref_id=" . $path[count($path) - 2]["child"]));
                        return;
                }

                $this->object->mark_schema->sort();
        
                $this->tpl->addBlockFile("ADM_CONTENT", "adm_content", "tpl.il_as_tst_marks.html", true);
                $marks = $this->object->mark_schema->mark_steps;
                $rows = array("tblrow1", "tblrow2");
                $counter = 0;
                foreach ($marks as $key => $value) {
                        $this->tpl->setCurrentBlock("markrow");
                        $this->tpl->setVariable("MARK_SHORT", $value->get_short_name());
                        $this->tpl->setVariable("MARK_OFFICIAL", $value->get_official_name());
                        $this->tpl->setVariable("MARK_PERCENTAGE", sprintf("%.2f", $value->get_minimum_level()));
                        $this->tpl->setVariable("MARK_PASSED", strtolower($this->lng->txt("tst_mark_passed")));
                        $this->tpl->setVariable("MARK_ID", "$key");
                        $this->tpl->setVariable("ROW_CLASS", $rows[$counter % 2]);
                        if ($value->get_passed()) {
                                $this->tpl->setVariable("MARK_PASSED_CHECKED", " checked=\"checked\"");
                        }
                        $this->tpl->parseCurrentBlock();
                        $counter++;
                }
                if (count($marks) == 0) {
                        $this->tpl->setCurrentBlock("Emptyrow");
                        $this->tpl->setVariable("EMPTY_ROW", $this->lng->txt("tst_no_marks_defined"));
                        $this->tpl->setVariable("ROW_CLASS", $rows[$counter % 2]);
                        $this->tpl->parseCurrentBlock();
                } else {
                        if ($rbacsystem->checkAccess("write", $this->ref_id)) {
                                $this->tpl->setCurrentBlock("Footer");
                                $this->tpl->setVariable("ARROW", "<img src=\"" . ilUtil::getImagePath("arrow_downright.gif") . "\" alt=\"\">");
                                $this->tpl->setVariable("BUTTON_EDIT", $this->lng->txt("edit"));
                                $this->tpl->setVariable("BUTTON_DELETE", $this->lng->txt("delete"));
                                $this->tpl->parseCurrentBlock();
                        }
                }
                
                if ($this->object->getReportingDate())
                {
                        $this->tpl->setCurrentBlock("ects");
                        if ($this->object->ects_output)
                        {
                                $this->tpl->setVariable("CHECKED_ECTS", " checked=\"checked\"");
                        }
                        $this->tpl->setVariable("TEXT_OUTPUT_ECTS_GRADES", $this->lng->txt("ects_output_of_ects_grades"));
                        $this->tpl->setVariable("TEXT_ALLOW_ECTS_GRADES", $this->lng->txt("ects_allow_ects_grades"));
                        $this->tpl->setVariable("TEXT_USE_FX", $this->lng->txt("ects_use_fx_grade"));
                        if (preg_match("/\d+/", $this->object->ects_fx))
                        {
                                $this->tpl->setVariable("CHECKED_FX", " checked=\"checked\"");
                                $this->tpl->setVariable("VALUE_PERCENT_FX", sprintf("value=\"%s\" ", $this->object->ects_fx));
                        }
                        $this->tpl->setVariable("TEXT_PERCENT", $this->lng->txt("ects_use_fx_grade_part2"));
                        $this->tpl->setVariable("ECTS_GRADE", $this->lng->txt("ects_grade"));
                        $this->tpl->setVariable("PERCENTILE", $this->lng->txt("percentile"));
                        $this->tpl->setVariable("ECTS_GRADE_A", "A - " . $this->lng->txt("ects_grade_a_short"));
                        $this->tpl->setVariable("VALUE_GRADE_A", $this->object->ects_grades["A"]);
                        $this->tpl->setVariable("ECTS_GRADE_B", "B - " . $this->lng->txt("ects_grade_b_short"));
                        $this->tpl->setVariable("VALUE_GRADE_B", $this->object->ects_grades["B"]);
                        $this->tpl->setVariable("ECTS_GRADE_C", "C - " . $this->lng->txt("ects_grade_c_short"));
                        $this->tpl->setVariable("VALUE_GRADE_C", $this->object->ects_grades["C"]);
                        $this->tpl->setVariable("ECTS_GRADE_D", "D - " . $this->lng->txt("ects_grade_d_short"));
                        $this->tpl->setVariable("VALUE_GRADE_D", $this->object->ects_grades["D"]);
                        $this->tpl->setVariable("ECTS_GRADE_E", "E - " . $this->lng->txt("ects_grade_e_short"));
                        $this->tpl->setVariable("VALUE_GRADE_E", $this->object->ects_grades["E"]);
                        
                        $this->tpl->parseCurrentBlock();
                }

                $this->tpl->setCurrentBlock("adm_content");
                $this->tpl->setVariable("ACTION_MARKS", $this->ctrl->getFormAction($this));
                $this->tpl->setVariable("HEADER_SHORT", $this->lng->txt("tst_mark_short_form"));
                $this->tpl->setVariable("HEADER_OFFICIAL", $this->lng->txt("tst_mark_official_form"));
                $this->tpl->setVariable("HEADER_PERCENTAGE", $this->lng->txt("tst_mark_minimum_level"));
                $this->tpl->setVariable("HEADER_PASSED", $this->lng->txt("tst_mark_passed"));
                if ($rbacsystem->checkAccess("write", $this->ref_id)) {
                        $this->tpl->setVariable("BUTTON_NEW", $this->lng->txt("tst_mark_create_new_mark_step"));
                        $this->tpl->setVariable("BUTTON_NEW_SIMPLE", $this->lng->txt("tst_mark_create_simple_mark_schema"));
                        $this->tpl->setVariable("SAVE", $this->lng->txt("save"));
                        $this->tpl->setVariable("CANCEL", $this->lng->txt("cancel"));
                }
                $this->tpl->parseCurrentBlock();
        }

Here is the call graph for this function:

Here is the caller graph for this function:

ilObjTestGUI::maxProcessingTimeReached (  ) 

Definition at line 6441 of file class.ilObjTestGUI.php.

References outIntroductionPage(), outTestResults(), outTestSummary(), and sendInfo().

Referenced by runObject().

                                            {
                sendInfo($this->lng->txt("detail_max_processing_time_reached"));
                $this->object->setActiveTestUser(1, "", true);
                if (!$this->object->canViewResults()) 
                {
                        $this->outIntroductionPage();
                }
                else
                {
                        if ($this->object->isOnlineTest())
                                $this->outTestSummary();
                        else                                    
                                $this->outTestResults();
                }
        }               

Here is the call graph for this function:

Here is the caller graph for this function:

ilObjTestGUI::moveQuestionsObject (  ) 

Marks selected questions for moving.

Marks selected questions for moving

public

Definition at line 2197 of file class.ilObjTestGUI.php.

References questionsObject().

        {
                $this->questionsObject();
        }

Here is the call graph for this function:

ilObjTestGUI::outEvalSearchResultTable ( a_type,
id_array,
block_result,
block_row,
title_text,
buttons 
)

Creates the search output for the user/group search form.

Creates the search output for the user/group search form

public

Definition at line 3670 of file class.ilObjTestGUI.php.

References $counter, $rbacsystem, $user, $user_id, and ilUtil::getImagePath().

Referenced by evalStatSelectedObject(), and outStatSelectedSearchResults().

        {
                include_once("./classes/class.ilObjGroup.php");
                global $rbacsystem;
                
                $rowclass = array("tblrow1", "tblrow2");
                switch($a_type)
                {
                        case "usr":
                                foreach ($id_array as $user_id => $username)
                                {
                                        $counter = 0;
                                        $user = new ilObjUser($user_id);
                                        $this->tpl->setCurrentBlock($block_row);
                                        $this->tpl->setVariable("COLOR_CLASS", $rowclass[$counter % 2]);
                                        $this->tpl->setVariable("COUNTER", $user->getId());
                                        $this->tpl->setVariable("VALUE_LOGIN", $user->getLogin());
                                        $this->tpl->setVariable("VALUE_FIRSTNAME", $user->getFirstname());
                                        $this->tpl->setVariable("VALUE_LASTNAME", $user->getLastname());
                                        $counter++;
                                        $this->tpl->parseCurrentBlock();
                                }
                                $this->tpl->setCurrentBlock($block_result);
                                $this->tpl->setVariable("TEXT_USER_TITLE", "<img src=\"" . ilUtil::getImagePath("icon_usr_b.gif") . "\" alt=\"\" /> " . $title_text);
                                $this->tpl->setVariable("TEXT_LOGIN", $this->lng->txt("login"));
                                $this->tpl->setVariable("TEXT_FIRSTNAME", $this->lng->txt("firstname"));
                                $this->tpl->setVariable("TEXT_LASTNAME", $this->lng->txt("lastname"));
                                if ($rbacsystem->checkAccess("write", $this->object->getRefId()))
                                {
                                        foreach ($buttons as $cat)
                                        {
                                                $this->tpl->setVariable("VALUE_" . strtoupper($cat), $this->lng->txt($cat));
                                        }
                                        $this->tpl->setVariable("ARROW", "<img src=\"" . ilUtil::getImagePath("arrow_downright.gif") . "\" alt=\"\">");
                                }
                                $this->tpl->parseCurrentBlock();
                                break;
                        case "grp":
                                foreach ($id_array as $group_id)
                                {
                                        $counter = 0;
                                        $group = new ilObjGroup($group_id);
                                        $this->tpl->setCurrentBlock($block_row);
                                        $this->tpl->setVariable("COLOR_CLASS", $rowclass[$counter % 2]);
                                        $this->tpl->setVariable("COUNTER", $group->getRefId());
                                        $this->tpl->setVariable("VALUE_TITLE", $group->getTitle());
                                        $this->tpl->setVariable("VALUE_DESCRIPTION", $group->getDescription());
                                        $counter++;
                                        $this->tpl->parseCurrentBlock();
                                }
                                $this->tpl->setCurrentBlock($block_result);
                                $this->tpl->setVariable("TEXT_GROUP_TITLE", "<img src=\"" . ilUtil::getImagePath("icon_grp_b.gif") . "\" alt=\"\" /> " . $title_text);
                                $this->tpl->setVariable("TEXT_TITLE", $this->lng->txt("title"));
                                $this->tpl->setVariable("TEXT_DESCRIPTION", $this->lng->txt("description"));
                                if ($rbacsystem->checkAccess("write", $this->object->getRefId()))
                                {
                                        foreach ($buttons as $cat)
                                        {
                                                $this->tpl->setVariable("VALUE_" . strtoupper($cat), $this->lng->txt($cat));
                                        }
                                        $this->tpl->setVariable("ARROW", "<img src=\"" . ilUtil::getImagePath("arrow_downright.gif") . "\" alt=\"\">");
                                }
                                $this->tpl->parseCurrentBlock();
                                break;
                }
        }

Here is the call graph for this function:

Here is the caller graph for this function:

ilObjTestGUI::outEvaluationForm (  ) 

Definition at line 3344 of file class.ilObjTestGUI.php.

References $_GET, ilObjectGUI::$formaction, $ilUser, getAddParameter(), getCallingScript(), ilObjStyleSheet::getContentStylePath(), and ilObjStyleSheet::getSyntaxStylePath().

        {
                global $ilUser;

                include_once("classes/class.ilObjStyleSheet.php");
                $this->tpl->setCurrentBlock("ContentStyle");
                $this->tpl->setVariable("LOCATION_CONTENT_STYLESHEET", ilObjStyleSheet::getContentStylePath(0));
                $this->tpl->parseCurrentBlock();

                // syntax style
                $this->tpl->setCurrentBlock("SyntaxStyle");
                $this->tpl->setVariable("LOCATION_SYNTAX_STYLESHEET",
                        ilObjStyleSheet::getSyntaxStylePath());
                $this->tpl->parseCurrentBlock();

                $test_id = $this->object->getTestId();
                $question_gui = $this->object->createQuestionGUI("", $_GET["evaluation"]);
//              $this->tpl->addBlockFile("RESULT_DESCRIPTION", "result_description", "tpl.il_as_tst_result_table.html", true);
                $this->tpl->addBlockFile("ADM_CONTENT", "adm_content", "tpl.il_as_evaluation.html", true);
                $formaction = $this->getCallingScript() . $this->getAddParameter() . "&sequence=$sequence";
                
                switch ($question_gui->getQuestionType())
                {
                        case "qt_imagemap":
                                $question_gui->outWorkingForm($test_id, "", 1, $formaction);
                                break;
                        case "qt_javaapplet":
                                $question_gui->outWorkingForm("", "", 0);
                                break;
                        default:
                                $question_gui->outWorkingForm($test_id, "", 1);
                }
//              $this->tpl->setCurrentBlock("result_description");
//              $question_gui->outUserSolution($ilUser->id, $this->object->getTestId());
                $this->tpl->setCurrentBlock("adm_content");
                $this->tpl->setVariable("FORMACTION", $this->getCallingScript() . $this->getAddParameter());
                $this->tpl->setVariable("BACKLINK_TEXT", "&lt;&lt; " . $this->lng->txt("back"));
                $this->tpl->parseCurrentBlock();
        }

Here is the call graph for this function:

ilObjTestGUI::outIntroductionPage (  ) 

Creates the introduction page for a test.

Creates the introduction page for a test

public

time has ended, but the user has logged out and wants to submit his results

Definition at line 2881 of file class.ilObjTestGUI.php.

References $_GET, $_SESSION, $ilUser, ilFormat::formatDate(), ilFormat::ftimestamp2datetimeDB(), getAddParameter(), getCallingScript(), ilUtil::getImagePath(), isMaxProcessingTimeReached(), and sendInfo().

Referenced by endingTimeReached(), maxProcessingTimeReached(), outIntroductionPageObject(), and runObject().

        {
                global $ilUser;
                // todo: max_processing_reached
                
                unset($_SESSION["tst_next"]);
                $maxprocessingtimereached = $this->isMaxProcessingTimeReached();

                $add_parameter = $this->getAddParameter();
                $active = $this->object->getActiveTestUser();
                
                $this->tpl->addBlockFile("ADM_CONTENT", "adm_content", "tpl.il_as_tst_introduction.html", true);
                $this->tpl->setCurrentBlock("info_row");
                $this->tpl->setVariable("TEXT_INFO_COL1", $this->lng->txt("tst_type") . ":");
                $this->tpl->setVariable("TEXT_INFO_COL2", $this->lng->txt($this->object->test_types[$this->object->getTestType()]));
                $this->tpl->parseCurrentBlock();
                $this->tpl->setVariable("TEXT_INFO_COL1", $this->lng->txt("description") . ":");
                $this->tpl->setVariable("TEXT_INFO_COL2", $this->object->getDescription());
                $this->tpl->parseCurrentBlock();
                $this->tpl->setVariable("TEXT_INFO_COL1", $this->lng->txt("tst_sequence") . ":");
                $this->tpl->setVariable("TEXT_INFO_COL2", $this->lng->txt(($this->object->getSequenceSettings() == TEST_FIXED_SEQUENCE)? "tst_sequence_fixed":"tst_sequence_postpone"));
                $this->tpl->parseCurrentBlock();
                $this->tpl->setVariable("TEXT_INFO_COL1", $this->lng->txt("tst_score_reporting") . ":");
                $this->tpl->setVariable("TEXT_INFO_COL2", $this->lng->txt(($this->object->getScoreReporting() == REPORT_AFTER_QUESTION)?"tst_report_after_question":"tst_report_after_test"));
                $this->tpl->parseCurrentBlock();
                $this->tpl->setVariable("TEXT_INFO_COL1", $this->lng->txt("tst_count_partial_solutions") . ":");
                if ($this->object->getCountSystem() == COUNT_PARTIAL_SOLUTIONS)
                {
                        $this->tpl->setVariable("TEXT_INFO_COL2", $this->lng->txt("tst_count_partial_solutions"));
                }
                else
                {
                        $this->tpl->setVariable("TEXT_INFO_COL2", $this->lng->txt("tst_count_correct_solutions"));
                }
                $this->tpl->parseCurrentBlock();
                $this->tpl->setVariable("TEXT_INFO_COL1", $this->lng->txt("tst_score_mcmr_questions") . ":");
                if ($this->object->getMCScoring() == SCORE_ZERO_POINTS_WHEN_UNANSWERED)
                {
                        $this->tpl->setVariable("TEXT_INFO_COL2", $this->lng->txt("tst_score_mcmr_zero_points_when_unanswered"));
                }
                else
                {
                        $this->tpl->setVariable("TEXT_INFO_COL2", $this->lng->txt("tst_score_mcmr_use_scoring_system"));
                }
                $this->tpl->parseCurrentBlock();
                $this->tpl->setVariable("TEXT_INFO_COL1", $this->lng->txt("tst_nr_of_tries") . ":");

                $num_of = $this->object->getNrOfTries();
                if (!$num_of) {
                        $num_of = $this->lng->txt("unlimited");
                }
                $this->tpl->setVariable("TEXT_INFO_COL2", $num_of);
                $this->tpl->parseCurrentBlock();

                if ($num_of != 1)
                {
                        // display number of tries of the user
                        $this->tpl->setVariable("TEXT_INFO_COL1", $this->lng->txt("tst_nr_of_tries_of_user") . ":");
                        $tries = $active->tries;
                        if (!$tries)
                        {
                                $tries = $this->lng->txt("tst_no_tries");
                        }
                        $this->tpl->setVariable("TEXT_INFO_COL2", $tries);
                        $this->tpl->parseCurrentBlock();
                }

                if ($this->object->getEnableProcessingTime())
                {
                        $working_time = $this->object->getCompleteWorkingTime($ilUser->id);
                        $processing_time = $this->object->getProcessingTimeInSeconds();
                        $this->tpl->setVariable("TEXT_INFO_COL1", $this->lng->txt("tst_processing_time") . ":");
                        $time_seconds = $processing_time;
                        $time_hours    = floor($time_seconds/3600);
                        $time_seconds -= $time_hours   * 3600;
                        $time_minutes  = floor($time_seconds/60);
                        $time_seconds -= $time_minutes * 60;
                        $this->tpl->setVariable("TEXT_INFO_COL2", sprintf("%02d:%02d:%02d", $time_hours, $time_minutes, $time_seconds));
                        $this->tpl->parseCurrentBlock();
                }

                if ($this->object->getStartingTime())
                {
                        $this->tpl->setVariable("TEXT_INFO_COL1", $this->lng->txt("tst_starting_time") . ":");
                        $this->tpl->setVariable("TEXT_INFO_COL2", ilFormat::formatDate(ilFormat::ftimestamp2datetimeDB($this->object->getStartingTime())));
                        $this->tpl->parseCurrentBlock();
                }
                if ($this->object->getEndingTime())
                {
                        $this->tpl->setVariable("TEXT_INFO_COL1", $this->lng->txt("tst_ending_time") . ":");
                        $this->tpl->setVariable("TEXT_INFO_COL2", ilFormat::formatDate(ilFormat::ftimestamp2datetimeDB($this->object->getEndingTime())));
                        $this->tpl->parseCurrentBlock();
                }

                $this->tpl->setCurrentBlock("info");
                $this->tpl->setVariable("TEXT_USE_JAVASCRIPT", $this->lng->txt("tst_use_javascript"));
                if ($ilUser->prefs["tst_javascript"])
                {
                        $this->tpl->setVariable("CHECKED_JAVASCRIPT", "checked=\"checked\" ");
                }
                $this->tpl->parseCurrentBlock();
                $seq = 1;
                if ($active) {
                        $seq = $active->lastindex;
                }
                $add_sequence = "&sequence=$seq";

                if($this->cmdCtrl->showTestResults())
                {
                        $first_seq = $this->object->getFirstSequence();
                        $add_sequence = "&sequence=".$first_seq;

                        if(!$first_seq)
                        {
                                sendInfo($this->lng->txt('crs_all_questions_answered_successfully'));
                        }
                }
                                
                // from here we have test type specific handling
                
                $test_disabled = !$this->cmdCtrl->isTestAccessible();
                
                if ($test_disabled) {
                        $add_sequence = "";
                }
                
                if ($this->cmdCtrl->isTestResumable() && $this->cmdCtrl->isTestAccessible()){
                        // RESUME BLOCK 
                        $this->tpl->setCurrentBlock("resume");
                        if ($seq == 1)
                        {
                                if(!$this->cmdCtrl->showTestResults() or $first_seq)
                                {
                                        $this->tpl->setVariable("BTN_RESUME", $this->lng->txt("tst_start_test"));
                                }
                        }
                        else
                        {
                                $this->tpl->setVariable("BTN_RESUME", $this->lng->txt("tst_resume_test"));
                        }
                        
                        // disable resume button
                        if ($test_disabled) {
                                $this->tpl->setVariable("DISABLED", " disabled");
                        }
                        $this->tpl->parseCurrentBlock();
                } else {
                // Start a new Test
                        if ($this->cmdCtrl->isTestAccessible()// ($this->object->startingTimeReached() and !$this->object->endingTimeReached()) 
                                                //or ($this->object->getTestType() != TYPE_ASSESSMENT and !$this->object->isOnlineTest())
                                        )
                        {
                                $this->tpl->setCurrentBlock("start");
                                $this->tpl->setVariable("BTN_START", $this->lng->txt("tst_start_test"));
                                if (!$this->object->isComplete())
                                {
                                        $this->tpl->setVariable("DISABLED", " disabled=\"disabled\"");
                                        $test_disabled = true;
                                }
                                $this->tpl->parseCurrentBlock();
                        }                                                       
                }
                                                
                // we have results
                if ($active && $active->tries > 0) {
                        // DELETE RESULTS only available for non Online Exams
                        if (!$this->object->isOnlineTest())
                        {
                                // if resume is active it is possible to reset the test
                                $this->tpl->setCurrentBlock("delete_results");
                                $this->tpl->setVariable("BTN_DELETERESULTS", $this->lng->txt("tst_delete_results"));
                                $this->tpl->parseCurrentBlock();
                        }                       
                                                
                        // RESULT BLOCK if we can show result because we have data
                        if ($this->cmdCtrl->canShowTestResults()) {
                                $this->tpl->setCurrentBlock("results");
                                $this->tpl->setVariable("BTN_RESULTS", $this->lng->txt("tst_show_results"));                            
                                $this->tpl->parseCurrentBlock();
                        }
                        
                        // Show results in a new print frame
                        if ($this->object->isActiveTestSubmitted()) {
                                $add_parameter2 = "?ref_id=" . $_GET["ref_id"];
                                $this->tpl->setCurrentBlock("show_printview");
                                $this->tpl->setVariable("BTN_ANSWERS", $this->lng->txt("tst_show_answer_print_sheet")); 
                                $this->tpl->setVariable("PRINT_VIEW_HREF", $this->getCallingScript (). $add_parameter2. "&cmd=answersheet");                            
                                $this->tpl->parseCurrentBlock();                                
                        }                       
                                                
                        // Result Date not reached
                        if (!$this->cmdCtrl->canShowTestResults()) {
                                        $this->tpl->setCurrentBlock("report_date_not_reached");
                                        preg_match("/(\d{4})(\d{2})(\d{2})(\d{2})(\d{2})(\d{2})/", $this->object->getReportingDate(), $matches);
                                        $reporting_date = date($this->lng->text["lang_dateformat"] . " " . $this->lng->text["lang_timeformat"], mktime($matches[4], $matches[5], $matches[6], $matches[2], $matches[3], $matches[1]));
                                        $this->tpl->setVariable("RESULT_DATE_NOT_REACHED", sprintf($this->lng->txt("report_date_not_reached"), $reporting_date));
                                        $this->tpl->parseCurrentBlock();
                                }
                        
                        if ($this->object->isOnlineTest() and $test_disabled) {
                                if (!$this->object->isActiveTestSubmitted($ilUser->getId())) {
                                        $this->tpl->setCurrentBlock("show_summary");                            
                                        $this->tpl->setVariable("BTN_SUMMARY", $this->lng->txt("save_finish"));
                                        $this->tpl->parseCurrentBlock();
                                } else {
                                        sendInfo($this->lng->txt("tst_already_submitted"));                                     
                                }
                        }                       
                }
                

                $this->tpl->setCurrentBlock("adm_content");

                // test is disabled
                if ($test_disabled)
                {
                        if (!$this->object->startingTimeReached() or $this->object->endingTimeReached())
                        {
                                $this->tpl->setCurrentBlock("startingtime");
                                $this->tpl->setVariable("IMAGE_STARTING_TIME", ilUtil::getImagePath("time.gif", true));
                        
                                if (!$this->object->startingTimeReached())
                                {
                                        $this->tpl->setVariable("ALT_STARTING_TIME_NOT_REACHED", $this->lng->txt("starting_time_not_reached"));
                                        $this->tpl->setVariable("TEXT_STARTING_TIME_NOT_REACHED", sprintf($this->lng->txt("detail_starting_time_not_reached"), ilFormat::ftimestamp2datetimeDB($this->object->getStartingTime())));
                                }
                                else
                                {
                                        $this->tpl->setVariable("ALT_STARTING_TIME_NOT_REACHED", $this->lng->txt("ending_time_reached"));
                                        $this->tpl->setVariable("TEXT_STARTING_TIME_NOT_REACHED", sprintf($this->lng->txt("detail_ending_time_reached"), ilFormat::ftimestamp2datetimeDB($this->object->getEndingTime())));
                                }
                                $this->tpl->parseCurrentBlock();
                        }
                        
                        if ($this->cmdCtrl->isNrOfTriesReached())                               
                        {
                                $this->tpl->setVariable("MAXIMUM_NUMBER_OF_TRIES_REACHED", $this->lng->txt("maximum_nr_of_tries_reached"));
                        }
                        if ($this->isMaxProcessingTimeReached())
                        {
                                sendInfo($this->lng->txt("detail_max_processing_time_reached"));                                        
                        }                               
                        if (!$this->object->isComplete())
                        {
                                sendInfo($this->lng->txt("warning_test_not_complete"));
                        }
                }               
                $introduction = $this->object->getIntroduction();
                $introduction = preg_replace("/\n/i", "<br />", $introduction);
                $this->tpl->setVariable("TEXT_INTRODUCTION", $introduction);
                $this->tpl->setVariable("FORMACTION", $this->getCallingScript() . "$add_parameter$add_sequence");
                $this->tpl->parseCurrentBlock();
        }

Here is the call graph for this function:

Here is the caller graph for this function:

ilObjTestGUI::outIntroductionPageObject (  ) 

Definition at line 2869 of file class.ilObjTestGUI.php.

References outIntroductionPage().

        {
                $this->outIntroductionPage();
        }

Here is the call graph for this function:

ilObjTestGUI::outPrinttest (  ) 

Definition at line 6367 of file class.ilObjTestGUI.php.

References $counter, ilObjectGUI::$formaction, $idx, $ilUser, ilObjectGUI::$tpl, getAddParameter(), and getCallingScript().

Referenced by printobject().

                                {
                global $ilUser;
                
                
                $print_date = mktime(date("H"), date("i"), date("s"), date("m")  , date("d"), date("Y"));
                $this->tpl = new ilTemplate("./assessment/templates/default/tpl.il_as_tst_print_test.html", true, true);
                
                $this->tpl->setVariable("PRINT_CSS", "./templates/default/print_test.css");                             
                $this->tpl->setVariable("SYNTAX_CSS","./templates/default/print_syntax.css");
                
                $this->tpl->setVariable("TITLE", $this->object->getTitle());            
                $this->tpl->setVariable("PRINT_TEST", $this->lng->txt("tst_print"));
                $this->tpl->setVariable("TXT_PRINT_DATE", $this->lng->txt("date"));
                $this->tpl->setVariable("VALUE_PRINT_DATE", strftime("%c",$print_date));
                        
                $tpl = &$this->tpl;                     
                
                $tpl->setVariable("TITLE", $this->object->getTitle());  

                $max_points= 0;
                $counter = 1;
                                        
                foreach ($this->object->questions as $question) {               
                        $tpl->setCurrentBlock("question");                      
                        $question_gui = $this->object->createQuestionGUI("", $question);
                        
                        $tpl->setVariable("EDIT_QUESTION", $this->getCallingScript().$this->getAddParameter()."&sequence=".$counter);
                        $tpl->setVariable("COUNTER_QUESTION", $counter.".");
                        $tpl->setVariable("QUESTION_TITLE", $question_gui->object->getTitle());
                        
                        switch ($question_gui->getQuestionType()) {
                                
                                case "qt_imagemap" :
                                        $question_gui->outWorkingForm($idx = "", $postponed = false, $show_solution = true, $formaction, $show_pages= true, $show_solutions_only= true);
                                        break;
                                case "qt_javaapplet" :
                                        $question_gui->outWorkingForm($idx = "", $postponed = false, $show_solution = true, $show_pages = true, $show_solutions_only= true);
                                        break;
                                default :
                                        $question_gui->outWorkingForm($idx = "", $postponed = false, $show_solution = true, $show_pages = true, $show_solutions_only= true);
                        }
                        $tpl->parseCurrentBlock("question");
                        $counter ++;                                    
                        $max_points += $question_gui->object->getMaximumPoints();                       
                }
                $this->tpl->setVariable("TXT_MAXIMUM_POINTS", $this->lng->txt("tst_maximum_points"));
                $this->tpl->setVariable("VALUE_MAXIMUM_POINTS", $max_points);
                
                
        }

Here is the call graph for this function:

Here is the caller graph for this function:

ilObjTestGUI::outPrintTestResults ( user_id  ) 

Output of the learners view of an existing test.

Output of the learners view of an existing test

public

Definition at line 6246 of file class.ilObjTestGUI.php.

References $user_id, and outPrintUserResults().

Referenced by resultsheetObject().

                                               {
                $this->tpl = new ilTemplate("./assessment/templates/default/tpl.il_as_tst_print_results.html", true, true);
                $this->tpl->setVariable("PRINT_CSS", "./templates/default/print_results.css");
                $this->tpl->setVariable("TITLE", $this->object->getTitle());
                $this->tpl->addBlockFile("ADM_CONTENT", "adm_content", "tpl.il_as_tst_print_result_details.html", true);                        
                
                $this->outPrintUserResults ($user_id);
        }

Here is the call graph for this function:

Here is the caller graph for this function:

ilObjTestGUI::outPrintUserResults ( user_id  ) 

Definition at line 6255 of file class.ilObjTestGUI.php.

References $counter, $t, $user, $user_id, ilUtil::date_mysql2time(), and getAddParameter().

Referenced by _printResultSheets(), and outPrintTestResults().

                                                {
                $user = new IlObjUser ($user_id);
                $active = $this->object->getActiveTestUser($user_id);
                $t = $active->submittimestamp;
                
                $print_date = mktime(date("H"), date("i"), date("s"), date("m")  , date("d"), date("Y"));
                
                $this->tpl->setVariable("TXT_TEST_TITLE", $this->lng->txt("title"));
                $this->tpl->setVariable("VALUE_TEST_TITLE", $this->object->getTitle());
                $this->tpl->setVariable("TXT_USR_NAME", $this->lng->txt("name"));
                $this->tpl->setVariable("VALUE_USR_NAME", $user->getLastname().", ".$user->getFirstname());
                $this->tpl->setVariable("TXT_USR_MATRIC", $this->lng->txt("matriculation"));
                $this->tpl->setVariable("VALUE_USR_MATRIC", $user->getMatriculation());
                $this->tpl->setVariable("TXT_TEST_DATE", $this->lng->txt("tst_tst_date"));
                $this->tpl->setVariable("VALUE_TEST_DATE", strftime("%Y-%m-%d %H:%M:%S",ilUtil::date_mysql2time($t)));
                $this->tpl->setVariable("TXT_PRINT_DATE", $this->lng->txt("tst_print_date"));
                $this->tpl->setVariable("VALUE_PRINT_DATE", strftime("%Y-%m-%d %H:%M:%S",$print_date));
                

                $add_parameter = $this->getAddParameter();
                
                $color_class = array("tblrow1", "tblrow2");
                $counter = 0;

                $result_array =& $this->object->getTestResult($user_id);

                if (!$result_array["test"]["total_max_points"])
                {
                        $percentage = 0;
                }
                else
                {
                        $percentage = ($result_array["test"]["total_reached_points"]/$result_array["test"]["total_max_points"])*100;
                }
                
                $total_max = $result_array["test"]["total_max_points"];
                $total_reached = $result_array["test"]["total_reached_points"];

                foreach ($result_array as $key => $value) {
                        if (preg_match("/\d+/", $key)) {
                                $title = preg_replace ("/<a[^>]*>(.*?)<\/a>/", "\\1",$value["title"]);
                                $this->tpl->setCurrentBlock("question");
                                $this->tpl->setVariable("COLOR_CLASS", $color_class[$counter % 2]);
                                $this->tpl->setVariable("VALUE_QUESTION_COUNTER", $value["nr"]);
                                $this->tpl->setVariable("VALUE_QUESTION_TITLE", $title);
                                $this->tpl->setVariable("VALUE_MAX_POINTS", $value["max"]);
                                $this->tpl->setVariable("VALUE_REACHED_POINTS", $value["reached"]);
                                $this->tpl->setVariable("VALUE_PERCENT_SOLVED", $value["percent"]);
                                $this->tpl->parseCurrentBlock("question");
                                $counter++;
                        }
                }

                $this->tpl->setCurrentBlock("adm_content");

                $this->tpl->setVariable("QUESTION_COUNTER", $this->lng->txt("tst_question_no"));
                $this->tpl->setVariable("QUESTION_TITLE", $this->lng->txt("tst_question_title"));
                $this->tpl->setVariable("SOLUTION_HINT_HEADER", $this->lng->txt("solution_hint"));
                $this->tpl->setVariable("MAX_POINTS", $this->lng->txt("tst_maximum_points"));
                $this->tpl->setVariable("REACHED_POINTS", $this->lng->txt("tst_reached_points"));
                $this->tpl->setVariable("PERCENT_SOLVED", $this->lng->txt("tst_percent_solved"));

                // SUM
                $this->tpl->setVariable("TOTAL", $this->lng->txt("total"));
                $this->tpl->setVariable("TOTAL_MAX_POINTS", $total_max);
                $this->tpl->setVariable("TOTAL_REACHED_POINTS",  $total_reached);
                $this->tpl->setVariable("TOTAL_PERCENT_SOLVED", sprintf("%01.2f",$percentage)." %");



                $mark_obj = $this->object->mark_schema->get_matching_mark($percentage);
                if ($mark_obj)
                {
                        $mark .= "<br /><strong>" . $this->lng->txt("tst_mark") . ": &quot;" . $mark_obj->get_official_name() . "&quot;</strong>";
                }
                if ($this->object->ects_output)
                {
                        $ects_mark = $this->object->getECTSGrade($total_reached, $total_max);
                        $mark .= "<br />" . $this->lng->txt("tst_your_ects_mark_is") . ": &quot;" . $ects_mark . "&quot; (" . $this->lng->txt("ects_grade_". strtolower($ects_mark) . "_short") . ": " . $this->lng->txt("ects_grade_". strtolower($ects_mark)) . ")";
                }       
 
                $this->tpl->setVariable("GRADE", $mark);
                $this->tpl->setVariable("TITLE", $this->object->getTitle());
                $this->tpl->setVariable("TEXT_RESULTS", $this->lng->txt("tst_results"));
                $this->tpl->parseCurrentBlock();
        }

Here is the call graph for this function:

Here is the caller graph for this function:

ilObjTestGUI::outProcessingTime (  ) 

Definition at line 6458 of file class.ilObjTestGUI.php.

References $ilUser, and formatDate().

Referenced by outTestSummary(), and runObject().

                                      {
                global $ilUser;

                $starting_time = $this->object->getStartingTimeOfUser($ilUser->getId());
                $processing_time = $this->object->getProcessingTimeInSeconds();
                $time_left = $starting_time + $processing_time - mktime();
                $date = getdate($starting_time);
                $this->tpl->setCurrentBlock("enableprocessingtime");
                $this->tpl->setVariable("USER_WORKING_TIME", 
                        sprintf($this->lng->txt("tst_time_already_spent"),
                                ilFormat::formatDate(
                                        $date["year"]."-".
                                        sprintf("%02d", $date["mon"])."-".
                                        sprintf("%02d", $date["mday"])." ".
                                        sprintf("%02d", $date["hours"]).":".
                                        sprintf("%02d", $date["minutes"]).":".
                                        sprintf("%02d", $date["seconds"])
                                ),
                                $processing_time,
                                $time_left
                        )
                );
                $this->tpl->parseCurrentBlock();
        }

Here is the call graph for this function:

Here is the caller graph for this function:

ilObjTestGUI::outShortResult ( user_question_order  ) 

Definition at line 6483 of file class.ilObjTestGUI.php.

Referenced by runObject().

                                                       {
                $this->tpl->setCurrentBlock("percentage");
                $this->tpl->setVariable("PERCENTAGE", (int)(($this->sequence / count($user_question_order))*200));
                $this->tpl->setVariable("PERCENTAGE_VALUE", (int)(($this->sequence / count($user_question_order))*100));
                $this->tpl->setVariable("HUNDRED_PERCENT", "200");
                $this->tpl->setVariable("TEXT_COMPLETED", $this->lng->txt("completed") . ": ");
                $this->tpl->parseCurrentBlock();
                $this->tpl->setCurrentBlock("percentage_bottom");
                $this->tpl->setVariable("PERCENTAGE", (int)(($this->sequence / count($user_question_order))*200));
                $this->tpl->setVariable("PERCENTAGE_VALUE", (int)(($this->sequence / count($user_question_order))*100));
                $this->tpl->setVariable("HUNDRED_PERCENT", "200");
                $this->tpl->setVariable("TEXT_COMPLETED", $this->lng->txt("completed") . ": ");
                $this->tpl->parseCurrentBlock();                                
        }

Here is the caller graph for this function:

ilObjTestGUI::outShowAnswers ( isForm,
&$  ilUser 
)

Definition at line 6008 of file class.ilObjTestGUI.php.

References $ilUser, and outShowAnswersDetails().

                                                    {
                $this->tpl->addBlockFile("ADM_CONTENT", "adm_content", "tpl.il_as_tst_print_answers_sheet_details.html", true);         
                $this->outShowAnswersDetails($isForm, $ilUser);
        }

Here is the call graph for this function:

ilObjTestGUI::outShowAnswersDetails ( isForm,
&$  ilUser 
)

Definition at line 6013 of file class.ilObjTestGUI.php.

References $counter, ilObjectGUI::$formaction, $idx, $ilUser, $t, ilObjectGUI::$tpl, $type, ilUtil::date_mysql2time(), getAddParameter(), getCallingScript(), and ilUtil::getImagePath().

Referenced by _printAnswerSheets(), answersheetObject(), outShowAnswers(), and printAnswersObject().

                                                          {
                $tpl = &$this->tpl;                                             
                $invited_users = array_pop($this->object->getInvitedUsers($ilUser->getId()));
                $active = $this->object->getActiveTestUser($ilUser->getId());
                $t = $active->submittimestamp;
                
                $add_parameter = $this->getAddParameter();
                
                // output of submit date and signature
                if ($active->submitted)
                {
                        // only display submit date when it exists (not in the summary but in the print form)
                        $tpl->setCurrentBlock("freefield_bottom");
                        $tpl->setVariable("TITLE", $this->object->getTitle());
                        $tpl->setVariable("TXT_DATE", $this->lng->txt("date"));
                        $tpl->setVariable("VALUE_DATE", strftime("%Y-%m-%d %H:%M:%S", ilUtil::date_mysql2time($t)));
                        $tpl->setVariable("TXT_ANSWER_SHEET", $this->lng->txt("tst_answer_sheet"));
        
                        $freefieldtypes = array ("freefield_bottom" =>  array(  array ("title" => $this->lng->txt("tst_signature"), "length" => 300)));
        /*                                      "freefield_top" =>              array ( array ("title" => $this->lng->txt("semester"), "length" => 300), 
                                                                                                                        array ("title" => $this->lng->txt("career"), "length" => 300)
                                                                                                                         ),*/
                                                
                        
                        
                        foreach ($freefieldtypes as $type => $freefields) {
                                $counter = 0;
        
                                while ($counter < count ($freefields)) {
                                        $freefield = $freefields[$counter];
                                        
                                        //$tpl->setCurrentBlock($type);
                                
                                        $tpl->setVariable("TXT_FREE_FIELD", $freefield["title"]);
                                        $tpl->setVariable("VALUE_FREE_FIELD", "<img height=\"30px\" border=\"0\" src=\"".ilUtil :: getImagePath("spacer.gif", false)."\" width=\"".$freefield["length"]."px\" />");
                                
                                        $counter ++;
                                
                                        //$tpl->parseCurrentBlock($type);
                                }
                        }
                        $tpl->parseCurrentBlock();
                }

                $counter = 1;
                
                // output of questions with solutions
                foreach ($this->object->questions as $question) 
                {
                        $tpl->setCurrentBlock("question");
                        $question_gui = $this->object->createQuestionGUI("", $question);

                        //$tpl->setVariable("EDIT_QUESTION", $this->getCallingScript().$this->getAddParameter()."&sequence=".$counter);
                        $tpl->setVariable("COUNTER_QUESTION", $counter.". ");
                        $tpl->setVariable("QUESTION_TITLE", $question_gui->object->getTitle());
                        
                        $idx = $this->object->test_id;
                        
                        switch ($question_gui->getQuestionType()) {
                                case "qt_imagemap" :
                                        $question_gui->outWorkingForm($idx, false, $show_solutions=false, $formaction, $show_question_page=false, $show_solution_only = false, $ilUser);
                                        break;
                                case "qt_javaapplet" :
                                        $question_gui->outWorkingForm("", $is_postponed = false, $showsolution = 0, $show_question_page=false, $show_solution_only = false, $ilUser);
                                        break;
                                default :
                                        $question_gui->outWorkingForm($idx, $is_postponed = false, $showsolution = 0, $show_question_page=false, $show_solution_only = false, $ilUser);
                        }
                        $tpl->parseCurrentBlock();
                        $counter ++;
                }
                // output of submit buttons
                if ($isForm && !$active->submitted) 
                {
                        $tpl->setCurrentBlock("confirm");
                        $tpl->setVariable("TXT_SUBMIT_ANSWERS", $this->lng->txt("tst_submit_answers_txt"));
                        $tpl->setVariable("BTN_CANCEL", $this->lng->txt("back"));
                        $tpl->setVariable("BTN_OK", $this->lng->txt("tst_submit_answers"));
                        $tpl->setVariable("FORM_ACTION", $this->getCallingScript().$add_parameter);
                        $tpl->parseCurrentBlock();
                }
                
                // output of non-block elements
                $tpl->setCurrentBlock("adm_content");
                $tpl->setVariable("TXT_TEST_TITLE", $this->lng->txt("title"));
                $tpl->setVariable("VALUE_TEST_TITLE", $this->object->getTitle());
                $tpl->setVariable("TXT_USR_NAME", $this->lng->txt("name"));
                $tpl->setVariable("VALUE_USR_NAME", $ilUser->getLastname().", ".$ilUser->getFirstname());
                $tpl->setVariable("TXT_USR_MATRIC", $this->lng->txt("matriculation"));
                $tpl->setVariable("VALUE_USR_MATRIC", $ilUser->getMatriculation());
                $tpl->setVariable("TXT_CLIENT_IP", $this->lng->txt("client_ip"));
                $tpl->setVariable("VALUE_CLIENT_IP", $invited_users->clientip);
                $tpl->setVariable("TXT_TEST_PROLOG", $this->lng->txt("tst_your_answers"));
                
                $tpl->parseCurrentBlock();
                
        }

Here is the call graph for this function:

Here is the caller graph for this function:

ilObjTestGUI::outStatSelectedSearchResults (  ) 

Creates the output for the search results when trying to add users/groups to a test evaluation.

Creates the output for the search results when trying to add users/groups to a test evaluation

public

Definition at line 3391 of file class.ilObjTestGUI.php.

References $_POST, $ilUser, $users, outEvalSearchResultTable(), and sendInfo().

Referenced by evalStatSelectedObject().

        {
                include_once ("./classes/class.ilSearch.php");
                global $ilUser;
                
                if (is_array($_POST["search_for"]))
                {
                        if (in_array("usr", $_POST["search_for"]) or in_array("grp", $_POST["search_for"]))
                        {
                                $search =& new ilSearch($ilUser->id);
                                $search->setSearchString($_POST["search_term"]);
                                $search->setCombination($_POST["concatenation"]);
                                $search->setSearchFor($_POST["search_for"]);
                                $search->setSearchType("new");
                                if($search->validate($message))
                                {
                                        $search->performSearch();
                                }
                                if ($message)
                                {
                                        //sendInfo($message);
                                }
                                if(!$search->getNumberOfResults() && $search->getSearchFor())
                                {
                                        sendInfo($this->lng->txt("search_no_match"));
                                        return;
                                }
                                $buttons = array("add");
                                $participants =& $this->object->evalTotalPersonsArray();
                                $eval_users = $this->object->getEvaluationUsers($ilUser->id);
                                if ($searchresult = $search->getResultByType("usr"))
                                {
                                        $users = array();
                                        foreach ($searchresult as $result_array)
                                        {
                                                if (!array_key_exists($result_array["id"], $eval_users))
                                                {
                                                        if (array_key_exists($result_array["id"], $participants))
                                                        {
                                                                $users[$result_array["id"]] = $eval_users[$result_array["id"]];
                                                        }
                                                }
                                        }
                                        $this->outEvalSearchResultTable("usr", $users, "user_result", "user_row", $this->lng->txt("search_found_users"), $buttons);
                                }
                                $searchresult = array();
                                $eval_groups = $this->object->getEvaluationGroups($ilUser->id);
                                if ($searchresult = $search->getResultByType("grp"))
                                {
                                        $groups = array();
                                        foreach ($searchresult as $result_array)
                                        {
                                                if (!in_array($result_array["id"], $eval_groups))
                                                {
                                                        include_once("./classes/class.ilObjGroup.php");
                                                        $grp = new ilObjGroup($result_array["id"], true);
                                                        $members = $grp->getGroupMemberIds();
                                                        $found_member = 0;
                                                        foreach ($members as $member_id)
                                                        {
                                                                if (array_key_exists($member_id, $participants))
                                                                {
                                                                        $found_member = 1;
                                                                }
                                                        }
                                                        if ($found_member)
                                                        {
                                                                array_push($groups, $result_array["id"]);
                                                        }
                                                }
                                        }
                                        $this->outEvalSearchResultTable("grp", $groups, "group_result", "group_row", $this->lng->txt("search_found_groups"), $buttons);
                                }
                        }
                }
                else
                {
                        sendInfo($this->lng->txt("no_user_or_group_selected"));
                }
        }

Here is the call graph for this function:

Here is the caller graph for this function:

ilObjTestGUI::outTestResults ( print = false  ) 

Output of the learners view of an existing test.

Output of the learners view of an existing test

public

Definition at line 4626 of file class.ilObjTestGUI.php.

References $_GET, $counter, $ilUser, $user_id, getAddParameter(), getCallingScript(), and ilUtil::getImagePath().

Referenced by endingTimeReached(), maxProcessingTimeReached(), and outTestResultsObject().

                                                {
                global $ilUser;

                function sort_percent($a, $b) {
                        if (strcmp($_GET["order"], "ASC")) {
                                $smaller = 1;
                                $greater = -1;
                        } else {
                                $smaller = -1;
                                $greater = 1;
                        }
                        if ($a["percent"] == $b["percent"]) {
                                if ($a["nr"] == $b["nr"]) return 0;
                                return ($a["nr"] < $b["nr"]) ? -1 : 1;
                        }
                        return ($a["percent"] < $b["percent"]) ? $smaller : $greater;
                }

                function sort_nr($a, $b) {
                        if (strcmp($_GET["order"], "ASC")) {
                                $smaller = 1;
                                $greater = -1;
                        } else {
                                $smaller = -1;
                                $greater = 1;
                        }
                        if ($a["nr"] == $b["nr"]) return 0;
                        return ($a["nr"] < $b["nr"]) ? $smaller : $greater;
                }

                $add_parameter = $this->getAddParameter();
                $this->tpl->addBlockFile("ADM_CONTENT", "adm_content", "tpl.il_as_tst_finish.html", true);
                $user_id = $ilUser->id;
                $color_class = array("tblrow1", "tblrow2");
                $counter = 0;
                $this->tpl->addBlockFile("TEST_RESULTS", "results", "tpl.il_as_tst_results.html", true);
                $result_array =& $this->object->getTestResult($user_id);

                if (!$result_array["test"]["total_max_points"])
                {
                        $percentage = 0;
                }
                else
                {
                        $percentage = ($result_array["test"]["total_reached_points"]/$result_array["test"]["total_max_points"])*100;
                }
                $total_max = $result_array["test"]["total_max_points"];
                $total_reached = $result_array["test"]["total_reached_points"];
                $img_title_percent = "";
                $img_title_nr = "";
                switch ($_GET["sortres"]) {
                        case "percent":
                                usort($result_array, "sort_percent");
                                $img_title_percent = " <img src=\"" . ilUtil::getImagePath(strtolower($_GET["order"]) . "_order.png", true) . "\" alt=\"\" />";
                                if (strcmp($_GET["order"], "ASC") == 0) {
                                        $sortpercent = "DESC";
                                } else {
                                        $sortpercent = "ASC";
                                }
                                break;
                        case "nr":
                                usort($result_array, "sort_nr");
                                $img_title_nr = " <img src=\"" . ilUtil::getImagePath(strtolower($_GET["order"]) . "_order.png", true) . "\" alt=\"\" />";
                                if (strcmp($_GET["order"], "ASC") == 0) {
                                        $sortnr = "DESC";
                                } else {
                                        $sortnr = "ASC";
                                }
                                break;
                }
                if (!$sortpercent) {
                        $sortpercent = "ASC";
                }
                if (!$sortnr) {
                        $sortnr = "ASC";
                }

                foreach ($result_array as $key => $value) {
                        if (preg_match("/\d+/", $key)) {
                                $this->tpl->setCurrentBlock("question");
                                $this->tpl->setVariable("COLOR_CLASS", $color_class[$counter % 2]);
                                $this->tpl->setVariable("VALUE_QUESTION_COUNTER", $value["nr"]);
                                if ($this->object->isOnlineTest())
                                        $this->tpl->setVariable("VALUE_QUESTION_TITLE", preg_replace("/<a[^>]*>(.*?)<\/a>/i","\\1", $value["title"]));
                                else
                                        $this->tpl->setVariable("VALUE_QUESTION_TITLE", $value["title"]);
                                $this->tpl->setVariable("VALUE_MAX_POINTS", $value["max"]);
                                $this->tpl->setVariable("VALUE_REACHED_POINTS", $value["reached"]);
                                if (preg_match("/http/", $value["solution"]))
                                {
                                        $this->tpl->setVariable("SOLUTION_HINT", "<a href=\"".$value["solution"]."\" target=\"content\">" . $this->lng->txt("solution_hint"). "</a>");
                                }
                                else
                                {
                                        if ($value["solution"])
                                        {
                                                $this->tpl->setVariable("SOLUTION_HINT", $this->lng->txt($value["solution"]));
                                        }
                                        else
                                        {
                                                $this->tpl->setVariable("SOLUTION_HINT", "");
                                        }
                                }
                                $this->tpl->setVariable("VALUE_PERCENT_SOLVED", $value["percent"]);
                                $this->tpl->parseCurrentBlock();
                                $counter++;
                        }
                }

                $this->tpl->setCurrentBlock("question");
                $this->tpl->setVariable("COLOR_CLASS", "std");
                $this->tpl->setVariable("VALUE_QUESTION_COUNTER", "<strong>" . $this->lng->txt("total") . "</strong>");
                $this->tpl->setVariable("VALUE_QUESTION_TITLE", "");
                $this->tpl->setVariable("SOLUTION_HINT", "");
                $this->tpl->setVariable("VALUE_MAX_POINTS", "<strong>" . sprintf("%d", $total_max) . "</strong>");
                $this->tpl->setVariable("VALUE_REACHED_POINTS", "<strong>" . sprintf("%d", $total_reached) . "</strong>");
                $this->tpl->setVariable("VALUE_PERCENT_SOLVED", "<strong>" . sprintf("%2.2f", $percentage) . " %" . "</strong>");
                $this->tpl->parseCurrentBlock();

                $this->tpl->setCurrentBlock("results");
                $this->tpl->setVariable("QUESTION_COUNTER", "<a href=\"" . $this->getCallingScript() . "$add_parameter&sortres=nr&order=$sortnr\">" . $this->lng->txt("tst_question_no") . "</a>$img_title_nr");
                $this->tpl->setVariable("QUESTION_TITLE", $this->lng->txt("tst_question_title"));
                $this->tpl->setVariable("SOLUTION_HINT_HEADER", $this->lng->txt("solution_hint"));
                $this->tpl->setVariable("MAX_POINTS", $this->lng->txt("tst_maximum_points"));
                $this->tpl->setVariable("REACHED_POINTS", $this->lng->txt("tst_reached_points"));
                $this->tpl->setVariable("PERCENT_SOLVED", "<a href=\"" . $this->getCallingScript() . "$add_parameter&sortres=percent&order=$sortpercent\">" . $this->lng->txt("tst_percent_solved") . "</a>$img_title_percent");
                $mark_obj = $this->object->mark_schema->get_matching_mark($percentage);
                if ($mark_obj)
                {
                        if ($mark_obj->get_passed()) {
                                $mark = $this->lng->txt("tst_result_congratulations");
                        } else {
                                $mark = $this->lng->txt("tst_result_sorry");
                        }
                        $mark .= "<br />" . $this->lng->txt("tst_your_mark_is") . ": &quot;" . $mark_obj->get_official_name() . "&quot;";
                }
                if ($this->object->ects_output)
                {
                        $ects_mark = $this->object->getECTSGrade($total_reached, $total_max);
                        $mark .= "<br />" . $this->lng->txt("tst_your_ects_mark_is") . ": &quot;" . $ects_mark . "&quot; (" . $this->lng->txt("ects_grade_". strtolower($ects_mark) . "_short") . ": " . $this->lng->txt("ects_grade_". strtolower($ects_mark)) . ")";
                }
                $this->tpl->setVariable("USER_FEEDBACK", $mark);
                $this->tpl->parseCurrentBlock();
                $this->tpl->setCurrentBlock("test_user_name");
                $this->tpl->setVariable("USER_NAME", sprintf($this->lng->txt("tst_result_user_name"), $ilUser->getFullname()));
                $this->tpl->parseCurrentBlock();
                
                $this->tpl->setCurrentBlock("adm_content");
                $this->tpl->setVariable("TEXT_RESULTS", $this->lng->txt("tst_results"));
                $this->tpl->parseCurrentBlock();
        }

Here is the call graph for this function:

Here is the caller graph for this function:

ilObjTestGUI::outTestResultsObject (  ) 

Definition at line 2864 of file class.ilObjTestGUI.php.

References outTestResults().

        {
                $this->outTestResults();
        }

Here is the call graph for this function:

ilObjTestGUI::outTestSummary (  ) 

Output of the learners view of an existing test without evaluation.

public

Definition at line 5747 of file class.ilObjTestGUI.php.

References $_GET, $counter, $ilUser, $user_id, getAddParameter(), getCallingScript(), ilUtil::getImagePath(), isMaxProcessingTimeReached(), and outProcessingTime().

Referenced by endingTimeReached(), finishTest(), and maxProcessingTimeReached().

        {
                global $ilUser;

                function sort_title($a, $b) {
                        if (strcmp($_GET["order"], "ASC")) {
                                $smaller = 1;
                                $greater = -1;
                        } else {
                                $smaller = -1;
                                $greater = 1;
                        }
                        if ($a["nr"] == $b["nr"]) return 0;
                        if (strcmp($a["title"],$b["title"])< 0)
                                return $smaller;
                        else if (strcmp($a["title"],$b["title"])> 0)
                                return $greater;
                        return 0;
                }
                
                
                function sort_nr($a, $b) {
                        if (strcmp($_GET["order"], "ASC")) {
                                $smaller = 1;
                                $greater = -1;
                        } else {
                                $smaller = -1;
                                $greater = 1;
                        }
                        if ($a["nr"] == $b["nr"]) return 0;
                        return ($a["nr"] < $b["nr"]) ? $smaller : $greater;
                }
                
                function sort_visited($a, $b) {
                        if (strcmp($_GET["order"], "ASC")) {
                                $smaller = 1;
                                $greater = -1;
                        } else {
                                $smaller = -1;
                                $greater = 1;
                        }
                        if ($a["nr"] == $b["nr"]) 
                                return 0;
                        return ($a["visited"] < $b["visited"]) ? $smaller : $greater;
                }

                
                function sort_solved($a, $b) {
                        if (strcmp($_GET["order"], "ASC")) {
                                $smaller = 1;
                                $greater = -1;
                        } else {
                                $smaller = -1;
                                $greater = 1;
                        }
                        if ($a["nr"] == $b["nr"]) return 0;
                        return ($a["solved"] < $b["solved"]) ? $smaller : $greater;
                }

                $add_parameter = $this->getAddParameter()."&"."sequence=".$_GET["sequence"];
                $this->tpl->addBlockFile("ADM_CONTENT", "adm_content", "tpl.il_as_tst_summary.html", true);
                $user_id = $ilUser->id;
                $color_class = array ("tblrow1", "tblrow2");
                $counter = 0;
                
                $result_array = & $this->object->getTestSummary($user_id);
                
                $img_title_nr = "";
                $img_title_title = "";
                $img_title_solved = "";
                
                if (!$_GET["sort_summary"] )
                {
                        $_GET["sort_summary"]  = "nr";
                        $_GET["order"] = "ASC";
                } 
                
                switch ($_GET["sort_summary"]) {
                        case nr:
                                usort($result_array, "sort_nr");
                                $img_title_nr = " <img src=\"" . ilUtil::getImagePath(strtolower($_GET["order"]) . "_order.png", true) . "\" alt=\"\" />";
                                if (strcmp($_GET["order"], "ASC") == 0) {
                                        $sortnr = "DESC";
                                } else {
                                        $sortnr = "ASC";
                                }
                                break;                  
                        
                        case "title":
                                usort($result_array, "sort_title");
                                $img_title_title = " <img src=\"" . ilUtil::getImagePath(strtolower($_GET["order"]) . "_order.png", true) . "\" alt=\"\" />";
                                if (strcmp($_GET["order"], "ASC") == 0) {
                                        $sorttitle = "DESC";
                                } else {
                                        $sorttitle = "ASC";
                                }
                                break;
                        case "solved":
                                usort($result_array, "sort_solved");
                                $img_title_solved = " <img src=\"" . ilUtil::getImagePath(strtolower($_GET["order"]) . "_order.png", true) . "\" alt=\"\" />";
                                if (strcmp($_GET["order"], "ASC") == 0) {
                                        $sortsolved = "DESC";
                                } else {
                                        $sortsolved = "ASC";
                                }
                                break;                  
                }
                if (!$sorttitle) {
                        $sorttitle = "ASC";
                }
                if (!$sortsolved) {
                        $sortsolved = "ASC";
                }
                if (!$sortnr) {
                        $sortnr = "ASC";
                }
                
                $img_solved = " <img border=\"0\"  align=\"middle\" src=\"" . ilUtil::getImagePath("solved.png", true) . "\" alt=\"".$this->lng->txt("tst_click_to_change_state")."\" />";
                $img_not_solved = " <img border=\"0\" align=\"middle\" src=\"" . ilUtil::getImagePath("not_solved.png", true) . "\" alt=\"".$this->lng->txt("tst_click_to_change_state")."\" />";
                $goto_question =  " <img border=\"0\" align=\"middle\" src=\"" . ilUtil::getImagePath("goto_question.png", true) . "\" alt=\"".$this->lng->txt("tst_qst_goto")."\" />";
                
                $disabled = $this->isMaxProcessingTimeReached() | $this->object->endingTimeReached();
                
                foreach ($result_array as $key => $value) {
                        if (preg_match("/\d+/", $key)) {
                                $this->tpl->setCurrentBlock("question");
                                $this->tpl->setVariable("COLOR_CLASS", $color_class[$counter % 2]);
                                $this->tpl->setVariable("VALUE_QUESTION_COUNTER", $value["nr"]);
                                $this->tpl->setVariable("VALUE_QUESTION_TITLE", $value["title"]);
                                $this->tpl->setVariable("VALUE_QUESTION_VISITED", ($value["visited"] > 0) ? " checked=\"checked\" ": ""); 
                                $this->tpl->setVariable("VALUE_QUESTION_SOLVED", ($value["solved"] > 0) ?$img_solved : $img_not_solved);  
                                if (!$disabled)
                                        $this->tpl->setVariable("VALUE_QUESTION_HREF_GOTO", "<a href=\"".$value["href_goto"]."\">");
                                $this->tpl->setVariable("VALUE_QUESTION_GOTO", $goto_question);
                                $this->tpl->setVariable("VALUE_QUESTION_HREF_SET_SOLVED", $value["href_setsolved"]."&sequence=".$_GET["sequence"]."&order=".$_GET["order"]."&sort_summary=".$_GET["sort_summary"]);
                                $this->tpl->setVariable("VALUE_QUESTION_SET_SOLVED", ($value["solved"] > 0) ?$this->lng->txt("tst_qst_resetsolved"):$this->lng->txt("tst_qst_setsolved"));
                                $this->tpl->setVariable("VALUE_QUESTION_DESCRIPTION", $value["description"]);
                                $this->tpl->setVariable("VALUE_QUESTION_POINTS", $value["points"]."&nbsp;".$this->lng->txt("points_short"));
                                $this->tpl->parseCurrentBlock();
                                $counter ++;
                        }
                }

                $this->tpl->setCurrentBlock("results");
                $this->tpl->setVariable("QUESTION_ACTION","actions");
                $this->tpl->setVariable("QUESTION_COUNTER","<a href=\"".$this->getCallingScript()."$add_parameter&order=$sortnr&sort_summary=nr\">".$this->lng->txt("tst_qst_order")."</a>".$img_title_nr);
                $this->tpl->setVariable("QUESTION_TITLE", "<a href=\"".$this->getCallingScript()."$add_parameter&order=$sorttitle&sort_summary=title\">".$this->lng->txt("tst_question_title")."</a>".$img_title_title);
                $this->tpl->setVariable("QUESTION_VISITED", "<a href=\"".$this->getCallingScript()."$add_parameter&order=$sortvisited&sort_summary=visited\">".$this->lng->txt("tst_question_visited")."</a>".$img_title_visited);
                $this->tpl->setVariable("QUESTION_SOLVED", "<a href=\"".$this->getCallingScript()."$add_parameter&order=$sortsolved&sort_summary=solved\">".$this->lng->txt("tst_question_solved_state")."</a>".$img_title_solved);
                $this->tpl->setVariable("QUESTION_POINTS", $this->lng->txt("tst_maximum_points"));
                $this->tpl->setVariable("USER_FEEDBACK", $this->lng->txt("tst_qst_summary_text"));
                $this->tpl->setVariable("TXT_SHOW_AND_SUBMIT_ANSWERS", $this->lng->txt("save_finish"));
                $this->tpl->setVariable("FORM_ACTION", $this->getCallingScript().$add_parameter);       
                $this->tpl->setVariable("TEXT_RESULTS", $this->lng->txt("summary"));            
                $this->tpl->parseCurrentBlock();
                
                if (!$disabled) {
                        $this->tpl->setCurrentBlock("back");
                        $this->tpl->setVariable("FORM_BACK_ACTION", $this->getCallingScript().$add_parameter);
                        $this->tpl->setVariable("TXT_BACK", $this->lng->txt("back"));
                        $this->tpl->parseCurrentBlock();
                } else 
                {
                        sendinfo($this->lng->txt("detail_max_processing_time_reached"));
                }
                
                
                if ($this->object->getEnableProcessingTime())
                        $this->outProcessingTime();

        }

Here is the call graph for this function:

Here is the caller graph for this function:

ilObjTestGUI::outUserGroupTable ( a_type,
data_array,
block_result,
block_row,
title_text,
title_label,
buttons 
)

Definition at line 5626 of file class.ilObjTestGUI.php.

References $_GET, $counter, ilObjectGUI::$data, $rbacsystem, and ilUtil::getImagePath().

Referenced by handleCommands(), and participantsObject().

        {
                global $rbacsystem;
                $rowclass = array("tblrow1", "tblrow2");
                
                switch($a_type)
                {
                        case "iv_usr":
                                $add_parameter = "?ref_id=" . $_GET["ref_id"];
                                $finished = "<a target=\"_BLANK\" href=\"".$this->getCallingScript().$add_parameter."&cmd=resultsheet&user_id=\"><img border=\"0\" align=\"middle\" src=\"".ilUtil::getImagePath("right.png", true) . "\" alt=\"\" />&nbsp;".$this->lng->txt("tst_qst_result_sheet")."</a>" ;
                                $finished .= "&nbsp;<a target=\"_BLANK\" href=\"".$this->getCallingScript().$add_parameter."&cmd=answersheet&user_id=\">&nbsp;".$this->lng->txt("tst_show_answer_sheet")."</a>" ;
                                $started   = "<img border=\"0\" align=\"middle\" src=\"".ilUtil::getImagePath("right.png", true) . "\" alt=\"\" />" ;
                                
                                foreach ($data_array as $data)
                                {
                                        $finished_line = str_replace ("&user_id=","&user_id=".$data->usr_id,$finished);
                                        $started_line = str_replace ("&user_id=","&user_id=".$data->usr_id,$started); 
                                        $counter = 0;
                                        $this->tpl->setCurrentBlock($block_row);
                                        $this->tpl->setVariable("COLOR_CLASS", $rowclass[$counter % 2]);
                                        $this->tpl->setVariable("COUNTER", $data->usr_id);
                                        $this->tpl->setVariable("VALUE_IV_USR_ID", $data->usr_id);
                                        $this->tpl->setVariable("VALUE_IV_LOGIN", $data->login);
                                        $this->tpl->setVariable("VALUE_IV_FIRSTNAME", $data->firstname);
                                        $this->tpl->setVariable("VALUE_IV_LASTNAME", $data->lastname);
                                        $this->tpl->setVariable("VALUE_IV_CLIENT_IP", $data->clientip);
                                        $this->tpl->setVariable("VALUE_IV_TEST_FINISHED", ($data->test_finished==1)?$finished_line:"&nbsp;");
                                        $this->tpl->setVariable("VALUE_IV_TEST_STARTED", ($data->test_started==1)?$started_line:"&nbsp;");
                                        $counter++;
                                        $this->tpl->parseCurrentBlock();
                                }
                                $this->tpl->setCurrentBlock($block_result);
                                $this->tpl->setVariable("$title_label", "<img src=\"" . ilUtil::getImagePath("icon_usr_b.gif") . "\" alt=\"\" /> " . $title_text);
                                $this->tpl->setVariable("TEXT_IV_LOGIN", $this->lng->txt("login"));
                                $this->tpl->setVariable("TEXT_IV_FIRSTNAME", $this->lng->txt("firstname"));
                                $this->tpl->setVariable("TEXT_IV_LASTNAME", $this->lng->txt("lastname"));
                                $this->tpl->setVariable("TEXT_IV_CLIENT_IP", $this->lng->txt("clientip"));
                                $this->tpl->setVariable("TEXT_IV_TEST_FINISHED", $this->lng->txt("tst_finished"));
                                $this->tpl->setVariable("TEXT_IV_TEST_STARTED", $this->lng->txt("tst_started"));
                                        
                                if ($rbacsystem->checkAccess('write', $this->object->getRefId()))
                                {
                                        foreach ($buttons as $cat)
                                        {
                                                $this->tpl->setVariable("VALUE_" . strtoupper($cat), $this->lng->txt($cat));
                                        }
                                        $this->tpl->setVariable("ARROW", "<img src=\"" . ilUtil::getImagePath("arrow_downright.gif") . "\" alt=\"\">");
                                }
                                $this->tpl->parseCurrentBlock();
                                break;
                        case "usr":
                                $add_parameter = "?ref_id=" . $_GET["ref_id"] . "&cmd=resultsheet";
                                $finished = "<a target=\"_BLANK\" href=\"".$this->getCallingScript().$add_parameter."\"><img border=\"0\" align=\"middle\" src=\"".ilUtil::getImagePath("right.png", true) . "\" alt=\"\" />&nbsp;".$this->lng->txt("tst_qst_result_sheet")."</a>" ;
                                foreach ($data_array as $data)
                                {
                                        $counter = 0;
                                        $this->tpl->setCurrentBlock($block_row);
                                        $this->tpl->setVariable("COLOR_CLASS", $rowclass[$counter % 2]);
                                        $this->tpl->setVariable("COUNTER", $data->usr_id);
                                        $this->tpl->setVariable("VALUE_LOGIN", $data->login);
                                        $this->tpl->setVariable("VALUE_FIRSTNAME", $data->firstname);
                                        $this->tpl->setVariable("VALUE_LASTNAME", $data->lastname);
                                        $this->tpl->setVariable("VALUE_CLIENT_IP", $data->clientip);
                                        $counter++;
                                        $this->tpl->parseCurrentBlock();
                                }
                                $this->tpl->setCurrentBlock($block_result);
                                $this->tpl->setVariable("$title_label", "<img src=\"" . ilUtil::getImagePath("icon_usr_b.gif") . "\" alt=\"\" /> " . $title_text);
                                $this->tpl->setVariable("TEXT_LOGIN", $this->lng->txt("login"));
                                $this->tpl->setVariable("TEXT_FIRSTNAME", $this->lng->txt("firstname"));
                                $this->tpl->setVariable("TEXT_LASTNAME", $this->lng->txt("lastname"));
                                $this->tpl->setVariable("TEXT_CLIENT_IP", $this->lng->txt("clientip"));
                                        
                                if ($rbacsystem->checkAccess('write', $this->object->getRefId()))
                                {
                                        foreach ($buttons as $cat)
                                        {
                                                $this->tpl->setVariable("VALUE_" . strtoupper($cat), $this->lng->txt($cat));
                                        }
                                        $this->tpl->setVariable("ARROW", "<img src=\"" . ilUtil::getImagePath("arrow_downright.gif") . "\" alt=\"\">");
                                }
                                $this->tpl->parseCurrentBlock();
                                break;
                                
                        case "role":
                                
                        case "grp":
                                foreach ($data_array as $key => $data)
                                {
                                        $counter = 0;
                                        $this->tpl->setCurrentBlock($block_row);
                                        $this->tpl->setVariable("COLOR_CLASS", $rowclass[$counter % 2]);
                                        $this->tpl->setVariable("COUNTER", $key);
                                        $this->tpl->setVariable("VALUE_TITLE", $data->title);
                                        $this->tpl->setVariable("VALUE_DESCRIPTION", $data->description);
                                        $counter++;
                                        $this->tpl->parseCurrentBlock();
                                }
                                $this->tpl->setCurrentBlock($block_result);
                                $this->tpl->setVariable("$title_label", "<img src=\"" . ilUtil::getImagePath("icon_".$a_type."_b.gif") . "\" alt=\"\" /> " . $title_text);
                                $this->tpl->setVariable("TEXT_TITLE", $this->lng->txt("title"));
                                $this->tpl->setVariable("TEXT_DESCRIPTION", $this->lng->txt("description"));
                                if ($rbacsystem->checkAccess('write', $this->object->getRefId()))
                                {
                                        foreach ($buttons as $cat)
                                        {
                                                $this->tpl->setVariable("VALUE_" . strtoupper($cat), $this->lng->txt($cat));
                                        }
                                        $this->tpl->setVariable("ARROW", "<img src=\"" . ilUtil::getImagePath("arrow_downright.gif") . "\" alt=\"\">");
                                }
                                $this->tpl->parseCurrentBlock();
                                break;
                }
        }

Here is the call graph for this function:

Here is the caller graph for this function:

ilObjTestGUI::outWorkingForm ( sequence = 1,
finish = false,
test_id,
active,
postpone_allowed,
user_question_order,
directfeedback = 0 
)

Creates the learners output of a question.

Creates the learners output of a question

public

Definition at line 3145 of file class.ilObjTestGUI.php.

References $_GET, ilObjectGUI::$formaction, $ilUser, $sequence, ilObjTest::_getSolvedQuestions(), finishTest(), getAddParameter(), getCallingScript(), ilObjStyleSheet::getContentStylePath(), ilUtil::getImagePath(), and ilObjStyleSheet::getSyntaxStylePath().

Referenced by runObject().

        {
                global $ilUser;
                
                include_once("classes/class.ilObjStyleSheet.php");
                $this->tpl->setCurrentBlock("ContentStyle");
                $this->tpl->setVariable("LOCATION_CONTENT_STYLESHEET",
                ilObjStyleSheet::getContentStylePath(0));
                $this->tpl->parseCurrentBlock();

                // syntax style
                $this->tpl->setCurrentBlock("SyntaxStyle");
                $this->tpl->setVariable("LOCATION_SYNTAX_STYLESHEET",
                ilObjStyleSheet::getSyntaxStylePath());
                $this->tpl->parseCurrentBlock();
                
                $question_gui = $this->object->createQuestionGUI("", $this->object->getQuestionIdFromActiveUserSequence($sequence));
                if (is_null($question_gui))
                {
                        $questioncount = $this->object->getQuestionCount();
                        while ((($sequence + 1) < $questioncount) && (is_null($question_gui)))
                        {
                                $sequence += 1;
                                $question_gui = $this->object->createQuestionGUI("", $this->object->getQuestionIdFromActiveUserSequence($sequence));
                        }
                        if (is_null($question_gui))
                        {
                                // no more questions found -> finish the test
                                $this->object->setActiveTestUser($questioncount);
                                return $this->finishTest();
                        }
                }
                if ($ilUser->prefs["tst_javascript"])
                {
                        $question_gui->object->setOutputType(OUTPUT_JAVASCRIPT);
                }
                $this->tpl->addBlockFile("ADM_CONTENT", "adm_content", "tpl.il_as_preview.html", true);

                $is_postponed = false;
                if (is_object($active))
                {                       
                        if (!preg_match("/(^|\D)" . $question_gui->object->getId() . "($|\D)/", $active->postponed) and 
                                !($active->postponed == $question_gui->object->getId()))
                        {
                                $is_postponed = false;
                        }
                        else
                        {
                                $is_postponed = true;
                        }
                }

                $formaction = $this->getCallingScript() . $this->getAddParameter() . "&sequence=$sequence";
                $question_gui->setSequenceNumber ($sequence);
                                
                // output question
                switch ($question_gui->getQuestionType())
                {
                        case "qt_imagemap":
                                $question_gui->outWorkingForm($test_id, $is_postponed, $directfeedback, $formaction, true);
                                $info =& $question_gui->object->getReachedInformation($ilUser->id, $test_id);
                                if (strcmp($info[0]["value"], "") != 0)
                                {
                                        $formaction .= "&selImage=" . $info[0]["value"];
                                }
                                break;

                        default:
                                $question_gui->outWorkingForm($test_id, $is_postponed, $directfeedback);
                                break;
                }

                if(!$_GET['crs_show_result'])
                {
                        if ($sequence == 1)
                        {
                                $this->tpl->setCurrentBlock("prev");
                                $this->tpl->setVariable("BTN_PREV", "&lt;&lt; " . $this->lng->txt("save_introduction"));
                                $this->tpl->parseCurrentBlock();
                                $this->tpl->setCurrentBlock("prev_bottom");
                                $this->tpl->setVariable("BTN_PREV", "&lt;&lt; " . $this->lng->txt("save_introduction"));
                                $this->tpl->parseCurrentBlock();
                        }
                        else
                        {
                                $this->tpl->setCurrentBlock("prev");
                                $this->tpl->setVariable("BTN_PREV", "&lt;&lt; " . $this->lng->txt("save_previous"));
                                $this->tpl->parseCurrentBlock();
                                $this->tpl->setCurrentBlock("prev_bottom");
                                $this->tpl->setVariable("BTN_PREV", "&lt;&lt; " . $this->lng->txt("save_previous"));
                                $this->tpl->parseCurrentBlock();
                        }
                }

                if ($postpone_allowed)
                {
                        if (!$is_postponed)
                        {
                                $this->tpl->setCurrentBlock("postpone");
                                $this->tpl->setVariable("BTN_POSTPONE", $this->lng->txt("postpone"));
                                $this->tpl->parseCurrentBlock();
                                $this->tpl->setCurrentBlock("postpone_bottom");
                                $this->tpl->setVariable("BTN_POSTPONE", $this->lng->txt("postpone"));
                                $this->tpl->parseCurrentBlock();
                        }
                }
                
                if ($this->object->isOnlineTest() && !$finish) {
                        $this->tpl->setCurrentBlock("summary");
                        $this->tpl->setVariable("BTN_SUMMARY", $this->lng->txt("summary"));
                        $this->tpl->parseCurrentBlock();
                        $this->tpl->setCurrentBlock("summary_bottom");
                        $this->tpl->setVariable("BTN_SUMMARY", $this->lng->txt("summary"));
                        $this->tpl->parseCurrentBlock();
                }

                if (!$this->object->isOnlineTest()) {
                        $this->tpl->setCurrentBlock("cancel_test");
                        $this->tpl->setVariable("TEXT_CANCELTEST", $this->lng->txt("cancel_test"));
                        $this->tpl->setVariable("TEXT_ALTCANCELTEXT", $this->lng->txt("cancel_test"));
                        $this->tpl->setVariable("TEXT_TITLECANCELTEXT", $this->lng->txt("cancel_test"));
                        $this->tpl->setVariable("HREF_IMGCANCELTEST", $this->ctrl->getLinkTargetByClass(get_class($this), "run") . "&cancelTest=true");
                        $this->tpl->setVariable("HREF_CANCELTEXT", $this->ctrl->getLinkTargetByClass(get_class($this), "run") . "&cancelTest=true");
                        $this->tpl->setVariable("IMAGE_CANCEL", ilUtil::getImagePath("cancel.png"));
                        $this->tpl->parseCurrentBlock();
                        $this->tpl->setCurrentBlock("cancel_test_bottom");
                        $this->tpl->setVariable("TEXT_CANCELTEST", $this->lng->txt("cancel_test"));
                        $this->tpl->setVariable("TEXT_ALTCANCELTEXT", $this->lng->txt("cancel_test"));
                        $this->tpl->setVariable("TEXT_TITLECANCELTEXT", $this->lng->txt("cancel_test"));
                        $this->tpl->setVariable("HREF_IMGCANCELTEST", $this->ctrl->getLinkTargetByClass(get_class($this), "run") . "&cancelTest=true");
                        $this->tpl->setVariable("HREF_CANCELTEXT", $this->ctrl->getLinkTargetByClass(get_class($this), "run") . "&cancelTest=true");
                        $this->tpl->setVariable("IMAGE_CANCEL", ilUtil::getImagePath("cancel.png"));
                        $this->tpl->parseCurrentBlock();                        
                }               

                if ($finish)
                {
                        if (!$this->object->isOnlineTest()) {
                                $this->tpl->setCurrentBlock("next");
                                $this->tpl->setVariable("BTN_NEXT", $this->lng->txt("save_finish") . " &gt;&gt;");
                                $this->tpl->parseCurrentBlock();
                                $this->tpl->setCurrentBlock("next_bottom");
                                $this->tpl->setVariable("BTN_NEXT", $this->lng->txt("save_finish") . " &gt;&gt;");
                                $this->tpl->parseCurrentBlock();
                        } else {
                                $this->tpl->setCurrentBlock("next");
                                $this->tpl->setVariable("BTN_NEXT", $this->lng->txt("summary") . " &gt;&gt;");
                                $this->tpl->parseCurrentBlock();
                                $this->tpl->setCurrentBlock("next_bottom");
                                $this->tpl->setVariable("BTN_NEXT", $this->lng->txt("summary") . " &gt;&gt;");
                                $this->tpl->parseCurrentBlock();                                
                        }
                }
                else
                {
                        $this->tpl->setCurrentBlock("next");
                        $this->tpl->setVariable("BTN_NEXT", $this->lng->txt("save_next") . " &gt;&gt;");
                        $this->tpl->parseCurrentBlock();
                        $this->tpl->setCurrentBlock("next_bottom");
                        $this->tpl->setVariable("BTN_NEXT", $this->lng->txt("save_next") . " &gt;&gt;");
                        $this->tpl->parseCurrentBlock();
                }

                
                
                if ($this->object->isOnlineTest()) {
                        $solved_array = ilObjTest::_getSolvedQuestions($this->object->test_id, $ilUser->getId(), $question_gui->object->getId());
                        $solved = 0;
                        
                        if (count ($solved_array) > 0) {
                                $solved = array_pop($solved_array);
                                $solved = $solved->solved;
                        }                       
                        
                        if ($solved==1) 
                        {
                                $solved = ilUtil::getImagePath("solved.png", true);
                                $solved_cmd = "resetsolved";
                                $solved_txt = $this->lng->txt("tst_qst_resetsolved");
                        } else 
                        {                                
                                $solved = ilUtil::getImagePath("not_solved.png", true);
                                $solved_cmd = "setsolved";
                                $solved_txt = $this->lng->txt("tst_qst_setsolved");
                        }                       
                        $solved = "<input align=\"middle\" border=\"0\" alt=\"".$this->lng->txt("tst_qst_solved_state_click_to_change")."\" name=\"cmd[$solved_cmd]\" type=\"image\" src=\"$solved\">&nbsp;<small>$solved_txt</small>";
                        
                        $this->tpl->setCurrentBlock("question_status");
                        $this->tpl->setVariable("TEXT_QUESTION_STATUS_LABEL", $this->lng->txt("tst_question_solved_state").":");
                        $this->tpl->setVariable("TEXT_QUESTION_STATUS", $solved);
                        $this->tpl->parseCurrentBlock();                        
                }

                $this->tpl->setCurrentBlock("adm_content");
                $this->tpl->setVariable("FORMACTION", $formaction);

                $this->tpl->parseCurrentBlock();
        }

Here is the call graph for this function:

Here is the caller graph for this function:

ilObjTestGUI::participantsObject (  ) 

Creates the output for user/group invitation to a test.

Creates the output for user/group invitation to a test

public

Definition at line 5360 of file class.ilObjTestGUI.php.

References $_POST, $path, $rbacsystem, exit, ilObjectGUI::getReturnLocation(), handleCommands(), outUserGroupTable(), ilUtil::redirect(), ilUtil::removeTrailingPathSeparators(), and sendInfo().

        {
                global $rbacsystem;

                if ((!$rbacsystem->checkAccess("read", $this->ref_id)) && (!$rbacsystem->checkAccess("write", $this->ref_id))) 
                {
                        // allow only read and write access
                        sendInfo($this->lng->txt("cannot_edit_test"), true);
                        $path = $this->tree->getPathFull($this->object->getRefID());
                        ilUtil::redirect($this->getReturnLocation("cancel","../repository.php?cmd=frameset&ref_id=" . $path[count($path) - 2]["child"]));
                        return;
                }
                
                if ($this->object->getTestType() != TYPE_ONLINE_TEST) 
                {
                        // allow only read and write access
                        sendInfo($this->lng->txt("tst_must_be_online_exam"), false);
                        return;
                }
                
                $this->tpl->addBlockFile("ADM_CONTENT", "adm_content", "tpl.il_as_tst_invite.html", true);

                if ($_POST["cmd"]["cancel"])
                {
                        $path = $this->tree->getPathFull($this->object->getRefID());
                        ilUtil::redirect($this->getReturnLocation("cancel",ilUtil::removeTrailingPathSeparators(ILIAS_HTTP_PATH)."/repository.php?cmd=frameset&ref_id=" . $path[count($path) - 2]["child"]));
                        exit();
                }

                if (count($_POST))
                {
                        $this->handleCommands();
                        //return;
                }
                
                if ($_POST["cmd"]["save"])
                {
                        $this->object->saveToDb();
                }
                
                {
                        if ($rbacsystem->checkAccess('write', $this->ref_id))
                        {
                                $this->tpl->setCurrentBlock("invitation");
                                $this->tpl->setVariable("SEARCH_INVITATION", $this->lng->txt("search"));
                                $this->tpl->setVariable("SEARCH_TERM", $this->lng->txt("search_term"));
                                $this->tpl->setVariable("SEARCH_FOR", $this->lng->txt("search_for"));
                                $this->tpl->setVariable("SEARCH_USERS", $this->lng->txt("search_users"));
                                $this->tpl->setVariable("SEARCH_GROUPS", $this->lng->txt("search_groups"));
                                $this->tpl->setVariable("SEARCH_ROLES", $this->lng->txt("search_roles"));
                                $this->tpl->setVariable("TEXT_CONCATENATION", $this->lng->txt("concatenation"));
                                $this->tpl->setVariable("TEXT_AND", $this->lng->txt("and"));
                                $this->tpl->setVariable("TEXT_OR", $this->lng->txt("or"));
                                $this->tpl->setVariable("VALUE_SEARCH_TERM", $_POST["search_term"]);
                                if (is_array($_POST["search_for"]))
                                {
                                        if (in_array("usr", $_POST["search_for"]))
                                        {
                                                $this->tpl->setVariable("CHECKED_USERS", " checked=\"checked\"");
                                        }
                                        if (in_array("grp", $_POST["search_for"]))
                                        {
                                                $this->tpl->setVariable("CHECKED_GROUPS", " checked=\"checked\"");
                                        }
                                        if (in_array("role", $_POST["search_for"]))
                                        {
                                                $this->tpl->setVariable("CHECKED_ROLES", " checked=\"checked\"");
                                        }
                                        
                                }
                                if (strcmp($_POST["concatenation"], "and") == 0)
                                {
                                        $this->tpl->setVariable("CHECKED_AND", " checked=\"checked\"");
                                }
                                else if (strcmp($_POST["concatenation"], "or") == 0)
                                {
                                        $this->tpl->setVariable("CHECKED_OR", " checked=\"checked\"");
                                }
                                $this->tpl->setVariable("SEARCH", $this->lng->txt("search"));
                                $this->tpl->parseCurrentBlock();
                        }
                }
                $invited_users = $this->object->getInvitedUsers();

                $buttons = array("save","remove","print_answers","print_results");
                
                if (count($invited_users))
                {
                        $this->outUserGroupTable("iv_usr", $invited_users, "invited_user_result", "invited_user_row", $this->lng->txt("tst_participating_users"), "TEXT_INVITED_USER_TITLE",$buttons);
                }
                
                $this->tpl->setCurrentBlock("adm_content");
                $this->tpl->setVariable("TEXT_INVITATION", $this->lng->txt("invitation"));
                $this->tpl->setVariable("VALUE_ON", $this->lng->txt("on"));
                $this->tpl->setVariable("VALUE_OFF", $this->lng->txt("off"));
                $this->tpl->setVariable("TXT_REQUIRED_FLD", $this->lng->txt("required_field"));

        if ($rbacsystem->checkAccess("write", $this->ref_id)) {
                        $this->tpl->setVariable("SAVE", $this->lng->txt("save"));
                        $this->tpl->setVariable("CANCEL", $this->lng->txt("cancel"));
                }
                $this->tpl->parseCurrentBlock();
        }

Here is the call graph for this function:

ilObjTestGUI::prepareOutput (  ) 

Reimplemented from ilObjectGUI.

Definition at line 5286 of file class.ilObjTestGUI.php.

References $_POST, sendInfo(), ilObjectGUI::setAdminTabs(), and setLocator().

Referenced by ilObjTestGUI().

        {
                $this->tpl->addBlockFile("CONTENT", "content", "tpl.adm_content.html");
                $this->tpl->addBlockFile("STATUSLINE", "statusline", "tpl.statusline.html");
                $title = $this->object->getTitle();
                // catch feedback message
                sendInfo();

                if (!empty($title))
                {
                        $this->tpl->setVariable("HEADER", $title);
                }
                if (!defined("ILIAS_MODULE"))
                {
                        $this->setAdminTabs($_POST["new_type"]);
                }
                $this->setLocator();

        }

Here is the call graph for this function:

Here is the caller graph for this function:

ilObjTestGUI::printAnswersObject (  ) 

printAnswer Object can only be called if the test is submitted, otherwise we generate an error.

Definition at line 5949 of file class.ilObjTestGUI.php.

References $ilUser, $path, $rbacsystem, ilObjectGUI::getReturnLocation(), outShowAnswersDetails(), ilUtil::redirect(), and sendInfo().

                                     {
                global $ilUser,$rbacsystem;
                if ((!$rbacsystem->checkAccess("read", $this->ref_id))) 
                {
                        // allow only read and write access
                        sendInfo($this->lng->txt("cannot_edit_test"), true);
                        $path = $this->tree->getPathFull($this->object->getRefID());
                        ilUtil::redirect($this->getReturnLocation("cancel","../repository.php?cmd=frameset&ref_id=" . $path[count($path) - 2]["child"]));
                        return;
                }
                
                if (!$this->object->isActiveTestSubmitted($ilUser->getId())) 
                {
                        sendInfo($this->lng->txt("test_not_submitted"), true);
                        $path = $this->tree->getPathFull($this->object->getRefID());
                        ilUtil::redirect($this->getReturnLocation("cancel","../repository.php?cmd=frameset&ref_id=" . $path[count($path) - 2]["child"]));
                        return;
                }


                $this->object->setActiveTestSubmitted($ilUser->getId());

                $this->tpl = new ilTemplate("./assessment/templates/default/tpl.il_as_tst_print_answers_sheet.html", true, true);
                $this->tpl->setVariable("PRINT_CSS", "./templates/default/print_answers.css");
                $this->tpl->setVariable ("FRAME_TITLE", $this->object->getTitle());
                $this->tpl->setVariable ("FRAME_CLIENTIP",$_SERVER["REMOTE_ADDR"]);             
                $this->tpl->setVariable ("FRAME_MATRICULATION",$ilUser->getMatriculation());

                $this->tpl->addBlockFile("ADM_CONTENT", "adm_content", "tpl.il_as_tst_print_answers_sheet_details.html", true);
                
                $this->outShowAnswersDetails(false, $ilUser); 
        }

Here is the call graph for this function:

ilObjTestGUI::printobject (  ) 

Definition at line 6343 of file class.ilObjTestGUI.php.

References $_POST, $ilUser, $path, $rbacsystem, getAddParameter(), getCallingScript(), ilObjectGUI::getReturnLocation(), outPrinttest(), ilUtil::redirect(), and sendInfo().

                                {
                global $rbacsystem, $ilUser;
                
                if ((!$rbacsystem->checkAccess("read", $this->ref_id)) && (!$rbacsystem->checkAccess("write", $this->ref_id))) 
                {
                        // allow only read and write access
                        sendInfo($this->lng->txt("cannot_edit_test"), true);
                        $path = $this->tree->getPathFull($this->object->getRefID());
                        ilUtil::redirect($this->getReturnLocation("cancel","../repository.php?cmd=frameset&ref_id=" . $path[count($path) - 2]["child"]));
                        return;
                }

                if ($_POST["cmd"]["print"]) {
                        $this->outPrinttest();
                        return;
                }
                
                $this->tpl->addBlockFile("ADM_CONTENT", "adm_content", "tpl.il_as_tst_print_test_confirm.html", true);
                $this->tpl->setVariable("TEXT_CONFIRM_PRINT_TEST", $this->lng->txt("tst_confirm_print"));
                $this->tpl->setVariable("FORM_PRINT_ACTION", $this->getCallingScript().$this->getAddParameter());
                $this->tpl->setVariable("BTN_PRINT", $this->lng->txt("print"));
                
        }

Here is the call graph for this function:

ilObjTestGUI::propertiesObject (  ) 

Display and fill the properties form of the test.

Display and fill the properties form of the test

public

Definition at line 946 of file class.ilObjTestGUI.php.

References ilObjectGUI::$data, $path, $rbacsystem, ilUtil::getImagePath(), ilUtil::getJSPath(), ilObjectGUI::getReturnLocation(), ilUtil::makeDateSelect(), ilUtil::makeTimeSelect(), ilUtil::prepareFormOutput(), ilUtil::redirect(), and sendInfo().

        {
                global $rbacsystem;
                $total = $this->object->evalTotalPersons();
                if ($this->object->getTestType() == TYPE_ONLINE_TEST  || $data["sel_test_types"] == TYPE_ONLINE_TEST)
                {
                // fixed settings
                $this->object->setScoreReporting(1);
                $this->object->setSequenceSettings(0);
                $this->object->setNrOfTries(1);
                $this->object->setRandomTest(0);
        }
                
                if (($data["sel_test_types"] == TYPE_ONLINE_TEST) || ($data["sel_test_types"] == TYPE_ASSESSMENT) || (($this->object->getTestType() == TYPE_ASSESSMENT || $this->object->getTestType() == TYPE_ONLINE_TEST) && strlen($data["sel_test_types"]) == 0)) 
                {
                        $this->lng->loadLanguageModule("jscalendar");
                        $this->tpl->addBlockFile("CALENDAR_LANG_JAVASCRIPT", "calendar_javascript", "tpl.calendar.html");
                        $this->tpl->setCurrentBlock("calendar_javascript");
                        $this->tpl->setVariable("FULL_SUNDAY", $this->lng->txt("l_su"));
                        $this->tpl->setVariable("FULL_MONDAY", $this->lng->txt("l_mo"));
                        $this->tpl->setVariable("FULL_TUESDAY", $this->lng->txt("l_tu"));
                        $this->tpl->setVariable("FULL_WEDNESDAY", $this->lng->txt("l_we"));
                        $this->tpl->setVariable("FULL_THURSDAY", $this->lng->txt("l_th"));
                        $this->tpl->setVariable("FULL_FRIDAY", $this->lng->txt("l_fr"));
                        $this->tpl->setVariable("FULL_SATURDAY", $this->lng->txt("l_sa"));
                        $this->tpl->setVariable("SHORT_SUNDAY", $this->lng->txt("s_su"));
                        $this->tpl->setVariable("SHORT_MONDAY", $this->lng->txt("s_mo"));
                        $this->tpl->setVariable("SHORT_TUESDAY", $this->lng->txt("s_tu"));
                        $this->tpl->setVariable("SHORT_WEDNESDAY", $this->lng->txt("s_we"));
                        $this->tpl->setVariable("SHORT_THURSDAY", $this->lng->txt("s_th"));
                        $this->tpl->setVariable("SHORT_FRIDAY", $this->lng->txt("s_fr"));
                        $this->tpl->setVariable("SHORT_SATURDAY", $this->lng->txt("s_sa"));
                        $this->tpl->setVariable("FULL_JANUARY", $this->lng->txt("l_01"));
                        $this->tpl->setVariable("FULL_FEBRUARY", $this->lng->txt("l_02"));
                        $this->tpl->setVariable("FULL_MARCH", $this->lng->txt("l_03"));
                        $this->tpl->setVariable("FULL_APRIL", $this->lng->txt("l_04"));
                        $this->tpl->setVariable("FULL_MAY", $this->lng->txt("l_05"));
                        $this->tpl->setVariable("FULL_JUNE", $this->lng->txt("l_06"));
                        $this->tpl->setVariable("FULL_JULY", $this->lng->txt("l_07"));
                        $this->tpl->setVariable("FULL_AUGUST", $this->lng->txt("l_08"));
                        $this->tpl->setVariable("FULL_SEPTEMBER", $this->lng->txt("l_09"));
                        $this->tpl->setVariable("FULL_OCTOBER", $this->lng->txt("l_10"));
                        $this->tpl->setVariable("FULL_NOVEMBER", $this->lng->txt("l_11"));
                        $this->tpl->setVariable("FULL_DECEMBER", $this->lng->txt("l_12"));
                        $this->tpl->setVariable("SHORT_JANUARY", $this->lng->txt("s_01"));
                        $this->tpl->setVariable("SHORT_FEBRUARY", $this->lng->txt("s_02"));
                        $this->tpl->setVariable("SHORT_MARCH", $this->lng->txt("s_03"));
                        $this->tpl->setVariable("SHORT_APRIL", $this->lng->txt("s_04"));
                        $this->tpl->setVariable("SHORT_MAY", $this->lng->txt("s_05"));
                        $this->tpl->setVariable("SHORT_JUNE", $this->lng->txt("s_06"));
                        $this->tpl->setVariable("SHORT_JULY", $this->lng->txt("s_07"));
                        $this->tpl->setVariable("SHORT_AUGUST", $this->lng->txt("s_08"));
                        $this->tpl->setVariable("SHORT_SEPTEMBER", $this->lng->txt("s_09"));
                        $this->tpl->setVariable("SHORT_OCTOBER", $this->lng->txt("s_10"));
                        $this->tpl->setVariable("SHORT_NOVEMBER", $this->lng->txt("s_11"));
                        $this->tpl->setVariable("SHORT_DECEMBER", $this->lng->txt("s_12"));
                        $this->tpl->setVariable("ABOUT_CALENDAR", $this->lng->txt("about_calendar"));
                        $this->tpl->setVariable("ABOUT_CALENDAR_LONG", $this->lng->txt("about_calendar_long"));
                        $this->tpl->setVariable("ABOUT_TIME_LONG", $this->lng->txt("about_time"));
                        $this->tpl->setVariable("PREV_YEAR", $this->lng->txt("prev_year"));
                        $this->tpl->setVariable("PREV_MONTH", $this->lng->txt("prev_month"));
                        $this->tpl->setVariable("GO_TODAY", $this->lng->txt("go_today"));
                        $this->tpl->setVariable("NEXT_MONTH", $this->lng->txt("next_month"));
                        $this->tpl->setVariable("NEXT_YEAR", $this->lng->txt("next_year"));
                        $this->tpl->setVariable("SEL_DATE", $this->lng->txt("select_date"));
                        $this->tpl->setVariable("DRAG_TO_MOVE", $this->lng->txt("drag_to_move"));
                        $this->tpl->setVariable("PART_TODAY", $this->lng->txt("part_today"));
                        $this->tpl->setVariable("DAY_FIRST", $this->lng->txt("day_first"));
                        $this->tpl->setVariable("CLOSE", $this->lng->txt("close"));
                        $this->tpl->setVariable("TODAY", $this->lng->txt("today"));
                        $this->tpl->setVariable("TIME_PART", $this->lng->txt("time_part"));
                        $this->tpl->setVariable("DEF_DATE_FORMAT", $this->lng->txt("def_date_format"));
                        $this->tpl->setVariable("TT_DATE_FORMAT", $this->lng->txt("tt_date_format"));
                        $this->tpl->setVariable("WK", $this->lng->txt("wk"));
                        $this->tpl->setVariable("TIME", $this->lng->txt("time"));
                        $this->tpl->parseCurrentBlock();
                        $this->tpl->setCurrentBlock("CalendarJS");
                        $this->tpl->setVariable("LOCATION_JAVASCRIPT_CALENDAR", ilUtil::getJSPath("calendar.js"));
                        $this->tpl->setVariable("LOCATION_JAVASCRIPT_CALENDAR_SETUP", ilUtil::getJSPath("calendar-setup.js"));
                        $this->tpl->setVariable("LOCATION_JAVASCRIPT_CALENDAR_STYLESHEET", ilUtil::getJSPath("calendar.css"));
                        $this->tpl->parseCurrentBlock();
                        $this->tpl->setCurrentBlock("javascript_call_calendar");
                        $this->tpl->setVariable("INPUT_FIELDS_STARTING_DATE", "starting_date");
                        $this->tpl->setVariable("INPUT_FIELDS_ENDING_DATE", "ending_date");
                        $this->tpl->setVariable("INPUT_FIELDS_REPORTING_DATE", "reporting_date");
                        $this->tpl->parseCurrentBlock();
                }
                if ((!$rbacsystem->checkAccess("read", $this->ref_id)) && (!$rbacsystem->checkAccess("write", $this->ref_id))) 
                {
                        // allow only read and write access
                        sendInfo($this->lng->txt("cannot_edit_test"), true);
                        $path = $this->tree->getPathFull($this->object->getRefID());
                        ilUtil::redirect($this->getReturnLocation("cancel","../repository.php?cmd=frameset&ref_id=" . $path[count($path) - 2]["child"]));
                        return;
                }
                
                $data["sel_test_types"] = $this->object->getTestType();
                $data["author"] = $this->object->getAuthor();
                $data["introduction"] = $this->object->getIntroduction();
                $data["sequence_settings"] = $this->object->getSequenceSettings();
                $data["score_reporting"] = $this->object->getScoreReporting();
                $data["reporting_date"] = $this->object->getReportingDate();
                $data["nr_of_tries"] = $this->object->getNrOfTries();

                $data["enable_processing_time"] = $this->object->getEnableProcessingTime();
                $data["processing_time"] = $this->object->getProcessingTime();
                $data["random_test"] = $this->object->isRandomTest();
                $data["count_system"] = $this->object->getCountSystem();
                $data["mc_scoring"] = $this->object->getMCScoring();
                if ((int)substr($data["processing_time"], 0, 2) + (int)substr($data["processing_time"], 3, 2) + (int)substr($data["processing_time"], 6, 2) == 0)
                {
                        $proc_time = $this->object->getEstimatedWorkingTime();
                        $data["processing_time"] = sprintf("%02d:%02d:%02d",
                                $proc_time["h"],
                                $proc_time["m"],
                                $proc_time["s"]
                        );
                }
                $data["starting_time"] = $this->object->getStartingTime();
                $data["ending_time"] = $this->object->getEndingTime();
                $data["title"] = $this->object->getTitle();
                $data["description"] = $this->object->getDescription();
                
                if ($data["sel_test_types"] == TYPE_ASSESSMENT || ($data["sel_test_types"] == TYPE_ONLINE_TEST))
                {
                        $this->tpl->setCurrentBlock("starting_time");
                        $this->tpl->setVariable("TEXT_STARTING_TIME", $this->lng->txt("tst_starting_time"));
                        if (!$data["starting_time"])
                        {
                                $date_input = ilUtil::makeDateSelect("starting_date");
                                $time_input = ilUtil::makeTimeSelect("starting_time");
                        }
                        else
                        {
                                preg_match("/(\d{4})(\d{2})(\d{2})(\d{2})(\d{2})(\d{2})/", $data["starting_time"], $matches);
                                $date_input = ilUtil::makeDateSelect("starting_date", $matches[1], sprintf("%d", $matches[2]), sprintf("%d", $matches[3]));
                                $time_input = ilUtil::makeTimeSelect("starting_time", true, sprintf("%d", $matches[4]), sprintf("%d", $matches[5]), sprintf("%d", $matches[6]));
                        }
                        $this->tpl->setVariable("IMG_STARTING_TIME_CALENDAR", ilUtil::getImagePath("calendar.png"));
                        $this->tpl->setVariable("TXT_STARTING_TIME_CALENDAR", $this->lng->txt("open_calendar"));
                        $this->tpl->setVariable("TXT_ENABLED", $this->lng->txt("enabled"));
                        if ($data["starting_time"])
                        {
                                $this->tpl->setVariable("CHECKED_STARTING_TIME", " checked=\"checked\"");
                        }
                        $this->tpl->setVariable("INPUT_STARTING_TIME", $this->lng->txt("date") . ": " . $date_input . $this->lng->txt("time") . ": " . $time_input);
                        $this->tpl->parseCurrentBlock();

                        $this->tpl->setCurrentBlock("ending_time");
                        $this->tpl->setVariable("TEXT_ENDING_TIME", $this->lng->txt("tst_ending_time"));
                        if (!$data["ending_time"])
                        {
                                $date_input = ilUtil::makeDateSelect("ending_date");
                                $time_input = ilUtil::makeTimeSelect("ending_time");
                        }
                        else
                        {
                                preg_match("/(\d{4})(\d{2})(\d{2})(\d{2})(\d{2})(\d{2})/", $data["ending_time"], $matches);
                                $date_input = ilUtil::makeDateSelect("ending_date", $matches[1], sprintf("%d", $matches[2]), sprintf("%d", $matches[3]));
                                $time_input = ilUtil::makeTimeSelect("ending_time", true, sprintf("%d", $matches[4]), sprintf("%d", $matches[5]), sprintf("%d", $matches[6]));
                        }
                        $this->tpl->setVariable("IMG_ENDING_TIME_CALENDAR", ilUtil::getImagePath("calendar.png"));
                        $this->tpl->setVariable("TXT_ENDING_TIME_CALENDAR", $this->lng->txt("open_calendar"));
                        $this->tpl->setVariable("TXT_ENABLED", $this->lng->txt("enabled"));
                        if ($data["ending_time"])
                        {
                                $this->tpl->setVariable("CHECKED_ENDING_TIME", " checked=\"checked\"");
                        }
                        $this->tpl->setVariable("INPUT_ENDING_TIME", $this->lng->txt("date") . ": " . $date_input . $this->lng->txt("time") . ": " . $time_input);
                        $this->tpl->parseCurrentBlock();

                        $this->tpl->setCurrentBlock("reporting_date");
                        $this->tpl->setVariable("TEXT_SCORE_DATE", $this->lng->txt("tst_score_reporting_date"));
                        if (!$data["reporting_date"])
                        {
                                $date_input = ilUtil::makeDateSelect("reporting_date");
                                $time_input = ilUtil::makeTimeSelect("reporting_time");
                        } else {
                                preg_match("/(\d{4})(\d{2})(\d{2})(\d{2})(\d{2})(\d{2})/", $data["reporting_date"], $matches);
                                $date_input = ilUtil::makeDateSelect("reporting_date", $matches[1], sprintf("%d", $matches[2]), sprintf("%d", $matches[3]));
                                $time_input = ilUtil::makeTimeSelect("reporting_time", true, sprintf("%d", $matches[4]), sprintf("%d", $matches[5]), sprintf("%d", $matches[6]));
                        }
                        $this->tpl->setVariable("IMG_REPORTING_DATE_CALENDAR", ilUtil::getImagePath("calendar.png"));
                        $this->tpl->setVariable("TXT_REPORTING_DATE_CALENDAR", $this->lng->txt("open_calendar"));
                        $this->tpl->setVariable("TXT_ENABLED", $this->lng->txt("enabled"));
                        if ($data["reporting_date"] || ($data["sel_test_types"] == TYPE_ONLINE_TEST)) {
                                $this->tpl->setVariable("CHECKED_REPORTING_DATE", " checked=\"checked\"");
                        }
                        $this->tpl->setVariable("INPUT_REPORTING_DATE", $this->lng->txt("date") . ": " . $date_input . $this->lng->txt("time") . ": " . $time_input);
                        $this->tpl->parseCurrentBlock();
                }

                $this->tpl->addBlockFile("ADM_CONTENT", "adm_content", "tpl.il_as_tst_properties.html", true);
                $this->tpl->setCurrentBlock("test_types");
                foreach ($this->object->test_types as $key => $value) {
                        $this->tpl->setVariable("VALUE_TEST_TYPE", $key);
                        $this->tpl->setVariable("TEXT_TEST_TYPE", $this->lng->txt($value));
                        if ($data["sel_test_types"] == $key) {
                                $this->tpl->setVariable("SELECTED_TEST_TYPE", " selected=\"selected\"");
                        }
                        $this->tpl->parseCurrentBlock();
                }
                $this->tpl->setCurrentBlock("adm_content");
                $this->tpl->setVariable("ACTION_PROPERTIES", $this->ctrl->getFormAction($this));
                if ($rbacsystem->checkAccess("write", $this->ref_id)) {
                        $this->tpl->setVariable("SUBMIT_TYPE", $this->lng->txt("change"));
                }
                $this->tpl->setVariable("HEADING_GENERAL", $this->lng->txt("tst_general_properties"));
                $this->tpl->setVariable("TEXT_TEST_TYPES", $this->lng->txt("tst_types"));
                $this->tpl->setVariable("TEST_TYPE_COMMENT", $this->lng->txt("tst_type_comment"));
                $this->tpl->setVariable("TEXT_TITLE", $this->lng->txt("title"));
                $this->tpl->setVariable("VALUE_TITLE", ilUtil::prepareFormOutput($data["title"]));
                $this->tpl->setVariable("TEXT_AUTHOR", $this->lng->txt("author"));
                $this->tpl->setVariable("VALUE_AUTHOR", ilUtil::prepareFormOutput($data["author"]));
                $this->tpl->setVariable("TEXT_DESCRIPTION", $this->lng->txt("description"));
                $this->tpl->setVariable("VALUE_DESCRIPTION", ilUtil::prepareFormOutput($data["description"]));
                $this->tpl->setVariable("TEXT_INTRODUCTION", $this->lng->txt("tst_introduction"));
                $this->tpl->setVariable("VALUE_INTRODUCTION", $data["introduction"]);
                $this->tpl->setVariable("HEADING_SEQUENCE", $this->lng->txt("tst_sequence_properties"));
                $this->tpl->setVariable("TEXT_SEQUENCE", $this->lng->txt("tst_sequence"));
                $this->tpl->setVariable("SEQUENCE_FIXED", $this->lng->txt("tst_sequence_fixed"));
                $this->tpl->setVariable("SEQUENCE_POSTPONE", $this->lng->txt("tst_sequence_postpone"));
                if ($data["sequence_settings"] == 0) {
                        $this->tpl->setVariable("SELECTED_FIXED", " selected=\"selected\"");
                } elseif ($data["sequence_settings"] == 1) {
                        $this->tpl->setVariable("SELECTED_POSTPONE", " selected=\"selected\"");
                }
                $this->tpl->setVariable("HEADING_SCORE", $this->lng->txt("tst_score_reporting"));
                $this->tpl->setVariable("TEXT_SCORE_TYPE", $this->lng->txt("tst_score_type"));
                $this->tpl->setVariable("REPORT_AFTER_QUESTION", $this->lng->txt("tst_report_after_question"));
                $this->tpl->setVariable("REPORT_AFTER_TEST", $this->lng->txt("tst_report_after_test"));
                if ($data["sel_test_types"] == TYPE_ASSESSMENT || ($data["sel_test_types"] == TYPE_ONLINE_TEST || $this->object->getTestType() == TYPE_ONLINE_TEST)) 
                {
                        $this->tpl->setVariable("SELECTED_TEST", " selected=\"selected\"");
                        $this->tpl->setVariable("DISABLE_SCORE_REPORTING", " disabled=\"disabled\"");
                        if ($this->object->getTestType() == TYPE_ONLINE_TEST || $data["sel_test_types"] == TYPE_ONLINE_TEST) 
                        {
                                $this->tpl->setVariable("DISABLE_SCORE_REPORTING_DATE_CHECKBOX", " disabled=\"disabled\"");
                                $this->tpl->setVariable("DISABLE_SEQUENCE", " disabled=\"disabled\"");
                                $this->tpl->setVariable("DISABLE_NR_OF_TRIES", " disabled=\"disabled\"");
                                $this->tpl->setVariable("ENABLED_RANDOM_TEST", " disabled=\"disabled\"");
                        }
                } 
                else 
                {
                        if ($data["score_reporting"] == 0) 
                        {
                                $this->tpl->setVariable("SELECTED_QUESTION", " selected=\"selected\"");
                        } 
                        elseif ($data["score_reporting"] == 1) 
                        {
                                $this->tpl->setVariable("SELECTED_TEST", " selected=\"selected\"");
                        }
                }
                $this->tpl->setVariable("HEADING_SESSION", $this->lng->txt("tst_session_settings"));
                $this->tpl->setVariable("TEXT_NR_OF_TRIES", $this->lng->txt("tst_nr_of_tries"));
                $this->tpl->setVariable("VALUE_NR_OF_TRIES", $data["nr_of_tries"]);
                $this->tpl->setVariable("COMMENT_NR_OF_TRIES", $this->lng->txt("0_unlimited"));
                $this->tpl->setVariable("TEXT_PROCESSING_TIME", $this->lng->txt("tst_processing_time"));
                $time_input = ilUtil::makeTimeSelect("processing_time", false, substr($data["processing_time"], 0, 2), substr($data["processing_time"], 3, 2), substr($data["processing_time"], 6, 2));
                $this->tpl->setVariable("MAX_PROCESSING_TIME", $time_input . " (hh:mm:ss)");
                if ($data["enable_processing_time"]) {
                        $this->tpl->setVariable("CHECKED_PROCESSING_TIME", " checked=\"checked\"");
                }
                $this->tpl->setVariable("TEXT_RANDOM_TEST", $this->lng->txt("tst_random_test"));
                $this->tpl->setVariable("TEXT_RANDOM_TEST_DESCRIPTION", $this->lng->txt("tst_random_test_description"));
                if ($data["random_test"]) {
                        $this->tpl->setVariable("CHECKED_RANDOM_TEST", " checked=\"checked\"");
                }

                $this->tpl->setVariable("HEADING_SCORING", $this->lng->txt("tst_heading_scoring"));
                $this->tpl->setVariable("TEXT_COUNT_SYSTEM", $this->lng->txt("tst_text_count_system"));
                $this->tpl->setVariable("COUNT_PARTIAL_SOLUTIONS", $this->lng->txt("tst_count_partial_solutions"));
                if ($data["count_system"] == COUNT_PARTIAL_SOLUTIONS)
                {
                        $this->tpl->setVariable("SELECTED_PARTIAL", " selected=\"selected\"");
                }
                $this->tpl->setVariable("COUNT_CORRECT_SOLUTIONS", $this->lng->txt("tst_count_correct_solutions"));
                if ($data["count_system"] == COUNT_CORRECT_SOLUTIONS)
                {
                        $this->tpl->setVariable("SELECTED_CORRECT", " selected=\"selected\"");
                }
                $this->tpl->setVariable("TEXT_SCORE_MCMR", $this->lng->txt("tst_score_mcmr_questions"));
                $this->tpl->setVariable("ZERO_POINTS_WHEN_UNANSWERED", $this->lng->txt("tst_score_mcmr_zero_points_when_unanswered"));
                $this->tpl->setVariable("USE_SCORING_SYSTEM", $this->lng->txt("tst_score_mcmr_use_scoring_system"));
                if ($data["mc_scoring"] == SCORE_ZERO_POINTS_WHEN_UNANSWERED)
                {
                        $this->tpl->setVariable("SELECTED_ANTICHEAT", " selected=\"selected\"");
                }
                else
                {
                        $this->tpl->setVariable("SELECTED_STANDARD", " selected=\"selected\"");
                }

                $this->tpl->setVariable("TXT_REQUIRED_FLD", $this->lng->txt("required_field"));
                if ($rbacsystem->checkAccess("write", $this->ref_id)) {
                        $this->tpl->setVariable("SAVE", $this->lng->txt("save"));
                        $this->tpl->setVariable("CANCEL", $this->lng->txt("cancel"));
                }
                if ($total > 0)
                {
                        $this->tpl->setVariable("DISABLE_COUNT_SYSTEM", " disabled=\"disabled\"");
                        $this->tpl->setVariable("DISABLE_MC_SCORING", " disabled=\"disabled\"");
                        $this->tpl->setVariable("ENABLED_TEST_TYPES", " disabled=\"disabled\"");
                        $this->tpl->setVariable("ENABLED_RANDOM_TEST", " disabled=\"disabled\"");
                }
                $this->tpl->parseCurrentBlock();
        }

Here is the call graph for this function:

ilObjTestGUI::questionBrowser ( filter_type = "",
filter_question_type = "",
filter_questionpool = "",
filter_text = "" 
)

Creates a form to select questions from questionpools to insert the questions into the test.

Creates a form to select questions from questionpools to insert the questions into the test

public

Definition at line 1388 of file class.ilObjTestGUI.php.

References $_GET, $_POST, $counter, ilObjectGUI::$data, $rbacsystem, ilFormat::formatDate(), ilFormat::ftimestamp2dateDB(), getCallingScript(), and ilUtil::getImagePath().

Referenced by browseForQuestionsObject(), executeCommand(), filterObject(), and resetFilterObject().

        {
                global $rbacsystem;

                $this->ctrl->setParameterByClass(get_class($this), "browse", "1");
                if (!$filter_type)
                {
                        $filter_type = $_GET["sel_filter_type"];
                }
                $this->ctrl->setParameterByClass(get_class($this), "sel_filter_type", $filter_type);
                if (!$filter_question_type)
                {
                        $filter_question_type = $_GET["sel_question_type"];
                }
                $this->ctrl->setParameterByClass(get_class($this), "sel_question_type", $filter_question_type);
                if (!$filter_questionpool)
                {
                        $filter_questionpool = $_GET["sel_questionpool"];
                }
                $this->ctrl->setParameterByClass(get_class($this), "sel_questionpool", $filter_questionpool);
                if (!$filter_text)
                {
                        $filter_text = $_GET["filter_text"];
                }
                $this->ctrl->setParameterByClass(get_class($this), "filter_text", $filter_text);
                
                $this->tpl->addBlockFile("ADM_CONTENT", "adm_content", "tpl.il_as_tst_questionbrowser.html", true);
                $this->tpl->addBlockFile("A_BUTTONS", "a_buttons", "tpl.il_as_qpl_action_buttons.html", true);
                $this->tpl->addBlockFile("FILTER_QUESTION_MANAGER", "filter_questions", "tpl.il_as_tst_filter_questions.html", true);

                $questionpools =& $this->object->get_qpl_titles();

                $filter_fields = array(
                        "title" => $this->lng->txt("title"),
                        "comment" => $this->lng->txt("description"),
                        "author" => $this->lng->txt("author"),
                );
                $this->tpl->setCurrentBlock("filterrow");
                foreach ($filter_fields as $key => $value) {
                        $this->tpl->setVariable("VALUE_FILTER_TYPE", "$key");
                        $this->tpl->setVariable("NAME_FILTER_TYPE", "$value");
                        if (strcmp($_POST["cmd"]["resetFilter"], "") == 0) {
                                if (strcmp($filter_type, $key) == 0) {
                                        $this->tpl->setVariable("VALUE_FILTER_SELECTED", " selected=\"selected\"");
                                }
                        }
                        $this->tpl->parseCurrentBlock();
                }

                $questiontypes =& $this->object->_getQuestiontypes();
                foreach ($questiontypes as $key => $value)
                {
                        $this->tpl->setCurrentBlock("questiontype_row");
                        $this->tpl->setVariable("VALUE_QUESTION_TYPE", $value);
                        $this->tpl->setVariable("TEXT_QUESTION_TYPE", $this->lng->txt($value));
                        if (strcmp($filter_question_type, $value) == 0)
                        {
                                $this->tpl->setVariable("SELECTED_QUESTION_TYPE", " selected=\"selected\"");
                        }
                        $this->tpl->parseCurrentBlock();
                }
                
                foreach ($questionpools as $key => $value)
                {
                        $this->tpl->setCurrentBlock("questionpool_row");
                        $this->tpl->setVariable("VALUE_QUESTIONPOOL", $key);
                        $this->tpl->setVariable("TEXT_QUESTIONPOOL", $value);
                        if (strcmp($filter_questionpool, $key) == 0)
                        {
                                $this->tpl->setVariable("SELECTED_QUESTIONPOOL", " selected=\"selected\"");
                        }
                        $this->tpl->parseCurrentBlock();
                }

                $this->tpl->setCurrentBlock("filter_questions");
                $this->tpl->setVariable("SHOW_QUESTION_TYPES", $this->lng->txt("filter_show_question_types"));
                $this->tpl->setVariable("TEXT_ALL_QUESTION_TYPES", $this->lng->txt("filter_all_question_types"));
                $this->tpl->setVariable("SHOW_QUESTIONPOOLS", $this->lng->txt("filter_show_questionpools"));
                $this->tpl->setVariable("TEXT_ALL_QUESTIONPOOLS", $this->lng->txt("filter_all_questionpools"));
                $this->tpl->setVariable("FILTER_TEXT", $this->lng->txt("filter"));
                $this->tpl->setVariable("TEXT_FILTER_BY", $this->lng->txt("by"));
                if (strcmp($_POST["cmd"]["resetFilter"], "") == 0) 
                {
                        $this->tpl->setVariable("VALUE_FILTER_TEXT", $filter_text);
                }
                $this->tpl->setVariable("VALUE_SUBMIT_FILTER", $this->lng->txt("set_filter"));
                $this->tpl->setVariable("VALUE_RESET_FILTER", $this->lng->txt("reset_filter"));
                $this->tpl->parseCurrentBlock();

                // create edit buttons & table footer
                $this->tpl->setCurrentBlock("selection");
                $this->tpl->setVariable("INSERT", $this->lng->txt("insert"));
                $this->tpl->parseCurrentBlock();

                $this->tpl->setCurrentBlock("Footer");
                $this->tpl->setVariable("ARROW", "<img src=\"" . ilUtil::getImagePath("arrow_downright.gif") . "\" alt=\"\">");
                $this->tpl->parseCurrentBlock();

                $this->tpl->setCurrentBlock("QTab");

                $startrow = 0;
                if ($_GET["prevrow"])
                {
                        $startrow = $_GET["prevrow"];
                }
                if ($_GET["nextrow"])
                {
                        $startrow = $_GET["nextrow"];
                }
                if ($_GET["startrow"])
                {
                        $startrow = $_GET["startrow"];
                }
                if (!$_GET["sort"])
                {
                        // default sort order
                        $_GET["sort"] = array("title" => "ASC");
                }
                $table = $this->object->getQuestionsTable($_GET["sort"], $filter_text, $filter_type, $startrow, 1, $filter_question_type, $filter_questionpool);
                // display all questions in accessable question pools
                $colors = array("tblrow1", "tblrow2");
                $counter = 0;
                $existing_questions =& $this->object->getExistingQuestions();
                foreach ($table["rows"] as $data)
                {
                        if (!in_array($data["question_id"], $existing_questions))
                        {
                                if ($data["complete"])
                                {
                                        // make only complete questions selectable
                                        $this->tpl->setVariable("QUESTION_ID", $data["question_id"]);
                                }
                                $this->tpl->setVariable("QUESTION_TITLE", "<strong>" . $data["title"] . "</strong>");
                                $this->tpl->setVariable("PREVIEW", "[<a href=\"" . $this->getCallingScript() . "$add_parameter&preview=" . $data["question_id"] . "\">" . $this->lng->txt("preview") . "</a>]");
                                $this->tpl->setVariable("QUESTION_COMMENT", $data["comment"]);
                                $this->tpl->setVariable("QUESTION_TYPE", $this->lng->txt($data["type_tag"]));
                                $this->tpl->setVariable("QUESTION_AUTHOR", $data["author"]);
                                $this->tpl->setVariable("QUESTION_CREATED", ilFormat::formatDate(ilFormat::ftimestamp2dateDB($data["created"]), "date"));
                                $this->tpl->setVariable("QUESTION_UPDATED", ilFormat::formatDate(ilFormat::ftimestamp2dateDB($data["TIMESTAMP14"]), "date"));
                                $this->tpl->setVariable("COLOR_CLASS", $colors[$counter % 2]);
                                $this->tpl->setVariable("QUESTION_POOL", $questionpools[$data["obj_fi"]]);
                                $this->tpl->parseCurrentBlock();
                                $counter++;
                        }
                }

                if ($table["rowcount"] > count($table["rows"]))
                {
                        $nextstep = $table["nextrow"] + $table["step"];
                        if ($nextstep > $table["rowcount"])
                        {
                                $nextstep = $table["rowcount"];
                        }
                        $sort = "";
                        if (is_array($_GET["sort"]))
                        {
                                $key = key($_GET["sort"]);
                                $sort = "&sort[$key]=" . $_GET["sort"]["$key"];
                        }
                        $counter = 1;
                        for ($i = 0; $i < $table["rowcount"]; $i += $table["step"])
                        {
                                $this->tpl->setCurrentBlock("pages");
                                if ($table["startrow"] == $i)
                                {
                                        $this->tpl->setVariable("PAGE_NUMBER", "<span class=\"inactivepage\">$counter</span>");
                                }
                                else
                                {
                                        $this->tpl->setVariable("PAGE_NUMBER", "<a href=\"" . $this->ctrl->getFormAction($this) . "$sort&nextrow=$i" . "\">$counter</a>");
                                }
                                $this->tpl->parseCurrentBlock();
                                $counter++;
                        }
                        $this->tpl->setCurrentBlock("navigation_bottom");
                        $this->tpl->setVariable("TEXT_ITEM", $this->lng->txt("item"));
                        $this->tpl->setVariable("TEXT_ITEM_START", $table["startrow"] + 1);
                        $end = $table["startrow"] + $table["step"];
                        if ($end > $table["rowcount"])
                        {
                                $end = $table["rowcount"];
                        }
                        $this->tpl->setVariable("TEXT_ITEM_END", $end);
                        $this->tpl->setVariable("TEXT_OF", strtolower($this->lng->txt("of")));
                        $this->tpl->setVariable("TEXT_ITEM_COUNT", $table["rowcount"]);
                        $this->tpl->setVariable("TEXT_PREVIOUS", $this->lng->txt("previous"));
                        $this->tpl->setVariable("TEXT_NEXT", $this->lng->txt("next"));
                        $this->tpl->setVariable("HREF_PREV_ROWS", $this->ctrl->getFormAction($this) . "$sort&prevrow=" . $table["prevrow"]);
                        $this->tpl->setVariable("HREF_NEXT_ROWS", $this->ctrl->getFormAction($this) . "$sort&nextrow=" . $table["nextrow"]);
                        $this->tpl->parseCurrentBlock();
                }

                // if there are no questions, display a message
                if ($counter == 0) {
                        $this->tpl->setCurrentBlock("Emptytable");
                        $this->tpl->setVariable("TEXT_EMPTYTABLE", $this->lng->txt("no_questions_available"));
                        $this->tpl->parseCurrentBlock();
                }

                // define the sort column parameters
                $sort = array(
                        "title" => $_GET["sort"]["title"],
                        "comment" => $_GET["sort"]["comment"],
                        "type" => $_GET["sort"]["type"],
                        "author" => $_GET["sort"]["author"],
                        "created" => $_GET["sort"]["created"],
                        "updated" => $_GET["sort"]["updated"],
                        "qpl" => $_GET["sort"]["qpl"]
                );
                foreach ($sort as $key => $value) {
                        if (strcmp($value, "ASC") == 0) {
                                $sort[$key] = "DESC";
                        } else {
                                $sort[$key] = "ASC";
                        }
                }

                $this->tpl->setCurrentBlock("adm_content");
                // create table header
                $this->ctrl->setCmd("questionBrowser");
                $this->ctrl->setParameterByClass(get_class($this), "startrow", $table["startrow"]);
                $this->tpl->setVariable("QUESTION_TITLE", "<a href=\"" . $this->ctrl->getFormAction($this) . "&sort[title]=" . $sort["title"] . "\">" . $this->lng->txt("title") . "</a>" . $table["images"]["title"]);
                $this->tpl->setVariable("QUESTION_COMMENT", "<a href=\"" . $this->ctrl->getFormAction($this) . "&sort[comment]=" . $sort["comment"] . "\">" . $this->lng->txt("description") . "</a>". $table["images"]["comment"]);
                $this->tpl->setVariable("QUESTION_TYPE", "<a href=\"" . $this->ctrl->getFormAction($this) . "&sort[type]=" . $sort["type"] . "\">" . $this->lng->txt("question_type") . "</a>" . $table["images"]["type"]);
                $this->tpl->setVariable("QUESTION_AUTHOR", "<a href=\"" . $this->ctrl->getFormAction($this) . "&sort[author]=" . $sort["author"] . "\">" . $this->lng->txt("author") . "</a>" . $table["images"]["author"]);
                $this->tpl->setVariable("QUESTION_CREATED", "<a href=\"" . $this->ctrl->getFormAction($this) . "&sort[created]=" . $sort["created"] . "\">" . $this->lng->txt("create_date") . "</a>" . $table["images"]["created"]);
                $this->tpl->setVariable("QUESTION_UPDATED", "<a href=\"" . $this->ctrl->getFormAction($this) . "&sort[updated]=" . $sort["updated"] . "\">" . $this->lng->txt("last_update") . "</a>" . $table["images"]["updated"]);
                $this->tpl->setVariable("QUESTION_POOL", "<a href=\"" . $this->ctrl->getFormAction($this) . "&sort[qpl]=" . $sort["qpl"] . "\">" . $this->lng->txt("obj_qpl") . "</a>" . $table["images"]["qpl"]);
                $this->tpl->setVariable("BUTTON_BACK", $this->lng->txt("back"));
                $this->tpl->setVariable("ACTION_QUESTION_FORM", $this->ctrl->getFormAction($this));
                $this->tpl->parseCurrentBlock();
        }

Here is the call graph for this function:

Here is the caller graph for this function:

ilObjTestGUI::questionsObject (  ) 

Definition at line 2286 of file class.ilObjTestGUI.php.

References $_GET, $_POST, $counter, ilObjectGUI::$data, $path, $query, $rbacsystem, getAddParameter(), getCallingScript(), ilUtil::getImagePath(), ilObjectGUI::getReturnLocation(), randomQuestionsObject(), ilUtil::redirect(), and sendInfo().

Referenced by executeCommand(), and moveQuestionsObject().

        {
                global $rbacsystem;

                if ((!$rbacsystem->checkAccess("read", $this->ref_id)) && (!$rbacsystem->checkAccess("write", $this->ref_id))) 
                {
                        // allow only read and write access
                        sendInfo($this->lng->txt("cannot_edit_test"), true);
                        $path = $this->tree->getPathFull($this->object->getRefID());
                        ilUtil::redirect($this->getReturnLocation("cancel","../repository.php?cmd=frameset&ref_id=" . $path[count($path) - 2]["child"]));
                        return;
                }

                if ($this->object->isRandomTest())
                {
                        $this->randomQuestionsObject();
                        return;
                }
                
                $add_parameter = $this->getAddParameter();

                if ($_GET["eqid"] and $_GET["eqpl"])
                {
                        ilUtil::redirect("questionpool.php?ref_id=" . $_GET["eqpl"] . "&cmd=editQuestionForTest&calling_test=".$_GET["ref_id"]."&q_id=" . $_GET["eqid"]);
                }
                
                if ($_GET["up"] > 0)
                {
                        $this->object->questionMoveUp($_GET["up"]);
                }
                if ($_GET["down"] > 0)
                {
                        $this->object->questionMoveDown($_GET["down"]);
                }

                if ($_GET["add"])
                {
                        $selected_array = array();
                        array_push($selected_array, $_GET["add"]);
                        $total = $this->object->evalTotalPersons();
                        if ($total)
                        {
                                // the test was executed previously
                                sendInfo(sprintf($this->lng->txt("tst_insert_questions_and_results"), $total));
                        }
                        else
                        {
                                sendInfo($this->lng->txt("tst_insert_questions"));
                        }
                        $this->insertQuestions($selected_array);
                        return;
                }

                $this->tpl->addBlockFile("ADM_CONTENT", "adm_content", "tpl.il_as_tst_questions.html", true);
                $this->tpl->addBlockFile("A_BUTTONS", "question_buttons", "tpl.il_as_tst_question_buttons.html", true);

                if (strcmp($this->ctrl->getCmd(), "moveQuestions") == 0)
                {
                        $checked_move = 0;
                        foreach ($_POST as $key => $value)
                        {
                                if (preg_match("/cb_(\d+)/", $key, $matches))
                                {
                                        $checked_move++;
                                        $this->tpl->setCurrentBlock("move");
                                        $this->tpl->setVariable("MOVE_COUNTER", $matches[1]);
                                        $this->tpl->setVariable("MOVE_VALUE", $matches[1]);
                                        $this->tpl->parseCurrentBlock();
                                }
                        }
                        if ($checked_move)
                        {
                                sendInfo($this->lng->txt("select_target_position_for_move_question"));
                                $this->tpl->setCurrentBlock("move_buttons");
                                $this->tpl->setVariable("INSERT_BEFORE", $this->lng->txt("insert_before"));
                                $this->tpl->setVariable("INSERT_AFTER", $this->lng->txt("insert_after"));
                                $this->tpl->parseCurrentBlock();
                        }
                        else
                        {
                                sendInfo($this->lng->txt("no_question_selected_for_move"));
                        }
                }
                
                $query = sprintf("SELECT qpl_questions.*, qpl_question_type.type_tag FROM qpl_questions, qpl_question_type, tst_test_question WHERE qpl_questions.question_type_fi = qpl_question_type.question_type_id AND tst_test_question.test_fi = %s AND tst_test_question.question_fi = qpl_questions.question_id ORDER BY sequence",
                        $this->ilias->db->quote($this->object->getTestId())
                );
                $query_result = $this->ilias->db->query($query);
                $colors = array("tblrow1", "tblrow2");
                $counter = 0;
                $questionpools =& $this->object->get_qpl_titles();
                $total = $this->object->evalTotalPersons();
                if ($query_result->numRows() > 0)
                {
                        while ($data = $query_result->fetchRow(DB_FETCHMODE_OBJECT))
                        {
                                $this->tpl->setCurrentBlock("QTab");
                                $this->tpl->setVariable("QUESTION_ID", $data->question_id);
                                if (($rbacsystem->checkAccess("write", $this->ref_id) and ($total == 0))) {
                                        $q_id = $data->question_id;
                                        $qpl_ref_id = $this->object->_getRefIdFromObjId($data->obj_fi);
                                        $this->tpl->setVariable("QUESTION_TITLE", "<a href=\"" . $this->getCallingScript() . $add_parameter . "&eqid=$q_id&eqpl=$qpl_ref_id" . "\">" . $data->title . "</a>");
                                } else {
                                        $this->tpl->setVariable("QUESTION_TITLE", $data->title);
                                }
                                $this->tpl->setVariable("QUESTION_SEQUENCE", $this->lng->txt("tst_sequence"));

                                if (($rbacsystem->checkAccess("write", $this->ref_id) and ($total == 0))) {
                                        if ($data->question_id != $this->object->questions[1])
                                        {
                                                $this->tpl->setVariable("BUTTON_UP", "<a href=\"" . $this->ctrl->getFormAction($this) . "&up=$data->question_id\"><img src=\"" . ilUtil::getImagePath("a_up.gif") . "\" alt=\"" . $this->lng->txt("up") . "\" border=\"0\" /></a>");
                                        }
                                        if ($data->question_id != $this->object->questions[count($this->object->questions)])
                                        {
                                                $this->tpl->setVariable("BUTTON_DOWN", "<a href=\"" . $this->ctrl->getFormAction($this) . "&down=$data->question_id\"><img src=\"" . ilUtil::getImagePath("a_down.gif") . "\" alt=\"" . $this->lng->txt("down") . "\" border=\"0\" /></a>");
                                        }
                                }
                                $this->tpl->setVariable("QUESTION_COMMENT", $data->comment);
                                $this->tpl->setVariable("QUESTION_TYPE", $this->lng->txt($data->type_tag));
                                $this->tpl->setVariable("QUESTION_AUTHOR", $data->author);
                                $this->tpl->setVariable("QUESTION_POOL", $questionpools[$data->obj_fi]);
                                $this->tpl->setVariable("COLOR_CLASS", $colors[$counter % 2]);
                                $this->tpl->parseCurrentBlock();
                                $counter++;
                        }
                }
                if ($counter == 0) {
                        $this->tpl->setCurrentBlock("Emptytable");
                        $this->tpl->setVariable("TEXT_EMPTYTABLE", $this->lng->txt("tst_no_questions_available"));
                        $this->tpl->parseCurrentBlock();
                } else {
                        if (($rbacsystem->checkAccess("write", $this->ref_id) and ($total == 0))) {
                                $this->tpl->setCurrentBlock("QFooter");
                                $this->tpl->setVariable("ARROW", "<img src=\"" . ilUtil::getImagePath("arrow_downright.gif") . "\" alt=\"\">");
                                $this->tpl->setVariable("REMOVE", $this->lng->txt("remove_question"));
                                $this->tpl->setVariable("MOVE", $this->lng->txt("move"));
                                $this->tpl->parseCurrentBlock();
                        }
                }

                if (($rbacsystem->checkAccess("write", $this->ref_id) and ($total == 0))) {
                        $this->tpl->setCurrentBlock("QTypes");
                        $query = "SELECT * FROM qpl_question_type";
                        $query_result = $this->ilias->db->query($query);
                        while ($data = $query_result->fetchRow(DB_FETCHMODE_OBJECT))
                        {
                                $this->tpl->setVariable("QUESTION_TYPE_ID", $data->type_tag);
                                $this->tpl->setVariable("QUESTION_TYPE", $this->lng->txt($data->type_tag));
                                $this->tpl->parseCurrentBlock();
                        }
                        $this->tpl->parseCurrentBlock();
                }
                $this->tpl->setCurrentBlock("adm_content");
                $this->tpl->setVariable("ACTION_QUESTION_FORM", $this->ctrl->getFormAction($this));
                $this->tpl->setVariable("QUESTION_TITLE", $this->lng->txt("tst_question_title"));
                $this->tpl->setVariable("QUESTION_COMMENT", $this->lng->txt("description"));
                $this->tpl->setVariable("QUESTION_TYPE", $this->lng->txt("tst_question_type"));
                $this->tpl->setVariable("QUESTION_AUTHOR", $this->lng->txt("author"));
                $this->tpl->setVariable("QUESTION_POOL", $this->lng->txt("qpl"));

                if (($rbacsystem->checkAccess("write", $this->ref_id) and ($total == 0))) {
                        $this->tpl->setVariable("BUTTON_INSERT_QUESTION", $this->lng->txt("tst_browse_for_questions"));
                        $this->tpl->setVariable("TEXT_CREATE_NEW", " " . strtolower($this->lng->txt("or")) . " " . $this->lng->txt("create_new"));
                        $this->tpl->setVariable("BUTTON_CREATE_QUESTION", $this->lng->txt("create"));
                        $this->tpl->setVariable("TXT_OR", $this->lng->txt("or"));
                        $this->tpl->setVariable("TEXT_RANDOM_SELECT", $this->lng->txt("random_selection"));
                }

                $this->tpl->parseCurrentBlock();
        }

Here is the call graph for this function:

Here is the caller graph for this function:

ilObjTestGUI::randomQuestionsObject (  ) 

Definition at line 1787 of file class.ilObjTestGUI.php.

References $_POST, $count, $counter, ilObjQuestionPool::_getQuestionCount(), getAddParameter(), getCallingScript(), and sendInfo().

Referenced by questionsObject().

        {
                $total = $this->object->evalTotalPersons();
                $add_parameter = $this->getAddParameter();
                $available_qpl =& $this->object->getAvailableQuestionpools(true);
                $qpl_question_count = array();
                foreach ($available_qpl as $key => $value)
                {
                        $count = ilObjQuestionPool::_getQuestionCount($key);
                        $qpl_question_count[$key] = $count;
                        if ($count == 1)
                        {
                                $available_qpl[$key] = $value . " ($count " . $this->lng->txt("ass_question") . ")";
                        }
                        else
                        {
                                $available_qpl[$key] = $value . " ($count " . $this->lng->txt("ass_questions") . ")";
                        }
                }
                $this->tpl->addBlockFile("ADM_CONTENT", "adm_content", "tpl.il_as_tst_random_questions.html", true);
                $found_qpls = array();
                if (count($_POST) == 0)
                {
                        $found_qpls = $this->object->getRandomQuestionpools();
                }
                if (count($found_qpls) == 0)
                {
                        if (!array_key_exists("countqpl_0", $_POST))
                        {
                                // create first questionpool row automatically
                                foreach ($available_qpl as $key => $value)
                                {
                                        $this->tpl->setCurrentBlock("qpl_value");
                                        $this->tpl->setVariable("QPL_ID", $key);
                                        $this->tpl->setVariable("QPL_TEXT", $value);
                                        $this->tpl->parseCurrentBlock();
                                }
                                $this->tpl->setCurrentBlock("questionpool_row");
                                $this->tpl->setVariable("COUNTQPL", "0");
                                $this->tpl->setVariable("VALUE_COUNTQPL", $_POST["countqpl_0"]);
                                $this->tpl->setVariable("TEXT_SELECT_QUESTIONPOOL", $this->lng->txt("select_questionpool_option"));
                                $this->tpl->setVariable("TEXT_QUESTIONS_FROM", $this->lng->txt("questions_from"));
                                $this->tpl->parseCurrentBlock();
                        }
                }
                $qpl_unselected = 0;
                foreach ($_POST as $key => $value)
                {
                        if (preg_match("/countqpl_(\d+)/", $key, $matches))
                        {
                                if ($value > $qpl_question_count[$_POST["qpl_" . $matches[1]]])
                                {
                                        $value = $qpl_question_count[$_POST["qpl_" . $matches[1]]];
                                        sendInfo($this->lng->txt("tst_random_selection_question_count_too_high"));
                                }
                                $found_qpls[$matches[1]] = array(
                                        "index" => $matches[1],
                                        "count" => sprintf("%d", $value),
                                        "qpl"   => $_POST["qpl_" . $matches[1]]
                                );
                                if ($_POST["qpl_" . $matches[1]] == -1)
                                {
                                        $qpl_unselected = 1;
                                }
                        }
                }
                foreach ($_POST as $key => $value)
                {
                        if (preg_match("/deleteqpl_(\d+)/", $key, $matches))
                        {
                                unset($found_qpls[$matches[1]]);
                        }
                }
                sort($found_qpls);
                $found_qpls = array_values($found_qpls);
                $counter = 0;
                foreach ($found_qpls as $key => $value)
                {
                        $pools = $available_qpl;
                        foreach ($found_qpls as $pkey => $pvalue)
                        {
                                if ($pvalue["qpl"] != $value["qpl"])
                                {
                                        unset($pools[$pvalue["qpl"]]);
                                }
                        }
                        // create first questionpool row automatically
                        foreach ($pools as $pkey => $pvalue)
                        {
                                $this->tpl->setCurrentBlock("qpl_value");
                                $this->tpl->setVariable("QPL_ID", $pkey);
                                $this->tpl->setVariable("QPL_TEXT", $pvalue);
                                if ($pkey == $value["qpl"])
                                {
                                        $this->tpl->setVariable("SELECTED_QPL", " selected=\"selected\"");
                                }
                                $this->tpl->parseCurrentBlock();
                        }
                        $this->tpl->setCurrentBlock("questionpool_row");
                        $this->tpl->setVariable("COUNTQPL", $counter);
                        $this->tpl->setVariable("VALUE_COUNTQPL", $value["count"]);
                        $this->tpl->setVariable("TEXT_SELECT_QUESTIONPOOL", $this->lng->txt("select_questionpool_option"));
                        $this->tpl->setVariable("TEXT_QUESTIONS_FROM", $this->lng->txt("questions_from"));
                        if (!$total)
                        {
                                if ($counter > 0)
                                {
                                        $this->tpl->setVariable("BTNCOUNTQPL", $counter);
                                        $this->tpl->setVariable("BTN_DELETE", $this->lng->txt("delete"));
                                }
                        }
                        $this->tpl->parseCurrentBlock();
                        $counter++;
                }
                if ($_POST["cmd"]["addQuestionpool"])
                {
                        if ($qpl_unselected)
                        {
                                sendInfo($this->lng->txt("tst_random_qpl_unselected"));
                        }
                        else
                        {
                                $pools = $available_qpl;
                                foreach ($found_qpls as $pkey => $pvalue)
                                {
                                        unset($pools[$pvalue["qpl"]]);
                                }
                                if (count($pools) == 0)
                                {
                                        sendInfo($this->lng->txt("tst_no_more_available_questionpools"));
                                }
                                else
                                {
                                        foreach ($pools as $key => $value)
                                        {
                                                $this->tpl->setCurrentBlock("qpl_value");
                                                $this->tpl->setVariable("QPL_ID", $key);
                                                $this->tpl->setVariable("QPL_TEXT", $value);
                                                $this->tpl->parseCurrentBlock();
                                        }
                                        $this->tpl->setCurrentBlock("questionpool_row");
                                        $this->tpl->setVariable("COUNTQPL", "$counter");
                                        $this->tpl->setVariable("TEXT_SELECT_QUESTIONPOOL", $this->lng->txt("select_questionpool_option"));
                                        $this->tpl->setVariable("TEXT_QUESTIONS_FROM", $this->lng->txt("questions_from"));
                                        $this->tpl->parseCurrentBlock();
                                }
                        }
                }
                if ($_POST["cmd"]["save"])
                {
                        $this->object->saveRandomQuestionCount($_POST["total_questions"]);
                        $this->object->saveRandomQuestionpools($found_qpls);
                        $this->object->saveCompleteStatus();
                }
                $this->tpl->setCurrentBlock("adm_content");
                $this->tpl->setVariable("TEXT_SELECT_RANDOM_QUESTIONS", $this->lng->txt("tst_select_random_questions"));
                $this->tpl->setVariable("TEXT_TOTAL_QUESTIONS", $this->lng->txt("tst_total_questions"));
                $this->tpl->setVariable("TEXT_TOTAL_QUESTIONS_DESCRIPTION", $this->lng->txt("tst_total_questions_description"));
                $total_questions = $this->object->getRandomQuestionCount();
                if (array_key_exists("total_questions", $_POST))
                {
                        $total_questions = $_POST["total_questions"];
                }
                if ($total_questions > 0)
                {
                        $sum = 0;
                        foreach ($found_qpls as $key => $value)
                        {
                                $sum += $qpl_question_count[$value["qpl"]];
                        }
                        if ($total_questions > $sum)
                        {
                                $total_questions = $sum;
                                if ($_POST["cmd"]["saveRandomQuestions"])
                                {
                                        $this->object->saveRandomQuestionCount($total_questions);
                                }
                                sendInfo($this->lng->txt("tst_random_selection_question_total_count_too_high"));
                        }
                }
                $this->tpl->setVariable("VALUE_TOTAL_QUESTIONS", $total_questions);
                $this->tpl->setVariable("TEXT_QUESTIONPOOLS", $this->lng->txt("tst_random_questionpools"));
                if (!$total)
                {
                        $this->tpl->setVariable("BTN_SAVE", $this->lng->txt("save"));
                        $this->tpl->setVariable("BTN_ADD_QUESTIONPOOL", $this->lng->txt("add_questionpool"));
                }
                $this->tpl->setVariable("FORM_ACTION", $this->getCallingScript() . $add_parameter);
                $this->tpl->parseCurrentBlock();
        }

Here is the call graph for this function:

Here is the caller graph for this function:

ilObjTestGUI::randomselectObject (  ) 

Creates a form for random selection of questions.

Creates a form for random selection of questions

public

Definition at line 1651 of file class.ilObjTestGUI.php.

References $_POST, $ilUser, and getAddParameter().

        {
                global $ilUser;
                $add_parameter = $this->getAddParameter();
                $this->tpl->addBlockFile("ADM_CONTENT", "adm_content", "tpl.il_as_tst_random_select.html", true);
                $questionpools =& $this->object->getAvailableQuestionpools();
                $this->tpl->setCurrentBlock("option");
                $this->tpl->setVariable("VALUE_OPTION", "0");
                $this->tpl->setVariable("TEXT_OPTION", $this->lng->txt("all_available_question_pools"));
                $this->tpl->parseCurrentBlock();
                foreach ($questionpools as $key => $value)
                {
                        $this->tpl->setCurrentBlock("option");
                        $this->tpl->setVariable("VALUE_OPTION", $key);
                        $this->tpl->setVariable("TEXT_OPTION", $value);
                        $this->tpl->parseCurrentBlock();
                }
                $this->tpl->setCurrentBlock("hidden");
                $this->tpl->setVariable("HIDDEN_NAME", "sel_question_types");
                $this->tpl->setVariable("HIDDEN_VALUE", $_POST["sel_question_types"]);
                $this->tpl->parseCurrentBlock();
                $this->tpl->setCurrentBlock("adm_content");
                $this->tpl->setVariable("FORM_ACTION", $this->ctrl->getFormAction($this));
                $this->tpl->setVariable("TXT_QPL_SELECT", $this->lng->txt("tst_random_select_questionpool"));
                $this->tpl->setVariable("TXT_NR_OF_QUESTIONS", $this->lng->txt("tst_random_nr_of_questions"));
                $this->tpl->setVariable("BTN_SUBMIT", $this->lng->txt("submit"));
                $this->tpl->setVariable("BTN_CANCEL", $this->lng->txt("cancel"));
                $this->tpl->parseCurrentBlock();
        }

Here is the call graph for this function:

ilObjTestGUI::removeQuestionsForm ( checked_questions  ) 

Displays a form to confirm the removal of questions from the test.

Displays a form to confirm the removal of questions from the test

public

Definition at line 2115 of file class.ilObjTestGUI.php.

References $counter, ilObjectGUI::$data, $id, $query, and sendInfo().

Referenced by removeQuestionsObject().

        {
                sendInfo();
                $this->tpl->addBlockFile("ADM_CONTENT", "adm_content", "tpl.il_as_tst_remove_questions.html", true);
                $query = sprintf("SELECT qpl_questions.*, qpl_question_type.type_tag FROM qpl_questions, qpl_question_type, tst_test_question WHERE qpl_questions.question_type_fi = qpl_question_type.question_type_id AND tst_test_question.test_fi = %s AND tst_test_question.question_fi = qpl_questions.question_id ORDER BY sequence",
                        $this->ilias->db->quote($this->object->getTestId())
                );
                $query_result = $this->ilias->db->query($query);
                $colors = array("tblrow1", "tblrow2");
                $counter = 0;
                if ($query_result->numRows() > 0)
                {
                        while ($data = $query_result->fetchRow(DB_FETCHMODE_OBJECT))
                        {
                                if (in_array($data->question_id, $checked_questions))
                                {
                                        $this->tpl->setCurrentBlock("row");
                                        $this->tpl->setVariable("COLOR_CLASS", $colors[$counter % 2]);
                                        $this->tpl->setVariable("TXT_TITLE", $data->title);
                                        $this->tpl->setVariable("TXT_DESCRIPTION", $data->comment);
                                        $this->tpl->setVariable("TXT_TYPE", $this->lng->txt($data->type_tag));
                                        $this->tpl->parseCurrentBlock();
                                        $counter++;
                                }
                        }
                }
                foreach ($checked_questions as $id)
                {
                        $this->tpl->setCurrentBlock("hidden");
                        $this->tpl->setVariable("HIDDEN_NAME", "id_$id");
                        $this->tpl->setVariable("HIDDEN_VALUE", "1");
                        $this->tpl->parseCurrentBlock();
                }

                $this->tpl->setCurrentBlock("adm_content");
                $this->tpl->setVariable("TXT_TITLE", $this->lng->txt("tst_question_title"));
                $this->tpl->setVariable("TXT_DESCRIPTION", $this->lng->txt("description"));
                $this->tpl->setVariable("TXT_TYPE", $this->lng->txt("tst_question_type"));
                $this->tpl->setVariable("BTN_CONFIRM", $this->lng->txt("confirm"));
                $this->tpl->setVariable("BTN_CANCEL", $this->lng->txt("cancel"));
                $this->tpl->setVariable("FORM_ACTION", $this->ctrl->getFormAction($this));
                $this->tpl->parseCurrentBlock();
        }

Here is the call graph for this function:

Here is the caller graph for this function:

ilObjTestGUI::removeQuestionsObject (  ) 

Called when a selection of questions should be removed from the test.

Called when a selection of questions should be removed from the test

public

Definition at line 2166 of file class.ilObjTestGUI.php.

References $_POST, removeQuestionsForm(), and sendInfo().

        {
                $checked_questions = array();
                foreach ($_POST as $key => $value) {
                        if (preg_match("/cb_(\d+)/", $key, $matches)) {
                                array_push($checked_questions, $matches[1]);
                        }
                }
                if (count($checked_questions) > 0) {
                        $total = $this->object->evalTotalPersons();
                        if ($total) {
                                // the test was executed previously
                                sendInfo(sprintf($this->lng->txt("tst_remove_questions_and_results"), $total));
                        } else {
                                sendInfo($this->lng->txt("tst_remove_questions"));
                        }
                        $this->removeQuestionsForm($checked_questions);
                        return;
                } elseif (count($checked_questions) == 0) {
                        sendInfo($this->lng->txt("tst_no_question_selected_for_removal"), true);
                        $this->ctrl->redirect($this, "questions");
                }
        }

Here is the call graph for this function:

ilObjTestGUI::removeSelectedGroupObject (  ) 

Removes selected users from the selected users table.

Removes selected users from the selected users table

public

Definition at line 3519 of file class.ilObjTestGUI.php.

References $_POST, $ilUser, and evalStatSelectedObject().

        {
                global $ilUser;
                if (is_array($_POST["selected_groups"]))
                {
                        foreach ($_POST["selected_groups"] as $group_id)
                        {
                                $this->object->removeSelectedGroup($group_id, $ilUser->id);
                        }
                }
                $this->evalStatSelectedObject();
        }

Here is the call graph for this function:

ilObjTestGUI::removeSelectedUserObject (  ) 

Removes selected users from the selected users table.

Removes selected users from the selected users table

public

Definition at line 3499 of file class.ilObjTestGUI.php.

References $_POST, $ilUser, $user_id, and evalStatSelectedObject().

        {
                global $ilUser;
                if (is_array($_POST["selected_users"]))
                {
                        foreach ($_POST["selected_users"] as $user_id)
                        {
                                $this->object->removeSelectedUser($user_id, $ilUser->id);
                        }
                }
                $this->evalStatSelectedObject();
        }

Here is the call graph for this function:

ilObjTestGUI::resetFilterObject (  ) 

Resets the filter for the question browser.

Resets the filter for the question browser

public

Definition at line 1323 of file class.ilObjTestGUI.php.

References $_GET, and questionBrowser().

        {
                $_GET["sel_filter_type"] = "";
                $_GET["sel_question_type"] = "";
                $_GET["sel_questionpool"] = "";
                $_GET["filter_text"] = "";
                $this->questionBrowser();
        }

Here is the call graph for this function:

ilObjTestGUI::resultsheetObject (  ) 

Definition at line 6163 of file class.ilObjTestGUI.php.

References $_GET, $ilErr, $ilUser, $rbacsystem, $user, $user_id, and outPrintTestResults().

                                      {
                global $rbacsystem, $ilUser, $ilErr;
                
                if ((!$rbacsystem->checkAccess("read", $this->ref_id)) && (!$rbacsystem->checkAccess("write", $this->ref_id))) 
                {
                        // allow only read and write access
                        $ilErr->raiseError($this->lng->txt("cannot_edit_test"),$ilErr->WARNING);
                        return;
                }
                
                $user_id = (int) $_GET["user_id"];
                $user = $this->object->getInvitedUsers($user_id);
                if (!is_array ($user) || count($user)!=1)
                {
                        $ilErr->raiseError($this->lng->txt("user_not_invited"),$ilErr->WARNING);
                        return;
                }
                        
                $this->outPrintTestResults($user_id);
                
        }

Here is the call graph for this function:

ilObjTestGUI::runObject (  ) 

Definition at line 2707 of file class.ilObjTestGUI.php.

References $_GET, $_POST, $ilUser, $rbacsystem, createCommandControlObject(), endingTimeReached(), finishTest(), isEndingTimeReached(), isMaxProcessingTimeReached(), maxProcessingTimeReached(), outIntroductionPage(), outProcessingTime(), outShortResult(), outWorkingForm(), sendInfo(), setLocator(), and updateWorkingTime().

        {
                global $ilUser;
                global $rbacsystem;
                $this->tpl->addBlockFile("CONTENT", "content", "tpl.il_as_tst_content.html", true);
                $this->tpl->addBlockFile("STATUSLINE", "statusline", "tpl.statusline.html");            
                $title = $this->object->getTitle();
                
                $this->createCommandControlObject();
                
                $this->cmdCtrl->prepareRequestVariables();
                
                $this->cmdCtrl->onRunObjectEnter();
                
                // update working time and set saveResult state
                $this->updateWorkingTime();
                                        
                
                if (!empty($title))
                {
                        $this->tpl->setVariable("HEADER", $title);
                }
                
                if ($_POST["cmd"]["start"] or $_POST["cmd"]["resume"])
                        $this->cmdCtrl->handleStartCommands ();
                                

                $this->setLocator();
                                
                // catch feedback message
                sendInfo();
                
                $this->sequence = $this->cmdCtrl->getSequence();        
                if ($this->cmdCtrl->handleCommands())
                        return;

                // sequence not defined
                if (!$this->sequence)
                {
                        // show introduction page
                        $this->outIntroductionPage();
                        return;
                }
                                                        
                if ($this->isMaxProcessingTimeReached())
                {
                        $this->maxProcessingTimeReached();
                        return;
                }
                
                if ($this->isEndingTimeReached())
                {
                        $this->endingTimeReached();
                        return;
                }
                        
                $user_question_order =& $this->object->getAllQuestionsForActiveUser();
                        
                if ($this->sequence <= $this->object->getQuestionCount())
                {
                        if ($this->object->getScoreReporting() == REPORT_AFTER_QUESTION)
                        {
                                $this->tpl->setCurrentBlock("direct_feedback");
                                $this->tpl->setVariable("TEXT_DIRECT_FEEDBACK", $this->lng->txt("direct_feedback"));
                                $this->tpl->parseCurrentBlock();
                        }
                        
                        // show next/previous question
                        $postpone = "";
                        if ($_POST["cmd"]["postpone"])
                        {
                                $postpone = $this->sequence;
                        }

                        $this->object->setActiveTestUser($this->sequence, $postpone);
                
                        if ($this->sequence == $this->object->getQuestionCount())
                        {
                                $finish = true;
                        }
                        else
                        {
                                $finish = false;
                        }

                        $postpone = false;

                        if ($this->object->getSequenceSettings() == TEST_POSTPONE)
                        {
                                $postpone = true;
                        }

                        $active = $this->object->getActiveTestUser();

                        if(!$_GET['crs_show_result'])
                        {
                                $this->outShortResult($user_question_order);
                        }
                                
                        if ($this->object->getEnableProcessingTime())
                        {
                                $this->outProcessingTime();
                        }

                        $this->outWorkingForm($this->sequence, $finish, $this->object->getTestId(), $active, $postpone, $user_question_order, $_POST["cmd"]["directfeedback"], $show_summary);

                }
                else
                {
                        $this->finishTest();
                }
        }

Here is the call graph for this function:

ilObjTestGUI::saveEvaluationSettings (  ) 

Definition at line 3801 of file class.ilObjTestGUI.php.

References $_POST, and $ilUser.

Referenced by evalSelectedUsersObject().

        {
                $eval_statistical_settings = array(
                        "qworkedthrough" => $_POST["chb_result_qworkedthrough"],
                        "pworkedthrough" => $_POST["chb_result_pworkedthrough"],
                        "timeofwork" => $_POST["chb_result_timeofwork"],
                        "atimeofwork" => $_POST["chb_result_atimeofwork"],
                        "firstvisit" => $_POST["chb_result_firstvisit"],
                        "lastvisit" => $_POST["chb_result_lastvisit"],
                        "resultspoints" => $_POST["chb_result_resultspoints"],
                        "resultsmarks" => $_POST["chb_result_resultsmarks"],
                        "distancemedian" => $_POST["chb_result_distancemedian"]
                );
                $this->object->evalSaveStatisticalSettings($eval_statistical_settings, $ilUser->id);
                return $eval_statistical_settings;
        }

Here is the caller graph for this function:

ilObjTestGUI::saveMarkSchemaFormData (  ) 

Save the mark schema POST data when the form was submitted.

Save the mark schema POST data when the form was submitted

public

Definition at line 2481 of file class.ilObjTestGUI.php.

References $_POST.

Referenced by addMarkStepObject(), deleteMarkStepsObject(), and saveMarksObject().

        {
                $this->object->mark_schema->flush();
                foreach ($_POST as $key => $value) {
                        if (preg_match("/mark_short_(\d+)/", $key, $matches)) {
                                $this->object->mark_schema->add_mark_step($_POST["mark_short_$matches[1]"], $_POST["mark_official_$matches[1]"], $_POST["mark_percentage_$matches[1]"], $_POST["passed_$matches[1]"]);
                        }
                }
                $this->object->ects_grades["A"] = $_POST["ects_grade_a"];
                $this->object->ects_grades["B"] = $_POST["ects_grade_b"];
                $this->object->ects_grades["C"] = $_POST["ects_grade_c"];
                $this->object->ects_grades["D"] = $_POST["ects_grade_d"];
                $this->object->ects_grades["E"] = $_POST["ects_grade_e"];
                if ($_POST["chbUseFX"])
                {
                        $this->object->ects_fx = $_POST["percentFX"];
                }
                else
                {
                        $this->object->ects_fx = "";
                }
                $this->object->ects_output = $_POST["chbECTS"];
        }

Here is the caller graph for this function:

ilObjTestGUI::saveMarksObject (  ) 

Save the mark schema.

Save the mark schema

public

Definition at line 2562 of file class.ilObjTestGUI.php.

References $_POST, marksObject(), saveMarkSchemaFormData(), sendInfo(), and ilUtil::stripSlashes().

        {
                $this->saveMarkSchemaFormData();
                
                $mark_check = $this->object->checkMarks();
                if ($mark_check !== true)
                {
                        sendInfo($this->lng->txt($mark_check));
                }
                elseif ($_POST["chbECTS"] && ((strcmp($_POST["ects_grade_a"], "") == 0) or (strcmp($_POST["ects_grade_b"], "") == 0) or (strcmp($_POST["ects_grade_c"], "") == 0) or (strcmp($_POST["ects_grade_d"], "") == 0) or (strcmp($_POST["ects_grade_e"], "") == 0)))
                {
                        sendInfo($this->lng->txt("ects_fill_out_all_values"), true);
                }
                elseif (($_POST["ects_grade_a"] > 100) or ($_POST["ects_grade_a"] < 0))
                {
                        sendInfo($this->lng->txt("ects_range_error_a"), true);
                }
                elseif (($_POST["ects_grade_b"] > 100) or ($_POST["ects_grade_b"] < 0))
                {
                        sendInfo($this->lng->txt("ects_range_error_b"), true);
                }
                elseif (($_POST["ects_grade_c"] > 100) or ($_POST["ects_grade_c"] < 0))
                {
                        sendInfo($this->lng->txt("ects_range_error_c"), true);
                }
                elseif (($_POST["ects_grade_d"] > 100) or ($_POST["ects_grade_d"] < 0))
                {
                        sendInfo($this->lng->txt("ects_range_error_d"), true);
                }
                elseif (($_POST["ects_grade_e"] > 100) or ($_POST["ects_grade_e"] < 0))
                {
                        sendInfo($this->lng->txt("ects_range_error_e"), true);
                }
                else 
                {
                        $this->object->mark_schema->saveToDb($this->object->getTestId());
                        $this->object->saveCompleteStatus();
                        if ($this->object->getReportingDate())
                        {
                                $fxpercent = "";
                                if ($_POST["chbUseFX"])
                                {
                                        $fxpercent = ilUtil::stripSlashes($_POST["percentFX"]);
                                }
                                $this->object->saveECTSStatus($_POST["chbECTS"], $fxpercent, $this->object->ects_grades["A"], $this->object->ects_grades["B"], $this->object->ects_grades["C"], $this->object->ects_grades["D"], $this->object->ects_grades["E"]);
                        }
                        sendInfo($this->lng->txt("msg_obj_modified"), true);
                }
                $this->marksObject();
        }

Here is the call graph for this function:

ilObjTestGUI::saveObject (  ) 

save object public

Reimplemented from ilObjectGUI.

Definition at line 220 of file class.ilObjTestGUI.php.

References $rbacadmin, exit, ilObjectGUI::getReturnLocation(), ilUtil::redirect(), and sendInfo().

        {
                global $rbacadmin;

                // create and insert forum in objecttree
                $newObj = parent::saveObject();

                // setup rolefolder & default local roles
                //$roles = $newObj->initDefaultRoles();

                // ...finally assign role to creator of object
                //$rbacadmin->assignUser($roles[0], $newObj->getOwner(), "y");

                // put here object specific stuff

                // always send a message
                sendInfo($this->lng->txt("object_added"),true);

                $returnlocation = "test.php";
                if (!defined("ILIAS_MODULE"))
                {
                        $returnlocation = "adm_object.php";
                }
                ilUtil::redirect($this->getReturnLocation("save","$returnlocation?".$this->link_params));
                exit();
        }

Here is the call graph for this function:

ilObjTestGUI::savePropertiesObject (  ) 

Save the form input of the properties form.

Save the form input of the properties form

public

Definition at line 746 of file class.ilObjTestGUI.php.

References $_POST, ilObjectGUI::$data, sendInfo(), and ilUtil::stripSlashes().

        {
                $total = $this->object->evalTotalPersons();
                $deleteuserdata = false;
                $randomtest_switch = false;
                // Check the values the user entered in the form
                if (!$total)
                {
                        $data["count_system"] = $_POST["count_system"];
                        $data["mc_scoring"] = $_POST["mc_scoring"];
                        $data["sel_test_types"] = ilUtil::stripSlashes($_POST["sel_test_types"]);
                        if (!strlen($_POST["chb_random"]))
                        {
                                $data["random_test"] = 0;
                        }
                        else
                        {
                                $data["random_test"] = ilUtil::stripSlashes($_POST["chb_random"]);
                        }
                }
                else
                {
                        $data["sel_test_types"] = $this->object->getTestType();
                        $data["random_test"] = $this->object->random_test;
                        $data["count_system"] = $this->object->getCountSystem();
                        $data["mc_scoring"] = $this->object->getMCScoring();
                }
                if ($data["sel_test_types"] != $this->object->getTestType())
                {
                        $deleteuserdata = true;
                }
                if ($data["random_test"] != $this->object->random_test)
                {
                        $randomtest_switch = true;
                }
                $data["title"] = ilUtil::stripSlashes($_POST["title"]);
                $data["description"] = ilUtil::stripSlashes($_POST["description"]);
                $data["author"] = ilUtil::stripSlashes($_POST["author"]);
                $data["introduction"] = ilUtil::stripSlashes($_POST["introduction"]);
                $data["sequence_settings"] = ilUtil::stripSlashes($_POST["sequence_settings"]);
                if ($this->object->getTestType() == TYPE_ASSESSMENT || $this->object->getTestType() == TYPE_ONLINE_TEST)
                {
                        $data["score_reporting"] = REPORT_AFTER_TEST;
                }
                else
                {
                        $data["score_reporting"] = ilUtil::stripSlashes($_POST["score_reporting"]);
                }
                $data["nr_of_tries"] = ilUtil::stripSlashes($_POST["nr_of_tries"]);
                $data["processing_time"] = ilUtil::stripSlashes($_POST["processing_time"]);
                if (!$_POST["chb_starting_time"])
                {
                        $data["starting_time"] = "";
                }
                else
                {
                        $data["starting_time"] = sprintf("%04d%02d%02d%02d%02d%02d",
                                $_POST["starting_date"]["y"],
                                $_POST["starting_date"]["m"],
                                $_POST["starting_date"]["d"],
                                $_POST["starting_time"]["h"],
                                $_POST["starting_time"]["m"],
                                0
                        );
                }
                if (!$_POST["chb_ending_time"])
                {
                        $data["ending_time"] = "";
                }
                else
                {
                        $data["ending_time"] = sprintf("%04d%02d%02d%02d%02d%02d",
                                $_POST["ending_date"]["y"],
                                $_POST["ending_date"]["m"],
                                $_POST["ending_date"]["d"],
                                $_POST["ending_time"]["h"],
                                $_POST["ending_time"]["m"],
                                0
                        );
                }

                if ($_POST["chb_processing_time"])
                {
                        $data["enable_processing_time"] = "1";
                }
                else
                {
                        $data["enable_processing_time"] = "0";
                }

                if ($data["enable_processing_time"])
                {
                        $data["processing_time"] = sprintf("%02d:%02d:%02d",
                                $_POST["processing_time"]["h"],
                                $_POST["processing_time"]["m"],
                                $_POST["processing_time"]["s"]
                        );
                }
                else
                {
                        $proc_time = $this->object->getEstimatedWorkingTime();
                        $data["processing_time"] = sprintf("%02d:%02d:%02d",
                                $proc_time["h"],
                                $proc_time["m"],
                                $proc_time["s"]
                        );
                }

                if (!$_POST["chb_reporting_date"] && !$this->object->isOnlineTest())
                {
                        $data["reporting_date"] = "";
                }
                else
                {
                        $data["reporting_date"] = sprintf("%04d%02d%02d%02d%02d%02d",
                                $_POST["reporting_date"]["y"],
                                $_POST["reporting_date"]["m"],
                                $_POST["reporting_date"]["d"],
                                $_POST["reporting_time"]["h"],
                                $_POST["reporting_time"]["m"],
                                0
                        );
                }
                $this->object->setTestType($data["sel_test_types"]);
                $this->object->setTitle($data["title"]);
                $this->object->setDescription($data["description"]);
                $this->object->setAuthor($data["author"]);
                $this->object->setIntroduction($data["introduction"]);
                $this->object->setSequenceSettings($data["sequence_settings"]);
                $this->object->setCountSystem($data["count_system"]);
                $this->object->setMCScoring($data["mc_scoring"]);
                if ($this->object->getTestType() == TYPE_ASSESSMENT || $this->object->getTestType() == TYPE_ONLINE_TEST )
                {
                        $this->object->setScoreReporting(REPORT_AFTER_TEST);
                }
                else
                {
                        $this->object->setScoreReporting($data["score_reporting"]);
                }
                
                $this->object->setReportingDate($data["reporting_date"]);
                $this->object->setNrOfTries($data["nr_of_tries"]);
                $this->object->setStartingTime($data["starting_time"]);
                $this->object->setEndingTime($data["ending_time"]);
                $this->object->setProcessingTime($data["processing_time"]);
                $this->object->setRandomTest($data["random_test"]);
                $this->object->setEnableProcessingTime($data["enable_processing_time"]);
                
                if ($this->object->getTestType() == TYPE_ONLINE_TEST) 
                {
                        $this->object->setScoreReporting(1);
                $this->object->setSequenceSettings(0);
                $this->object->setNrOfTries(1);
                $this->object->setRandomTest(0);
                }

//              $this->object->updateTitleAndDescription();
                $this->update = $this->object->update();
                $this->object->saveToDb(true);

                if ($deleteuserdata)
                {
                        $this->object->removeAllTestEditings();
                }
                sendInfo($this->lng->txt("msg_obj_modified"));
                if ($randomtest_switch)
                {
                        if ($this->object->isRandomTest())
                        {
                                $this->object->removeNonRandomTestData();
                        }
                        else
                        {
                                $this->object->removeRandomTestData();
                        }
                }
                $this->ctrl->redirect($this, "properties");
        }

Here is the call graph for this function:

ilObjTestGUI::searchForEvaluationObject (  ) 

Called when the search button is pressed in the evaluation user selection.

Called when the search button is pressed in the evaluation user selection

public

Definition at line 3559 of file class.ilObjTestGUI.php.

References evalStatSelectedObject().

        {
                $this->evalStatSelectedObject(1);
        }

Here is the call graph for this function:

ilObjTestGUI::setAggregatedResultsTabs (  ) 

Definition at line 5306 of file class.ilObjTestGUI.php.

References $_SESSION, $path, $rbacsystem, and ilObjectGUI::getReturnLocation().

Referenced by eval_aObject().

        {
                global $rbacsystem;

                include_once "./classes/class.ilTabsGUI.php";
                $tabs_gui =& new ilTabsGUI();
                
                $path = $this->tree->getPathFull($this->object->getRefID());
                $addcmd = "";
                if (strcmp($_SESSION["il_rep_mode"], "tree") == 0)
                {
                        $addcmd = "&cmd=frameset";
                }
                $tabs_gui->addTarget("back", $this->getReturnLocation("cancel","../repository.php?ref_id=" . $path[count($path) - 2]["child"]) . $addcmd, "",   "");
                $this->tpl->setVariable("TABS", $tabs_gui->getHTML());
        }

Here is the call graph for this function:

Here is the caller graph for this function:

ilObjTestGUI::setEvaluationSettingsTabs (  ) 

Definition at line 5323 of file class.ilObjTestGUI.php.

References $path, and $rbacsystem.

Referenced by eval_statObject(), and evalStatSelectedObject().

        {
                global $rbacsystem;

                include_once "./classes/class.ilTabsGUI.php";
                $tabs_gui =& new ilTabsGUI();
                
                $path = $this->tree->getPathFull($this->object->getRefID());
                $tabs_gui->addTarget("eval_all_users", $this->ctrl->getLinkTargetByClass(get_class($this), "eval_stat"), "eval_stat",   "ilobjtestgui");
                $tabs_gui->addTarget("eval_selected_users", $this->ctrl->getLinkTargetByClass(get_class($this), "evalStatSelected"), "evalStatSelected",        "ilobjtestgui");
                $this->tpl->setVariable("TABS", $tabs_gui->getHTML());
        }

Here is the caller graph for this function:

ilObjTestGUI::setEvaluationTabs ( all_users = 0  ) 

Definition at line 5336 of file class.ilObjTestGUI.php.

References $cmd, $path, and $rbacsystem.

Referenced by evalSelectedUsersObject().

        {
                global $rbacsystem;

                include_once "./classes/class.ilTabsGUI.php";
                $tabs_gui =& new ilTabsGUI();
                
                $cmd = "evalAllUsers";
                if ($all_users == 0)
                {
                        $cmd = "evalSelectedUsers";
                }
                $path = $this->tree->getPathFull($this->object->getRefID());
                $tabs_gui->addTarget("tst_statistical_evaluation", $this->ctrl->getLinkTargetByClass(get_class($this), "$cmd"), "$cmd", "ilobjtestgui");
                $this->tpl->setVariable("TABS", $tabs_gui->getHTML());
        }

Here is the caller graph for this function:

ilObjTestGUI::setLocator ( a_tree = "",
a_id = "",
scriptname = "repository.php" 
)

set Locator

Parameters:
object tree object
integer reference id
scriptanme that is used for linking; if not set adm_object.php is used public

Definition at line 4970 of file class.ilObjTestGUI.php.

References $_GET, $_POST, $ilias_locator, $path, $row, and ilUtil::removeTrailingPathSeparators().

Referenced by prepareOutput(), and runObject().

        {
//              global $ilias_locator;
                $ilias_locator = new ilLocatorGUI(false);
                if (!is_object($a_tree))
                {
                        $a_tree =& $this->tree;
                }
                if (!($a_id))
                {
                        $a_id = $_GET["ref_id"];
                }

                //$this->tpl->addBlockFile("LOCATOR", "locator", "tpl.locator.html");

                $path = $a_tree->getPathFull($a_id);
                //check if object isn't in tree, this is the case if parent_parent is set
                // TODO: parent_parent no longer exist. need another marker
                if ($a_parent_parent)
                {
                        //$subObj = getObject($a_ref_id);
                        $subObj =& $this->ilias->obj_factory->getInstanceByRefId($a_ref_id);

                        $path[] = array(
                                "id"     => $a_ref_id,
                                "title"  => $this->lng->txt($subObj->getTitle())
                                );
                }

                // this is a stupid workaround for a bug in PEAR:IT
                $modifier = 1;

                if (isset($_GET["obj_id"]))
                {
                        $modifier = 0;
                }

                // ### AA 03.11.10 added new locator GUI class ###
                $i = 1;
                if (!defined("ILIAS_MODULE")) {
                        foreach ($path as $key => $row)
                        {
                                $ilias_locator->navigate($i++, $row["title"], 
                                                                                 ilUtil::removeTrailingPathSeparators(ILIAS_HTTP_PATH).
                                                                                 "/adm_object.php?ref_id=".$row["child"],"");
                        }
                } else {
                        
                        // Workaround for crs_objectives
                        $frameset = $_GET['crs_show_result'] ? '' : 'cmd=frameset&';

                        foreach ($path as $key => $row)
                        {
                                if (strcmp($row["title"], "ILIAS") == 0) {
                                        $row["title"] = $this->lng->txt("repository");
                                }
                                if ($this->ref_id == $row["child"]) {
                                        if ($_GET["cmd"]) {
                                                $param = "&cmd=" . $_GET["cmd"];
                                        } else {
                                                $param = "";
                                        }
                                        $ilias_locator->navigate($i++, $row["title"], 
                                                                                         ilUtil::removeTrailingPathSeparators(ILIAS_HTTP_PATH) . 
                                                                                         "/assessment/test.php" . "?crs_show_result=".$_GET['crs_show_result'].
                                                                                         "&ref_id=".$row["child"] . $param,"");

                                        if ($this->sequence) {
                                                if (($this->sequence <= $this->object->getQuestionCount()) and (!$_POST["cmd"]["showresults"])) {
                                                        $ilias_locator->navigate($i++, $this->object->getQuestionTitle($this->sequence), 
                                                                                                         ilUtil::removeTrailingPathSeparators(ILIAS_HTTP_PATH) . 
                                                                                                         "/assessment/test.php" . "?crs_show_result=".$_GET['crs_show_result'].
                                                                                                         "&ref_id=".$row["child"] . $param . 
                                                                                                         "&sequence=" . $this->sequence,"");
                                                } else {
                                                }
                                                /*if ($_POST["cmd"]["summary"] or isset($_GET["sort_summary"]))
                                                {
                                                $ilias_locator->navigate($i++, $this->lng->txt("summary"), 
                                                                                                         ilUtil::removeTrailingPathSeparators(ILIAS_HTTP_PATH) . 
                                                                                                         "/assessment/test.php" . "?crs_show_result=0".
                                                                                                         "&ref_id=".$row["child"] . $param . 
                                                                                                 "&sequence=" . $_GET["sequence"]."&order=".$_GET["order"]."&sort_summary=".$_GET["sort_summary"],"");
                                                }*/
                                        } else {
                                                if ($_POST["cmd"]["summary"] or isset($_GET["sort_summary"]))
                                                {
                                                        $ilias_locator->navigate($i++, $this->lng->txt("summary"), 
                                                                                                         ilUtil::removeTrailingPathSeparators(ILIAS_HTTP_PATH) . 
                                                                                                         "/assessment/test.php" . "?crs_show_result=0".
                                                                                                         "&ref_id=".$row["child"] . $param . 
                                                                                                 "&sequence=" . $_GET["sequence"]."&order=".$_GET["order"]."&sort_summary=".$_GET["sort_summary"],"");
                                                }/* elseif ($_POST["cmd"]["show_answers"])
                                                {
                                                        $ilias_locator->navigate($i++, $this->lng->txt("preview"), 
                                                                                                         ilUtil::removeTrailingPathSeparators(ILIAS_HTTP_PATH) . 
                                                                                                         "/assessment/test.php" . "?crs_show_result=0".
                                                                                                         "&ref_id=".$row["child"] . $param . 
                                                                                                 "&sequence=" . $_GET["sequence"]."&order=".$_GET["order"]."&sort_summary=".$_GET["sort_summary"],"");
                                                        
                                                }                                               
                                                elseif ($_POST["cmd"]["submit_answers"])
                                                {
                                                        $ilias_locator->navigate($i++, $this->lng->txt("submit"), 
                                                                                                         ilUtil::removeTrailingPathSeparators(ILIAS_HTTP_PATH) . 
                                                                                                         "/assessment/test.php" . "?crs_show_result=0".
                                                                                                         "&ref_id=".$row["child"] . $param . 
                                                                                                 "&sequence=" . $_GET["sequence"]."&order=".$_GET["order"]."&sort_summary=".$_GET["sort_summary"],"");
                                                        
                                                }*/
                                        }
                                } else {
                                        $ilias_locator->navigate($i++, $row["title"], 
                                                                                         ilUtil::removeTrailingPathSeparators(ILIAS_HTTP_PATH) . "/" . 
                                                                                         $scriptname."?".$frameset."ref_id=".$row["child"],"");
                                }
                        }

                        if (isset($_GET["obj_id"]))
                        {
                                $obj_data =& $this->ilias->obj_factory->getInstanceByObjId($_GET["obj_id"]);
                                $ilias_locator->navigate($i++,$obj_data->getTitle(),
                                                                                 $scriptname."?".$frameset."ref_id=".$_GET["ref_id"]."&obj_id=".$_GET["obj_id"],"");
                        }
                }
                $ilias_locator->output();
        }

Here is the call graph for this function:

Here is the caller graph for this function:

ilObjTestGUI::statusObject (  ) 

Creates the status output for a test.

Creates the status output for a test

public

Definition at line 4882 of file class.ilObjTestGUI.php.

References $count.

        {
                $this->tpl->addBlockFile("ADM_CONTENT", "adm_content", "tpl.il_as_tst_status.html", true);
                if (!$this->object->isComplete())
                {
                        if (!$this->object->isRandomTest())
                        {
                                if (count($this->object->questions) == 0)
                                {
                                        $this->tpl->setCurrentBlock("list_element");
                                        $this->tpl->setVariable("TEXT_ELEMENT", $this->lng->txt("tst_missing_questions"));
                                        $this->tpl->parseCurrentBlock();
                                }
                        }
                        if (count($this->object->mark_schema->mark_steps) == 0)
                        {
                                $this->tpl->setCurrentBlock("list_element");
                                $this->tpl->setVariable("TEXT_ELEMENT", $this->lng->txt("tst_missing_marks"));
                                $this->tpl->parseCurrentBlock();
                        }
                        if (strcmp($this->object->author, "") == 0)
                        {
                                $this->tpl->setCurrentBlock("list_element");
                                $this->tpl->setVariable("TEXT_ELEMENT", $this->lng->txt("tst_missing_author"));
                                $this->tpl->parseCurrentBlock();
                        }
                        if (strcmp($this->object->title, "") == 0)
                        {
                                $this->tpl->setCurrentBlock("list_element");
                                $this->tpl->setVariable("TEXT_ELEMENT", $this->lng->txt("tst_missing_author"));
                                $this->tpl->parseCurrentBlock();
                        }
                        
                        if ($this->object->isRandomTest())
                        {
                                $arr = $this->object->getRandomQuestionpools();
                                if (count($arr) == 0)
                                {
                                        $this->tpl->setCurrentBlock("list_element");
                                        $this->tpl->setVariable("TEXT_ELEMENT", $this->lng->txt("tst_no_questionpools_for_random_test"));
                                        $this->tpl->parseCurrentBlock();
                                }
                                $count = 0;
                                foreach ($arr as $array)
                                {
                                        $count += $array["count"];
                                }
                                if (($count == 0) && ($this->object->getRandomQuestionCount() == 0))
                                {
                                        $this->tpl->setCurrentBlock("list_element");
                                        $this->tpl->setVariable("TEXT_ELEMENT", $this->lng->txt("tst_no_questions_for_random_test"));
                                        $this->tpl->parseCurrentBlock();
                                }
                        }
                        
                        $this->tpl->setCurrentBlock("status_list");
                        $this->tpl->setVariable("TEXT_MISSING_ELEMENTS", $this->lng->txt("tst_status_missing_elements"));
                        $this->tpl->parseCurrentBlock();
                }
                $total = $this->object->evalTotalPersons();
                if ($total > 0)
                {
                        $this->tpl->setCurrentBlock("list_element");
                        $this->tpl->setVariable("TEXT_ELEMENT", sprintf($this->lng->txt("tst_in_use_edit_questions_disabled"), $total));
                        $this->tpl->parseCurrentBlock();
                }
                $this->tpl->setCurrentBlock("adm_content");
                if ($this->object->isComplete())
                {
                        $this->tpl->setVariable("TEXT_STATUS_MESSAGE", $this->lng->txt("tst_status_ok"));
                        $this->tpl->setVariable("STATUS_CLASS", "bold");
                }
                else
                {
                        $this->tpl->setVariable("TEXT_STATUS_MESSAGE", $this->lng->txt("tst_status_missing"));
                        $this->tpl->setVariable("STATUS_CLASS", "warning");
                }
                $this->tpl->parseCurrentBlock();
        }       

ilObjTestGUI::takenObject (  ) 

Definition at line 2457 of file class.ilObjTestGUI.php.

                               {
        }

ilObjTestGUI::updateWorkingTime (  ) 

updates working time and stores state saveresult to see if question has to be stored or not

Definition at line 6115 of file class.ilObjTestGUI.php.

References $_GET, $_POST, $_SESSION, $ilUser, and $pos.

Referenced by runObject().

                                     {
                // todo: check update within summary and back
                // todo: back in summary does not work
                // todo: check working time in summary
                
                global $ilUser;
                
                // command which do not require update
                
                //print_r($_GET);
                                //print_r($_POST);
                
                $negs =  //is_numeric($_GET["set_solved"]) || is_numeric($_GET["question_id"]) ||  
                                  isset($_POST["cmd"]["start"]) || isset($_POST["cmd"]["resume"]) || 
                                  isset($_POST["cmd"]["showresults"]) || isset($_POST["cmd"]["deleteresults"])|| 
                                  isset($_POST["cmd"]["confirmdeleteresults"]) || isset($_POST["cmd"]["canceldeleteresults"]) ||
                                  isset($_POST["cmd"]["submit_answers"]) || isset($_POST["cmd"]["confirm_submit_answers"]) ||
                                  isset($_POST["cmd"]["cancel_show_answers"]) || isset($_POST["cmd"]["show_answers"]);
                
                // all other commands which require update
                $pos  = count($_POST["cmd"])>0 | isset($_GET["selImage"]) | isset($_GET["sequence"]);
                                
                $this->saveResult = false;
                
                if ($pos==true && $negs==false)         
                {
                        // set new finish time for test
                        if ($_SESSION["active_time_id"]) // && $this->object->getEnableProcessingTime())
                        {
                                $this->object->updateWorkingTime($_SESSION["active_time_id"]);
                                //echo "updating Worktime<br>";
                        }       
                        
                        // save question solution
                        if ($this->cmdCtrl->canSaveResult())
                        {
                                // but only if the ending time is not reached
                                $q_id = $this->object->getQuestionIdFromActiveUserSequence($_GET["sequence"]);
                                if (is_numeric($q_id)) 
                                {
                                        $question_gui = $this->object->createQuestionGUI("", $q_id);
                                        $this->saveResult = $question_gui->object->saveWorkingData($this->object->getTestId());
                                        //echo "saving <br>";
                                }                                                                                               
                        }                       
                }               
        }       

Here is the caller graph for this function:

ilObjTestGUI::uploadObject ( redirect = true  ) 

display status information or report errors messages in case of error

public

Definition at line 734 of file class.ilObjTestGUI.php.

References uploadTstObject().

        {
                $this->uploadTstObject();
        }

Here is the call graph for this function:

ilObjTestGUI::uploadTstObject (  ) 

imports test and question(s)

Definition at line 551 of file class.ilObjTestGUI.php.

References $_GET, $_POST, $_SESSION, $counter, $file, $result, ilObjTest::_createImportDirectory(), ilObjTest::_getImportDirectory(), ilUtil::delDir(), ilObjectGUI::getFormAction(), ilUtil::getImagePath(), importObject(), ilUtil::moveUploadedFile(), sendInfo(), and ilUtil::unzip().

Referenced by importFileObject(), and uploadObject().

        {
                if ($_POST["qpl"] < 1)
                {
                        sendInfo($this->lng->txt("tst_select_questionpools"));
                        $this->importObject();
                        return;
                }

                if ($_FILES["xmldoc"]["error"] > UPLOAD_ERR_OK)
                {
                        sendInfo($this->lng->txt("error_upload"));
                        $this->importObject();
                        return;
                }
                include_once("./assessment/classes/class.ilObjTest.php");
                // create import directory
                ilObjTest::_createImportDirectory();

                // copy uploaded file to import directory
                $file = pathinfo($_FILES["xmldoc"]["name"]);
                $full_path = ilObjTest::_getImportDirectory()."/".$_FILES["xmldoc"]["name"];
                ilUtil::moveUploadedFile($_FILES["xmldoc"]["tmp_name"], $_FILES["xmldoc"]["name"], $full_path);

                // unzip file
                ilUtil::unzip($full_path);

                // determine filenames of xml files
                $subdir = basename($file["basename"],".".$file["extension"]);
                $xml_file = ilObjTest::_getImportDirectory()."/".$subdir."/".$subdir.".xml";
                $qti_file = ilObjTest::_getImportDirectory()."/".$subdir."/". str_replace("test", "qti", $subdir).".xml";
                // start verification of QTI files
                include_once "./assessment/classes/class.ilQTIParser.php";
                $qtiParser = new ilQTIParser($qti_file, IL_MO_VERIFY_QTI, 0, "");
                $result = $qtiParser->startParsing();
                $founditems =& $qtiParser->getFoundItems();
                
                if (count($founditems) == 0)
                {
                        // nothing found

                        // delete import directory
                        ilUtil::delDir(ilObjTest::_getImportDirectory());

                        sendInfo($this->lng->txt("tst_import_no_items"));
                        $this->importObject();
                        return;
                }
                
                $complete = 0;
                $incomplete = 0;
                foreach ($founditems as $item)
                {
                        if (strlen($item["type"]))
                        {
                                $complete++;
                        }
                        else
                        {
                                $incomplete++;
                        }
                }
                
                if ($complete == 0)
                {
                        // delete import directory
                        ilUtil::delDir(ilObjTest::_getImportDirectory());

                        sendInfo($this->lng->txt("qpl_import_non_ilias_files"));
                        $this->importObject();
                        return;
                }
                
                $_SESSION["tst_import_xml_file"] = $xml_file;
                $_SESSION["tst_import_qti_file"] = $qti_file;
                $_SESSION["tst_import_subdir"] = $subdir;
                // display of found questions
                $this->tpl->addBlockFile("ADM_CONTENT", "adm_content", "tpl.tst_import_verification.html");
                $row_class = array("tblrow1", "tblrow2");
                $counter = 0;
                foreach ($founditems as $item)
                {
                        $this->tpl->setCurrentBlock("verification_row");
                        $this->tpl->setVariable("ROW_CLASS", $row_class[$counter++ % 2]);
                        $this->tpl->setVariable("QUESTION_TITLE", $item["title"]);
                        $this->tpl->setVariable("QUESTION_IDENT", $item["ident"]);
                        switch ($item["type"])
                        {
                                case "MULTIPLE CHOICE QUESTION":
                                        $this->tpl->setVariable("QUESTION_TYPE", $this->lng->txt("qt_multiple_choice"));
                                        break;
                                case "CLOZE QUESTION":
                                        $this->tpl->setVariable("QUESTION_TYPE", $this->lng->txt("qt_cloze"));
                                        break;
                                case "IMAGE MAP QUESTION":
                                        $this->tpl->setVariable("QUESTION_TYPE", $this->lng->txt("qt_imagemap"));
                                        break;
                                case "JAVA APPLET QUESTION":
                                        $this->tpl->setVariable("QUESTION_TYPE", $this->lng->txt("qt_javaapplet"));
                                        break;
                                case "MATCHING QUESTION":
                                        $this->tpl->setVariable("QUESTION_TYPE", $this->lng->txt("qt_matching"));
                                        break;
                                case "ORDERING QUESTION":
                                        $this->tpl->setVariable("QUESTION_TYPE", $this->lng->txt("qt_ordering"));
                                        break;
                                case "TEXT QUESTION":
                                        $this->tpl->setVariable("QUESTION_TYPE", $this->lng->txt("qt_text"));
                                        break;
                        }
                        $this->tpl->parseCurrentBlock();
                }
                $this->tpl->setCurrentBlock("adm_content");
                $this->tpl->setVariable("TEXT_TYPE", $this->lng->txt("question_type"));
                $this->tpl->setVariable("TEXT_TITLE", $this->lng->txt("question_title"));
                $this->tpl->setVariable("FOUND_QUESTIONS_INTRODUCTION", $this->lng->txt("tst_import_verify_found_questions"));
                $this->tpl->setVariable("VERIFICATION_HEADING", $this->lng->txt("import_tst"));
                $this->tpl->setVariable("FORMACTION", $this->getFormAction("save","adm_object.php?cmd=gateway&ref_id=".$_GET["ref_id"]."&new_type=".$this->type));
                $this->tpl->setVariable("ARROW", ilUtil::getImagePath("arrow_downright.gif"));
                $this->tpl->setVariable("QUESTIONPOOL_ID", $_POST["qpl"]);
                $this->tpl->setVariable("VALUE_IMPORT", $this->lng->txt("import"));
                $this->tpl->setVariable("VALUE_CANCEL", $this->lng->txt("cancel"));
                $this->tpl->parseCurrentBlock();
        }

Here is the call graph for this function:

Here is the caller graph for this function:


Field Documentation

ilObjTestGUI::$cmdCtrl

Definition at line 54 of file class.ilObjTestGUI.php.

ilObjTestGUI::$endingTimeReached

Definition at line 58 of file class.ilObjTestGUI.php.

ilObjTestGUI::$maxProcessingTimeReached

Definition at line 56 of file class.ilObjTestGUI.php.

ilObjTestGUI::$saveResult

Definition at line 60 of file class.ilObjTestGUI.php.

ilObjTestGUI::$sequence

Definition at line 52 of file class.ilObjTestGUI.php.

Referenced by outWorkingForm().


The documentation for this class was generated from the following file: