Public Member Functions | Data Fields

ASS_Question Class Reference

Basic class for all assessment question types. More...

Inheritance diagram for ASS_Question:

Public Member Functions

 ASS_Question ($title="", $comment="", $author="", $owner=-1)
 ASS_Question constructor.
 _ASS_Question ()
 to_xml ()
 Returns a QTI xml representation of the question.
 isComplete ()
 Returns true, if a question is complete for use.
 questionTitleExists ($questionpool_id, $title)
 Returns TRUE if the question title exists in the database.
 setTitle ($title="")
 Sets the title string.
 setId ($id=-1)
 Sets the id.
 setTestId ($id=-1)
 Sets the test id.
 setComment ($comment="")
 Sets the comment.
 setOutputType ($outputType=OUTPUT_HTML)
 Sets the output type.
 setShuffle ($shuffle=true)
 Sets the shuffle flag.
 setEstimatedWorkingTime ($hour=0, $min=0, $sec=0)
 Sets the estimated working time of a question.
 keyInArray ($searchkey, $array)
 returns TRUE if the key occurs in an array
 setAuthor ($author="")
 Sets the authors name.
 setOwner ($owner="")
 Sets the creator/owner.
 getTitle ()
 Gets the title string.
 getId ()
 Gets the id.
 getShuffle ()
 Gets the shuffle flag.
 getTestId ()
 Gets the test id.
 getComment ()
 Gets the comment.
 getOutputType ()
 Gets the output type.
 getEstimatedWorkingTime ()
 Gets the estimated working time of a question.
 getAuthor ()
 Gets the authors name.
 getOwner ()
 Gets the creator/owner.
 getObjId ()
 Get the object id of the container object.
 setObjId ($obj_id=0)
 Set the object id of the container object.
 createPageObject ()
 create page object of question
 insertIntoTest ($test_id)
 Insert the question into a test.
 _getMaximumPoints ($question_id)
 Returns the maximum points, a learner can reach answering the question.
_getQuestionInfo ($question_id)
 Returns question information from the database.
 _getSuggestedSolutionCount ($question_id)
 Returns the number of suggested solutions associated with a question.
_getSuggestedSolution ($question_id, $subquestion_index=0)
 Returns a suggested solution for a given subquestion index.
 _getReachedPoints ($user_id, $test_id, $question_id, $pass=NULL)
 Returns the points, a learner has reached answering the question.
 getReachedPoints ($user_id, $test_id, $pass=NULL)
 Returns the points, a learner has reached answering the question.
 getMaximumPoints ()
 Returns the maximum points, a learner can reach answering the question.
 saveWorkingData ($test_id, $pass=NULL)
 Saves the learners input of the question to the database.
 logAction ($logtext="", $test_id="", $question_id="")
 Logs an action into the Test&Assessment log.
 getJavaPath ()
 Returns the image path for web accessable images of a question.
 getImagePath ()
 Returns the image path for web accessable images of a question.
 getJavaPathWeb ()
 Returns the web image path for web accessable java applets of a question.
 getImagePathWeb ()
 Returns the web image path for web accessable images of a question.
getSolutionValues ($test_id, $ilUser, $pass=NULL)
 Loads solutions of the active user from the database an returns it.
 isInUse ($question_id="")
 Checks whether the question is in use or not.
 isClone ($question_id="")
 Checks whether the question is a clone of another question or not.
 pcArrayShuffle ($array)
 Shuffles the values of a given array.
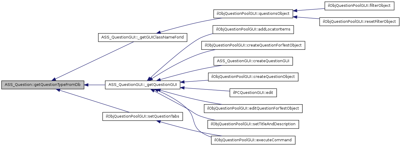
 getQuestionTypeFromDb ($question_id)
 get question type for question id
 delete ($question_id)
 Deletes a question from the database.
 getTotalAnswers ()
 get total number of answers
 _getTotalAnswers ($a_q_id)
 get number of answers for question id (static) note: do not use $this inside this method
 _getTotalRightAnswers ($a_q_id)
 get number of answers for question id (static) note: do not use $this inside this method
 _getTitle ($a_q_id)
 Returns the title of a question.
 copyPageOfQuestion ($a_q_id)
 getPageOfQuestion ()
 _getQuestionType ($question_id)
 Returns the question type of a question with a given id.
 _getQuestionTitle ($question_id)
 Returns the question title of a question with a given id.
 loadFromDb ($question_id)
 Loads the question from the database.
 saveToDb ($original_id="")
 Saves the question to the database.
 deleteSuggestedSolutions ()
 Deletes all suggestes solutions in the database.
 getSuggestedSolution ($subquestion_index=0)
 Returns a suggested solution for a given subquestion index.
 getSuggestedSolutionTitle ($subquestion_index=0)
 Returns the title of a suggested solution at a given subquestion_index.
 setSuggestedSolution ($solution_id="", $subquestion_index=0, $is_import=false)
 Sets a suggested solution for the question.
 _resolveInternalLink ($internal_link)
 _resolveIntLinks ($question_id)
 _getInternalLinkHref ($target="")
 _getOriginalId ($question_id)
 Returns the original id of a question.
 syncWithOriginal ()
 createRandomSolution ($test_id, $user_id)
 _questionExists ($question_id)
 Returns true if the question already exists in the database.
_instanciateQuestion ($question_id)
 Creates an instance of a question with a given question id.
 getPoints ()
 Returns the maximum available points for the question.
 setPoints ($a_points)
 Sets the maximum available points for the question.
 getSolutionCommentMCScoring ($test_id)
 getSolutionCommentCountSystem ($test_id)
 getSolutionMaxPass ($user_id, $test_id)
 Returns the maximum pass a users question solution.
 _getSolutionMaxPass ($question_id, $user_id, $test_id)
 Returns the maximum pass a users question solution.
 _isWriteable ($question_id, $user_id)
 Returns true if the question is writeable by a certain user.
 _isUsedInRandomTest ($question_id="")
 Checks whether the question is used in a random test or not.
 _isWorkedThrough ($user_id, $test_id, $question_id, $pass=NULL)
 Returns true if the question was worked through in the given pass.

Data Fields

 $id
 $title
 $comment
 $owner
 $author
 $points
 $est_working_time
 $shuffle
 $test_id
 $obj_id
 $ilias
 $tpl
 $lng
 $domxml
 $outputType
 $suggested_solutions

Detailed Description

Basic class for all assessment question types.

The ASS_Question class defines and encapsulates basic methods and attributes for assessment question types to be used for all parent classes.

Author:
Helmut Schottmüller <helmut.schottmueller@mac.com>
Version:
Id:
class.assQuestion.php 12225 2006-10-15 20:43:35Z hschottm

class.assQuestion.php Assessment

Definition at line 37 of file class.assQuestion.php.


Member Function Documentation

ASS_Question::_ASS_Question (  ) 

Definition at line 226 of file class.assQuestion.php.

        {
                if (!empty($this->domxml))
                {
                        $this->domxml->free();
                }
        }

ASS_Question::_getInternalLinkHref ( target = ""  ) 

Definition at line 1585 of file class.assQuestion.php.

References $target_id, and $type.

Referenced by ASS_TextQuestionGUI::editQuestion(), ASS_OrderingQuestionGUI::editQuestion(), ASS_MultipleChoiceGUI::editQuestion(), ASS_MatchingQuestionGUI::editQuestion(), ASS_JavaAppletGUI::editQuestion(), ASS_ImagemapQuestionGUI::editQuestion(), ASS_ClozeTestGUI::editQuestion(), and ilObjTest::getTestResult().

        {
                global $ilDB;
                $linktypes = array(
                        "lm" => "LearningModule",
                        "pg" => "PageObject",
                        "st" => "StructureObject",
                        "git" => "GlossaryItem",
                        "mob" => "MediaObject"
                );
                $href = "";
                if (preg_match("/il__(\w+)_(\d+)/", $target, $matches))
                {
                        $type = $matches[1];
                        $target_id = $matches[2];
                        include_once "./classes/class.ilUtil.php";
                        switch($linktypes[$matches[1]])
                        {
                                case "LearningModule":
                                        $href = "./goto.php?target=" . $type . "_" . $target_id;
                                        break;
                                case "PageObject":
                                case "StructureObject":
                                        $href = "./goto.php?target=" . $type . "_" . $target_id;
                                        break;
                                case "GlossaryItem":
                                        $href = "./goto.php?target=" . $type . "_" . $target_id;
                                        break;
                                case "MediaObject":
                                        $href = "./content/lm_presentation.php?obj_type=" . $linktypes[$type] . "&cmd=media&ref_id=".$_GET["ref_id"]."&mob_id=".$target_id;
                                        break;
                        }
                }
                return $href;
        }

Here is the caller graph for this function:

ASS_Question::_getMaximumPoints ( question_id  ) 

Returns the maximum points, a learner can reach answering the question.

Returns the maximum points, a learner can reach answering the question

Parameters:
integer $question_id The database Id of the question public
See also:
$points

Definition at line 668 of file class.assQuestion.php.

References $points, $query, $result, and $row.

Referenced by _getTotalRightAnswers(), and ilObjTest::getTestResult().

        {
                global $ilDB;

                $points = 0;
                $query = sprintf("SELECT points FROM qpl_questions WHERE question_id = %s",
                        $ilDB->quote($question_id . "")
                );
                $result = $ilDB->query($query);
                if ($result->numRows() == 1)
                {
                        $row = $result->fetchRow(DB_FETCHMODE_ASSOC);
                        $points = $row["points"];
                }
                return $points;
  }

Here is the caller graph for this function:

ASS_Question::_getOriginalId ( question_id  ) 

Returns the original id of a question.

Returns the original id of a question

Parameters:
integer $question_id The database id of the question
Returns:
integer The database id of the original question public

Definition at line 1630 of file class.assQuestion.php.

References $query, $result, and $row.

Referenced by ilObjTest::_clone(), ASS_TextQuestion::copyObject(), ASS_OrderingQuestion::copyObject(), ASS_MultipleChoice::copyObject(), ASS_MatchingQuestion::copyObject(), ASS_JavaApplet::copyObject(), ASS_ImagemapQuestion::copyObject(), ASS_ClozeTest::copyObject(), ASS_TextQuestion::duplicate(), ASS_OrderingQuestion::duplicate(), ASS_MultipleChoice::duplicate(), ASS_MatchingQuestion::duplicate(), ASS_JavaApplet::duplicate(), ASS_ImagemapQuestion::duplicate(), ASS_ClozeTest::duplicate(), ilObjTest::logAction(), and logAction().

        {
                global $ilDB;
                $query = sprintf("SELECT * FROM qpl_questions WHERE question_id = %s",
                        $ilDB->quote($question_id . "")
                );
                $result = $ilDB->query($query);
                if ($result->numRows() > 0)
                {
                        $row = $result->fetchRow(DB_FETCHMODE_ASSOC);
                        if ($row["original_id"] > 0)
                        {
                                return $row["original_id"];
                        }
                        else
                        {
                                return $row["question_id"];
                        }
                }
                else
                {
                        return "";
                }
        }

Here is the caller graph for this function:

& ASS_Question::_getQuestionInfo ( question_id  ) 

Returns question information from the database.

Returns question information from the database

Parameters:
integer $question_id The database Id of the question
Returns:
array The database row containing the question data public static

Definition at line 694 of file class.assQuestion.php.

References $query, and $result.

Referenced by ilObjTest::getTestResult().

        {
                global $ilDB;

                $query = sprintf("SELECT qpl_questions.*, qpl_question_type.type_tag FROM qpl_question_type, qpl_questions WHERE qpl_questions.question_id = %s AND qpl_questions.question_type_fi = qpl_question_type.question_type_id",
                        $ilDB->quote($question_id . "")
                );
                $result = $ilDB->query($query);
                if ($result->numRows())
                {
                        return $result->fetchRow(DB_FETCHMODE_ASSOC);
                }
                else return array();
        }

Here is the caller graph for this function:

ASS_Question::_getQuestionTitle ( question_id  ) 

Returns the question title of a question with a given id.

Returns the question title of a question with a given id

Parameters:
integer $question_id The database id of the question
Returns:
string The question title private

Definition at line 1327 of file class.assQuestion.php.

References $data, $query, and $result.

Referenced by ilObjAssessmentFolderGUI::logsObject().

                                           {
                global $ilDB;

    if ($question_id < 1)
      return "";

    $query = sprintf("SELECT title FROM qpl_questions WHERE qpl_questions.question_id = %s",
      $ilDB->quote($question_id)
    );
    $result = $ilDB->query($query);
    if ($result->numRows() == 1) {
      $data = $result->fetchRow(DB_FETCHMODE_ASSOC);
      return $data["title"];
    } else {
      return "";
    }
  }

Here is the caller graph for this function:

ASS_Question::_getQuestionType ( question_id  ) 

Returns the question type of a question with a given id.

Returns the question type of a question with a given id

Parameters:
integer $question_id The database id of the question
Returns:
string The question type string private

Definition at line 1300 of file class.assQuestion.php.

References $data, $query, and $result.

Referenced by ilObjTest::_instanciateQuestion(), and _instanciateQuestion().

                                          {
                global $ilDB;

    if ($question_id < 1)
      return "";

    $query = sprintf("SELECT type_tag FROM qpl_questions, qpl_question_type WHERE qpl_questions.question_id = %s AND qpl_questions.question_type_fi = qpl_question_type.question_type_id",
      $ilDB->quote($question_id)
    );
    $result = $ilDB->query($query);
    if ($result->numRows() == 1) {
      $data = $result->fetchRow(DB_FETCHMODE_OBJECT);
      return $data->type_tag;
    } else {
      return "";
    }
  }

Here is the caller graph for this function:

ASS_Question::_getReachedPoints ( user_id,
test_id,
question_id,
pass = NULL 
)

Returns the points, a learner has reached answering the question.

Returns the points, a learner has reached answering the question

Parameters:
integer $user_id The database ID of the learner
integer $test_id The database Id of the test containing the question
integer $question_id The database Id of the question public static

Definition at line 772 of file class.assQuestion.php.

References $points, $query, $result, $row, $test_id, $user_id, and _getSolutionMaxPass().

Referenced by ilObjTestAccess::_getTestResult(), and ilObjTest::getTestResult().

        {
                global $ilDB;

                $points = 0;
                if (is_null($pass))
                {
                        include_once "./assessment/classes/class.assQuestion.php";
                        $pass = ASS_Question::_getSolutionMaxPass($question_id, $user_id, $test_id);
                }
                $query = sprintf("SELECT * FROM tst_test_result WHERE user_fi = %s AND test_fi = %s AND question_fi = %s AND pass = %s",
                        $ilDB->quote($user_id . ""),
                        $ilDB->quote($test_id . ""),
                        $ilDB->quote($question_id . ""),
                        $ilDB->quote($pass . "")
                );
                $result = $ilDB->query($query);
                if ($result->numRows() == 1)
                {
                        $row = $result->fetchRow(DB_FETCHMODE_ASSOC);
                        $points = $row["points"];
                }
                return $points;
        }

Here is the call graph for this function:

Here is the caller graph for this function:

ASS_Question::_getSolutionMaxPass ( question_id,
user_id,
test_id 
)

Returns the maximum pass a users question solution.

Returns the maximum pass a users question solution

Parameters:
return integer The maximum pass of the users solution public

Definition at line 1843 of file class.assQuestion.php.

References $query, $result, $row, $test_id, and $user_id.

Referenced by _getReachedPoints(), _isWorkedThrough(), ASS_TextQuestion::_setReachedPoints(), getSolutionMaxPass(), and ilObjTest::getTextAnswer().

        {
                global $ilDB;

                $query = sprintf("SELECT MAX(pass) as maxpass FROM tst_test_result WHERE user_fi = %s AND test_fi = %s AND question_fi = %s",
                        $ilDB->quote($user_id . ""),
                        $ilDB->quote($test_id . ""),
                        $ilDB->quote($question_id . "")
                );
    $result = $ilDB->query($query);
                if ($result->numRows() == 1)
                {
                        $row = $result->fetchRow(DB_FETCHMODE_ASSOC);
                        return $row["maxpass"];
                }
                else
                {
                        return 0;
                }
        }

Here is the caller graph for this function:

& ASS_Question::_getSuggestedSolution ( question_id,
subquestion_index = 0 
)

Returns a suggested solution for a given subquestion index.

Returns a suggested solution for a given subquestion index

Parameters:
integer $question_id The database Id of the question
integer $subquestion_index The index of a subquestion (i.e. a close test gap). Usually 0
Returns:
array A suggested solution array containing the internal link public

Definition at line 739 of file class.assQuestion.php.

References $query, $result, and $row.

Referenced by ilObjTest::getTestResult().

        {
                global $ilDB;

                $query = sprintf("SELECT * FROM qpl_suggested_solutions WHERE question_fi = %s AND subquestion_index = %s",
                        $ilDB->quote($question_id . ""),
                        $ilDB->quote($subquestion_index . "")
                );
                $result = $ilDB->query($query);
                if ($result->numRows() == 1)
                {
                        $row = $result->fetchRow(DB_FETCHMODE_ASSOC);
                        return array(
                                "internal_link" => $row["internal_link"],
                                "import_id" => $row["import_id"]
                        );
                }
                else
                {
                        return array();
                }
        }

Here is the caller graph for this function:

ASS_Question::_getSuggestedSolutionCount ( question_id  ) 

Returns the number of suggested solutions associated with a question.

Returns the number of suggested solutions associated with a question

Parameters:
integer $question_id The database Id of the question
Returns:
integer The number of suggested solutions public static

Definition at line 718 of file class.assQuestion.php.

References $query, and $result.

Referenced by ilObjTest::getTestResult().

        {
                global $ilDB;

                $query = sprintf("SELECT suggested_solution_id FROM qpl_suggested_solutions WHERE question_fi = %s",
                        $ilDB->quote($question_id . "")
                );
                $result = $ilDB->query($query);
                return $result->numRows();
        }

Here is the caller graph for this function:

ASS_Question::_getTitle ( a_q_id  ) 

Returns the title of a question.

Parameters:
int $a_q_id question id

Definition at line 1251 of file class.assQuestion.php.

References $query, $result, and $row.

Referenced by ilObjQuestionPoolGUI::assessmentObject().

        {
                global $ilDB;
                $query = sprintf("SELECT title FROM qpl_questions WHERE question_id = %s",
                        $ilDB->quote($a_q_id)
                );
                $result = $ilDB->query($query);
                if ($result->numRows() == 1)
                {
                        $row = $result->fetchRow(DB_FETCHMODE_ASSOC);
                        return $row["title"];
                }
                else
                {
                        return "";
                }
        }

Here is the caller graph for this function:

ASS_Question::_getTotalAnswers ( a_q_id  ) 

get number of answers for question id (static) note: do not use $this inside this method

Parameters:
int $a_q_id question id

Definition at line 1165 of file class.assQuestion.php.

References $query, $result, and $row.

Referenced by ilObjQuestionPoolGUI::assessmentObject(), and getTotalAnswers().

        {
                global $ilDB;

                // get all question references to the question id
                $query = sprintf("SELECT question_id FROM qpl_questions WHERE original_id = %s OR question_id = %s",
                        $ilDB->quote($a_q_id),
                        $ilDB->quote($a_q_id)
                );

                $result = $ilDB->query($query);

                if ($result->numRows() == 0)
                {
                        return 0;
                }
                $found_id = array();
                while ($row = $result->fetchRow(DB_FETCHMODE_OBJECT))
                {
                        array_push($found_id, $row->question_id);
                }

                $query = sprintf("SELECT * FROM tst_test_result WHERE question_fi IN (%s)",
                        join($found_id, ","));
                $result = $ilDB->query($query);

                return $result->numRows();
        }

Here is the caller graph for this function:

ASS_Question::_getTotalRightAnswers ( a_q_id  ) 

get number of answers for question id (static) note: do not use $this inside this method

Parameters:
int $a_q_id question id

Definition at line 1201 of file class.assQuestion.php.

References $key, $query, $result, $row, and _getMaximumPoints().

Referenced by ilObjQuestionPoolGUI::assessmentObject().

        {
                global $ilDB;
                $query = sprintf("SELECT question_id FROM qpl_questions WHERE original_id = %s OR question_id = %s",
                        $ilDB->quote($a_q_id),
                        $ilDB->quote($a_q_id)
                );
                $result = $ilDB->query($query);
                if ($result->numRows() == 0)
                {
                        return 0;
                }
                $found_id = array();
                while ($row = $result->fetchRow(DB_FETCHMODE_OBJECT))
                {
                        array_push($found_id, $row->question_id);
                }
                $query = sprintf("SELECT * FROM tst_test_result WHERE question_fi IN (%s)",
                        join($found_id, ","));
                $result = $ilDB->query($query);
                $answers = array();
                while ($row = $result->fetchRow(DB_FETCHMODE_OBJECT))
                {
                        $reached = $row->points; 
                        include_once "./assessment/classes/class.assQuestion.php";
                        $max = ASS_Question::_getMaximumPoints($row->question_fi);
                        array_push($answers, array("reached" => $reached, "max" => $max));
                }
                $max = 0.0;
                $reached = 0.0;
                foreach ($answers as $key => $value)
                {
                        $max += $value["max"];
                        $reached += $value["reached"];
                }
                if ($max > 0)
                {
                        return $reached / $max;
                }
                else
                {
                        return 0;
                }
        }

Here is the call graph for this function:

Here is the caller graph for this function:

& ASS_Question::_instanciateQuestion ( question_id  ) 

Creates an instance of a question with a given question id.

Creates an instance of a question with a given question id

Parameters:
integer $question_id The question id
Returns:
object The question instance public

Definition at line 1724 of file class.assQuestion.php.

References _getQuestionType().

        {
                if (strcmp($question_id, "") != 0)
                {
                        include_once "./assessment/classes/class.assQuestion.php";
                        $question_type = ASS_Question::_getQuestionType($question_id);
                        switch ($question_type) {
                                case "qt_cloze":
                                        include_once "./assessment/classes/class.assClozeTest.php";
                                        $question = new ASS_ClozeTest();
                                        break;
                                case "qt_matching":
                                        include_once "./assessment/classes/class.assMatchingQuestion.php";
                                        $question = new ASS_MatchingQuestion();
                                        break;
                                case "qt_ordering":
                                        include_once "./assessment/classes/class.assOrderingQuestion.php";
                                        $question = new ASS_OrderingQuestion();
                                        break;
                                case "qt_imagemap":
                                        include_once "./assessment/classes/class.assImagemapQuestion.php";
                                        $question = new ASS_ImagemapQuestion();
                                        break;
                                case "qt_multiple_choice_sr":
                                case "qt_multiple_choice_mr":
                                        include_once "./assessment/classes/class.assMultipleChoice.php";
                                        $question = new ASS_MultipleChoice();
                                        break;
                                case "qt_javaapplet":
                                        include_once "./assessment/classes/class.assJavaApplet.php";
                                        $question = new ASS_JavaApplet();
                                        break;
                                case "qt_text":
                                        include_once "./assessment/classes/class.assTextQuestion.php";
                                        $question = new ASS_TextQuestion();
                                        break;
                        }
                        $question->loadFromDb($question_id);
                        return $question;
                }
  }

Here is the call graph for this function:

ASS_Question::_isUsedInRandomTest ( question_id = ""  ) 

Checks whether the question is used in a random test or not.

Checks whether the question is used in a random test or not

Returns:
boolean The number how often the question is used in a random test public

Definition at line 1908 of file class.assQuestion.php.

References $query, and $result.

Referenced by ilObjQuestionPool::getDeleteableQuestionDetails(), and ilObjQuestionPool::getUsedQuestionDetails().

        {
                global $ilDB;
                
                if ($question_id < 1) return 0;
                $query = sprintf("SELECT test_random_question_id FROM tst_test_random_question WHERE question_fi = %s",
                        $ilDB->quote($question_id . "")
                );
                $result = $ilDB->query($query);
                return $result->numRows();
        }

Here is the caller graph for this function:

ASS_Question::_isWorkedThrough ( user_id,
test_id,
question_id,
pass = NULL 
)

Returns true if the question was worked through in the given pass.

Returns true if the question was worked through in the given pass Worked through means that the user entered at least one value

Parameters:
integer $user_id The database ID of the learner
integer $test_id The database Id of the test containing the question
integer $question_id The database Id of the question public static

Definition at line 1931 of file class.assQuestion.php.

References $points, $query, $result, $test_id, $user_id, and _getSolutionMaxPass().

Referenced by ilObjTest::getAnsweredQuestionCount(), and ilObjTest::getTestResult().

        {
                global $ilDB;

                $points = 0;
                if (is_null($pass))
                {
                        include_once "./assessment/classes/class.assQuestion.php";
                        $pass = ASS_Question::_getSolutionMaxPass($question_id, $user_id, $test_id);
                }
                $query = sprintf("SELECT solution_id FROM tst_solutions WHERE user_fi = %s AND test_fi = %s AND question_fi = %s AND pass = %s",
                        $ilDB->quote($user_id . ""),
                        $ilDB->quote($test_id . ""),
                        $ilDB->quote($question_id . ""),
                        $ilDB->quote($pass . "")
                );
                $result = $ilDB->query($query);
                if ($result->numRows())
                {
                        return TRUE;
                }
                else
                {
                        return FALSE;
                }
        }

Here is the call graph for this function:

Here is the caller graph for this function:

ASS_Question::_isWriteable ( question_id,
user_id 
)

Returns true if the question is writeable by a certain user.

Returns true if the question is writeable by a certain user

Parameters:
integer $question_id The database id of the question
integer $user_id The database id of the user
Returns:
boolean True, if the question exists, otherwise False public

Definition at line 1874 of file class.assQuestion.php.

References $query, $result, $row, and $user_id.

Referenced by ASS_QuestionGUI::save(), and ASS_QuestionGUI::saveEdit().

        {
                global $ilDB;

                if (($question_id < 1) || ($user_id < 1))
                {
                        return false;
                }
                
                $query = sprintf("SELECT obj_fi FROM qpl_questions WHERE question_id = %s",
                        $ilDB->quote($question_id . "")
                );
    $result = $ilDB->query($query);
                if ($result->numRows() == 1)
                {
                        $row = $result->fetchRow(DB_FETCHMODE_ASSOC);
                        $qpl_object_id = $row["obj_fi"];
                        include_once "./assessment/classes/class.ilObjQuestionPool.php";
                        return ilObjQuestionPool::_isWriteable($qpl_object_id, $user_id);
                }
                else
                {
                        return false;
                }
        }

Here is the caller graph for this function:

ASS_Question::_questionExists ( question_id  ) 

Returns true if the question already exists in the database.

Returns true if the question already exists in the database

Parameters:
integer $question_id The database id of the question
Returns:
boolean True, if the question exists, otherwise False public

Definition at line 1692 of file class.assQuestion.php.

References $query, and $result.

        {
                global $ilDB;

                if ($question_id < 1)
                {
                        return false;
                }
                
                $query = sprintf("SELECT question_id FROM qpl_questions WHERE question_id = %s",
                        $ilDB->quote($question_id)
                );
    $result = $ilDB->query($query);
                if ($result->numRows() == 1)
                {
                        return true;
                }
                else
                {
                        return false;
                }
        }

ASS_Question::_resolveInternalLink ( internal_link  ) 

Definition at line 1496 of file class.assQuestion.php.

References ilInternalLink::_getIdForImportId(), and ilLMObject::_getIdForImportId().

Referenced by _resolveIntLinks(), and setSuggestedSolution().

        {
                if (preg_match("/il_(\d+)_(\w+)_(\d+)/", $internal_link, $matches))
                {
                        include_once "./content/classes/Pages/class.ilInternalLink.php";
                        include_once "./content/classes/class.ilLMObject.php";
                        include_once "./content/classes/class.ilGlossaryTerm.php";
                        switch ($matches[2])
                        {
                                case "lm":
                                        $resolved_link = ilLMObject::_getIdForImportId($internal_link);
                                        break;
                                case "pg":
                                        $resolved_link = ilInternalLink::_getIdForImportId("PageObject", $internal_link);
                                        break;
                                case "st":
                                        $resolved_link = ilInternalLink::_getIdForImportId("StructureObject", $internal_link);
                                        break;
                                case "git":
                                        $resolved_link = ilInternalLink::_getIdForImportId("GlossaryItem", $internal_link);
                                        break;
                                case "mob":
                                        $resolved_link = ilInternalLink::_getIdForImportId("MediaObject", $internal_link);
                                        break;
                        }
                        if (strcmp($resolved_link, "") == 0)
                        {
                                $resolved_link = $internal_link;
                        }
                }
                else
                {
                        $resolved_link = $internal_link;
                }
                return $resolved_link;
        }

Here is the call graph for this function:

Here is the caller graph for this function:

ASS_Question::_resolveIntLinks ( question_id  ) 

Definition at line 1533 of file class.assQuestion.php.

References $query, $result, $row, ilInternalLink::_deleteAllLinksOfSource(), _resolveInternalLink(), and ilInternalLink::_saveLink().

Referenced by ilContObjParser::processPagesToParse().

        {
                global $ilDB;
                $resolvedlinks = 0;
                $query = sprintf("SELECT * FROM qpl_suggested_solutions WHERE question_fi = %s",
                        $ilDB->quote($question_id . "")
                );
                $result = $ilDB->query($query);
                if ($result->numRows())
                {
                        while ($row = $result->fetchRow(DB_FETCHMODE_ASSOC))
                        {
                                $internal_link = $row["internal_link"];
                                include_once "./assessment/classes/class.assQuestion.php";
                                $resolved_link = ASS_Question::_resolveInternalLink($internal_link);
                                if (strcmp($internal_link, $resolved_link) != 0)
                                {
                                        // internal link was resolved successfully
                                        $queryupdate = sprintf("UPDATE qpl_suggested_solutions SET internal_link = %s WHERE suggested_solution_id = %s",
                                                $ilDB->quote($resolved_link),
                                                $ilDB->quote($row["suggested_solution_id"] . "")
                                        );
                                        $updateresult = $ilDB->query($queryupdate);
                                        $resolvedlinks++;
                                }
                        }
                }
                if ($resolvedlinks)
                {
                        // there are resolved links -> reenter theses links to the database

                        // delete all internal links from the database
                        include_once "./content/classes/Pages/class.ilInternalLink.php";
                        ilInternalLink::_deleteAllLinksOfSource("qst", $question_id);

                        $query = sprintf("SELECT * FROM qpl_suggested_solutions WHERE question_fi = %s",
                                $ilDB->quote($question_id . "")
                        );
                        $result = $ilDB->query($query);
                        if ($result->numRows())
                        {
                                while ($row = $result->fetchRow(DB_FETCHMODE_ASSOC))
                                {
                                        if (preg_match("/il_(\d*?)_(\w+)_(\d+)/", $row["internal_link"], $matches))
                                        {
                                                ilInternalLink::_saveLink("qst", $question_id, $matches[2], $matches[3], $matches[1]);
                                        }
                                }
                        }
                }
        }

Here is the call graph for this function:

Here is the caller graph for this function:

ASS_Question::ASS_Question ( title = "",
comment = "",
author = "",
owner = -1 
)

ASS_Question constructor.

The constructor takes possible arguments an creates an instance of the ASS_Question object.

Parameters:
string $title A title string to describe the question
string $comment A comment string to describe the question
string $author A string containing the name of the questions author
integer $owner A numerical ID to identify the owner/creator public

Definition at line 190 of file class.assQuestion.php.

References $author, $comment, $ilias, $lng, $owner, $title, $tpl, and setEstimatedWorkingTime().

Referenced by ASS_ClozeTest::ASS_ClozeTest(), ASS_ImagemapQuestion::ASS_ImagemapQuestion(), ASS_JavaApplet::ASS_JavaApplet(), ASS_MatchingQuestion::ASS_MatchingQuestion(), ASS_MultipleChoice::ASS_MultipleChoice(), ASS_OrderingQuestion::ASS_OrderingQuestion(), and ASS_TextQuestion::ASS_TextQuestion().

        {
                global $ilias;
                global $lng;
                global $tpl;

                $this->ilias =& $ilias;
                $this->lng =& $lng;
                $this->tpl =& $tpl;

                $this->title = $title;
                $this->comment = $comment;
                $this->author = $author;
                if (!$this->author)
                {
                        $this->author = $this->ilias->account->fullname;
                }
                $this->owner = $owner;
                if ($this->owner == -1)
                {
                        $this->owner = $this->ilias->account->id;
                }
                $this->id = -1;
                $this->test_id = -1;
                $this->suggested_solutions = array();
                $this->shuffle = 1;
                $this->setEstimatedWorkingTime(0,1,0);
                $this->outputType = OUTPUT_HTML;
                register_shutdown_function(array(&$this, '_ASS_Question'));
        }

Here is the call graph for this function:

Here is the caller graph for this function:

ASS_Question::copyPageOfQuestion ( a_q_id  ) 

Definition at line 1269 of file class.assQuestion.php.

References $xml.

        {
                if ($a_q_id > 0)
                {
                        include_once "./content/classes/Pages/class.ilPageObject.php";
                        $page = new ilPageObject("qpl", $a_q_id);

                        $xml = str_replace("il__qst_".$a_q_id, "il__qst_".$this->id,
                                $page->getXMLContent());
                        $this->page->setXMLContent($xml);
                        $this->page->saveMobUsage($xml);
                        $this->page->updateFromXML();
                }
        }

ASS_Question::createPageObject (  ) 

create page object of question

Definition at line 612 of file class.assQuestion.php.

References getId(), and getObjId().

Referenced by ASS_TextQuestion::saveToDb(), ASS_OrderingQuestion::saveToDb(), ASS_MultipleChoice::saveToDb(), ASS_MatchingQuestion::saveToDb(), ASS_JavaApplet::saveToDb(), ASS_ImagemapQuestion::saveToDb(), and ASS_ClozeTest::saveToDb().

        {
                $qpl_id = $this->getObjId();

                include_once "./content/classes/Pages/class.ilPageObject.php";
                $this->page = new ilPageObject("qpl", 0);
                $this->page->setId($this->getId());
                $this->page->setParentId($qpl_id);
                $this->page->setXMLContent("<PageObject><PageContent>".
                        "<Question QRef=\"il__qst_".$this->getId()."\"/>".
                        "</PageContent></PageObject>");
                $this->page->create();
        }

Here is the call graph for this function:

Here is the caller graph for this function:

ASS_Question::createRandomSolution ( test_id,
user_id 
)

Reimplemented in ASS_TextQuestion.

Definition at line 1679 of file class.assQuestion.php.

        {
        }

ASS_Question::delete ( question_id  ) 

Deletes a question from the database.

Deletes a question and all materials from the database

Parameters:
integer $question_id The database id of the question private

Definition at line 1103 of file class.assQuestion.php.

References $obj_id, $query, $result, $row, and ilUtil::delDir().

        {
                if ($question_id < 1)
                return;

                $query = sprintf("SELECT obj_fi FROM qpl_questions WHERE question_id = %s",
                        $this->ilias->db->quote($question_id)
                        );
        $result = $this->ilias->db->query($query);
                if ($result->numRows() == 1)
                {
                        $row = $result->fetchRow(DB_FETCHMODE_ASSOC);
                        $obj_id = $row["obj_fi"];
                }
                else
                {
                        return;
                }

                include_once "./content/classes/Pages/class.ilPageObject.php";
                $page = new ilPageObject("qpl", $question_id);
                $page->delete();
                
                $query = sprintf("DELETE FROM qpl_questions WHERE question_id = %s",
                        $this->ilias->db->quote($question_id)
                        );
                $result = $this->ilias->db->query($query);
                $query = sprintf("DELETE FROM qpl_answers WHERE question_fi = %s",
                        $this->ilias->db->quote($question_id)
                        );
                $result = $this->ilias->db->query($query);

                // delete the question in the tst_test_question table (list of test questions)
                $querydelete = sprintf("DELETE FROM tst_test_question WHERE question_fi = %s", $this->ilias->db->quote($question_id));
                $deleteresult = $this->ilias->db->query($querydelete);

                // delete suggested solutions contained in the question
                $querydelete = sprintf("DELETE FROM qpl_suggested_solutions WHERE question_fi = %s", $this->ilias->db->quote($question_id));
                $deleteresult = $this->ilias->db->query($querydelete);
                                
                $directory = CLIENT_WEB_DIR . "/assessment/" . $obj_id . "/$question_id";
                if (preg_match("/\d+/", $obj_id) and preg_match("/\d+/", $question_id) and is_dir($directory))
                {
                        include_once "./classes/class.ilUtil.php";
                        ilUtil::delDir($directory);
                }
        }

Here is the call graph for this function:

ASS_Question::deleteSuggestedSolutions (  ) 

Deletes all suggestes solutions in the database.

Deletes all suggestes solutions in the database

public

Definition at line 1411 of file class.assQuestion.php.

References $query, $result, ilInternalLink::_deleteAllLinksOfSource(), and getId().

        {
                // delete the links in the qpl_suggested_solutions table
                $query = sprintf("DELETE FROM qpl_suggested_solutions WHERE question_fi = %s",
                        $this->ilias->db->quote($this->getId() . "")
                );
                $result = $this->ilias->db->query($query);
                // delete the links in the int_link table
                include_once "./content/classes/Pages/class.ilInternalLink.php";
                ilInternalLink::_deleteAllLinksOfSource("qst", $this->getId());
        }

Here is the call graph for this function:

ASS_Question::getAuthor (  ) 

Gets the authors name.

Gets the authors name of the ASS_Question object

Returns:
string The string containing the name of the questions author public
See also:
$author

Definition at line 562 of file class.assQuestion.php.

Referenced by ASS_TextQuestion::to_xml(), ASS_OrderingQuestion::to_xml(), ASS_MultipleChoice::to_xml(), ASS_MatchingQuestion::to_xml(), ASS_JavaApplet::to_xml(), ASS_ImagemapQuestion::to_xml(), and ASS_ClozeTest::to_xml().

        {
                return $this->author;
        }

Here is the caller graph for this function:

ASS_Question::getComment (  ) 

Gets the comment.

Gets the comment string of the ASS_Question object

Returns:
string The comment string to describe the question public
See also:
$comment

Definition at line 516 of file class.assQuestion.php.

Referenced by ASS_TextQuestion::to_xml(), ASS_OrderingQuestion::to_xml(), ASS_MultipleChoice::to_xml(), ASS_MatchingQuestion::to_xml(), ASS_JavaApplet::to_xml(), ASS_ImagemapQuestion::to_xml(), and ASS_ClozeTest::to_xml().

        {
                return $this->comment;
        }

Here is the caller graph for this function:

ASS_Question::getEstimatedWorkingTime (  ) 
ASS_Question::getId (  ) 

Gets the id.

Gets the id of the ASS_Question object

Returns:
integer The id of the ASS_Question object public
See also:
$id

Definition at line 474 of file class.assQuestion.php.

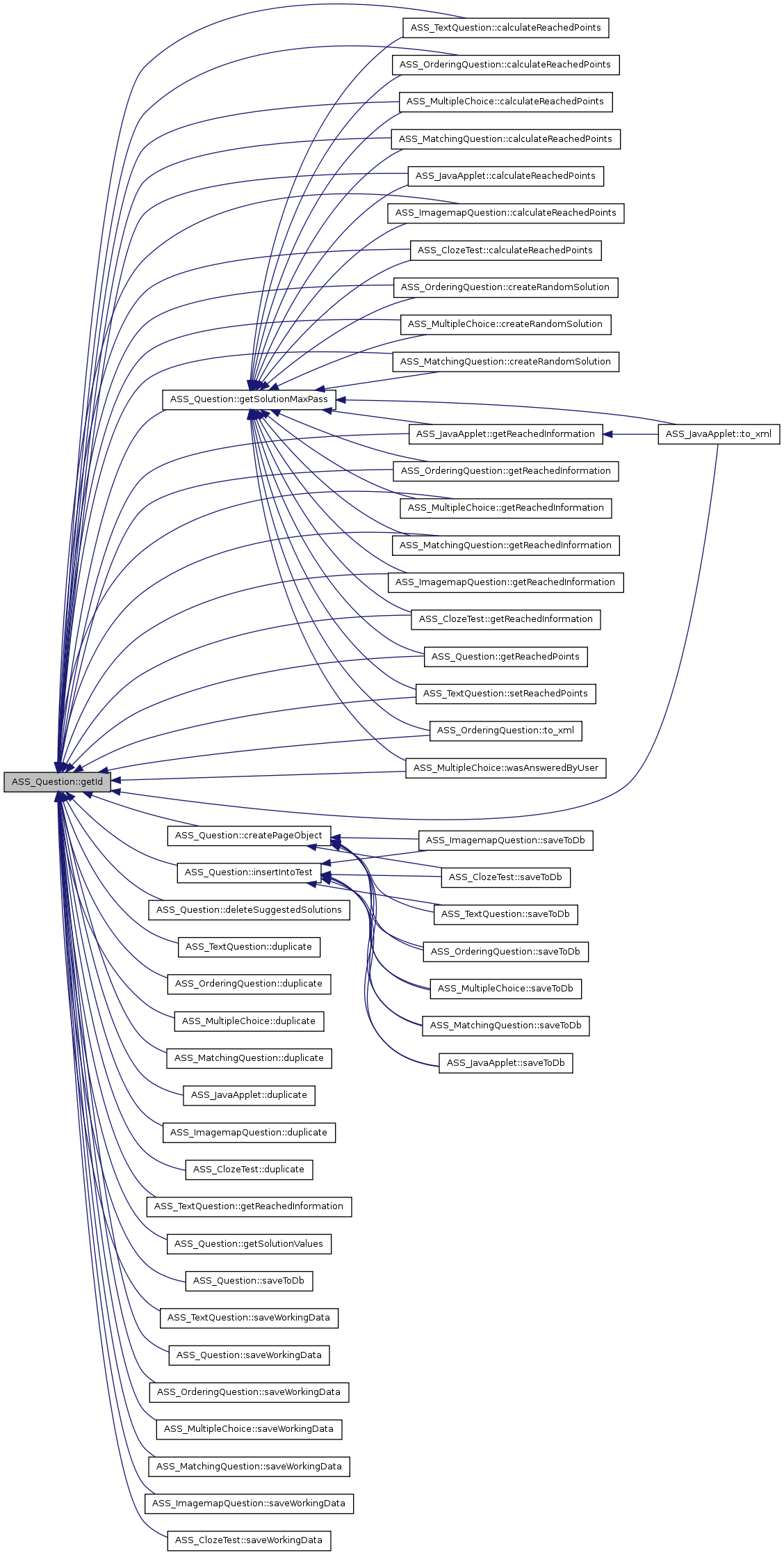
Referenced by ASS_TextQuestion::calculateReachedPoints(), ASS_OrderingQuestion::calculateReachedPoints(), ASS_MultipleChoice::calculateReachedPoints(), ASS_MatchingQuestion::calculateReachedPoints(), ASS_JavaApplet::calculateReachedPoints(), ASS_ImagemapQuestion::calculateReachedPoints(), ASS_ClozeTest::calculateReachedPoints(), createPageObject(), ASS_OrderingQuestion::createRandomSolution(), ASS_MultipleChoice::createRandomSolution(), ASS_MatchingQuestion::createRandomSolution(), deleteSuggestedSolutions(), ASS_TextQuestion::duplicate(), ASS_OrderingQuestion::duplicate(), ASS_MultipleChoice::duplicate(), ASS_MatchingQuestion::duplicate(), ASS_JavaApplet::duplicate(), ASS_ImagemapQuestion::duplicate(), ASS_ClozeTest::duplicate(), ASS_TextQuestion::getReachedInformation(), ASS_OrderingQuestion::getReachedInformation(), ASS_MultipleChoice::getReachedInformation(), ASS_MatchingQuestion::getReachedInformation(), ASS_JavaApplet::getReachedInformation(), ASS_ImagemapQuestion::getReachedInformation(), ASS_ClozeTest::getReachedInformation(), getReachedPoints(), getSolutionMaxPass(), getSolutionValues(), insertIntoTest(), saveToDb(), ASS_TextQuestion::saveWorkingData(), saveWorkingData(), ASS_OrderingQuestion::saveWorkingData(), ASS_MultipleChoice::saveWorkingData(), ASS_MatchingQuestion::saveWorkingData(), ASS_ImagemapQuestion::saveWorkingData(), ASS_ClozeTest::saveWorkingData(), ASS_TextQuestion::setReachedPoints(), ASS_OrderingQuestion::to_xml(), ASS_JavaApplet::to_xml(), and ASS_MultipleChoice::wasAnsweredByUser().

        {
                return $this->id;
        }

Here is the caller graph for this function:

ASS_Question::getImagePath (  ) 

Returns the image path for web accessable images of a question.

Returns the image path for web accessable images of a question. The image path is under the CLIENT_WEB_DIR in assessment/REFERENCE_ID_OF_QUESTION_POOL/ID_OF_QUESTION/images

public

Definition at line 919 of file class.assQuestion.php.

Referenced by ASS_ImagemapQuestion::copyImage(), ASS_OrderingQuestion::copyImages(), ASS_MatchingQuestion::copyImages(), ASS_ImagemapQuestion::duplicateImage(), ASS_OrderingQuestion::duplicateImages(), ASS_MatchingQuestion::duplicateImages(), ASS_OrderingQuestion::set_image_file(), ASS_MatchingQuestion::set_image_file(), ASS_ImagemapQuestion::set_image_filename(), ASS_OrderingQuestion::to_xml(), ASS_MatchingQuestion::to_xml(), and ASS_ImagemapQuestion::to_xml().

        {
                return CLIENT_WEB_DIR . "/assessment/$this->obj_id/$this->id/images/";
        }

Here is the caller graph for this function:

ASS_Question::getImagePathWeb (  ) 

Returns the web image path for web accessable images of a question.

Returns the web image path for web accessable images of a question. The image path is under the web accessable data dir in assessment/REFERENCE_ID_OF_QUESTION_POOL/ID_OF_QUESTION/images

public

Definition at line 947 of file class.assQuestion.php.

References ilUtil::removeTrailingPathSeparators().

Referenced by ASS_OrderingQuestion::to_xml(), ASS_MatchingQuestion::to_xml(), and ASS_ImagemapQuestion::to_xml().

        {
                include_once "./classes/class.ilUtil.php";
                $webdir = ilUtil::removeTrailingPathSeparators(CLIENT_WEB_DIR) . "/assessment/$this->obj_id/$this->id/images/";
                return str_replace(ilUtil::removeTrailingPathSeparators(ILIAS_ABSOLUTE_PATH), ilUtil::removeTrailingPathSeparators(ILIAS_HTTP_PATH), $webdir);
        }

Here is the call graph for this function:

Here is the caller graph for this function:

ASS_Question::getJavaPath (  ) 

Returns the image path for web accessable images of a question.

Returns the image path for web accessable images of a question. The image path is under the CLIENT_WEB_DIR in assessment/REFERENCE_ID_OF_QUESTION_POOL/ID_OF_QUESTION/images

public

Definition at line 907 of file class.assQuestion.php.

Referenced by ASS_JavaApplet::copyApplet(), ASS_JavaApplet::duplicateApplet(), ASS_JavaApplet::setJavaAppletFilename(), and ASS_JavaApplet::to_xml().

                               {
                return CLIENT_WEB_DIR . "/assessment/$this->obj_id/$this->id/java/";
        }

Here is the caller graph for this function:

ASS_Question::getJavaPathWeb (  ) 

Returns the web image path for web accessable java applets of a question.

Returns the web image path for web accessable java applets of a question. The image path is under the web accessable data dir in assessment/REFERENCE_ID_OF_QUESTION_POOL/ID_OF_QUESTION/java

public

Definition at line 932 of file class.assQuestion.php.

References ilUtil::removeTrailingPathSeparators().

        {
                include_once "./classes/class.ilUtil.php";
                $webdir = ilUtil::removeTrailingPathSeparators(CLIENT_WEB_DIR) . "/assessment/$this->obj_id/$this->id/java/";
                return str_replace(ilUtil::removeTrailingPathSeparators(ILIAS_ABSOLUTE_PATH), ilUtil::removeTrailingPathSeparators(ILIAS_HTTP_PATH), $webdir);
        }

Here is the call graph for this function:

ASS_Question::getMaximumPoints (  ) 

Returns the maximum points, a learner can reach answering the question.

Returns the maximum points, a learner can reach answering the question

public

See also:
$points

Reimplemented in ASS_ClozeTest, ASS_ImagemapQuestion, ASS_JavaApplet, ASS_MatchingQuestion, ASS_MultipleChoice, ASS_OrderingQuestion, and ASS_TextQuestion.

Definition at line 839 of file class.assQuestion.php.

        {
                return 0;
        }

ASS_Question::getObjId (  ) 

Get the object id of the container object.

Get the object id of the container object

Returns:
integer The object id of the container object public
See also:
$obj_id

Definition at line 590 of file class.assQuestion.php.

Referenced by ASS_TextQuestion::copyObject(), ASS_OrderingQuestion::copyObject(), ASS_MultipleChoice::copyObject(), ASS_MatchingQuestion::copyObject(), ASS_JavaApplet::copyObject(), ASS_ImagemapQuestion::copyObject(), ASS_ClozeTest::copyObject(), and createPageObject().

        {
                return $this->obj_id;
        }

Here is the caller graph for this function:

ASS_Question::getOutputType (  ) 

Gets the output type.

Gets the output type

Returns:
integer The output type of the question public
See also:
$outputType

Definition at line 530 of file class.assQuestion.php.

Referenced by ASS_OrderingQuestion::checkSaveData(), ASS_OrderingQuestion::saveWorkingData(), ASS_OrderingQuestion::to_xml(), and ASS_MatchingQuestion::to_xml().

        {
                return $this->outputType;
        }

Here is the caller graph for this function:

ASS_Question::getOwner (  ) 

Gets the creator/owner.

Gets the creator/owner ID of the ASS_Question object

Returns:
integer The numerical ID to identify the owner/creator public
See also:
$owner

Definition at line 576 of file class.assQuestion.php.

        {
                return $this->owner;
        }

ASS_Question::getPageOfQuestion (  ) 

Definition at line 1284 of file class.assQuestion.php.

        {
                include_once "./content/classes/Pages/class.ilPageObject.php";
                $page = new ilPageObject("qpl", $this->id);
                return $page->getXMLContent();
        }

ASS_Question::getPoints (  ) 

Returns the maximum available points for the question.

Returns the maximum available points for the question

Returns:
integer The points public

Definition at line 1774 of file class.assQuestion.php.

Referenced by ASS_TextQuestion::saveToDb(), ASS_TextQuestion::setReachedPoints(), ASS_TextQuestion::to_xml(), and ASS_JavaApplet::to_xml().

        {
                if (strcmp($this->points, "") == 0)
                {
                        return 0;
                }
                else
                {
                        return $this->points;
                }
        }

Here is the caller graph for this function:

ASS_Question::getQuestionTypeFromDb ( question_id  ) 

get question type for question id

note: please don't use $this in this class to allow static calls

Definition at line 1082 of file class.assQuestion.php.

References $data, $query, and $result.

Referenced by ASS_QuestionGUI::_getGUIClassNameForId(), ASS_QuestionGUI::_getQuestionGUI(), and ilObjQuestionPoolGUI::setQuestionTabs().

        {
                global $ilDB;

                $query = sprintf("SELECT qpl_question_type.type_tag FROM qpl_question_type, qpl_questions WHERE qpl_questions.question_id = %s AND qpl_questions.question_type_fi = qpl_question_type.question_type_id",
                        $ilDB->quote($question_id));

                $result = $ilDB->query($query);
                $data = $result->fetchRow(DB_FETCHMODE_OBJECT);

                return $data->type_tag;
        }

Here is the caller graph for this function:

ASS_Question::getReachedPoints ( user_id,
test_id,
pass = NULL 
)

Returns the points, a learner has reached answering the question.

Returns the points, a learner has reached answering the question This is the fast way to get the points directly from the database.

Parameters:
integer $user_id The database ID of the learner
integer $test_id The database Id of the test containing the question public

Definition at line 807 of file class.assQuestion.php.

References $points, $query, $result, $row, $test_id, $user_id, getId(), and getSolutionMaxPass().

        {
                global $ilDB;

                $points = 0;
                if (is_null($pass))
                {
                        $pass = $this->getSolutionMaxPass($user_id, $test_id);
                }
                $query = sprintf("SELECT * FROM tst_test_result WHERE user_fi = %s AND test_fi = %s AND question_fi = %s AND pass = %s",
                        $ilDB->quote($user_id . ""),
                        $ilDB->quote($test_id . ""),
                        $ilDB->quote($this->getId() . ""),
                        $ilDB->quote($pass . "")
                );
                $result = $ilDB->query($query);
                if ($result->numRows() == 1)
                {
                        $row = $result->fetchRow(DB_FETCHMODE_ASSOC);
                        $points = $row["points"];
                }
                return $points;
        }

Here is the call graph for this function:

ASS_Question::getShuffle (  ) 

Gets the shuffle flag.

Gets the shuffle flag

Returns:
boolean The shuffle flag public
See also:
$shuffle

Definition at line 488 of file class.assQuestion.php.

Referenced by ASS_OrderingQuestion::to_xml(), ASS_MultipleChoice::to_xml(), and ASS_MatchingQuestion::to_xml().

        {
                return $this->shuffle;
        }

Here is the caller graph for this function:

ASS_Question::getSolutionCommentCountSystem ( test_id  ) 

Definition at line 1811 of file class.assQuestion.php.

References $result, $test_id, and ilObjTest::_getCountSystem().

        {
                $result = "";
                include_once "./assessment/classes/class.ilObjTest.php";
                if (ilObjTest::_getCountSystem($test_id) == COUNT_CORRECT_SOLUTIONS )
                {
                        $result = $this->lng->txt("solution_comment_count_system");
                }
                return $result;
        }

Here is the call graph for this function:

ASS_Question::getSolutionCommentMCScoring ( test_id  ) 

Definition at line 1800 of file class.assQuestion.php.

References $result, $test_id, and ilObjTest::_getMCScoring().

        {
                $result = "";
                include_once "./assessment/classes/class.ilObjTest.php";
                if (ilObjTest::_getMCScoring($test_id) == SCORE_ZERO_POINTS_WHEN_UNANSWERED)
                {
                        $result = $this->lng->txt("solution_comment_mc_scoring");
                }
                return $result;
        }

Here is the call graph for this function:

ASS_Question::getSolutionMaxPass ( user_id,
test_id 
)
& ASS_Question::getSolutionValues ( test_id,
ilUser,
pass = NULL 
)

Loads solutions of the active user from the database an returns it.

Loads solutions of the active user from the database an returns it

Parameters:
integer $test_id The database id of the test containing this question public
See also:
$answers

Definition at line 963 of file class.assQuestion.php.

References $ilUser, $query, $result, $row, $test_id, and getId().

        {
                global $ilDB;

                $values = array();
                
                if (is_null($pass))
                {
                        $query = sprintf("SELECT MAX(pass) AS maxpass FROM tst_test_result WHERE user_fi = %s AND test_fi = %s AND question_fi = %s",
                                $ilDB->quote($ilUser->id . ""),
                                $ilDB->quote($test_id . ""),
                                $ilDB->quote($this->getId() . "")
                        );
                        $result = $ilDB->query($query);
                        if ($result->numRows())
                        {
                                $row = $result->fetchRow(DB_FETCHMODE_ASSOC);
                                $pass = $row["maxpass"];
                        }
                        else
                        {
                                return $values;
                        }
                }               

                $query = sprintf("SELECT * FROM tst_solutions WHERE user_fi = %s AND test_fi = %s AND question_fi = %s AND pass = %s",
                        $ilDB->quote($ilUser->id . ""),
                        $ilDB->quote($test_id . ""),
                        $ilDB->quote($this->getId() . ""),
                        $ilDB->quote($pass . "")
                );
                $result = $ilDB->query($query);
                while   ($row = $result->fetchRow(DB_FETCHMODE_ASSOC))
                {
                        array_push($values, $row);
                }

                return $values;
        }

Here is the call graph for this function:

ASS_Question::getSuggestedSolution ( subquestion_index = 0  ) 

Returns a suggested solution for a given subquestion index.

Returns a suggested solution for a given subquestion index

Parameters:
integer $subquestion_index The index of a subquestion (i.e. a close test gap). Usually 0
Returns:
array A suggested solution array containing the internal link public

Definition at line 1432 of file class.assQuestion.php.

Referenced by ASS_TextQuestion::to_xml(), ASS_OrderingQuestion::to_xml(), ASS_MultipleChoice::to_xml(), ASS_MatchingQuestion::to_xml(), ASS_JavaApplet::to_xml(), ASS_ImagemapQuestion::to_xml(), and ASS_ClozeTest::to_xml().

        {
                if (array_key_exists($subquestion_index, $this->suggested_solutions))
                {
                        return $this->suggested_solutions[$subquestion_index];
                }
                else
                {
                        return array();
                }
        }

Here is the caller graph for this function:

ASS_Question::getSuggestedSolutionTitle ( subquestion_index = 0  ) 

Returns the title of a suggested solution at a given subquestion_index.

Returns the title of a suggested solution at a given subquestion_index. This can be usable for displaying suggested solutions

Parameters:
integer $subquestion_index The index of a subquestion (i.e. a close test gap). Usually 0
Returns:
string A string containing the type and title of the internal link public

Definition at line 1454 of file class.assQuestion.php.

References $title.

        {
                if (array_key_exists($subquestion_index, $this->suggested_solutions))
                {
                        $title = $this->suggested_solutions[$subquestion_index]["internal_link"];
                        // TO DO: resolve internal link an get link type and title
                }
                else
                {
                        $title = "";
                }
                return $title;
        }

ASS_Question::getTestId (  ) 

Gets the test id.

Gets the test id of the ASS_Question object

Returns:
integer The test id of the ASS_Question object public
See also:
$test_id

Definition at line 502 of file class.assQuestion.php.

Referenced by ASS_TextQuestion::saveToDb(), ASS_OrderingQuestion::saveToDb(), ASS_MultipleChoice::saveToDb(), ASS_MatchingQuestion::saveToDb(), ASS_JavaApplet::saveToDb(), ASS_ImagemapQuestion::saveToDb(), and ASS_ClozeTest::saveToDb().

        {
                return $this->test_id;
        }

Here is the caller graph for this function:

ASS_Question::getTitle (  ) 

Gets the title string.

Gets the title string of the ASS_Question object

Returns:
string The title string to describe the question public
See also:
$title

Definition at line 460 of file class.assQuestion.php.

Referenced by ASS_TextQuestion::to_xml(), ASS_OrderingQuestion::to_xml(), ASS_MultipleChoice::to_xml(), ASS_MatchingQuestion::to_xml(), ASS_JavaApplet::to_xml(), ASS_ImagemapQuestion::to_xml(), and ASS_ClozeTest::to_xml().

        {
                return $this->title;
        }

Here is the caller graph for this function:

ASS_Question::getTotalAnswers (  ) 

get total number of answers

Definition at line 1154 of file class.assQuestion.php.

References _getTotalAnswers().

        {
                return $this->_getTotalAnswers($this->id);
        }

Here is the call graph for this function:

ASS_Question::insertIntoTest ( test_id  ) 

Insert the question into a test.

Insert the question into a test

Parameters:
integer $test_id The database id of the test private

Definition at line 634 of file class.assQuestion.php.

References $data, $query, $result, $test_id, and getId().

Referenced by ASS_TextQuestion::saveToDb(), ASS_OrderingQuestion::saveToDb(), ASS_MultipleChoice::saveToDb(), ASS_MatchingQuestion::saveToDb(), ASS_JavaApplet::saveToDb(), ASS_ImagemapQuestion::saveToDb(), and ASS_ClozeTest::saveToDb().

        {
                // get maximum sequence index in test
                $query = sprintf("SELECT MAX(sequence) AS seq FROM dum_test_question WHERE test_fi=%s",
                        $this->ilias->db->quote($test_id)
                        );
                $result = $this->ilias->db->query($query);
                $sequence = 1;
                if ($result->numRows() == 1)
                {
                        $data = $result->fetchRow(DB_FETCHMODE_OBJECT);
                        $sequence = $data->seq + 1;
                }
                $query = sprintf("INSERT INTO dum_test_question (test_question_id, test_fi, question_fi, sequence, TIMESTAMP) VALUES (NULL, %s, %s, %s, NULL)",
                        $this->ilias->db->quote($test_id),
                        $this->ilias->db->quote($this->getId()),
                        $this->ilias->db->quote($sequence)
                        );
                $result = $this->ilias->db->query($query);
                if ($result != DB_OK)
                {
                // Fehlermeldung
                }
        }

Here is the call graph for this function:

Here is the caller graph for this function:

ASS_Question::isClone ( question_id = ""  ) 

Checks whether the question is a clone of another question or not.

Checks whether the question is a clone of another question or not

Returns:
boolean TRUE if the question is a clone, otherwise FALSE public

Definition at line 1030 of file class.assQuestion.php.

References $query, $result, and $row.

        {
                if ($question_id < 1) $question_id = $this->id;
                $query = sprintf("SELECT original_id FROM qpl_questions WHERE question_id = %s",
                        $this->ilias->db->quote($question_id . "")
                );
                $result = $this->ilias->db->query($query);
                $row = $result->fetchRow(DB_FETCHMODE_OBJECT);
                if ($row->original_id > 0)
                {
                        return TRUE;
                }
                else
                {
                        return FALSE;
                }
        }

ASS_Question::isComplete (  ) 

Returns true, if a question is complete for use.

Returns true, if a question is complete for use

Returns:
boolean True, if the question is complete for use, otherwise false public

Reimplemented in ASS_ClozeTest, ASS_ImagemapQuestion, ASS_JavaApplet, ASS_MatchingQuestion, ASS_MultipleChoice, ASS_OrderingQuestion, and ASS_TextQuestion.

Definition at line 256 of file class.assQuestion.php.

        {
                return false;
        }

ASS_Question::isInUse ( question_id = ""  ) 

Checks whether the question is in use or not.

Checks whether the question is in use or not

Returns:
boolean The number of datasets which are affected by the use of the query. public

Definition at line 1011 of file class.assQuestion.php.

References $query, $result, and $row.

        {
                if ($question_id < 1) $question_id = $this->id;
                $query = sprintf("SELECT COUNT(question_id) AS question_count FROM qpl_questions WHERE original_id = %s",
                        $this->ilias->db->quote($question_id . "")
                );
                $result = $this->ilias->db->query($query);
                $row = $result->fetchRow(DB_FETCHMODE_OBJECT);
                return $row->question_count;
        }

ASS_Question::keyInArray ( searchkey,
array 
)

returns TRUE if the key occurs in an array

returns TRUE if the key occurs in an array

Parameters:
string $arraykey A key to an element in array
array $array An array to be searched public

Definition at line 404 of file class.assQuestion.php.

References $key.

        {
                if ($searchKey)
                {
                        foreach ($array as $key => $value)
                        {
                                if (strcmp($key, $searchkey)==0)
                                {
                                        return true;
                                }
                        }
                }
                return false;
        }

ASS_Question::loadFromDb ( question_id  ) 

Loads the question from the database.

Loads the question from the database

Parameters:
integer $question_id A unique key which defines the question in the database public

Reimplemented in ASS_ClozeTest, ASS_ImagemapQuestion, ASS_JavaApplet, ASS_MatchingQuestion, ASS_MultipleChoice, ASS_OrderingQuestion, and ASS_TextQuestion.

Definition at line 1353 of file class.assQuestion.php.

References $query, $result, and $row.

        {
                $query = sprintf("SELECT * FROM qpl_suggested_solutions WHERE question_fi = %s",
                        $this->ilias->db->quote($this->getId() . "")
                );
                $result = $this->ilias->db->query($query);
                $this->suggested_solutions = array();
                if ($result->numRows())
                {
                        while ($row = $result->fetchRow(DB_FETCHMODE_ASSOC))
                        {
                                $this->suggested_solutions[$row["subquestion_index"]] = array(
                                        "internal_link" => $row["internal_link"],
                                        "import_id" => $row["import_id"]
                                );
                        }
                }
        }

ASS_Question::logAction ( logtext = "",
test_id = "",
question_id = "" 
)

Logs an action into the Test&Assessment log.

Logs an action into the Test&Assessment log

Parameters:
string $logtext The log text
integer $question_id If given, saves the question id to the database public

Definition at line 884 of file class.assQuestion.php.

References $ilUser, $test_id, ilObjAssessmentFolder::_addLog(), ilObjTest::_getObjectIDFromTestID(), and _getOriginalId().

Referenced by ASS_TextQuestion::saveWorkingData(), saveWorkingData(), ASS_OrderingQuestion::saveWorkingData(), ASS_MultipleChoice::saveWorkingData(), ASS_MatchingQuestion::saveWorkingData(), ASS_ImagemapQuestion::saveWorkingData(), and ASS_ClozeTest::saveWorkingData().

        {
                global $ilUser;

                $original_id = "";
                if (strcmp($question_id, "") != 0)
                {
                        include_once "./assessment/classes/class.assQuestion.php";
                        $original_id = ASS_Question::_getOriginalId($question_id);
                }
                include_once "./classes/class.ilObjAssessmentFolder.php";
                include_once "./assessment/classes/class.ilObjTest.php";
                ilObjAssessmentFolder::_addLog($ilUser->id, ilObjTest::_getObjectIDFromTestID($test_id), $logtext, $question_id, $original_id);
        }

Here is the call graph for this function:

Here is the caller graph for this function:

ASS_Question::pcArrayShuffle ( array  ) 

Shuffles the values of a given array.

Shuffles the values of a given array

Parameters:
array $array An array which should be shuffled public

Definition at line 1056 of file class.assQuestion.php.

Referenced by ASS_OrderingQuestion::to_xml(), ASS_MultipleChoice::to_xml(), ASS_MatchingQuestion::to_xml(), and ASS_ClozeTest::to_xml().

        {
                mt_srand((double)microtime()*1000000);
                $i = count($array);
                if ($i > 0)
                {
                        while(--$i)
                        {
                                $j = mt_rand(0, $i);
                                if ($i != $j)
                                {
                                        // swap elements
                                        $tmp = $array[$j];
                                        $array[$j] = $array[$i];
                                        $array[$i] = $tmp;
                                }
                        }
                }
                return $array;
        }

Here is the caller graph for this function:

ASS_Question::questionTitleExists ( questionpool_id,
title 
)

Returns TRUE if the question title exists in the database.

Returns TRUE if the question title exists in the database

Parameters:
string $title The title of the question
Returns:
boolean The result of the title check public

Definition at line 270 of file class.assQuestion.php.

References $query, $result, and $title.

        {
                $query = sprintf("SELECT * FROM qpl_questions WHERE obj_fi = %s AND title = %s",
                        $this->ilias->db->quote($questionpool_id . ""),
                        $this->ilias->db->quote($title)
                        );
                $result = $this->ilias->db->query($query);
                if (strcmp(strtolower(get_class($result)), db_result) == 0)
                {
                        if ($result->numRows() == 1)
                        {
                                return TRUE;
                        }
                }
                return FALSE;
        }

ASS_Question::saveToDb ( original_id = ""  ) 

Saves the question to the database.

Saves the question to the database

Parameters:
integer $original_id public

Reimplemented in ASS_ClozeTest, ASS_ImagemapQuestion, ASS_JavaApplet, ASS_MatchingQuestion, ASS_MultipleChoice, ASS_OrderingQuestion, and ASS_TextQuestion.

Definition at line 1380 of file class.assQuestion.php.

References $query, $result, ilInternalLink::_deleteAllLinksOfSource(), ilInternalLink::_saveLink(), and getId().

        {
                include_once "./content/classes/Pages/class.ilInternalLink.php";
                $query = sprintf("DELETE FROM qpl_suggested_solutions WHERE question_fi = %s",
                        $this->ilias->db->quote($this->getId() . "")
                );
                $result = $this->ilias->db->query($query);
                ilInternalLink::_deleteAllLinksOfSource("qst", $this->getId());
                foreach ($this->suggested_solutions as $index => $solution)
                {
                        $query = sprintf("INSERT INTO qpl_suggested_solutions (suggested_solution_id, question_fi, internal_link, import_id, subquestion_index, TIMESTAMP) VALUES (NULL, %s, %s, %s, %s, NULL)",
                                $this->ilias->db->quote($this->getId() . ""),
                                $this->ilias->db->quote($solution["internal_link"] . ""),
                                $this->ilias->db->quote($solution["import_id"] . ""),
                                $this->ilias->db->quote($index . "")
                        );
                        $this->ilias->db->query($query);
                        if (preg_match("/il_(\d*?)_(\w+)_(\d+)/", $solution["internal_link"], $matches))
                        {
                                ilInternalLink::_saveLink("qst", $this->getId(), $matches[2], $matches[3], $matches[1]);
                        }
                }
        }

Here is the call graph for this function:

ASS_Question::saveWorkingData ( test_id,
pass = NULL 
)

Saves the learners input of the question to the database.

Saves the learners input of the question to the database

*

Parameters:
integer $test_id The database id of the test containing this question public
See also:
$answers

Reimplemented in ASS_ClozeTest, ASS_ImagemapQuestion, ASS_JavaApplet, ASS_MatchingQuestion, ASS_MultipleChoice, ASS_OrderingQuestion, and ASS_TextQuestion.

Definition at line 853 of file class.assQuestion.php.

References $ilUser, $query, $result, $test_id, ilObjAssessmentFolder::_enabledAssessmentLogging(), ilObjAssessmentFolder::_getLogLanguage(), ilObjTest::_getPass(), getId(), and logAction().

        {
    global $ilDB;
                global $ilUser;
                include_once "./assessment/classes/class.ilObjTest.php";
                $pass = ilObjTest::_getPass($ilUser->id, $test_id);
                $reached_points = $this->calculateReachedPoints($ilUser->id, $test_id, $pass);
                $query = sprintf("REPLACE INTO tst_test_result (user_fi, test_fi, question_fi, pass, points) VALUES (%s, %s, %s, %s, %s)",
                        $ilDB->quote($ilUser->id . ""),
                        $ilDB->quote($test_id . ""),
                        $ilDB->quote($this->getId() . ""),
                        $ilDB->quote($pass . ""),
                        $ilDB->quote($reached_points . "")
                );
    $result = $ilDB->query($query);
                include_once ("./classes/class.ilObjAssessmentFolder.php");
                if (ilObjAssessmentFolder::_enabledAssessmentLogging())
                {
                        $this->logAction(sprintf($this->lng->txtlng("assessment", "log_user_answered_question", ilObjAssessmentFolder::_getLogLanguage()), $reached_points), $test_id, $this->getId());
                }
        }

Here is the call graph for this function:

ASS_Question::setAuthor ( author = ""  ) 

Sets the authors name.

Sets the authors name of the ASS_Question object

Parameters:
string $author A string containing the name of the questions author public
See also:
$author

Definition at line 428 of file class.assQuestion.php.

References $author.

        {
                if (!$author)
                {
                        $author = $this->ilias->account->fullname;
                }
                $this->author = $author;
        }

ASS_Question::setComment ( comment = ""  ) 

Sets the comment.

Sets the comment string of the ASS_Question object

Parameters:
string $comment A comment string to describe the question public
See also:
$comment

Definition at line 338 of file class.assQuestion.php.

References $comment.

        {
                $this->comment = $comment;
        }

ASS_Question::setEstimatedWorkingTime ( hour = 0,
min = 0,
sec = 0 
)

Sets the estimated working time of a question.

Sets the estimated working time of a question

Parameters:
integer $hour Hour
integer $min Minutes
integer $sec Seconds public
See also:
$comment

Definition at line 390 of file class.assQuestion.php.

Referenced by ASS_Question(), ASS_TextQuestion::loadFromDb(), ASS_OrderingQuestion::loadFromDb(), ASS_MultipleChoice::loadFromDb(), ASS_MatchingQuestion::loadFromDb(), ASS_JavaApplet::loadFromDb(), ASS_ImagemapQuestion::loadFromDb(), and ASS_ClozeTest::loadFromDb().

        {
                $this->est_working_time = array("h" => (int)$hour, "m" => (int)$min, "s" => (int)$sec);
        }

Here is the caller graph for this function:

ASS_Question::setId ( id = -1  ) 

Sets the id.

Sets the id of the ASS_Question object

Parameters:
integer $id A unique integer value public
See also:
$id

Definition at line 310 of file class.assQuestion.php.

References $id.

        {
                $this->id = $id;
        }

ASS_Question::setObjId ( obj_id = 0  ) 

Set the object id of the container object.

Set the object id of the container object

Parameters:
integer $obj_id The object id of the container object public
See also:
$obj_id

Definition at line 604 of file class.assQuestion.php.

References $obj_id.

        {
                $this->obj_id = $obj_id;
        }

ASS_Question::setOutputType ( outputType = OUTPUT_HTML  ) 

Sets the output type.

Sets the output type

Parameters:
integer $outputType The output type of the question public
See also:
$outputType

Definition at line 352 of file class.assQuestion.php.

References $outputType.

        {
                $this->outputType = $outputType;
        }

ASS_Question::setOwner ( owner = ""  ) 

Sets the creator/owner.

Sets the creator/owner ID of the ASS_Question object

Parameters:
integer $owner A numerical ID to identify the owner/creator public
See also:
$owner

Definition at line 446 of file class.assQuestion.php.

References $owner.

        {
                $this->owner = $owner;
        }

ASS_Question::setPoints ( a_points  ) 

Sets the maximum available points for the question.

Sets the maximum available points for the question

Parameters:
integer $a_points The points public

Definition at line 1795 of file class.assQuestion.php.

        {
                $this->points = $a_points;
        }

ASS_Question::setShuffle ( shuffle = true  ) 

Sets the shuffle flag.

Sets the shuffle flag

Parameters:
boolean $shuffle A flag indicating whether the answers are shuffled or not public
See also:
$shuffle

Definition at line 367 of file class.assQuestion.php.

References $shuffle.

Referenced by ASS_MultipleChoice::loadFromDb(), and ASS_JavaApplet::loadFromDb().

        {
                if ($shuffle)
                {
                        $this->shuffle = 1;
                }
                        else
                {
                        $this->shuffle = 0;
                }
        }

Here is the caller graph for this function:

ASS_Question::setSuggestedSolution ( solution_id = "",
subquestion_index = 0,
is_import = false 
)

Sets a suggested solution for the question.

Sets a suggested solution for the question. If there is more than one subquestion (i.e. close questions) may enter a subquestion index.

Parameters:
string $solution_id An internal link pointing to the suggested solution
integer $subquestion_index The index of a subquestion (i.e. a close test gap). Usually 0
boolean $is_import A boolean indication that the internal link was imported from another ILIAS installation public

Definition at line 1479 of file class.assQuestion.php.

References _resolveInternalLink().

        {
                if (strcmp($solution_id, "") != 0)
                {
                        $import_id = "";
                        if ($is_import)
                        {
                                $import_id = $solution_id;
                                $solution_id = $this->_resolveInternalLink($import_id);
                        }
                        $this->suggested_solutions[$subquestion_index] = array(
                                "internal_link" => $solution_id,
                                "import_id" => $import_id
                        );
                }
        }

Here is the call graph for this function:

ASS_Question::setTestId ( id = -1  ) 

Sets the test id.

Sets the test id of the ASS_Question object

Parameters:
integer $id A unique integer value public
See also:
$test_id

Definition at line 324 of file class.assQuestion.php.

References $id.

        {
                $this->test_id = $id;
        }

ASS_Question::setTitle ( title = ""  ) 

Sets the title string.

Sets the title string of the ASS_Question object

Parameters:
string $title A title string to describe the question public
See also:
$title

Definition at line 296 of file class.assQuestion.php.

References $title.

        {
                $this->title = $title;
        }

ASS_Question::syncWithOriginal (  ) 

Reimplemented in ASS_ClozeTest, ASS_ImagemapQuestion, ASS_JavaApplet, ASS_MatchingQuestion, ASS_MultipleChoice, ASS_OrderingQuestion, and ASS_TextQuestion.

Definition at line 1655 of file class.assQuestion.php.

References $query, $result, ilInternalLink::_deleteAllLinksOfSource(), and ilInternalLink::_saveLink().

        {
                include_once "./content/classes/Pages/class.ilInternalLink.php";
                $query = sprintf("DELETE FROM qpl_suggested_solutions WHERE question_fi = %s",
                        $this->ilias->db->quote($this->original_id . "")
                );
                $result = $this->ilias->db->query($query);
                ilInternalLink::_deleteAllLinksOfSource("qst", $this->original_id);
                foreach ($this->suggested_solutions as $index => $solution)
                {
                        $query = sprintf("INSERT INTO qpl_suggested_solutions (suggested_solution_id, question_fi, internal_link, import_id, subquestion_index, TIMESTAMP) VALUES (NULL, %s, %s, %s, %s, NULL)",
                                $this->ilias->db->quote($this->original_id . ""),
                                $this->ilias->db->quote($solution["internal_link"] . ""),
                                $this->ilias->db->quote($solution["import_id"] . ""),
                                $this->ilias->db->quote($index . "")
                        );
                        $this->ilias->db->query($query);
                        if (preg_match("/il_(\d*?)_(\w+)_(\d+)/", $solution["internal_link"], $matches))
                        {
                                ilInternalLink::_saveLink("qst", $this->original_id, $matches[2], $matches[3], $matches[1]);
                        }
                }
        }

Here is the call graph for this function:

ASS_Question::to_xml (  ) 

Returns a QTI xml representation of the question.

Returns a QTI xml representation of the question and sets the internal domxml variable with the DOM XML representation of the QTI xml representation

Returns:
string The QTI xml representation of the question public

Definition at line 243 of file class.assQuestion.php.

        {
                // to be implemented in the successor classes of ASS_Question
        }


Field Documentation

ASS_Question::$author
ASS_Question::$comment
ASS_Question::$domxml

Definition at line 167 of file class.assQuestion.php.

ASS_Question::$est_working_time

Definition at line 104 of file class.assQuestion.php.

ASS_Question::$id

Definition at line 46 of file class.assQuestion.php.

Referenced by setId(), and setTestId().

ASS_Question::$ilias
ASS_Question::$lng

Definition at line 158 of file class.assQuestion.php.

Referenced by ASS_Question(), and ASS_ClozeTest::update_all_gap_params().

ASS_Question::$obj_id

Definition at line 131 of file class.assQuestion.php.

Referenced by delete(), and setObjId().

ASS_Question::$outputType

Definition at line 176 of file class.assQuestion.php.

Referenced by setOutputType().

ASS_Question::$owner
ASS_Question::$points
ASS_Question::$shuffle
ASS_Question::$suggested_solutions

Definition at line 178 of file class.assQuestion.php.

ASS_Question::$test_id
ASS_Question::$title
ASS_Question::$tpl

Definition at line 149 of file class.assQuestion.php.

Referenced by ASS_Question().


The documentation for this class was generated from the following file: