Public Member Functions

ASS_ClozeTestGUI Class Reference

Cloze test question GUI representation. More...

Inheritance diagram for ASS_ClozeTestGUI:
Collaboration diagram for ASS_ClozeTestGUI:

Public Member Functions

 ASS_ClozeTestGUI ($id=-1)
 ASS_ClozeTestGUI constructor.
 getQuestionType ()
 Returns the question type string.
 getCommand ($cmd)
 editQuestion ()
 Creates an output of the edit form for the question.
 outOtherQuestionData ()
 Sets the extra fields i.e.
 writePostData ()
 Evaluates a posted edit form and writes the form data in the question object.
 delete ()
 delete
 addSelectGap ()
 addTextGap ()
 setGapValues ($a_apply_text=true)
 setShuffleState ()
 createGaps ()
 create gaps
 outWorkingForm ($test_id="", $is_postponed=false, $showsolution=0, $show_question_page=true, $show_solution_only=false, $ilUser=null, $pass=NULL, $mixpass=false)
 Creates the question output form for the learner.
 checkInput ()
 check input fields
 addSuggestedSolution ()
 removeSuggestedSolution ()

Detailed Description

Cloze test question GUI representation.

The ASS_ClozeTestGUI class encapsulates the GUI representation for cloze test questions.

Author:
Helmut Schottmüller <helmut.schottmueller@mac.com>
Version:
Id:
class.assClozeTestGUI.php 13763 2007-05-02 15:02:42Z hschottm

class.assClozeTestGUI.php Assessment

Definition at line 37 of file class.assClozeTestGUI.php.


Member Function Documentation

ASS_ClozeTestGUI::addSelectGap (  ) 

Definition at line 441 of file class.assClozeTestGUI.php.

References editQuestion(), ilUtil::stripSlashes(), and writePostData().

        {
                $this->writePostData();

                $len = strlen("addSelectGap_");
                $i = substr($this->ctrl->getCmd(), $len);
                $this->object->set_answertext(
                        ilUtil::stripSlashes($i),
                        ilUtil::stripSlashes($this->object->get_gap_text_count($i)),
                        "",
                        1
                );

                $this->editQuestion();
        }

Here is the call graph for this function:

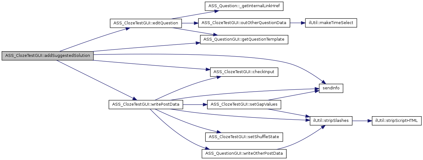
ASS_ClozeTestGUI::addSuggestedSolution (  ) 

Reimplemented from ASS_QuestionGUI.

Definition at line 857 of file class.assClozeTestGUI.php.

References $_GET, $_POST, $_SESSION, $key, checkInput(), editQuestion(), ASS_QuestionGUI::getQuestionTemplate(), sendInfo(), and writePostData().

        {
                $addForGap = -1;
                if (array_key_exists("cmd", $_POST))
                {
                        foreach ($_POST["cmd"] as $key => $value)
                        {
                                if (preg_match("/addSuggestedSolution_(\d+)/", $key, $matches))
                                {
                                        $addForGap = $matches[1];
                                }
                        }
                }
                if ($addForGap > -1)
                {
                        $this->writePostData();
                        if (!$this->checkInput())
                        {
                                sendInfo($this->lng->txt("fill_out_all_required_fields_add_answer"));
                                $this->editQuestion();
                                return;
                        }
                        $_POST["internalLinkType"] = $_POST["internalLinkType_$addForGap"];
                        $_SESSION["subquestion_index"] = $addForGap;
                }
                $this->object->saveToDb();
                $_GET["q_id"] = $this->object->getId();
                $this->tpl->setVariable("HEADER", $this->object->getTitle());
                $this->getQuestionTemplate("qt_cloze");
                parent::addSuggestedSolution();
        }

Here is the call graph for this function:

ASS_ClozeTestGUI::addTextGap (  ) 

Definition at line 457 of file class.assClozeTestGUI.php.

References editQuestion(), ilUtil::stripSlashes(), and writePostData().

        {
                $this->writePostData();

                $len = strlen("addTextGap_");
                $i = substr($this->ctrl->getCmd(), $len);
                $this->object->set_answertext(
                        ilUtil::stripSlashes($i),
                        ilUtil::stripSlashes($this->object->get_gap_text_count($i)),
                        "",
                        1
                );

                $this->editQuestion();
        }

Here is the call graph for this function:

ASS_ClozeTestGUI::ASS_ClozeTestGUI ( id = -1  ) 

ASS_ClozeTestGUI constructor.

The constructor takes possible arguments an creates an instance of the ASS_ClozeTestGUI object.

Parameters:
integer $id The database id of a image map question object public

Definition at line 47 of file class.assClozeTestGUI.php.

References $id, and ASS_QuestionGUI::ASS_QuestionGUI().

        {
                $this->ASS_QuestionGUI();
                include_once "./assessment/classes/class.assClozeTest.php";
                $this->object = new ASS_ClozeTest();
                if ($id >= 0)
                {
                        $this->object->loadFromDb($id);
                }
        }

Here is the call graph for this function:

ASS_ClozeTestGUI::checkInput (  ) 

check input fields

Definition at line 847 of file class.assClozeTestGUI.php.

References $_POST.

Referenced by addSuggestedSolution(), and writePostData().

        {
                if ((!$_POST["title"]) or (!$_POST["author"]) or (!$_POST["clozetext"]))
                {
                        return false;
                }
                return true;
        }

Here is the caller graph for this function:

ASS_ClozeTestGUI::createGaps (  ) 

create gaps

Definition at line 594 of file class.assClozeTestGUI.php.

References editQuestion(), setGapValues(), setShuffleState(), and writePostData().

        {
                $this->writePostData();

                $this->setGapValues(false);
                $this->setShuffleState();
                $this->object->update_all_gap_params();
                $this->editQuestion();
        }

Here is the call graph for this function:

ASS_ClozeTestGUI::delete (  ) 

delete

Definition at line 426 of file class.assClozeTestGUI.php.

References $_POST, $key, editQuestion(), and writePostData().

        {
                $this->writePostData();
                foreach ($_POST["cmd"] as $key => $value)
                {
                        // Check, if one of the gap values was deleted
                        if (preg_match("/delete_(\d+)_(\d+)/", $key, $matches))
                        {
                                $selectgap = "selectgap_" . $matches[1] . "_" . $matches[2];
                                $this->object->delete_answertext_by_index($matches[1], $matches[2]);
                        }
                }
                $this->editQuestion();
        }

Here is the call graph for this function:

ASS_ClozeTestGUI::editQuestion (  ) 

Creates an output of the edit form for the question.

Creates an output of the edit form for the question

public

Definition at line 108 of file class.assClozeTestGUI.php.

References $key, ASS_Question::_getInternalLinkHref(), ASS_QuestionGUI::getQuestionTemplate(), and outOtherQuestionData().

Referenced by addSelectGap(), addSuggestedSolution(), addTextGap(), createGaps(), delete(), and removeSuggestedSolution().

        {
                include_once "./assessment/classes/class.assQuestion.php";
                $internallinks = array(
                        "lm" => $this->lng->txt("obj_lm"),
                        "st" => $this->lng->txt("obj_st"),
                        "pg" => $this->lng->txt("obj_pg"),
                        "glo" => $this->lng->txt("glossary_term")
                );
                //$this->tpl->setVariable("HEADER", $this->object->getTitle());
                $this->getQuestionTemplate("qt_cloze");
                $this->tpl->addBlockFile("QUESTION_DATA", "question_data", "tpl.il_as_qpl_cloze_question.html", true);
                for ($i = 0; $i < $this->object->get_gap_count(); $i++)
                {
                        $gap = $this->object->get_gap($i);
                        if ($gap[0]->get_cloze_type() == CLOZE_TEXT)
                        {
                                $this->tpl->setCurrentBlock("textgap_value");
                                foreach ($gap as $key => $value)
                                {
                                        $this->tpl->setVariable("TEXT_VALUE", $this->lng->txt("value"));
                                        $this->tpl->setVariable("VALUE_TEXT_GAP", htmlspecialchars($value->get_answertext()));
                                        $this->tpl->setVariable("VALUE_GAP_COUNTER", "$i" . "_" . "$key");
                                        $this->tpl->setVariable("VALUE_GAP", $i);
                                        $this->tpl->setVariable("VALUE_INDEX", $key);
                                        $this->tpl->setVariable("VALUE_STATUS_COUNTER", $key);
                                        $this->tpl->setVariable("VALUE_GAP", $i);
                                        $this->tpl->setVariable("TEXT_POINTS", $this->lng->txt("points"));
                                        $this->tpl->setVariable("VALUE_TEXT_GAP_POINTS", sprintf("%d", $value->get_points()));
                                        $this->tpl->setVariable("DELETE", $this->lng->txt("delete"));
                                        $this->tpl->parseCurrentBlock();
                                }

                                foreach ($internallinks as $key => $value)
                                {
                                        $this->tpl->setCurrentBlock("textgap_internallink");
                                        $this->tpl->setVariable("TYPE_INTERNAL_LINK", $key);
                                        $this->tpl->setVariable("TEXT_INTERNAL_LINK", $value);
                                        $this->tpl->parseCurrentBlock();
                                }

                                $this->tpl->setCurrentBlock("textgap_suggested_solution");
                                $this->tpl->setVariable("TEXT_SOLUTION_HINT", $this->lng->txt("solution_hint"));
                                if (array_key_exists($i, $this->object->suggested_solutions))
                                {
                                        $solution_array = $this->object->getSuggestedSolution($i);
                                        $href = ASS_Question::_getInternalLinkHref($solution_array["internal_link"]);
                                        $this->tpl->setVariable("TEXT_VALUE_SOLUTION_HINT", " <a href=\"$href\" target=\"content\">" . $this->lng->txt("solution_hint"). "</a> ");
                                        $this->tpl->setVariable("BUTTON_REMOVE_SOLUTION", $this->lng->txt("remove"));
                                        $this->tpl->setVariable("VALUE_GAP_COUNTER_REMOVE", $i);
                                        $this->tpl->setVariable("BUTTON_ADD_SOLUTION", $this->lng->txt("change"));
                                        $this->tpl->setVariable("VALUE_SOLUTION_HINT", $solution_array["internal_link"]);
                                }
                                else
                                {
                                        $this->tpl->setVariable("BUTTON_ADD_SOLUTION", $this->lng->txt("add"));
                                }
                                $this->tpl->setVariable("VALUE_GAP_COUNTER", $i);
                                $this->tpl->parseCurrentBlock();
                                $this->tpl->setCurrentBlock("textgap");
                                $this->tpl->setVariable("ADD_TEXT_GAP", $this->lng->txt("add_gap"));
                                $this->tpl->setVariable("VALUE_GAP_COUNTER", "$i");
                                $this->tpl->parseCurrentBlock();
                        }
                        elseif ($gap[0]->get_cloze_type() == CLOZE_SELECT)
                        {
                                $this->tpl->setCurrentBlock("selectgap_value");
                                foreach ($gap as $key => $value)
                                {
                                        $this->tpl->setVariable("TEXT_VALUE", $this->lng->txt("value"));
                                        $this->tpl->setVariable("VALUE_SELECT_GAP", htmlspecialchars($value->get_answertext()));
                                        $this->tpl->setVariable("VALUE_GAP_COUNTER", "$i" . "_" . "$key");
                                        $this->tpl->setVariable("VALUE_GAP", $i);
                                        $this->tpl->setVariable("VALUE_INDEX", $key);
                                        $this->tpl->setVariable("VALUE_STATUS_COUNTER", $key);
                                        $this->tpl->setVariable("VALUE_GAP", $i);
                                        $this->tpl->setVariable("TEXT_POINTS", $this->lng->txt("points"));
                                        $this->tpl->setVariable("VALUE_SELECT_GAP_POINTS", sprintf("%d", $value->get_points()));
                                        $this->tpl->setVariable("DELETE", $this->lng->txt("delete"));
                                        $this->tpl->parseCurrentBlock();
                                }

                                foreach ($internallinks as $key => $value)
                                {
                                        $this->tpl->setCurrentBlock("selectgap_internallink");
                                        $this->tpl->setVariable("TYPE_INTERNAL_LINK", $key);
                                        $this->tpl->setVariable("TEXT_INTERNAL_LINK", $value);
                                        $this->tpl->parseCurrentBlock();
                                }

                                $this->tpl->setCurrentBlock("selectgap_suggested_solution");
                                $this->tpl->setVariable("TEXT_SOLUTION_HINT", $this->lng->txt("solution_hint"));
                                if (array_key_exists($i, $this->object->suggested_solutions))
                                {
                                        $solution_array = $this->object->getSuggestedSolution($i);
                                        $href = ASS_Question::_getInternalLinkHref($solution_array["internal_link"]);
                                        $this->tpl->setVariable("TEXT_VALUE_SOLUTION_HINT", " <a href=\"$href\" target=\"content\">" . $this->lng->txt("solution_hint"). "</a> ");
                                        $this->tpl->setVariable("BUTTON_REMOVE_SOLUTION", $this->lng->txt("remove"));
                                        $this->tpl->setVariable("VALUE_GAP_COUNTER_REMOVE", $i);
                                        $this->tpl->setVariable("BUTTON_ADD_SOLUTION", $this->lng->txt("change"));
                                        $this->tpl->setVariable("VALUE_SOLUTION_HINT", $solution_array["internal_link"]);
                                }
                                else
                                {
                                        $this->tpl->setVariable("BUTTON_ADD_SOLUTION", $this->lng->txt("add"));
                                }
                                $this->tpl->setVariable("VALUE_GAP_COUNTER", $i);
                                $this->tpl->parseCurrentBlock();
                                $this->tpl->setCurrentBlock("selectgap");
                                $this->tpl->setVariable("ADD_SELECT_GAP", $this->lng->txt("add_gap"));
                                $this->tpl->setVariable("TEXT_SHUFFLE_ANSWERS", $this->lng->txt("shuffle_answers"));
                                $this->tpl->setVariable("VALUE_GAP_COUNTER", "$i");
                                if ($gap[0]->get_shuffle())
                                {
                                        $this->tpl->setVariable("SELECTED_YES", " selected=\"selected\"");
                                }
                                else
                                {
                                        $this->tpl->setVariable("SELECTED_NO", " selected=\"selected\"");
                                }
                                $this->tpl->setVariable("TXT_YES", $this->lng->txt("yes"));
                                $this->tpl->setVariable("TXT_NO", $this->lng->txt("no"));
                                $this->tpl->parseCurrentBlock();
                        }
                        $this->tpl->setCurrentBlock("answer_row");
                        $name = $gap[0]->get_name();
                        if (!$name)
                        {
                                $name = $this->lng->txt("gap") . " " . ($i+1);
                        }
                        $this->tpl->setVariable("TEXT_GAP_NAME", $name);
                        $this->tpl->setVariable("TEXT_TYPE", $this->lng->txt("type"));
                        if ($gap[0]->get_cloze_type() == CLOZE_SELECT)
                        {
                                $this->tpl->setVariable("SELECTED_SELECT_GAP", " selected=\"selected\"");
                        }
                        else
                        {
                                $this->tpl->setVariable("SELECTED_TEXT_GAP", " selected=\"selected\"");
                        }
                        $this->tpl->setVariable("TEXT_TEXT_GAP", $this->lng->txt("text_gap"));
                        $this->tpl->setVariable("TEXT_SELECT_GAP", $this->lng->txt("select_gap"));
                        $this->tpl->setVariable("VALUE_GAP_COUNTER", $i);
                        $this->tpl->parseCurrentBlock();
                }

                // call to other question data i.e. estimated working time block
                $this->outOtherQuestionData();

                $this->tpl->setCurrentBlock("HeadContent");
                $javascript = "<script type=\"text/javascript\">function initialSelect() {\n%s\n}</script>";
                if (preg_match("/addTextGap_(\d+)/", $this->ctrl->getCmd(), $matches))
                {
                        $this->tpl->setVariable("CONTENT_BLOCK", sprintf($javascript, "document.frm_cloze_test.textgap_" . $matches[1] . "_" .(count($this->object->gaps[$matches[1]]) - 1).".focus(); document.frm_cloze_test.textgap_" . $matches[1] . "_" .(count($this->object->gaps[$matches[1]]) - 1).".scrollIntoView(\"true\");"));
                }
                else if (preg_match("/addSelectGap_(\d+)/", $this->ctrl->getCmd(), $matches))
                {
                        $this->tpl->setVariable("CONTENT_BLOCK", sprintf($javascript, "document.frm_cloze_test.selectgap_" . $matches[1] . "_" .(count($this->object->gaps[$matches[1]]) - 1).".focus(); document.frm_cloze_test.selectgap_" . $matches[1] . "_" .(count($this->object->gaps[$matches[1]]) - 1).".scrollIntoView(\"true\");"));
                }
                else
                {
                        $this->tpl->setVariable("CONTENT_BLOCK", sprintf($javascript, "document.frm_cloze_test.title.focus();"));
                }
                $this->tpl->parseCurrentBlock();
                
                // Add textgap rating options
                $textgap_options = array(
                        array("ci", $this->lng->txt("cloze_textgap_case_insensitive")),
                        array("cs", $this->lng->txt("cloze_textgap_case_sensitive")),
                        array("l1", sprintf($this->lng->txt("cloze_textgap_levenshtein_of"), "1")),
                        array("l2", sprintf($this->lng->txt("cloze_textgap_levenshtein_of"), "2")),
                        array("l3", sprintf($this->lng->txt("cloze_textgap_levenshtein_of"), "3")),
                        array("l4", sprintf($this->lng->txt("cloze_textgap_levenshtein_of"), "4")),
                        array("l5", sprintf($this->lng->txt("cloze_textgap_levenshtein_of"), "5"))
                );
                $textgap_rating = $this->object->getTextgapRating();
                foreach ($textgap_options as $textgap_option)
                {
                        $this->tpl->setCurrentBlock("textgap_rating");
                        $this->tpl->setVariable("TEXTGAP_VALUE", $textgap_option[0]);
                        $this->tpl->setVariable("TEXTGAP_TEXT", $textgap_option[1]);
                        if (strcmp($textgap_rating, $textgap_option[0]) == 0)
                        {
                                $this->tpl->setVariable("SELECTED_TEXTGAP_VALUE", " selected=\"selected\"");
                        }
                        $this->tpl->parseCurrentBlock();
                }
                
                $this->tpl->setCurrentBlock("question_data");
                $this->tpl->setVariable("VALUE_CLOZE_TITLE", htmlspecialchars($this->object->getTitle()));
                $this->tpl->setVariable("VALUE_CLOZE_COMMENT", htmlspecialchars($this->object->getComment()));
                $this->tpl->setVariable("VALUE_CLOZE_AUTHOR", htmlspecialchars($this->object->getAuthor()));
                $cloze_text = $this->object->get_cloze_text();
                $cloze_text = preg_replace("/<br \/>/", "\n", $cloze_text);
                $this->tpl->setVariable("VALUE_CLOZE_TEXT", $cloze_text);
                $this->tpl->setVariable("TEXT_CREATE_GAPS", $this->lng->txt("create_gaps"));
                $this->tpl->setVariable("CLOZE_ID", $this->object->getId());

                $this->tpl->setVariable("TEXT_TITLE", $this->lng->txt("title"));
                $this->tpl->setVariable("TEXT_AUTHOR", $this->lng->txt("author"));
                $this->tpl->setVariable("TEXT_COMMENT", $this->lng->txt("description"));
                $this->tpl->setVariable("TEXT_CLOZE_TEXT", $this->lng->txt("cloze_text"));
                $this->tpl->setVariable("TEXT_CLOSE_HINT", htmlspecialchars($this->lng->txt("close_text_hint")));
                $this->tpl->setVariable("TEXTGAP_RATING", $this->lng->txt("cloze_textgap_rating"));
                $this->tpl->setVariable("TEXT_GAP_DEFINITION", $this->lng->txt("gap_definition"));
                $this->tpl->setVariable("SAVE",$this->lng->txt("save"));
                $this->tpl->setVariable("SAVE_EDIT", $this->lng->txt("save_edit"));
                $this->tpl->setVariable("CANCEL",$this->lng->txt("cancel"));
                $this->ctrl->setParameter($this, "sel_question_types", "qt_cloze");
                $this->tpl->setVariable("TEXT_QUESTION_TYPE", $this->lng->txt("qt_cloze"));
                $this->tpl->setVariable("ACTION_CLOZE_TEST", $this->ctrl->getFormAction($this));
                $this->tpl->setVariable("TXT_REQUIRED_FLD", $this->lng->txt("required_field"));
                $this->tpl->parseCurrentBlock();

                $this->tpl->setCurrentBlock("adm_content");
                $this->tpl->setVariable("BODY_ATTRIBUTES", " onload=\"initialSelect();\""); 
                $this->tpl->parseCurrentBlock();
        }

Here is the call graph for this function:

Here is the caller graph for this function:

ASS_ClozeTestGUI::getCommand ( cmd  ) 

Reimplemented from ASS_QuestionGUI.

Definition at line 74 of file class.assClozeTestGUI.php.

References $cmd.

        {
                if (substr($cmd, 0, 6) == "delete")
                {
                        $cmd = "delete";
                }
                if (substr($cmd, 0, 10) == "addTextGap")
                {
                        $cmd = "addTextGap";
                }
                if (substr($cmd, 0, 12) == "addSelectGap")
                {
                        $cmd = "addSelectGap";
                }
                if (substr($cmd, 0, 20) == "addSuggestedSolution")
                {
                        $cmd = "addSuggestedSolution";
                }
                if (substr($cmd, 0, 23) == "removeSuggestedSolution")
                {
                        $cmd = "removeSuggestedSolution";
                }

                return $cmd;
        }

ASS_ClozeTestGUI::getQuestionType (  ) 

Returns the question type string.

Returns the question type string

Returns:
string The question type string public

Reimplemented from ASS_QuestionGUI.

Definition at line 68 of file class.assClozeTestGUI.php.

        {
                return "qt_cloze";
        }

ASS_ClozeTestGUI::outOtherQuestionData (  ) 

Sets the extra fields i.e.

estimated working time of a question from a posted create/edit form

Sets the extra fields i.e. estimated working time of a question from a posted create/edit form

private

Reimplemented from ASS_QuestionGUI.

Definition at line 334 of file class.assClozeTestGUI.php.

References ilUtil::makeTimeSelect().

Referenced by editQuestion().

        {
                $colspan = " colspan=\"4\"";

                $this->tpl->setCurrentBlock("other_question_data");
                $est_working_time = $this->object->getEstimatedWorkingTime();
                $this->tpl->setVariable("TEXT_WORKING_TIME", $this->lng->txt("working_time"));
                $this->tpl->setVariable("TIME_FORMAT", $this->lng->txt("time_format"));
                $this->tpl->setVariable("VALUE_WORKING_TIME", ilUtil::makeTimeSelect("Estimated", false, $est_working_time[h], $est_working_time[m], $est_working_time[s]));
                $this->tpl->parseCurrentBlock();
        }

Here is the call graph for this function:

Here is the caller graph for this function:

ASS_ClozeTestGUI::outWorkingForm ( test_id = "",
is_postponed = false,
showsolution = 0,
show_question_page = true,
show_solution_only = false,
ilUser = null,
pass = NULL,
mixpass = false 
)

Creates the question output form for the learner.

Creates the question output form for the learner

Parameters:
integer $test_id Database ID of a test which contains the question
boolean $is_postponed True if the question is a postponed question ("Postponed" added to the title)
boolean $showsolution Forces the output of the users solution if set to true
boolean $show_question_page Forces the output of the question only (without the surrounding page) when set to false. Default is true.
boolean $show_solution_only Forces the output of the correct question solution only when set to true. Default is false
object $ilUser The user object of the user who answered the question
integer $pass The pass of the question which should be displayed
boolean $mixpass Mixes test passes (takes the last pass of the question) when set to true. Default is false. public

Definition at line 620 of file class.assClozeTestGUI.php.

References $idx, $ilUser, $output, ilObjTest::_getHidePreviousResults(), ilObjTest::_getPass(), ASS_QuestionGUI::outQuestionPage(), ilUtil::prepareFormOutput(), ASS_QuestionGUI::removeFormElements(), ASS_QuestionGUI::replaceInputElements(), and ASS_QuestionGUI::replaceSelectElements().

        {
                if (!is_object($ilUser)) 
                {
                        global $ilUser;
                }
                
                $output = $this->outQuestionPage(($show_solution_only)?"":"CLOZE_TEST", $is_postponed, $test_id);
                
                if ($showsolution && !$show_solution_only)
                {
                        $solutionintroduction = "<p>" . $this->lng->txt("tst_your_answer_was") . "</p>";
                        $output = preg_replace("/(<div[^<]*?ilc_PageTitle.*?<\/div>)/", "\\1" . $solutionintroduction, $output);
                }
                $solutionoutput = preg_replace("/.*?(<div[^<]*?ilc_Question.*?<\/div>).*/", "\\1", $output);
                $solutionoutput = preg_replace("/\"tgap/", "\"solution_tgap", $solutionoutput);
                $solutionoutput = preg_replace("/\"sgap/", "\"solution_sgap", $solutionoutput);
                $solutionoutput = preg_replace("/name=\"gap/", "name=\"solution_gap", $solutionoutput);
                
                // if wants question only then strip everything around question element
                if (!$show_question_page) 
                {
                        $output = preg_replace("/.*?(<div[^<]*?ilc_Question.*?<\/div>).*/", "\\1", $output);
                }
                
                // if wants solution only then strip the question element from output
                if ($show_solution_only) 
                {
                        $output = preg_replace("/(<div[^<]*?ilc_Question[^>]*>.*?<\/div>)/", "", $output);
                }

                // set solutions
                if ($test_id)
                {
                        $solutions = NULL;
                        include_once "./assessment/classes/class.ilObjTest.php";
                        if ((!$showsolution) && ilObjTest::_getHidePreviousResults($test_id, true))
                        {
                                if ($show_question_page)
                                {
                                        if (is_null($pass)) $pass = ilObjTest::_getPass($ilUser->id, $test_id);
                                }
                        }
                        if ($mixpass) $pass = NULL;
                        $solutions =& $this->object->getSolutionValues($test_id, $ilUser, $pass);
        
                        if (is_array($solutions)) 
                        {
                                foreach ($solutions as $idx => $solution_value)
                                {
                                        // text gaps
                                        
                                        $repl_str = "dummy=\"tgap_".$solution_value["value1"]."\"";
                                        //
                                        if (!$show_question_page)
                                        {
                                                $output = $this->replaceInputElements($repl_str, $solution_value["value2"], $output,"[","]");                                           
                                        }
                                        else 
                                                $output = str_replace($repl_str, $repl_str." value=\"".ilUtil::prepareFormOutput($solution_value["value2"])."\"", $output);
                                        
                                        // select gaps
                                        $repl_str = "dummy=\"sgap_".$solution_value["value1"]."_".$solution_value["value2"]."\"";
                                        
                                        if (!$show_question_page) 
                                        {
                                                $output = $this->replaceSelectElements("gap_".$solution_value["value1"], $repl_str, $output,"[","]"); 
                                        } else 
                                                $output = str_replace($repl_str, $repl_str." selected=\"selected\"", $output);
                                        //echo "<br>".$repl_str;
                                }
                        }
                        // now replace all empty inputs and selects with an []
                        if (!$show_question_page) 
                        {
                                $output = $this->removeFormElements($output);
                        }
                }

                if($showsolution)
                {                       
                                                
                        foreach ($this->object->gaps as $idx => $gap)
                        {
                                $solution_value = "";
                                if (is_array($solutions)) 
                                {
                                        foreach ($solutions as $solidx => $solvalue)
                                        {
                                                if ($solvalue["value1"] == $idx)
                                                {
                                                        $solution_value = $solvalue["value2"];
                                                }
                                        }
                                }
                                if ($gap[0]->get_cloze_type() == CLOZE_SELECT)
                                {
                                        $maxpoints = 0;
                                        $maxindex = -1;
                                        $sol_points = array();
                                        foreach ($gap as $answeridx => $answer)
                                        {
                                                if ($answer->get_points() > $maxpoints)
                                                {
                                                        $maxpoints = $answer->get_points();
                                                        $maxindex = $answeridx;
                                                }
                                                if ($show_solution_only && $answer->get_points()>0) 
                                                {                                                       
                                                        $regexp = "/<select name=\"solution_gap_$idx\">.*?<option[^>]*dummy=\"solution_sgap_".$idx."_".$answeridx."\">(.*?)<\/option>.*?<\/select>/";
                                                        preg_match ($regexp, $solutionoutput, $matches);
                                                        $sol_points [] = $matches[1]." <em>(".$answer->get_points()." ".$this->lng->txt("points_short").")</em>";
                                                }
                                        }
                                                                                                                        
                                        if ($this->object->suggested_solutions[$idx])
                                        {
                                                if ($showsolution)
                                                {
                                                        $href = $this->object->_getInternalLinkHref($this->object->suggested_solutions[$idx]["internal_link"]);
                                                        $output = preg_replace("/(<select name\=\"gap_$idx\">.*?<\/select>)/is", "\\1" . " [<a href=\"$href\" target=\"_blank\">".$this->lng->txt("solution_hint")."</a>] " , $output);
                                                }
                                        }
                                        
                                        if (count ($sol_points)<=1)
                                                $solutionoutput = preg_replace("/(<select name\=\"solution_gap_$idx\">.*?<\/select>)/is", "\\1" . " <em>(" . $maxpoints . " " . $this->lng->txt("points") . ")</em> " , $solutionoutput);
                                        
                                        if ($maxindex > -1)
                                        {
                                                $repl_str = "dummy=\"solution_sgap_$idx" . "_$maxindex\"";
                                                if (!$show_solution_only)
                                                        $solutionoutput = str_replace($repl_str, $repl_str." selected=\"selected\"", $solutionoutput);
                                                else 
                                                {
                                                        if (count ($sol_points)>1) 
                                                        {
                                                                $solutionoutput = preg_replace ("/<select[^>]*name=\"solution_gap_$idx\">.*?<\/select>/i","<span class=\"textanswer\">[".join($sol_points,", ")."]</span>",$solutionoutput); 
                                                        } else 
                                                                $solutionoutput = $this->replaceSelectElements("solution_gap_$idx",$repl_str, $solutionoutput,"[","]" );
                                                }
                                        }
                                        
                                }
                                else
                                {
                                        
                                        $repl_str = "dummy=\"solution_tgap_$idx\"";                                     
                                        $pvals = array();
                                        foreach ($gap as $answeridx => $answer)
                                        {
                                                array_push($pvals, $answer->get_answertext());
                                        }
                                        $possible_values = join($pvals, " " . $this->lng->txt("or") . " ");
                                        
                                        $solutionoutput = preg_replace("/(<input[^<]*?dummy\=\"solution_tgap_$idx\"" . "[^>]*?>)/i", "\\1" . " <em>(" . $gap[0]->get_points() . " " . $this->lng->txt("points") . ")</em> ", $solutionoutput);
                                        
                                        if ($this->object->suggested_solutions[$idx])
                                        {
                                                if ($showsolution)
                                                {
                                                        $href = $this->object->_getInternalLinkHref($this->object->suggested_solutions[$idx]["internal_link"]);
                                                        $output = preg_replace("/(<input[^<]*?dummy\=\"tgap_$idx\"" . "[^>]*?>)/is", "\\1" . " [<a href=\"$href\" target=\"_blank\">".$this->lng->txt("solution_hint")."</a>] " , $output);
                                                }
                                        }
                                         
                                        if (!$show_solution_only)
                                                $solutionoutput = str_replace($repl_str, $repl_str." value=\"$possible_values\"", $solutionoutput);
                                        else 
                                                $solutionoutput = $this->replaceInputElements($repl_str, $possible_values, $solutionoutput,"[","]");                                    
                                }
                        }
        
                        if (!$show_solution_only)
                        {
                                $solutionoutput = "<p>" . $this->lng->txt("correct_solution_is") . ":</p><p>$solutionoutput</p>";
                        }

                        if ($test_id) 
                        {
                                $reached_points = $this->object->getReachedPoints($ilUser->id, $test_id);
                                $received_points = "<p>" . sprintf($this->lng->txt("you_received_a_of_b_points"), $reached_points, $this->object->getMaximumPoints());
                                $count_comment = "";
                                if ($reached_points == 0)
                                {
                                        $count_comment = $this->object->getSolutionCommentCountSystem($test_id);
                                        if (strlen($count_comment))
                                        {
                                                if (strlen($mc_comment) == 0)
                                                {
                                                        $count_comment = "<span class=\"asterisk\">*</span><br /><br /><span class=\"asterisk\">*</span>$count_comment";
                                                }
                                                else
                                                {
                                                        $count_comment = "<br /><span class=\"asterisk\">*</span>$count_comment";
                                                }
                                        }
                                }
                                $received_points .= $count_comment;
                                $received_points .= "</p>";
                        }
                        if ($show_solution_only== true) 
                        {
                                $received_points = "";
                        }
                }
                if (!$showsolution) 
                {
                        $solutionoutput="";
                        $received_points = "";
                }
                
                $this->tpl->setVariable("CLOZE_TEST", $output.$solutionoutput.$received_points);
                return;
        }

Here is the call graph for this function:

ASS_ClozeTestGUI::removeSuggestedSolution (  ) 

Reimplemented from ASS_QuestionGUI.

Definition at line 889 of file class.assClozeTestGUI.php.

References $_POST, $key, and editQuestion().

        {
                $removeFromGap = -1;
                foreach ($_POST["cmd"] as $key => $value)
                {
                        if (preg_match("/removeSuggestedSolution_(\d+)/", $key, $matches))
                        {
                                $removeFromGap = $matches[1];
                        }
                }
                if ($removeFromGap > -1)
                {
                        unset($this->object->suggested_solutions[$removeFromGap]);
                }
                $this->object->saveToDb();
                $this->editQuestion();
        }

Here is the call graph for this function:

ASS_ClozeTestGUI::setGapValues ( a_apply_text = true  ) 

Definition at line 473 of file class.assClozeTestGUI.php.

References $_POST, $key, sendInfo(), and ilUtil::stripSlashes().

Referenced by createGaps(), and writePostData().

        {
//echo "<br>SETGapValues:$a_apply_text:";
                foreach ($_POST as $key => $value)
                {
                        // Set gap values
                        if (preg_match("/textgap_(\d+)_(\d+)/", $key, $matches))
                        {
                                $answer_array = $this->object->get_gap($matches[1]);
                                if (strlen($value) > 0)
                                {
                                        // Only change gap values <> empty string
                                        if (array_key_exists($matches[2], $answer_array))
                                        {
                                                if ($a_apply_text)
                                                {
                                                        if (strcmp($value, $answer_array[$matches[2]]->get_answertext()) != 0)
                                                        {
                                                                $this->object->set_answertext(
                                                                        ilUtil::stripSlashes($matches[1]),
                                                                        ilUtil::stripSlashes($matches[2]),
                                                                        ilUtil::stripSlashes($value)
                                                                );
                                                        }
                                                        if (preg_match("/\d+/", $_POST["points_$matches[1]_$matches[2]"]))
                                                        {
                                                                $points = $_POST["points_$matches[1]_$matches[2]"];
                                                                if ($points < 0)
                                                                {
                                                                        $points = 0.0;
                                                                        sendInfo($this->lng->txt("negative_points_not_allowed"), true);
                                                                }
                                                        }
                                                        else
                                                        {
                                                                $points = 0.0;
                                                        }
                                                        $this->object->set_single_answer_points($matches[1], $matches[2], $points);
                                                        $this->object->set_single_answer_state($matches[1], $matches[2], 1);
                                                }
                                                else
                                                {
                                                        if (strcmp($value, $answer_array[$matches[2]]->get_answertext()) == 0)
                                                        {
                                                                $points = $_POST["points_$matches[1]_$matches[2]"];
                                                                if ($points < 0)
                                                                {
                                                                        $points = 0.0;
                                                                        sendInfo($this->lng->txt("negative_points_not_allowed"), true);
                                                                }
                                                                $this->object->set_single_answer_points($matches[1], $matches[2], $points);
                                                                $this->object->set_single_answer_state($matches[1], $matches[2], 1);
                                                        }
                                                }
                                        }
                                }
                                else
                                {
                                        // Display errormessage: You've tried to set an gap value to an empty string!
                                }
                        }

                        if (preg_match("/selectgap_(\d+)_(\d+)/", $key, $matches))
                        {
                                $answer_array = $this->object->get_gap($matches[1]);
                                if (strlen($value) > 0)
                                {
                                        // Only change gap values <> empty string
                                        if (array_key_exists($matches[2], $answer_array))
                                        {
                                                if (strcmp($value, $answer_array[$matches[2]]->get_answertext()) != 0)
                                                {
                                                        if ($a_apply_text)
                                                        {
                                                                $this->object->set_answertext(
                                                                        ilUtil::stripSlashes($matches[1]),
                                                                        ilUtil::stripSlashes($matches[2]),
                                                                        ilUtil::stripSlashes($value)
                                                                );
                                                        }
                                                }
                                                if (preg_match("/\d+/", $_POST["points_$matches[1]_$matches[2]"]))
                                                {
                                                        $points = $_POST["points_$matches[1]_$matches[2]"];
                                                        if ($points < 0)
                                                        {
                                                                $points = 0.0;
                                                                sendInfo($this->lng->txt("negative_points_not_allowed"), true);
                                                        }
                                                }
                                                else
                                                {
                                                        $points = 0.0;
                                                }
                                                $this->object->set_single_answer_points($matches[1], $matches[2], $points);
                                                $this->object->set_single_answer_state($matches[1], $matches[2], 1);
                                        }
                                }
                                else
                                {
                                        // Display errormessage: You've tried to set an gap value to an empty string!
                                }
                        }
                }
        }

Here is the call graph for this function:

Here is the caller graph for this function:

ASS_ClozeTestGUI::setShuffleState (  ) 

Definition at line 579 of file class.assClozeTestGUI.php.

References $_POST, and $key.

Referenced by createGaps(), and writePostData().

        {
                foreach ($_POST as $key => $value)
                {
                        // Set select gap shuffle state
                        if (preg_match("/^shuffle_(\d+)$/", $key, $matches))
                        {
                                $this->object->set_gap_shuffle($matches[1], $value);
                        }
                }
        }

Here is the caller graph for this function:

ASS_ClozeTestGUI::writePostData (  ) 

Evaluates a posted edit form and writes the form data in the question object.

Evaluates a posted edit form and writes the form data in the question object

Returns:
integer A positive value, if one of the required fields wasn't set, else 0 private

Reimplemented from ASS_QuestionGUI.

Definition at line 354 of file class.assClozeTestGUI.php.

References $_GET, $_POST, $key, $result, checkInput(), sendInfo(), setGapValues(), setShuffleState(), ilUtil::stripSlashes(), and ASS_QuestionGUI::writeOtherPostData().

Referenced by addSelectGap(), addSuggestedSolution(), addTextGap(), createGaps(), and delete().

        {
                $result = 0;
                $saved = false;

                // Delete all existing gaps and create new gaps from the form data
                $this->object->flush_gaps();

                if (!$this->checkInput())
                {
                        $result = 1;
                }

                if (($result) and ($_POST["cmd"]["add"]))
                {
                        // You cannot create gaps before you enter the required data
                        sendInfo($this->lng->txt("fill_out_all_required_fields_create_gaps"));
                        $_POST["cmd"]["add"] = "";
                }

                $this->object->setTitle(ilUtil::stripSlashes($_POST["title"]));
                $this->object->setAuthor(ilUtil::stripSlashes($_POST["author"]));
                $this->object->setComment(ilUtil::stripSlashes($_POST["comment"]));
                $this->object->setTextgapRating($_POST["textgap_rating"]);
                $cloze_text = ilUtil::stripSlashes($_POST["clozetext"], true, "<strong><em><code><cite><gap>");
                $cloze_text = preg_replace("/\n/", "<br />", $cloze_text);
                $this->object->set_cloze_text($cloze_text);
                // adding estimated working time
                $saved = $saved | $this->writeOtherPostData($result);
                $this->object->suggested_solutions = array();
                foreach ($_POST as $key => $value)
                {
                        if (preg_match("/^solution_hint_(\d+)/", $key, $matches))
                        {
                                if ($value)
                                {
                                        $this->object->setSuggestedSolution($value, $matches[1]);
                                }
                        }
                }
                
                if ($this->ctrl->getCmd() != "createGaps")
                {
                        $this->setGapValues();
                        $this->setShuffleState();

                        foreach ($_POST as $key => $value)
                        {
                                // Set the cloze type of the gap
                                if (preg_match("/clozetype_(\d+)/", $key, $matches))
                                {
                                        $this->object->set_cloze_type($matches[1], $value);
                                }
                        }
                }

                $this->object->update_all_gap_params();
                if ($saved)
                {
                        // If the question was saved automatically before an upload, we have to make
                        // sure, that the state after the upload is saved. Otherwise the user could be
                        // irritated, if he presses cancel, because he only has the question state before
                        // the upload process.
                        $this->object->saveToDb();
                        $_GET["q_id"] = $this->object->getId();
                }
                return $result;
        }

Here is the call graph for this function:

Here is the caller graph for this function:


The documentation for this class was generated from the following file: