Public Member Functions | Data Fields

ilLMStatisticsGUI Class Reference

Inheritance diagram for ilLMStatisticsGUI:
Collaboration diagram for ilLMStatisticsGUI:

Public Member Functions

 ilLMStatisticsGUI ($a_mode, $a_ref_id)
 show ()
 Anzeige der Stats-Auswahlm�glichkeiten.
 outputStatistics ()
 output statistics der Stats
 searchUserForm ()
 add users
 cancelMember ()
 members ()
 search ()
 searchCancelled ()
 __search ($a_search_string, $a_search_for)
 __showSearchUserTable ($a_result_set, $a_user_ids=NULL, $a_cmd="search")
 __showSearchRoleTable ($a_result_set, $a_role_ids=NULL)
 __setTableGUIBasicData (&$tbl, &$result_set, $a_from="")
 standard implementation for tables use 'from' variable use different initial setting of table
 __showSearchGroupTable ($a_result_set, $a_grp_ids=NULL)
 listUsersRole ()
 listUsersGroup ()
 addUser ()
executeCommand ()
 execute command

Data Fields

 $lm_statistics

Detailed Description

Definition at line 29 of file class.ilLMStatisticsGUI.php.


Member Function Documentation

ilLMStatisticsGUI::__search ( a_search_string,
a_search_for 
)

Definition at line 414 of file class.ilLMStatisticsGUI.php.

References $_SESSION, ilUtil::sendInfo(), and ilUtil::stripSlashes().

Referenced by search().

                                                           {
                include_once ("classes/class.ilSearch.php");

                $this->lng->loadLanguageModule("content");
                $search = & new ilSearch($_SESSION["AccountId"]);
                $search->setPerformUpdate(false);
                $search->setSearchString(ilUtil :: stripSlashes($a_search_string));
                $search->setCombination("and");
                $search->setSearchFor(array (0 => $a_search_for));
                $search->setSearchType('new');

                if ($search->validate($message)) {
                        $search->performSearch();
                } else {
                        ilUtil::sendInfo($message, true);
                        $this->ctrl->redirect($this, "searchUserForm");
                }

                return $search->getResultByType($a_search_for);
        }

Here is the call graph for this function:

Here is the caller graph for this function:

ilLMStatisticsGUI::__setTableGUIBasicData ( &$  tbl,
&$  result_set,
a_from = "" 
)

standard implementation for tables use 'from' variable use different initial setting of table

Definition at line 541 of file class.ilLMStatisticsGUI.php.

References $_GET, and $tbl.

Referenced by __showSearchGroupTable(), __showSearchRoleTable(), and __showSearchUserTable().

        {
                switch ($a_from)
                {
                        case "clipboardObject":
                                $offset = $_GET["offset"];
                                $order = $_GET["sort_by"];
                                $direction = $_GET["sort_order"];
                                $tbl->disable("footer");
                                break;

                        default:
                                $offset = $_GET["offset"];
                                $order = $_GET["sort_by"];
                                $direction = $_GET["sort_order"];
                                break;
                }

                $tbl->setOrderColumn($order);
                $tbl->setOrderDirection($direction);
                $tbl->setOffset($offset);
                $tbl->setLimit($_GET["limit"]);
                $tbl->setFooter("tblfooter",$this->lng->txt("previous"),$this->lng->txt("next"));
                $tbl->setData($result_set);
        }

Here is the caller graph for this function:

ilLMStatisticsGUI::__showSearchGroupTable ( a_result_set,
a_grp_ids = NULL 
)

Definition at line 567 of file class.ilLMStatisticsGUI.php.

References $_GET, $tbl, ilLearningProgressBaseGUI::$tpl, ilLearningProgressBaseGUI::__initTableGUI(), __setTableGUIBasicData(), ilUtil::array_php2js(), and ilUtil::getImagePath().

Referenced by search().

                                                                          {
                $tbl = & $this->__initTableGUI();
                $tpl = & $tbl->getTemplateObject();

                $tpl->setCurrentBlock("tbl_form_header");
                $tpl->setVariable("FORMACTION", $this->ctrl->getFormAction($this));
                $tpl->parseCurrentBlock();

                $tpl->setCurrentBlock("tbl_action_btn");
                $tpl->setVariable("BTN_NAME", "searchUserForm");
                $tpl->setVariable("BTN_VALUE", $this->lng->txt("back"));
                $tpl->parseCurrentBlock();

                $tpl->setCurrentBlock("tbl_action_btn");
                $tpl->setVariable("BTN_NAME", "listUsersGroup");
                $tpl->setVariable("BTN_VALUE", $this->lng->txt("grp_list_users"));
                $tpl->parseCurrentBlock();

                if (!empty ($a_grp_ids)) {
                        // set checkbox toggles
                        $tpl->setCurrentBlock("tbl_action_toggle_checkboxes");
                        $tpl->setVariable("JS_VARNAME", "group");
                        $tpl->setVariable("JS_ONCLICK", ilUtil :: array_php2js($a_grp_ids));
                        $tpl->setVariable("TXT_CHECKALL", $this->lng->txt("check_all"));
                        $tpl->setVariable("TXT_UNCHECKALL", $this->lng->txt("uncheck_all"));
                        $tpl->parseCurrentBlock();
                }

                $tpl->setCurrentBlock("tbl_action_row");
                $tpl->setVariable("COLUMN_COUNTS", 5);
                $tpl->setVariable("IMG_ARROW", ilUtil :: getImagePath("arrow_downright.gif"));
                $tpl->parseCurrentBlock();

                $tbl->setTitle($this->lng->txt("grp_header_edit_members"), "icon_usr_b.gif", $this->lng->txt("grp_header_edit_members"));
                $tbl->setHeaderNames(array ("", $this->lng->txt("obj_grp"), $this->lng->txt("grp_count_members")));
                $tbl->setHeaderVars(array ("", "title", "nr_members"), array ("ref_id" => $this->ref_id, "cmd" => "search", "cmdClass" => "ilobjgroupgui", "cmdNode" => $_GET["cmdNode"]));

                $tbl->setColumnWidth(array ("", "80%", "19%"));

                $this->__setTableGUIBasicData($tbl, $a_result_set, "group");
                $tbl->render();

                $this->tpl->setVariable("SEARCH_RESULT_TABLE", $tbl->tpl->get());

                return true;
        }

Here is the call graph for this function:

Here is the caller graph for this function:

ilLMStatisticsGUI::__showSearchRoleTable ( a_result_set,
a_role_ids = NULL 
)

Definition at line 489 of file class.ilLMStatisticsGUI.php.

References $_GET, $tbl, ilLearningProgressBaseGUI::$tpl, ilLearningProgressBaseGUI::__initTableGUI(), __setTableGUIBasicData(), ilUtil::array_php2js(), and ilUtil::getImagePath().

Referenced by search().

                                                                          {
                $tbl = & $this->__initTableGUI();
                $tpl = & $tbl->getTemplateObject();

                $tpl->setCurrentBlock("tbl_form_header");
                $tpl->setVariable("FORMACTION", $this->ctrl->getFormAction($this));
                $tpl->parseCurrentBlock();

                $tpl->setCurrentBlock("tbl_action_btn");
                $tpl->setVariable("BTN_NAME", "searchUserForm");
                $tpl->setVariable("BTN_VALUE", $this->lng->txt("back"));
                $tpl->parseCurrentBlock();

                $tpl->setCurrentBlock("tbl_action_btn");
                $tpl->setVariable("BTN_NAME", "listUsersRole");
                $tpl->setVariable("BTN_VALUE", $this->lng->txt("grp_list_users"));
                $tpl->parseCurrentBlock();

                if (!empty ($a_role_ids)) {
                        // set checkbox toggles
                        $tpl->setCurrentBlock("tbl_action_toggle_checkboxes");
                        $tpl->setVariable("JS_VARNAME", "role");
                        $tpl->setVariable("JS_ONCLICK", ilUtil :: array_php2js($a_role_ids));
                        $tpl->setVariable("TXT_CHECKALL", $this->lng->txt("check_all"));
                        $tpl->setVariable("TXT_UNCHECKALL", $this->lng->txt("uncheck_all"));
                        $tpl->parseCurrentBlock();
                }

                $tpl->setCurrentBlock("tbl_action_row");
                $tpl->setVariable("COLUMN_COUNTS", 5);
                $tpl->setVariable("IMG_ARROW", ilUtil :: getImagePath("arrow_downright.gif"));
                $tpl->parseCurrentBlock();

                $tbl->setTitle($this->lng->txt("grp_header_edit_members"), "icon_usr_b.gif", $this->lng->txt("grp_header_edit_members"));
                $tbl->setHeaderNames(array ("", $this->lng->txt("obj_role"), $this->lng->txt("grp_count_members")));
                $tbl->setHeaderVars(array ("", "title", "nr_members"), array ("ref_id" => $this->ref_id, "cmd" => "search", "cmdClass" => "ilobjgroupgui", "cmdNode" => $_GET["cmdNode"]));

                $tbl->setColumnWidth(array ("", "80%", "19%"));

                $this->__setTableGUIBasicData($tbl, $a_result_set, "role");
                $tbl->render();

                $this->tpl->setVariable("SEARCH_RESULT_TABLE", $tbl->tpl->get());

                return true;
        }

Here is the call graph for this function:

Here is the caller graph for this function:

ilLMStatisticsGUI::__showSearchUserTable ( a_result_set,
a_user_ids = NULL,
a_cmd = "search" 
)

Definition at line 435 of file class.ilLMStatisticsGUI.php.

References $_GET, $tbl, ilLearningProgressBaseGUI::$tpl, ilLearningProgressBaseGUI::__initTableGUI(), __setTableGUIBasicData(), ilUtil::array_php2js(), and ilUtil::getImagePath().

Referenced by listUsersGroup(), listUsersRole(), and search().

                                                                                             {
                $return_to = "searchUserForm";

                if ($a_cmd == "listUsersRole" or $a_cmd == "listUsersGroup") {
                        $return_to = "search";
                }

                $tbl = & $this->__initTableGUI();
                $tpl = & $tbl->getTemplateObject();

                // SET FORMACTION
                $tpl->setCurrentBlock("tbl_form_header");
                $tpl->setVariable("FORMACTION", $this->ctrl->getFormAction($this));
                $tpl->parseCurrentBlock();

                $tpl->setCurrentBlock("tbl_action_btn");
                $tpl->setVariable("BTN_NAME", $return_to);
                $tpl->setVariable("BTN_VALUE", $this->lng->txt("back"));
                $tpl->parseCurrentBlock();

                $tpl->setCurrentBlock("tbl_action_btn");
                $tpl->setVariable("BTN_NAME", "addUser");
                $tpl->setVariable("BTN_VALUE", $this->lng->txt("add"));
                $tpl->parseCurrentBlock();

                if (!empty ($a_user_ids)) {
                        // set checkbox toggles
                        $tpl->setCurrentBlock("tbl_action_toggle_checkboxes");
                        $tpl->setVariable("JS_VARNAME", "user");
                        $tpl->setVariable("JS_ONCLICK", ilUtil :: array_php2js($a_user_ids));
                        $tpl->setVariable("TXT_CHECKALL", $this->lng->txt("check_all"));
                        $tpl->setVariable("TXT_UNCHECKALL", $this->lng->txt("uncheck_all"));
                        $tpl->parseCurrentBlock();
                }

                $tpl->setCurrentBlock("tbl_action_row");
                $tpl->setVariable("COLUMN_COUNTS", 5);
                $tpl->setVariable("IMG_ARROW", ilUtil :: getImagePath("arrow_downright.gif"));
                $tpl->parseCurrentBlock();

                $tbl->setTitle($this->lng->txt("grp_header_edit_members"), "icon_usr_b.gif", $this->lng->txt("grp_header_edit_members"));
                $tbl->setHeaderNames(array ("", $this->lng->txt("username"), $this->lng->txt("firstname"), $this->lng->txt("lastname"), $this->lng->txt("last_visit")));
                $tbl->setHeaderVars(array ("", "login", "firstname", "lastname", "last_visit"), array ("ref_id" => $this->ref_id, "cmd" => $a_cmd, "cmdClass" => "ilobjgroupgui", "cmdNode" => $_GET["cmdNode"]));

                $tbl->setColumnWidth(array ("", "33%", "33%", "33%"));

                $this->__setTableGUIBasicData($tbl, $a_result_set);
                $tbl->render();

                $this->tpl->setVariable("SEARCH_RESULT_TABLE", $tbl->tpl->get());

                return true;
        }

Here is the call graph for this function:

Here is the caller graph for this function:

ilLMStatisticsGUI::addUser (  ) 

Definition at line 730 of file class.ilLMStatisticsGUI.php.

References $_SESSION, and show().

                           {
                //echo "addUserObject() ausgefuehrt;";
                $user_ids = $_POST["user"];

                if (empty ($user_ids[0])) {
                        //echo "...nix weitergeleitet...";
                        // TODO: jumps back to grp content. go back to last search result
                        $this->ilErr->raiseError($this->lng->txt("no_checkbox"), $this->ilErr->MESSAGE);
                } else {
                        //echo "...Daten weitergeleitet...";
                }
                $_SESSION["il_track_stat2"] = "choice";
                $_SESSION["userSelected_stat"] = $_POST["user"];
                $this->show();

        }

Here is the call graph for this function:

ilLMStatisticsGUI::cancelMember (  ) 

Definition at line 279 of file class.ilLMStatisticsGUI.php.

References ilUtil::redirect(), and ilUtil::sendInfo().

                                {
                $return_location = "members";

                ilUtil::sendInfo($this->lng->txt("action_aborted"), true);
                ilUtil :: redirect($this->ctrl->getLinkTarget($this, $return_location));
        }

Here is the call graph for this function:

& ilLMStatisticsGUI::executeCommand (  ) 

execute command

Definition at line 750 of file class.ilLMStatisticsGUI.php.

References $cmd, and ilLearningProgressBaseGUI::__getDefaultCommand().

                                    {
                if (isset($_POST["cmd"]["searchUserForm"]))
                {
                        $cmd = "searchUserForm";
                } elseif (isset($_POST["cmd"]["outputStatistics"]))
                {
                        $cmd = "outputStatistics";
                } else switch ($this->ctrl->getNextClass()) {
                        default :
                                $cmd = $this->__getDefaultCommand();
                }
                $this-> $cmd ();
                return true;
        }

Here is the call graph for this function:

ilLMStatisticsGUI::ilLMStatisticsGUI ( a_mode,
a_ref_id 
)

Definition at line 33 of file class.ilLMStatisticsGUI.php.

References ilLearningProgressBaseGUI::ilLearningProgressBaseGUI().

                                                       {
                parent :: ilLearningProgressBaseGUI($a_mode, $a_ref_id);

                $this->lm_statistics = new ilLMStatistics($this->obj_id);
        }

Here is the call graph for this function:

ilLMStatisticsGUI::listUsersGroup (  ) 

Definition at line 669 of file class.ilLMStatisticsGUI.php.

References $_SESSION, $user, ilLearningProgressBaseGUI::__showButton(), __showSearchUserTable(), formatDate(), ilUtil::formCheckbox(), ilObjectFactory::getInstanceByObjId(), ilObjectFactory::getInstanceByRefId(), and ilUtil::sendInfo().

                                  {
                global $rbacsystem, $rbacreview, $tree;

                $_SESSION["grp_group"] = $_POST["group"] = $_POST["group"] ? $_POST["group"] : $_SESSION["grp_group"];

                // MINIMUM ACCESS LEVEL = 'administrate'
                if (!$rbacsystem->checkAccess("write", $this->ref_id)) {
                        $this->ilias->raiseError($this->lng->txt("msg_no_perm_write"), $this->ilias->error_obj->MESSAGE);
                }

                if (!is_array($_POST["group"])) {
                        ilUtil::sendInfo($this->lng->txt("grp_no_groups_selected"));
                        $this->searchObject();

                        return false;
                }

                $this->tpl->addBlockFile("ADM_CONTENT", "adm_content", "tpl.grp_usr_selection.html");
                $this->__showButton("searchUserForm", $this->lng->txt("grp_new_search"));

                // GET ALL MEMBERS
                $members = array ();
                foreach ($_POST["group"] as $group_id) {
                        if (!$tree->isInTree($group_id)) {
                                continue;
                        }
                        if (!$tmp_obj = ilObjectFactory :: getInstanceByRefId($group_id)) {
                                continue;
                        }

                        $members = array_merge($tmp_obj->getGroupMemberIds(), $members);

                        unset ($tmp_obj);
                }

                $members = array_unique($members);

                // FORMAT USER DATA
                $counter = 0;
                $f_result = array ();
                foreach ($members as $user) {
                        if (!$tmp_obj = ilObjectFactory :: getInstanceByObjId($user, false)) {
                                continue;
                        }

                        $user_ids[$counter] = $user;

                        $f_result[$counter][] = ilUtil :: formCheckbox(0, "user[]", $user);
                        $f_result[$counter][] = $tmp_obj->getLogin();
                        $f_result[$counter][] = $tmp_obj->getLastname();
                        $f_result[$counter][] = $tmp_obj->getFirstname();
                        $f_result[$counter][] = ilFormat :: formatDate($tmp_obj->getLastLogin());

                        unset ($tmp_obj);
                        ++ $counter;
                }
                $this->__showSearchUserTable($f_result, $user_ids, "listUsersGroup");

                return true;
        }

Here is the call graph for this function:

ilLMStatisticsGUI::listUsersRole (  ) 

Definition at line 613 of file class.ilLMStatisticsGUI.php.

References $_SESSION, $user, ilLearningProgressBaseGUI::__showButton(), __showSearchUserTable(), formatDate(), ilUtil::formCheckbox(), ilObjectFactory::getInstanceByObjId(), and ilUtil::sendInfo().

                                 {
                global $rbacsystem, $rbacreview;

                $_SESSION["grp_role"] = $_POST["role"] = $_POST["role"] ? $_POST["role"] : $_SESSION["grp_role"];

                // MINIMUM ACCESS LEVEL = 'administrate'
                if (!$rbacsystem->checkAccess("write", $this->ref_id)) {
                        $this->ilias->raiseError($this->lng->txt("msg_no_perm_write"), $this->ilias->error_obj->MESSAGE);
                }

                if (!is_array($_POST["role"])) {
                        ilUtil::sendInfo($this->lng->txt("grp_no_roles_selected"));
                        $this->searchObject();

                        return false;
                }

                $this->tpl->addBlockFile("ADM_CONTENT", "adm_content", "tpl.grp_usr_selection.html");
                $this->__showButton("searchUserForm", $this->lng->txt("grp_new_search"));

                // GET ALL MEMBERS
                $members = array ();
                foreach ($_POST["role"] as $role_id) {
                        $members = array_merge($rbacreview->assignedUsers($role_id), $members);
                }

                $members = array_unique($members);

                // FORMAT USER DATA
                $counter = 0;
                $f_result = array ();
                foreach ($members as $user) {
                        if (!$tmp_obj = ilObjectFactory :: getInstanceByObjId($user, false)) {
                                continue;
                        }

                        if (!$tmp_obj->active) {
                                continue;
                        }

                        $user_ids[$counter] = $user;

                        $f_result[$counter][] = ilUtil :: formCheckbox(0, "user[]", $user);
                        $f_result[$counter][] = $tmp_obj->getLogin();
                        $f_result[$counter][] = $tmp_obj->getLastname();
                        $f_result[$counter][] = $tmp_obj->getFirstname();
                        $f_result[$counter][] = ilFormat :: formatDate($tmp_obj->getLastLogin());

                        unset ($tmp_obj);
                        ++ $counter;
                }
                $this->__showSearchUserTable($f_result, $user_ids, "listUsersRole");

                return true;
        }

Here is the call graph for this function:

ilLMStatisticsGUI::members (  ) 

Definition at line 286 of file class.ilLMStatisticsGUI.php.

References show().

                           {
                $this->show();
        }

Here is the call graph for this function:

ilLMStatisticsGUI::outputStatistics (  ) 

output statistics der Stats

Definition at line 233 of file class.ilLMStatisticsGUI.php.

                                    {
                require_once "./Services/Tracking/classes/class.ilLMStatistics.php";

                if ($_POST["stat"] == 'u') { //Beobachtungsmodell starten
                        $this->lm_statistics->outputApplet();
                } else { //Session-,Seiten-,Kapitelstats starten
                        $this->lm_statistics->outputHTML();
                }
        }

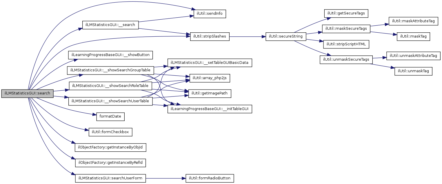
ilLMStatisticsGUI::search (  ) 

Definition at line 290 of file class.ilLMStatisticsGUI.php.

References $_SESSION, $user, __search(), ilLearningProgressBaseGUI::__showButton(), __showSearchGroupTable(), __showSearchRoleTable(), __showSearchUserTable(), formatDate(), ilUtil::formCheckbox(), ilObjectFactory::getInstanceByObjId(), ilObjectFactory::getInstanceByRefId(), searchUserForm(), ilUtil::sendInfo(), and ilUtil::stripSlashes().

                          {
                global $rbacsystem, $tree;

                $_SESSION["grp_search_str"] = $_POST["search_str"] = $_POST["search_str"] ? $_POST["search_str"] : $_SESSION["grp_search_str"];
                $_SESSION["grp_search_for"] = $_POST["search_for"] = $_POST["search_for"] ? $_POST["search_for"] : $_SESSION["grp_search_for"];

                // MINIMUM ACCESS LEVEL = 'administrate'
                if (!$rbacsystem->checkAccess("write", $this->ref_id)) {
                        $this->ilias->raiseError($this->lng->txt("msg_no_perm_write"), $this->ilias->error_obj->MESSAGE);
                }

                if (!isset ($_POST["search_for"]) or !isset ($_POST["search_str"])) {
                        ilUtil::sendInfo($this->lng->txt("grp_search_enter_search_string"));
                        $this->searchUserForm();

                        return false;
                }

                if (!count($result = $this->__search(ilUtil :: stripSlashes($_POST["search_str"]), $_POST["search_for"]))) {
                        ilUtil::sendInfo($this->lng->txt("grp_no_results_found"));
                        $this->searchUserForm();

                        return false;
                }

                $this->tpl->addBlockFile("ADM_CONTENT", "adm_content", "tpl.grp_usr_selection.html");
                $this->__showButton("searchUserForm", $this->lng->txt("grp_new_search"));

                $counter = 0;
                $f_result = array ();

                switch ($_POST["search_for"]) {
                        case "usr" :
                                foreach ($result as $user) {
                                        if (!$tmp_obj = ilObjectFactory :: getInstanceByObjId($user["id"], false)) {
                                                continue;
                                        }

                                        $user_ids[$counter] = $user["id"];

                                        $f_result[$counter][] = ilUtil :: formCheckbox(0, "user[]", $user["id"]);
                                        $f_result[$counter][] = $tmp_obj->getLogin();
                                        $f_result[$counter][] = $tmp_obj->getFirstname();
                                        $f_result[$counter][] = $tmp_obj->getLastname();
                                        $f_result[$counter][] = ilFormat :: formatDate($tmp_obj->getLastLogin());

                                        unset ($tmp_obj);
                                        ++ $counter;
                                }
                                $this->__showSearchUserTable($f_result, $user_ids);

                                return true;

                        case "role" :
                                foreach ($result as $role) {
                                        // exclude anonymous role
                                        if ($role["id"] == ANONYMOUS_ROLE_ID) {
                                                continue;
                                        }

                                        if (!$tmp_obj = ilObjectFactory :: getInstanceByObjId($role["id"], false)) {
                                                continue;
                                        }

                                        // exclude roles with no users assigned to
                                        if ($tmp_obj->getCountMembers() == 0) {
                                                continue;
                                        }

                                        $role_ids[$counter] = $role["id"];

                                        $f_result[$counter][] = ilUtil :: formCheckbox(0, "role[]", $role["id"]);
                                        $f_result[$counter][] = array ($tmp_obj->getTitle(), $tmp_obj->getDescription());
                                        $f_result[$counter][] = $tmp_obj->getCountMembers();

                                        unset ($tmp_obj);
                                        ++ $counter;
                                }

                                $this->__showSearchRoleTable($f_result, $role_ids);

                                return true;

                        case "grp" :
                                foreach ($result as $group) {
                                        if (!$tree->isInTree($group["id"])) {
                                                continue;
                                        }

                                        if (!$tmp_obj = ilObjectFactory :: getInstanceByRefId($group["id"], false)) {
                                                continue;
                                        }

                                        // exclude myself :-)
                                        if ($tmp_obj->getId() == $this->object->getId()) {
                                                continue;
                                        }

                                        $grp_ids[$counter] = $group["id"];

                                        $f_result[$counter][] = ilUtil :: formCheckbox(0, "group[]", $group["id"]);
                                        $f_result[$counter][] = array ($tmp_obj->getTitle(), $tmp_obj->getDescription());
                                        $f_result[$counter][] = $tmp_obj->getCountMembers();

                                        unset ($tmp_obj);
                                        ++ $counter;
                                }

                                if (!count($f_result)) {
                                        ilUtil::sendInfo($this->lng->txt("grp_no_results_found"));
                                        $this->searchUserFormObject();

                                        return false;
                                }

                                $this->__showSearchGroupTable($f_result, $grp_ids);

                                return true;
                }
        }

Here is the call graph for this function:

ilLMStatisticsGUI::searchCancelled (  ) 

Definition at line 410 of file class.ilLMStatisticsGUI.php.

References ilUtil::redirect(), and ilUtil::sendInfo().

                                   {
                ilUtil::sendInfo($this->lng->txt("action_aborted"), true);
                ilUtil :: redirect($this->ctrl->getLinkTarget($this, "members"));
        }

Here is the call graph for this function:

ilLMStatisticsGUI::searchUserForm (  ) 

add users

Definition at line 246 of file class.ilLMStatisticsGUI.php.

References $_SESSION, and ilUtil::formRadioButton().

Referenced by search().

                                  {
                global $rbacsystem;

                $this->lng->loadLanguageModule('search');

                // MINIMUM ACCESS LEVEL = 'administrate'
                if (!$rbacsystem->checkAccess("write", $this->ref_id)) {
                        $this->ilias->raiseError($this->lng->txt("msg_no_perm_write"), $this->ilias->error_obj->MESSAGE);
                }

                $this->tpl->addBlockFile("ADM_CONTENT", "adm_content", "tpl.grp_members_search.html");

                $this->tpl->setVariable("F_ACTION", $this->ctrl->getFormAction($this));
                $this->tpl->setVariable("SEARCH_ASSIGN_USR", $this->lng->txt("grp_search_members"));
                $this->tpl->setVariable("SEARCH_SEARCH_TERM", $this->lng->txt("search_search_term"));
                $this->tpl->setVariable("SEARCH_VALUE", $_SESSION["grp_search_str"] ? $_SESSION["grp_search_str"] : "");
                $this->tpl->setVariable("SEARCH_FOR", $this->lng->txt("exc_search_for"));
                $this->tpl->setVariable("SEARCH_ROW_TXT_USER", $this->lng->txt("exc_users"));
                $this->tpl->setVariable("SEARCH_ROW_TXT_ROLE", $this->lng->txt("exc_roles"));
                $this->tpl->setVariable("SEARCH_ROW_TXT_GROUP", $this->lng->txt("exc_groups"));
                $this->tpl->setVariable("BTN2_VALUE", $this->lng->txt("cancel"));
                $this->tpl->setVariable("BTN1_VALUE", $this->lng->txt("search"));

                $usr = ($_POST["search_for"] == "usr" || $_POST["search_for"] == "") ? 1 : 0;
                $grp = ($_POST["search_for"] == "grp") ? 1 : 0;
                $role = ($_POST["search_for"] == "role") ? 1 : 0;

                $this->tpl->setVariable("SEARCH_ROW_CHECK_USER", ilUtil :: formRadioButton($usr, "search_for", "usr"));
                $this->tpl->setVariable("SEARCH_ROW_CHECK_ROLE", ilUtil :: formRadioButton($role, "search_for", "role"));
                $this->tpl->setVariable("SEARCH_ROW_CHECK_GROUP", ilUtil :: formRadioButton($grp, "search_for", "grp"));

        }

Here is the call graph for this function:

Here is the caller graph for this function:

ilLMStatisticsGUI::show (  ) 

Anzeige der Stats-Auswahlm�glichkeiten.

Definition at line 43 of file class.ilLMStatisticsGUI.php.

References $_SESSION, $ilias, ilLearningProgressBaseGUI::$lng, ilLearningProgressBaseGUI::$tpl, and ilObjUserTracking::_enabledUserRelatedData().

Referenced by addUser(), and members().

                        {
                global $tpl, $lng, $ilias;

                $q = "SELECT obj_id, type,title FROM object_data WHERE type ='lm' and obj_id=".$this->obj_id;
                $result = $ilias->db->query($q);
                while ($row = $result->fetchRow()) {
                        $Lehrmodulanz ++;
                        $LehrmodulID[$Lehrmodulanz] = $row[0];
                        $rLehrmodulID[$row[0]] = $Lehrmodulanz;
                        $LehrmodulName[$Lehrmodulanz] = $row[2];
                }

                $_SESSION["il_track_rlm_id"] = $rLehrmodulID;
                $_SESSION["il_track_lm_name"] = $LehrmodulName;

                $q = "SELECT obj_id,title,type,lm_id FROM lm_data WHERE type='pg'";
                $result = $ilias->db->query($q);
                while ($row = $result->fetchRow()) {
                        $LMSeitenanz[$rLehrmodulID[$row[3]]]++;
                }

                $year = array (2004, 2005, 2006, 2007, 2008,2009,2010);
                $month = array (1, 2, 3, 4, 5, 6, 7, 8, 9, 10, 11, 12);
                $day = array (1, 2, 3, 4, 5, 6, 7, 8, 9, 10, 11, 12, 13, 14, 15, 16, 17, 18, 19, 20, 21, 22, 23, 24, 25, 26, 27, 28, 29, 30, 31);

                $tpl->addBlockFile("ADM_CONTENT", "adm_content", "Services/Tracking/templates/default/tpl.lm_statistics_settings.html");

//              $tpl->setVariable("SEARCH_ACTION", ".php?ref_id=".$_GET["ref_id"]."&cmd=gateway");
                $tpl->setVariable("SEARCH_ACTION", $this->ctrl->getLinkTargetByClass('illmstatisticsgui',''));
                $tpl->setVariable("TXT_TRACKING_DATA", $lng->txt("tracking_data"));
                $tpl->setVariable("TXT_TIME_SEGMENT", $lng->txt("time_segment"));
                $tpl->setVariable("TXT_STATISTIC", $lng->txt("statistic"));
                $tpl->setVariable("TXT_STATISTIC_H", $lng->txt("stats_pages_statisics"));
                $tpl->setVariable("TXT_STATISTIC_D", $lng->txt("stats_chapter_statisics"));
                $tpl->setVariable("TXT_STATISTIC_O", $lng->txt("stats_sessions_statisics"));
                $tpl->setVariable("TXT_STATISTIC_U", $lng->txt("stats_navigation"));
                $tpl->setVariable("TXT_USER_LANGUAGE", $lng->txt("user_language"));
                $tpl->setVariable("TXT_LM", $lng->txt("lm"));
                $tpl->setVariable("TXT_SHOW_TR_DATA", $lng->txt("query_data"));
                $tpl->setVariable("TXT_SHOW_TR_DATA2", $lng->txt("stats_new_selection"));
                $tpl->setVariable("TXT_TRACKED_OBJECTS", $lng->txt("tracked_objects"));
                $tpl->setVariable("TXT_TRACKED_USER", $lng->txt("stats_tracked_user"));


                $tpl->setVariable("TXT_ALLE", $lng->txt("stats_all"));
                $tpl->setVariable("TXT_AUSWAHL", $lng->txt("stats_choice"));

                if ($_SESSION["il_track_yearf"] == "") {
                        $_SESSION["il_track_yearf"] = Date("Y");
                        $_SESSION["il_track_yeart"] = Date("Y");
                        $_SESSION["il_track_monthf"] = "1";
                        $_SESSION["il_track_montht"] = Date("n");
                        $_SESSION["il_track_dayf"] = "1";
                        $_SESSION["il_track_dayt"] = Date("j");
                }
                if ($_SESSION["il_track_stat"] == "") {
                        $_SESSION["il_track_stat"] = 'h';
                }
                $languages = $lng->getInstalledLanguages();

                $tpl->setCurrentBlock("lm_selection");
                $_SESSION["il_track_lm"] = $this->obj_id;
                $tpl->setVariable("LM_ID", $LehrmodulID[1]);
                $tpl->setVariable("LM_DESC", substr($LehrmodulName[1], 0, 40)." (S:".$LMSeitenanz[1].")");
                $tpl->parseCurrentBlock();

                if ($_SESSION["il_track_stat2"] == "choice") {
                        $tpl->setVariable("CHC_CHK", " checked=\"1\" ");

                } else {
                        $tpl->setVariable("ALL_CHK", " checked=\"1\" ");
                }

                $user_IDs = $_SESSION["userSelected_stat"];


            $tpl->setCurrentBlock("user_selection");

            if (count($user_IDs) > 0) {
                        foreach ($_SESSION["userSelected_stat"] as $result_id) {
                                $tpl->setVariable("USER1", $result_id);
                                $tpl->setVariable("USER2", $result_id);
                         }
                } else {
                        $tpl->setCurrentBlock("user_selection");
                        $tpl->setVariable("USER1", "Alle");
                        $tpl->setVariable("USER2", "Alle");
                }

        include_once("Services/Tracking/classes/class.ilObjUserTracking.php");

                if (!ilObjUserTracking::_enabledUserRelatedData()) {
                    $tpl->setVariable ("DISABLED", "disabled");
                    $tpl->setVariable("ALL_CHK", " checked=\"1\" ");
                    $tpl->setVariable("CHC_CHK", "");
        } else {
            $tpl->setVariable("INFO1", $lng->txt(stats_current).": ".count($_SESSION["userSelected_stat"])." ".$lng->txt("stats_user_selected"));
        }

                $tpl->parseCurrentBlock();

                //Datum von:
                foreach ($year as $key) {
                        $tpl->setCurrentBlock("fromyear_selection");
                        $tpl->setVariable("YEARFR", $key);
                        $tpl->setVariable("YEARF", $key);
                        if ($_SESSION["il_track_yearf"] == $key) {
                                $tpl->setVariable("YEARF_SEL", " selected=\"1\" ");
                        }
                        $tpl->parseCurrentBlock();
                }
                foreach ($month as $key) {
                        $tpl->setCurrentBlock("frommonth_selection");
                        $tpl->setVariable("MONTHFR", $key);
                        $tpl->setVariable("MONTHF", $key);
                        if ($_SESSION["il_track_monthf"] == $key) {
                                $tpl->setVariable("MONTHF_SEL", " selected=\"1\" ");
                        }
                        $tpl->parseCurrentBlock();
                }
                foreach ($day as $key) {
                        $tpl->setCurrentBlock("fromday_selection");
                        $tpl->setVariable("DAYFR", $key);
                        $tpl->setVariable("DAYF", $key);
                        if ($_SESSION["il_track_dayf"] == $key) {
                                $tpl->setVariable("DAYF_SEL", " selected=\"1\" ");
                        }
                        $tpl->parseCurrentBlock();
                }
                //Datum nach:
                foreach ($day as $key) {
                        $tpl->setCurrentBlock("today_selection");
                        $tpl->setVariable("DAYTO", $key);
                        $tpl->setVariable("DAYT", $key);
                        if ($_SESSION["il_track_dayt"] == $key) {
                                $tpl->setVariable("DAYT_SEL", " selected=\"1\" ");
                        }
                        $tpl->parseCurrentBlock();
                }
                foreach ($month as $key) {
                        $tpl->setCurrentBlock("tomonth_selection");
                        $tpl->setVariable("MONTHTO", $key);
                        $tpl->setVariable("MONTHT", $key);
                        if ($_SESSION["il_track_montht"] == $key) {
                                $tpl->setVariable("MONTHT_SEL", " selected=\"1\" ");
                        }
                        $tpl->parseCurrentBlock();
                }
                foreach ($year as $key) {
                        $tpl->setCurrentBlock("toyear_selection");
                        $tpl->setVariable("YEARTO", $key);
                        $tpl->setVariable("YEART", $key);
                        if ($_SESSION["il_track_yeart"] == $key) {
                                $tpl->setVariable("YEART_SEL", " selected=\"1\" ");
                        }
                        $tpl->parseCurrentBlock();
                }
                // language selection
                $tpl->setCurrentBlock("language_selection");
                $tpl->setVariable("LANG", $lng->txt("any_language"));
                $tpl->setVariable("LANGSHORT", "0");
                $tpl->parseCurrentBlock();
                foreach ($languages as $lang_key) {
                        $tpl->setCurrentBlock("language_selection");
                        $tpl->setVariable("LANG", $lng->txt("lang_".$lang_key));
                        $tpl->setVariable("LANGSHORT", $lang_key);
                        if ($_SESSION["il_track_language"] == $lang_key) {
                                $tpl->setVariable("LANG_SEL", " selected=\"1\" ");
                        }
                        $tpl->parseCurrentBlock();
                }
                // statistic type
                if ($_SESSION["il_track_stat"] == "d") {
                        $tpl->setVariable("D_CHK", " checked=\"1\" ");
                }
                elseif ($_SESSION["il_track_stat"] == "h") {
                        $tpl->setVariable("H_CHK", " checked=\"1\" ");
                }
                elseif ($_SESSION["il_track_stat"] == "o") {
                        $tpl->setVariable("O_CHK", " checked=\"1\" ");
                }
                elseif ($_SESSION["il_track_stat"] == "u") {
                        $tpl->setVariable("U_CHK", " checked=\"1\" ");
                }
        }

Here is the call graph for this function:

Here is the caller graph for this function:


Field Documentation

ilLMStatisticsGUI::$lm_statistics

Definition at line 31 of file class.ilLMStatisticsGUI.php.


The documentation for this class was generated from the following file: