Public Member Functions | Data Fields

ilObjStyleSheet Class Reference

Class ilObjStyleSheet. More...

Inheritance diagram for ilObjStyleSheet:
Collaboration diagram for ilObjStyleSheet:

Public Member Functions

 ilObjStyleSheet ($a_id=0, $a_call_by_reference=false)
 Constructor public.
 setRefId ()
 getRefId ()
 get reference id public
 putInTree ()
 createReference ()
 creates reference for object
 setUpToDate ($a_up_to_date=true)
 getUpToDate ()
 setScope ($a_scope)
 getScope ()
 _writeUpToDate ($a_id, $a_up_to_date)
 _lookupUpToDate ($a_id)
 _writeStandard ($a_id, $a_std)
 write standard flag
 _writeScope ($a_id, $a_scope)
 write standard flag
 _lookupStandard ($a_id)
 lookup standard flag
 _writeActive ($a_id, $a_active)
 write active flag
 _lookupActive ($a_id)
 lookup active flag
 _getStandardStyles ($a_exclude_default_style=false, $a_include_deactivated=false, $a_scope=0)
 get standard styles
 _getClonableContentStyles ()
 get all clonable styles (active standard styles and individual learning module styles with write permission)
 assignMetaData (&$a_meta_data)
 assign meta data object
getMetaData ()
 get meta data object
 create ($a_from_style=0)
 ilClone ()
 clone style sheet (note: styles have no ref ids and return an object id)
 addParameter ($a_tag, $a_par)
 write style parameter to db
 deleteParameter ($a_id)
 delete style parameter
 deleteStylePar ($a_tag, $a_class, $a_par)
 delete style parameter by tag/class/parameter
 delete ()
 delete style object
 read ()
 read style properties
 writeCSSFile ($a_target_file="")
 write css file to webspace directory
 getContentStylePath ($a_style_id)
 get content style path
 getContentPrintStyle ()
 get content print style
 getSyntaxStylePath ()
 get syntax style path
 update ()
 update object in db
 updateStyleParameter ($a_id, $a_value)
 update style parameter per id
 replaceStylePar ($a_tag, $a_class, $a_par, $a_val)
 update style parameter per tag/class/parameter
 getStyle ()
 todo: bad style! should return array of objects, not multi-dim-arrays
 setStyle ($a_style)
 set styles
 getXML ()
 get xml representation of style object
 exportXML ($a_dir)
 export style xml file to directory
 createFromXMLFile ($a_file)
 create style from xml file
 getAvailableTags ()
 get all available tags in an array
 getAvailableParameters ()

Data Fields

 $style

Detailed Description

Class ilObjStyleSheet.

Author:
Alex Killing <alex.killing@gmx.de>
Id:
class.ilObjStyleSheet.php 19706 2009-04-16 13:58:13Z akill

Definition at line 35 of file class.ilObjStyleSheet.php.


Member Function Documentation

ilObjStyleSheet::_getClonableContentStyles (  ) 

get all clonable styles (active standard styles and individual learning module styles with write permission)

Definition at line 239 of file class.ilObjStyleSheet.php.

References ilObject::$id, ilObject::$ref_id, ilObject::_getAllReferences(), and ilObjContentObject::_lookupContObjIdByStyleId().

Referenced by ilObjStyleSheetGUI::createObject().

        {
                global $ilAccess, $ilDB;
                
                $clonable_styles = array();
                
                $q = "SELECT * FROM style_data, object_data ".
                        " WHERE object_data.obj_id = style_data.id ";
                $style_set = $ilDB->query($q);
                while($style_rec = $style_set->fetchRow(DB_FETCHMODE_ASSOC))
                {
                        $clonable = false;
                        if ($style_rec["standard"] == 1)
                        {
                                if ($style_rec["active"] == 1)
                                {
                                        $clonable = true;
                                }
                        }
                        else
                        {
                                include_once("./Modules/LearningModule/classes/class.ilObjContentObject.php");
                                $obj_ids = ilObjContentObject::_lookupContObjIdByStyleId($style_rec["id"]);
                                foreach($obj_ids as $id)
                                {
                                        $ref = ilObject::_getAllReferences($id);
                                        foreach($ref as $ref_id)
                                        {
                                                if ($ilAccess->checkAccess("write", "", $ref_id))
                                                {
                                                        $clonable = true;
                                                }
                                        }
                                }
                        }
                        if ($clonable)
                        {
                                $clonable_styles[$style_rec["id"]] =
                                        $style_rec["title"];
                        }
                }
                return $clonable_styles;
        }

Here is the call graph for this function:

Here is the caller graph for this function:

ilObjStyleSheet::_getStandardStyles ( a_exclude_default_style = false,
a_include_deactivated = false,
a_scope = 0 
)

get standard styles

Definition at line 192 of file class.ilObjStyleSheet.php.

References ilObject::$ilias, $res, and ilObject::_lookupTitle().

Referenced by ilObjContentObjectGUI::properties().

        {
                global $ilDB, $ilias, $tree;
                
                $default_style = $ilias->getSetting("default_content_style_id");
                
                $and_str = "";
                if (!$a_include_deactivated)
                {
                        $and_str = " AND active = 1";
                }
                
                $q = "SELECT * FROM style_data ".
                        " WHERE standard = 1".$and_str;
                $res = $ilDB->query($q);
                $styles = array();
                while($sty = $res->fetchRow(DB_FETCHMODE_ASSOC))
                {
                        if (!$a_exclude_default_style || $default_style != $sty["id"])
                        {
                                // check scope
                                if ($a_scope > 0 && $sty["category"] > 0)
                                {
                                        if ($tree->isInTree($sty["category"]) &&
                                                $tree->isInTree($a_scope))
                                        {
                                                $path = $tree->getPathId($a_scope);
                                                if (!in_array($sty["category"], $path))
                                                {
                                                        continue;
                                                }
                                        }
                                }
                                $styles[$sty["id"]] = ilObject::_lookupTitle($sty["id"]);
                        }
                }
                
                return $styles;
        }

Here is the call graph for this function:

Here is the caller graph for this function:

ilObjStyleSheet::_lookupActive ( a_id  ) 

lookup active flag

Definition at line 177 of file class.ilObjStyleSheet.php.

References $res.

Referenced by ilObjStyleSettingsGUI::editContentStylesObject().

        {
                global $ilDB;
                
                $q = "SELECT * FROM style_data ".
                        " WHERE id = ".$ilDB->quote($a_id);
                $res = $ilDB->query($q);
                $sty = $res->fetchRow(DB_FETCHMODE_ASSOC);
                
                return (boolean) $sty["active"];
        }

Here is the caller graph for this function:

ilObjStyleSheet::_lookupStandard ( a_id  ) 

lookup standard flag

Definition at line 150 of file class.ilObjStyleSheet.php.

References $res.

Referenced by ilObjContentObjectGUI::properties(), and ilObjContentObjectGUI::saveProperties().

        {
                global $ilDB;
                
                $q = "SELECT * FROM style_data ".
                        " WHERE id = ".$ilDB->quote($a_id);
                $res = $ilDB->query($q);
                $sty = $res->fetchRow(DB_FETCHMODE_ASSOC);
                
                return (boolean) $sty["standard"];
        }

Here is the caller graph for this function:

ilObjStyleSheet::_lookupUpToDate ( a_id  ) 

Definition at line 111 of file class.ilObjStyleSheet.php.

References $res.

Referenced by getContentStylePath().

        {
                global $ilDB;
                
                $q = "SELECT * FROM style_data ".
                        " WHERE id = ".$ilDB->quote($a_id);
                $res = $ilDB->query($q);
                $sty = $res->fetchRow(DB_FETCHMODE_ASSOC);
                
                return (boolean) $sty["uptodate"];
        }

Here is the caller graph for this function:

ilObjStyleSheet::_writeActive ( a_id,
a_active 
)

write active flag

Definition at line 165 of file class.ilObjStyleSheet.php.

Referenced by ilObjStyleSettingsGUI::saveActiveStylesObject().

        {
                global $ilDB;

                $q = "UPDATE style_data SET active = ".$ilDB->quote((int) $a_active).
                        " WHERE id = ".$ilDB->quote($a_id);
                $ilDB->query($q);
        }

Here is the caller graph for this function:

ilObjStyleSheet::_writeScope ( a_id,
a_scope 
)

write standard flag

Definition at line 138 of file class.ilObjStyleSheet.php.

Referenced by ilObjStyleSettingsGUI::saveScopeObject().

        {
                global $ilDB;

                $q = "UPDATE style_data SET category = ".$ilDB->quote((int) $a_scope).
                        " WHERE id = ".$ilDB->quote($a_id);
                $ilDB->query($q);
        }

Here is the caller graph for this function:

ilObjStyleSheet::_writeStandard ( a_id,
a_std 
)

write standard flag

Definition at line 126 of file class.ilObjStyleSheet.php.

Referenced by ilObjStyleSheetGUI::copyStyleObject(), ilObjStyleSheetGUI::importStyleObject(), and ilObjStyleSheetGUI::saveObject().

        {
                global $ilDB;

                $q = "UPDATE style_data SET standard = ".$ilDB->quote((int) $a_std).
                        " WHERE id = ".$ilDB->quote($a_id);
                $ilDB->query($q);
        }

Here is the caller graph for this function:

ilObjStyleSheet::_writeUpToDate ( a_id,
a_up_to_date 
)

Definition at line 99 of file class.ilObjStyleSheet.php.

Referenced by writeCSSFile().

        {
                global $ilDB;

                $q = "UPDATE style_data SET uptodate = ".$ilDB->quote((int) $a_up_to_date).
                        " WHERE id = ".$ilDB->quote($a_id);
                $ilDB->query($q);
        }

Here is the caller graph for this function:

ilObjStyleSheet::addParameter ( a_tag,
a_par 
)

write style parameter to db

Parameters:
string $a_tag tag name (tag.class, e.g. "p.Mnemonic")
string $a_par tag parameter (e.g. "margin-left")

Definition at line 475 of file class.ilObjStyleSheet.php.

References getAvailableParameters(), ilObject::getId(), read(), and writeCSSFile().

        {
                global $ilDB;
                
                $avail_params = $this->getAvailableParameters();
                $tag = explode(".", $a_tag);
                $value = $avail_params[$a_par][0];
                $q = "INSERT INTO style_parameter (style_id, tag, class, parameter, value) VALUES ".
                        "(".$ilDB->quote($this->getId()).",".$ilDB->quote($tag[0]).",".
                        $ilDB->quote($tag[1]).
                        ",".$ilDB->quote($a_par).",".$ilDB->quote($value).")";
                $this->ilias->db->query($q);
                $this->read();
                $this->writeCSSFile();
        }

Here is the call graph for this function:

ilObjStyleSheet::assignMetaData ( &$  a_meta_data  ) 

assign meta data object

Definition at line 286 of file class.ilObjStyleSheet.php.

        {
                $this->meta_data =& $a_meta_data;
        }

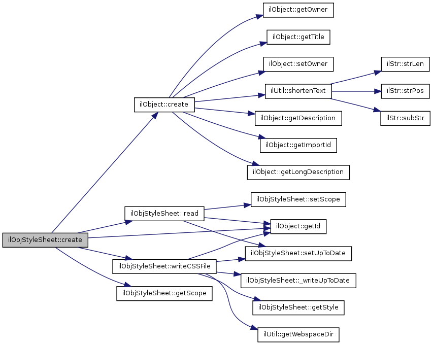
ilObjStyleSheet::create ( a_from_style = 0  ) 

Definition at line 299 of file class.ilObjStyleSheet.php.

References ilObject::create(), ilObject::getId(), getScope(), read(), and writeCSSFile().

        {
                global $ilDB;
                
                parent::create();

                if ($a_from_style == 0)
                {
                        $def = array(
                                array("tag" => "div", "class" => "PageTitle", "parameter" => "margin-top" ,"value" => "5px"),
                                array("tag" => "div", "class" => "PageTitle", "parameter" => "margin-bottom" ,"value" => "20px"),
                                array("tag" => "div", "class" => "PageTitle", "parameter" => "font-size" ,"value" => "140%"),
                                array("tag" => "div", "class" => "PageTitle", "parameter" => "padding-bottom" ,"value" => "3px"),
                                array("tag" => "div", "class" => "PageTitle", "parameter" => "border-bottom-width" ,"value" => "1px"),
                                array("tag" => "div", "class" => "PageTitle", "parameter" => "border-bottom-style" ,"value" => "solid"),
                                array("tag" => "div", "class" => "PageTitle", "parameter" => "border-color" ,"value" => "#000000"),
        
                                array("tag" => "span", "class" => "Strong", "parameter" => "font-weight" ,"value" => "bold"),
                                array("tag" => "span", "class" => "Emph", "parameter" => "font-style" ,"value" => "italic"),
                                array("tag" => "span", "class" => "Comment", "parameter" => "color" ,"value" => "green"),
                                array("tag" => "span", "class" => "Quotation", "parameter" => "color" ,"value" => "brown"),
                                array("tag" => "span", "class" => "Quotation", "parameter" => "font-style" ,"value" => "italic"),
        
                                array("tag" => "a", "class" => "FootnoteLink", "parameter" => "color" ,"value" => "blue"),
                                array("tag" => "a", "class" => "FootnoteLink", "parameter" => "font-weight" ,"value" => "normal"),
                                array("tag" => "a", "class" => "FootnoteLink:hover", "parameter" => "color" ,"value" => "#000000"),
                                array("tag" => "div", "class" => "Footnote", "parameter" => "margin-top" ,"value" => "5px"),
                                array("tag" => "div", "class" => "Footnote", "parameter" => "margin-bottom" ,"value" => "5px"),
                                array("tag" => "div", "class" => "Footnote", "parameter" => "font-style" ,"value" => "italic"),
        
                                array("tag" => "a", "class" => "IntLink", "parameter" => "color" ,"value" => "blue"),
                                array("tag" => "a", "class" => "IntLink:visited", "parameter" => "color" ,"value" => "blue"),
                                array("tag" => "a", "class" => "IntLink", "parameter" => "font-weight" ,"value" => "normal"),
                                array("tag" => "a", "class" => "IntLink", "parameter" => "text-decoration" ,"value" => "underline"),
                                array("tag" => "a", "class" => "IntLink:hover", "parameter" => "color" ,"value" => "#000000"),
        
                                array("tag" => "a", "class" => "ExtLink", "parameter" => "color" ,"value" => "blue"),
                                array("tag" => "a", "class" => "ExtLink:visited", "parameter" => "color" ,"value" => "blue"),
                                array("tag" => "a", "class" => "ExtLink", "parameter" => "font-weight" ,"value" => "normal"),
                                array("tag" => "a", "class" => "ExtLink", "parameter" => "text-decoration" ,"value" => "underline"),
                                array("tag" => "a", "class" => "ExtLink:hover", "parameter" => "color" ,"value" => "#000000"),
        
                                array("tag" => "div", "class" => "LMNavigation", "parameter" => "background-color" ,"value" => "#EEEEEE"),
                                array("tag" => "div", "class" => "LMNavigation", "parameter" => "border-style" ,"value" => "outset"),
                                array("tag" => "div", "class" => "LMNavigation", "parameter" => "border-color" ,"value" => "#EEEEEE"),
                                array("tag" => "div", "class" => "LMNavigation", "parameter" => "border-width" ,"value" => "1px"),
                                array("tag" => "div", "class" => "Page", "parameter" => "background-color" ,"value" => "#FFFFFF"),
                                array("tag" => "div", "class" => "Page", "parameter" => "padding" ,"value" => "0px"),
                                array("tag" => "div", "class" => "Page", "parameter" => "margin" ,"value" => "0px"),
                                array("tag" => "td", "class" => "Cell1", "parameter" => "background-color" ,"value" => "#FFCCCC"),
                                array("tag" => "td", "class" => "Cell2", "parameter" => "background-color" ,"value" => "#CCCCFF"),
                                array("tag" => "td", "class" => "Cell3", "parameter" => "background-color" ,"value" => "#CCFFCC"),
                                array("tag" => "td", "class" => "Cell4", "parameter" => "background-color" ,"value" => "#FFFFCC"),
        
                                array("tag" => "p", "class" => "Standard", "parameter" => "margin-top" ,"value" => "10px"),
                                array("tag" => "p", "class" => "Standard", "parameter" => "margin-bottom" ,"value" => "10px"),
        
                                array("tag" => "p", "class" => "List", "parameter" => "margin-top" ,"value" => "3px"),
                                array("tag" => "p", "class" => "List", "parameter" => "margin-bottom" ,"value" => "3px"),
        
                                array("tag" => "p", "class" => "Headline1", "parameter" => "margin-top" ,"value" => "20px"),
                                array("tag" => "p", "class" => "Headline1", "parameter" => "margin-bottom" ,"value" => "10px"),
                                array("tag" => "p", "class" => "Headline1", "parameter" => "font-size" ,"value" => "140%"),
        
                                array("tag" => "p", "class" => "Headline2", "parameter" => "margin-top" ,"value" => "20px"),
                                array("tag" => "p", "class" => "Headline2", "parameter" => "margin-bottom" ,"value" => "10px"),
                                array("tag" => "p", "class" => "Headline2", "parameter" => "font-size" ,"value" => "130%"),
        
                                array("tag" => "p", "class" => "Headline3", "parameter" => "margin-top" ,"value" => "20px"),
                                array("tag" => "p", "class" => "Headline3", "parameter" => "margin-bottom" ,"value" => "10px"),
                                array("tag" => "p", "class" => "Headline3", "parameter" => "font-size" ,"value" => "120%"),
        
                                array("tag" => "p", "class" => "Example", "parameter" => "padding-left" ,"value" => "20px"),
                                array("tag" => "p", "class" => "Example", "parameter" => "border-left-width" ,"value" => "3px"),
                                array("tag" => "p", "class" => "Example", "parameter" => "border-left-style" ,"value" => "solid"),
                                array("tag" => "p", "class" => "Example", "parameter" => "border-left-color" ,"value" => "blue"),
        
                                array("tag" => "p", "class" => "Citation", "parameter" => "color" ,"value" => "brown"),
                                array("tag" => "p", "class" => "Citation", "parameter" => "font-style" ,"value" => "italic"),
        
                                array("tag" => "p", "class" => "Mnemonic", "parameter" => "margin-left" ,"value" => "20px"),
                                array("tag" => "p", "class" => "Mnemonic", "parameter" => "margin-right" ,"value" => "20px"),
                                array("tag" => "p", "class" => "Mnemonic", "parameter" => "color" ,"value" => "red"),
                                array("tag" => "p", "class" => "Mnemonic", "parameter" => "padding" ,"value" => "10px"),
                                array("tag" => "p", "class" => "Mnemonic", "parameter" => "border-width" ,"value" => "1px"),
                                array("tag" => "p", "class" => "Mnemonic", "parameter" => "border-style" ,"value" => "solid"),
                                array("tag" => "p", "class" => "Mnemonic", "parameter" => "border-color" ,"value" => "red"),
        
                                array("tag" => "p", "class" => "Additional", "parameter" => "padding" ,"value" => "10px"),
                                array("tag" => "p", "class" => "Additional", "parameter" => "border-width" ,"value" => "1px"),
                                array("tag" => "p", "class" => "Additional", "parameter" => "border-style" ,"value" => "solid"),
                                array("tag" => "p", "class" => "Additional", "parameter" => "border-color" ,"value" => "blue"),
        
                                array("tag" => "p", "class" => "Remark", "parameter" => "padding" ,"value" => "10px"),
                                array("tag" => "p", "class" => "Remark", "parameter" => "border-width" ,"value" => "1px"),
                                array("tag" => "p", "class" => "Remark", "parameter" => "border-style" ,"value" => "solid"),
                                array("tag" => "p", "class" => "Remark", "parameter" => "border-color" ,"value" => "#909090"),
                                array("tag" => "p", "class" => "Remark", "parameter" => "background-color" ,"value" => "#D0D0D0"),
                                array("tag" => "p", "class" => "Remark", "parameter" => "text-align" ,"value" => "right"),
        
                                array("tag" => "p", "class" => "TableContent", "parameter" => "margin-left" ,"value" => "0px"),
                                array("tag" => "p", "class" => "TableContent", "parameter" => "margin-right" ,"value" => "0px"),
                                array("tag" => "p", "class" => "TableContent", "parameter" => "margin-top" ,"value" => "0px"),
                                array("tag" => "p", "class" => "TableContent", "parameter" => "margin-bottom" ,"value" => "0px"),
                                array("tag" => "p", "class" => "TableContent", "parameter" => "padding-left" ,"value" => "0px"),
                                array("tag" => "p", "class" => "TableContent", "parameter" => "padding-right" ,"value" => "0px"),
                                array("tag" => "p", "class" => "TableContent", "parameter" => "padding-top" ,"value" => "0px"),
                                array("tag" => "p", "class" => "TableContent", "parameter" => "padding-bottom" ,"value" => "0px"),
        
                                array("tag" => "table", "class" => "Media", "parameter" => "background-color" ,"value" => "#F5F5F5"),
                                array("tag" => "table", "class" => "Media", "parameter" => "padding" ,"value" => "0px"),
                                array("tag" => "table", "class" => "Media", "parameter" => "margin" ,"value" => "10px"),
        
                                array("tag" => "td", "class" => "MediaCaption", "parameter" => "padding" ,"value" => "5px")
                        );
                }
                else
                {
                        $def = array();
                        $q = "SELECT * FROM style_parameter WHERE style_id = ".$ilDB->quote($a_from_style);
                        $par_set = $ilDB->query($q);
                        while($par_rec = $par_set->fetchRow(DB_FETCHMODE_ASSOC))
                        {
                                $def[] = array("tag" => $par_rec["tag"], "class" => $par_rec["class"],
                                        "parameter" => $par_rec["parameter"] ,"value" => $par_rec["value"]);
                        }
                }

                // default style settings
                foreach ($def as $sty)
                {
                        $q = "INSERT INTO style_parameter (style_id, tag, class, parameter, value) VALUES ".
                                "(".$ilDB->quote($this->getId()).",".
                                $ilDB->quote($sty["tag"]).",".
                                $ilDB->quote($sty["class"]).",".
                                $ilDB->quote($sty["parameter"]).",".
                                $ilDB->quote($sty["value"]).")";
                        $ilDB->query($q);
                }
                
                // add style_data record
                $q = "INSERT INTO style_data (id, uptodate, category) VALUES ".
                        "(".$ilDB->quote($this->getId()).", 0,".
                        $ilDB->quote($this->getScope()).")";
                $ilDB->query($q);

                $this->read();
                $this->writeCSSFile();
        }

Here is the call graph for this function:

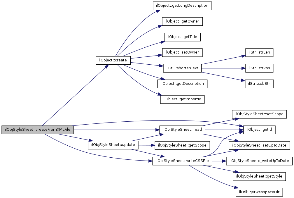
ilObjStyleSheet::createFromXMLFile ( a_file  ) 

create style from xml file

Definition at line 864 of file class.ilObjStyleSheet.php.

References $style, ilObject::create(), ilObject::getId(), read(), update(), and writeCSSFile().

        {
                global $ilDB;
                
                parent::create();               
                include_once("classes/class.ilStyleImportParser.php");
                $importParser = new ilStyleImportParser($a_file, $this);
                $importParser->startParsing();
                
                // store style parameter
                foreach ($this->style as $style)
                {
                        foreach($style as $tag)
                        {
                                $q = "INSERT INTO style_parameter (style_id, tag, class, parameter, value) VALUES ".
                                        "(".$ilDB->quote($this->getId()).",".
                                        $ilDB->quote($tag["tag"]).",".
                                        $ilDB->quote($tag["class"]).
                                        ",".$ilDB->quote($tag["parameter"]).",".
                                        $ilDB->quote($tag["value"]).")";
                                $this->ilias->db->query($q);
                        }
                }
                
                // add style_data record
                $q = "INSERT INTO style_data (id, uptodate) VALUES ".
                        "(".$ilDB->quote($this->getId()).", 0)";
                $ilDB->query($q);
                
                $this->update();
                $this->read();
                $this->writeCSSFile();
        }

Here is the call graph for this function:

ilObjStyleSheet::createReference (  ) 

creates reference for object

public

Returns:
integer reference_id of object

Reimplemented from ilObject.

Definition at line 74 of file class.ilObjStyleSheet.php.

        {
                $this->ilias->raiseError("Operation ilObjStyleSheet::createReference() not allowed.",$this->ilias->error_obj->FATAL);
        }

ilObjStyleSheet::delete (  ) 

delete style object

Reimplemented from ilObject.

Definition at line 524 of file class.ilObjStyleSheet.php.

References ilObjContentObject::_deleteStyleAssignments(), ilObject::getId(), and ilUtil::getWebspaceDir().

        {
                global $ilDB;
                
                // delete object
                parent::delete();
                
                // check whether this style is global default
                $def_style = $this->ilias->getSetting("default_content_style_id");              
                if ($def_style == $this->getId())
                {
                        $this->ilias->deleteSetting("default_content_style_id");
                }

                // check whether this style is global fixed
                $fixed_style = $this->ilias->getSetting("fixed_content_style_id");              
                if ($fixed_style == $this->getId())
                {
                        $this->ilias->deleteSetting("fixed_content_style_id");
                }

                // delete style parameter
                $q = "DELETE FROM style_parameter WHERE style_id = ".$ilDB->quote($this->getId());
                $ilDB->query($q);
                
                // delete style file
                $css_file_name = ilUtil::getWebspaceDir()."/css/style_".$this->getId().".css";
                if (is_file($css_file_name))
                {
                        unlink($css_file_name);
                }
                
                // delete entries in learning modules
                include_once("./Modules/LearningModule/classes/class.ilObjContentObject.php");
                ilObjContentObject::_deleteStyleAssignments($this->getId());
                
                // delete style data record
                $q = "DELETE FROM style_data WHERE id = ".$ilDB->quote($this->getId());
                $ilDB->query($q);

        }

Here is the call graph for this function:

ilObjStyleSheet::deleteParameter ( a_id  ) 

delete style parameter

Parameters:
int $a_id style parameter id

Definition at line 496 of file class.ilObjStyleSheet.php.

        {
                global $ilDB;
                
                $q = "DELETE FROM style_parameter WHERE id = ".$ilDB->quote($a_id);
                $this->ilias->db->query($q);
        }

ilObjStyleSheet::deleteStylePar ( a_tag,
a_class,
a_par 
)

delete style parameter by tag/class/parameter

Definition at line 508 of file class.ilObjStyleSheet.php.

References ilObject::getId().

        {
                global $ilDB;
                
                $q = "DELETE FROM style_parameter WHERE ".
                        " style_id = ".$ilDB->quote($this->getId())." AND ".
                        " tag = ".$ilDB->quote($a_tag)." AND ".
                        " class = ".$ilDB->quote($a_class)." AND ".
                        " parameter = ".$ilDB->quote($a_par);

                $this->ilias->db->query($q);
        }

Here is the call graph for this function:

ilObjStyleSheet::exportXML ( a_dir  ) 

export style xml file to directory

Definition at line 839 of file class.ilObjStyleSheet.php.

References $file, and getXML().

        {
                $file = $a_dir."/style.xml";
                
                // open file
                if (!($fp = @fopen($file,"w")))
                {
                        die ("<b>Error</b>: Could not open \"".$file."\" for writing".
                                        " in <b>".__FILE__."</b> on line <b>".__LINE__."</b><br />");
                }
                
                // set file permissions
                chmod($file, 0770);
                
                // write xml data into the file
                fwrite($fp, $this->getXML());
                
                // close file
                fclose($fp);

        }

Here is the call graph for this function:

ilObjStyleSheet::getAvailableParameters (  ) 

Definition at line 917 of file class.ilObjStyleSheet.php.

Referenced by addParameter().

        {
                $pars = array(
                        "font-family" => array(),
                        "font-style" => array("italic", "oblique", "normal"),
                        "font-variant" => array("small-caps", "normal"),
                        "font-weight" => array("bold", "normal", "bolder", "lighter"),
                        "font-stretch" => array("wider", "narrower", "condensed", "semi-condensed",
                                        "extra-condensed", "ultra-condensed", "expanded", "semi-expanded",
                                        "extra-expanded", "ultra-expanded", "normal"),
                        "font-size" => array(),
                        "word-spacing" => array(),
                        "letter-spacing" => array(),
                        "text-decoration" => array("underline", "overline", "line-through", "blink", "none"),
                        "text-transform" => array("capitalize", "uppercase", "lowercase", "none"),
                        "color" => array(),

                        "text-indent" => array(),
                        "line-height" => array(),
                        "vertical-align" => array("top", "middle", "bottom", "baseline", "sub", "super",
                                "text-top", "text-bottom"),
                        "text-align" => array("left", "center", "right", "justify"),
                        "white-space" => array("normal", "pre", "nowrap"),

                        "margin" => array(),
                        "margin-top" => array(),
                        "margin-bottom" => array(),
                        "margin-left" => array(),
                        "margin-right" => array(),

                        "padding" => array(),
                        "padding-top" => array(),
                        "padding-bottom" => array(),
                        "padding-left" => array(),
                        "padding-right" => array(),

                        "border-width" => array(),
                        "border-top-width" => array(),
                        "border-bottom-width" => array(),
                        "border-left-width" => array(),
                        "border-right-width" => array(),

                        "border-color" => array(),
                        "border-top-color" => array(),
                        "border-bottom-color" => array(),
                        "border-left-color" => array(),
                        "border-right-color" => array(),

                        "border-style" => array("none", "hidden", "dotted", "dashed", "solid", "double",
                                "groove", "ridge", "inset", "outset"),
                        "border-top-style" => array("none", "hidden", "dotted", "dashed", "solid", "double",
                                "groove", "ridge", "inset", "outset"),
                        "border-bottom-style" => array("none", "hidden", "dotted", "dashed", "solid", "double",
                                "groove", "ridge", "inset", "outset"),
                        "border-left-style" => array("none", "hidden", "dotted", "dashed", "solid", "double",
                                "groove", "ridge", "inset", "outset"),
                        "border-right-style" => array("none", "hidden", "dotted", "dashed", "solid", "double",
                                "groove", "ridge", "inset", "outset"),

                        "background-color" => array(),
                        "background-image" => array(),
                        "background-repeat" => array("repeat", "repeat-x", "repeat-y", "no-repeat"),
                        "background-attachment" => array("fixed", "scroll"),
                        "background-position" => array("top", "center", "middle", "bottom", "left", "right"),

                        "cursor" => array("auto", "default", "crosshair", "pointer", "move",
                                "n-resize", "ne-resize", "e-resize", "se-resize", "s-resize", "sw-resize",
                                "w-resize", "nw-resize", "text", "wait", "help"),
                        "clear" => array ("non","left","right","both")
                );

                return $pars;
        }

Here is the caller graph for this function:

ilObjStyleSheet::getAvailableTags (  ) 

get all available tags in an array

Definition at line 901 of file class.ilObjStyleSheet.php.

        {
                $tags = array("a.FootnoteLink", "a.FootnoteLink:hover", "a.IntLink", "a.IntLink:hover",
                        "a.IntLink:visited", "a.IntLink:active",
                        "a.ExtLink", "a.ExtLink:hover", "a.ExtLink:visited", "a.ExtLink:active",
                        "div.Footnote", "div.LMNavigation", "div.Page", "div.PageTitle", "span.Comment",
                        "span.Emph", "span.Quotation", "span.Strong",
                        "td.Cell1", "td.Cell2", "td.Cell3", "td.Cell4",
                        "p.Standard", "p.List", "p.Headline1", "p.Headline2", "p.Headline3",
                        "p.Example", "p.Citation", "p.Mnemonic", "p.Additional", "p.Remark",
                        "p.TableContent",
                        "table.Media", "td.MediaCaption");

                return $tags;
        }

ilObjStyleSheet::getContentPrintStyle (  ) 

get content print style

static

Definition at line 711 of file class.ilObjStyleSheet.php.

Referenced by ilLMPresentationGUI::showPrintView().

        {
                return "./Services/COPage/css/print_content.css";
        }

Here is the caller graph for this function:

ilObjStyleSheet::getContentStylePath ( a_style_id  ) 

get content style path

static (to avoid full reading)

Definition at line 668 of file class.ilObjStyleSheet.php.

References ilObject::$ilias, $style, ilObject::_exists(), _lookupUpToDate(), ilUtil::getWebspaceDir(), and ilObjStyleSheet().

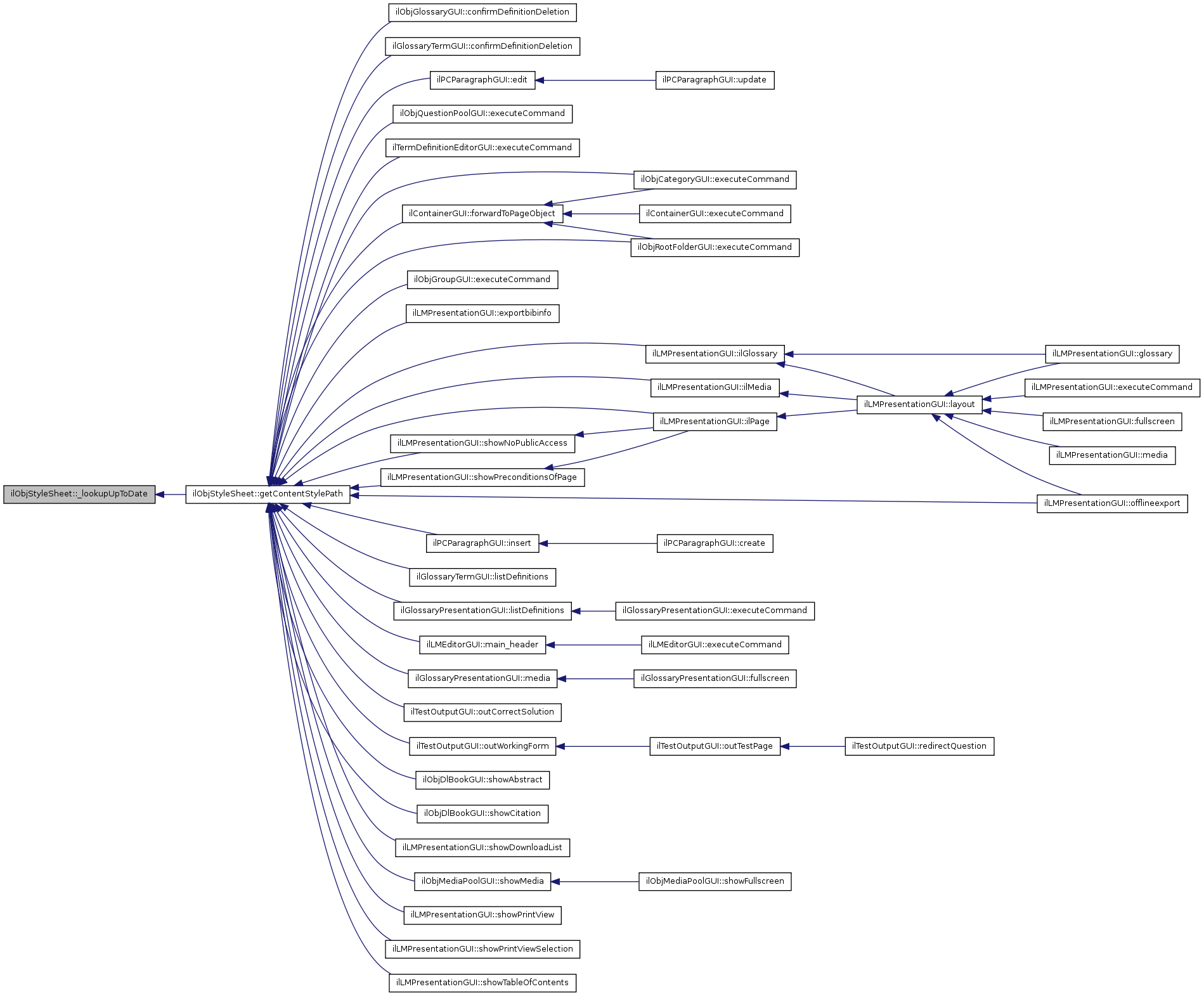
Referenced by ilObjGlossaryGUI::confirmDefinitionDeletion(), ilGlossaryTermGUI::confirmDefinitionDeletion(), ilPCParagraphGUI::edit(), ilObjQuestionPoolGUI::executeCommand(), ilTermDefinitionEditorGUI::executeCommand(), ilObjCategoryGUI::executeCommand(), ilObjRootFolderGUI::executeCommand(), ilObjGroupGUI::executeCommand(), ilLMPresentationGUI::exportbibinfo(), ilContainerGUI::forwardToPageObject(), ilLMPresentationGUI::ilGlossary(), ilLMPresentationGUI::ilMedia(), ilLMPresentationGUI::ilPage(), ilPCParagraphGUI::insert(), ilGlossaryTermGUI::listDefinitions(), ilGlossaryPresentationGUI::listDefinitions(), ilLMEditorGUI::main_header(), ilGlossaryPresentationGUI::media(), ilLMPresentationGUI::offlineexport(), ilTestOutputGUI::outCorrectSolution(), ilTestOutputGUI::outWorkingForm(), ilObjDlBookGUI::showAbstract(), ilObjDlBookGUI::showCitation(), ilLMPresentationGUI::showDownloadList(), ilObjMediaPoolGUI::showMedia(), ilLMPresentationGUI::showNoPublicAccess(), ilLMPresentationGUI::showPreconditionsOfPage(), ilLMPresentationGUI::showPrintView(), ilLMPresentationGUI::showPrintViewSelection(), and ilLMPresentationGUI::showTableOfContents().

        {
                global $ilias;
                
                $rand = rand(1,999999);
                
                
                // check global fixed content style
                $fixed_style = $ilias->getSetting("fixed_content_style_id");
                if ($fixed_style > 0)
                {
                        $a_style_id = $fixed_style;
                }

                // check global default style
                if ($a_style_id <= 0)
                {
                        $a_style_id = $ilias->getSetting("default_content_style_id");
                }

                if ($a_style_id > 0 && ilObject::_exists($a_style_id))
                {
                        // check whether file is up to date
                        if (!ilObjStyleSheet::_lookupUpToDate($a_style_id))
                        {
                                $style = new ilObjStyleSheet($a_style_id);
                                $style->writeCSSFile();
                        }
                        
                        return ilUtil::getWebspaceDir("output").
                                "/css/style_".$a_style_id.".css?dummy=$rand";
                }
                else            // todo: work this out
                {
                        return "./Services/COPage/css/content.css";
                }
        }

Here is the call graph for this function:

Here is the caller graph for this function:

& ilObjStyleSheet::getMetaData (  ) 

get meta data object

Definition at line 294 of file class.ilObjStyleSheet.php.

        {
                return $this->meta_data;
        }

ilObjStyleSheet::getRefId (  ) 

get reference id public

Returns:
integer reference id

Reimplemented from ilObject.

Definition at line 63 of file class.ilObjStyleSheet.php.

        {
                return "";
                //$this->ilias->raiseError("Operation ilObjStyleSheet::getRefId() not allowed.",$this->ilias->error_obj->FATAL);
        }

ilObjStyleSheet::getScope (  ) 

Definition at line 94 of file class.ilObjStyleSheet.php.

Referenced by create(), and update().

        {
                return $this->scope;
        }

Here is the caller graph for this function:

ilObjStyleSheet::getStyle (  ) 

todo: bad style! should return array of objects, not multi-dim-arrays

Definition at line 799 of file class.ilObjStyleSheet.php.

Referenced by writeCSSFile().

        {
                return $this->style;
        }

Here is the caller graph for this function:

ilObjStyleSheet::getSyntaxStylePath (  ) 
ilObjStyleSheet::getUpToDate (  ) 

Definition at line 84 of file class.ilObjStyleSheet.php.

        {
                return $this->up_to_date;
        }

ilObjStyleSheet::getXML (  ) 

get xml representation of style object

Definition at line 816 of file class.ilObjStyleSheet.php.

References $style.

Referenced by exportXML().

        {
                $xml.= "<StyleSheet>";
                $xml.= "<Title>".$this->getTitle()."</Title>";
                $xml.= "<Description>".$this->getDescription()."</Description>";
                foreach($this->style as $style)
                {
                        $xml.= "<Style Tag=\"".$style[0]["tag"]."\" Class=\"".$style[0]["class"]."\">";
                        foreach($style as $tag)
                        {
                                $xml.="<StyleParameter Name=\"".$tag["parameter"]."\" Value=\"".$tag["value"]."\"/>";
                        }
                        $xml.= "</Style>";
                }
                $xml.= "</StyleSheet>";
                
                return $xml;
        }

Here is the caller graph for this function:

ilObjStyleSheet::ilClone (  ) 

clone style sheet (note: styles have no ref ids and return an object id)

public

Returns:
integer new obj id

Definition at line 455 of file class.ilObjStyleSheet.php.

References $log, ilObject::getDescription(), ilObject::getId(), ilObject::getTitle(), ilObject::getType(), and ilObjStyleSheet().

        {
                global $log;
                
                $new_obj = new ilObjStyleSheet();
                $new_obj->setTitle($this->getTitle());
                $new_obj->setType($this->getType());
                $new_obj->setDescription($this->getDescription());
                $new_obj->create($this->getId());
                
                return $new_obj->getId();
        }

Here is the call graph for this function:

ilObjStyleSheet::ilObjStyleSheet ( a_id = 0,
a_call_by_reference = false 
)

Constructor public.

Parameters:
integer reference_id or object_id
boolean treat the id as reference_id (true) or object_id (false)

Definition at line 46 of file class.ilObjStyleSheet.php.

References ilObject::ilObject().

Referenced by getContentStylePath(), and ilClone().

        {
                $this->type = "sty";
                $this->style = array();
                if($a_call_by_reference)
                {
                        $this->ilias->raiseError("Can't instantiate style object via reference id.",$this->ilias->error_obj->FATAL);
                }

                parent::ilObject($a_id, false);
        }

Here is the call graph for this function:

Here is the caller graph for this function:

ilObjStyleSheet::putInTree (  ) 

Definition at line 69 of file class.ilObjStyleSheet.php.

        {
                $this->ilias->raiseError("Operation ilObjStyleSheet::putInTree() not allowed.",$this->ilias->error_obj->FATAL);
        }

ilObjStyleSheet::read (  ) 

read style properties

Definition at line 570 of file class.ilObjStyleSheet.php.

References $res, ilObject::getId(), setScope(), and setUpToDate().

Referenced by addParameter(), create(), createFromXMLFile(), and update().

        {
                global $ilDB;
                
                parent::read();

                $q = "SELECT * FROM style_parameter WHERE style_id = ".
                        $ilDB->quote($this->getId())." ORDER BY tag, class ";
                $style_set = $this->ilias->db->query($q);
                $ctag = "";
                $cclass = "";
                $this->style = array();
                while($style_rec = $style_set->fetchRow(DB_FETCHMODE_ASSOC))
                {
                        if ($style_rec["tag"] != $ctag || $style_rec["class"] != $cclass)
                        {
                                // add current tag array to style array
                                if(is_array($tag))
                                {
                                        $this->style[] = $tag;
                                }
                                $tag = array();
                        }
                        $ctag = $style_rec["tag"];
                        $cclass = $style_rec["class"];
                        $tag[] = $style_rec;
                }
                if(is_array($tag))
                {
                        $this->style[] = $tag;
                }
                
                $q = "SELECT * FROM style_data WHERE id = ".$ilDB->quote($this->getId());
                $res = $ilDB->query($q);
                $sty = $res->fetchRow(DB_FETCHMODE_ASSOC);
                $this->setUpToDate((boolean) $sty["uptodate"]);
                $this->setScope($sty["category"]);
                
        }

Here is the call graph for this function:

Here is the caller graph for this function:

ilObjStyleSheet::replaceStylePar ( a_tag,
a_class,
a_par,
a_val 
)

update style parameter per tag/class/parameter

Definition at line 759 of file class.ilObjStyleSheet.php.

References ilObject::getId().

        {
                global $ilDB;
                
                $q = "SELECT * FROM style_parameter WHERE ".
                        " style_id = ".$ilDB->quote($this->getId())." AND ".
                        " tag = ".$ilDB->quote($a_tag)." AND ".
                        " class = ".$ilDB->quote($a_class)." AND ".
                        " parameter = ".$ilDB->quote($a_par);
                
                $set = $ilDB->query($q);
                
                if ($rec = $set->fetchRow())
                {
                        $q = "UPDATE style_parameter SET ".
                                " value = ".$ilDB->quote($a_val)." WHERE ".
                                " style_id = ".$ilDB->quote($this->getId())." AND ".
                                " tag = ".$ilDB->quote($a_tag)." AND ".
                                " class = ".$ilDB->quote($a_class)." AND ".
                                " parameter = ".$ilDB->quote($a_par);

                        $ilDB->query($q);
                }
                else
                {
                        $q = "INSERT INTO style_parameter (value, style_id, tag,  class, parameter) VALUES ".
                                " (".$ilDB->quote($a_val).",".
                                " ".$ilDB->quote($this->getId()).",".
                                " ".$ilDB->quote($a_tag).",".
                                " ".$ilDB->quote($a_class).",".
                                " ".$ilDB->quote($a_par).")";

                        $ilDB->query($q);
                }
        }

Here is the call graph for this function:

ilObjStyleSheet::setRefId (  ) 

Definition at line 58 of file class.ilObjStyleSheet.php.

        {
                $this->ilias->raiseError("Operation ilObjStyleSheet::setRefId() not allowed.",$this->ilias->error_obj->FATAL);
        }

ilObjStyleSheet::setScope ( a_scope  ) 

Definition at line 89 of file class.ilObjStyleSheet.php.

Referenced by read().

        {
                $this->scope = $a_scope;
        }

Here is the caller graph for this function:

ilObjStyleSheet::setStyle ( a_style  ) 

set styles

Definition at line 807 of file class.ilObjStyleSheet.php.

        {
                $this->style = $a_style;
        }

ilObjStyleSheet::setUpToDate ( a_up_to_date = true  ) 

Definition at line 79 of file class.ilObjStyleSheet.php.

Referenced by read(), and writeCSSFile().

        {
                $this->up_to_date = $a_up_to_date;
        }

Here is the caller graph for this function:

ilObjStyleSheet::update (  ) 

update object in db

public

Returns:
boolean true on success

Reimplemented from ilObject.

Definition at line 726 of file class.ilObjStyleSheet.php.

References getScope(), read(), and writeCSSFile().

Referenced by createFromXMLFile().

        {
                global $ilDB;
                
                parent::update();
                $this->read();                          // this could be done better
                $this->writeCSSFile();
                
                $q = "UPDATE style_data ".
                        "SET category = ".$ilDB->quote($this->getScope());
                $ilDB->query($q);
        }

Here is the call graph for this function:

Here is the caller graph for this function:

ilObjStyleSheet::updateStyleParameter ( a_id,
a_value 
)

update style parameter per id

Parameters:
int $a_id style parameter id
int $a_id style parameter value

Definition at line 745 of file class.ilObjStyleSheet.php.

        {
                global $ilDB;
                
                $q = "UPDATE style_parameter SET VALUE=".
                        $ilDB->quote($a_value)." WHERE id = ".
                        $ilDB->quote($a_id);
                $style_set = $this->ilias->db->query($q);
        }

ilObjStyleSheet::writeCSSFile ( a_target_file = ""  ) 

write css file to webspace directory

Definition at line 613 of file class.ilObjStyleSheet.php.

References $style, _writeUpToDate(), ilObject::getId(), getStyle(), ilUtil::getWebspaceDir(), and setUpToDate().

Referenced by addParameter(), create(), createFromXMLFile(), and update().

        {
                $style = $this->getStyle();

                if ($a_target_file == "")
                {
                        $css_file_name = ilUtil::getWebspaceDir()."/css/style_".$this->getId().".css";
                }
                else
                {
                        $css_file_name = $a_target_file;
                }
                $css_file = fopen($css_file_name, "w");
                
                $page_background = "";

                foreach ($style as $tag)
                {
                        fwrite ($css_file, $tag[0]["tag"].".ilc_".$tag[0]["class"]."\n");
                        fwrite ($css_file, "{\n");

                        foreach($tag as $par)
                        {
                                fwrite ($css_file, "\t".$par["parameter"].": ".$par["value"].";\n");
                                
                                // save page background
                                if ($tag[0]["tag"] == "div" && $tag[0]["class"] == "Page"
                                        && $par["parameter"] == "background-color")
                                {
                                        $page_background = $par["value"];
                                }
                        }
                        fwrite ($css_file, "}\n");
                        fwrite ($css_file, "\n");
                }
                
                if ($page_background != "")
                {
                        fwrite ($css_file, "td.ilc_Page\n");
                        fwrite ($css_file, "{\n");
                        fwrite ($css_file, "\t"."background-color: ".$page_background.";\n");
                        fwrite ($css_file, "}\n");
                }
                fclose($css_file);
                
                $this->setUpToDate(true);
                $this->_writeUpToDate($this->getId(), true);
        }

Here is the call graph for this function:

Here is the caller graph for this function:


Field Documentation

ilObjStyleSheet::$style

The documentation for this class was generated from the following file: