Public Member Functions | Protected Member Functions | Private Member Functions | Private Attributes

ilLDAPSettingsGUI Class Reference
[Services/LDAP]

Public Member Functions

 __construct ($a_auth_ref_id)
 executeCommand ()
 roleAssignments ()
 Edit role assignments.
 editRoleAssignment ()
 Edit role assignment.
 updateRoleAssignment ()
 update role assignment
 confirmDeleteRules ()
 Confirm delete rules.
 deleteRules ()
 delete role assignment rule
 addRoleAssignment ()
 add new role assignment
 roleMapping ()
 deleteRoleMapping ()
 reset ()
 saveRoleMapping ()
 userMapping ($a_show_defaults=false)
 chooseMapping ()
 saveMapping ()
 serverList ()
 save ()

Protected Member Functions

 initFormRoleAssignments ($a_mode, ilLDAPRoleAssignmentRule $current_rule)
 Init form table for new role assignments.

Private Member Functions

 setSubTabs ()
 Set sub tabs for ldap section.
 initServer ()
 initAttributeMapping ()
 initRoleMapping ()
 prepareRoleSelect ($a_as_select=true)
 getMappingFields ()
 initUserDefinedFields ()
 prepareMappingSelect ()
 loadMappingCopy ($a_mapping_data)
 Load mapping data in cas of copy.
 loadMappingDetails ()
 Load info about hide/show details.
 sortMappingData ($a_mapping_data)
 Sort mapping data by title.

Private Attributes

 $ref_id = null

Detailed Description

Author:
Stefan Meyer <smeyer@databay.de>
Version:
$Id$

ilLDAPSettingsGUI:

Definition at line 33 of file class.ilLDAPSettingsGUI.php.


Constructor & Destructor Documentation

ilLDAPSettingsGUI::__construct ( a_auth_ref_id  ) 

Definition at line 37 of file class.ilLDAPSettingsGUI.php.

References $ilCtrl, $lng, $tpl, and initServer().

        {
                global $lng,$ilCtrl,$tpl,$ilTabs;
                
                $this->ctrl = $ilCtrl;
                $this->tabs_gui = $ilTabs;
                $this->lng = $lng;
                $this->lng->loadLanguageModule('ldap');
                
                $this->tpl = $tpl;

                $this->ctrl->saveParameter($this,'ldap_server_id');
                $this->ref_id = $a_auth_ref_id;


                $this->initServer();
        }

Here is the call graph for this function:


Member Function Documentation

ilLDAPSettingsGUI::addRoleAssignment (  ) 

add new role assignment

public

Definition at line 243 of file class.ilLDAPSettingsGUI.php.

References $ilErr, ilLDAPServer::_getFirstActiveServer(), ilLDAPRoleAssignmentRule::_getInstanceByRuleId(), roleAssignments(), ilUtil::sendInfo(), and ilUtil::stripSlashes().

        {
                global $ilErr;
                
                include_once('Services/LDAP/classes/class.ilLDAPRoleAssignmentRule.php');
                include_once('Services/LDAP/classes/class.ilLDAPServer.php');
                
                $role_assignment = ilLDAPRoleAssignmentRule::_getInstanceByRuleId(0);
                $role_assignment->setServerId(ilLDAPServer::_getFirstActiveServer());
                $role_assignment->setDN(ilUtil::stripSlashes($_POST['dn']));
                $role_assignment->setMemberAttribute(ilUtil::stripSlashes($_POST['at']));
                $role_assignment->setMemberIsDN((int) $_POST['isdn']);
                $role_assignment->setAttributeName(ilUtil::stripSlashes($_POST['name']));
                $role_assignment->setAttributeValue(ilUtil::stripSlashes($_POST['value']));
                $role_assignment->setRoleId((int) $_POST['role']);
                $role_assignment->setType((int) $_POST['type']);
                
                if(!$role_assignment->validate())
                {               
                        ilUtil::sendInfo($this->lng->txt($ilErr->getMessage()));
                        $this->roleAssignments();
                        return false;
                }
                
                $role_assignment->create();
                ilUtil::sendInfo($this->lng->txt('settings_saved'));
                unset($_POST);
                $this->roleAssignments();
        }

Here is the call graph for this function:

ilLDAPSettingsGUI::chooseMapping (  ) 

Definition at line 538 of file class.ilLDAPSettingsGUI.php.

References ilLDAPAttributeMappingUtils::_getMappingRulesByClass(), initAttributeMapping(), and userMapping().

        {
                if(!$_POST['mapping_template'])
                {
                        $this->userMapping();
                        return;
                }
                
                $this->initAttributeMapping();
                $this->mapping->clearRules();
                
                include_once('Services/LDAP/classes/class.ilLDAPAttributeMappingUtils.php');
                foreach(ilLDAPAttributeMappingUtils::_getMappingRulesByClass($_POST['mapping_template']) as $key => $value)
                {
                        $this->mapping->setRule($key,$value,0);
                }
                $this->userMapping();
                return true;
        }

Here is the call graph for this function:

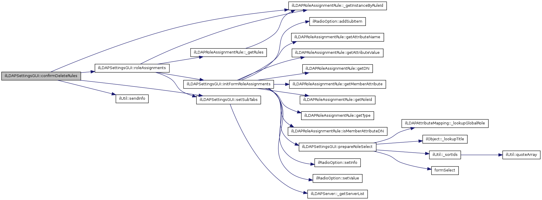
ilLDAPSettingsGUI::confirmDeleteRules (  ) 

Confirm delete rules.

public

Parameters:
 

Definition at line 182 of file class.ilLDAPSettingsGUI.php.

References ilLDAPRoleAssignmentRule::_getInstanceByRuleId(), roleAssignments(), ilUtil::sendInfo(), and setSubTabs().

        {
                if(!is_array($_POST['rule_ids']))
                {
                        ilUtil::sendInfo($this->lng->txt('select_one'));
                        $this->roleAssignments();
                        return false;
                }
                $this->setSubTabs();
                $this->tabs_gui->setSubTabActive('ldap_role_assignments');
                
                include_once("Services/Utilities/classes/class.ilConfirmationGUI.php");
                $c_gui = new ilConfirmationGUI();
                
                // set confirm/cancel commands
                $c_gui->setFormAction($this->ctrl->getFormAction($this, "deleteRules"));
                $c_gui->setHeaderText($this->lng->txt("ldap_confirm_del_role_ass"));
                $c_gui->setCancel($this->lng->txt("cancel"), "roleAssignments");
                $c_gui->setConfirm($this->lng->txt("confirm"), "deleteRules");

                // add items to delete
                include_once('Services/LDAP/classes/class.ilLDAPRoleAssignmentRule.php');
                foreach($_POST["rule_ids"] as $rule_id)
                {
                        $rule = ilLDAPRoleAssignmentRule::_getInstanceByRuleId($rule_id);
                        $c_gui->addItem('rule_ids[]',$rule_id,$rule->conditionToString());
                }
                $this->tpl->setContent($c_gui->getHTML());
        }

Here is the call graph for this function:

ilLDAPSettingsGUI::deleteRoleMapping (  ) 

Definition at line 429 of file class.ilLDAPSettingsGUI.php.

References initRoleMapping(), roleMapping(), and ilUtil::sendInfo().

        {
                if(!count($_POST['mappings']))
                {
                        ilUtil::sendInfo($this->lng->txt('select_one'));
                        $this->roleMapping();
                        return false;
                }
                
                $this->initRoleMapping();
                
                foreach($_POST['mappings'] as $mapping_id)
                {
                        $this->role_mapping->delete($mapping_id);
                }
                ilUtil::sendInfo($this->lng->txt('ldap_deleted_role_mapping'));
                $this->roleMapping();
                return true;
        }

Here is the call graph for this function:

ilLDAPSettingsGUI::deleteRules (  ) 

delete role assignment rule

public

Definition at line 218 of file class.ilLDAPSettingsGUI.php.

References ilLDAPRoleAssignmentRule::_getInstanceByRuleId(), roleAssignments(), and ilUtil::sendInfo().

        {
                if(!is_array($_POST['rule_ids']))
                {
                        ilUtil::sendInfo($this->lng->txt('select_once'));
                        $this->roleAssignments();
                        return false;
                }
                include_once('Services/LDAP/classes/class.ilLDAPRoleAssignmentRule.php');
                foreach($_POST["rule_ids"] as $rule_id)
                {
                        $rule = ilLDAPRoleAssignmentRule::_getInstanceByRuleId($rule_id);
                        $rule->delete();
                }
                ilUtil::sendInfo($this->lng->txt('ldap_deleted_rule'));
                $this->roleAssignments();
                return true;
        }

Here is the call graph for this function:

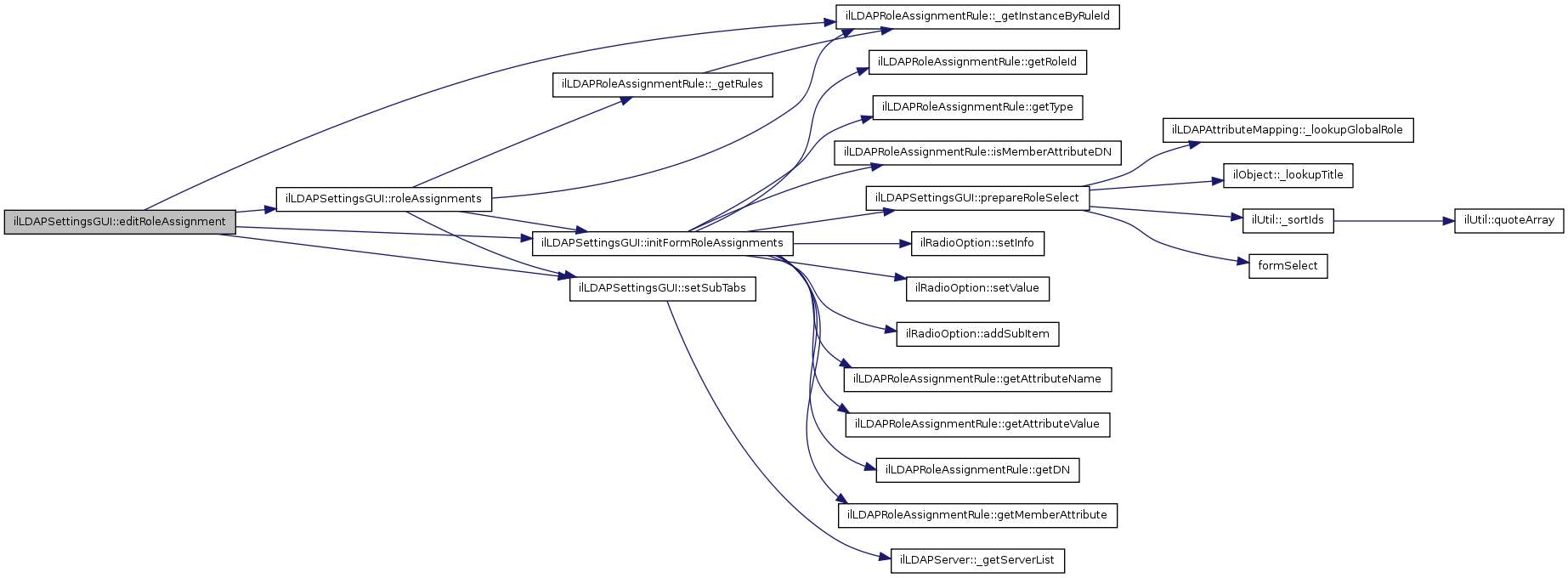
ilLDAPSettingsGUI::editRoleAssignment (  ) 

Edit role assignment.

public

Definition at line 119 of file class.ilLDAPSettingsGUI.php.

References $_GET, ilLDAPRoleAssignmentRule::_getInstanceByRuleId(), initFormRoleAssignments(), roleAssignments(), and setSubTabs().

Referenced by updateRoleAssignment().

        {
                if(!$_GET['rule_id'])
                {
                        ilUtil::sendinfo($this->lng->txt('select_one'));
                        $this->roleAssignments();
                        return false;
                }
                $this->setSubTabs();
                $this->tabs_gui->setSubTabActive('ldap_role_assignments');

                $this->ctrl->saveParameter($this,'rule_id',(int) $_GET['rule_id']);
                include_once('Services/LDAP/classes/class.ilLDAPRoleAssignmentRule.php');
                $this->initFormRoleAssignments('edit',
                        $this->role_mapping_rule = ilLDAPRoleAssignmentRule::_getInstanceByRuleId((int) $_GET['rule_id']));
                $this->tpl->setContent($this->form->getHTML());
        }

Here is the call graph for this function:

Here is the caller graph for this function:

ilLDAPSettingsGUI::executeCommand (  ) 

Definition at line 55 of file class.ilLDAPSettingsGUI.php.

References $cmd, and $ilErr.

        {
                global $ilAccess,$ilErr;
                
                if(!$ilAccess->checkAccess('write','',$this->ref_id))
                {
                        $ilErr->raiseError($this->lng->txt('msg_no_perm_write'),$ilErr->WARNING);
                }
                
                $next_class = $this->ctrl->getNextClass($this);
                $cmd = $this->ctrl->getCmd();

                switch($next_class)
                {
                        default:
                                if(!$cmd)
                                {
                                        $cmd = "serverList";
                                }
                                $this->$cmd();
                                break;
                }
                return true;
        }

ilLDAPSettingsGUI::getMappingFields (  )  [private]

Definition at line 851 of file class.ilLDAPSettingsGUI.php.

Referenced by saveMapping(), and userMapping().

        {
                return array('gender'   => $this->lng->txt('gender'),
                                'firstname'             => $this->lng->txt('firstname'),
                                'lastname'              => $this->lng->txt('lastname'),
                                'title'                 => $this->lng->txt('person_title'),
                                'institution'   => $this->lng->txt('institution'),
                                'department'    => $this->lng->txt('department'),
                                'street'                => $this->lng->txt('street'),
                                'city'                  => $this->lng->txt('city'),
                                'zipcode'               => $this->lng->txt('zipcode'),
                                'country'               => $this->lng->txt('country'),
                                'phone_office'  => $this->lng->txt('phone_office'),
                                'phone_home'    => $this->lng->txt('phone_home'),
                                'phone_mobile'  => $this->lng->txt('phone_mobile'),
                                'fax'                   => $this->lng->txt('fax'),
                                'email'                 => $this->lng->txt('email'),
                                'hobby'                 => $this->lng->txt('hobby'),
                                'matriculation' => $this->lng->txt('matriculation'));
                                #'photo'                        => $this->lng->txt('photo'));
        }

Here is the caller graph for this function:

ilLDAPSettingsGUI::initAttributeMapping (  )  [private]

Definition at line 810 of file class.ilLDAPSettingsGUI.php.

References $_GET, and ilLDAPAttributeMapping::_getInstanceByServerId().

Referenced by chooseMapping(), save(), saveMapping(), and userMapping().

        {
                include_once './Services/LDAP/classes/class.ilLDAPAttributeMapping.php';
                $this->mapping = ilLDAPAttributeMapping::_getInstanceByServerId((int) $_GET['ldap_server_id']);
        }

Here is the call graph for this function:

Here is the caller graph for this function:

ilLDAPSettingsGUI::initFormRoleAssignments ( a_mode,
ilLDAPRoleAssignmentRule current_rule 
) [protected]

Init form table for new role assignments.

Parameters:
string mode edit | create
object object of ilLDAPRoleAsssignmentRule protected

Definition at line 963 of file class.ilLDAPSettingsGUI.php.

References ilRadioOption::addSubItem(), ilLDAPRoleAssignmentRule::getAttributeName(), ilLDAPRoleAssignmentRule::getAttributeValue(), ilLDAPRoleAssignmentRule::getDN(), ilLDAPRoleAssignmentRule::getMemberAttribute(), ilLDAPRoleAssignmentRule::getRoleId(), ilLDAPRoleAssignmentRule::getType(), ilLDAPRoleAssignmentRule::isMemberAttributeDN(), prepareRoleSelect(), ilRadioOption::setInfo(), ilRadioOption::setValue(), ilLDAPRoleAssignmentRule::TYPE_ATTRIBUTE, and ilLDAPRoleAssignmentRule::TYPE_GROUP.

Referenced by editRoleAssignment(), and roleAssignments().

        {
                include_once('Services/Form/classes/class.ilPropertyFormGUI.php');
                include_once('Services/LDAP/classes/class.ilLDAPRoleAssignmentRule.php');
                
                $this->form = new ilPropertyFormGUI();
                $this->form->setFormAction($this->ctrl->getFormAction($this));
         
                switch($a_mode)
                {
                        case 'edit':
                                $this->form->setTitle($this->lng->txt('ldap_edit_role_ass_rule'));
                                $this->form->addCommandButton('updateRoleAssignment',$this->lng->txt('save'));
                                $this->form->addCommandButton('roleAssignments',$this->lng->txt('cancel'));
                                break;
                        case 'create':
                                $this->form->setTitle($this->lng->txt('ldap_add_role_ass_rule'));
                                $this->form->addCommandButton('addRoleAssignment',$this->lng->txt('ldap_btn_add_role_ass'));
                                $this->form->addCommandButton('roleAssignments',$this->lng->txt('cancel'));
                                break;
                }

                $role = new ilSelectInputGUI($this->lng->txt('ldap_ilias_role'),'role');
                $role->setValue($current_rule->getRoleId());
                $role->setOptions($this->prepareRoleSelect(false));
                $role->setRequired(true);
                $this->form->addItem($role);
                
                // Radio group
                $group = new ilRadioGroupInputGUI($this->lng->txt('ldap_assignment_type'),'type');
                $group->setValue($current_rule->getType());
                $group->setRequired(true);
                
                // Radio Group 
                $radio_group = new ilRadioOption($this->lng->txt('ldap_role_by_group'),ilLDAPRoleAssignmentRule::TYPE_GROUP);
                
                // Group DN
                $dn = new ilTextInputGUI($this->lng->txt('ldap_group_dn'),'dn');
                $dn->setValue($current_rule->getDN());
                $dn->setSize(32);
                $dn->setMaxLength(512);
                $dn->setInfo($this->lng->txt('ldap_role_grp_dn_info'));
                $radio_group->addSubItem($dn);
                $at = new ilTextInputGUI($this->lng->txt('ldap_role_grp_at'),'at');
                $at->setValue($current_rule->getMemberAttribute());
                $at->setSize(16);
                $at->setMaxLength(128);
                $radio_group->addSubItem($at);
                $isdn = new ilCheckboxInputGUI($this->lng->txt('ldap_role_grp_isdn'),'isdn');
                $isdn->setChecked($current_rule->isMemberAttributeDN());
                $isdn->setInfo($this->lng->txt('ldap_group_member_info'));
                $radio_group->addSubItem($isdn);
                $radio_group->setInfo($this->lng->txt('ldap_role_grp_info'));
                
                $group->addOption($radio_group);
                
                // Radio Attribute
                $radio_attribute = new ilRadioOption($this->lng->txt('ldap_role_by_attribute'),ilLDAPRoleAssignmentRule::TYPE_ATTRIBUTE);
                $name = new ilTextInputGUI($this->lng->txt('ldap_role_at_name'),'name');
                $name->setValue($current_rule->getAttributeName());
                $name->setSize(32);
                $name->setMaxLength(128);
                #$name->setInfo($this->lng->txt('ldap_role_at_name_info'));
                $radio_attribute->addSubItem($name);
                
                // Radio Attribute
                $val = new ilTextInputGUI($this->lng->txt('ldap_role_at_value'),'value');
                $val->setValue($current_rule->getAttributeValue());
                $val->setSize(32);
                $val->setMaxLength(128);
                #$val->setInfo($this->lng->txt('ldap_role_at_value_info'));
                $radio_attribute->addSubItem($val);
                $radio_attribute->setInfo($this->lng->txt('ldap_role_at_info'));
                $group->addOption($radio_attribute);
                
                $this->form->addItem($group);
        }

Here is the call graph for this function:

Here is the caller graph for this function:

ilLDAPSettingsGUI::initRoleMapping (  )  [private]

Definition at line 816 of file class.ilLDAPSettingsGUI.php.

References $_GET, and ilLDAPRoleGroupMappingSettings::_getInstanceByServerId().

Referenced by deleteRoleMapping(), roleMapping(), and saveRoleMapping().

        {
                include_once './Services/LDAP/classes/class.ilLDAPRoleGroupMappingSettings.php';
                $this->role_mapping = ilLDAPRoleGroupMappingSettings::_getInstanceByServerId((int) $_GET['ldap_server_id']);
        }

Here is the call graph for this function:

Here is the caller graph for this function:

ilLDAPSettingsGUI::initServer (  )  [private]

Definition at line 800 of file class.ilLDAPSettingsGUI.php.

References $_GET, and ilLDAPServer::_getFirstServer().

Referenced by __construct().

        {
                include_once './Services/LDAP/classes/class.ilLDAPServer.php';
                if(!$_GET['ldap_server_id'])
                {
                        $_GET['ldap_server_id'] = ilLDAPServer::_getFirstServer();
                }
                $this->server = new ilLDAPServer((int) $_GET['ldap_server_id']);
        }

Here is the call graph for this function:

Here is the caller graph for this function:

ilLDAPSettingsGUI::initUserDefinedFields (  )  [private]

Definition at line 873 of file class.ilLDAPSettingsGUI.php.

References ilUserDefinedFields::_getInstance().

Referenced by saveMapping(), and userMapping().

        {
                include_once("./Services/User/classes/class.ilUserDefinedFields.php");
                $this->udf = ilUserDefinedFields::_getInstance();
        }

Here is the call graph for this function:

Here is the caller graph for this function:

ilLDAPSettingsGUI::loadMappingCopy ( a_mapping_data  )  [private]

Load mapping data in cas of copy.

private

Parameters:
array mapping data
Returns:
array mapping_data

Definition at line 896 of file class.ilLDAPSettingsGUI.php.

References $_GET.

Referenced by roleMapping().

        {
                if(!isset($_GET['mapping_id']))
                {
                        return $a_mapping_data;
                }

                $mapping_id = $_GET['mapping_id'];
                $a_mapping_data[0] = $a_mapping_data[$mapping_id];
                
                return $a_mapping_data;
        }

Here is the caller graph for this function:

ilLDAPSettingsGUI::loadMappingDetails (  )  [private]

Load info about hide/show details.

private

Definition at line 915 of file class.ilLDAPSettingsGUI.php.

References $_GET, and $_SESSION.

Referenced by roleMapping().

        {
                if(!isset($_SESSION['ldap_mapping_details']))
                {
                        $_SESSION['ldap_mapping_details'] = array();
                }
                if(isset($_GET['details_show']))
                {
                        $_SESSION['ldap_mapping_details'][$_GET['details_show']] = $_GET['details_show']; 
                }
                if(isset($_GET['details_hide']))
                {
                        unset($_SESSION['ldap_mapping_details'][$_GET['details_hide']]);
                }
        }

Here is the caller graph for this function:

ilLDAPSettingsGUI::prepareMappingSelect (  )  [private]

Definition at line 879 of file class.ilLDAPSettingsGUI.php.

References formSelect().

Referenced by userMapping().

        {
                return ilUtil::formSelect($_POST['mapping_template'],'mapping_template',array(0 => $this->lng->txt('ldap_mapping_template'),
                                                                                                        "inetOrgPerson" => 'inetOrgPerson',
                                                                                                        "organizationalPerson" => 'organizationalPerson',
                                                                                                        "person" => 'person',
                                                                                                        "ad_2003" => 'Active Directory (Win 2003)'),false,true);
        }

Here is the call graph for this function:

Here is the caller graph for this function:

ilLDAPSettingsGUI::prepareRoleSelect ( a_as_select = true  )  [private]

Definition at line 822 of file class.ilLDAPSettingsGUI.php.

References ilLDAPAttributeMapping::_lookupGlobalRole(), ilObject::_lookupTitle(), ilUtil::_sortIds(), and formSelect().

Referenced by initFormRoleAssignments(), and serverList().

        {
                global $rbacreview,$ilObjDataCache;
                
                include_once('./Services/LDAP/classes/class.ilLDAPAttributeMapping.php');

                $global_roles = ilUtil::_sortIds($rbacreview->getGlobalRoles(),
                        'object_data',
                        'title',
                        'obj_id');
                
                $select[0] = $this->lng->txt('links_select_one');
                foreach($global_roles as $role_id)
                {
                        $select[$role_id] = ilObject::_lookupTitle($role_id);
                }
                
                if($a_as_select)
                {
                        return ilUtil::formSelect(ilLDAPAttributeMapping::_lookupGlobalRole($this->server->getServerId()),
                                'global_role',$select,false,true);
                }
                else
                {
                        return $select;
                }       
        }

Here is the call graph for this function:

Here is the caller graph for this function:

ilLDAPSettingsGUI::reset (  ) 

Definition at line 449 of file class.ilLDAPSettingsGUI.php.

References userMapping().

        {
                unset($_POST['mapping_template']);
                $this->userMapping();
        }

Here is the call graph for this function:

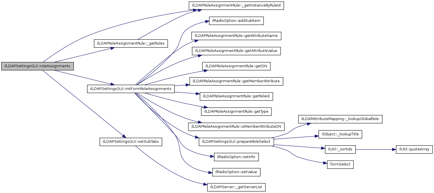
ilLDAPSettingsGUI::roleAssignments (  ) 

Edit role assignments.

public

Definition at line 86 of file class.ilLDAPSettingsGUI.php.

References ilLDAPRoleAssignmentRule::_getInstanceByRuleId(), ilLDAPRoleAssignmentRule::_getRules(), initFormRoleAssignments(), and setSubTabs().

Referenced by addRoleAssignment(), confirmDeleteRules(), deleteRules(), editRoleAssignment(), and updateRoleAssignment().

        {
                global $rbacreview;

                $this->setSubTabs();
                $this->tabs_gui->setSubTabActive('ldap_role_assignments');

                $this->tpl->addBlockFile('ADM_CONTENT','adm_content','tpl.ldap_role_assignments.html','Services/LDAP');

                include_once('Services/LDAP/classes/class.ilLDAPRoleAssignmentRule.php');
                $this->initFormRoleAssignments('create',$this->role_mapping_rule = ilLDAPRoleAssignmentRule::_getInstanceByRuleId(0));
                $this->tpl->setVariable('NEW_ASSIGNMENT_TBL',$this->form->getHTML());
                

                if(count($rules = ilLDAPRoleAssignmentRule::_getRules()))
                {
                        include_once("./Services/LDAP/classes/class.ilLDAPRoleAssignmentTableGUI.php");
                        $table_gui = new ilLDAPRoleAssignmentTableGUI($this,'roleAssignments');
                        $table_gui->setTitle($this->lng->txt("ldap_tbl_role_ass"));
                        $table_gui->parse($rules);
                        $table_gui->addCommandButton("updateRecords", $this->lng->txt("save"));
                        $table_gui->addMultiCommand("confirmDeleteRules", $this->lng->txt("delete"));
                        $table_gui->setSelectAllCheckbox("rule_id");
                        $this->tpl->setVariable('RULES_TBL',$table_gui->getHTML());
                }
        }

Here is the call graph for this function:

Here is the caller graph for this function:

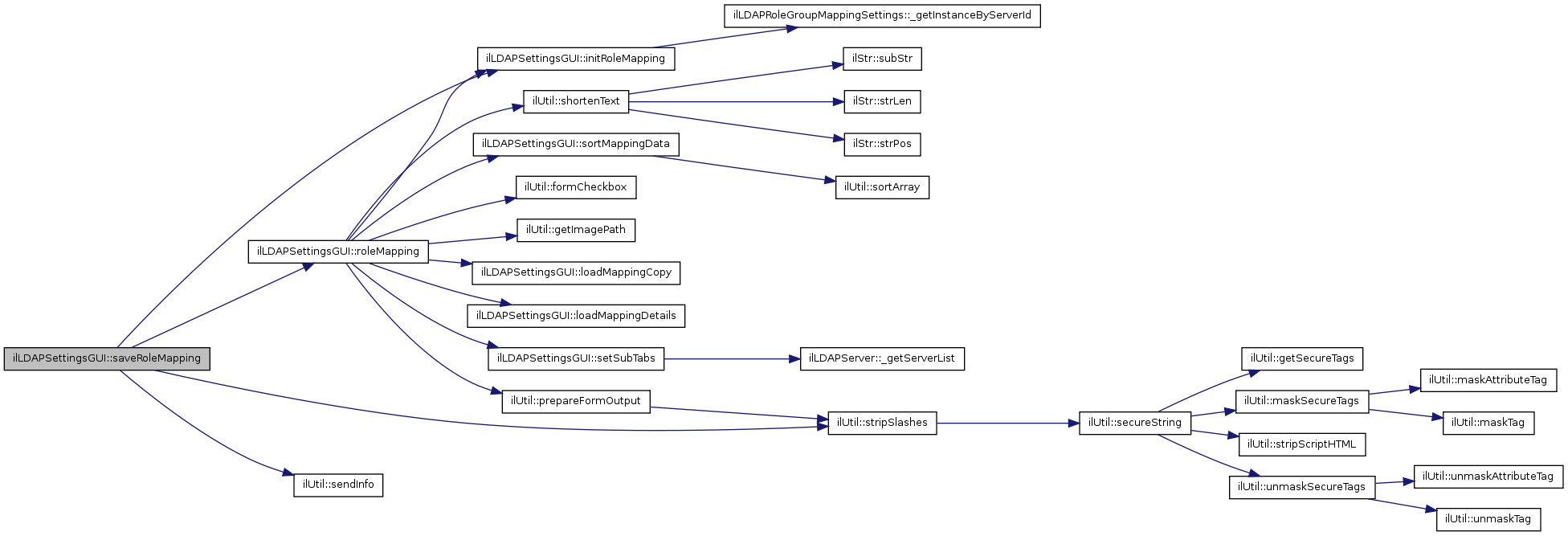
ilLDAPSettingsGUI::roleMapping (  ) 

Definition at line 274 of file class.ilLDAPSettingsGUI.php.

References $_SESSION, $data, ilUtil::formCheckbox(), ilUtil::getImagePath(), initRoleMapping(), loadMappingCopy(), loadMappingDetails(), ilUtil::prepareFormOutput(), setSubTabs(), ilUtil::shortenText(), and sortMappingData().

Referenced by deleteRoleMapping(), and saveRoleMapping().

        {
                $this->initRoleMapping();

                $this->setSubTabs();
                $this->tabs_gui->setSubTabActive('ldap_role_mapping');
                
                $this->tpl->addBlockFile('ADM_CONTENT','adm_content','tpl.ldap_role_mapping.html','Services/LDAP');
                $this->tpl->setVariable("FORMACTION",$this->ctrl->getFormAction($this,'saveRoleMapping'));
                
                // Role Sync
                $this->tpl->setVariable('TXT_ROLE_SETTINGS',$this->lng->txt('ldap_role_settings'));
                $this->tpl->setVariable('TXT_ROLE_ACTIVE',$this->lng->txt('ldap_role_active'));
                $this->tpl->setVariable('TXT_ROLE_BIND_USER',$this->lng->txt('ldap_role_bind_user'));
                $this->tpl->setVariable('TXT_ROLE_BIND_PASS',$this->lng->txt('ldap_role_bind_pass'));
                $this->tpl->setVariable('TXT_ROLE_ASSIGNMENTS',$this->lng->txt('ldap_role_assignments'));
                $this->tpl->setVariable('TXT_BINDING',$this->lng->txt('ldap_server_binding'));
                
                $this->tpl->setVariable('TXT_ROLE_BIND_USER_INFO',$this->lng->txt('ldap_role_bind_user_info'));
                $this->tpl->setVariable('TXT_ROLE_ASSIGNMENTS_INFO',$this->lng->txt('ldap_role_assignments_info'));
                
                
                $mapping_data = $this->role_mapping->getMappings();
                $mapping_data = $this->loadMappingCopy($mapping_data);
                $this->loadMappingDetails();
                
                // Section new assignment
                $this->tpl->setVariable('TXT_NEW_ASSIGNMENT',$this->lng->txt('ldap_new_role_assignment'));
                $this->tpl->setVariable('TXT_URL',$this->lng->txt('ldap_server'));
                $this->tpl->setVariable('TXT_DN',$this->lng->txt('ldap_group_dn'));
                $this->tpl->setVariable('TXT_MEMBER',$this->lng->txt('ldap_group_member'));
                $this->tpl->setVariable('TXT_MEMBER_ISDN',$this->lng->txt('ldap_memberisdn'));
                $this->tpl->setVariable('TXT_ROLE',$this->lng->txt('ldap_ilias_role'));
                $this->tpl->setVariable('TXT_ROLE_INFO',$this->lng->txt('ldap_role_info'));
                $this->tpl->setVariable('TXT_DN_INFO',$this->lng->txt('ldap_dn_info'));
                $this->tpl->setVariable('TXT_MEMBER_INFO',$this->lng->txt('ldap_member_info'));
                $this->tpl->setVariable('TXT_MEMBERISDN',$this->lng->txt('ldap_memberisdn'));
                $this->tpl->setVariable('TXT_INFO',$this->lng->txt('ldap_info_text'));
                $this->tpl->setVariable('TXT_INFO_INFO',$this->lng->txt('ldap_info_text_info'));
                
                
                $this->tpl->setVariable('ROLE_BIND_USER',$this->server->getRoleBindDN());
                $this->tpl->setVariable('ROLE_BIND_PASS',$this->server->getRoleBindPassword());
                $this->tpl->setVariable('CHECK_ROLE_ACTIVE',ilUtil::formCheckbox($this->server->enabledRoleSynchronization() ? true : false,
                        'role_sync_active',
                        1));
                        
                // Section new assignment
                $this->tpl->setVariable('URL',$mapping_data[0]['url'] ? $mapping_data[0]['url'] : $this->server->getUrl());
                $this->tpl->setVariable('DN',$mapping_data[0]['dn']);
                $this->tpl->setVariable('ROLE',$mapping_data[0]['role_name']);
                $this->tpl->setVariable('MEMBER',$mapping_data[0]['member_attribute']);
                $this->tpl->setVariable('CHECK_MEMBERISDN',ilUtil::formCheckbox($mapping_data[0]['memberisdn'],
                        'mapping[0][memberisdn]',
                        1));
                $this->tpl->setVariable('MAPPING_INFO',$mapping_data[0]['info']);
                
                $info_type_checked = isset($mapping_data[0]['info_type']) ? $mapping_data[0]['info_type'] : 1;
                
                $this->tpl->setVariable('TXT_MAPPING_INFO_TYPE',$this->lng->txt('ldap_mapping_info_type'));
                $this->tpl->setVariable('CHECK_MAPPING_INFO_TYPE',ilUtil::formCheckbox($info_type_checked,
                        'mapping[0][info_type]',
                        1));
                
                unset($mapping_data[0]);
                
                // Section assignments
                if(count($mapping_data))
                {
                        $this->tpl->setCurrentBlock('txt_assignments');
                        $this->tpl->setVariable('TXT_ASSIGNMENTS',$this->lng->txt('ldap_role_group_assignments'));
                        $this->tpl->parseCurrentBlock();
                        
                        $this->tpl->setCurrentBlock('delete_btn');
                        $this->tpl->setVariable('SOURCE',ilUtil::getImagePath("arrow_downright.gif"));
                        $this->tpl->setVariable('TXT_DELETE',$this->lng->txt('delete'));
                        $this->tpl->parseCurrentBlock();
                }
                
                $mapping_data = $this->sortMappingData($mapping_data);
                
                foreach($mapping_data as $data)
                {
                        $mapping_id = $data['mapping_id'];
                        if(in_array($mapping_id,$_SESSION['ldap_mapping_details']))
                        {
                                $this->tpl->setCurrentBlock('show_mapping_details');
                                $this->tpl->setVariable('ASS_GROUP_URL',$this->lng->txt('ldap_server_short'));
                                $this->tpl->setVariable('ASS_GROUP_DN',$this->lng->txt('ldap_group_dn_short'));
                                $this->tpl->setVariable('ASS_MEMBER_ATTR',$this->lng->txt('ldap_group_member_short'));
                                $this->tpl->setVariable('ASS_ROLE',$this->lng->txt('ldap_ilias_role_short'));
                                $this->tpl->setVariable('ASS_INFO',$this->lng->txt('ldap_info_text_short'));
                                $this->tpl->setVariable('ROW_ID',$mapping_id);
                                $this->tpl->setVariable('ROW_URL',$data['url']);
                                $this->tpl->setVariable('ROW_ROLE',$data['role_name'] ? $data['role_name'] : $data['role']);
                                $this->tpl->setVariable('ROW_DN',$data['dn']);
                                $this->tpl->setVariable('ROW_MEMBER',$data['member_attribute']);
                                $this->tpl->setVariable('TXT_ROW_MEMBERISDN',$this->lng->txt('ldap_memberisdn'));
                                $this->tpl->setVariable('ROW_CHECK_MEMBERISDN',ilUtil::formCheckbox($data['member_isdn'],
                                        'mapping['.$mapping_id.'][memberisdn]',
                                        1));
                                $this->tpl->setVariable('ROW_INFO',ilUtil::prepareFormOutput($data['info']));
                                $this->tpl->setVariable('TXT_ROW_INFO_TYPE',$this->lng->txt('ldap_mapping_info_type'));
                                $this->tpl->setVariable('ROW_CHECK_INFO_TYPE',ilUtil::formCheckbox($data['info_type'],
                                        'mapping['.$mapping_id.'][info_type]',
                                        1));
                                $this->tpl->parseCurrentBlock();
                        }
                        
                        // assignment row                       
                        $this->tpl->setCurrentBlock('assignments');
                        
                        // Copy link
                        $this->ctrl->setParameter($this,'mapping_id',$mapping_id);
                        $this->tpl->setVariable('COPY_LINK',$this->ctrl->getLinkTarget($this,'roleMapping'));
                        $this->tpl->setVariable('TXT_COPY',$this->lng->txt('copy'));
                        $this->ctrl->clearParameters($this);

                        // Details link
                        if(!in_array($mapping_id,$_SESSION['ldap_mapping_details']))
                        {
                                $this->ctrl->setParameter($this,'details_show',$mapping_id);
                                $this->tpl->setVariable('DETAILS_LINK',$this->ctrl->getLinkTarget($this,'roleMapping'));
                                $this->tpl->setVariable('TXT_DETAILS',$this->lng->txt('show_details'));
                                $this->ctrl->clearParameters($this);
                        }
                        else
                        {
                                $this->ctrl->setParameter($this,'details_hide',$mapping_id);
                                $this->tpl->setVariable('DETAILS_LINK',$this->ctrl->getLinkTarget($this,'roleMapping'));
                                $this->tpl->setVariable('TXT_DETAILS',$this->lng->txt('hide_details'));
                                $this->ctrl->clearParameters($this);
                        }
                        if(!count($_SESSION['ldap_mapping_details']))
                        {
                                $this->tpl->setVariable('WIDTH',"50%");
                        }
                        $this->tpl->setVariable('ROW_CHECK',ilUtil::formCheckbox(0,
                                'mappings[]',$mapping_id));
                        $this->tpl->setVariable('TXT_TITLE_TITLE',$this->lng->txt('title'));
                        $this->tpl->setVariable('TXT_TITLE_ROLE',$this->lng->txt('obj_role'));
                        $this->tpl->setVariable('TXT_TITLE_GROUP',$this->lng->txt('obj_grp'));
                        $this->tpl->setVariable('TITLE_GROUP',$this->role_mapping->getMappingInfoString($mapping_id));
                        $this->tpl->setVariable('TITLE_TITLE',ilUtil::shortenText($data['obj_title'],30,true));
                        $this->tpl->setVariable('TITLE_ROLE',$data['role_name']);
                        
                        $this->tpl->parseCurrentBlock();
                }
                

                $this->tpl->setVariable('TXT_SAVE',$this->lng->txt('save'));
                $this->tpl->setVariable('TXT_REQUIRED_FLD',$this->lng->txt('required_field'));
        }

Here is the call graph for this function:

Here is the caller graph for this function:

ilLDAPSettingsGUI::save (  ) 

Definition at line 707 of file class.ilLDAPSettingsGUI.php.

References $_GET, $ilErr, initAttributeMapping(), ilUtil::sendInfo(), serverList(), and ilUtil::stripSlashes().

        {
                global $ilErr;
                
                $this->server->toggleActive((int) $_POST['active']);
                $this->server->setName(ilUtil::stripSlashes($_POST['server_name']));
                $this->server->setUrl(ilUtil::stripSlashes($_POST['server_url']));
                $this->server->setVersion(ilUtil::stripSlashes($_POST['version']));
                $this->server->setBaseDN(ilUtil::stripSlashes($_POST['base_dn']));
                $this->server->toggleReferrer(ilUtil::stripSlashes($_POST['referrals']));
                $this->server->toggleTLS(ilUtil::stripSlashes($_POST['tls']));
                $this->server->setBindingType((int) $_POST['binding_type']);
                $this->server->setBindUser(ilUtil::stripSlashes($_POST['bind_dn']));
                $this->server->setBindPassword(ilUtil::stripSlashes($_POST['bind_pass']));
                $this->server->setSearchBase(ilUtil::stripSlashes($_POST['search_base']));
                $this->server->setUserScope((int) $_POST['user_scope']);
                $this->server->setUserAttribute(ilUtil::stripSlashes($_POST['user_attribute']));
                $this->server->setFilter(ilUtil::stripSlashes($_POST['filter']));
                $this->server->setGroupDN(ilUtil::stripSlashes($_POST['group_dn']));
                $this->server->setGroupScope((int) $_POST['group_scope']);
                $this->server->setGroupFilter(ilUtil::stripSlashes($_POST['group_filter']));
                $this->server->setGroupMember(ilUtil::stripSlashes($_POST['group_member']));
                $this->server->enableGroupMemberIsDN((int) $_POST['memberisdn']);
                $this->server->setGroupName(ilUtil::stripSlashes($_POST['group']));
                $this->server->setGroupAttribute(ilUtil::stripSlashes($_POST['group_attribute']));
                $this->server->setGroupUserFilter(ilUtil::stripSlashes($_POST['group_user_filter']));
                $this->server->toggleMembershipOptional((int) $_POST['group_optional']);
                $this->server->enableSyncOnLogin((int) $_POST['sync_on_login']);
                $this->server->enableSyncPerCron((int) $_POST['sync_per_cron']);
                $this->server->setGlobalRole((int) $_POST['global_role']);
                
                if(!$this->server->validate())
                {
                        ilUtil::sendInfo($ilErr->getMessage());
                        $this->serverList();
                        return false;
                }
                
                // Update or create
                if($this->server->getServerId())
                {
                        $this->server->update();
                }
                else
                {
                        $_GET['ldap_server_id'] = $this->server->create();
                }
                
                // Now server_id exists => update LDAP attribute mapping
                $this->initAttributeMapping();
                $this->mapping->setRule('global_role',(int) $_POST['global_role'],false);
                $this->mapping->save();

                ilUtil::sendInfo($this->lng->txt('settings_saved'));
                $this->serverList();
                return true;
        }

Here is the call graph for this function:

ilLDAPSettingsGUI::saveMapping (  ) 

Definition at line 558 of file class.ilLDAPSettingsGUI.php.

References getMappingFields(), initAttributeMapping(), initUserDefinedFields(), ilUtil::sendInfo(), ilUtil::stripSlashes(), and userMapping().

        {
                $this->initAttributeMapping();
                foreach($this->getMappingFields() as $key => $mapping)
                {
                        $this->mapping->setRule($key,ilUtil::stripSlashes($_POST[$key.'_value']),(int) $_POST[$key.'_update']);
                }
                $this->initUserDefinedFields();
                foreach($this->udf->getDefinitions() as $definition)
                {
                        $key = 'udf_'.$definition['field_id'];
                        $this->mapping->setRule($key,ilUtil::stripSlashes($_POST[$key.'_value']),(int) $_POST[$key.'_update']);
                }
                
                $this->mapping->save();
                $this->userMapping();
                
                ilUtil::sendInfo($this->lng->txt('settings_saved'));
                unset($_POST['mapping_template']);
                return;
        }

Here is the call graph for this function:

ilLDAPSettingsGUI::saveRoleMapping (  ) 

Definition at line 455 of file class.ilLDAPSettingsGUI.php.

References $_GET, $ilErr, initRoleMapping(), roleMapping(), ilUtil::sendInfo(), and ilUtil::stripSlashes().

        {
                global $ilErr;
                
                $this->server->setRoleBindDN(ilUtil::stripSlashes($_POST['role_bind_user']));
                $this->server->setRoleBindPassword(ilUtil::stripSlashes($_POST['role_bind_pass']));
                $this->server->enableRoleSynchronization((int) $_POST['role_sync_active']);
                
                // Update or create
                if($this->server->getServerId())
                {
                        $this->server->update();
                }
                else
                {
                        $_GET['ldap_server_id'] = $this->server->create();
                }
                
                $this->initRoleMapping();
                $this->role_mapping->loadFromPost($_POST['mapping']);
                if(!$this->role_mapping->validate())
                {
                        ilUtil::sendInfo($ilErr->getMessage());
                        $this->roleMapping();
                        return false;                           
                }
                $this->role_mapping->save();

                ilUtil::sendInfo($this->lng->txt('settings_saved'));
                $this->roleMapping();
                return true;
        }

Here is the call graph for this function:

ilLDAPSettingsGUI::serverList (  ) 

Definition at line 580 of file class.ilLDAPSettingsGUI.php.

References ilUtil::formCheckbox(), ilUtil::formRadioButton(), ilUtil::formSelect(), prepareRoleSelect(), and setSubTabs().

Referenced by save().

        {
                $this->setSubTabs();
                $this->tabs_gui->setSubTabActive('ldap_settings');
                
                $this->tpl->addBlockFile('ADM_CONTENT','adm_content','tpl.ldap_server_list.html','Services/LDAP');
                $this->tpl->setVariable("FORMACTION",$this->ctrl->getFormAction($this));
                
                // Text variables
                $this->tpl->setVariable("TXT_LDAP_SERVER_SETTINGS",$this->lng->txt('ldap_configure'));
                $this->tpl->setVariable('TXT_ACTIVE',$this->lng->txt('auth_ldap_enable'));
                $this->tpl->setVariable('TXT_SERVER_NAME',$this->lng->txt('ldap_server_name'));
                $this->tpl->setVariable('TXT_SERVER_URL',$this->lng->txt('ldap_server'));
                $this->tpl->setVariable('TXT_SERVER_VERSION',$this->lng->txt('ldap_version'));
                $this->tpl->setVariable('TXT_BASE_DN',$this->lng->txt('basedn'));
                $this->tpl->setVariable('TXT_REFERRALS',$this->lng->txt('ldap_referrals'));
                
                $this->tpl->setVariable('TXT_SECURITY_SETTINGS',$this->lng->txt('ldap_server_security_settings'));
                $this->tpl->setVariable('TXT_TLS',$this->lng->txt('ldap_tls'));
                $this->tpl->setVariable('TXT_BINDING',$this->lng->txt('ldap_server_binding'));
                $this->tpl->setVariable('TXT_ANONYMOUS',$this->lng->txt('ldap_bind_anonymous'));
                $this->tpl->setVariable('TXT_USER',$this->lng->txt('ldap_bind_user'));
                $this->tpl->setVariable('TXT_BIND_DN',$this->lng->txt('ldap_server_bind_dn'));
                $this->tpl->setVariable('TXT_BIND_PASSWD',$this->lng->txt('ldap_server_bind_pass'));
                
                $this->tpl->setVariable('TXT_AUTH_SETTINGS',$this->lng->txt('ldap_authentication_settings'));
                $this->tpl->setVariable('TXT_USER_ATTRIBUTE',$this->lng->txt('ldap_user_attribute'));
                $this->tpl->setVariable('TXT_USER_SCOPE',$this->lng->txt('ldap_user_scope'));
                $this->tpl->setVariable('TXT_SEARCH_BASE',$this->lng->txt('ldap_user_dn'));
                $this->tpl->setVariable('TXT_FILTER',$this->lng->txt('ldap_search_filter'));
                $this->tpl->setVariable('TXT_REQUIRED_FLD',$this->lng->txt('required_field'));
                
                // Group restrictions
                $this->tpl->setVariable('TXT_GROUP_RESTRICTIONS',$this->lng->txt('ldap_group_restrictions'));
                $this->tpl->setVariable('TXT_GROUP_DN',$this->lng->txt('ldap_group_search_base'));
                $this->tpl->setVariable('TXT_GROUP_SCOPE',$this->lng->txt('ldap_group_scope'));
                $this->tpl->setVariable('TXT_GROUP_FILTER',$this->lng->txt('ldap_group_filter'));
                $this->tpl->setVariable('TXT_MEMBER',$this->lng->txt('ldap_group_member'));
                $this->tpl->setVariable('TXT_MEMBERISDN',$this->lng->txt('ldap_memberisdn'));
                $this->tpl->setVariable('TXT_GROUP',$this->lng->txt('ldap_group_name'));
                $this->tpl->setVariable('TXT_GROUP_ATTRIBUTE',$this->lng->txt('ldap_group_attribute'));
                $this->tpl->setVariable('TXT_GROUP_MEMBERSHIP',$this->lng->txt('ldap_group_membership'));
                $this->tpl->setVariable('TXT_OPTIONAL',$this->lng->txt('ldap_group_member_optional'));
                $this->tpl->setVariable('TXT_GROUP_USER_FILTER',$this->lng->txt('ldap_group_user_filter'));
                $this->tpl->setVariable('TXT_OPTIONAL_INFO',$this->lng->txt('ldap_group_optional_info'));
                
                // User Sync
                $this->tpl->setVariable('TXT_USER_SYNC',$this->lng->txt('ldap_user_sync'));
                $this->tpl->setVariable('TXT_MOMENT',$this->lng->txt('ldap_moment_sync'));
                $this->tpl->setVariable('TXT_LOGIN',$this->lng->txt('ldap_sync_login'));
                $this->tpl->setVariable('TXT_CRON',$this->lng->txt('ldap_sync_cron'));
                $this->tpl->setVariable('TXT_GLOBAL_ROLE',$this->lng->txt('ldap_global_role_assignment'));

                $this->tpl->setVariable('TXT_SAVE',$this->lng->txt('save'));
                
                // Info text
                $this->tpl->setVariable('TXT_SERVER_NAME_INFO',$this->lng->txt('ldap_server_name_info'));
                $this->tpl->setVariable('TXT_SERVER_URL_INFO',$this->lng->txt('ldap_server_url_info'));
                $this->tpl->setVariable('TXT_SERVER_VERSION_INFO',$this->lng->txt('ldap_server_version_info'));
                $this->tpl->setVariable('TXT_REFERRALS_INFO',$this->lng->txt('ldap_referrals_info'));
                $this->tpl->setVariable('TXT_SEARCH_BASE_INFO',$this->lng->txt('ldap_search_base_info'));
                $this->tpl->setVariable('TXT_FILTER_INFO',$this->lng->txt('ldap_filter_info'));
                $this->tpl->setVariable('TXT_GROUP_DN_INFO',$this->lng->txt('ldap_group_dn_info'));
                $this->tpl->setVariable('TXT_GROUP_FILTER_INFO',$this->lng->txt('ldap_group_filter_info'));
                $this->tpl->setVariable('TXT_MEMBER_INFO',$this->lng->txt('ldap_group_member_info'));
                $this->tpl->setVariable('TXT_GROUP_INFO',$this->lng->txt('ldap_group_name_info'));
                $this->tpl->setVariable('TXT_GROUP_ATTRIBUTE_INFO',$this->lng->txt('ldap_group_attribute_info'));
                $this->tpl->setVariable('TXT_GROUP_SCOPE_INFO',$this->lng->txt('ldap_group_scope_info'));
                $this->tpl->setVariable('TXT_USER_SCOPE_INFO',$this->lng->txt('ldap_user_scope_info'));
                $this->tpl->setVariable('TXT_USER_SYNC_INFO',$this->lng->txt('ldap_user_sync_info'));
                $this->tpl->setVariable('TXT_GLOBAL_ROLE_INFO',$this->lng->txt('ldap_global_role_info'));
                
                
                // Settings
                $this->tpl->setVariable('CHECK_ACTIVE',ilUtil::formCheckbox($this->server->isActive() ? true : false,'active',1));
                $this->tpl->setVariable('SERVER_NAME',$this->server->getName());
                $this->tpl->setVariable('SERVER_URL',$this->server->getUrlString());
                $this->tpl->setVariable('SELECT_VERSION',ilUtil::formSelect($this->server->getVersion(),
                        'version',array(2 => 2,3 => 3),false,true));
                $this->tpl->setVariable('BASE_DN',$this->server->getBaseDN());
                $this->tpl->setVariable('CHECK_REFERRALS',ilUtil::formCheckbox($this->server->isActiveReferrer() ? true : false,'referrals',1));
                $this->tpl->setVariable('CHECK_TLS',ilUtil::formCheckbox($this->server->isActiveTLS() ? true : false,'tls',1));
                                        
                $this->tpl->setVariable('RADIO_ANONYMOUS',ilUtil::formRadioButton($this->server->getBindingType() == IL_LDAP_BIND_ANONYMOUS ? true : false,
                        'binding_type',IL_LDAP_BIND_ANONYMOUS));
                $this->tpl->setVariable('RADIO_USER',ilUtil::formRadioButton($this->server->getBindingType() == IL_LDAP_BIND_USER ? true : false,
                        'binding_type',IL_LDAP_BIND_USER));
                $this->tpl->setVariable('BIND_DN',$this->server->getBindUser());
                $this->tpl->setVariable('BIND_PASS',$this->server->getBindPassword());
                
                $this->tpl->setVariable('SEARCH_BASE',$this->server->getSearchBase());
                $this->tpl->setVariable('USER_ATTRIBUTE',$this->server->getUserAttribute());
                $this->tpl->setVariable('SELECT_USER_SCOPE',ilUtil::formSelect($this->server->getUserScope(),
                        'user_scope',
                        array(IL_LDAP_SCOPE_ONE => $this->lng->txt('ldap_scope_one'),
                                IL_LDAP_SCOPE_SUB => $this->lng->txt('ldap_scope_sub')),false,true));
                $this->tpl->setVariable('FILTER',$this->server->getFilter());
                $this->tpl->setVariable('GROUP_DN',$this->server->getGroupDN());
                $this->tpl->setVariable('SELECT_GROUP_SCOPE',ilUtil::formSelect($this->server->getGroupScope(),
                        'group_scope',
                        array(IL_LDAP_SCOPE_ONE => $this->lng->txt('ldap_scope_one'),
                                IL_LDAP_SCOPE_SUB => $this->lng->txt('ldap_scope_sub')),false,true));
                $this->tpl->setVariable('GROUP_FILTER',$this->server->getGroupFilter());
                $this->tpl->setVariable('GROUP_MEMBER',$this->server->getGroupMember());
                $this->tpl->setVariable('CHECK_MEMBERISDN',ilUtil::formCheckbox($this->server->enabledGroupMemberIsDN() ? 1 : 0,'memberisdn',1));
                $this->tpl->setVariable('GROUP',$this->server->getGroupName());
                $this->tpl->setVariable('GROUP_ATTRIBUTE',$this->server->getGroupAttribute());
                $this->tpl->setVariable('GROUP_USER_FILTER',$this->server->getGroupUserFilter());
                
                $this->tpl->setVariable('CHECK_OPTIONAL',ilUtil::formCheckbox($this->server->isMembershipOptional() ? 1 : 0,
                        'group_optional',
                        1));
                // User sync
                $this->tpl->setVariable('CHECK_LOGIN',ilUtil::formCheckbox($this->server->enabledSyncOnLogin() ? true : false,
                        'sync_on_login',
                        1));
                $this->tpl->setVariable('CHECK_CRON',ilUtil::formCheckbox($this->server->enabledSyncPerCron() ? true : false,
                        'sync_per_cron',
                        1));
                $this->tpl->setVariable('SELECT_GLOBAL_ROLE',$this->prepareRoleSelect());

                return true;
        }

Here is the call graph for this function:

Here is the caller graph for this function:

ilLDAPSettingsGUI::setSubTabs (  )  [private]

Set sub tabs for ldap section.

private

Definition at line 772 of file class.ilLDAPSettingsGUI.php.

References ilLDAPServer::_getServerList().

Referenced by confirmDeleteRules(), editRoleAssignment(), roleAssignments(), roleMapping(), serverList(), and userMapping().

        {
                $this->tabs_gui->addSubTabTarget("ldap_settings",
                        $this->ctrl->getLinkTarget($this,'serverList'),
                        "serverList",get_class($this));
                        
                // Disable all other tabs, if server hasn't been configured. 
                include_once('Services/LDAP/classes/class.ilLDAPServer.php');
                if(!count(ilLDAPServer::_getServerList()))
                {
                        return true;
                }

                $this->tabs_gui->addSubTabTarget("ldap_user_mapping",
                        $this->ctrl->getLinkTarget($this,'userMapping'),
                        "userMapping",get_class($this));
                        
                $this->tabs_gui->addSubTabTarget('ldap_role_assignments',
                        $this->ctrl->getLinkTarget($this,'roleAssignments'),
                        "roleAssignments",get_class($this));                    
                        
                $this->tabs_gui->addSubTabTarget("ldap_role_mapping",
                        $this->ctrl->getLinkTarget($this,'roleMapping'),
                        "roleMapping",get_class($this));
                        
        }

Here is the call graph for this function:

Here is the caller graph for this function:

ilLDAPSettingsGUI::sortMappingData ( a_mapping_data  )  [private]

Sort mapping data by title.

private

Parameters:
array mapping data

Definition at line 938 of file class.ilLDAPSettingsGUI.php.

References $data, and ilUtil::sortArray().

Referenced by roleMapping().

        {
                global $rbacreview,$ilObjDataCache;
        
                $new_mapping = array();
                $new_mapping = array();         
                foreach($a_mapping_data as $mapping_id => $data)
                {
                        $new_mapping[$mapping_id] = $data;
                        $new_mapping[$mapping_id]['obj_id'] = $obj_id = $rbacreview->getObjectOfRole($data['role']);
                        $new_mapping[$mapping_id]['obj_title'] = $ilObjDataCache->lookupTitle($obj_id); 
                        $new_mapping[$mapping_id]['mapping_id'] = $mapping_id;
                }
                return ilUtil::sortArray($new_mapping,'obj_title','DESC');
                
        }

Here is the call graph for this function:

Here is the caller graph for this function:

ilLDAPSettingsGUI::updateRoleAssignment (  ) 

update role assignment

public

Definition at line 143 of file class.ilLDAPSettingsGUI.php.

References $_GET, $ilErr, ilLDAPRoleAssignmentRule::_getInstanceByRuleId(), editRoleAssignment(), roleAssignments(), ilUtil::sendInfo(), and ilUtil::stripSlashes().

        {
                global $ilErr;
                
                if(!$_GET['rule_id'])
                {
                        ilUtil::sendInfo($this->lng->txt('select_one'));
                        $this->roleAssignments();
                        return false;
                }
                include_once('Services/LDAP/classes/class.ilLDAPRoleAssignmentRule.php');
                $role_assignment = ilLDAPRoleAssignmentRule::_getInstanceByRuleId((int) $_GET['rule_id']);
                $role_assignment->setDN(ilUtil::stripSlashes($_POST['dn']));
                $role_assignment->setMemberAttribute(ilUtil::stripSlashes($_POST['at']));
                $role_assignment->setMemberIsDN((int) $_POST['isdn']);
                $role_assignment->setAttributeName(ilUtil::stripSlashes($_POST['name']));
                $role_assignment->setAttributeValue(ilUtil::stripSlashes($_POST['value']));
                $role_assignment->setRoleId((int) $_POST['role']);
                $role_assignment->setType((int) $_POST['type']);
                
                if(!$role_assignment->validate())
                {               
                        ilUtil::sendInfo($this->lng->txt($ilErr->getMessage()));
                        $this->editRoleAssignment();
                        return false;
                }
                
                $role_assignment->update();
                ilUtil::sendInfo($this->lng->txt('settings_saved'));
                $this->roleAssignments();
        }

Here is the call graph for this function:

ilLDAPSettingsGUI::userMapping ( a_show_defaults = false  ) 

Definition at line 488 of file class.ilLDAPSettingsGUI.php.

References ilUtil::formCheckbox(), getMappingFields(), initAttributeMapping(), initUserDefinedFields(), prepareMappingSelect(), and setSubTabs().

Referenced by chooseMapping(), reset(), and saveMapping().

        {
                $this->initAttributeMapping();
                
                $this->setSubTabs();
                $this->tabs_gui->setSubTabActive('ldap_user_mapping');
                
                $this->tpl->addBlockFile('ADM_CONTENT','adm_content','tpl.ldap_user_mapping.html','Services/LDAP');
                $this->tpl->setVariable("FORMACTION",$this->ctrl->getFormAction($this));
                
                $this->tpl->setVariable('TXT_LDAP_MAPPING',$this->lng->txt('ldap_mapping_table'));
                $this->tpl->setVariable('SELECT_MAPPING',$this->prepareMappingSelect());
                
                if($_POST['mapping_template'])
                {
                        $this->tpl->setCurrentBlock('reset');
                        $this->tpl->setVariable('TXT_RESET',$this->lng->txt('reset'));
                        $this->tpl->parseCurrentBlock();
                }
                
                foreach($this->getMappingFields() as $mapping => $translation)
                {
                        $this->tpl->setCurrentBlock('attribute_row');
                        $this->tpl->setVariable('TXT_NAME',$translation);
                        $this->tpl->setVariable('FIELD_NAME',$mapping.'_value');
                        $this->tpl->setVariable('FIELD_VALUE',$this->mapping->getValue($mapping));
                        $this->tpl->setVariable('CHECK_FIELD',ilUtil::formCheckbox($this->mapping->enabledUpdate($mapping),$mapping.'_update',1));
                        $this->tpl->setVariable('UPDATE_INFO',$this->lng->txt('ldap_update_field_info'));
                        $this->tpl->parseCurrentBlock();
                }
                
                // Show user defined fields
                $this->initUserDefinedFields();
                foreach($this->udf->getDefinitions() as $definition)
                {
                        $this->tpl->setCurrentBlock('attribute_row');
                        $this->tpl->setVariable('TXT_NAME',$definition['field_name']);
                        $this->tpl->setVariable('FIELD_NAME','udf_'.$definition['field_id'].'_value');
                        $this->tpl->setVariable('FIELD_VALUE',$this->mapping->getValue('udf_'.$definition['field_id']));
                        $this->tpl->setVariable('CHECK_FIELD',ilUtil::formCheckbox($this->mapping->enabledUpdate('udf_'.$definition['field_id']),
                                                                                                                                                'udf_'.$definition['field_id'].'_update',1));
                        $this->tpl->setVariable('UPDATE_INFO',$this->lng->txt('ldap_update_field_info'));
                        $this->tpl->parseCurrentBlock();

                }
                
                $this->tpl->setVariable('TXT_SAVE',$this->lng->txt('save'));
                $this->tpl->setVariable('TXT_SHOW',$this->lng->txt('show'));
        }

Here is the call graph for this function:

Here is the caller graph for this function:


Field Documentation

ilLDAPSettingsGUI::$ref_id = null [private]

Definition at line 35 of file class.ilLDAPSettingsGUI.php.


The documentation for this class was generated from the following file: