Public Member Functions | Static Public Member Functions | Protected Member Functions | Protected Attributes

ilBlockGUI Class Reference

This class represents a block method of a block. More...

Inheritance diagram for ilBlockGUI:

Public Member Functions

 ilBlockGUI ()
 Constructor.
 setData ($a_data)
 Set Data.
 getData ()
 Get Data.
 setBigMode ($a_bigmode)
 Set Big Mode.
 getBigMode ()
 Get Big Mode.
 setBlockId ($a_block_id=0)
 Set Block Id.
 getBlockId ()
 Get Block Id.
 setAvailableDetailLevels ($a_max, $a_min=0)
 Set Available Detail Levels.
 setCurrentDetailLevel ($a_currentdetaillevel)
 Set Current Detail Level.
 setGuiObject (&$a_gui_object)
 Set GuiObject.
 getGuiObject ()
 Get GuiObject.
 getCurrentDetailLevel ()
 Get Current Detail Level.
 setTitle ($a_title)
 Set Title.
 getTitle ()
 Get Title.
 setImage ($a_image)
 Set Image.
 getImage ()
 Get Image.
 setOffset ($a_offset)
 Set Offset.
 getOffset ()
 Get Offset.
 correctOffset ()
 setLimit ($a_limit)
 Set Limit.
 getLimit ()
 Get Limit.
 setEnableEdit ($a_enableedit)
 Set EnableEdit.
 getEnableEdit ()
 Get EnableEdit.
 setRepositoryMode ($a_repositorymode)
 Set RepositoryMode.
 getRepositoryMode ()
 Get RepositoryMode.
 setFooterInfo ($a_footerinfo, $a_hide_and_icon=false)
 Set Footer Info.
 getFooterInfo ($a_hide_and_icon=false)
 Get Footer Info.
 setSubtitle ($a_subtitle)
 Set Subtitle.
 getSubtitle ()
 Get Subtitle.
 setRefId ($a_refid)
 Set Ref Id (only used if isRepositoryObject() is true).
 getRefId ()
 Get Ref Id (only used if isRepositoryObject() is true).
 setAdminCommands ($a_admincommands)
 Set Administration Commmands.
 getAdminCommands ()
 Get Administration Commmands.
 setColSpan ($a_colspan)
 Set Columns Span.
 getColSpan ()
 Get Columns Span.
 setEnableDetailRow ($a_enabledetailrow)
 Set EnableDetailRow.
 getEnableDetailRow ()
 Get EnableDetailRow.
 setEnableNumInfo ($a_enablenuminfo)
 Set Enable Item Number Info.
 getEnableNumInfo ()
 Get Enable Item Number Info.
 setProperties ($a_properties)
 This function is supposed to be used for block type specific properties, that should be inherited through ilColumnGUI->setBlockProperties.
 getProperty ($a_property)
 setProperty ($a_property, $a_value)
 setRowTemplate ($a_rowtemplatename, $a_rowtemplatedir="")
 Set Row Template Name.
 getNavParameter ()
 getDetailParameter ()
 getConfigParameter ()
 getMoveParameter ()
 getRowTemplateName ()
 Get Row Template Name.
 getRowTemplateDir ()
 Get Row Template Directory.
 addBlockCommand ($a_href, $a_text, $a_target="", $a_img="", $a_right_aligned=false)
 Add Block Command.
 getBlockCommands ()
 Get Block commands.
 addHeaderCommand ($a_href, $a_text, $a_as_close=false)
 Add Header Block Command.
 getHeaderCommands ()
 Get Header Block commands.
 addFooterLink ($a_text, $a_href="", $a_onclick="", $a_block_id="", $a_top=false, $a_omit_separator=false)
 Add a footer text/link.
 getFooterLinks ()
 Get footer links.
 clearFooterLinks ()
 Clear footer links.
 handleDetailLevel ()
 Handle read/write current detail level.
 setConfigMode ($a_configmode)
 Handle config status.
 getConfigMode ()
 Get Config Mode (move blocks).
 getHTML ()
 Get HTML.
 setDataSection ($a_content)
 Call this from overwritten fillDataSection(), if standard row based data is not used.
 fillDataSection ()
 Standard implementation for row based data.
 fillRow ($a_set)
 fillFooter ()
 fillPreviousNext ()
 Fill previous/next row.
 setPreviousNextLinks ()
 Get previous/next linkbar.
 fillFooterLinks ($a_top=false, $a_numinfo="")
 Fill footer links.
 fillDetailRow ()
 Fill Detail Setting Row.
 fillMoveRow ()
 Fill row for Moving.
 getAllowMove ($a_direction)
 setAllowMove ($a_direction, $a_allow=true)
 fillMoveLink ($a_value, $a_img, $a_txt)

Static Public Member Functions

static getBlockType ()
static isRepositoryObject ()
static getScreenMode ()
 Get Screen Mode for current command.

Protected Member Functions

 fillRowColor ($a_placeholder="CSS_ROW")

Protected Attributes

 $data = array()
 $colspan = 1
 $enablenuminfo = true
 $detail_min = 0
 $detail_max = 0
 $bigmode = false
 $footer_links = array()
 $block_id = 0
 $header_commands = array()
 $allow_moving = true
 $move = array("left" => false, "right" => false, "up" => false, "down" => false)
 $enabledetailrow = true

Detailed Description

This class represents a block method of a block.

Author:
Alex Killing <alex.killing@gmx.de>
Version:
Id:
class.ilBlockGUI.php 15181 2007-11-02 17:04:40Z akill

Definition at line 31 of file class.ilBlockGUI.php.


Member Function Documentation

ilBlockGUI::addBlockCommand ( a_href,
a_text,
a_target = "",
a_img = "",
a_right_aligned = false 
)

Add Block Command.

Parameters:
string $a_href command link target
string $a_text text

Definition at line 542 of file class.ilBlockGUI.php.

Referenced by ilPDNewsBlockGUI::getHTML(), ilNewsForContextBlockGUI::getHTML(), ilPDExternalFeedBlockGUI::getHTML(), ilExternalFeedBlockGUI::getHTML(), and getHTML().

        {
                return $this->block_commands[] = 
                        array("href" => $a_href,
                                "text" => $a_text, "target" => $a_target, "img" => $a_img,
                                "right" => $a_right_aligned);
        }

Here is the caller graph for this function:

ilBlockGUI::addFooterLink ( a_text,
a_href = "",
a_onclick = "",
a_block_id = "",
a_top = false,
a_omit_separator = false 
)

Add a footer text/link.

Definition at line 593 of file class.ilBlockGUI.php.

Referenced by ilPDSelectedItemsBlockGUI::setFooterLinks(), ilBookmarkBlockGUI::setFooterLinks(), setPreviousNextLinks(), and ilNewsForContextBlockGUI::showViewFooter().

        {
                $this->footer_links[] = array(
                        "text" => $a_text,
                        "href" => $a_href,
                        "onclick" => $a_onclick,
                        "block_id" => $a_block_id,
                        "top" => $a_top,
                        "omit_separator" => $a_omit_separator);
        }

Here is the caller graph for this function:

ilBlockGUI::addHeaderCommand ( a_href,
a_text,
a_as_close = false 
)

Add Header Block Command.

Parameters:
string $a_href command link target
string $a_text text

Definition at line 566 of file class.ilBlockGUI.php.

        {
                if ($a_as_close)
                {
                        $this->close_command = $a_href;
                }
                else
                {
                        $this->header_commands[] = 
                                array("href" => $a_href,
                                        "text" => $a_text);
                }
        }

ilBlockGUI::clearFooterLinks (  ) 

Clear footer links.

Definition at line 616 of file class.ilBlockGUI.php.

Referenced by ilNewsForContextBlockGUI::showViewFooter().

        {
                $this->footer_links = array();
        }

Here is the caller graph for this function:

ilBlockGUI::correctOffset (  ) 

Definition at line 241 of file class.ilBlockGUI.php.

References setOffset().

Referenced by fillDataSection().

        {
                if (!($this->offset < $this->max_count))
                {
                        $this->setOffset(0);
                }
        }

Here is the call graph for this function:

Here is the caller graph for this function:

ilBlockGUI::fillDataSection (  ) 

Standard implementation for row based data.

Overwrite this and call setContent for other data.

Reimplemented in ilDummyBlockGUI, ilExternalFeedBlockGUI, ilHtmlBlockGUI, ilPDFeedbackBlockGUI, ilPDExternalFeedBlockGUI, ilPDMailBlockGUI, ilNewsForContextBlockGUI, ilPDNewsBlockGUI, ilPDNotesBlockGUI, ilBookmarkBlockGUI, ilPDContentBlockGUI, ilPDSelectedItemsBlockGUI, and ilUsersOnlineBlockGUI.

Definition at line 929 of file class.ilBlockGUI.php.

References $_GET, $_SESSION, $data, correctOffset(), fillRow(), fillRowColor(), getData(), getLimit(), getNavParameter(), getOffset(), getRowTemplateDir(), getRowTemplateName(), and setOffset().

Referenced by getHTML().

        {
                $this->nav_value = ($_POST[$this->getNavParameter()] != "")
                        ? $_POST[$this->getNavParameter()]
                        : $_GET[$this->getNavParameter()];
                $this->nav_value = ($this->nav_value == "")
                        ? $_SESSION[$this->getNavParameter()]
                        : $this->nav_value;
                        
                $_SESSION[$this->getNavParameter()] = $this->nav_value;
                        
                $nav = explode(":", $this->nav_value);
                $this->setOffset($nav[2]);
                
                // data
                $this->tpl->addBlockFile("BLOCK_ROW", "block_row", $this->getRowTemplateName(),
                        $this->getRowTemplateDir());
                        
                $data = $this->getData();
                $this->max_count = count($data);
                $this->correctOffset();
                $data = array_slice($data, $this->getOffset(), $this->getLimit());
                
                foreach($data as $record)
                {
                        $this->tpl->setCurrentBlock("block_row");
                        $this->fillRowColor();
                        $this->fillRow($record);
                        $this->tpl->setCurrentBlock("block_row");
                        $this->tpl->parseCurrentBlock();
                }
        }

Here is the call graph for this function:

Here is the caller graph for this function:

ilBlockGUI::fillDetailRow (  ) 

Fill Detail Setting Row.

Definition at line 1170 of file class.ilBlockGUI.php.

References $ilCtrl, $lng, getBlockId(), getBlockType(), getColSpan(), getCurrentDetailLevel(), getDetailParameter(), getFooterInfo(), and ilUtil::getImagePath().

Referenced by getHTML().

        {
                global $ilCtrl, $lng;

                if ($this->enabledetailrow == false)
                {
                        return;
                }
                
                $start = ($this->detail_min < 1)
                        ? $start = 1
                        : $this->detail_min;
                
                $end = ($this->detail_max < $this->detail_min)
                        ? $this->detail_min
                        : $this->detail_max;
                
                $settings = array();
                for ($i = $start; $i <= $end; $i++)
                {
                        $settings[] = $i;
                }
                
                if ($end > $start)
                {
                        foreach ($settings as $i)
                        {
                                if (($i > $start && $i > 1))
                                {
                                        //$this->tpl->touchBlock("det_delim");
                                        //$this->tpl->touchBlock("det_item");
                                }
                                if ($i != $this->getCurrentDetailLevel())
                                {
                                        $ilCtrl->setParameterByClass("ilcolumngui",
                                                $this->getDetailParameter(), $i);

                                        // ajax link
                                        if ($i > 0)
                                        {
                                                $ilCtrl->setParameterByClass("ilcolumngui",
                                                        "block_id", "block_".$this->getBlockType()."_".$this->block_id);
                                                $this->tpl->setCurrentBlock("onclick");
                                                $this->tpl->setVariable("OC_BLOCK_ID",
                                                        "block_".$this->getBlockType()."_".$this->block_id);
                                                $this->tpl->setVariable("OC_HREF",
                                                        $ilCtrl->getLinkTargetByClass("ilcolumngui",
                                                        "updateBlock", "", true));
                                                $this->tpl->parseCurrentBlock();
                                                $ilCtrl->setParameterByClass("ilcolumngui",
                                                        "block_id", "");
                                        }
                                        
                                        // normal link
                                        $this->tpl->setCurrentBlock("det_link");
                                        //$this->tpl->setVariable("DLINK", $i);
                                        $this->tpl->setVariable("SRC_LINK",
                                                ilUtil::getImagePath("details".$i.".gif"));
                                        $this->tpl->setVariable("ALT_LINK",
                                                $lng->txt("details_".$i));
                                        $this->tpl->setVariable("DHREF",
                                                $ilCtrl->getLinkTargetByClass("ilcolumngui",
                                                ""));
                                        $this->tpl->parseCurrentBlock();
                                        $this->tpl->touchBlock("det_item");
                                }
                                else
                                {
                                        $this->tpl->setCurrentBlock("det_text");
                                        //$this->tpl->setVariable("DTEXT", $i);
                                        $this->tpl->setVariable("ALT_NO_LINK",
                                                $lng->txt("details_".$i));
                                        $this->tpl->setVariable("SRC_NO_LINK",
                                                ilUtil::getImagePath("details".$i."off.gif"));
                                        $this->tpl->parseCurrentBlock();
                                        $this->tpl->touchBlock("det_item");
                                }
                        }
                        
                        // info + icon in detail row
                        if ($this->getFooterInfo(true) != "")
                        {
                                $this->tpl->setCurrentBlock("det_info");
                                $this->tpl->setVariable("INFO_TEXT", $this->getFooterInfo(true));
                                $this->tpl->setVariable("ALT_DET_INFO", $lng->txt("info_short"));
                                $this->tpl->setVariable("DI_BLOCK_ID", $this->getBlockType()."_".$this->getBlockId());
                                $this->tpl->setVariable("IMG_DET_INFO", ilUtil::getImagePath("icon_info_s.gif"));
                                $this->tpl->parseCurrentBlock();
                        }
                        
                        $this->tpl->setCurrentBlock("detail_setting");
                        $this->tpl->setVariable("TXT_DETAILS", $lng->txt("details"));
                        $this->tpl->setVariable("DCOLSPAN", $this->getColSpan());
                        $this->tpl->parseCurrentBlock();
        
                        $ilCtrl->setParameterByClass("ilcolumngui",
                                $this->getDetailParameter(), "");
                }
        }

Here is the call graph for this function:

Here is the caller graph for this function:

ilBlockGUI::fillFooter (  ) 

Reimplemented in ilNewsForContextBlockGUI, ilBookmarkBlockGUI, ilPDContentBlockGUI, and ilPDSelectedItemsBlockGUI.

Definition at line 970 of file class.ilBlockGUI.php.

Referenced by getHTML().

        {
        }

Here is the caller graph for this function:

ilBlockGUI::fillFooterLinks ( a_top = false,
a_numinfo = "" 
)

Fill footer links.

Returns:
array linkbar or false on error

Definition at line 1097 of file class.ilBlockGUI.php.

References $ilCtrl, $lng, getColSpan(), and getFooterLinks().

Referenced by ilPDSelectedItemsBlockGUI::fillFooter(), ilPDContentBlockGUI::fillFooter(), ilBookmarkBlockGUI::fillFooter(), fillPreviousNext(), and ilNewsForContextBlockGUI::showViewFooter().

        {
                global $ilCtrl, $lng;

                $first = true;
                $flinks = $this->getFooterLinks();
                
                $prefix = ($a_top) ? "top" : "foot";

                $omit_separator = false;
                foreach($flinks as $flink)
                {
                        if ($flink["top"] != $a_top)
                        {
                                continue;
                        }
                        
                        if (!$first && !$omit_separator)
                        {
                                $this->tpl->touchBlock($prefix."_delim");
                                $this->tpl->touchBlock($prefix."_item");
                        }

                        // ajax link
                        if ($flink["onclick"] != "")
                        {
                                $this->tpl->setCurrentBlock($prefix."_onclick");
                                $this->tpl->setVariable("OC_BLOCK_ID",
                                        $flink["block_id"]);
                                $this->tpl->setVariable("OC_HREF",
                                        $flink["onclick"]);
                                $this->tpl->parseCurrentBlock();
                        }
                        
                        // normal link
                        if ($flink["href"] != "")
                        {
                                // normal link
                                $this->tpl->setCurrentBlock($prefix."_link");
                                $this->tpl->setVariable("FHREF",
                                        $flink["href"]);
                                $this->tpl->setVariable("FLINK", $flink["text"]);
                                $this->tpl->parseCurrentBlock();
                                $this->tpl->touchBlock($prefix."_item");
                        }
                        else
                        {
                                $this->tpl->setCurrentBlock($prefix."_text");
                                $this->tpl->setVariable("FTEXT", $flink["text"]);
                                $this->tpl->parseCurrentBlock();
                                $this->tpl->touchBlock($prefix."_item");
                        }
                        $first = false;
                        $omit_separator = $flink["omit_separator"];
                }

                if ($a_numinfo != "")
                {
                        $this->tpl->setVariable("NUMINFO", $a_numinfo);
                        $first = false;
                }

                if (!$first)
                {
                        $this->tpl->setVariable("PCOLSPAN", $this->getColSpan());
                        $this->tpl->setCurrentBlock($prefix."_row");
                        $this->tpl->parseCurrentBlock();
                }
        }

Here is the call graph for this function:

Here is the caller graph for this function:

ilBlockGUI::fillMoveLink ( a_value,
a_img,
a_txt 
)

Definition at line 1313 of file class.ilBlockGUI.php.

References $ilCtrl, $lng, getBlockId(), getBlockType(), and ilUtil::getImagePath().

Referenced by fillMoveRow().

        {
                global $ilCtrl, $lng;

                $ilCtrl->setParameterByClass("ilcolumngui", "block_id", 
                        $this->getBlockType()."_".$this->getBlockId());
                $ilCtrl->setParameterByClass("ilcolumngui", "move_dir", 
                        $a_value);
                $this->tpl->setCurrentBlock("move_link");
                $this->tpl->setVariable("IMG_MOVE", ilUtil::getImagePath($a_img));
                $this->tpl->setVariable("ALT_MOVE", $a_txt);
                $this->tpl->setVariable("HREF_MOVE",
                        $ilCtrl->getLinkTargetByClass("ilcolumngui",
                        "moveBlock"));
                $this->tpl->parseCurrentBlock();
        }

Here is the call graph for this function:

Here is the caller graph for this function:

ilBlockGUI::fillMoveRow (  ) 

Fill row for Moving.

Definition at line 1273 of file class.ilBlockGUI.php.

References $ilCtrl, $lng, fillMoveLink(), getAllowMove(), and getMoveParameter().

Referenced by getHTML().

        {
                global $ilCtrl, $lng;
                
                if ($this->config_mode)
                {
                        if ($this->getAllowMove("left"))
                        {
                                $this->fillMoveLink("left", "icon_left_s.gif", $lng->txt("move_left"));
                        }
                        if ($this->getAllowMove("up"))
                        {
                                $this->fillMoveLink("up", "icon_up_s.gif", $lng->txt("move_up"));
                        }
                        if ($this->getAllowMove("down"))
                        {
                                $this->fillMoveLink("down", "icon_down_s.gif", $lng->txt("move_down"));
                        }
                        if ($this->getAllowMove("right"))
                        {
                                $this->fillMoveLink("right", "icon_right_s.gif", $lng->txt("move_right"));
                        }
                        $ilCtrl->setParameter($this, $this->getMoveParameter(), "");
                        
                        $this->tpl->setCurrentBlock("move");
                        $this->tpl->parseCurrentBlock();
                }
        }

Here is the call graph for this function:

Here is the caller graph for this function:

ilBlockGUI::fillPreviousNext (  ) 

Fill previous/next row.

Reimplemented in ilPDContentBlockGUI.

Definition at line 985 of file class.ilBlockGUI.php.

References $ilCtrl, $lng, fillFooterLinks(), getEnableNumInfo(), getLimit(), getOffset(), and setPreviousNextLinks().

Referenced by getHTML().

        {
                global $lng, $ilCtrl;

                $pn = false;
                                
                // table pn numinfo
                $numinfo = "";
                if ($this->getEnableNumInfo() && $this->max_count > 0)
                {
                        $start = $this->getOffset() + 1;                                // compute num info
                        $end = $this->getOffset() + $this->getLimit();
                                
                        if ($end > $this->max_count or $this->getLimit() == 0)
                        {
                                $end = $this->max_count;
                        }
                                
                        $numinfo = "(".$start."-".$end." ".strtolower($lng->txt("of"))." ".$this->max_count.")";
                }

                $this->setPreviousNextLinks();
                $this->fillFooterLinks(true, $numinfo);

        }

Here is the call graph for this function:

Here is the caller graph for this function:

ilBlockGUI::fillRow ( a_set  ) 

Reimplemented in ilExternalFeedBlockGUI, ilPDFeedbackBlockGUI, ilPDExternalFeedBlockGUI, ilPDMailBlockGUI, ilNewsForContextBlockGUI, ilPDNotesBlockGUI, ilBookmarkBlockGUI, and ilUsersOnlineBlockGUI.

Definition at line 962 of file class.ilBlockGUI.php.

Referenced by fillDataSection().

        {
                foreach ($a_set as $key => $value)
                {
                        $this->tpl->setVariable("VAL_".strtoupper($key), $value);
                }
        }

Here is the caller graph for this function:

ilBlockGUI::fillRowColor ( a_placeholder = "CSS_ROW"  )  [final, protected]

Definition at line 974 of file class.ilBlockGUI.php.

Referenced by fillDataSection().

        {
                $this->css_row = ($this->css_row != "tblrow1")
                        ? "tblrow1"
                        : "tblrow2";
                $this->tpl->setVariable($a_placeholder, $this->css_row);
        }

Here is the caller graph for this function:

ilBlockGUI::getAdminCommands (  ) 

Get Administration Commmands.

Returns:
boolean Administration Commmands

Definition at line 398 of file class.ilBlockGUI.php.

Referenced by getHTML().

        {
                return $this->admincommands;
        }

Here is the caller graph for this function:

ilBlockGUI::getAllowMove ( a_direction  ) 

Definition at line 1302 of file class.ilBlockGUI.php.

Referenced by fillMoveRow().

        {
                return $this->move[$a_direction];
        }

Here is the caller graph for this function:

ilBlockGUI::getBigMode (  ) 

Get Big Mode.

Returns:
boolean Big Mode

Definition at line 101 of file class.ilBlockGUI.php.

Referenced by getHTML().

        {
                return $this->bigmode;
        }

Here is the caller graph for this function:

ilBlockGUI::getBlockCommands (  ) 

Get Block commands.

Returns:
array block commands

Definition at line 555 of file class.ilBlockGUI.php.

Referenced by getHTML().

        {
                return $this->block_commands;
        }

Here is the caller graph for this function:

ilBlockGUI::getBlockId (  ) 
static ilBlockGUI::getBlockType (  )  [static, abstract]
ilBlockGUI::getColSpan (  ) 

Get Columns Span.

Returns:
int Columns Span

Definition at line 418 of file class.ilBlockGUI.php.

Referenced by fillDetailRow(), ilPDSelectedItemsBlockGUI::fillFooter(), ilBookmarkBlockGUI::fillFooter(), fillFooterLinks(), and getHTML().

        {
                return $this->colspan;
        }

Here is the caller graph for this function:

ilBlockGUI::getConfigMode (  ) 

Get Config Mode (move blocks).

Returns:
boolean Config Mode (move blocks)

Definition at line 695 of file class.ilBlockGUI.php.

        {
                return $this->config_mode;
        }

ilBlockGUI::getConfigParameter (  )  [final]

Definition at line 506 of file class.ilBlockGUI.php.

References getBlockId(), and getBlockType().

        {
                return $this->getBlockType()."_".$this->getBlockId()."_blconf";
        }

Here is the call graph for this function:

ilBlockGUI::getCurrentDetailLevel (  ) 
ilBlockGUI::getData (  ) 
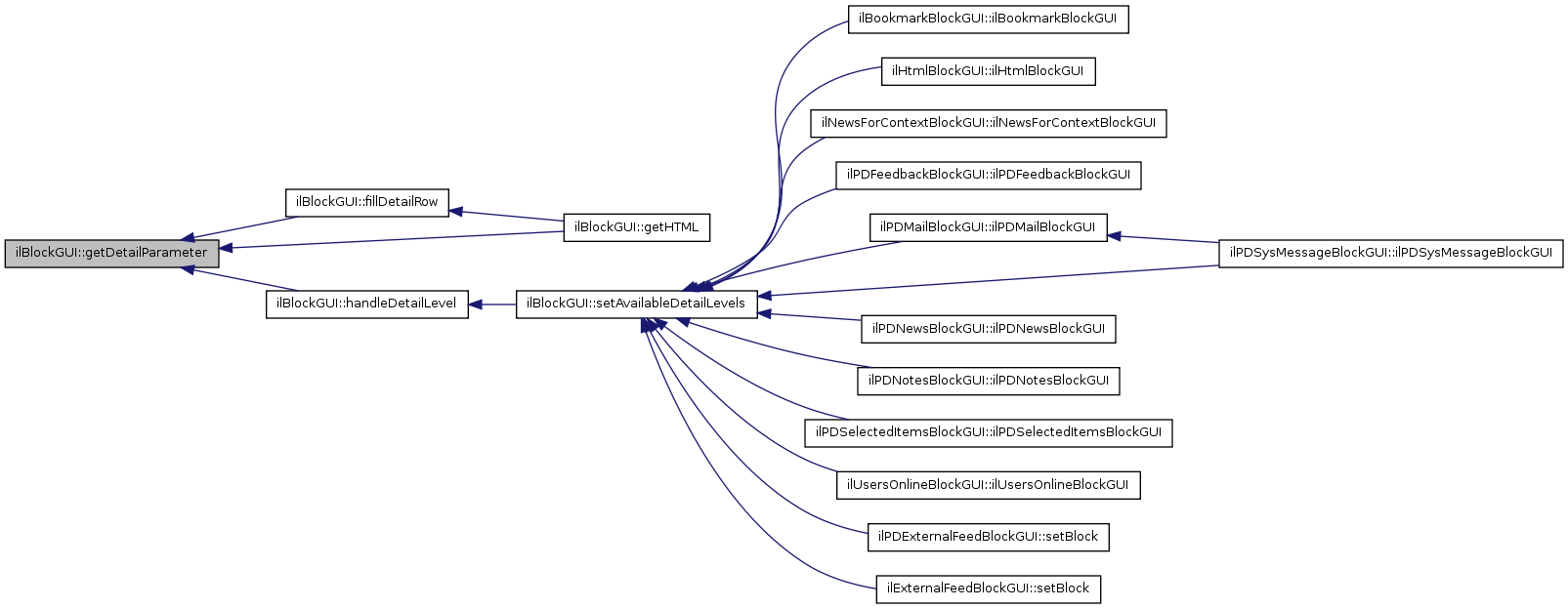
ilBlockGUI::getDetailParameter (  )  [final]

Definition at line 501 of file class.ilBlockGUI.php.

References getBlockId(), and getBlockType().

Referenced by fillDetailRow(), getHTML(), and handleDetailLevel().

        {
                return $this->getBlockType()."_".$this->getBlockId()."_bldet";
        }

Here is the call graph for this function:

Here is the caller graph for this function:

ilBlockGUI::getEnableDetailRow (  ) 

Get EnableDetailRow.

Returns:
boolean EnableDetailRow

Definition at line 438 of file class.ilBlockGUI.php.

        {
                return $this->enabledetailrow;
        }

ilBlockGUI::getEnableEdit (  ) 

Get EnableEdit.

Returns:
boolean EnableEdit

Reimplemented in ilNewsForContextBlockGUI.

Definition at line 284 of file class.ilBlockGUI.php.

        {
                return $this->enableedit;
        }

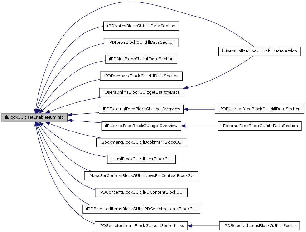
ilBlockGUI::getEnableNumInfo (  ) 

Get Enable Item Number Info.

Returns:
boolean Enable Item Number Info

Definition at line 459 of file class.ilBlockGUI.php.

Referenced by ilPDContentBlockGUI::fillFooter(), and fillPreviousNext().

        {
                return $this->enablenuminfo;
        }

Here is the caller graph for this function:

ilBlockGUI::getFooterInfo ( a_hide_and_icon = false  ) 

Get Footer Info.

Returns:
string Footer Info

Definition at line 331 of file class.ilBlockGUI.php.

Referenced by fillDetailRow(), and getHTML().

        {
                if ($a_hide_and_icon)
                {
                        return $this->footerinfo_icon;
                }
                else
                {
                        return $this->footerinfo;
                }
        }

Here is the caller graph for this function:

ilBlockGUI::getFooterLinks (  ) 

Get footer links.

Definition at line 608 of file class.ilBlockGUI.php.

Referenced by fillFooterLinks().

        {
                return $this->footer_links;
        }

Here is the caller graph for this function:

ilBlockGUI::getGuiObject (  ) 

Get GuiObject.

Returns:
object GUI object

Reimplemented in ilExternalFeedBlockGUIGen.

Definition at line 166 of file class.ilBlockGUI.php.

        {
                return $this->gui_object;
        }

ilBlockGUI::getHeaderCommands (  ) 

Get Header Block commands.

Returns:
array header block commands

Definition at line 585 of file class.ilBlockGUI.php.

Referenced by getHTML().

        {
                return $this->header_commands;
        }

Here is the caller graph for this function:

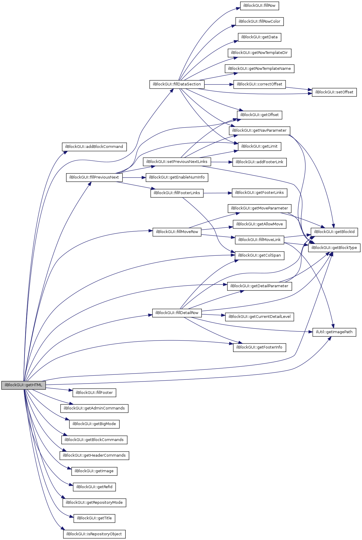
ilBlockGUI::getHTML (  ) 

Get HTML.

Reimplemented in ilDummyBlockGUI, ilExternalFeedBlockGUI, ilHtmlBlockGUI, ilPDFeedbackBlockGUI, ilPDExternalFeedBlockGUI, ilPDMailBlockGUI, ilPDSysMessageBlockGUI, ilNewsForContextBlockGUI, ilPDNewsBlockGUI, ilPDNotesBlockGUI, ilBookmarkBlockGUI, ilPDContentBlockGUI, ilPDSelectedItemsBlockGUI, and ilUsersOnlineBlockGUI.

Definition at line 703 of file class.ilBlockGUI.php.

References $_GET, $command, $ilCtrl, $lng, addBlockCommand(), fillDataSection(), fillDetailRow(), fillFooter(), fillMoveRow(), fillPreviousNext(), getAdminCommands(), getBigMode(), getBlockCommands(), getBlockType(), getColSpan(), getDetailParameter(), getFooterInfo(), getHeaderCommands(), getImage(), ilUtil::getImagePath(), getRefId(), getRepositoryMode(), getTitle(), and isRepositoryObject().

        {
                global $ilCtrl, $lng, $ilAccess;
                
                if ($this->isRepositoryObject())
                {
                        if (!$ilAccess->checkAccess("visible", "", $this->getRefId()))
                        {
                                return "";
                        }
                }
                
                $this->tpl = new ilTemplate("tpl.block.html", true, true, "Services/Block");
                
//              $this->handleConfigStatus();
                
                $this->fillDataSection();
                
                if ($this->getRepositoryMode() && $this->isRepositoryObject()
                        && $this->getAdminCommands())
                {
                        $this->tpl->setCurrentBlock("block_check");
                        $this->tpl->setVariable("BL_REF_ID", $this->getRefId());
                        $this->tpl->parseCurrentBlock();
                        
                        if ($ilAccess->checkAccess("delete", "", $this->getRefId()))
                        {
                                $this->addBlockCommand(
                                        "repository.php?ref_id=".$_GET["ref_id"]."&cmd=delete".
                                        "&item_ref_id=".$this->getRefId(),
                                        $lng->txt("delete"));
                        }
                }

                // footer info
                if ($this->getFooterInfo() != "")
                {
                        $this->tpl->setCurrentBlock("footer_information");
                        $this->tpl->setVariable("FOOTER_INFO", $this->getFooterInfo());
                        $this->tpl->setVariable("FICOLSPAN", $this->getColSpan());
                        $this->tpl->parseCurrentBlock();
                }
                
                // commands
                if (count($this->getBlockCommands()) > 0)
                {

                        foreach($this->getBlockCommands() as $command)
                        {
                                if ($command["target"] != "")
                                {
                                        $this->tpl->setCurrentBlock("bc_target");
                                        $this->tpl->setVariable("CMD_TARGET", $command["target"]);
                                        $this->tpl->parseCurrentBlock();
                                }
                                        
                                if ($command["img"] != "")
                                {
                                        $this->tpl->setCurrentBlock("bc_image");
                                        $this->tpl->setVariable("SRC_BC", $command["img"]);
                                        $this->tpl->setVariable("ALT_BC", $command["text"]);
                                        $this->tpl->parseCurrentBlock();
                                        $this->tpl->setCurrentBlock("block_command");
                                }
                                else
                                {
                                        $this->tpl->setCurrentBlock("block_command");
                                        $this->tpl->setVariable("CMD_TEXT", $command["text"]);
                                        $this->tpl->setVariable("BC_CLASS", 'class="il_ContainerItemCommand"');
                                }

                                $this->tpl->setVariable("CMD_HREF", $command["href"]);
                                $this->tpl->parseCurrentBlock();
                        }
                        $this->tpl->setCurrentBlock("block_commands");
                        $this->tpl->setVariable("CCOLSPAN", $this->getColSpan());
                        $this->tpl->parseCurrentBlock();
                }
                
                // image
                if ($this->getImage() != "")
                {
                        $this->tpl->setCurrentBlock("block_img");
                        $this->tpl->setVariable("IMG_BLOCK", $this->getImage());
                        $this->tpl->parseCurrentBlock();
                }
                
                // fill previous next
                $this->fillPreviousNext();

                // fill footer
                $this->fillFooter();
                
                // fill row for setting details
                $this->fillDetailRow();

                // fill row for setting details
                if ($this->allow_moving)
                {
                        $this->fillMoveRow();
                }

                // header commands
                if (count($this->getHeaderCommands()) > 0 ||
                        ($this->detail_max > $this->detail_min && $this->detail_min == 0) ||
                        $this->close_command != "" || $this->allow_moving)
                {

                        foreach($this->getHeaderCommands() as $command)
                        {
                                $this->tpl->setCurrentBlock("header_command");
                                $this->tpl->setVariable("HREF_HCOMM", $command["href"]);
                                $this->tpl->setVariable("TXT_HCOMM", $command["text"]);
                                $this->tpl->parseCurrentBlock();
                        }

                        // close button
                        if (($this->detail_max > $this->detail_min && $this->detail_min == 0 &&
                                !$this->getRepositoryMode())
                                ||
                                $this->close_command != "")
                        {
                                $this->tpl->setCurrentBlock("header_close");
                                $this->tpl->setVariable("ALT_CLOSE", $lng->txt("close"));
                                if ($this->getBigMode())
                                {
                                        $this->tpl->setVariable("IMG_CLOSE", ilUtil::getImagePath("icon_close2.gif"));
                                }
                                else
                                {
                                        $this->tpl->setVariable("IMG_CLOSE", ilUtil::getImagePath("icon_close2_s.gif"));
                                }
                                if ($this->close_command != "")
                                {
                                        $this->tpl->setVariable("HREF_CLOSE",
                                                $this->close_command);
                                }
                                else
                                {
                                        $ilCtrl->setParameterByClass("ilcolumngui",
                                                $this->getDetailParameter(), "0");
                                        $this->tpl->setVariable("HREF_CLOSE",
                                                        $ilCtrl->getLinkTargetByClass("ilcolumngui",
                                                        ""));
                                        $ilCtrl->setParameterByClass("ilcolumngui",
                                                $this->getDetailParameter(), "");
                                }
                                $this->tpl->parseCurrentBlock();
                        }
                        
                        // move button
        /*              
                        if ($this->allow_moving)
                        {
                                $ilCtrl->setParameterByClass("ilcolumngui",
                                        $this->getConfigParameter(), "toggle");

                                        // ajax link
                                $ilCtrl->setParameterByClass("ilcolumngui",
                                        "block_id", "block_".$this->getBlockType()."_".$this->block_id);
                                $this->tpl->setCurrentBlock("oncclick");
                                $this->tpl->setVariable("OC_BLOCK_ID",
                                        "block_".$this->getBlockType()."_".$this->block_id);
                                $this->tpl->setVariable("OC_HREF",
                                        $ilCtrl->getLinkTargetByClass("ilcolumngui",
                                        "updateBlock", "", true));
                                $this->tpl->parseCurrentBlock();
                                $ilCtrl->setParameterByClass("ilcolumngui",
                                        "block_id", "");

                                // normal link
                                $this->tpl->setCurrentBlock("header_config");
                                $this->tpl->setVariable("IMG_CONFIG", ilUtil::getImagePath("icon_move_s.gif"));
                                $this->tpl->setVariable("ALT_CONFIG", $lng->txt("move"));
                                $this->tpl->setVariable("HREF_CONFIG",
                                        $ilCtrl->getLinkTargetByClass("ilcolumngui", ""));
                                $this->tpl->parseCurrentBlock();
                                $ilCtrl->setParameterByClass("ilcolumngui",
                                        $this->getConfigParameter(), "");
                        }
*/

                        $this->tpl->setCurrentBlock("header_commands");
                        $this->tpl->parseCurrentBlock();
                }
                
                // title
                $this->tpl->setVariable("BLOCK_TITLE",
                        $this->getTitle());
                $this->tpl->setVariable("COLSPAN", $this->getColSpan());
                if ($this->getBigMode())
                {
                        $this->tpl->touchBlock("hclassb");
                }
                else
                {
                        $this->tpl->touchBlock("hclass");
                }

                if ($ilCtrl->isAsynch())
                {
                        // return without div wrapper
                        echo $this->tpl->getAsynch();
                }
                else
                {
                        // return incl. wrapping div with id
                        return '<div id="'."block_".$this->getBlockType()."_".$this->block_id.'">'.
                                $this->tpl->get().'</div>';
                }
        }

Here is the call graph for this function:

ilBlockGUI::getImage (  ) 

Get Image.

Returns:
string Image

Definition at line 216 of file class.ilBlockGUI.php.

Referenced by getHTML().

        {
                return $this->image;
        }

Here is the caller graph for this function:

ilBlockGUI::getLimit (  ) 

Get Limit.

Returns:
int Limit

Definition at line 264 of file class.ilBlockGUI.php.

Referenced by fillDataSection(), fillPreviousNext(), and setPreviousNextLinks().

        {
                return $this->limit;
        }

Here is the caller graph for this function:

ilBlockGUI::getMoveParameter (  )  [final]

Definition at line 511 of file class.ilBlockGUI.php.

References getBlockId(), and getBlockType().

Referenced by fillMoveRow().

        {
                return $this->getBlockType()."_".$this->getBlockId()."_blmove";
        }

Here is the call graph for this function:

Here is the caller graph for this function:

ilBlockGUI::getNavParameter (  )  [final]

Definition at line 496 of file class.ilBlockGUI.php.

References getBlockId(), and getBlockType().

Referenced by fillDataSection(), and setPreviousNextLinks().

        {
                return $this->getBlockType()."_".$this->getBlockId()."_blnav";
        }

Here is the call graph for this function:

Here is the caller graph for this function:

ilBlockGUI::getOffset (  ) 

Get Offset.

Returns:
int Offset

Definition at line 236 of file class.ilBlockGUI.php.

Referenced by fillDataSection(), fillPreviousNext(), and setPreviousNextLinks().

        {
                return $this->offset;
        }

Here is the caller graph for this function:

ilBlockGUI::getProperty ( a_property  ) 

Definition at line 475 of file class.ilBlockGUI.php.

Referenced by ilNewsForContextBlockGUI::getHTML(), ilNewsForContextBlockGUI::initSettingsForm(), ilNewsForContextBlockGUI::saveSettings(), and ilNewsForContextBlockGUI::showNews().

        {
                return $this->property[$a_property];
        }

Here is the caller graph for this function:

ilBlockGUI::getRefId (  ) 

Get Ref Id (only used if isRepositoryObject() is true).

Returns:
int Ref Id

Definition at line 378 of file class.ilBlockGUI.php.

Referenced by ilExternalFeedBlockGUI::getHTML(), and getHTML().

        {
                return $this->refid;
        }

Here is the caller graph for this function:

ilBlockGUI::getRepositoryMode (  ) 

Get RepositoryMode.

Returns:
boolean RepositoryMode

Definition at line 304 of file class.ilBlockGUI.php.

Referenced by ilNewsForContextBlockGUI::getHTML(), and getHTML().

        {
                return $this->repositorymode;
        }

Here is the caller graph for this function:

ilBlockGUI::getRowTemplateDir (  ) 

Get Row Template Directory.

Returns:
string Row Template Directory

Definition at line 531 of file class.ilBlockGUI.php.

Referenced by fillDataSection().

        {
                return $this->rowtemplatedir;
        }

Here is the caller graph for this function:

ilBlockGUI::getRowTemplateName (  ) 

Get Row Template Name.

Returns:
string Row Template Name

Definition at line 521 of file class.ilBlockGUI.php.

Referenced by fillDataSection().

        {
                return $this->rowtemplatename;
        }

Here is the caller graph for this function:

static ilBlockGUI::getScreenMode (  )  [static]
ilBlockGUI::getSubtitle (  ) 

Get Subtitle.

Returns:
string Subtitle

Definition at line 358 of file class.ilBlockGUI.php.

        {
                return $this->subtitle;
        }

ilBlockGUI::getTitle (  ) 

Get Title.

Returns:
string Title

Definition at line 196 of file class.ilBlockGUI.php.

Referenced by ilPDNewsBlockGUI::getHTML(), getHTML(), ilBookmarkBlockGUI::getListRowData(), ilPDExternalFeedBlockGUI::showFeedItem(), and ilExternalFeedBlockGUI::showFeedItem().

        {
                return $this->title;
        }

Here is the caller graph for this function:

ilBlockGUI::handleDetailLevel (  ) 

Handle read/write current detail level.

Definition at line 632 of file class.ilBlockGUI.php.

References $_GET, ilBlockSetting::_lookupDetailLevel(), ilBlockSetting::_writeDetailLevel(), getBlockType(), getDetailParameter(), and setCurrentDetailLevel().

Referenced by setAvailableDetailLevels().

        {
                global $ilUser;

                // set/get detail level
                if ($this->detail_max > $this->detail_min)
                {
                        include_once("Services/Block/classes/class.ilBlockSetting.php");
                        if (isset($_GET[$this->getDetailParameter()]))
                        {
                                ilBlockSetting::_writeDetailLevel($this->getBlockType(), $_GET[$this->getDetailParameter()],
                                        $ilUser->getId(), $this->block_id);
                                $this->setCurrentDetailLevel($_GET[$this->getDetailParameter()]);
                        }
                        else
                        {
                                $this->setCurrentDetailLevel(ilBlockSetting::_lookupDetailLevel($this->getBlockType(),
                                        $ilUser->getId(), $this->block_id));
                        }
                }
        }

Here is the call graph for this function:

Here is the caller graph for this function:

ilBlockGUI::ilBlockGUI (  ) 
static ilBlockGUI::isRepositoryObject (  )  [static, abstract]
ilBlockGUI::setAdminCommands ( a_admincommands  ) 

Set Administration Commmands.

Parameters:
boolean $a_admincommands Administration Commmands

Definition at line 388 of file class.ilBlockGUI.php.

        {
                $this->admincommands = $a_admincommands;
        }

ilBlockGUI::setAllowMove ( a_direction,
a_allow = true 
)

Definition at line 1307 of file class.ilBlockGUI.php.

        {
                $this->move[$a_direction] = $a_allow;
//var_dump($this->move);
        }

ilBlockGUI::setAvailableDetailLevels ( a_max,
a_min = 0 
)
ilBlockGUI::setBigMode ( a_bigmode  ) 

Set Big Mode.

Parameters:
boolean $a_bigmode Big Mode

Definition at line 91 of file class.ilBlockGUI.php.

Referenced by ilPDContentBlockGUI::ilPDContentBlockGUI(), and ilPDSelectedItemsBlockGUI::ilPDSelectedItemsBlockGUI().

        {
                $this->bigmode = $a_bigmode;
        }

Here is the caller graph for this function:

ilBlockGUI::setBlockId ( a_block_id = 0  ) 

Set Block Id.

Parameters:
int $a_block_id Block ID

Definition at line 111 of file class.ilBlockGUI.php.

Referenced by ilNewsForContextBlockGUI::ilNewsForContextBlockGUI(), ilPDExternalFeedBlockGUI::setBlock(), ilHtmlBlockGUI::setBlock(), and ilExternalFeedBlockGUI::setBlock().

        {
                $this->block_id = $a_block_id;
        }

Here is the caller graph for this function:

ilBlockGUI::setColSpan ( a_colspan  ) 

Set Columns Span.

Parameters:
int $a_colspan Columns Span

Definition at line 408 of file class.ilBlockGUI.php.

Referenced by ilUsersOnlineBlockGUI::fillDataSection(), ilBookmarkBlockGUI::fillDataSection(), ilPDMailBlockGUI::fillDataSection(), and ilPDSelectedItemsBlockGUI::ilPDSelectedItemsBlockGUI().

        {
                $this->colspan = $a_colspan;
        }

Here is the caller graph for this function:

ilBlockGUI::setConfigMode ( a_configmode  ) 

Handle config status.

Set Config Mode (move blocks).

Parameters:
boolean $a_configmode Config Mode (move blocks)

Definition at line 685 of file class.ilBlockGUI.php.

        {
                $this->config_mode = $a_configmode;
        }

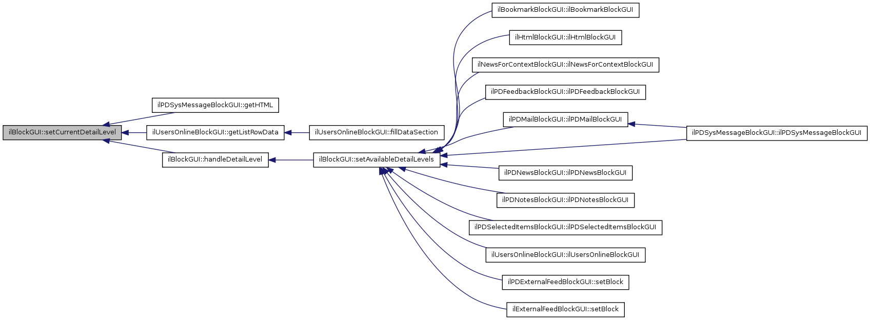
ilBlockGUI::setCurrentDetailLevel ( a_currentdetaillevel  ) 

Set Current Detail Level.

Parameters:
int $a_currentdetaillevel Current Detail Level

Definition at line 144 of file class.ilBlockGUI.php.

Referenced by ilPDSysMessageBlockGUI::getHTML(), ilUsersOnlineBlockGUI::getListRowData(), and handleDetailLevel().

        {
                $this->currentdetaillevel = $a_currentdetaillevel;
        }

Here is the caller graph for this function:

ilBlockGUI::setData ( a_data  ) 
ilBlockGUI::setDataSection ( a_content  ) 
ilBlockGUI::setEnableDetailRow ( a_enabledetailrow  ) 

Set EnableDetailRow.

Parameters:
boolean $a_enabledetailrow EnableDetailRow

Definition at line 428 of file class.ilBlockGUI.php.

Referenced by ilBookmarkBlockGUI::fillDataSection(), ilPDNotesBlockGUI::fillDataSection(), ilPDNewsBlockGUI::fillDataSection(), ilPDMailBlockGUI::fillDataSection(), and ilPDSelectedItemsBlockGUI::getHTML().

        {
                $this->enabledetailrow = $a_enabledetailrow;
        }

Here is the caller graph for this function:

ilBlockGUI::setEnableEdit ( a_enableedit  ) 

Set EnableEdit.

Parameters:
boolean $a_enableedit EnableEdit

Reimplemented in ilNewsForContextBlockGUI.

Definition at line 274 of file class.ilBlockGUI.php.

        {
                $this->enableedit = $a_enableedit;
        }

ilBlockGUI::setEnableNumInfo ( a_enablenuminfo  ) 
ilBlockGUI::setFooterInfo ( a_footerinfo,
a_hide_and_icon = false 
)

Set Footer Info.

Parameters:
string $a_footerinfo Footer Info

Definition at line 314 of file class.ilBlockGUI.php.

Referenced by ilPDNewsBlockGUI::getHTML(), and ilNewsForContextBlockGUI::getHTML().

        {
                if ($a_hide_and_icon)
                {
                        $this->footerinfo_icon = $a_footerinfo;
                }
                else
                {
                        $this->footerinfo = $a_footerinfo;
                }
        }

Here is the caller graph for this function:

ilBlockGUI::setGuiObject ( &$  a_gui_object  ) 

Set GuiObject.

Only used for repository blocks, that are represented as real repository objects (have a ref id and permissions)

Parameters:
object $a_gui_object GUI object

Reimplemented in ilExternalFeedBlockGUIGen.

Definition at line 156 of file class.ilBlockGUI.php.

        {
                $this->gui_object = $a_gui_object;
        }

ilBlockGUI::setImage ( a_image  ) 
ilBlockGUI::setLimit ( a_limit  ) 
ilBlockGUI::setOffset ( a_offset  ) 

Set Offset.

Parameters:
int $a_offset Offset

Definition at line 226 of file class.ilBlockGUI.php.

Referenced by correctOffset(), and fillDataSection().

        {
                $this->offset = $a_offset;
        }

Here is the caller graph for this function:

ilBlockGUI::setPreviousNextLinks (  ) 

Get previous/next linkbar.

Author:
Sascha Hofmann <shofmann@databay.de>
Returns:
array linkbar or false on error

Definition at line 1018 of file class.ilBlockGUI.php.

References $block_id, $ilCtrl, $lng, addFooterLink(), getBlockType(), getLimit(), getNavParameter(), and getOffset().

Referenced by fillPreviousNext().

        {
                global $ilCtrl, $lng;
                
                // if more entries then entries per page -> show link bar
                if ($this->max_count > $this->getLimit() && ($this->getLimit() != 0))
                {
                        // previous link
                        if ($this->getOffset() >= 1)
                        {
                                $prevoffset = $this->getOffset() - $this->getLimit();
                                
                                $ilCtrl->setParameterByClass("ilcolumngui",
                                        $this->getNavParameter(), "::".$prevoffset);
                                
                                // ajax link
                                $ilCtrl->setParameterByClass("ilcolumngui",
                                        "block_id", "block_".$this->getBlockType()."_".$this->block_id);
                                $block_id = "block_".$this->getBlockType()."_".$this->block_id;
                                $onclick = $ilCtrl->getLinkTargetByClass("ilcolumngui",
                                        "updateBlock", "", true);
                                $ilCtrl->setParameterByClass("ilcolumngui",
                                        "block_id", "");
                                        
                                // normal link
                                $href = $ilCtrl->getLinkTargetByClass("ilcolumngui", "");
                                $text = $lng->txt("previous");
                                
                                $this->addFooterLink($text, $href, $onclick, $block_id, true);
                        }

                        // calculate number of pages
                        $pages = intval($this->max_count / $this->getLimit());

                        // add a page if a rest remains
                        if (($this->max_count % $this->getLimit()))
                                $pages++;

                        // show next link (if not last page)
                        if (! ( ($this->getOffset() / $this->getLimit())==($pages-1) ) && ($pages!=1) )
                        {
                                $newoffset = $this->getOffset() + $this->getLimit();

                                $ilCtrl->setParameterByClass("ilcolumngui",
                                        $this->getNavParameter(), "::".$newoffset);

                                // ajax link
                                $ilCtrl->setParameterByClass("ilcolumngui",
                                        "block_id", "block_".$this->getBlockType()."_".$this->block_id);
                                //$this->tpl->setCurrentBlock("pnonclick");
                                $block_id = "block_".$this->getBlockType()."_".$this->block_id;
                                $onclick = $ilCtrl->getLinkTargetByClass("ilcolumngui",
                                        "updateBlock", "", true);
//echo "-".$onclick."-";
                                //$this->tpl->parseCurrentBlock();
                                $ilCtrl->setParameterByClass("ilcolumngui",
                                        "block_id", "");

                                // normal link
                                $href = $ilCtrl->getLinkTargetByClass("ilcolumngui", "");
                                $text = $lng->txt("next");

                                $this->addFooterLink($text, $href, $onclick, $block_id, true);
                        }
                        $ilCtrl->setParameterByClass("ilcolumngui",
                                $this->getNavParameter(), "");
                        return true;
                }
                else
                {
                        return false;
                }
        }

Here is the call graph for this function:

Here is the caller graph for this function:

ilBlockGUI::setProperties ( a_properties  ) 

This function is supposed to be used for block type specific properties, that should be inherited through ilColumnGUI->setBlockProperties.

Parameters:
string $a_properties properties array (key => value)

Definition at line 470 of file class.ilBlockGUI.php.

        {
                $this->property = $a_properties;
        }

ilBlockGUI::setProperty ( a_property,
a_value 
)

Definition at line 480 of file class.ilBlockGUI.php.

        {
                $this->property[$a_property] = $a_value;
        }

ilBlockGUI::setRefId ( a_refid  ) 

Set Ref Id (only used if isRepositoryObject() is true).

Parameters:
int $a_refid Ref Id

Definition at line 368 of file class.ilBlockGUI.php.

        {
                $this->refid = $a_refid;
        }

ilBlockGUI::setRepositoryMode ( a_repositorymode  ) 

Set RepositoryMode.

Parameters:
boolean $a_repositorymode RepositoryMode

Definition at line 294 of file class.ilBlockGUI.php.

        {
                $this->repositorymode = $a_repositorymode;
        }

ilBlockGUI::setRowTemplate ( a_rowtemplatename,
a_rowtemplatedir = "" 
)

Set Row Template Name.

Parameters:
string $a_rowtemplatename Row Template Name

Definition at line 490 of file class.ilBlockGUI.php.

Referenced by ilUsersOnlineBlockGUI::fillDataSection(), ilBookmarkBlockGUI::fillDataSection(), ilPDNotesBlockGUI::fillDataSection(), ilPDMailBlockGUI::fillDataSection(), ilPDFeedbackBlockGUI::fillDataSection(), ilExternalFeedBlockGUI::ilExternalFeedBlockGUI(), ilNewsForContextBlockGUI::ilNewsForContextBlockGUI(), ilPDExternalFeedBlockGUI::ilPDExternalFeedBlockGUI(), and ilPDNewsBlockGUI::ilPDNewsBlockGUI().

        {
                $this->rowtemplatename = $a_rowtemplatename;
                $this->rowtemplatedir = $a_rowtemplatedir;
        }

Here is the caller graph for this function:

ilBlockGUI::setSubtitle ( a_subtitle  ) 

Set Subtitle.

Parameters:
string $a_subtitle Subtitle

Definition at line 348 of file class.ilBlockGUI.php.

        {
                $this->subtitle = $a_subtitle;
        }

ilBlockGUI::setTitle ( a_title  ) 

Field Documentation

ilBlockGUI::$allow_moving = true [protected]

Definition at line 46 of file class.ilBlockGUI.php.

ilBlockGUI::$bigmode = false [protected]

Definition at line 42 of file class.ilBlockGUI.php.

ilBlockGUI::$block_id = 0 [protected]

Definition at line 44 of file class.ilBlockGUI.php.

Referenced by setPreviousNextLinks().

ilBlockGUI::$colspan = 1 [protected]

Definition at line 38 of file class.ilBlockGUI.php.

ilBlockGUI::$data = array() [protected]
ilBlockGUI::$detail_max = 0 [protected]

Definition at line 41 of file class.ilBlockGUI.php.

ilBlockGUI::$detail_min = 0 [protected]

Definition at line 40 of file class.ilBlockGUI.php.

ilBlockGUI::$enabledetailrow = true [protected]

Definition at line 48 of file class.ilBlockGUI.php.

ilBlockGUI::$enablenuminfo = true [protected]

Definition at line 39 of file class.ilBlockGUI.php.

ilBlockGUI::$footer_links = array() [protected]

Definition at line 43 of file class.ilBlockGUI.php.

ilBlockGUI::$header_commands = array() [protected]

Definition at line 45 of file class.ilBlockGUI.php.

ilBlockGUI::$move = array("left" => false, "right" => false, "up" => false, "down" => false) [protected]

Definition at line 47 of file class.ilBlockGUI.php.


The documentation for this class was generated from the following file: