Public Member Functions

ilMDEducational Class Reference

Inheritance diagram for ilMDEducational:
Collaboration diagram for ilMDEducational:

Public Member Functions

 ilMDEducational ($a_rbac_id=0, $a_obj_id=0, $a_obj_type= '')
getTypicalAgeRangeIds ()
getTypicalAgeRange ($a_typical_age_range_id)
addTypicalAgeRange ()
getDescriptionIds ()
getDescription ($a_description_id)
addDescription ()
getLanguageIds ()
getLanguage ($a_language_id)
addLanguage ()
 setInteractivityType ($a_iat)
 getInteractivityType ()
 setLearningResourceType ($a_lrt)
 getLearningResourceType ()
 setInteractivityLevel ($a_iat)
 getInteractivityLevel ()
 setSemanticDensity ($a_sd)
 getSemanticDensity ()
 setIntendedEndUserRole ($a_ieur)
 getIntendedEndUserRole ()
 setContext ($a_context)
 getContext ()
 setDifficulty ($a_difficulty)
 getDifficulty ()
 setPhysicalTypicalLearningTime ($months, $days, $hours, $minutes, $seconds)
 setTypicalLearningTime ($a_tlt)
 getTypicalLearningTime ()
 getTypicalLearningTimeSeconds ()
 save ()
 update ()
 delete ()
 __getFields ()
 read ()
 toXML (&$writer)
 _getId ($a_rbac_id, $a_obj_id)
 _getTypicalLearningTimeSeconds ($a_rbac_id, $a_obj_id=0)
 ilMDEducational ($a_rbac_id=0, $a_obj_id=0, $a_obj_type= '')
getTypicalAgeRangeIds ()
getTypicalAgeRange ($a_typical_age_range_id)
addTypicalAgeRange ()
getDescriptionIds ()
getDescription ($a_description_id)
addDescription ()
getLanguageIds ()
getLanguage ($a_language_id)
addLanguage ()
 setInteractivityType ($a_iat)
 getInteractivityType ()
 setLearningResourceType ($a_lrt)
 getLearningResourceType ()
 setInteractivityLevel ($a_iat)
 getInteractivityLevel ()
 setSemanticDensity ($a_sd)
 getSemanticDensity ()
 setIntendedEndUserRole ($a_ieur)
 getIntendedEndUserRole ()
 setContext ($a_context)
 getContext ()
 setDifficulty ($a_difficulty)
 getDifficulty ()
 setTypicalLearningTime ($a_tlt)
 getTypicalLearningTime ()
 save ()
 update ()
 delete ()
 __getFields ()
 read ()
 toXML (&$writer)
 _getId ($a_rbac_id, $a_obj_id)

Detailed Description

Definition at line 33 of file class.ilMDEducational.php.


Member Function Documentation

ilMDEducational::__getFields (  ) 

Definition at line 399 of file class.ilMDEducational.php.

References getContext(), getDifficulty(), getIntendedEndUserRole(), getInteractivityLevel(), getInteractivityType(), getLearningResourceType(), ilMDBase::getObjId(), ilMDBase::getObjType(), ilMDBase::getRBACId(), getSemanticDensity(), and getTypicalLearningTime().

        {
                return array('rbac_id'  => $this->getRBACId(),
                                         'obj_id'       => $this->getObjId(),
                                         'obj_type'     => $this->getObjType(),
                                         'interactivity_type' => $this->getInteractivityType(),
                                         'learning_resource_type' => $this->getLearningResourceType(),
                                         'interactivity_level' => $this->getInteractivityLevel(),
                                         'semantic_density' => $this->getSemanticDensity(),
                                         'intended_end_user_role' => $this->getIntendedEndUserRole(),
                                         'context' => $this->getContext(),
                                         'difficulty' => $this->getDifficulty(),
                                         'typical_learning_time' => $this->getTypicalLearningTime());
        }

Here is the call graph for this function:

ilMDEducational::__getFields (  ) 

Definition at line 353 of file class.ilMDEducational.php.

References getContext(), getDifficulty(), getIntendedEndUserRole(), getInteractivityLevel(), getInteractivityType(), getLearningResourceType(), ilMDBase::getObjId(), ilMDBase::getObjType(), ilMDBase::getRBACId(), getSemanticDensity(), getTypicalLearningTime(), and ilUtil::prepareDBString().

        {
                return array('rbac_id'  => $this->getRBACId(),
                                         'obj_id'       => $this->getObjId(),
                                         'obj_type'     => ilUtil::prepareDBString($this->getObjType()),
                                         'interactivity_type' => ilUtil::prepareDBString($this->getInteractivityType()),
                                         'learning_resource_type' => ilUtil::prepareDBString($this->getLearningResourceType()),
                                         'interactivity_level' => ilUtil::prepareDBString($this->getInteractivityLevel()),
                                         'semantic_density' => ilUtil::prepareDBString($this->getSemanticDensity()),
                                         'intended_end_user_role' => ilUtil::prepareDBString($this->getIntendedEndUserRole()),
                                         'context' => ilUtil::prepareDBString($this->getContext()),
                                         'difficulty' => ilUtil::prepareDBString($this->getDifficulty()),
                                         'typical_learning_time' => ilUtil::prepareDBString($this->getTypicalLearningTime()));
        }

Here is the call graph for this function:

ilMDEducational::_getId ( a_rbac_id,
a_obj_id 
)

Definition at line 507 of file class.ilMDEducational.php.

References $res.

Referenced by ilMD::getEducational().

        {
                global $ilDB;

                $query = "SELECT meta_educational_id FROM il_meta_educational ".
                        "WHERE rbac_id = ".$ilDB->quote($a_rbac_id)." ".
                        "AND obj_id = ".$ilDB->quote($a_obj_id);

                $res = $ilDB->query($query);
                while($row = $res->fetchRow(DB_FETCHMODE_OBJECT))
                {
                        return $row->meta_educational_id;
                }
                return false;
        }

Here is the caller graph for this function:

ilMDEducational::_getId ( a_rbac_id,
a_obj_id 
)

Definition at line 439 of file class.ilMDEducational.php.

References $res.

        {
                global $ilDB;

                $query = "SELECT meta_educational_id FROM il_meta_educational ".
                        "WHERE rbac_id = ".$ilDB->quote($a_rbac_id)." ".
                        "AND obj_id = ".$ilDB->quote($a_obj_id);

                $res = $ilDB->query($query);
                while($row = $res->fetchRow(DB_FETCHMODE_OBJECT))
                {
                        return $row->meta_educational_id;
                }
                return false;
        }

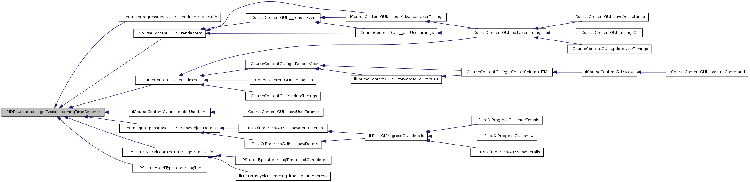
ilMDEducational::_getTypicalLearningTimeSeconds ( a_rbac_id,
a_obj_id = 0 
)

Definition at line 523 of file class.ilMDEducational.php.

References $res, and ilMDUtils::_LOMDurationToArray().

Referenced by ilLearningProgressBaseGUI::__readItemStatusInfo(), ilCourseContentGUI::__renderItem(), ilCourseContentGUI::__renderUserItem(), ilLearningProgressBaseGUI::__showObjectDetails(), ilLPStatusTypicalLearningTime::_getStatusInfo(), ilLPStatus::_getTypicalLearningTime(), and ilCourseContentGUI::editTimings().

        {
                global $ilDB;

                $a_obj_id = $a_obj_id ? $a_obj_id : $a_rbac_id;

                $query = "SELECT typical_learning_time FROM il_meta_educational ".
                        "WHERE rbac_id = ".$ilDB->quote($a_rbac_id)." ".
                        "AND obj_id = ".$ilDB->quote($a_obj_id);
                $res = $ilDB->query($query);
                while($row = $res->fetchRow(DB_FETCHMODE_OBJECT))
                {
                        include_once './Services/MetaData/classes/class.ilMDUtils.php';

                        $time_arr = ilMDUtils::_LOMDurationToArray($row->typical_learning_time);

                        return 60 * 60 * 24 * 30 * $time_arr[0] + 
                                60 * 60 * 24 * $time_arr[1] + 
                                60 * 60 * $time_arr[2] + 
                                60 * $time_arr[3] + 
                                $time_arr[4];
                }
                return 0;
        }

Here is the call graph for this function:

Here is the caller graph for this function:

& ilMDEducational::addDescription (  ) 

Definition at line 91 of file class.ilMDEducational.php.

References ilMDBase::getMetaId(), ilMDBase::getObjId(), ilMDBase::getObjType(), and ilMDBase::getRBACId().

        {
                include_once 'Services/MetaData/classes/class.ilMDDescription.php';

                $des =& new ilMDDescription($this->getRBACId(),$this->getObjId(),$this->getObjType());
                $des->setParentId($this->getMetaId());
                $des->setParentType('meta_educational');

                return $des;
        }

Here is the call graph for this function:

& ilMDEducational::addDescription (  ) 

Definition at line 91 of file class.ilMDEducational.php.

References ilMDBase::getMetaId(), ilMDBase::getObjId(), ilMDBase::getObjType(), and ilMDBase::getRBACId().

        {
                include_once 'Services/Migration/DBUpdate_426/classes/class.ilMDDescription.php';

                $des =& new ilMDDescription($this->getRBACId(),$this->getObjId(),$this->getObjType());
                $des->setParentId($this->getMetaId());
                $des->setParentType('meta_educational');

                return $des;
        }

Here is the call graph for this function:

& ilMDEducational::addLanguage (  ) 

Definition at line 120 of file class.ilMDEducational.php.

References ilMDBase::getMetaId(), ilMDBase::getObjId(), ilMDBase::getObjType(), and ilMDBase::getRBACId().

        {
                include_once 'Services/MetaData/classes/class.ilMDLanguage.php';
                
                $lan =& new ilMDLanguage($this->getRBACId(),$this->getObjId(),$this->getObjType());
                $lan->setParentId($this->getMetaId());
                $lan->setParentType('meta_educational');

                return $lan;
        }

Here is the call graph for this function:

& ilMDEducational::addLanguage (  ) 

Definition at line 120 of file class.ilMDEducational.php.

References ilMDBase::getMetaId(), ilMDBase::getObjId(), ilMDBase::getObjType(), and ilMDBase::getRBACId().

        {
                include_once 'Services/Migration/DBUpdate_426/classes/class.ilMDLanguage.php';
                
                $lan =& new ilMDLanguage($this->getRBACId(),$this->getObjId(),$this->getObjType());
                $lan->setParentId($this->getMetaId());
                $lan->setParentType('meta_educational');

                return $lan;
        }

Here is the call graph for this function:

& ilMDEducational::addTypicalAgeRange (  ) 

Definition at line 62 of file class.ilMDEducational.php.

References ilMDBase::getMetaId(), ilMDBase::getObjId(), ilMDBase::getObjType(), and ilMDBase::getRBACId().

        {
                include_once 'Services/Migration/DBUpdate_426/classes/class.ilMDTypicalAgeRange.php';

                $typ =& new ilMDTypicalAgeRange($this->getRBACId(),$this->getObjId(),$this->getObjType());
                $typ->setParentId($this->getMetaId());
                $typ->setParentType('meta_educational');

                return $typ;
        }

Here is the call graph for this function:

& ilMDEducational::addTypicalAgeRange (  ) 

Definition at line 62 of file class.ilMDEducational.php.

References ilMDBase::getMetaId(), ilMDBase::getObjId(), ilMDBase::getObjType(), and ilMDBase::getRBACId().

        {
                include_once 'Services/MetaData/classes/class.ilMDTypicalAgeRange.php';

                $typ =& new ilMDTypicalAgeRange($this->getRBACId(),$this->getObjId(),$this->getObjType());
                $typ->setParentId($this->getMetaId());
                $typ->setParentType('meta_educational');

                return $typ;
        }

Here is the call graph for this function:

ilMDEducational::delete (  ) 

Reimplemented from ilMDBase.

Definition at line 319 of file class.ilMDEducational.php.

References getDescription(), getDescriptionIds(), getLanguage(), getLanguageIds(), ilMDBase::getMetaId(), getTypicalAgeRange(), and getTypicalAgeRangeIds().

        {
                global $ilDB;
                
                if($this->getMetaId())
                {
                        $query = "DELETE FROM il_meta_educational ".
                                "WHERE meta_educational_id = ".$ilDB->quote($this->getMetaId());
                        
                        $this->db->query($query);

                        foreach($this->getTypicalAgeRangeIds() as $id)
                        {
                                $typ =& $this->getTypicalAgeRange($id);
                                $typ->delete();
                        }
                        foreach($this->getDescriptionIds() as $id)
                        {
                                $des =& $this->getDescription($id);
                                $des->delete();
                        }
                        foreach($this->getLanguageIds() as $id)
                        {
                                $lan =& $this->getLanguage($id);
                                $lan->delete();
                        }

                        
                        return true;
                }
                return false;
        }

Here is the call graph for this function:

ilMDEducational::delete (  ) 

Reimplemented from ilMDBase.

Definition at line 365 of file class.ilMDEducational.php.

References getDescription(), getDescriptionIds(), getLanguage(), getLanguageIds(), ilMDBase::getMetaId(), getTypicalAgeRange(), and getTypicalAgeRangeIds().

        {
                global $ilDB;
                
                if($this->getMetaId())
                {
                        $query = "DELETE FROM il_meta_educational ".
                                "WHERE meta_educational_id = ".$ilDB->quote($this->getMetaId());
                        
                        $this->db->query($query);

                        foreach($this->getTypicalAgeRangeIds() as $id)
                        {
                                $typ = $this->getTypicalAgeRange($id);
                                $typ->delete();
                        }
                        foreach($this->getDescriptionIds() as $id)
                        {
                                $des = $this->getDescription($id);
                                $des->delete();
                        }
                        foreach($this->getLanguageIds() as $id)
                        {
                                $lan = $this->getLanguage($id);
                                $lan->delete();
                        }

                        
                        return true;
                }
                return false;
        }

Here is the call graph for this function:

ilMDEducational::getContext (  ) 

Definition at line 254 of file class.ilMDEducational.php.

Referenced by __getFields(), and toXML().

        {
                return $this->context;
        }

Here is the caller graph for this function:

ilMDEducational::getContext (  ) 

Definition at line 254 of file class.ilMDEducational.php.

        {
                return $this->context;
        }

& ilMDEducational::getDescription ( a_description_id  ) 

Definition at line 78 of file class.ilMDEducational.php.

        {
                include_once 'Services/Migration/DBUpdate_426/classes/class.ilMDDescription.php';

                if(!$a_description_id)
                {
                        return false;
                }
                $des =& new ilMDDescription();
                $des->setMetaId($a_description_id);

                return $des;
        }

& ilMDEducational::getDescription ( a_description_id  ) 

Definition at line 78 of file class.ilMDEducational.php.

Referenced by delete(), and toXML().

        {
                include_once 'Services/MetaData/classes/class.ilMDDescription.php';

                if(!$a_description_id)
                {
                        return false;
                }
                $des =& new ilMDDescription();
                $des->setMetaId($a_description_id);

                return $des;
        }

Here is the caller graph for this function:

& ilMDEducational::getDescriptionIds (  ) 

Definition at line 72 of file class.ilMDEducational.php.

References ilMDDescription::_getIds(), ilMDBase::getMetaId(), ilMDBase::getObjId(), and ilMDBase::getRBACId().

        {
                include_once 'Services/Migration/DBUpdate_426/classes/class.ilMDDescription.php';

                return ilMDDescription::_getIds($this->getRBACId(),$this->getObjId(),$this->getMetaId(),'meta_educational');
        }

Here is the call graph for this function:

& ilMDEducational::getDescriptionIds (  ) 

Definition at line 72 of file class.ilMDEducational.php.

References ilMDDescription::_getIds(), ilMDBase::getMetaId(), ilMDBase::getObjId(), and ilMDBase::getRBACId().

Referenced by delete(), and toXML().

        {
                include_once 'Services/MetaData/classes/class.ilMDDescription.php';

                return ilMDDescription::_getIds($this->getRBACId(),$this->getObjId(),$this->getMetaId(),'meta_educational');
        }

Here is the call graph for this function:

Here is the caller graph for this function:

ilMDEducational::getDifficulty (  ) 

Definition at line 274 of file class.ilMDEducational.php.

Referenced by __getFields(), and toXML().

        {
                return $this->difficulty;
        }

Here is the caller graph for this function:

ilMDEducational::getDifficulty (  ) 

Definition at line 274 of file class.ilMDEducational.php.

        {
                return $this->difficulty;
        }

ilMDEducational::getIntendedEndUserRole (  ) 

Definition at line 235 of file class.ilMDEducational.php.

Referenced by __getFields(), and toXML().

        {
                return $this->intended_end_user_role;
        }

Here is the caller graph for this function:

ilMDEducational::getIntendedEndUserRole (  ) 

Definition at line 235 of file class.ilMDEducational.php.

        {
                return $this->intended_end_user_role;
        }

ilMDEducational::getInteractivityLevel (  ) 

Definition at line 196 of file class.ilMDEducational.php.

Referenced by __getFields(), and toXML().

        {
                return $this->interactivity_level;
        }

Here is the caller graph for this function:

ilMDEducational::getInteractivityLevel (  ) 

Definition at line 196 of file class.ilMDEducational.php.

        {
                return $this->interactivity_level;
        }

ilMDEducational::getInteractivityType (  ) 

Definition at line 146 of file class.ilMDEducational.php.

Referenced by __getFields(), and toXML().

        {
                return $this->interactivity_type;
        }

Here is the caller graph for this function:

ilMDEducational::getInteractivityType (  ) 

Definition at line 146 of file class.ilMDEducational.php.

        {
                return $this->interactivity_type;
        }

& ilMDEducational::getLanguage ( a_language_id  ) 

Definition at line 107 of file class.ilMDEducational.php.

Referenced by delete(), and toXML().

        {
                include_once 'Services/MetaData/classes/class.ilMDLanguage.php';

                if(!$a_language_id)
                {
                        return false;
                }
                $lan =& new ilMDLanguage();
                $lan->setMetaId($a_language_id);

                return $lan;
        }

Here is the caller graph for this function:

& ilMDEducational::getLanguage ( a_language_id  ) 

Definition at line 107 of file class.ilMDEducational.php.

        {
                include_once 'Services/Migration/DBUpdate_426/classes/class.ilMDLanguage.php';

                if(!$a_language_id)
                {
                        return false;
                }
                $lan =& new ilMDLanguage();
                $lan->setMetaId($a_language_id);

                return $lan;
        }

& ilMDEducational::getLanguageIds (  ) 

Definition at line 101 of file class.ilMDEducational.php.

References ilMDLanguage::_getIds(), ilMDBase::getMetaId(), ilMDBase::getObjId(), and ilMDBase::getRBACId().

Referenced by delete(), and toXML().

        {
                include_once 'Services/MetaData/classes/class.ilMDLanguage.php';

                return ilMDLanguage::_getIds($this->getRBACId(),$this->getObjId(),$this->getMetaId(),'meta_educational');
        }

Here is the call graph for this function:

Here is the caller graph for this function:

& ilMDEducational::getLanguageIds (  ) 

Definition at line 101 of file class.ilMDEducational.php.

References ilMDLanguage::_getIds(), ilMDBase::getMetaId(), ilMDBase::getObjId(), and ilMDBase::getRBACId().

        {
                include_once 'Services/Migration/DBUpdate_426/classes/class.ilMDLanguage.php';

                return ilMDLanguage::_getIds($this->getRBACId(),$this->getObjId(),$this->getMetaId(),'meta_educational');
        }

Here is the call graph for this function:

ilMDEducational::getLearningResourceType (  ) 

Definition at line 176 of file class.ilMDEducational.php.

        {
                return $this->learning_resource_type;
        }

ilMDEducational::getLearningResourceType (  ) 

Definition at line 176 of file class.ilMDEducational.php.

Referenced by __getFields(), and toXML().

        {
                return $this->learning_resource_type;
        }

Here is the caller graph for this function:

ilMDEducational::getSemanticDensity (  ) 

Definition at line 216 of file class.ilMDEducational.php.

Referenced by __getFields(), and toXML().

        {
                return $this->semantic_density;
        }

Here is the caller graph for this function:

ilMDEducational::getSemanticDensity (  ) 

Definition at line 216 of file class.ilMDEducational.php.

        {
                return $this->semantic_density;
        }

& ilMDEducational::getTypicalAgeRange ( a_typical_age_range_id  ) 

Definition at line 49 of file class.ilMDEducational.php.

        {
                include_once 'Services/Migration/DBUpdate_426/classes/class.ilMDTypicalAgeRange.php';

                if(!$a_typical_age_range_id)
                {
                        return false;
                }
                $typ =& new ilMDTypicalAgeRange();
                $typ->setMetaId($a_typical_age_range_id);

                return $typ;
        }

& ilMDEducational::getTypicalAgeRange ( a_typical_age_range_id  ) 

Definition at line 49 of file class.ilMDEducational.php.

Referenced by delete(), and toXML().

        {
                include_once 'Services/MetaData/classes/class.ilMDTypicalAgeRange.php';

                if(!$a_typical_age_range_id)
                {
                        return false;
                }
                $typ =& new ilMDTypicalAgeRange();
                $typ->setMetaId($a_typical_age_range_id);

                return $typ;
        }

Here is the caller graph for this function:

& ilMDEducational::getTypicalAgeRangeIds (  ) 

Definition at line 43 of file class.ilMDEducational.php.

References ilMDTypicalAgeRange::_getIds(), ilMDBase::getMetaId(), ilMDBase::getObjId(), and ilMDBase::getRBACId().

        {
                include_once 'Services/Migration/DBUpdate_426/classes/class.ilMDTypicalAgeRange.php';

                return ilMDTypicalAgeRange::_getIds($this->getRBACId(),$this->getObjId(),$this->getMetaId(),'meta_educational');
        }

Here is the call graph for this function:

& ilMDEducational::getTypicalAgeRangeIds (  ) 

Definition at line 43 of file class.ilMDEducational.php.

References ilMDTypicalAgeRange::_getIds(), ilMDBase::getMetaId(), ilMDBase::getObjId(), and ilMDBase::getRBACId().

Referenced by delete(), and toXML().

        {
                include_once 'Services/MetaData/classes/class.ilMDTypicalAgeRange.php';

                return ilMDTypicalAgeRange::_getIds($this->getRBACId(),$this->getObjId(),$this->getMetaId(),'meta_educational');
        }

Here is the call graph for this function:

Here is the caller graph for this function:

ilMDEducational::getTypicalLearningTime (  ) 

Definition at line 320 of file class.ilMDEducational.php.

Referenced by __getFields(), getTypicalLearningTimeSeconds(), and toXML().

        {
                return $this->typical_learning_time;
        }

Here is the caller graph for this function:

ilMDEducational::getTypicalLearningTime (  ) 

Definition at line 282 of file class.ilMDEducational.php.

        {
                return $this->typical_learning_time;
        }

ilMDEducational::getTypicalLearningTimeSeconds (  ) 

Definition at line 325 of file class.ilMDEducational.php.

References ilMDUtils::_LOMDurationToArray(), and getTypicalLearningTime().

        {
                include_once './Services/MetaData/classes/class.ilMDUtils.php';

                $time_arr = ilMDUtils::_LOMDurationToArray($this->getTypicalLearningTime());

                return 60 * 60 * 24 * 30 * $time_arr[0] + 60 * 60 * 24 * $time_arr[1] + 60 * 60 * $time_arr[2] + 60 * $time_arr[3] + $time_arr[4];
        } 

Here is the call graph for this function:

ilMDEducational::ilMDEducational ( a_rbac_id = 0,
a_obj_id = 0,
a_obj_type = '' 
)

Definition at line 35 of file class.ilMDEducational.php.

References ilMDBase::ilMDBase().

        {
                parent::ilMDBase($a_rbac_id,
                                                 $a_obj_id,
                                                 $a_obj_type);
        }

Here is the call graph for this function:

ilMDEducational::ilMDEducational ( a_rbac_id = 0,
a_obj_id = 0,
a_obj_type = '' 
)

Definition at line 35 of file class.ilMDEducational.php.

References ilMDBase::ilMDBase().

        {
                parent::ilMDBase($a_rbac_id,
                                                 $a_obj_id,
                                                 $a_obj_type);
        }

Here is the call graph for this function:

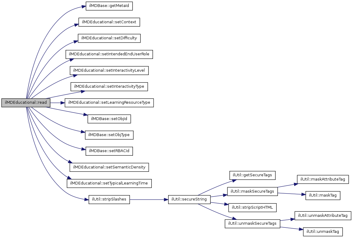
ilMDEducational::read (  ) 

Definition at line 414 of file class.ilMDEducational.php.

References $res, ilMDBase::getMetaId(), setContext(), setDifficulty(), setIntendedEndUserRole(), setInteractivityLevel(), setInteractivityType(), setLearningResourceType(), ilMDBase::setObjId(), ilMDBase::setObjType(), ilMDBase::setRBACId(), setSemanticDensity(), and setTypicalLearningTime().

        {
                global $ilDB;
                
                if($this->getMetaId())
                {

                        $query = "SELECT * FROM il_meta_educational ".
                                "WHERE meta_educational_id = ".$ilDB->quote($this->getMetaId());

                
                        $res = $this->db->query($query);
                        while($row = $res->fetchRow(DB_FETCHMODE_OBJECT))
                        {
                                $this->setRBACId($row->rbac_id);
                                $this->setObjId($row->obj_id);
                                $this->setObjType($row->obj_type);
                                $this->setInteractivityType($row->interactivity_type);
                                $this->setLearningResourceType($row->learning_resource_type);
                                $this->setInteractivityLevel($row->interactivity_level);
                                $this->setSemanticDensity($row->semantic_density);
                                $this->setIntendedEndUserRole($row->intended_end_user_role);
                                $this->setContext($row->context);
                                $this->setDifficulty($row->difficulty);
                                $this->setTypicalLearningTime($row->typical_learning_time);
                        }
                        return true;
                }
                return false;
        }

Here is the call graph for this function:

ilMDEducational::read (  ) 

Definition at line 368 of file class.ilMDEducational.php.

References $res, ilMDBase::getMetaId(), setContext(), setDifficulty(), setIntendedEndUserRole(), setInteractivityLevel(), setInteractivityType(), setLearningResourceType(), ilMDBase::setObjId(), ilMDBase::setObjType(), ilMDBase::setRBACId(), setSemanticDensity(), setTypicalLearningTime(), and ilUtil::stripSlashes().

        {
                global $ilDB;
                
                if($this->getMetaId())
                {

                        $query = "SELECT * FROM il_meta_educational ".
                                "WHERE meta_educational_id = ".$ilDB->quote($this->getMetaId());

                
                        $res = $this->db->query($query);
                        while($row = $res->fetchRow(DB_FETCHMODE_OBJECT))
                        {
                                $this->setRBACId($row->rbac_id);
                                $this->setObjId($row->obj_id);
                                $this->setObjType($row->obj_type);
                                $this->setInteractivityType(ilUtil::stripSlashes($row->interactivity_type));
                                $this->setLearningResourceType(ilUtil::stripSlashes($row->learning_resource_type));
                                $this->setInteractivityLevel(ilUtil::stripSlashes($row->interactivity_level));
                                $this->setSemanticDensity(ilUtil::stripSlashes($row->semantic_density));
                                $this->setIntendedEndUserRole(ilUtil::stripSlashes($row->intended_end_user_role));
                                $this->setContext(ilUtil::stripSlashes($row->context));
                                $this->setDifficulty(ilUtil::stripSlashes($row->difficulty));
                                $this->setTypicalLearningTime(ilUtil::stripSlashes($row->typical_learning_time));
                        }
                        return true;
                }
                return false;
        }

Here is the call graph for this function:

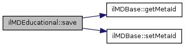
ilMDEducational::save (  ) 

Reimplemented from ilMDBase.

Definition at line 288 of file class.ilMDEducational.php.

References ilMDBase::getMetaId(), and ilMDBase::setMetaId().

        {
                if($this->db->autoExecute('il_meta_educational',
                                                                  $this->__getFields(),
                                                                  DB_AUTOQUERY_INSERT))
                {
                        $this->setMetaId($this->db->getLastInsertId());

                        return $this->getMetaId();
                }

                return false;
        }

Here is the call graph for this function:

ilMDEducational::save (  ) 

Reimplemented from ilMDBase.

Definition at line 334 of file class.ilMDEducational.php.

References ilMDBase::getMetaId(), and ilMDBase::setMetaId().

        {
                if($this->db->autoExecute('il_meta_educational',
                                                                  $this->__getFields(),
                                                                  DB_AUTOQUERY_INSERT))
                {
                        $this->setMetaId($this->db->getLastInsertId());

                        return $this->getMetaId();
                }

                return false;
        }

Here is the call graph for this function:

ilMDEducational::setContext ( a_context  ) 

Definition at line 239 of file class.ilMDEducational.php.

Referenced by read().

        {
                switch($a_context)
                {
                        case 'School':
                        case 'HigherEducation':
                        case 'Training':
                        case 'Other':
                                $this->context = $a_context;
                                return true;

                        default:
                                return false;
                }
        }

Here is the caller graph for this function:

ilMDEducational::setContext ( a_context  ) 

Definition at line 239 of file class.ilMDEducational.php.

        {
                switch($a_context)
                {
                        case 'School':
                        case 'HigherEducation':
                        case 'Training':
                        case 'Other':
                                $this->context = $a_context;
                                return true;

                        default:
                                return false;
                }
        }

ilMDEducational::setDifficulty ( a_difficulty  ) 

Definition at line 258 of file class.ilMDEducational.php.

        {
                switch($a_difficulty)
                {
                        case 'VeryEasy':
                        case 'Easy':
                        case 'Medium':
                        case 'Difficult':
                        case 'VeryDifficult':
                                $this->difficulty = $a_difficulty;
                                return true;

                        default:
                                return false;
                }
        }

ilMDEducational::setDifficulty ( a_difficulty  ) 

Definition at line 258 of file class.ilMDEducational.php.

Referenced by read().

        {
                switch($a_difficulty)
                {
                        case 'VeryEasy':
                        case 'Easy':
                        case 'Medium':
                        case 'Difficult':
                        case 'VeryDifficult':
                                $this->difficulty = $a_difficulty;
                                return true;

                        default:
                                return false;
                }
        }

Here is the caller graph for this function:

ilMDEducational::setIntendedEndUserRole ( a_ieur  ) 

Definition at line 220 of file class.ilMDEducational.php.

        {
                switch($a_ieur)
                {
                        case 'Teacher':
                        case 'Author':
                        case 'Learner':
                        case 'Manager':
                                $this->intended_end_user_role = $a_ieur;
                                return true;

                        default:
                                return false;
                }
        }

ilMDEducational::setIntendedEndUserRole ( a_ieur  ) 

Definition at line 220 of file class.ilMDEducational.php.

Referenced by read().

        {
                switch($a_ieur)
                {
                        case 'Teacher':
                        case 'Author':
                        case 'Learner':
                        case 'Manager':
                                $this->intended_end_user_role = $a_ieur;
                                return true;

                        default:
                                return false;
                }
        }

Here is the caller graph for this function:

ilMDEducational::setInteractivityLevel ( a_iat  ) 

Definition at line 180 of file class.ilMDEducational.php.

Referenced by read().

        {
                switch($a_iat)
                {
                        case 'VeryLow':
                        case 'Low':
                        case 'Medium':
                        case 'High':
                        case 'VeryHigh':
                                $this->interactivity_level = $a_iat;
                                return true;

                        default:
                                return false;
                }
        }

Here is the caller graph for this function:

ilMDEducational::setInteractivityLevel ( a_iat  ) 

Definition at line 180 of file class.ilMDEducational.php.

        {
                switch($a_iat)
                {
                        case 'VeryLow':
                        case 'Low':
                        case 'Medium':
                        case 'High':
                        case 'VeryHigh':
                                $this->interactivity_level = $a_iat;
                                return true;

                        default:
                                return false;
                }
        }

ilMDEducational::setInteractivityType ( a_iat  ) 

Definition at line 132 of file class.ilMDEducational.php.

Referenced by read().

        {
                switch($a_iat)
                {
                        case 'Active':
                        case 'Expositive':
                        case 'Mixed':
                                $this->interactivity_type = $a_iat;
                                return true;

                        default:
                                return false;
                }
        }

Here is the caller graph for this function:

ilMDEducational::setInteractivityType ( a_iat  ) 

Definition at line 132 of file class.ilMDEducational.php.

        {
                switch($a_iat)
                {
                        case 'Active':
                        case 'Expositive':
                        case 'Mixed':
                                $this->interactivity_type = $a_iat;
                                return true;

                        default:
                                return false;
                }
        }

ilMDEducational::setLearningResourceType ( a_lrt  ) 

Definition at line 150 of file class.ilMDEducational.php.

        {
                switch($a_lrt)
                {
                        case 'Exercise':
                        case 'Simulation':
                        case 'Questionnaire':
                        case 'Diagram':
                        case 'Figure':
                        case 'Graph':
                        case 'Index':
                        case 'Slide':
                        case 'Table':
                        case 'NarrativeText':
                        case 'Exam':
                        case 'Experiment':
                        case 'ProblemStatement':
                        case 'SelfAssessment':
                        case 'Lecture':
                                $this->learning_resource_type = $a_lrt;
                                return true;

                        default:
                                return false;
                }
        }

ilMDEducational::setLearningResourceType ( a_lrt  ) 

Definition at line 150 of file class.ilMDEducational.php.

Referenced by read().

        {
                switch($a_lrt)
                {
                        case 'Exercise':
                        case 'Simulation':
                        case 'Questionnaire':
                        case 'Diagram':
                        case 'Figure':
                        case 'Graph':
                        case 'Index':
                        case 'Slide':
                        case 'Table':
                        case 'NarrativeText':
                        case 'Exam':
                        case 'Experiment':
                        case 'ProblemStatement':
                        case 'SelfAssessment':
                        case 'Lecture':
                                $this->learning_resource_type = $a_lrt;
                                return true;

                        default:
                                return false;
                }
        }

Here is the caller graph for this function:

ilMDEducational::setPhysicalTypicalLearningTime ( months,
days,
hours,
minutes,
seconds 
)

Definition at line 279 of file class.ilMDEducational.php.

References setTypicalLearningTime().

        {
                if(!$months and !$days and !$hours and !$minutes and !$seconds)
                {
                        $this->setTypicalLearningTime('PT00H00M');
                        return true;
                }
                $tlt = 'P';
                if($months)
                {
                        $tlt .= ($months.'M');
                }
                if($days)
                {
                        $tlt .= ($days.'D');
                }
                if($hours or $minutes or $seconds)
                {
                        $tlt .= 'T';
                }
                if($hours)
                {
                        $tlt .= ($hours.'H');
                }
                if($minutes)
                {
                        $tlt .= ($minutes.'M');
                }
                if($seconds)
                {
                        $tlt .= ($seconds.'S');
                }
                $this->setTypicalLearningTime($tlt);
                return true;
        }

Here is the call graph for this function:

ilMDEducational::setSemanticDensity ( a_sd  ) 

Definition at line 200 of file class.ilMDEducational.php.

Referenced by read().

        {
                switch($a_sd)
                {
                        case 'VeryLow':
                        case 'Low':
                        case 'Medium':
                        case 'High':
                        case 'VeryHigh':
                                $this->semantic_density = $a_sd;
                                return true;

                        default:
                                return false;
                }
        }

Here is the caller graph for this function:

ilMDEducational::setSemanticDensity ( a_sd  ) 

Definition at line 200 of file class.ilMDEducational.php.

        {
                switch($a_sd)
                {
                        case 'VeryLow':
                        case 'Low':
                        case 'Medium':
                        case 'High':
                        case 'VeryHigh':
                                $this->semantic_density = $a_sd;
                                return true;

                        default:
                                return false;
                }
        }

ilMDEducational::setTypicalLearningTime ( a_tlt  ) 

Definition at line 278 of file class.ilMDEducational.php.

        {
                $this->typical_learning_time = $a_tlt;
        }

ilMDEducational::setTypicalLearningTime ( a_tlt  ) 

Definition at line 316 of file class.ilMDEducational.php.

Referenced by read(), and setPhysicalTypicalLearningTime().

        {
                $this->typical_learning_time = $a_tlt;
        }

Here is the caller graph for this function:

ilMDEducational::toXML ( &$  writer  ) 

Reimplemented from ilMDBase.

Definition at line 404 of file class.ilMDEducational.php.

References $lang, getContext(), getDescription(), getDescriptionIds(), getDifficulty(), getIntendedEndUserRole(), getInteractivityLevel(), getInteractivityType(), getLanguage(), getLanguageIds(), getLearningResourceType(), getSemanticDensity(), getTypicalAgeRange(), getTypicalAgeRangeIds(), and getTypicalLearningTime().

        {
                $writer->xmlStartTag('Educational',
                                                         array('InteractivityType' => $this->getInteractivityType(),
                                                                   'LearningResourceType' => $this->getLearningResourceType(),
                                                                   'InteractivityLevel' => $this->getInteractivityLevel(),
                                                                   'SemanticDensity' => $this->getSemanticDensity(),
                                                                   'IntendedEndUserRole' => $this->getIntendedEndUserRole(),
                                                                   'Context' => $this->getContext(),
                                                                   'Difficulty' => $this->getDifficulty()));
                                                         
                // TypicalAgeRange
                foreach($this->getTypicalAgeRangeIds() as $id)
                {
                        $key =& $this->getTypicalAgeRange($id);
                        $key->toXML($writer);
                }
                // TypicalLearningTime
                $writer->xmlElement('TypicalLearningTime',null,$this->getTypicalLearningTime());

                // Description
                foreach($this->getDescriptionIds() as $id)
                {
                        $key =& $this->getDescription($id);
                        $key->toXML($writer);
                }
                // Language
                foreach($this->getLanguageIds() as $id)
                {
                        $lang =& $this->getLanguage($id);
                        $lang->toXML($writer);
                }
                $writer->xmlEndTag('Educational');
        }

Here is the call graph for this function:

ilMDEducational::toXML ( &$  writer  ) 

Reimplemented from ilMDBase.

Definition at line 450 of file class.ilMDEducational.php.

References $lang, getContext(), getDescription(), getDescriptionIds(), getDifficulty(), getIntendedEndUserRole(), getInteractivityLevel(), getInteractivityType(), getLanguage(), getLanguageIds(), getLearningResourceType(), ilMDBase::getObjId(), ilMDBase::getRBACId(), getSemanticDensity(), getTypicalAgeRange(), getTypicalAgeRangeIds(), and getTypicalLearningTime().

        {
                $writer->xmlStartTag('Educational',
                                                         array('InteractivityType' => $this->getInteractivityType()
                                                                   ? $this->getInteractivityType()
                                                                   : 'Active',
                                                                   'LearningResourceType' => $this->getLearningResourceType()
                                                                   ? $this->getLearningResourceType()
                                                                   : 'Exercise',
                                                                   'InteractivityLevel' => $this->getInteractivityLevel()
                                                                   ? $this->getInteractivityLevel()
                                                                   : 'Medium',
                                                                   'SemanticDensity' => $this->getSemanticDensity()
                                                                   ? $this->getSemanticDensity()
                                                                   : 'Medium',
                                                                   'IntendedEndUserRole' => $this->getIntendedEndUserRole()
                                                                   ? $this->getIntendedEndUserRole()
                                                                   : 'Learner',
                                                                   'Context' => $this->getContext()
                                                                   ? $this->getContext()
                                                                   : 'Other',
                                                                   'Difficulty' => $this->getDifficulty()
                                                                   ? $this->getDifficulty()
                                                                   : 'Medium'));
                                                         
                // TypicalAgeRange
                $typ_ages = $this->getTypicalAgeRangeIds();
                foreach($typ_ages as $id)
                {
                        $key =& $this->getTypicalAgeRange($id);
                        $key->toXML($writer);
                }
                if(!count($typ_ages))
                {
                        include_once 'Services/MetaData/classes/class.ilMDTypicalAgeRange.php';
                        $typ = new ilMDTypicalAgeRange($this->getRBACId(),$this->getObjId());
                        $typ->toXML($writer);
                }

                // TypicalLearningTime
                $writer->xmlElement('TypicalLearningTime',null,$this->getTypicalLearningTime());

                // Description
                foreach($this->getDescriptionIds() as $id)
                {
                        $key =& $this->getDescription($id);
                        $key->toXML($writer);
                }
                // Language
                foreach($this->getLanguageIds() as $id)
                {
                        $lang =& $this->getLanguage($id);
                        $lang->toXML($writer);
                }
                $writer->xmlEndTag('Educational');
        }

Here is the call graph for this function:

ilMDEducational::update (  ) 

Reimplemented from ilMDBase.

Definition at line 302 of file class.ilMDEducational.php.

References ilMDBase::getMetaId().

        {
                global $ilDB;
                
                if($this->getMetaId())
                {
                        if($this->db->autoExecute('il_meta_educational',
                                                                          $this->__getFields(),
                                                                          DB_AUTOQUERY_UPDATE,
                                                                          "meta_educational_id = ".$ilDB->quote($this->getMetaId())))
                        {
                                return true;
                        }
                }
                return false;
        }

Here is the call graph for this function:

ilMDEducational::update (  ) 

Reimplemented from ilMDBase.

Definition at line 348 of file class.ilMDEducational.php.

References ilMDBase::getMetaId().

        {
                global $ilDB;
                
                if($this->getMetaId())
                {
                        if($this->db->autoExecute('il_meta_educational',
                                                                          $this->__getFields(),
                                                                          DB_AUTOQUERY_UPDATE,
                                                                          "meta_educational_id = ".$ilDB->quote($this->getMetaId())))
                        {
                                return true;
                        }
                }
                return false;
        }

Here is the call graph for this function:


The documentation for this class was generated from the following files: