Public Member Functions | Private Member Functions | Private Attributes

CASClient Class Reference

The CASClient class is a client interface that provides CAS authentication to PHP applications. More...

Public Member Functions

 setHTMLHeader ($header)
 This method set the HTML header used for all outputs.
 setHTMLFooter ($footer)
 This method set the HTML footer used for all outputs.
 setLang ($lang)
 This method is used to set the language used by phpCAS.
 CASClient ($server_version, $proxy, $server_hostname, $server_port, $server_uri, $start_session=true)
 CASClient constructor.
 getUser ()
 This method returns the CAS user's login name.
 forceAuthentication ()
 This method is called to be sure that the user is authenticated.
 checkAuthentication ()
 This method is called to check whether the ser is authenticated or not.
 isAuthenticated ()
 This method is called to check if the user is authenticated (previously or by tickets given in the URL.
 redirectToCas ($gateway)
 This method is used to redirect the client to the CAS server.
 logout ($url="")
 This method is used to logout from CAS.
 setPGTStorageFile ($format='', $path='')
 This method is used to tell phpCAS to store the response of the CAS server to PGT requests onto the filesystem.
 setPGTStorageDB ($user, $password, $database_type, $hostname, $port, $database, $table)
 This method is used to tell phpCAS to store the response of the CAS server to PGT requests into a database.
 serviceWeb ($url, &$err_code, &$output)
 This method is used to access an HTTP[S] service.
 serviceMail ($url, $flags, &$err_code, &$err_msg, &$pt)
 This method is used to access an IMAP/POP3/NNTP service.
 setHTMLHeader ($header)
 This method set the HTML header used for all outputs.
 setHTMLFooter ($footer)
 This method set the HTML footer used for all outputs.
 setLang ($lang)
 This method is used to set the language used by phpCAS.
 CASClient ($server_version, $proxy, $server_hostname, $server_port, $server_uri, $start_session=true)
 CASClient constructor.
 getUser ()
 This method returns the CAS user's login name.
 forceAuthentication ()
 This method is called to be sure that the user is authenticated.
 checkAuthentication ()
 This method is called to check whether the ser is authenticated or not.
 isAuthenticated ()
 This method is called to check if the user is authenticated (previously or by tickets given in the URL.
 redirectToCas ($gateway)
 This method is used to redirect the client to the CAS server.
 logout ($url="")
 This method is used to logout from CAS.
 setPGTStorageFile ($format='', $path='')
 This method is used to tell phpCAS to store the response of the CAS server to PGT requests onto the filesystem.
 setPGTStorageDB ($user, $password, $database_type, $hostname, $port, $database, $table)
 This method is used to tell phpCAS to store the response of the CAS server to PGT requests into a database.
 serviceWeb ($url, &$err_code, &$output)
 This method is used to access an HTTP[S] service.
 serviceMail ($url, $flags, &$err_code, &$err_msg, &$pt)
 This method is used to access an IMAP/POP3/NNTP service.

Private Member Functions

 HTMLFilterOutput ($str)
 This method filters a string by replacing special tokens by appropriate values and prints it.
 printHTMLHeader ($title)
 This method prints the header of the HTML output (after filtering).
 printHTMLFooter ()
 This method prints the footer of the HTML output (after filtering).
 getLang ()
 This method returns the language used by phpCAS.
 getString ($str)
 This method returns a string depending on the language.
 getServerVersion ()
 This method is used to retrieve the version of the CAS server.
 getServerHostname ()
 This method is used to retrieve the hostname of the CAS server.
 getServerPort ()
 This method is used to retrieve the port of the CAS server.
 getServerURI ()
 This method is used to retrieve the URI of the CAS server.
 getServerBaseURL ()
 This method is used to retrieve the base URL of the CAS server.
 getServerLoginURL ($gateway)
 This method is used to retrieve the login URL of the CAS server.
 getServerServiceValidateURL ()
 This method is used to retrieve the service validating URL of the CAS server.
 getServerProxyValidateURL ()
 This method is used to retrieve the proxy validating URL of the CAS server.
 getServerProxyURL ()
 This method is used to retrieve the proxy URL of the CAS server.
 getServerLogoutURL ()
 This method is used to retrieve the logout URL of the CAS server.
 setUser ($user)
 This method sets the CAS user's login name.
 wasPreviouslyAuthenticated ()
 This method tells if the user has already been (previously) authenticated by looking into the session variables.
 getST ()
 This method returns the Service Ticket provided in the URL of the request.
 setST ($st)
 This method stores the Service Ticket.
 hasST ()
 This method tells if a Service Ticket was stored.
 validateST ($validate_url, &$text_response, &$tree_response)
 This method is used to validate a ST; halt on failure, and sets $validate_url, $text_reponse and $tree_response on success.
 isProxy ()
 Tells if a CAS client is a CAS proxy or not.
 getPGT ()
 This method returns the Proxy Granting Ticket given by the CAS server.
 setPGT ($pgt)
 This method stores the Proxy Granting Ticket.
 hasPGT ()
 This method tells if a Proxy Granting Ticket was stored.
 setCallbackMode ($callback_mode)
 This method sets/unsets callback mode.
 isCallbackMode ()
 This method returns TRUE when the CAs client is running i callback mode, FALSE otherwise.
 getCallbackURL ()
 This method returns the URL that should be used for the PGT callback (in fact the URL of the current request without any CGI parameter, except if phpCAS::setFixedCallbackURL() was used).
 setCallbackURL ($url)
 This method sets the callback url.
 callback ()
 This method is called by CASClient::CASClient() when running in callback mode.
 initPGTStorage ()
 This method is used to initialize the storage of PGT's.
 storePGT ($pgt, $pgt_iou)
 This method stores a PGT.
 loadPGT ($pgt_iou)
 This method reads a PGT from its Iou and deletes the corresponding storage entry.
 validatePGT (&$validate_url, $text_response, $tree_response)
 This method is used to validate a PGT; halt on failure.
 retrievePT ($target_service, &$err_code, &$err_msg)
 This method is used to retrieve PT's from the CAS server thanks to a PGT.
 readURL ($url, $cookies, &$headers, &$body, &$err_msg)
 This method is used to acces a remote URL.
 getPT ()
 This method returns the Proxy Ticket provided in the URL of the request.
 setPT ($pt)
 This method stores the Proxy Ticket.
 hasPT ()
 This method tells if a Proxy Ticket was stored.
 validatePT (&$validate_url, &$text_response, &$tree_response)
 This method is used to validate a PT; halt on failure.
 getURL ()
 This method returns the URL of the current request (without any ticket CGI parameter).
 setURL ($url)
 This method sets the URL of the current request.
 authError ($failure, $cas_url, $no_response, $bad_response='', $cas_response='', $err_code='', $err_msg='')
 This method is used to print the HTML output when the user was not authenticated.
 HTMLFilterOutput ($str)
 This method filters a string by replacing special tokens by appropriate values and prints it.
 printHTMLHeader ($title)
 This method prints the header of the HTML output (after filtering).
 printHTMLFooter ()
 This method prints the footer of the HTML output (after filtering).
 getLang ()
 This method returns the language used by phpCAS.
 getString ($str)
 This method returns a string depending on the language.
 getServerVersion ()
 This method is used to retrieve the version of the CAS server.
 getServerHostname ()
 This method is used to retrieve the hostname of the CAS server.
 getServerPort ()
 This method is used to retrieve the port of the CAS server.
 getServerURI ()
 This method is used to retrieve the URI of the CAS server.
 getServerBaseURL ()
 This method is used to retrieve the base URL of the CAS server.
 getServerLoginURL ($gateway)
 This method is used to retrieve the login URL of the CAS server.
 getServerServiceValidateURL ()
 This method is used to retrieve the service validating URL of the CAS server.
 getServerProxyValidateURL ()
 This method is used to retrieve the proxy validating URL of the CAS server.
 getServerProxyURL ()
 This method is used to retrieve the proxy URL of the CAS server.
 getServerLogoutURL ()
 This method is used to retrieve the logout URL of the CAS server.
 setUser ($user)
 This method sets the CAS user's login name.
 wasPreviouslyAuthenticated ()
 This method tells if the user has already been (previously) authenticated by looking into the session variables.
 getST ()
 This method returns the Service Ticket provided in the URL of the request.
 setST ($st)
 This method stores the Service Ticket.
 hasST ()
 This method tells if a Service Ticket was stored.
 validateST ($validate_url, &$text_response, &$tree_response)
 This method is used to validate a ST; halt on failure, and sets $validate_url, $text_reponse and $tree_response on success.
 isProxy ()
 Tells if a CAS client is a CAS proxy or not.
 getPGT ()
 This method returns the Proxy Granting Ticket given by the CAS server.
 setPGT ($pgt)
 This method stores the Proxy Granting Ticket.
 hasPGT ()
 This method tells if a Proxy Granting Ticket was stored.
 setCallbackMode ($callback_mode)
 This method sets/unsets callback mode.
 isCallbackMode ()
 This method returns TRUE when the CAs client is running i callback mode, FALSE otherwise.
 getCallbackURL ()
 This method returns the URL that should be used for the PGT callback (in fact the URL of the current request without any CGI parameter, except if phpCAS::setFixedCallbackURL() was used).
 setCallbackURL ($url)
 This method sets the callback url.
 callback ()
 This method is called by CASClient::CASClient() when running in callback mode.
 initPGTStorage ()
 This method is used to initialize the storage of PGT's.
 storePGT ($pgt, $pgt_iou)
 This method stores a PGT.
 loadPGT ($pgt_iou)
 This method reads a PGT from its Iou and deletes the corresponding storage entry.
 validatePGT (&$validate_url, $text_response, $tree_response)
 This method is used to validate a PGT; halt on failure.
 retrievePT ($target_service, &$err_code, &$err_msg)
 This method is used to retrieve PT's from the CAS server thanks to a PGT.
 readURL ($url, $cookies, &$headers, &$body, &$err_msg)
 This method is used to acces a remote URL.
 getPT ()
 This method returns the Proxy Ticket provided in the URL of the request.
 setPT ($pt)
 This method stores the Proxy Ticket.
 hasPT ()
 This method tells if a Proxy Ticket was stored.
 validatePT (&$validate_url, &$text_response, &$tree_response)
 This method is used to validate a PT; halt on failure.
 getURL ()
 This method returns the URL of the current request (without any ticket CGI parameter).
 setURL ($url)
 This method sets the URL of the current request.
 authError ($failure, $cas_url, $no_response, $bad_response='', $cas_response='', $err_code='', $err_msg='')
 This method is used to print the HTML output when the user was not authenticated.

Private Attributes

 $_output_header
 A string used to print the header of HTML pages.
 $_output_footer
 A string used to print the footer of HTML pages.
 $_lang
 A string corresponding to the language used by phpCAS.
 $_strings
 array containing the strings used by phpCAS.
 $_server
 a record to store information about the CAS server.
 $_user
 The Authenticated user.
 $_st
 the Service Ticket provided in the URL of the request if present (empty otherwise).
 $_proxy
 A boolean telling if the client is a CAS proxy or not.
 $_pgt
 the Proxy Grnting Ticket given by the CAS server (empty otherwise).
 $_callback_mode
 each PHP script using phpCAS in proxy mode is its own callback to get the PGT back from the CAS server.
 $_callback_url
 the URL that should be used for the PGT callback (in fact the URL of the current request without any CGI parameter).
 $_pgt_storage
 an instance of a class inheriting of PGTStorage, used to deal with PGT storage.
 $_pt
 the Proxy Ticket provided in the URL of the request if present (empty otherwise).
 $_url
 the URL of the current request (without any ticket CGI parameter).

Detailed Description

The CASClient class is a client interface that provides CAS authentication to PHP applications.

Author:
Pascal Aubry <pascal.aubry at univ-rennes1.fr>

Definition at line 22 of file client.php.


Member Function Documentation

CASClient::authError ( failure,
cas_url,
no_response,
bad_response = '',
cas_response = '',
err_code = '',
err_msg = '' 
) [private]

This method is used to print the HTML output when the user was not authenticated.

Parameters:
$failure the failure that occured
$cas_url the URL the CAS server was asked for
$no_response the response from the CAS server (other parameters are ignored if TRUE)
$bad_response bad response from the CAS server ($err_code and $err_msg ignored if TRUE)
$cas_response the response of the CAS server
$err_code the error code given by the CAS server
$err_msg the error message given by the CAS server

Definition at line 1927 of file client4.php.

References exit.

    {
      phpCAS::traceBegin();

      $this->printHTMLHeader($this->getString(CAS_STR_AUTHENTICATION_FAILED));
      printf($this->getString(CAS_STR_YOU_WERE_NOT_AUTHENTICATED),$this->getURL(),$_SERVER['SERVER_ADMIN']);
      phpCAS::trace('CAS URL: '.$cas_url);
      phpCAS::trace('Authentication failure: '.$failure);
      if ( $no_response ) {
        phpCAS::trace('Reason: no response from the CAS server');
      } else {
        if ( $bad_response ) {
            phpCAS::trace('Reason: bad response from the CAS server');
        } else {
          switch ($this->getServerVersion()) {
          case CAS_VERSION_1_0:
            phpCAS::trace('Reason: CAS error');
            break;
          case CAS_VERSION_2_0:
            if ( empty($err_code) )
              phpCAS::trace('Reason: no CAS error');
            else
              phpCAS::trace('Reason: ['.$err_code.'] CAS error: '.$err_msg);
            break;
          }
        }
        phpCAS::trace('CAS response: '.$cas_response);
      }
      $this->printHTMLFooter();
      phpCAS::traceExit();
      exit();
    }

CASClient::callback (  )  [private]

This method is called by CASClient::CASClient() when running in callback mode.

It stores the PGT and its PGT Iou, prints its output and halts.

Definition at line 1169 of file client4.php.

References $_GET.

    {
      phpCAS::traceBegin();
      $this->printHTMLHeader('phpCAS callback');
      $pgt_iou = $_GET['pgtIou'];
      $pgt = $_GET['pgtId'];
      phpCAS::trace('Storing PGT `'.$pgt.'\' (id=`'.$pgt_iou.'\')');
      echo '<p>Storing PGT `'.$pgt.'\' (id=`'.$pgt_iou.'\').</p>';
      $this->storePGT($pgt,$pgt_iou);
      $this->printHTMLFooter();
      phpCAS::traceExit();
    }

CASClient::CASClient ( server_version,
proxy,
server_hostname,
server_port,
server_uri,
start_session = true 
)

CASClient constructor.

Parameters:
$server_version the version of the CAS server
$proxy TRUE if the CAS client is a CAS proxy, FALSE otherwise
$server_hostname the hostname of the CAS server
$server_port the port the CAS server is running on
$server_uri the URI the CAS server is responding on
$start_session Have phpCAS start PHP sessions (default true)
Returns:
a newly created CASClient object

Definition at line 444 of file client4.php.

References $_GET, isCallbackMode(), isProxy(), and setCallbackMode().

    {
      phpCAS::traceBegin();

      // activate session mechanism if desired
      if ($start_session) {
           session_start();
      }

      $this->_proxy = $proxy;

      // check version
      switch ($server_version) {
      case CAS_VERSION_1_0:
        if ( $this->isProxy() )
          phpCAS::error('CAS proxies are not supported in CAS '
                        .$server_version);
        break;
      case CAS_VERSION_2_0:
        break;
      default:
        phpCAS::error('this version of CAS (`'
                      .$server_version
                      .'\') is not supported by phpCAS '
                        .phpCAS::getVersion());
      }
      $this->_server['version'] = $server_version;

      // check hostname
      if ( empty($server_hostname) 
           || !preg_match('/[\.\d\-abcdefghijklmnopqrstuvwxyz]*/',$server_hostname) ) {
        phpCAS::error('bad CAS server hostname (`'.$server_hostname.'\')');
      }
      $this->_server['hostname'] = $server_hostname;

      // check port
      if ( $server_port == 0 
           || !is_int($server_port) ) {
        phpCAS::error('bad CAS server port (`'.$server_hostname.'\')');
      }
      $this->_server['port'] = $server_port;

      // check URI
      if ( !preg_match('/[\.\d\-_abcdefghijklmnopqrstuvwxyz\/]*/',$server_uri) ) {
        phpCAS::error('bad CAS server URI (`'.$server_uri.'\')');
      }
      // add leading and trailing `/' and remove doubles      
      $server_uri = preg_replace('/\/\//','/','/'.$server_uri.'/');
      $this->_server['uri'] = $server_uri;

      // set to callback mode if PgtIou and PgtId CGI GET parameters are provided 
      if ( $this->isProxy() ) {
        $this->setCallbackMode(!empty($_GET['pgtIou'])&&!empty($_GET['pgtId']));
      }

      if ( $this->isCallbackMode() ) {
        // callback mode: check that phpCAS is secured
        if ( $_SERVER['HTTPS'] != 'on' ) {
          phpCAS::error('CAS proxies must be secured to use phpCAS; PGT\'s will not be received from the CAS server');
        }
      } else {
        // normal mode: get ticket and remove it from CGI parameters for developpers
        $ticket = $_GET['ticket'];
        // at first check for a Service Ticket
        if( preg_match('/^ST-/',$ticket)) {
          phpCAS::trace('ST \''.$ticket.'\' found');
          // ST present
          $this->setST($ticket);
        } 
        // in a second time check for a Proxy Ticket (CAS >= 2.0)
        else if( ($this->getServerVersion()!=CAS_VERSION_1_0) && preg_match('/^PT-/',$ticket) ) {
          phpCAS::trace('PT \''.$ticket.'\' found');
          $this->setPT($ticket);
        } 
        // ill-formed ticket, halt
        else if ( !empty($ticket) ) {
          phpCAS::error('ill-formed ticket found in the URL (ticket=`'.htmlentities($ticket).'\')');
        }
        // ticket has been taken into account, unset it to hide it to applications
        unset($_GET['ticket']);
      }
      phpCAS::traceEnd();
    }

Here is the call graph for this function:

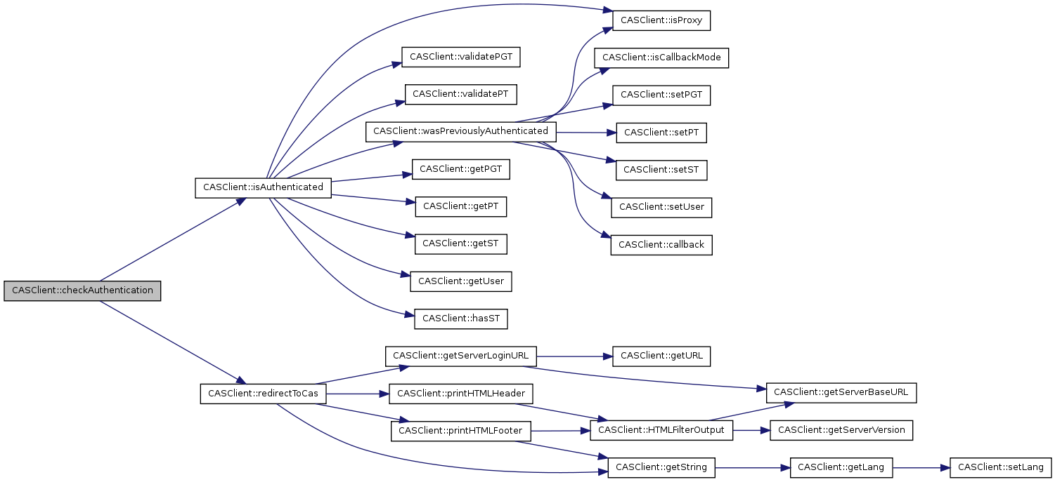
CASClient::checkAuthentication (  ) 

This method is called to check whether the ser is authenticated or not.

Returns:
TRUE when the user is authenticated, FALSE otherwise.

Definition at line 612 of file client4.php.

References $_SESSION, $res, isAuthenticated(), and redirectToCas().

    {
      phpCAS::traceBegin();

      if ( $this->isAuthenticated() ) {
            phpCAS::trace('user is authenticated');
            $res = TRUE;
      } else if (isset($_SESSION['phpCAS']['auth_checked'])) {
        // the previous request has redirected the client to the CAS server with gateway=true
        unset($_SESSION['phpCAS']['auth_checked']);
        $res = FALSE;
      } else {
        $_SESSION['phpCAS']['auth_checked'] = true;
            $this->redirectToCas(TRUE/* gateway */);    
            // never reached
            $res = FALSE;
      }
      phpCAS::traceEnd($res);
      return $res;
    }

Here is the call graph for this function:

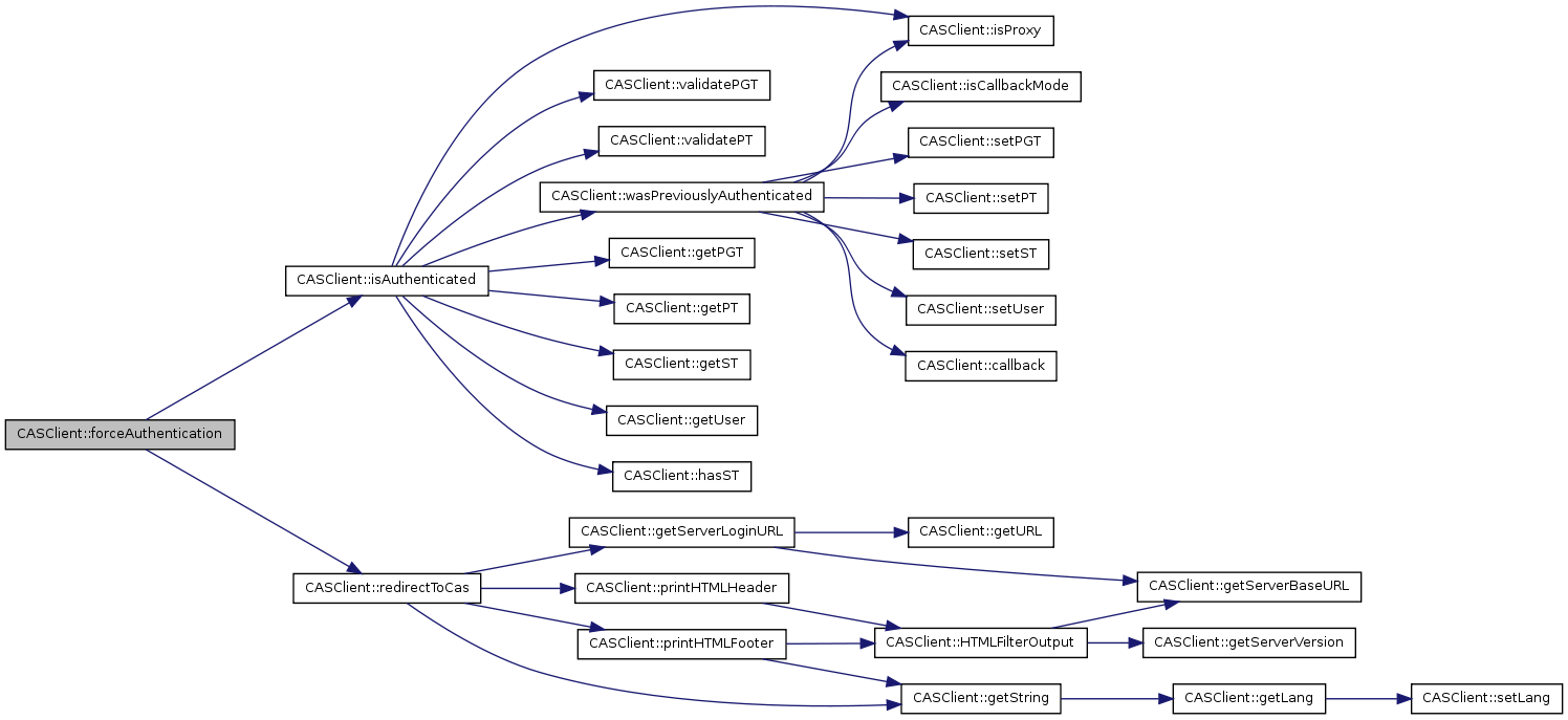
CASClient::forceAuthentication (  ) 

This method is called to be sure that the user is authenticated.

When not authenticated, halt by redirecting to the CAS server; otherwise return TRUE.

Returns:
TRUE when the user is authenticated; otherwise halt.

Definition at line 588 of file client4.php.

References $_SESSION, $res, isAuthenticated(), and redirectToCas().

    {
      phpCAS::traceBegin();

      if ( $this->isAuthenticated() ) {
        // the user is authenticated, nothing to be done.
            phpCAS::trace('no need to authenticate');
            $res = TRUE;
      } else {
            // the user is not authenticated, redirect to the CAS server
        unset($_SESSION['phpCAS']['auth_checked']);
            $this->redirectToCas(FALSE/* no gateway */);        
            // never reached
            $res = FALSE;
      }
      phpCAS::traceEnd($res);
      return $res;
    }

Here is the call graph for this function:

CASClient::getCallbackURL (  )  [private]

This method returns the URL that should be used for the PGT callback (in fact the URL of the current request without any CGI parameter, except if phpCAS::setFixedCallbackURL() was used).

Returns:
The callback URL

Definition at line 1116 of file client4.php.

References $request_uri.

    {
      // the URL is built when needed only
      if ( empty($this->_callback_url) ) {
        $final_uri = '';
            // remove the ticket if present in the URL
            $final_uri = 'https://';
            /* replaced by Julien Marchal - v0.4.6
             * $this->uri .= $_SERVER['SERVER_NAME'];
             */
        if(empty($_SERVER['HTTP_X_FORWARDED_SERVER'])){
          /* replaced by teedog - v0.4.12
           * $final_uri .= $_SERVER['SERVER_NAME'];
           */
          if (empty($_SERVER['SERVER_NAME'])) {
            $final_uri .= $_SERVER['HTTP_HOST'];
          } else {
            $final_uri .= $_SERVER['SERVER_NAME'];
          }
        } else {
          $final_uri .= $_SERVER['HTTP_X_FORWARDED_SERVER'];
        }
            if ( ($_SERVER['HTTPS']=='on' && $_SERVER['SERVER_PORT']!=443)
               || ($_SERVER['HTTPS']!='on' && $_SERVER['SERVER_PORT']!=80) ) {
              $final_uri .= ':';
              $final_uri .= $_SERVER['SERVER_PORT'];
            }
            $request_uri = $_SERVER['REQUEST_URI'];
            $request_uri = preg_replace('/\?.*$/','',$request_uri);
            $final_uri .= $request_uri;
            $this->setCallbackURL($final_uri);
      }
      return $this->_callback_url;
    }

CASClient::getLang (  )  [private]

This method returns the language used by phpCAS.

Returns:
a string representing the language

Definition at line 178 of file client4.php.

References setLang().

    {
      if ( empty($this->_lang) )
        $this->setLang(PHPCAS_LANG_DEFAULT);
      return $this->_lang;
    }

Here is the call graph for this function:

CASClient::getPGT (  )  [private]

This method returns the Proxy Granting Ticket given by the CAS server.

Returns:
The Proxy Granting Ticket.

Definition at line 1029 of file client4.php.

    { return $this->_pgt; }

CASClient::getPT (  )  [private]

This method returns the Proxy Ticket provided in the URL of the request.

Returns:
The proxy ticket.

Definition at line 1705 of file client4.php.

    { return $this->_pt; }

CASClient::getServerBaseURL (  )  [private]

This method is used to retrieve the base URL of the CAS server.

Returns:
a URL.

Definition at line 315 of file client4.php.

    { 
      // the URL is build only when needed
      if ( empty($this->_server['base_url']) ) {
        $this->_server['base_url'] = 'https://'
          .$this->getServerHostname()
          .':'
          .$this->getServerPort()
          .$this->getServerURI();
      }
      return $this->_server['base_url']; 
    }

CASClient::getServerHostname (  )  [private]

This method is used to retrieve the hostname of the CAS server.

Returns:
the hostname of the CAS server.

Definition at line 291 of file client4.php.

    { return $this->_server['hostname']; }

CASClient::getServerLoginURL ( gateway  )  [private]

This method is used to retrieve the login URL of the CAS server.

Parameters:
$gateway true to check authentication, false to force it
Returns:
a URL.

Definition at line 334 of file client4.php.

References getServerBaseURL(), and getURL().

    { 
      phpCAS::traceBegin();
      // the URL is build only when needed
      if ( empty($this->_server['login_url']) ) {
        $this->_server['login_url'] = $this->getServerBaseURL();
        $this->_server['login_url'] .= 'login?service=';
        $this->_server['login_url'] .= preg_replace('/&/','%26',$this->getURL());
        if ($gateway) {
          $this->_server['login_url'] .= '&gateway=true';
        }
      }
      phpCAS::traceEnd($this->_server['login_url']);
      return $this->_server['login_url']; 
    }

Here is the call graph for this function:

CASClient::getServerLogoutURL (  )  [private]

This method is used to retrieve the logout URL of the CAS server.

Returns:
a URL.

Definition at line 418 of file client4.php.

References getServerBaseURL().

    { 
      // the URL is build only when needed
      if ( empty($this->_server['logout_url']) ) {
        $this->_server['logout_url'] = $this->getServerBaseURL().'logout';
      }
      return $this->_server['logout_url']; 
    }

Here is the call graph for this function:

CASClient::getServerPort (  )  [private]

This method is used to retrieve the port of the CAS server.

Returns:
the port of the CAS server.

Definition at line 299 of file client4.php.

    { return $this->_server['port']; }

CASClient::getServerProxyURL (  )  [private]

This method is used to retrieve the proxy URL of the CAS server.

Returns:
a URL.

Definition at line 397 of file client4.php.

References getServerBaseURL(), and getServerVersion().

    { 
      // the URL is build only when needed
      if ( empty($this->_server['proxy_url']) ) {
        switch ($this->getServerVersion()) {
        case CAS_VERSION_1_0:
          $this->_server['proxy_url'] = '';
          break;
        case CAS_VERSION_2_0:
          $this->_server['proxy_url'] = $this->getServerBaseURL().'proxy';
          break;
        }
      }
      return $this->_server['proxy_url']; 
    }

Here is the call graph for this function:

CASClient::getServerProxyValidateURL (  )  [private]

This method is used to retrieve the proxy validating URL of the CAS server.

Returns:
a URL.

Definition at line 376 of file client4.php.

References getServerBaseURL(), getServerVersion(), and getURL().

    { 
      // the URL is build only when needed
      if ( empty($this->_server['proxy_validate_url']) ) {
        switch ($this->getServerVersion()) {
        case CAS_VERSION_1_0:
          $this->_server['proxy_validate_url'] = '';
          break;
        case CAS_VERSION_2_0:
          $this->_server['proxy_validate_url'] = $this->getServerBaseURL().'proxyValidate';
          break;
        }
      }
      return $this->_server['proxy_validate_url'].'?service='.preg_replace('/&/','%26',$this->getURL()); 
    }

Here is the call graph for this function:

CASClient::getServerServiceValidateURL (  )  [private]

This method is used to retrieve the service validating URL of the CAS server.

Returns:
a URL.

Definition at line 355 of file client4.php.

References getServerBaseURL(), getServerVersion(), and getURL().

    { 
      // the URL is build only when needed
      if ( empty($this->_server['service_validate_url']) ) {
        switch ($this->getServerVersion()) {
        case CAS_VERSION_1_0:
          $this->_server['service_validate_url'] = $this->getServerBaseURL().'validate';
          break;
        case CAS_VERSION_2_0:
          $this->_server['service_validate_url'] = $this->getServerBaseURL().'serviceValidate';
          break;
        }
      }
      return $this->_server['service_validate_url'].'?service='.preg_replace('/&/','%26',$this->getURL()); 
    }

Here is the call graph for this function:

CASClient::getServerURI (  )  [private]

This method is used to retrieve the URI of the CAS server.

Returns:
a URI.

Definition at line 307 of file client4.php.

    { return $this->_server['uri']; }

CASClient::getServerVersion (  )  [private]

This method is used to retrieve the version of the CAS server.

Returns:
the version of the CAS server.

Definition at line 281 of file client4.php.

    { 
      return $this->_server['version']; 
    }

CASClient::getST (  )  [private]

This method returns the Service Ticket provided in the URL of the request.

Returns:
The service ticket.

Definition at line 819 of file client4.php.

    { return $this->_st; }

CASClient::getString ( str  )  [private]

This method returns a string depending on the language.

Parameters:
$str the index of the string in $_string.
Returns:
the string corresponding to $index in $string.

Definition at line 205 of file client4.php.

References _strings, and getLang().

    {
      // call CASclient::getLang() to be sure the language is initialized
      $this->getLang();
      
      if ( !isset($this->_strings[$str]) ) {
        trigger_error('string `'.$str.'\' not defined for language `'.$this->getLang().'\'',E_USER_ERROR);
      }
      return $this->_strings[$str];
    }

Here is the call graph for this function:

CASClient::getURL (  )  [private]

This method returns the URL of the current request (without any ticket CGI parameter).

Returns:
The URL

Definition at line 1854 of file client4.php.

    {
      phpCAS::traceBegin();
      // the URL is built when needed only
      if ( empty($this->_url) ) {
            $final_uri = '';
            // remove the ticket if present in the URL
            $final_uri = ($_SERVER['HTTPS'] == 'on') ? 'https' : 'http';
            $final_uri .= '://';
            /* replaced by Julien Marchal - v0.4.6
             * $this->_url .= $_SERVER['SERVER_NAME'];
             */
        if(empty($_SERVER['HTTP_X_FORWARDED_SERVER'])){
          /* replaced by teedog - v0.4.12
           * $this->_url .= $_SERVER['SERVER_NAME'];
           */
          if (empty($_SERVER['SERVER_NAME'])) {
            $final_uri .= $_SERVER['HTTP_HOST'];
          } else {
            $final_uri .= $_SERVER['SERVER_NAME'];
          }
        } else {
          $final_uri .= $_SERVER['HTTP_X_FORWARDED_SERVER'];
        }
          if ( ($_SERVER['HTTPS']=='on' && $_SERVER['SERVER_PORT']!=443)
             || ($_SERVER['HTTPS']!='on' && $_SERVER['SERVER_PORT']!=80) ) {
            $final_uri .= ':';
            $final_uri .= $_SERVER['SERVER_PORT'];
          }

          $final_uri .= strtok($_SERVER['REQUEST_URI'],"?");
          $cgi_params = '?'.strtok("?");
          // remove the ticket if present in the CGI parameters
          $cgi_params = preg_replace('/&ticket=[^&]*/','',$cgi_params);
          $cgi_params = preg_replace('/\?ticket=[^&;]*/','?',$cgi_params);
          $cgi_params = preg_replace('/\?$/','',$cgi_params);
          $final_uri .= $cgi_params;
          $this->setURL($final_uri);
    }
    phpCAS::traceEnd($this->_url);
    return $this->_url;
  }

CASClient::getUser (  ) 

This method returns the CAS user's login name.

Warning:
should be called only after CASClient::forceAuthentication() or CASClient::isAuthenticated(), otherwise halt with an error.
Returns:
the login name of the authenticated user

Definition at line 574 of file client4.php.

    {
      if ( empty($this->_user) ) {
        phpCAS::error('this method should be used only after '.__CLASS__.'::forceAuthentication() or '.__CLASS__.'::isAuthenticated()');
      }
      return $this->_user;
    }

CASClient::hasPGT (  )  [private]

This method tells if a Proxy Granting Ticket was stored.

Returns:
TRUE if a Proxy Granting Ticket has been stored.

Definition at line 1045 of file client4.php.

    { return !empty($this->_pgt); }

CASClient::hasPT (  )  [private]

This method tells if a Proxy Ticket was stored.

Returns:
TRUE if a Proxy Ticket has been stored.

Definition at line 1721 of file client4.php.

    { return !empty($this->_pt); }

CASClient::hasST (  )  [private]

This method tells if a Service Ticket was stored.

Returns:
TRUE if a Service Ticket has been stored.

Definition at line 835 of file client4.php.

    { return !empty($this->_st); }

CASClient::HTMLFilterOutput ( str  )  [private]

This method filters a string by replacing special tokens by appropriate values and prints it.

The corresponding tokens are taken into account:

  • __CAS_VERSION__
  • __PHPCAS_VERSION__
  • __SERVER_BASE_URL__

Used by CASClient::PrintHTMLHeader() and CASClient::printHTMLFooter().

Parameters:
$str the string to filter and output

Definition at line 65 of file client4.php.

References getServerBaseURL(), and getServerVersion().

    {
      $str = str_replace('__CAS_VERSION__',$this->getServerVersion(),$str);
      $str = str_replace('__PHPCAS_VERSION__',phpCAS::getVersion(),$str);
      $str = str_replace('__SERVER_BASE_URL__',$this->getServerBaseURL(),$str);
      echo $str;
    }

Here is the call graph for this function:

CASClient::initPGTStorage (  )  [private]

This method is used to initialize the storage of PGT's.

Halts on error.

Definition at line 1208 of file client4.php.

    {
      // if no SetPGTStorageXxx() has been used, default to file
      if ( !is_object($this->_pgt_storage) ) {
        $this->setPGTStorageFile();
      }

      // initializes the storage
      $this->_pgt_storage->init();
    }

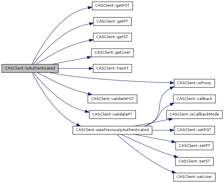
CASClient::isAuthenticated (  ) 

This method is called to check if the user is authenticated (previously or by tickets given in the URL.

Returns:
TRUE when the user is authenticated; otherwise halt.

Definition at line 641 of file client4.php.

References $_SESSION, $res, getPGT(), getPT(), getST(), getUser(), hasST(), isProxy(), validatePGT(), validatePT(), and wasPreviouslyAuthenticated().

    {
      phpCAS::traceBegin();
      $res = FALSE;
      $validate_url = '';

      if ( $this->wasPreviouslyAuthenticated() ) {
        // the user has already (previously during the session) been 
        // authenticated, nothing to be done.
        phpCAS::trace('user was already authenticated, no need to look for tickets');
        $res = TRUE;
      } elseif ( $this->hasST() ) {
        // if a Service Ticket was given, validate it
        phpCAS::trace('ST `'.$this->getST().'\' is present');
        $this->validateST($validate_url,$text_response,$tree_response); // if it fails, it halts
        phpCAS::trace('ST `'.$this->getST().'\' was validated');
        if ( $this->isProxy() ) {
          $this->validatePGT($validate_url,$text_response,$tree_response); // idem
          phpCAS::trace('PGT `'.$this->getPGT().'\' was validated');
          $_SESSION['phpCAS']['pgt'] = $this->getPGT();
        }
        $_SESSION['phpCAS']['user'] = $this->getUser();
        $res = TRUE;
      } elseif ( $this->hasPT() ) {
        // if a Proxy Ticket was given, validate it
        phpCAS::trace('PT `'.$this->getPT().'\' is present');
        $this->validatePT($validate_url,$text_response,$tree_response); // note: if it fails, it halts
        phpCAS::trace('PT `'.$this->getPT().'\' was validated');
        if ( $this->isProxy() ) {
          $this->validatePGT($validate_url,$text_response,$tree_response); // idem
          phpCAS::trace('PGT `'.$this->getPGT().'\' was validated');
          $_SESSION['phpCAS']['pgt'] = $this->getPGT();
        }
        $_SESSION['phpCAS']['user'] = $this->getUser();
        $res = TRUE;
      } else {
        // no ticket given, not authenticated
        phpCAS::trace('no ticket found');
      }

      phpCAS::traceEnd($res);
      return $res;
    }

Here is the call graph for this function:

CASClient::isCallbackMode (  )  [private]

This method returns TRUE when the CAs client is running i callback mode, FALSE otherwise.

Returns:
A boolean.

Definition at line 1092 of file client4.php.

    {
      return $this->_callback_mode;
    }

CASClient::isProxy (  )  [private]

Tells if a CAS client is a CAS proxy or not.

Returns:
TRUE when the CAS client is a CAs proxy, FALSE otherwise

Definition at line 1001 of file client4.php.

    {
      return $this->_proxy;
    }

CASClient::loadPGT ( pgt_iou  )  [private]

This method reads a PGT from its Iou and deletes the corresponding storage entry.

Parameters:
$pgt_iou the PGT Iou
Returns:
The PGT corresponding to the Iou, FALSE when not found.

Definition at line 1244 of file client4.php.

    {
      // ensure that storage is initialized
      $this->initPGTStorage();
      // read the PGT
      return $this->_pgt_storage->read($pgt_iou);
    }

CASClient::logout ( url = ""  ) 

This method is used to logout from CAS.

Parameters:
$url a URL that will be transmitted to the CAS server (to come back to when logged out)

Definition at line 769 of file client4.php.

References exit, getServerLogoutURL(), getString(), printHTMLFooter(), and printHTMLHeader().

    {
      phpCAS::traceBegin();
      $cas_url = $this->getServerLogoutURL();
      // v0.4.14 sebastien.gougeon at univ-rennes1.fr
      // header('Location: '.$cas_url);
      if ( $url != "" ) {
        $url = '?service=' . $url;
      }
      header('Location: '.$cas_url . $url);
      session_unset();
      session_destroy();
      $this->printHTMLHeader($this->getString(CAS_STR_LOGOUT));
      printf('<p>'.$this->getString(CAS_STR_SHOULD_HAVE_BEEN_REDIRECTED).'</p>',$cas_url);
      $this->printHTMLFooter();
      phpCAS::traceExit();
      exit();
    }

Here is the call graph for this function:

CASClient::printHTMLFooter (  )  [private]

This method prints the footer of the HTML output (after filtering).

If CASClient::setHTMLFooter() was not used, a default footer is output.

See also:
HTMLFilterOutput()

Definition at line 120 of file client4.php.

References getString(), and HTMLFilterOutput().

    {
      $this->HTMLFilterOutput(empty($this->_output_footer)
                              ?('<hr><address>phpCAS __PHPCAS_VERSION__ '.$this->getString(CAS_STR_USING_SERVER).' <a href="__SERVER_BASE_URL__">__SERVER_BASE_URL__</a> (CAS __CAS_VERSION__)</a></address></body></html>')
                              :$this->_output_footer);
    }

Here is the call graph for this function:

CASClient::printHTMLHeader ( title  )  [private]

This method prints the header of the HTML output (after filtering).

If CASClient::setHTMLHeader() was not used, a default header is output.

Parameters:
$title the title of the page
See also:
HTMLFilterOutput()

Definition at line 92 of file client4.php.

References $title, and HTMLFilterOutput().

    {
      $this->HTMLFilterOutput(str_replace('__TITLE__',
                                          $title,
                                          (empty($this->_output_header)
                                           ? '<html><head><title>__TITLE__</title></head><body><h1>__TITLE__</h1>'
                                           : $this->output_header)
                                          )
                              );
    }

Here is the call graph for this function:

CASClient::readURL ( url,
cookies,
&$  headers,
&$  body,
&$  err_msg 
) [private]

This method is used to acces a remote URL.

Parameters:
$url the URL to access.
$cookies an array containing cookies strings such as 'name=val'
$headers an array containing the HTTP header lines of the response (an empty array on failure).
$body the body of the response, as a string (empty on failure).
$err_msg an error message, filled on failure.
Returns:
TRUE on success, FALSE otherwise (in this later case, $err_msg contains an error message).

Definition at line 1478 of file client4.php.

References $res.

    {
      phpCAS::traceBegin();
      $headers = '';
      $body = '';
      $err_msg = '';

      $res = TRUE;

      // initialize the CURL session
      $ch = curl_init($url);
        
          // verify the the server's certificate corresponds to its name
          curl_setopt($ch, CURLOPT_SSL_VERIFYHOST, 1);
          // but do not verify the certificate itself
          curl_setopt($ch, CURLOPT_SSL_VERIFYPEER, 0);

      // return the CURL output into a variable
      curl_setopt($ch, CURLOPT_RETURNTRANSFER, 1);
      // include the HTTP header with the body
      curl_setopt($ch, CURLOPT_HEADER, 1);
      // add cookies headers
      if ( is_array($cookies) ) {
        curl_setopt($ch,CURLOPT_COOKIE,implode(';',$cookies));
      }
      // perform the query
      $buf = curl_exec ($ch);
      if ( $buf === FALSE ) {
        phpCAS::trace('cur_exec() failed');
        $err_msg = 'CURL error #'.curl_errno($ch).': '.curl_error($ch);
        // close the CURL session
        curl_close ($ch);
        $res = FALSE;
      } else {
        // close the CURL session
        curl_close ($ch);
        
        // find the end of the headers
        // note: strpos($str,"\n\r\n\r") does not work (?)
        $pos = FALSE;
        for ($i=0; $i<strlen($buf); $i++) {
          if ( $buf[$i] == chr(13) ) 
            if ( $buf[$i+1] == chr(10) ) 
              if ( $buf[$i+2] == chr(13) ) 
                if ( $buf[$i+3] == chr(10) ) {
                  // header found
                  $pos = $i;
                  break;
                }
        }
        
        if ( $pos === FALSE ) {
          // end of header not found
          $err_msg = 'no header found';
          phpCAS::trace($err_msg);
          $res = FALSE;
        } else { 
          // extract headers into an array
          $headers = preg_split ("/[\n\r]+/",substr($buf,0,$pos));        
          // extract body into a string
          $body = substr($buf,$pos+4);
        }
      }

      phpCAS::traceEnd($res);
      return $res;
    }

CASClient::redirectToCas ( gateway  ) 

This method is used to redirect the client to the CAS server.

It is used by CASClient::forceAuthentication() and CASClient::checkAuthentication().

Parameters:
$gateway true to check authentication, false to force it

Definition at line 752 of file client4.php.

References exit, getServerLoginURL(), getString(), printHTMLFooter(), and printHTMLHeader().

    {
      phpCAS::traceBegin();
      $cas_url = $this->getServerLoginURL($gateway);
      header('Location: '.$cas_url);
      $this->printHTMLHeader($this->getString(CAS_STR_AUTHENTICATION_WANTED));
      printf('<p>'.$this->getString(CAS_STR_SHOULD_HAVE_BEEN_REDIRECTED).'</p>',$cas_url);
      $this->printHTMLFooter();
      phpCAS::traceExit();
      exit();
    }

Here is the call graph for this function:

CASClient::retrievePT ( target_service,
&$  err_code,
&$  err_msg 
) [private]

This method is used to retrieve PT's from the CAS server thanks to a PGT.

Parameters:
$target_service the service to ask for with the PT.
$err_code an error code (PHPCAS_SERVICE_OK on success).
$err_msg an error message (empty on success).
Returns:
a Proxy Ticket, or FALSE on error.

Definition at line 1370 of file client4.php.

References domxml_open_mem().

    {
      phpCAS::traceBegin();

      // by default, $err_msg is set empty and $pt to TRUE. On error, $pt is
      // set to false and $err_msg to an error message. At the end, if $pt is FALSE 
      // and $error_msg is still empty, it is set to 'invalid response' (the most
      // commonly encountered error).
      $err_msg = '';

      // build the URL to retrieve the PT
      $cas_url = $this->getServerProxyURL().'?targetService='.preg_replace('/&/','%26',$target_service).'&pgt='.$this->getPGT();

      // open and read the URL
      if ( !$this->readURL($cas_url,''/*cookies*/,$headers,$cas_response,$err_msg) ) {
        phpCAS::trace('could not open URL \''.$cas_url.'\' to validate ('.$err_msg.')');
        $err_code = PHPCAS_SERVICE_PT_NO_SERVER_RESPONSE;
        $err_msg = 'could not retrieve PT (no response from the CAS server)';
        phpCAS::traceEnd(FALSE);
        return FALSE;
      }

      $bad_response = FALSE;

      if ( !$bad_response ) {
        // read the response of the CAS server into a DOM object
        if ( !($dom = @domxml_open_mem($cas_response))) {
          phpCAS::trace('domxml_open_mem() failed');
          // read failed
          $bad_response = TRUE;
        } 
      }

      if ( !$bad_response ) {
        // read the root node of the XML tree
        if ( !($root = $dom->document_element()) ) {
          phpCAS::trace('document_element() failed');
          // read failed
          $bad_response = TRUE;
        } 
      }

      if ( !$bad_response ) {
        // insure that tag name is 'serviceResponse'
        if ( hnodename($root->node_name()) != 'serviceResponse' ) {
          phpCAS::trace('node_name() failed');
          // bad root node
          $bad_response = TRUE;
        } 
      }

      if ( !$bad_response ) {
        // look for a proxySuccess tag
        if ( sizeof($arr = $root->get_elements_by_tagname("proxySuccess")) != 0) {
          // authentication succeded, look for a proxyTicket tag
          if ( sizeof($arr = $root->get_elements_by_tagname("proxyTicket")) != 0) {
            $err_code = PHPCAS_SERVICE_OK;
            $err_msg = '';
            $pt = trim($arr[0]->get_content());
            phpCAS::traceEnd($pt);
            return $pt;
          } else {
            phpCAS::trace('<proxySuccess> was found, but not <proxyTicket>');
          }
        } 
        // look for a proxyFailure tag
        else if ( sizeof($arr = $root->get_elements_by_tagname("proxyFailure")) != 0) {
          // authentication failed, extract the error
          $err_code = PHPCAS_SERVICE_PT_FAILURE;
          $err_msg = 'PT retrieving failed (code=`'
            .$arr[0]->get_attribute('code')
            .'\', message=`'
            .trim($arr[0]->get_content())
            .'\')';
          phpCAS::traceEnd(FALSE);
          return FALSE;
        } else {
          phpCAS::trace('neither <proxySuccess> nor <proxyFailure> found');
        }
      }

      // at this step, we are sure that the response of the CAS server was ill-formed
      $err_code = PHPCAS_SERVICE_PT_BAD_SERVER_RESPONSE;
      $err_msg = 'Invalid response from the CAS server (response=`'.$cas_response.'\')';

      phpCAS::traceEnd(FALSE);
      return FALSE;
    }

Here is the call graph for this function:

CASClient::serviceMail ( url,
flags,
&$  err_code,
&$  err_msg,
&$  pt 
)

This method is used to access an IMAP/POP3/NNTP service.

Parameters:
$url a string giving the URL of the service, including the mailing box for IMAP URLs, as accepted by imap_open().
$flags options given to imap_open().
$err_code an error code Possible values are PHPCAS_SERVICE_OK (on success), PHPCAS_SERVICE_PT_NO_SERVER_RESPONSE, PHPCAS_SERVICE_PT_BAD_SERVER_RESPONSE, PHPCAS_SERVICE_PT_FAILURE, PHPCAS_SERVICE_NOT AVAILABLE.
$err_msg an error message on failure
$pt the Proxy Ticket (PT) retrieved from the CAS server to access the URL on success, FALSE on error).
Returns:
an IMAP stream on success, FALSE otherwise (in this later case, $err_code gives the reason why it failed and $err_msg contains an error message).

Definition at line 1641 of file client4.php.

    {
      phpCAS::traceBegin();
      // at first retrieve a PT
      $pt = $this->retrievePT($target_service,$err_code,$output);

      $stream = FALSE;
      
      // test if PT was retrieved correctly
      if ( !$pt ) {
        // note: $err_code and $err_msg are filled by CASClient::retrievePT()
        phpCAS::trace('PT was not retrieved correctly');
      } else {
        phpCAS::trace('opening IMAP URL `'.$url.'\'...');
        $stream = @imap_open($url,$this->getUser(),$pt,$flags);
        if ( !$stream ) {
          phpCAS::trace('could not open URL');
          $err_code = PHPCAS_SERVICE_NOT_AVAILABLE;
          // give an error message
          $err_msg = sprintf($this->getString(CAS_STR_SERVICE_UNAVAILABLE),
                             $service_url,
                             var_export(imap_errors(),TRUE));
          $pt = FALSE;
          $stream = FALSE;
        } else {
          phpCAS::trace('ok');
        }
      }

      phpCAS::traceEnd($stream);
      return $stream;
  }

CASClient::serviceWeb ( url,
&$  err_code,
&$  output 
)

This method is used to access an HTTP[S] service.

Parameters:
$url the service to access.
$err_code an error code Possible values are PHPCAS_SERVICE_OK (on success), PHPCAS_SERVICE_PT_NO_SERVER_RESPONSE, PHPCAS_SERVICE_PT_BAD_SERVER_RESPONSE, PHPCAS_SERVICE_PT_FAILURE, PHPCAS_SERVICE_NOT AVAILABLE.
$output the output of the service (also used to give an error message on failure).
Returns:
TRUE on success, FALSE otherwise (in this later case, $err_code gives the reason why it failed and $output contains an error message).

Definition at line 1561 of file client4.php.

References $_SESSION, and $res.

    {
      phpCAS::traceBegin();
      // at first retrieve a PT
      $pt = $this->retrievePT($url,$err_code,$output);

      $res = TRUE;
      
      // test if PT was retrieved correctly
      if ( !$pt ) {
        // note: $err_code and $err_msg are filled by CASClient::retrievePT()
        phpCAS::trace('PT was not retrieved correctly');
        $res = FALSE;
      } else {
        // add cookies if necessary
        if ( is_array($_SESSION['phpCAS']['services'][$url]['cookies']) ) {
          foreach ( $_SESSION['phpCAS']['services'][$url]['cookies'] as $name => $val ) { 
            $cookies[] = $name.'='.$val;
          }
        }
        
        // build the URL including the PT
        if ( strstr($url,'?') === FALSE ) {
          $service_url = $url.'?ticket='.$pt;
        } else {
          $service_url = $url.'&ticket='.$pt;
        }
        
        phpCAS::trace('reading URL`'.$service_url.'\'');
        if ( !$this->readURL($service_url,$cookies,$headers,$output,$err_msg) ) {
          phpCAS::trace('could not read URL`'.$service_url.'\'');
          $err_code = PHPCAS_SERVICE_NOT_AVAILABLE;
          // give an error message
          $output = sprintf($this->getString(CAS_STR_SERVICE_UNAVAILABLE),
                            $service_url,
                            $err_msg);
          $res = FALSE;
        } else {
          // URL has been fetched, extract the cookies
          phpCAS::trace('URL`'.$service_url.'\' has been read, storing cookies:');
          foreach ( $headers as $header ) {
            // test if the header is a cookie
            if ( preg_match('/^Set-Cookie:/',$header) ) {
              // the header is a cookie, remove the beginning
              $header_val = preg_replace('/^Set-Cookie: */','',$header);
              // extract interesting information
              $name_val = strtok($header_val,'; ');
              // extract the name and the value of the cookie
              $cookie_name = strtok($name_val,'=');
              $cookie_val = strtok('=');
              // store the cookie 
              $_SESSION['phpCAS']['services'][$url]['cookies'][$cookie_name] = $cookie_val;
              phpCAS::trace($cookie_name.' -> '.$cookie_val);
            }
          }
        }
      }

      phpCAS::traceEnd($res);
      return $res;
  }

CASClient::setCallbackMode ( callback_mode  )  [private]

This method sets/unsets callback mode.

Parameters:
$callback_mode TRUE to set callback mode, FALSE otherwise.

Definition at line 1079 of file client4.php.

    {
      $this->_callback_mode = $callback_mode;
    }

CASClient::setCallbackURL ( url  )  [private]

This method sets the callback url.

Parameters:
$callback_url url to set callback

Definition at line 1158 of file client4.php.

    {
      return $this->_callback_url = $url;
    }

CASClient::setHTMLFooter ( footer  ) 

This method set the HTML footer used for all outputs.

Parameters:
$footer the HTML footer.

Definition at line 146 of file client4.php.

    {
      $this->_output_footer = $footer;
    }

CASClient::setHTMLHeader ( header  ) 

This method set the HTML header used for all outputs.

Parameters:
$header the HTML header.

Definition at line 134 of file client4.php.

    {
      $this->_output_header = $header;
    }

CASClient::setLang ( lang  ) 

This method is used to set the language used by phpCAS.

Note:
Can be called only once.
Parameters:
$lang a string representing the language.
See also:
CAS_LANG_FRENCH, CAS_LANG_ENGLISH

Definition at line 225 of file client4.php.

References $lang, and _strings.

    {
      // include the corresponding language file
      include_once(dirname(__FILE__).'/languages/'.$lang.'.php');

      if ( !is_array($this->_strings) ) {
        trigger_error('language `'.$lang.'\' is not implemented',E_USER_ERROR);
      }
      $this->_lang = $lang;
    }

CASClient::setPGT ( pgt  )  [private]

This method stores the Proxy Granting Ticket.

Parameters:
$pgt The Proxy Granting Ticket.

Definition at line 1037 of file client4.php.

    { $this->_pgt = $pgt; }

CASClient::setPGTStorageDB ( user,
password,
database_type,
hostname,
port,
database,
table 
)

This method is used to tell phpCAS to store the response of the CAS server to PGT requests into a database.

Note:
The connection to the database is done only when needed. As a consequence, bad parameters are detected only when initializing PGT storage.
Parameters:
$user the user to access the data with
$password the user's password
$database_type the type of the database hosting the data
$hostname the server hosting the database
$port the port the server is listening on
$database the name of the database
$table the name of the table storing the data

Definition at line 1290 of file client4.php.

References $user.

    {
      // check that the storage has not already been set
      if ( is_object($this->_pgt_storage) ) {
        phpCAS::error('PGT storage already defined');
      }

      // warn the user that he should use file storage...
      trigger_error('PGT storage into database is an experimental feature, use at your own risk',E_USER_WARNING);

      // create the storage object
      $this->_pgt_storage = & new PGTStorageDB($this,$user,$password,$database_type,$hostname,$port,$database,$table);
    }

CASClient::setPGTStorageFile ( format = '',
path = '' 
)

This method is used to tell phpCAS to store the response of the CAS server to PGT requests onto the filesystem.

Parameters:
$format the format used to store the PGT's (`plain' and `xml' allowed)
$path the path where the PGT's should be stored

Definition at line 1261 of file client4.php.

    {
      // check that the storage has not already been set
      if ( is_object($this->_pgt_storage) ) {
        phpCAS::error('PGT storage already defined');
      }

      // create the storage object
      $this->_pgt_storage = &new PGTStorageFile($this,$format,$path);
    }

CASClient::setPT ( pt  )  [private]

This method stores the Proxy Ticket.

Parameters:
$pt The Proxy Ticket.

Definition at line 1713 of file client4.php.

    { $this->_pt = $pt; }

CASClient::setST ( st  )  [private]

This method stores the Service Ticket.

Parameters:
$st The Service Ticket.

Definition at line 827 of file client4.php.

    { $this->_st = $st; }

CASClient::setURL ( url  )  [private]

This method sets the URL of the current request.

Parameters:
$url url to set for service

Definition at line 1904 of file client4.php.

    {
      $this->_url = $url;
    }

CASClient::setUser ( user  )  [private]

This method sets the CAS user's login name.

Parameters:
$user the login name of the authenticated user.

Definition at line 562 of file client4.php.

References $user.

    {
      $this->_user = $user;
    }

CASClient::storePGT ( pgt,
pgt_iou 
) [private]

This method stores a PGT.

Halts on error.

Parameters:
$pgt the PGT to store
$pgt_iou its corresponding Iou

Definition at line 1227 of file client4.php.

    {
      // ensure that storage is initialized
      $this->initPGTStorage();
      // writes the PGT
      $this->_pgt_storage->write($pgt,$pgt_iou);
    }

CASClient::validatePGT ( &$  validate_url,
text_response,
tree_response 
) [private]

This method is used to validate a PGT; halt on failure.

Parameters:
$validate_url the URL of the request to the CAS server.
$text_response the response of the CAS server, as is (XML text); result of CASClient::validateST() or CASClient::validatePT().
$tree_response the response of the CAS server, as a DOM XML tree; result of CASClient::validateST() or CASClient::validatePT().
Returns:
bool TRUE when successfull, halt otherwise by calling CASClient::authError().

Definition at line 1326 of file client4.php.

    {
      phpCAS::traceBegin();
      if ( sizeof($arr = $tree_response->get_elements_by_tagname("proxyGrantingTicket")) == 0) {
        phpCAS::trace('<proxyGrantingTicket> not found');
        // authentication succeded, but no PGT Iou was transmitted
        $this->authError('Ticket validated but no PGT Iou transmitted',
                     $validate_url,
                     FALSE/*$no_response*/,
                     FALSE/*$bad_response*/,
                     $text_response);
      } else {
        // PGT Iou transmitted, extract it
        $pgt_iou = trim($arr[0]->get_content());
        $pgt = $this->loadPGT($pgt_iou);
        if ( $pgt == FALSE ) {
          phpCAS::trace('could not load PGT');
          $this->authError('PGT Iou was transmitted but PGT could not be retrieved',
                       $validate_url,
                       FALSE/*$no_response*/,
                       FALSE/*$bad_response*/,
                       $text_response);
        }
        $this->setPGT($pgt);
      }
      phpCAS::traceEnd(TRUE);
      return TRUE;
    }

CASClient::validatePT ( &$  validate_url,
&$  text_response,
&$  tree_response 
) [private]

This method is used to validate a PT; halt on failure.

Returns:
bool TRUE when successfull, halt otherwise by calling CASClient::authError().

Definition at line 1740 of file client4.php.

    {
      phpCAS::traceBegin();
      // build the URL to validate the ticket
      $validate_url = $this->getServerProxyValidateURL().'&ticket='.$this->getPT();

      if ( $this->isProxy() ) {
      // pass the callback url for CAS proxies
        $validate_url .= '&pgtUrl='.$this->getCallbackURL();
      }

      // open and read the URL
      if ( !$this->readURL($validate_url,''/*cookies*/,$headers,$text_response,$err_msg) ) {
        phpCAS::trace('could not open URL \''.$validate_url.'\' to validate ('.$err_msg.')');
        $this->authError('PT not validated',
                         $validate_url,
                         TRUE/*$no_response*/);
      }

      // read the response of the CAS server into a DOM object
      if ( !($dom = domxml_open_mem($text_response))) {
        // read failed
        $this->authError('PT not validated',
                     $alidate_url,
                     FALSE/*$no_response*/,
                     TRUE/*$bad_response*/,
                     $text_response);
      }
      // read the root node of the XML tree
      if ( !($tree_response = $dom->document_element()) ) {
        // read failed
        $this->authError('PT not validated',
                     $validate_url,
                     FALSE/*$no_response*/,
                     TRUE/*$bad_response*/,
                     $text_response);
      }
      // insure that tag name is 'serviceResponse'
      if ( hnodename($tree_response->node_name()) != 'serviceResponse' ) {
        // bad root node
        $this->authError('PT not validated',
                     $validate_url,
                     FALSE/*$no_response*/,
                     TRUE/*$bad_response*/,
                     $text_response);
      }
      if ( sizeof($arr = $tree_response->get_elements_by_tagname("authenticationSuccess")) != 0) {
        // authentication succeded, extract the user name
        if ( sizeof($arr = $tree_response->get_elements_by_tagname("user")) == 0) {
          // no user specified => error
          $this->authError('PT not validated',
                       $validate_url,
                       FALSE/*$no_response*/,
                       TRUE/*$bad_response*/,
                       $text_response);
        }
        $this->setUser(trim($arr[0]->get_content()));
        
      } else if ( sizeof($arr = $tree_response->get_elements_by_tagname("authenticationFailure")) != 0) {
        // authentication succeded, extract the error code and message
        $this->authError('PT not validated',
                     $validate_url,
                     FALSE/*$no_response*/,
                     FALSE/*$bad_response*/,
                     $text_response,
                     $arr[0]->get_attribute('code')/*$err_code*/,
                     trim($arr[0]->get_content())/*$err_msg*/);
      } else {
        $this->authError('PT not validated',
                     $validate_url,     
                     FALSE/*$no_response*/,
                     TRUE/*$bad_response*/,
                     $text_response);
      }
      
      // at this step, PT has been validated and $this->_user has been set,

      phpCAS::traceEnd(TRUE);
      return TRUE;
    }

CASClient::validateST ( validate_url,
&$  text_response,
&$  tree_response 
) [private]

This method is used to validate a ST; halt on failure, and sets $validate_url, $text_reponse and $tree_response on success.

These parameters are used later by CASClient::validatePGT() for CAS proxies.

Parameters:
$validate_url the URL of the request to the CAS server.
$text_response the response of the CAS server, as is (XML text).
$tree_response the response of the CAS server, as a DOM XML tree.
Returns:
bool TRUE when successfull, halt otherwise by calling CASClient::authError().

Definition at line 861 of file client4.php.

References $user, authError(), domxml_open_mem(), getServerServiceValidateURL(), getST(), hnodename(), isProxy(), n, readURL(), and setUser().

    {
      phpCAS::traceBegin();
      // build the URL to validate the ticket
      $validate_url = $this->getServerServiceValidateURL().'&ticket='.$this->getST();
      if ( $this->isProxy() ) {
        // pass the callback url for CAS proxies
        $validate_url .= '&pgtUrl='.$this->getCallbackURL();
      }

      // open and read the URL
      if ( !$this->readURL($validate_url,''/*cookies*/,$headers,$text_response,$err_msg) ) {
        phpCAS::trace('could not open URL \''.$validate_url.'\' to validate ('.$err_msg.')');
        $this->authError('ST not validated (1)',
                         $validate_url,
                         TRUE/*$no_response*/);
      }

      // analyze the result depending on the version
      switch ($this->getServerVersion()) {
      case CAS_VERSION_1_0:
        if (preg_match('/^no\n/',$text_response)) {
          phpCAS::trace('ST has not been validated');
          $this->authError('ST not validated (2)',
                       $validate_url,
                       FALSE/*$no_response*/,
                       FALSE/*$bad_response*/,
                       $text_response);
        }
        if (!preg_match('/^yes\n/',$text_response)) {
          phpCAS::trace('ill-formed response');
          $this->authError('ST not validated (3)',
                       $validate_url,
                       FALSE/*$no_response*/,
                       TRUE/*$bad_response*/,
                       $text_response);
        }
        // ST has been validated, extract the user name
        $arr = preg_split('/\n/',$text_response);
        $this->setUser(trim($arr[1]));
        break;
      case CAS_VERSION_2_0:
        // read the response of the CAS server into a DOM object
        if ( !($dom = domxml_open_mem($text_response))) {
          phpCAS::trace('domxml_open_mem() failed');
          $this->authError('ST not validated (4)',
                       $validate_url,
                       FALSE/*$no_response*/,
                       TRUE/*$bad_response*/,
                       $text_response);
        }
        // read the root node of the XML tree
        if ( !($tree_response = $dom->document_element()) ) {
          phpCAS::trace('document_element() failed');
          $this->authError('ST not validated (5)',
                       $validate_url,
                       FALSE/*$no_response*/,
                       TRUE/*$bad_response*/,
                       $text_response);
        }
        // insure that tag name is 'serviceResponse'
        if ( hnodename($tree_response->node_name()) != 'serviceResponse' ) {
          phpCAS::trace('bad XML root node (should be `serviceResponse\' instead of `'.hnodename($tree_response->node_name()).'\'');
          $this->authError('ST not validated (6)',
                       $validate_url,
                       FALSE/*$no_response*/,
                       TRUE/*$bad_response*/,
                       $text_response);
        }
        if ( sizeof($success_elements = $tree_response->get_elements_by_tagname("authenticationSuccess")) != 0) {
          // authentication succeded, extract the user name
          if ( sizeof($user_elements = $success_elements[0]->get_elements_by_tagname("user")) == 0) {
            phpCAS::trace('<authenticationSuccess> found, but no <user>');
            $this->authError('ST not validated (7)',
                         $validate_url,
                         FALSE/*$no_response*/,
                         TRUE/*$bad_response*/,
                         $text_response);
          }
          $user = trim($user_elements[0]->get_content());
          phpCAS::trace('user = `'.$user);
          $this->setUser($user);
          
        } else if ( sizeof($failure_elements = $tree_response->get_elements_by_tagname("authenticationFailure")) != 0) {
          phpCAS::trace('<authenticationFailure> found');
          // authentication failed, extract the error code and message
          $this->authError('ST not validated (8)',
                       $validate_url,
                       FALSE/*$no_response*/,
                       FALSE/*$bad_response*/,
                       $text_response,
                       $failure_elements[0]->get_attribute('code')/*$err_code*/,
                       trim($failure_elements[0]->get_content())/*$err_msg*/);
        } else {
          phpCAS::trace('neither <authenticationSuccess> nor <authenticationFailure> found');
          $this->authError('ST not validated (9)',
                       $validate_url,
                       FALSE/*$no_response*/,
                       TRUE/*$bad_response*/,
                       $text_response);
        }
        break;
      }
      
      // at this step, ST has been validated and $this->_user has been set,
      phpCAS::traceEnd(TRUE);
      return TRUE;
    }

Here is the call graph for this function:

CASClient::wasPreviouslyAuthenticated (  )  [private]

This method tells if the user has already been (previously) authenticated by looking into the session variables.

Note:
This function switches to callback mode when needed.
Returns:
TRUE when the user has already been authenticated; FALSE otherwise.

Definition at line 695 of file client4.php.

References $_SESSION, $auth, callback(), isCallbackMode(), isProxy(), setPGT(), setPT(), setST(), and setUser().

    {
      phpCAS::traceBegin();

      if ( $this->isCallbackMode() ) {
        $this->callback();
      }

      $auth = FALSE;

      if ( $this->isProxy() ) {
        // CAS proxy: username and PGT must be present
        if ( !empty($_SESSION['phpCAS']['user']) && !empty($_SESSION['phpCAS']['pgt']) ) {
          // authentication already done
          $this->setUser($_SESSION['phpCAS']['user']);
          $this->setPGT($_SESSION['phpCAS']['pgt']);
          phpCAS::trace('user = `'.$_SESSION['phpCAS']['user'].'\', PGT = `'.$_SESSION['phpCAS']['pgt'].'\''); 
          $auth = TRUE;
        } elseif ( !empty($_SESSION['phpCAS']['user']) && empty($_SESSION['phpCAS']['pgt']) ) {
          // these two variables should be empty or not empty at the same time
          phpCAS::trace('username found (`'.$_SESSION['phpCAS']['user'].'\') but PGT is empty');
          // unset all tickets to enforce authentication
          unset($_SESSION['phpCAS']);
          $this->setST('');
          $this->setPT('');
        } elseif ( empty($_SESSION['phpCAS']['user']) && !empty($_SESSION['phpCAS']['pgt']) ) {
          // these two variables should be empty or not empty at the same time
          phpCAS::trace('PGT found (`'.$_SESSION['phpCAS']['pgt'].'\') but username is empty'); 
          // unset all tickets to enforce authentication
          unset($_SESSION['phpCAS']);
          $this->setST('');
          $this->setPT('');
        } else {
          phpCAS::trace('neither user not PGT found'); 
        }
      } else {
        // `simple' CAS client (not a proxy): username must be present
        if ( !empty($_SESSION['phpCAS']['user']) ) {
          // authentication already done
          $this->setUser($_SESSION['phpCAS']['user']);
          phpCAS::trace('user = `'.$_SESSION['phpCAS']['user'].'\''); 
          $auth = TRUE;
        } else {
          phpCAS::trace('no user found');
        }
      }
      
      phpCAS::traceEnd($auth);
      return $auth;
    }

Here is the call graph for this function:


The documentation for this class was generated from the following files: