Public Member Functions | Private Member Functions

ilLPListOfSettingsGUI Class Reference

Inheritance diagram for ilLPListOfSettingsGUI:
Collaboration diagram for ilLPListOfSettingsGUI:

Public Member Functions

 ilLPListOfSettingsGUI ($a_mode, $a_ref_id)
executeCommand ()
 execute command
 show ()
 saveSettings ()
 assign ()
 deassign ()
 __showTablesByMode ()
 __showSCOTable ()
 __showCollectionTable ()
 __addInfo ()
 __formatPath ($a_path_arr, $a_ref_id)
 __checkItemAnonymized ($a_obj_id, $a_type)

Private Member Functions

 showModeSelection ()
 Show mode selection.

Detailed Description

Definition at line 40 of file class.ilLPListOfSettingsGUI.php.


Member Function Documentation

ilLPListOfSettingsGUI::__addInfo (  ) 

Definition at line 383 of file class.ilLPListOfSettingsGUI.php.

References ilUtil::sendInfo().

Referenced by saveSettings().

        {
                $message = $this->lng->txt('trac_settings_saved');

                if($this->obj_settings->getMode() == $_POST['modus'])
                {
                        ilUtil::sendInfo($message);
                        return true;
                }

                switch($_POST['modus'])
                {
                        case LP_MODE_COLLECTION:
                                $message .= '<br />';
                                $message .= $this->lng->txt('trac_edit_collection');
                                break;

                        case LP_MODE_VISITS:
                                $message .= '<br />';
                                $message .= $this->lng->txt('trac_edit_visits');
                                break;
                                

                        default:
                                ;
                }
                ilUtil::sendInfo($message);

                return true;
        }

Here is the call graph for this function:

Here is the caller graph for this function:

ilLPListOfSettingsGUI::__checkItemAnonymized ( a_obj_id,
a_type 
)

Definition at line 440 of file class.ilLPListOfSettingsGUI.php.

References ilObjTest::_lookupAnonymity().

Referenced by __showCollectionTable().

        {
                switch($a_type)
                {
                        case 'tst':
                                include_once './Modules/Test/classes/class.ilObjTest.php';

                                if(ilObjTest::_lookupAnonymity($a_obj_id))
                                {
                                        return true;
                                }
                                return false;

                        default:
                                return false;
                }
        }

Here is the call graph for this function:

Here is the caller graph for this function:

ilLPListOfSettingsGUI::__formatPath ( a_path_arr,
a_ref_id 
)

Definition at line 414 of file class.ilLPListOfSettingsGUI.php.

References $data.

Referenced by __showCollectionTable().

        {
                global $tree;
                #$path = $this->__formatPath($tree->getPathFull($ref_id));
                #$tpl->setVariable("COLL_PATH",$this->lng->txt('path').": ".$path);
                $counter = 0;
                foreach($a_path_arr as $data)
                {
                        if(!$tree->isGrandChild($this->getRefId(),$data['ref_id']))
                        {
                                continue;
                        }
                        if($a_ref_id == $data['ref_id'])
                        {
                                break;
                        }
                        if($counter++)
                        {
                                $path .= " -> ";
                        }
                        $path .= $data['title'];
                }

                return $path;
        }

Here is the caller graph for this function:

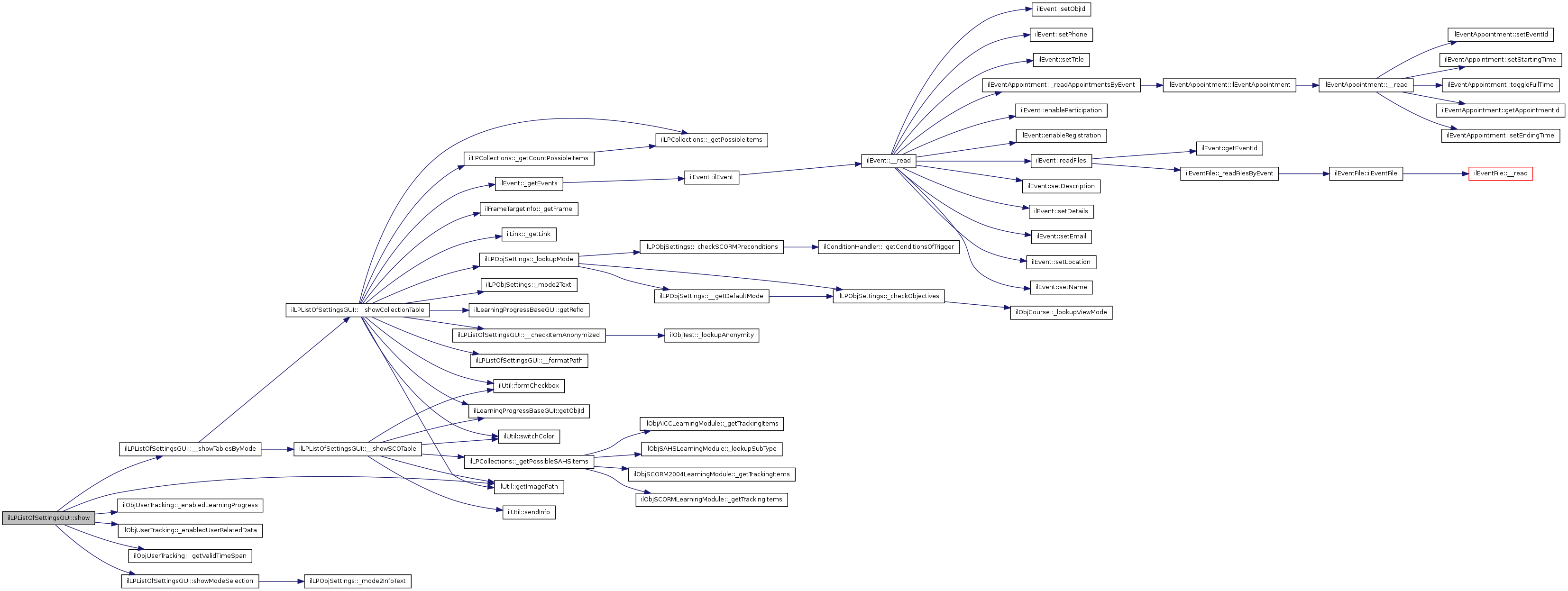
ilLPListOfSettingsGUI::__showCollectionTable (  ) 

Definition at line 261 of file class.ilLPListOfSettingsGUI.php.

References ilLearningProgressBaseGUI::$ref_id, ilLearningProgressBaseGUI::$tpl, __checkItemAnonymized(), __formatPath(), ilLPCollections::_getCountPossibleItems(), ilEvent::_getEvents(), ilFrameTargetInfo::_getFrame(), ilLink::_getLink(), ilLPCollections::_getPossibleItems(), ilLPObjSettings::_lookupMode(), ilLPObjSettings::_mode2Text(), ilUtil::formCheckbox(), ilUtil::getImagePath(), ilLearningProgressBaseGUI::getObjId(), ilLearningProgressBaseGUI::getRefId(), and ilUtil::switchColor().

Referenced by __showTablesByMode().

        {
                global $ilObjDataCache,$tree;

                include_once 'Services/Tracking/classes/class.ilLPCollections.php';
                include_once 'Services/Tracking/classes/class.ilLPEventCollections.php';
                include_once 'Modules/Course/classes/Event/class.ilEvent.php';
                include_once 'classes/class.ilLink.php';
                include_once 'classes/class.ilFrameTargetInfo.php';

                // read assigned events
                $events = ilEvent::_getEvents($this->getObjId());

                $lp_collections = new ilLPCollections($this->getObjId());

                $tpl =& new ilTemplate('tpl.trac_collections.html',true,true,'Services/Tracking');

                $tpl->setVariable("COLL_TITLE_IMG_ALT",$this->lng->txt('trac_lp_determination'));
                $tpl->setVariable("COLL_TITLE_IMG",ilUtil::getImagePath('icon_trac.gif'));
                //$tpl->setVariable("TABLE_TITLE",$this->lng->txt('trac_crs_assignments'));
                $tpl->setVariable("TABLE_TITLE",$this->lng->txt('trac_lp_determination'));
                $tpl->setVariable("TABLE_INFO",$this->lng->txt('trac_lp_determination_info_crs'));
                $tpl->setVariable("ITEM_DESC",$this->lng->txt('trac_crs_items'));
                $tpl->setVariable("ITEM_ASSIGNED",$this->lng->txt('trac_assigned'));

                $tpl->setVariable("IMG_ARROW",ilUtil::getImagePath('arrow_downright.gif'));
                $tpl->setVariable("BTN_ASSIGN",$this->lng->txt('trac_collection_assign'));
                $tpl->setVariable("BTN_DEASSIGN",$this->lng->txt('trac_collection_deassign'));

                
                if(!ilLPCollections::_getCountPossibleItems($this->getRefId()) and !count($events))
                {
                        $tpl->setCurrentBlock("no_items");
                        $tpl->setVariable("NO_ITEM_MESSAGE",$this->lng->txt('trac_no_items'));
                        $tpl->parseCurrentBlock();
                }

                // Show header
                if(count($events))
                {
                        $tpl->setCurrentBlock("header_materials");
                        $tpl->setVariable("TXT_HEADER_MATERIALS",$this->lng->txt('crs_materials'));
                        $tpl->parseCurrentBlock();
                }
                $tpl->addBlockFile('MATERIALS','materials','tpl.trac_collections_row.html','Services/Tracking');
                $counter = 0;
                // Show materials
                foreach(ilLPCollections::_getPossibleItems($this->getRefId()) as $ref_id)
                {
                        $obj_id = $ilObjDataCache->lookupObjId($ref_id);
                        $type = $ilObjDataCache->lookupType($obj_id);

                        $anonymized = $this->__checkItemAnonymized($obj_id,$type);

                        $tpl->setCurrentBlock("materials");

                        // Link to settings
                        $tpl->setVariable("COLL_MODE",
                                                          $this->lng->txt('trac_mode').": ".
                                                          ilLPObjSettings::_mode2Text(ilLPObjSettings::_lookupMode($obj_id)));
                        if($anonymized)
                        {
                                $tpl->setVariable("ANONYMIZED",$this->lng->txt('trac_anonymized_info_short'));
                        }
                        $tpl->setVariable("COLL_LINK",ilLink::_getLink($ref_id,$ilObjDataCache->lookupType($obj_id)));
                        $tpl->setVariable("COLL_FRAME",ilFrameTargetInfo::_getFrame('MainContent',$ilObjDataCache->lookupType($obj_id)));
                        $tpl->setVariable("COLL_DESC",$ilObjDataCache->lookupDescription($obj_id));
                        $tpl->setVariable("COLL_TITLE",$ilObjDataCache->lookupTitle($obj_id));
                        $tpl->setVariable("ROW_CLASS",ilUtil::switchColor(++$counter,'tblrow1','tblrow2'));

                        if(!$anonymized)
                        {
                                $tpl->setVariable("CHECK_TRAC",ilUtil::formCheckbox(0,'item_ids[]',$ref_id));
                        }

                        $path = $this->__formatPath($tree->getPathFull($ref_id),$ref_id);
                        $tpl->setVariable("COLL_PATH",$this->lng->txt('path').": ".$path);

                        // Assigned
                        $tpl->setVariable("ASSIGNED_IMG_OK",$lp_collections->isAssigned($ref_id)
                                                          ? ilUtil::getImagePath('icon_ok.gif') 
                                                          : ilUtil::getImagePath('icon_not_ok.gif'));
                        $tpl->setVariable("ASSIGNED_STATUS",$lp_collections->isAssigned($ref_id)
                                                          ? $this->lng->txt('trac_assigned')
                                                          : $this->lng->txt('trac_not_assigned'));

                        
                        $tpl->parseCurrentBlock();
                }

                $event_collections = new ilLPEventCollections($this->getObjId());
                
                // show events
                if(count($events))
                {
                        $tpl->setCurrentBlock("header_events");
                        $tpl->setVariable("TXT_HEADER_NAME",$this->lng->txt('events'));
                        $tpl->parseCurrentBlock();
                }
                $tpl->addBlockFile('EVENT','event','tpl.trac_collections_event_row.html','Services/Tracking');
                foreach($events as $event_obj)
                {
                        $tpl->setCurrentBlock("event");
                        $tpl->setVariable("EVENT_COLL_DESC",$event_obj->getDescription());
                        $tpl->setVariable("EVENT_COLL_TITLE",$event_obj->getTitle());
                        $tpl->setVariable("EVENT_ROW_CLASS",ilUtil::switchColor(++$counter,'tblrow1','tblrow2'));
                        $tpl->setVariable("EVENT_CHECK_TRAC",ilUtil::formCheckbox(0,'event_ids[]',$event_obj->getEventId()));

                        $tpl->setVariable("EVENT_ASSIGNED_IMG_OK",$event_collections->isAssigned($event_obj->getEventId())
                                                          ? ilUtil::getImagePath('icon_ok.gif') 
                                                          : ilUtil::getImagePath('icon_not_ok.gif'));
                        $tpl->setVariable("EVENT_ASSIGNED_STATUS",$event_collections->isAssigned($event_obj->getEventId())
                                                          ? $this->lng->txt('trac_assigned')
                                                          : $this->lng->txt('trac_not_assigned'));
                        $tpl->parseCurrentBlock();
                }
                        
                $tpl->setVariable("SELECT_ROW",ilUtil::switchColor(++$counter,'tblrow1','tblrow2'));
                $tpl->setVariable("SELECT_ALL",$this->lng->txt('select_all'));

                $this->tpl->setVariable("COLLECTION_TABLE",$tpl->get());
        }

Here is the call graph for this function:

Here is the caller graph for this function:

ilLPListOfSettingsGUI::__showSCOTable (  ) 

Definition at line 200 of file class.ilLPListOfSettingsGUI.php.

References $data, ilLearningProgressBaseGUI::$tpl, ilLPCollections::_getPossibleSAHSItems(), ilUtil::formCheckbox(), ilUtil::getImagePath(), ilLearningProgressBaseGUI::getObjId(), ilUtil::sendInfo(), and ilUtil::switchColor().

Referenced by __showTablesByMode().

        {
                global $ilObjDataCache,$tree;

                include_once 'Services/Tracking/classes/class.ilLPCollections.php';
                include_once './Modules/ScormAicc/classes/SCORM/class.ilSCORMItem.php';


                if(!$items = ilLPCollections::_getPossibleSAHSItems($this->getObjId()))
                {
                        ilUtil::sendInfo($this->lng->txt('trac_no_sahs_items_found'));
                        return false;
                }

                $lp_collections = new ilLPCollections($this->getObjId());
                $tpl =& new ilTemplate('tpl.trac_collections.html',true,true,'Services/Tracking');

                //$tpl->setVariable("COLL_TITLE_IMG_ALT",$this->lng->txt('trac_assignments'));
                $tpl->setVariable("COLL_TITLE_IMG_ALT",$this->lng->txt('trac_lp_determination'));
                $tpl->setVariable("COLL_TITLE_IMG",ilUtil::getImagePath('icon_trac.gif'));
                //$tpl->setVariable("TABLE_TITLE", $this->lng->txt('trac_assignments'));
                $tpl->setVariable("TABLE_TITLE", $this->lng->txt('trac_lp_determination'));
                $tpl->setVariable("TABLE_INFO", $this->lng->txt('trac_lp_determination_info_sco'));
                //$tpl->setVariable("ITEM_DESC",$this->lng->txt('description'));
                //$tpl->setVariable("ITEM_ASSIGNED",$this->lng->txt('trac_assigned'));

                $tpl->setVariable("IMG_ARROW",ilUtil::getImagePath('arrow_downright.gif'));
                $tpl->setVariable("BTN_ASSIGN",$this->lng->txt('trac_collection_assign'));
                $tpl->setVariable("BTN_DEASSIGN",$this->lng->txt('trac_collection_deassign'));

                
                $counter = 0;

                $tpl->addBlockFile('MATERIALS','materials','tpl.trac_collections_sco_row.html','Services/Tracking');
                $counter = 0;
                foreach($items as $obj_id => $data)
                {
                        $tpl->setCurrentBlock("materials");
                        $tpl->setVariable("COLL_TITLE",$data['title']);
                        $tpl->setVariable("ROW_CLASS",ilUtil::switchColor(++$counter,'tblrow1','tblrow2'));
                        $tpl->setVariable("CHECK_TRAC",ilUtil::formCheckbox(0,'item_ids[]',$obj_id));

                        // Assigned
                        $tpl->setVariable("ASSIGNED_IMG_OK",$lp_collections->isAssigned($obj_id)
                                                          ? ilUtil::getImagePath('icon_ok.gif') 
                                                          : ilUtil::getImagePath('icon_not_ok.gif'));
                        $tpl->setVariable("ASSIGNED_STATUS",$lp_collections->isAssigned($obj_id)
                                                          ? $this->lng->txt('trac_assigned')
                                                          : $this->lng->txt('trac_not_assigned'));

                        
                        $tpl->parseCurrentBlock();
                }                       
                $tpl->setVariable("SELECT_ROW",ilUtil::switchColor(++$counter,'tblrow1','tblrow2'));
                $tpl->setVariable("SELECT_ALL",$this->lng->txt('select_all'));
                $this->tpl->setVariable("COLLECTION_TABLE",$tpl->get());
        }               

Here is the call graph for this function:

Here is the caller graph for this function:

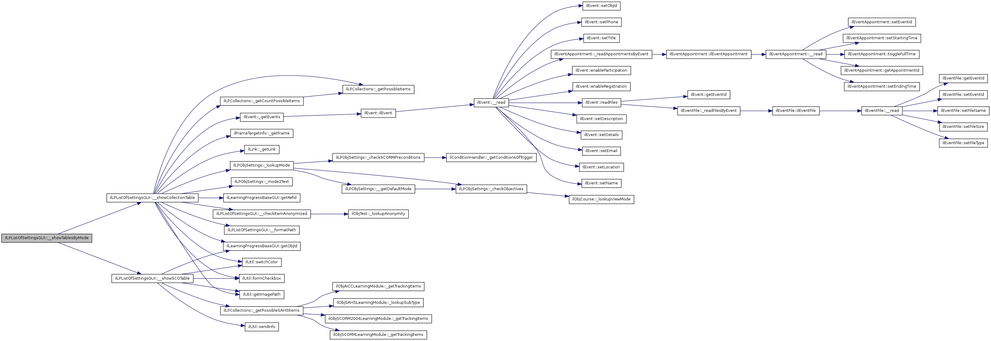
ilLPListOfSettingsGUI::__showTablesByMode (  ) 

Definition at line 181 of file class.ilLPListOfSettingsGUI.php.

References __showCollectionTable(), and __showSCOTable().

Referenced by show().

        {
                switch($this->obj_settings->getMode())
                {
                        case LP_MODE_MANUAL_BY_TUTOR:
                        case LP_MODE_COLLECTION:

                                $this->__showCollectionTable();
                                break;

                        case LP_MODE_SCORM:
                                
                                $this->__showSCOTable();
                                break;

                }
                return true;
        }

Here is the call graph for this function:

Here is the caller graph for this function:

ilLPListOfSettingsGUI::assign (  ) 

Definition at line 121 of file class.ilLPListOfSettingsGUI.php.

References ilLearningProgressBaseGUI::$ref_id, ilLearningProgressBaseGUI::getObjId(), ilUtil::sendInfo(), and show().

        {
                if(!$_POST['item_ids'] and !$_POST['event_ids'])
                {
                        ilUtil::sendInfo($this->lng->txt('select_one'));
                        $this->show();
                        return false;
                }
                if(count($_POST['item_ids']))
                {
                        include_once 'Services/Tracking/classes/class.ilLPCollections.php';
                        $lp_collections = new ilLPCollections($this->getObjId());
                        foreach($_POST['item_ids'] as $ref_id)
                        {
                                $lp_collections->add($ref_id);
                        }
                }
                if($_POST['event_ids'])
                {
                        include_once 'Services/Tracking/classes/class.ilLPEventCollections.php';
                        $event_collections = new ilLPEventCollections($this->getObjId());
                        foreach($_POST['event_ids'] as $event_id)
                        {
                                $event_collections->add($event_id);
                        }
                }
                ilUtil::sendInfo($this->lng->txt('trac_settings_saved'));
                $this->show();
        }

Here is the call graph for this function:

ilLPListOfSettingsGUI::deassign (  ) 

Definition at line 151 of file class.ilLPListOfSettingsGUI.php.

References ilLearningProgressBaseGUI::$ref_id, ilLearningProgressBaseGUI::getObjId(), ilUtil::sendInfo(), and show().

        {
                if(!$_POST['item_ids'] and !$_POST['event_ids'])
                {
                        ilUtil::sendInfo($this->lng->txt('select_one'));
                        $this->show();
                        return false;
                }
                if(count($_POST['item_ids']))
                {
                        include_once 'Services/Tracking/classes/class.ilLPCollections.php';
                        $lp_collections = new ilLPCollections($this->getObjId());
                        foreach($_POST['item_ids'] as $ref_id)
                        {
                                $lp_collections->delete($ref_id);
                        }
                }
                if($_POST['event_ids'])
                {
                        include_once 'Services/Tracking/classes/class.ilLPEventCollections.php';
                        $event_collections = new ilLPEventCollections($this->getObjId());
                        foreach($_POST['event_ids'] as $event_id)
                        {
                                $event_collections->delete($event_id);
                        }
                }
                ilUtil::sendInfo($this->lng->txt('trac_settings_saved'));
                $this->show();
        }

Here is the call graph for this function:

& ilLPListOfSettingsGUI::executeCommand (  ) 

execute command

Definition at line 52 of file class.ilLPListOfSettingsGUI.php.

References $cmd, and ilLearningProgressBaseGUI::__getDefaultCommand().

        {
                switch($this->ctrl->getNextClass())
                {
                        default:
                                $cmd = $this->__getDefaultCommand();
                                $this->$cmd();

                }
                return true;
        }

Here is the call graph for this function:

ilLPListOfSettingsGUI::ilLPListOfSettingsGUI ( a_mode,
a_ref_id 
)

Definition at line 42 of file class.ilLPListOfSettingsGUI.php.

References ilLearningProgressBaseGUI::getObjId(), and ilLearningProgressBaseGUI::ilLearningProgressBaseGUI().

        {
                parent::ilLearningProgressBaseGUI($a_mode,$a_ref_id);

                $this->obj_settings = new ilLPObjSettings($this->getObjId());
        }

Here is the call graph for this function:

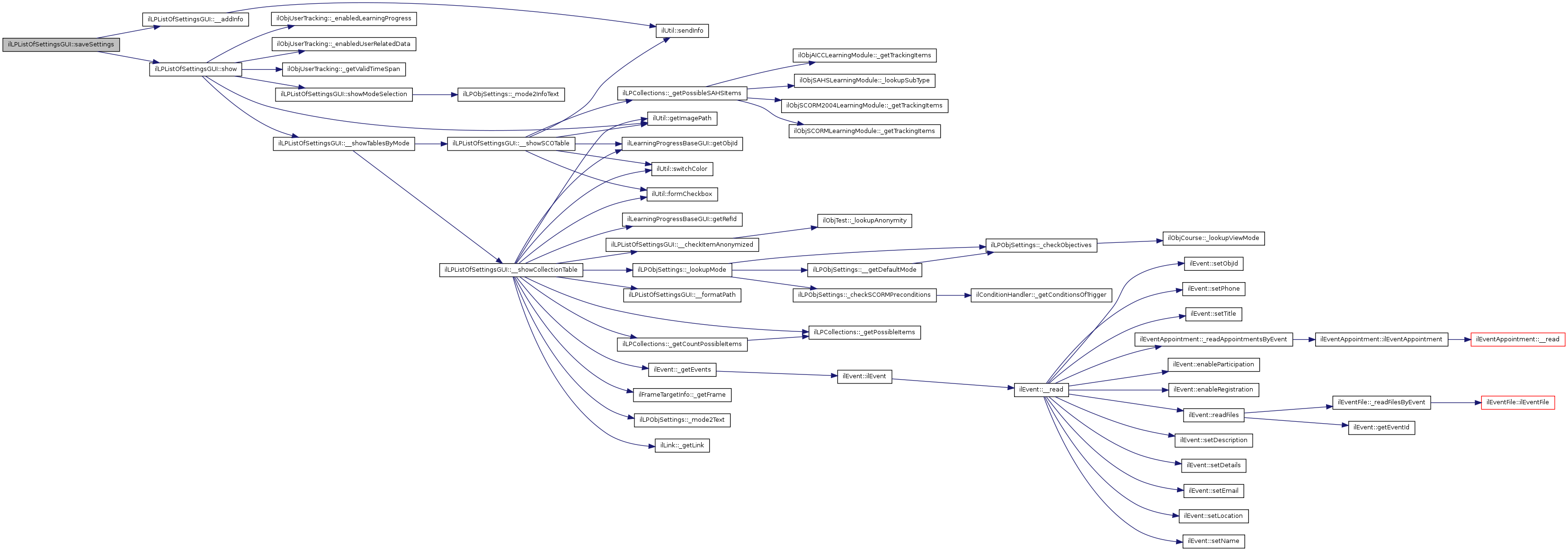
ilLPListOfSettingsGUI::saveSettings (  ) 

Definition at line 109 of file class.ilLPListOfSettingsGUI.php.

References __addInfo(), and show().

        {
                $this->__addInfo();
                $this->obj_settings->setMode($_POST['modus']);
                if((int) $_POST['visits'])
                {
                        $this->obj_settings->setVisits((int) $_POST['visits']);
                }
                $this->obj_settings->update();
                $this->show();
        }

Here is the call graph for this function:

ilLPListOfSettingsGUI::show (  ) 

Definition at line 64 of file class.ilLPListOfSettingsGUI.php.

References __showTablesByMode(), ilObjUserTracking::_enabledLearningProgress(), ilObjUserTracking::_enabledUserRelatedData(), ilObjUserTracking::_getValidTimeSpan(), ilUtil::getImagePath(), and showModeSelection().

Referenced by assign(), deassign(), and saveSettings().

        {
                // Sub Tabs

                $this->tpl->addBlockFile('ADM_CONTENT','adm_content','tpl.lp_obj_settings.html','Services/Tracking');

                $this->tpl->setVariable("FORMACTION",$this->ctrl->getFormaction($this));
                $this->tpl->setVariable("TYPE_IMG",ilUtil::getImagePath('icon_trac.gif'));
                $this->tpl->setVariable("ALT_IMG",$this->lng->txt('tracking_settings'));
                $this->tpl->setVariable("TXT_TRACKING_SETTINGS", $this->lng->txt("tracking_settings"));

                $this->tpl->setVariable("TXT_ACTIVATE_TRACKING", $this->lng->txt("trac_activated"));
                $this->tpl->setVariable("ACTIVATED_IMG_OK",$activated = ilObjUserTracking::_enabledLearningProgress()
                                                                ? ilUtil::getImagePath('icon_ok.gif') 
                                                                : ilUtil::getImagePath('icon_not_ok.gif'));
                $this->tpl->setVariable("ACTIVATED_STATUS",$activated ? $this->lng->txt('yes') : $this->lng->txt('no'));

                $this->tpl->setVariable("TXT_USER_RELATED_DATA", $this->lng->txt("trac_anonymized"));
                $this->tpl->setVariable("ANONYMIZED_IMG_OK",$anonymized = !ilObjUserTracking::_enabledUserRelatedData()
                                                                ? ilUtil::getImagePath('icon_ok.gif') 
                                                                : ilUtil::getImagePath('icon_not_ok.gif'));
                $this->tpl->setVariable("ANONYMIZED_STATUS",$anonymized ? $this->lng->txt('no') : $this->lng->txt('yes'));

                $this->tpl->setVariable("TXT_VALID_REQUEST",$this->lng->txt('trac_valid_request'));
                $this->tpl->setVariable("INFO_VALID_REQUEST",$this->lng->txt('info_valid_request'));
                $this->tpl->setVariable("SECONDS",$this->lng->txt('seconds'));
                $this->tpl->setVariable("VAL_SECONDS",ilObjUserTracking::_getValidTimeSpan());

                $this->showModeSelection();

                if($this->obj_settings->getMode() == LP_MODE_VISITS)
                {
                        $this->tpl->setCurrentBlock("visits");
                        $this->tpl->setVariable("TXT_VISITS",$this->lng->txt('trac_num_visits'));
                        $this->tpl->setVariable("NUM_VISITS",$this->obj_settings->getVisits());
                        $this->tpl->setVariable("INFO_VISITS",$this->lng->txt('trac_visits_info'));
                        $this->tpl->parseCurrentBlock();
                }

                $this->tpl->setVariable("TXT_SAVE",$this->lng->txt('save'));

                // Show additional tables (e.g collection table)
                $this->__showTablesByMode();
        }

Here is the call graph for this function:

Here is the caller graph for this function:

ilLPListOfSettingsGUI::showModeSelection (  )  [private]

Show mode selection.

private

Definition at line 464 of file class.ilLPListOfSettingsGUI.php.

References ilLPObjSettings::_mode2InfoText().

Referenced by show().

        {
                $this->tpl->setVariable('TXT_MODE',$this->lng->txt('trac_mode'));
                
                foreach($this->obj_settings->getValidModes() as $mode_key => $mode_name)
                {
                        $this->tpl->setCurrentBlock('mode_check');
                        $this->tpl->setVariable('RADIO_ID',$mode_key);
                        $this->tpl->setVariable('RADIO_CHECKED',$mode_key == $this->obj_settings->getMode() ? ' checked="checked"' : '');
                        $this->tpl->setVariable('RADIO_VALUE',$mode_key);
                        $this->tpl->setVariable('MODE_NAME',$mode_name);
                        $this->tpl->setVariable('MODE_INFO',ilLPObjSettings::_mode2InfoText($mode_key));
                        $this->tpl->parseCurrentBlock();
                }
        }

Here is the call graph for this function:

Here is the caller graph for this function:


The documentation for this class was generated from the following file: