Public Member Functions | Protected Member Functions | Protected Attributes

ilTable2GUI Class Reference
[Services/Table]

Class ilTable2GUI. More...

Inheritance diagram for ilTable2GUI:
Collaboration diagram for ilTable2GUI:

Public Member Functions

 __construct ($a_parent_obj, $a_parent_cmd="")
 Constructor.
 getParentObject ()
 get parent object
 setNoEntriesText ($a_text)
 Set text for an empty table.
 getNoEntriesText ()
 Get text for an empty table.
 setEnableTitle ($a_enabletitle)
 Set Enable Title.
 getEnableTitle ()
 Get Enable Title.
 setEnableHeader ($a_enableheader)
 Set Enable Header.
 getEnableHeader ()
 Get Enable Header.
 setTitle ($a_title, $a_icon=0, $a_icon_alt=0)
 set table title public
 setOrderField ($a_order_field)
 set order column
 getOrderField ()
 setData ($a_data)
 set table data public
 getData ()
 setPrefix ($a_prefix)
 set prefix for sort and offset fields (if you have two or more tables on a page that you want to sort separately) public
 setFormAction ($a_form_action)
 Set Form action parameter.
 getFormAction ()
 Get Form action parameter.
 setFormName ($a_formname)
 Set Form name.
 getFormName ()
 Get Form name.
 getSelectAllCheckbox ()
 Get the name of the checkbox that should be toggled with a select all button.
 setSelectAllCheckbox ($a_select_all_checkbox)
 Set the name of the checkbox that should be toggled with a select all button.
 setRowTemplate ($a_template, $a_template_dir="")
 Set row template.
 setDefaultOrderField ($a_defaultorderfield)
 Set Default order field.
 getDefaultOrderField ()
 Get Default order field.
 setDefaultOrderDirection ($a_defaultorderdirection)
 Set Default order direction.
 getDefaultOrderDirection ()
 Get Default order direction.
 addCommandButton ($a_cmd, $a_text)
 Add Command button.
 setCloseCommand ($a_link)
 Add command for closing table.
 addMultiCommand ($a_cmd, $a_text)
 Add Command button.
 addHeaderCommand ($a_href, $a_text, $a_target="", $a_img="")
 Add Header Command (Link) (Image needed for now).
 addColumn ($a_text, $a_sort_field="", $a_width="")
 Add a column to the header.
 getNavParameter ()
 setOrderLink ($sort_field, $order_dir)
 fillHeader ()
 getHTML ()
 render ()
 render table public
 fillFooter ()
 Fill footer row.
 getLinkbar ()
 Get previous/next linkbar.
 fillActionRow ()
 Fill Action Row.

Protected Member Functions

 fillRow ($a_set)
 Standard Version of Fill Row.

Protected Attributes

 $close_command = ""

Detailed Description

Class ilTable2GUI.

Author:
Sascha Hofmann <shofmann@databay.de>
Version:
Id:
class.ilTableGUI.php 12818 2006-12-10 13:14:43Z akill

Definition at line 34 of file class.ilTable2GUI.php.


Constructor & Destructor Documentation

ilTable2GUI::__construct ( a_parent_obj,
a_parent_cmd = "" 
)

Constructor.

Reimplemented in ilCourseInfoFileTableGUI, ilEventFileTableGUI, ilAdvancedMDFieldTableGUI, ilAdvancedMDRecordExportFilesTableGUI, ilAdvancedMDRecordTableGUI, ilLDAPRoleAssignmentTableGUI, ilAddressbookTableGUI, and ilMDCopyrightTableGUI.

Definition at line 42 of file class.ilTable2GUI.php.

References ilTableGUI::setLimit().

Referenced by ilMediaCastTableGUI::ilMediaCastTableGUI(), ilNewsForContextTableGUI::ilNewsForContextTableGUI(), ilPDNewsTableGUI::ilPDNewsTableGUI(), and ilSCORM2004TrackingTableGUI::ilSCORM2004TrackingTableGUI().

        {
                global $ilUser;
                
                parent::__construct(0, false);
                $this->parent_obj = $a_parent_obj;
                $this->parent_cmd = $a_parent_cmd;
                $this->buttons = array();
                $this->header_commands = array();
                $this->multi = array();
                $this->formname = "table";
                $this->tpl = new ilTemplate("tpl.table2.html", true, true, "Services/Table");
                
                $this->setLimit($ilUser->getPref("hits_per_page"));
        }

Here is the call graph for this function:

Here is the caller graph for this function:


Member Function Documentation

ilTable2GUI::addColumn ( a_text,
a_sort_field = "",
a_width = "" 
) [final]

Add a column to the header.

Parameters:
string Text
string Sort field name (corresponds to data array field)
string Width string

Definition at line 329 of file class.ilTable2GUI.php.

Referenced by ilMDCopyrightTableGUI::__construct(), ilLDAPRoleAssignmentTableGUI::__construct(), ilAdvancedMDRecordTableGUI::__construct(), ilAdvancedMDRecordExportFilesTableGUI::__construct(), ilAdvancedMDFieldTableGUI::__construct(), ilEventFileTableGUI::__construct(), ilCourseInfoFileTableGUI::__construct(), ilMediaCastTableGUI::ilMediaCastTableGUI(), ilNewsForContextTableGUI::ilNewsForContextTableGUI(), ilPDNewsTableGUI::ilPDNewsTableGUI(), and ilSCORM2004TrackingTableGUI::ilSCORM2004TrackingTableGUI().

        {
                $this->column[] = array(
                        "text" => $a_text,
                        "sort_field" => $a_sort_field,
                        "width" => $a_width);
                $this->column_count = count($this->column);
        }

Here is the caller graph for this function:

ilTable2GUI::addCommandButton ( a_cmd,
a_text 
)

Add Command button.

Parameters:
string Command
string Text

Definition at line 283 of file class.ilTable2GUI.php.

        {
                $this->buttons[] = array("cmd" => $a_cmd, "text" => $a_text);
        }

ilTable2GUI::addHeaderCommand ( a_href,
a_text,
a_target = "",
a_img = "" 
)

Add Header Command (Link) (Image needed for now).

Parameters:
string href
string text

Definition at line 316 of file class.ilTable2GUI.php.

        {
                $this->header_commands[] = array("href" => $a_href, "text" => $a_text,
                        "target" => $a_target, "img" => $a_img);
        }

ilTable2GUI::addMultiCommand ( a_cmd,
a_text 
)

Add Command button.

Parameters:
string Command
string Text

Definition at line 305 of file class.ilTable2GUI.php.

Referenced by ilSCORM2004TrackingTableGUI::ilSCORM2004TrackingTableGUI().

        {
                $this->multi[] = array("cmd" => $a_cmd, "text" => $a_text);
        }

Here is the caller graph for this function:

ilTable2GUI::fillActionRow (  ) 

Fill Action Row.

Definition at line 724 of file class.ilTable2GUI.php.

References $lng, ilUtil::formSelect(), ilTableGUI::getColumnCount(), and ilUtil::getImagePath().

Referenced by getHTML().

        {
                global $lng;
                
                // action row
                $action_row = false;
                $arrow = false;
                
                // add buttons
                if (count($this->buttons) > 0)
                {
                        foreach ($this->buttons as $button)
                        {
                                $this->tpl->setCurrentBlock("plain_button");
                                $this->tpl->setVariable("PBTN_NAME", $button["cmd"]);
                                $this->tpl->setVariable("PBTN_VALUE", $button["text"]);
                                $this->tpl->parseCurrentBlock();
                        }
                        $this->tpl->setCurrentBlock("plain_buttons");
                        $this->tpl->parseCurrentBlock();
                        
                        $action_row = true;
                }
                
                // multi selection 
                if (count($this->multi) > 0)
                {
                        $this->tpl->setCurrentBlock("tbl_cmd_select");
                        $sel = array();
                        foreach ($this->multi as $mc)
                        {
                                $sel[$mc["cmd"]] = $mc["text"];
                        }
                        $this->tpl->setVariable("SELECT_CMDS",
                                ilUtil::formSelect("", "selected_cmd", $sel, false, true));
                        $this->tpl->setVariable("TXT_EXECUTE", $lng->txt("execute"));
                        $this->tpl->parseCurrentBlock();
                        $arrow = true;
                        $action_row = true;
                }

                if ($arrow)
                {
                        $this->tpl->setCurrentBlock("tbl_action_img_arrow");
                        $this->tpl->setVariable("IMG_ARROW", ilUtil::getImagePath("arrow_downright.gif"));
                        $this->tpl->setVariable("ALT_ARROW", $lng->txt("action"));
                        $this->tpl->parseCurrentBlock();
                }
                
                if ($action_row)
                {
                        $this->tpl->setCurrentBlock("tbl_action_row");
                        $this->tpl->setVariable("COLUMN_COUNTS", $this->getColumnCount());
                        $this->tpl->parseCurrentBlock();
                }
        }

Here is the call graph for this function:

Here is the caller graph for this function:

ilTable2GUI::fillFooter (  ) 

Fill footer row.

Definition at line 570 of file class.ilTable2GUI.php.

References $ilCtrl, $lng, ilTableGUI::getColumnCount(), getFormName(), getLinkbar(), and getSelectAllCheckbox().

Referenced by getHTML().

        {
                global $lng, $ilCtrl;

                $footer = false;
                
                // select all checkbox
                if ((strlen($this->getFormName())) && (strlen($this->getSelectAllCheckbox())))
                {
                        $this->tpl->setCurrentBlock("select_all_checkbox");
                        $this->tpl->setVariable("SELECT_ALL_TXT_SELECT_ALL", $lng->txt("select_all"));
                        $this->tpl->setVariable("SELECT_ALL_CHECKBOX_NAME", $this->getSelectAllCheckbox());
                        $this->tpl->setVariable("SELECT_ALL_FORM_NAME", $this->getFormName());
                        $this->tpl->parseCurrentBlock();
                        $footer = true;
                }
                
                // table footer numinfo
                if ($this->enabled["numinfo"] && $this->enabled["footer"])
                {
                        $start = $this->offset + 1;                             // compute num info
                        $end = $this->offset + $this->limit;
                        
                        if ($end > $this->max_count or $this->limit == 0)
                        {
                                $end = $this->max_count;
                        }
                        
                        if ($this->lang_support)
                        {
                                $numinfo = "(".$this->lng->txt("dataset")." ".$start." - ".$end." ".strtolower($this->lng->txt("of"))." ".$this->max_count.")";
                        }
                        else
                        {
                                $numinfo = "(Dataset ".$start." - ".$end." of ".$this->max_count.")";
                        }
                        if ($this->max_count > 0)
                        {
                                //$numinfo = $this->lng->txt("no_datasets");
                                $this->tpl->setCurrentBlock("tbl_footer_numinfo");
                                $this->tpl->setVariable("NUMINFO", $numinfo);
                                $this->tpl->parseCurrentBlock();
                        }
                        $footer = true;
                }

                // table footer linkbar
                if ($this->enabled["linkbar"] && $this->enabled["footer"] && $this->limit  != 0
                         && $this->max_count > 0)
                {
                        $layout = array(
                                                        "link"  => $this->footer_style,
                                                        "prev"  => $this->footer_previous,
                                                        "next"  => $this->footer_next,
                                                        );
                        $linkbar = $this->getLinkbar();
                        $this->tpl->setCurrentBlock("tbl_footer_linkbar");
                        $this->tpl->setVariable("LINKBAR", $linkbar);
                        $this->tpl->parseCurrentBlock();
                        $footer = true;
                }

                if ($footer)
                {
                        $this->tpl->setCurrentBlock("tbl_footer");
                        $this->tpl->setVariable("COLUMN_COUNT", $this->getColumnCount());
                        $this->tpl->parseCurrentBlock();
                }
        }

Here is the call graph for this function:

Here is the caller graph for this function:

ilTable2GUI::fillHeader (  ) 

Definition at line 361 of file class.ilTable2GUI.php.

References ilUtil::getImagePath(), and setOrderLink().

Referenced by render().

        {
                foreach ($this->column as $column)
                {
                        if (!$this->enabled["sort"] || $column["sort_field"] == "")
                        {
                                $this->tpl->setCurrentBlock("tbl_header_no_link");
                                if ($column["width"] != "")
                                {
                                        $this->tpl->setVariable("TBL_COLUMN_WIDTH_NO_LINK"," width=\"".$column["width"]."\"");
                                }
                                $this->tpl->setVariable("TBL_HEADER_CELL_NO_LINK",
                                        $column["text"]);
                                $this->tpl->parseCurrentBlock();
                                $this->tpl->touchBlock("tbl_header_th");
                                continue;
                        }
                        if (($column["sort_field"] == $this->order_field) && ($this->order_direction != ""))
                        {
                                $this->tpl->setCurrentBlock("tbl_order_image");
                                $this->tpl->setVariable("IMG_ORDER_DIR",ilUtil::getImagePath($this->order_direction."_order.gif"));
                                $this->tpl->parseCurrentBlock();
                        }

                        $this->tpl->setCurrentBlock("tbl_header_cell");
                        $this->tpl->setVariable("TBL_HEADER_CELL", $column["text"]);
                        
                        // only set width if a value is given for that column
                        if ($column["width"] != "")
                        {
                                $this->tpl->setVariable("TBL_COLUMN_WIDTH"," width=\"".$column["width"]."\"");
                        }

                        $lng_sort_column = $this->lng->txt("sort_by_this_column");
                        $this->tpl->setVariable("TBL_ORDER_ALT",$lng_sort_column);
                
                        $order_dir = "asc";

                        if ($column["sort_field"] == $this->order_field)
                        { 
                                $order_dir = $this->sort_order;

                                $lng_change_sort = $this->lng->txt("change_sort_direction");
                                $this->tpl->setVariable("TBL_ORDER_ALT",$lng_change_sort);
                        }
                
                        $this->setOrderLink($column["sort_field"], $order_dir);
                        $this->tpl->parseCurrentBlock();
                        $this->tpl->touchBlock("tbl_header_th");
                }
                
                $this->tpl->setCurrentBlock("tbl_header");
                $this->tpl->parseCurrentBlock();
        }

Here is the call graph for this function:

Here is the caller graph for this function:

ilTable2GUI::fillRow ( a_set  )  [protected]

Standard Version of Fill Row.

Most likely to be overwritten by derived class.

Parameters:
array $a_set data array

Reimplemented in ilCourseInfoFileTableGUI, ilEventFileTableGUI, ilMediaCastTableGUI, ilSCORM2004TrackingTableGUI, ilAdvancedMDFieldTableGUI, ilAdvancedMDRecordExportFilesTableGUI, ilAdvancedMDRecordTableGUI, ilLDAPRoleAssignmentTableGUI, ilAddressbookTableGUI, ilMDCopyrightTableGUI, ilNewsForContextTableGUI, and ilPDNewsTableGUI.

Definition at line 558 of file class.ilTable2GUI.php.

Referenced by getHTML().

        {
                foreach ($a_set as $key => $value)
                {
                        $this->tpl->setVariable("VAL_".strtoupper($key), $value);
                }
        }

Here is the caller graph for this function:

ilTable2GUI::getData (  )  [final]

Reimplemented from ilTableGUI.

Definition at line 155 of file class.ilTable2GUI.php.

Referenced by getHTML().

        {
                return $this->row_data;
        }

Here is the caller graph for this function:

ilTable2GUI::getDefaultOrderDirection (  ) 

Get Default order direction.

Returns:
string Default order direction

Definition at line 272 of file class.ilTable2GUI.php.

Referenced by getHTML().

        {
                return $this->defaultorderdirection;
        }

Here is the caller graph for this function:

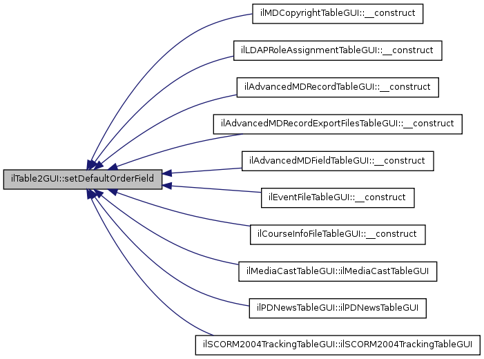
ilTable2GUI::getDefaultOrderField (  ) 

Get Default order field.

Returns:
string Default order field

Definition at line 252 of file class.ilTable2GUI.php.

Referenced by getHTML().

        {
                return $this->defaultorderfield;
        }

Here is the caller graph for this function:

ilTable2GUI::getEnableHeader (  ) 

Get Enable Header.

Returns:
boolean Enable Header

Definition at line 125 of file class.ilTable2GUI.php.

        {
                return $this->enabled["header"];
        }

ilTable2GUI::getEnableTitle (  ) 

Get Enable Title.

Returns:
boolean Enable Title

Definition at line 105 of file class.ilTable2GUI.php.

        {
                return $this->enabled["title"];
        }

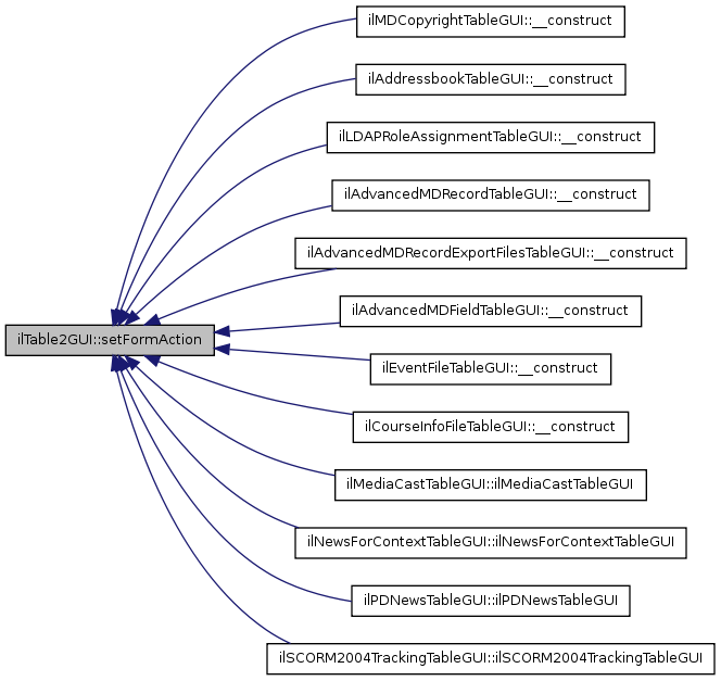
ilTable2GUI::getFormAction (  )  [final]

Get Form action parameter.

Returns:
string Form action

Definition at line 180 of file class.ilTable2GUI.php.

Referenced by getHTML().

        {
                return $this->form_action;
        }

Here is the caller graph for this function:

ilTable2GUI::getFormName (  ) 

Get Form name.

Returns:
string Form name

Reimplemented from ilTableGUI.

Definition at line 200 of file class.ilTable2GUI.php.

Referenced by fillFooter(), and getHTML().

        {
                return $this->formname;
        }

Here is the caller graph for this function:

ilTable2GUI::getHTML (  )  [final]

Definition at line 417 of file class.ilTable2GUI.php.

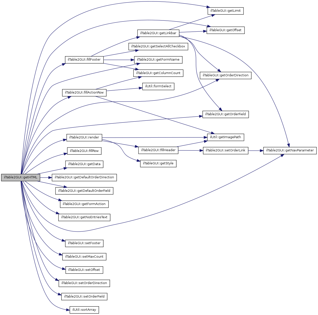
References $_GET, ilTableGUI::$data, $lng, fillActionRow(), fillFooter(), fillRow(), getData(), getDefaultOrderDirection(), getDefaultOrderField(), getFormAction(), getFormName(), ilTableGUI::getLimit(), getNavParameter(), getNoEntriesText(), ilTableGUI::getOffset(), ilTableGUI::getOrderDirection(), getOrderField(), render(), ilTableGUI::setFooter(), ilTableGUI::setMaxCount(), ilTableGUI::setOffset(), ilTableGUI::setOrderDirection(), setOrderField(), and ilUtil::sortArray().

        {
                global $lng;
                
                $this->nav_value = ($_POST[$this->getNavParameter()] != "")
                        ? $_POST[$this->getNavParameter()]
                        : $_GET[$this->getNavParameter()];
                $nav = explode(":", $this->nav_value);
                
                // $nav[0] is order by
                $this->setOrderField(($nav[0] != "") ? $nav[0] : $this->getDefaultOrderField());
                $this->setOrderDirection(($nav[1] != "") ? $nav[1] : $this->getDefaultOrderDirection());
                $this->setOffset($nav[2]);
                $this->setMaxCount(count($this->row_data));
                $this->setFooter("tblfooter",$this->lng->txt("previous"),$this->lng->txt("next"));
                
                // sort
                $data = $this->getData();
                $data = ilUtil::sortArray($data, $this->getOrderField(),
                        $this->getOrderDirection());
                                
                // slice
                $data = array_slice($data, $this->getOffset(), $this->getLimit());

                // fill rows
                if(count($data) > 0)
                {
                        $this->tpl->addBlockFile("TBL_CONTENT", "tbl_content", $this->row_template,
                                $this->row_template_dir);
        
                        foreach($data as $set)
                        {
                                $this->tpl->setCurrentBlock("tbl_content");
                                $this->css_row = ($this->css_row != "tblrow1")
                                        ? "tblrow1"
                                        : "tblrow2";
                                $this->tpl->setVariable("CSS_ROW", $this->css_row);

                                $this->fillRow($set);
                                $this->tpl->setCurrentBlock("tbl_content");
                                $this->tpl->parseCurrentBlock();
                        }
                }
                else if (trim($this->getNoEntriesText()) != '')
                {
                        $this->css_row = ($this->css_row != "tblrow1")
                                        ? "tblrow1"
                                        : "tblrow2";                            
                        
                        $this->tpl->setVariable('TBL_NO_ENTRY_CSS_ROW', $this->css_row);
                        $this->tpl->setVariable('TBL_NO_ENTRY_COLUMN_COUNT', $this->column_count);
                        $this->tpl->setVariable('TBL_NO_ENTRY_TEXT', trim($this->getNoEntriesText()));                  
                }
                
                // set form action              
                if ($this->form_action != "")
                {
                        $this->tpl->setCurrentBlock("tbl_form_header");
                        $this->tpl->setVariable("FORMACTION", $this->getFormAction());
                        $this->tpl->setVariable("FORMNAME", $this->getFormName());
                        $this->tpl->parseCurrentBlock();
                        $this->tpl->touchBlock("tbl_form_footer");
                }
                
                $this->fillFooter();
                                
                $this->fillActionRow();

                return $this->render();
        }

Here is the call graph for this function:

ilTable2GUI::getLinkbar (  ) 

Get previous/next linkbar.

Author:
Sascha Hofmann <shofmann@databay.de>
Returns:
array linkbar or false on error

Definition at line 647 of file class.ilTable2GUI.php.

References $ilCtrl, $lng, ilTableGUI::getLimit(), getNavParameter(), ilTableGUI::getOffset(), ilTableGUI::getOrderDirection(), and getOrderField().

Referenced by fillFooter().

        {
                global $ilCtrl, $lng;
                
                $link = $ilCtrl->getLinkTargetByClass(get_class($this->parent_obj), $this->parent_cmd).
                        "&".$this->getNavParameter()."=".
                        $this->getOrderField().":".$this->getOrderDirection().":";
                
                $LinkBar = "";
                $layout_prev = $lng->txt("previous");
                $layout_next = $lng->txt("next");
                
                // if more entries then entries per page -> show link bar
                if ($this->max_count > $this->getLimit())
                {
                        // previous link
                        if ($this->getOffset() >= 1)
                        {
                                $prevoffset = $this->getOffset() - $this->getLimit();
                                $LinkBar .= "<a class=\"small\" href=\"".$link.$prevoffset."\">".$layout_prev."&nbsp;</a>";
                        }

                        // calculate number of pages
                        $pages = intval($this->max_count / $this->getLimit());

                        // add a page if a rest remains
                        if (($this->max_count % $this->getLimit()))
                                $pages++;

                        // links to other pages
                        $offset_arr = array();
                        for ($i = 1 ;$i <= $pages ; $i++)
                        {
                                $newoffset = $this->getLimit() * ($i-1);

                                $nav_value = $this->getOrderField().":".$this->getOrderDirection().":".$newoffset;
                                $offset_arr[$nav_value] = $i;
                                if ($newoffset == $this->getOffset())
                                {
                                //      $LinkBar .= "[".$i."] ";
                                }
                                else
                                {
                                //      $LinkBar .= '<a '.$layout_link.' href="'.
                                //              $link.$newoffset.'">['.$i.']</a> ';
                                }
                        }
                        
                        // show next link (if not last page)
                        if (! ( ($this->getOffset() / $this->getLimit())==($pages-1) ) && ($pages!=1) )
                        {
                                if ($LinkBar != "")
                                        $LinkBar .= "<span class=\"small\" > | </span>"; 
                                $newoffset = $this->getOffset() + $this->getLimit();
                                $LinkBar .= "<a class=\"small\" href=\"".$link.$newoffset."\">&nbsp;".$layout_next."</a>";

                        }
                        
                        if (count($offset_arr))
                        {                               
                                $LinkBar .= "&nbsp;&nbsp;&nbsp;&nbsp;".ilUtil::formSelect($this->nav_value,
                                        $this->getNavParameter(), $offset_arr, false, true, 0, "ilEditSelect").
                                        ' <input class="ilEditSubmit" type="submit" name="cmd['.$this->parent_cmd.']" value="'.
                                        $lng->txt("select_page").'"> ';
                        }

                        return $LinkBar;
                }
                else
                {
                        return false;
                }
        }

Here is the call graph for this function:

Here is the caller graph for this function:

ilTable2GUI::getNavParameter (  )  [final]

Definition at line 338 of file class.ilTable2GUI.php.

Referenced by getHTML(), getLinkbar(), and setOrderLink().

        {
                return $this->prefix."_table_nav";
        }

Here is the caller graph for this function:

ilTable2GUI::getNoEntriesText (  ) 

Get text for an empty table.

Returns:
string Text

Definition at line 85 of file class.ilTable2GUI.php.

Referenced by getHTML().

        {
                return $this->noentriestext;
        }

Here is the caller graph for this function:

ilTable2GUI::getOrderField (  ) 

Definition at line 145 of file class.ilTable2GUI.php.

Referenced by getHTML(), and getLinkbar().

        {
                return $this->order_field;
        }

Here is the caller graph for this function:

ilTable2GUI::getParentObject (  ) 

get parent object

public

Parameters:
 

Definition at line 65 of file class.ilTable2GUI.php.

Referenced by ilMDCopyrightTableGUI::fillRow(), and ilLDAPRoleAssignmentTableGUI::fillRow().

        {
                return $this->parent_obj;
        }

Here is the caller graph for this function:

ilTable2GUI::getSelectAllCheckbox (  ) 

Get the name of the checkbox that should be toggled with a select all button.

Returns:
string name of the checkbox

Reimplemented from ilTableGUI.

Definition at line 210 of file class.ilTable2GUI.php.

Referenced by fillFooter().

        {
                return $this->select_all_checkbox;
        }

Here is the caller graph for this function:

ilTable2GUI::render (  ) 

render table public

Reimplemented from ilTableGUI.

Definition at line 493 of file class.ilTable2GUI.php.

References $command, $lng, fillHeader(), ilUtil::getImagePath(), and ilTableGUI::getStyle().

Referenced by getHTML().

        {
                global $lng;
                
                $this->tpl->setVariable("CSS_TABLE",$this->getStyle("table"));
                
                // table title and icon
                if ($this->enabled["title"])
                {
                        if ($this->enabled["icon"])
                        {
                                $this->tpl->setCurrentBlock("tbl_header_title_icon");
                                $this->tpl->setVariable("TBL_TITLE_IMG",ilUtil::getImagePath($this->icon));
                                $this->tpl->setVariable("TBL_TITLE_IMG_ALT",$this->icon_alt);
                                $this->tpl->parseCurrentBlock();
                        }
                        
                        foreach($this->header_commands as $command)
                        {
                                $this->tpl->setCurrentBlock("tbl_header_img_link");
                                if ($command["target"] != "")
                                {
                                        $this->tpl->setVariable("TARGET_IMG_LINK",
                                                'target="'.$command["target"].'"');
                                }
                                $this->tpl->setVariable("ALT_IMG_LINK", $command["txt"]);
                                $this->tpl->setVariable("HREF_IMG_LINK", $command["href"]);
                                $this->tpl->setVariable("SRC_IMG_LINK",
                                        $command["img"]);
                                $this->tpl->parseCurrentBlock();
                        }
                        
                        // close command
                        if ($this->close_command != "")
                        {
                                $this->tpl->setCurrentBlock("tbl_header_img_link");
                                $this->tpl->setVariable("ALT_IMG_LINK",$lng->txt("close"));
                                $this->tpl->setVariable("HREF_IMG_LINK",$this->close_command);
                                $this->tpl->setVariable("SRC_IMG_LINK",ilUtil::getImagePath("icon_close2.gif"));
                                $this->tpl->parseCurrentBlock();
                        }

                        $this->tpl->setCurrentBlock("tbl_header_title");
                        $this->tpl->setVariable("COLUMN_COUNT",$this->column_count);
                        $this->tpl->setVariable("TBL_TITLE",$this->title);
                        $this->tpl->parseCurrentBlock();
                }

                // table header
                if ($this->enabled["header"])
                {
                        $this->fillHeader();
                }

                $this->tpl->touchBlock("tbl_table_end");

                return $this->tpl->get();
        }

Here is the call graph for this function:

Here is the caller graph for this function:

ilTable2GUI::setCloseCommand ( a_link  ) 

Add command for closing table.

Parameters:
string $a_link closing link

Definition at line 294 of file class.ilTable2GUI.php.

Referenced by ilNewsForContextTableGUI::ilNewsForContextTableGUI().

        {
                $this->close_command = $a_link;
        }

Here is the caller graph for this function:

ilTable2GUI::setData ( a_data  )  [final]

set table data public

Parameters:
array table data

Reimplemented from ilTableGUI.

Definition at line 150 of file class.ilTable2GUI.php.

Referenced by ilLDAPRoleAssignmentTableGUI::parse(), ilAdvancedMDFieldTableGUI::parseDefinitions(), ilAdvancedMDRecordExportFilesTableGUI::parseFiles(), ilAdvancedMDRecordTableGUI::parseRecords(), and ilMDCopyrightTableGUI::parseSelections().

        {
                $this->row_data = $a_data;
        }

Here is the caller graph for this function:

ilTable2GUI::setDefaultOrderDirection ( a_defaultorderdirection  ) 

Set Default order direction.

Parameters:
string $a_defaultorderdirection Default order direction

Definition at line 262 of file class.ilTable2GUI.php.

Referenced by ilMDCopyrightTableGUI::__construct(), ilLDAPRoleAssignmentTableGUI::__construct(), ilAdvancedMDRecordTableGUI::__construct(), ilAdvancedMDRecordExportFilesTableGUI::__construct(), ilEventFileTableGUI::__construct(), ilCourseInfoFileTableGUI::__construct(), ilMediaCastTableGUI::ilMediaCastTableGUI(), and ilPDNewsTableGUI::ilPDNewsTableGUI().

        {
                $this->defaultorderdirection = $a_defaultorderdirection;
        }

Here is the caller graph for this function:

ilTable2GUI::setDefaultOrderField ( a_defaultorderfield  ) 
ilTable2GUI::setEnableHeader ( a_enableheader  ) 

Set Enable Header.

Parameters:
boolean $a_enableheader Enable Header

Definition at line 115 of file class.ilTable2GUI.php.

Referenced by ilPDNewsTableGUI::ilPDNewsTableGUI().

        {
                $this->enabled["header"] = $a_enableheader;
        }

Here is the caller graph for this function:

ilTable2GUI::setEnableTitle ( a_enabletitle  ) 

Set Enable Title.

Parameters:
boolean $a_enabletitle Enable Title

Definition at line 95 of file class.ilTable2GUI.php.

Referenced by ilPDNewsTableGUI::ilPDNewsTableGUI().

        {
                $this->enabled["title"] = $a_enabletitle;
        }

Here is the caller graph for this function:

ilTable2GUI::setFormAction ( a_form_action  )  [final]
ilTable2GUI::setFormName ( a_formname  ) 

Set Form name.

Parameters:
string $a_formname Form name

Reimplemented from ilTableGUI.

Definition at line 190 of file class.ilTable2GUI.php.

        {
                $this->formname = $a_formname;
        }

ilTable2GUI::setNoEntriesText ( a_text  ) 

Set text for an empty table.

Parameters:
string $a_text Text

Definition at line 75 of file class.ilTable2GUI.php.

        {
                $this->noentriestext = $a_text;
        }

ilTable2GUI::setOrderField ( a_order_field  ) 

set order column

Parameters:
string (array) field name for ordering

Definition at line 140 of file class.ilTable2GUI.php.

Referenced by getHTML().

        {
                $this->order_field = $a_order_field;
        }

Here is the caller graph for this function:

ilTable2GUI::setOrderLink ( sort_field,
order_dir 
)

Reimplemented from ilTableGUI.

Definition at line 343 of file class.ilTable2GUI.php.

References $_GET, $ilCtrl, and getNavParameter().

Referenced by fillHeader().

        {
                global $ilCtrl;
                
                $old = $_GET[$this->getNavParameter()];
                
                // set order link
                $ilCtrl->setParameter($this->parent_obj,
                        $this->getNavParameter(),
                        $sort_field.":".$order_dir.":".$this->offset);
                $this->tpl->setVariable("TBL_ORDER_LINK",
                        $ilCtrl->getLinkTarget($this->parent_obj, $this->parent_cmd));
                
                // set old value of nav variable
                $ilCtrl->setParameter($this->parent_obj,
                        $this->getNavParameter(), $old);
        }

Here is the call graph for this function:

Here is the caller graph for this function:

ilTable2GUI::setPrefix ( a_prefix  )  [final]

set prefix for sort and offset fields (if you have two or more tables on a page that you want to sort separately) public

Parameters:
string prefix

Reimplemented from ilTableGUI.

Definition at line 160 of file class.ilTable2GUI.php.

        {
                $this->prefix = $a_prefix;
        }

ilTable2GUI::setRowTemplate ( a_template,
a_template_dir = "" 
) [final]
ilTable2GUI::setSelectAllCheckbox ( a_select_all_checkbox  ) 

Set the name of the checkbox that should be toggled with a select all button.

Parameters:
string $a_select_all_checkbox name of the checkbox

Reimplemented from ilTableGUI.

Definition at line 220 of file class.ilTable2GUI.php.

Referenced by ilSCORM2004TrackingTableGUI::ilSCORM2004TrackingTableGUI().

        {
                $this->select_all_checkbox = $a_select_all_checkbox;
        }

Here is the caller graph for this function:

ilTable2GUI::setTitle ( a_title,
a_icon = 0,
a_icon_alt = 0 
) [final]

set table title public

Parameters:
string table title
string file name of title icon
string alternative text for title icon

Reimplemented from ilTableGUI.

Definition at line 130 of file class.ilTable2GUI.php.

        {
                parent::setTitle($a_title, $a_icon, $a_icon_alt);
        }


Field Documentation

ilTable2GUI::$close_command = "" [protected]

Definition at line 36 of file class.ilTable2GUI.php.


The documentation for this class was generated from the following file: