Public Member Functions

ilStartUpGUI Class Reference
[Services/Init]

StartUp GUI class. More...

Public Member Functions

 ilStartUpGUI ()
 constructor
executeCommand ()
 execute command
 jumpToRegistration ()
 jump to registration gui
 jumpToPasswordAssistance ()
 jump to password assistance
 showLogin ()
 show login
 showAccountMigration ($a_message= '')
 Show account migration screen.
 migrateAccount ()
 migrate account
 showLogout ()
 show logout screen
 showUserMappingSelection ()
 Show user selection screen, if external account could not be mapped to an ILIAS account, but the provided e-mail address is known.
 showClientList ()
 show client list
 showNoCookiesScreen ()
 show help screen, if cookies are disabled
 getAcceptance ()
 get user agreement acceptance
 showUserAgreement ()
 show user agreement
 processIndexPHP ()
 process index.php
 processStartingPage ()
 open start page (personal desktop or repository)
 _checkGoto ($a_target)

Detailed Description

StartUp GUI class.

Handles Login and Registration.

Author:
Alex Killing <alex.killing@gmx.de>
Version:
Id:
class.ilStartUpGUI.php 16867 2008-06-26 11:47:37Z smeyer

ilStartUpGUI: ilRegistrationGUI, ilPasswordAssistanceGUI

Definition at line 33 of file class.ilStartUpGUI.php.


Member Function Documentation

ilStartUpGUI::_checkGoto ( a_target  ) 

Definition at line 1082 of file class.ilStartUpGUI.php.

References $_GET, and $location.

Referenced by ilInitialisation::goToPublicSection(), and processStartingPage().

        {
                global $objDefinition;

                if ($a_target == "")
                {
                        return false;
                }

                $t_arr = explode("_", $_GET["target"]);
                $type = $t_arr[0];

                if ($type == "git")
                {
                        $type = "glo";
                }

                if ($type == "pg" | $type == "st")
                {
                        $type = "lm";
                }

                $class = $objDefinition->getClassName($type);
                if ($class == "")
                {
                        return false;
                }
                $location = $objDefinition->getLocation($type);
                $full_class = "ilObj".$class."Access";
                include_once($location."/class.".$full_class.".php");

                return call_user_func(array($full_class, "_checkGoto"),
                        $a_target);
        }

Here is the caller graph for this function:

& ilStartUpGUI::executeCommand (  ) 

execute command

Definition at line 51 of file class.ilStartUpGUI.php.

References $cmd.

Referenced by jumpToPasswordAssistance(), and jumpToRegistration().

        {
                $cmd = $this->ctrl->getCmd("processIndexPHP");
                $next_class = $this->ctrl->getNextClass($this);

                switch($next_class)
                {
                        case "ilregistrationgui":
                                require_once("Services/Registration/classes/class.ilRegistrationGUI.php");
                                return $this->ctrl->forwardCommand(new ilRegistrationGUI());
                                break;

                        case "ilpasswordassistancegui":
                                require_once("Services/Init/classes/class.ilPasswordAssistanceGUI.php");
                                return $this->ctrl->forwardCommand(new ilPasswordAssistanceGUI());
                                break;

                        default:
                                return $this->$cmd();
                                break;
                }
        }

Here is the caller graph for this function:

ilStartUpGUI::getAcceptance (  ) 

get user agreement acceptance

Definition at line 845 of file class.ilStartUpGUI.php.

References showUserAgreement().

        {
                $this->showUserAgreement();
        }

Here is the call graph for this function:

ilStartUpGUI::ilStartUpGUI (  ) 

constructor

Definition at line 39 of file class.ilStartUpGUI.php.

References $ilCtrl.

        {
                global $ilCtrl;

                $this->ctrl =& $ilCtrl;

                $ilCtrl->saveParameter($this, array("rep_ref_id", "lang", "target", "client_id"));
        }

ilStartUpGUI::jumpToPasswordAssistance (  ) 

jump to password assistance

Definition at line 87 of file class.ilStartUpGUI.php.

References executeCommand().

        {
                $this->ctrl->setCmdClass("ilpasswordassistancegui");
                $this->ctrl->setCmd("");
                $this->executeCommand();
        }

Here is the call graph for this function:

ilStartUpGUI::jumpToRegistration (  ) 

jump to registration gui

Definition at line 77 of file class.ilStartUpGUI.php.

References executeCommand().

        {
                $this->ctrl->setCmdClass("ilregistrationgui");
                $this->ctrl->setCmd("");
                $this->executeCommand();
        }

Here is the call graph for this function:

ilStartUpGUI::migrateAccount (  ) 

migrate account

public

Definition at line 508 of file class.ilStartUpGUI.php.

References $_SESSION, $ilAuth, $ilLog, $lng, $user, ilObjUser::_lookupId(), ilUtil::redirect(), showAccountMigration(), and ilUtil::stripSlashes().

        {
                global $lng,$ilClientIniFile,$ilLog,$rbacadmin;
                
                $lng->loadLanguageModule('auth');
                
                if(!isset($_POST['account_migration']))
                {
                        $this->showAccountMigration($lng->txt('err_choose_migration_type'));
                        return false;
                }
                
                if($_POST['account_migration'] == 1 and (!strlen($_POST['mig_username']) or !strlen($_POST['mig_password'])))
                {
                        $this->showAccountMigration($lng->txt('err_wrong_login'));
                        return false;
                }
                
                if($_POST['account_migration'] == 1)
                {
                        if(!$user_id = ilObjUser::_lookupId(ilUtil::stripSlashes($_POST['mig_username'])))
                        {
                                $this->showAccountMigration($lng->txt('err_wrong_login'));
                                return false;
                        }
                        $_POST['username'] = $_POST['mig_username'];
                        $_POST['password'] = $_POST['mig_password'];
                        $auth_params = array(
                                'dsn'             => IL_DSN,
                                'table'       => $ilClientIniFile->readVariable("auth", "table"),
                                'usernamecol' => $ilClientIniFile->readVariable("auth", "usercol"),
                                'passwordcol' => $ilClientIniFile->readVariable("auth", "passcol")
                                );
                        $ilAuth = new Auth("DB", $auth_params,"",false);
                        $ilAuth->start();
                        if(!$ilAuth->getAuth())
                        {
                                $ilAuth->logout();
                                $this->showAccountMigration($lng->txt('err_wrong_login'));
                                return false;
                        }

                        $user = new ilObjUser($user_id);
                        $user->setAuthMode($_SESSION['tmp_auth_mode']);
                        $user->setExternalAccount($_SESSION['tmp_external_account']);
                        $user->update();
                        
                        // Assign to default role
                        if(is_array($_SESSION['tmp_roles']))
                        {
                                foreach($_SESSION['tmp_roles'] as $role)
                                {
                                        $rbacadmin->assignUser((int) $role,$user->getId());
                                }
                        }

                        // Log migration
                        $ilLog->write(__METHOD__.': Migrated '.$_SESSION['tmp_external_account'].' to ILIAS account '.$user->getLogin().'.');
                }
                elseif($_POST['account_migration'] == 2)
                {
                        switch($_SESSION['tmp_auth_mode'])
                        {
                                case 'ldap':
                                        $_POST['username'] = $_SESSION['tmp_external_account'];
                                        $_POST['password'] = $_SESSION['tmp_pass'];
                                        
                                        include_once('Services/LDAP/classes/class.ilAuthLDAP.php');
                                        $ilAuth = new ilAuthLDAP();
                                        $ilAuth->forceCreation(true);
                                        $ilAuth->setIdle($ilClientIniFile->readVariable("session","expire"), false);
                                        $ilAuth->setExpire(0);
                                        $ilAuth->start();
                                        break;
                                
                                case 'radius':
                                        $_POST['username'] = $_SESSION['tmp_external_account'];
                                        $_POST['password'] = $_SESSION['tmp_pass'];
                                        
                                        include_once('Services/Radius/classes/class.ilAuthRadius.php');
                                        $ilAuth = new ilAuthRadius();
                                        $ilAuth->forceCreation(true);
                                        $ilAuth->setIdle($ilClientIniFile->readVariable("session","expire"), false);
                                        $ilAuth->setExpire(0);
                                        $ilAuth->start();
                                        break;
                        }
                }
                // show personal desktop
                ilUtil::redirect('ilias.php?baseClass=ilPersonalDesktopGUI');
        }

Here is the call graph for this function:

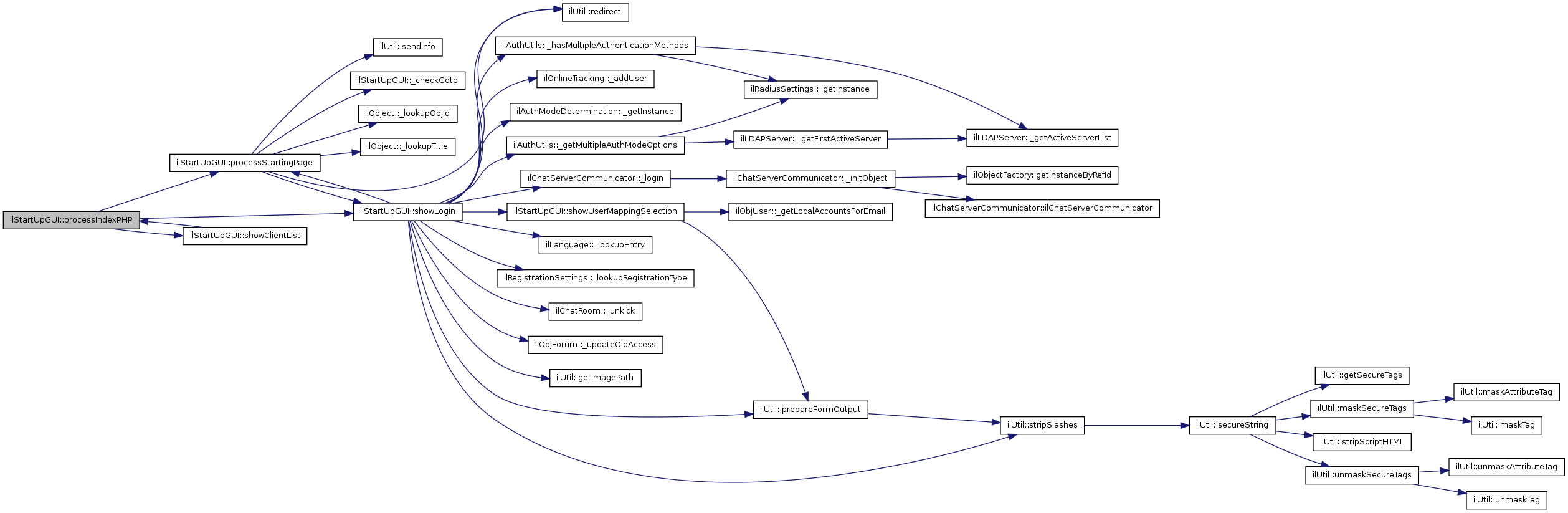
ilStartUpGUI::processIndexPHP (  ) 

process index.php

Definition at line 933 of file class.ilStartUpGUI.php.

References $_GET, $ilAuth, $ilInit, $ilSetting, exit, processStartingPage(), showClientList(), and showLogin().

Referenced by showClientList().

        {
                global $ilIliasIniFile, $ilAuth, $ilSetting, $ilInit;

                // display client selection list if enabled
                if (!isset($_GET["client_id"]) &&
                        $_GET["cmd"] == "" &&
                        $ilIliasIniFile->readVariable("clients","list"))
                {
                        $this->showClientList();
                        //include_once "./include/inc.client_list.php";
                        exit();
                }

                /*
                if ($_GET["cmd"] == "login")
                {
                        $rep_ref_id = $_SESSION["il_rep_ref_id"];

                        $ilAuth->logout();
                        session_destroy();

                        // reset cookie
                        $client_id = $_COOKIE["ilClientId"];
                        setcookie("ilClientId","");
                        $_COOKIE["ilClientId"] = "";

                        $_GET["client_id"] = $client_id;
                        $_GET["rep_ref_id"] = $rep_ref_id;


                        ilUtil::redirect("login.php?client_id=".$client_id."&lang=".$_GET['lang'].
                                "&rep_ref_id=".$rep_ref_id);
                }*/


                // if no start page was given, ILIAS defaults to the standard login page
                if ($start == "")
                {
                        $start = "login.php";
                }


                //
                // index.php is called and public section is enabled
                //
                // && $ilAuth->status == -101 is important for soap auth (public section on + user mapping, alex)
                // $ilAuth->status -1 is given, if session ends (if public section -> jump to public section)
                if ($ilSetting->get("pub_section") && $_POST["sendLogin"] != "1"
                        && ($ilAuth->getStatus() != -101 && $_GET["soap_pw"] == ""))
                {
                        //
                        // TO DO: THE FOLLOWING BLOCK IS COPY&PASTED FROM HEADER.INC

                        $_POST["username"] = "anonymous";
                        $_POST["password"] = "anonymous";
                        $ilAuth->start();
                        if (ANONYMOUS_USER_ID == "")
                        {
                                die ("Public Section enabled, but no Anonymous user found.");
                        }
                        if (!$ilAuth->getAuth())
                        {
                                die("ANONYMOUS user with the object_id ".ANONYMOUS_USER_ID." not found!");
                        }

                        // get user id
                        $ilInit->initUserAccount();
                        $this->processStartingPage();
                        exit;
                }
                else
                {
                        // index.php is called and public section is disabled
                        $this->showLogin();
                }
        }

Here is the call graph for this function:

Here is the caller graph for this function:

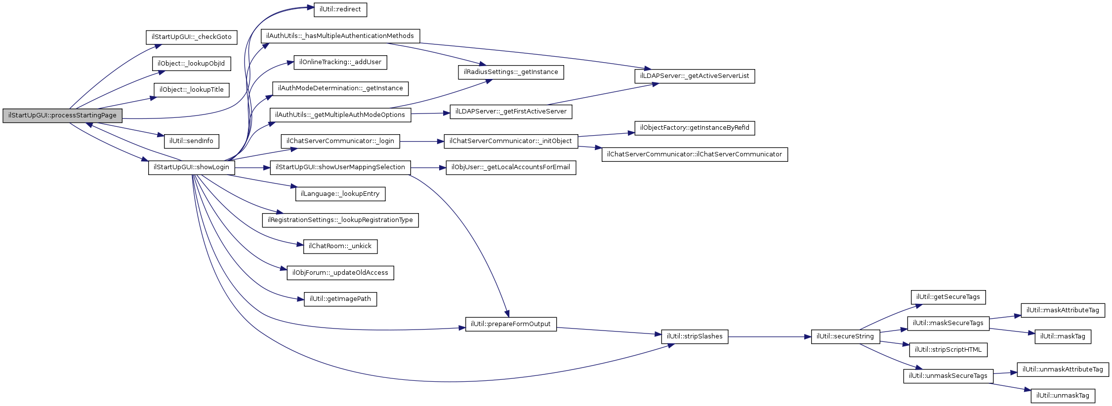
ilStartUpGUI::processStartingPage (  ) 

open start page (personal desktop or repository)

precondition: authentication (maybe anonymous) successfull

Definition at line 1017 of file class.ilStartUpGUI.php.

References $_GET, $_SESSION, $ilBench, $ilCtrl, $lng, _checkGoto(), ilObject::_lookupObjId(), ilObject::_lookupTitle(), ilUtil::redirect(), ilUtil::sendInfo(), and showLogin().

Referenced by processIndexPHP(), and showLogin().

        {
                global $ilBench, $ilCtrl, $ilAccess, $lng;
//echo "here";
                if ($_SESSION["AccountId"] == ANONYMOUS_USER_ID || !empty($_GET["ref_id"]))
                {
//echo "A";
                        // if anonymous and a target given...
                        if ($_SESSION["AccountId"] == ANONYMOUS_USER_ID && $_GET["target"] != "")
                        {
                                // target is accessible -> goto target
                                if      ($this->_checkGoto($_GET["target"]))
                                {
//echo "B";
                                        ilUtil::redirect("./goto.php?target=".$_GET["target"]);
                                }
                                else    // target is not accessible -> login
                                {
//echo "C";
                                        $this->showLogin();
                                }
                        }

                        // just go to public section
                        if (empty($_GET["ref_id"]))
                        {
                                $_GET["ref_id"] = ROOT_FOLDER_ID;
                        }
                        $ilCtrl->initBaseClass("");
                        $ilCtrl->setCmd("frameset");
                        $start_script = "repository.php";
                        include($start_script);
                        return true;
                }
                else
                {
                        if      (!$this->_checkGoto($_GET["target"]))
                        {
                                // message if target given but not accessible
                                if ($_GET["target"] != "")
                                {
                                        $tarr = explode("_", $_GET["target"]);
                                        if ($tarr[0] != "pg" && $tarr[0] != "st" && $tarr[1] > 0)
                                        {
                                                ilUtil::sendInfo(sprintf($lng->txt("msg_no_perm_read_item"),
                                                        ilObject::_lookupTitle(ilObject::_lookupObjId($tarr[1]))), true);
                                        }
                                }

                                // show personal desktop
                                #$ilCtrl->initBaseClass("ilPersonalDesktopGUI");
                                #$start_script = "ilias.php";
                                // Redirect here to switch back to http if desired
                                ilUtil::redirect('ilias.php?baseClass=ilPersonalDesktopGUI');
                        }
                        else
                        {
//echo "3";
                                ilUtil::redirect("./goto.php?target=".$_GET["target"]);
                        }
                }

                include($start_script);
        }

Here is the call graph for this function:

Here is the caller graph for this function:

ilStartUpGUI::showAccountMigration ( a_message = ''  ) 

Show account migration screen.

public

Parameters:
 

Definition at line 475 of file class.ilStartUpGUI.php.

References $lng, $tpl, and ilUtil::sendInfo().

Referenced by migrateAccount().

        {
                global $tpl,$lng;
                
                $lng->loadLanguageModule('auth');
                $tpl->addBlockFile("CONTENT", "content", "tpl.login_account_migration.html");
                $tpl->addJavaScript('./Services/Authentication/js/account_migration.js');
                
                if(strlen($a_message))
                {
                        ilUtil::sendInfo($a_message);
                }
                $tpl->setVariable('FORMACTION',$this->ctrl->getFormAction($this,'migrateAccount'));
                $tpl->setVariable('TXT_ACCOUNT_MIGRATION',$lng->txt('auth_account_migration'));
                $tpl->setVariable('INFO_MIGRATE',$lng->txt('auth_info_migrate'));
                $tpl->setVariable('INFO_ADD',$lng->txt('auth_info_add'));
                
                $tpl->setVariable('MIG_USER',$_POST['username']);
                $tpl->setVariable('TXT_USER',$lng->txt('login'));
                $tpl->setVariable('TXT_PASS',$lng->txt('password'));
                
                $tpl->setVariable('TXT_SUBMIT',$lng->txt('save'));
                $tpl->setVariable('TXT_CANCEL',$lng->txt('cancel'));
                
                $tpl->show('DEFAULT');          
        }

Here is the call graph for this function:

Here is the caller graph for this function:

ilStartUpGUI::showClientList (  ) 

show client list

Definition at line 722 of file class.ilStartUpGUI.php.

References $_GET, $client, $clientlist, $data, $ilCtrl, $list, $tbl, $tpl, exit, and processIndexPHP().

Referenced by processIndexPHP().

        {
                global $tpl, $ilIliasIniFile, $ilCtrl;
//echo "1";
                if (!$ilIliasIniFile->readVariable("clients","list"))
                {
                        $this->processIndexPHP();
                        return;
                }
//echo "2";
                $tpl = new ilTemplate("tpl.main.html", true, true);

                // to do: get standard style
                $tpl->setVariable("PAGETITLE","Client List");
                $tpl->setVariable("LOCATION_STYLESHEET","./templates/default/delos.css");

                // load client list template
                $tpl->addBlockfile("CONTENT", "content", "tpl.client_list.html");

                // load template for table
                $tpl->addBlockfile("CLIENT_LIST", "client_list", "tpl.table.html");

                // load template for table content data
                $tpl->addBlockfile("TBL_CONTENT", "tbl_content", "tpl.obj_tbl_rows.html");

                // load table content data
                require_once("setup/classes/class.ilClientList.php");
                require_once("setup/classes/class.ilClient.php");
                require_once("./Services/Table/classes/class.ilTableGUI.php");
                $clientlist = new ilClientList();
                $list = $clientlist->getClients();

                if (count($list) == 0)
                {
                        header("Location: ./setup/setup.php");
                        exit();
                }

                foreach ($list as $key => $client)
                {
                        if ($client->checkDatabaseExists() and $client->ini->readVariable("client","access") and $client->getSetting("setup_ok"))
                        {
                                $this->ctrl->setParameter($this, "client_id", $key);
                                //$data[] = array(
                                //                              $client->getName(),
                                //                              "<a href=\"".$ilCtrl->getLinkTarget($this, "processIndexPHP")."\">Start page</a>",
                                //                              "<a href=\"".$ilCtrl->getLinkTarget($this, "showLogin")."\">Login page</a>"
                                //                              );
                                $data[] = array(
                                                                $client->getName(),
                                                                "<a href=\"".$ilCtrl->getLinkTarget($this, "processIndexPHP")."\">Start page</a>",
                                                                "<a href=\""."login.php?cmd=force_login&client_id=".urlencode($key)."\">Login page</a>"
                                                                );
                        }
                }
                $this->ctrl->setParameter($this, "client_id", "");

                // create table
                $tbl = new ilTableGUI();

                // title & header columns
                $tbl->setTitle("Available Clients");
                $tbl->setHeaderNames(array("Installation Name","Public Access","Login"));
                $tbl->setHeaderVars(array("name","index","login"));
                $tbl->setColumnWidth(array("50%","25%","25%"));

                // control
                $tbl->setOrderColumn($_GET["sort_by"],"name");
                $tbl->setOrderDirection($_GET["sort_order"]);
                $tbl->setLimit($_GET["limit"]);
                $tbl->setOffset($_GET["offset"]);

                // content
                $tbl->setData($data);

                // footer
                $tbl->setFooter("tblfooter");

                // styles
                $tbl->setStyle("table","std");

                $tbl->disable("icon");
                $tbl->disable("numinfo");

                // render table
                $tbl->render();
                $tpl->show();
        }

Here is the call graph for this function:

Here is the caller graph for this function:

ilStartUpGUI::showLogin (  ) 

show login

Definition at line 97 of file class.ilStartUpGUI.php.

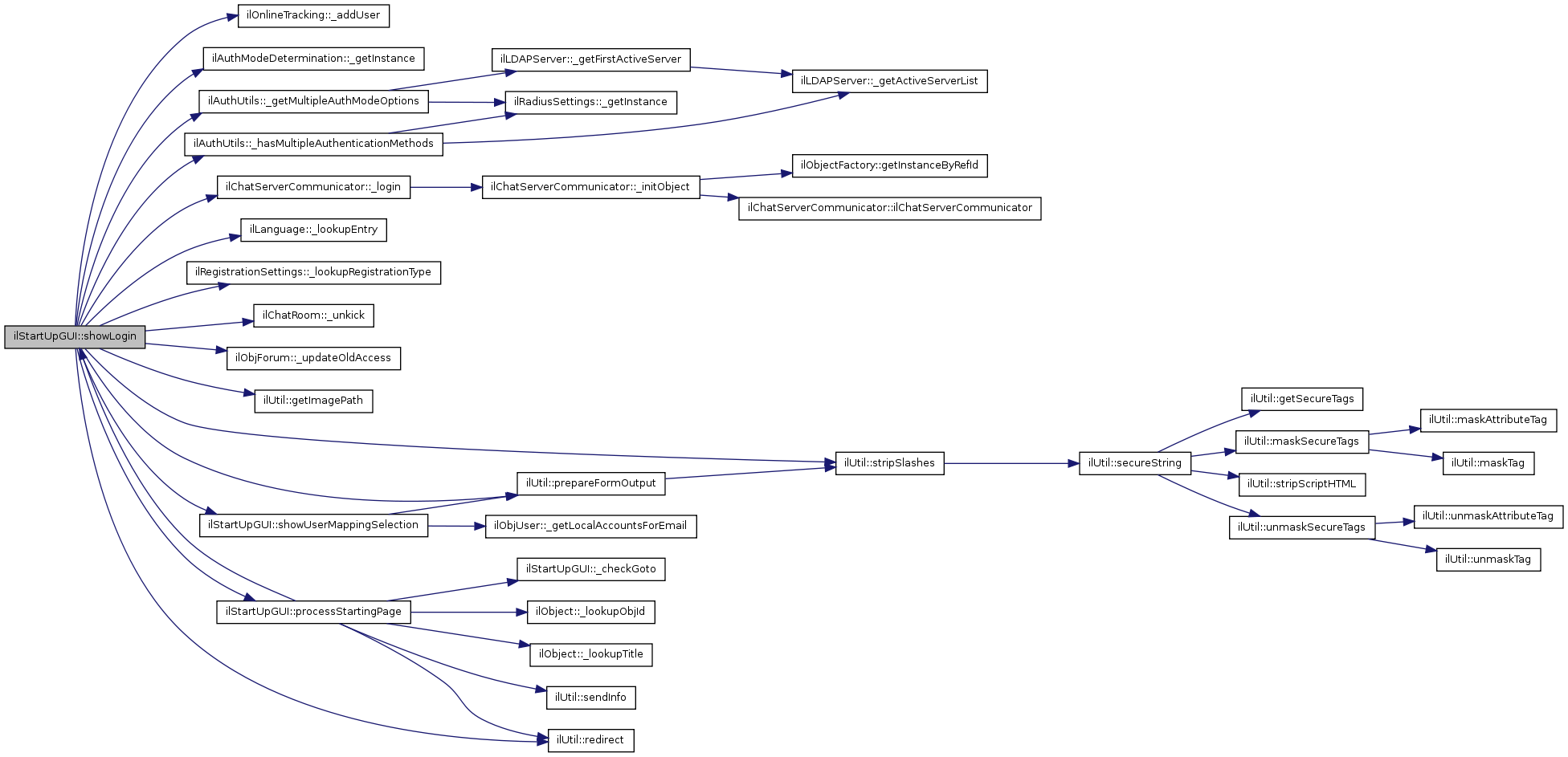
References $_GET, $ilAuth, $ilias, $ilSetting, $lng, $tpl, ilOnlineTracking::_addUser(), ilAuthModeDetermination::_getInstance(), ilAuthUtils::_getMultipleAuthModeOptions(), ilAuthUtils::_hasMultipleAuthenticationMethods(), ilChatServerCommunicator::_login(), ilLanguage::_lookupEntry(), ilRegistrationSettings::_lookupRegistrationType(), ilChatRoom::_unkick(), ilObjForum::_updateOldAccess(), exit, ilUtil::getImagePath(), ilUtil::prepareFormOutput(), processStartingPage(), ilUtil::redirect(), showUserMappingSelection(), and ilUtil::stripSlashes().

Referenced by processIndexPHP(), and processStartingPage().

        {
                global $ilSetting, $ilAuth, $ilUser, $tpl, $ilIliasIniFile, $ilias;

                // if authentication of soap user failed, but email address is
                // known, show users and ask for password
                $status = $ilAuth->getStatus();
                if ($status == "")
                {
                        $status = $_GET["auth_stat"];
                }
                if ($status == AUTH_SOAP_NO_ILIAS_USER_BUT_EMAIL)
                {
                        $this->showUserMappingSelection();
                        return;
                }

                // login language selection is post type
                if ($_POST["lang"] != "")
                {
                        $_GET["lang"] = ilUtil::stripSlashes($_POST["lang"]);
                }

                // check for session cookies enabled
                if (!isset($_COOKIE['iltest']))
                {
                        if (empty($_GET['cookies']))
                        {
                                setcookie("iltest","cookie");
                                //header('Location: '.$_SERVER['PHP_SELF']."?target=".$_GET["target"]."&soap_pw=".$_GET["soap_pw"]."&ext_uid=".$_GET["ext_uid"]."&cookies=nocookies&client_id=".$_GET['client_id']."&lang=".$_GET['lang']);
                                header("Location: login.php?target=".$_GET["target"]."&soap_pw=".$_GET["soap_pw"]."&ext_uid=".$_GET["ext_uid"]."&cookies=nocookies&client_id=".rawurlencode(CLIENT_ID)."&lang=".$_GET['lang']);
                        }
                        else
                        {
                                $_COOKIE['iltest'] = "";
                        }
                }
                else
                {
                        unset($_GET['cookies']);
                }

                // check correct setup
                if (!$ilSetting->get("setup_ok"))
                {
                        die("Setup is not completed. Please run setup routine again. (Login)");
                }

                if ($ilSetting->get("shib_active") && $ilSetting->get("shib_hos_type"))
                {
                        require_once "./Services/AuthShibboleth/classes/class.ilShibbolethWAYF.php";
                        // Check if we user selects Home Organization
                        $WAYF = new ShibWAYF();
                }

                if (isset($WAYF) && $WAYF->isSelection())
                {
                        if ($WAYF->isValidSelection())
                        {
                                // Set cookie
                                $WAYF->setSAMLCookie();

                                // Redirect
                                $WAYF->redirect();
                        }
                }
                elseif ($ilAuth->getAuth())
                {
                        // Or we do authentication here
                        // To do: check whether some $ilInit method could be used here.

                        if(!$ilUser->checkTimeLimit())
                        {
                                $ilAuth->logout();
                                session_destroy();

                                // to do: get rid of this
                                ilUtil::redirect('login.php?time_limit=true');
                        }

                        include_once './Services/Tracking/classes/class.ilOnlineTracking.php';
                        ilOnlineTracking::_addUser($ilUser->getId());

                        // handle chat kicking
                        if ($ilSetting->get("chat_active"))
                        {
                                include_once "./Modules/Chat/classes/class.ilChatServerCommunicator.php";
                                include_once "./Modules/Chat/classes/class.ilChatRoom.php";

                                ilChatServerCommunicator::_login();
                                ilChatRoom::_unkick($ilUser->getId());
                        }

                        // update last forum visit
                        include_once './Modules/Forum/classes/class.ilObjForum.php';
                        ilObjForum::_updateOldAccess($ilUser->getId());

                        if ($_GET["rep_ref_id"] != "")
                        {
                                $_GET["ref_id"] = $_GET["rep_ref_id"];
                        }
                        $this->processStartingPage();
                        exit;
                }

                // Instantiate login template
                // Use Shibboleth-only authentication if auth_mode is set to Shibboleth
                $tpl->addBlockFile("CONTENT", "content", "tpl.login.html");

                //language handling
                if ($_GET["lang"] == "")
                {
                        $_GET["lang"] = $ilIliasIniFile->readVariable("language","default");
                }

                //instantiate language
                $lng = new ilLanguage($_GET["lang"]);

                $tpl->setVariable("TXT_OK", $lng->txt("ok"));

                $languages = $lng->getInstalledLanguages();

                foreach ($languages as $lang_key)
                {
                        $tpl->setCurrentBlock("languages");
                        $tpl->setVariable("LANG_KEY", $lang_key);
                        $tpl->setVariable("LANG_NAME",
                                ilLanguage::_lookupEntry($lang_key, "meta", "meta_l_".$lang_key));
                        $tpl->setVariable("BORDER", 0);
                        $tpl->setVariable("VSPACE", 0);
                        $tpl->parseCurrentBlock();
                }

                // allow new registrations?
                include_once 'Services/Registration/classes/class.ilRegistrationSettings.php';
                if (ilRegistrationSettings::_lookupRegistrationType() != IL_REG_DISABLED)
                {
                        $tpl->setCurrentBlock("new_registration");
                        $tpl->setVariable("REGISTER", $lng->txt("registration"));
                        $tpl->setVariable("CMD_REGISTER",
                                $this->ctrl->getLinkTargetByClass("ilregistrationgui", ""));
                        $tpl->parseCurrentBlock();
                }
                // allow password assistance? Surpress option if Authmode is not local database
                if ($ilSetting->get("password_assistance"))
                {
                        $tpl->setCurrentBlock("password_assistance");
                        $tpl->setVariable("FORGOT_PASSWORD", $lng->txt("forgot_password"));
                        $tpl->setVariable("FORGOT_USERNAME", $lng->txt("forgot_username"));
                        $tpl->setVariable("CMD_FORGOT_PASSWORD",
                                $this->ctrl->getLinkTargetByClass("ilpasswordassistancegui", ""));
                        $tpl->setVariable("CMD_FORGOT_USERNAME",
                                $this->ctrl->getLinkTargetByClass("ilpasswordassistancegui", "showUsernameAssistanceForm"));
                        $tpl->setVariable("LANG_ID", $_GET["lang"]);
                        $tpl->parseCurrentBlock();
                }

                if ($ilSetting->get("pub_section"))
                {
                        $tpl->setCurrentBlock("homelink");
                        $tpl->setVariable("CLIENT_ID","?client_id=".$_COOKIE["ilClientId"]."&lang=".$_GET["lang"]);
                        $tpl->setVariable("TXT_HOME",$lng->txt("home"));
                        $tpl->parseCurrentBlock();
                }

                if ($ilIliasIniFile->readVariable("clients","list"))
                {
                        $tpl->setCurrentBlock("client_list");
                        $tpl->setVariable("TXT_CLIENT_LIST", $lng->txt("to_client_list"));
                        $tpl->setVariable("CMD_CLIENT_LIST",
                                $this->ctrl->getLinkTarget($this, "showClientList"));
                        $tpl->parseCurrentBlock();
                }

                // shibboleth login link
                if ($ilSetting->get("shib_active"))
                {
                        if($ilSetting->get("shib_hos_type") != 'external_wayf'){
                                $tpl->setCurrentBlock("shibboleth_wayf_login");
                                $tpl->setVariable("TXT_SHIB_LOGIN", $lng->txt("login_to_ilias_via_shibboleth"));
                                $tpl->setVariable("TXT_SHIB_FEDERATION_NAME", $ilSetting->get("shib_federation_name"));
                                $tpl->setVariable("TXT_SELECT_HOME_ORGANIZATION", sprintf($lng->txt("shib_select_home_organization"), $ilSetting->get("shib_federation_name")));
                                $tpl->setVariable("TXT_CONTINUE", $lng->txt("btn_next"));
                                $tpl->setVariable("TXT_SHIB_HOME_ORGANIZATION", $lng->txt("shib_home_organization"));
                                $tpl->setVariable("TXT_SHIB_LOGIN_INSTRUCTIONS", $lng->txt("shib_general_wayf_login_instructions").' <a href="mailto:'.$ilias->getSetting("admin_email").'">ILIAS '. $lng->txt("administrator").'</a>.');
                                $tpl->setVariable("TXT_SHIB_CUSTOM_LOGIN_INSTRUCTIONS", $ilSetting->get("shib_login_instructions"));
                                $tpl->setVariable("TXT_SHIB_INVALID_SELECTION", $WAYF->showNotice());
                                $tpl->setVariable("SHIB_IDP_LIST", $WAYF->generateSelection());
                                $tpl->setVariable("ILW_TARGET", $_GET["target"]);

                                $tpl->parseCurrentBlock();
                        } else {
                                $tpl->setCurrentBlock("shibboleth_login");
                                $tpl->setVariable("TXT_SHIB_LOGIN", $lng->txt("login_to_ilias_via_shibboleth"));
                                $tpl->setVariable("IL_TARGET", $_GET["target"]);
                                $tpl->setVariable("TXT_SHIB_FEDERATION_NAME", $ilSetting->get("shib_federation_name"));
                                $tpl->setVariable("TXT_SHIB_LOGIN_BUTTON", $ilSetting->get("shib_login_button"));
                                        $tpl->setVariable("TXT_SHIB_LOGIN_INSTRUCTIONS", sprintf($lng->txt("shib_general_login_instructions"),$ilSetting->get("shib_federation_name")).' <a href="mailto:'.$ilias->getSetting("admin_email").'">ILIAS '. $lng->txt("administrator").'</a>.');
                                $tpl->setVariable("TXT_SHIB_CUSTOM_LOGIN_INSTRUCTIONS", $ilSetting->get("shib_login_instructions"));
                                $tpl->parseCurrentBlock();
                        }
                }

                // cas login link
                if ($ilSetting->get("cas_active"))
                {
                        $tpl->setCurrentBlock("cas_login");
                        $tpl->setVariable("TXT_CAS_LOGIN", $lng->txt("login_to_ilias_via_cas"));
                        $tpl->setVariable("TXT_CAS_LOGIN_BUTTON", ilUtil::getImagePath("cas_login_button.gif"));
                        $tpl->setVariable("TXT_CAS_LOGIN_INSTRUCTIONS", $ilSetting->get("cas_login_instructions"));
                        $this->ctrl->setParameter($this, "forceCASLogin", "1");
                        $tpl->setVariable("TARGET_CAS_LOGIN",
                                $this->ctrl->getLinkTarget($this, "showLogin"));
                        $this->ctrl->setParameter($this, "forceCASLogin", "");
                        $tpl->parseCurrentBlock();
                }

                // Show selection of auth modes
                include_once('./Services/Authentication/classes/class.ilAuthModeDetermination.php');
                $det = ilAuthModeDetermination::_getInstance();
                if(ilAuthUtils::_hasMultipleAuthenticationMethods() and $det->isManualSelection())
                {
                        foreach(ilAuthUtils::_getMultipleAuthModeOptions($lng) as $key => $option)
                        {
                                $tpl->setCurrentBlock('auth_mode_row');
                                $tpl->setVariable('VAL_AUTH_MODE',$key);
                                $tpl->setVariable('AUTH_CHECKED',isset($option['checked']) ? 'checked=checked' : '');
                                $tpl->setVariable('TXT_AUTH_MODE',$option['txt']);
                                $tpl->parseCurrentBlock();
                        }
                        
                        $tpl->setCurrentBlock('auth_selection');
                        $tpl->setVariable('TXT_AUTH_MODE',$lng->txt('auth_selection'));
                        $tpl->parseCurrentBlock();
                }               
                // login via ILIAS (this also includes radius and ldap)
                if ($ilSetting->get("auth_mode") != AUTH_SHIBBOLETH &&
                        $ilSetting->get("auth_mode") != AUTH_CAS)
                {
                        $loginSettings = new ilSetting("login_settings");
                        if ($_GET["lang"] == false)
                        {                               
                                $information = $loginSettings->get("login_message_".$lng->getDefaultLanguage());                                                        
                        }
                        else
                        {                               
                                $information = $loginSettings->get("login_message_".$_GET["lang"]);     
                        }
                                                
                        if(strlen(trim($information)))
                        {
                                $tpl->setVariable("TXT_LOGIN_INFORMATION", $information);
                        }
                        $tpl->setVariable("TXT_ILIAS_LOGIN", $lng->txt("login_to_ilias"));
                        $tpl->setVariable("TXT_USERNAME", $lng->txt("username"));
                        $tpl->setVariable("TXT_PASSWORD", $lng->txt("password"));
                        $tpl->setVariable("USERNAME", ilUtil::prepareFormOutput($_POST["username"], true));
                        $tpl->setVariable("TXT_SUBMIT", $lng->txt("submit"));
                        $tpl->parseCurrentBlock();
                }

                $tpl->setVariable("ILIAS_RELEASE", $ilSetting->get("ilias_version"));
                
                $this->ctrl->setTargetScript("login.php");
                $tpl->setVariable("FORMACTION",
                        $this->ctrl->getFormAction($this));
//echo "-".htmlentities($this->ctrl->getFormAction($this, "showLogin"))."-";
                $tpl->setVariable("LANG_FORM_ACTION",
                        $this->ctrl->getFormAction($this));
                $tpl->setVariable("TXT_CHOOSE_LANGUAGE", $lng->txt("choose_language"));
                $tpl->setVariable("LANG_ID", $_GET["lang"]);

                if ($_GET["inactive"])
                {
                        $tpl->setVariable(TXT_MSG_LOGIN_FAILED, $lng->txt("err_inactive"));
                }
                elseif ($_GET["expired"])
                {
                        $tpl->setVariable(TXT_MSG_LOGIN_FAILED, $lng->txt("err_session_expired"));
                }

                // TODO: Move this to header.inc since an expired session could not detected in login script
                $status = $ilAuth->getStatus();
                
                
                if ($status == "")
                {
                        $status = $_GET["auth_stat"];
                }
                $auth_error = $ilias->getAuthError();

                if (!empty($status))
                {
                        switch ($status)
                        {
                                case AUTH_EXPIRED:
                                        $tpl->setVariable('TXT_MSG_LOGIN_FAILED', $lng->txt("err_session_expired"));
                                        break;
                                case AUTH_IDLED:
                                        // lang variable err_idled not existing
                                        //$tpl->setVariable(TXT_MSG_LOGIN_FAILED, $lng->txt("err_idled"));
                                        break;

                                case AUTH_CAS_NO_ILIAS_USER:
                                        $tpl->setVariable('TXT_MSG_LOGIN_FAILED',
                                                $lng->txt("err_auth_cas_no_ilias_user"));
                                        break;

                                case AUTH_SOAP_NO_ILIAS_USER:
                                        $tpl->setVariable('TXT_MSG_LOGIN_FAILED',
                                        $lng->txt("err_auth_soap_no_ilias_user"));
                                        break;

                                case AUTH_LDAP_NO_ILIAS_USER:
                                        $tpl->setVariable('TXT_MSG_LOGIN_FAILED',
                                                $lng->txt('err_auth_ldap_no_ilias_user'));
                                        break;
                                
                                case AUTH_RADIUS_NO_ILIAS_USER:
                                        $tpl->setVariable('TXT_MSG_LOGIN_FAILED',
                                                $lng->txt('err_auth_radius_no_ilias_user'));
                                        break;
                                        
                                case AUTH_MODE_INACTIVE:
                                        $tpl->setVariable('TXT_MSG_LOGIN_FAILED',
                                                $lng->txt('err_auth_mode_inactive'));
                                        break;
                                                        
                                        
                                case AUTH_WRONG_LOGIN:
                                default:
                                        $add = "";
                                        if (is_object($auth_error))
                                        {
                                                $add = "<br>".$auth_error->getMessage();
                                        }
                                        $tpl->setVariable(TXT_MSG_LOGIN_FAILED, $lng->txt("err_wrong_login").$add);
                                        break;
                        }
                }


                if ($_GET['time_limit'])
                {
                        $tpl->setVariable("TXT_MSG_LOGIN_FAILED", $lng->txt('time_limit_reached'));
                }

                // output wrong IP message
                if($_GET['wrong_ip'])
                {
                        $tpl->setVariable("TXT_MSG_LOGIN_FAILED", $lng->txt('wrong_ip_detected')." (".$_SERVER["REMOTE_ADDR"].")");
                }

                $this->ctrl->setTargetScript("ilias.php");
                $tpl->setVariable("PHP_SELF", $_SERVER['PHP_SELF']);
                $tpl->setVariable("USER_AGREEMENT", $lng->txt("usr_agreement"));
                $tpl->setVariable("LINK_USER_AGREEMENT",
                        $this->ctrl->getLinkTarget($this, "showUserAgreement"));

                // browser does not accept cookies
                if ($_GET['cookies'] == 'nocookies')
                {
                        $tpl->setVariable(TXT_MSG_LOGIN_FAILED, $lng->txt("err_no_cookies"));
                        $tpl->setVariable("COOKIES_HOWTO", $lng->txt("cookies_howto"));
                        $tpl->setVariable("LINK_NO_COOKIES",
                                $this->ctrl->getLinkTarget($this, "showNoCookiesScreen"));
                }

                $tpl->show("DEFAULT", false);
        }

Here is the call graph for this function:

Here is the caller graph for this function:

ilStartUpGUI::showLogout (  ) 

show logout screen

Definition at line 603 of file class.ilStartUpGUI.php.

References $_GET, $client_id, $ilAuth, $ilSetting, $lng, $tpl, and ilChatServerCommunicator::_logout().

        {
                global $tpl, $ilSetting, $ilAuth, $lng, $ilIliasIniFile;

                // LOGOUT CHAT USER
                if($ilSetting->get("chat_active"))
                {
                        include_once "./Modules/Chat/classes/class.ilChatServerCommunicator.php";
                        ilChatServerCommunicator::_logout();
                }

                $ilAuth->logout();
                session_destroy();

                // reset cookie
                $client_id = $_COOKIE["ilClientId"];
                setcookie("ilClientId","");
                $_COOKIE["ilClientId"] = "";

                //instantiate logout template
                $tpl->addBlockFile("CONTENT", "content", "tpl.logout.html");

                if ($ilSetting->get("pub_section"))
                {
                        $tpl->setCurrentBlock("homelink");
                        $tpl->setVariable("CLIENT_ID","?client_id=".$client_id."&lang=".$_GET['lang']);
                        $tpl->setVariable("TXT_HOME",$lng->txt("home"));
                        $tpl->parseCurrentBlock();
                }

                if ($ilIliasIniFile->readVariable("clients","list"))
                {
                        $tpl->setCurrentBlock("client_list");
                        $tpl->setVariable("TXT_CLIENT_LIST", $lng->txt("to_client_list"));
                        $tpl->setVariable("CMD_CLIENT_LIST",
                                $this->ctrl->getLinkTarget($this, "showClientList"));
                        $tpl->parseCurrentBlock();
                }

                $tpl->setVariable("TXT_PAGEHEADLINE", $lng->txt("logout"));
                $tpl->setVariable("TXT_LOGOUT_TEXT", $lng->txt("logout_text"));
                $tpl->setVariable("TXT_LOGIN", $lng->txt("login_to_ilias"));
                $tpl->setVariable("CLIENT_ID","?client_id=".$client_id."&lang=".$_GET['lang']);

                $tpl->show();
        }

Here is the call graph for this function:

ilStartUpGUI::showNoCookiesScreen (  ) 

show help screen, if cookies are disabled

to do: link to online help here

Definition at line 816 of file class.ilStartUpGUI.php.

References $tpl.

        {
                global $tpl;

                $str = "<p style=\"margin:15px;\">
                        You need to enable Session Cookies in your Browser to use ILIAS.
                        <br/>
                        <br/><b>Firefox</b>
                        <br/>Tools -> Options -> Privacy -> Cookies
                        <br/>Enable 'Allow sites to set cookies' and activate option 'Keep
                        <br/>cookies' auf 'until I close Firefox'
                        <br/>
                        <br/><b>Mozilla/Netscape</b>
                        <br/>Edit -> Preferences -> Privacy&Security -> Cookies
                        <br/>Go to 'Cookie Lifetime Policy' and check option 'Accept for current
                        <br/>session only'.
                        <br/>
                        <br/><b>Internet Explorer</b>
                        <br/>Tools -> Internet Options -> Privacy -> Advanced
                        <br/>- Check 'Override automatic cookie handling'
                        <br/>- Check 'Always allow session cookies'
                        </p>";
                $tpl->setVariable("CONTENT", $str);
                $tpl->show();
        }

ilStartUpGUI::showUserAgreement (  ) 

show user agreement

Definition at line 853 of file class.ilStartUpGUI.php.

References $_GET, $lng, $tpl, ilUserAgreement::_getText(), ilLanguage::_lookupEntry(), ilUtil::formCheckbox(), ilUtil::infoPanel(), ilUtil::redirect(), and ilUtil::sendInfo().

Referenced by getAcceptance().

        {
                global $lng, $tpl, $ilUser;

                require_once "./Services/User/classes/class.ilUserAgreement.php";

                $tpl->addBlockFile("CONTENT", "content", "tpl.view_usr_agreement.html");
                $tpl->addBlockFile("STATUSLINE", "statusline", "tpl.statusline.html");

                ilUtil::sendInfo();
                // display infopanel if something happened
                ilUtil::infoPanel();

                $tpl->setVariable("TXT_CHOOSE_LANGUAGE", $lng->txt("choose_language"));
                $tpl->setVariable("TXT_OK", $lng->txt("ok"));

                // language selection
                $languages = $lng->getInstalledLanguages();

                $count = (int) round(count($languages) / 2);
                $num = 1;

                foreach ($languages as $lang_key)
                {
                        $tpl->setCurrentBlock("languages");
                        $tpl->setVariable("LANG_VAL_CMD", $this->ctrl->getCmd());
                        $tpl->setVariable("AGR_LANG_ACTION",
                                $this->ctrl->getFormAction($this));
                        $tpl->setVariable("LANG_NAME",
                                ilLanguage::_lookupEntry($lang_key, "meta", "meta_l_".$lang_key));
                        $tpl->setVariable("LANG_ICON", $lang_key);
                        $tpl->setVariable("LANG_KEY", $lang_key);
                        $tpl->setVariable("BORDER", 0);
                        $tpl->setVariable("VSPACE", 0);
                        $tpl->parseCurrentBlock();

                        $num++;
                }
                $tpl->setCurrentBlock("content");

                // display tabs
                $tpl->setVariable("TXT_PAGEHEADLINE", $lng->txt("usr_agreement"));
                $tpl->setVariable("TXT_PAGETITLE", "ILIAS3 - ".$lng->txt("usr_agreement"));
                $tpl->setVariable("TXT_USR_AGREEMENT", ilUserAgreement::_getText());

                if ($this->ctrl->getCmd() == "getAcceptance")
                {
                        if ($_POST["status"]=="accepted")
                        {
                                $ilUser->writeAccepted();
                                ilUtil::redirect("index.php?target=".$_GET["target"]."&client_id=".CLIENT_ID);
                        }
                        $tpl->setVariable("VAL_CMD", "getAcceptance");
                        $tpl->setVariable("AGR_LANG_ACTION",
                                $this->ctrl->getFormAction($this));
                        $tpl->setCurrentBlock("get_acceptance");
                        $tpl->setVariable("FORM_ACTION",
                                $this->ctrl->getFormAction($this));
                        $tpl->setVariable("ACCEPT_CHECKBOX", ilUtil::formCheckbox(0, "status", "accepted"));
                        $tpl->setVariable("ACCEPT_AGREEMENT", $lng->txt("accept_usr_agreement"));
                        $tpl->setVariable("TXT_SUBMIT", $lng->txt("submit"));
                        $tpl->parseCurrentBlock();
                }
                else
                {
                        $tpl->setCurrentBlock("back");
                        $tpl->setVariable("BACK", $lng->txt("back"));
                        $tpl->setVariable("LINK_BACK",
                                $this->ctrl->getLinkTargetByClass("ilstartupgui", "showLogin"));
                        $tpl->parseCurrentBlock();
                }

                $tpl->show();


        }

Here is the call graph for this function:

Here is the caller graph for this function:

ilStartUpGUI::showUserMappingSelection (  ) 

Show user selection screen, if external account could not be mapped to an ILIAS account, but the provided e-mail address is known.

Definition at line 654 of file class.ilStartUpGUI.php.

References $_GET, $ilAuth, $lng, $tpl, $valid, ilObjUser::_getLocalAccountsForEmail(), and ilUtil::prepareFormOutput().

Referenced by showLogin().

        {
                global $ilAuth, $tpl, $lng;

                $valid = $ilAuth->getValidationData();

                $tpl->addBlockFile("CONTENT", "content", "tpl.user_mapping_selection.html");
                $email_user = ilObjUser::_getLocalAccountsForEmail($valid["email"]);


                if ($ilAuth->sub_status == AUTH_WRONG_LOGIN)
                {
                        $tpl->setCurrentBlock("msg");
                        $tpl->setVariable("TXT_MSG_LOGIN_FAILED", $lng->txt("err_wrong_login"));
                        $tpl->parseCurrentBlock();
                }

                include_once('./Services/User/classes/class.ilObjUser.php');
                if (count($email_user) == 1)
                {
                        //$user = new ilObjUser(key($email_user));
                        $tpl->setCurrentBlock("one_user");
                        $tpl->setVariable("TXT_USERNAME", $lng->txt("username"));
                        $tpl->setVariable("VAL_USERNAME", current($email_user));
                        $tpl->setVariable("USER_ID", key($email_user));
                        $tpl->parseCurrentBlock();
                }
                else
                {
                        foreach($email_user as $key => $login)
                        {
                                $tpl->setCurrentBlock("user");
                                $tpl->setVariable("USR_ID", $key);
                                $tpl->setVariable("VAL_USER", $login);
                                $tpl->parseCurrentBlock();
                        }
                        $tpl->setCurrentBlock("multpiple_user");
                        $tpl->parseCurrentBlock();
                }

                $tpl->setCurrentBlock("content");
                $this->ctrl->setParameter($this, "ext_uid", urlencode($_GET["ext_uid"]));
                $this->ctrl->setParameter($this, "soap_pw", urlencode($_GET["soap_pw"]));
                $this->ctrl->setParameter($this, "auth_stat", $_GET["auth_stat"]);
                $tpl->setVariable("FORMACTION",
                        $this->ctrl->getFormAction($this));
                $tpl->setVariable("TXT_ILIAS_LOGIN", $lng->txt("login_to_ilias"));
                if (count($email_user) == 1)
                {
                        $tpl->setVariable("TXT_EXPLANATION", $lng->txt("ums_explanation"));
                        $tpl->setVariable("TXT_EXPLANATION_2", $lng->txt("ums_explanation_2"));
                }
                else
                {
                        $tpl->setVariable("TXT_EXPLANATION", $lng->txt("ums_explanation_3"));
                        $tpl->setVariable("TXT_EXPLANATION_2", $lng->txt("ums_explanation_4"));
                }
                $tpl->setVariable("TXT_CREATE_USER", $lng->txt("ums_create_new_account"));
                $tpl->setVariable("TXT_PASSWORD", $lng->txt("password"));
                $tpl->setVariable("PASSWORD", ilUtil::prepareFormOutput($_POST["password"]));
                $tpl->setVariable("TXT_SUBMIT", $lng->txt("login"));

                $tpl->show();
        }

Here is the call graph for this function:

Here is the caller graph for this function:


The documentation for this class was generated from the following file: