ILIAS  release_10 Revision v10.1-43-ga1241a92c2f
ilComponentRepository Interface Reference

Readable part of repository interface to ilComponentDataDB. More...

+ Inheritance diagram for ilComponentRepository:
+ Collaboration diagram for ilComponentRepository:

Public Member Functions

 hasComponent (string $type, string $name)
 Check if a component exists. More...
 
 hasComponentId (string $id)
 Check if a component exists. More...
 
 getComponents ()
 Get all components. More...
 
 getComponentById (string $id)
 Get a component by id. More...
 
 getComponentByTypeAndName (string $type, string $name)
 Get a component by type and name. More...
 
 hasPluginSlotId (string $id)
 Check if a slot exists. More...
 
 getPluginSlots ()
 Get all pluginslots. More...
 
 getPluginSlotById (string $id)
 Get pluginslot by id. More...
 
 hasPluginId (string $id)
 Check if a plugin exists. More...
 
 getPlugins ()
 Get all plugins. More...
 
 getPluginById (string $id)
 Get a plugin by id. More...
 
 getPluginByName (string $name)
 Get a plugin by name. More...
 
 hasActivatedPlugin (string $id)
 Check if a plugin exists and is activated. More...
 

Data Fields

const PLUGIN_BASE_PATH = __DIR__ . '/../../../../public/Customizing/global/plugins'
 

Detailed Description

Readable part of repository interface to ilComponentDataDB.

Definition at line 25 of file class.ilComponentRepository.php.

Member Function Documentation

◆ getComponentById()

ilComponentRepository::getComponentById ( string  $id)

Get a component by id.

Exceptions

Implemented in ilArtifactComponentRepository.

◆ getComponentByTypeAndName()

ilComponentRepository::getComponentByTypeAndName ( string  $type,
string  $name 
)

Get a component by type and name.

Exceptions

Implemented in ilArtifactComponentRepository.

Referenced by ilRepositoryObjectPlugin\_getImagePath().

+ Here is the caller graph for this function:

◆ getComponents()

ilComponentRepository::getComponents ( )

Get all components.

Keys are the ids.

Returns
Iterator <string, ilComponentInfo>

Implemented in ilArtifactComponentRepository.

◆ getPluginById()

ilComponentRepository::getPluginById ( string  $id)

Get a plugin by id.

Exceptions

Implemented in ilArtifactComponentRepository.

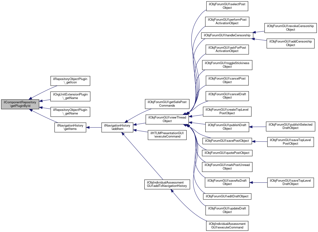
Referenced by ilRepositoryObjectPlugin\_getIcon(), ilOrgUnitExtensionPlugin\_getName(), ilRepositoryObjectPlugin\_getName(), and ilNavigationHistory\getItems().

+ Here is the caller graph for this function:

◆ getPluginByName()

ilComponentRepository::getPluginByName ( string  $name)

Get a plugin by name.

Exceptions

Implemented in ilArtifactComponentRepository.

Referenced by ilRepositoryObjectPlugin\_getImagePath(), and ilPCPlugged\getPluginName().

+ Here is the caller graph for this function:

◆ getPlugins()

ilComponentRepository::getPlugins ( )

Get all plugins.

Keys are the ids.

Returns
Iterator<string, ilPluginInfo>

Implemented in ilArtifactComponentRepository.

◆ getPluginSlotById()

ilComponentRepository::getPluginSlotById ( string  $id)

Get pluginslot by id.

Exceptions

Implemented in ilArtifactComponentRepository.

Referenced by ilObjectDefinition\getGroupedPluginObjectTypes(), and ilObjectPluginGUI\supportsExport().

+ Here is the caller graph for this function:

◆ getPluginSlots()

ilComponentRepository::getPluginSlots ( )

Get all pluginslots.

Keys are the ids.

Returns
Iterator<string, ilPluginSlotInfo>

Implemented in ilArtifactComponentRepository.

◆ hasActivatedPlugin()

ilComponentRepository::hasActivatedPlugin ( string  $id)

Check if a plugin exists and is activated.

Implemented in ilArtifactComponentRepository.

◆ hasComponent()

ilComponentRepository::hasComponent ( string  $type,
string  $name 
)

Check if a component exists.

Exceptions

Implemented in ilArtifactComponentRepository.

◆ hasComponentId()

ilComponentRepository::hasComponentId ( string  $id)

Check if a component exists.

Implemented in ilArtifactComponentRepository.

◆ hasPluginId()

ilComponentRepository::hasPluginId ( string  $id)

Check if a plugin exists.

Implemented in ilArtifactComponentRepository.

Referenced by ilPlugin\__construct(), ilRepositoryObjectPlugin\_getName(), and ilNavigationHistory\getItems().

+ Here is the caller graph for this function:

◆ hasPluginSlotId()

ilComponentRepository::hasPluginSlotId ( string  $id)

Check if a slot exists.

Implemented in ilArtifactComponentRepository.

Field Documentation

◆ PLUGIN_BASE_PATH

const ilComponentRepository::PLUGIN_BASE_PATH = __DIR__ . '/../../../../public/Customizing/global/plugins'

The documentation for this interface was generated from the following file: