ILIAS  release_10 Revision v10.1-43-ga1241a92c2f
ilECSSetting Class Reference
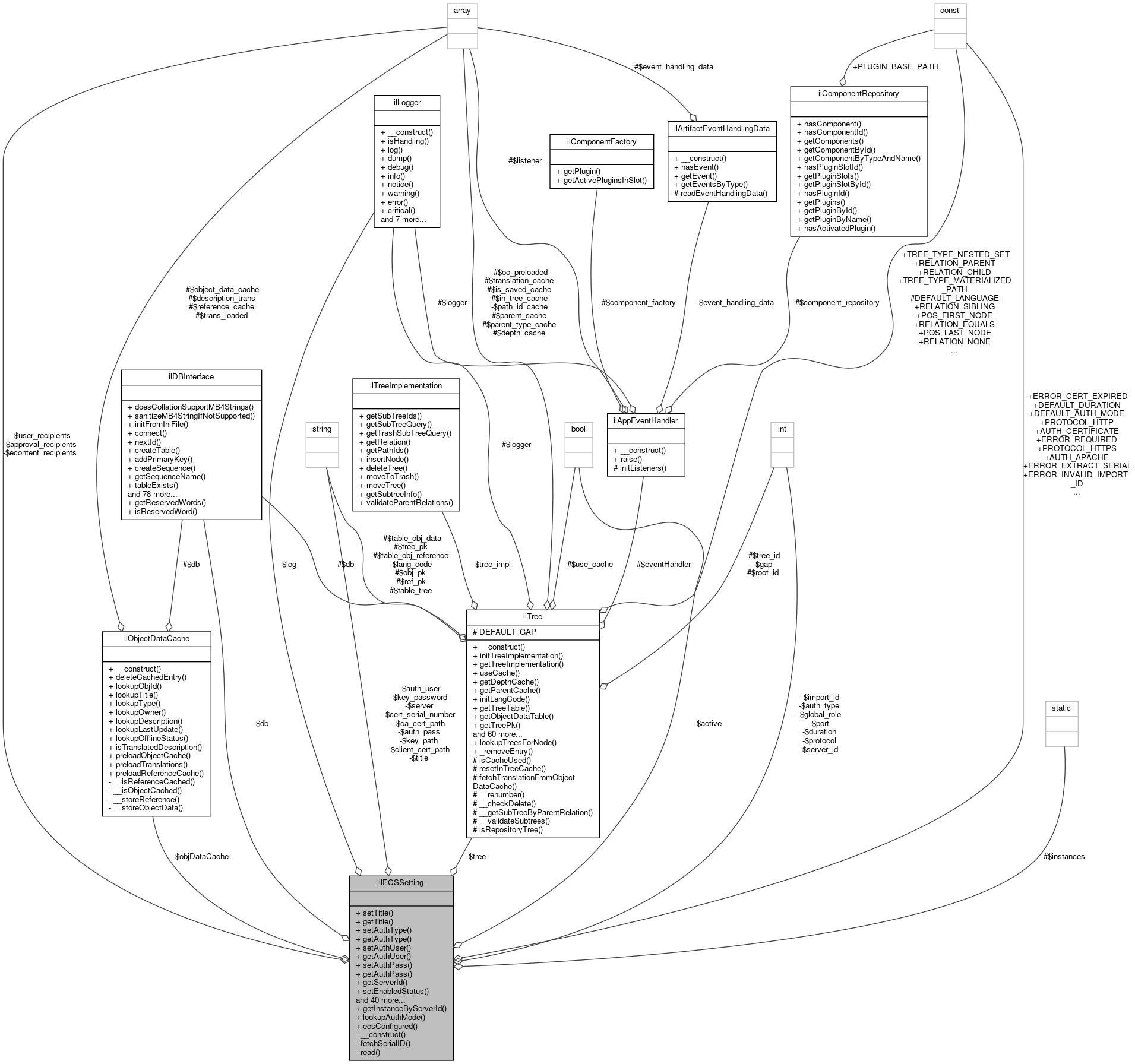
+ Collaboration diagram for ilECSSetting:

Public Member Functions

 setTitle (string $a_title)
 Set title. More...
 
 getTitle ()
 Get title. More...
 
 setAuthType ($a_auth_type)
 Set auth type. More...
 
 getAuthType ()
 Get auth type. More...
 
 setAuthUser ($a_user)
 Set apache auth user. More...
 
 getAuthUser ()
 Get apache auth user. More...
 
 setAuthPass ($a_pass)
 Set Apache auth password. More...
 
 getAuthPass ()
 Get auth password. More...
 
 getServerId ()
 Get current server id. More...
 
 setEnabledStatus (bool $status)
 en/disable ecs functionality More...
 
 isEnabled ()
 is enabled More...
 
 setServer (string $a_server)
 set server More...
 
 getServer ()
 get server More...
 
 getServerURI ()
 get complete server uri More...
 
 setProtocol (int $a_prot)
 set protocol More...
 
 getProtocol ()
 get protocol More...
 
 setPort (int $a_port)
 set port More...
 
 getPort ()
 get port More...
 
 setClientCertPath ($a_path)
 
 getClientCertPath ()
 get certificate path More...
 
 setCACertPath (string $a_ca)
 set ca cert path More...
 
 getCACertPath ()
 get ca cert path More...
 
 getKeyPath ()
 get key path More...
 
 setKeyPath (string $a_path)
 set key path More...
 
 getKeyPassword ()
 get key password More...
 
 setKeyPassword (string $a_pass)
 set key password More...
 
 setImportId (int $a_id)
 set import id Object of category, that store new remote courses More...
 
 getImportId ()
 get import id More...
 
 setCertSerialNumber (string $a_cert_serial)
 set cert serial number More...
 
 getCertSerialNumber ()
 get cert serial number More...
 
 getGlobalRole ()
 get global role More...
 
 setGlobalRole (int $a_role_id)
 set default global role More...
 
 setDuration (int $a_duration)
 set Duration More...
 
 getDuration ()
 get duration More...
 
 getUserRecipients ()
 Get new user recipients. More...
 
 getUserRecipientsAsString ()
 Get new user recipients. More...
 
 setUserRecipients (array $a_logins)
 set user recipients More...
 
 getEContentRecipients ()
 get Econtent recipients More...
 
 getEContentRecipientsAsString ()
 get EContent recipients as string More...
 
 setEContentRecipients (array $a_logins)
 set EContent recipients More...
 
 getApprovalRecipients ()
 get approval recipients More...
 
 getApprovalRecipientsAsString ()
 get approval recipients as string More...
 
 setApprovalRecipients (array $a_rcp)
 set approval recipients More...
 
 validate ()
 Validate settings. More...
 
 checkImportId ()
 check import id More...
 
 save ()
 save settings More...
 
 update ()
 Update setting. More...
 
 delete ()
 Delete. More...
 
 fetchCertificateExpiration ()
 Fetch validity (expired date) More...
 
 __clone ()
 Overwritten clone method Reset all connection settings. More...
 

Static Public Member Functions

static getInstanceByServerId (int $a_server_id)
 Get singleton instance per server. More...
 
static lookupAuthMode ()
 Lookup auth mode. More...
 
static ecsConfigured ()
 Checks if an ecs server is configured. More...
 

Data Fields

const DEFAULT_AUTH_MODE = 'ldap'
 
const ERROR_EXTRACT_SERIAL = 'ecs_error_extract_serial'
 
const ERROR_REQUIRED = 'fill_out_all_required_fields'
 
const ERROR_INVALID_IMPORT_ID = 'ecs_check_import_id'
 
const ERROR_CERT_EXPIRED = 'ecs_certificate_expired'
 
const AUTH_CERTIFICATE = 1
 
const AUTH_APACHE = 2
 
const DEFAULT_DURATION = 6
 
const PROTOCOL_HTTP = 0
 
const PROTOCOL_HTTPS = 1
 

Static Protected Attributes

static array $instances = null
 

Private Member Functions

 __construct ($a_server_id=0)
 Singleton contructor. More...
 
 fetchSerialID ()
 Fetch serial ID from cert. More...
 
 read ()
 Read settings. More...
 

Private Attributes

int $server_id
 
bool $active = false
 
string $title = ''
 
int $auth_type = self::AUTH_CERTIFICATE
 
string $server = ''
 
int $protocol = self::PROTOCOL_HTTPS
 
int $port = 0
 
string $client_cert_path = ''
 
string $ca_cert_path = ''
 
string $cert_serial_number = ''
 
string $key_path = ''
 
string $key_password = ''
 
int $import_id = 0
 
int $global_role = 0
 
int $duration = 0
 
string $auth_user = ''
 
string $auth_pass = ''
 
array $user_recipients = []
 
array $econtent_recipients = []
 
array $approval_recipients = []
 
ilDBInterface $db
 
ilLogger $log
 
ilObjectDataCache $objDataCache
 
ilTree $tree
 

Detailed Description

Author
Stefan Meyer smeye.nosp@m.r.il.nosp@m.ias@g.nosp@m.mx.d.nosp@m.e

Definition at line 23 of file class.ilECSSetting.php.

Constructor & Destructor Documentation

◆ __construct()

ilECSSetting::__construct (   $a_server_id = 0)
private

Singleton contructor.

Definition at line 74 of file class.ilECSSetting.php.

References $DIC, and read().

75  {
76  global $DIC;
77 
78  $this->db = $DIC->database();
79  $this->log = $DIC->logger()->wsrv();
80  $this->objDataCache = $DIC['ilObjDataCache'];
81  $this->tree = $DIC->repositoryTree();
82 
83  $this->server_id = $a_server_id;
84  $this->read();
85  }
global $DIC
Definition: shib_login.php:25
read()
Read settings.
+ Here is the call graph for this function:

Member Function Documentation

◆ __clone()

ilECSSetting::__clone ( )

Overwritten clone method Reset all connection settings.

Definition at line 753 of file class.ilECSSetting.php.

References getTitle(), setAuthPass(), setAuthType(), setAuthUser(), setCACertPath(), setCertSerialNumber(), setClientCertPath(), setEnabledStatus(), setKeyPassword(), setKeyPath(), setPort(), setProtocol(), setServer(), and setTitle().

754  {
755  $this->server_id = 0;
756  $this->setTitle($this->getTitle() . ' (Copy)');
757  $this->setEnabledStatus(false);
758  $this->setServer('');
759  $this->setProtocol(self::PROTOCOL_HTTPS);
760  $this->setPort(0);
761  $this->setClientCertPath('');
762  $this->setKeyPath('');
763  $this->setKeyPassword('');
764  $this->setCACertPath('');
765  $this->setCertSerialNumber('');
766  $this->setAuthType(self::AUTH_CERTIFICATE);
767  $this->setAuthUser('');
768  $this->setAuthPass('');
769  }
setServer(string $a_server)
set server
setKeyPassword(string $a_pass)
set key password
setAuthUser($a_user)
Set apache auth user.
setAuthPass($a_pass)
Set Apache auth password.
setKeyPath(string $a_path)
set key path
setCACertPath(string $a_ca)
set ca cert path
setTitle(string $a_title)
Set title.
setPort(int $a_port)
set port
setAuthType($a_auth_type)
Set auth type.
getTitle()
Get title.
setProtocol(int $a_prot)
set protocol
setEnabledStatus(bool $status)
en/disable ecs functionality
setClientCertPath($a_path)
setCertSerialNumber(string $a_cert_serial)
set cert serial number
+ Here is the call graph for this function:

◆ checkImportId()

ilECSSetting::checkImportId ( )

check import id

Definition at line 542 of file class.ilECSSetting.php.

References getImportId().

Referenced by validate().

542  : bool
543  {
544  if (!$this->getImportId()) {
545  return false;
546  }
547  if ($this->objDataCache->lookupType($this->objDataCache->lookupObjId($this->getImportId())) !== 'cat') {
548  return false;
549  }
550  if ($this->tree->isDeleted($this->getImportId())) {
551  return false;
552  }
553  return true;
554  }
getImportId()
get import id
+ Here is the call graph for this function:
+ Here is the caller graph for this function:

◆ delete()

ilECSSetting::delete ( )

Delete.

Definition at line 625 of file class.ilECSSetting.php.

References ilECSNodeMappingAssignment\deleteByServerId(), ilECSCmsData\deleteByServerId(), ilECSImportManager\getInstance(), ilECSExportManager\getInstance(), ilECSCommunityCache\getInstance(), ilECSDataMappingSettings\getInstanceByServerId(), and getServerId().

625  : bool
626  {
627  // --- cascading delete
629 
630  //TODO fix properly
631  ilECSCommunityCache::getInstance($this->getServerId(), -1)->deleteByServerId($this->getServerId());
632 
634 
635  (new ilECSEventQueueReader($this))->deleteAll();
636 
638 
639  $query = 'DELETE FROM ecs_events' .
640  ' WHERE server_id = ' . $this->db->quote($this->getServerId(), 'integer');
641  $this->db->manipulate($query);
642 
643  ilECSExportManager::getInstance()->deleteByServer($this->getServerId());
644 
645  //TODO check which one we need
646  ilECSImportManager::getInstance()->deleteByServer($this->getServerId());
647 
648  // resetting server id to flag items in imported list
649  ilECSImportManager::getInstance()->resetServerId($this->getServerId());
650 
651  $this->db->manipulate(
652  'DELETE FROM ecs_server ' .
653  'WHERE server_id = ' . $this->db->quote($this->getServerId(), 'integer')
654  );
655 
656  $this->server_id = 0;
657  return true;
658  }
static getInstanceByServerId(int $a_server_id)
Get singleton instance.
getServerId()
Get current server id.
static getInstance(int $a_server_id, int $a_community_id)
Get instance.
static getInstance()
Get the singelton instance of this ilECSExportManager.
static getInstance()
Get the singleton instance of this ilECSImportManager.
Reads ECS events and stores them in the database.
static deleteByServerId($a_server_id)
+ Here is the call graph for this function:

◆ ecsConfigured()

static ilECSSetting::ecsConfigured ( )
static

Checks if an ecs server is configured.

Deprecated:
use ilECSServerSettings::getInstance()->serverExists()

Definition at line 109 of file class.ilECSSetting.php.

References ilECSServerSettings\getInstance().

Referenced by ilAdvancedMDRecord\_getAllRecordsByObjectType(), ilAdvancedMDRecord\_getAssignableObjectTypes(), and ilObjRole\_removeObjectId().

109  : bool
110  {
111  return ilECSServerSettings::getInstance()->serverExists();
112  }
static getInstance()
Get singleton instance.
+ Here is the call graph for this function:
+ Here is the caller graph for this function:

◆ fetchCertificateExpiration()

ilECSSetting::fetchCertificateExpiration ( )

Fetch validity (expired date)

Definition at line 664 of file class.ilECSSetting.php.

References ilDatePresentation\formatDate(), getAuthType(), getClientCertPath(), and IL_CAL_UNIX.

Referenced by validate().

664  : ?ilDateTime
665  {
666  if ($this->getAuthType() !== self::AUTH_CERTIFICATE) {
667  return null;
668  }
669 
670  if ((function_exists('openssl_x509_parse') &&
671  ($cert = openssl_x509_parse('file://' . $this->getClientCertPath())) &&
672  $cert && isset($cert['validTo_time_t'])) && $cert['validTo_time_t']) {
673  $dt = new ilDateTime($cert['validTo_time_t'], IL_CAL_UNIX);
674 
675  $this->log->debug('Certificate expires at: ' . ilDatePresentation::formatDate($dt));
676  return $dt;
677  }
678  return null;
679  }
static formatDate(ilDateTime $date, bool $a_skip_day=false, bool $a_include_wd=false, bool $include_seconds=false, ilObjUser $user=null,)
getAuthType()
Get auth type.
getClientCertPath()
get certificate path
const IL_CAL_UNIX
+ Here is the call graph for this function:
+ Here is the caller graph for this function:

◆ fetchSerialID()

ilECSSetting::fetchSerialID ( )
private

Fetch serial ID from cert.

Definition at line 684 of file class.ilECSSetting.php.

References getClientCertPath(), and setCertSerialNumber().

Referenced by validate().

684  : bool
685  {
686  if (function_exists('openssl_x509_parse') && ($cert = openssl_x509_parse('file://' . $this->getClientCertPath())) && $cert && isset($cert['serialNumber']) && $cert['serialNumber']) {
687  $this->setCertSerialNumber($cert['serialNumber']);
688  $this->log->debug('Searial number is: ' . $cert['serialNumber']);
689  return true;
690  }
691 
692  if (!file_exists($this->getClientCertPath()) || !is_readable($this->getClientCertPath())) {
693  return false;
694  }
695  $lines = file($this->getClientCertPath());
696  $found = false;
697  foreach ($lines as $line) {
698  if (strpos($line, 'Serial Number:') !== false) {
699  $found = true;
700  $serial_line = explode(':', $line);
701  $serial = trim($serial_line[1]);
702  break;
703  }
704  }
705  if ($found && isset($serial)) {
706  $this->setCertSerialNumber($serial);
707  return true;
708  }
709  return false;
710  }
getClientCertPath()
get certificate path
setCertSerialNumber(string $a_cert_serial)
set cert serial number
+ Here is the call graph for this function:
+ Here is the caller graph for this function:

◆ getApprovalRecipients()

ilECSSetting::getApprovalRecipients ( )

get approval recipients

Definition at line 475 of file class.ilECSSetting.php.

References $approval_recipients.

Referenced by ilECSObjectSettings\sendNewContentNotification().

475  : array
476  {
478  }
+ Here is the caller graph for this function:

◆ getApprovalRecipientsAsString()

ilECSSetting::getApprovalRecipientsAsString ( )

get approval recipients as string

Definition at line 483 of file class.ilECSSetting.php.

Referenced by ilECSObjectSettings\sendNewContentNotification().

483  : string
484  {
485  return implode(',', $this->approval_recipients);
486  }
+ Here is the caller graph for this function:

◆ getAuthPass()

ilECSSetting::getAuthPass ( )

Get auth password.

Definition at line 174 of file class.ilECSSetting.php.

References $auth_pass.

Referenced by validate().

174  : string
175  {
176  return $this->auth_pass;
177  }
+ Here is the caller graph for this function:

◆ getAuthType()

ilECSSetting::getAuthType ( )

Get auth type.

Definition at line 142 of file class.ilECSSetting.php.

References $auth_type.

Referenced by fetchCertificateExpiration(), and validate().

142  : int
143  {
144  return $this->auth_type;
145  }
+ Here is the caller graph for this function:

◆ getAuthUser()

ilECSSetting::getAuthUser ( )

Get apache auth user.

Definition at line 158 of file class.ilECSSetting.php.

References $auth_user.

Referenced by validate().

158  : string
159  {
160  return $this->auth_user;
161  }
+ Here is the caller graph for this function:

◆ getCACertPath()

ilECSSetting::getCACertPath ( )

get ca cert path

Definition at line 313 of file class.ilECSSetting.php.

References $ca_cert_path.

Referenced by validate().

313  : string
314  {
315  return $this->ca_cert_path;
316  }
+ Here is the caller graph for this function:

◆ getCertSerialNumber()

ilECSSetting::getCertSerialNumber ( )

get cert serial number

Definition at line 382 of file class.ilECSSetting.php.

References $cert_serial_number.

382  : ?string
383  {
385  }
string $cert_serial_number

◆ getClientCertPath()

ilECSSetting::getClientCertPath ( )

get certificate path

Definition at line 295 of file class.ilECSSetting.php.

References $client_cert_path.

Referenced by fetchCertificateExpiration(), fetchSerialID(), and validate().

295  : string
296  {
298  }
+ Here is the caller graph for this function:

◆ getDuration()

ilECSSetting::getDuration ( )

get duration

Definition at line 414 of file class.ilECSSetting.php.

Referenced by ilECSAppEventListener\extendAccount(), and validate().

414  : int
415  {
416  return $this->duration ?: self::DEFAULT_DURATION;
417  }
+ Here is the caller graph for this function:

◆ getEContentRecipients()

ilECSSetting::getEContentRecipients ( )

get Econtent recipients

Definition at line 449 of file class.ilECSSetting.php.

References $econtent_recipients.

449  : array
450  {
452  }

◆ getEContentRecipientsAsString()

ilECSSetting::getEContentRecipientsAsString ( )

get EContent recipients as string

Definition at line 457 of file class.ilECSSetting.php.

457  : string
458  {
459  return implode(',', $this->econtent_recipients);
460  }

◆ getGlobalRole()

ilECSSetting::getGlobalRole ( )

get global role

Definition at line 390 of file class.ilECSSetting.php.

References $global_role.

Referenced by ilECSObjectSettings\handlePermissionUpdate(), and validate().

390  : int
391  {
392  return $this->global_role;
393  }
+ Here is the caller graph for this function:

◆ getImportId()

ilECSSetting::getImportId ( )

get import id

Definition at line 366 of file class.ilECSSetting.php.

References $import_id.

Referenced by checkImportId(), ilRemoteObjectBase\createFromECSEContent(), and validate().

366  : int
367  {
368  return $this->import_id;
369  }
+ Here is the caller graph for this function:

◆ getInstanceByServerId()

◆ getKeyPassword()

ilECSSetting::getKeyPassword ( )

get key password

Definition at line 339 of file class.ilECSSetting.php.

References $key_password.

Referenced by validate().

339  : string
340  {
341  return $this->key_password;
342  }
+ Here is the caller graph for this function:

◆ getKeyPath()

ilECSSetting::getKeyPath ( )

get key path

Definition at line 321 of file class.ilECSSetting.php.

References $key_path.

Referenced by validate().

321  : string
322  {
323  return $this->key_path;
324  }
+ Here is the caller graph for this function:

◆ getPort()

ilECSSetting::getPort ( )

get port

Definition at line 282 of file class.ilECSSetting.php.

References $port.

Referenced by getServerURI(), and validate().

282  : int
283  {
284  return $this->port;
285  }
+ Here is the caller graph for this function:

◆ getProtocol()

ilECSSetting::getProtocol ( )

get protocol

Definition at line 266 of file class.ilECSSetting.php.

References $protocol.

Referenced by getServerURI().

266  : int
267  {
268  return $this->protocol;
269  }
+ Here is the caller graph for this function:

◆ getServer()

ilECSSetting::getServer ( )

get server

Definition at line 215 of file class.ilECSSetting.php.

References $server.

Referenced by getServerURI(), and validate().

215  : string
216  {
217  return $this->server;
218  }
+ Here is the caller graph for this function:

◆ getServerId()

◆ getServerURI()

ilECSSetting::getServerURI ( )

get complete server uri

Definition at line 223 of file class.ilECSSetting.php.

References getPort(), getProtocol(), and getServer().

224  {
225  $uri = "";
226  switch ($this->getProtocol()) {
227  case self::PROTOCOL_HTTP:
228  $uri .= 'http://';
229  break;
230 
231  case self::PROTOCOL_HTTPS:
232  $uri .= 'https://';
233  break;
234  }
235 
236  if (strpos($this->getServer(), '/') !== false) {
237  $counter = 0;
238  foreach ((array) explode('/', $this->getServer()) as $key => $part) {
239  $uri .= $part;
240  if (!$counter) {
241  $uri .= ':' . $this->getPort();
242  }
243  $uri .= '/';
244  ++$counter;
245  }
246  $uri = substr($uri, 0, -1);
247  } else {
248  $uri .= $this->getServer();
249  $uri .= (':' . $this->getPort());
250  }
251 
252  return $uri;
253  }
getProtocol()
get protocol
getServer()
get server
+ Here is the call graph for this function:

◆ getTitle()

ilECSSetting::getTitle ( )

Get title.

Returns
string title

Definition at line 126 of file class.ilECSSetting.php.

References $title.

Referenced by __clone().

126  : string
127  {
128  return $this->title;
129  }
+ Here is the caller graph for this function:

◆ getUserRecipients()

ilECSSetting::getUserRecipients ( )

Get new user recipients.

Definition at line 422 of file class.ilECSSetting.php.

References $user_recipients.

Referenced by ilECSAppEventListener\sendNotification().

422  : array
423  {
424  return $this->user_recipients;
425  }
+ Here is the caller graph for this function:

◆ getUserRecipientsAsString()

ilECSSetting::getUserRecipientsAsString ( )

Get new user recipients.

Definition at line 430 of file class.ilECSSetting.php.

Referenced by ilECSAppEventListener\sendNotification().

430  : string
431  {
432  return implode(',', $this->user_recipients);
433  }
+ Here is the caller graph for this function:

◆ isEnabled()

ilECSSetting::isEnabled ( )

is enabled

Definition at line 199 of file class.ilECSSetting.php.

References $active.

Referenced by ilECSServerSettings\getServers(), and validate().

199  : bool
200  {
201  return $this->active;
202  }
+ Here is the caller graph for this function:

◆ lookupAuthMode()

static ilECSSetting::lookupAuthMode ( )
static

Lookup auth mode.

Definition at line 100 of file class.ilECSSetting.php.

100  : string
101  {
102  return self::DEFAULT_AUTH_MODE;
103  }

◆ read()

ilECSSetting::read ( )
private

Read settings.

Definition at line 715 of file class.ilECSSetting.php.

References $res, ilDBConstants\FETCHMODE_ASSOC, getServerId(), setAuthPass(), setAuthType(), setAuthUser(), setCACertPath(), setCertSerialNumber(), setClientCertPath(), setDuration(), setEnabledStatus(), setGlobalRole(), setImportId(), setKeyPassword(), setKeyPath(), setPort(), setProtocol(), setServer(), and setTitle().

Referenced by __construct().

715  : void
716  {
717  if (!$this->getServerId()) {
718  return;
719  }
720 
721  $query = 'SELECT * FROM ecs_server ' .
722  'WHERE server_id = ' . $this->db->quote($this->getServerId(), 'integer');
723  $res = $this->db->query($query);
724  while ($row = $res->fetchRow(ilDBConstants::FETCHMODE_ASSOC)) {
725  $this->setServer($row['server']);
726  $this->setTitle($row['title']);
727  $this->setProtocol((int) $row['protocol']);
728  $this->setPort((int) $row['port']);
729  $this->setClientCertPath($row['client_cert_path']);
730  $this->setCACertPath($row['ca_cert_path']);
731  $this->setKeyPath($row['key_path']);
732  $this->setKeyPassword($row['key_password']);
733  $this->setImportId((int) $row['import_id']);
734  $this->setEnabledStatus((bool) $row['active']);
735  if ($row['cert_serial']) {
736  $this->setCertSerialNumber($row['cert_serial']);
737  }
738  $this->setGlobalRole((int) $row['global_role']);
739  $this->econtent_recipients = explode(',', $row['econtent_rcp']);
740  $this->approval_recipients = explode(',', $row['approval_rcp']);
741  $this->user_recipients = explode(',', $row['user_rcp']);
742  $this->setDuration((int) $row['duration']);
743  $this->setAuthUser($row['auth_user']);
744  $this->setAuthPass($row['auth_pass']);
745  $this->setAuthType((int) $row['auth_type']);
746  }
747  }
$res
Definition: ltiservices.php:69
setServer(string $a_server)
set server
setKeyPassword(string $a_pass)
set key password
setAuthUser($a_user)
Set apache auth user.
setDuration(int $a_duration)
set Duration
getServerId()
Get current server id.
setAuthPass($a_pass)
Set Apache auth password.
setKeyPath(string $a_path)
set key path
setCACertPath(string $a_ca)
set ca cert path
setTitle(string $a_title)
Set title.
setPort(int $a_port)
set port
setAuthType($a_auth_type)
Set auth type.
setProtocol(int $a_prot)
set protocol
setEnabledStatus(bool $status)
en/disable ecs functionality
setImportId(int $a_id)
set import id Object of category, that store new remote courses
setGlobalRole(int $a_role_id)
set default global role
setClientCertPath($a_path)
setCertSerialNumber(string $a_cert_serial)
set cert serial number
+ Here is the call graph for this function:
+ Here is the caller graph for this function:

◆ save()

ilECSSetting::save ( )

save settings

Definition at line 559 of file class.ilECSSetting.php.

Referenced by ilECSSettingsGUI\cp().

559  : void
560  {
561  $this->server_id = $this->db->nextId('ecs_server');
562  $this->db->manipulate(
563  'INSERT INTO ecs_server (server_id,active,title,protocol,server,port,auth_type,client_cert_path,ca_cert_path,' .
564  'key_path,key_password,cert_serial,import_id,global_role,econtent_rcp,user_rcp,approval_rcp,duration,auth_user,auth_pass) ' .
565  'VALUES (' .
566  $this->db->quote($this->getServerId(), 'integer') . ', ' .
567  $this->db->quote((int) $this->isEnabled(), 'integer') . ', ' .
568  $this->db->quote($this->getTitle(), 'text') . ', ' .
569  $this->db->quote($this->getProtocol(), 'integer') . ', ' .
570  $this->db->quote($this->getServer(), 'text') . ', ' .
571  $this->db->quote($this->getPort(), 'integer') . ', ' .
572  $this->db->quote($this->getAuthType(), 'integer') . ', ' .
573  $this->db->quote($this->getClientCertPath(), 'text') . ', ' .
574  $this->db->quote($this->getCACertPath(), 'text') . ', ' .
575  $this->db->quote($this->getKeyPath(), 'text') . ', ' .
576  $this->db->quote($this->getKeyPassword(), 'text') . ', ' .
577  $this->db->quote($this->getCertSerialNumber(), 'text') . ', ' .
578  $this->db->quote($this->getImportId(), 'integer') . ', ' .
579  $this->db->quote($this->getGlobalRole(), 'integer') . ', ' .
580  $this->db->quote($this->getEContentRecipientsAsString(), 'text') . ', ' .
581  $this->db->quote($this->getUserRecipientsAsString(), 'text') . ', ' .
582  $this->db->quote($this->getApprovalRecipientsAsString(), 'text') . ', ' .
583  $this->db->quote($this->getDuration(), 'integer') . ', ' .
584  $this->db->quote($this->getAuthUser(), 'text') . ', ' .
585  $this->db->quote($this->getAuthPass(), 'text') . ' ' .
586  ')'
587  );
588  }
+ Here is the caller graph for this function:

◆ setApprovalRecipients()

ilECSSetting::setApprovalRecipients ( array  $a_rcp)

set approval recipients

Definition at line 491 of file class.ilECSSetting.php.

491  : void
492  {
493  $this->approval_recipients = $a_rcp;
494  }

◆ setAuthPass()

ilECSSetting::setAuthPass (   $a_pass)

Set Apache auth password.

Definition at line 166 of file class.ilECSSetting.php.

Referenced by __clone(), and read().

166  : void
167  {
168  $this->auth_pass = $a_pass;
169  }
+ Here is the caller graph for this function:

◆ setAuthType()

ilECSSetting::setAuthType (   $a_auth_type)

Set auth type.

Definition at line 134 of file class.ilECSSetting.php.

Referenced by __clone(), and read().

134  : void
135  {
136  $this->auth_type = $a_auth_type;
137  }
+ Here is the caller graph for this function:

◆ setAuthUser()

ilECSSetting::setAuthUser (   $a_user)

Set apache auth user.

Definition at line 150 of file class.ilECSSetting.php.

Referenced by __clone(), and read().

150  : void
151  {
152  $this->auth_user = $a_user;
153  }
+ Here is the caller graph for this function:

◆ setCACertPath()

ilECSSetting::setCACertPath ( string  $a_ca)

set ca cert path

Parameters
stringca cert path

Definition at line 305 of file class.ilECSSetting.php.

Referenced by __clone(), and read().

305  : void
306  {
307  $this->ca_cert_path = $a_ca;
308  }
+ Here is the caller graph for this function:

◆ setCertSerialNumber()

ilECSSetting::setCertSerialNumber ( string  $a_cert_serial)

set cert serial number

Definition at line 374 of file class.ilECSSetting.php.

Referenced by __clone(), fetchSerialID(), and read().

374  : void
375  {
376  $this->cert_serial_number = $a_cert_serial;
377  }
+ Here is the caller graph for this function:

◆ setClientCertPath()

ilECSSetting::setClientCertPath (   $a_path)

Definition at line 287 of file class.ilECSSetting.php.

Referenced by __clone(), and read().

287  : void
288  {
289  $this->client_cert_path = $a_path;
290  }
+ Here is the caller graph for this function:

◆ setDuration()

ilECSSetting::setDuration ( int  $a_duration)

set Duration

Definition at line 406 of file class.ilECSSetting.php.

Referenced by read().

406  : void
407  {
408  $this->duration = $a_duration;
409  }
+ Here is the caller graph for this function:

◆ setEContentRecipients()

ilECSSetting::setEContentRecipients ( array  $a_logins)

set EContent recipients

Parameters
arrayof user obj_ids

Definition at line 467 of file class.ilECSSetting.php.

467  : void
468  {
469  $this->econtent_recipients = $a_logins;
470  }

◆ setEnabledStatus()

ilECSSetting::setEnabledStatus ( bool  $status)

en/disable ecs functionality

Definition at line 191 of file class.ilECSSetting.php.

Referenced by __clone(), and read().

191  : void
192  {
193  $this->active = $status;
194  }
+ Here is the caller graph for this function:

◆ setGlobalRole()

ilECSSetting::setGlobalRole ( int  $a_role_id)

set default global role

Definition at line 398 of file class.ilECSSetting.php.

Referenced by read().

398  : void
399  {
400  $this->global_role = $a_role_id;
401  }
+ Here is the caller graph for this function:

◆ setImportId()

ilECSSetting::setImportId ( int  $a_id)

set import id Object of category, that store new remote courses

Definition at line 358 of file class.ilECSSetting.php.

Referenced by read().

358  : void
359  {
360  $this->import_id = $a_id;
361  }
+ Here is the caller graph for this function:

◆ setKeyPassword()

ilECSSetting::setKeyPassword ( string  $a_pass)

set key password

Parameters
stringkey password

Definition at line 349 of file class.ilECSSetting.php.

Referenced by __clone(), and read().

349  : void
350  {
351  $this->key_password = $a_pass;
352  }
+ Here is the caller graph for this function:

◆ setKeyPath()

ilECSSetting::setKeyPath ( string  $a_path)

set key path

Parameters
stringkey path

Definition at line 331 of file class.ilECSSetting.php.

Referenced by __clone(), and read().

331  : void
332  {
333  $this->key_path = $a_path;
334  }
+ Here is the caller graph for this function:

◆ setPort()

ilECSSetting::setPort ( int  $a_port)

set port

Definition at line 274 of file class.ilECSSetting.php.

Referenced by __clone(), and read().

274  : void
275  {
276  $this->port = $a_port;
277  }
+ Here is the caller graph for this function:

◆ setProtocol()

ilECSSetting::setProtocol ( int  $a_prot)

set protocol

Definition at line 258 of file class.ilECSSetting.php.

Referenced by __clone(), and read().

258  : void
259  {
260  $this->protocol = $a_prot;
261  }
+ Here is the caller graph for this function:

◆ setServer()

ilECSSetting::setServer ( string  $a_server)

set server

Definition at line 207 of file class.ilECSSetting.php.

References ILIAS\UI\examples\Progress\Bar\server().

Referenced by __clone(), and read().

207  : void
208  {
209  $this->server = $a_server;
210  }
server()
description: > This example shows how a Progress Bar can be rendered and updated by the server...
Definition: server.php:27
+ Here is the call graph for this function:
+ Here is the caller graph for this function:

◆ setTitle()

ilECSSetting::setTitle ( string  $a_title)

Set title.

Definition at line 117 of file class.ilECSSetting.php.

Referenced by __clone(), and read().

117  : void
118  {
119  $this->title = $a_title;
120  }
+ Here is the caller graph for this function:

◆ setUserRecipients()

ilECSSetting::setUserRecipients ( array  $a_logins)

set user recipients

Parameters
arrayof recipients (array of user login names)

Definition at line 441 of file class.ilECSSetting.php.

441  : void
442  {
443  $this->user_recipients = $a_logins;
444  }

◆ update()

ilECSSetting::update ( )

Update setting.

Definition at line 593 of file class.ilECSSetting.php.

593  : void
594  {
595  $this->db->manipulate(
596  'UPDATE ecs_server SET ' .
597  'server_id = ' . $this->db->quote($this->getServerId(), 'integer') . ', ' .
598  'active = ' . $this->db->quote((int) $this->isEnabled(), 'integer') . ', ' .
599  'title = ' . $this->db->quote($this->getTitle(), 'text') . ', ' .
600  'protocol = ' . $this->db->quote($this->getProtocol(), 'integer') . ', ' .
601  'server = ' . $this->db->quote($this->getServer(), 'text') . ', ' .
602  'port = ' . $this->db->quote($this->getPort(), 'integer') . ', ' .
603  'auth_type = ' . $this->db->quote($this->getAuthType(), 'integer') . ', ' .
604  'client_cert_path = ' . $this->db->quote($this->getClientCertPath(), 'text') . ', ' .
605  'ca_cert_path = ' . $this->db->quote($this->getCACertPath(), 'text') . ', ' .
606  'key_path = ' . $this->db->quote($this->getKeyPath(), 'text') . ', ' .
607  'key_password = ' . $this->db->quote($this->getKeyPassword(), 'text') . ', ' .
608  'cert_serial = ' . $this->db->quote($this->getCertSerialNumber(), 'text') . ', ' .
609  'import_id = ' . $this->db->quote($this->getImportId(), 'integer') . ', ' .
610  'global_role = ' . $this->db->quote($this->getGlobalRole(), 'integer') . ', ' .
611  'econtent_rcp = ' . $this->db->quote($this->getEContentRecipientsAsString(), 'text') . ', ' .
612  'user_rcp = ' . $this->db->quote($this->getUserRecipientsAsString(), 'text') . ', ' .
613  'approval_rcp = ' . $this->db->quote($this->getApprovalRecipientsAsString(), 'text') . ', ' .
614  'duration = ' . $this->db->quote($this->getDuration(), 'integer') . ', ' .
615  'auth_user = ' . $this->db->quote($this->getAuthUser(), 'text') . ', ' .
616  'auth_pass = ' . $this->db->quote($this->getAuthPass(), 'text') . ', ' .
617  'auth_type = ' . $this->db->quote($this->getAuthType(), 'integer') . ' ' .
618  'WHERE server_id = ' . $this->db->quote($this->getServerId(), 'integer')
619  );
620  }

◆ validate()

ilECSSetting::validate ( )

Validate settings.

Returns
string an string indicating a error or a empty string if no error occured

Definition at line 501 of file class.ilECSSetting.php.

References checkImportId(), fetchCertificateExpiration(), fetchSerialID(), getAuthPass(), getAuthType(), getAuthUser(), getCACertPath(), getClientCertPath(), getDuration(), getGlobalRole(), getImportId(), getKeyPassword(), getKeyPath(), getPort(), getServer(), and isEnabled().

501  : string
502  {
503  if (!$this->isEnabled()) {
504  return '';
505  }
506 
507  // Cert based authentication
508  if ($this->getAuthType() === self::AUTH_CERTIFICATE) {
509  if (!$this->getClientCertPath() || !$this->getCACertPath() || !$this->getKeyPath() || !$this->getKeyPassword()) {
510  return self::ERROR_REQUIRED;
511  }
512  // Check import id
513  if (!$this->fetchSerialID()) {
514  return self::ERROR_EXTRACT_SERIAL;
515  }
516  if (!$this->fetchCertificateExpiration()) {
517  return self::ERROR_CERT_EXPIRED;
518  }
519  }
520  // Apache auth
521  if ($this->getAuthType() === self::AUTH_APACHE) {
522  if (!$this->getAuthUser() || !$this->getAuthPass()) {
523  return self::ERROR_REQUIRED;
524  }
525  }
526 
527  // required fields
528  if (!$this->getServer() || !$this->getPort() || !$this->getImportId()
529  || !$this->getGlobalRole() || !$this->getDuration()) {
530  return self::ERROR_REQUIRED;
531  }
532 
533  if (!$this->checkImportId()) {
534  return self::ERROR_INVALID_IMPORT_ID;
535  }
536  return '';
537  }
getKeyPassword()
get key password
getCACertPath()
get ca cert path
getAuthType()
Get auth type.
getKeyPath()
get key path
getClientCertPath()
get certificate path
getAuthPass()
Get auth password.
getImportId()
get import id
fetchCertificateExpiration()
Fetch validity (expired date)
isEnabled()
is enabled
getAuthUser()
Get apache auth user.
checkImportId()
check import id
getServer()
get server
getGlobalRole()
get global role
getDuration()
get duration
fetchSerialID()
Fetch serial ID from cert.
+ Here is the call graph for this function:

Field Documentation

◆ $active

bool ilECSSetting::$active = false
private

Definition at line 44 of file class.ilECSSetting.php.

Referenced by isEnabled().

◆ $approval_recipients

array ilECSSetting::$approval_recipients = []
private

Definition at line 64 of file class.ilECSSetting.php.

Referenced by getApprovalRecipients().

◆ $auth_pass

string ilECSSetting::$auth_pass = ''
private

Definition at line 60 of file class.ilECSSetting.php.

Referenced by getAuthPass().

◆ $auth_type

int ilECSSetting::$auth_type = self::AUTH_CERTIFICATE
private

Definition at line 46 of file class.ilECSSetting.php.

Referenced by getAuthType().

◆ $auth_user

string ilECSSetting::$auth_user = ''
private

Definition at line 59 of file class.ilECSSetting.php.

Referenced by getAuthUser().

◆ $ca_cert_path

string ilECSSetting::$ca_cert_path = ''
private

Definition at line 51 of file class.ilECSSetting.php.

Referenced by getCACertPath().

◆ $cert_serial_number

string ilECSSetting::$cert_serial_number = ''
private

Definition at line 52 of file class.ilECSSetting.php.

Referenced by getCertSerialNumber().

◆ $client_cert_path

string ilECSSetting::$client_cert_path = ''
private

Definition at line 50 of file class.ilECSSetting.php.

Referenced by getClientCertPath().

◆ $db

ilDBInterface ilECSSetting::$db
private

Definition at line 66 of file class.ilECSSetting.php.

◆ $duration

int ilECSSetting::$duration = 0
private

Definition at line 57 of file class.ilECSSetting.php.

◆ $econtent_recipients

array ilECSSetting::$econtent_recipients = []
private

Definition at line 63 of file class.ilECSSetting.php.

Referenced by getEContentRecipients().

◆ $global_role

int ilECSSetting::$global_role = 0
private

Definition at line 56 of file class.ilECSSetting.php.

Referenced by getGlobalRole().

◆ $import_id

int ilECSSetting::$import_id = 0
private

Definition at line 55 of file class.ilECSSetting.php.

Referenced by getImportId().

◆ $instances

array ilECSSetting::$instances = null
staticprotected

Definition at line 41 of file class.ilECSSetting.php.

◆ $key_password

string ilECSSetting::$key_password = ''
private

Definition at line 54 of file class.ilECSSetting.php.

Referenced by getKeyPassword().

◆ $key_path

string ilECSSetting::$key_path = ''
private

Definition at line 53 of file class.ilECSSetting.php.

Referenced by getKeyPath().

◆ $log

ilLogger ilECSSetting::$log
private

Definition at line 67 of file class.ilECSSetting.php.

◆ $objDataCache

ilObjectDataCache ilECSSetting::$objDataCache
private

Definition at line 68 of file class.ilECSSetting.php.

◆ $port

int ilECSSetting::$port = 0
private

Definition at line 49 of file class.ilECSSetting.php.

Referenced by getPort().

◆ $protocol

int ilECSSetting::$protocol = self::PROTOCOL_HTTPS
private

Definition at line 48 of file class.ilECSSetting.php.

Referenced by getProtocol().

◆ $server

string ilECSSetting::$server = ''
private

Definition at line 47 of file class.ilECSSetting.php.

Referenced by getServer().

◆ $server_id

int ilECSSetting::$server_id
private

Definition at line 43 of file class.ilECSSetting.php.

Referenced by getServerId().

◆ $title

string ilECSSetting::$title = ''
private

Definition at line 45 of file class.ilECSSetting.php.

Referenced by getTitle().

◆ $tree

ilTree ilECSSetting::$tree
private

Definition at line 69 of file class.ilECSSetting.php.

◆ $user_recipients

array ilECSSetting::$user_recipients = []
private

Definition at line 62 of file class.ilECSSetting.php.

Referenced by getUserRecipients().

◆ AUTH_APACHE

const ilECSSetting::AUTH_APACHE = 2

◆ AUTH_CERTIFICATE

const ilECSSetting::AUTH_CERTIFICATE = 1

◆ DEFAULT_AUTH_MODE

const ilECSSetting::DEFAULT_AUTH_MODE = 'ldap'

Definition at line 25 of file class.ilECSSetting.php.

◆ DEFAULT_DURATION

const ilECSSetting::DEFAULT_DURATION = 6

Definition at line 35 of file class.ilECSSetting.php.

◆ ERROR_CERT_EXPIRED

const ilECSSetting::ERROR_CERT_EXPIRED = 'ecs_certificate_expired'

Definition at line 30 of file class.ilECSSetting.php.

◆ ERROR_EXTRACT_SERIAL

const ilECSSetting::ERROR_EXTRACT_SERIAL = 'ecs_error_extract_serial'

Definition at line 27 of file class.ilECSSetting.php.

◆ ERROR_INVALID_IMPORT_ID

const ilECSSetting::ERROR_INVALID_IMPORT_ID = 'ecs_check_import_id'

Definition at line 29 of file class.ilECSSetting.php.

◆ ERROR_REQUIRED

const ilECSSetting::ERROR_REQUIRED = 'fill_out_all_required_fields'

Definition at line 28 of file class.ilECSSetting.php.

◆ PROTOCOL_HTTP

const ilECSSetting::PROTOCOL_HTTP = 0

Definition at line 38 of file class.ilECSSetting.php.

◆ PROTOCOL_HTTPS

const ilECSSetting::PROTOCOL_HTTPS = 1

Definition at line 39 of file class.ilECSSetting.php.

Referenced by ilECSSettingsGUI\initSettingsForm().


The documentation for this class was generated from the following file: