ILIAS  release_10 Revision v10.1-43-ga1241a92c2f
ilBuddySystemBaseTestCase Class Reference
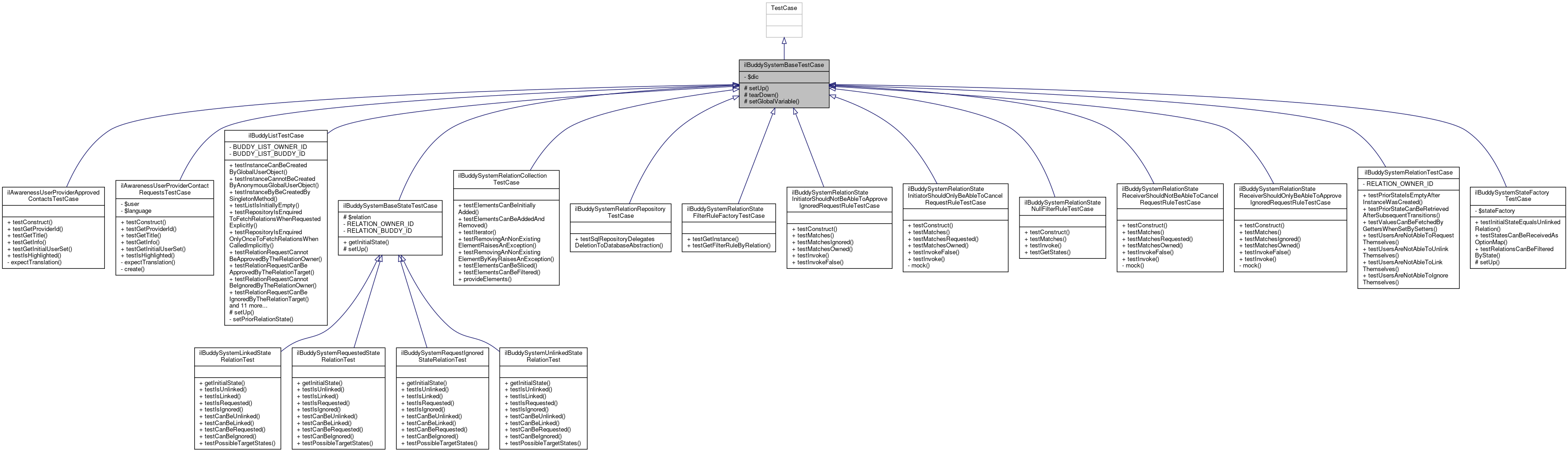
+ Inheritance diagram for ilBuddySystemBaseTestCase:
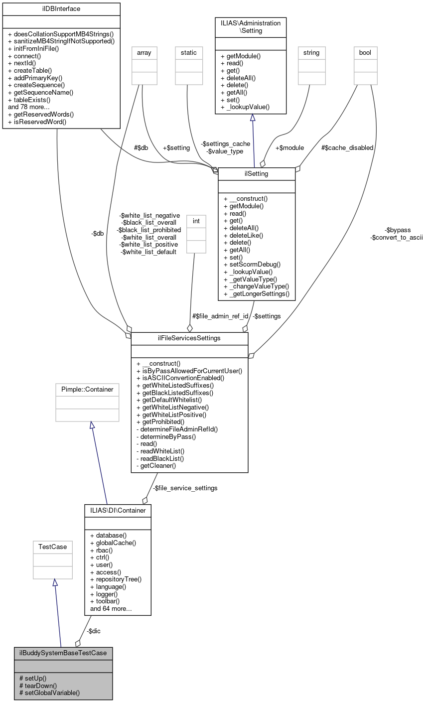
+ Collaboration diagram for ilBuddySystemBaseTestCase:

Protected Member Functions

 setUp ()
 
 tearDown ()
 
 setGlobalVariable (string $name, $value)
 

Private Attributes

Container $dic = null
 

Detailed Description

Definition at line 24 of file ilBuddySystemBaseTestCase.php.

Member Function Documentation

◆ setGlobalVariable()

◆ setUp()

ilBuddySystemBaseTestCase::setUp ( )
protected

Definition at line 28 of file ilBuddySystemBaseTestCase.php.

References $DIC.

28  : void
29  {
30  global $DIC;
31 
32  parent::setUp();
33 
34  $this->dic = is_object($DIC) ? clone $DIC : $DIC;
35 
36  $DIC = new Container();
37  }
Customizing of pimple-DIC for ILIAS.
Definition: Container.php:35
global $DIC
Definition: shib_login.php:25

◆ tearDown()

ilBuddySystemBaseTestCase::tearDown ( )
protected

Definition at line 39 of file ilBuddySystemBaseTestCase.php.

References $DIC, and $dic.

39  : void
40  {
41  global $DIC;
42 
43  $DIC = $this->dic;
44 
45  parent::tearDown();
46  }
global $DIC
Definition: shib_login.php:25

Field Documentation

◆ $dic

Container ilBuddySystemBaseTestCase::$dic = null
private

Definition at line 26 of file ilBuddySystemBaseTestCase.php.

Referenced by tearDown().


The documentation for this class was generated from the following file: