ILIAS  release_10 Revision v10.1-43-ga1241a92c2f
ILIAS\DI\Container Class Reference

Customizing of pimple-DIC for ILIAS. More...

+ Inheritance diagram for ILIAS\DI\Container:
+ Collaboration diagram for ILIAS\DI\Container:

Public Member Functions

 database ()
 Get interface to the Database. More...
 
 globalCache ()
 
 rbac ()
 Get interface to get interfaces to all things rbac. More...
 
 ctrl ()
 Get the interface to the control structure. More...
 
 user ()
 Get the current user. More...
 
 access ()
 Get interface for access checks. More...
 
 repositoryTree ()
 Get interface to the repository tree. More...
 
 language ()
 Get interface to the i18n service. More...
 
 logger ()
 Get interface to get interfaces to different loggers. More...
 
 toolbar ()
 Get interface to the toolbar. More...
 
 tabs ()
 Get interface to the tabs. More...
 
 ui ()
 Get the interface to get services from UI framework. More...
 
 settings ()
 Get the interface to the settings. More...
 
 filesystem ()
 Get the Filesystem service interface. More...
 
 upload ()
 Gets the file upload interface. More...
 
 backgroundTasks ()
 
 globalScreen ()
 
 http ()
 
 event ()
 
 iliasIni ()
 
 clientIni ()
 
 systemStyle ()
 
 help ()
 
 conditions ()
 Get conditions service. More...
 
 learningHistory ()
 
 news ()
 
 object ()
 
 exercise ()
 
 task ()
 
 refinery ()
 
 uiService ()
 
 bookingManager ()
 
 skills ()
 
 resourceStorage ()
 
 repository ()
 
 container ()
 
 containerReference ()
 
 category ()
 
 folder ()
 
 rootFolder ()
 
 copage ()
 
 learningModule ()
 
 wiki ()
 
 mediaObjects ()
 
 survey ()
 
 surveyQuestionPool ()
 
 testQuestion ()
 
 workflowEngine ()
 
 mediaPool ()
 
 notes ()
 
 glossary ()
 
 portfolio ()
 
 blog ()
 
 mediaCast ()
 
 itemGroup ()
 
 htmlLearningModule ()
 
 awareness ()
 
 export ()
 
 personalWorkspace ()
 
 taxonomy ()
 
 infoScreen ()
 
 fileServiceSettings ()
 
 archives ()
 
 legacyArchives ()
 
 fileConverters ()
 
 contentStyle ()
 
 notifications ()
 
 cron ()
 
 mail ()
 
 certificate ()
 
 fileDelivery ()
 
 learningObjectMetadata ()
 
 like ()
 
 isDependencyAvailable (string $name)
 Note: Only use isDependencyAvailable if strictly required. More...
 

Private Attributes

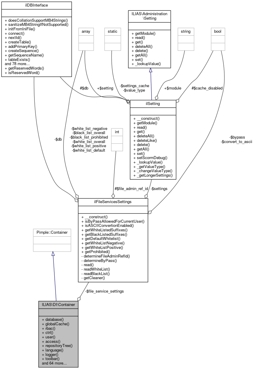
ilFileServicesSettings $file_service_settings = null
 

Detailed Description

Customizing of pimple-DIC for ILIAS.

This just exposes some services in the container as plain methods to help IDEs when using ILIAS.

Definition at line 35 of file Container.php.

Member Function Documentation

◆ access()

ILIAS\DI\Container::access ( )

Get interface for access checks.

Definition at line 79 of file Container.php.

Referenced by ILIAS\DI\Container\learningHistory(), ILIAS\BackgroundTasks\Dependencies\DependencyMap\BaseDependencyMap\resolveBaseDependencies(), and ILIAS\DI\Container\task().

80  {
81  return $this["ilAccess"];
82  }
This file is part of ILIAS, a powerful learning management system published by ILIAS open source e-Le...
+ Here is the caller graph for this function:

◆ archives()

ILIAS\DI\Container::archives ( )

Definition at line 418 of file Container.php.

418  : Archives
419  {
420  return new Archives();
421  }

◆ awareness()

ILIAS\DI\Container::awareness ( )

Definition at line 380 of file Container.php.

380  : \ILIAS\Awareness\Service
381  {
382  return new \ILIAS\Awareness\Service($this);
383  }

◆ backgroundTasks()

ILIAS\DI\Container::backgroundTasks ( )

Definition at line 158 of file Container.php.

Referenced by ILIAS\BackgroundTasks\Dependencies\DependencyMap\BaseDependencyMap\resolveBaseDependencies().

158  : BackgroundTaskServices
159  {
160  return new BackgroundTaskServices($this);
161  }
+ Here is the caller graph for this function:

◆ blog()

ILIAS\DI\Container::blog ( )

Definition at line 360 of file Container.php.

361  {
362  return new \ILIAS\Blog\Service($this);
363  }

◆ bookingManager()

ILIAS\DI\Container::bookingManager ( )

Definition at line 255 of file Container.php.

255  : \ILIAS\BookingManager\Service
256  {
257  return new \ILIAS\BookingManager\Service($this);
258  }

◆ category()

ILIAS\DI\Container::category ( )

Definition at line 285 of file Container.php.

286  {
287  return new \ILIAS\Category\Service($this);
288  }

◆ certificate()

ILIAS\DI\Container::certificate ( )

Definition at line 456 of file Container.php.

456  : \ILIAS\Certificate\Service\CertificateService
457  {
458  return new \ILIAS\Certificate\Service\CertificateService($this);
459  }

◆ clientIni()

ILIAS\DI\Container::clientIni ( )

Definition at line 188 of file Container.php.

Referenced by ILIAS\DI\Container\fileServiceSettings().

188  : \ilIniFile
189  {
190  return $this['ilClientIniFile'];
191  }
INIFile Parser Early access in init proceess! Avoid further dependencies like logging or other servic...
+ Here is the caller graph for this function:

◆ conditions()

ILIAS\DI\Container::conditions ( )

Get conditions service.

Definition at line 206 of file Container.php.

207  {
208  return \ilConditionService::getInstance(new \ilConditionObjectAdapter());
209  }
Wraps ilObject dependencies.
This file is part of ILIAS, a powerful learning management system published by ILIAS open source e-Le...

◆ container()

ILIAS\DI\Container::container ( )

Definition at line 275 of file Container.php.

275  : \ILIAS\Container\Service
276  {
277  return new \ILIAS\Container\Service($this);
278  }

◆ containerReference()

ILIAS\DI\Container::containerReference ( )

Definition at line 280 of file Container.php.

281  {
282  return new \ILIAS\ContainerReference\Service($this);
283  }

◆ contentStyle()

ILIAS\DI\Container::contentStyle ( )

Definition at line 436 of file Container.php.

437  {
438  return new \ILIAS\Style\Content\Service($this);
439  }

◆ copage()

ILIAS\DI\Container::copage ( )

Definition at line 300 of file Container.php.

300  : \ILIAS\COPage\Service
301  {
302  return new \ILIAS\COPage\Service($this);
303  }

◆ cron()

ILIAS\DI\Container::cron ( )

Definition at line 446 of file Container.php.

447  {
448  return new \ilCronServicesImpl($this);
449  }

◆ ctrl()

◆ database()

ILIAS\DI\Container::database ( )

◆ event()

ILIAS\DI\Container::event ( )

Definition at line 178 of file Container.php.

179  {
180  return $this['ilAppEventHandler'];
181  }
Global event handler.

◆ exercise()

ILIAS\DI\Container::exercise ( )

Definition at line 232 of file Container.php.

233  {
234  return new \ILIAS\Exercise\Service();
235  }

◆ export()

ILIAS\DI\Container::export ( )

Definition at line 385 of file Container.php.

Referenced by ILIAS\Export\HTML\ExportOptionBase\init().

386  {
387  return new \ILIAS\Export\Service();
388  }
+ Here is the caller graph for this function:

◆ fileConverters()

ILIAS\DI\Container::fileConverters ( )

Definition at line 431 of file Container.php.

431  : Converters
432  {
433  return new Converters();
434  }

◆ fileDelivery()

ILIAS\DI\Container::fileDelivery ( )

Definition at line 461 of file Container.php.

462  {
463  return $this['file_delivery'];
464  }

◆ fileServiceSettings()

ILIAS\DI\Container::fileServiceSettings ( )

Definition at line 405 of file Container.php.

References ILIAS\DI\Container\$file_service_settings, ILIAS\DI\Container\clientIni(), ILIAS\DI\Container\database(), and ILIAS\DI\Container\settings().

406  {
407  if ($this->file_service_settings === null) {
408  $this->file_service_settings = new \ilFileServicesSettings(
409  $this->settings(),
410  $this->clientIni(),
411  $this->database()
412  );
413  }
415  }
database()
Get interface to the Database.
Definition: Container.php:42
ilFileServicesSettings $file_service_settings
Definition: Container.php:37
settings()
Get the interface to the settings.
Definition: Container.php:135
+ Here is the call graph for this function:

◆ filesystem()

ILIAS\DI\Container::filesystem ( )

Get the Filesystem service interface.

Definition at line 144 of file Container.php.

Referenced by ilHTLMExportOptionHTML\init().

144  : \ILIAS\Filesystem\Filesystems
145  {
146  return $this['filesystem'];
147  }
+ Here is the caller graph for this function:

◆ folder()

ILIAS\DI\Container::folder ( )

Definition at line 290 of file Container.php.

291  {
292  return new \ILIAS\Folder\Service($this);
293  }

◆ globalCache()

ILIAS\DI\Container::globalCache ( )

Definition at line 47 of file Container.php.

47  : Services
48  {
49  return $this["global_cache"] ?? new Services(null);
50  }

◆ globalScreen()

ILIAS\DI\Container::globalScreen ( )

Definition at line 164 of file Container.php.

Referenced by ILIAS\GlobalScreen\Provider\Provider\AbstractPluginProvider\__construct().

165  {
166  return $this['global_screen'];
167  }
+ Here is the caller graph for this function:

◆ glossary()

ILIAS\DI\Container::glossary ( )

Definition at line 350 of file Container.php.

350  : \ILIAS\Glossary\Service
351  {
352  return new \ILIAS\Glossary\Service($this);
353  }

◆ help()

ILIAS\DI\Container::help ( )

Definition at line 198 of file Container.php.

198  : \ilHelpGUI
199  {
200  return $this['ilHelp'];
201  }
Help GUI class.

◆ htmlLearningModule()

ILIAS\DI\Container::htmlLearningModule ( )

Definition at line 375 of file Container.php.

376  {
377  return new \ILIAS\HTMLLearningModule\Service($this);
378  }

◆ http()

ILIAS\DI\Container::http ( )
Returns

Definition at line 173 of file Container.php.

Referenced by ilMMTopItemGUI\add(), ilMMTopItemGUI\create(), ilMMTopItemGUI\edit(), ILIAS\UI\examples\Layout\Page\Standard\getRenderedPage(), InitCtrlService\init(), ILIAS\DI\Container\uiService(), and ilMMTopItemGUI\update().

174  {
175  return $this['http'];
176  }
Class Services.
Definition: Services.php:38
+ Here is the caller graph for this function:

◆ iliasIni()

ILIAS\DI\Container::iliasIni ( )

Definition at line 183 of file Container.php.

Referenced by ilTestExportOptionARC\init().

183  : \ilIniFile
184  {
185  return $this['ilIliasIniFile'];
186  }
INIFile Parser Early access in init proceess! Avoid further dependencies like logging or other servic...
+ Here is the caller graph for this function:

◆ infoScreen()

ILIAS\DI\Container::infoScreen ( )

Definition at line 400 of file Container.php.

401  {
402  return new \ILIAS\InfoScreen\Service($this);
403  }

◆ isDependencyAvailable()

ILIAS\DI\Container::isDependencyAvailable ( string  $name)

Note: Only use isDependencyAvailable if strictly required.

The need for this, mostly points to some underlying problem needing to be solved instead of using this. This was introduced as temporary workaround. See: https://github.com/ILIAS-eLearning/ILIAS/pull/1064

This is syntactic sugar for executing the try catch statement in the clients code. Note that the use of the offsetSet code of the default container should be avoided, since knowledge about the containers internal mechanism is injected.

Example: //This is bad since the client should not need to know about the id's name $DIC->offsetSet("styleDefinition")

//This is better, since the client just needs to know the name defined in the //interface of the component $DIC->isDependencyAvailable("systemStyle")

Definition at line 494 of file Container.php.

References Vendor\Package\$e.

Referenced by ILIAS\ResourceStorage\Stakeholder\AbstractResourceStakeholder\__construct().

494  : bool
495  {
496  try {
497  $this->$name();
498  } catch (\InvalidArgumentException $e) {
499  return false;
500  } catch (\TypeError $e) {
501  return false;
502  }
503 
504  return true;
505  }
+ Here is the caller graph for this function:

◆ itemGroup()

ILIAS\DI\Container::itemGroup ( )

Definition at line 370 of file Container.php.

371  {
372  return new \ILIAS\ItemGroup\Service($this);
373  }

◆ language()

ILIAS\DI\Container::language ( )

Get interface to the i18n service.

Definition at line 95 of file Container.php.

Referenced by ilAccessibilitySupportFooterProvider\__construct(), ILIAS\User\Profile\ChangeListeners\UserFieldAttributesChangeListener\__construct(), ilCertificateCron\__construct(), ilAwarenessUserProviderContactRequests\__construct(), ilAwarenessUserProviderApprovedContacts\__construct(), ILIAS\OnScreenChat\Provider\OnScreenChatProvider\__construct(), ILIAS\Repository\Provider\RepositoryMainBarProvider\getHomeItem(), ILIAS\Portfolio\Provider\PortfolioMainBarProvider\getStaticSubItems(), ILIAS\Notes\Provider\NotesMainBarProvider\getStaticSubItems(), ILIAS\News\Provider\NewsMainBarProvider\getStaticSubItems(), ILIAS\Mail\Provider\MailMainBarProvider\getStaticSubItems(), ILIAS\PersonalWorkspace\Provider\WorkspaceMainBarProvider\getStaticSubItems(), ILIAS\Tasks\DerivedTasks\Provider\DerivedTaskMainBarProvider\getStaticSubItems(), ILIAS\MyStaff\Provider\StaffMainBarProvider\getStaticSubItems(), ilBlogExportOptionHTML\init(), ilBlogExportOptionHTMLWithComments\init(), ilGlossaryExportOptionHTML\init(), ilLearningModuleExportOptionXML\init(), ilForumExportOptionHTML\init(), ilDataCollectionExportOptionsXLSX\init(), ilMediaPoolExportOptionXMLMaster\init(), ilMediaPoolExportOptionXMLMasterNoMedia\init(), ilWikiExportOptionHTML\init(), ilWikiExportOptionHTMLWithComments\init(), ilOrgUnitExportOptionXLS\init(), ilOrgUnitExportOptionXML\init(), ilTestExportOptionARC\init(), ilHTLMExportOptionHTML\init(), ilLearningModuleExportOptionHTML\init(), ilExportExportOptionXML\init(), ILIAS\DI\Container\learningHistory(), ILIAS\BackgroundTasks\Dependencies\DependencyMap\BaseDependencyMap\resolveBaseDependencies(), and ILIAS\DI\Container\task().

95  : \ilLanguage
96  {
97  return $this["lng"];
98  }
language handling
+ Here is the caller graph for this function:

◆ learningHistory()

ILIAS\DI\Container::learningHistory ( )

Definition at line 211 of file Container.php.

References ILIAS\DI\Container\access(), ILIAS\DI\Container\language(), ILIAS\DI\Container\repositoryTree(), ILIAS\DI\Container\ui(), and ILIAS\DI\Container\user().

212  {
213  return new \ilLearningHistoryService(
214  $this->user(),
215  $this->language(),
216  $this->ui(),
217  $this->access(),
218  $this->repositoryTree()
219  );
220  }
user()
Get the current user.
Definition: Container.php:71
This file is part of ILIAS, a powerful learning management system published by ILIAS open source e-Le...
repositoryTree()
Get interface to the repository tree.
Definition: Container.php:87
language()
Get interface to the i18n service.
Definition: Container.php:95
access()
Get interface for access checks.
Definition: Container.php:79
ui()
Get the interface to get services from UI framework.
Definition: Container.php:127
+ Here is the call graph for this function:

◆ learningModule()

ILIAS\DI\Container::learningModule ( )

Definition at line 305 of file Container.php.

305  : \ILIAS\LearningModule\Service
306  {
307  return new \ILIAS\LearningModule\Service($this);
308  }

◆ learningObjectMetadata()

ILIAS\DI\Container::learningObjectMetadata ( )

Definition at line 466 of file Container.php.

Referenced by ilLearningModuleExportOptionHTML\init().

467  {
468  return $this['learning_object_metadata'] ?? new \ILIAS\MetaData\Services\Services($this);
469  }
+ Here is the caller graph for this function:

◆ legacyArchives()

ILIAS\DI\Container::legacyArchives ( )
Deprecated:
Use archives() instead

Definition at line 426 of file Container.php.

426  : LegacyArchives
427  {
428  return new LegacyArchives();
429  }

◆ like()

ILIAS\DI\Container::like ( )

Definition at line 471 of file Container.php.

472  {
473  return new \ILIAS\Like\Service($this);
474  }

◆ logger()

ILIAS\DI\Container::logger ( )

Get interface to get interfaces to different loggers.

Definition at line 103 of file Container.php.

Referenced by ILIAS\BackgroundTasks\Dependencies\DependencyMap\BaseDependencyMap\resolveBaseDependencies().

104  {
105  return new LoggingServices($this);
106  }
Provides fluid interface to LoggingServices.
+ Here is the caller graph for this function:

◆ mail()

ILIAS\DI\Container::mail ( )

Definition at line 451 of file Container.php.

451  : \ILIAS\Mail\Service\MailService
452  {
453  return new \ILIAS\Mail\Service\MailService($this);
454  }

◆ mediaCast()

ILIAS\DI\Container::mediaCast ( )

Definition at line 365 of file Container.php.

366  {
367  return new \ILIAS\MediaCast\Service($this);
368  }

◆ mediaObjects()

ILIAS\DI\Container::mediaObjects ( )

Definition at line 315 of file Container.php.

315  : \ILIAS\MediaObjects\Service
316  {
317  return new \ILIAS\MediaObjects\Service($this);
318  }

◆ mediaPool()

ILIAS\DI\Container::mediaPool ( )

Definition at line 340 of file Container.php.

341  {
342  return new \ILIAS\MediaPool\Service($this);
343  }

◆ news()

ILIAS\DI\Container::news ( )

Definition at line 222 of file Container.php.

222  : \ILIAS\News\Service
223  {
224  return new \ILIAS\News\Service($this);
225  }

◆ notes()

ILIAS\DI\Container::notes ( )

Definition at line 345 of file Container.php.

346  {
347  return new \ILIAS\Notes\Service($this);
348  }

◆ notifications()

ILIAS\DI\Container::notifications ( )

Definition at line 441 of file Container.php.

441  : \ILIAS\Notifications\Service
442  {
443  return new \ILIAS\Notifications\Service($this);
444  }

◆ object()

ILIAS\DI\Container::object ( )

Definition at line 227 of file Container.php.

228  {
229  return new \ilObjectService();
230  }

◆ personalWorkspace()

ILIAS\DI\Container::personalWorkspace ( )

Definition at line 390 of file Container.php.

391  {
392  return new \ILIAS\PersonalWorkspace\Service();
393  }

◆ portfolio()

ILIAS\DI\Container::portfolio ( )

Definition at line 355 of file Container.php.

356  {
357  return new \ILIAS\Portfolio\Service($this);
358  }

◆ rbac()

ILIAS\DI\Container::rbac ( )

Get interface to get interfaces to all things rbac.

Definition at line 55 of file Container.php.

Referenced by ILIAS\Style\Content\InternalDomainService\__construct(), ILIAS\Mail\Provider\MailMainBarProvider\getStaticSubItems(), ILIAS\GlobalScreen\Provider\Provider\ChatMainBarProvider\getStaticSubItems(), and ILIAS\BackgroundTasks\Dependencies\DependencyMap\BaseDependencyMap\resolveBaseDependencies().

56  {
57  return new RBACServices($this);
58  }
Provides fluid interface to RBAC services.
+ Here is the caller graph for this function:

◆ refinery()

ILIAS\DI\Container::refinery ( )

Definition at line 243 of file Container.php.

Referenced by InitCtrlService\init().

244  {
245  return $this['refinery'];
246  }
Builds data types.
Definition: Factory.php:35
+ Here is the caller graph for this function:

◆ repository()

ILIAS\DI\Container::repository ( )

Definition at line 270 of file Container.php.

Referenced by ILIAS\Repository\Provider\RepositoryMainBarProvider\__construct().

270  : Repository\Service
271  {
272  return new Repository\Service($this);
273  }
+ Here is the caller graph for this function:

◆ repositoryTree()

ILIAS\DI\Container::repositoryTree ( )

Get interface to the repository tree.

Definition at line 87 of file Container.php.

Referenced by ILIAS\DI\Container\learningHistory(), and ILIAS\BackgroundTasks\Dependencies\DependencyMap\BaseDependencyMap\resolveBaseDependencies().

87  : \ilTree
88  {
89  return $this["tree"];
90  }
Tree class data representation in hierachical trees using the Nested Set Model with Gaps by Joe Celco...
+ Here is the caller graph for this function:

◆ resourceStorage()

ILIAS\DI\Container::resourceStorage ( )

Definition at line 265 of file Container.php.

Referenced by ilHTLMExportOptionHTML\init().

266  {
267  return $this['resource_storage'];
268  }
+ Here is the caller graph for this function:

◆ rootFolder()

ILIAS\DI\Container::rootFolder ( )

Definition at line 295 of file Container.php.

296  {
297  return new \ILIAS\RootFolder\Service($this);
298  }

◆ settings()

◆ skills()

ILIAS\DI\Container::skills ( )

Definition at line 260 of file Container.php.

261  {
262  return new SkillService();
263  }
This file is part of ILIAS, a powerful learning management system published by ILIAS open source e-Le...

◆ survey()

ILIAS\DI\Container::survey ( )

Definition at line 320 of file Container.php.

321  {
322  return new \ILIAS\Survey\Service();
323  }

◆ surveyQuestionPool()

ILIAS\DI\Container::surveyQuestionPool ( )

Definition at line 325 of file Container.php.

325  : \ILIAS\SurveyQuestionPool\Service
326  {
327  return new \ILIAS\SurveyQuestionPool\Service($this);
328  }

◆ systemStyle()

ILIAS\DI\Container::systemStyle ( )

Definition at line 193 of file Container.php.

194  {
195  return $this['styleDefinition'];
196  }
ilStyleDefinition acts as a wrapper of style related actions.

◆ tabs()

ILIAS\DI\Container::tabs ( )

Get interface to the tabs.

Definition at line 119 of file Container.php.

Referenced by ILIAS\BackgroundTasks\Dependencies\DependencyMap\BaseDependencyMap\resolveBaseDependencies().

119  : \ilTabsGUI
120  {
121  return $this["ilTabs"];
122  }
This file is part of ILIAS, a powerful learning management system published by ILIAS open source e-Le...
+ Here is the caller graph for this function:

◆ task()

ILIAS\DI\Container::task ( )

Definition at line 237 of file Container.php.

References ILIAS\DI\Container\access(), ILIAS\DI\Container\language(), ILIAS\DI\Container\ui(), and ILIAS\DI\Container\user().

238  {
239  return new \ilTaskService($this->user(), $this->language(), $this->ui(), $this->access());
240  }
user()
Get the current user.
Definition: Container.php:71
language()
Get interface to the i18n service.
Definition: Container.php:95
access()
Get interface for access checks.
Definition: Container.php:79
Task service.
ui()
Get the interface to get services from UI framework.
Definition: Container.php:127
+ Here is the call graph for this function:

◆ taxonomy()

ILIAS\DI\Container::taxonomy ( )

Definition at line 395 of file Container.php.

395  : \ILIAS\Taxonomy\Service
396  {
397  return new \ILIAS\Taxonomy\Service($this);
398  }

◆ testQuestion()

ILIAS\DI\Container::testQuestion ( )

Definition at line 330 of file Container.php.

330  : \ILIAS\TestQuestionPool\Questions\PublicInterface
331  {
332  return new \ILIAS\TestQuestionPool\Questions\PublicInterface($this);
333  }

◆ toolbar()

ILIAS\DI\Container::toolbar ( )

Get interface to the toolbar.

Definition at line 111 of file Container.php.

Referenced by ILIAS\BackgroundTasks\Dependencies\DependencyMap\BaseDependencyMap\resolveBaseDependencies().

111  : \ilToolbarGUI
112  {
113  return $this["ilToolbar"];
114  }
This file is part of ILIAS, a powerful learning management system published by ILIAS open source e-Le...
+ Here is the caller graph for this function:

◆ ui()

◆ uiService()

ILIAS\DI\Container::uiService ( )

Definition at line 249 of file Container.php.

References ILIAS\DI\Container\http(), and ILIAS\DI\Container\ui().

249  : \ilUIService
250  {
251  return new \ilUIService($this->http()->request(), $this->ui());
252  }
Filter service.
ui()
Get the interface to get services from UI framework.
Definition: Container.php:127
+ Here is the call graph for this function:

◆ upload()

ILIAS\DI\Container::upload ( )

Gets the file upload interface.

Definition at line 153 of file Container.php.

153  : \ILIAS\FileUpload\FileUpload
154  {
155  return $this['upload'];
156  }

◆ user()

◆ wiki()

ILIAS\DI\Container::wiki ( )

Definition at line 310 of file Container.php.

310  : \ILIAS\Wiki\Service
311  {
312  return new \ILIAS\Wiki\Service($this);
313  }

◆ workflowEngine()

ILIAS\DI\Container::workflowEngine ( )

Definition at line 335 of file Container.php.

335  : \ILIAS\WorkflowEngine\Service
336  {
337  return new \ILIAS\WorkflowEngine\Service($this);
338  }

Field Documentation

◆ $file_service_settings

ilFileServicesSettings ILIAS\DI\Container::$file_service_settings = null
private

Definition at line 37 of file Container.php.

Referenced by ILIAS\DI\Container\fileServiceSettings().


The documentation for this class was generated from the following file: