ILIAS  release_10 Revision v10.1-43-ga1241a92c2f
ilWACSignedPath Class Reference

Class ilWACSignedPath. More...

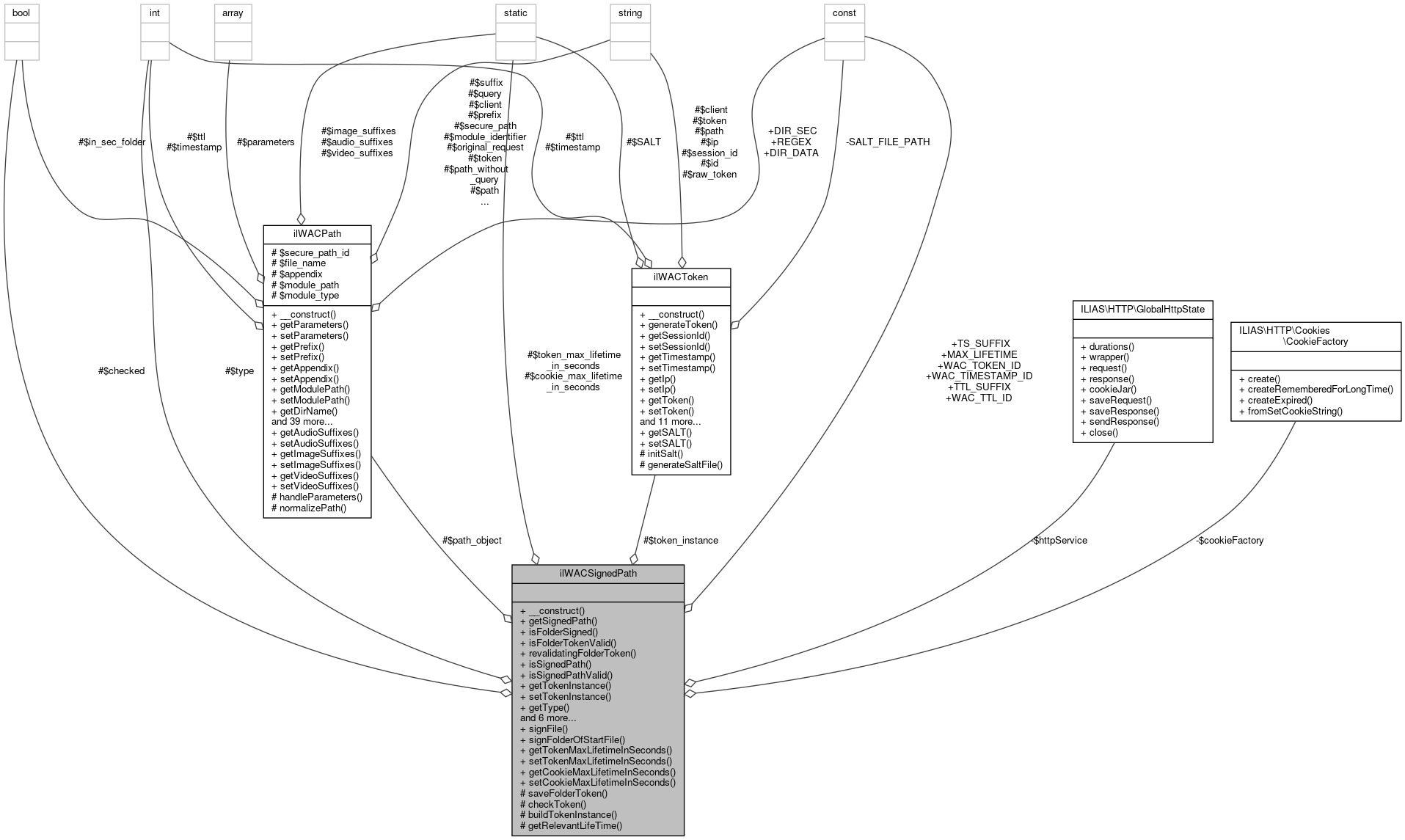
+ Collaboration diagram for ilWACSignedPath:

Public Member Functions

 __construct (ilWACPath $ilWACPath, GlobalHttpState $httpState, CookieFactory $cookieFactory)
 ilWACSignedPath constructor. More...
 
 getSignedPath ()
 
 isFolderSigned ()
 
 isFolderTokenValid ()
 
 revalidatingFolderToken ()
 
 isSignedPath ()
 
 isSignedPathValid ()
 
 getTokenInstance ()
 
 setTokenInstance (ilWACToken $token_instance)
 
 getType ()
 
 setType (int $type)
 
 getPathObject ()
 
 setPathObject (ilWACPath $path_object)
 
 buildAndSetTokenInstance (int $timestamp=0, int $ttl=0)
 
 isChecked ()
 
 setChecked (bool $checked)
 

Static Public Member Functions

static signFile (string $path_to_file)
 
static signFolderOfStartFile (string $start_file_path)
 
static getTokenMaxLifetimeInSeconds ()
 
static setTokenMaxLifetimeInSeconds (int $token_max_lifetime_in_seconds)
 
static getCookieMaxLifetimeInSeconds ()
 
static setCookieMaxLifetimeInSeconds (int $cookie_max_lifetime_in_seconds)
 

Data Fields

const WAC_TOKEN_ID = 'il_wac_token'
 
const WAC_TIMESTAMP_ID = 'il_wac_ts'
 
const WAC_TTL_ID = 'il_wac_ttl'
 
const TS_SUFFIX = 'ts'
 
const TTL_SUFFIX = 'ttl'
 
const MAX_LIFETIME = 600
 

Protected Member Functions

 saveFolderToken ()
 
 checkToken ()
 
 buildTokenInstance (int $timestamp=0, int $ttl=0)
 
 getRelevantLifeTime ()
 

Protected Attributes

ilWACPath $path_object = null
 
ilWACToken $token_instance = null
 
int $type = PathType::FILE
 
bool $checked = false
 

Static Protected Attributes

static int $token_max_lifetime_in_seconds = 5
 
static int $cookie_max_lifetime_in_seconds = 300
 

Private Attributes

GlobalHttpState $httpService
 
CookieFactory $cookieFactory
 

Detailed Description

Class ilWACSignedPath.

Author
Fabian Schmid fs@st.nosp@m.uder.nosp@m.-raim.nosp@m.ann..nosp@m.ch
Version
1.0.0

Definition at line 32 of file class.ilWACSignedPath.php.

Constructor & Destructor Documentation

◆ __construct()

ilWACSignedPath::__construct ( ilWACPath  $ilWACPath,
GlobalHttpState  $httpState,
CookieFactory  $cookieFactory 
)

ilWACSignedPath constructor.

Definition at line 53 of file class.ilWACSignedPath.php.

References $cookieFactory, and setPathObject().

54  {
55  $this->setPathObject($ilWACPath);
56  $this->httpService = $httpState;
57  $this->cookieFactory = $cookieFactory;
58  }
setPathObject(ilWACPath $path_object)
CookieFactory $cookieFactory
+ Here is the call graph for this function:

Member Function Documentation

◆ buildAndSetTokenInstance()

ilWACSignedPath::buildAndSetTokenInstance ( int  $timestamp = 0,
int  $ttl = 0 
)
Exceptions

Definition at line 332 of file class.ilWACSignedPath.php.

References $timestamp, buildTokenInstance(), and setTokenInstance().

Referenced by isFolderSigned(), isSignedPathValid(), and revalidatingFolderToken().

332  : void
333  {
334  $this->setTokenInstance($this->buildTokenInstance($timestamp, $ttl));
335  }
setTokenInstance(ilWACToken $token_instance)
buildTokenInstance(int $timestamp=0, int $ttl=0)
foreach($mandatory_scripts as $file) $timestamp
Definition: buildRTE.php:70
+ Here is the call graph for this function:
+ Here is the caller graph for this function:

◆ buildTokenInstance()

ilWACSignedPath::buildTokenInstance ( int  $timestamp = 0,
int  $ttl = 0 
)
protected
Exceptions
ilWACException

Definition at line 306 of file class.ilWACSignedPath.php.

References $client, $path, $timestamp, ilWACException\CODE_NO_TYPE, getPathObject(), and getType().

Referenced by buildAndSetTokenInstance(), checkToken(), and isFolderSigned().

306  : \ilWACToken
307  {
308  if ($this->getType() === 0) {
310  }
311 
312  switch ($this->getType()) {
313  case PathType::FOLDER:
314  $path = $this->getPathObject()->getSecurePath();
315  break;
316  default:
317  $path = $this->getPathObject()->getPathWithoutQuery();
318  break;
319  }
320 
321  $client = $this->getPathObject()->getClient();
322  $timestamp = $timestamp !== 0 ? $timestamp : $this->getPathObject()->getTimestamp();
323  $ttl = $ttl !== 0 ? $ttl : $this->getPathObject()->getTTL();
324 
325  return new ilWACToken($path, $client, $timestamp, $ttl);
326  }
$path
Definition: ltiservices.php:30
$client
This file is part of ILIAS, a powerful learning management system published by ILIAS open source e-Le...
foreach($mandatory_scripts as $file) $timestamp
Definition: buildRTE.php:70
+ Here is the call graph for this function:
+ Here is the caller graph for this function:

◆ checkToken()

ilWACSignedPath::checkToken ( )
protected
Exceptions

Definition at line 274 of file class.ilWACSignedPath.php.

References buildTokenInstance(), getPathObject(), and setChecked().

Referenced by isFolderTokenValid(), and isSignedPathValid().

274  : bool
275  {
276  $request_token_string = $this->getPathObject()->getToken();
277  $request_ttl = $this->getPathObject()->getTTL();
278  $request_timestamp = $this->getPathObject()->getTimestamp();
279  $current_timestamp = time();
280 
281  $timestamp_valid = ($current_timestamp < ($request_timestamp + $request_ttl));
282 
283  if (!$timestamp_valid) {
284  $this->setChecked(true);
285 
286  return false;
287  }
288 
289  $simulated_token = $this->buildTokenInstance($request_timestamp, $request_ttl);
290  $simulated_token_string = $simulated_token->getToken();
291  $token_valid = ($simulated_token_string === $request_token_string);
292 
293  if (!$token_valid) {
294  $this->setChecked(true);
295 
296  return false;
297  }
298 
299  return true;
300  }
buildTokenInstance(int $timestamp=0, int $ttl=0)
setChecked(bool $checked)
+ Here is the call graph for this function:
+ Here is the caller graph for this function:

◆ getCookieMaxLifetimeInSeconds()

static ilWACSignedPath::getCookieMaxLifetimeInSeconds ( )
static

Definition at line 354 of file class.ilWACSignedPath.php.

Referenced by ilObjSCORMInitData\getIliasScormVars(), and ilSCORM13PlayerGUI\getPlayer().

354  : int
355  {
356  return self::$cookie_max_lifetime_in_seconds;
357  }
+ Here is the caller graph for this function:

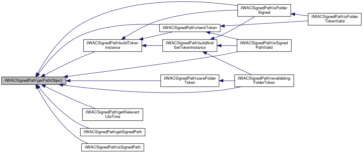
◆ getPathObject()

ilWACSignedPath::getPathObject ( )

Definition at line 261 of file class.ilWACSignedPath.php.

References $path_object.

Referenced by buildTokenInstance(), checkToken(), getRelevantLifeTime(), getSignedPath(), isFolderSigned(), isSignedPath(), isSignedPathValid(), revalidatingFolderToken(), and saveFolderToken().

261  : ?\ilWACPath
262  {
263  return $this->path_object;
264  }
This file is part of ILIAS, a powerful learning management system published by ILIAS open source e-Le...
+ Here is the caller graph for this function:

◆ getRelevantLifeTime()

ilWACSignedPath::getRelevantLifeTime ( )
protected

Definition at line 372 of file class.ilWACSignedPath.php.

References getPathObject(), and getType().

372  : int
373  {
374  $request_ttl = $this->getPathObject()->getTTL();
375  if ($request_ttl > 0) {
376  return $request_ttl;
377  }
378  switch ($this->getType()) {
379  case PathType::FOLDER:
380  $life_time = self::getCookieMaxLifetimeInSeconds();
381  break;
382  case PathType::FILE:
383  $life_time = self::getTokenMaxLifetimeInSeconds();
384  break;
385  default:
386  $life_time = 0;
387  break;
388  }
389 
390  return $life_time;
391  }
+ Here is the call graph for this function:

◆ getSignedPath()

ilWACSignedPath::getSignedPath ( )
Exceptions
ilWACException

Definition at line 63 of file class.ilWACSignedPath.php.

References $path, getPathObject(), getTokenInstance(), getType(), and ilWACException\WRONG_PATH_TYPE.

63  : string
64  {
65  if ($this->getType() !== PathType::FILE) {
67  }
68  if ($this->getPathObject()->getOriginalRequest() === '' || $this->getPathObject()->getOriginalRequest() === '0') {
69  return '';
70  }
71  if (!$this->getPathObject()->fileExists()) {
72  // return $this->getPathObject()->getOriginalRequest();
73  }
74 
75  if (strpos($this->getPathObject()->getPath(), '?')) {
76  $path = $this->getPathObject()->getPath() . '&' . self::WAC_TOKEN_ID . '='
77  . $this->getTokenInstance()->getToken();
78  } else {
79  $path = $this->getPathObject()->getPath() . '?' . self::WAC_TOKEN_ID . '='
80  . $this->getTokenInstance()->getToken();
81  }
82 
83  $path .= '&' . self::WAC_TTL_ID . '=' . $this->getTokenInstance()->getTTL();
84 
85  return $path . '&' . self::WAC_TIMESTAMP_ID . '='
86  . $this->getTokenInstance()->getTimestamp();
87  }
$path
Definition: ltiservices.php:30
+ Here is the call graph for this function:

◆ getTokenInstance()

ilWACSignedPath::getTokenInstance ( )

Definition at line 241 of file class.ilWACSignedPath.php.

References $token_instance.

Referenced by getSignedPath(), revalidatingFolderToken(), and saveFolderToken().

241  : ?\ilWACToken
242  {
243  return $this->token_instance;
244  }
This file is part of ILIAS, a powerful learning management system published by ILIAS open source e-Le...
+ Here is the caller graph for this function:

◆ getTokenMaxLifetimeInSeconds()

static ilWACSignedPath::getTokenMaxLifetimeInSeconds ( )
static

Definition at line 337 of file class.ilWACSignedPath.php.

Referenced by ilWACToken\__construct(), ILIAS\OnScreenChat\Repository\Subscriber\getDataByUserIds(), and ilWACTokenTest\testFileToken().

337  : int
338  {
339  return self::$token_max_lifetime_in_seconds;
340  }
+ Here is the caller graph for this function:

◆ getType()

ilWACSignedPath::getType ( )

Definition at line 251 of file class.ilWACSignedPath.php.

References $type.

Referenced by buildTokenInstance(), getRelevantLifeTime(), getSignedPath(), and revalidatingFolderToken().

251  : int
252  {
253  return $this->type;
254  }
+ Here is the caller graph for this function:

◆ isChecked()

ilWACSignedPath::isChecked ( )

Definition at line 393 of file class.ilWACSignedPath.php.

References $checked.

393  : bool
394  {
395  return $this->checked;
396  }

◆ isFolderSigned()

ilWACSignedPath::isFolderSigned ( )

Definition at line 89 of file class.ilWACSignedPath.php.

References buildAndSetTokenInstance(), buildTokenInstance(), getPathObject(), ILIAS\Repository\int(), and setType().

Referenced by isFolderTokenValid().

89  : bool
90  {
91  $this->httpService->cookieJar();
92 
93  $this->setType(PathType::FOLDER);
94  $plain_token = $this->buildTokenInstance();
95  $name = $plain_token->getHashedId();
96 
97  // Token
98  $default_token = '';
99  $token_cookie_value = $this->httpService->request()->getCookieParams()[$name] ?? $default_token;
100  // Timestamp
101  $default_timestamp = 0;
102  $timestamp_cookie_value = $this->httpService->request()->getCookieParams()[$name . self::TS_SUFFIX] ?? $default_timestamp;
103  $timestamp_cookie_value = (int) $timestamp_cookie_value;
104  // TTL
105  $default_ttl = 0;
106  $ttl_cookie_value = $this->httpService->request()->getCookieParams()[$name . self::TTL_SUFFIX] ?? $default_ttl;
107  $ttl_cookie_value = (int) $ttl_cookie_value;
108 
109  $this->getPathObject()->setToken($token_cookie_value);
110  $this->getPathObject()->setTimestamp($timestamp_cookie_value);
111  $this->getPathObject()->setTTL($ttl_cookie_value);
112  $this->buildAndSetTokenInstance();
113 
114  return $this->getPathObject()->hasToken();
115  }
buildAndSetTokenInstance(int $timestamp=0, int $ttl=0)
buildTokenInstance(int $timestamp=0, int $ttl=0)
+ Here is the call graph for this function:
+ Here is the caller graph for this function:

◆ isFolderTokenValid()

ilWACSignedPath::isFolderTokenValid ( )
Exceptions
ilWACException

Definition at line 120 of file class.ilWACSignedPath.php.

References checkToken(), and isFolderSigned().

120  : bool
121  {
122  if (!$this->isFolderSigned()) {
123  return false;
124  }
125 
126  return $this->checkToken();
127  }
+ Here is the call graph for this function:

◆ isSignedPath()

ilWACSignedPath::isSignedPath ( )

Definition at line 194 of file class.ilWACSignedPath.php.

References getPathObject().

194  : bool
195  {
196  return ($this->getPathObject()->hasToken() && $this->getPathObject()->hasTimestamp()
197  && $this->getPathObject()->hasTTL());
198  }
+ Here is the call graph for this function:

◆ isSignedPathValid()

ilWACSignedPath::isSignedPathValid ( )
Exceptions
ilWACException

Definition at line 203 of file class.ilWACSignedPath.php.

References buildAndSetTokenInstance(), checkToken(), and getPathObject().

203  : bool
204  {
205  $this->buildAndSetTokenInstance($this->getPathObject()->getTimestamp(), $this->getPathObject()->getTTL());
206 
207  return $this->checkToken();
208  }
buildAndSetTokenInstance(int $timestamp=0, int $ttl=0)
+ Here is the call graph for this function:

◆ revalidatingFolderToken()

ilWACSignedPath::revalidatingFolderToken ( )

Definition at line 179 of file class.ilWACSignedPath.php.

References buildAndSetTokenInstance(), getPathObject(), getTokenInstance(), getType(), and saveFolderToken().

179  : bool
180  {
181  if ($this->getType() !== PathType::FOLDER) {
182  return false;
183  }
184  $this->buildAndSetTokenInstance(time(), $this->getPathObject()->getTTL());
185  $this->getPathObject()->setTTL($this->getTokenInstance()->getTTL());
186  $this->getPathObject()->setTimestamp($this->getTokenInstance()->getTimestamp());
187  $this->getPathObject()->setToken($this->getTokenInstance()->getToken());
188 
189  $this->saveFolderToken();
190 
191  return true;
192  }
buildAndSetTokenInstance(int $timestamp=0, int $ttl=0)
+ Here is the call graph for this function:

◆ saveFolderToken()

ilWACSignedPath::saveFolderToken ( )
protected

Definition at line 129 of file class.ilWACSignedPath.php.

References $id, $path, getPathObject(), and getTokenInstance().

Referenced by revalidatingFolderToken().

129  : void
130  {
131  $ttl = $this->getPathObject()->getTTL();
132  $cookie_lifetime = $ttl !== 0 ? $ttl : self::getCookieMaxLifetimeInSeconds();
133  $id = $this->getTokenInstance()->getHashedId();
134  $expire = time() + $cookie_lifetime + 3600;
135  $secure = true;
136  $domain = null;
137  $http_only = true;
138  $path = '/';
139 
140  $tokenCookie = $this->cookieFactory->create($id, $this->getTokenInstance()->getToken())
141  ->withExpires($expire)
142  ->withPath($path)
143  ->withSecure($secure)
144  ->withDomain($domain)
145  ->withHttpOnly($http_only);
146 
147  $timestampCookie = $this->cookieFactory->create($id . self::TS_SUFFIX, time())
148  ->withExpires($expire)
149  ->withPath($path)
150  ->withDomain($domain)
151  ->withSecure($secure)
152  ->withHttpOnly($http_only);
153 
154  $ttlCookie = $this->cookieFactory->create($id . self::TTL_SUFFIX, $cookie_lifetime)
155  ->withExpires($expire)
156  ->withPath($path)
157  ->withDomain($domain)
158  ->withSecure($secure)
159  ->withHttpOnly($http_only);
160 
161  $jar = $this->httpService->cookieJar()->with($tokenCookie)
162  ->with($timestampCookie)
163  ->with($ttlCookie);
164 
165  // FIX: currently the cookies are never stored, we must use setcookie
166  foreach ($jar->getAll() as $cookie) {
167  setcookie(
168  $cookie->getName(),
169  $cookie->getValue(),
170  $cookie->getExpires(),
171  $cookie->getPath() ?? '/',
172  $cookie->getDomain() ?? '',
173  $cookie->getSecure(),
174  $cookie->getHttpOnly()
175  );
176  }
177  }
$path
Definition: ltiservices.php:30
$id
plugin.php for ilComponentBuildPluginInfoObjectiveTest::testAddPlugins
Definition: plugin.php:24
+ Here is the call graph for this function:
+ Here is the caller graph for this function:

◆ setChecked()

ilWACSignedPath::setChecked ( bool  $checked)

Definition at line 398 of file class.ilWACSignedPath.php.

References $checked.

Referenced by checkToken().

398  : void
399  {
400  $this->checked = $checked;
401  }
+ Here is the caller graph for this function:

◆ setCookieMaxLifetimeInSeconds()

static ilWACSignedPath::setCookieMaxLifetimeInSeconds ( int  $cookie_max_lifetime_in_seconds)
static
Exceptions

Definition at line 364 of file class.ilWACSignedPath.php.

References $cookie_max_lifetime_in_seconds, and ilWACException\MAX_LIFETIME.

364  : void
365  {
366  if ($cookie_max_lifetime_in_seconds > self::MAX_LIFETIME) {
368  }
369  self::$cookie_max_lifetime_in_seconds = $cookie_max_lifetime_in_seconds;
370  }
static int $cookie_max_lifetime_in_seconds

◆ setPathObject()

ilWACSignedPath::setPathObject ( ilWACPath  $path_object)

Definition at line 266 of file class.ilWACSignedPath.php.

References $path_object.

Referenced by __construct().

266  : void
267  {
268  $this->path_object = $path_object;
269  }
+ Here is the caller graph for this function:

◆ setTokenInstance()

ilWACSignedPath::setTokenInstance ( ilWACToken  $token_instance)

Definition at line 246 of file class.ilWACSignedPath.php.

References $token_instance.

Referenced by buildAndSetTokenInstance().

246  : void
247  {
248  $this->token_instance = $token_instance;
249  }
+ Here is the caller graph for this function:

◆ setTokenMaxLifetimeInSeconds()

static ilWACSignedPath::setTokenMaxLifetimeInSeconds ( int  $token_max_lifetime_in_seconds)
static
Exceptions

Definition at line 346 of file class.ilWACSignedPath.php.

References $token_max_lifetime_in_seconds, and ilWACException\MAX_LIFETIME.

Referenced by ILIAS\OnScreenChat\Repository\Subscriber\getDataByUserIds(), ilWACTokenTest\getModifiedSignedPath(), assQuestion\getSuggestedSolutionOutput(), ilChatroomViewGUI\lostConnection(), and ilWACTokenTest\testFileToken().

346  : void
347  {
348  if ($token_max_lifetime_in_seconds > self::MAX_LIFETIME) {
350  }
351  self::$token_max_lifetime_in_seconds = $token_max_lifetime_in_seconds;
352  }
static int $token_max_lifetime_in_seconds
+ Here is the caller graph for this function:

◆ setType()

ilWACSignedPath::setType ( int  $type)

Definition at line 256 of file class.ilWACSignedPath.php.

References $type.

Referenced by isFolderSigned().

256  : void
257  {
258  $this->type = $type;
259  }
+ Here is the caller graph for this function:

◆ signFile()

static ilWACSignedPath::signFile ( string  $path_to_file)
static
Exceptions
ilWACException

Definition at line 215 of file class.ilWACSignedPath.php.

References $DIC.

Referenced by ilCertificateSettingsFormRepository\__construct(), assImagemapQuestionGUI\areaEditor(), ilObjCertificateSettings\getBackgroundImageIdentification(), ilDclMobRecordRepresentation\getHTML(), ILIAS\Badge\ilBadgeImage\getImageFromResourceId(), ilBadgeImageTemplate\getImageFromResourceId(), ILIAS\MediaObjects\MediaObjectManager\getLocalSrc(), ilWACTokenTest\getModifiedSignedPath(), ILIAS\Style\Content\Style\StyleRepo\getPath(), assImagemapQuestionGUI\getPreview(), assImagemapQuestionGUI\getSolutionOutput(), assQuestion\getSuggestedSolutionOutput(), assImagemapQuestionGUI\getTestOutput(), ilObjMediaObject\getXML(), ilUserCertificateGUI\listCertificates(), ilTestHTMLGenerator\makeHtmlDocument(), assMatchingQuestionGUI\renderSolutionOutput(), and ilWACTokenTest\testFileToken().

215  : string
216  {
217  global $DIC;
218  if ($path_to_file === '' || $path_to_file === '0') {
219  return '';
220  }
221  $ilWACPath = new ilWACPath($path_to_file);
222  if ($ilWACPath->getClient() === '' || $ilWACPath->getClient() === '0') {
223  return $path_to_file;
224  }
225  $obj = new self($ilWACPath, $DIC->http(), new CookieFactoryImpl());
226  $obj->setType(PathType::FILE);
227  $obj->buildAndSetTokenInstance(time(), self::getTokenMaxLifetimeInSeconds());
228 
229  return $obj->getSignedPath();
230  }
This file is part of ILIAS, a powerful learning management system published by ILIAS open source e-Le...
global $DIC
Definition: shib_login.php:25
+ Here is the caller graph for this function:

◆ signFolderOfStartFile()

static ilWACSignedPath::signFolderOfStartFile ( string  $start_file_path)
static

Definition at line 232 of file class.ilWACSignedPath.php.

References $DIC.

Referenced by ilSCORMPresentationGUI\frameset(), ilSCORM13PlayerGUI\getPlayer(), ilExerciseManagementGUI\openSubmissionViewObject(), ilSCORMPresentationGUI\pingSession(), ilSCORM13PlayerGUI\pingSession(), ilObjFileBasedLMGUI\setStartFile(), and ilWACTokenTest\testCookieGeneration().

232  : void
233  {
234  global $DIC;
235  $obj = new self(new ilWACPath($start_file_path), $DIC->http(), new CookieFactoryImpl());
236  $obj->setType(PathType::FOLDER);
237  $obj->buildAndSetTokenInstance(time(), self::getCookieMaxLifetimeInSeconds());
238  $obj->saveFolderToken();
239  }
This file is part of ILIAS, a powerful learning management system published by ILIAS open source e-Le...
global $DIC
Definition: shib_login.php:25
+ Here is the caller graph for this function:

Field Documentation

◆ $checked

bool ilWACSignedPath::$checked = false
protected

Definition at line 46 of file class.ilWACSignedPath.php.

Referenced by isChecked(), and setChecked().

◆ $cookie_max_lifetime_in_seconds

int ilWACSignedPath::$cookie_max_lifetime_in_seconds = 300
staticprotected

Definition at line 45 of file class.ilWACSignedPath.php.

Referenced by setCookieMaxLifetimeInSeconds().

◆ $cookieFactory

CookieFactory ilWACSignedPath::$cookieFactory
private

Definition at line 48 of file class.ilWACSignedPath.php.

Referenced by __construct().

◆ $httpService

GlobalHttpState ilWACSignedPath::$httpService
private

Definition at line 47 of file class.ilWACSignedPath.php.

◆ $path_object

ilWACPath ilWACSignedPath::$path_object = null
protected

Definition at line 41 of file class.ilWACSignedPath.php.

Referenced by getPathObject(), and setPathObject().

◆ $token_instance

ilWACToken ilWACSignedPath::$token_instance = null
protected

Definition at line 42 of file class.ilWACSignedPath.php.

Referenced by getTokenInstance(), and setTokenInstance().

◆ $token_max_lifetime_in_seconds

int ilWACSignedPath::$token_max_lifetime_in_seconds = 5
staticprotected

Definition at line 44 of file class.ilWACSignedPath.php.

Referenced by setTokenMaxLifetimeInSeconds().

◆ $type

int ilWACSignedPath::$type = PathType::FILE
protected

Definition at line 43 of file class.ilWACSignedPath.php.

Referenced by getType(), and setType().

◆ MAX_LIFETIME

const ilWACSignedPath::MAX_LIFETIME = 600

Definition at line 39 of file class.ilWACSignedPath.php.

◆ TS_SUFFIX

const ilWACSignedPath::TS_SUFFIX = 'ts'

Definition at line 37 of file class.ilWACSignedPath.php.

◆ TTL_SUFFIX

const ilWACSignedPath::TTL_SUFFIX = 'ttl'

Definition at line 38 of file class.ilWACSignedPath.php.

◆ WAC_TIMESTAMP_ID

const ilWACSignedPath::WAC_TIMESTAMP_ID = 'il_wac_ts'

Definition at line 35 of file class.ilWACSignedPath.php.

Referenced by ilWACPath\handleParameters(), and ilWACPath\setTimestamp().

◆ WAC_TOKEN_ID

const ilWACSignedPath::WAC_TOKEN_ID = 'il_wac_token'

Definition at line 34 of file class.ilWACSignedPath.php.

Referenced by ilWACPath\handleParameters(), and ilWACPath\setToken().

◆ WAC_TTL_ID

const ilWACSignedPath::WAC_TTL_ID = 'il_wac_ttl'

Definition at line 36 of file class.ilWACSignedPath.php.

Referenced by ilWACPath\handleParameters(), and ilWACPath\setTTL().


The documentation for this class was generated from the following file: