ILIAS  release_10 Revision v10.1-43-ga1241a92c2f
ILIAS\Repository Namespace Reference

This file is part of ILIAS, a powerful learning management system published by ILIAS open source e-Learning e.V. More...

Namespaces

 Administration
 This file is part of ILIAS, a powerful learning management system published by ILIAS open source e-Learning e.V.
 
 Button
 This file is part of ILIAS, a powerful learning management system published by ILIAS open source e-Learning e.V.
 
 Clipboard
 This file is part of ILIAS, a powerful learning management system published by ILIAS open source e-Learning e.V.
 
 Deletion
 
 FieldDefinition
 
 Filter
 This file is part of ILIAS, a powerful learning management system published by ILIAS open source e-Learning e.V.
 
 Form
 
 HTML
 
 HTTP
 
 IRSS
 
 LastVisited
 This file is part of ILIAS, a powerful learning management system published by ILIAS open source e-Learning e.V.
 
 
 Listing
 
 Modal
 
 Object
 
 PluginSlot
 This file is part of ILIAS, a powerful learning management system published by ILIAS open source e-Learning e.V.
 
 Profile
 
 Provider
 
 Resources
 This file is part of ILIAS, a powerful learning management system published by ILIAS open source e-Learning e.V.
 
 Setup
 This file is part of ILIAS, a powerful learning management system published by ILIAS open source e-Learning e.V.
 
 Symbol
 
 Trash
 This file is part of ILIAS, a powerful learning management system published by ILIAS open source e-Learning e.V.
 

Data Structures

class  Exception
 
class  StandardGUIRequest
 

Functions

 initRequest (HTTP\Services $http, Refinery\Factory $refinery, ?array $passed_query_params=null, ?array $passed_post_data=null)
 Query params and post data parameters are used for testing. More...
 
 int (string $key)
 
 intArray (string $key)
 
 strip (string $input)
 
 str (string $key)
 
 strArray (string $key)
 
 arrayArray (string $key)
 
 isArray (string $key)
 Check if parameter is an array. More...
 
 raw (string $key)
 
 get (string $key, Refinery\Transformation $t)
 Get passed parameter, if not data passed, get key from http request. More...
 
 initDomainServices (\ILIAS\DI\Container $DIC)
 
 repositoryTree ()
 
 access ()
 
 rbac ()
 
 lng ()
 
 user ()
 
 logger ()
 
 refinery ()
 
 filesystem ()
 
 resourceStorage ()
 
 event ()
 
 settings ()
 
 objectDefinition ()
 
 object ()
 
 profile ()
 
 objectDataCache ()
 
 backgroundTasks ()
 
 learningObjectMetadata ()
 
 resources ()
 
 staticUrl ()
 
 initGUIServices (\ILIAS\DI\Container $DIC)
 
 ui ()
 
 ctrl ()
 
 http ()
 
 httpUtil ()
 
 html ()
 
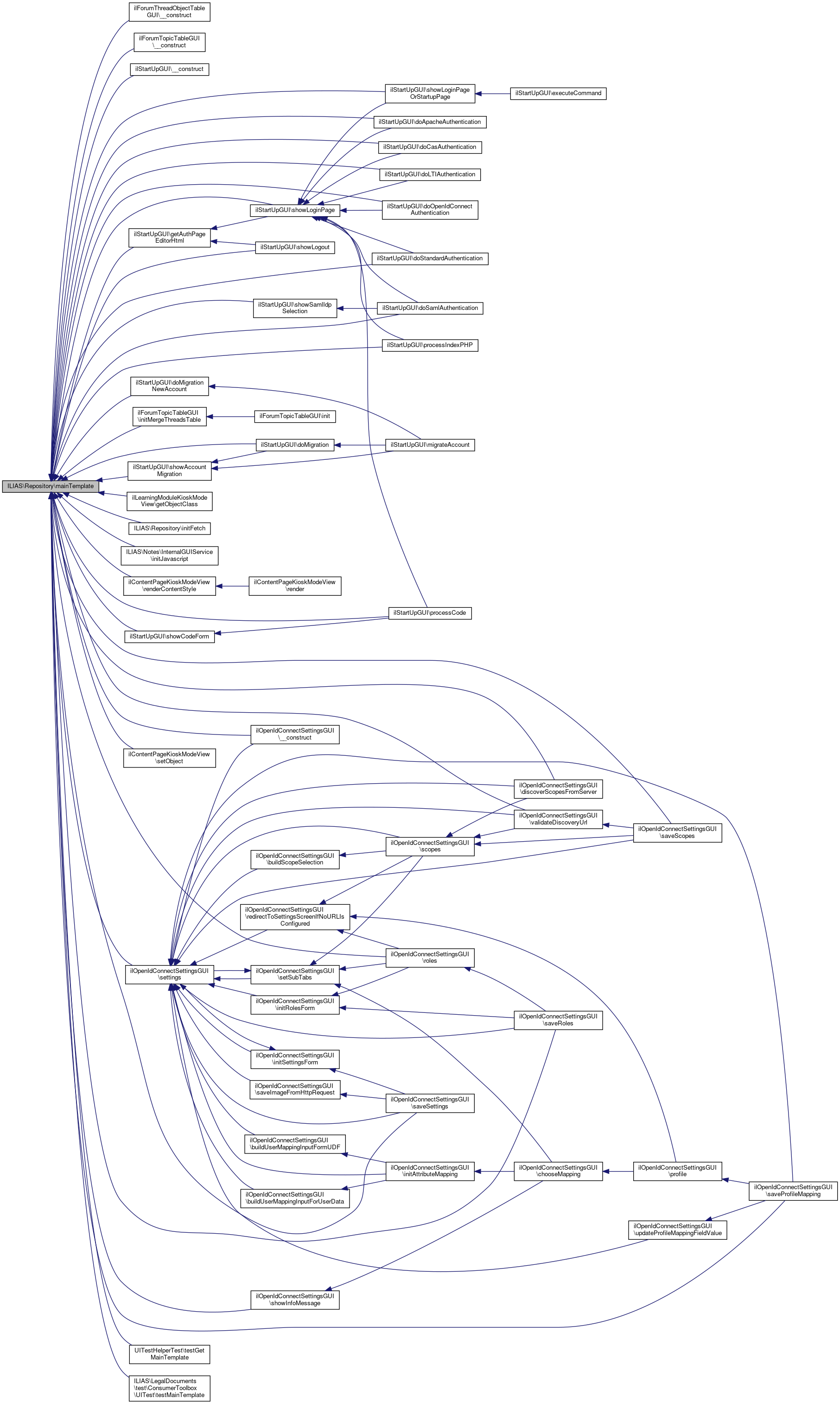
 mainTemplate ()
 
 initFetch ()
 
 clearAsnyOnloadCode ()
 
 upload ()
 
 toolbar ()
 
 globalScreen ()
 
 help ()
 
 tabs ()
 
 locator ()
 
 navigationHistory ()
 
 form ( $class_path, string $cmd, string $submit_caption="")
 
 modal (string $title="", string $cancel_label="")
 
 send (string $output)
 
 filter (string $filter_id, $class_path, string $cmd, bool $activated=true, bool $expanded=true)
 
 button (string $caption, string $cmd)
 
 link (string $caption, string $href, bool $new_viewport=false)
 
 symbol ()
 
 listing ()
 

Detailed Description

This file is part of ILIAS, a powerful learning management system published by ILIAS open source e-Learning e.V.

ILIAS is licensed with the GPL-3.0, see https://www.gnu.org/licenses/gpl-3.0.en.html You should have received a copy of said license along with the source code, too.

If this is not the case or you just want to try ILIAS, you'll find us at: https://www.ilias.de https://github.com/ILIAS-eLearning

Function Documentation

◆ access()

ILIAS\Repository\access ( )

Definition at line 51 of file trait.GlobalDICDomainServices.php.

Referenced by ilGroupXMLWriter\__buildAdmin(), ilGroupXMLWriter\__buildMember(), ilCourseXMLWriter\__buildSubscriber(), ilCourseXMLWriter\__buildTutor(), ilObjCourseGUI\__checkStartObjects(), ilKioskModeService\__construct(), ilADTInternalLinkPresentationBridge\__construct(), ilAppointmentBaseFileHandler\__construct(), ilKioskModeView\__construct(), ilObjMediaPoolAccess\__construct(), ilObjGlossaryAccess\__construct(), ilObjLearningModuleAccess\__construct(), ilObjFolder\__construct(), ilObjSurveyAdministrationGUI\__construct(), ilPDSelectedItemsBlockSelectedItemsProvider\__construct(), ilMobSubtitleTableGUI\__construct(), ilUploadDirFilesTableGUI\__construct(), ilLMMenuItemsTableGUI\__construct(), ilHelpTooltipTableGUI\__construct(), ilObjCategoryReferenceGUI\__construct(), ilPDSelectedItemsBlockMembershipsProvider\__construct(), ilObjMediaCastAccess\__construct(), ilObjBookingPoolAccess\__construct(), ilClipboardTableGUI\__construct(), ilObjExerciseAccess\__construct(), ilObjExerciseAdministrationGUI\__construct(), ilObjExerciseSubItemListGUI\__construct(), ILIAS\News\Access\NewsAccess\__construct(), ilPCImageMapTableGUI\__construct(), ilObjectPluginAccess\__construct(), ilSurveySyncTableGUI\__construct(), ilTaxonomyAdministrationRepositoryTableGUI\__construct(), ilObjWikiAccess\__construct(), ilLMGlossaryTableGUI\__construct(), ilLMBlockedUsersTableGUI\__construct(), ilObjContentObjectAccess\__construct(), ilMediaPoolPageUsagesTableGUI\__construct(), ilObjMediaObjectAccess\__construct(), ilMultiSrtConfirmationTable2GUI\__construct(), ilObjPortfolioTemplateAccess\__construct(), ilPageHistoryTableGUI\__construct(), ilContainerSelectionExplorer\__construct(), ilUserForTagTableGUI\__construct(), ilECSServerTableGUI\__construct(), ilWikiPageTemplatesTableGUI\__construct(), ilObjItemGroupAccess\__construct(), ilLearningHistoryTimelineItem\__construct(), ilLMPagesTableGUI\__construct(), ilLearnerProgressDB\__construct(), ilMediaObjectUsagesTableGUI\__construct(), ilImageMapTableGUI\__construct(), ilMDSettingsAccessService\__construct(), ilObjPortfolioAdministrationGUI\__construct(), ilSCORM2004TrackingTableGUI\__construct(), ilPCContentIncludeGUI\__construct(), ilHelpModuleTableGUI\__construct(), ILIAS\Blog\Access\BlogAccess\__construct(), ilObjFileBasedLMAccess\__construct(), ilECSCommunityTableGUI\__construct(), ilObjBlogAccess\__construct(), ilHelpMappingTableGUI\__construct(), ilBookingSchedulesTableGUI\__construct(), ilLMQuestionListTableGUI\__construct(), ilObjAccessibilitySettingsGUI\__construct(), ilObjMediaObjectsSettingsGUI\__construct(), ilExerciseDerivedTaskProvider\__construct(), ilNewsForContextTableGUI\__construct(), ilExerciseDerivedTaskProviderFactory\__construct(), ilRecommendedContentManager\__construct(), ilTrashTableGUI\__construct(), ilLuceneAdvancedSearchActivationTableGUI\__construct(), ilSessionClassificationPathGUI\__construct(), ilBookingParticipantsTableGUI\__construct(), ilCopySelfAssQuestionTableGUI\__construct(), ilPCIIMOverlaysTableGUI\__construct(), ilObjSurveyAccess\__construct(), ilSurveyQuestionblockbrowserTableGUI\__construct(), ILIAS\Survey\Tasks\DerivedTaskProviderFactory\__construct(), ilTaxonomyListTableGUI\__construct(), ilObjHelpSettingsGUI\__construct(), ilImportantPagesTableGUI\__construct(), ilLearningSequenceParticipantsTableGUI\__construct(), ilDclBaseRecordRepresentation\__construct(), ilObjExternalToolsSettingsGUI\__construct(), ilSurveyQuestionbrowserTableGUI\__construct(), ilSurveySkillAssignmentTableGUI\__construct(), ilBenchmarkTableGUI\__construct(), ilGlossaryEditorGUI\__construct(), ilObjWikiSettingsGUI\__construct(), ilObjLearningResourcesSettingsGUI\__construct(), ILIAS\BookingManager\Access\AccessManager\__construct(), ilLSViewFactory\__construct(), ilMediaPoolPresentationGUI\__construct(), ilFeedbackConfirmationTable2GUI\__construct(), ILIAS\Notes\NotificationsManager\__construct(), ilOrgUnitPositionAccess\__construct(), ilObjPollAccess\__construct(), ilContainerStartObjectsContentTableGUI\__construct(), ILIAS\Skill\Access\SkillManagementAccess\__construct(), ilStudyProgrammeExpandableProgressListGUI\__construct(), ilStyleMediaQueryTableGUI\__construct(), ilTaxonomyTableGUI\__construct(), ilHTLMPresentationGUI\__construct(), ilWikiFunctionsBlockGUI\__construct(), ILIAS\MediaCast\Comments\GUIService\__construct(), ilMediaCastTableGUI\__construct(), ilObjMediaCastSettingsGUI\__construct(), ilMediaPoolPageGUI\__construct(), ilMultilingualismTableGUI\__construct(), ILIAS\Notes\AccessManager\__construct(), ILIAS\Survey\Access\AccessManager\__construct(), ILIAS\Skill\Access\SkillTreeAccess\__construct(), ilStudyProgrammeMailMemberSearchGUI\__construct(), ilPasteStyleCharacteristicTableGUI\__construct(), ilStyleColorTableGUI\__construct(), ilSCTaskTableGUI\__construct(), ilGlossaryTermPermission\__construct(), ilObjQuestionPoolAccess\__construct(), ILIAS\GlobalScreen\Scope\MainMenu\Collector\Map\Map\MapManager\__construct(), ilObjectCopySelectionTableGUI\__construct(), ilObjItemGroupGUI\__construct(), ilBookingAssignParticipantsTableGUI\__construct(), ilPortfolioAccessHandler\__construct(), ilTableTemplatesTableGUI\__construct(), ilTaxAssignedItemsTableGUI\__construct(), ilObjCourseAccess\__construct(), ilWikiHandlerGUI\__construct(), ilObjectTranslation2TableGUI\__construct(), ilExportIDTableGUI\__construct(), ceLTIc\LTI\User\ProviderCurrentCourse\__construct(), ilMediaCastHandlerGUI\__construct(), ILIAS\MyStaff\ListCertificates\ilMStListCertificatesTableGUI\__construct(), ilExerciseMembersFilter\__construct(), ilCmiXapiStatementsGUI\__construct(), ilObjPortfolioGUI\__construct(), ilObjectOwnershipManagementTableGUI\__construct(), ilBookingAssignObjectsTableGUI\__construct(), ilObjTaggingSettingsGUI\__construct(), ilObjectTranslationTableGUI\__construct(), ILIAS\LearningModule\Menu\ilLMMenuGUI\__construct(), ilWikiImportantPagesBlockGUI\__construct(), ilLegacyKioskModeView\__construct(), ilLTIConsumerGradeSynchronizationGUI\__construct(), ilCmiXapiAccess\__construct(), ILIAS\MyStaff\ListCompetences\Skills\ilMStListCompetencesSkillsTableGUI\__construct(), ilObjBadgeAdministrationGUI\__construct(), ilExAssignmentTeamTableGUI\__construct(), ilExportSelectionTableGUI\__construct(), ilObjFolderGUI\__construct(), ILIAS\Survey\Tasks\DerivedTaskProvider\__construct(), ilGroupParticipantsTableGUI\__construct(), ilHTLMEditorGUI\__construct(), ilCourseParticipantsGroupsTableGUI\__construct(), ilBookingScheduleGUI\__construct(), ilMStListCompetencesSkillsGUI\__construct(), ilExAssTypeWikiTeamGUI\__construct(), ilMStShowUserCompetencesGUI\__construct(), ilMStShowUserCoursesGUI\__construct(), ilClassificationBlockGUI\__construct(), ilPCQuestionGUI\__construct(), ilSurveyRaterGUI\__construct(), ilCourseParticipantsTableGUI\__construct(), ILIAS\GlobalScreen\ADNProvider\__construct(), ilEmployeeTalkMyStaffBaseGUI\__construct(), ILIAS\Export\ExportHandler\Manager\Factory\__construct(), ilMStListCoursesGUI\__construct(), ilBadgeProfileGUI\__construct(), ilExcRepoObjAssignmentAccessInfo\__construct(), ilRegistrationCodesTableGUI\__construct(), ilContainerSkillGUI\__construct(), ilBookingParticipantGUI\__construct(), ilSkillLevelTableGUI\__construct(), ILIAS\Survey\Code\CodeManager\__construct(), ilPCMediaObjectGUI\__construct(), ILIAS\components\ILIAS\Glossary\Table\TermUsagesTable\__construct(), ilMMTopItemTableGUI\__construct(), McstImageGalleryGUI\__construct(), ilMStListCompetencesGUI\__construct(), ILIAS\Survey\Participants\StatusManager\__construct(), ilTaskServiceDependencies\__construct(), ilLinkResourceHandlerGUI\__construct(), ilMStListCertificatesGUI\__construct(), ilMStListCoursesTableGUI\__construct(), ilMStListUsersGUI\__construct(), ilContainerStartObjectsGUI\__construct(), ilAdministrationExplorerGUI\__construct(), ilStyleImageTableGUI\__construct(), ilBookingPreferencesGUI\__construct(), ilCourseParticipantsGroupsGUI\__construct(), ilTrSummaryTableGUI\__construct(), ILIAS\MyStaff\ListUsers\ilMStListUsersTableGUI\__construct(), ilMStShowUserGUI\__construct(), ilSessionOverviewGUI\__construct(), ILIAS\Survey\Evaluation\EvaluationManager\__construct(), ilLTIConsumerXapiStatementsGUI\__construct(), ilBiblLibraryTableGUI\__construct(), ilMailMemberSearchDataProvider\__construct(), ilForumSettingsGUI\__construct(), ilBookingObjectsTableGUI\__construct(), ilSessionOverviewTableGUI\__construct(), ilStudyProgrammeProgressListGUI\__construct(), ilCourseEditParticipantsTableGUI\__construct(), ilForumNotificationDataProvider\__construct(), ilGroupXMLWriter\__construct(), ilWebResourceLinkTableGUI\__construct(), ilMStShowUserCoursesTableGUI\__construct(), ilPortfolioPageGUI\__construct(), ilObjCourseGrouping\__construct(), ilObjCourseGroupingGUI\__construct(), ilLearningHistoryGUI\__construct(), ilObjFileListGUI\__construct(), ilObjFileUploadDropzone\__construct(), ilOrgUnitExplorerGUI\__construct(), ilMailMemberSearchGUI\__construct(), ilObjRepositorySettingsGUI\__construct(), ilObjSCORM2004LearningModuleGUI\__construct(), ilSCORM2004TrackingItemsTableGUI\__construct(), ilBookingReservationsGUI\__construct(), ilPollBlockGUI\__construct(), ilForumExportGUI\__construct(), SurveyQuestionGUI\__construct(), ilCourseXMLWriter\__construct(), ilBookingProcessWithoutScheduleGUI\__construct(), ilLocalUserGUI\__construct(), ilSkillCatTableGUI\__construct(), ilTaggingSlateContentGUI\__construct(), ILIAS\Test\Access\AccessFileUploadPreview\__construct(), ilADNAbstractGUI\__construct(), ilObjFileBasedLMGUI\__construct(), ilObjDashboardSettingsGUI\__construct(), ilMMSubItemTableGUI\__construct(), ilObjCategoryGUI\__construct(), ilMembershipGUI\__construct(), ilDidacticTemplateSettingsTableGUI\__construct(), ilRegistrationGUI\__construct(), ilExerciseSubmissionTableGUI\__construct(), ilObjSkillManagementGUI\__construct(), ilStudyProgrammeChangeDeadlineGUI\__construct(), ilStudyProgrammeChangeExpireDateGUI\__construct(), ilECSSettingsGUI\__construct(), ilLanguageFolderTable\__construct(), ilCertificateSettingsFormRepository\__construct(), ilCmiXapiScoringGUI\__construct(), ilBookingProcessWithScheduleGUI\__construct(), ilNewsTimelineGUI\__construct(), ilPDNotesGUI\__construct(), ilBiblAdminFieldGUI\__construct(), ilTestEvaluationGUI\__construct(), ilLTIConsumeProviderSettingsGUI\__construct(), ilMediaCastManageTableGUI\__construct(), ilMediaPoolTableGUI\__construct(), ilRepositoryObjectSearchGUI\__construct(), ilBookingReservationsTableGUI\__construct(), ilAuthShibbolethSettingsGUI\__construct(), ilExAssignmentReminder\__construct(), ilUploadLimitsOverviewGUI\__construct(), ILIAS\Export\ExportHandler\Manager\Handler\__construct(), ilBiblFieldFilterGUI\__construct(), ilObjMediaCastGUI\__construct(), ilNewsForContextBlockGUI\__construct(), ilObjSystemFolderGUI\__construct(), ilLTIConsumerScoringGUI\__construct(), ilBadgeManagementGUI\__construct(), ilLTIConsumerSettingsGUI\__construct(), ilMemberExport\__construct(), ilRegistrationSettingsGUI\__construct(), ilLuceneSearchResultFilter\__construct(), ilCourseContentGUI\__construct(), ilWOPIAdministrationGUI\__construct(), ilLMContentRendererGUI\__construct(), ilObjMediaObjectGUI\__construct(), ilMembershipCronNotificationsData\__construct(), ilObjExerciseGUI\__construct(), ILIAS\Style\Content\ItemBlock\ItemBlockSequenceGenerator\__construct(), ilUserCertificateGUI\__construct(), ilCourseReferencePathInfo\__construct(), ilMMAbstractItemGUI\__construct(), ilContSkillAdminGUI\__construct(), ilSurveyEvaluationGUI\__construct(), ilGlossaryPresentationGUI\__construct(), ilDclRecordListGUI\__construct(), ilOrgUnitTypeGUI\__construct(), ilPrivacySettings\__construct(), ilSearchResultPresentation\__construct(), ilSessionStatisticsGUI\__construct(), ilCalendarPresentationGUI\__construct(), ilExportGUI\__construct(), ilPRGPermissionsHelper\__construct(), ilCalendarCategoryGUI\__construct(), ilStartUpGUI\__construct(), ilAppointmentPresentationGUI\__construct(), ilDidacticTemplateSettingsGUI\__construct(), ILIAS\components\OrgUnit\ARHelper\BaseCommands\__construct(), ilObjGlossaryGUI\__construct(), ilMMTopItemFormGUI\__construct(), ILIAS\Certificate\Overview\CertificateOverviewTable\__construct(), ilConditionHandlerGUI\__construct(), ilCalendarCategories\__construct(), ilCertificateGUI\__construct(), ilObjSessionGUI\__construct(), ilMediaCreationGUI\__construct(), ilMDEditorGUI\__construct(), ilBadgePersonalTableGUI\__construct(), ilOpenIdConnectSettingsGUI\__construct(), ilCourseObjectivesGUI\__construct(), ILIAS\Export\ExportHandler\Factory\__construct(), ilPageEditorGUI\__construct(), ilInfoScreenGUI\__construct(), ilNewsItem\__construct(), ilQuestionPoolSkillAdministrationGUI\__construct(), ilSkillTreeNodeGUI\__construct(), ilLearningProgressBaseGUI\__construct(), ILIAS\Badge\ilObjectBadgeTableGUI\__construct(), ilObjForumGUI\__construct(), ilObjContentObjectGUI\__construct(), ilObject2GUI\__construct(), ilObjSkillTreeGUI\__construct(), ilFileVersionsGUI\__construct(), ilBlockGUI\__construct(), ilLMPresentationGUI\__construct(), ilNoteGUI\__construct(), ilObjFilePreviewRendererGUI\__construct(), ilObjFileGUI\__construct(), ilExerciseManagementGUI\__construct(), ilPDSelectedItemsBlockViewSettings\__construct(), ilExAssignment\__construct(), ilSamlSettingsGUI\__construct(), ilObjSurvey\__construct(), ilPageObjectGUI\__construct(), ilPersonalSkillsGUI\__construct(), ilObjLearningSequenceGUI\__construct(), ilObjMediaPoolAccess\_checkAccess(), ilObjBookingPoolAccess\_checkAccess(), ilObjQuestionPoolAccess\_checkAccess(), ilObjTestAccess\_checkAccess(), ilObjCourseAccess\_checkAccess(), ilObjBlogAccess\_checkAccess(), ilObjExerciseAccess\_checkAccess(), ilObjCourseGrouping\_checkAccess(), ilDidacticTemplateSettingsGUI\activateTemplates(), ILIAS\components\OrgUnit\ARHelper\BaseCommands\activeSubTab(), ilCourseParticipantsGroupsGUI\add(), ilObjExerciseGUI\addContentSubTabs(), ilObjForumGUI\addDraftButtonIfDraftsExists(), ilObjectPluginGUI\addExportTab(), ilObjDataCollectionGUI\addHeaderAction(), ilAuthShibbolethSettingsGUI\addRoleAssignmentRule(), ilOrgUnitUserAssignmentGUI\addStaff(), ilOrgUnitUserAssignmentGUI\addStaffFromSearch(), ilCalendarCategories\addSubitemCalendars(), ilContainerSkillGUI\addTabs(), ilMStShowUserGUI\addTabs(), ilObjLearningSequenceGUI\addToNavigationHistory(), ilMMSubItemGUI\applyFilter(), ilObjCourseGroupingGUI\askDeleteGrouping(), ilObjForumGUI\askForPostActivationObject(), ilObjCourseGroupingGUI\assignCourse(), ilLocalUserGUI\assignRoles(), ilLocalUserGUI\assignSave(), ilTestPlayerAbstractGUI\autosaveCmd(), ilObjForumGUI\autosaveDraftAsyncObject(), ilObjForumGUI\autosaveThreadDraftAsyncObject(), ilBookingProcessWithoutScheduleGUI\book(), ilBookingProcessWithScheduleGUI\book(), ilBookingProcessWithScheduleGUI\bookAvailableItems(), ilBookingProcessWithoutScheduleGUI\bookMultipleParticipants(), ilTestInfoScreenToolbarGUI\build(), ilPasteIntoMultipleItemsExplorer\buildFormItem(), ilObjFileGUI\buildInfoScreen(), ilObjectGUI\buildInputsForAdditionalDeletionReferences(), ilCmiXapiScoringGUI\buildTableGUI(), ilLTIConsumerScoringGUI\buildTableGUI(), ilLTIConsumerXapiStatementsGUI\buildTableGUI(), ilCmiXapiStatementsGUI\buildTableGUI(), ilLTIConsumerGradeSynchronizationGUI\buildTableGUI(), ILIAS\Certificate\Overview\CertificateOverviewTable\buildTableRows(), ILIAS\Survey\Access\AccessManager\canAccessEvaluation(), ILIAS\Survey\Access\AccessManager\canAccessInfoScreen(), ILIAS\News\Access\NewsAccess\canAdd(), ilObjTestAccess\canBeDelivered(), ILIAS\News\Access\NewsAccess\canEditAll(), ILIAS\News\Access\NewsAccess\canEditSettings(), ILIAS\Survey\Access\AccessManager\canEditSettings(), ILIAS\BookingManager\Access\AccessManager\canManageAllReservations(), ILIAS\Survey\Access\AccessManager\canManageCodes(), ILIAS\BookingManager\Access\AccessManager\canManageMembersOfParent(), ILIAS\BookingManager\Access\AccessManager\canManageObjects(), ILIAS\BookingManager\Access\AccessManager\canManageOwnReservations(), ILIAS\BookingManager\Access\AccessManager\canManageParticipants(), ILIAS\BookingManager\Access\AccessManager\canManageReservationForUser(), ILIAS\BookingManager\Access\AccessManager\canManageSettings(), ILIAS\Survey\Access\AccessManager\canRead(), ILIAS\Survey\Access\AccessManager\canReadResultOfParticipants(), ILIAS\Survey\Access\AccessManager\canStartSurvey(), ILIAS\Blog\Access\BlogAccess\canWrite(), ilBookingReservationsGUI\changeStatusObject(), ILIAS\Repository\Deletion\PermissionStandardAdapter\checkAccess(), ilWebDAVRepositoryHelper\checkAccess(), ilObjFileAccessSettingsGUI\checkAccess(), ilOrgUnitTypeGUI\checkAccess(), ilStudyProgrammeTypeGUI\checkAccess(), ilMDEditorGUI\checkAccess(), ilObjLearningSequenceGUI\checkAccess(), ilObjRoleGUI\checkAccess(), ilRegistrationSettingsGUI\checkAccessBool(), ilOpenIdConnectSettingsGUI\checkAccessBool(), ilMStListCompetencesSkillsGUI\checkAccessOrFail(), ilMStListCompetencesGUI\checkAccessOrFail(), ilMStShowUserCoursesGUI\checkAccessOrFail(), ilMStListCertificatesGUI\checkAccessOrFail(), ilMStListCoursesGUI\checkAccessOrFail(), ilMStShowUserCompetencesGUI\checkAccessOrFail(), ilMStListUsersGUI\checkAccessOrFail(), ilMStShowUserGUI\checkAccessOrFail(), ilObjUserGUI\checkAccessToRolesTab(), ilObjGroupGUI\checkAgreement(), ilObjCourseGUI\checkAgreement(), ilObjectListGUI\checkCommandAccess(), ilWebDAVRepositoryHelper\checkCreateAccessForType(), ilPrivacySettings\checkExportAccess(), ilLocalUserGUI\checkGlobalRoles(), ilCourseReferencePathInfo\checkManagmentAccess(), ilGlossaryTermPermission\checkPermission(), ILIAS\Survey\Code\CodeManager\checkPermission(), ilLocalUserGUI\checkPermission(), ILIAS\Blog\Access\BlogAccess\checkPermissionBool(), ilMembershipGUI\checkPermissionBool(), ilObjectGUI\checkPermissionBool(), ilBiblAdminFieldGUI\checkPermissionBoolAndReturn(), ilBiblFieldFilterGUI\checkPermissionBoolAndReturn(), ilMembershipGUI\checkRbacOrPositionAccessBool(), ilOrgUnitPositionAccess\checkRbacOrPositionPermissionAccess(), ilObjUserFolderGUI\checkUserManipulationAccessBool(), ilObjUserGUI\checkUserWriteRight(), ilObjectGUI\checkWritePermissionOnRefIdArray(), ilMailMemberSearchDataProvider\collectTableData(), ILIAS\MediaCast\Comments\GUIService\commentGUI(), ilECSSettingsGUI\communities(), ilBookingObjectGUI\confirmDelete(), ilSurveyParticipantsGUI\confirmDeleteAllUserDataObject(), ilMembershipGUI\confirmDeleteParticipants(), ilObjForumGUI\confirmDeleteThreadDraftsObject(), ilMembershipBlockGUI\confirmedRemove(), ilDashboardLearningSequenceGUI\confirmedRemove(), ilObjForumGUI\confirmMergeThreadsObject(), ilBookingReservationsGUI\confirmResetRun(), ilObjectCopyGUI\copyMultipleNonContainer(), ilDidacticTemplateSettingsGUI\copyTemplate(), ilObjCourseGroupingGUI\create(), ilBookingObjectGUI\create(), ilObjectGUI\createActionDispatcherGUI(), ilObjForumGUI\createEmptyThread(), ilObjTestGUI\createQuestionPoolAndCopyObject(), ilForumNotificationDataProvider\createRecipientArray(), ilTestExportGUI\createTestArchiveExport(), ilObjForumGUI\createThread(), ilObjForumGUI\createThreadObject(), ilDidacticTemplateSettingsGUI\deactivateTemplates(), ilBookingObjectGUI\delete(), ilAdvancedMDSettingsGUI\deleteFiles(), ilObjCourseGroupingGUI\deleteGrouping(), ilMembershipGUI\deleteParticipants(), ilCourseMembershipGUI\deleteParticipantsWithLinkedCourses(), ilDidacticTemplateSettingsGUI\deleteTemplates(), ilObjForumGUI\deleteThreadDraftsObject(), ilObjUserFolderGUI\deleteUsersObject(), ilObjCourseGUI\deliverCertificateObject(), ilObjForumGUI\deliverDraftZipFileObject(), ilObjForumGUI\deliverZipFileObject(), ilTestRandomQuestionSetConfigGUI\deriveNewPoolsCmd(), ilLPListOfProgressGUI\details(), ILIAS\Style\Content\ItemBlock\ItemBlockSequenceGenerator\determineBlockItems(), ilADNAbstractGUI\determineCommand(), ilMMAbstractItemGUI\determineCommand(), ilObjectListGUI\determineProperties(), ilForumSettingsGUI\disableAdminForceNoti(), ilObjForumGUI\disableForumNotificationObject(), ilForumSettingsGUI\disableHideUserToggleNoti(), ilMMSubItemGUI\dispatchCommand(), ilMMTopItemGUI\dispatchCommand(), McstImageGalleryGUI\downloadAll(), ilObjCourseGroupingGUI\edit(), ilBookingObjectGUI\edit(), ilObjGroupGUI\editMapSettingsObject(), ilObjCourseGUI\editMapSettingsObject(), ilRemoteObjectBaseGUI\editObject(), ilObjForumGUI\editThreadDraftObject(), ilForumSettingsGUI\enableAdminForceNoti(), ilObjectListGUI\enableDownloadCheckbox(), ilObjForumGUI\enableForumNotificationObject(), ilForumSettingsGUI\enableHideUserToggleNoti(), ilBadgePersonalTableGUI\enrichRecord(), ILIAS\Badge\ilObjectBadgeTableGUI\enrichRecord(), ilSurveyEvaluationGUI\evaluation(), ilCourseRegistrationGUI\executeCommand(), ilGroupRegistrationGUI\executeCommand(), ilObjWebDAVGUI\executeCommand(), ilCmiXapiStatementsGUI\executeCommand(), ilObjLearningSequenceContentGUI\executeCommand(), ilLinkResourceHandlerGUI\executeCommand(), ilTestSkillAdministrationGUI\executeCommand(), ilLTIConsumerXapiStatementsGUI\executeCommand(), ilEmployeeTalkMyStaffBaseGUI\executeCommand(), ilContainerSkillGUI\executeCommand(), ilCourseParticipantsGroupsGUI\executeCommand(), ilObjectPluginGUI\executeCommand(), ilCmiXapiScoringGUI\executeCommand(), ilBookingParticipantGUI\executeCommand(), ilObjQuestionPoolSettingsGeneralGUI\executeCommand(), ilLTIConsumerScoringGUI\executeCommand(), ilECSSettingsGUI\executeCommand(), ilAuthShibbolethSettingsGUI\executeCommand(), ilWOPIAdministrationGUI\executeCommand(), ilCourseContentGUI\executeCommand(), ilRepositoryObjectSearchGUI\executeCommand(), ILIAS\Test\Presentation\TestScreenGUI\executeCommand(), ilObjGroupGUI\executeCommand(), ilObjRoleGUI\executeCommand(), ilObjFileBasedLMGUI\executeCommand(), ILIAS\Test\Settings\ScoreReporting\SettingsScoringGUI\executeCommand(), ilExportGUI\executeCommand(), ilContSkillAdminGUI\executeCommand(), ILIAS\Test\Settings\MainSettings\SettingsMainGUI\executeCommand(), ilDidacticTemplateSettingsGUI\executeCommand(), ilLTIConsumerSettingsGUI\executeCommand(), ILIAS\components\OrgUnit\ARHelper\BaseCommands\executeCommand(), ilTestRandomQuestionSetConfigGUI\executeCommand(), ilQuestionPoolSkillAdministrationGUI\executeCommand(), ilObjUserFolderGUI\executeCommand(), ilObjectTranslationGUI\executeCommand(), ilConditionHandlerGUI\executeCommand(), ilMembershipGUI\executeCommand(), ilObjTestGUI\executeCommand(), ilObjCourseGUI\executeCommand(), ilRegistrationGUI\fillMembershipLimitation(), ilECSServerTableGUI\fillRow(), ilSCTaskTableGUI\fillRow(), ilMMTopItemTableGUI\fillRow(), ilECSCommunityTableGUI\fillRow(), ilBookingSchedulesTableGUI\fillRow(), ilCourseEditParticipantsTableGUI\fillRow(), ilLearningSequenceParticipantsTableGUI\fillRow(), ilCourseParticipantsTableGUI\fillRow(), ILIAS\MyStaff\ListUsers\ilMStListUsersTableGUI\fillRow(), ilBookingObjectsTableGUI\fillRow(), ilBookingReservationsTableGUI\fillRow(), ilLuceneSearchResultFilter\filter(), ilOrgUnitExplorerGUI\filterChildrenByPermission(), ILIAS\BookingManager\Access\AccessManager\filterManageableParticipants(), ilExerciseMembersFilter\filterParticipantsByAccess(), ilSurveyParticipantsGUI\filterSurveyParticipantsByAccess(), ilGroupMembershipGUI\filterUserIdsByRbacOrPositionOfCurrentUser(), ilLearningSequenceMembershipGUI\filterUserIdsByRbacOrPositionOfCurrentUser(), ilOrgUnitPositionAccess\filterUserIdsByRbacOrPositionOfCurrentUser(), ilObjUserFolderGUI\filterUserIdsByRbacOrPositionOfCurrentUser(), ilMemberExport\filterUsers(), ilCourseObjectivesGUI\finalTestAssignment(), ilCourseObjectivesGUI\finalTestLimits(), ilQuestionEditGUI\forwardToFeedbackEditGUI(), ilObjTestGUI\forwardToInfoScreen(), ilMailMemberSearchGUI\generateContextArray(), ilStudyProgrammeMailMemberSearchGUI\generateContextArray(), ILIAS\File\Capabilities\CapabilityBuilder\get(), ilTestParticipantAccessFilterFactory\getAccessResultsUserFilter(), ilTestParticipantAccessFilterFactory\getAccessStatisticsUserFilter(), ilObjUserFolderGUI\getActionUserIds(), ilObjCalendarSettingsGUI\getAdminTabs(), ilObjECSSettingsGUI\getAdminTabs(), ilObjLoggingSettingsGUI\getAdminTabs(), ilObjCourseGUI\getAgreementTabs(), ilObjAuthSettingsGUI\getApacheAuthSettingsForm(), ilLearnerProgressDB\getAvailabilityFor(), ilCalendarSelectionBlockGUI\getCalendars(), ilAppointmentBaseFileHandler\getCatInfo(), ilBiblLibraryTableGUI\getColumns(), ilObjTestListGUI\getCommands(), ilObjectListGUI\getCommands(), ilObjForumGUI\getContent(), ilObjTalkTemplateAdministrationGUI\getCreatableObjectTypes(), ilObjOrgUnitGUI\getCreatableObjectTypes(), ilObjectGUI\getCreatableObjectTypes(), ilAppointmentSessionFileHandler\getFiles(), ilAppointmentCourseFileHandler\getFiles(), ILIAS\Survey\Evaluation\EvaluationManager\getFilteredFinishedIds(), ILIAS\Test\Utilities\TitleColumnsBuilder\getFirstReferenceWithCurrentUserAccess(), ilObjLearningSequenceGUI\getGUIManageContent(), assQuestionGUI\getHeaderAction(), ILIAS\GlobalScreen\Scope\MainMenu\Collector\Map\Map\MapManager\getHelpSectionsForId(), ilLearningHistoryGUI\getHistoryHtml(), ilDclIliasReferenceRecordRepresentation\getHTML(), ilADTInternalLinkPresentationBridge\getHTML(), ilPollBlockGUI\getHTML(), ilNewsTimelineGUI\getHTML(), ilSamlSettingsGUI\getIdpSettingsForm(), ILIAS\Style\Content\ItemBlock\ItemBlockSequenceGenerator\getItemGroupBlock(), ilPDSelectedItemsBlockSelectedItemsProvider\getItems(), ilCourseParticipantsGroupsTableGUI\getItems(), ilBookingReservationsTableGUI\getItems(), ilLSViewFactory\getLegacyViewFor(), ilTestParticipantAccessFilterFactory\getManageParticipantsUserFilter(), ILIAS\GlobalScreen\ADNProvider\getNotifications(), ILIAS\Export\ExportHandler\Manager\Handler\getObjectIdCollectionBuilderFrom(), ilPDSelectedItemsBlockMembershipsProvider\getObjectsByMembership(), ilAppointmentPresentationSessionGUI\getOtherMaterials(), ilLMPresentationGUI\getPageContent(), ILIAS\Survey\Tasks\DerivedTaskProviderFactory\getProviders(), ilExerciseDerivedTaskProviderFactory\getProviders(), ilAppointmentPresentationGUI\getReadableRefIds(), ILIAS\Repository\Deletion\PermissionStandardAdapter\getRefIdsWithoutDeletePermission(), ilExAssignmentReminder\getReminders(), ilBookingReservationsGUI\getReservationsTable(), ilLanguageFolderTable\getRows(), ilObjForumGUI\getSafePostCommands(), ilTestParticipantAccessFilterFactory\getScoreParticipantsUserFilter(), ilMStShowUserCoursesTableGUI\getSelectableColumns(), ilPDSelectedItemsBlockViewSettings\getSelectablePresentationModes(), ilBookingReservationsTableGUI\getSelectableUserColumns(), ilSamlSettingsGUI\getSettingsForm(), ilOrgUnitUserAssignmentGUI\getStaffTable(), ilLanguageFolderTable\getTable(), ilObjCourseReferenceGUI\getTabs(), ilContainerReferenceGUI\getTabs(), ilObjFileBasedLMGUI\getTabs(), ilObjGroupGUI\getTabs(), ilObjQuestionPoolGUI\getTabs(), ilObjForumGUI\getTabs(), ilObjCourseGUI\getTabs(), ilObjUserFolderGUI\getTabs(), ilObjTestGUI\getTestScreenGUIInstance(), ilSamlSettingsGUI\getUserAttributeMappingForm(), ILIAS\Survey\Evaluation\EvaluationManager\getUserSpecificResults(), ilKioskModeService\getViewFor(), ilObjWikiGUI\gotoPageObject(), ilLPListOfSettingsGUI\handleLPUsageInfo(), ILIAS\Export\ExportHandler\Manager\Factory\handler(), ilTestQuestionBrowserTableGUI\handleWriteAccess(), EmployeeTalkUserActionProvider\hasAccess(), ILIAS\Skill\Access\SkillManagementAccess\hasCreateTreePermission(), ilEmployeeTalkMyStaffListGUI\hasCurrentUserAccess(), ilEmployeeTalkMyStaffUserGUI\hasCurrentUserAccess(), ilMDSettingsAccessService\hasCurrentUserAccess(), ilObjForumGUI\hasDraftAccess(), ILIAS\Skill\Access\SkillManagementAccess\hasEditManagementPermissionsPermission(), ILIAS\Skill\Access\SkillManagementAccess\hasEditManagementSettingsPermission(), ilCmiXapiAccess\hasEditPermissionsAccess(), ILIAS\Skill\Access\SkillTreeAccess\hasEditTreePermissionsPermission(), ILIAS\Skill\Access\SkillTreeAccess\hasEditTreeSettingsPermission(), ILIAS\Skill\Access\SkillTreeAccess\hasManageCompetencesPermission(), ILIAS\Skill\Access\SkillTreeAccess\hasManageCompetenceTemplatesPermission(), ILIAS\Skill\Access\SkillTreeAccess\hasManageProfilesPermission(), ilCmiXapiAccess\hasOutcomesAccess(), ilPDStudyProgrammeSimpleListGUI\hasPermission(), ilFileVersionsGUI\hasPermission(), ilFileKioskModeView\hasPermissionToAccessKioskMode(), ilContentPageKioskModeView\hasPermissionToAccessKioskMode(), ilLearningModuleKioskModeView\hasPermissionToAccessKioskMode(), ilCmiXapiAccess\hasReadAccess(), ILIAS\Skill\Access\SkillTreeAccess\hasReadCompetencesPermission(), ILIAS\Skill\Access\SkillManagementAccess\hasReadManagementPermission(), ILIAS\Skill\Access\SkillTreeAccess\hasReadProfilesPermission(), ILIAS\Skill\Access\SkillTreeAccess\hasReadTreePermission(), ilSurveyEvaluationGUI\hasResultsAccess(), ilObjFileServicesGUI\hasUserPermissionTo(), ilOrgUnitPositionAccess\hasUserRBACorAnyPositionAccess(), ILIAS\Skill\Access\SkillTreeAccess\hasVisibleTreePermission(), ilCmiXapiAccess\hasWriteAccess(), ilUploadLimitsOverviewGUI\hasWriteAccess(), ilObjTestGUI\historyObject(), ilDidacticTemplateSettingsGUI\importTemplate(), ilObjUserFolderGUI\importUserFormObject(), ilADNNotificationGUI\index(), ilOrgUnitUserAssignmentGUI\index(), ilWOPIAdministrationGUI\index(), ilMMTopItemGUI\index(), ilBiblFieldFilterGUI\index(), ilMMSubItemGUI\index(), ilRemoteObjectBaseGUI\infoScreen(), ilObjCourseGUI\infoScreen(), ilObjForumGUI\infoScreen(), ilObjQuestionPoolGUI\infoScreenForward(), ilPCSection\init(), ilPCContentInclude\init(), ilLocatorGUI\init(), ilCmiXapiStatementsGUI\initActorFilter(), ilLTIConsumerXapiStatementsGUI\initActorFilter(), ilObjAuthSettingsGUI\initAuthModeDetermination(), ilMMSubItemTableGUI\initColumns(), ilCalendarBlockGUI\initCommands(), ilMStListCoursesTableGUI\initFilter(), ilMStShowUserCoursesTableGUI\initFilter(), ilMMTopItemFormGUI\initForm(), ilObjLoggingSettingsGUI\initFormErrorSettings(), ilObjStudyProgrammeAdminGUI\initFormSettings(), ilObjWebResourceAdministrationGUI\initFormSettings(), ilMembershipAdministrationGUI\initFormSettings(), ilObjLoggingSettingsGUI\initFormSettings(), ilCourseParticipantsGroupsTableGUI\initGroups(), ilMemberExport\initGroups(), ilObjectGUI\initHeaderAction(), ilObjForumGUI\initHeaderAction(), ilObjStudyProgrammeReferenceListGUI\initItem(), ilObjectOwnershipManagementTableGUI\initItems(), ilLearningSequenceMembershipGUI\initParticipantTableGUI(), ilMStListCoursesTableGUI\initSelectableColumns(), ilCourseContentGUI\initStartObjects(), ilECSServerTableGUI\initTable(), ilCmiXapiStatementsGUI\initTableData(), ilLTIConsumerGradeSynchronizationGUI\initTableData(), ilObjAdvancedEditingGUI\initTagsForm(), ilDashboardLearningSequenceGUI\initViewSettings(), ilObjectListGUI\insertMultiDownloadCommand(), ilQuestionPoolSkillAdministrationGUI\isAccessDenied(), ilTestSkillAdministrationGUI\isAccessDenied(), ilObjFilePreviewRendererGUI\isAccessGranted(), ILIAS\components\Authentication\Logout\ConfigurableLogoutTarget\isAnonymousAccessible(), ilContainerSelectionExplorer\isClickable(), ILIAS\Test\Presentation\TabsManager\isHistoryAccessGranted(), ilLearnerProgressDB\isItemVisibleForUser(), ilGroupActionTargetExplorerGUI\isNodeClickable(), ilOrgUnitExplorerGUI\isNodeClickable(), ilRepositoryExplorerGUI\isNodeClickable(), ILIAS\Test\Presentation\TabsManager\isPermissionsAccessGranted(), ilStudyProgrammeDashboardViewGUI\isReadable(), ILIAS\Test\Presentation\TabsManager\isReadAccessGranted(), ilAssQuestionSkillAssignmentsGUI\isSyncOriginalPossibleAndAllowed(), ilObjFileUploadDropzone\isUploadAllowed(), ilPasteIntoMultipleItemsExplorer\isVisible(), ILIAS\Test\Presentation\TabsManager\isWriteAccessGranted(), ilBookingPreferencesGUI\listBookingResults(), ilUserCertificateGUI\listCertificates(), ilObjCourseGroupingGUI\listGroupings(), ilObjBadgeAdministrationGUI\listImageTemplates(), ilObjBadgeAdministrationGUI\listObjectBadges(), ilCourseObjectivesGUI\listObjectives(), ilObjBadgeAdministrationGUI\listTypes(), ilStudyProgrammeTypeGUI\listTypes(), ilCourseContentGUI\managePersonalTimings(), ILIAS\Export\ExportHandler\Factory\manager(), ilCourseContentGUI\manageTimings(), ilObjForumGUI\markAllReadObject(), ilObjForumGUI\markPostReadObject(), ilObjForumGUI\markPostUnreadObject(), ilCourseObjectivesGUI\materialAssignment(), ilPRGPermissionsHelper\may(), ilLSLaunchlinksBuilder\mayJoin(), ilLSLaunchlinksBuilder\mayUnparticipate(), ilObjForumGUI\mergeThreadsObject(), ilPCContentInclude\modifyPageContentPostXsl(), ilObjForumGUI\moveThreadsObject(), ILIAS\Survey\Participants\StatusManager\mustEnterCode(), ilECSSettingsGUI\overview(), ilGroupParticipantsTableGUI\parse(), ilLearningSequenceParticipantsTableGUI\parse(), ilCourseParticipantsTableGUI\parse(), ilExportSelectionTableGUI\parseContainer(), ilMStListCoursesTableGUI\parseData(), ILIAS\MyStaff\ListUsers\ilMStListUsersTableGUI\parseData(), ilMStShowUserCoursesTableGUI\parseData(), ilExAssignmentReminder\parseGradeReminders(), ilExAssignmentReminder\parsePeerReminders(), ilSearchResultPresentation\parseResultReferences(), ilObjectCopySelectionTableGUI\parseSource(), ilBiblFieldFilterGUI\performCommand(), ilObjForumGUI\performDeleteThreadsObject(), ilObjForumGUI\performMergeThreadsObject(), ilObjForumGUI\performMoveThreadsObject(), ilObjForumGUI\performPostActivationObject(), ilObjForumGUI\performThreadsActionObject(), ilForumExportGUI\printPost(), ilForumExportGUI\printThread(), ilStartUpGUI\processIndexPHP(), ilObjTestGUI\protectByWritePermission(), ilObjForumGUI\publishDraftObject(), ilCourseObjectivesGUI\questionOverview(), ilObjQuestionPoolGUI\questionsObject(), ilObjForumGUI\quotePostObject(), ilObjUserFolderGUI\raiseErrorOnMissingWrite(), ilCalendarCategoryGUI\readPermissions(), ilCalendarCategories\readReposCalendars(), ilCalendarCategories\readSelectedCategories(), ilCalendarCategories\readSelectedItemCalendars(), ilBookingReservationsGUI\redirectMailToBooker(), ILIAS\Test\Access\Readable\references(), ILIAS\Test\Access\AccessFileUploadPreview\refIdPermitted(), ilCourseParticipantsGroupsGUI\remove(), ilBookingScheduleGUI\render(), ilBookingParticipantGUI\render(), ilBookingObjectGUI\render(), ilSessionStatisticsGUI\renderCurrentBasics(), ilContainerRenderer\renderItemBlockSequence(), ilObjForumGUI\renderPostingForm(), ilObjForumGUI\renderSplitButton(), ilObjLearningSequenceContentGUI\renderTable(), ilLMPresentationGUI\renderTabs(), ilObjBibliographicGUI\replaceBibliograficFileInit(), ilMMSubItemGUI\resetFilter(), ilBookingReservationsGUI\resetRun(), ilBookingReservationsGUI\rsvCancel(), ilBookingReservationsGUI\rsvConfirmCancel(), ilBookingReservationsGUI\rsvConfirmDelete(), ilBookingReservationsGUI\rsvDelete(), ilCourseObjectivesGUI\save(), ilBookingObjectGUI\save(), ilObjPrivacySecurityGUI\save_privacy(), ilObjPrivacySecurityGUI\save_security(), ilObjSearchSettingsGUI\saveAdvancedLuceneSettingsObject(), ilObjForumGUI\saveAsDraftObject(), ilForumSettingsGUI\saveEventsForUser(), ilObjTestFolderGUI\saveGlobalSettingsObject(), ilObjTestFolderGUI\saveLogSettingsObject(), ilBookingProcessWithoutScheduleGUI\saveMultipleBookings(), ilObjUserGUI\saveObject(), ilObjForumGUI\savePostObject(), ilCourseObjectivesGUI\saveQuestionOverview(), ilObjForumGUI\saveThreadAsDraftObject(), ilObjUserFolderGUI\searchUserAccessFilterCallable(), ilObjCourseGroupingGUI\selectCourse(), ilCourseObjectivesGUI\selfAssessmentAssignment(), ilCourseObjectivesGUI\selfAssessmentLimits(), ilDclRecordListGUI\sendFile(), ilTestAccess\setAccess(), ilObjForumGUI\setColumnSettings(), ilObjCourseGUI\setContentSubTabs(), ilTestServiceGUI\setContextResultPresentation(), ilECSSettingsGUI\setMappingTabs(), ilObjAuthSettingsGUI\setSubTabs(), ilECSSettingsGUI\setSubTabs(), ilObjDataCollectionGUI\setTabs(), ilForumSettingsGUI\settingsTabs(), ilMyTestSolutionsGUITest\setUp(), ilMyTestResultsGUITest\setUp(), ilLearnerProgressDBTest\setUp(), CapabilityTest\setUp(), ilObjChatroomAccessTest\setUp(), ilObjTestGUI\setupToolBarAndMessage(), ilStudyProgrammeExpandableProgressListGUI\shouldShowSubProgress(), ilPasteIntoMultipleItemsExplorer\showChilds(), ilObjBibliographicGUI\showContent(), ilAdvancedMDSettingsGUI\showFiles(), ilObjGlossaryGUI\showInfoScreen(), ilObjFileBasedLMGUI\showInfoScreen(), ilStartUpGUI\showLogout(), ilMembershipGUI\showMailToMemberToolbarButton(), ilForumSettingsGUI\showMembers(), ilBookingReservationsTableGUI\showMessages(), ilStudyProgrammeProgressListGUI\showMoreObjectsInfo(), ilStartUpGUI\showRegistrationLinks(), ilBookingReservationsGUI\showRerunPreferenceAssignment(), ilLocalUserGUI\showRolesTable(), ilCourseContentGUI\showStartObjects(), ilObjForumGUI\showStatisticsObject(), ilObjForumGUI\showUserObject(), ilWOPIAdministrationGUI\store(), assQuestionGUI\suggestedsolution(), ilObjChatroomAccessTest\testAccessChecksFail(), ilObjChatroomAccessTest\testAccessChecksSucceed(), CapabilityTest\testCapabilityPriority(), ilLearnerProgressDBTest\testCreateObject(), ilLearnerProgressDBTest\testGetLearnerItemsWithNonVisibleLSItem(), ilLearnerProgressDBTest\testGetLearnerItemsWithoutData(), ilLearnerProgressDBTest\testGetLearnerItemsWithVisibleLSItem(), ilObjForumGUI\toggleStickinessObject(), ilObjForumGUI\toggleThreadNotificationObject(), ilObjCourseGroupingGUI\update(), ilBookingObjectGUI\update(), ilObjForumGUI\updateDraftObject(), ilCourseObjectivesGUI\updateFinalTestAssignment(), ilCourseObjectivesGUI\updateFinalTestLimits(), ilCourseContentGUI\updateManagedTimings(), ilCourseObjectivesGUI\updateMaterialAssignment(), ilForumSettingsGUI\updateNotificationSettings(), ilObjStudyProgrammeReferenceGUI\updateObject(), ilMembershipGUI\updateParticipants(), ilCourseMembershipGUI\updateParticipantsStatus(), ilCourseContentGUI\updatePersonalTimings(), ilAuthShibbolethSettingsGUI\updateRoleAssignmentRule(), ilCourseObjectivesGUI\updateSelfAssessmentAssignment(), ilCourseObjectivesGUI\updateSelfAssessmentLimits(), ilDidacticTemplateSettingsGUI\updateTemplate(), ilObjForumGUI\updateThreadDraftObject(), ilObjForumGUI\updateThreadObject(), ilUserImportParser\verifyEndTag(), ilObjUserFolderGUI\viewObject(), and ilObjForumGUI\viewThreadObject().

52  {
53  return $this->DIC->access();
54  }
This file is part of ILIAS, a powerful learning management system published by ILIAS open source e-Le...
+ Here is the caller graph for this function:

◆ arrayArray()

ILIAS\Repository\arrayArray ( string  $key)
protected

Definition at line 144 of file trait.BaseGUIRequest.php.

References ILIAS\Repository\isArray(), and ILIAS\Repository\refinery().

Referenced by ILIAS\SurveyQuestionPool\Editing\EditingGUIRequest\getAnswers(), ILIAS\COPage\PC\EditGUIRequest\getArrayArray(), ILIAS\Survey\Editing\EditingGUIRequest\getBlockOrder(), ILIAS\SurveyQuestionPool\Editing\EditingGUIRequest\getColumns(), ILIAS\Container\StandardGUIRequest\getCopyOptions(), ILIAS\Exercise\GUIRequest\getFiles(), ILIAS\Exercise\GUIRequest\getGroupMembers(), ILIAS\UI\Component\Layout\AdministrationGUIRequest\getLayoutModules(), and ILIAS\SurveyQuestionPool\Editing\EditingGUIRequest\getRows().

144  : array
145  {
146  if (!$this->isArray($key)) {
147  return [];
148  }
149  $t = $this->refinery->custom()->transformation(
150  function ($arr) {
151  // keep keys(!), transform all values to string
152  return array_column(
153  array_map(
154  static function ($k, $v): array {
155  return [$k, (array) $v];
156  },
157  array_keys($arr),
158  $arr
159  ),
160  1,
161  0
162  );
163  }
164  );
165  return (array) ($this->get($key, $t) ?? []);
166  }
isArray(string $key)
Check if parameter is an array.
+ Here is the call graph for this function:
+ Here is the caller graph for this function:

◆ backgroundTasks()

ILIAS\Repository\backgroundTasks ( )

Definition at line 123 of file trait.GlobalDICDomainServices.php.

123  : \ILIAS\BackgroundTasks\BackgroundTaskServices
124  {
125  return $this->DIC->backgroundTasks();
126  }

◆ button()

ILIAS\Repository\button ( string  $caption,
string  $cmd 
)

Definition at line 194 of file trait.GlobalDICGUIServices.php.

Referenced by ilButtonToSplitButtonMenuItemAdapter\__construct(), ILIAS\UI\Implementation\Component\ViewControl\Section\__construct(), ilFooterGroupsGUI\addButtons(), ilFooterEntriesGUI\addButtons(), ilButtonToSplitButtonMenuItemAdapter\getContent(), LightboxTest\getExpectedCardPageHTML(), RoundTripTest\getExpectedHTML(), InterruptiveTest\getExpectedHTML(), LightboxTest\getExpectedImagePageHTML(), LightboxTest\getExpectedMixedPagesHTML(), LightboxTest\getExpectedTextPageHTML(), RepositoryObjectTest\getFactory(), ViewControlTest\getSectionExpectedHTML(), ToastClientHtmlTest\getUIFactory(), DrilldownSlateTest\getUIFactory(), PlayerAudioTest\getUIFactory(), PlayerVideoTest\getUIFactory(), PanelSecondaryLegacyTest\getUIFactory(), PanelSecondaryListingTest\getUIFactory(), PaginationTest\getUIFactory(), DrilldownTest\getUIFactory(), ItemNotificationClientHtmlTest\getUIFactory(), NotificationSlateTest\getUIFactory(), ItemNotificationTest\getUIFactory(), CombinedSlateTest\getUIFactory(), PanelTest\getUIFactory(), TableRendererTestBase\getUIFactory(), LauncherInlineTest\getUIFactory(), ILIAS\Tests\UI\Component\Dropzone\File\FileTestBase\getUIFactory(), ViewControlTestBase\getUIFactory(), MarkdownTest\getUIFactory(), PresentationTest\getUIFactory(), MetaBarTest\getUIFactory(), ViewControlTest\getUIFactory(), SortationTest\getUIFactory(), MainBarTest\getUIFactory(), ILIAS\Tests\UI\Component\Input\Container\Form\FormWithoutSubmitButtonsTest\getUIFactory(), FooterTest\getUIFactory(), StandardPageTest\getUIFactory(), ilObjForumGUI\initHeaderAction(), ILIAS\UI\Implementation\Component\Table\Renderer\renderTableHeader(), DrilldownTest\setUp(), DataRendererTest\testDataTableRenderHeaderWithoutSortableColums(), DataRendererTest\testDataTableRenderStandardRow(), DataRendererTest\testDataTableRenderTableHeader(), PresentationTest\testFullRendering(), LauncherInlineTest\testLauncherInlineRendering(), PresentationTest\testMinimalRendering(), OrderingRendererTest\testOrderingTableRenderTableHeaderWithoutActions(), ItemTest\testRenderBase(), PaginationTest\testRenderDropdown(), ItemNotificationTest\testRenderFullyFeatured(), SortationTest\testRendering(), MainBarTest\testRendering(), SortationTest\testRenderingWithJsBinding(), SortationTest\testRenderingWithSelected(), NotificationSlateTest\testRenderingWithSubslateAndButton(), CombinedSlateTest\testRenderingWithSubslateAndButton(), DropdownTest\testRenderItems(), DropdownTest\testRenderItemsWithAriaLabel(), DropdownTest\testRenderItemsWithLabel(), PaginationTest\testRenderLimited(), PaginationTest\testRenderLimitedWithCurrentPage(), PaginationTest\testRenderLimitedWithCurrentPage2(), PanelSecondaryLegacyTest\testRenderPanelSecondaryWithActions(), PanelSecondaryLegacyTest\testRenderPanelSecondaryWithFooter(), PanelSecondaryLegacyTest\testRenderPanelSecondaryWithPagination(), PanelSecondaryLegacyTest\testRenderPanelSecondaryWithSection(), PanelSecondaryLegacyTest\testRenderPanelSecondaryWithSortation(), PanelTest\testRenderReport(), PanelTest\testRenderReportWithMode(), PanelTest\testRenderStandard(), PanelTest\testRenderSub(), ItemGroupTest\testRenderWithActions(), PanelSecondaryListingTest\testRenderWithActions(), PanelListingTest\testRenderWithActions(), PaginationTest\testRenderWithCurrentPage(), PanelSecondaryListingTest\testRenderWithFooter(), BulkyButtonTest\testRenderWithHelpTopics(), ToggleButtonTest\testRenderWithLabel(), DropdownTest\testRenderWithLinkNewViewport(), PanelSecondaryListingTest\testRenderWithPagination(), PanelTest\testRenderWithPagination(), PanelSecondaryListingTest\testRenderWithSection(), PanelSecondaryListingTest\testRenderWithSortation(), PanelTest\testRenderWithSortation(), ItemTest\testShyTitleAndVariousProperties(), PaginationTest\testViewControlPaginationRenderUnlimited(), PanelSecondaryLegacyTest\testWithActions(), and DrilldownTest\testWithEntries().

197  : ButtonAdapterGUI {
198  return new ButtonAdapterGUI(
199  $caption,
200  $cmd
201  );
202  }
+ Here is the caller graph for this function:

◆ clearAsnyOnloadCode()

ILIAS\Repository\clearAsnyOnloadCode ( )

Definition at line 94 of file trait.GlobalDICGUIServices.php.

References ILIAS\UI\examples\MainControls\Slate\Legacy\legacy(), and ILIAS\Repository\ui().

94  : void
95  {
96  $this->ui()->renderer()->renderAsync(
97  $this->ui()->factory()->legacy("")
98  );
99  }
legacy()
expected output: > ILIAS shows the rendered Component.
Definition: legacy.php:13
+ Here is the call graph for this function:

◆ ctrl()

ILIAS\Repository\ctrl ( )

Definition at line 63 of file trait.GlobalDICGUIServices.php.

Referenced by ilAdvancedMDFieldDefinitionGroupTableGUI\__construct(), ilKioskModeService\__construct(), ilLPObjectStatisticsAdminTableGUI\__construct(), ilGroupUserActionsGUI\__construct(), ilMMItemTranslationTableGUI\__construct(), ilDashObjectsTableGUI\__construct(), ilKioskModeView\__construct(), ilCalendarSubscriptionGUI\__construct(), ilSurveyResultsCumulatedTableGUI\__construct(), ilSurveyCodesEditTableGUI\__construct(), ilSurveyCodesTableGUI\__construct(), ilObjLearningSequenceContentTableGUI\__construct(), ilCronManagerTableGUI\__construct(), ilPCMyCoursesGUI\__construct(), ilTestPersonalDefaultSettingsTableGUI\__construct(), ilPCLayoutTemplateGUI\__construct(), ilPCSectionGUI\__construct(), ilCourseStartObjectsTableGUI\__construct(), ilCourseGroupingTableGUI\__construct(), ilDclEditViewTableGUI\__construct(), ilObjBookingPoolListGUI\__construct(), ilRatingCategoryTableGUI\__construct(), ilADTBasedObjectGUI\__construct(), ilStudyProgrammeMailMemberSearchTableGUI\__construct(), ilSurveyResultsUserTableGUI\__construct(), ilFoundUsersTableGUI\__construct(), ilPageMultiLangTableGUI\__construct(), ilObjItemGroupListGUI\__construct(), ilLDAPRoleAssignmentTableGUI\__construct(), ilECSExportedContentTableGUI\__construct(), ilCourseInfoFileTableGUI\__construct(), ilCategoryAssignRoleTableGUI\__construct(), ilObjMainMenuGUI\__construct(), ilDashboardContentBlockGUI\__construct(), ilDclTableViewEditFormGUI\__construct(), ilSubItemSelectionTableGUI\__construct(), ilContainerStartObjectsTableGUI\__construct(), ilObjSurveyAdministrationGUI\__construct(), ilSumScoreTableGUI\__construct(), ilSurveyMaintenanceTableGUI\__construct(), ilSurveyQuestionPoolExportTableGUI\__construct(), ilPCIIMPopupTableGUI\__construct(), ilObjClipboardTableGUI\__construct(), ilPCMapGUI\__construct(), ilRoleAdoptPermissionTableGUI\__construct(), ilHelpTooltipTableGUI\__construct(), ilLMEditShortTitlesTableGUI\__construct(), ilLMMenuItemsTableGUI\__construct(), ilWikiExportOrderTableGUI\__construct(), ilWikiSearchResultsTableGUI\__construct(), ilLearningSequenceEditParticipantsTableGUI\__construct(), ilFavouritesListGUI\__construct(), ilMobMultiSrtConfirmationTable2GUI\__construct(), ilMobSubtitleTableGUI\__construct(), ilUploadDirFilesTableGUI\__construct(), ilMemberExportFileTableGUI\__construct(), ilDclSwitcher\__construct(), ilPortfolioRoleAssignmentTableGUI\__construct(), ilPCConsultationHoursGUI\__construct(), ilStudyProgrammeAutoCategoriesTableGUI\__construct(), ilStudyProgrammeAutoMembershipsTableGUI\__construct(), SurveyConstraintsTableGUI\__construct(), ilSurveyAppraiseesTableGUI\__construct(), ilPCFileListTableGUI\__construct(), ilPCGridCellTableGUI\__construct(), ilPCLoginPageElementGUI\__construct(), ilPCImageMapTableGUI\__construct(), ilPCPlaceHolderEditorGUI\__construct(), ilPCProfileGUI\__construct(), ilPCSectionEditorGUI\__construct(), ilPCResourcesEditorGUI\__construct(), ilPCSkillsGUI\__construct(), ilPCDataTableGUI\__construct(), ilShibbolethRoleAssignmentTableGUI\__construct(), ilLMBlockedUsersTableGUI\__construct(), ilPCTabsTableGUI\__construct(), ilLinksTableGUI\__construct(), ilECSCategoryMappingTableGUI\__construct(), ilCalendarSharedListTableGUI\__construct(), ilLMGlossaryTableGUI\__construct(), ilWikiContributorsTableGUI\__construct(), ilClipboardTableGUI\__construct(), ilObjOrgUnitSettingsFormGUI\__construct(), ilPollAnswerTableGUI\__construct(), ilExcCriteriaTableGUI\__construct(), ilObjExerciseAdministrationGUI\__construct(), ilSamlIdpTableGUI\__construct(), ilContainerFilterTableGUI\__construct(), ilSurveyParticipantsTableGUI\__construct(), ilSurveySyncTableGUI\__construct(), ilTaxonomyAdministrationRepositoryTableGUI\__construct(), ilPCContentTemplateGUI\__construct(), ILIAS\COPage\PC\InteractiveImage\IIMEditorInit\__construct(), ilPCListGUI\__construct(), ilPCParagraphGUI\__construct(), ilPCResourcesGUI\__construct(), ilPCLearningHistoryGUI\__construct(), ilLMEditorExplorerGUI\__construct(), ilLMPagesTableGUI\__construct(), ilWikiPageTemplatesTableGUI\__construct(), ilConsultationHoursCalendarBlockGUI\__construct(), ilObjBlogAdministrationGUI\__construct(), ilMultiSrtConfirmationTable2GUI\__construct(), ilMediaPoolExplorerGUI\__construct(), ilMediaPoolPageUsagesTableGUI\__construct(), ilObjectCustomUserFieldsTableGUI\__construct(), ilObjNotificationSettingsGUI\__construct(), ilExAssignmentPeerReviewOverviewTableGUI\__construct(), ilExcCriteriaCatalogueTableGUI\__construct(), ilPublicSubmissionsTableGUI\__construct(), ilForcedUserPasswordChangeStartUpStep\__construct(), ilPageHistoryTableGUI\__construct(), ilSurveyContainsDataMessageBoxGUI\__construct(), ilPageLinker\__construct(), ilSurveySkillChangesTableGUI\__construct(), ilAccessibilitySupportContactsGUI\__construct(), ilUserForTagTableGUI\__construct(), ilTaxSelectInputGUI\__construct(), ILIAS\COPage\Editor\UI\Init\__construct(), assFileUploadFileTableGUI\__construct(), ilPCDataTableEditorGUI\__construct(), ilHelpMappingTableGUI\__construct(), ilLMQuestionListTableGUI\__construct(), ilWikiRecentChangesTableGUI\__construct(), ilMediaObjectUsagesTableGUI\__construct(), ilImageMapTableGUI\__construct(), ilDclFieldListTableGUI\__construct(), ilMDOERSettingsGUI\__construct(), ilObjPortfolioAdministrationGUI\__construct(), ilNewItemGroupTableGUI\__construct(), ilContributorTableGUI\__construct(), ilSCORM2004TrackingTableGUI\__construct(), ilRoleAutoCompleteInputGUI\__construct(), ilSurveyQuestionTableGUI\__construct(), ilBookingSchedulesTableGUI\__construct(), ilPCBlogGUI\__construct(), ilPageLayoutTableGUI\__construct(), ilPCContentIncludeGUI\__construct(), ilHelpModuleTableGUI\__construct(), ilPCIIMOverlaysTableGUI\__construct(), ilTestVerificationTableGUI\__construct(), ilAssignedUsersTableGUI\__construct(), ILIAS\Test\Scoring\Manual\TestScoringByParticipantPassesOverviewTableGUI\__construct(), ilPCPluggedGUI\__construct(), ilIndividualAssessmentCommonSettingsGUI\__construct(), ilUIPluginRouterGUI\__construct(), ilPCTabsGUI\__construct(), ilCourseGroupingAssignmentTableGUI\__construct(), ilLMImportGUI\__construct(), ilImportantPagesTableGUI\__construct(), ilAchievementsGUI\__construct(), ilObjMediaObjectsSettingsGUI\__construct(), ilMobMultiSrtUploadGUI\__construct(), ilMediaPoolImportGUI\__construct(), ilDclBaseFieldRepresentation\__construct(), ilNewsForContextTableGUI\__construct(), ILIAS\Exercise\Assignment\ItemBuilderUI\__construct(), ilExAssTypeUploadGUI\__construct(), ilModulesTableGUI\__construct(), ilRecommendedContentRoleTableGUI\__construct(), ilMailSearchObjectsTableGUI\__construct(), ilLuceneAdvancedSearchActivationTableGUI\__construct(), ilObjAccessibilitySettingsGUI\__construct(), ilAdvancedMDRecordTableGUI\__construct(), ilCopySelfAssQuestionTableGUI\__construct(), ilForumNotificationTableGUI\__construct(), ilForumDerivedTaskProviderFactory\__construct(), ilSurveyQuestionblockbrowserTableGUI\__construct(), ilBookingParticipantsTableGUI\__construct(), ilSurveySkillDeterminationGUI\__construct(), ilSCComponentTaskGUI\__construct(), ilTaxonomyListTableGUI\__construct(), ilObjHelpSettingsGUI\__construct(), ilObjAwarenessAdministrationGUI\__construct(), ilResultsByQuestionTableGUI\__construct(), ilTestRandomQuestionSetSourcePoolDefinitionListToolbarGUI\__construct(), ilQuestionPoolPrintViewTableGUI\__construct(), ilLPObjectStatisticsTypesTableGUI\__construct(), ilUserRoleStartingPointTableGUI\__construct(), ilLDAPRoleMappingTableGUI\__construct(), ilCourseLPBadgeGUI\__construct(), ilObjLearningHistorySettingsGUI\__construct(), ilECSImportedContentTableGUI\__construct(), ilRoleSelectionTableGUI\__construct(), ilObjLearningResourcesSettingsGUI\__construct(), ilObjWikiSettingsGUI\__construct(), ilObjWorkspaceFolderTableGUI\__construct(), ilCourseObjectiveMaterialAssignmentTableGUI\__construct(), ilObjLearningSequenceLPPollingGUI\__construct(), ilCourseVerificationTableGUI\__construct(), ilDashboardSortationTableGUI\__construct(), ilMembershipOverviewGUI\__construct(), ilDclEditViewDefinitionGUI\__construct(), ilDclCreateViewDefinitionGUI\__construct(), ilDclBaseRecordRepresentation\__construct(), ilAccessibilityControlConceptGUI\__construct(), ilEmployeeTalkMyStaffUserGUI\__construct(), ilSingleUserShareGUI\__construct(), ilExAssignmentInfo\__construct(), ilExAssignmentListTextTableGUI\__construct(), ilPollUserTableGUI\__construct(), ilAdvancedMDRecordExportFilesTableGUI\__construct(), ilSkillTemplateReferenceGUI\__construct(), ilFormPropertyDispatchGUI\__construct(), ilStudyProgrammeCommonSettingsGUI\__construct(), ilStudyProgrammeIndividualPlanTableGUI\__construct(), ilContentStylesTableGUI\__construct(), ilSurveyQuestionbrowserTableGUI\__construct(), ilObjExternalToolsSettingsGUI\__construct(), ilSurveySkillAssignmentTableGUI\__construct(), ilPoolSelectorGUI\__construct(), ilGlossaryEditorGUI\__construct(), ilBenchmarkTableGUI\__construct(), ilPCFileItemGUI\__construct(), ilHTLMPresentationGUI\__construct(), ilTestPassDeletionConfirmationGUI\__construct(), ilIIMEditorServerAdapterGUI\__construct(), ilItemGroupItemsTableGUI\__construct(), ilChatUserActionProvider\__construct(), ilLMPageObjectGUI\__construct(), ilWikiFunctionsBlockGUI\__construct(), ilLOMemberTestResultGUI\__construct(), ilMediaPoolPresentationGUI\__construct(), ilNewsDefaultRendererGUI\__construct(), ilBiblTranslationTableGUI\__construct(), ILIAS\Notes\PrintViewProvider\__construct(), ilOrgUnitExportGUI\__construct(), ilExportTableGUI\__construct(), ilFileCommonSettingsGUI\__construct(), ilContainerStartObjectsContentTableGUI\__construct(), ilStyleMediaQueryTableGUI\__construct(), ilSurveySkillGUI\__construct(), ilSurveySkillTableGUI\__construct(), ilSurveySkillThresholdsGUI\__construct(), ilSurveyQuestionsTableGUI\__construct(), ilPageEditorServerAdapterGUI\__construct(), ilTaxonomyTableGUI\__construct(), ilPageLayoutGUI\__construct(), ilPCFileListGUI\__construct(), ilPCGridGUI\__construct(), ilObjectCopySelectionTableGUI\__construct(), ilImprintGUI\__construct(), ilCalendarChangedAppointmentsTableGUI\__construct(), ilAssGenFeedbackPageGUI\__construct(), ilLPListOfProgressGUI\__construct(), ilObjItemGroupGUI\__construct(), ilPCTableGUI\__construct(), ilBiblLibraryFormGUI\__construct(), ilCourseObjectivesTableGUI\__construct(), ilMailTemplateTableGUI\__construct(), ilAdvancedMDFieldTableGUI\__construct(), ilMediaCastTableGUI\__construct(), ilObjMediaCastSettingsGUI\__construct(), ilConsultationHoursTableGUI\__construct(), ilMediaPoolPageGUI\__construct(), ilMultilingualismTableGUI\__construct(), ilPortfolioRoleAssignmentGUI\__construct(), ilSCORM2004TrackingItemsPerScoFilterGUI\__construct(), ilRepositoryObjectResultTableGUI\__construct(), ilRepositorySelector2InputGUI\__construct(), ilStudyProgrammeMailMemberSearchGUI\__construct(), ilPasteStyleCharacteristicTableGUI\__construct(), ilStyleColorTableGUI\__construct(), ilKSDocumentationEntryGUI\__construct(), ilSystemStyleDocumentationGUI\__construct(), FormMailCodesGUI\__construct(), ilSurveySkillThresholdsTableGUI\__construct(), ilAuthFrontendCredentialsSoap\__construct(), ilCalendarAppointmentsTableGUI\__construct(), ilObjectTranslation2TableGUI\__construct(), ilUnitConfigurationGUI\__construct(), ilAssSpecFeedbackPageGUI\__construct(), ilExportIDTableGUI\__construct(), ilWikiHandlerGUI\__construct(), ilCourseObjectiveQuestionsTableGUI\__construct(), ilUserCertificateApiGUI\__construct(), ILIAS\MetaData\Editor\Http\LinkFactory\__construct(), ilMDSettingsControllerGUI\__construct(), ilObjNotesSettingsGUI\__construct(), ilPDNewsTableGUI\__construct(), ilObjCommentsSettingsGUI\__construct(), ilExcRandomAssignmentGUI\__construct(), ilPCAMDFormGUI\__construct(), ilBookingAssignParticipantsTableGUI\__construct(), ilSkillSelectorGUI\__construct(), ilContSkillMemberTableGUI\__construct(), ilForumExplorerGUI\__construct(), ilStudyProgrammeTypeCustomIconsFormGUI\__construct(), ilTableTemplatesTableGUI\__construct(), ILIAS\Survey\PrintView\ListPrintViewProviderGUI\__construct(), ILIAS\Survey\PrintView\PagePrintViewProviderGUI\__construct(), ILIAS\Survey\PrintView\ResultsOverviewPrintViewProviderGUI\__construct(), ilAccordionPropertiesStorageGUI\__construct(), ilTaxAssignedItemsTableGUI\__construct(), ilObjectTranslationTableGUI\__construct(), ilCalendarManageTableGUI\__construct(), ILIAS\LearningModule\Menu\ilLMMenuGUI\__construct(), ilStructureObjectGUI\__construct(), ilWikiImportantPagesBlockGUI\__construct(), ilWikiStatGUI\__construct(), ilMediaCastHandlerGUI\__construct(), ilBiblFieldFilterFormGUI\__construct(), ilCertificateLearningHistoryProvider\__construct(), ilDclFieldListGUI\__construct(), ILIAS\MetaData\Editor\Http\LinkBuilder\__construct(), ILIAS\components\OrgUnit\ARHelper\BaseForm\__construct(), ilObjPortfolioGUI\__construct(), ilObjectOwnershipManagementTableGUI\__construct(), ilObjSessionListGUI\__construct(), ilContSkillTableGUI\__construct(), ilStudyProgrammeMembersTableGUI\__construct(), ilAccessibilityDocumentTableGUI\__construct(), ilSubStyleAssignmentGUI\__construct(), ilBookingAssignObjectsTableGUI\__construct(), ilAuthFrontendCredentialsApache\__construct(), ilObjTaggingSettingsGUI\__construct(), ilPDTasksBlockGUI\__construct(), ilTermDefinitionEditorGUI\__construct(), ILIAS\Authentication\StaticUrlHandler\__construct(), ilPCInteractiveImageGUI\__construct(), ilAssQuestionFeedbackPageObjectCommandForwarder\__construct(), ilObjQuestionPoolTaxonomyEditingCommandForwarder\__construct(), ILIAS\COPage\PC\Section\SectionCommandActionHandler\__construct(), ilTrUserObjectsPropsTableGUI\__construct(), ilCourseParticipantsGroupsTableGUI\__construct(), ilObjBadgeAdministrationGUI\__construct(), ilCourseObjectiveQuestionAssignmentTableGUI\__construct(), ILIAS\Mail\Attachments\MailAttachmentTableGUI\__construct(), McstPodcastGUI\__construct(), ilOrgUnitPositionFormGUI\__construct(), ilObjPersonalWorkspaceSettingsGUI\__construct(), ILIAS\Exercise\Assignment\PanelBuilderUI\__construct(), ilBuddySystemRelationsTableGUI\__construct(), ilExcCriteriaGUI\__construct(), ilExAssignmentTeamTableGUI\__construct(), ilExportSelectionTableGUI\__construct(), ilAdvancedMDTranslationGUI\__construct(), ilSkillRootGUI\__construct(), ilContainerNewsSettingsGUI\__construct(), ilObjFolderGUI\__construct(), ilAlphabetInputGUI\__construct(), ilPRGActionNoteBuilder\__construct(), ilBookingScheduleGUI\__construct(), ilCalendarAgendaListGUI\__construct(), ilHTLMEditorGUI\__construct(), ILIAS\Test\Scoring\Manual\TestScoringByParticipantTableGUI\__construct(), ilPCQuestionGUI\__construct(), ilUIMarkdownPreviewGUI\__construct(), ilWebDAVMountInstructionsDocumentTableGUI\__construct(), ilCalendarInboxSharedTableGUI\__construct(), ilWorkspaceContentGUI\__construct(), ilImageMapEditorGUI\__construct(), ilDclTableListGUI\__construct(), ILIAS\Bibliographic\FieldFilter\Table\__construct(), ilDidacticTemplateGUI\__construct(), ilExtIdGUI\__construct(), ilExAssTypeWikiTeamGUI\__construct(), ILIAS\components\ResourceStorage\Container\View\Configuration\__construct(), ILIAS\components\ResourceStorage\Resources\UI\Actions\OverviewActionGenerator\__construct(), ilSCORMPresentationGUI\__construct(), ilClassificationBlockGUI\__construct(), ilContainerFilterAdminGUI\__construct(), ilSkillCategoryGUI\__construct(), ilBasicSkillTemplateGUI\__construct(), ilPRGStatusInfoBuilder\__construct(), ILIAS\Survey\Page\PageRenderer\__construct(), ilPageMultiLangGUI\__construct(), ilGlossaryLocatorGUI\__construct(), ilSurveyRaterGUI\__construct(), ilTaxonomyExplorerGUI\__construct(), ILIAS\COPage\PC\InteractiveImage\InteractiveImageQueryActionHandler\__construct(), ilADNTabHandling\__construct(), ilPCMediaObjectGUI\__construct(), ilPathGUI\__construct(), ilBadgeProfileGUI\__construct(), ilECSParticipantSettingsGUI\__construct(), ilMailOptionsGUI\__construct(), ilMembershipMailGUI\__construct(), ilSubscriberTableGUI\__construct(), ilMultilingualismGUI\__construct(), ilEmployeeTalkMyStaffBaseGUI\__construct(), ilOrgUnitSimpleUserImportGUI\__construct(), ilWorkspaceAccessTableGUI\__construct(), ILIAS\Portfolio\PortfolioPrintViewProviderGUI\__construct(), ilRegistrationCodesTableGUI\__construct(), ILIAS\Blog\BlogPrintViewProviderGUI\__construct(), ilFileVersionsUploadHandlerGUI\__construct(), ilSkillLevelTableGUI\__construct(), ilSkillTemplateCategoryGUI\__construct(), ilSkillProfileLevelsTableGUI\__construct(), ILIAS\BookingManager\BookingProcess\ProcessUtilGUI\__construct(), ilVirtualSkillTreeExplorerGUI\__construct(), ilContainerSkillGUI\__construct(), ilBookingParticipantGUI\__construct(), ILIAS\Survey\PrintView\ResultsDetailsPrintViewProviderGUI\__construct(), ILIAS\Survey\PrintView\ResultsPerUserPrintViewProviderGUI\__construct(), ilTablePropertiesStorageGUI\__construct(), ilLinkResourceHandlerGUI\__construct(), ilWebResourceEditableLinkTableGUI\__construct(), ilMMTopItemTableGUI\__construct(), McstImageGalleryGUI\__construct(), ilDclTableEditGUI\__construct(), ilDclTableViewEditGUI\__construct(), ilPortfolioExerciseGUI\__construct(), ILIAS\File\Icon\IconListingUI\__construct(), ilObjSearchSettingsFormGUI\__construct(), ilSkillLearningHistoryProvider\__construct(), ILIAS\BookingManager\BookingProcess\WeekGUI\__construct(), ilSkillTreeExplorerGUI\__construct(), GuzzleHttp\Client\CallbackHandler\__construct(), ilGlossaryFlashcardGUI\__construct(), ilTaggingClassificationProvider\__construct(), ILIAS\components\ILIAS\Glossary\Table\GlossaryForeignTermTable\__construct(), ilIndividualAssessmentMembersTableGUI\__construct(), ilLPProgressTableGUI\__construct(), ilTrSummaryTableGUI\__construct(), ilCourseParticipantsGroupsGUI\__construct(), ilWikiPagesTableGUI\__construct(), ilWOPISettingsForm\__construct(), ilObjLearningSequenceAdminGUI\__construct(), ilLikeGUI\__construct(), ilMiniCalendarGUI\__construct(), ILIAS\Calendar\ConsultationHours\BookingCancellationGUI\__construct(), ilLOTestAssignmentForm\__construct(), ilWaitingListTableGUI\__construct(), ilDclBaseRecordFieldModel\__construct(), ilMStListCertificatesGUI\__construct(), ilMStListUsersGUI\__construct(), ilOnScreenChatGUI\__construct(), ILIAS\LegalDocuments\Legacy\Table\__construct(), ilOrgUnitSimpleImportGUI\__construct(), ilSharedResourceGUI\__construct(), ilAssignmentPresentationGUI\__construct(), ilExGradesTableGUI\__construct(), ilBlogExerciseGUI\__construct(), ilMailSearchObjectMembershipsTableGUI\__construct(), ilMemberViewSettings\__construct(), ilContSkillPresentationGUI\__construct(), ilContainerStartObjectsGUI\__construct(), ilStyleImageTableGUI\__construct(), ilBookingPreferencesGUI\__construct(), ilSystemSupportContactsGUI\__construct(), ilDerivedTasksGUI\__construct(), ilAdministrationExplorerGUI\__construct(), ilTestRandomQuestionSetPoolDefinitionFormGUI\__construct(), ILIAS\Test\Scoring\Manual\TestScoringByQuestionGUI\__construct(), ilShibbolethSettingsForm\__construct(), ilAwarenessGUI\__construct(), ilObjectMetaDataBlockGUI\__construct(), ilObjectRolePermissionTableGUI\__construct(), ilObjWorkspaceFolderGUI\__construct(), ilLMPresentationLinker\__construct(), ilLearningSequenceRoles\__construct(), ilMailAttachmentGUI\__construct(), ilMMTabHandling\__construct(), ilCASSettingsGUI\__construct(), ilDclDetailedViewGUI\__construct(), ilMDCopyrightUsageGUI\__construct(), ilPluginsOverviewTable\__construct(), ilWorkspaceShareTableGUI\__construct(), ilBuddySystemGUI\__construct(), ILIAS\Repository\Modal\ModalAdapterGUI\__construct(), ilSessionMaterialsTableGUI\__construct(), ilSessionOverviewGUI\__construct(), ilObjStudyProgrammeIndividualPlanGUI\__construct(), ilRepositorySelectorInputGUI\__construct(), GuzzleHttp\Client\ModeToggle\__construct(), ilPageLayoutAdministrationGUI\__construct(), ILIAS\UI\Implementation\Component\Layout\Page\PageQueryActionHandler\__construct(), ilObjectActivationGUI\__construct(), ilSubItemListGUI\__construct(), ilCourseEditParticipantsTableGUI\__construct(), ilWebResourceLinkTableGUI\__construct(), ilBiblLibraryTableGUI\__construct(), ilMailGUI\__construct(), ilPDMailBlockGUI\__construct(), ilDclRecordEditGUI\__construct(), ilPortfolioRepositoryGUI\__construct(), ILIAS\components\ResourceStorage\Container\View\StandardActionProvider\__construct(), ilSessionOverviewTableGUI\__construct(), ilForumSettingsGUI\__construct(), ilStudyProgrammeProgressListGUI\__construct(), ilBookingObjectsTableGUI\__construct(), ilGlossaryFlashcardBoxGUI\__construct(), ilTaxonomySettingsGUI\__construct(), ilTestExporter\__construct(), ilAssQuestionPageGUI\__construct(), ilLearningHistoryGUI\__construct(), ilObjCourseGroupingGUI\__construct(), ilCalendarUserSettingsGUI\__construct(), ilMathJaxSettingsGUI\__construct(), ilMemberExportSettingsGUI\__construct(), ilPDNewsGUI\__construct(), ilDclTableViewGUI\__construct(), ilSettingsPermissionGUI\__construct(), ilPortfolioPageGUI\__construct(), ilRatingCategoryGUI\__construct(), ilExcCriteria\__construct(), ilObjSearchLuceneSettingsFormGUI\__construct(), ILIAS\Skill\Tree\SkillTreeManager\__construct(), ilContProfileTableGUI\__construct(), ilForumPageCommandForwarder\__construct(), ilTaxMDGUI\__construct(), ilCalendarAppointmentPanelGUI\__construct(), ilECSMappingSettingsGUI\__construct(), ILIAS\MetaData\Vocabularies\Dispatch\Presentation\Presentation\VideoViewGUI\__construct(), ilEditClipboardGUI\__construct(), ilWorkspaceExplorerGUI\__construct(), ilObjPollGUI\__construct(), ilObjPortfolioBaseGUI\__construct(), ilObjRoleTemplateGUI\__construct(), ilObjRepositorySettingsGUI\__construct(), ilObjectOwnershipManagementGUI\__construct(), ilMailMemberSearchGUI\__construct(), ilObjSCORM2004LearningModuleGUI\__construct(), ilSCORM2004TrackingItemsTableGUI\__construct(), ilObjSCORMLearningModuleGUI\__construct(), ilObjFileListGUI\__construct(), ilSAHSEditGUI\__construct(), ilObjFileUploadDropzone\__construct(), ilSearchResultTableGUI\__construct(), ILIAS\Bibliographic\Field\Table\TreeTable\__construct(), ilSkillTemplateTreeExplorerGUI\__construct(), ilBookingReservationsGUI\__construct(), ilAuthLogoutBehaviourGUI\__construct(), ilGroupAddToGroupActionGUI\__construct(), ilSolutionExplorer\__construct(), ilPasswordAssistanceGUI\__construct(), ilCalendarHeaderNavigationGUI\__construct(), ilWikiPageGUI\__construct(), ilTutorialSupportBlockGUI\__construct(), ilMailTemplateGUI\__construct(), ilMemberAgreementGUI\__construct(), ilMDCopyrightTableGUI\__construct(), ilOrgUnitGlobalSettingsGUI\__construct(), ilPollBlockGUI\__construct(), ilRatingGUI\__construct(), ilMailingListsGUI\__construct(), ilMailSearchObjectGUI\__construct(), ilSAHSPresentationGUI\__construct(), ilMainMenuSearchGUI\__construct(), ilForumExportGUI\__construct(), ilSystemStyleConfigGUI\__construct(), SurveyQuestionGUI\__construct(), ilPresentationFullGUI\__construct(), ilObjTaxonomyGUI\__construct(), ilGlossaryTermGUI\__construct(), ilGroupEditParticipantsTableGUI\__construct(), ilObjFileBasedLMGUI\__construct(), ilAssQuestionHintAbstractGUI\__construct(), ilCustomUserFieldsGUI\__construct(), ilADNAbstractGUI\__construct(), ilObjLearningSequence\__construct(), ilNewsTimelineItemGUI\__construct(), ilBiblTranslationGUI\__construct(), ilLocalUserGUI\__construct(), ilOrgUnitPositionGUI\__construct(), ilAccessibilityDocumentGUI\__construct(), ilExSubmissionGUI\__construct(), ilBookingProcessWithoutScheduleGUI\__construct(), ilSkillCatTableGUI\__construct(), ilFileSystemTableGUI\__construct(), ilContentStyleSettingsGUI\__construct(), ilTaggingSlateContentGUI\__construct(), ilLocalUserPasswordSettingsGUI\__construct(), ilLanguageFolderTable\__construct(), ilECSSettingsGUI\__construct(), ilLMObjectGUI\__construct(), ilMMSubItemTableGUI\__construct(), ilObjDashboardSettingsGUI\__construct(), ilObjCategoryGUI\__construct(), ilMembershipGUI\__construct(), ilObjectCustomUserFieldsGUI\__construct(), ilRegistrationGUI\__construct(), ilDidacticTemplateSettingsTableGUI\__construct(), ilExPeerReviewGUI\__construct(), ilExerciseSubmissionTableGUI\__construct(), ILIAS\MetaData\Paths\Filters\Filter\FilterAdapterGUI\__construct(), ilObjSkillManagementGUI\__construct(), ilStudyProgrammeChangeDeadlineGUI\__construct(), ilStudyProgrammeChangeExpireDateGUI\__construct(), ILIAS\components\ILIAS\Glossary\Table\GlossaryAutoLinkTable\__construct(), ILIAS\Test\Scoring\Marks\MarkSchemaGUI\__construct(), ilAuthProviderECS\__construct(), ilDashboardBlockGUI\__construct(), ILIAS\components\Database\Integrity\Field\Table\__construct(), ilCertificateSettingsFormRepository\__construct(), ilObjectPermissionStatusGUI\__construct(), ilSearchRootSelector\__construct(), ilAuthPageEditorGUI\__construct(), ILIAS\Bibliographic\Field\Table\AssignMaterialsTable\__construct(), ILIAS\MetaData\OERExposer\OAIPMH\Handler\AbstractCtrlAwareUploadHandler\__construct(), ilContentPagePageCommandForwarder\__construct(), ilTaggingGUI\__construct(), ilAssQuestionRelatedNavigationBarGUI\__construct(), ilAssQuestionSkillAssignmentsTableGUI\__construct(), ILIAS\LearningModule\Table\TableAdapterGUI\__construct(), ILIAS\AdministrativeNotification\Table\__construct(), ILIAS\File\Icon\ilObjFileIconsOverviewGUI\__construct(), ilBookingGatewayGUI\__construct(), ilObjStyleSheetGUI\__construct(), ilSystemStyleOverviewGUI\__construct(), ILIAS\components\ResourceStorage\Collections\View\Request\__construct(), ilTestPassDetailsOverviewTableGUI\__construct(), ilCalendarAppointmentPresentationGUI\__construct(), ilBiblAdminFieldGUI\__construct(), ilMemberExportGUI\__construct(), ilNewsTimelineGUI\__construct(), ilPDNotesGUI\__construct(), ilAccountRegistrationGUI\__construct(), ilExSubmission\__construct(), ilExSubmissionBaseGUI\__construct(), ilBookingProcessWithScheduleGUI\__construct(), ilObjFileServicesGUI\__construct(), ilObjSurveyQuestionPoolGUI\__construct(), ilIndividualAssessmentSettingsGUI\__construct(), ilTrMatrixTableGUI\__construct(), ilMediaCastManageTableGUI\__construct(), ilMediaPoolTableGUI\__construct(), ilAttendanceList\__construct(), ILIAS\components\ResourceStorage\Resources\UI\ResourceListingUI\__construct(), ilRepositoryObjectSearchGUI\__construct(), ILIAS\File\Icon\IconFormUI\__construct(), ilSearchControllerGUI\__construct(), ilBookingReservationsTableGUI\__construct(), ilAuthShibbolethSettingsGUI\__construct(), ilCommonActionDispatcherGUI\__construct(), ilQuestionBrowserTableGUI\__construct(), ilUserPrivacySettingsGUI\__construct(), ilBiblEntryTableGUI\__construct(), ilBiblFieldFilterGUI\__construct(), ilNewsItemGUI\__construct(), ilUploadLimitsOverviewGUI\__construct(), ILIAS\Bibliographic\Field\Table\ProfileUserAssignmentTable\__construct(), ilLinkInputGUI\__construct(), ilInternalLinkGUI\__construct(), ILIAS\components\ILIAS\Glossary\Table\TermListTable\__construct(), ilObjIndividualAssessmentGUI\__construct(), ilObjMediaCastGUI\__construct(), ilNewsForContextBlockGUI\__construct(), ilWorkspaceAccessGUI\__construct(), ilContactGUI\__construct(), ILIAS\Bibliographic\Field\Table\ProfileTable\__construct(), ilSurveyExecutionGUI\__construct(), ilFooterTranslationGUI\__construct(), ilObjSystemFolderGUI\__construct(), ilPresentationTableGUI\__construct(), ilBadgeManagementGUI\__construct(), ilCourseContentGUI\__construct(), ilDashboardGUI\__construct(), ilMDCopyrightConfigurationGUI\__construct(), ilRegistrationSettingsGUI\__construct(), ilRepositoryUserResultTableGUI\__construct(), ilFormPropertyGUI\__construct(), ilWOPIAdministrationGUI\__construct(), ilRTE\__construct(), ilUserFilterGUI\__construct(), ILIAS\Bibliographic\Field\Table\LevelResourcesTable\__construct(), ilTestSkillLevelThresholdsTableGUI\__construct(), ilAssQuestionHintsGUI\__construct(), ilTrObjectUsersPropsTableGUI\__construct(), ILIAS\Wiki\WikiPrintViewProviderGUI\__construct(), ilLMContentRendererGUI\__construct(), ilLOEditorGUI\__construct(), ILIAS\components\ResourceStorage\Container\View\RequestToDataTable\__construct(), ilPropertyFormGUI\__construct(), ilObjContentPageGUI\__construct(), ilMailFormGUI\__construct(), ilObjMediaObjectGUI\__construct(), ILIAS\Conditions\Configuration\ConditionTriggerTableGUI\__construct(), ilObjExerciseGUI\__construct(), ilSkillTreeAdminGUI\__construct(), ilFooterEntriesGUI\__construct(), ilFooterGroupsGUI\__construct(), ilObjWikiGUI\__construct(), ILIAS\Calendar\ConsultationHours\BookingTableGUI\__construct(), ilObjDataCollectionGUI\__construct(), ilUserCertificateGUI\__construct(), ilCalendarAppointmentGUI\__construct(), ilIndividualAssessmentMembersGUI\__construct(), ilECSUserConsentModalGUI\__construct(), ilObjCourseGUI\__construct(), ilCalendarSelectionBlockGUI\__construct(), ilMMAbstractItemGUI\__construct(), ilContSkillAdminGUI\__construct(), ilSurveyEvaluationGUI\__construct(), ILIAS\components\ResourceStorage\Container\View\Request\__construct(), ilGlossaryPresentationGUI\__construct(), ilDclRecordListGUI\__construct(), ilMDVocabulariesGUI\__construct(), ilOrgUnitTypeGUI\__construct(), ilCalendarBlockGUI\__construct(), ilCalendarPresentationGUI\__construct(), ilObjOrgUnitGUI\__construct(), ilSearchResultPresentation\__construct(), ilCalendarCategoryGUI\__construct(), ilObjComponentSettingsGUI\__construct(), ilExportGUI\__construct(), ilStartUpGUI\__construct(), ilObjStudyProgrammeSettingsGUI\__construct(), ilAppointmentPresentationGUI\__construct(), ilLOEditorStatus\__construct(), ilMMSubitemFormGUI\__construct(), ILIAS\components\OrgUnit\ARHelper\BaseCommands\__construct(), ilDidacticTemplateSettingsGUI\__construct(), ilObjStudyProgrammeAutoCategoriesGUI\__construct(), ilObjGlossaryGUI\__construct(), ilAssQuestionHintPageObjectCommandForwarder\__construct(), ilLDAPSettingsGUI\__construct(), ilMMTopItemFormGUI\__construct(), ILIAS\Certificate\Overview\CertificateOverviewTable\__construct(), ilConditionHandlerGUI\__construct(), ilCertificateGUI\__construct(), ilResourceOverviewGUI\__construct(), ilObjectServiceSettingsGUI\__construct(), ilObjSessionGUI\__construct(), UploadPolicyFormUI\__construct(), ilPageContentGUI\__construct(), ilTestRandomQuestionSetConfigGUI\__construct(), ilMediaCreationGUI\__construct(), ilMDEditorGUI\__construct(), ilPersonalSkillExplorerGUI\__construct(), ilObjectMetaDataGUI\__construct(), ilCourseObjectivesGUI\__construct(), ilOpenIdConnectSettingsGUI\__construct(), ILIAS\Export\ExportHandler\Table\Handler\__construct(), ilFileSystemGUI\__construct(), ilWOPIEmbeddedApplicationGUI\__construct(), ilObjBlogGUI\__construct(), ILIAS\Export\ExportHandler\Factory\__construct(), ilInfoScreenGUI\__construct(), ILIAS\UI\Implementation\Component\Input\Container\Form\FormAdapterGUI\__construct(), ilResourceCollectionGUI\__construct(), ilPageEditorGUI\__construct(), ilAssQuestionFeedback\__construct(), ilLTIProviderObjectSettingGUI\__construct(), ilConsultationHoursGUI\__construct(), ILIAS\Exercise\Assignment\PropertyAndActionBuilderUI\__construct(), ilContainerResourceGUI\__construct(), ilQuestionPoolSkillAdministrationGUI\__construct(), ilObjUserFolderGUI\__construct(), ilNewsItem\__construct(), ilAdvancedMDSettingsGUI\__construct(), ilRepositorySearchGUI\__construct(), ilLearningProgressBaseGUI\__construct(), ilMailFolderGUI\__construct(), ilSearchBaseGUI\__construct(), ilSkillTreeNodeGUI\__construct(), ilObjContentObjectGUI\__construct(), ilObjStudyProgrammeGUI\__construct(), ilObjForumGUI\__construct(), ilObject2GUI\__construct(), ilBasicSkillGUI\__construct(), ilObjSkillTreeGUI\__construct(), ilFileVersionsGUI\__construct(), ilLMPresentationGUI\__construct(), ilBlockGUI\__construct(), ilNoteGUI\__construct(), ilObjFilePreviewRendererGUI\__construct(), ilObjFileGUI\__construct(), ilExerciseManagementGUI\__construct(), ilSkillProfileGUI\__construct(), ilSamlSettingsGUI\__construct(), ilTable2GUI\__construct(), ilSCORM13PlayerGUI\__construct(), ilPageObjectGUI\__construct(), ilPersonalSkillsGUI\__construct(), ilColumnGUI\__construct(), ilObjLearningSequenceGUI\__construct(), ilLearningProgressBaseGUI\__getDefaultCommand(), ilLearningProgressGUI\__getNextClass(), ilPermissionGUI\__initSubTabs(), ilLPListOfProgressGUI\__initUser(), ilLearningProgressGUI\__setCmdClass(), ilLearningProgressBaseGUI\__setSubTabs(), ilObjSessionGUI\__showButton(), ilLearningProgressBaseGUI\__showEditUser(), ilLPListOfProgressGUI\__showProgressList(), ilLPListOfObjectsGUI\__showUsersList(), ilObjStudyProgrammeAdminGUI\_goto(), ilObjCmiXapiGUI\_goto(), ilObjLTIConsumerGUI\_goto(), ilECSParticipantSettingsGUI\abort(), ilBTControllerGUI\abortBucket(), ilPersonalSettingsGUI\abortDeleteOwnAccount(), ilContainerResourceGUI\abortWithPermissionDenied(), ilResourceCollectionGUI\abortWithPermissionDenied(), ilCalendarCategoryGUI\acceptShared(), ilTestPlayerAbstractGUI\accessCodeConfirmedCmd(), ilDclRecordEditGUI\accessDenied(), ilObjectPermissionStatusGUI\accessStatusInfo(), ilDclDetailedViewDefinitionGUI\activate(), ilECSSettingsGUI\activate(), ilPageLayoutAdministrationGUI\activate(), ilAuthPageEditorGUI\activate(), ilPageEditorGUI\activate(), ilSamlSettingsGUI\activateIdp(), ilObjHelpSettingsGUI\activateModule(), ilLOEditorGUI\activateObjectives(), ilBlogPostingGUI\activatePage(), ilPageObjectGUI\activatePage(), ilObjContentObjectGUI\activatePages(), ilObjComponentSettingsGUI\activatePlugin(), ilTestRandomQuestionSetConfigGUI\activateTabs(), ilObjLinkResourceGUI\activateTabs(), ilDidacticTemplateSettingsGUI\activateTemplates(), ilObjBadgeAdministrationGUI\activateTypes(), ilMDVocabulariesGUI\activateVocabulary(), ilObjGlossaryGUI\actTaxonomy(), ilADNNotificationGUI\add(), ilWikiPageTemplateGUI\add(), ilFooterEntriesGUI\add(), ilCalendarCategoryGUI\add(), ilFooterGroupsGUI\add(), ilObjCourseGroupingGUI\add(), ilCourseRegistrationGUI\add(), ilGroupRegistrationGUI\add(), ilSystemStylesTableGUI\addActions(), ilObjForumGUI\addActivationFormModal(), ilObjTalkTemplateGUI\addAdminLocatorItems(), ilObjRoleTemplateGUI\addAdminLocatorItems(), ilObjOrgUnitGUI\addAdminLocatorItems(), ilObjectGUI\addAdminLocatorItems(), ilObjStyleSheetGUI\addAdminLocatorItems(), ilObjLanguageExtGUI\addAdminLocatorItems(), ilObjRoleGUI\addAdminLocatorItems(), ilObjUserGUI\addAdminLocatorItems(), ilObjectGUI\addAdoptContentLinkToToolbar(), ilTestCorrectionsGUI\addAnswer(), ilCalendarWeekGUI\addAppointmentLink(), ilSurveyParticipantsGUI\addAppraisee(), ilSubStyleAssignmentGUI\addAssignment(), ilTestEvaluationGUI\addAttemptSwitchingViewControlToToolbar(), assQuestionGUI\addBackTab(), ilFooterGroupsGUI\addButtons(), ilFooterEntriesGUI\addButtons(), ilMDEditorGUI\addButtonToFullEditor(), ilAppointmentPresentationGUI\addCalendarInfo(), ilCalendarPresentationGUI\addCategoryTabs(), ilPCGridGUI\addCell(), ilTestEvaluationGUI\addCertificateDownloadButtonToToolbar(), ilTestParticipantsGUI\addCertificateExportToOptions(), ilObjEmployeeTalkGUI\addChangeDateButtonsToToolbar(), ilDashboardBlockGUI\addCommandActions(), ilConditionHandlerGUI\addConditionTrigger(), ilObjWorkspaceFolderGUI\addContentSubTabs(), ilObjExerciseGUI\addContentSubTabs(), ilObjMediaCastGUI\addContentSubTabs(), ilObjGroupGUI\addContentTab(), ilObjCourseGUI\addContentTab(), ilDashboardRecommendedContentGUI\addCustomCommandsToActionMenu(), ilContainerResourceGUI\addDirectory(), ilObjForumGUI\addDraftButtonIfDraftsExists(), assOrderingQuestionGUI\addEditSubtabs(), ilPersonalProfileGUI\addEmailChangeModal(), ilTestParticipantsGUI\addExportDropdown(), ilObjectPluginGUI\addExportTab(), ilObjBookingPoolGUI\addExternalEditFormCustom(), ilSurveyRaterGUI\addExternalRater(), ilSurveyParticipantsGUI\addExternalRaterFormObject(), ilSurveyParticipantsGUI\addExternalRaterObject(), ilObjFileAccessSettingsGUI\addFileObjectsSubTabs(), ilRepositorySearchGUI\addFromClipboard(), ilSurveyRaterGUI\addFromSearch(), ilObjMediaObjectGUI\addFullscreenObject(), assQuestionGUI\addGIT(), ilWikiPageGUI\addHeaderAction(), ilObjDataCollectionGUI\addHeaderAction(), ilCalendarWeekGUI\addHeaderDate(), ilSurveyEditorGUI\addHeadingObject(), ilObjectPluginGUI\addInfoTab(), ilObjectPluginGUI\addInilPluginAdminfoTab(), ilWikiPageGUI\addLanguageSelectionToToolbar(), ilObjContentObjectGUI\addLocations(), ilObjPortfolioGUI\addLocator(), ilSearchBaseGUI\addLocator(), ilObjIndividualAssessmentGUI\addLocatorItems(), ilObjChatroomGUI\addLocatorItems(), ilObjPortfolioBaseGUI\addLocatorItems(), ilContainerReferenceGUI\addLocatorItems(), ilObjItemGroupGUI\addLocatorItems(), ilObjectPluginGUI\addLocatorItems(), ilObjBibliographicGUI\addLocatorItems(), ilObjDataCollectionGUI\addLocatorItems(), ilObjContentPageGUI\addLocatorItems(), ilObjBookingPoolGUI\addLocatorItems(), ilObjCmiXapiGUI\addLocatorItems(), ilObjFileBasedLMGUI\addLocatorItems(), ilObjPollGUI\addLocatorItems(), ilObjSurveyQuestionPoolGUI\addLocatorItems(), ilObjSurveyGUI\addLocatorItems(), ilObjSAHSLearningModuleGUI\addLocatorItems(), ilObjExerciseGUI\addLocatorItems(), ilObjMediaPoolGUI\addLocatorItems(), ilObjLTIConsumerGUI\addLocatorItems(), ilObjFileGUI\addLocatorItems(), ilObjMediaCastGUI\addLocatorItems(), ilObjRoleGUI\addLocatorItems(), ilObjQuestionPoolGUI\addLocatorItems(), ilObjLinkResourceGUI\addLocatorItems(), ilObjSessionGUI\addLocatorItems(), ilObjBlogGUI\addLocatorItems(), ilObjTestGUI\addLocatorItems(), ilObjForumGUI\addLocatorItems(), ilObjIndividualAssessmentGUI\addMemberDataToInfo(), ilExerciseManagementGUI\addMembersObject(), ilMembershipGUI\addMemberTab(), ilMiniCalendarGUI\addMiniMonth(), ilCalendarBlockGUI\addMiniMonth(), ilForumModeratorsGUI\addModerator(), ilRepositorySearchGUI\addNewSearchButton(), ilNoteGUI\addNote(), ilObjPortfolioBaseGUI\addPage(), ilObjAdvancedEditingGUI\addPageEditorSettingsSubtabs(), ilSearchBaseGUI\addPager(), ilObjWikiGUI\addPagesSubTabs(), ilContentPagePageCommandForwarder\addPageTabs(), ilObjWikiGUI\addPageTabs(), ilWikiPageTemplateGUI\addPageTemplateFromPageAction(), ilBookingParticipantGUI\addParticipantObject(), ilTestParticipantsGUI\addParticipants(), ilTestNavigationToolbarGUI\addPassOverviewButton(), ilMailSearchObjectGUI\addPermission(), ilWorkspaceAccessGUI\addPermissionHandler(), assQuestionGUI\addPG(), ilTestParticipantsGUI\addPluginExportsToOptions(), ilTestEvaluationGUI\addPrintResultsButtonToToolbar(), ilObjLTIAdministrationGUI\addProvidingSubtabs(), ilUsersGalleryGUI\addPublicProfileLinksToAvatarAndCard(), ilSurveyRaterGUI\addRater(), ilSurveyParticipantsGUI\addRater(), ilECSUserConsentModalGUI\addRemoteLinkToToolbar(), ilBlockGUI\addRepoCommands(), ilLMPresentationGUI\addResourceFiles(), ilPermissionGUI\addRole(), ilLDAPSettingsGUI\addRoleAssignment(), ilSurveyParticipantsGUI\addSelfAppraiseeObject(), ilLDAPSettingsGUI\addServerSettings(), ilObjQuestionPoolGUI\addSettingsSubTabs(), assQuestionGUI\addST(), ilOrgUnitUserAssignmentGUI\addStaff(), ilOrgUnitUserAssignmentGUI\addStaffFromSearch(), ilCalendarPresentationGUI\addStandardTabs(), ilContainerStartObjectsGUI\addStarterObject(), ilMailFolderGUI\addSubFolder(), ilCalendarBlockGUI\addSubscriptionButton(), ilObjAdvancedEditingGUI\addSubtabs(), ilObjTaggingSettingsGUI\addSubTabs(), ilStructureObjectGUI\addSubTabs(), ilOrgUnitUserAssignmentGUI\addSubTabs(), ilObjSurveyGUI\addSubTabs(), ilCalendarCategoryGUI\addSubTabs(), ilObjLearningSequenceGUI\addSubTabsForContent(), assTextQuestionGUI\addSuggestedSolution(), ilTestNavigationToolbarGUI\addSuspendTestButton(), assQuestionGUI\addTab_Question(), assQuestionGUI\addTab_QuestionFeedback(), assQuestionGUI\addTab_QuestionHints(), assQuestionGUI\addTab_SuggestedSolution(), ilDclSwitcher\addTableSwitcherToToolbar(), ilObjContentObjectGUI\addTabs(), ilExSubmissionTeamGUI\addTeamMemberActionObject(), ilObjGlossaryGUI\addTerm(), ilCalendarWeekGUI\addTimedEvents(), ilMembershipGUI\addToClipboard(), ilObjRoleGUI\addToClipboardObject(), ilObjUserFolderGUI\addToClipboardObject(), ilDashboardBlockGUI\addToDeskObject(), ilObjectGUI\addToDeskObject(), ilTestEvaluationGUI\addToggleBestSolutionButtonToToolbar(), ilObjSurveyGUI\addToNavigationHistory(), ilObjectPermissionStatusGUI\addToolbar(), ilMultilingualismGUI\addToolbar(), ilRepositorySearchGUI\addUserFromAutoComplete(), ilObjUserFolderGUI\addUserObject(), ilObjRoleGUI\addUserObject(), ilIndividualAssessmentMembersGUI\addUsers(), ilObjStudyProgrammeMembersGUI\addUsers(), ilTestParticipantsGUI\addUserSearchControls(), ilIndividualAssessmentMembersGUI\addUsersFromSearch(), ilDclSwitcher\addViewSwitcherToToolbar(), ilObjRoleFolderGUI\adjustRoleObject(), ilLPObjectStatisticsGUI\admin(), ilSurveyParticipantsGUI\adminAppraiseesCloseObject(), ilLPObjectStatisticsGUI\adminSync(), ilMailSearchGUI\adopt(), ilObjectCopyGUI\adoptContent(), ilObjRoleTemplateGUI\adoptPermSaveObject(), ilObjRoleGUI\adoptPermSaveObject(), ilDashboardPageGUI\afterConstructor(), ilObjItemGroupGUI\afterConstructor(), ilObjMediaPoolGUI\afterConstructor(), ilPCGridGUI\afterCreation(), ilPCFileListGUI\afterCreation(), ilPCTableGUI\afterCreation(), ilObjFileBasedLMGUI\afterImport(), ilObjectGUI\afterImport(), ilObjPollGUI\afterSave(), ilContainerReferenceGUI\afterSave(), ilObjCmiXapiGUI\afterSave(), ilObjLinkResourceGUI\afterSave(), ilObjBookingPoolGUI\afterSave(), ilObjChatroomGUI\afterSave(), ilObjFolderGUI\afterSave(), ilObjWikiGUI\afterSave(), ilObjOrgUnitGUI\afterSave(), ilObjDataCollectionGUI\afterSave(), ilObjStudyProgrammeGUI\afterSave(), ilObjPortfolioGUI\afterSave(), ilObjBibliographicGUI\afterSave(), ilObjIndividualAssessmentGUI\afterSave(), ilObjGroupGUI\afterSave(), ilObjContentPageGUI\afterSave(), ilObjCategoryGUI\afterSave(), ilObjLearningSequenceGUI\afterSave(), ilObjContentObjectGUI\afterSave(), ilObjectGUI\afterSave(), ilObjTestGUI\afterSave(), ilObjCourseGUI\afterSave(), ilObjForumGUI\afterSave(), ilObjCourseGUI\afterSaveCallback(), ilTestPlayerAbstractGUI\afterTestPassFinishedCmd(), ilContainerGUI\afterUpdate(), ilObjItemGroupGUI\afterUpdate(), ilObjBookingPoolGUI\afterUpdate(), ilObjectGUI\afterUpdate(), ilMDVocabulariesGUI\allowCustomInputForVocabulary(), ilGlossaryFlashcardBoxGUI\answer(), ilCalendarCategoryGUI\appendCalendarSelection(), ilObjStudyProgrammeIndividualPlanGUI\appendIndividualPlanActions(), ilSearchResultPresentation\appendMorePathes(), ilObjTestGUI\applyDefaultsObject(), ilPDNewsGUI\applyFilter(), ilBiblAdminFieldGUI\applyFilter(), ilBiblFieldFilterGUI\applyFilter(), ilObjStudyProgrammeMembersGUI\applyFilter(), ilPersonalSkillsGUI\applyFilter(), ilMediaCreationGUI\applyFilter(), ilObjBibliographicGUI\applyFilter(), ilObjSessionGUI\applyFilter(), ilPersonalSkillsGUI\applyFilterAssignedProfiles(), ILIAS\LegalDocuments\Legacy\Table\applyParamters(), ilMDCopyrightUsageGUI\applyUsageFilter(), ilSurveyParticipantsGUI\appraiseeCloseObject(), ilObjBlogGUI\approve(), ilPublicUserProfileGUI\approveContactRequest(), assImagemapQuestionGUI\areaEditor(), ilCalendarAppointmentGUI\askDelete(), ilCalendarCategoryGUI\askDeleteAppointments(), ilCustomUserFieldsGUI\askDeleteField(), ilObjCourseGroupingGUI\askDeleteGrouping(), ilLOEditorGUI\askDeleteObjectives(), ilContainerStartObjectsGUI\askDeleteStarterObject(), ilExSubmissionObjectGUI\askDirectSubmissionObject(), ilCalendarAppointmentGUI\askEdit(), ilObjUserFolderGUI\askForUserPasswordResetObject(), ilObjCourseGUI\askResetObject(), ilExSubmissionObjectGUI\askUnlinkBlogObject(), ilExSubmissionObjectGUI\askUnlinkPortfolioObject(), ilObjBadgeAdministrationGUI\assertActive(), ilLPListOfSettingsGUI\assign(), ilConditionHandlerGUI\assign(), ilPageEditorGUI\assignCharacteristic(), ilObjCourseGroupingGUI\assignCourse(), ilMembershipGUI\assignFromWaitingList(), ilObjMediaObjectGUI\assignFullscreenObject(), ilGroupMembershipGUI\assignMembers(), ilLearningSequenceMembershipGUI\assignMembers(), ilCourseMembershipGUI\assignMembers(), ilBookingParticipantGUI\assignObjects(), ilLocalUserGUI\assignRoles(), ilObjCategoryGUI\assignRolesObject(), ilLocalUserGUI\assignSave(), ilObjUserGUI\assignSaveObject(), ilObjMediaObjectGUI\assignStandardObject(), ilSubStyleAssignmentGUI\assignStyle(), ilMembershipGUI\assignSubscribers(), ilConsultationHoursGUI\assignUsersToAppointment(), ilConsultationHoursGUI\assignUsersToAppointments(), ILIAS\LegalDocuments\WithdrawalAcknowledgementLogoutTarget\asURI(), ILIAS\components\Authentication\Logout\ConfigurableLogoutTarget\asURI(), ilObjAuthSettingsGUI\authSettingsObject(), ilTestPlayerAbstractGUI\autosaveOnTimeLimitCmd(), ilBadgeManagementGUI\awardBadgeUserSelection(), ILIAS\BookingManager\BookingProcess\ProcessUtilGUI\back(), ilBookingReservationsGUI\back(), ilBookingProcessWithoutScheduleGUI\back(), assImagemapQuestionGUI\back(), ilTestPlayerAbstractGUI\backFromFinishingCmd(), ilExerciseManagementGUI\backToCurrentOverview(), ilTestPasswordProtectionGUI\backToInfoScreenCmd(), ilObjFooterUIHandling\backToMainTab(), ilAssQuestionHintRequestGUI\backToQuestionCmd(), ilGlossaryPresentationGUI\basicPageGuiInit(), ilLMPresentationGUI\basicPageGuiInit(), ilLMExplorerGUI\beforeRendering(), ilObjSystemFolderGUI\benchmarkObject(), ilBookingProcessWithoutScheduleGUI\book(), ilBookingProcessWithScheduleGUI\book(), ilCalendarAppointmentGUI\book(), ilCalendarAppointmentGUI\bookconfirmed(), ilBookingProcessWithoutScheduleGUI\bookMultipleParticipants(), ilTestQuestionBrowserTableGUI\browseQuestionsCmd(), ilTestRandomQuestionSetSourcePoolDefinitionListToolbarGUI\build(), ilTestSkillEvaluationToolbarGUI\build(), ilTestRandomQuestionSetGeneralConfigFormGUI\build(), ilTestRandomQuestionSetPoolDefinitionFormGUI\build(), ilAssQuestionSkillAssignmentPropertyFormGUI\build(), ilTestInfoScreenToolbarGUI\build(), ilTreeExplorerGUI\build(), ilStartUpGUI\buildAccountMigrationForm(), ilObjectOwnershipManagementTableGUI\buildActions(), ilTestPassOverviewTableGUI\buildActionsHtml(), ilAnswerFrequencyStatisticTableGUI\buildAddAnswerAction(), ilAddAnswerFormBuilder\buildAddAnswerModal(), ilObjectGUI\buildAddNewItemElements(), assImagemapQuestionGUI\buildAreaLinkTarget(), ilTestEvaluationGUI\buildAttemptSwitchingViewControl(), ilAssQuestionHintPageObjectCommandForwarder\buildAuthorPresentationPageObjectGUI(), assQuestionGUI\buildBasicEditFormObject(), ILIAS\Exercise\Assignment\PropertyAndActionBuilderUI\buildBody(), ilStartUpGUI\buildCodeForm(), ILIAS\Test\Questions\Presentation\QuestionsOfAttemptTable\buildComponents(), ilObjRoleGUI\buildConfirmationModal(), ilObjectCopyGUI\buildCopyPageSelectionForm(), ilTestRandomQuestionSetConfigGUI\buildCreateSourcePoolDefinitionFormGUI(), ilDclRecordListTableGUI\buildData(), ilObjectGUI\buildDeleletionModal(), ILIAS\StaticURL\Tests\LegacyGotoHandlerTest\buildDependecies(), ilDclFileRecordRepresentation\buildDownloadLink(), ilTestPlayerAbstractGUI\buildEditableStateQuestionNavigationGUI(), assOrderingQuestionGUI\buildEditForm(), assMultipleChoiceGUI\buildEditForm(), ilObjRoleGUI\buildEditPage(), ilTestRandomQuestionSetConfigGUI\buildEditSourcePoolDefinitionFormGUI(), ilTestSkillEvaluationGUI\buildEvaluationToolbarGUI(), ilObjContentObjectGUI\buildExportOptionsFormHTML(), ilObjContentObjectGUI\buildExportOptionsFormXML(), ilBiblEntryTableGUI\buildFilter(), ILIAS\Certificate\Overview\CertificateOverviewTable\buildFilter(), ilTestPlayerAbstractGUI\buildFinishTestModal(), ilIndividualAssessmentCommonSettingsGUI\buildForm(), ilFileCommonSettingsGUI\buildForm(), ilObjFileAccessSettingsGUI\buildForm(), ilStudyProgrammeCommonSettingsGUI\buildForm(), ILIAS\User\Profile\Prompt\SettingsGUI\buildForm(), ilUserActionAdminGUI\buildForm(), ilAssQuestionFeedbackEditingGUI\buildForm(), ilIndividualAssessmentSettingsGUI\buildForm(), ilObjQuestionPoolSettingsGeneralGUI\buildForm(), ilAssQuestionHintGUI\buildForm(), ILIAS\Test\Settings\ScoreReporting\SettingsScoringGUI\buildForm(), ILIAS\Test\Settings\MainSettings\SettingsMainGUI\buildForm(), ilTestInfoScreenToolbarGUI\buildFormAction(), ILIAS\Test\Scoring\Manual\TestScoringByQuestionGUI\buildFormTarget(), ilTestRandomQuestionSetConfigStateMessageHandler\buildGeneralConfigSubTabLink(), ilObjTestFolderGUI\buildGlobalSettingsForm(), ilObjectGUI\buildImportModal(), ilObjQuestionPoolGUI\buildImportQuestionsModal(), ILIAS\TestQuestionPool\Import\buildImportQuestionsSelectionForm(), ilObjectGUI\buildImportTypeSelectorModal(), ilObjFileGUI\buildInfoScreen(), ilIndividualAssessmentSettingsGUI\buildInfoSettingsForm(), ilPersonalProfileGUI\buildInfoText(), ILIAS\Exercise\Assignment\PropertyAndActionBuilderUI\buildInstructions(), ilTestRandomQuestionSetConfigStateMessageHandler\buildLastSyncMessage(), ilPathGUI\buildLink(), ilSolutionExplorer\buildLinkTarget(), ilSearchRootSelector\buildLinkTarget(), ilTestInfoScreenToolbarGUI\buildLinkTarget(), ILIAS\Test\Presentation\TestScreenGUI\buildLinkTarget(), ilObjTestFolderGUI\buildLogSettingsForm(), ilTestRandomQuestionSetConfigStateMessageHandler\buildLostPoolsReportMessage(), ilObjCmiXapiAdministrationGUI\buildLrsTypesToolbarGUI(), ilObjFooterUIHandling\buildMainTabs(), ILIAS\Test\Scoring\Manual\TestScoringByParticipantGUI\buildManScoringParticipantForm(), ILIAS\Test\Scoring\Marks\MarkSchemaGUI\buildMarkModal(), assOrderingQuestionGUI\buildNestingForm(), ilTestPlayerAbstractGUI\buildNextButtonInstance(), ilObjWorkspaceFolderGUI\buildObjectType(), ilTestParticipantsGUI\buildOptionsForTestWithNames(), ilTestEvaluationGUI\buildParticipantSelectorArray(), ilTestParticipantsGUI\buildParticipantTableActions(), ilTestServiceGUI\buildPassDetailsOverviewTableGUI(), ilTestPasswordProtectionGUI\buildPasswordForm(), UploadPoliciesTableUI\buildPolicyActions(), ilAssQuestionPreviewGUI\buildPreviewFormAction(), ilAssQuestionHintPageObjectCommandForwarder\buildPreviewPresentationPageObjectGUI(), ilTestPlayerAbstractGUI\buildPreviousButtonInstance(), ilTestCorrectionsGUI\buildQuestionCorrectionForm(), ilObjQuestionPoolGUI\buildQuestionCreationForm(), ilObjTestGUI\buildQuestionCreationForm(), ilTestRandomQuestionSetConfigStateMessageHandler\buildQuestionSelectionSubTabLink(), ilTestRandomQuestionSetConfigGUI\buildQuestionStageCmd(), ilTestRandomQuestionSetConfigStateMessageHandler\buildQuestionStageRebuildButton(), ilTestPlayerAbstractGUI\buildReadOnlyStateQuestionNavigationGUI(), ilAssQuestionHintPageObjectCommandForwarder\buildRequestPresentationPageObjectGUI(), ILIAS\Test\Scoring\Marks\MarkSchemaGUI\buildResetConfirmationModal(), ilMainMenuSearchGUI\buildSearchLink(), ILIAS\Test\Scoring\Manual\TestScoringByQuestionGUI\buildSelectableQuestionsArray(), ilObjMailGUI\buildSettingsSubTabs(), ilAssQuestionSkillAssignmentsGUI\buildSkillSelectorToolbarGUI(), buildSortationViewControl(), ilTestRandomQuestionSetConfigGUI\buildSourcePoolDefinitionListTableGUI(), ilTestRandomQuestionSetConfigGUI\buildSourcePoolDefinitionListToolbarGUI(), ilStartUpGUI\buildStandardLoginForm(), ilTestLearningObjectivesStatusGUI\buildStatusItems(), ilObjectGUI\buildSubItemsForGroup(), ILIAS\Exercise\Assignment\PropertyAndActionBuilderUI\buildSubmission(), ILIAS\Test\Scoring\Manual\TestScoringByParticipantGUI\buildSubTabs(), ilBiblEntryTableGUI\buildTable(), ILIAS\Certificate\Overview\CertificateOverviewTable\buildTable(), ilTestSkillLevelThresholdsGUI\buildTableGUI(), ilAssQuestionSkillAssignmentsGUI\buildTableGUI(), ilObjRoleFolderGUI\buildTargetNamesString(), ilTestSubmissionReviewGUI\buildToolbar(), ILIAS\components\ResourceStorage\Collections\View\ActionBuilder\buildURI(), ilRemoteObjectBaseGUI\callObject(), ilObjLearningSequenceSettingsGUI\cancel(), ilCalendarUserSettingsGUI\cancel(), ilRepositoryTrashGUI\cancel(), ilSurveyRaterGUI\cancel(), ilDclTableEditGUI\cancel(), ilSingleUserShareGUI\cancel(), ilECSMappingSettingsGUI\cancel(), ilBiblLibraryGUI\cancel(), ILIAS\components\OrgUnit\ARHelper\BaseCommands\cancel(), ilADNNotificationGUI\cancel(), ilMStListCertificatesGUI\cancel(), ilMailSearchGUI\cancel(), ilCalendarAppointmentGUI\cancel(), ilStructureObjectGUI\cancel(), ilCalendarCategoryGUI\cancel(), ilMMItemTranslationGUI\cancel(), ilBiblTranslationGUI\cancel(), ilLMPageObjectGUI\cancel(), ilMMTopItemGUI\cancel(), ilDidacticTemplateGUI\cancel(), ilPCPlaceHolderGUI\cancel(), ilBiblFieldFilterGUI\cancel(), ilDclTableViewEditGUI\cancel(), ilMMSubItemGUI\cancel(), ilPageContentGUI\cancel(), ilOrgUnitUserAssignmentGUI\cancel(), ilOrgUnitPositionGUI\cancel(), ilMailingListsGUI\cancel(), ilMailSearchObjectGUI\cancel(), ilRegistrationGUI\cancel(), ilPCParagraphGUI\cancel(), ilRepositorySearchGUI\cancel(), ilObjectServiceSettingsGUI\cancel(), SurveyQuestionGUI\cancel(), ilSurveyExecutionGUI\cancel(), ilObjSCORMLearningModuleGUI\cancel(), ilObjContentObjectGUI\cancel(), ilPCFileItemGUI\cancelAddFile(), ilTestPlayerAbstractGUI\cancelAnswerOptionalQuestionsCmd(), ilConsultationHoursGUI\cancelBooking(), ilCalendarAppointmentGUI\cancelBooking(), ilPCGridGUI\cancelCellDeletion(), ilCalendarAppointmentGUI\cancelConfirmed(), ilPCSourceCodeGUI\cancelCreate(), ilPageContentGUI\cancelCreate(), ilObjTestGUI\cancelCreateQuestionObject(), ilObjectGUI\cancelCreation(), ilObjFileBasedLMGUI\cancelCreationObject(), ilDclDetailedViewDefinitionGUI\cancelDelete(), ilLMObjectGUI\cancelDelete(), ilDclRecordEditGUI\cancelDelete(), ilDclTableEditGUI\cancelDelete(), ilContentStyleSettingsGUI\cancelDelete(), ilObjSkillTreeGUI\cancelDelete(), ilObjContentObjectGUI\cancelDelete(), ilSurveyParticipantsGUI\cancelDeleteAllUserDataObject(), ilObjSurveyQuestionPoolGUI\cancelDeleteExportFileObject(), ilObjUserFolderGUI\cancelDeleteExportFileObject(), ilPageLayoutAdministrationGUI\cancelDeletePg(), ilObjSurveyQuestionPoolGUI\cancelDeleteQuestionsObject(), ilObjQuestionPoolGUI\cancelDeleteQuestionsObject(), ilPageEditorGUI\cancelDeleteSelected(), ilSurveyParticipantsGUI\cancelDeleteSelectedUserDataObject(), ilObjSCORMLearningModuleGUI\cancelDeleteTracking(), ilObjForumGUI\cancelDraftObject(), ilBlogPostingGUI\cancelEdit(), ilObjectCustomUserFieldsGUI\cancelEditMember(), assQuestionGUI\cancelExplorer(), ilAssQuestionHintGUI\cancelFormCmd(), ilObjForumGUI\cancelMoveThreadsObject(), ilExerciseManagementGUI\cancelMultiFeedbackObject(), ilMobMultiSrtUploadGUI\cancelMultiSrt(), ilObjMediaObjectGUI\cancelMultiSrtObject(), ilObjUserFolderGUI\cancelNewAccountMailObject(), ilObjUserGUI\cancelObject(), ilObjSystemFolderGUI\cancelObject(), ilObjAuthSettingsGUI\cancelObject(), ilObjStyleSheetGUI\cancelObject(), ilObjectGUI\cancelObject(), ilObjMediaObjectGUI\cancelObject(), ilContainerGUI\cancelPageContentObject(), ilObjMediaPoolGUI\cancelRemove(), ilFileSystemGUI\cancelRename(), ilGlossaryFlashcardGUI\cancelResetBoxes(), ilDclRecordEditGUI\cancelSave(), ilMailAttachmentGUI\cancelSaveAttachments(), ilObjUserFolderGUI\cancelSearchActionObject(), ilRegistrationGUI\cancelSubscriptionRequest(), ilPCSourceCodeGUI\cancelUpdate(), ilPageContentGUI\cancelUpdate(), ilObjUserFolderGUI\cancelUserFolderActionObject(), ilECSMappingSettingsGUI\cDeleteRulesOfNode(), ilCertificateGUI\certificateDelete(), ilCertificateGUI\certificateDeleteConfirm(), ILIAS\File\Icon\ilObjFileIconsOverviewGUI\changeActivation(), ilContactGUI\changeContactsView(), ilSurveyEditorGUI\changeDatatypeObject(), ilStudyProgrammeChangeDeadlineGUI\changeDeadline(), ilObjStudyProgrammeMembersGUI\changeDeadline(), ilObjStudyProgrammeMembersGUI\changeDeadlineMulti(), ilObjRoleGUI\changeExistingObjectsObject(), ilStudyProgrammeChangeExpireDateGUI\changeExpireDate(), ilObjStudyProgrammeMembersGUI\changeExpireDate(), ilObjStudyProgrammeMembersGUI\changeExpireDateMulti(), ilPermissionGUI\changeOwner(), ilPDNotesGUI\changeRelatedObject(), ilObjLTIAdministrationGUI\changeStatusLTIConsumer(), ilBookingReservationsGUI\changeStatusObject(), ilInternalLinkGUI\changeTargetObject(), ilPageEditorGUI\characteristic(), ilOrgUnitTypeGUI\checkAccess(), ilStudyProgrammeTypeGUI\checkAccess(), ilMStListCertificatesGUI\checkAccessOrFail(), ilMStListCoursesGUI\checkAccessOrFail(), ilMStListUsersGUI\checkAccessOrFail(), ilObjEmployeeTalkGUI\checkAccessOrFail(), ilObjEmployeeTalkSeriesGUI\checkAccessOrFail(), ilEmployeeTalkMyStaffBaseGUI\checkAccessOrFail(), ilDclRecordEditGUI\checkAndPerformRedirect(), ilSurveyEvaluationGUI\checkAnonymizedEvaluationAccess(), ilSurveyExecutionGUI\checkAuth(), ilBookingProcessWithScheduleGUI\checkAvailability(), ilObjContentObjectGUI\checkCtrlPath(), ilDataCollectionExportOptionsXLSX\checkForAsyncEnabled(), ilAssQuestionHintsGUI\checkForExistingHintRelatingToCurrentQuestionAndRedirectOnFailure(), ilAssQuestionHintsGUI\checkForSingleHintIdAndRedirectOnFailure(), ilLocalUserGUI\checkGlobalRoles(), ilObjWorkspaceFolderGUI\checkPassword(), ilMembershipGUI\checkPermission(), ilLocalUserGUI\checkPermission(), ilObjectGUI\checkPermission(), ilMembershipGUI\checkRbacOrPermissionAccess(), ilLMEditorGUI\checkRequestParameters(), ilFileVersionsGUI\checkSanityOfDeletionRequest(), ilTestPlayerAbstractGUI\checkTestExecutable(), ilDclTableViewGUI\checkViewsLeft(), ilObjRoleFolderGUI\chooseCopyBehaviourObject(), ilOrgUnitSimpleImportGUI\chooseImport(), ilObjUserFolderGUI\chooseLetterObject(), ilECSMappingSettingsGUI\cInitMappingForm(), ilECSMappingSettingsGUI\cInitOverview(), ilObjQuestionPoolGUI\cleanupAfterImport(), ilSearchBaseGUI\clear(), ilMathJaxSettingsGUI\clearCache(), ilObjGlossaryGUI\clearClipboard(), ilContainerGUI\clearObject(), ilPluginsOverviewTable\clearParameter(), ilInternalLinkGUI\closeLinkHelp(), ilSurveyParticipantsGUI\codesObject(), ilChatUserActionProvider\collectActionsForTargetUser(), ilAppointmentPresentationConsultationHoursGUI\collectPropertiesAndActions(), ilAppointmentPresentationExerciseGUI\collectPropertiesAndActions(), ilAppointmentPresentationGroupGUI\collectPropertiesAndActions(), ilAppointmentPresentationBookingPoolGUI\collectPropertiesAndActions(), ilAppointmentPresentationCourseGUI\collectPropertiesAndActions(), ilAppointmentPresentationGUI\collectStandardPropertiesAndActions(), ilECSSettingsGUI\communities(), ilSurveyEvaluationGUI\competenceEval(), ilCronManagerGUI\confirm(), ilObjUserFolderGUI\confirmaccessFreeObject(), ilObjUserFolderGUI\confirmaccessRestrictObject(), ilObjUserFolderGUI\confirmactivateObject(), ilSurveyParticipantsGUI\confirmAdminAppraiseesCloseObject(), ilTestPlayerAbstractGUI\confirmAnswerOptionalQuestionsCmd(), ilSurveyParticipantsGUI\confirmAppraiseeCloseCancelObject(), ilSurveyParticipantsGUI\confirmAppraiseeCloseObject(), ilMembershipGUI\confirmAssignFromWaitingList(), ilMembershipGUI\confirmAssignSubscribers(), ilConsultationHoursGUI\confirmCancelBooking(), ilPCGridGUI\confirmCellDeletion(), ilGroupAddToGroupActionGUI\confirmCreateGroupAndAddUser(), ilObjUserFolderGUI\confirmdeactivateObject(), ilDclDetailedViewDefinitionGUI\confirmDelete(), ilFooterGroupsGUI\confirmDelete(), ilMailingListsGUI\confirmDelete(), ilADNNotificationGUI\confirmDelete(), ilDclRecordEditGUI\confirmDelete(), ilFooterEntriesGUI\confirmDelete(), ilDclTableViewEditGUI\confirmDelete(), ilDclTableEditGUI\confirmDelete(), ilCalendarCategoryGUI\confirmDelete(), ilDidacticTemplateSettingsGUI\confirmDelete(), ilSurveyParticipantsGUI\confirmDeleteAllUserDataObject(), ilObjPollGUI\confirmDeleteAllVotes(), ilConsultationHoursGUI\confirmDeleteAppointments(), ilSurveyParticipantsGUI\confirmDeleteAppraiseesObject(), ilMailAttachmentGUI\confirmDeleteAttachments(), ilUnitConfigurationGUI\confirmDeleteCategories(), ilAssQuestionHintsGUI\confirmDeleteCmd(), ilConditionHandlerGUI\confirmDeleteConditionTrigger(), ilSurveyConstraintsGUI\confirmDeleteConstraintsObject(), ilLPObjectStatisticsGUI\confirmDeleteData(), ilExSubmissionFileGUI\confirmDeleteDeliveredObject(), ilMDCopyrightConfigurationGUI\confirmDeleteEntries(), ilMemberExportGUI\confirmDeleteExportFile(), ilObjSurveyQuestionPoolGUI\confirmDeleteExportFileObject(), ilObjUserFolderGUI\confirmDeleteExportFileObject(), ilObjectCustomUserFieldsGUI\confirmDeleteFields(), ilAdvancedMDSettingsGUI\confirmDeleteFields(), ilFileVersionsGUI\confirmDeleteFile(), ilAdvancedMDSettingsGUI\confirmDeleteFiles(), ilSamlSettingsGUI\confirmDeleteIdp(), ilContentStyleSettingsGUI\confirmDeleteIndividualStyles(), ilObjCourseGUI\confirmDeleteInfoFilesObject(), ilObjLinkResourceGUI\confirmDeleteLink(), ilMailFolderGUI\confirmDeleteMails(), ilMailingListsGUI\confirmDeleteMembers(), ilObjRepositorySettingsGUI\confirmDeleteNewItemGroup(), ilObjRoleFolderGUI\confirmDeleteObject(), ilObjUserFolderGUI\confirmdeleteObject(), ilSessionMembershipGUI\confirmDeleteParticipants(), ilMembershipGUI\confirmDeleteParticipants(), ilTestEvaluationGUI\confirmDeletePass(), ilObjQuestionPoolGUI\confirmDeleteQuestions(), ilObjSurveyQuestionPoolGUI\confirmDeleteQuestionsObject(), ilObjQuestionPoolGUI\confirmDeleteQuestionsObject(), ilSurveyParticipantsGUI\confirmDeleteRatersObject(), ilAdvancedMDSettingsGUI\confirmDeleteRecords(), ilLDAPSettingsGUI\confirmDeleteRoleMapping(), ilObjRoleGUI\confirmDeleteRoleObject(), ilAuthShibbolethSettingsGUI\confirmDeleteRules(), ilLDAPSettingsGUI\confirmDeleteRules(), ilSurveyParticipantsGUI\confirmDeleteSelectedUserDataObject(), ilLDAPSettingsGUI\confirmDeleteServerSettings(), ilMailTemplateGUI\confirmDeleteTemplate(), ilLOEditorGUI\confirmDeleteTest(), ilLOEditorGUI\confirmDeleteTests(), ilObjForumGUI\confirmDeleteThreadDraftsObject(), ilObjectTranslationGUI\confirmDeleteTranslations(), ilUnitConfigurationGUI\confirmDeleteUnits(), ilFileVersionsGUI\confirmDeleteVersions(), ilOrgUnitPositionGUI\confirmDeletion(), ilObjStudyProgrammeMembersGUI\confirmedAcknowledgeAllCourses(), ilObjStudyProgrammeMembersGUI\confirmedAcknowledgeCourses(), ilCronManagerGUI\confirmedActivate(), ilBookingProcessWithoutScheduleGUI\confirmedBooking(), ilCronManagerGUI\confirmedDeactivate(), ilLMObjectGUI\confirmedDelete(), ilContentStyleSettingsGUI\confirmedDelete(), ilObjContentObjectGUI\confirmedDelete(), ilObjectGUI\confirmedDeleteObject(), ilObjOrgUnitGUI\confirmedDeleteObject(), ilPageLayoutAdministrationGUI\confirmedDeletePg(), ilPageEditorGUI\confirmedDeleteSelected(), ilObjSCORMLearningModuleGUI\confirmedDeleteTracking(), ilSurveyExecutionGUI\confirmedFinish(), ilObjStudyProgrammeMembersGUI\confirmedRemovalOfCertificate(), ilMembershipBlockGUI\confirmedRemove(), ilSelectedItemsBlockGUI\confirmedRemove(), ilDashboardLearningSequenceGUI\confirmedRemove(), ilDashboardRecommendedContentGUI\confirmedRemove(), ilSurveyEditorGUI\confirmedRemoveHeadingObject(), ilObjStudyProgrammeMembersGUI\confirmedRemoveUsers(), ilCronManagerGUI\confirmedReset(), ilCronManagerGUI\confirmedRun(), ilObjStudyProgrammeMembersGUI\confirmedUpdateCertificate(), ilObjStudyProgrammeMembersGUI\confirmedUpdateFromCurrentPlan(), ilObjGlossaryGUI\confirmGlossarySelection(), ilObjHelpSettingsGUI\confirmHelpModulesDeletion(), ilTestPlayerAbstractGUI\confirmHintRequestCmd(), ilObjMediaCastGUI\confirmItemDeletionObject(), ilObjCourseGUI\confirmLPSync(), ilTestCorrectionsGUI\confirmManualScoringReset(), ILIAS\Test\Scoring\Marks\MarkSchemaGUI\confirmMarkDeletion(), ilObjForumGUI\confirmMergeThreadsObject(), ilWikiPageGUI\confirmPageTranslationCreation(), ilPageObjectGUI\confirmPageTranslationCreation(), ilObjPortfolioBaseGUI\confirmPortfolioPageDeletion(), ilMembershipGUI\confirmRefuseFromList(), ilMembershipGUI\confirmRefuseSubscribers(), ilCalendarAppointmentGUI\confirmRegister(), ilConsultationHoursGUI\confirmRejectBooking(), ilCourseParticipantsGroupsGUI\confirmRemove(), ilObjMediaPoolGUI\confirmRemove(), ilObjBlogGUI\confirmRemoveContributor(), ilContainerGUI\confirmRemoveFromSystemObject(), ilRecommendedContentRoleConfigGUI\confirmRemoveItems(), ilSurveyEditorGUI\confirmRemoveQuestionsObject(), ilExSubmissionTeamGUI\confirmRemoveTeamMemberObject(), ilObjStudyProgrammeMembersGUI\confirmRemoveUsers(), ilAssQuestionHintRequestGUI\confirmRequestCmd(), ilFooterGroupsGUI\confirmReset(), ilObjDataProtectionGUI\confirmReset(), ilGlossaryFlashcardGUI\confirmResetBoxes(), ilBookingReservationsGUI\confirmResetRun(), ilTestPlayerAbstractGUI\confirmSubmitAnswers(), ilDidacticTemplateGUI\confirmTemplateSwitch(), ilObjComponentSettingsGUI\confirmUninstallPlugin(), ilCalendarAppointmentGUI\confirmUnregister(), ilSurveyConstraintsGUI\constraintForm(), ilSurveyConstraintsGUI\constraintsAddObject(), ilSurveyConstraintsGUI\constraintStep1Object(), ilSurveyConstraintsGUI\constraintStep3Object(), ilObjLTIConsumerGUI\contentSelection(), ilSurveyRaterGUI\continue(), ilObjWorkspaceFolderGUI\copy(), ilPageContentGUI\copy(), ilPageEditorGUI\copy(), ilObjTestGUI\copyAndLinkQuestionsToPoolObject(), ilObjectCopyGUI\copyContainer(), ilObjectCopyGUI\copyContainerToTargets(), ilPageEditorGUI\copyLinkedMediaToClipboard(), ilPageEditorGUI\copyLinkedMediaToMediaPool(), ilObjectCopyGUI\copyMultipleNonContainer(), ilObjSurveyQuestionPoolGUI\copyObject(), ilContainerGUI\copyObject(), ilObjPortfolioBaseGUI\copyPage(), ilObjContentObjectGUI\copyPage(), ilObjPortfolioBaseGUI\copyPageForm(), ilSurveyEditorGUI\copyPasteObject(), ilSurveyEditorGUI\copyQuestionObject(), ilSurveyEditorGUI\copyQuestionsToPoolObject(), ilObjTestGUI\copyQuestionsToPoolObject(), ilObjWorkspaceFolderGUI\copyShared(), ilObjectCopyGUI\copySingleObject(), ilDidacticTemplateSettingsGUI\copyTemplate(), ilGlossaryForeignTermCollectorGUI\copyTerms(), ilObjGlossaryGUI\copyTerms(), ilObjMediaPoolGUI\copyToClipboard(), ilPCMediaObjectGUI\copyToClipboard(), ilECSSettingsGUI\cp(), ilObjExerciseVerificationGUI\create(), ilObjSCORMVerificationGUI\create(), ilObjLTIConsumerVerificationGUI\create(), ilObjCmiXapiVerificationGUI\create(), ilObjCourseVerificationGUI\create(), ilObjTestVerificationGUI\create(), ilPCListGUI\create(), ilPCPlaceHolderGUI\create(), ilPCContentTemplateGUI\create(), ilOrgUnitPositionGUI\create(), ilPCLayoutTemplateGUI\create(), ilADNNotificationGUI\create(), ilPCMyCoursesGUI\create(), ilPCLoginPageElementGUI\create(), ilPCBlogGUI\create(), ilPCAMDPageListGUI\create(), ilBiblLibraryGUI\create(), ilPCSkillsGUI\create(), ilPCAMDFormGUI\create(), ilPCContentIncludeGUI\create(), ilPCLearningHistoryGUI\create(), ilPCMapGUI\create(), ilFooterEntriesGUI\create(), ILIAS\File\Icon\ilObjFileIconsOverviewGUI\create(), ilPCConsultationHoursGUI\create(), ilPCProfileGUI\create(), ilBiblFieldFilterGUI\create(), ilECSSettingsGUI\create(), ilDclTableViewEditGUI\create(), ilPCVerificationGUI\create(), ilPCSourceCodeGUI\create(), ilFooterGroupsGUI\create(), ilObjPortfolioGUI\create(), ilPCResourcesGUI\create(), ilCourseObjectivesGUI\create(), ilPCSectionGUI\create(), ilStudyProgrammeTypeGUI\create(), ilCustomUserFieldsGUI\create(), ilPCMediaObjectGUI\create(), ilRegistrationSettingsGUI\createCodes(), ilSurveyConstraintsGUI\createConstraintsObject(), ilFileSystemGUI\createDirectory(), ilObjForumGUI\createEmptyThread(), ilObjQuestionPoolGUI\createExportExcel(), ilObjBlogGUI\createExportFile(), ilObjBlogGUI\createExportFileWithComments(), ilAssQuestionFeedbackEditingGUI\createFeedbackPageCmd(), ilAdvancedMDSettingsGUI\createField(), ilObjPortfolioGUI\createFromTemplate(), ilObjPortfolioTemplateGUI\createFromTemplate(), ilObjPortfolioGUI\createFromTemplateDirect(), ilObjPortfolioTemplateGUI\createFromTemplateOld(), ilGroupAddToGroupActionGUI\createGroup(), ilDidacticTemplateSettingsGUI\createImportForm(), ilObjLTIAdministrationGUI\createLTIConsumer(), ilObjMediaPoolGUI\createMediaObject(), ilObjWikiGUI\createNewTranslatedPageObject(), ilContainerReferenceGUI\createObject(), ilObjRoleTemplateGUI\createObject(), ilObjRoleGUI\createObject(), ilObjectGUI\createObject(), ilWikiPageGUI\createPageTranslation(), ilPageObjectGUI\createPageTranslation(), ilPageLayoutAdministrationGUI\createPg(), ilObjPortfolioGUI\createPortfolioFromAssignment(), ilObjPortfolioGUI\createPortfolioFromTemplate(), ilObjPortfolioGUI\createPortfolioFromTemplateProcess(), ilExSubmissionObjectGUI\createPortfolioObject(), ilSurveyEditorGUI\createQuestionblockObject(), ilObjSurveyQuestionPoolGUI\createQuestionObject(), ilObjTestGUI\createQuestionPool(), ilLDAPSettingsGUI\createRoleMapping(), ILIAS\Test\Questions\Presentation\QuestionsOfAttemptTable\createShowQuestionLink(), ilSurveyParticipantsGUI\createSurveyCodesObject(), ilDclRecordListGUI\createSwitchers(), ilDclTableViewEditFormGUI\createTableView(), ilExerciseManagementGUI\createTeamsFromGroupsObject(), ilTestExportGUI\createTestArchiveExport(), ilTestExportGUI\createTestExportWithResults(), ilObjForumGUI\createThread(), ilObjectRolePermissionTableGUI\createTitle(), ilObjForumGUI\createTopLevelPostObject(), ILIAS\Skill\Tree\SkillTreeManager\createTree(), ilExAssTypeWikiTeamGUI\createWiki(), ilExportGUI\createXMLExportFile(), ilObjForumAdministrationGUI\cronMessage(), ilECSMappingSettingsGUI\cSaveOverview(), ilECSMappingSettingsGUI\cShowLocalExplorer(), ilECSMappingSettingsGUI\cUpdateSettings(), ILIAS\MetaData\Editor\Http\LinkFactory\custom(), ilAdministrationCommandGUI\cut(), ilObjWorkspaceFolderGUI\cut(), ilPageContentGUI\cut(), ilPageEditorGUI\cut(), ilContainerGUI\cutObject(), ilAssQuestionHintsGUI\cutToOrderingClipboardCmd(), ilECSMappingSettingsGUI\dConfirmDeleteTree(), ilECSMappingSettingsGUI\dDeleteTree(), ilDclDetailedViewDefinitionGUI\deactivate(), ilECSSettingsGUI\deactivate(), ilAuthPageEditorGUI\deactivate(), ilObjBlogGUI\deactivateAdmin(), ilObjectTranslationGUI\deactivateContentMultiLang(), ilSamlSettingsGUI\deactivateIdp(), ilObjLinkResourceGUI\deactivateLink(), ilObjHelpSettingsGUI\deactivateModule(), ilLOEditorGUI\deactivateObjectives(), ilBlogPostingGUI\deactivatePage(), ilPageObjectGUI\deactivatePage(), ilObjComponentSettingsGUI\deactivatePlugin(), ilDidacticTemplateSettingsGUI\deactivateTemplates(), ilObjBadgeAdministrationGUI\deactivateTypes(), ilMDVocabulariesGUI\deactivateVocabulary(), ilObjGlossaryGUI\deactTaxonomy(), ilLPListOfSettingsGUI\deassign(), ilObjRoleGUI\deassignUserObject(), ilCalendarCategoryGUI\declineShared(), ilObjForumGUI\decorateWithAutosave(), ilECSMappingSettingsGUI\dEditTree(), ilObjTestGUI\defaultsObject(), ilAdministrationCommandGUI\delete(), ilBiblLibraryGUI\delete(), ilObjLearningSequenceContentGUI\delete(), ilFooterGroupsGUI\delete(), ilBiblFieldFilterGUI\delete(), ilECSSettingsGUI\delete(), ilDclRecordEditGUI\delete(), ilPageContentGUI\delete(), ilObjStudyProgrammeAutoCategoriesGUI\delete(), ILIAS\File\Icon\ilObjFileIconsOverviewGUI\delete(), ilObjStudyProgrammeAutoMembershipsGUI\delete(), ilFooterEntriesGUI\delete(), ilOrgUnitPositionGUI\delete(), ilDclTableEditGUI\delete(), ilCalendarCategoryGUI\delete(), ilStudyProgrammeTypeGUI\delete(), ilPageEditorGUI\delete(), ilOrgUnitTypeGUI\delete(), ilCalendarAppointmentGUI\delete(), ilObjContentObjectGUI\delete(), ilSurveyParticipantsGUI\deleteAllUserDataObject(), ilObjPollGUI\deleteAllVotes(), ilConsultationHoursGUI\deleteAppointments(), ilSurveyParticipantsGUI\deleteAppraiseesObject(), ilSubStyleAssignmentGUI\deleteAssignments(), ilMailAttachmentGUI\deleteAttachments(), ilRegistrationSettingsGUI\deleteCodes(), ilSurveyParticipantsGUI\deleteCodesConfirmObject(), ilSurveyParticipantsGUI\deleteCodesObject(), ilConditionHandlerGUI\deleteConditionTrigger(), ilObjStudyProgrammeAutoCategoriesGUI\deleteConfirmation(), ilObjStudyProgrammeAutoMembershipsGUI\deleteConfirmation(), ilObjWorkspaceFolderGUI\deleteConfirmation(), ilRegistrationSettingsGUI\deleteConfirmation(), ilObject2GUI\deleteConfirmedObjects(), ilSurveyConstraintsGUI\deleteConstraintsObject(), ilWebDAVMountInstructionsUploadGUI\deleteDocument(), ilAccessibilityDocumentGUI\deleteDocument(), ilCalendarAppointmentGUI\deleteExclude(), ilPRGMembersExportGUI\deleteExportFile(), ilMemberExportGUI\deleteExportFile(), ilObjSurveyQuestionPoolGUI\deleteExportFileObject(), ilObjUserFolderGUI\deleteExportFileObject(), ilCustomUserFieldsGUI\deleteField(), ilDclFieldListGUI\deleteFields(), ilAdvancedMDSettingsGUI\deleteFields(), ilFileSystemGUI\deleteFile(), ilObjCourseGroupingGUI\deleteGrouping(), ilObjHelpSettingsGUI\deleteHelpModules(), ilSamlSettingsGUI\deleteIdp(), assImagemapQuestionGUI\deleteImage(), ilObjBadgeAdministrationGUI\deleteImageTemplates(), ilObjLinkResourceGUI\deleteLinks(), ilObjLTIAdministrationGUI\deleteLTIConsumer(), ilObjContentObjectGUI\deleteMenuEntry(), ilObjRepositorySettingsGUI\deleteNewItemGroup(), ilObjSkillTreeGUI\deleteNodes(), ilObjectGUI\deleteObject(), ilLOEditorGUI\deleteObjectives(), ilPersonalSettingsGUI\deleteOwnAccountLogout(), ilPersonalSettingsGUI\deleteOwnAccountStep1(), ilPersonalSettingsGUI\deleteOwnAccountStep2(), ilPersonalSettingsGUI\deleteOwnAccountStep3(), ilObjLinkResourceGUI\deleteParameter(), ilObjLinkResourceGUI\deleteParameterForm(), ilSessionMembershipGUI\deleteParticipants(), ilMembershipGUI\deleteParticipants(), ilCourseMembershipGUI\deleteParticipantsWithLinkedCourses(), ilPageLayoutAdministrationGUI\deletePgl(), ilObjPortfolioBaseGUI\deletePortfolioPages(), ilObjForumGUI\deletePostingObject(), ilObjSurveyQuestionPoolGUI\deleteQuestionsObject(), ilObjQuestionPoolGUI\deleteQuestionsObject(), ilSurveyParticipantsGUI\deleteRatersObject(), ilAdvancedMDSettingsGUI\deleteRecords(), ilObjRoleFolderGUI\deleteRoleObject(), ilLDAPSettingsGUI\deleteRules(), ilObjForumGUI\deleteSelectedDraft(), ilLDAPSettingsGUI\deleteServerSettings(), ilSurveyParticipantsGUI\deleteSingleUserResultsObject(), ilTestRandomQuestionSetConfigGUI\deleteSourcePoolDefinitionCmd(), ilContainerStartObjectsGUI\deleteStarterObject(), ilUserStartingPointGUI\deleteStartingPoint(), ilContentStyleSettingsGUI\deleteStyle(), ilMailFolderGUI\deleteSubFolder(), ilMailTemplateGUI\deleteTemplate(), ilDidacticTemplateSettingsGUI\deleteTemplates(), ilObjGlossaryGUI\deleteTerms(), ilLOEditorGUI\deleteTest(), ilLOEditorGUI\deleteTests(), ilObjForumGUI\deleteThreadDraftsObject(), ilObjSCORMLearningModuleGUI\deleteTrackingForUser(), ilObjectTranslationGUI\deleteTranslations(), ilUploadLimitsOverviewGUI\deleteUploadPolicy(), ilLocalUserGUI\deleteUsers(), ilObjCategoryGUI\deleteUsersObject(), ilFileVersionsGUI\deleteVersions(), ilDclDetailedViewDefinitionGUI\deleteView(), ilMDVocabulariesGUI\deleteVocabulary(), ilObjStudyProgrammeGUI\deliverCertificateObject(), ilObjCourseGUI\deliverCertificateObject(), ilObjForumGUI\deliverDraftZipFileObject(), ilObjForumGUI\deliverZipFileObject(), ilObjStudyProgrammeGUI\denyAccessIfNotAnyOf(), ilTestRandomQuestionSetConfigGUI\deriveNewPoolsCmd(), ilAccessibilityDocumentGUI\detachCriterionAssignment(), ilForumModeratorsGUI\detachModeratorRole(), ilLPListOfProgressGUI\details(), ilLPListOfObjectsGUI\details(), ilCalendarCategoryGUI\details(), ilPCParagraphGUI\determineCharacteristic(), ilADNAbstractGUI\determineCommand(), ilMMAbstractItemGUI\determineCommand(), ilPageObjectGUI\determineFileDownloadLink(), ilPageObjectGUI\determineFullscreenLink(), ilObjPortfolioBaseGUI\determinePageCall(), ilPageObjectGUI\determineSourcecodeDownloadScript(), ilECSMappingSettingsGUI\dInitFormTreeSettings(), ilExSubmissionObjectGUI\directSubmitObject(), ilObjStudyProgrammeAutoMembershipsGUI\disable(), ilObjGroupGUI\disableAdministrationPanelObject(), ilContainerGUI\disableAdministrationPanelObject(), ilObjWorkspaceFolderGUI\disableAdminPanel(), ilObjForumGUI\disableForumNotificationObject(), ilMDVocabulariesGUI\disallowCustomInputForVocabulary(), ilTestPlayerAbstractGUI\discardSolutionCmd(), ilTestSubmissionReviewGUI\dispatchCommand(), ilTestPlayerAbstractGUI\displayAccessCodeCmd(), ilExportGUI\displayExportFiles(), ilAssQuestionPreviewGUI\displayMediaFullscreenCmd(), ilPageEditorGUI\displayPage(), ilBookingReservationsGUI\displayPostInfo(), ilECSMappingSettingsGUI\dMap(), ilStartUpGUI\doApacheAuthentication(), ilObjDataProtectionGUI\documents(), ilECSSettingsGUI\doDelete(), ilObjContentObjectGUI\doExportHTML(), ilObjContentObjectGUI\doExportXML(), ilObjForumGUI\doHistoryCheck(), ilPermissionGUI\doImportRole(), ilStartUpGUI\doLTIAuthentication(), ilStartUpGUI\doMigration(), ilStartUpGUI\doMigrationNewAccount(), ilStartUpGUI\doOpenIdConnectAuthentication(), ilRepositoryTrashGUI\doRestoreToNewLocation(), ilStartUpGUI\doSamlAuthentication(), ILIAS\AuthShibboleth\LoginPerformer\doShibbolethAuthentication(), ilStartUpGUI\doStandardAuthentication(), ilMMTopItemGUI\doubleCancel(), ilResourceOverviewGUI\download(), ilObjWorkspaceFolderGUI\download(), McstImageGalleryGUI\downloadAll(), ilObjCertificateSettingsGUI\downloadCertificate(), ilPRGMembersExportGUI\downloadExportFile(), ilMemberExportGUI\downloadExportFile(), ilObjSurveyQuestionPoolGUI\downloadExportFileObject(), ilExSubmissionGUI\downloadFeedbackFileObject(), ilFileSystemGUI\downloadFile(), ilExSubmissionGUI\downloadFileObject(), ilCalendarViewGUI\downloadFiles(), ilAppointmentPresentationGUI\downloadFiles(), ilContainerGUI\downloadObject(), ilECSMappingSettingsGUI\dShowCmsExplorer(), ilECSMappingSettingsGUI\dShowLocalExplorer(), ilECSMappingSettingsGUI\dSynchronizeTree(), ilECSMappingSettingsGUI\dSynchronizeTrees(), ilECSMappingSettingsGUI\dTrees(), ilECSMappingSettingsGUI\dUpdateSettings(), ilECSMappingSettingsGUI\dUpdateTreeSettings(), ilPCSourceCodeGUI\edit(), ilIndividualAssessmentMemberGUI\edit(), ilADNNotificationGUI\edit(), ilContentStyleSettingsGUI\edit(), ilLMPageObjectGUI\edit(), ilObjPortfolioGUI\edit(), ilPCTableGUI\edit(), ilCronManagerGUI\edit(), ilFooterEntriesGUI\edit(), ilECSSettingsGUI\edit(), ilCalendarCategoryGUI\edit(), ilObjBlogGUI\edit(), ilPCQuestionGUI\edit(), ilFooterGroupsGUI\edit(), ilResourceCollectionGUI\edit(), ilObjPortfolioTemplateGUI\edit(), ilCourseObjectivesGUI\edit(), ilConditionHandlerGUI\edit(), ilObjMediaPoolGUI\edit(), ilCalendarAppointmentGUI\edit(), ilPCMediaObjectGUI\edit(), ilObjStudyProgrammeGUI\edit(), ilWikiPageGUI\edit(), ilObjStudyProgrammeGUI\editAdvancedSettings(), ilObjOrgUnitGUI\editAdvancedSettings(), ilMailFormGUI\editAttachments(), ilObjMediaCastGUI\editCastItemObject(), ilECSSettingsGUI\editCategoryMapping(), ilSurveyParticipantsGUI\editCodesObject(), ilAdvancedMDSettingsGUI\editComplexOption(), ilConditionHandlerGUI\editConditionTrigger(), ilObjLTIAdministrationGUI\editConsumer(), ilObjDashboardSettingsGUI\editCustomization(), ilPCTableGUI\editData(), ilBlogPostingGUI\editDate(), ilRegistrationSettingsGUI\editEmailAssignments(), ilFooterGroupsGUI\editEntries(), ilObjFileGUI\editExternal(), ilAdvancedMDSettingsGUI\editField(), ilAdvancedMDSettingsGUI\editFields(), ilObjLanguageFolderGUI\editFolderObject(), ilObjGlossaryGUI\editGlossaries(), ilSurveyEditorGUI\editHeadingObject(), ilObjBadgeAdministrationGUI\editImageTemplate(), ilDidacticTemplateSettingsGUI\editImport(), ilDidacticTemplateSettingsGUI\editImportForm(), ilBlogPostingGUI\editKeywords(), ilObjLinkResourceGUI\editLink(), ilObjUserTrackingGUI\editLPDefaultsObject(), ilObjGroupGUI\editMapSettingsObject(), ilObjCourseGUI\editMapSettingsObject(), ilPageObjectGUI\editMasterLanguage(), ilObjectCustomUserFieldsGUI\editMember(), ilObjContentObjectGUI\editMenuEntry(), ilObjRepositorySettingsGUI\editNewItemGroup(), ilObjMediaCastGUI\editObject(), ilObjBookingPoolGUI\editObject(), ilObjRoleGUI\editObject(), ilObjIndividualAssessmentGUI\editObject(), ilObjExerciseGUI\editObject(), ilContainerGUI\editPageFrameObject(), ilMembershipGUI\editParticipants(), ilExPeerReviewGUI\editPeerReviewItemObject(), ilPageLayoutAdministrationGUI\editPg(), ilSurveyConstraintsGUI\editPreconditionObject(), assTextQuestionGUI\editQuestion(), assOrderingHorizontalGUI\editQuestion(), assNumericGUI\editQuestion(), assTextSubsetGUI\editQuestion(), assFileUploadGUI\editQuestion(), assSingleChoiceGUI\editQuestion(), assErrorTextGUI\editQuestion(), assLongMenuGUI\editQuestion(), assMatchingQuestionGUI\editQuestion(), assClozeTestGUI\editQuestion(), ilSurveyEditorGUI\editQuestionblockObject(), ilObjQuestionPoolGUI\editQuestionForTestObject(), ilSurveyParticipantsGUI\editRatersObject(), ilAdvancedMDSettingsGUI\editRecord(), ilRegistrationSettingsGUI\editRoleAccessLimitations(), ilLDAPSettingsGUI\editRoleAssignment(), ilAuthShibbolethSettingsGUI\editRoleAssignment(), ilRegistrationSettingsGUI\editRoles(), ilObjAuthSettingsGUI\editScriptObject(), ilMathJaxSettingsGUI\editSettings(), ilObjHelpSettingsGUI\editSettings(), ilObjOrgUnitGUI\editSettings(), ilObjWikiGUI\editSettingsObject(), ilCalendarAppointmentGUI\editSingle(), ilObjAuthSettingsGUI\editSOAPObject(), ilTestPlayerAbstractGUI\editSolutionCmd(), ilSystemStyleConfigGUI\editSystemStyleForm(), ilDidacticTemplateSettingsGUI\editTemplate(), ilObjForumGUI\editThreadDraftObject(), ilBlogPostingGUI\editTitle(), ilLPListOfObjectsGUI\editUser(), ilRepositorySearchGUI\emptyClipboard(), ilObjStudyProgrammeAutoMembershipsGUI\enable(), ilObjGroupGUI\enableAdministrationPanelObject(), ilContainerGUI\enableAdministrationPanelObject(), ilObjWorkspaceFolderGUI\enableAdminPanel(), ilObjForumGUI\enableForumNotificationObject(), ilDclRecordListGUI\endImport(), ilObjForumGUI\ensureValidPageForCurrentPosting(), ILIAS\Test\Presentation\TestScreenGUI\evaluateLauncherModalForm(), ilSurveyEvaluationGUI\evaluation(), ilObjSurveyGUI\evaluationObject(), ilSurveyEvaluationGUI\evaluationuser(), ilForumNotificationTableGUI\eventsFormBuilder(), ilObjForumGUI\eventsFormBuilder(), ilObjSessionGUI\eventsListObject(), ILIAS\LegalDocuments\StartUpStep\execute(), ilForcedUserPasswordChangeStartUpStep\execute(), ILIAS\User\Profile\Prompt\StartUpStep\execute(), ilObjObjectTemplateAdministrationGUI\executeCommand(), ilPCTabGUI\executeCommand(), ilPCCurriculumGUI\executeCommand(), ilPCLauncherGUI\executeCommand(), ilPCPRGActionNoteGUI\executeCommand(), ilPCPRGStatusInfoGUI\executeCommand(), ilLearningProgressGUI\executeCommand(), ilTestEvalObjectiveOrientedGUI\executeCommand(), ilPCGridCellGUI\executeCommand(), ilObjUserTrackingGUI\executeCommand(), ilPCTableDataGUI\executeCommand(), ilPCListItemGUI\executeCommand(), ilCourseRegistrationGUI\executeCommand(), ilCalendarSubscriptionGUI\executeCommand(), ilObjNewsSettingsGUI\executeCommand(), ilPCMyCoursesGUI\executeCommand(), ilPCAMDPageListGUI\executeCommand(), ilUIPluginRouterGUI\executeCommand(), ilLuceneUserSearchGUI\executeCommand(), ilRemoteObjectBaseGUI\executeCommand(), ilBTControllerGUI\executeCommand(), ilPCMapGUI\executeCommand(), ilMembershipOverviewGUI\executeCommand(), ilGroupRegistrationGUI\executeCommand(), ilLPListOfSettingsGUI\executeCommand(), ilPCVerificationGUI\executeCommand(), ilObjECSSettingsGUI\executeCommand(), ilPCConsultationHoursGUI\executeCommand(), ilObjExerciseAdministrationGUI\executeCommand(), ilObjStyleSettingsGUI\executeCommand(), ilAccessibilitySupportContactsGUI\executeCommand(), ilPCLayoutTemplateGUI\executeCommand(), ilPCProfileGUI\executeCommand(), ilDclCreateViewDefinitionGUI\executeCommand(), ilDclEditViewDefinitionGUI\executeCommand(), ilPCListGUI\executeCommand(), ilObjLegalNoticeGUI\executeCommand(), ilPCSkillsGUI\executeCommand(), ilTestSubmissionReviewGUI\executeCommand(), ilObjTaxonomyAdministrationGUI\executeCommand(), ilIndividualAssessmentCommonSettingsGUI\executeCommand(), ilObjCalendarSettingsGUI\executeCommand(), ilLOMemberTestResultGUI\executeCommand(), ilObjNotificationAdminGUI\executeCommand(), ilObjSurveyAdministrationGUI\executeCommand(), ilPCContentTemplateGUI\executeCommand(), ilObjLearningSequenceLPPollingGUI\executeCommand(), ilObjCourseReferenceGUI\executeCommand(), ilObjBlogAdministrationGUI\executeCommand(), ilPCContentIncludeGUI\executeCommand(), ilPCLoginPageElementGUI\executeCommand(), ilObjWebDAVGUI\executeCommand(), ilMobMultiSrtUploadGUI\executeCommand(), ilPCLearningHistoryGUI\executeCommand(), ilObjMDSettingsGUI\executeCommand(), ilMDOERSettingsGUI\executeCommand(), ilSingleUserShareGUI\executeCommand(), ILIAS\User\Profile\Prompt\SettingsGUI\executeCommand(), ilUIMarkdownPreviewGUI\executeCommand(), ilObjWebResourceAdministrationGUI\executeCommand(), ilObjMainMenuGUI\executeCommand(), ilCmiXapiLaunchGUI\executeCommand(), ilStudyProgrammeCommonSettingsGUI\executeCommand(), ilAssQuestionHintGUI\executeCommand(), ilPCPlaceHolderGUI\executeCommand(), ilObjLearningSequenceSettingsGUI\executeCommand(), ilObjLTIAdministrationGUI\executeCommand(), ilPCTabsGUI\executeCommand(), ilObjLearningSequenceContentGUI\executeCommand(), ilOrgUnitExportGUI\executeCommand(), ilPCResourcesGUI\executeCommand(), ilFileCommonSettingsGUI\executeCommand(), ilPCFileItemGUI\executeCommand(), ilPCGridGUI\executeCommand(), ilObjLearningResourcesSettingsGUI\executeCommand(), ilMembershipAdministrationGUI\executeCommand(), ilExerciseHandlerGUI\executeCommand(), ilMyTestSolutionsGUI\executeCommand(), ilTestPasswordProtectionGUI\executeCommand(), ilObjAdministrativeNotificationGUI\executeCommand(), ilDashboardPageGUI\executeCommand(), ilMDSettingsControllerGUI\executeCommand(), ilContainerNewsSettingsGUI\executeCommand(), ilPCBlogGUI\executeCommand(), ilCalendarDayGUI\executeCommand(), ilLinkResourceHandlerGUI\executeCommand(), ilObjAdvancedEditingGUI\executeCommand(), ilObjLearningSequenceLearnerGUI\executeCommand(), ilObjMediaObjectsSettingsGUI\executeCommand(), ilObjPortfolioAdministrationGUI\executeCommand(), ilObjSearchSettingsGUI\executeCommand(), ilMyTestResultsGUI\executeCommand(), ilTestToplistGUI\executeCommand(), ilAssQuestionHintRequestGUI\executeCommand(), ilPCSourceCodeGUI\executeCommand(), ilObjWikiSettingsGUI\executeCommand(), ilObjMailGUI\executeCommand(), ilObjForumAdministrationGUI\executeCommand(), ilTestSkillAdministrationGUI\executeCommand(), ilObjAwarenessAdministrationGUI\executeCommand(), ilPCInteractiveImageGUI\executeCommand(), ilObjMediaCastSettingsGUI\executeCommand(), ilMembershipMailGUI\executeCommand(), ilObjChatroomAdminGUI\executeCommand(), ilAssQuestionFeedbackEditingGUI\executeCommand(), ilPCAMDFormGUI\executeCommand(), ilExSubmissionFileGUI\executeCommand(), ilLMEditShortTitlesGUI\executeCommand(), ilBiblLibraryGUI\executeCommand(), ilMDCopyrightUsageGUI\executeCommand(), ilEmployeeTalkMyStaffBaseGUI\executeCommand(), ilAccessibilityControlConceptGUI\executeCommand(), ilAdvancedMDTranslationGUI\executeCommand(), ilObjSearchSettingsFormGUI\executeCommand(), ilContainerSkillGUI\executeCommand(), ilCourseParticipantsGroupsGUI\executeCommand(), ilMediaCastHandlerGUI\executeCommand(), ilExtIdGUI\executeCommand(), ilOrgUnitUserAssignmentGUI\executeCommand(), ilOrgUnitSimpleUserImportGUI\executeCommand(), ilObjSAHSLearningModuleGUI\executeCommand(), ilSCORMPresentationGUI\executeCommand(), ilLMPageObjectGUI\executeCommand(), ilPCFileListGUI\executeCommand(), ilBulkEditQuestionsGUI\executeCommand(), ilLPListOfProgressGUI\executeCommand(), ilPCDataTableGUI\executeCommand(), ilCalendarMonthGUI\executeCommand(), ilObjPortfolioTemplateGUI\executeCommand(), ilCalendarUserSettingsGUI\executeCommand(), ilObjLoggingSettingsGUI\executeCommand(), ilMMItemTranslationGUI\executeCommand(), ilBiblTranslationGUI\executeCommand(), ilSAHSPresentationGUI\executeCommand(), ilCalendarInboxGUI\executeCommand(), ilSystemSupportContactsGUI\executeCommand(), ilObjBibliographicAdminGUI\executeCommand(), ilMediaPoolPresentationGUI\executeCommand(), ilMStListCertificatesGUI\executeCommand(), ilMStListCoursesGUI\executeCommand(), ilObjRoleTemplateGUI\executeCommand(), ilGlossaryFlashcardGUI\executeCommand(), ilTestSkillLevelThresholdsGUI\executeCommand(), ilTestCorrectionsGUI\executeCommand(), ilWikiHandlerGUI\executeCommand(), ilWikiPageTemplateGUI\executeCommand(), ilCalendarWeekGUI\executeCommand(), ilMailOptionsGUI\executeCommand(), ilObjectPluginGUI\executeCommand(), ilMailSearchGUI\executeCommand(), ilSAHSEditGUI\executeCommand(), ilBookingParticipantGUI\executeCommand(), ilObjectActivationGUI\executeCommand(), ilObjCmiXapiAdministrationGUI\executeCommand(), ilObjContactAdministrationGUI\executeCommand(), ilSessionOverviewGUI\executeCommand(), ilObjHelpSettingsGUI\executeCommand(), ilObjQuestionPoolSettingsGeneralGUI\executeCommand(), ilObjTalkTemplateGUI\executeCommand(), ilPortfolioExerciseGUI\executeCommand(), ilContSkillPresentationGUI\executeCommand(), ilSurveyRaterGUI\executeCommand(), ilObjTaggingSettingsGUI\executeCommand(), ilLocalUserPasswordSettingsGUI\executeCommand(), ilObjSearchLuceneSettingsFormGUI\executeCommand(), ilObjRoleFolderGUI\executeCommand(), ilContainerReferenceGUI\executeCommand(), ilAuthLogoutBehaviourGUI\executeCommand(), ilPageLayoutAdministrationGUI\executeCommand(), ilPCPluggedGUI\executeCommand(), ilStructureObjectGUI\executeCommand(), ilObjLearningSequenceAdminGUI\executeCommand(), ilObjPrivacySecurityGUI\executeCommand(), ilLuceneAdvancedSearchGUI\executeCommand(), ilWebDAVMountInstructionsUploadGUI\executeCommand(), ilObjBadgeAdministrationGUI\executeCommand(), ilObjRecoveryFolderGUI\executeCommand(), ilBiblAdminFieldGUI\executeCommand(), ilUserCertificateApiGUI\executeCommand(), ilMemberExportSettingsGUI\executeCommand(), ilObjCourseGroupingGUI\executeCommand(), ilBlogExerciseGUI\executeCommand(), ilSearchControllerGUI\executeCommand(), ilMemberAgreementGUI\executeCommand(), ilDclDetailedViewDefinitionGUI\executeCommand(), ilDclTableViewEditGUI\executeCommand(), ilOnScreenChatGUI\executeCommand(), ilObjTalkTemplateAdministrationGUI\executeCommand(), ilOrgUnitSimpleImportGUI\executeCommand(), ilAssignmentPresentationGUI\executeCommand(), ilObjItemGroupGUI\executeCommand(), ilCASSettingsGUI\executeCommand(), ILIAS\File\Icon\ilObjFileIconsOverviewGUI\executeCommand(), ilGlossaryFlashcardBoxGUI\executeCommand(), ilPageLayoutGUI\executeCommand(), ilHTLMPresentationGUI\executeCommand(), ilObjContentPageAdministrationGUI\executeCommand(), ilPCTableGUI\executeCommand(), ilMathJaxSettingsGUI\executeCommand(), ilObjDataProtectionGUI\executeCommand(), ilObjectOwnershipManagementGUI\executeCommand(), ilTestQuestionBrowserTableGUI\executeCommand(), ilObjectPermissionStatusGUI\executeCommand(), ilRepositoryTrashGUI\executeCommand(), ilMemberExportGUI\executeCommand(), ilOrgUnitGlobalSettingsGUI\executeCommand(), ilECSSettingsGUI\executeCommand(), ilContentStyleSettingsGUI\executeCommand(), ilGlossaryEditorGUI\executeCommand(), ilObjSystemCheckGUI\executeCommand(), ilTestEvaluationGUI\executeCommand(), ilImprintGUI\executeCommand(), ilObjCertificateSettingsGUI\executeCommand(), ilObjTermsOfServiceGUI\executeCommand(), ilHTLMEditorGUI\executeCommand(), ilObjObjectFolderGUI\executeCommand(), ilStudyProgrammeChangeExpireDateGUI\executeCommand(), ilForumModeratorsGUI\executeCommand(), ilUserActionAdminGUI\executeCommand(), ilLuceneSearchGUI\executeCommand(), ilStudyProgrammeChangeDeadlineGUI\executeCommand(), ilUsersGalleryGUI\executeCommand(), ilIndividualAssessmentMemberGUI\executeCommand(), ilDidacticTemplateGUI\executeCommand(), ilUserFilterGUI\executeCommand(), ilUploadLimitsOverviewGUI\executeCommand(), ilContainerStartObjectsGUI\executeCommand(), ilForumSettingsGUI\executeCommand(), ilMultilingualismGUI\executeCommand(), ilDclTableListGUI\executeCommand(), ilAdvancedSearchGUI\executeCommand(), ilObjTestFolderGUI\executeCommand(), ilAuthShibbolethSettingsGUI\executeCommand(), ilDclFieldListGUI\executeCommand(), ilStudyProgrammeMailMemberSearchGUI\executeCommand(), ilUnitConfigurationGUI\executeCommand(), ilECSParticipantSettingsGUI\executeCommand(), ilObjDashboardSettingsGUI\executeCommand(), ilDclTableEditGUI\executeCommand(), ilDclTableViewGUI\executeCommand(), ilObjPortfolioGUI\executeCommand(), ilContactGUI\executeCommand(), ilTaxMDGUI\executeCommand(), ilLOEditorGUI\executeCommand(), ilTestResultsGUI\executeCommand(), ilObjRepositorySettingsGUI\executeCommand(), ilObjSkillManagementGUI\executeCommand(), ilPresentationFullGUI\executeCommand(), ilMailTemplateGUI\executeCommand(), ilWOPIAdministrationGUI\executeCommand(), ilObjFooterAdministrationGUI\executeCommand(), ilAssQuestionHintsGUI\executeCommand(), ilADNAbstractGUI\executeCommand(), ilCourseContentGUI\executeCommand(), ilAccountRegistrationGUI\executeCommand(), ilExSubmissionTeamGUI\executeCommand(), ilObjStudyProgrammeIndividualPlanGUI\executeCommand(), ilAwarenessGUI\executeCommand(), ilSystemStyleConfigGUI\executeCommand(), ilUserPrivacySettingsGUI\executeCommand(), ilMDCopyrightConfigurationGUI\executeCommand(), ilLPListOfObjectsGUI\executeCommand(), ilMailMemberSearchGUI\executeCommand(), ILIAS\Test\Scoring\Marks\MarkSchemaGUI\executeCommand(), ilTaxonomySettingsGUI\executeCommand(), ILIAS\Test\Presentation\TestScreenGUI\executeCommand(), ilObjectServiceSettingsGUI\executeCommand(), ilExPeerReviewGUI\executeCommand(), ilTestPlayerAbstractGUI\executeCommand(), ilMailAttachmentGUI\executeCommand(), ilObjGroupGUI\executeCommand(), ilPersonalWorkspaceGUI\executeCommand(), ilTestSkillEvaluationGUI\executeCommand(), ilAccessibilityDocumentGUI\executeCommand(), ilObjStudyProgrammeAutoMembershipsGUI\executeCommand(), ilFormPropertyGUI\executeCommand(), ilObjSurveyQuestionPoolGUI\executeCommand(), ilCustomUserFieldsGUI\executeCommand(), ilObjRoleGUI\executeCommand(), ilObjFileBasedLMGUI\executeCommand(), ilPDNewsGUI\executeCommand(), ilObjFileAccessSettingsGUI\executeCommand(), ilECSMappingSettingsGUI\executeCommand(), ilObjSystemFolderGUI\executeCommand(), ilObjStudyProgrammeAdminGUI\executeCommand(), ilPasswordAssistanceGUI\executeCommand(), ilPresentationTableGUI\executeCommand(), ilGlossaryTermGUI\executeCommand(), ilRegistrationSettingsGUI\executeCommand(), ilSystemStyleOverviewGUI\executeCommand(), ilPersonalSettingsGUI\executeCommand(), ilWOPIEmbeddedApplicationGUI\executeCommand(), ilObjLinkResourceGUI\executeCommand(), ilLocalUserGUI\executeCommand(), ilGlossaryForeignTermCollectorGUI\executeCommand(), ilCalendarAppointmentPresentationGUI\executeCommand(), ILIAS\Test\Settings\ScoreReporting\SettingsScoringGUI\executeCommand(), ilPDMailBlockGUI\executeCommand(), ilBuddySystemGUI\executeCommand(), ilTestParticipantsGUI\executeCommand(), ilObjRootFolderGUI\executeCommand(), ilSystemStyleMainGUI\executeCommand(), ilObjectMetaDataBlockGUI\executeCommand(), ilUserStartingPointGUI\executeCommand(), ilObjCategoryGUI\executeCommand(), ilWorkspaceAccessGUI\executeCommand(), ilPollBlockGUI\executeCommand(), ilMailingListsGUI\executeCommand(), ilObjStudyProgrammeAutoCategoriesGUI\executeCommand(), ilLPObjectStatisticsGUI\executeCommand(), ilDashboardGUI\executeCommand(), ilObjIndividualAssessmentGUI\executeCommand(), ilObjOrgUnitGUI\executeCommand(), ilResourceOverviewGUI\executeCommand(), SurveyQuestionGUI\executeCommand(), ilBiblFieldFilterGUI\executeCommand(), ilMDEditorGUI\executeCommand(), ilObjFileServicesGUI\executeCommand(), ilObjFolderGUI\executeCommand(), ilIndividualAssessmentMembersGUI\executeCommand(), ilMailGUI\executeCommand(), ilOrgUnitTypeGUI\executeCommand(), ilExSubmissionGUI\executeCommand(), ilObjMediaCastGUI\executeCommand(), ilObjStudyProgrammeMembersGUI\executeCommand(), ilCalendarAgendaListGUI\executeCommand(), ilCourseObjectivesGUI\executeCommand(), ilUserCertificateGUI\executeCommand(), ilObjComponentSettingsGUI\executeCommand(), ilForumExportGUI\executeCommand(), ilExportGUI\executeCommand(), ilMDVocabulariesGUI\executeCommand(), ilLPTableBaseGUI\executeCommand(), ILIAS\MetaData\OERExposer\OAIPMH\Handler\AbstractCtrlAwareUploadHandler\executeCommand(), ilObjStudyProgrammeSettingsGUI\executeCommand(), ilNewsItemGUI\executeCommand(), ilObjUserGUI\executeCommand(), ilContSkillAdminGUI\executeCommand(), ilWikiPageGUI\executeCommand(), ilInfoScreenGUI\executeCommand(), ilCronManagerGUI\executeCommand(), ilObjectCustomUserFieldsGUI\executeCommand(), ilObjEmployeeTalkGUI\executeCommand(), ilObjWikiGUI\executeCommand(), ilExAssignmentEditorGUI\executeCommand(), ilPortfolioPageGUI\executeCommand(), ilAuthPageEditorGUI\executeCommand(), ilIndividualAssessmentSettingsGUI\executeCommand(), ilSurveyEditorGUI\executeCommand(), ilDclRecordListGUI\executeCommand(), ilSurveyParticipantsGUI\executeCommand(), ILIAS\Test\Settings\MainSettings\SettingsMainGUI\executeCommand(), ILIAS\Test\Scoring\Manual\TestScoringByParticipantGUI\executeCommand(), ilSurveyExecutionGUI\executeCommand(), ilObjDataCollectionGUI\executeCommand(), ilObjStudyProgrammeGUI\executeCommand(), ilMailFormGUI\executeCommand(), ilObjLanguageExtGUI\executeCommand(), ilStudyProgrammeTypeGUI\executeCommand(), ilSurveyEvaluationGUI\executeCommand(), ilObjChatroomGUI\executeCommand(), ilRepositoryGUI\executeCommand(), ilOpenIdConnectSettingsGUI\executeCommand(), ilObjSurveyGUI\executeCommand(), ilMMSubItemGUI\executeCommand(), ilDclDetailedViewGUI\executeCommand(), ilQuestionEditGUI\executeCommand(), ilPDNotesGUI\executeCommand(), ilDidacticTemplateSettingsGUI\executeCommand(), ilCalendarAppointmentGUI\executeCommand(), ilMMTopItemGUI\executeCommand(), ilNewsTimelineGUI\executeCommand(), ilCalendarCategoryGUI\executeCommand(), ilLTIProviderObjectSettingGUI\executeCommand(), ilObjMediaPoolGUI\executeCommand(), ilObjectMetaDataGUI\executeCommand(), ilObjBibliographicGUI\executeCommand(), ilDclRecordEditGUI\executeCommand(), ilObjectCopyGUI\executeCommand(), ilPersonalProfileGUI\executeCommand(), ILIAS\components\OrgUnit\ARHelper\BaseCommands\executeCommand(), ilTestRandomQuestionSetConfigGUI\executeCommand(), ilAdministrationGUI\executeCommand(), ilPermissionGUI\executeCommand(), ilMailFolderGUI\executeCommand(), ilSearchGUI\executeCommand(), ilBookingGatewayGUI\executeCommand(), ilQuestionPoolSkillAdministrationGUI\executeCommand(), ilContainerResourceGUI\executeCommand(), ilObjSkillTreeGUI\executeCommand(), ilObjUserFolderGUI\executeCommand(), ilAppointmentPresentationGUI\executeCommand(), ilStartUpGUI\executeCommand(), ilResourceCollectionGUI\executeCommand(), ilPublicUserProfileGUI\executeCommand(), ilCertificateGUI\executeCommand(), ilContainerGUI\executeCommand(), ilCalendarSelectionBlockGUI\executeCommand(), ilAssQuestionSkillAssignmentsGUI\executeCommand(), ilObjGlossaryGUI\executeCommand(), ilObjSessionGUI\executeCommand(), ilPageEditorGUI\executeCommand(), ilFileVersionsGUI\executeCommand(), ilHelpGUI\executeCommand(), ilSettingsPermissionGUI\executeCommand(), ilObjWorkspaceFolderGUI\executeCommand(), ilSCORM13PlayerGUI\executeCommand(), ilFooterTranslationGUI\executeCommand(), ilExerciseManagementGUI\executeCommand(), ilCommonActionDispatcherGUI\executeCommand(), ilGlossaryPresentationGUI\executeCommand(), ilLDAPSettingsGUI\executeCommand(), ilObjectTranslationGUI\executeCommand(), ilAssQuestionPreviewGUI\executeCommand(), ilPCSectionGUI\executeCommand(), ilPCParagraphGUI\executeCommand(), ilMediaCreationGUI\executeCommand(), ilObjFilePreviewRendererGUI\executeCommand(), ilCalendarPresentationGUI\executeCommand(), ilConsultationHoursGUI\executeCommand(), ilInternalLinkGUI\executeCommand(), ilNoteGUI\executeCommand(), ilObject2GUI\executeCommand(), ilObjExternalToolsSettingsGUI\executeCommand(), ilCalendarBlockGUI\executeCommand(), ilFileSystemGUI\executeCommand(), ilConditionHandlerGUI\executeCommand(), ilSamlSettingsGUI\executeCommand(), ilMembershipGUI\executeCommand(), ilObjLearningSequenceGUI\executeCommand(), ilObjectGUI\executeCommand(), ilObjTestGUI\executeCommand(), ilAdvancedMDSettingsGUI\executeCommand(), ilObjPollGUI\executeCommand(), ilLMPresentationGUI\executeCommand(), ilTestServiceGUI\executeCommand(), ilObjBlogGUI\executeCommand(), ilObjTypeDefinitionGUI\executeCommand(), assQuestionGUI\executeCommand(), ilFooterEntriesGUI\executeCommand(), ilFooterGroupsGUI\executeCommand(), ilRepositorySearchGUI\executeCommand(), ilDashboardBlockGUI\executeCommand(), ilObjLanguageFolderGUI\executeCommand(), ilMailSearchObjectGUI\executeCommand(), ilObjAuthSettingsGUI\executeCommand(), ilPageObjectGUI\executeCommand(), ilObjCourseGUI\executeCommand(), ilSurveyEditorGUI\executeCopyQuestionsToPoolObject(), ilSurveyEditorGUI\executeCreateQuestionObject(), ilSystemStyleMainGUI\executeDefaultCommand(), ilMailFolderGUI\executeTableAction(), ilTestParticipantsGUI\executeTableActionCmd(), ilSurveyExecutionGUI\exitSurvey(), ilSCORMPresentationGUI\explorer(), ilMemberExportGUI\export(), ilObjSAHSLearningModuleGUI\export(), ilPRGMembersExportGUI\exportAssignments(), ilSurveyParticipantsGUI\exportCodesObject(), ilSurveyEvaluationGUI\exportCumulatedResults(), ilSurveyEvaluationGUI\exportData(), ilSurveyEvaluationGUI\exportDetailData(), ilSurveyEvaluationGUI\exportEvaluationUser(), ilMemberExportGUI\exportExcel(), ilObjGlossaryGUI\exportHTML(), ilECSSettingsGUI\exportMappings(), ilObjSurveyQuestionPoolGUI\exportObject(), ilObjLanguageExtGUI\exportObject(), ilObjQuestionPoolGUI\exportObject(), ilObjTestGUI\exportObject(), ilObjUserFolderGUI\exportObject(), ilPersonalProfileGUI\exportPersonalData(), ilAdvancedMDSettingsGUI\exportRecords(), ilObjSCORMLearningModuleGUI\exportSelectionUsers(), ilObjBlogGUI\exportWithComments(), ilFileSystemGUI\extCommand(), ILIAS\Test\Scoring\Manual\TestScoringByParticipantGUI\fetchActiveIdParameter(), ilTestRandomQuestionSetConfigGUI\fetchMultiSourcePoolDefinitionIdsParameter(), ilRegistrationGUI\fillMembershipLimitation(), ilECSCategoryMappingTableGUI\fillRow(), ilShibbolethRoleAssignmentTableGUI\fillRow(), ilLDAPRoleAssignmentTableGUI\fillRow(), ilAdvancedMDFieldDefinitionGroupTableGUI\fillRow(), ilConditionHandlerTableGUI\fillRow(), ilSCGroupTableGUI\fillRow(), ilECSServerTableGUI\fillRow(), ilAvailableRolesStatusTableGUI\fillRow(), ilLDAPRoleMappingTableGUI\fillRow(), ilObjectCopyProgressTableGUI\fillRow(), ilObjectCustomUserFieldsTableGUI\fillRow(), ilCalendarChangedAppointmentsTableGUI\fillRow(), ilRoleTableGUI\fillRow(), ilAdvancedMDRecordTableGUI\fillRow(), ilSCTaskTableGUI\fillRow(), ilLDAPServerTableGUI\fillRow(), ILIAS\Test\Scoring\Manual\TestScoringByParticipantPassesOverviewTableGUI\fillRow(), ilMMTopItemTableGUI\fillRow(), ilCalendarAppointmentsTableGUI\fillRow(), ilECSCommunityTableGUI\fillRow(), ilTestVerificationTableGUI\fillRow(), ilECSNodeMappingTreeTableGUI\fillRow(), ilAdvancedMDFieldTableGUI\fillRow(), ilConsultationHoursTableGUI\fillRow(), ilConsultationHourBookingTableGUI\fillRow(), ilCourseGroupingTableGUI\fillRow(), ilCalendarManageTableGUI\fillRow(), ilCourseObjectivesTableGUI\fillRow(), ilCourseVerificationTableGUI\fillRow(), ilCustomUserFieldSettingsTableGUI\fillRow(), ilUnitCategoryTableGUI\fillRow(), ilLPCollectionSettingsTableGUI\fillRow(), ilSkillProfileLevelsTableGUI\fillRow(), ilAssQuestionSkillAssignmentsTableGUI\fillRow(), ilSurveyAppraiseesTableGUI\fillRow(), ilBookingAssignParticipantsTableGUI\fillRow(), ILIAS\Test\Scoring\Manual\TestScoringByParticipantTableGUI\fillRow(), ilRoleAssignmentTableGUI\fillRow(), ilSystemStylesTableGUI\fillRow(), ilExportTableGUI\fillRow(), ilFileVersionsTableGUI\fillRow(), ilLOTestAssignmentTableGUI\fillRow(), ilWebResourceLinkTableGUI\fillRow(), ilCourseParticipantsTableGUI\fillRow(), ilTestPassDetailsOverviewTableGUI\fillRow(), ilUserRoleStartingPointTableGUI\fillRow(), ilEmployeeTalkTableGUI\fillRow(), ilMailSearchObjectMembershipsTableGUI\fillRow(), ilRepositoryUserResultTableGUI\fillRow(), ilWebResourceEditableLinkTableGUI\fillRow(), ilSurveyQuestionbrowserTableGUI\fillRow(), ilSurveyQuestionsTableGUI\fillRow(), ilCourseParticipantsGroupsTableGUI\fillRow(), ilBuddySystemRelationsTableGUI\fillRow(), ILIAS\MyStaff\ListUsers\ilMStListUsersTableGUI\fillRow(), ilFileSystemTableGUI\fillRow(), ilCronManagerTableGUI\fillRow(), ilMStShowUserCoursesTableGUI\fillRow(), ilLPProgressTableGUI\fillRow(), ilTrUserObjectsPropsTableGUI\fillRow(), ilMStListCoursesTableGUI\fillRow(), ilQuestionBrowserTableGUI\fillRow(), ilTrObjectUsersPropsTableGUI\fillRow(), ilLPObjectStatisticsLPTableGUI\fillRow(), ilTrSummaryTableGUI\fillRow(), ilDclFieldListTableGUI\fillRowFromObject(), ilSurveyEditorGUI\filterQuestionblockBrowserObject(), ilObjSurveyQuestionPoolGUI\filterQuestionBrowserObject(), ilSurveyEditorGUI\filterQuestionBrowserObject(), ilIndividualAssessmentMemberGUI\finalize(), ilIndividualAssessmentMemberGUI\finalizeConfirmation(), ilCourseObjectivesGUI\finalTestAssignment(), ilCourseObjectivesGUI\finalTestLimits(), ILIAS\LegalDocuments\Provide\ProvideWithdrawal\finishAndLogout(), ilLOPageGUI\finishEditing(), ilContainerStartObjectsPageGUI\finishEditing(), ilDashboardPageGUI\finishEditing(), ilForumPageGUI\finishEditing(), ilContainerPageGUI\finishEditing(), ilGlossaryDefPageGUI\finishEditing(), ilContentPagePageGUI\finishEditing(), ilPortfolioTemplatePageGUI\finishEditing(), ilAssQuestionPageGUI\finishEditing(), ilLMPageGUI\finishEditing(), ilPageLayoutGUI\finishEditing(), ilMediaPoolPageGUI\finishEditing(), ilBlogPostingGUI\finishEditing(), ilPortfolioPageGUI\finishEditing(), ilPageObjectGUI\finishEditing(), ilObjMediaCastGUI\finishSingleUpload(), ilObjMediaPoolGUI\finishSingleUpload(), ilTestPlayerAbstractGUI\finishTestCmd(), ilObjContentObjectGUI\fixTree(), ilObjContentObjectGUI\fixTreeConfirm(), ilObjUserFolderGUI\forceUserPasswordResetObject(), ILIAS\Repository\Modal\ModalAdapterGUI\form(), ilObjTermsOfServiceGUI\form(), ilObjDataProtectionGUI\form(), ilWebDAVMountInstructionsDocumentTableGUI\formatActions(), ilMailTemplateTableGUI\formatActionsDropDown(), ilAccessibilityDocumentTableGUI\formatActionsDropDown(), ilSearchRootSelector\formatHeader(), ilAssQuestionPageCommandForwarder\forward(), ilObjQuestionPoolTaxonomyEditingCommandForwarder\forward(), ilAssQuestionFeedbackPageObjectCommandForwarder\forward(), ilAssQuestionHintPageObjectCommandForwarder\forward(), ilForumPageCommandForwarder\forward(), ilContentPagePageCommandForwarder\forward(), ilAdministrationGUI\forward(), ilPCPlaceHolderGUI\forward_edit(), ilObjTestGUI\forwardCommandToQuestion(), ilObjTestGUI\forwardCommandToQuestionPreview(), ilObjComponentSettingsGUI\forwardConfigGUI(), ilObjBlogGUI\forwardExport(), ilPCInteractiveImageGUI\forwardFormToUploadHandler(), ilCalendarPresentationGUI\forwardToClass(), ilObjTestGUI\forwardToEvaluationGUI(), ilQuestionEditGUI\forwardToFeedbackEditGUI(), ilObjTestGUI\forwardToInfoScreen(), ilAuthPageEditorGUI\forwardToPageObject(), ilContainerGUI\forwardToPageObject(), ilObjFolderGUI\forwardToTimingsView(), ilSCORMPresentationGUI\frameset(), ilMDEditorGUI\fullEditorDelete(), ilMDEditorGUI\fullEditorEdit(), ilAssQuestionPreviewGUI\gatewayConfirmHintRequestCmd(), ilAssQuestionPreviewGUI\gatewayShowHintListCmd(), ilForumThreadFormGUI\generateDefaultForm(), ilWebDAVSabreBrowserPlugin\generateDirectoryIndex(), ilForumThreadFormGUI\generateMinimalForm(), assErrorTextGUI\generateQuestionOutput(), ilObjMediaObjectGUI\generateVTTObject(), ILIAS\MetaData\Editor\Http\LinkBuilder\get(), ILIAS\File\Capabilities\CapabilityBuilder\get(), ilMediaCastManageTableGUI\get(), ilSurveyParticipantsGUI\getAccessCodeImportForm(), ilIndividualAssessmentMembersTableGUI\getAction(), ILIAS\Calendar\ConsultationHours\BookingCancellationGUI\getActionButton(), ILIAS\Bibliographic\Field\Table\TreeTable\getActions(), ILIAS\components\ILIAS\Glossary\Table\GlossaryForeignTermTable\getActions(), ILIAS\Contact\MailingLists\MailingListsMembersTable\getActions(), ILIAS\components\Authentication\Pages\AuthPageLanguagesOverviewTable\getActions(), ILIAS\Contact\MemberSearch\MailMemberSearchTable\getActions(), ILIAS\Forum\Moderation\ForumModeratorsTable\getActions(), ILIAS\Chatroom\Bans\BannedUsersTable\getActions(), ILIAS\Contact\MailingLists\MailingListsTable\getActions(), ILIAS\Bibliographic\Field\Table\AssignMaterialsTable\getActions(), ILIAS\Conditions\Configuration\ConditionTriggerTableGUI\getActions(), ILIAS\Calendar\ConsultationHours\BookingTableGUI\getActions(), ILIAS\Bibliographic\Field\Table\ProfileTable\getActions(), ILIAS\Bibliographic\Field\Table\LevelResourcesTable\getActions(), ilDclTableViewGUI\getActions(), ilUserRoleStartingPointTableGUI\getActions(), ilPluginsOverviewTable\getActions(), ilDclTableListGUI\getActions(), ILIAS\components\ILIAS\Glossary\Table\TermListTable\getActions(), ilObjCategoryGUI\getActions(), ilObjGlossaryGUI\getActions(), ilMDCopyrightTableGUI\getActionsForEntry(), ILIAS\components\ResourceStorage\Resources\UI\Actions\OverviewActionGenerator\getActionsForRevision(), ilCmiXapiLrsTypesTableGUI\getActionsList(), ilObjectTranslationGUI\getActivateMultilingualityModal(), ilDashboardPageGUI\getAdditionalPageActions(), ilContentPagePageGUI\getAdditionalPageActions(), ilForumPageGUI\getAdditionalPageActions(), ilMediaPoolPageGUI\getAdditionalPageActions(), ilObjectTranslationGUI\getAddLanguagesModal(), ilObjContactAdministrationGUI\getAdminTabs(), ilObjCmiXapiAdministrationGUI\getAdminTabs(), ilObjObjectTemplateAdministrationGUI\getAdminTabs(), ilObjContentPageAdministrationGUI\getAdminTabs(), ilObjLearningSequenceAdminGUI\getAdminTabs(), ilChatroomObjectGUI\getAdminTabs(), ilObjNewsSettingsGUI\getAdminTabs(), ilObjExerciseAdministrationGUI\getAdminTabs(), ilObjTaxonomyAdministrationGUI\getAdminTabs(), ilObjNotificationAdminGUI\getAdminTabs(), ilObjBlogAdministrationGUI\getAdminTabs(), ilObjECSSettingsGUI\getAdminTabs(), ilObjCalendarSettingsGUI\getAdminTabs(), ilObjWebDAVGUI\getAdminTabs(), ilObjLearningResourcesSettingsGUI\getAdminTabs(), ilObjWebResourceAdministrationGUI\getAdminTabs(), ilObjMediaObjectsSettingsGUI\getAdminTabs(), ilObjForumAdministrationGUI\getAdminTabs(), ilObjLoggingSettingsGUI\getAdminTabs(), ilObjMediaCastSettingsGUI\getAdminTabs(), ilObjPortfolioAdministrationGUI\getAdminTabs(), ilObjLTIAdministrationGUI\getAdminTabs(), ilObjAwarenessAdministrationGUI\getAdminTabs(), ilObjTaggingSettingsGUI\getAdminTabs(), ilMembershipAdministrationGUI\getAdminTabs(), ilObjPrivacySecurityGUI\getAdminTabs(), ilObjCertificateSettingsGUI\getAdminTabs(), ilObjMDSettingsGUI\getAdminTabs(), ilObjRepositorySettingsGUI\getAdminTabs(), ilObjTermsOfServiceGUI\getAdminTabs(), ilObjSkillManagementGUI\getAdminTabs(), ilObjDashboardSettingsGUI\getAdminTabs(), ilObjFileAccessSettingsGUI\getAdminTabs(), ilObjHelpSettingsGUI\getAdminTabs(), ilObjSystemCheckGUI\getAdminTabs(), ilObjBadgeAdministrationGUI\getAdminTabs(), ilObjFileServicesGUI\getAdminTabs(), ilObjWikiSettingsGUI\getAdminTabs(), ilObjDataProtectionGUI\getAdminTabs(), ilObjStudyProgrammeAdminGUI\getAdminTabs(), ilObjAccessibilitySettingsGUI\getAdminTabs(), ilObjComponentSettingsGUI\getAdminTabs(), ilObjSystemFolderGUI\getAdminTabs(), ilObjSkillTreeGUI\getAdminTabs(), ilObjectGUI\getAdminTabs(), ilObjEmployeeTalkGUI\getAdminTabs(), ilObjRoleFolderGUI\getAdminTabs(), ilObjLanguageExtGUI\getAdminTabs(), ilContainerGUI\getAdminTabs(), ilObjCourseGUI\getAgreementTabs(), ilObjAuthSettingsGUI\getApacheAuthSettingsForm(), ilCalendarViewGUI\getAppointmentShyButton(), ilRemoteObjectBaseListGUI\getAsCard(), ilSystemStyleOverviewGUI\getAssignmentCreationModal(), ilPasswordAssistanceGUI\getAssignPasswordForm(), ilPasswordAssistanceGUI\getAssistanceForm(), ilObjStudyProgrammeAutoMembershipsGUI\getAsynchModalOutput(), ilUIMarkdownPreviewGUI\getAsyncUrl(), ILIAS\COPage\PC\InteractiveImage\InteractiveImageQueryActionHandler\getBackgroundProperties(), ilBookingProcessWithScheduleGUI\getBookAvailableTarget(), ILIAS\components\ResourceStorage\Container\View\RequestToDataTable\getBreadcrumbs(), ILIAS\Test\Presentation\TabsManager\getBrowseForQuestionsTab(), ilObjMediaPoolGUI\getBulkUploadForm(), ilPCTabsGUI\getCaptionForm(), ilUnitConfigurationGUI\getCategoryById(), ilPCDataTableGUI\getCellContent(), ilObjectGUI\getCenterColumnHTML(), ilStudyProgrammeMembersTableGUI\getCertificateLink(), ilAssignedUsersTableGUI\getChangeLink(), ilBiblLibraryTableGUI\getColumns(), ilObjMediaCastListGUI\getCommandLink(), ilObjFileBasedLMListGUI\getCommandLink(), ilObjGlossaryListGUI\getCommandLink(), ilObjIndividualAssessmentListGUI\getCommandLink(), ilObjTalkTemplateListGUI\getCommandLink(), ilObjEmployeeTalkListGUI\getCommandLink(), ilObjEmployeeTalkSeriesListGUI\getCommandLink(), ilObjGroupListGUI\getCommandLink(), ilObjOrgUnitListGUI\getCommandLink(), ilObjLinkResourceListGUI\getCommandLink(), ilObjQuestionPoolListGUI\getCommandLink(), ilObjSurveyListGUI\getCommandLink(), ilObjTestListGUI\getCommandLink(), ilObjFileListGUI\getCommandLink(), ilObjStudyProgrammeReferenceListGUI\getCommandLink(), ilObjectListGUI\getCommandLink(), ilNoteGUI\getCommentsHTML(), ilPollBlockGUI\getCommentsRedrawURL(), ilAssQuestionSkillAssignmentsTableGUI\getCompetenceAssignPropertiesFormLink(), ILIAS\components\ILIAS\Glossary\Table\GlossaryAutoLinkTable\getComponent(), ILIAS\Bibliographic\Field\Table\ProfileTable\getComponent(), ILIAS\Bibliographic\Field\Table\ProfileUserAssignmentTable\getComponent(), ILIAS\Bibliographic\Field\Table\LevelResourcesTable\getComponent(), ILIAS\components\ILIAS\Glossary\Table\TermListTable\getComponent(), ILIAS\Forum\Drafts\ForumDraftsTable\getComponent(), ilObjContactAdministrationGUI\getConfigurationForm(), ilObjectTranslationGUI\getConfirmDeactivateMultilingualityModal(), ilObjLTIAdministrationGUI\getConsumerForm(), ilAssignedUsersTableGUI\getContactLink(), ilObjContentPageGUI\getContent(), ilObjForumGUI\getContent(), ilTestServiceGUI\getCorrectSolutionOutput(), ilLMObjectGUI\getCreateForm(), ilObjPortfolioGUI\getCreationForm(), ilAccessibilityDocumentGUI\getCriterionForm(), ilCalendarBlockGUI\getData(), ILIAS\Bibliographic\Field\Table\ProfileTable\getDataRetrieval(), ILIAS\components\ILIAS\Glossary\Table\TermListTable\getDataRetrieval(), ilFileVersionsGUI\getDeleteSelectedVersionsModal(), ILIAS\File\Icon\IconListingUI\getDeletionConfirmationModal(), UploadPoliciesTableUI\getDeletionConfirmationModal(), ILIAS\Repository\Form\getDidacticTemplateIdFromRequest(), ilWebDAVMountInstructionsUploadGUI\getDocumentForm(), ilAccessibilityDocumentGUI\getDocumentForm(), ilAccessibilityDocumentGUI\getDocumentsByServerRequest(), ilPluginsOverviewTable\getDropdownButton(), ILIAS\components\ResourceStorage\Container\View\UploadBuilder\getDropZone(), ILIAS\components\ResourceStorage\Collections\View\UploadBuilder\getDropZone(), ILIAS\Object\Properties\MultiObjectPropertiesManipulator\getEditAvailabilityPeriodPropertiesModal(), ilPCDataTableEditorGUI\getEditComponentForm(), ilUserRoleStartingPointTableGUI\getEditLink(), ilNewsTimelineGUI\getEditModal(), ilObjStudyProgrammeSettingsGUI\getEditSection(), ilGlossaryTermGUI\getEditTermForm(), ilObjForumGUI\getEditTitleModal(), ilPublicUserProfileGUI\getEmbeddable(), ilLearningHistoryGUI\getEmbeddedHTML(), ilPCMediaObjectGUI\getEnabledMapAreas(), ILIAS\LearningModule\Menu\ilLMMenuGUI\getEntries(), ilSkillLearningHistoryProvider\getEntries(), ilCertificateLearningHistoryProvider\getEntries(), ilExerciseManagementGUI\getEvaluationModalForm(), ilUIAsyncDemoFileUploadHandler\getExistingFileInfoURL(), ilUIAsyncDemoFileUploadHandlerGUI\getExistingFileInfoURL(), ilUIDemoFileUploadHandlerGUI\getExistingFileInfoURL(), ilRepoStandardUploadHandlerGUI\getExistingFileInfoURL(), ILIAS\MetaData\OERExposer\OAIPMH\Handler\AbstractCtrlAwareUploadHandler\getExistingFileInfoURL(), ILIAS\MetaData\OERExposer\OAIPMH\Handler\AbstractCtrlAwareIRSSUploadHandler\getExistingFileInfoURL(), ilIndividualAssessmentMemberGUI\getExistingFileInfoURL(), ilContainerResourceGUI\getExistingFileInfoURL(), ilResourceCollectionGUI\getExistingFileInfoURL(), ilDataCollectionExportOptionsXLSX\getExportFiles(), ilObjMailGUI\getExternalSettingsForm(), ilIndividualAssessmentMembersTableGUI\getFileDownloadLink(), ilUIAsyncDemoFileUploadHandler\getFileRemovalURL(), ilUIAsyncDemoFileUploadHandlerGUI\getFileRemovalURL(), ilUIDemoFileUploadHandlerGUI\getFileRemovalURL(), ilRepoStandardUploadHandlerGUI\getFileRemovalURL(), ILIAS\MetaData\OERExposer\OAIPMH\Handler\AbstractCtrlAwareUploadHandler\getFileRemovalURL(), ILIAS\MetaData\OERExposer\OAIPMH\Handler\AbstractCtrlAwareIRSSUploadHandler\getFileRemovalURL(), ilFileVersionsGUI\getFileZipOptionsForm(), ILIAS\AccessControl\Log\Table\getFilter(), ilMailFolderGUI\getFilterUI(), ilAuthLogoutBehaviourGUI\getForm(), ilObjLearningSequenceAdminGUI\getForm(), ilObjContentPageAdministrationGUI\getForm(), ilObjNotificationAdminGUI\getForm(), ilObjMediaCastSettingsGUI\getForm(), ilObjStudyProgrammeAutoCategoriesGUI\getForm(), ilObjStudyProgrammeAutoMembershipsGUI\getForm(), ilIndividualAssessmentMemberGUI\getFormActionForCommand(), ilBulkEditQuestionsGUI\getFormAuthor(), ilBulkEditQuestionsGUI\getFormLifecycle(), ilBulkEditQuestionsGUI\getFormTaxonomies(), ilPageLinker\getFullscreenLink(), ilObjMediaObjectGUI\getFullscreenSizeObject(), ilObjMailGUI\getGeneralSettingsForm(), ilNoteGUI\getGlyph(), ilObjLearningSequenceGUI\getGUIManageContent(), ilObjLearningSequenceGUI\getGUISettings(), ilLMPresentationGUI\getHeaderAction(), ilObjectListGUI\getHeaderAction(), ilAssQuestionHintRequestGUI\getHintPresentationLinkTarget(), ilAssQuestionHintsGUI\getHintPresentationLinkTarget(), ilDclRatingRecordRepresentation\getHTML(), ilDclTextRecordRepresentation\getHTML(), ilDclMobRecordRepresentation\getHTML(), ilDclIliasReferenceRecordRepresentation\getHTML(), ilPCSectionGUI\getHTML(), ilCalendarHeaderNavigationGUI\getHTML(), ILIAS\BookingManager\BookingProcess\WeekGUI\getHTML(), ilCalendarAppointmentPanelGUI\getHTML(), ilDclFieldListTableGUI\getHTML(), ilUserFilterGUI\getHTML(), ilLikeGUI\getHTML(), ilPollBlockGUI\getHTML(), ilCalendarAgendaListGUI\getHTML(), ilAppointmentPresentationGUI\getHTML(), ilNewsTimelineGUI\getHTML(), ilLOEditorStatus\getHTML(), ilPublicUserProfileGUI\getHTML(), ilCalendarBlockGUI\getHTML(), ilPropertyFormGUI\getHTML(), ilCalendarCategoryGUI\getHTML(), ilPropertyFormGUI\getHTMLAsync(), ilStudyProgrammeTypeGUI\getIconForm(), ilSamlSettingsGUI\getIdpForm(), ilSamlSettingsGUI\getIdpSettingsForm(), ilSurveyParticipantsGUI\getImportExternalMailRecipientsFromFileForm(), ilObjSurveyQuestionPoolGUI\getImportForm(), ilPCSourceCodeGUI\getImportFormAdapter(), ilPCInteractiveImageGUI\getImportFormAdapter(), ILIAS\Style\Content\Style\ImportModal\getImportModal(), ilMDVocabulariesGUI\getImportModal(), ILIAS\Exercise\Assignment\ItemBuilderUI\getItem(), ilObjStudyProgrammeAutoCategoriesGUI\getItemAction(), ilObjStudyProgrammeAutoMembershipsGUI\getItemAction(), ilGlossaryFlashcardGUI\getItemBox(), ilContainerStartObjectsContentTableGUI\getItems(), ilBookingAssignObjectsTableGUI\getItems(), ilDclTableViewGUI\getItems(), ilDclTableListGUI\getItems(), ilWikiExportOptionHTML\getLabel(), ilBiblTranslationGUI\getLanguagesForm(), ilMMItemTranslationGUI\getLanguagesForm(), ilAssignedUsersTableGUI\getLeaveLink(), ilRepositoryObjectSearchBlockGUI\getLegacyContent(), ilCalendarSelectionBlockGUI\getLegacyContent(), ilBiblEntryDetailPresentationGUI\getLibrariesDeck(), ilLSLaunchlinksBuilder\getLink(), ilLMPresentationLinker\getLink(), ilGlossaryPresentationGUI\getLink(), ilObjForumGUI\getLinkActionForThread(), ILIAS\Test\Utilities\TitleColumnsBuilder\getLinkedTitle(), ilIndividualAssessmentMembersGUI\getLinkForStatusFilter(), ilDclReferenceRecordRepresentation\getLinkHTML(), ilLSLaunchlinksBuilder\getLinks(), ilOrgUnitExplorerGUI\getLinkTarget(), ilObjIndividualAssessmentGUI\getLinkTarget(), ilObjStudyProgrammeGUI\getLinkTarget(), ilObjLearningSequenceGUI\getLinkTarget(), ilObjStudyProgrammeMembersGUI\getLinkTargetForAction(), ilObjStudyProgrammeIndividualPlanGUI\getLinkTargetForSubTab(), ilObjStudyProgrammeIndividualPlanGUI\getLinkTargetView(), ilPageLinker\getLinkXML(), ilLMPageObjectGUI\getLinkXML(), ilLMPresentationLinker\getLinkXML(), ilPDMailBlockGUI\getListItemForData(), ilObjTestFolderGUI\getLogdataSubtabs(), ilAssQuestionSkillAssignmentsTableGUI\getManageCompetenceAssignsActionLink(), ilPCSourceCodeGUI\getManualFormAdapter(), ilExPeerReviewGUI\getMessagesGUI(), ilObjStudyProgrammeAutoCategoriesGUI\getModal(), ilObjStudyProgrammeAutoMembershipsGUI\getModal(), ilCalendarViewGUI\getModalForApp(), ilCalendarBlockGUI\getModalForApp(), ilCalendarAppointmentPresentationGUI\getModalHTML(), ilObjExerciseGUI\getModeLink(), ILIAS\Blog\Navigation\ToolbarNavigationRenderer\getMonthTarget(), ilFooterEntriesGUI\getMoveForm(), ilMMTopItemGUI\getMoveForm(), ilExerciseManagementGUI\getMultiActionUserIds(), ilBadgeProfileGUI\getMultiSelection(), ilCalendarPresentationGUI\getNextClass(), ilOrgUnitExplorerGUI\getNodeHref(), ilMailExplorer\getNodeHref(), ilForumExplorerGUI\getNodeHref(), ilGroupActionTargetExplorerGUI\getNodeOnClick(), ilNoteGUI\getNoteForm(), ilPageObjectGUI\getNotesHTML(), ilNoteGUI\getNumber(), ilBookingProcessWithScheduleGUI\getNumberForm(), ilFileKioskModeView\getObjectClass(), ilLearningModuleKioskModeView\getObjectClass(), ilNoteGUI\getOriginHeader(), ILIAS\COPage\PC\InteractiveImage\InteractiveImageQueryActionHandler\getOverlayUpload(), ilCalendarBlockGUI\getOverview(), ilExAssTypeWikiTeamGUI\getOverviewContent(), ilLMPresentationGUI\getPageContent(), ilAssQuestionFeedback\getPageObjectEditingLink(), ilAssQuestionFeedback\getPageObjectOutputMode(), ILIAS\Portfolio\PortfolioPrintViewProviderGUI\getPages(), ILIAS\components\ResourceStorage\Collections\View\ViewControlBuilder\getPagination(), ILIAS\components\ResourceStorage\Container\View\ViewControlBuilder\getPagination(), ilObjFileGUI\getParentId(), ILIAS\Test\Presentation\TabsManager\getParticipantsTabTarget(), ilTestServiceGUI\getPassDetailsOverviewTableGUI(), ilLocalUserPasswordSettingsGUI\getPasswordForm(), ilOrgUnitExplorerGUI\getPluginLinkTarget(), ilBookingObjectGUI\getPoolOverallLimit(), ILIAS\Blog\Navigation\ToolbarNavigationRenderer\getPostingTarget(), ilObjStudyProgrammeMembersGUI\getPostPrgsIds(), assImagemapQuestionGUI\getPreview(), assImagemapQuestionGUI\getPreviousSolutionConfirmationCheckboxHtml(), ilWikiPageGUI\getPrintView(), ilObjWikiGUI\getPrintView(), ilConsultationHoursGUI\getProfileBackUrl(), ilPageObjectGUI\getProfileBackUrl(), ilIndividualAssessmentMembersTableGUI\getProfileLink(), ilPersonalSkillsGUI\getProfilesListed(), ilObjTestListGUI\getProperties(), ilForumDerivedTaskProviderFactory\getProviders(), ilAssQuestionPreviewGUI\getQuestionNavigationHtml(), ILIAS\Test\Presentation\TabsManager\getQuestionsSubTabs(), ilObjTestGUI\getQuestionsTableActions(), assQuestionGUI\getQuestionSyncModal(), ILIAS\Exercise\InternalGUIService\getRandomAssignmentGUI(), ILIAS\Test\Presentation\TabsManager\getRandomQuestionsTab(), ilDclRecordEditGUI\getRecord(), ilDclRecordEditGUI\getRecordData(), ILIAS\components\ResourceStorage\Resources\UI\Actions\OverviewActionGenerator\getRemoveConfirmationModal(), ilDashboardBlockGUI\getRemoveModal(), ilExerciseManagementGUI\getReportPanel(), ilObjForumGUI\getResetLimitedViewInfo(), ILIAS\Test\Presentation\TestScreenGUI\getResumeLauncherLink(), ilObjectGUI\getRightColumnHTML(), ilObjRoleGUI\getRoleForm(), ilUserStartingPointGUI\getRoleStartingPointForm(), ilObjRoleTemplateGUI\getRoleTemplateForm(), ILIAS\components\ResourceStorage\Container\View\RequestToDataTable\getRows(), ilObjForumGUI\getSafePostCommands(), ilCalendarCategoryGUI\getSearchToolbar(), ilObjStudyProgrammeAutoMembershipsGUI\getSelectionForm(), ilPersonalSkillsGUI\getSelfEvaluationForm(), ilObjExerciseGUI\getService(), ilObjTaxonomyGUI\getSettingsBackUrl(), ilObjAccessibilitySettingsGUI\getSettingsForm(), ilOrgUnitGlobalSettingsGUI\getSettingsForm(), ilSamlSettingsGUI\getSettingsForm(), ilObjBibliographicGUI\getSettingsForm(), ILIAS\Test\Presentation\TabsManager\getSettingsSubTabs(), ilSingleUserShareGUI\getShareForm(), ilObjSkillTreeGUI\getSkillManagementLink(), ILIAS\components\ResourceStorage\Collections\View\ViewControlBuilder\getSortation(), ILIAS\components\ResourceStorage\Container\View\ViewControlBuilder\getSortation(), ilIndividualAssessmentMembersGUI\getSortationControl(), ilObjForumGUI\getSortationViewControl(), ilLMPresentationGUI\getSourcecodeDownloadLink(), ilObjMediaObjectGUI\getStandardSizeObject(), ILIAS\Test\Presentation\TestScreenGUI\getStartLauncherLink(), ilIndividualAssessmentSettingsGUI\getSubTabs(), ilObjStudyProgrammeGUI\getSubTabs(), ilObjectMetaDataGUI\getTab(), ILIAS\LearningModule\Table\TableAdapterGUI\getTable(), ilObjQuestionPoolGUI\getTable(), ilTestParticipantsGUI\getTableActionUrlBuilder(), ilMDVocabulariesGUI\getTableURLBuilderAndParameters(), ilObjRootFolderGUI\getTabs(), ilObjExternalToolsSettingsGUI\getTabs(), ilObjCourseReferenceGUI\getTabs(), ilObjUserTrackingGUI\getTabs(), ilObjObjectFolderGUI\getTabs(), ilObjMailGUI\getTabs(), ilObjStyleSettingsGUI\getTabs(), ilObjAdvancedEditingGUI\getTabs(), ilObjTalkTemplateGUI\getTabs(), ilObjSearchSettingsGUI\getTabs(), ilObjUserGUI\getTabs(), ilTermDefinitionEditorGUI\getTabs(), ilLuceneUserSearchGUI\getTabs(), ilObjSurveyAdministrationGUI\getTabs(), ilObjTalkTemplateAdministrationGUI\getTabs(), ilObjTestFolderGUI\getTabs(), ilLuceneAdvancedSearchGUI\getTabs(), ilObjIndividualAssessmentGUI\getTabs(), ilLuceneSearchGUI\getTabs(), ilObjTypeDefinitionGUI\getTabs(), ilGlossaryTermGUI\getTabs(), ilContainerReferenceGUI\getTabs(), ilObjSurveyGUI\getTabs(), ilObjRoleTemplateGUI\getTabs(), ilObjFolderGUI\getTabs(), ilObjCategoryGUI\getTabs(), ilObjEmployeeTalkGUI\getTabs(), ilObjOrgUnitGUI\getTabs(), ilObjLanguageFolderGUI\getTabs(), ilObjStudyProgrammeGUI\getTabs(), ilObjFileBasedLMGUI\getTabs(), ilObjWikiGUI\getTabs(), ilObjSAHSLearningModuleGUI\getTabs(), ilWikiPageGUI\getTabs(), ilObjStyleSheetGUI\getTabs(), ilObjLearningSequenceGUI\getTabs(), ilObjSurveyQuestionPoolGUI\getTabs(), ilGlossaryPresentationGUI\getTabs(), ilObjGlossaryGUI\getTabs(), ilContainerGUI\getTabs(), ilObjAuthSettingsGUI\getTabs(), ilObjRoleGUI\getTabs(), ilObjGroupGUI\getTabs(), ilInfoScreenGUI\getTabs(), ilObjMediaObjectGUI\getTabs(), ilObjQuestionPoolGUI\getTabs(), ilObjForumGUI\getTabs(), ilObjSessionGUI\getTabs(), ilObjCourseGUI\getTabs(), ilPageObjectGUI\getTabs(), ilObjUserFolderGUI\getTabs(), ilObjTestGUI\getTargetQuestionpoolForm(), ilForumDraftsDerivedTaskProvider\getTasks(), ilMailTemplateGUI\getTemplateForm(), ilTestSkillLevelThresholdsGUI\getTestId(), ilTestPlayerAbstractGUI\getTestNavigationToolbarGUI(), assImagemapQuestionGUI\getTestOutput(), ilObjTestGUI\getTestScreenGUIInstance(), ilObjForumGUI\getThreadProperties(), ilFileNewsRendererGUI\getTimelineActions(), ilObjAdvancedEditingGUI\getTinyForm(), ilStudyProgrammeProgressListGUI\getTitleAndIconTarget(), ilObjStudyProgrammeAutoMembershipsGUI\getTitleRepresentation(), ilObjFilePreviewRendererGUI\getTriggerComponents(), ilLocalUnitConfigurationGUI\getUniqueId(), ilMediaCreationGUI\getUploadForm(), ilUIAsyncDemoFileUploadHandler\getUploadURL(), ilUIAsyncDemoFileUploadHandlerGUI\getUploadURL(), ilUIDemoFileUploadHandlerGUI\getUploadURL(), ilRepoStandardUploadHandlerGUI\getUploadURL(), ILIAS\MetaData\OERExposer\OAIPMH\Handler\AbstractCtrlAwareUploadHandler\getUploadURL(), ILIAS\MetaData\OERExposer\OAIPMH\Handler\AbstractCtrlAwareIRSSUploadHandler\getUploadURL(), ilIndividualAssessmentMemberGUI\getUploadURL(), ilContainerResourceGUI\getUploadURL(), ilResourceCollectionGUI\getUploadURL(), ILIAS\Bibliographic\FieldFilter\Table\getURI(), ILIAS\components\Database\Integrity\Field\Table\getURI(), ILIAS\AdministrativeNotification\Table\getURI(), ILIAS\components\Database\Integrity\Field\Table\getURIWithTargetClass(), ilLanguageFolderTable\getURIWithTargetClass(), ilSamlSettingsGUI\getUserAttributeMappingForm(), ILIAS\Certificate\API\Repository\UserDataRepository\getUserData(), ilAppointmentPresentationGUI\getUserName(), ilPasswordAssistanceGUI\getUsernameAssistanceForm(), ilObjStudyProgrammeAutoCategoriesGUI\getUserRepresentation(), ilObjStudyProgrammeAutoMembershipsGUI\getUserRepresentation(), ilUserStartingPointGUI\getUserStartingPointForm(), ilObjBibliographicGUI\getValidBiblFileSuffixConstraint(), UploadPoliciesTableUI\getViewControl(), ilCalendarBlockGUI\getViewControl(), ILIAS\components\ResourceStorage\Resources\UI\ResourceListingUI\getViewControls(), ilKioskModeService\getViewFor(), ilObjDashboardSettingsGUI\getViewForm(), ilPollBlockGUI\getVoteURL(), ilTestExporter\getXmlRepresentation(), ILIAS\Test\Presentation\TabsManager\getYourResultsSubTabs(), ILIAS\Test\Presentation\TabsManager\getYourResultsTabTarget(), ilExSubmissionFileGUI\getZipUploadForm(), ilPersonalProfileGUI\goToEmailConfirmation(), ilSurveyExecutionGUI\gotoPage(), ilUploadLimitsOverviewGUI\gotoUploadPolicyForm(), ilLPListOfSettingsGUI\groupMaterials(), ilConsultationHoursGUI\handleBookingTableActions(), ilTestPlayerAbstractGUI\handleCheckTestPassValid(), ILIAS\LearningModule\Table\TableAdapterGUI\handleCommand(), ilConditionHandlerGUI\handleConditionTriggerTableActions(), ilObjDataCollectionGUI\handleExport(), ilObjDataCollectionGUI\handleExportAsync(), ilTestPlayerAbstractGUI\handleFileUploadCmd(), ilExerciseManagementGUI\handleIndividualDeadlineCallsObject(), ilAuthProviderECS\handleLoginByAuthMode(), ilMailingListsGUI\handleMailingListActions(), ilMailingListsGUI\handleMailingListMemberActions(), ilForumModeratorsGUI\handleModeratorActions(), ilAuthPageEditorGUI\handlePageActions(), ilObjPortfolioBaseGUI\handlePageCall(), ilTestPlayerAbstractGUI\handlePasswordProtectionRedirect(), ilAssQuestionPreviewGUI\handleQuestionActionCmd(), ilTestPlayerAbstractGUI\handleQuestionActionCmd(), ILIAS\Export\ExportHandler\Table\Factory\handler(), ilSurveyParticipantsGUI\handleRatersAccess(), ilMailMemberSearchGUI\handleSearchMembersActions(), ilLocalUnitConfigurationGUI\handleSubtabs(), ilSamlSettingsGUI\handleTableActions(), ilMailAttachmentGUI\handleTableActions(), ilExSubmissionBaseGUI\handleTabs(), ilTestQuestionBrowserTableGUI\handleTabs(), ilTestPlayerAbstractGUI\handleTearsAndAngerNoObjectiveOrientedQuestion(), ilTestPlayerAbstractGUI\handleTearsAndAngerQuestionIsNull(), ILIAS\components\ILIAS\Glossary\Table\TermListTable\handleTermForModal(), ilTestQuestionBrowserTableGUI\handleWriteAccess(), ilObjFooterUIHandling\hasPermission(), ilUploadLimitsOverviewGUI\hasWriteAccessOrRedirect(), ilObjCategoryGUI\hideTaxAsSideBlockObject(), ilObjGlossaryGUI\hideTaxInPresentation(), ilObjTestGUI\historyObject(), ilPublicUserProfileGUI\ignoreContactRequest(), ilLMPresentationGUI\ilLMNotes(), ilContentStyleSettingsGUI\import(), ilSurveyParticipantsGUI\importAccessCodesActionObject(), ilCalendarCategoryGUI\importAppointments(), ilObjUserFolderGUI\importCancelledObject(), ilECSSettingsGUI\imported(), ilSurveyParticipantsGUI\importExternalMailRecipientsFromTextFormObject(), ilSurveyParticipantsGUI\importExternalRecipientsFromFileObject(), ilSurveyParticipantsGUI\importExternalRecipientsFromTextObject(), ilObjSAHSLearningModuleGUI\importFile(), ilObjQuestionPoolGUI\importFile(), ilObjectGUI\importFile(), ilObjFileBasedLMGUI\importFromUploadDir(), ilLocalUnitConfigurationGUI\importGlobalCategories(), ilECSSettingsGUI\importMappings(), ilPageLayoutAdministrationGUI\importPageLayout(), ilPersonalProfileGUI\importPersonalData(), ilAdvancedMDSettingsGUI\importRecord(), ilObjStyleSheetGUI\importStyleObject(), ilObjSurveyGUI\importSurveyObject(), ilDidacticTemplateSettingsGUI\importTemplate(), ilObjSCORMLearningModuleGUI\importTracking(), ilObjUserFolderGUI\importUserFormObject(), ilObjUserFolderGUI\importUserRoleAssignmentObject(), ilObjUserFolderGUI\importUsersObject(), ilObjQuestionPoolGUI\importVerifiedFileObject(), ilObjTestGUI\importVerifiedFileObject(), ilMDVocabulariesGUI\importVocabulary(), ilCalendarInboxGUI\inbox(), ilBiblLibraryGUI\index(), ilFooterEntriesGUI\index(), ILIAS\File\Icon\ilObjFileIconsOverviewGUI\index(), ilADNNotificationGUI\index(), ilOrgUnitUserAssignmentGUI\index(), ilResourceOverviewGUI\index(), ilUploadLimitsOverviewGUI\index(), ilFooterGroupsGUI\index(), ilLocalUserGUI\index(), ilMMTopItemGUI\index(), ilBiblFieldFilterGUI\index(), ilMMSubItemGUI\index(), ilFileVersionsGUI\index(), ILIAS\Survey\InternalGUIService\infoScreen(), ilRemoteObjectBaseGUI\infoScreen(), ilObjSAHSLearningModuleGUI\infoScreen(), ilObjCourseGUI\infoScreen(), ilSAHSPresentationGUI\infoScreen(), ilObjPortfolioTemplateGUI\infoScreen(), ilObjBibliographicGUI\infoScreen(), ilObjChatroomGUI\infoScreen(), ilObjDataCollectionGUI\infoScreen(), ilObjFolderGUI\infoScreen(), ilObjWikiGUI\infoScreen(), ilObjFileBasedLMGUI\infoScreen(), ilObjCmiXapiGUI\infoScreen(), ilObjBlogGUI\infoScreen(), ilObjSurveyGUI\infoScreen(), ilGlossaryPresentationGUI\infoScreen(), ilObjMediaCastGUI\infoScreen(), ilObjLTIConsumerGUI\infoScreen(), ilObjGroupGUI\infoScreen(), ilObjMediaPoolGUI\infoScreen(), ilLMPresentationGUI\infoScreen(), ilObjLinkResourceGUI\infoScreen(), ilObjForumGUI\infoScreen(), ilObjSAHSLearningModuleGUI\infoScreenForward(), ilObjPortfolioTemplateGUI\infoScreenForward(), ilObjDataCollectionGUI\infoScreenForward(), ilObjContentPageGUI\infoScreenForward(), ilObjSurveyQuestionPoolGUI\infoScreenForward(), ilObjCmiXapiGUI\infoScreenForward(), ilObjBlogGUI\infoScreenForward(), ilObjFileGUI\infoScreenForward(), ilObjLinkResourceGUI\infoScreenForward(), ilObjQuestionPoolGUI\infoScreenForward(), ilObjTalkTemplateGUI\infoScreenObject(), ilRemoteObjectBaseGUI\infoScreenObject(), ilObjCourseGUI\infoScreenObject(), ilObjFolderGUI\infoScreenObject(), ilObjWikiGUI\infoScreenObject(), ilObjSessionGUI\infoScreenObject(), ilObjBookingPoolGUI\infoScreenObject(), ilObjCategoryGUI\infoScreenObject(), ilObjSurveyQuestionPoolGUI\infoScreenObject(), ilObjExerciseGUI\infoScreenObject(), ilObjSurveyGUI\infoScreenObject(), ilObjMediaCastGUI\infoScreenObject(), ilObjGroupGUI\infoScreenObject(), ilObjMediaPoolGUI\infoScreenObject(), ilObjQuestionPoolGUI\infoScreenObject(), ilObjTestGUI\infoScreenObject(), ilSCTreeDuplicatesTableGUI\init(), ilCalendarRecurrenceTableGUI\init(), ilPCSection\init(), ilPCPlaceHolder\init(), ilForumExportOptionHTML\init(), ilPCQuestion\init(), ilOrgUnitExportOptionXLS\init(), ilOrgUnitExportOptionXML\init(), ilHTLMExportOptionHTML\init(), ilLearningModuleExportOptionHTML\init(), ilPCMediaObject\init(), ilSCGroupTableGUI\init(), ILIAS\Export\ExportHandler\Consumer\ExportOption\BasicLegacyHandler\init(), ilLogComponentTableGUI\init(), ilExportExportOptionXML\init(), ilUserExportFileTableGUI\init(), ILIAS\Export\HTML\ExportOptionBase\init(), ilLPObjectStatisticsTableGUI\init(), ilAdvancedMDRecordLanguageTableGUI\init(), ilLPObjectStatisticsDailyTableGUI\init(), ilLocatorGUI\init(), ilObjectCopyProgressTableGUI\init(), ilSCTaskTableGUI\init(), ilTrashTableGUI\init(), ilMailOptionsFormGUI\init(), ilMDCopyrightUsageTableGUI\init(), ilLPObjectStatisticsLPTableGUI\init(), ilTestPassOverviewTableGUI\init(), ilRepositoryObjectSearchResultTableGUI\init(), ILIAS\components\ResourceStorage\Collections\View\Request\init(), ilCourseReferenceDeleteConfirmationTableGUI\init(), ilTimingsManageTableGUI\init(), ilTimingsPersonalTableGUI\init(), ILIAS\components\ResourceStorage\Container\View\Request\init(), ilSessionParticipantsTableGUI\init(), ilObjectCopyGUI\init(), ilRoleTableGUI\init(), ilDashboardBlockGUI\init(), ilObjUserFolderGUI\initAccessRestrictionForm(), ilPageObjectGUI\initActivationForm(), ilRegistrationSettingsGUI\initAddCodesForm(), ilPageLayoutAdministrationGUI\initAddPageLayoutForm(), ilAdvancedSearchGUI\initAdvancedMetaDataForm(), ilObjStudyProgrammeGUI\initAdvancedSettingsForm(), ilObjOrgUnitGUI\initAdvancedSettingsForm(), ilCalendarPresentationGUI\initAndRedirectToConsultationHours(), ilDashboardBlockGUI\initAndShow(), ilOpenIdConnectSettingsGUI\initAttributeMapping(), ilObjAuthSettingsGUI\initAuthModeDetermination(), ilResourceOverviewGUI\initBackTab(), ilECSSettingsGUI\initCategoryMappingForm(), ilLearningProgressGUI\initCollectionManualForm(), ilMMSubItemTableGUI\initColumns(), ilCalendarBlockGUI\initCommands(), ilContSkillAdminGUI\initCompetenceAssignmentForm(), ilAdvancedMDSettingsGUI\initComplexOptionForm(), ilConditionHandlerGUI\initCompulsoryForm(), ilConditionHandlerGUI\initConditionTriggerForm(), ilObjSystemFolderGUI\initContactInformationForm(), ilObjRoleFolderGUI\initCopyBehaviourForm(), ilObjPortfolioBaseGUI\initCopyPageForm(), ilMDCopyrightConfigurationGUI\initCopyrightEditModal(), ilObjCmiXapiGUI\initCreateForm(), ilObjEmployeeTalkSeriesGUI\initCreateForm(), ilObjBibliographicGUI\initCreateForm(), ilObjWikiGUI\initCreateForm(), ilObjGlossaryGUI\initCreateForm(), ilObjItemGroupGUI\initCreateForm(), ilObjectGUI\initCreateForm(), ilObjPortfolioGUI\initCreateFromTemplateForm(), ilObjPortfolioGUI\initCreatePortfolioFromTemplateForm(), ilAdvancedMDTranslationGUI\initCreateTranslationForm(), ilPCGridGUI\initCreationForm(), ilPCPlaceHolderGUI\initCreationForm(), ilObjLTIConsumerGUI\initCustomCreateForm(), ilObjRepositorySettingsGUI\initCustomIconsForm(), ilObjPortfolioTemplateGUI\initDidacticTemplate(), ilPresentationFullGUI\initDropdown(), ilObjLTIConsumerGUI\initDynRegForm(), SurveyQuestionGUI\initEditForm(), ilCronManagerGUI\initEditForm(), ilObjFolderGUI\initEditForm(), ilRemoteObjectBaseGUI\initEditForm(), ilObjRootFolderGUI\initEditForm(), ilBiblFieldFilterGUI\initEditForm(), ilObjPortfolioGUI\initEditForm(), ilObjectMetaDataGUI\initEditForm(), ilObjCategoryGUI\initEditForm(), ilObjCourseGUI\initEditForm(), ilObjectGUI\initEditForm(), ilContainerGUI\initEditForm(), ilPageObjectGUI\initEditing(), ilDidacticTemplateSettingsGUI\initEditTemplate(), ilLearningProgressBaseGUI\initEditUserForm(), ilRegistrationSettingsGUI\initEmailAssignmentForm(), ilObjCategoryGUI\initExtendedSettings(), ilSurveyParticipantsGUI\initExternalRaterForm(), ilObjectCustomUserFieldsGUI\initFieldForm(), ilAdvancedMDSettingsGUI\initFieldForm(), ILIAS\File\Icon\IconListingUI\initFilter(), ilCmiXapiStatementsTableGUI\initFilter(), ilPresentationFullGUI\initFilter(), ilPresentationTableGUI\initFilter(), ilExerciseManagementGUI\initFilter(), ilContainerGUI\initFilter(), ILIAS\components\ResourceStorage\Resources\UI\ResourceListingUI\initFilters(), ilDclTableViewEditFormGUI\initForm(), ilBiblFieldFilterFormGUI\initForm(), ilBiblLibraryFormGUI\initForm(), ilWOPISettingsForm\initForm(), ilOrgUnitTypeCustomIconsFormGUI\initForm(), ilADTBasedObjectGUI\initForm(), ilContainerNewsSettingsGUI\initForm(), ilLOTestAssignmentForm\initForm(), ilStudyProgrammeTypeCustomIconsFormGUI\initForm(), ilExtIdGUI\initForm(), ilOrgUnitSimpleUserImportGUI\initForm(), ilMemberExportSettingsGUI\initForm(), ilMMSubitemFormGUI\initForm(), ilMMTopItemFormGUI\initForm(), ilPCVerificationGUI\initForm(), ilDclTableEditGUI\initForm(), ilAccountRegistrationGUI\initForm(), ilTaxMDGUI\initForm(), ilOrgUnitSimpleImportGUI\initForm(), ilRegistrationSettingsGUI\initForm(), ilObjSearchLuceneSettingsFormGUI\initForm(), ilObjSearchSettingsFormGUI\initForm(), ilCalendarAppointmentGUI\initForm(), ilObjCourseGroupingGUI\initForm(), ilContainerReferenceGUI\initForm(), ilCustomUserFieldsGUI\initForm(), ilDclRecordEditGUI\initForm(), ilAttendanceList\initForm(), ilMailingListsGUI\initForm(), ilObjDataCollectionGUI\initForm(), ilRegistrationGUI\initForm(), ilLDAPSettingsGUI\initForm(), ilObjUserGUI\initForm(), ilObjSessionGUI\initForm(), ilObjGroupGUI\initForm(), ilAdvancedMDSettingsGUI\initForm(), ilMemberAgreementGUI\initFormAgreement(), ilCalendarCategoryGUI\initFormCategory(), ilConditionHandlerGUI\initFormCondition(), ilCalendarAppointmentGUI\initFormConfirmBooking(), ilECSMappingSettingsGUI\initFormCSettings(), ilECSMappingSettingsGUI\initFormDSettings(), ilObjLoggingSettingsGUI\initFormErrorSettings(), ilObjUserFolderGUI\initFormGeneralSettings(), ilCourseObjectivesGUI\initFormLimits(), ilObjLinkResourceGUI\initFormLink(), ilNewsItemGUI\initFormNewsItem(), ilContainerGUI\initFormPasswordInstruction(), ilCourseObjectivesGUI\initFormRandom(), ilAuthShibbolethSettingsGUI\initFormRoleAssignment(), ilLDAPSettingsGUI\initFormRoleAssignments(), ilLuceneAdvancedSearchGUI\initFormSearch(), ilAdvancedSearchGUI\initFormSearch(), ilRepositorySearchGUI\initFormSearch(), ilObjectCopyGUI\initFormSearch(), ilConsultationHoursGUI\initFormSequence(), ilLPListOfSettingsGUI\initFormSettings(), ilCASSettingsGUI\initFormSettings(), ilObjExerciseAdministrationGUI\initFormSettings(), ilObjStudyProgrammeAdminGUI\initFormSettings(), ilObjWebResourceAdministrationGUI\initFormSettings(), ilObjBlogAdministrationGUI\initFormSettings(), ilMembershipAdministrationGUI\initFormSettings(), ilObjCalendarSettingsGUI\initFormSettings(), ilObjPortfolioAdministrationGUI\initFormSettings(), ilObjLoggingSettingsGUI\initFormSettings(), ilObjTaggingSettingsGUI\initFormSettings(), ilObjAwarenessAdministrationGUI\initFormSettings(), ilECSParticipantSettingsGUI\initFormSettings(), ilObjBadgeAdministrationGUI\initFormSettings(), ilObjLinkResourceGUI\initFormSettings(), ilAdvancedMDSettingsGUI\initFormSubstitutions(), ilCourseObjectivesGUI\initFormTitle(), ilObjSystemCheckGUI\initFormTrash(), ilRepositoryTrashGUI\initFormTrashTargetLocation(), ilObjAdvancedEditingGUI\initGeneralPageSettingsForm(), ilPersonalSettingsGUI\initGeneralSettingsForm(), ilAssQuestionFeedback\initGenericFormProperties(), ilExerciseManagementGUI\initGroupForm(), ilObjCmiXapiGUI\initHeaderAction(), ilObjectGUI\initHeaderAction(), ilObject2GUI\initHeaderAction(), ilObjStudyProgrammeGUI\initHeaderAction(), ilObjGroupGUI\initHeaderAction(), ilObjCourseGUI\initHeaderAction(), ilObjForumGUI\initHeaderAction(), ilSurveyEditorGUI\initHeadingForm(), ilCalendarViewGUI\initialize(), ILIAS\File\Icon\IconFormUI\initIconForm(), ilSamlSettingsGUI\initIdp(), ilPermissionGUI\initImportForm(), ilAdvancedMDSettingsGUI\initImportForm(), ilCalendarCategoryGUI\initImportForm(), ilExerciseManagementGUI\initIndividualDeadlineForm(), ilExerciseManagementGUI\initIndividualDeadlineModal(), ilObjCourseGUI\initInfoEditor(), ilObjGroupGUI\initInfoEditor(), ILIAS\Notes\InternalGUIService\initJavascript(), ilObjSystemFolderGUI\initJavaServerForm(), ilAwarenessGUI\initJS(), ilPCListGUI\initListForm(), ILIAS\File\Icon\IconListingUI\initListing(), ilObjUserTrackingGUI\initLPDefaultsForm(), ilSurveyRaterGUI\initMailRatersForm(), ilSurveyParticipantsGUI\initMailRatersForm(), ilObjStudyProgrammeMembersGUI\initMailToMemberButton(), ilMailMemberSearchGUI\initMailToMembersForm(), ilECSSettingsGUI\initMappingsForm(), ilObjectCustomUserFieldsGUI\initMemberForm(), ilForumTopicTableGUI\initMergeThreadsTable(), ILIAS\components\ResourceStorage\Container\View\StandardActionProvider\initModals(), ilObjUserFolderGUI\initNewAccountMailForm(), ilObjLanguageExtGUI\initNewImportForm(), ilObjRepositorySettingsGUI\initNewItemGroupForm(), ilObjLanguageExtGUI\initNewSettingsForm(), ilForumSettingsGUI\initNotificationSettingsForm(), ilLTIProviderObjectSettingGUI\initObjectSettingsForm(), ilPageObjectGUI\initOpenedContentForm(), ilObjAdvancedEditingGUI\initPageEditorForm(), ilObjPortfolioBaseGUI\initPageForm(), ilPageLayoutAdministrationGUI\initPageLayoutImportForm(), ilPresentationFullGUI\initPanel(), ilWorkspaceAccessGUI\initPasswordForm(), ilObjWorkspaceFolderGUI\initPasswordForm(), ilSettingsPermissionGUI\initPermissionForm(), ilPersonalProfileGUI\initPersonalDataForm(), ilPersonalProfileGUI\initPersonalDataImportForm(), ilExSubmissionObjectGUI\initPortfolioTemplateForm(), ilObjPrivacySecurityGUI\initPrivacyForm(), ilUserPrivacySettingsGUI\initPrivacySettingsForm(), ilObjSCORMLearningModuleGUI\initPropertiesForm(), ilObjFileGUI\initPropertiesForm(), ilPCSourceCodeGUI\initPropertyForm(), ilPersonalProfileGUI\initPublicProfileForm(), ilAssQuestionPreviewGUI\initQuestion(), ilSurveyEditorGUI\initQuestionblockForm(), ilObjPollGUI\initQuestionForm(), ilAdvancedMDSettingsGUI\initRecordObject(), ILIAS\Forum\Drafts\ForumDraftsTable\initRecords(), ilObjForumGUI\initReplyEditForm(), ilRegistrationSettingsGUI\initRoleAccessForm(), ilPermissionGUI\initRoleForm(), ilLDAPSettingsGUI\initRoleMappingForm(), ilObjRoleFolderGUI\initRoleSearchForm(), ilRegistrationSettingsGUI\initRolesForm(), ilOpenIdConnectSettingsGUI\initRolesForm(), ilMailSearchGUI\initSearchForm(), ilCalendarPresentationGUI\initSeed(), ilConsultationHoursGUI\initSequenceCreation(), ilObjSystemFolderGUI\initServerInfoForm(), ilPRGMembersExportGUI\initSettingsForm(), ilMemberExportGUI\initSettingsForm(), ilMDOERSettingsGUI\initSettingsForm(), ilObjWebDAVGUI\initSettingsForm(), ilCalendarUserSettingsGUI\initSettingsForm(), ilOpenIdConnectSettingsGUI\initSettingsForm(), ilObjRepositorySettingsGUI\initSettingsForm(), ilObjUserTrackingGUI\initSettingsForm(), ilObjFileServicesGUI\initSettingsForm(), ilObjFileBasedLMGUI\initSettingsForm(), ilECSSettingsGUI\initSettingsForm(), ilLOEditorGUI\initSettingsForm(), ilObjRoleFolderGUI\initSettingsForm(), ilConsultationHoursGUI\initSettingsForm(), ilObjFileGUI\initSettingsTab(), ilObjLTIConsumerGUI\initShowToolConfig(), ilLOEditorGUI\initSimpleObjectiveForm(), ilObjectCopyGUI\initSourceSelection(), ilSearchBaseGUI\initStandardSearchForm(), ilExerciseManagementGUI\initSubmission(), ilPersonalSettingsGUI\initSubTabs(), ilObjExternalToolsSettingsGUI\initSubTabs(), ilObjBibliographicGUI\initSubTabs(), ilConsultationHourBookingTableGUI\initTable(), ilConditionHandlerTableGUI\initTable(), ilLPCollectionSettingsTableGUI\initTable(), ilADNTabHandling\initTabs(), ilMMTabHandling\initTabs(), ilBiblEntryDetailPresentationGUI\initTabs(), ilObjectCopyGUI\initTabs(), ilObjAdvancedEditingGUI\initTagsForm(), ilObjectCopyGUI\initTargetSelection(), ilObjectMetaDataGUI\initTaxonomySettingsForm(), ilObjCategoryGUI\initTaxSubTabs(), ilTestPlayerAbstractGUI\initTestCmd(), ilMMItemTranslationGUI\initToolbar(), ilBiblTranslationGUI\initToolbar(), ilWikiPageGUI\initToolbar(), ilForumTopicTableGUI\initTopicsOverviewTable(), ilObjSCORMLearningModuleGUI\initTrackingImportForm(), ilHelpGUI\initUI(), ilUnitConfigurationGUI\initUnitCategoryForm(), ilUnitConfigurationGUI\initUnitForm(), ilObjFileGUI\initUploadForm(), ILIAS\components\ResourceStorage\Collections\View\ActionBuilder\initURIBuilder(), ILIAS\components\ResourceStorage\Container\View\ActionBuilder\initURIBuilder(), ilObjUserFolderGUI\initUserImportForm(), ilLDAPSettingsGUI\initUserMappingForm(), ilObjUserFolderGUI\initUserRoleAssignmentForm(), ilMembershipBlockGUI\initViewSettings(), ilSelectedItemsBlockGUI\initViewSettings(), ilStudyProgrammeDashboardViewGUI\initViewSettings(), ilDashboardRecommendedContentGUI\initViewSettings(), ilDashboardLearningSequenceGUI\initViewSettings(), ilCourseObjectivesGUI\initWizard(), ilPCGridGUI\insert(), ilPCSourceCodeGUI\insert(), ILIAS\COPage\PC\Section\SectionCommandActionHandler\insertCommand(), ilObjectListGUI\insertCopyCommand(), ilObjectListGUI\insertCutCommand(), ilObjectListGUI\insertDeleteCommand(), ilPageEditorGUI\insertFromClipboard(), ilObjMediaPoolGUI\insertFromClipboard(), ilObjLTIConsumerListGUI\insertIconsAndCheckboxes(), ilObjOrgUnitListGUI\insertInfoScreenCommand(), ilObjectListGUI\insertLinkCommand(), ilObjectListGUI\insertMultiDownloadCommand(), ilPCFileListGUI\insertNewFileItem(), ilObjectListGUI\insertPasteCommand(), ilSurveyEditorGUI\insertQuestionblocksObject(), ilSurveyEditorGUI\insertQuestions(), ilTestQuestionBrowserTableGUI\insertQuestionsCmd(), ilSurveyEditorGUI\insertQuestionsObject(), ilObjTestGUI\insertQuestionsObject(), ilObjectListGUI\insertSubscribeCommand(), ilMailTemplateGUI\insertTemplate(), ilObjectListGUI\insertTimingsCommand(), ilRemoteObjectBaseListGUI\insertTitle(), ilCourseObjectiveListGUI\insertTitle(), ilAssQuestionPreviewGUI\instantResponseCmd(), ilContactGUI\inviteToChat(), ilContactGUI\inviteToChatForm(), ilObjTestGUI\isCommandClassAnyInfoScreenChild(), ilObjFileUploadDropzone\isCopyrightSelectionActive(), assMatchingQuestionGUI\isDefImgUploadCommand(), ilForcedUserPasswordChangeStartUpStep\isInFulfillment(), ILIAS\LegalDocuments\StartUpStep\isInFulfillment(), ILIAS\User\Profile\Prompt\StartUpStep\isInFulfillment(), ilTestRandomQuestionSetConfigGUI\isManipulationCommand(), ilWikiExportOptionHTMLWithComments\isObjectSupported(), assQuestionGUI\isSaveCommand(), ILIAS\Test\Presentation\TabsManager\isTabsConfigSetupRequired(), assMatchingQuestionGUI\isTermImgUploadCommand(), ilObjForumGUI\isTopLevelReplyCommand(), ilObjSessionGUI\joinObject(), ilMembershipGUI\jump2UsersGallery(), ilObjGroupGUI\jump2UsersGalleryObject(), ilObjCourseGUI\jump2UsersGalleryObject(), ilDashboardGUI\jumpToBadges(), ilDashboardGUI\jumpToCalendar(), ilObjSystemFolderGUI\jumpToCronJobsObject(), ilDashboardGUI\jumpToMemberships(), ilDashboardGUI\jumpToMyStaff(), ilDashboardGUI\jumpToNews(), ilStartUpGUI\jumpToPasswordAssistance(), ilDashboardGUI\jumpToPortfolio(), ilDashboardGUI\jumpToProfile(), ilDclDetailedViewGUI\jumpToRecord(), ilStartUpGUI\jumpToRegistration(), ilDashboardGUI\jumpToSelectedItems(), ilDashboardGUI\jumpToSettings(), ilDashboardGUI\jumpToSkills(), ilObjUserFolderGUI\jumpToUserObject(), ilDashboardGUI\jumpToWorkspace(), ilAssQuestionSkillAssignmentsGUI\keepAssignmentParameters(), ilSearchBaseGUI\keepObjectsInClipboardObject(), ilCmiXapiLaunchGUI\launchCmd(), SurveyMatrixQuestionGUI\layout(), ilObjFileBasedLMGUI\learningProgress(), ilObjContentObjectGUI\learningProgress(), ilObjGroupGUI\leaveObject(), ilObjCourseGUI\leaveObject(), ilRegistrationGUI\leaveWaitingList(), ilAdministrationCommandGUI\link(), assQuestionGUI\linkChilds(), ilContainerGUI\linkObject(), ilPersonalSkillsGUI\listAllAssignedProfiles(), ilSurveyParticipantsGUI\listAppraiseesObject(), ilPortfolioRoleAssignmentGUI\listAssignments(), ilBadgeManagementGUI\listBadges(), ilGlossaryFlashcardGUI\listBoxes(), ilUserCertificateGUI\listCertificates(), ilRegistrationSettingsGUI\listCodes(), ilConditionHandlerGUI\listConditions(), ilObjLTIAdministrationGUI\listConsumers(), ilGlossaryPresentationGUI\listDefinitions(), ilObjLanguageFolderGUI\listDeprecatedObject(), ilObjectCustomUserFieldsGUI\listFields(), ilDclFieldListGUI\listFields(), ilFileSystemGUI\listFiles(), ilObjFileBasedLMGUI\listFiles(), ilObjCourseGroupingGUI\listGroupings(), ilSamlSettingsGUI\listIdps(), ilObjBadgeAdministrationGUI\listImageTemplates(), ilObjMediaCastGUI\listItemsObject(), ilPageLayoutAdministrationGUI\listLayouts(), ilObjItemGroupGUI\listMaterials(), ilObjRepositorySettingsGUI\listNewItemGroups(), ilObjBadgeAdministrationGUI\listObjectBadges(), ilObjBadgeAdministrationGUI\listObjectBadgeUsers(), ilCourseObjectivesGUI\listObjectives(), ilLOEditorGUI\listObjectives(), ilObjectOwnershipManagementGUI\listObjects(), ilSurveyParticipantsGUI\listParticipantsObject(), ilObjComponentSettingsGUI\listPlugins(), ilPersonalSkillsGUI\listProfileForGap(), ilDclRecordListGUI\listRecords(), ilObjDataCollectionGUI\listRecords(), ilSessionOverviewGUI\listSessions(), ilContainerStartObjectsGUI\listStructureObject(), ilDclTableListGUI\listTables(), ilTaxonomySettingsGUI\listTaxonomies(), ilWikiPageTemplateGUI\listTemplates(), ilGlossaryPresentationGUI\listTerms(), ilObjSkillManagementGUI\listTrees(), ilObjBadgeAdministrationGUI\listTypes(), ilOrgUnitTypeGUI\listTypes(), ilCustomUserFieldsGUI\listUserDefinedFields(), ilBadgeManagementGUI\listUsers(), ilObjCategoryGUI\listUsersObject(), ilEmployeeTalkMyStaffBaseGUI\loadActionBar(), ilNewsTimelineGUI\loadMore(), ilObjUserGUI\loadUserDefinedDataFromForm(), ilPermissionGUI\log(), ilBookingReservationsGUI\logDetails(), ilObjAuthSettingsGUI\loginInfoObject(), ilObjTestFolderGUI\logsObject(), ilMailSearchObjectGUI\mailMembers(), ilObjUserFolderGUI\mailObject(), ilMailSearchObjectGUI\mailObjects(), ilSurveyRaterGUI\mailRaters(), ilSurveyRaterGUI\mailRatersAction(), ilSurveyParticipantsGUI\mailRatersActionObject(), ilSurveyParticipantsGUI\mailRatersObject(), ilSurveyParticipantsGUI\mailRatersObjectOld(), ilObjStudyProgrammeMembersGUI\mailToSelectedUsers(), ilContactGUI\mailToUsers(), ilSurveyExecutionGUI\mailUserResults(), ilObjSurveyGUI\mailUserResultsObject(), ilObjLanguageExtGUI\maintainExecuteObject(), ilObjLanguageExtGUI\maintainObject(), ilSurveyParticipantsGUI\maintenanceObject(), ilObjStudyProgrammeIndividualPlanGUI\manage(), ilCalendarCategoryGUI\manage(), ilBadgeProfileGUI\manageBadges(), ilQuestionPoolSkillAdministrationGUI\manageTabs(), ilObjStudyProgrammeMembersGUI\markAccredited(), ilObjStudyProgrammeMembersGUI\markAccreditedMulti(), ILIAS\Export\ExportHandler\Table\Handler\markAsPublicAccess(), ilObjStudyProgrammeMembersGUI\markNotRelevant(), ilObjStudyProgrammeMembersGUI\markNotRelevantMulti(), ilObjForumGUI\markPostReadObject(), ilTestPlayerAbstractGUI\markQuestionCmd(), ilObjStudyProgrammeMembersGUI\markRelevant(), ilObjStudyProgrammeMembersGUI\markRelevantMulti(), ilCourseObjectivesGUI\materialAssignment(), ilObjSessionGUI\materialsObject(), ilPRGStatusInfoBuilder\maybeGetCertificateLink(), ilStudyProgrammeDashboardViewGUI\maybeGetCertificateLink(), ilGlossaryPresentationGUI\media(), ilObjIndividualAssessmentGUI\membersObject(), ilObjSessionGUI\membersObject(), ilExerciseManagementGUI\membersObject(), ilObjGroupGUI\membersObject(), ilObjCourseGUI\membersObject(), ilObjForumGUI\mergeThreadsObject(), ilPermissionGUI\modifyBlockRoles(), ilCalendarAppointmentPresentationGUI\modifyListItem(), ilPCMediaObject\modifyPageContentPostXsl(), ilObjTestListGUI\modifyTitleLink(), ilObjSCORMLearningModuleGUI\modifyTrackingItems(), ilFooterEntriesGUI\move(), ilObjMediaPoolGUI\move(), ilObjContentObjectGUI\moveChapter(), ilContentStyleSettingsGUI\moveIndividualStyles(), ilContentStyleSettingsGUI\moveLMStyles(), ilObjSurveyQuestionPoolGUI\moveObject(), ilObjContentObjectGUI\movePage(), ilSurveyEditorGUI\moveQuestionsObject(), ilMailFolderGUI\moveSingleMail(), ilObjForumGUI\moveThreadsObject(), ilSystemStyleOverviewGUI\moveUserStyles(), ilSurveyExecutionGUI\next(), ilMailMemberSearchGUI\nextMailForm(), ilTestPlayerAbstractGUI\nextQuestionCmd(), ilForumExportOptionHTML\onExportOptionSelected(), ilBlogExportOptionHTML\onExportOptionSelected(), ilGlossaryExportOptionHTML\onExportOptionSelected(), ilBlogExportOptionHTMLWithComments\onExportOptionSelected(), ilHTLMExportOptionHTML\onExportOptionSelected(), ilOrgUnitExportOptionXLS\onExportOptionSelected(), ilOrgUnitExportOptionXML\onExportOptionSelected(), ilLearningModuleExportOptionXML\onExportOptionSelected(), ilDataCollectionExportOptionsXLSX\onExportOptionSelected(), ilExportExportOptionXML\onExportOptionSelected(), ilLearningModuleExportOptionHTML\onExportOptionSelected(), ilMediaPoolExportOptionXMLMasterNoMedia\onExportOptionSelected(), ilMediaPoolExportOptionXMLMaster\onExportOptionSelected(), ilLMPageGUI\onFeedbackEditingForwarding(), ILIAS\Test\Participants\ParticipantTableShowResultsAction\onSubmit(), ILIAS\File\Icon\ilObjFileIconsOverviewGUI\openUpdatingForm(), SurveyQuestionGUI\originalSyncForm(), ilObjLanguageFolderGUI\out(), ilObjExerciseGUI\outCertificateObject(), assQuestionGUI\outChapterSelector(), ilTestServiceGUI\outCorrectSolution(), ilTestPlayerAbstractGUI\outCorrectSolution(), assQuestionGUI\outGlossarySelector(), assQuestionGUI\outPageSelector(), ilTestPlayerAbstractGUI\outProcessingTime(), ilSAHSPresentationGUI\outputInfoScreen(), ilGlossaryPresentationGUI\outputInfoScreen(), ilLMPresentationGUI\outputInfoScreen(), ilTestPlayerAbstractGUI\outQuestionSummaryCmd(), assQuestionGUI\outSolutionExplorer(), ilSurveyExecutionGUI\outSurveyPage(), ilTestEvaluationGUI\outUserListOfAnswerPasses(), ilTestEvaluationGUI\outUserPassDetails(), ilTestEvaluationGUI\outUserResultsOverview(), ilTestPlayerAbstractGUI\outUserResultsOverviewCmd(), ilECSSettingsGUI\overview(), ilDidacticTemplateSettingsGUI\overview(), ilObjBibliographicGUI\overwriteBibliographicFile(), ilPermissionGUI\owner(), ilConsultationHourBookingTableGUI\parse(), ilMembershipGUI\participants(), ilObjTestGUI\participantsActionObject(), ilObjWorkspaceFolderGUI\passwordForm(), ilAdministrationCommandGUI\paste(), ilPageEditorGUI\paste(), ilObjMediaPoolGUI\paste(), ilAssQuestionHintsGUI\pasteFromOrderingClipboardBeforeCmd(), ilObjTaxonomyGUI\pasteItems(), ilObjSurveyQuestionPoolGUI\pasteObject(), ilObjQuestionPoolGUI\pasteObject(), ilContainerGUI\pasteObject(), ilObjGlossaryGUI\pasteTerms(), ilMediaCreationGUI\performBulkUpload(), ilObjMediaPoolGUI\performBulkUpload(), ilBiblAdminFieldGUI\performCommand(), ilBiblFieldFilterGUI\performCommand(), ilFileVersionsGUI\performCommand(), ilAdministrationCommandGUI\performDelete(), ilAssQuestionHintsGUI\performDeleteCmd(), ilMailingListsGUI\performDeleteMembers(), ilTestEvaluationGUI\performDeletePass(), ilObjRoleGUI\performDeleteRoleObject(), ilObjForumGUI\performDeleteThreadsObject(), ilLocalUserGUI\performDeleteUsers(), ilObjUserFolderGUI\performExportObject(), ilObjForumGUI\performMoveThreadsObject(), ilObjOrgUnitGUI\performPaste(), ilAdministrationCommandGUI\performPasteIntoMultipleObjects(), ilObjWorkspaceFolderGUI\performPasteIntoMultipleObjects(), ilContainerGUI\performPasteIntoMultipleObjectsObject(), ilAssQuestionHintRequestGUI\performRequestCmd(), ilObjForumGUI\performThreadsActionObject(), ilObjCourseGUI\performUnsubscribeObject(), ilPermissionGUI\perm(), ilDclTableViewEditGUI\permissionDenied(), ilObjRoleTemplateGUI\permObject(), ilObjRoleGUI\permObject(), ilObjRoleTemplateGUI\permSaveObject(), ilObjRoleGUI\permSaveObject(), ilObjLearningSequenceLearnerGUI\play(), ilObjectListGUI\populateCommands(), ILIAS\Test\Settings\MainSettings\SettingsMainGUI\populateConfirmationModal(), ilObjContentPageGUI\populateContentToolbar(), ilTestPlayerAbstractGUI\populateDiscardSolutionModal(), ilTestPlayerAbstractGUI\populateHelperGuiContent(), ilObjTestGUI\populateQuestionBrowserToolbarButtons(), ilTestPlayerAbstractGUI\populateQuestionEditControl(), ilAssQuestionPreviewGUI\populateQuestionOutput(), ilAssQuestionPreviewGUI\populateSolutionOutput(), ilAssQuestionPreviewGUI\populateToolbar(), ilObjSessionGUI\postUpdateMaterials(), ilResourceCollectionGUI\postUpload(), ilContainerResourceGUI\postUpload(), ilObjectGUI\prepareOutput(), ilAdvancedSearchGUI\prepareOutput(), ilSearchGUI\prepareOutput(), ilTestPlayerAbstractGUI\prepareTestPage(), ilLMPageObjectGUI\preview(), ilBlogPostingGUI\preview(), ilObjPortfolioTemplateGUI\preview(), ilObjSurveyQuestionPoolGUI\previewObject(), ilSurveyExecutionGUI\previous(), ilTestPlayerAbstractGUI\previousQuestionCmd(), ILIAS\Test\Questions\Presentation\Printer\printAnswers(), ilSurveyEvaluationGUI\printEvaluation(), ilMembershipGUI\printForMembersOutput(), ilLearningSequenceMembershipGUI\printMembers(), ilMembershipGUI\printMembers(), ilMembershipGUI\printMembersOutput(), ilObjQuestionPoolGUI\printObject(), ilTestEvaluationGUI\printResults(), ilSurveyEvaluationGUI\printResultsDetailsSelection(), ILIAS\Test\Questions\Presentation\Printer\printSelectedQuestions(), ilGlossaryPresentationGUI\printView(), ilWikiPageGUI\printViewOrderList(), ilStartUpGUI\processCode(), ilStartUpGUI\processIndexPHP(), ilBookingProcessWithScheduleGUI\processNumberForm(), ilFileVersionsGUI\processUnzip(), ilObjSAHSLearningModuleGUI\properties(), ilObjGlossaryGUI\properties(), ilObjSurveyQuestionPoolGUI\propertiesObject(), ilObjTestGUI\protectByWritePermission(), ilFileVersionsGUI\publish(), ilObjForumGUI\publishDraftObject(), ilObjFileGUI\putObjectInTree(), ilObject2GUI\putObjectInTree(), ilObjGlossaryGUI\putTermsIntoClipBoard(), ilSurveyEditorGUI\questionsObject(), ilObjSurveyQuestionPoolGUI\questionsObject(), ilObjQuestionPoolGUI\questionsObject(), ilSurveyEditorGUI\questionsSubtabs(), ilObjTestGUI\questionsTabGatewayObject(), ilLearningSequenceRoles\readMemberData(), ilObjGroupGUI\readMemberData(), ilObjCourseGUI\readMemberData(), ilNewsTimelineGUI\readNewsData(), ilIndividualAssessmentMemberGUI\redirect(), ilTestPlayerAbstractGUI\redirectAfterFinish(), ilObjUserFolderGUI\redirectAfterImport(), ilObjTestGUI\redirectAfterMissingRead(), ilObjQuestionPoolGUI\redirectAfterMissingWrite(), ilObjTestGUI\redirectAfterMissingWrite(), SurveyQuestionGUI\redirectAfterSaving(), ilTestPlayerAbstractGUI\redirectBackCmd(), ilTestEvaluationGUI\redirectBackToParticipantsScreen(), ilObjectOwnershipManagementGUI\redirectCmd(), ilOrgUnitPositionGUI\redirectIfCancelled(), ilBookingReservationsGUI\redirectMailToBooker(), ILIAS\Test\Scoring\Marks\MarkSchemaGUI\redirectOnMarkSchemaNotEditable(), ilObjectOwnershipManagementGUI\redirectParentCmd(), ilObjTestGUI\redirectTo_SettingsMainGUI_showForm_Object(), ILIAS\Repository\Form\redirectToDidacticConfirmationIfChanged(), ilPCFileItemGUI\redirectToFileList(), ilMailFolderGUI\redirectToFolder(), ilObjSearchSettingsGUI\redirectToLuceneSettings(), ilStudyProgrammeMailMemberSearchGUI\redirectToParent(), ilStudyProgrammeChangeExpireDateGUI\redirectToParent(), ilStudyProgrammeChangeDeadlineGUI\redirectToParent(), ilObjEmployeeTalkGUI\redirectToParentGUI(), ilObjEmployeeTalkSeriesGUI\redirectToParentGUI(), ilMailMemberSearchGUI\redirectToParentReferer(), ilBookingProcessWithoutScheduleGUI\redirectToParticipantsList(), ilTestEvaluationGUI\redirectToPassDeletionContext(), ilBuddySystemGUI\redirectToReferer(), ilObjOrgUnitGUI\redirectToRefId(), ilObjectGUI\redirectToRefId(), ilObjSearchSettingsGUI\redirectToSettings(), ilOpenIdConnectSettingsGUI\redirectToSettingsScreenIfNoURLIsConfigured(), ilCalendarPresentationGUI\redirectWithParameters(), ILIAS\Test\Questions\Presentation\QuestionsTableActions\redirectWithQuestionParameters(), ilGlossaryForeignTermCollectorGUI\referenceTerms(), ilObjGlossaryGUI\referenceTerms(), ilUserFilterGUI\refresh(), ilObjComponentSettingsGUI\refreshLanguages(), ilECSSettingsGUI\refreshParticipants(), ilMembershipGUI\refuseFromList(), ilMembershipGUI\refuseSubscribers(), ilCalendarAppointmentGUI\register(), ilObjSessionGUI\registerObject(), ilObjAuthSettingsGUI\registrationSettingsObject(), ilECSSettingsGUI\released(), ilLPListOfSettingsGUI\releaseMaterials(), ilWikiPageTemplateGUI\remove(), ilCourseParticipantsGroupsGUI\remove(), ilOrgUnitUserAssignmentGUI\remove(), ilResourceCollectionGUI\remove(), ilContainerResourceGUI\remove(), ilObjMediaPoolGUI\remove(), ilObjStudyProgrammeMembersGUI\removeCertificate(), ilObjStudyProgrammeMembersGUI\removeCertificateMulti(), ilObjBlogGUI\removeContributor(), ilRepositorySearchGUI\removeFromClipboard(), ilDashboardBlockGUI\removeFromDeskObject(), ilObjectGUI\removeFromDeskObject(), ilObjRecoveryFolderGUI\removeFromSystemObject(), ilContainerGUI\removeFromSystemObject(), ilObjMediaObjectGUI\removeFullscreenObject(), ilObjGlossaryGUI\removeGlossary(), ilObjGlossaryGUI\removeGlossaryFromCollection(), ilSurveyEditorGUI\removeHeadingObject(), ilObjTestGUI\removeImportFailsObject(), ilWikiPageTemplateGUI\removePageTemplateFromPageAction(), ilWorkspaceAccessGUI\removePermission(), ilSurveyEditorGUI\removeQuestionsForm(), ilSurveyEditorGUI\removeQuestionsObject(), ilDashboardRecommendedContentGUI\removeRecommendationObject(), ilObjRoleFolderGUI\removeRolePermissionsObject(), ilExSubmissionTeamGUI\removeTeamMemberObject(), ilIndividualAssessmentMembersGUI\removeUser(), ilIndividualAssessmentMembersGUI\removeUserConfirmation(), ilFileSystemGUI\renameFile(), ilFileSystemGUI\renameFileForm(), ilMailFolderGUI\renameSubFolder(), ilWikiPageGUI\renameWikiPage(), ILIAS\Survey\Page\PageRenderer\render(), ilWorkspaceContentGUI\render(), ilLMMenuRendererGUI\render(), ilNewsTimelineItemGUI\render(), ilCronManagerGUI\render(), ilContentPageKioskModeView\render(), ilObjWorkspaceFolderGUI\render(), ilLearningModuleKioskModeView\render(), ilBookingObjectGUI\render(), ilObjPollGUI\render(), ilObjBlogGUI\render(), ILIAS\UI\Implementation\Component\Input\Container\Form\FormAdapterGUI\render(), ILIAS\MetaData\Vocabularies\Dispatch\Presentation\Presentation\VideoViewGUI\renderCommentsContainer(), ilNoteGUI\renderComponents(), ilResourceCollectionGUI\renderConfirmRemove(), ilContainerResourceGUI\renderConfirmRemove(), ilECSParticipantSettingsGUI\renderConsentToolbar(), ilPortfolioPageGUI\renderConsultationHours(), ilObjForumGUI\renderDraftContent(), ilLMContentRendererGUI\renderFocusMessage(), ilNewsTimelineItemGUI\renderFooter(), ilImprintGUI\renderFullscreen(), ilObjBlogGUI\renderFullScreen(), ilContainerRenderer\renderHelperGeneric(), ilBiblFieldFilterGUI\renderInterruptiveModal(), ilCalendarSelectionBlockGUI\renderItem(), ilBiblEntryTableGUI\renderLibraryButtons(), ilNewsTimelineItemGUI\renderMedia(), ILIAS\Calendar\ConsultationHours\BookingCancellationGUI\renderModal(), ilObjBlogGUI\renderNavigationByDate(), ilObjCourseGUI\renderObject(), ilObjRootFolderGUI\renderObject(), ilContainerGUI\renderObject(), ilObjForumGUI\renderPostContent(), ilObjForumGUI\renderPostingForm(), ilLMPresentationGUI\renderRating(), ilDclDetailedViewGUI\renderRecord(), ilExSubmissionObjectGUI\renderResourceSelection(), ilSearchBaseGUI\renderSearch(), ILIAS\MetaData\Vocabularies\Dispatch\Presentation\Presentation\VideoViewGUI\renderSideColumn(), ilObjForumGUI\renderSortationControl(), ilObjForumGUI\renderSplitButton(), ilExcRandomAssignmentGUI\renderStartPage(), ilObjLearningSequenceContentGUI\renderTable(), ilLMPresentationGUI\renderTabs(), ILIAS\Blog\Navigation\ToolbarNavigationRenderer\renderToolbarNavigation(), ilPortfolioPageGUI\renderVerification(), ilConsultationHoursGUI\renderViewControl(), ilObjForumGUI\renderViewModeControl(), ilObjQuestionPoolGUI\renoveImportFailsObject(), ilObjBibliographicGUI\replaceBibliograficFileInit(), ilDclFileFieldRepresentation\requiredWorkaroundForInputField(), ilFooterEntriesGUI\reset(), ilFooterGroupsGUI\reset(), ilGlossaryFlashcardGUI\resetBoxes(), ilAssQuestionPreviewGUI\resetCmd(), ilObjLoggingSettingsGUI\resetComponentLevels(), ilECSParticipantSettingsGUI\resetConsents(), ilBiblAdminFieldGUI\resetFilter(), ilBiblFieldFilterGUI\resetFilter(), ilObjStudyProgrammeMembersGUI\resetFilter(), ilMediaCreationGUI\resetFilter(), ilObjBibliographicGUI\resetFilter(), ilObjSessionGUI\resetFilter(), ilSurveyEditorGUI\resetfilterQuestionblockBrowserObject(), ilObjSurveyQuestionPoolGUI\resetfilterQuestionBrowserObject(), ilSurveyEditorGUI\resetfilterQuestionBrowserObject(), ilObjForumGUI\resetLimitedViewObject(), ilObjDataProtectionGUI\resetNow(), ilTestRandomQuestionSetConfigGUI\resetPoolSyncCmd(), ilBookingReservationsGUI\resetRun(), assFormulaQuestionGUI\resetSavedPreviewSession(), ilMDCopyrightUsageGUI\resetUsageFilter(), ilObjMediaObjectGUI\resizeImagesObject(), ilObjForumGUI\restoreFromHistoryObject(), ilRepositoryTrashGUI\restoreToNewLocation(), ilTestPlayerAbstractGUI\resumePlayerCmd(), ilTestNavigationToolbarGUI\retrieveFinishTestButton(), ILIAS\components\ResourceStorage\Container\View\Configuration\retrieveURI(), ILIAS\components\ResourceStorage\Container\View\StandardActionProvider\retrieveURI(), ilWOPIEmbeddedApplicationGUI\return(), ilPageEditorGUI\returnToContext(), ilObjMediaObjectGUI\returnToContextObject(), ilCourseContentGUI\returnToMembers(), ilPCPRGActionNoteGUI\returnToParent(), ilPCCurriculumGUI\returnToParent(), ilPCPRGStatusInfoGUI\returnToParent(), ilPCLauncherGUI\returnToParent(), ilPCPluggedGUI\returnToParent(), ilClassificationBlockGUI\returnToParent(), ilExSubmissionBaseGUI\returnToParentObject(), ilExPeerReviewGUI\returnToParentObject(), ilExSubmissionTeamGUI\returnToParentObject(), ilExSubmissionGUI\returnToParentObject(), ilBookingObjectGUI\returnToPreferences(), ilObjTaxonomyGUI\returnToSettingsParent(), ilPDCalendarBlockGUI\returnToUpperContext(), ilCalendarBlockGUI\returnToUpperContext(), ilTestPlayerAbstractGUI\revertChangesCmd(), ilObjUserGUI\roleassignmentObject(), ilLDAPSettingsGUI\roleMapping(), ilObjRoleFolderGUI\roleSearchFormObject(), ilObjRoleFolderGUI\roleSearchListObject(), ilObjRoleFolderGUI\roleSearchObject(), ilLDAPSettingsGUI\roleSelectionRequired(), ilPageObjectGUI\rollback(), ilPageObjectGUI\rollbackConfirmation(), ilFileVersionsGUI\rollbackVersion(), ilObjectGUI\routeImportCmdObject(), ilBookingReservationsGUI\rsvCancel(), ilBookingReservationsGUI\rsvConfirmCancel(), ilBookingReservationsGUI\rsvConfirmCancelAggregationForm(), ilBookingReservationsGUI\rsvConfirmDelete(), ilBookingReservationsGUI\rsvDelete(), GuzzleHttp\Client\CallbackHandler\run(), ilObjSurveyGUI\runObject(), ilObjTestGUI\runObject(), ilSurveyExecutionGUI\runShowFinishedPage(), ilLMEditShortTitlesGUI\save(), ilCalendarUserSettingsGUI\save(), ilOrgUnitGlobalSettingsGUI\save(), ilAuthShibbolethSettingsGUI\save(), ilObjCalendarSettingsGUI\save(), ilUserActionAdminGUI\save(), ilSystemStyleConfigGUI\save(), ilObjLearningSequenceContentGUI\save(), ilObjContentPageAdministrationGUI\save(), ilObjCmiXapiGUI\save(), ilContainerNewsSettingsGUI\save(), ilCalendarCategoryGUI\save(), ilObjStudyProgrammeAutoMembershipsGUI\save(), ilDclTableEditGUI\save(), ilSettingsPermissionGUI\save(), ilCASSettingsGUI\save(), ilMemberAgreementGUI\save(), ilDclTableListGUI\save(), ilCourseObjectivesGUI\save(), SurveyQuestionGUI\save(), ilNewsTimelineGUI\save(), ilObjPortfolioGUI\save(), ilCalendarAppointmentGUI\save(), ilObjItemGroupGUI\save(), ilECSSettingsGUI\save(), ilDclRecordEditGUI\save(), ilLDAPSettingsGUI\save(), ilObjPrivacySecurityGUI\save_privacy(), ilPageObjectGUI\saveActivation(), ilContentStyleSettingsGUI\saveActiveStyles(), ilAccessibilityDocumentGUI\saveAddDocumentForm(), ilWebDAVMountInstructionsUploadGUI\saveAddDocumentForm(), ilAdvancedMDTranslationGUI\saveAdditionalTranslations(), ilObjLinkResourceGUI\saveAddLink(), ilObjSearchSettingsGUI\saveAdvancedLuceneSettingsObject(), ilPCMediaObjectGUI\saveAliasProperties(), ilIndividualAssessmentMemberGUI\saveAmend(), ilObjSessionGUI\saveAndAssignMaterialsObject(), ilObjAuthSettingsGUI\saveApacheSettingsObject(), ilObjForumGUI\saveAsDraftObject(), ilSubStyleAssignmentGUI\saveAssignment(), ilAccessibilityDocumentGUI\saveAttachCriterionForm(), ilMailAttachmentGUI\saveAttachments(), ilObjSystemFolderGUI\saveBasicSettingsObject(), ilObjSystemFolderGUI\saveBenchSettingsObject(), ilExSubmissionObjectGUI\saveBlogObject(), ilPCGridGUI\saveCellData(), ilPCGridGUI\saveCells(), ilCertificateGUI\saveCertificate(), ilAccessibilityDocumentGUI\saveChangeCriterionForm(), ilObjLoggingSettingsGUI\saveComponentLevels(), ilConditionHandlerGUI\saveCompulsoryForm(), ilConditionHandlerGUI\saveCompulsoryStatus(), ilConditionHandlerGUI\saveConditionTrigger(), ilObjContactAdministrationGUI\saveConfigurationForm(), ilECSUserConsentModalGUI\saveConsent(), ilObjSystemFolderGUI\saveContactInformationObject(), ilObjectTranslationGUI\saveContentTranslationActivation(), ilMDCopyrightConfigurationGUI\saveCopyrightPosition(), ilTestRandomQuestionSetConfigGUI\saveCreateSourcePoolDefinitionFormCmd(), ilObjRepositorySettingsGUI\saveCustomIcons(), ilSurveyEditorGUI\saveDefineQuestionblockObject(), ilWebDAVMountInstructionsUploadGUI\saveDocumentSorting(), ilAccessibilityDocumentGUI\saveDocumentSorting(), ilMailFormGUI\saveDraft(), ILIAS\Object\Properties\MultiObjectPropertiesManipulator\saveEditAvailabilityPeriodPropertiesModal(), ilWebDAVMountInstructionsUploadGUI\saveEditDocumentForm(), ilAccessibilityDocumentGUI\saveEditDocumentForm(), ilTestRandomQuestionSetConfigGUI\saveEditSourcePoolDefinitionFormCmd(), ilTestPasswordProtectionGUI\saveEnteredPasswordCmd(), ilMDCopyrightConfigurationGUI\saveEntry(), ilExerciseManagementGUI\saveEvaluationFromModalObject(), ilForumSettingsGUI\saveEventsForUser(), ilECSSettingsGUI\saveExportMappings(), ilObjMailGUI\saveExternalSettingsFormObject(), ilAssQuestionFeedbackEditingGUI\saveFeedbackFormCmd(), ilAdvancedMDSettingsGUI\saveField(), ilBiblAdminFieldGUI\saveFieldIdsInRequest(), ilBiblFieldFilterGUI\saveFieldIdsInRequest(), ilObjTaggingSettingsGUI\saveForbiddenTags(), ILIAS\Test\Settings\ScoreReporting\SettingsScoringGUI\saveForm(), ilAuthLogoutBehaviourGUI\saveForm(), ilMailingListsGUI\saveForm(), ilAssQuestionHintGUI\saveFormCmd(), ilObjQuestionPoolSettingsGeneralGUI\saveFormCmd(), ilTestRandomQuestionSetConfigGUI\saveGeneralConfigFormCmd(), ilObjAdvancedEditingGUI\saveGeneralPageSettingsObject(), ilPersonalSettingsGUI\saveGeneralSettings(), ilObjUserFolderGUI\saveGeneralSettingsObject(), ilObjGlossaryGUI\saveGlossaryForCollection(), ilObjSystemFolderGUI\saveHeaderTitlesObject(), ilSurveyEditorGUI\saveHeadingObject(), ilECSSettingsGUI\saveImportMappings(), ilPageObjectGUI\saveInitialOpenedContent(), ilExportGUI\saveItemSelection(), ilBlogPostingGUI\saveKeywordsForm(), ilObjectTranslationGUI\saveLanguages(), ilObjLinkResourceGUI\saveLinkList(), ilAssQuestionHintsGUI\saveListOrderCmd(), ilObjUserTrackingGUI\saveLPDefaultsObject(), ILIAS\Test\Scoring\Manual\TestScoringByQuestionGUI\saveManScoringByQuestion(), ILIAS\Test\Scoring\Manual\TestScoringByParticipantGUI\saveManScoringParticipantScreen(), ilObjGroupGUI\saveMapSettingsObject(), ilObjCourseGUI\saveMapSettingsObject(), ilObjectCustomUserFieldsGUI\saveMember(), ilObjContentObjectGUI\saveMenuEntry(), ilObjContentObjectGUI\saveMenuProperties(), ilBookingProcessWithoutScheduleGUI\saveMessage(), ilExerciseManagementGUI\saveMultiFeedbackObject(), ilMobMultiSrtUploadGUI\saveMultiSrt(), ilLOEditorGUI\saveMultiTestAssignment(), ilObjUserFolderGUI\saveNewAccountMailObject(), ilSamlSettingsGUI\saveNewIdp(), ilObjRepositorySettingsGUI\saveNewItemGroup(), ilObjRepositorySettingsGUI\saveNewItemGroupOrder(), ILIAS\Test\Scoring\Manual\TestScoringByParticipantGUI\saveNextManScoringParticipantScreen(), ilObjCourseGUI\saveNotificationObject(), ilObjGroupGUI\saveNotificationObject(), ilObjOrgUnitSettingsFormGUI\saveObject(), ilObjAdvancedEditingGUI\saveObject(), ilObjLTIConsumerGUI\saveObject(), ilContainerReferenceGUI\saveObject(), ilObjRoleTemplateGUI\saveObject(), ilObjEmployeeTalkSeriesGUI\saveObject(), ilObjLinkResourceGUI\saveObject(), ilObjMailGUI\saveObject(), ilObjRoleGUI\saveObject(), ilObjBibliographicGUI\saveObject(), ilObjUserGUI\saveObject(), ilObjGlossaryGUI\saveObject(), ilObjStyleSheetGUI\saveObject(), ilObjSessionGUI\saveObject(), ilObjectGUI\saveObject(), ilLOEditorGUI\saveObjectiveCreation(), ilLPListOfSettingsGUI\saveObligatoryMaterials(), ilSurveyEditorGUI\saveObligatoryObject(), ilObjSurveyQuestionPoolGUI\saveObligatoryObject(), ilMDOERSettingsGUI\saveOERSettings(), ilMailOptionsGUI\saveOptions(), ilFooterEntriesGUI\saveOrder(), ilFooterGroupsGUI\saveOrder(), ilUserStartingPointGUI\saveOrder(), ilBiblAdminFieldGUI\saveOrdering(), ilObjHelpSettingsGUI\saveOrdering(), ilObjMediaCastGUI\saveOrderObject(), ilObjPortfolioBaseGUI\savePage(), ilWorkspaceAccessGUI\savePasswordForm(), ilPermissionGUI\savePermissions(), ilPersonalProfileGUI\savePersonalData(), ilObjPortfolioBaseGUI\savePortfolioPagesOrdering(), ilPermissionGUI\savePositionsPermissions(), ilObjForumGUI\savePostObject(), ilMemberExportSettingsGUI\savePrintViewSettings(), ilOpenIdConnectSettingsGUI\saveProfileMapping(), ilLPListOfProgressGUI\saveProgress(), ilInfoScreenGUI\saveProgress(), ilPCListGUI\saveProperties(), ilPCPlaceHolderGUI\saveProperties(), ilObjFileBasedLMGUI\saveProperties(), ilPCFileListGUI\saveProperties(), ilObjSCORM2004LearningModuleGUI\saveProperties(), ilObjSCORMLearningModuleGUI\saveProperties(), ilObjContentObjectGUI\saveProperties(), ilPCTableGUI\saveProperties(), ilObjSurveyGUI\savePropertiesObject(), ilObjMediaObjectGUI\savePropertiesObject(), ilPersonalProfileGUI\savePublicProfile(), ilTestCorrectionsGUI\saveQuestion(), ilObjPollGUI\saveQuestion(), assQuestionGUI\saveQuestion(), ilTestPlayerAbstractGUI\saveQuestionSolution(), ilCourseObjectivesGUI\saveRandom(), ilAdvancedMDSettingsGUI\saveRecord(), assQuestionGUI\saveReturn(), ILIAS\Test\Scoring\Manual\TestScoringByParticipantGUI\saveReturnManScoringParticipantScreen(), ilOpenIdConnectSettingsGUI\saveRoles(), ilContentStyleSettingsGUI\saveScope(), ilOpenIdConnectSettingsGUI\saveScopes(), ilObjAuthSettingsGUI\saveScriptObject(), ilCalendarCategoryGUI\saveSelection(), ilConsultationHoursGUI\saveSequence(), ilFileCommonSettingsGUI\saveSettings(), ilStudyProgrammeCommonSettingsGUI\saveSettings(), ilIndividualAssessmentCommonSettingsGUI\saveSettings(), ilObjWebResourceAdministrationGUI\saveSettings(), ilObjForumAdministrationGUI\saveSettings(), ilMembershipAdministrationGUI\saveSettings(), ilLPListOfSettingsGUI\saveSettings(), ilObjWebDAVGUI\saveSettings(), ilECSParticipantSettingsGUI\saveSettings(), ilObjStudyProgrammeAdminGUI\saveSettings(), ilObjFileAccessSettingsGUI\saveSettings(), ilObjFileServicesGUI\saveSettings(), ilLOEditorGUI\saveSettings(), ilOpenIdConnectSettingsGUI\saveSettings(), ilObjRepositorySettingsGUI\saveSettings(), ilObjAdvancedEditingGUI\saveSettingsObject(), ilObjUserTrackingGUI\saveSettingsObject(), ilObjRoleFolderGUI\saveSettingsObject(), assImagemapQuestionGUI\saveShape(), ilSingleUserShareGUI\saveShare(), ilAssQuestionSkillAssignmentsGUI\saveSkillPointsCmd(), ilAssQuestionSkillAssignmentsGUI\saveSkillQuestionAssignmentPropertiesFormCmd(), ilObjAuthSettingsGUI\saveSOAPObject(), ilContainerStartObjectsGUI\saveSortingObject(), ilContainerGUI\saveSortingObject(), ilObjectCopyGUI\saveSource(), ilObjectCopyGUI\saveSourceMembership(), ilTestRandomQuestionSetConfigGUI\saveSourcePoolDefinitionListCmd(), ilUserStartingPointGUI\saveStartingPoint(), ilPCMediaObjectGUI\saveStyle(), ilSystemStyleOverviewGUI\saveStyleSettings(), assQuestionGUI\saveSuggestedSolutionType(), ilLDAPSettingsGUI\saveSyncronizationSettings(), ilDclEditViewDefinitionGUI\saveTable(), ilDclTableViewGUI\saveTableViewOrder(), ilObjAdvancedEditingGUI\saveTags(), ilTestPlayerAbstractGUI\saveTagsCmd(), ilObjectCopyGUI\saveTarget(), ilObjectMetaDataGUI\saveTaxonomySettings(), ilWikiPageTemplateGUI\saveTemplateSettings(), ilLOEditorGUI\saveTest(), ilObjForumGUI\saveThreadAsDraftObject(), ilAdvancedMDRecordTranslationGUI\saveTranslations(), ilMultilingualismGUI\saveTranslations(), ilFooterTranslationGUI\saveTranslations(), ilObjectTranslationGUI\saveTranslations(), ilUploadLimitsOverviewGUI\saveUploadPolicy(), ilObjForumGUI\saveUserNotificationSettingsObject(), ilUserStartingPointGUI\saveUserStartingPoint(), ilFileVersionsGUI\saveVersion(), ilOpenIdConnectSettingsGUI\scopes(), ilMailFormGUI\search(), ilMailFormGUI\searchCoursesTo(), ilMailFormGUI\searchGroupsTo(), ilMailFormGUI\searchMailingListsTo(), ilObjectCopyGUI\searchSource(), ilMailFormGUI\searchUsers(), ilConsultationHoursGUI\searchUsersForAppointments(), ilBadgeManagementGUI\selectBadgeForAwardingOrRevoking(), ilObjCourseGroupingGUI\selectCourse(), ilObjContentObjectGUI\selectFooter(), ilObjGlossaryGUI\selectGlossary(), ilObjContentObjectGUI\selectHeader(), ilFooterEntriesGUI\selectMove(), ilRepositorySearchGUI\selectObject(), ilBookingProcessWithScheduleGUI\selectObjects(), ilBookingGatewayGUI\selectPool(), ilTestRandomQuestionSetConfigGUI\selectPoolDerivationTargetCmd(), ilCourseObjectivesGUI\selfAssessmentAssignment(), ilCourseObjectivesGUI\selfAssessmentLimits(), ilSurveyParticipantsGUI\sendCodesMailObject(), ilDclRecordEditGUI\sendFailure(), ilDclRecordListGUI\sendFile(), ilExerciseManagementGUI\sendGradingNotificationObject(), ilAccessibilitySupportContactsGUI\sendIssueMail(), ilMembershipMailGUI\sendMailToSelectedUsers(), ilStudyProgrammeMailMemberSearchGUI\sendMailToSelectedUsers(), ilMailMemberSearchGUI\sendMailToSelectedUsers(), ilMembershipGUI\sendMailToSelectedUsers(), ilConsultationHoursGUI\sendMailToSelectedUsers(), ilExerciseManagementGUI\sendMembersObject(), ilMailFormGUI\sendMessage(), ilObjEmployeeTalkGUI\sendUpdateNotification(), ilLDAPSettingsGUI\serverList(), ilPCTableGUI\setAlignment(), ilTestPlayerAbstractGUI\setAnonymousIdCmd(), ilTestPlayerAbstractGUI\setAnswerChangedParameter(), ilMailTemplateGUI\setAsContextDefault(), ilDclTableEditGUI\setAsDefault(), ilObjAuthSettingsGUI\setAuthModeObject(), ilForumPageCommandForwarder\setBackLinkTab(), ilContentPagePageCommandForwarder\setBackLinkTab(), ilFileVersionsGUI\setBackTab(), ilPageObjectGUI\setBackToEditTabs(), ilPageObjectGUI\setBackToHistoryTabs(), ilExerciseManagementGUI\setBackToMembers(), ilPublicUserProfileGUI\setBackUrl(), ilSurveyEditorGUI\setBrowseForQuestionsSubtabs(), ilCalendarPresentationGUI\setCmdClass(), ilSurveyParticipantsGUI\setCodeLanguageObject(), ilObjOrgUnitGUI\setContentSubTabs(), ilObjMediaPoolGUI\setContentSubTabs(), ilObjContentObjectGUI\setContentSubTabs(), ilObjCourseGUI\setContentSubTabs(), ilTestServiceGUI\setContextResultPresentation(), ilTestCorrectionsGUI\setCorrectionTabsContext(), assQuestionGUI\setDefaultTabs(), ilPageObjectGUI\setEditMode(), ilObjRootFolderGUI\setEditTabs(), ilObjDataCollectionGUI\setEditTabs(), ilObjCategoryGUI\setEditTabs(), ilDidacticTemplateSettingsGUI\setEditTabs(), ilSurveyEvaluationGUI\setEvalSubtabs(), ilExerciseManagementGUI\setFailedObject(), ilObjectTranslationGUI\setFallback(), ilObjSystemCheckGUI\setGroupSubTabs(), ilSAHSPresentationGUI\setInfoTabs(), ilPCFileListGUI\setItemTabs(), ilOrgUnitExtensionGUI\setLocator(), ilObject2GUI\setLocator(), ilObjCourseGUI\setLPSyncObject(), ilObjSystemCheckGUI\setMainSubTabs(), ilECSSettingsGUI\setMappingTabs(), ilPageEditorGUI\setMediaMode(), ilObjHelpSettingsGUI\setMode(), ilObjRepositorySettingsGUI\setModuleSubTabs(), ilContentPageKioskModeView\setObject(), ilContainerGUI\setPageEditorTabs(), ilTestInfoScreenToolbarGUI\setParameter(), ilPluginsOverviewTable\setParameter(), ilObjPollGUI\setParticipantsSubTabs(), ilSurveyParticipantsGUI\setParticipantSubTabs(), ilExerciseManagementGUI\setPassedObject(), ilCalendarBlockGUI\setPdModeEvents(), ilCalendarBlockGUI\setPdModeMonth(), ilQuestionEditGUI\setPoolObjId(), ilQuestionEditGUI\setPoolRefId(), ilPageObjectGUI\setQEditTabs(), ilQuestionEditGUI\setQuestionId(), assFormulaQuestionGUI\setQuestionSpecificTabs(), SurveyQuestionGUI\setQuestionTabsForClass(), ilQuestionEditGUI\setQuestionType(), ilAdvancedMDSettingsGUI\setRecordSubTabs(), ilCalendarBlockGUI\setSeed(), ilExSubmissionObjectGUI\setSelectedBlogObject(), ilExSubmissionObjectGUI\setSelectedPortfolioObject(), ilExSubmissionObjectGUI\setSelectedPortfolioTemplateObject(), ilObjSystemFolderGUI\setServerInfoSubTabs(), ilObjBlogGUI\setSettingsSubTabs(), ilObjPortfolioBaseGUI\setSettingsSubTabs(), ilObjItemGroupGUI\setSettingsSubTabs(), ilObjContentPageGUI\setSettingsSubTabs(), ilObjWikiGUI\setSettingsSubTabs(), ilObjSAHSLearningModuleGUI\setSettingsSubTabs(), ilObjExerciseGUI\setSettingsSubTabs(), ilObjGlossaryGUI\setSettingsSubTabs(), ilObjMediaPoolGUI\setSettingsSubTabs(), ilObjForumGUI\setSideBlocks(), ilObjGroupGUI\setSideColumnReturn(), ilContainerGUI\setSideColumnReturn(), ilObjCourseGUI\setSideColumnReturn(), ilObjWorkspaceFolderGUI\setSortation(), ilPCTableGUI\setSpans(), ilObjFileBasedLMGUI\setStartFile(), ilPCTableGUI\setStyles(), ilObjLoggingSettingsGUI\setSubTabs(), ilObjAwarenessAdministrationGUI\setSubTabs(), ilRegistrationSettingsGUI\setSubTabs(), ilBiblAdminFieldGUI\setSubTabs(), ilMembershipAdministrationGUI\setSubTabs(), ilLearningSequenceMembershipGUI\setSubTabs(), ilSamlSettingsGUI\setSubTabs(), ilObjectMetaDataGUI\setSubTabs(), ilDclRecordListGUI\setSubTabs(), ilAuthShibbolethSettingsGUI\setSubTabs(), ilObjFolderGUI\setSubTabs(), ilOpenIdConnectSettingsGUI\setSubTabs(), ilAdvancedSearchGUI\setSubTabs(), ilObjSCORMLearningModuleGUI\setSubTabs(), ilObjAuthSettingsGUI\setSubTabs(), ilLDAPSettingsGUI\setSubTabs(), ilMembershipGUI\setSubTabs(), ilECSMappingSettingsGUI\setSubTabs(), ilObjRoleGUI\setSubTabs(), ilObjCourseGUI\setSubTabs(), ilECSSettingsGUI\setSubTabs(), ilObjGroupGUI\setSubTabs(), ilObjContentObjectGUI\setSubTabs(), ilAdvancedMDSettingsGUI\setSubTabs(), ilObjUserFolderGUI\setSubTabs(), ilObjOrgUnitGUI\setSubTabsSettings(), ilObjLanguageFolderGUI\setSystemLanguageObject(), ilLPObjectStatisticsGUI\setTabs(), ilObjectActivationGUI\setTabs(), ilObjWorkspaceFolderGUI\setTabs(), ilPCTableGUI\setTabs(), ilMDSettingsControllerGUI\setTabs(), ilRemoteObjectBaseGUI\setTabs(), ilAssignmentPresentationGUI\setTabs(), ilContainerStartObjectsGUI\setTabs(), ilDclTableViewEditGUI\setTabs(), ilMDCopyrightUsageGUI\setTabs(), ilObjContentPageGUI\setTabs(), ilObjPortfolioTemplateGUI\setTabs(), ilStructureObjectGUI\setTabs(), ilObjPortfolioGUI\setTabs(), ilObjectCopyGUI\setTabs(), ilObjPollGUI\setTabs(), ilSystemStyleMainGUI\setTabs(), ilDclTableListGUI\setTabs(), ilObjBlogGUI\setTabs(), ilObjItemGroupGUI\setTabs(), ilPCGridGUI\setTabs(), ilECSParticipantSettingsGUI\setTabs(), ilPCFileItemGUI\setTabs(), ilPersonalProfileGUI\setTabs(), ilObjDataCollectionGUI\setTabs(), ilPCFileListGUI\setTabs(), ilPCTabsGUI\setTabs(), ilObject2GUI\setTabs(), ilConsultationHoursGUI\setTabs(), ilObjLTIConsumerGUI\setTabs(), ilObjFileGUI\setTabs(), ilObjMediaCastGUI\setTabs(), ilECSMappingSettingsGUI\setTabs(), ilObjMediaPoolGUI\setTabs(), ilLOEditorGUI\setTabs(), ilObjLinkResourceGUI\setTabs(), ilMDEditorGUI\setTabsForFullEditor(), ilObjStyleSheetGUI\setTemplatesSubTabs(), ilObjLearningSequenceSettingsGUI\settings(), ilAuthShibbolethSettingsGUI\settings(), ilObjCertificateSettingsGUI\settings(), ilObjLinkResourceGUI\settings(), ilObjCmiXapiGUI\settings(), ilObjForumAdministrationGUI\settingsForm(), ilObjUserTrackingGUI\settingsObject(), ilForumSettingsGUI\settingsTabs(), ilObjQuestionPoolGUI\setTitleAndDescription(), ilIndividualAssessmentMemberGUI\setToolbar(), ilSystemStyleMainGUI\setUnderworldTabs(), ilSystemStyleOverviewGUITest\setUp(), ilPluginsOverviewTableTest\setUp(), ILIAS\StaticURL\Tests\LegacyGotoHandlerTest\setUp(), CapabilityTest\setUp(), ILIAS\Test\Presentation\TabsManager\setupTabsGuiConfig(), ilObjTestGUI\setupToolBarAndMessage(), ilObjLanguageFolderGUI\setUserLanguageObject(), ilMailGUI\setViewMode(), ilPCTableGUI\setWidths(), ilWorkspaceAccessGUI\share(), ilCalendarCategoryGUI\shareAssign(), ilCalendarCategoryGUI\shareAssignRoles(), ilCalendarCategoryGUI\shareDeassign(), ilCalendarCategoryGUI\sharePerformSearch(), ilCalendarCategoryGUI\shareSearch(), ilPDStudyProgrammeSimpleListGUI\shouldShowThisList(), ilSystemStyleDocumentationGUI\show(), ilGlossaryFlashcardBoxGUI\show(), ilCalendarDayGUI\show(), ilUserActionAdminGUI\show(), ilCalendarWeekGUI\show(), ilCalendarMonthGUI\show(), ilPresentationTableGUI\show(), ilPresentationFullGUI\show(), ilDclTableViewGUI\show(), ilTestSubmissionReviewGUI\show(), ilMemberExportGUI\show(), ilRepositoryGUI\show(), ilLPListOfObjectsGUI\show(), ilObjUserFolderGUI\showActionConfirmation(), ilParticipantTableGUI\showActionLinks(), ilSubscriberTableGUI\showActionLinks(), ilWaitingListTableGUI\showActionLinks(), ilContainerGUI\showAdministrationPanel(), ilObjWorkspaceFolderGUI\showAdministrationPanel(), ilLPObjectStatisticsGUI\showAggregationInfo(), ilTestPlayerAbstractGUI\showAnswerOptionalQuestionsConfirmation(), ilCalendarWeekGUI\showAppointment(), ilCalendarDayGUI\showAppointment(), ilMailAttachmentGUI\showAttachments(), ilObjSystemFolderGUI\showBasicSettingsObject(), ilStartUpGUI\showCASLoginForm(), ilObjRoleGUI\showChangeExistingObjectsConfirmation(), ilRepositorySearchGUI\showClipboard(), ilTestParticipantsGUI\showCmd(), ilTestResultsGUI\showCmd(), ilBookingProcessWithoutScheduleGUI\showConfirmation(), ILIAS\Test\Settings\ScoreReporting\SettingsScoringGUI\showConfirmation(), ilPermissionGUI\showConfirmBlockRole(), ilContainerGUI\showContainerPageTabs(), ilObjBibliographicGUI\showContent(), ilObjMediaCastGUI\showContentObject(), ilObjectCopyGUI\showCopyProgress(), ilTestRandomQuestionSetConfigGUI\showCreateSourcePoolDefinitionFormCmd(), ilStudyProgrammeChangeDeadlineGUI\showDeadlineConfig(), ilObjBibliographicGUI\showDetails(), ilSubItemListGUI\showDetailsLink(), ilWebDAVMountInstructionsUploadGUI\showDocuments(), ilAccessibilityDocumentGUI\showDocuments(), ilObjPortfolioBaseGUI\showEditButton(), ilPageObjectGUI\showEditLockInfo(), ilTestRandomQuestionSetConfigGUI\showEditSourcePoolDefinitionFormCmd(), ilObjTestGUI\showEditTestPageGUI(), ilImprintGUI\showEditToolbar(), ilPageObjectGUI\showEditToolbar(), ilCalendarMonthGUI\showEvents(), ilStudyProgrammeChangeExpireDateGUI\showExpireDateConfig(), ilObjBlogGUI\showExportGUI(), ilPersonalProfileGUI\showExportImport(), ilObjMailGUI\showExternalSettingsFormObject(), ilObjUserFolderGUI\showFieldChangeComponentsListeningConfirmDialog(), ilTestPlayerAbstractGUI\showFinalStatementCmd(), ilSurveyExecutionGUI\showFinishConfirmation(), ilGlossaryPresentationGUI\showFlashcards(), ilMailFolderGUI\showFolder(), ILIAS\Test\Settings\MainSettings\SettingsMainGUI\showForm(), ilMailingListsGUI\showForm(), ilMailFormGUI\showForm(), ilAssQuestionHintGUI\showFormCmd(), ilCalendarWeekGUI\showFulldayAppointment(), ilCalendarDayGUI\showFulldayAppointment(), ilTestRandomQuestionSetConfigGUI\showGeneralConfigFormCmd(), ilGlobalUnitConfigurationGUI\showGlobalUnitCategories(), ilObjGlossaryGUI\showGlossarySelector(), ilExerciseManagementGUI\showGradesOverviewObject(), ilObjSystemCheckGUI\showGroup(), ilMailGUI\showHeader(), ilGlossaryFlashcardBoxGUI\showHidden(), ilAssQuestionHintRequestGUI\showHintCmd(), ilAssQuestionHintsGUI\showHintCmd(), assQuestionGUI\showHints(), ilDidacticTemplateSettingsGUI\showImportForm(), ilObjectGUI\showImportTypeSelectorModal(), ilPersonalSkillsGUI\showInfoBoxForProfiles(), ilOpenIdConnectSettingsGUI\showInfoMessage(), ilObjGlossaryGUI\showInfoScreen(), ilObjFileBasedLMGUI\showInfoScreen(), ilCalendarAppointmentGUI\showInfoScreen(), ilTestPlayerAbstractGUI\showInstantResponseCmd(), ilGlossaryFlashcardBoxGUI\showItems(), ilObjSessionGUI\showJoinRequestButton(), ilAdvancedMDSettingsGUI\showLanguageSwitch(), ilOrgUnitUserAssignmentGUI\showLearningProgress(), ilInternalLinkGUI\showLinkHelp(), ilAdministrationCommandGUI\showLinkIntoMultipleObjectsTree(), ilAssQuestionHintRequestGUI\showListCmd(), ilAssQuestionHintsGUI\showListCmd(), ilTestPlayerAbstractGUI\showListOfAnswers(), ilObjSkillTreeGUI\showLocator(), ilStartUpGUI\showLoginPage(), ilStartUpGUI\showLogout(), ilMailingListsGUI\showMailingLists(), ilMembershipGUI\showMailToMemberToolbarButton(), ilObjContentObjectGUI\showMaintenance(), ILIAS\Test\Scoring\Manual\TestScoringByQuestionGUI\showManScoringByQuestionParticipantsTable(), ilObjMediaPoolGUI\showMedia(), ilMembershipGUI\showMemberExportToolbarButton(), ilMailingListsGUI\showMembersList(), ilForumModeratorsGUI\showModerators(), ilAdministrationCommandGUI\showMoveIntoObjectTree(), ilObjWorkspaceFolderGUI\showMoveIntoObjectTree(), ilExerciseManagementGUI\showMultiFeedbackObject(), ilNewsForContextBlockGUI\showNews(), ilObjTestGUI\showNextViewAfterQuestionSave(), ilInfoScreenGUI\showNotesSection(), ilBookingProcessWithScheduleGUI\showNumberForm(), ilRemoteObjectBaseGUI\showObject(), ilConditionHandlerGUI\showObligatoryForm(), ILIAS\Test\Settings\MainSettings\SettingsMainGUI\showOldConcludingRemarks(), ILIAS\Test\Settings\MainSettings\SettingsMainGUI\showOldIntroduction(), ilObjExerciseGUI\showOverviewObject(), ilDclDetailedViewDefinitionGUI\showPage(), ilPageObjectGUI\showPage(), ilAuthPageEditorGUI\showPageEditorLanguages(), ilObjAdvancedEditingGUI\showPageEditorSettingsObject(), ilExerciseManagementGUI\showParticipantObject(), ilObjPollGUI\showParticipants(), ilLearningSequenceMembershipGUI\showParticipantsToolbar(), ilMembershipGUI\showParticipantsToolbar(), ilTestPasswordProtectionGUI\showPasswordFormCmd(), ilAdministrationCommandGUI\showPasteTree(), ilContainerGUI\showPasteTreeObject(), ilObjSearchLuceneSettingsFormGUI\showPermissionDenied(), ilObjSearchSettingsFormGUI\showPermissionDenied(), ilBookingGatewayGUI\showPoolSelector(), ilObjLearningSequenceGUI\showPossibleSubObjects(), ilLMPresentationGUI\showPrintViewSelection(), ilConsultationHoursGUI\showProfile(), ilObjBookingPoolGUI\showProfileObject(), ilPersonalSkillsGUI\showProfiles(), ilTestPlayerAbstractGUI\showQuestionCmd(), ilTestPlayerAbstractGUI\showQuestionEditable(), ilObjTestGUI\showQuestionsObject(), ilCourseObjectivesGUI\showRandomTestAssignment(), ilAdvancedMDSettingsGUI\showRecords(), ilStartUpGUI\showRegistrationLinks(), ilTestPlayerAbstractGUI\showRequestedHintListCmd(), ilBookingReservationsGUI\showRerunPreferenceAssignment(), ilTestEvaluationGUI\showResults(), ilMailSearchGUI\showResults(), ilGlossaryFlashcardBoxGUI\showRevealed(), ilCalendarCategoryGUI\showRoleList(), ilLDAPSettingsGUI\showRoleSelection(), ilLocalUserGUI\showRolesTable(), ilStartUpGUI\showSamlIdpSelection(), ilRepositorySearchGUI\showSearchUserTable(), ilObjPrivacySecurityGUI\showSecurity(), ilMailMemberSearchGUI\showSelectableUsers(), ilObjGlossaryGUI\showSelectedGlossariesForCollection(), ilCalendarPresentationGUI\showSideBlocks(), ilTestPlayerAbstractGUI\showSideList(), ilAssQuestionSkillAssignmentsGUI\showSkillSelectionCmd(), ilTestSkillLevelThresholdsGUI\showSkillThresholdsCmd(), ilTestRandomQuestionSetConfigGUI\showSourcePoolDefinitionListCmd(), ilObjectCopyGUI\showSourceSelectionTree(), ilCourseContentGUI\showStartObjects(), ilContactGUI\showSubTabs(), ilObjFileGUI\showSummary(), ilObjFileGUI\showSummaryForced(), ilObjFolderGUI\showSummaryObject(), ilAssQuestionSkillAssignmentsGUI\showSyncOriginalConfirmationCmd(), ilObjectCopyGUI\showTargetSelectionTree(), ilObjCategoryGUI\showTaxAsSideBlockObject(), ilObjGlossaryGUI\showTaxInPresentation(), ilMailTemplateGUI\showTemplates(), ilLearningProgressGUI\showtlt(), ilObjLinkResourceGUI\showToolbar(), ilCalendarPresentationGUI\showToolbarAndSidebar(), ilObjGlossaryGUI\showToolbarForStandard(), ilObjSCORM2004LearningModuleGUI\showTrackingItems(), ilObjSCORMLearningModuleGUI\showTrackingItems(), ilObjSCORM2004LearningModuleGUI\showTrackingItemsBySco(), ilObjSCORMLearningModuleGUI\showTrackingItemsBySco(), ilOrgUnitExtensionGUI\showTree(), ilMailFolderGUI\showUser(), ilCalendarCategoryGUI\showUserList(), ilObjForumGUI\showUserObject(), ilLPListOfObjectsGUI\showUserObjectMatrix(), ilSkillProfileGUI\showUsers(), ilCourseContentGUI\showUserTimings(), ilTestEvalObjectiveOrientedGUI\showVirtualPassCmd(), ilTestPlayerAbstractGUI\skipQuestionCmd(), ilSurveyExecutionGUI\start(), ilExcRandomAssignmentGUI\startExercise(), ilOrgUnitSimpleUserImportGUI\startImport(), ilOrgUnitSimpleImportGUI\startImport(), ilUserStartingPointGUI\startingPoints(), ilTestPlayerAbstractGUI\startPlayerCmd(), ilTestPlayerAbstractGUI\startTestCmd(), ilBulkEditQuestionsGUI\store(), ilWOPIAdministrationGUI\store(), ilResourceCollectionGUI\store(), ilSurveyParticipantsGUI\storeMailSent(), ilMailMemberSearchGUI\storeReferer(), ILIAS\components\ResourceStorage\Resources\UI\ResourceListingUI\storeRequestParameters(), ilBulkEditQuestionsGUI\storeTaxonomies(), ilExSubmissionFileGUI\submissionScreenObject(), ilTestPlayerAbstractGUI\submitIntermediateSolutionCmd(), ilContactGUI\submitInvitation(), ilTestPlayerAbstractGUI\submitSolutionAndNextCmd(), ilTestPlayerAbstractGUI\submitSolutionCmd(), assQuestionGUI\suggestedsolution(), ilSurveyEvaluationGUI\sumscore(), ilTestPlayerAbstractGUI\suspendTestCmd(), ilObjSystemFolderGUI\switchBenchModuleObject(), ilCalendarCategoryGUI\switchCalendarMode(), ilDidacticTemplateGUI\switchTemplate(), ilPageObjectGUI\switchToLanguage(), ilCalendarCategoryGUI\synchroniseCalendar(), ilAssQuestionSkillAssignmentsGUI\syncOriginalCmd(), ILIAS\Export\ExportHandler\Factory\table(), ilMDVocabulariesGUI\tableAction(), ilLOEditorGUI\testAssignment(), ilPluginsOverviewTableTest\testCreateObject(), ILIAS\LegalDocuments\test\ConsumerToolbox\RoutingTest\testCtrl(), ilLOEditorGUI\testOverview(), ilLOEditorGUI\testSettings(), ilObjAuthSettingsGUI\testSoapAuthConnectionObject(), ilLOEditorGUI\testsOverview(), ilObjFileBasedLMGUI\toFilesystem(), ilClassificationBlockGUI\toggle(), ilFooterEntriesGUI\toggleActivation(), ilFooterGroupsGUI\toggleActivation(), ilContentStyleSettingsGUI\toggleGlobalDefault(), ilContentStyleSettingsGUI\toggleGlobalFixed(), ilDashboardGUI\toggleHelp(), ilObjFileGUI\toggleLearningProgress(), ilObjDataCollectionGUI\toggleNotification(), ilObjForumGUI\toggleThreadNotificationObject(), ilObjPortfolioGUI\toRepository(), ilObjSCORMLearningModuleGUI\trackingImportForm(), ilObjLTIConsumerGUI\trackObjectReadEvent(), ilBuddySystemGUI\transitionAsyncCommand(), ilBuddySystemGUI\transitionCommand(), ilAuthFrontendCredentialsSoap\tryAuthenticationOnLoginPage(), ilAuthFrontendCredentialsApache\tryAuthenticationOnLoginPage(), ilContainerGUI\undeleteObject(), ilSurveyEditorGUI\unfoldQuestionblockObject(), ilObjComponentSettingsGUI\uninstallPlugin(), ilExSubmissionObjectGUI\unlinkBlogObject(), ilExSubmissionObjectGUI\unlinkPortfolioObject(), ilObjStudyProgrammeMembersGUI\unmarkAccredited(), ilObjStudyProgrammeMembersGUI\unmarkAccreditedMulti(), ilTestPlayerAbstractGUI\unmarkQuestionCmd(), ilObjLearningSequenceGUI\unparticipate(), ilFileVersionsGUI\unpublish(), ilCalendarAppointmentGUI\unregister(), ilObjSessionGUI\unregisterObject(), ilMailTemplateGUI\unsetAsContextDefault(), ilCalendarCategoryGUI\unshare(), ilObjGroupGUI\unsubscribeObject(), ilObjFileGUI\unzipCurrentRevision(), ilFileSystemGUI\unzipFile(), ilPCDataTableGUI\update(), ilExtIdGUI\update(), ilObjSearchSettingsFormGUI\update(), ilObjSearchLuceneSettingsFormGUI\update(), ilBiblLibraryGUI\update(), ilOrgUnitPositionGUI\update(), ilPCMyCoursesGUI\update(), ilObjStudyProgrammeSettingsGUI\update(), ilADNNotificationGUI\update(), ilPCAMDPageListGUI\update(), ilPCLoginPageElementGUI\update(), ilPCSourceCodeGUI\update(), ilPCBlogGUI\update(), ilObjComponentSettingsGUI\update(), ilDclTableViewEditGUI\update(), ilIndividualAssessmentSettingsGUI\update(), ilPCSkillsGUI\update(), ilPCLearningHistoryGUI\update(), ilPCConsultationHoursGUI\update(), ilPCMapGUI\update(), ilPCProfileGUI\update(), ilBiblFieldFilterGUI\update(), ilFooterEntriesGUI\update(), ilObjLearningSequenceSettingsGUI\update(), ilPCAMDFormGUI\update(), ILIAS\File\Icon\ilObjFileIconsOverviewGUI\update(), ilPCVerificationGUI\update(), ilObjCourseGroupingGUI\update(), ilFooterGroupsGUI\update(), ilCronManagerGUI\update(), ilCalendarCategoryGUI\update(), ilPCResourcesGUI\update(), ilPCTabsGUI\update(), ilNewsTimelineGUI\update(), ilPCSectionGUI\update(), ilStudyProgrammeTypeGUI\update(), ilObjectMetaDataGUI\update(), ilCustomUserFieldsGUI\update(), ilOrgUnitTypeGUI\update(), ilCalendarAppointmentGUI\update(), ilADTBasedObjectGUI\updateAction(), ilPCAMDFormGUI\updateAdvancedMetaData(), ilObjStudyProgrammeGUI\updateAdvancedSettings(), ilObjOrgUnitGUI\updateAdvancedSettings(), ilStudyProgrammeTypeGUI\updateAMD(), ilOrgUnitTypeGUI\updateAMD(), ilObjAuthSettingsGUI\updateAuthModeDeterminationObject(), ilObjAuthSettingsGUI\updateAuthRolesObject(), ilECSSettingsGUI\updateCategoryMapping(), ilObjStudyProgrammeMembersGUI\updateCertificate(), ilObjStudyProgrammeMembersGUI\updateCertificateMulti(), ilSurveyParticipantsGUI\updateCodesObject(), ILIAS\COPage\PC\Section\SectionCommandActionHandler\updateCommand(), ilECSSettingsGUI\updateCommunities(), ilAdvancedMDSettingsGUI\updateComplexOption(), ilConditionHandlerGUI\updateCondition(), ilConditionHandlerGUI\updateConditionTrigger(), ilOrgUnitTypeGUI\updateCustomIcons(), ilStudyProgrammeTypeGUI\updateCustomIcons(), ilBlogPostingGUI\updateDate(), ilObjForumGUI\updateDraftObject(), ilMDCopyrightConfigurationGUI\updateEntry(), ilObjLoggingSettingsGUI\updateErrorSettings(), ilAdvancedMDSettingsGUI\updateField(), ilCustomUserFieldsGUI\updateFields(), ilAdvancedMDSettingsGUI\updateFields(), ilCourseObjectivesGUI\updateFinalTestAssignment(), ilCourseObjectivesGUI\updateFinalTestLimits(), ilObjStudyProgrammeIndividualPlanGUI\updateFromCurrentPlan(), ilObjStudyProgrammeMembersGUI\updateFromCurrentPlan(), ilObjStudyProgrammeMembersGUI\updateFromCurrentPlanMulti(), ilObjStudyProgrammeIndividualPlanGUI\updateFromInput(), ilObjGroupGUI\updateGroupTypeObject(), ilIndividualAssessmentSettingsGUI\updateInfo(), ilObjCategoryGUI\updateInfoObject(), ilPCDataTableGUI\updateJS(), ilObjLinkResourceGUI\updateLink(), ilObjLinkResourceGUI\updateLinks(), ilObjLTIAdministrationGUI\updateLTIConsumer(), ilLearningProgressGUI\updateManual(), ilCourseObjectivesGUI\updateMaterialAssignment(), ilObjContentObjectGUI\updateMenuEntry(), ilConsultationHoursGUI\updateMulti(), ilObjRepositorySettingsGUI\updateNewItemGroup(), ilNoteGUI\updateNote(), ilObjRoleTemplateGUI\updateObject(), ilObjRootFolderGUI\updateObject(), ilContainerReferenceGUI\updateObject(), ilObjRoleGUI\updateObject(), ilObjBibliographicGUI\updateObject(), ilObjGroupGUI\updateObject(), ilObjSessionGUI\updateObject(), ilLMPresentationGUI\updatePageRating(), ilMembershipGUI\updateParticipants(), ilGroupMembershipGUI\updateParticipantsStatus(), ilLearningSequenceMembershipGUI\updateParticipantsStatus(), ilCourseMembershipGUI\updateParticipantsStatus(), ilMDEditorGUI\updateQuickEdit(), ilAdvancedMDSettingsGUI\updateRecord(), ilAdvancedMDSettingsGUI\updateRecords(), ilLDAPSettingsGUI\updateRoleAssignment(), ilLDAPSettingsGUI\updateRoleMapping(), ilCourseObjectivesGUI\updateSelfAssessmentAssignment(), ilCourseObjectivesGUI\updateSelfAssessmentLimits(), ilObjSessionGUI\updateSessionTypeObject(), ilObjLoggingSettingsGUI\updateSettings(), ilLTIProviderObjectSettingGUI\updateSettings(), ilObjOrgUnitGUI\updateSettings(), ilConsultationHoursGUI\updateSettings(), ilAssQuestionSkillAssignmentsGUI\updateSkillQuestionAssignmentsCmd(), ilRegistrationGUI\updateSubscriptionRequest(), ilAdvancedMDSettingsGUI\updateSubstitutions(), ilMailTemplateGUI\updateTemplate(), ilDidacticTemplateSettingsGUI\updateTemplate(), ilGlossaryTermGUI\updateTerm(), ilObjForumGUI\updateThreadDraftObject(), ilBlogPostingGUI\updateTitle(), ilLPListOfSettingsGUI\updateTLT(), ilLPListOfObjectsGUI\updateUser(), ilCalendarCategoryGUI\uploadAppointments(), ilFileSystemGUI\uploadFile(), ilObjFileGUI\uploadFiles(), ilExSubmissionFileGUI\uploadFormObject(), ilObjHelpSettingsGUI\uploadHelpFile(), ilExerciseManagementGUI\uploadMultiFeedbackObject(), ilMobMultiSrtUploadGUI\uploadMultipleSubtitleFile(), ilMobMultiSrtUploadGUI\uploadMultipleSubtitleFileForm(), ilObjMediaObjectGUI\uploadMultipleSubtitleFileObject(), ilObjLanguageExtGUI\uploadObject(), ilObjSurveyQuestionPoolGUI\uploadQuestionsObject(), ilPersonalProfileGUI\uploadUserPicture(), ilExSubmissionFileGUI\uploadZipFormObject(), ILIAS\LegalDocuments\Provide\ProvidePublicPage\url(), ilObjRoleGUI\userassignmentObject(), ilLPListOfObjectsGUI\userDetails(), ilBTControllerGUI\userInteraction(), ilLDAPSettingsGUI\userMappingToolbar(), ilObjUserFolderGUI\usrExportCsvObject(), ilObjUserFolderGUI\usrExportX86Object(), ilObjUserFolderGUI\usrExportXmlObject(), ilPublicUserProfileGUI\validateUser(), ilObjUserFolderGUI\verifyXmlData(), ilObjFileGUI\versions(), ilObjFooterAdministrationGUI\view(), ilObjBibliographicAdminGUI\view(), ilPDNewsGUI\view(), ilObjStudyProgrammeSettingsGUI\view(), ilStructureObjectGUI\view(), ilIndividualAssessmentMembersGUI\view(), ilPDNotesGUI\view(), ilRegistrationSettingsGUI\view(), ilObjPortfolioBaseGUI\view(), ilObjOrgUnitGUI\view(), ilObjLearningSequenceGUI\view(), ilObjLegalNoticeGUI\viewCmd(), ilObjStudyProgrammeMembersGUI\viewCompletedCourses(), ilObjFileGUI\viewExternal(), ilObjLanguageFolderGUI\viewObject(), ilObjTalkTemplateAdministrationGUI\viewObject(), ilObjRoleFolderGUI\viewObject(), ilObjIndividualAssessmentGUI\viewObject(), ilObjUserFolderGUI\viewObject(), ilObjGroupGUI\viewObject(), ilObjEmployeeTalkGUI\viewObject(), ilObjectGUI\viewObject(), ilObjForumGUI\viewThreadObject(), ilSurveyExecutionGUI\viewUserResults(), ilObjSurveyGUI\viewUserResultsObject(), ilBookingProcessWithScheduleGUI\week(), assImagemapQuestionGUI\writeAnswerSpecificPostData(), assClozeTestGUI\writeAnswerSpecificPostData(), and assImagemapQuestionGUI\writeQuestionSpecificPostData().

63  : \ilCtrl
64  {
65  return $this->DIC->ctrl();
66  }
Class ilCtrl provides processing control methods.

◆ event()

◆ filesystem()

ILIAS\Repository\filesystem ( )

Definition at line 81 of file trait.GlobalDICDomainServices.php.

Referenced by ilPdfGenerator\__construct(), ilPortfolioCertificateFileService\__construct(), ilObjCertificateSettings\__construct(), ILIAS\Filesystem\Finder\Iterator\DateRangeFilterIterator\__construct(), ILIAS\Filesystem\Finder\Iterator\SizeRangeFilterIterator\__construct(), ilFileSystemTableGUI\__construct(), ilCertificateSettingsFormRepository\__construct(), ILIAS\Filesystem\Finder\Iterator\SortableIterator\__construct(), ilObjMediaCastGUI\__construct(), ilImport\__construct(), ilObjBibliographic\__construct(), ilUserCertificateGUI\__construct(), ilObjUserFolderGUI\__construct(), ilOpenIdConnectSettings\__construct(), ilObjectCustomIcon\copy(), ILIAS\Filesystem\Decorator\FilesystemWhitelistDecorator\copy(), ilObjBibliographic\copyFile(), ilCertificateTemplateImportAction\createArchiveDirectory(), ilPortfolioCertificateFileService\createCertificateFile(), ilPortfolioCertificateFileService\createCertificateFilePath(), ilObjectCustomIcon\createCustomIconDirectory(), ILIAS\Filesystem\Decorator\FilesystemWhitelistDecorator\createDir(), ilPdfGenerator\createPDFScalar(), ilObjectCustomIcon\delete(), ILIAS\Filesystem\Decorator\FilesystemWhitelistDecorator\delete(), ilPortfolioCertificateFileService\deleteCertificateFile(), ILIAS\Filesystem\Decorator\FilesystemWhitelistDecorator\deleteDir(), ilObjBibliographic\deleteFile(), ilOpenIdConnectSettings\deleteImageFile(), ilPortfolioCertificateFileService\deleteUserDirectory(), ilPortfolioCertificateFileService\deliverCertificate(), ilObjectCustomIcon\exists(), ILIAS\Filesystem\Decorator\ReadOnlyDecorator\finder(), ILIAS\Filesystem\Decorator\FilesystemWhitelistDecorator\finder(), ilObjCertificateSettings\getBackgroundImageIdentification(), ilFileSystemTableGUI\getEntries(), ilObjBibliographic\getLegacyAbsolutePath(), ILIAS\Filesystem\Decorator\ReadOnlyDecorator\getMimeType(), ILIAS\Filesystem\Decorator\FilesystemWhitelistDecorator\getMimeType(), ILIAS\Filesystem\Decorator\ReadOnlyDecorator\getSize(), ILIAS\Filesystem\Decorator\FilesystemWhitelistDecorator\getSize(), ILIAS\Filesystem\Decorator\ReadOnlyDecorator\getTimestamp(), ILIAS\Filesystem\Decorator\FilesystemWhitelistDecorator\getTimestamp(), ILIAS\Filesystem\Decorator\ReadOnlyDecorator\getVisibility(), ILIAS\Filesystem\Decorator\FilesystemWhitelistDecorator\getVisibility(), ilObjUserFolderGUI\handleUploadedFiles(), ILIAS\Filesystem\Decorator\ReadOnlyDecorator\has(), ILIAS\Filesystem\Decorator\FilesystemWhitelistDecorator\has(), ILIAS\Filesystem\Decorator\ReadOnlyDecorator\hasDir(), ILIAS\Filesystem\Decorator\FilesystemWhitelistDecorator\hasDir(), ilOpenIdConnectSettings\hasImageFile(), ilCertificateTemplateImportAction\import(), ilObjUserFolderGUI\importCancelledObject(), ilImport\importEntity(), ilImport\importObject(), assQuestionImport\importSuggestedSolutions(), ilObjUserFolderGUI\importUsersObject(), ilUserCertificateGUI\listCertificates(), ILIAS\Filesystem\Decorator\ReadOnlyDecorator\listContents(), ILIAS\Filesystem\Decorator\FilesystemWhitelistDecorator\listContents(), ilObjectCustomIcon\persistIconState(), ILIAS\Filesystem\Decorator\FilesystemWhitelistDecorator\put(), ILIAS\Filesystem\Decorator\FilesystemWhitelistDecorator\putStream(), ILIAS\Filesystem\Decorator\ReadOnlyDecorator\read(), ILIAS\Filesystem\Decorator\FilesystemWhitelistDecorator\read(), ILIAS\Filesystem\Decorator\FilesystemWhitelistDecorator\readAndDelete(), ILIAS\Filesystem\Decorator\ReadOnlyDecorator\readStream(), ILIAS\Filesystem\Decorator\FilesystemWhitelistDecorator\readStream(), ilObjUserFolderGUI\redirectOnRoleWithMissingWrite(), ilObjectCustomIcon\remove(), ILIAS\Filesystem\Decorator\FilesystemWhitelistDecorator\rename(), ILIAS\Filesystem\Finder\Iterator\RecursiveDirectoryIterator\rewind(), ilFileSystemCleanTempDirCron\run(), ilObjectCustomIcon\saveFromSourceFile(), ilObjectCustomIcon\saveFromTempFileName(), ILIAS\Filesystem\Finder\Finder\searchInDirectory(), ILIAS\Filesystem\Decorator\FilesystemWhitelistDecorator\setVisibility(), ILIAS\Filesystem\Decorator\FilesystemWhitelistDecorator\update(), ilObjMediaCastGUI\updateMediaItem(), ILIAS\Filesystem\Decorator\FilesystemWhitelistDecorator\updateStream(), ilObjUserFolderGUI\verifyXmlData(), ILIAS\Filesystem\Decorator\FilesystemWhitelistDecorator\write(), and ILIAS\Filesystem\Decorator\FilesystemWhitelistDecorator\writeStream().

81  : Filesystems
82  {
83  return $this->DIC->filesystem();
84  }
+ Here is the caller graph for this function:

◆ filter()

ILIAS\Repository\filter ( string  $filter_id,
  $class_path,
string  $cmd,
bool  $activated = true,
bool  $expanded = true 
)
Parameters
array | string$class_path

Definition at line 178 of file trait.GlobalDICGUIServices.php.

Referenced by ilSearchFilterGUI\__construct(), ilLPObjectStatisticsTypesTableGUI\__construct(), ILIAS\Mail\Folder\MailFilterUI\__construct(), ilBiblFieldFilterFormGUI\__construct(), ilXapiCompliantStatementsReportLinkBuilder\__construct(), ilBiblFieldFilterPresentationGUI\__construct(), ilECSNodeMappingCmsExplorer\__construct(), ilCmiXapiAbstractReportLinkBuilder\__construct(), ilDidacticTemplateSettingsTableDataRetrieval\__construct(), ilPluginsOverviewTable\__construct(), ilWorkspaceShareTableGUI\__construct(), ilECSNodeMappingLocalExplorer\__construct(), ILIAS\Mail\Folder\MailFolderSearch\__construct(), ilDclContentExporter\__construct(), ilBiblEntryTableGUI\__construct(), ilCmiXapiStatementsDeleteRequest\__construct(), ILIAS\Certificate\Overview\CertificateOverviewTable\__construct(), ilPersonalSkillsGUI\__construct(), ilMDXMLCopier\__inFilter(), ilUserFilterGUI\__initFilter(), ilAdvancedSearchGUI\__performClassificationSearch(), ilAdvancedSearchGUI\__performContributeSearch(), ilAdvancedSearchGUI\__performEducationalSearch(), ilAdvancedSearchGUI\__performEntitySearch(), ilAdvancedSearchGUI\__performFormatSearch(), ilAdvancedSearchGUI\__performGeneralSearch(), ilAdvancedSearchGUI\__performKeywordSearch(), ilAdvancedSearchGUI\__performLanguageSearch(), ilAdvancedSearchGUI\__performLifecycleSearch(), ilAdvancedSearchGUI\__performRequirementSearch(), ilAdvancedSearchGUI\__performRightsSearch(), ilAdvancedSearchGUI\__performTaxonSearch(), ilAdvancedSearchGUI\__performTitleSearch(), ilAdvancedSearchGUI\__performTypicalAgeRangeSearch(), ilMDXMLCopier\__setFilter(), ilAdvancedSearchGUI\__setSearchOptions(), ilMMSubItemTableGUI\addAndReadFilterItem(), ILIAS\MetaData\Paths\Filters\Filter\FilterAdapterGUI\addField(), ilExplorer\addFilter(), ilUserTableGUI\addFilterItemByUdfType(), ilUserTableGUI\addFilterItemValue(), ilXapiCompliantStatementsReportLinkBuilder\appendRequestParameters(), ilDclRecordListTableGUI\applyFilter(), ilCmiXapiStatementsDeleteRequest\buildDeleteFiltered(), ilCmiXapiStatementsDeleteRequest\buildDeleteStates(), ilCmiXapiHighscoreReportLinkBuilder\buildFilterStage(), ilCmiXapiStatementsReportLinkBuilder\buildFilterStage(), ilCmiXapiStatementsReportLinkBuilder\buildLimitStage(), ilCmiXapiStatementsReportLinkBuilder\buildOrderingStage(), ilXapiCompliantStatementsReportLinkBuilder\buildParamAgent(), ilXapiCompliantStatementsReportLinkBuilder\buildParamSince(), ilXapiCompliantStatementsReportLinkBuilder\buildParamUntil(), ilXapiCompliantStatementsReportLinkBuilder\buildParamVerb(), ilBiblEntryTableGUI\buildTable(), ilUserTableGUI\buildUserQuery(), ilCmiXapiStatementsDeleteRequest\checkDeleteState(), ilCmiXapiStatementsDeleteRequest\checkDeleteUsersForObject(), ilExplorer\checkFilter(), ilExerciseManagementGUI\compareTextAssignmentsObject(), ilExplorer\delFilter(), ILIAS\components\UICore\MetaTemplate\PageContentGUI\fillFilter(), ilBiblFieldFilterFormGUI\fillForm(), ilBiblFieldFilterFormGUI\fillObject(), ilLPObjectStatisticsTypesTableGUI\fillRow(), ilLPObjectStatisticsDailyTableGUI\fillRow(), ilBookingObjectsTableGUI\fillRow(), ilLPObjectStatisticsTableGUI\fillRow(), ilLPObjectStatisticsLPTableGUI\fillRow(), ilLPObjectStatisticsTypesTableGUI\fillRowCSV(), ilLPObjectStatisticsDailyTableGUI\fillRowCSV(), ilLPObjectStatisticsTableGUI\fillRowCSV(), ilLPObjectStatisticsTypesTableGUI\fillRowExcel(), ilLPObjectStatisticsDailyTableGUI\fillRowExcel(), ilLPObjectStatisticsTableGUI\fillRowExcel(), ilPluginsOverviewTable\filterData(), ilSessionMaterialsTableGUI\filterData(), ILIAS\Test\ExportImport\ResultsExportExcel\getCompleteData(), ilBookingParticipantsTableGUI\getCurrentFilter(), ilMDCopyrightUsageTableGUI\getCurrentFilter(), ilBookingReservationsTableGUI\getCurrentFilter(), ilLPTableBaseGUI\getCurrentFilter(), ilPluginsOverviewTableFilterGUI\getData(), ILIAS\Mail\Folder\MailFilterUI\getData(), ilSearchFilterGUI\getData(), ilSessionMaterialsTableGUI\getDataFromDb(), ilLPObjectStatisticsLPTableGUI\getDetailItems(), ILIAS\News\Dashboard\InternalGUIService\getFilter(), ILIAS\MetaData\Paths\Filters\Filter\FilterAdapterGUI\getFilter(), ilPDNotesGUI\getFilter(), ilLDAPServer\getFilter(), ilLPObjectStatisticsTypesTableGUI\getGraph(), ilLPObjectStatisticsDailyTableGUI\getGraph(), ilLPObjectStatisticsTableGUI\getGraph(), ilLPObjectStatisticsLPTableGUI\getGraph(), ilPluginsOverviewTableFilterGUI\getHTML(), ilSearchFilterGUI\getHTML(), ilUserFilterGUI\getHTML(), ilRegistrationCodesTableGUI\getItems(), ilBookingObjectsTableGUI\getItems(), ilCourseParticipantsGroupsTableGUI\getItems(), ilLPObjectStatisticsTypesTableGUI\getItems(), ilTrUserObjectsPropsTableGUI\getItems(), ilLPProgressTableGUI\getItems(), ilLPObjectStatisticsTableGUI\getItems(), ilLPObjectStatisticsDailyTableGUI\getItems(), ilUserTableGUI\getItems(), ilLPObjectStatisticsLPTableGUI\getItems(), ilMediaPoolTableGUI\getItems(), ilTrMatrixTableGUI\getItems(), ilMMSubItemTableGUI\getPossibleParentsForFormAndTable(), ilBiblEntryTableGUI\getRenderedTableAndExistingFilters(), ilExerciseManagementGUI\getReportPanel(), ilDidacticTemplateSettingsTableDataRetrieval\getTemplates(), ILIAS\Certificate\Overview\CertificateOverviewTable\getTotalRowCount(), ilUserTableGUI\getUserIdsForFilter(), ilWorkspaceShareTableGUI\importData(), ilLPObjectStatisticsTableGUI\init(), ilLPObjectStatisticsLPTableGUI\init(), ilLPTableBaseGUI\initBaseFilter(), ilBiblFieldFilterFormGUI\initButtons(), ilExerciseSubmissionTableGUI\initCourseGroupFilter(), ILIAS\File\Icon\IconListingUI\initFilter(), ilBookingParticipantsTableGUI\initFilter(), ilLTIConsumerGradeSynchronizationTableGUI\initFilter(), ilMDCopyrightUsageTableGUI\initFilter(), ilRoleAssignmentTableGUI\initFilter(), ilSCORMTrackingUsersTableGUI\initFilter(), ilBuddySystemRelationsTableGUI\initFilter(), ilCmiXapiStatementsTableGUI\initFilter(), ilSurveyQuestionblockbrowserTableGUI\initFilter(), ilLPObjectStatisticsTypesTableGUI\initFilter(), ILIAS\MyStaff\ListCompetences\Skills\ilMStListCompetencesSkillsTableGUI\initFilter(), ILIAS\MyStaff\ListCertificates\ilMStListCertificatesTableGUI\initFilter(), ilSurveyQuestionbrowserTableGUI\initFilter(), ILIAS\MyStaff\ListUsers\ilMStListUsersTableGUI\initFilter(), ilMStListCoursesTableGUI\initFilter(), ilBookingObjectsTableGUI\initFilter(), ilSurveyQuestionsTableGUI\initFilter(), ilMStShowUserCoursesTableGUI\initFilter(), ilLPObjectStatisticsTableGUI\initFilter(), ilCourseParticipantsGroupsTableGUI\initFilter(), ilWorkspaceShareTableGUI\initFilter(), ilLPObjectStatisticsDailyTableGUI\initFilter(), ilExerciseSubmissionTableGUI\initFilter(), ilTrMatrixTableGUI\initFilter(), ilRegistrationCodesTableGUI\initFilter(), ilRoleTableGUI\initFilter(), ilLPObjectStatisticsLPTableGUI\initFilter(), ilSessionMaterialsTableGUI\initFilter(), ilTrObjectUsersPropsTableGUI\initFilter(), ilTrSummaryTableGUI\initFilter(), ilTrUserObjectsPropsTableGUI\initFilter(), ilMediaPoolTableGUI\initFilter(), ilBookingReservationsTableGUI\initFilter(), ilQuestionBrowserTableGUI\initFilter(), ilUserTableGUI\initFilter(), ilLTIConsumerProviderTableGUI\initFilter(), ilExerciseManagementGUI\initFilter(), ILIAS\Test\Logging\LogTable\initializeFilter(), ILIAS\Test\Logging\LogTable\initializeFilterAndData(), ILIAS\File\Icon\IconListingUI\initListing(), ilRepositorySearchGUI\listUsers(), ilSCORMTrackingUsersTableGUI\parse(), ilRoleTableGUI\parse(), ilAssignmentsPerParticipantTableGUI\parseData(), ILIAS\MyStaff\ListCompetences\Skills\ilMStListCompetencesSkillsTableGUI\parseData(), ILIAS\MyStaff\ListCertificates\ilMStListCertificatesTableGUI\parseData(), ilParticipantsPerAssignmentTableGUI\parseData(), ilMStListCoursesTableGUI\parseData(), ILIAS\MyStaff\ListUsers\ilMStListUsersTableGUI\parseData(), ilMStShowUserCoursesTableGUI\parseData(), ilRepositoryObjectResultTableGUI\parseObjectIds(), ilRepositorySearchGUI\performSearch(), ilAccessibilityTableGUI\populate(), ilUserFilterGUI\refresh(), ILIAS\Certificate\Overview\CertificateOverviewTable\render(), ilExerciseManagementGUI\saveGradesObject(), ilAdvancedSearchGUI\searchAdvancedMD(), ilLPTableBaseGUI\searchFilterListener(), ilLPTableBaseGUI\searchObjects(), ilBiblFieldFilterPresentationGUI\setFilter(), ilDBGenerator\setFilter(), ILIAS\components\UICore\MetaTemplate\PageContentGUI\setFilter(), ilECSCourseMappingRule\setFilter(), ilLDAPServer\setFilter(), ilQuestionBrowserTableGUI\setQuestionData(), ilPluginsOverviewTableTest\testFilterData(), StandardFilterTest\testRenderActivatedCollapsed(), StandardFilterTest\testRenderActivatedExpanded(), StandardFilterTest\testRenderDeactivatedCollapsed(), and StandardFilterTest\testRenderDeactivatedExpanded().

184  : FilterAdapterGUI {
185  return new FilterAdapterGUI(
186  $filter_id,
187  $class_path,
188  $cmd,
189  $activated,
190  $expanded
191  );
192  }
+ Here is the caller graph for this function:

◆ form()

ILIAS\Repository\form (   $class_path,
string  $cmd,
string  $submit_caption = "" 
)
Parameters
array | string$class_path

Definition at line 139 of file trait.GlobalDICGUIServices.php.

Referenced by ILIAS\EmployeeTalk\Metadata\EditForm\__construct(), ilWOPISettingsForm\__construct(), ILIAS\UI\Implementation\Component\Modal\RoundTrip\__construct(), UploadPolicyFormUI\__construct(), ILIAS\UI\Implementation\Component\Input\Container\Form\FormAdapterGUI\_getData(), ilECSSettingsGUI\addCategoryMapping(), ilCourseRegistrationGUI\addCommandButtons(), ilGroupRegistrationGUI\addCommandButtons(), ilRegistrationGUI\addCommandButtons(), ilPersonalProfileGUI\addEmailChangeModal(), ilObjectCustomUserFieldsGUI\addField(), ILIAS\UI\Implementation\Component\Input\Container\Form\FormAdapterGUI\addField(), ilObjLinkResourceGUI\addLinkInputToForm(), ilLDAPSettingsGUI\addRoleAssignment(), ilAuthShibbolethSettingsGUI\addRoleAssignmentRule(), ilExcCriteriaBool\addToPeerReviewForm(), ilExcCriteriaRating\addToPeerReviewForm(), ilExcCriteriaFile\addToPeerReviewForm(), ilExcCriteriaText\addToPeerReviewForm(), ilContainerReferenceGUI\afterSave(), ilObjLinkResourceGUI\afterSave(), ilObjAuthSettingsGUI\authSettingsObject(), ilObjSystemFolderGUI\benchmarkObject(), ilECSSettingsGUI\categoryMapping(), ilPageEditorGUI\characteristic(), ilDclFieldEditGUI\checkInput(), ilObjLinkResourceGUI\checkLinkInput(), ilPersonalSettingsGUI\checkPersonalStartingPoint(), ilDclFieldEditGUI\checkUniqueness(), ilDclRecordEditGUI\cleanupTempFiles(), ilObjEmployeeTalkSeriesGUI\copyTemplateValues(), ilPCListGUI\create(), ilDclFieldEditGUI\create(), ilPCMapGUI\create(), ilDclRecordEditGUI\create(), ilECSSettingsGUI\create(), ilSkillTreeNodeGUI\create(), ilPCTabsGUI\create(), ilPCMediaObjectGUI\create(), ilPCTableGUI\create(), ilConsultationHoursGUI\createAppointments(), ilObjMediaPoolGUI\createFolderForm(), ilObjSystemFolderGUI\createJavaServerIniObject(), ilConsultationHoursGUI\createNewBookingEntry(), ilAdvancedMDSettingsGUI\createRecord(), ilConsultationHoursGUI\createSequence(), ilAccountRegistrationGUI\createUser(), ilAccountRegistrationGUI\displayForm(), ilPCMapGUI\edit(), ilPCListGUI\edit(), ilDclFieldEditGUI\edit(), ilSkillCategoryGUI\edit(), ilDclRecordEditGUI\edit(), ilECSSettingsGUI\edit(), ilConsultationHoursGUI\edit(), ilObjAccessibilitySettingsGUI\editAccessibilitySettings(), ilPageObjectGUI\editActivation(), ilECSSettingsGUI\editCategoryMapping(), ilObjectCustomUserFieldsGUI\editField(), ilObjMediaPoolGUI\editFolder(), ilObjCategoryGUI\editInfoObject(), ilLMPageObjectGUI\editLayout(), ilObjSessionGUI\editObject(), ilPCTabsGUI\editProperties(), ilSkillTemplateReferenceGUI\editProperties(), ilPCTableGUI\editProperties(), ilSkillTreeNodeGUI\editProperties(), ilAdvancedMDSettingsGUI\editRecord(), ilLDAPSettingsGUI\editRoleAssignment(), ilAuthShibbolethSettingsGUI\editRoleAssignment(), ilObjMediaObjectsSettingsGUI\editSettings(), ilPersonalProfileGUI\emailChanged(), ilForumAutoSaveAsyncDraftAction\executeAndGetResponseObject(), ilObjLinkResourceGUI\executeCommand(), ilAdvancedMDSettingsGUI\executeCommand(), ilRegistrationGUI\fillAgreement(), ilCourseRegistrationGUI\fillInformations(), ilGroupRegistrationGUI\fillInformations(), ilCourseRegistrationGUI\fillMaxMembers(), ilGroupRegistrationGUI\fillMaxMembers(), ilRegistrationGUI\fillMembershipLimitation(), ilShibbolethSettingsForm\fillObject(), ilADNNotificationUIFormGUI\fillObject(), ilCourseRegistrationGUI\fillRegistrationPeriod(), ilGroupRegistrationGUI\fillRegistrationPeriod(), ilCourseRegistrationGUI\fillRegistrationType(), ilGroupRegistrationGUI\fillRegistrationType(), ilCourseObjectivesGUI\finalTestLimits(), ilObjUserFolderGUI\generalSettingsObject(), ILIAS\GlobalScreen\UI\Footer\Entries\EntryForm\get(), ilPageObjectGUI\getActivationFormValues(), ilPCTabsGUI\getCaptionForm(), ilPersonalProfileGUI\getCheckedValues(), ILIAS\UI\Implementation\Component\Modal\RoundTrip\getData(), ILIAS\UI\Implementation\Component\Modal\RoundTrip\getError(), LightboxTest\getExpectedCardPageHTML(), RoundTripTest\getExpectedHTML(), InterruptiveTest\getExpectedHTML(), LightboxTest\getExpectedImagePageHTML(), LightboxTest\getExpectedMixedPagesHTML(), LightboxTest\getExpectedTextPageHTML(), ilObjMediaPoolGUI\getFolderValues(), ilMailOptionsGUI\getForm(), ilButton\getForm(), ILIAS\UI\Implementation\Component\Input\Container\Form\FormAdapterGUI\getForm(), ilPCTabsGUI\getFormValues(), ilShibbolethSettingsForm\getHTML(), ilADNNotificationUIFormGUI\getHTML(), ilFileVersionFormGUI\getHTML(), ilWOPISettingsForm\getHTML(), ilMMSubitemFormGUI\getHTML(), ilMMTopItemFormGUI\getHTML(), ILIAS\COPage\Editor\UI\Init\getInitHtml(), ILIAS\UI\Implementation\Component\Modal\RoundTrip\getInputs(), ilForumAutoSaveAsyncDraftAction\getInputValuesFromForm(), ilObjLinkResourceGUI\getLinkToListModal(), ILIAS\UI\Implementation\Component\Modal\RoundTrip\getPostURL(), ilObjSCORMLearningModuleGUI\getPropertiesFormValues(), ilPCTableGUI\getPropertiesFormValues(), ilObjSCORM2004LearningModuleGUI\getPropertiesFormValues(), ilObjContentObjectGUI\getPropertiesFormValues(), ilObjStyleSheetGUI\getPropertiesValues(), ilSkillTreeNodeGUI\getPropertyValues(), ilAuthShibbolethSettingsGUI\getRuleValues(), ilObjAccessibilitySettingsGUI\getSettingsForm(), ilObjFileBasedLMGUI\getSettingsFormValues(), ilObjMediaObjectsSettingsGUI\getSettingsValues(), ilPCMapGUI\getValues(), ilSkillCategoryGUI\getValues(), ilSkillTemplateReferenceGUI\getValues(), ilPCListGUI\getValues(), ilPersonalProfileGUI\goToEmailConfirmation(), ilExcCriteriaBool\importFromPeerReviewForm(), ilExcCriteriaFile\importFromPeerReviewForm(), ilExcCriteriaText\importFromPeerReviewForm(), ILIAS\EmployeeTalk\Metadata\EditForm\importFromPostAndValidate(), ilPersonalProfileGUI\importPersonalData(), ilPersonalProfileGUI\importPersonalDataSelection(), ilObjUserFolderGUI\importUserFormObject(), ilObjUserFolderGUI\importUserRoleAssignmentObject(), ilPageObjectGUI\initActivationForm(), ilAdvancedSearchGUI\initAdvancedMetaDataForm(), ilObjAuthSettingsGUI\initAuthModeDetermination(), ilECSSettingsGUI\initCategoryMappingForm(), ilPageEditorGUI\initCharacteristicForm(), ilObjSystemFolderGUI\initContactInformationForm(), ilObjEmployeeTalkSeriesGUI\initCreateForm(), ilObjSessionGUI\initCreateForm(), ilLMPageObjectGUI\initEditLayoutForm(), ilObjCategoryGUI\initExtendedSettings(), ilObjectCustomUserFieldsGUI\initFieldForm(), ilObjMediaPoolGUI\initFolderForm(), ilBasicSkillTemplateGUI\initForm(), ilFileVersionFormGUI\initForm(), ilShibbolethSettingsForm\initForm(), ilMMSubitemFormGUI\initForm(), ilPCMapGUI\initForm(), ilMMTopItemFormGUI\initForm(), ilPCTabsGUI\initForm(), ilAccountRegistrationGUI\initForm(), ilCalendarAppointmentGUI\initForm(), ilSkillTemplateCategoryGUI\initForm(), ilSkillCategoryGUI\initForm(), ilSkillTemplateReferenceGUI\initForm(), ilDclFieldEditGUI\initForm(), ilBasicSkillGUI\initForm(), ilContainerReferenceGUI\initForm(), ilDclRecordEditGUI\initForm(), ilSkillTreeNodeGUI\initForm(), ilRegistrationGUI\initForm(), ilObjSessionGUI\initForm(), ilAdvancedMDSettingsGUI\initForm(), ilCalendarCategoryGUI\initFormCategory(), ilObjUserFolderGUI\initFormGeneralSettings(), ilCourseObjectivesGUI\initFormLimits(), ilObjLinkResourceGUI\initFormLink(), ilContainerGUI\initFormPasswordInstruction(), ilAuthShibbolethSettingsGUI\initFormRoleAssignment(), ilLDAPSettingsGUI\initFormRoleAssignments(), ilLuceneAdvancedSearchGUI\initFormSearch(), ilAdvancedSearchGUI\initFormSearch(), ilRepositorySearchGUI\initFormSearch(), ilObjectCopyGUI\initFormSearch(), ilConsultationHoursGUI\initFormSequence(), ilAdvancedMDSettingsGUI\initFormSubstitutions(), ilCourseObjectivesGUI\initFormTitle(), ilPersonalSettingsGUI\initGeneralSettingsForm(), ilObjSystemFolderGUI\initJavaServerForm(), ilObjLinkResourceGUI\initList(), ilPCListGUI\initListForm(), ilObjMediaObjectsSettingsGUI\initMediaObjectsSettingsForm(), ilObjAdvancedEditingGUI\initPageEditorForm(), ilPersonalProfileGUI\initPersonalDataForm(), ilPersonalProfileGUI\initPersonalDataImportForm(), ilGlossaryPresentationGUI\initPrintViewSelectionForm(), ilLMPresentationGUI\initPrintViewSelectionForm(), ilObjSCORMLearningModuleGUI\initPropertiesForm(), ilObjSCORM2004LearningModuleGUI\initPropertiesForm(), ilPCTableGUI\initPropertiesForm(), ilObjStyleSheetGUI\initPropertiesForm(), ilObjContentObjectGUI\initPropertiesForm(), ilPersonalProfileGUI\initPublicProfileForm(), ilWikiPageGUI\initRenameForm(), ilObjSystemFolderGUI\initServerInfoForm(), ilStructureObjectGUI\initSetPageLayoutForm(), ilObjContentObjectGUI\initSetPageLayoutForm(), ilObjFileBasedLMGUI\initSettingsForm(), ilECSSettingsGUI\initSettingsForm(), ilSearchBaseGUI\initStandardSearchForm(), ilTestPlayerAbstractGUI\initTestPageTemplate(), ilObjUserFolderGUI\initUserImportForm(), ilPCMapGUI\insert(), ilPCListGUI\insert(), ilPCTabsGUI\insert(), ilSkillTemplateReferenceGUI\insert(), ilPCTableGUI\insert(), ilCalendarAppointmentGUI\load(), ilObjSessionGUI\load(), ilObjEmployeeTalkSeriesGUI\loadRecurrenceSettings(), ilObjSessionGUI\loadRecurrenceSettings(), ilLDAPSettingsGUI\loadRoleAssignmentRule(), ilAuthShibbolethSettingsGUI\loadRule(), ilPersonalProfileGUI\loginChanged(), ilObjAuthSettingsGUI\loginInfoObject(), ilObjSCORMLearningModuleGUI\newModuleVersion(), ilSCORMTrackingItemsPerScoFilterGUI\parse(), ilSCORMTrackingItemsPerUserFilterGUI\parse(), ilSCORM2004TrackingItemsPerUserFilterGUI\parse(), ilSCORM2004TrackingItemsPerScoFilterGUI\parse(), ilAdvancedMDRecordGUI\parseEditor(), ilAdvancedMDRecordGUI\parseRecordSelection(), ilAdvancedMDRecordGUI\parseSearch(), ilLuceneAdvancedSearchGUI\performSearch(), ilGlossaryPresentationGUI\printView(), ilGlossaryPresentationGUI\printViewSelection(), ilWOPISettingsForm\proceed(), ilWikiUtil\processInternalLinks(), ilObjSCORMLearningModuleGUI\properties(), ilObjSCORM2004LearningModuleGUI\properties(), ilObjFileBasedLMGUI\properties(), ilObjContentObjectGUI\properties(), ilObjStyleSheetGUI\propertiesObject(), ilObjStudyProgrammeReferenceGUI\putObjectInTree(), ilDclRecordEditGUI\rebuildUploadsForFileHash(), ilWikiPageGUI\renamePage(), ilWikiPageGUI\renameWikiPage(), ILIAS\EmployeeTalk\Metadata\EditForm\render(), ilAuthShibbolethSettingsGUI\roleAssignment(), ilLDAPSettingsGUI\roleAssignments(), ilLDAPSettingsGUI\roleSelectionRequired(), ilMMSubitemFormGUI\save(), ilMMTopItemFormGUI\save(), ilObjLinkResourceGUI\save(), ilDclFieldEditGUI\save(), ilSkillTreeNodeGUI\save(), ilCalendarAppointmentGUI\save(), ilDclRecordEditGUI\save(), ilObjAccessibilitySettingsGUI\saveAccessibilitySettings(), ilPageObjectGUI\saveActivation(), ilObjLinkResourceGUI\saveAddLink(), ilObjSystemFolderGUI\saveBasicSettingsObject(), ilObjSystemFolderGUI\saveContactInformationObject(), ilObjectCustomUserFieldsGUI\saveField(), ilObjMediaPoolGUI\saveFolder(), ilAccountRegistrationGUI\saveForm(), ilPersonalSettingsGUI\saveGeneralSettings(), ilObjUserFolderGUI\saveGeneralSettingsObject(), ilBasicSkillGUI\saveItem(), ilSkillCategoryGUI\saveItem(), ilBasicSkillTemplateGUI\saveItem(), ilSkillTemplateReferenceGUI\saveItem(), ilSkillTemplateCategoryGUI\saveItem(), ilObjSystemFolderGUI\saveJavaServerObject(), ilLMPageObjectGUI\saveLayout(), ilFileVersionFormGUI\saveObject(), ilContainerReferenceGUI\saveObject(), ilObjLinkResourceGUI\saveObject(), ilObjSessionGUI\saveObject(), ilObjAdvancedEditingGUI\savePageEditorSettingsObject(), ilContainerGUI\savePasswordObject(), ilPersonalProfileGUI\savePersonalData(), ilPersonalProfileGUI\savePersonalDataForm(), ilPCListGUI\saveProperties(), ilObjFileBasedLMGUI\saveProperties(), ilObjSCORM2004LearningModuleGUI\saveProperties(), ilObjSCORMLearningModuleGUI\saveProperties(), ilObjContentObjectGUI\saveProperties(), ilPersonalProfileGUI\savePublicProfile(), ilAdvancedMDSettingsGUI\saveRecord(), ilConsultationHoursGUI\saveSequence(), ilObjMediaObjectsSettingsGUI\saveSettings(), ilLuceneUserSearchGUI\search(), ilAdvancedSearchGUI\searchAdvancedMD(), ilObjectCopyGUI\searchSource(), ilCourseObjectivesGUI\selfAssessmentLimits(), ilDclRecordEditGUI\sendFailure(), ilADTFormBridge\setForm(), ilADTSearchBridge\setForm(), ilMailOptionsGUI\setForm(), ilButton\setForm(), ilDclRecordEditGUI\setFormValues(), ilStructureObjectGUI\setPageLayout(), ilObjContentObjectGUI\setPageLayout(), ilExcCriteria\setPeerReviewContext(), ilPCTableGUI\setProperties(), ilAdvancedMDRecordGUI\setPropertyForm(), ilObjSystemFolderGUI\setServerInfoSubTabs(), ilECSSettingsGUI\settings(), ilLDAPSettingsGUI\setValuesByArray(), ilShibbolethSettingsForm\setValuesByPost(), ilADNNotificationUIFormGUI\setValuesByPost(), ilObjLinkResourceGUI\setValuesFromLink(), ilRegistrationGUI\show(), ilAdvancedSearchGUI\showAdvMDSearch(), ilObjSystemFolderGUI\showBasicSettingsObject(), ilBookBulkCreationGUI\showConfirmationScreen(), ilTermDefinitionBulkCreationGUI\showConfirmationScreen(), ilObjSystemFolderGUI\showContactInformationObject(), ilBookBulkCreationGUI\showCreationForm(), ilTermDefinitionBulkCreationGUI\showCreationForm(), ilRegistrationGUI\showCustomFields(), ilExerciseSubmissionFeedbackGUI\showFeedbackForm(), ilPersonalSettingsGUI\showGeneralSettings(), ilObjSystemFolderGUI\showJavaServerObject(), ilObjAdvancedEditingGUI\showPageEditorSettingsObject(), ilContainerGUI\showPasswordInstructionObject(), ilPersonalProfileGUI\showPersonalData(), ilAdvancedMDSettingsGUI\showPresentation(), ilLMPresentationGUI\showPrintViewSelection(), ilPersonalProfileGUI\showPublicProfile(), ilLuceneAdvancedSearchGUI\showSavedResults(), ilAdvancedSearchGUI\showSearch(), ilRepositorySearchGUI\showSearch(), ilObjectCopyGUI\showSourceSearch(), ILIAS\GlobalScreen\UI\Footer\Entries\EntryForm\store(), ilPersonalProfileGUI\tempStorePicture(), DataRendererTest\testDataTableRenderHeaderWithoutSortableColums(), DataRendererTest\testDataTableRenderTableHeader(), LauncherInlineTest\testLauncherInlineRendering(), OrderingRendererTest\testOrderingTableRenderTableHeaderWithoutActions(), StandardFilterTest\testRenderActivatedCollapsed(), StandardFilterTest\testRenderActivatedExpanded(), StandardFilterTest\testRenderDeactivatedCollapsed(), StandardFilterTest\testRenderDeactivatedExpanded(), ILIAS\Tests\UI\Component\Input\Container\Form\FormWithoutSubmitButtonsTest\testRenderWithError(), ilPCMapGUI\update(), ilPCTabsGUI\update(), ilSkillTreeNodeGUI\update(), ilCalendarAppointmentGUI\update(), ilECSSettingsGUI\updateCategoryMapping(), ilObjectCustomUserFieldsGUI\updateField(), ilObjMediaPoolGUI\updateFolder(), ilObjCategoryGUI\updateInfoObject(), ilBasicSkillGUI\updateItem(), ilSkillCategoryGUI\updateItem(), ilSkillTemplateCategoryGUI\updateItem(), ilPersonalProfileGUI\updateLoginOrSetErrorMessages(), ilConsultationHoursGUI\updateMulti(), ilObjStyleSheetGUI\updateObject(), ilObjSessionGUI\updateObject(), ilAdvancedMDSettingsGUI\updateRecord(), ilLDAPSettingsGUI\updateRoleAssignment(), ilAuthShibbolethSettingsGUI\updateRoleAssignmentRule(), ilSkillTemplateReferenceGUI\updateSkillTemplateReference(), ilPersonalProfileGUI\uploadUserPicture(), ilExcCriteriaFile\validate(), ilExcCriteriaText\validate(), ilExcCriteriaRating\validate(), and ilExerciseSubmissionFeedbackGUI\validateAndSubmitFeedbackForm().

143  : FormAdapterGUI {
144  return new FormAdapterGUI(
145  $class_path,
146  $cmd,
147  $submit_caption
148  );
149  }
+ Here is the caller graph for this function:

◆ get()

ILIAS\Repository\get ( string  $key,
Refinery\Transformation  $t 
)
protected

Get passed parameter, if not data passed, get key from http request.

Parameters
string$key
Refinery\Transformation$t
Returns
mixed|null

Definition at line 209 of file trait.BaseGUIRequest.php.

References ILIAS\Repository\http().

210  {
211  if ($this->passed_query_params === null && $this->passed_post_data === null) {
212  $w = $this->http->wrapper();
213  if ($w->post()->has($key)) {
214  return $w->post()->retrieve($key, $t);
215  }
216  if ($w->query()->has($key)) {
217  return $w->query()->retrieve($key, $t);
218  }
219  }
220  if (isset($this->passed_post_data[$key])) {
221  return $t->transform($this->passed_post_data[$key]);
222  }
223  if (isset($this->passed_query_params[$key])) {
224  return $t->transform($this->passed_query_params[$key]);
225  }
226  return null;
227  }
static http()
Fetches the global http state from ILIAS.
+ Here is the call graph for this function:

◆ globalScreen()

ILIAS\Repository\globalScreen ( )

Definition at line 111 of file trait.GlobalDICGUIServices.php.

Referenced by ILIAS\GlobalScreen\Provider\__construct(), ilObjForumGUI\__construct(), BaseToastSetUp\getDIC(), BaseNotificationSetUp\getDIC(), ILIAS\Administration\AdministrationMainBarProvider\getStaticSubItems(), and ilObjForumGUI\viewThreadObject().

111  : GlobalScreen\Services
112  {
113  return $this->DIC->globalScreen();
114  }
+ Here is the caller graph for this function:

◆ help()

ILIAS\Repository\help ( )

Definition at line 116 of file trait.GlobalDICGUIServices.php.

Referenced by ilLuceneUserSearchGUI\__construct(), ilObjWorkspaceRootFolderGUI\__construct(), ilBookingHelpAdapter\__construct(), ilObjCategoryReferenceGUI\__construct(), ilExSubmissionTextGUI\__construct(), ilSkillTemplateReferenceGUI\__construct(), ilObjItemGroupGUI\__construct(), ilObjPortfolioGUI\__construct(), ilBookingScheduleGUI\__construct(), ilExSubmissionFileGUI\__construct(), ilObjFolderGUI\__construct(), ilObjPortfolioTemplateGUI\__construct(), ilSkillCategoryGUI\__construct(), ilBasicSkillTemplateGUI\__construct(), ILIAS\BookingManager\BookingProcess\ProcessUtilGUI\__construct(), ilMStListCoursesGUI\__construct(), ilDclFieldEditGUI\__construct(), ilADNTabHandling\__construct(), ilSkillTemplateCategoryGUI\__construct(), ilDclTableEditGUI\__construct(), ilDclTableViewEditGUI\__construct(), ilDerivedTasksGUI\__construct(), ilMStListUsersGUI\__construct(), ilObjWorkspaceFolderGUI\__construct(), ilMMTabHandling\__construct(), ilObjectActivationGUI\__construct(), ilPortfolioRepositoryGUI\__construct(), ilPDNewsGUI\__construct(), ilBookingReservationsGUI\__construct(), ilObjPollGUI\__construct(), ilObjPortfolioBaseGUI\__construct(), ilObjSCORM2004LearningModuleGUI\__construct(), ilGlossaryTermGUI\__construct(), ilPasswordAssistanceGUI\__construct(), ilObjTaxonomyGUI\__construct(), ilObjFileBasedLMGUI\__construct(), ilBookingProcessWithoutScheduleGUI\__construct(), ilObjCategoryGUI\__construct(), ilObjStyleSheetGUI\__construct(), ilSystemStyleOverviewGUI\__construct(), ilLuceneAdvancedSearchGUI\__construct(), ilBookingGatewayGUI\__construct(), ilBookingProcessWithScheduleGUI\__construct(), ilObjSurveyQuestionPoolGUI\__construct(), ilPDNotesGUI\__construct(), ilSurveyExecutionGUI\__construct(), ilContactGUI\__construct(), ilObjMediaCastGUI\__construct(), ilNewsForContextBlockGUI\__construct(), ilObjSystemFolderGUI\__construct(), ilDashboardGUI\__construct(), ilLuceneSearchGUI\__construct(), ilObjContentPageGUI\__construct(), ilLMContentRendererGUI\__construct(), ilObjMediaPoolGUI\__construct(), ilObjMediaObjectGUI\__construct(), ilObjExerciseGUI\__construct(), ilCalendarAppointmentGUI\__construct(), ilUserCertificateGUI\__construct(), ilObjWikiGUI\__construct(), ilObjCourseGUI\__construct(), ilGlossaryPresentationGUI\__construct(), ilCalendarBlockGUI\__construct(), ilCalendarPresentationGUI\__construct(), ilCalendarCategoryGUI\__construct(), ilStartUpGUI\__construct(), ilObjGlossaryGUI\__construct(), ilObjSessionGUI\__construct(), ilCourseObjectivesGUI\__construct(), ilObjBlogGUI\__construct(), ilPageEditorGUI\__construct(), ilConsultationHoursGUI\__construct(), ilLearningProgressBaseGUI\__construct(), ilObjContentObjectGUI\__construct(), ilObjStudyProgrammeGUI\__construct(), ilBasicSkillGUI\__construct(), ilLMPresentationGUI\__construct(), ilSkillProfileGUI\__construct(), ilSamlSettingsGUI\__construct(), ilPageObjectGUI\__construct(), ilPersonalSkillsGUI\__construct(), ilObjLearningSequenceGUI\__construct(), ilCalendarAppointmentGUI\add(), ilObjContentObjectGUI\addTooltip(), ILIAS\BookingManager\InternalGUIService\bookingHelp(), ilConsultationHoursGUI\bookingList(), ilDclTableEditGUI\create(), ilDclFieldEditGUI\create(), ilObjQuestionPoolGUI\createQuestionFormObject(), ilObjTestGUI\createQuestionFormObject(), ilObjContentObjectGUI\deleteTooltips(), ilDclTableEditGUI\edit(), ilDclFieldEditGUI\edit(), ilCalendarAppointmentGUI\edit(), ilLearningProgressGUI\executeCommand(), ilAssQuestionFeedbackEditingGUI\executeCommand(), ilDclTableViewEditGUI\executeCommand(), ilSystemStyleMainGUI\executeCommand(), ilBookingGatewayGUI\executeCommand(), ilCalendarPresentationGUI\executeCommand(), ilConsultationHoursGUI\executeCommand(), ilSamlSettingsGUI\executeCommand(), ilObjTestGUI\executeCommand(), ilObjCourseGUI\executeCommand(), ilSystemStyleMainGUI\executeDefaultCommand(), ilQuestionEditGUI\forwardToFeedbackEditGUI(), ilLMPresentationGUI\getPageContent(), ilObjUserGUI\getTabs(), ilLuceneUserSearchGUI\getTabs(), ilLuceneAdvancedSearchGUI\getTabs(), ilLuceneSearchGUI\getTabs(), ilObjStudyProgrammeGUI\getTabs(), ilObjGlossaryGUI\getTabs(), ilObjRoleGUI\getTabs(), ilObjQuestionPoolGUI\getTabs(), ilObjCourseGUI\getTabs(), ilObjTestGUI\getTabs(), ilPageObjectGUI\initEditing(), ilCalendarCategoryGUI\initFormCategory(), ilPersonalSettingsGUI\initGeneralSettingsForm(), ilBiblEntryDetailPresentationGUI\initHelp(), ilPersonalSettingsGUI\initSubTabs(), ilADNTabHandling\initTabs(), ilMMTabHandling\initTabs(), ilUserCertificateGUI\listCertificates(), ilMStListUsersGUI\listUsers(), ilMStListCoursesGUI\listUsers(), ilTestPlayerAbstractGUI\outQuestionSummaryCmd(), ilPersonalSettingsGUI\saveGeneralSettings(), ilObjContentObjectGUI\saveHelpMapping(), ilObjContentObjectGUI\saveTooltips(), ilTestServiceGUI\setContextResultPresentation(), ilTestCorrectionsGUI\setCorrectionTabsContext(), ILIAS\BookingManager\BookingProcess\ProcessUtilGUI\setHelpId(), ilBookingReservationsGUI\setHelpId(), ilBookingObjectGUI\setHelpId(), ilPageObjectGUI\setScreenIdComponent(), ilCourseObjectivesGUI\setSubTabs(), ilObjectActivationGUI\setTabs(), ilObjContentPageGUI\setTabs(), ilObjPollGUI\setTabs(), ilPersonalProfileGUI\setTabs(), ilConsultationHoursGUI\settings(), ilSystemStyleMainGUI\setUnderworldTabs(), ilLPListOfSettingsGUI\show(), ilDerivedTasksGUI\show(), ilStartUpGUI\showAccountMigration(), ilPasswordAssistanceGUI\showAssignPasswordForm(), ilPasswordAssistanceGUI\showAssistanceForm(), ilStartUpGUI\showCodeForm(), ilObjBibliographicGUI\showDetails(), ilSamlSettingsGUI\showIdpSettings(), ilStartUpGUI\showLoginPage(), ilStartUpGUI\showLogout(), ilSamlSettingsGUI\showNewIdpForm(), ilTestPlayerAbstractGUI\showQuestionCmd(), ilStartUpGUI\showSamlIdpSelection(), ilContactGUI\showSubTabs(), ilObjContentObjectGUI\showTooltipList(), and ilPasswordAssistanceGUI\showUsernameAssistanceForm().

116  : \ilHelpGUI
117  {
118  return $this->DIC->help();
119  }
Help GUI class.
+ Here is the caller graph for this function:

◆ html()

◆ http()

◆ httpUtil()

ILIAS\Repository\httpUtil ( )

Definition at line 73 of file trait.GlobalDICGUIServices.php.

Referenced by ILIAS\Repository\modal().

73  : HTTPUtil
74  {
75  return new HTTPUtil($this->DIC->http());
76  }
+ Here is the caller graph for this function:

◆ initDomainServices()

ILIAS\Repository\initDomainServices ( \ILIAS\DI\Container  $DIC)
protected

Definition at line 41 of file trait.GlobalDICDomainServices.php.

References $DIC.

Referenced by ILIAS\Export\InternalDomainService\__construct(), ILIAS\Folder\InternalDomainService\__construct(), ILIAS\Like\InternalDomainService\__construct(), ILIAS\InfoScreen\InternalDomainService\__construct(), ILIAS\Repository\InternalDomainService\__construct(), ILIAS\RootFolder\InternalDomainService\__construct(), ILIAS\LearningModule\InternalDomainService\__construct(), ILIAS\Portfolio\InternalDomainService\__construct(), ILIAS\MediaCast\InternalDomainService\__construct(), ILIAS\MediaPool\InternalDomainService\__construct(), ILIAS\Taxonomy\InternalDomainService\__construct(), ILIAS\ItemGroup\InternalDomainService\__construct(), ILIAS\HTMLLearningModule\InternalDomainService\__construct(), ILIAS\Block\InternalDomainService\__construct(), ILIAS\Category\InternalDomainService\__construct(), ILIAS\Notes\InternalDomainService\__construct(), ILIAS\PersonalWorkspace\InternalDomainService\__construct(), ILIAS\ContainerReference\InternalDomainService\__construct(), ILIAS\News\InternalDomainService\__construct(), ILIAS\SurveyQuestionPool\InternalDomainService\__construct(), ILIAS\Wiki\InternalDomainService\__construct(), ILIAS\Help\InternalDomainService\__construct(), ILIAS\Glossary\InternalDomainService\__construct(), ILIAS\MediaObjects\InternalDomainService\__construct(), ILIAS\Container\InternalDomainService\__construct(), ILIAS\Survey\InternalDomainService\__construct(), ILIAS\Blog\InternalDomainService\__construct(), ILIAS\Exercise\InternalDomainService\__construct(), ILIAS\BookingManager\InternalDomainService\__construct(), ILIAS\COPage\InternalDomainService\__construct(), ILIAS\Style\Content\InternalDomainService\__construct(), and ILIAS\Awareness\InternalDomainService\__construct().

41  : void
42  {
43  $this->DIC = $DIC;
44  }
global $DIC
Definition: shib_login.php:25
+ Here is the caller graph for this function:

◆ initFetch()

ILIAS\Repository\initFetch ( )

Definition at line 88 of file trait.GlobalDICGUIServices.php.

References ILIAS\Repository\mainTemplate().

88  : void
89  {
90  $main_tpl = $this->mainTemplate();
91  $main_tpl->addJavaScript("assets/js/repository.js");
92  }
+ Here is the call graph for this function:

◆ initGUIServices()

ILIAS\Repository\initGUIServices ( \ILIAS\DI\Container  $DIC)
protected

Definition at line 47 of file trait.GlobalDICGUIServices.php.

References $DIC, and ILIAS\UI\Implementation\Component\Input\Container\Form\FormAdapterGUI\initJavascript().

Referenced by ILIAS\MediaPool\InternalGUIService\__construct(), ILIAS\Portfolio\InternalGUIService\__construct(), ILIAS\SurveyQuestionPool\InternalGUIService\__construct(), ILIAS\Folder\InternalGUIService\__construct(), ILIAS\Glossary\InternalGUIService\__construct(), ILIAS\RootFolder\InternalGUIService\__construct(), ILIAS\Taxonomy\InternalGUIService\__construct(), ILIAS\Wiki\InternalGUIService\__construct(), ILIAS\Like\InternalGUIService\__construct(), ILIAS\Help\InternalGUIService\__construct(), ILIAS\InfoScreen\InternalGUIService\__construct(), ILIAS\Repository\InternalGUIService\__construct(), ILIAS\Export\InternalGUIService\__construct(), ILIAS\MediaObjects\InternalGUIService\__construct(), ILIAS\Container\InternalGUIService\__construct(), ILIAS\ContainerReference\InternalGUIService\__construct(), ILIAS\Awareness\InternalGUIService\__construct(), ILIAS\COPage\InternalGUIService\__construct(), ILIAS\LearningModule\InternalGUIService\__construct(), ILIAS\BookingManager\InternalGUIService\__construct(), ILIAS\Blog\InternalGUIService\__construct(), ILIAS\Block\InternalGUIService\__construct(), ILIAS\Category\InternalGUIService\__construct(), ILIAS\PersonalWorkspace\InternalGUIService\__construct(), ILIAS\ItemGroup\InternalGUIService\__construct(), ILIAS\HTMLLearningModule\InternalGUIService\__construct(), ILIAS\News\InternalGUIService\__construct(), ILIAS\Notes\InternalGUIService\__construct(), ILIAS\MediaCast\InternalGUIService\__construct(), ILIAS\Style\Content\InternalGUIService\__construct(), ILIAS\Survey\InternalGUIService\__construct(), and ILIAS\Exercise\InternalGUIService\__construct().

47  : void
48  {
49  $this->DIC = $DIC;
50  FormAdapterGUI::initJavascript();
51  }
global $DIC
Definition: shib_login.php:25
+ Here is the call graph for this function:
+ Here is the caller graph for this function:

◆ initRequest()

ILIAS\Repository\initRequest ( HTTP\Services  $http,
Refinery\Factory  $refinery,
?array  $passed_query_params = null,
?array  $passed_post_data = null 
)
protected

Query params and post data parameters are used for testing.

If none of these is provided the usual http service wrapper is used to determine the request data.

Parameters
HTTP\Services$http
Refinery\Factory$refinery
array | null$passed_query_params
array | null$passed_post_data

Definition at line 48 of file trait.BaseGUIRequest.php.

References $http, ILIAS\Repository\$passed_post_data, ILIAS\Repository\$passed_query_params, ILIAS\Repository\$refinery, ILIAS\Repository\http(), and ILIAS\Repository\refinery().

Referenced by ILIAS\AdvancedEditing\StandardGUIRequest\__construct(), ILIAS\Imprint\StandardGUIRequest\__construct(), ILIAS\Container\Classification\StandardGUIRequest\__construct(), ILIAS\Folder\StandardGUIRequest\__construct(), ILIAS\RootFolder\StandardGUIRequest\__construct(), ILIAS\Accordion\StandardGUIRequest\__construct(), ILIAS\ItemGroup\StandardGUIRequest\__construct(), ILIAS\UI\Component\Layout\AdministrationGUIRequest\__construct(), ILIAS\LearningHistory\StandardGUIRequest\__construct(), ILIAS\Glossary\Editing\EditingGUIRequest\__construct(), ILIAS\MediaPool\Clipboard\ClipboardGUIRequest\__construct(), ILIAS\MediaObjects\SubTitles\SubtitlesGUIRequest\__construct(), ILIAS\Like\StandardGUIRequest\__construct(), ILIAS\LearningModule\Editing\EditingGUIRequest\__construct(), ILIAS\COPage\IntLink\StandardGUIRequest\__construct(), ILIAS\MediaCast\StandardGUIRequest\__construct(), ILIAS\MetaData\Vocabularies\Dispatch\Presentation\Presentation\PresentationGUIRequest\__construct(), ILIAS\MediaObjects\Creation\CreationGUIRequest\__construct(), ILIAS\MediaPool\StandardGUIRequest\__construct(), ILIAS\MediaObjects\ImageMap\ImageMapGUIRequest\__construct(), ILIAS\Multilingualism\StandardGUIRequest\__construct(), ILIAS\Awareness\StandardGUIRequest\__construct(), ILIAS\BookingManager\StandardGUIRequest\__construct(), ILIAS\News\StandardGUIRequest\__construct(), ILIAS\Notes\StandardGUIRequest\__construct(), ILIAS\Help\StandardGUIRequest\__construct(), ILIAS\PersonalWorkspace\StandardGUIRequest\__construct(), ILIAS\Portfolio\StandardGUIRequest\__construct(), ILIAS\Wiki\WikiGUIRequest\__construct(), ILIAS\Repository\StandardGUIRequest\__construct(), ILIAS\HTMLLearningModule\StandardGUIRequest\__construct(), ILIAS\UI\Component\Player\Player\PlayerGUIRequest\__construct(), ILIAS\Repository\Administration\AdministrationGUIRequest\__construct(), ILIAS\Container\StandardGUIRequest\__construct(), ILIAS\Repository\Trash\TrashGUIRequest\__construct(), ILIAS\Blog\StandardGUIRequest\__construct(), ILIAS\ContainerReference\StandardGUIRequest\__construct(), ILIAS\MediaObjects\StandardGUIRequest\__construct(), ILIAS\Administration\AdminGUIRequest\__construct(), ILIAS\Repository\PluginSlot\PluginSlotGUIRequest\__construct(), ILIAS\Category\StandardGUIRequest\__construct(), ILIAS\InfoScreen\StandardGUIRequest\__construct(), ILIAS\UI\Implementation\Component\Layout\Page\EditGUIRequest\__construct(), ILIAS\Table\TableGUIRequest\__construct(), ILIAS\COPage\PC\EditGUIRequest\__construct(), ILIAS\Style\Content\StandardGUIRequest\__construct(), ILIAS\Survey\Execution\ExecutionGUIRequest\__construct(), ILIAS\Survey\Evaluation\EvaluationGUIRequest\__construct(), ILIAS\Survey\Editing\EditingGUIRequest\__construct(), ILIAS\SurveyQuestionPool\Editing\EditingGUIRequest\__construct(), ILIAS\Block\StandardGUIRequest\__construct(), ILIAS\Exercise\GUIRequest\__construct(), ILIAS\TestQuestionPool\RequestDataCollector\__construct(), ILIAS\Test\RequestDataCollector\__construct(), ilOrgUnitPositionGUI\__construct(), and ILIAS\LearningModule\Table\TableAdapterGUI\__construct().

53  : void {
54  $this->http = $http;
55  $this->refinery = $refinery;
56  $this->passed_post_data = $passed_post_data;
57  $this->passed_query_params = $passed_query_params;
58  }
$http
Definition: deliver.php:14
static http()
Fetches the global http state from ILIAS.
+ Here is the call graph for this function:
+ Here is the caller graph for this function:

◆ int()

ILIAS\Repository\int ( string  $key)

Definition at line 61 of file trait.BaseGUIRequest.php.

References ILIAS\Repository\isArray(), ILIAS\Repository\refinery(), and ILIAS\Repository\str().

Referenced by ilCourseObjectiveQuestion\__addTest(), ilLearningProgressBaseGUI\__appendLPDetails(), ilTree\__checkDelete(), ilMailAttachmentStageCleanup\__construct(), ilSoapClient\__construct(), ilVirusScannerICapRemote\__construct(), ilUserFormSettings\__construct(), ilMembershipAdministrationGUI\__construct(), ilLDAPServerTableGUI\__construct(), ilTaxonomyListTableGUI\__construct(), ilPollUserTableGUI\__construct(), ilContentStylesTableGUI\__construct(), ilSurveyExport\__construct(), ilUserCertificate\__construct(), ILIAS\Data\Version\__construct(), ilPollAnswersHandler\__construct(), ilSurveyQuestionpoolExport\__construct(), ILIAS\ResourceStorage\Stakeholder\AbstractResourceStakeholder\__construct(), ilObjLTIAdministrationGUI\__construct(), ilStudyProgrammeMembersTableGUI\__construct(), ilBookingPreferences\__construct(), ilTermDefinitionEditorGUI\__construct(), ilWikiStatGUI\__construct(), ilBookingObject\__construct(), ilOrgUnitTypeTranslation\__construct(), ilPollResultsHandler\__construct(), ilBookingSchedule\__construct(), ilAssQuestionFeedbackPageObjectCommandForwarder\__construct(), ilSessionReminderCheck\__construct(), ilCronDeleteNeverLoggedInUserAccounts\__construct(), ilPathGUI\__construct(), ILIAS\Mail\Cron\ExpiredOrOrphanedMails\NotificationsCollector\__construct(), ilBookingReservation\__construct(), ILIAS\Filesystem\Finder\Iterator\DepthRangeFilterIterator\__construct(), ilLMNavigationStatus\__construct(), ILIAS\Skill\Service\SkillService\__construct(), ilAdvancedMDValues\__construct(), ilLPProgressTableGUI\__construct(), ilWorkspaceShareTableGUI\__construct(), ILIAS\Skill\Usage\UsagesUI\__construct(), ilCalendarRecurrenceCalculator\__construct(), ilRatingCategoryGUI\__construct(), ilContObjectExport\__construct(), ilLMNavigationRendererGUI\__construct(), ILIAS\Filesystem\Util\Archive\Zip\__construct(), ilRatingGUI\__construct(), ilObjTaxonomyGUI\__construct(), ilAdvancedMDParser\__construct(), ILIAS\Glossary\Flashcard\FlashcardManager\__construct(), ILIAS\components\WOPI\Handler\RequestHandler\__construct(), ilOrgUnitType\__construct(), ilNewsItemGUI\__construct(), ilSearchGUI\__construct(), ilDashboardGUI\__construct(), ilWOPIAdministrationGUI\__construct(), ilForumCronNotificationDataProvider\__construct(), ILIAS\Style\Content\ItemBlock\ItemBlockSequenceGenerator\__construct(), ilMailOptions\__construct(), ilCalendarBlockGUI\__construct(), ilUserSearchFilter\__construct(), ilAssQuestionHintPageObjectCommandForwarder\__construct(), ilCertificateGUI\__construct(), ilPersonalSkillExplorerGUI\__construct(), ilObjectMetaDataGUI\__construct(), assClozeGap\__construct(), ILIAS\Badge\ilBadgeUserTableGUI\__construct(), ilUtil\__extractId(), ilUtil\__extractRefId(), ilObjUserGUI\__getDateSelect(), ilRbacReview\__getParentRoles(), ilTree\__getSubTreeByParentRelation(), ilAbstractSearch\__prepareFound(), ilCourseStart\__read(), ilEventItems\__read(), ilLPMarks\__read(), ilCourseObjectiveMaterials\__read(), ilSessionAppointment\__read(), ilEventParticipants\__read(), ilCourseObjectiveQuestion\__read(), ilTree\__renumber(), ilMetaDataSearch\__searchContribute(), ilMetaDataSearch\__searchDescriptions(), ilMetaDataSearch\__searchKeywords(), ilMetaDataSearch\__searchTitles(), ilAdvancedSearch\__searchTypicalAgeRange(), ilObjUserGUI\__sendProfileMail(), ilObjectDataCache\__storeReference(), ilCourseObjectiveResult\__updatePassed(), ilObjGroupReferenceAccess\_checkAccess(), ilObjDataCollectionAccess\_checkGoto(), ilObjLinkResourceAccess\_checkGoto(), ilObjWikiAccess\_checkGoto(), ilRTE\_cleanupMediaObjectUsage(), ilSession\_destroyExpiredSessions(), ilObjMediaObject\_determineWidthHeight(), _DiffEngine\_diag(), ilCourseObjectiveResult\_getAccomplished(), ilLDAPServer\_getActiveServerList(), ilCourseObjectiveMaterials\_getAllAssignedMaterials(), ilObject\_getAllReferences(), ilParticipants\_getAllSupportContactsOfUser(), ilLocalUser\_getAllUserIds(), ilLPMarks\_getAllUserIds(), ilChangeEvent\_getAllUserIds(), ilCalendarCategoryAssignments\_getAppointmentCalendars(), ilCalendarCategoryAssignments\_getAssignedAppointments(), ilCourseObjectiveMaterials\_getAssignedMaterials(), ilCalendarCategoryAssignments\_getAutoGeneratedAppointmentsByObjId(), ilObjSurveyQuestionPool\_getAvailableQuestionpools(), ilObjStyleSheet\_getClonableContentStyles(), ilLPStatusManual\_getCompleted(), ilLPStatusTestFinished\_getCompleted(), ilLPStatusVisits\_getCompleted(), ilLPStatusTypicalLearningTime\_getCompleted(), ilLPStatusManualByTutor\_getCompleted(), ilConditionHandler\_getCondition(), ilLDAPServer\_getCronServerIds(), ilConditionHandler\_getDistinctTargetRefIds(), ilExport\_getExportFiles(), ilCourseDefinedFieldDefinition\_getFieldIds(), ilLocalUser\_getFolderIds(), ilObjCourseGrouping\_getGroupings(), ilMDFormat\_getIds(), ilMDEntity\_getIds(), ilMDOrComposite\_getIds(), ilMDIdentifier_\_getIds(), ilMDLocation\_getIds(), ilMDDescription\_getIds(), ilMDKeyword\_getIds(), ilMDIdentifier\_getIds(), ilMDLanguage\_getIds(), ilMDTaxon\_getIds(), ilMDTypicalAgeRange\_getIds(), ilMDAnnotation\_getIds(), ilMDTaxonPath\_getIds(), ilMDContribute\_getIds(), ilMDRelation\_getIds(), ilMDRequirement\_getIds(), ilMDClassification\_getIds(), ilObject\_getIdsForTitle(), ilObjUser\_getImportedUserId(), ilLPStatusTestFinished\_getInProgress(), ilLPStatusTypicalLearningTime\_getInProgress(), ilLPStatusVisits\_getInProgress(), ilLPStatusContributionToDiscussion\_getInProgress(), ilRTE\_getMediaObjects(), ilParticipants\_getMembershipByType(), ilObjMediaObject\_getMobsOfObject(), ilNewsItem\_getNewsItemsOfUser(), ilLPStatusTestFinished\_getNotAttempted(), ilObjUser\_getNumberOfUsersPerAuthMode(), ilUtil\_getObjectsByOperations(), ilLPStatusCollectionManual\_getObjectStatus(), ilRbacReview\_getOperationIdByName(), ilRbacReview\_getOperationIdsByName(), ilRbacReview\_getOperationList(), ilWorkspaceAccessHandler\_getPermissions(), ilConditionHandler\_getPersistedConditionsOfTarget(), ilConditionHandler\_getPersistedConditionsOfTrigger(), ilTimingPlaned\_getPlanedTimings(), ilTimingPlaned\_getPlanedTimingsByItem(), ilLearningProgress\_getProgress(), ilSCORM2004Tracking\_getProgressInfo(), ilCourseDefinedFieldDefinition\_getRequiredFieldIds(), ilLDAPServer\_getRoleSyncServerIds(), ilSearchSettings\_getSearchSettingRefId(), ilObjStyleSheet\_getStandardStyles(), ilLPStatusCollectionMobs\_getStatusInfo(), ilCourseObjectiveResult\_getSuggested(), ilCourseObjectiveQuestion\_getTest(), ilSCORM2004Tracking\_getTrackedUsers(), ilObjUser\_getUserIdsByInactivationPeriod(), ilObjUser\_getUsersForClipboadObject(), ilExport\_getValidExportSubItems(), ilCourseUserData\_getValuesByObjId(), ilObjCourseGrouping\_getVisibleGroupings(), ilObjChatroomGUI\_goto(), ilObjContentPageGUI\_goto(), ilObjLearningSequenceGUI\_goto(), ilObjCmiXapiGUI\_goto(), ilObjDataCollectionGUI\_goto(), ilObjectPluginGUI\_goto(), ilObjIndividualAssessmentGUI\_goto(), ilObjSessionGUI\_goto(), ilObjFolderGUI\_goto(), ilObjPollGUI\_goto(), ilObjLTIConsumerGUI\_goto(), ilObjSAHSLearningModuleGUI\_goto(), ilObjSurveyGUI\_goto(), ilObjWikiGUI\_goto(), ilObjGroupGUI\_goto(), ilObjForumGUI\_goto(), ilObjCourseGUI\_goto(), ilObjUserFolderGUI\_goto(), ilRbacReview\_groupOperationsByClass(), ilContainerReferenceAccess\_isAccessible(), ilCourseObjectiveQuestion\_isAssigned(), _DiffEngine\_lcs_pos(), ilCalendarCategoryAssignments\_lookupCategories(), ilObjContentObject\_lookupContObjIdByStyleId(), ilLPObjSettings\_lookupDBModeForObjects(), ilObjSurveyAccess\_lookupFinished(), ilObjUser\_lookupId(), ilECSImportManager\_lookupObjIds(), ilLearningProgress\_lookupProgressByObjId(), ilObjRole\_lookupRegisterAllowed(), ilRegistrationSettings\_lookupRegistrationType(), ilContainerReference\_lookupSourceIds(), ilLPStatus\_lookupStatusForObject(), ilSkillTemplateReference\_lookupTrefIdsForTopTemplateId(), ilObjRemoteFile\_lookupVersionInfo(), ilWaitingList\_preloadOnListInfo(), ilCourseObjectiveResult\_readAssignedObjectives(), ilCourseObjectiveResult\_readAssignedObjectivesOfQuestion(), ilMemberAgreement\_readByObjId(), ilIndividualAssessmentDataSet\_readData(), ilChangeEvent\_recordReadEvent(), ilObjRole\_removeObjectId(), ilObjSCORMTracking\_syncReadEvent(), ilCourseObjectiveResult\_updateObjectiveStatus(), ilBTControllerGUI\abortBucket(), ilChatroomServerConfigStoredObjective\achieve(), ilAccessInitialPermissionGuidelineAppliedObjective\achieve(), ilColumnGUI\activateBlock(), ilCronJob\activationWasToggled(), ilTestSession\activeIDExists(), ilSessionStatisticsGUI\adaptDataToScale(), ilContainerStartObjects\add(), ilUserDefinedFields\add(), ilImagemapPreview\addArea(), ilObjBlogGUI\addContributor(), ilMailCronOrphanedMails\addCustomSettingsToForm(), ilObjTest\addDefaults(), ilDclReferenceFieldRepresentation\addFilterInputFieldToTable(), ilChatroom\addHistoryEntry(), ILIAS\TestQuestionPool\Questions\SuggestedSolution\SuggestedSolutionsDatabaseRepository\additionalOnStore(), ilPersonalProfileGUI\addLocationToForm(), ilECSObjectSettings\addMetadataToJson(), ilMiniCalendarGUI\addMiniMonth(), ilCalendarBlockGUI\addMiniMonth(), ilForumModerators\addModeratorRole(), ilObjRepositorySettings\addNewItemGroup(), ilExportOptions\addOption(), ilImagemapPreview\addPoint(), ilObjTest\addQTIMaterial(), ilSoapObjectAdministration\addReferences(), ilPermissionGUI\addRole(), assQuestionExport\addSolutionHints(), ilOrgUnitUserAssignmentGUI\addStaff(), ilOrgUnitUserAssignmentGUI\addStaffFromSearch(), ILIAS\Repository\Form\addStdAvailability(), ilCalendarCategories\addSubitemCalendars(), ilBuddySystemRelationRepository\addToRequestedBuddies(), ilOnlineTracking\addUser(), ILIAS\Test\ExportImport\ResultsExportExcel\addUserContent(), ilObjBlogGUI\addUserFromAutoComplete(), ilRbacAdmin\adjustMovedObjectPermissions(), ILIAS\components\File\Preview\Settings\adjustNumeric(), ilObjectXMLWriter\appendTimeTargets(), ilCalendarRecurrenceCalculator\applyBYDAYRules(), ilCalendarRecurrenceCalculator\applyBYMONTHDAYRules(), ilCalendarRecurrenceCalculator\applyBYWEEKNORules(), ilCalendarRecurrenceCalculator\applyBYYEARDAYRules(), ilObjTest\applyDefaults(), ilDBUpdateNewObjectType\applyInitialPermissionGuideline(), ilMathBaseAdapter\applyScale(), ilTestRandomQuestionSetPoolDefinitionFormGUI\applySubmit(), assImagemapQuestionGUI\areaEditor(), ilCalendarAppointmentGUI\askDelete(), ilRbacReview\assignedGlobalRoles(), ilRbacReview\assignedRoles(), ilRbacReview\assignedUsers(), ilSkillProfileGUI\assignLevelSelectSkill(), ilSkillProfileGUI\assignLevelToProfile(), ilGroupMembershipGUI\assignMembers(), ilLearningSequenceMembershipGUI\assignMembers(), ilCourseMembershipGUI\assignMembers(), ilPRGAssignmentDBRepository\assignmentByRow(), ilOrgUnitUserAssignmentGUI\assignmentsRecursive(), ilObjUserGUI\assignSaveObject(), ILIAS\components\Authentication\Logout\ConfigurableLogoutTarget\asURI(), ilMediaObjectsPlayerWrapperGUI\audio(), ilObjAuthSettingsGUI\authSettingsObject(), ilBadgeManagementGUI\awardBadgeUserSelection(), Vendor\Package\Foo\bar(), ilObjectDefinitionProcessor\beginTag(), ilBookingProcessWithScheduleGUI\bookAvailableItems(), ILIAS\Tests\Refinery\Parser\ABNF\BrickTest\breakIntoPieces(), ILIAS\Containter\Content\ObjectiveRenderer\buildAccordionTitle(), ILIAS\Test\Results\Data\Factory\buildAttemptResults(), ilDBGenerator\buildCreateSequenceStatement(), ilSessionStatisticsGUI\buildData(), ilLTIConsumerProviderUsageTableGUI\buildLinkToUsedBy(), ilLearningSequenceImporter\buildLPSettings(), ilObjForumGUI\buildMinimalThreadForm(), ILIAS\Containter\Content\ObjectiveRenderer\buildObjectiveProgressBar(), ilStudyProgrammeProgressListGUI\buildProgressBar(), ILIAS\components\ResourceStorage\Resources\DataSource\AllResourcesDataSource\buildQueryFilter(), ilExAssTypeBlogGUI\buildSubmissionPropertiesAndActions(), ilExAssTypePortfolioGUI\buildSubmissionPropertiesAndActions(), ilExAssTypeWikiTeamGUI\buildSubmissionPropertiesAndActions(), ilObjForumGUI\buildThreadForm(), ILIAS\ResourceStorage\Flavour\Machine\DefaultMachines\CropRectangle\calculateCutout(), ilCronDeleteInactiveUserAccounts\calculateDeletionData(), assKprimChoice\calculateReachedPoints(), assLongMenu\calculateReachedPoints(), ilBadgeWAC\canBeDelivered(), ilObjBlogAccess\canBeDelivered(), ilParticipants\canSendMailToMembers(), ilECSMappingSettingsGUI\cDeleteRulesOfNode(), ilPersonalProfileGUI\changeEmail(), ilObjUserGUI\checkAccessToRolesTab(), ILIAS\components\WOPI\Handler\RequestHandler\checkAuth(), ilBookingProcessWithScheduleGUI\checkAvailability(), ilObjExercise\checkDate(), ilSCTreeTasks\checkDuplicates(), ilTree\checkForParentType(), ilExportLimitation\checkLimitation(), ilLog\checkLogLevel(), ilNewsItem\checkNewsExistsForObjects(), ilRbacSystem\checkPermission(), ilPersonalSettingsGUI\checkPersonalStartingPoint(), ilAssQuestionSkillAssignmentsGUI\checkPointsAreInt(), ilWebAccessChecker\checkPublicSection(), ilLTIConsumerGradeServiceScores\checkScore(), ilWebAccessChecker\checkUser(), SurveyMultipleChoiceQuestion\checkUserInput(), ilObjForumGUI\checkUsersViewMode(), ilCronJob\checkWeeklySchedule(), ilECSMappingSettingsGUI\cInitOverview(), ilLMObject\clipboardCopy(), ilContainer\cloneAllObject(), ilCourseObjectiveMaterials\cloneDependencies(), ilCourseObjectiveQuestion\cloneDependencies(), ilSoapUtils\cloneDependencies(), ilSoapUtils\cloneNode(), ilObjWiki\cloneObject(), ILIAS\Mail\Cron\ExpiredOrOrphanedMails\ExpiredOrOrphanedMailsCollector\collect(), ilCOPageHTMLExport\collectPageElements(), ilAppointmentPresentationSessionGUI\collectPropertiesAndActions(), ilSurveyEvaluationGUI\competenceEval(), ilSurveyConstraintsGUI\confirmDeleteConstraintsObject(), ilSurveyParticipantsGUI\confirmDeleteSelectedUserDataObject(), ilContSkillAdminGUI\confirmDeleteSingleLocalProfile(), ilObjStudyProgrammeMembersGUI\confirmedAcknowledgeCourses(), ilObjForumGUI\confirmMergeThreadsObject(), ilContSkillAdminGUI\confirmRemoveSingleGlobalProfile(), assQuestion\convertISO8601FormatH_i_s_ExtendedToSeconds(), ilObjectCopyGUI\copyContainer(), ILIAS\MediaPool\MediaPoolManager\copyItemFromEditClipboard(), ilObjMediaCast\copyOrder(), ilSurveyEditorGUI\copyPasteObject(), ilGlossaryForeignTermCollectorGUI\copyTerms(), ILIAS\Skill\Profile\SkillProfileManager\countUsers(), ilObjLanguage\countUsers(), ILIAS\MetaData\OERHarvester\Settings\Settings\SettingsDBRepository\create(), ILIAS\Exercise\Settings\SettingsDBRepository\create(), ILIAS\Wiki\Settings\SettingsDBRepository\create(), ILIAS\EmployeeTalk\Talk\Repository\IliasDBEmployeeTalkRepository\create(), ilPCGridGUI\create(), ilPCVerificationGUI\create(), ilObjStudyProgramme\create(), assLongMenu\createArrayFromFile(), ilIndividualAssessmentMembersStorageDB\createAssessmentMember(), ilStudyProgrammeSettingsDBRepository\createByRow(), ilRegistrationSettingsGUI\createCodes(), ilObjRole\createDefaultRole(), ilDAVContainer\createFile(), ilGroupAddToGroupActionGUI\createGroupAndAddUser(), ilWebLinkDatabaseRepository\createItem(), ilDidacticTemplateLocalPolicyAction\createLocalPolicy(), ilObjWikiGUI\createNewTranslatedPageObject(), ilObjRole\createPermissionIntersection(), ilForumNotificationDataProvider\createRecipientArray(), ILIAS\Refinery\Random\Seed\RandomSeed\createSeed(), ilExplorer\createTarget(), ilAccountRegistrationGUI\createUser(), ilTestArchiver\createUserResultsForArchive(), ILIAS\Wiki\Page\PageManager\createWikiPage(), ilExportGUI\createXMLContainerExport(), ilECSMappingSettingsGUI\cSaveOverview(), ilECSMappingSettingsGUI\cShowLocalExplorer(), ILIAS\Repository\FieldDefinition\TypeSpecificData\Select\DatabaseGatewayImplementation\dataFromRows(), db_pwassist_create_id(), ilSCORM13Package\dbImport(), ilFileDataMail\deassignAttachmentFromDirectory(), ilObjForum\delete(), ilCourseObjectiveQuestion\delete(), ilCalendarAppointmentGUI\delete(), ilSurveyConstraintsGUI\deleteConstraintsObject(), ilObjForum\deleteDraftsByForumId(), ilForumPostDraft\deleteDraftsByPostIds(), ilForumPostDraft\deleteDraftsByUserId(), ilCalendarAppointmentGUI\deleteExclude(), ilSoapUtils\deleteExpiredDualOptInUserObjects(), ilMailbox\deleteFolder(), ilForumDraftsHistory\deleteHistoryByPostIds(), ilObjLTIAdministrationGUI\deleteLTIConsumer(), ilObjOrgUnitGUI\deleteObject(), ilForum\deletePost(), ilForum\deletePostTree(), ilContSkillAdminGUI\deleteSingleLocalProfile(), assQuestion\deleteSolutionRecordByValues(), ilObjSCORMLearningModule\deleteTrackingDataOfUsers(), ilObjStudyProgrammeGUI\deliverCertificateObject(), ILIAS\FileDelivery\Delivery\ResponseBuilder\PHPResponseBuilder\deliverPartial(), ilForumModerators\detachModeratorRole(), ILIAS\Skill\Resource\SkillResourcesManager\determineCurrentTargetLevel(), ILIAS\Mail\Cron\ExpiredOrOrphanedMails\MailDeletionHandler\determineDeletableAttachmentPaths(), ilTable2GUI\determineLimit(), ilTable2GUI\determineOffsetAndOrder(), ilLPStatusVisits\determinePercentage(), ilLPStatusTypicalLearningTime\determinePercentage(), ilLPStatusTestPassed\determinePercentage(), ilLPStatusCollectionMobs\determinePercentage(), ilLPStatusSCORM\determinePercentage(), ilSettingsPermissionGUI\determineRoles(), ilLPStatusCollectionMobs\determineStatus(), ILIAS\BookingManager\BookingProcess\ProcessUtilGUI\displayPostInfo(), ilImport\doImportObject(), ilObjFile\doRead(), ilStartUpGUI\doSamlAuthentication(), ILIAS\Test\Settings\ScoreReporting\ScoreSettingsDatabaseRepository\doSelect(), ILIAS\Test\Settings\MainSettings\MainSettingsDatabaseRepository\doSelect(), ilECSCmsCourseMemberCommandQueueHandler\doUpdate(), ilUserCertificateApiGUI\download(), ilUserCertificateGUI\download(), McstImageGalleryGUI\downloadAll(), ilLMPageObjectGUI\downloadFile(), ilECSMappingSettingsGUI\dShowCmsExplorer(), ilECSMappingSettingsGUI\dShowLocalExplorer(), ILIAS\MetaData\Services\DataHelper\DataHelper\durationToArray(), ILIAS\MetaData\OERHarvester\Settings\Settings\SettingsGUI\edit(), ilPCTableGUI\editData(), ilObjBadgeAdministrationGUI\editImageTemplate(), ilObjForumGUI\editThreadDraftObject(), ilPrivacySettings\enableSahsProtocolData(), ilMMTypeHandlerRepositoryLink\enrichItem(), ILIAS\LegalDocuments\Condition\Role\eval(), ilAssLacCompositeEvaluator\evaluate(), ilColumnGUI\exceededLimit(), ilLTIConsumerGradeServiceScores\execute(), ilForumAutoSaveAsyncDraftAction\executeAndGetResponseObject(), ilTestCorrectionsGUI\executeCommand(), ilWikiHandlerGUI\executeCommand(), ilAdvancedSearchGUI\executeCommand(), ilObjOrgUnitGUI\executeCommand(), ILIAS\ResourceStorage\Resource\Repository\CollectionDBRepository\existing(), ilSessionOverviewGUI\exportCSV(), ilECSSettingsGUI\exportMappings(), SurveyMatrixQuestionEvaluation\exportResults(), SurveyQuestionEvaluation\exportResults(), ilSCORMTrackingItems\exportSelectedSuccess(), ilSCORM2004TrackingItems\exportSelectedSuccess(), ILIAS\Notes\Export\UserImageExporter\exportUserImagesForRepObjId(), ilCachedCertificateTemplateRepository\fetchActiveCertificateTemplatesForCoursesWithDisabledLearningProgress(), ilUserCertificateTableProvider\fetchDataSet(), ilMail\fetchMailData(), ilCmiXapiLP\fetchModeOption(), ilUserCertificateRepository\fetchObjectIdsWithCertificateForUser(), ilTestRandomQuestionSetConfigGUI\fetchPoolIdsParameter(), ilForum\fetchPostNodeData(), ilLTIConsumerAdministrationGUI\fetchProviderMulti(), ilTestRandomQuestionSetConfigGUI\fetchQuestionPoolIdParameter(), ilTestRandomQuestionSetConfigGUI\fetchTargetRefParameter(), ilUserCertificateRepository\fetchUserIdsWithCertificateForObject(), ilStudyProgrammeRepositorySearchGUI\fillAutoCompleteToolbar(), ilRepositorySearchGUI\fillAutoCompleteToolbar(), ilLTIConsumerResult\fillData(), ilSCTreeDuplicatesTableGUI\fillObjectRow(), ilSCTreeDuplicatesTableGUI\fillRow(), ilSCGroupTableGUI\fillRow(), ilSCTaskTableGUI\fillRow(), ilContSkillMemberTableGUI\fillRow(), ilGroupParticipantsTableGUI\fillRow(), ilAdminSubItemsTableGUI\fillRow(), ilBookingParticipantsTableGUI\fillRow(), ilSessionMaterialsTableGUI\fillRow(), ilLPObjectStatisticsDailyTableGUI\fillRow(), ilBookingObjectsTableGUI\fillRow(), ilLPObjectStatisticsTableGUI\fillRow(), ilMediaPoolTableGUI\fillRow(), ilTrMatrixTableGUI\fillRow(), ilBookingReservationsTableGUI\fillRow(), ilLPObjectStatisticsDailyTableGUI\fillRowCSV(), ilLPObjectStatisticsTableGUI\fillRowCSV(), ilTrMatrixTableGUI\fillRowCSV(), ilBookingReservationsTableGUI\fillRowCSV(), ilLPObjectStatisticsDailyTableGUI\fillRowExcel(), ilLPObjectStatisticsTableGUI\fillRowExcel(), ilTrMatrixTableGUI\fillRowExcel(), ilBookingReservationsTableGUI\fillRowExcel(), ILIAS\MetaData\Paths\Steps\NavigatorBridge\filterByIndex(), ILIAS\Style\Content\Container\ContainerDBRepository\filterByReuse(), ilPluginsOverviewTable\filterData(), ilMembershipCronNotifications\filterDuplicateItems(), ILIAS\Notes\NoteDBRepository\filterObjectsWithNotes(), ILIAS\MetaData\OERHarvester\ResourceStatus\DatabaseRepository\filterOutBlockedObjects(), ilDidacticTemplateAction\filterRoles(), ilPortfolioImporter\finalProcessing(), ilForumImporter\finalProcessing(), ilContentPageImporter\finalProcessing(), ilBlogImporter\finalProcessing(), ilLearningModuleImporter\finalProcessing(), ilConsultationHourUtils\findCalendarAppointmentsForBooking(), ilObjCourse\findCoursesWithNotEnoughMembers(), ilSCTreeTasks\findDuplicates(), ilMemberViewSettings\findEffectiveRefId(), ilLTIViewGUI\findEffectiveRefId(), ilAuthProviderLTI\findGlobalRole(), ilObjGroup\findGroupsWithNotEnoughMembers(), ilSoapUtils\findMappedReferenceForNode(), ILIAS\Scripts\PHPStan\Rules\LegacyClassUsageRule\findMethodUsages(), ilTaxNodeAssignment\findObjectsByNode(), ilLMMenuEditor\fixImportMenuItems(), ilCertificateDateHelper\formatDate(), ILIAS\components\DataCollection\Fields\Formula\FormulaParser\Result\ResultFormatter\formatDateFromString(), ilCertificateDateHelper\formatDateTime(), ilPasteIntoMultipleItemsExplorer\formatObject(), ILIAS\components\DataCollection\Fields\Formula\FormulaParser\Result\ResultFormatter\formatScientific(), ILIAS\components\ResourceStorage\Resources\UI\BaseToComponent\formatSize(), assFileUploadImport\fromXML(), assOrderingQuestionImport\fromXML(), assTextQuestionImport\fromXML(), ilTimingsCronReminder\gatherUsers(), ilObjUserFolderGUI\generalSettingsObject(), ILIAS\Skill\Personal\PersonalSkillDBRepository\get(), ILIAS\ResourceStorage\Revision\Repository\RevisionDBRepository\get(), ilDateTime\get(), ilChatroom\getAccessibleRoomIdByTitleMap(), ILIAS\Survey\Settings\SettingsDBRepository\getAccessSettings(), ILIAS\Test\RequestDataCollector\getActiveId(), ILIAS\Help\Module\ModuleManager\getActiveModules(), ILIAS\LearningModule\Editing\EditingGUIRequest\getActiveNode(), ilMembershipNotifications\getActiveUsers(), ilMembershipNotifications\getActiveUsersforAllObjects(), ilChatroomTabGUIFactory\getAdminTabsForCommand(), ilUnitConfigurationRepository\getAdminUnitCategories(), ilNewsItem\getAggregatedNewsData(), ILIAS\Skill\Resource\SkillResourceDBRepository\getAll(), ILIAS\Survey\Participants\InvitationsDBRepository\getAllForSurvey(), ILIAS\Survey\Participants\InvitationsDBRepository\getAllForUser(), ilSkillUserLevelDBRepository\getAllHistoricLevelEntriesOfUser(), ilSkillUserLevelDBRepository\getAllLevelEntriesOfUser(), ilObjMediaPool\getAllMobIds(), ilRbacReview\getAllOperationsOfRole(), ILIAS\Wiki\Page\PageDBRepository\getAllPagesInfo(), ilLDAPRoleAssignmentRules\getAllPossibleRoles(), ilForumTopic\getAllPostIds(), ILIAS\Skill\Profile\SkillProfileRoleDBRepository\getAllProfilesOfRole(), ilSkillTreeNode\getAllSelfEvaluationNodes(), ILIAS\Exercise\Submission\SubmissionRepository\getAllSubmissionIdsOfOwner(), ilForum\getAllThreads(), SurveyQuestionEvaluation\getAnswerData(), ILIAS\Blog\StandardGUIRequest\getApId(), ilConsultationHourAppointments\getAppointmentIds(), ilConsultationHourAppointments\getAppointmentIdsByGroup(), ILIAS\Survey\Editing\EditingGUIRequest\getAppr360(), ILIAS\Survey\Execution\ExecutionGUIRequest\getAppraiseeId(), ILIAS\Survey\Evaluation\EvaluationGUIRequest\getAppraiseeId(), ILIAS\Survey\Editing\EditingGUIRequest\getAppraiseeId(), ILIAS\Survey\Survey360\AppraiseeDBRepository\getAppraiseesForRater(), ilObjSurvey\getAppraiseesToRate(), ilOrgUnitPositionDBRepository\getArray(), ilDatabaseSetupAgent\getArrayToConfigTransformation(), ILIAS\Exercise\GUIRequest\getAssId(), ILIAS\Blog\StandardGUIRequest\getAssId(), ILIAS\Exercise\GUIRequest\getAssIdGoto(), ilRbacReview\getAssignableChildRoles(), ilBookingParticipant\getAssignableParticipants(), ilRbacReview\getAssignableRolesGenerator(), ilRbacReview\getAssignableRolesInSubtree(), ilMailingList\getAssignedEntries(), ilObjectPermissionStatusGUI\getAssignedValidRoles(), ILIAS\Wiki\WikiGUIRequest\getAssignmentId(), ilExcAssMemberStateRepository\getAssignmentIdsWithGradingNeeded(), ILIAS\Skill\Profile\SkillProfileManager\getAssignments(), ilDidacticTemplateObjSettings\getAssignmentsByTemplateID(), ilDidacticTemplateObjSettings\getAssignmentsForTemplates(), ilBTControllerGUI\getAsyncReplacementItem(), ilObjSCORMLearningModule\getAttemptsForUsers(), ILIAS\Blog\StandardGUIRequest\getAuthor(), ilForumExplorerGUI\getAuthorInformationByNode(), ilObjAuthSettings\getAuthSettingsRefId(), ILIAS\MediaCast\StandardGUIRequest\getAutoplay(), ilECSParticipantSettings\getAvailabeMids(), ilBookingReservation\getAvailableObject(), ilObjectPermissionStatusGUI\getAvailableRolesTableData(), ILIAS\Exercise\GUIRequest\getBackView(), ilChatroom\getBannedUsers(), ILIAS\LearningModule\Editing\EditingGUIRequest\getBefore(), ilObjectMetaDataGUI\getBlockHTML(), ILIAS\Survey\Editing\EditingGUIRequest\getBlockId(), ILIAS\Style\Content\ItemBlock\ItemBlockSequenceGenerator\getBlocksForPart(), ILIAS\PersonalWorkspace\StandardGUIRequest\getBlogGtp(), ILIAS\Exercise\GUIRequest\getBlogId(), ILIAS\Blog\StandardGUIRequest\getBlogPage(), ILIAS\BookingManager\StandardGUIRequest\getBookedUser(), ILIAS\MetaData\Vocabularies\Dispatch\Presentation\Presentation\PresentationGUIRequest\getBoxId(), ILIAS\MediaObjects\MediaObjectRepository\getById(), ilCalendarRecurrence\getBYMONTHDAYList(), ilCalendarRecurrence\getBYMONTHList(), ILIAS\COPage\PC\PCFactory\getByNode(), ilCalendarRecurrence\getBYSETPOSList(), ilCalendarRecurrence\getBYWEEKNOList(), ilCalendarRecurrence\getBYYEARDAYList(), ilForumNotification\getCachedNodeData(), ilCalendarSelectionBlockGUI\getCalendars(), ilBookingReservation\getCancelDetails(), ILIAS\BookingManager\StandardGUIRequest\getCancelNr(), ILIAS\Exercise\GUIRequest\getCatalogueId(), ILIAS\Style\Content\StandardGUIRequest\getCatId(), ilSessionStatisticsGUI\getChart(), ilTree\getChildIds(), ILIAS\Container\StandardGUIRequest\getChildRefId(), ilWebDAVRepositoryHelper\getChildrenOfRefId(), ilSCTreeTasks\getChilds(), ilTree\getChilds(), ilGlobalVirtualSkillTree\getChildsOfNode(), ilVirtualSkillTree\getChildsOfNode(), ilChatroomConfigFileHandler\getClientFileContent(), ILIAS\Container\StandardGUIRequest\getCloneSource(), ILIAS\Survey\Survey360\AppraiseeDBRepository\getClosedAppraiseesForSurveys(), ILIAS\Container\StandardGUIRequest\getCmdRefId(), ilCmiXapiUser\getCmixObjectsHavingUsersMissingProxySuccess(), ilSkillTreeDBRepository\getCommonSkillIdForImportId(), ilObjStudyProgramme\getCompletedCourses(), ILIAS\Style\Content\ItemSetManager\getCompleteDescriptions(), ilLPMarks\getCompletionsOfUser(), ilLOUserResults\getCompletionsOfUser(), ilModulesTableGUI\getComponents(), ilLearningSequenceConditionController\getConditionSetForRepositoryObject(), ilMathJaxConfigSettingsRepository\getConfig(), ILIAS\Portfolio\StandardGUIRequest\getConsultationHourUserId(), ilParticipants\getContacts(), ILIAS\Container\Skills\ContainerMemberSkillDBRepository\getContainerMemberSkillFromRecord(), ILIAS\MetaData\OERHarvester\Settings\Settings\getContainerRefIDForExposing(), ILIAS\MetaData\OERHarvester\Settings\Settings\getContainerRefIDForHarvesting(), ILIAS\Container\Skills\ContainerSkillDBRepository\getContainerSkillFromRecord(), ilObjStyleSheet\getContentStylePath(), ilLTIViewGUI\getContextId(), ILIAS\News\Dashboard\DashboardNewsManager\getContextOptions(), ILIAS\Portfolio\StandardGUIRequest\getCopyFormProcess(), SurveyQuestion\getCopyIds(), ILIAS\MetaData\OERHarvester\Settings\Settings\getCopyrightEntryIDsSelectedForHarvesting(), ilObjForum\getCountUnread(), ilECSCourseConnector\getCourse(), ilECSCourseMemberConnector\getCourseMember(), ilLOUserResults\getCourseResultsForUserPresentation(), ilSoapCourseAdministration\getCoursesForUser(), ILIAS\ContainerReference\StandardGUIRequest\getCreationMode(), ILIAS\Style\Content\Style\CSSBuilder\getCss(), ilBookingEntry\getCurrentBookings(), ilObjectLP\getCurrentMode(), ILIAS\MetaData\Vocabularies\Dispatch\Presentation\Presentation\PresentationGUIRequest\getCurrentPage(), ilObjPortfolioBaseGUI\getCurrentPage(), ilSessionStatistics\getCurrentSlot(), ilPluginStateDBOverIlDBInterface\getData(), ILIAS\MyStaff\ListCertificates\ilMStListCertificates\getData(), ILIAS\Bibliographic\Field\Table\AssignMaterialsTable\getDataRetrieval(), ILIAS\components\ILIAS\Glossary\Table\TermListTable\getDataRetrieval(), ilObjCmiXapi\getDataSetMapping(), ILIAS\Survey\Editing\EditingGUIRequest\getDataType(), ilChatroomAdmin\getDefaultConfiguration(), ILIAS\MetaData\Vocabularies\Dispatch\Presentation\Presentation\PresentationGUIRequest\getDefinitionPageId(), ILIAS\News\StandardGUIRequest\getDeleteMedia(), ilCmiXapiDataSet\getDependencies(), ilObjectDataSet\getDependencies(), ilSkillDataSet\getDependencies(), ILIAS\ItemGroup\StandardGUIRequest\getDidactivTemplateId(), ILIAS\Survey\Execution\ExecutionGUIRequest\getDirection(), ilECSDirectoryTreeConnector\getDirectoryTree(), ILIAS\Exercise\GUIRequest\getDone(), ilForumPostDraft\getDraftsStatisticsByRefId(), ILIAS\MetaData\OERHarvester\Settings\Settings\SettingsGUI\getEditForm(), ilObjExerciseGUI\getEditFormCustomValues(), ILIAS\LearningModule\Editing\EditingGUIRequest\getEditId(), ilPageObject\getEditLockInfo(), ilObjStyleSheet\getEffectiveContentStyleId(), ilPageObject\getEffectiveEditLockTime(), ilCronJobEntity\getEffectiveScheduleValue(), ILIAS\Style\Content\Object\ObjectManager\getEffectiveStyleId(), ILIAS\MetaData\Vocabularies\Dispatch\Presentation\Presentation\PresentationGUIRequest\getEmbedMode(), ILIAS\Wiki\WikiGUIRequest\getEmptyPageTemplate(), ilECSEnrolmentStatusConnector\getEnrolmentStatus(), ILIAS\Portfolio\StandardGUIRequest\getExcAssId(), ILIAS\Portfolio\StandardGUIRequest\getExcBackRefId(), ilDataCollectionImporter\getExcelCharForInteger(), ILIAS\Portfolio\StandardGUIRequest\getExerciseRefId(), ilObjSurvey\getExistingQuestions(), ILIAS\Container\StandardGUIRequest\getExpand(), ilECSParticipantSettingsRepository\getExportableParticipants(), ilECSExportManager\getExportedIds(), ilECSExportManager\getExportedIdsByType(), ilDataCollectionExportOptionsXLSX\getExportFiles(), ilMediaPoolExportOptionXMLMaster\getExportFiles(), ILIAS\Survey\Editing\EditingGUIRequest\getExportLabel(), ILIAS\Table\TableGUIRequest\getExportMode(), ilECSExportManager\getExportServerIds(), ilDclIliasReferenceRecordFieldModel\getExportValue(), ILIAS\Like\StandardGUIRequest\getExpressionKey(), ilScormAiccDataSet\getExtendedXmlRepresentation(), ilFavouritesDBRepository\getFavouritesOfUser(), ILIAS\Survey\Editing\EditingGUIRequest\getFetchAll(), ILIAS\Category\StandardGUIRequest\getFetchAll(), ILIAS\Blog\StandardGUIRequest\getFetchAll(), ilAppointmentSessionFileHandler\getFiles(), ILIAS\Setup\RecordFilesMigration\getFiles(), ILIAS\Exercise\TutorFeedbackFile\TutorFeedbackZipRepository\getFiles(), ilTaxonomyClassificationProvider\getFilteredObjects(), ilOrgUnitUserAssignmentDBRepository\getFilteredUsersByUserAndPosition(), ILIAS\Survey\Execution\RunDBRepository\getFinishedAppraiseesForRater(), ilObjSurvey\getFinishedIdsForAppraiseeId(), ILIAS\Survey\Execution\RunDBRepository\getFinishedSurveysOfUser(), ILIAS\LearningModule\Editing\EditingGUIRequest\getFirstChild(), ILIAS\MetaData\Vocabularies\Dispatch\Presentation\Presentation\PresentationGUIRequest\getFocusId(), ILIAS\MetaData\Vocabularies\Dispatch\Presentation\Presentation\PresentationGUIRequest\getFocusReturn(), ILIAS\MediaPool\StandardGUIRequest\getFolderEditMode(), ILIAS\MediaPool\StandardGUIRequest\getFolderId(), ilRbacReview\getFoldersAssignedToRole(), ILIAS\MediaPool\StandardGUIRequest\getForceFilter(), ILIAS\Glossary\Editing\EditingGUIRequest\getForeignGlossaryRefId(), ILIAS\Exercise\GUIRequest\getFromOverview(), ILIAS\Skill\Profile\SkillProfileDBRepository\getFromRecord(), ILIAS\Skill\Profile\SkillProfileCompletionDBRepository\getFromRecord(), ILIAS\Skill\Personal\PersonalSkillDBRepository\getFromRecord(), ILIAS\Skill\Profile\SkillProfileLevelsDBRepository\getFromRecord(), ILIAS\Skill\Personal\AssignedMaterialDBRepository\getFromRecord(), ILIAS\Style\Content\StandardGUIRequest\getFromStyleId(), ILIAS\Table\TableGUIRequest\getFSF(), ILIAS\Table\TableGUIRequest\getFSH(), ilAssQuestionFeedback\getGenericFeedbackId(), ILIAS\Exercise\GUIRequest\getGiverId(), ILIAS\Style\Content\Object\ObjectManager\getGlobalDefaultTitle(), ILIAS\Style\Content\Object\ObjectManager\getGlobalFixedTitle(), ILIAS\Skill\Profile\SkillProfileRoleDBRepository\getGlobalProfilesOfRole(), ilObjGlossary\getGlossariesForCollection(), ILIAS\LearningModule\Editing\EditingGUIRequest\getGlossaryId(), ILIAS\Glossary\Editing\EditingGUIRequest\getGlossaryRefId(), ILIAS\LearningModule\Editing\EditingGUIRequest\getGlossaryRefId(), ilLPObjectStatisticsDailyTableGUI\getGraph(), ilLPObjectStatisticsTableGUI\getGraph(), ilLPObjectStatisticsLPTableGUI\getGraph(), ilLPCollectionOfRepositoryObjects\getGroupedItemsForLPStatus(), ilObjectDefinition\getGroupedRepositoryObjectTypes(), ILIAS\BookingManager\StandardGUIRequest\getGroupId(), ilSoapGroupAdministration\getGroupsForUser(), ilPCMap\getHeight(), ILIAS\Help\StandardGUIRequest\getHelpModuleId(), ILIAS\Help\StandardGUIRequest\getHelpPage(), ILIAS\LearningModule\Editing\EditingGUIRequest\getHierarchy(), ilWebDAVMountInstructionsRepositoryImpl\getHighestSortingNumber(), ilPageObject\getHistoryEntries(), ilDclIliasReferenceRecordRepresentation\getHTML(), McstImageGalleryGUI\getHTML(), McstPodcastGUI\getHTML(), ilAccordionGUI\getHTML(), ILIAS\Style\Content\StandardGUIRequest\getId(), ILIAS\News\StandardGUIRequest\getId(), ilForumXMLParser\getIdAndAliasArray(), ILIAS\Exercise\GUIRequest\getIds(), ilMediaPoolItem\getIdsForType(), ilObjSCORMInitData\getIliasScormVars(), ILIAS\Filesystem\Util\ImageConversionTest\getImageSizeFromStream(), ILIAS\Wiki\WikiGUIRequest\getImportantPageId(), ILIAS\Wiki\Navigation\ImportantPageDBRepository\getImportantPageIds(), ILIAS\Portfolio\StandardGUIRequest\getIncludeDeclaration(), ILIAS\Survey\Editing\EditingGUIRequest\getIncludeLables(), ilCtrlStructureCidGenerator\getIndexByCid(), ceLTIc\LTI\User\ProviderAllUsers\getInitialUserSet(), ceLTIc\LTI\User\ProviderCourseContacts\getInitialUserSet(), ceLTIc\LTI\User\ProviderMemberships\getInitialUserSet(), ilDclReferenceFieldRepresentation\getInputField(), ilDclTextFieldRepresentation\getInputField(), ilForumAutoSaveAsyncDraftAction\getInputValuesFromForm(), ilSkillTreeNodeFactory\getInstance(), ilCommonActionDispatcherGUI\getInstanceFromAjaxCall(), ilAdvancedMDFieldDefinition\getInstancesByObjType(), ILIAS\COPage\PC\EditGUIRequest\getInt(), ILIAS\UI\Implementation\Component\Layout\Page\EditGUIRequest\getInt(), ilLPStatusSurveyFinished\getInvitations(), ILIAS\MediaCast\StandardGUIRequest\getItemId(), ILIAS\MediaObjects\ImageMap\ImageMapGUIRequest\getItemId(), ILIAS\MediaPool\Clipboard\ClipboardGUIRequest\getItemId(), ILIAS\MediaPool\StandardGUIRequest\getItemId(), ILIAS\MediaPool\StandardGUIRequest\getItemIds(), ILIAS\PersonalWorkspace\StandardGUIRequest\getItemIds(), ILIAS\Repository\StandardGUIRequest\getItemRefId(), ILIAS\Container\StandardGUIRequest\getItemRefId(), ILIAS\Administration\AdminGUIRequest\getItemRefId(), ilPDSelectedItemsBlockSelectedItemsProvider\getItems(), ilPollAnswerTableGUI\getItems(), ilRegistrationCodesTableGUI\getItems(), ilBookingParticipantsTableGUI\getItems(), ilTrObjectUsersPropsTableGUI\getItems(), ilLPObjectStatisticsTableGUI\getItems(), ilLPObjectStatisticsLPTableGUI\getItems(), ilTrMatrixTableGUI\getItems(), ilObjectActivation\getItems(), ILIAS\Administration\AdminGUIRequest\getJumpToUserId(), ilObjectMetaDataGUI\getKeyValueList(), ilChatroom\getLastMessages(), ilNewsItem\getLastNewsIdForContext(), ILIAS\UI\Component\Layout\AdministrationGUIRequest\getLayoutId(), ilLearningSequenceRoles\getLearningSequenceAdminIds(), ILIAS\SurveyQuestionPool\Editing\EditingGUIRequest\getLinkItemId(), ILIAS\COPage\IntLink\StandardGUIRequest\getLinkParentFolderId(), ILIAS\COPage\IntLink\StandardGUIRequest\getLinkParentObjId(), ILIAS\COPage\IntLink\StandardGUIRequest\getLinkParentRefId(), ILIAS\LearningModule\Editing\EditingGUIRequest\getLinkRefId(), ILIAS\SurveyQuestionPool\Editing\EditingGUIRequest\getLinkSourceId(), ILIAS\Wiki\Links\LinkManager\getLinksToPage(), ilBookingParticipant\getList(), ILIAS\LearningModule\Editing\EditingGUIRequest\getLMExpand(), ilCourseLMHistory\getLMHistory(), ILIAS\LearningModule\Editing\EditingGUIRequest\getLMMenuExpand(), ILIAS\LearningModule\Editing\EditingGUIRequest\getLMMoveCopy(), ilLPStatusVisitedPages\getLMPages(), ILIAS\Skill\Profile\SkillProfileRoleDBRepository\getLocalProfilesOfRole(), ilObjGroupGUI\getLocalRoles(), ILIAS\InfoScreen\StandardGUIRequest\getLPEdit(), ilObjectLP\getLPMemberships(), ilLPListOfSettingsGUI\getLPPathInfo(), ilLPStatusPlugin\getLPStatusData(), XapiProxy\XapiProxyPolyFill\getLrsTypeAndMoreByToken(), ilLSItemsDB\getLSItems(), ilAdvancedMDFieldDefinitionInternalLink\getLuceneSearchString(), ilMailGlobalServices\getMailObjectRefId(), ilConsultationHourAppointments\getManagedUsers(), ILIAS\MetaData\Manipulator\ManipulatorTest\getMarkerFactoryMock(), ilItemGroupItemsTableGUI\getMaterials(), ILIAS\LegalDocuments\Provide\History\HistoryDBRepository\getMaxDeletableNr(), ILIAS\LegalDocuments\Provide\History\HistoryDBRepository\getMaxHistEntryPerPageOlderThanX(), ilObjRepositorySettingsGUI\getMaxLengthConstraint(), ilSkillUserLevelDBRepository\getMaxLevel(), ilSkillUserLevelDBRepository\getMaxLevelPerObject(), ilSkillUserLevelDBRepository\getMaxLevelPerType(), ilUserStartingPointRepository\getMaxPosition(), ILIAS\COPage\IntLink\StandardGUIRequest\getMediaPoolFolder(), ILIAS\MediaObjects\Creation\CreationGUIRequest\getMediaPoolId(), ILIAS\Style\Content\StandardGUIRequest\getMediaQueryId(), ILIAS\Exercise\GUIRequest\getMemberId(), ILIAS\Exercise\Team\TeamDBRepository\getMemberIds(), ilBookingReservation\getMembersWithoutReservation(), ILIAS\LearningModule\Editing\EditingGUIRequest\getMenuEntry(), ILIAS\FileDelivery\Init\Provider\StartUpMetaBarProvider\getMetaBarItems(), ilAwarenessMetaBarProvider\getMetaBarItems(), ILIAS\Exercise\GUIRequest\getMinCharLimit(), ILIAS\MetaData\Vocabularies\Dispatch\Presentation\Presentation\PresentationGUIRequest\getMobId(), ILIAS\UI\Implementation\Component\Layout\Page\EditGUIRequest\getMobId(), ILIAS\MediaCast\StandardGUIRequest\getMobId(), ilMepMultiSrt\getMobIds(), ilWACTokenTest\getModifiedSignedPath(), ilObjSCORMLearningModule\getModuleVersionForUsers(), ilWebDAVMountInstructionsFactory\getMountInstructionsObject(), ILIAS\LearningModule\Editing\EditingGUIRequest\getMulti(), ilUserUtil\getNamePresentation(), ilForumTopic\getNestedSetPostChildren(), ilSkillUserLevelDBRepository\getNewAchievementsPerUser(), ILIAS\SurveyQuestionPool\Editing\EditingGUIRequest\getNewForSurvey(), ILIAS\Survey\Editing\EditingGUIRequest\getNewForSurvey(), ILIAS\Survey\Editing\EditingGUIRequest\getNewId(), ILIAS\Repository\Administration\AdministrationGUIRequest\getNewItemGroupId(), ilMailGlobalServices\getNewMailsData(), ILIAS\News\StandardGUIRequest\getNewsId(), ILIAS\Notes\StandardGUIRequest\getNewsId(), ILIAS\News\StandardGUIRequest\getNewsPage(), ILIAS\News\StandardGUIRequest\getNewsRefId(), ilAssQuestionHintList\getNextIndexByQuestionId(), ilTaxonomyNode\getNextOrderNr(), ILIAS\MetaData\Copyright\DatabaseRepository\getNextPosition(), ILIAS\Blog\Navigation\ToolbarNavigationRenderer\getNextPosting(), ILIAS\Container\StandardGUIRequest\getNextSession(), ilVirtualSkillTree\getNode(), ILIAS\PersonalWorkspace\StandardGUIRequest\getNode(), ilSkillTreeExplorerGUI\getNodeContent(), ilVirtualSkillTreeExplorerGUI\getNodeContent(), ilForumExplorerGUI\getNodeHref(), ilSkillTreeExplorerGUI\getNodeIcon(), ilVirtualSkillTreeExplorerGUI\getNodeIcon(), ILIAS\LearningModule\Editing\EditingGUIRequest\getNodeId(), ilSCTreeTasks\getNodeInfo(), ILIAS\Container\StandardGUIRequest\getNodes(), ilVirtualSkillTree\getNodeTitle(), ILIAS\Notes\NoteDBRepository\getNoteFromRecord(), ILIAS\Notes\StandardGUIRequest\getNoteId(), ILIAS\Notes\StandardGUIRequest\getNoteType(), ILIAS\Wiki\WikiGUIRequest\getNotification(), ILIAS\Blog\StandardGUIRequest\getNotification(), ILIAS\BookingManager\StandardGUIRequest\getNotification(), ilCalendarCategories\getNotificationCalendars(), ilParticipants\getNotificationRecipients(), ILIAS\MetaData\Vocabularies\Dispatch\Presentation\Presentation\PresentationGUIRequest\getNotificationSwitch(), ILIAS\BookingManager\StandardGUIRequest\getNr(), ILIAS\Survey\Editing\EditingGUIRequest\getNrOfCodes(), ilBookingObject\getNrOfItemsForObjects(), ilBookingReservation\getNumAvailablesNoSchedule(), ilRbacReview\getNumberOfAssignedUsers(), ilSessionStatistics\getNumberOfSessionsByType(), ilTrQuery\getObjectAccessStatistics(), ilTrQuery\getObjectDailyStatistics(), ILIAS\MetaData\OERHarvester\HarvesterTest\getObjectHandler(), ILIAS\BookingManager\StandardGUIRequest\getObjectId(), ILIAS\Container\StandardGUIRequest\getObjectiveId(), ILIAS\Containter\Content\ObjectiveRenderer\getObjectiveResultSummary(), ilTrQuery\getObjectivesStatusForUser(), ilLOUserResults\getObjectiveStatusForLP(), ilTrQuery\getObjectLPStatistics(), ilRbacReview\getObjectOfRole(), ilBookingReservation\getObjectReservationForUser(), ilPDSelectedItemsBlockMembershipsProvider\getObjectsByMembership(), ilTrQuery\getObjectsDataForUser(), ilBookingObject\getObjectsForPool(), ilObjCmiXapi\getObjectsHavingBypassProxyEnabledAndRegisteredUsers(), ilTrQuery\getObjectsStatusForUser(), ilTrQuery\getObjectsSummaryForObject(), ilTimingsUser\getObjectsWithInactiveLP(), ilRbacReview\getObjectsWithStopedInheritance(), ilTrQuery\getObjectTypeStatistics(), ILIAS\UI\Component\Layout\AdministrationGUIRequest\getObjId(), ILIAS\MediaObjects\ImageMap\ImageMapGUIRequest\getObjId(), ILIAS\MetaData\Vocabularies\Dispatch\Presentation\Presentation\PresentationGUIRequest\getObjId(), ILIAS\LearningModule\Editing\EditingGUIRequest\getObjId(), ILIAS\Category\StandardGUIRequest\getObjId(), ILIAS\Administration\AdminGUIRequest\getObjId(), ILIAS\Style\Content\StandardGUIRequest\getObjId(), ILIAS\PersonalWorkspace\StandardGUIRequest\getObjId(), ILIAS\Wiki\WikiGUIRequest\getObjId(), ILIAS\Survey\Editing\EditingGUIRequest\getObjId(), ILIAS\Survey\Settings\SettingsDBRepository\getObjIdsForSurveyIds(), ilAdvancedMDRecord\getObjRecSelection(), ILIAS\Exercise\GUIRequest\getOffset(), ILIAS\Wiki\WikiGUIRequest\getOldNr(), ILIAS\Blog\StandardGUIRequest\getOldNr(), ILIAS\MediaPool\StandardGUIRequest\getOldNr(), ILIAS\Survey\Editing\EditingGUIRequest\getOldPosition(), ilPCQuestion\getOnloadCode(), ilRbacReview\getOperation(), ilRbacReview\getOperationAssignment(), ilRbacReview\getOperations(), ilRbacReview\getOperationsByTypeAndClass(), ilRbacReview\getOperationsOnType(), ilMDOrComposite\getOrCompositeId(), ilVirtualSkillTree\getOrderedNodeset(), ilOrgUnitUserAssignmentDBRepository\getOrgUnitsByUser(), ilOrgUnitUserAssignmentDBRepository\getOrgUnitsByUserAndPosition(), ILIAS\MediaObjects\ImageMap\ImageMapGUIRequest\getOutAreaNr(), ILIAS\MediaObjects\ImageMap\ImageMapGUIRequest\getOutOutputNewArea(), ilExSubmissionObjectGUI\getOverviewContentBlog(), ilExSubmissionObjectGUI\getOverviewContentPortfolio(), ILIAS\Style\Content\Object\ObjectDBRepository\getOwnedStyles(), ILIAS\Portfolio\StandardGUIRequest\getOwnerId(), ILIAS\Survey\Editing\EditingGUIRequest\getPage(), ILIAS\UI\Implementation\Component\Layout\Page\EditGUIRequest\getPageId(), ILIAS\MetaData\Vocabularies\Dispatch\Presentation\Presentation\PresentationGUIRequest\getPageLength(), ilObjContentPage\getPageObjIds(), ilObjForum\getPageObjIds(), ILIAS\COPage\ReadingTime\ReadingTimeDBRepo\getPagesWithMissingReadingTime(), ILIAS\Wiki\WikiGUIRequest\getPageTemplateId(), ILIAS\UI\Implementation\Component\ViewControl\Renderer\getPaginationRange(), ilMailbox\getParentFolderId(), ilObjMediaObject\getParentObjectIdForUsage(), ILIAS\Container\StandardGUIRequest\getParentRefId(), ILIAS\Exercise\GUIRequest\getParticipantId(), ilLPStatusSurveyFinished\getParticipants(), ilLPStatusTestFinished\getParticipants(), ilCourseParticipants\getPassedInfo(), ilCourseParticipants\getPassedUsersForObjects(), ILIAS\Test\RequestDataCollector\getPassId(), ilObjUser\getPasswordAge(), ilNestedSetTree\getPathIdsUsingAdjacencyMap(), ilNestedSetTree\getPathIdsUsingNestedSets(), ILIAS\Exercise\GUIRequest\getPeerId(), ILIAS\SurveyQuestionPool\Editing\EditingGUIRequest\getPercentBipAdj1(), ILIAS\SurveyQuestionPool\Editing\EditingGUIRequest\getPercentBipAdj2(), ILIAS\SurveyQuestionPool\Editing\EditingGUIRequest\getPercentColumns(), ILIAS\SurveyQuestionPool\Editing\EditingGUIRequest\getPercentNeutral(), ILIAS\SurveyQuestionPool\Editing\EditingGUIRequest\getPercentRow(), ilCalendarAgendaListGUI\getPeriod(), ilObjUser\getPersonalPicturePath(), ILIAS\MetaData\Vocabularies\Dispatch\Presentation\Presentation\PresentationGUIRequest\getPgId(), ilSCORM13PlayerGUI\getPlayer(), ilMediaPoolItem\getPoolForItemId(), ILIAS\BookingManager\StandardGUIRequest\getPoolRefId(), ILIAS\Survey\Editing\EditingGUIRequest\getPoolUsage(), ILIAS\Portfolio\StandardGUIRequest\getPortfolioId(), ILIAS\Exercise\GUIRequest\getPortfolioId(), ILIAS\Portfolio\StandardGUIRequest\getPortfolioIds(), ILIAS\Portfolio\StandardGUIRequest\getPortfolioPageId(), ILIAS\Portfolio\StandardGUIRequest\getPortfolioPageIds(), ilTrQuery\getPortfolios(), ILIAS\Portfolio\StandardGUIRequest\getPortfolioTemplate(), ILIAS\Portfolio\StandardGUIRequest\getPortfolioTemplateId(), ilLPCollectionOfRepositoryObjects\getPossibleItems(), ilPCBlog\getPostings(), ilForumTopic\getPostTree(), ILIAS\Blog\StandardGUIRequest\getPPage(), ilRegistrationConfigUpdateObjective\getPreconditions(), ILIAS\MediaCast\StandardGUIRequest\getPresentation(), ILIAS\SurveyQuestionPool\Editing\EditingGUIRequest\getPreview(), ILIAS\Survey\Execution\ExecutionGUIRequest\getPreview(), ILIAS\Blog\Navigation\ToolbarNavigationRenderer\getPreviousPosting(), ILIAS\Container\StandardGUIRequest\getPreviousSession(), ILIAS\Test\Settings\MainSettings\SettingsTestBehaviour\getProcessingTimeAsMinutes(), ILIAS\Skill\Profile\SkillProfileUserDBRepository\getProfileFromRecord(), ILIAS\Skill\Profile\SkillProfileRoleDBRepository\getProfileFromRecord(), ilObjStudyProgramme\getProgrammesMonitoringCategory(), ilObjStudyProgramme\getProgrammesMonitoringMemberSource(), ilObjStyleSheetGUI\getPropertiesValues(), ilLTIConsumeProvider\getProviderIdFromClientId(), ILIAS\PersonalWorkspace\StandardGUIRequest\getPrtId(), ilObjSurvey\getQuestionblockQuestionIds(), ILIAS\Survey\Execution\ExecutionGUIRequest\getQuestionId(), ILIAS\SurveyQuestionPool\Editing\EditingGUIRequest\getQuestionId(), ILIAS\Test\RequestDataCollector\getQuestionId(), ILIAS\TestQuestionPool\RequestDataCollector\getQuestionId(), ILIAS\MetaData\Vocabularies\Dispatch\Presentation\Presentation\PresentationGUIRequest\getQuestionId(), ILIAS\Survey\Editing\EditingGUIRequest\getQuestionId(), ILIAS\MetaData\Vocabularies\Dispatch\Presentation\Presentation\PresentationGUIRequest\getQuestionPageId(), ilSoapTestAdministration\getQuestionSolution(), ILIAS\Survey\Editing\EditingGUIRequest\getQuestionType(), ILIAS\Survey\Editing\EditingGUIRequest\getRate360(), ILIAS\MetaData\Vocabularies\Dispatch\Presentation\Presentation\PresentationGUIRequest\getRating(), ilSamlIdpTableGUI\getRecords(), ILIAS\Container\Classification\StandardGUIRequest\getRedraw(), ILIAS\UI\Component\Layout\AdministrationGUIRequest\getRefId(), ILIAS\MediaObjects\ImageMap\ImageMapGUIRequest\getRefId(), ILIAS\Repository\StandardGUIRequest\getRefId(), ILIAS\Data\Link\ExtLinkMapper\getRefId(), ILIAS\Container\StandardGUIRequest\getRefId(), ILIAS\Repository\PluginSlot\PluginSlotGUIRequest\getRefId(), ILIAS\RootFolder\StandardGUIRequest\getRefId(), ILIAS\Folder\StandardGUIRequest\getRefId(), ILIAS\News\StandardGUIRequest\getRefId(), ILIAS\BookingManager\StandardGUIRequest\getRefId(), ILIAS\Portfolio\StandardGUIRequest\getRefId(), ILIAS\Wiki\WikiGUIRequest\getRefId(), ILIAS\Awareness\StandardGUIRequest\getRefId(), ILIAS\Glossary\Editing\EditingGUIRequest\getRefId(), ILIAS\LearningModule\Editing\EditingGUIRequest\getRefId(), ILIAS\HTMLLearningModule\StandardGUIRequest\getRefId(), ILIAS\MediaCast\StandardGUIRequest\getRefId(), ILIAS\Survey\Editing\EditingGUIRequest\getRefId(), ILIAS\Category\StandardGUIRequest\getRefId(), ILIAS\ContainerReference\StandardGUIRequest\getRefId(), ILIAS\Administration\AdminGUIRequest\getRefId(), ILIAS\Blog\StandardGUIRequest\getRefId(), ILIAS\Style\Content\StandardGUIRequest\getRefId(), ILIAS\COPage\PC\EditGUIRequest\getRefId(), ILIAS\PersonalWorkspace\StandardGUIRequest\getRefId(), ILIAS\Survey\Execution\ExecutionGUIRequest\getRefId(), ILIAS\SurveyQuestionPool\Editing\EditingGUIRequest\getRefId(), ILIAS\Block\StandardGUIRequest\getRefId(), ILIAS\Test\RequestDataCollector\getRefId(), ILIAS\Help\StandardGUIRequest\getRefId(), ILIAS\Exercise\GUIRequest\getRefId(), ILIAS\MetaData\Vocabularies\Dispatch\Presentation\Presentation\PresentationGUIRequest\getRefId(), ILIAS\MediaPool\StandardGUIRequest\getRefId(), ILIAS\Survey\Evaluation\EvaluationGUIRequest\getRefId(), ILIAS\TestQuestionPool\RequestDataCollector\getRefId(), ilWebDAVLockUriPathResolver\getRefIdFromPathInRefMount(), ILIAS\Repository\Deletion\PermissionStandardAdapter\getRefIdsWithoutDeletePermission(), ilCalendarRegistration\getRegisteredUsers(), ILIAS\Notes\StandardGUIRequest\getRelatedObjId(), ILIAS\Notes\NoteDBRepository\getRelatedObjIdsOfUser(), ILIAS\Setup\Migration\CertificateIdMigration\getRemainingAmountOfSteps(), ILIAS\Setup\Migration\CertificateIRSSMigration\getRemainingAmountOfSteps(), ILIAS\BookingManager\Reservations\ReservationDBRepository\getReservationIdsByBookingObjectId(), ilWebLinkItemInternal\getResolvedLink(), ilECSConnector\getResource(), ILIAS\Exercise\GUIRequest\getResourceObjectId(), ilSearchResult\getResultsForPresentation(), ILIAS\SurveyQuestionPool\Editing\EditingGUIRequest\getReturn(), ILIAS\Survey\Editing\EditingGUIRequest\getReturnedFromMail(), ilSecureTokenSrcBuilder\getRevisionURL(), ilRbacReview\getRoleListByObject(), ILIAS\Skill\Profile\SkillProfileRoleDBRepository\getRoleProfileFromRecord(), ilADNNotificationUIFormGUI\getRoles(), ilRbacReview\getRolesByFilter(), ilRbacReview\getRolesForIDs(), ilRbacReview\getRolesOfObject(), ilRbacReview\getRolesOfRoleFolder(), ilUserStartingPointRepository\getRolesWithStartingPoint(), ILIAS\LearningModule\Editing\EditingGUIRequest\getRootId(), ILIAS\Test\Questions\Presentation\QuestionsOfAttemptTable\getRows(), ILIAS\Test\Questions\RandomQuestionSetSourcePoolDefinitionListTable\getRows(), ILIAS\UI\examples\Table\Data\DataTableDemoRepo\getRows(), ILIAS\Test\Results\Toplist\DataRetrieval\getRows(), ilECSCourseMappingRule\getRuleRefIds(), ilAuthShibbolethSettingsGUI\getRuleValues(), ilObjForumGUI\getSafePostCommands(), ilTree\getSavedNodeObjIds(), ILIAS\Survey\Editing\EditingGUIRequest\getSaveMessage(), ILIAS\BookingManager\StandardGUIRequest\getScheduleId(), ilAdvancedMDFieldDefinition\getSearchableDefinitionIds(), ILIAS\Glossary\Editing\EditingGUIRequest\getSearchRootExpand(), ILIAS\LearningModule\Editing\EditingGUIRequest\getSearchRootExpand(), ILIAS\MediaObjects\StandardGUIRequest\getSeconds(), ILIAS\MediaCast\StandardGUIRequest\getSeconds(), ilWOPISettingsForm\getSection(), ILIAS\Survey\Evaluation\EvaluationManager\getSelectableAppraisees(), ilSkillTreeNode\getSelectableSkills(), ILIAS\Glossary\Editing\EditingGUIRequest\getSelectedGlossaryRefId(), ILIAS\COPage\IntLink\StandardGUIRequest\getSelectedId(), ILIAS\Container\StandardGUIRequest\getSelectedIds(), ILIAS\MediaObjects\Creation\CreationGUIRequest\getSelectedMediaPoolRefId(), ILIAS\BookingManager\BookingProcess\SelectedObjectsDBRepository\getSelectedObjects(), ILIAS\Survey\Editing\EditingGUIRequest\getSelectedPool(), ILIAS\Style\Content\StandardGUIRequest\getSelectedStandard(), ILIAS\Exercise\GUIRequest\getSelectedWspObjId(), ilObjStudyProgrammeAutoMembershipsGUI\getSelectionForm(), ilLDAPServer\getServerIds(), ilECSParticipantSettingsRepository\getServersContaingExports(), ilTrQuery\getSessionData(), ILIAS\User\Profile\Prompt\Repository\getSettings(), ILIAS\Dashboard\Access\DashboardAccess\getSettingsRefId(), ilCalendarShared\getSharedCalendarsForUser(), ILIAS\PersonalWorkspace\StandardGUIRequest\getShareId(), ILIAS\Portfolio\StandardGUIRequest\getSignature(), ILIAS\Survey\Editing\EditingGUIRequest\getSkillId(), ILIAS\Skill\Resource\SkillResourceDBRepository\getSkillResourceFromRecord(), ILIAS\Skill\Resource\SkillResourceDBRepository\getSkillResourceLevelFromRecord(), ilTestSkillEvaluation\getSkillsInvolvedByAssignment(), ilTestSkillEvaluation\getSkillsMatchingNumAnswersBarrier(), assOrderingQuestion\getSolutionValuePairBrandedOrderingElementByRandomIdentifier(), ILIAS\PersonalWorkspace\StandardGUIRequest\getSortation(), ilWorkspaceFolderUserSettingsRepository\getSortationMultiple(), ilForum\getSortedThreadSubjects(), ILIAS\Survey\Editing\EditingGUIRequest\getStart(), ILIAS\Wiki\WikiGUIRequest\getStatFig(), ILIAS\GlobalScreen\Provider\Provider\ChatMainBarProvider\getStaticSubItems(), ILIAS\Wiki\WikiGUIRequest\getStatScp(), ILIAS\BookingManager\StandardGUIRequest\getStatus(), ilObjSCORMInitData\getStatus(), ILIAS\Survey\Editing\EditingGUIRequest\getStep(), ILIAS\components\ResourceStorage\Container\Wrapper\ZipReader\getStructure(), ILIAS\Glossary\Editing\EditingGUIRequest\getStyleId(), ILIAS\Wiki\WikiGUIRequest\getStyleId(), ILIAS\Blog\StandardGUIRequest\getStyleId(), ILIAS\Portfolio\StandardGUIRequest\getStyleId(), ILIAS\LearningModule\Editing\EditingGUIRequest\getStyleId(), ilContainer\getSubItems(), ilExportOptions\getSubitemsForExport(), ILIAS\Exercise\GUIRequest\getSubmittedFileId(), ilObjectDefinition\getSubObjects(), ilForum\getSubPathIdsForNode(), ilTree\getSubTree(), ilNestedSetTree\getSubTreeIds(), ilMaterializedPathTree\getSubTreeIds(), ilMaterializedPathTree\getSubtreeInfo(), ilNestedSetTree\getSubtreeInfo(), ilPersonalSkillsGUI\getSuggestedResourcesForProfile(), ilLOUserResults\getSummarizedObjectiveStatusForLP(), ilTrQuery\getSummaryPercentages(), SurveyQuestionEvaluation\getSumScores(), ilSurveyEvaluationGUI\getSumScores(), ilSCORM2004Tracking\getSumTotalTimeSecondsFromScos(), ilObjSurvey\getSurveyFinishedIds(), ilObjSurvey\getSurveysWithTutorResults(), ilUserStartingPointRepository\getSystemDefaultStartingPointType(), ILIAS\EmployeeTalk\TalkSeries\Repository\IliasDBEmployeeTalkSeriesRepository\getTableColumns(), ilLPCollectionOfRepositoryObjects\getTableGUItemGroup(), ilObjectTranslationGUI\getTableValuesByObjects(), ILIAS\ContainerReference\StandardGUIRequest\getTargetId(), ILIAS\LearningModule\Editing\EditingGUIRequest\getTargetId(), ilExerciseDerivedTaskProvider\getTasks(), ILIAS\Category\StandardGUIRequest\getTaxId(), ILIAS\Glossary\Editing\EditingGUIRequest\getTaxNode(), ILIAS\MetaData\Vocabularies\Dispatch\Presentation\Presentation\PresentationGUIRequest\getTaxNode(), ILIAS\Exercise\Team\TeamDBRepository\getTeamIdsOfAssignment(), ILIAS\Style\Content\StandardGUIRequest\getTemplateId(), ILIAS\Portfolio\StandardGUIRequest\getTemplateId(), ilObjWiki\getTemplateSelectionOnCreation(), ILIAS\Glossary\Editing\EditingGUIRequest\getTermId(), ILIAS\MetaData\Vocabularies\Dispatch\Presentation\Presentation\PresentationGUIRequest\getTermId(), ilGlossaryTerm\getTermsOfGlossary(), ilObjTest\getTestObjIdsWithActiveForUserId(), ilObjTest\getTestResult(), ilCourseObjectiveQuestion\getTests(), ilTestSkillLevelThreshold\getThreshold(), ILIAS\News\Dashboard\InternalGUIService\getTimelineGUI(), ILIAS\Filesystem\Provider\FlySystem\FlySystemFileAccess\getTimestamp(), ILIAS\Help\Tooltips\TooltipsDBRepository\getTooltipPresentationText(), ILIAS\LearningModule\Editing\EditingGUIRequest\getToPage(), ILIAS\LearningModule\Editing\EditingGUIRequest\getToProps(), ILIAS\Style\Content\StandardGUIRequest\getToStyleId(), ILIAS\LearningHistory\StandardGUIRequest\getToTS(), ILIAS\UI\Component\Player\Player\PlayerGUIRequest\getTrackingMobId(), ILIAS\UI\Component\Player\Player\PlayerGUIRequest\getTrackingRefId(), ilTreeTrashQueries\getTrashedNodesForContainerUsingRecursion(), ILIAS\Repository\Deletion\TreeDBRepo\getTrashedSubtrees(), ilTreeTrashQueries\getTrashNodeForContainer(), ILIAS\Skill\Tree\SkillTreeManager\getTree(), ILIAS\OrgUnit\Provider\OrgUnitToolProvider\getTreeRecursion(), ILIAS\Survey\Editing\EditingGUIRequest\getTrefId(), ILIAS\Exercise\GUIRequest\getType(), ilTrQuery\getUDFAndHandlePrivacy(), ILIAS\Survey\Survey360\AppraiseeDBRepository\getUnclosedSurveysForAppraisee(), ILIAS\Survey\Execution\RunDBRepository\getUnfinishedSurveysOfUser(), ilUnitConfigurationRepository\getUnitCategories(), ILIAS\BookingManager\StandardGUIRequest\getUntil(), ilMDCopyrightSelectionEntry\getUsage(), ILIAS\Skill\Personal\AssignedMaterialManager\getUsageInfo(), ILIAS\Skill\Usage\UsageDBRepository\getUsageOfObject(), ILIAS\Skill\Usage\SkillUsageDBRepository\getUsages(), ILIAS\Survey\Editing\EditingGUIRequest\getUseAnonymousId(), ILIAS\PersonalWorkspace\StandardGUIRequest\getUser(), ILIAS\Awareness\WidgetManager\getUserCollections(), ILIAS\Certificate\API\Repository\UserDataRepository\getUserData(), ILIAS\InfoScreen\StandardGUIRequest\getUserId(), ILIAS\Folder\StandardGUIRequest\getUserId(), ILIAS\HTMLLearningModule\StandardGUIRequest\getUserId(), ILIAS\MediaCast\StandardGUIRequest\getUserId(), ILIAS\Repository\PluginSlot\PluginSlotGUIRequest\getUserId(), ILIAS\Wiki\WikiGUIRequest\getUserId(), ILIAS\Accordion\StandardGUIRequest\getUserId(), ILIAS\BookingManager\StandardGUIRequest\getUserId(), ILIAS\Table\TableGUIRequest\getUserId(), ILIAS\Exercise\GUIRequest\getUserId(), ilObjUser\getUserIdsByEmail(), ilObjUser\getUserIdsByInactivityPeriod(), ilLPStatusTestPassed\getUserIdsByResultArrayStatus(), ilObjUser\getUserIdsNeverLoggedIn(), ilObjForum\getUserIdsOfLastPostsByRefIdAndThreadIds(), ilParticipants\getUserMembershipAssignmentsByType(), ILIAS\News\Dashboard\DashboardNewsManager\getUserNewsObjectRefIds(), ilTrQuery\getUserObjectiveMatrix(), ilTrQuery\getUserObjectMatrix(), ILIAS\Blog\StandardGUIRequest\getUserPage(), ILIAS\Portfolio\StandardGUIRequest\getUserPage(), ILIAS\Notifications\ilNotificationDatabaseHandler\getUsersByListener(), ilOrgUnitUserAssignmentDBRepository\getUsersByOrgUnits(), ilOrgUnitUserAssignmentDBRepository\getUsersByOrgUnitsAndPosition(), ilOrgUnitUserAssignmentDBRepository\getUsersByPosition(), ilOrgUnitUserAssignmentDBRepository\getUsersByUserAndPosition(), ilBookingPreferencesManager\getUsersForObject(), ILIAS\Survey\Evaluation\EvaluationManager\getUserSpecificResults(), ilForum\getUserStatistics(), ILIAS\Exercise\Submission\SubmissionRepository\getUserSubmissionState(), ILIAS\Notifications\ilNotificationDatabaseHandler\getUsersWithCustomConfig(), ILIAS\Exercise\Submission\SubmissionRepository\getUsersWithSubmission(), ILIAS\Exercise\Team\TeamDBRepository\getUserTeamMap(), ilSoapUserAdministration\getUserXML(), shibUser\getUsrIdByExtId(), ilCmiXapiUser\getUsrIdForObjectAndUsrIdent(), ilCmiXapiUser\getUUID(), ILIAS\Like\StandardGUIRequest\getValue(), ilAdvancedMDFieldDefinitionSelect\getValueForXML(), ilSamlMappedUserAttributeValueParser\getValueIndex(), ILIAS\Portfolio\StandardGUIRequest\getVerificationId(), ilSkin\getVersionStep(), ilFileVersionsGUI\getVersionsToKeep(), ILIAS\MetaData\Vocabularies\Dispatch\Presentation\Presentation\PresentationGUIRequest\getViewControlLength(), ILIAS\MetaData\Vocabularies\Dispatch\Presentation\Presentation\PresentationGUIRequest\getViewControlStart(), ilLPStatusVisitedPages\getVisitedPages(), ilObjPoll\getVotePercentages(), ilObjPoll\getVotesByUsers(), ilPCMap\getWidth(), ILIAS\Wiki\WikiGUIRequest\getWikiPageId(), ILIAS\Wiki\WikiGUIRequest\getWithComments(), ilTrQuery\getWorkspaceBlogs(), ILIAS\PersonalWorkspace\StandardGUIRequest\getWspId(), ILIAS\Blog\StandardGUIRequest\getWspId(), ilObjectXMLWriter\getXML(), ilDataCollectionExporter\getXmlExportHeadDependencies(), ilDataCollectionDataSet\getXmlNamespace(), ilPollDataSet\getXmlRecord(), ilAdvancedMetaDataExporter\getXmlRepresentation(), ilMetaDataExporter\getXmlRepresentation(), ILIAS\Exercise\GUIRequest\getZip(), ILIAS\Style\Content\Object\ObjectManager\globalFixed(), ilRbacAdmin\grantPermission(), ILIAS\Style\Content\ItemSetManager\groupItems(), ILIAS\PermanentLink\StaticURLHandler\handle(), ILIAS\Exercise\PermanentLink\StaticURLHandler\handle(), ilUDFClaimingPlugin\handleAccesss(), ilObject2GUI\handleAfterSaveCallback(), ilLearningSequenceXMLParser\handleBeginTag(), ilPCAMDForm\handleCopiedContent(), ilCertificateAppEventListener\handleDeletedUser(), ILIAS\Exercise\User\UserEvent\handleDeletion(), ilCertificateAppEventListener\handleLPUpdate(), ilADTIntegerDefinition\handleNumber(), ilLSEventHandler\handleObjectDeletion(), ilLSEventHandler\handleObjectToTrash(), ilObjMediaCastGUI\handlePlayerEventObject(), ilCopyWizardSettingsXMLParser\handlerBeginTag(), ilExerciseXMLParser\handlerBeginTag(), ilForumXMLParser\handlerBeginTag(), ilFileXMLParser\handlerBeginTag(), ilWebLinkXmlParser\handlerBeginTag(), ilGroupXMLParser\handlerBeginTag(), SurveyImportParser\handlerBeginTag(), ilChatroomXMLParser\handlerEndTag(), ilForumXMLParser\handlerEndTag(), ilGroupXMLParser\handlerEndTag(), ilQuestionPageParser\handlerEndTag(), ILIAS\components\Forum\Subject\PostingReplySubjectBuilder\handleSubjectStartsWithOptimizedRepetitionReplyPattern(), ilECSCmsTreeSynchronizer\handleTreeUpdate(), ilNewsForContextBlockGUI\handleView(), ilBadgeWAC\hasAccessToBadgeParentIdNode(), ILIAS\Survey\Settings\SettingsDBRepository\hasEnded(), ilNotification\hasNotification(), ILIAS\MetaData\Vocabularies\Dispatch\Info\Infos\hasSlotOfVocabularyAnotherActiveVocabulary(), ilNewsForContextBlockGUI\hideNotifications(), ilTestSequence\hideSequence(), ilMediaObjectsPlayerWrapperGUI\image(), ilContentStyleSettingsGUI\import(), ilUserImportParser\importBeginTag(), SurveyMetricQuestionGUI\importEditFormValues(), ilUserImportParser\importEndTag(), ilAdvancedMDFieldDefinitionText\importFromECS(), ilMembershipNotifications\importFromForm(), ilADTIntegerFormBridge\importFromPost(), ilADTLocationSearchBridgeSingle\importFromPost(), ilECSSettingsGUI\importMappings(), ilAdvancedMDFieldDefinitionSelect\importNewSelectOptions(), ilVerificationObject\importProperty(), ilObjTestXMLParser\importRandomQuestionSourcePoolDefinition(), ilObjTestXMLParser\importRandomQuestionStagingPool(), ilObjSCORMLearningModule\importRaw(), ilContentPageDataSet\importRecord(), ilNewsDataSet\importRecord(), ilNotesDataSet\importRecord(), ilPortfolioDataSet\importRecord(), ilTaxonomyDataSet\importRecord(), ilCalendarDataSet\importRecord(), ilMediaPoolDataSet\importRecord(), ilGlossaryDataSet\importRecord(), ilUserDataSet\importRecord(), ilBlogDataSet\importRecord(), ilWikiDataSet\importRecord(), ilMediaObjectDataSet\importRecord(), ilStyleDataSet\importRecord(), ilLearningModuleDataSet\importRecord(), ilSkillDataSet\importRecord(), ilRoleXmlImporter\importSimpleXml(), ilObjSCORM2004LearningModule\importSuccess(), ilObjSCORMLearningModule\importSuccess(), ilMetaDataImporter\importXmlRepresentation(), ilTestImporter\importXmlRepresentation(), PRGEventsDelayed\informUserByMailToRestart(), ilStudyProgrammeEvents\informUserByMailToRestart(), ilObjQuestionPoolGUI\infoScreenForward(), ilLSLocalDI\init(), ilTaxonomyClassificationProvider\init(), ILIAS\ResourceStorage\Flavour\Machine\DefaultMachines\Extract\Video\VideoSequence\init(), ilMailOptionsFormGUI\init(), ILIAS\Wiki\Content\NavigationManager\init(), ilAuthSession\init(), ilDashboardBlockGUI\init(), ilFileDataMail\initAttachmentMaxUploadSize(), ILIAS\components\ResourceStorage\Collections\View\RequestToDeckOfCards\initCardsPerPage(), ILIAS\UI\Implementation\Component\Input\Field\Renderer\initClientsideFileInput(), ilObjectRolePermissionTableGUI\initColumns(), ilExerciseSubmissionTableGUI\initCourseGroupFilter(), ilDashboardRecommendedContentGUI\initData(), ilPCFileListGUI\initEditForm(), ilParticipantTableGUI\initFilter(), ilMStListCoursesTableGUI\initFilter(), ilMStShowUserCoursesTableGUI\initFilter(), ilRoleTableGUI\initFilter(), ilPCResourcesGUI\initForm(), ilCalendarAppointmentGUI\initForm(), ilObjUserGUI\initForm(), assFormulaQuestionUnitCategory\initFormArray(), assFormulaQuestionUnit\initFormArray(), ilPersonalSettingsGUI\initGeneralSettingsForm(), ilInitialisation\initHTML(), ilChatroom\initialize(), ilExerciseManagementGUI\initIndividualDeadlineForm(), ilCalendarAppointmentGUI\initInitialDate(), ilContainerXmlParser\initItem(), ilLearningModuleKioskModeView\initLMService(), ILIAS\HTTP\Response\Sender\DefaultResponseSenderStrategy\initMemoryLimit(), ilForumTopicTableGUI\initMergeThreadsTable(), ilPresentationFullGUI\initPanel(), ilCalendarSchedule\initPeriod(), ilSettingsPermissionGUI\initPermissionForm(), ilPresentationTableGUI\initPresentationTable(), ILIAS\Contact\MemberSearch\MailMemberSearchTable\initRecords(), ilLPTableBaseGUI\initRepositoryFilter(), ilObjForumGUI\initSessionStorage(), ilObjRepositorySettingsGUI\initSettingsForm(), ilBenchmark\initSettins(), ilLuceneSearchGUI\initUserSearchCache(), ilAdvancedMDParser\initValue(), ilObjLinkResourceGUI\initViewMode(), ILIAS\LearningModule\Editing\EditSubObjectsGUI\insertChapterBefore(), ILIAS\LearningModule\Editing\EditSubObjectsGUI\insertChapterClipBefore(), ILIAS\COPage\PC\Grid\GridCommandActionHandler\insertCommand(), ILIAS\COPage\PC\Tabs\TabsCommandActionHandler\insertCommand(), ilNestedSetTree\insertNode(), ilMaterializedPathTree\insertNode(), ILIAS\LearningModule\Editing\EditSubObjectsGUI\insertPageBefore(), ILIAS\LearningModule\Editing\EditSubObjectsGUI\insertPageClipBefore(), ilContainerContentGUI\insertPageEmbeddedBlocks(), ILIAS\LearningModule\Editing\EditSubObjectsGUI\insertPageFromLayout(), ilPageObjectGUI\insertPageToc(), ilForum\insertPostNode(), ilExAssignment\instructionFileGetFileOrderData(), ilExAssignment\instructionFileOrderGetMax(), ILIAS\Repository\intArray(), ilSurveyParticipantsGUI\isAnonymousListActive(), ilHttpConfigStoredObjective\isApplicable(), ilAuthSession\isAuthenticated(), ilForumPostDraft\isAutoSavePostDraftAllowed(), ilRbacReview\isBlockedInUpperContext(), ilBookingEntry\isBookable(), ilUnitConfigurationRepository\isCRUDAllowed(), ilErrorHandling\isDevmodeActive(), ilAuthSession\isExpired(), ILIAS\Test\Scoring\Manual\ScoringByQuestionTableBinder\isFilteredAttempt(), ilWACSignedPath\isFolderSigned(), ilPageContent\isGreaterHierId(), ilPCVerification\isInPortfolioPage(), ilHelpGSToolProvider\isInterestedInContexts(), ILIAS\Skill\Resource\SkillResourcesManager\isLevelTooLow(), ilSurveyLP\isLPMember(), ilCourseLP\isLPMember(), ilBookingReservation\isObjectAvailableInPeriod(), ilMailingLists\isOwner(), ILIAS\Test\Access\AccessFileUploadAnswer\isPermitted(), ilExcAssMemberState\isReceivedFeedbackAccessible(), ilExcTutorFeedbackFileStakeholder\isRecipient(), ilChatroomServerConnector\isServerAlive(), ilCalendarShared\isSharedWithUser(), ILIAS\MediaPool\MediaPoolManager\isTargetWithinSource(), ilTreeTrashQueries\isTrashedTrash(), ilLTIConsumerProviderUsageTableGUI\isTrashEnabled(), ilObjSurvey\isUnusedCode(), ILIAS\MetaData\Repository\Validation\Data\DatetimeValidator\isValid(), ILIAS\MetaData\Repository\Validation\Data\DurationValidator\isValid(), ilAssOrderingElementList\isValidRandomIdentifier(), ilAssOrderingElementList\isValidSolutionIdentifier(), ilAdvancedMDFieldDefinition\isValidType(), CronJobScheduleTest\jobProvider(), ilSoapUtils\linkNode(), ILIAS\LearningModule\ReadingTime\ReadingTimeDBRepo\loadData(), assOrderingQuestion\loadFromDb(), ilECSEContentDetails\loadFromJson(), ilCalendarAppointmentGUI\loadNotificationRecipients(), ilTestRandomQuestionSetStagingPoolQuestionList\loadQuestions(), ilObjLTIConsumer\loadRepositoryActivationSettings(), ilObjCmiXapi\loadRepositoryActivationSettings(), ilObjTalkTemplateAdministration\loadRootOrgRefIdAndId(), ilObjEmployeeTalk\loadRootOrgRefIdAndId(), ilObjOrgUnit\loadRootOrgRefIdAndId(), ilObjNotificationAdmin\loadRootRefIdAndId(), ilCronDeleteInactiveUserAccounts\loadSettings(), ilLTIConsumeProviderList\loadUsages(), ilObjUserGUI\loadUserDefinedDataFromForm(), ilObjUserGUI\loadValuesFromForm(), ilMemberAgreement\lookupAcceptedAgreements(), ilCalendarCategory\lookupAppointments(), ilObjGlossary\lookupAutoGlossaries(), ilBookingEntry\lookupBookableUsersForObject(), ilBookingEntry\lookupBookingsForAppointment(), ilBookingEntry\lookupBookingsForObject(), ilBookingEntry\lookupBookingsOfUser(), ilRbacReview\lookupCreateOperationIds(), ilObjectCustomUserFieldHistory\lookupEntriesByObjectId(), ilSession\lookupExpireTime(), ilObjGroup\lookupGroupStatusTemplateId(), ilObjForum\lookupLastPostByRefId(), ilSessionAppointment\lookupLastSessionByCourse(), ilObjLTIAdministration\lookupLTISettingsRefId(), ilConsultationHourUtils\lookupManagedUsers(), ilECSCourseMemberAssignment\lookupMissingAssignmentsOfUser(), ilObjStyleSheet\lookupObjectForStyle(), ilCmiXapiUser\lookupObjectIds(), ilCourseObjectiveQuestion\lookupObjectivesOfQuestion(), ilObjGroup\lookupObjectsByCode(), ilObjCourse\lookupObjectsByCode(), ilConditionHandler\lookupObligatoryConditionsOfTarget(), ilContainerSorting\lookupPositions(), ilCalendarCategories\lookupPrivateCategories(), ilObjCourseAccess\lookupRegistrationInfo(), ilMDRights\lookupRightsByTypeAndCopyright(), ilLORandomTestQuestionPools\lookupSequencesByType(), ilECSExportManager\lookupServerIds(), ilObjForum\lookupStatisticsByRefId(), ilParticipants\lookupSubscribers(), ilParticipants\lookupSubscribersData(), ILIAS\Test\Participants\ParticipantRepository\lookupTestIdByActiveId(), ilTimingsUser\lookupTimings(), ilECSCmsData\lookupTreeIds(), ilTree\lookupTreesForNode(), ilMediaPoolPage\lookupUsages(), ilChangeEvent\lookupUsersInProgress(), ilObjGroup\lookupViewMode(), ilMailingLists\mailingListExists(), ilDBPdo\manipulate(), ilCronJobEntity\mapRecord(), ILIAS\Certificate\Overview\CertificateOverviewTable\mapUiFilterData(), ilForumNotification\mergeThreadNotifications(), ILIAS\Setup\DBUpdateSteps8\migrateData(), ilCalendarScheduleFilterExercise\modifyEvent(), ilCalendarScheduleFilterTimings\modifyEvent(), ilPCLauncher\modifyPageContentPostXsl(), ilPCCurriculum\modifyPageContentPostXsl(), ilPCPRGActionNote\modifyPageContentPostXsl(), ilPCPRGStatusInfo\modifyPageContentPostXsl(), ilPCAMDPageList\modifyPageContentPostXsl(), ilMailFolderGUI\moveSingleMail(), ilTree\moveToTrash(), ILIAS\LegalDocuments\Repository\DatabaseDocumentRepository\nextSorting(), ilMathBaseAdapter\normalize(), ilBookingObjectsTableGUI\numericOrdering(), ILIAS\Test\Access\AccessFileUploadPreview\objectId(), ilMailMimeTransportSmtp\onBeforeSend(), ilLearningSequenceAppEventListener\onParticipantDeletion(), ilCmiXapiAppEventListener\onServiceObjectDeleteOrToTrash(), ilStudyProgrammeAppEventListener\onServiceObjectDeleteOrToTrash(), ilStudyProgrammeAppEventListener\onServiceTreeInsertNode(), ilStudyProgrammeAppEventListener\onServiceTreeMoveTree(), ilTestServiceGUI\outCorrectSolution(), ilSurveyExecutionGUI\outSurveyPage(), ilSCORMTrackingItemsPerUserFilterGUI\parse(), ilSCORMTrackingUsersTableGUI\parse(), ilLuceneSearchResultParser\parse(), ilContainerXmlParser\parse(), ilCalendarRecurrenceTableGUI\parse(), ilCalendarSharedUserListTableGUI\parse(), ilLTIProviderReleasedObjectsTableGUI\parse(), ilLogComponentTableGUI\parse(), ilRoleAssignmentTableGUI\parse(), ilGroupParticipantsTableGUI\parse(), ilCourseParticipantsTableGUI\parse(), ilGroupXMLParser\parseId(), ilUtil\parseImportId(), ilQuestionPageParser\parseLinkTarget(), ILIAS\components\DataCollection\Fields\Formula\FormulaParser\Result\MathResultResolver\parseMath(), ilDateTime\parsePartsToDate(), ilADTTest\parsePrimary(), ilOpenIdConnectUserSync\parseRoleAssignments(), ilDidacticTemplateImport\parseSettings(), ilLOXmlParser\parseTests(), ilRepositoryUserResultTableGUI\parseUserIds(), SurveyQuestionEvaluation\parseUserSpecificResults(), ILIAS\Test\Access\AccessFileUploadAnswer\pathAndTestId(), ilObjForumGUI\performDeleteThreadsObject(), ilMediaPoolSearch\performKeywordSearch(), ilObjForumGUI\performMoveThreadsObject(), ilAssQuestionHintRequestGUI\performRequestCmd(), ilMediaPoolSearch\performSearch(), ilWikiContentSearch\performSearch(), ilGlossaryDefinitionSearch\performSearch(), ilMediaCastSearch\performSearch(), ilWebresourceSearch\performSearch(), ilForumSearch\performSearch(), ilLMContentSearch\performSearch(), ilExerciseSearch\performSearch(), ilSCORM2004StoreData\persistCMIData(), ILIAS\ResourceStorage\Revision\Repository\RevisionDBRepository\populateFromArray(), ilUserPrivacySettingsGUI\populateWithChatSettingsSection(), ilSCORM13PlayerGUI\postLogEntry(), ilStudyProgrammeUserTable\postOrder(), ilTestSequence\postponeSequence(), ilAdvancedMDValues\preloadByObjIds(), ilForumExplorerGUI\preloadChilds(), ilObjFileInfoRepository\preloadData(), ilTree\preloadDepthParent(), ilObjForum\preloadForumIdsByObjIds(), ilObjForum\preloadForumIdsByRefIds(), ilObjectDataCache\preloadObjectCache(), ilConditionHandler\preloadPersistedConditionsForTargetRecords(), ilRbacSystem\preloadRbacPaCache(), ilObjectDataCache\preloadReferenceCache(), ilObjectDataCache\preloadTranslations(), ilMailUserCache\preloadUserObjects(), ilForumAuthorInformationCache\preloadUserObjects(), ilAdvancedMDFieldDefinitionSelect\prepareCustomDefinitionFormConfirmation(), ilNewsItem\prepareNewsDataFromCache(), ilTestEvaluationGUI\printResults(), ilGlossaryPresentationGUI\printView(), ilObjFileUnzipRecursiveProcessor\process(), ILIAS\components\ResourceStorage\Resources\DataSource\AllResourcesDataSource\process(), ilExAssignmentEditorGUI\processForm(), ilStartUpGUI\processIndexPHP(), ILIAS\Awareness\WidgetManager\processMetaBar(), ilMailCronOrphanedMails\processNotification(), ILIAS\ResourceStorage\Flavour\Machine\DefaultMachines\FitSquare\processStream(), ILIAS\ResourceStorage\Flavour\Machine\DefaultMachines\CropRectangle\processStream(), ILIAS\ResourceStorage\Flavour\Machine\DefaultMachines\CropSquare\processStream(), ilDAVFile\put(), ILIAS\Test\Statistics\Statistics\quantile(), ilUserQuery\query(), ilDBPdo\query(), ILIAS\LegalDocuments\Repository\DatabaseDocumentRepository\queryDocuments(), ilAdvancedMDValues\queryForRecords(), ILIAS\Mail\Message\MailBoxQuery\queryMailIds(), ilNewsItem\queryNewsForContext(), ilNewsItem\queryNewsForMultipleContexts(), ilSurveyEditorGUI\questionsObject(), ilDBPdo\quote(), ilDBPdo\quoteIdentifier(), ilSurveySkillThresholds\read(), ilRegistrationRoleAccessLimitations\read(), ilProxySettings\read(), ilSurveySkill\read(), ilLogComponentLevel\read(), ILIAS\Calendar\ConsultationHours\BookingDataProvider\read(), ilContainerStartObjects\read(), ilECSEvent\read(), ilForumProperties\read(), ilMembershipNotifications\read(), ilECSDataMappingSettings\read(), ilAdvancedMDRecordScope\read(), ilDidacticTemplateAction\read(), ilECSExport\read(), ilRegistrationRoleAssignments\read(), ilAdvancedMDFieldTranslations\read(), ilForumPost\read(), ilLTIProviderObjectSetting\read(), ilMailOptions\read(), ilECSImport\read(), ilCalendarSharedStatus\read(), ilForumTopic\read(), ilMemberViewSettings\read(), ilObject\read(), ilCalendarAuthenticationToken\read(), ilSkillTreeNode\read(), ilCalendarUserSettings\read(), ilBookingEntry\read(), ilWaitingList\read(), ilCalendarCategoryAssignments\read(), ilCalendarShared\read(), ilAdvancedMDSubstitution\read(), ilExportOptions\read(), ilContainerSortingSettings\read(), ilRegistrationSettings\read(), ilPageObject\read(), ilSecuritySettings\read(), ilCalendarCategory\read(), ilLPObjSettings\read(), ilPrivacySettings\read(), ilForumNotification\read(), ilCopyWizardOptions\read(), ilUserSearchCache\read(), ilCalendarRecurrence\read(), ilECSEventQueueReader\read(), ilObjSession\read(), ilForumNotification\readAllForcedEvents(), ilUserSearchCache\readAnonymous(), ilECSCmsCourseMemberCommandQueueHandler\readAssignments(), ilCalendarCategories\readBookingCalendar(), ILIAS\Repository\FieldDefinition\TypeSpecificData\Select\DatabaseGatewayImplementation\readByIDs(), ilCalendarSettings\readCalendarSettingsId(), ILIAS\MetaData\OERExposer\OAIPMH\Handler\AbstractCtrlAwareUploadHandler\readChunkedInformation(), ilCalendarCategories\readConsultationHoursCalendar(), ilMDEducational\readContextId(), ilAdvancedMDPermissionHelper\readContextIds(), ilMDGeneral\readCoverageId(), ilDBUpdate\readCustomUpdatesInfo(), ilNewsDataSet\readData(), ilMediaCastDataSet\readData(), ilNotesDataSet\readData(), ilBlogDataSet\readData(), ilScormAiccDataSet\readData(), ilDidacticTemplateSetting\readEffectiveNodes(), ilPluginDBUpdate\readFileVersion(), ilPDNotesGUI\readFilter(), ilForumNotificationDataProvider\readForumData(), ILIAS\ResourceStorage\Flavour\Machine\DefaultMachines\Extract\Video\readImage(), ILIAS\ResourceStorage\Flavour\Machine\DefaultMachines\Extract\PDF\readImage(), ilMDEducational\readIntendedEndUserRoleId(), ilForumNotification\readInterestedEvents(), ilXapiResultsCronjob\readLastRunTS(), ilMDEducational\readLearningResourceTypeId(), ilSCTreeTasks\readMissing(), ilSCTreeTasks\readMissingTreeEntries(), ilMDRequirement\readOrIds(), ilParticipants\readParticipantsStatus(), ilAdvancedMDRecordObjectOrderings\readPositionsForObject(), ilCalendarCategories\readPrivateCalendars(), ilCalendarCategories\readPublicCalendars(), ilCalendarCategories\readReposCalendars(), ilTree\readRootId(), ilMDMetaMetadata\readSchemaId(), ilCalendarCategories\readSelectedCategories(), ilECSServerSettings\readServers(), ilLPStatusCourseReference\readStatusInfo(), ilDBStepReader\readStepNumbers(), ilParticipants\readSubscriberData(), ilParticipants\readSubscribers(), ilCopyWizardOptions\readTree(), ilWaitingListTableGUI\readUserData(), ilObjPoll\rebuildAnswerPositions(), ILIAS\Repository\Form\redirectToDidacticConfirmationIfChanged(), ilKSDocumentationGotoLink\redirectWithGotoLink(), ilGlossaryForeignTermCollectorGUI\referenceTerms(), ilECSCmsCourseMemberCommandQueueHandler\refreshAssignmentStatus(), ilPageObject\releasePageLock(), ilCronDeleteInactiveUserReminderMail\removeEntriesFromTableIfLastLoginIsNewer(), ilSkillProfileGUI\removeLevelAssignments(), ilPersonalSkillsGUI\removeMaterial(), ilContSkillAdminGUI\removeSelectedSkill(), ilObjSurvey\removeSelectedSurveyResults(), ilContSkillAdminGUI\removeSingleGlobalProfile(), ilTaggingSlateContentGUI\removeTagsWithoutAccess(), ilWikiStatGUI\renderGraph(), ilSearchResultPresentation\renderItemList(), ILIAS\Repository\Provider\RepositoryMainBarProvider\renderLastVisited(), ilExAssTypeWikiTeamGUI\renderOverviewContent(), ilPersonalSkillsGUI\renderSkillHTML(), ilTreeImplementationSwitch\renumberNestedSet(), ilDBPdo\replace(), ilUtil\replaceLinkProperties(), ilLTIConsumerResultService\replaceResult(), assFormulaQuestionGUI\resetSavedPreviewSession(), ilSystemCheckTrash\restore(), ilObjForumGUI\restoreFromHistoryObject(), ilTestEvaluationFactory\retrieveQuestionsForParticipantPassesForRandomTests(), ilDidacticTemplateLocalPolicyAction\revertLocalPolicy(), ilSoapUtils\rewriteActionForNode(), ilBookingReservationsGUI\rsvConfirmCancel(), ilLoggerCronCleanErrorFiles\run(), ilConsultationHourCron\run(), ilSCCronTrash\run(), ilMailCronOrphanedMails\run(), ilCronManagerImpl\runJob(), ILIAS\Setup\CLI\MigrateCommand\runMigration(), ilCertificateTemplateDatabaseRepository\save(), ilObjExerciseVerificationGUI\save(), ilObjLTIConsumerVerificationGUI\save(), ilObjCmiXapiVerificationGUI\save(), ilObjSCORMVerificationGUI\save(), ilObjCourseVerificationGUI\save(), ilObjTestVerificationGUI\save(), ilUserCertificateRepository\save(), ilMailOptionsFormGUI\save(), ilExternalAuthUserAttributeMapping\save(), ilTestRandomQuestionSetGeneralConfigFormGUI\save(), ilAuthModeDetermination\save(), ilObjStudyProgrammeAutoCategoriesGUI\save(), ILIAS\Exercise\Settings\SettingsGUI\save(), ilObjStudyProgrammeAutoMembershipsGUI\save(), ILIAS\MetaData\OERHarvester\Settings\Settings\SettingsGUI\save(), ilRegistrationSettingsGUI\save(), ilCalendarAppointmentGUI\save(), ilLMPageObjectGUI\save(), assTextQuestion\saveAdditionalQuestionDataToDb(), ilObjPoll\saveAnswer(), ilObjPoll\saveAnswers(), assKprimChoice\saveAnswerSpecificDataToDb(), ilObjUser\saveAsNew(), ilPortfolioRoleAssignmentGUI\saveAssignment(), ILIAS\Skill\Node\SkillTreeNodeManager\saveChildsOrder(), assClozeTest\saveClozeNumericGapRecordToDb(), assClozeTest\saveClozeTextGapRecordToDb(), ilContSkillAdminGUI\saveCompetenceAssignment(), ilObjLoggingSettingsGUI\saveComponentLevels(), ilECSUserConsentModalGUI\saveConsent(), ilMDCopyrightConfigurationGUI\saveCopyrightPosition(), assQuestion\saveCurrentSolution(), ilCronOerHarvester\saveCustomSettings(), ilMailFormGUI\saveDraft(), ilExerciseManagementGUI\saveEvaluationFromModalObject(), ilAccountRegistrationGUI\saveForm(), ilObjAdvancedEditingGUI\saveGeneralPageSettingsObject(), ilAssQuestionFeedback\saveGenericFeedbackContent(), ilExerciseManagementGUI\saveGradesObject(), ilObjWikiGUI\saveGradingObject(), ILIAS\Data\Link\LinkManager\saveInternalLinks(), ILIAS\Wiki\Links\LinkManager\saveInternalLinksForPage(), ILIAS\Exercise\TutorFeedbackFile\TutorFeedbackZipManager\saveMultiFeedbackFiles(), ilFileVersionFormGUI\saveObject(), ilObjEmployeeTalkSeriesGUI\saveObject(), ilObjMailGUI\saveObject(), ilObjUserGUI\saveObject(), ilUnitConfigurationGUI\saveOrder(), ILIAS\Wiki\Navigation\ImportantPageDBRepository\saveOrderingAndIndentation(), ilPermissionGUI\savePermissions(), ilBookingPreferencesGUI\savePreferences(), ilUserPrivacySettingsGUI\savePrivacySettings(), ilObjMediaObjectGUI\savePropertiesObject(), ilObjPollGUI\saveQuestion(), ilOpenIdConnectSettingsGUI\saveRoles(), ilLTIProviderObjectSettingGUI\saveRoleSelection(), ilOpenIdConnectSettingsGUI\saveScopes(), ilContSkillAdminGUI\saveSelectedSkill(), ilCalendarCategoryGUI\saveSelection(), ilPersonalSkillsGUI\saveSelfEvaluation(), ilLPListOfSettingsGUI\saveSettings(), ilObjAwarenessAdministrationGUI\saveSettings(), ilNewsForContextBlockGUI\saveSettings(), assImagemapQuestionGUI\saveShape(), ilAssQuestionSkillAssignmentsGUI\saveSkillPointsCmd(), ilAssConfigurableMultiOptionQuestionFeedback\saveSpecificFormProperties(), ilUserStartingPointGUI\saveStartingPoint(), ilObjectContentStyleSettingsGUI\saveStyleSettings(), ilMMSubItemGUI\saveTable(), ilObjectCopyGUI\saveTarget(), ilObjForumGUI\saveThreadAsDraftObject(), ilSurveySkillThresholdsGUI\saveThresholds(), assFormulaQuestion\saveToDb(), ilUnitConfigurationGUI\saveUnit(), ilUnitConfigurationRepository\saveUnit(), ilUploadLimitsOverviewGUI\saveUploadPolicy(), ilSCORM2004StoreData\scormPlayerUnload(), ilSCORMTrackingItems\SCORMTimeToSeconds(), ilBlogPosting\searchBlogsByAuthor(), ilTrQuery\searchObjects(), ilRoleMailboxSearch\searchRoleIdsByAddressString(), ilLSStateDB\select(), ilObjForumGUI\selectPostObject(), ilSurveySkillGUI\selectSkillForQuestion(), ilMailSummaryNotification\send(), ilForumCronNotification\sendCronForumNotification(), ilMailMemberSearchGUI\sendMailToSelectedUsers(), ilMembershipCronMinMembers\sendMessage(), ILIAS\Exercise\TutorFeedbackFile\TutorFeedbackFileManager\sendNotification(), ilObjSurvey\sendNotificationMail(), ILIAS\COPage\PC\Table\TableCommandActionHandler\sendTable(), ilTestPassOverviewTableGUI\setActiveId(), ilObjContentObject\setAutoGlossaries(), ilChatroomInstaller\setChatroomSettings(), ilEventParticipants\setContact(), ilUtil\setCookie(), ilBcryptPhpPasswordEncoder\setCosts(), ilAssQuestionSkillAssignmentXmlParser\setCurQuestionId(), ilProgressBar\setCurrent(), ilObjectListGUI\setHeaderSubObject(), ilAssQuestionHint\setId(), ilAssQuestionHint\setIndex(), ilOpenIdConnectUserSync\setInternalAccount(), ilEventItems\setItems(), ilImageMapEditorGUI\setLink(), ilADTTextDefinition\setMaxLength(), ilObjMediaObjectGUI\setObjectPerCreationForm(), ilObjSurveyQuestionPool\setObligatoryStates(), ilExAssignment\setPeerReviewChars(), ilAssQuestionHint\setQuestionId(), ilRegistrationRoleAccessLimitations\setRelative(), ilADTMultiEnum\setSelections(), ilADTLocationSearchBridgeSingle\setSerializedValue(), ilImageMapEditorGUI\setShape(), ilSoapClient\setSocketTimeout(), ilBookingReservation\setStatus(), ilPCInteractiveImage\setTriggerOverlay(), ilLDAPSettingsGUI\setValuesByArray(), ilObjLinkResourceGUI\setValuesFromLink(), ilObjRemoteFile\setVersion(), ilObjRemoteFile\setVersionDateTime(), ilDclTable\setViewOwnRecordsPerm(), ilCalendarCategoryGUI\sharePerformSearch(), ilDclTextRecordRepresentation\shortenLink(), ilCalendarMonthGUI\show(), ilMailAttachmentGUI\showAttachments(), ilBookBulkCreationGUI\showConfirmationScreen(), ilAuthLogoutBehaviourGUI\showForm(), ilAssQuestionHintGUI\showFormCmd(), ilAssQuestionHintsGUI\showHintCmd(), ilContainerGUI\showLinkListObject(), ilNewsForContextBlockGUI\showNews(), ilNewsForContextBlockGUI\showNotifications(), ilObjNotificationAdminGUI\showOSDSettings(), ilPersonalProfileGUI\showPublicProfileFields(), ilTestEvaluationGUI\showResults(), ilObjSCORM2004LearningModuleGUI\showTrackingItems(), ilObjSCORMLearningModuleGUI\showTrackingItems(), ilObjSCORMLearningModuleGUI\showTrackingItemsBySco(), ilWebLinkItemsContainer\sort(), ilBadgeManagementGUI\splitBadgeAndUserIdsFromString(), ilTestQuestionPoolFileUploadQuestionMigration\step(), ilExerciseSubmissionMigration\step(), ilExercisePeerFeedbackMigration\step(), ilHTLMMigration\step(), ilMobMigration\step(), ilStyleIRSSMigration\step(), ilBookingManagerObjectInfoMigration\step(), ilExerciseSampleSolutionMigration\step(), ilBookingManagerBookingInfoMigration\step(), ilPollImagesMigration\step(), ilExerciseTutorTeamFeedbackFileMigration\step(), ilExerciseTutorFeedbackFileMigration\step(), ilExportFilesToIRSSMigration\step(), ilGlossaryCollectionMigration\step(), ilExerciseInstructionFilesMigration\step(), ilBadgesFilesMigration\step(), ilBadgeTemplatesFilesMigration\step(), ILIAS\MetaData\Setup\InitLOMForObjectTypeMigration\step(), ilDataCollectionStorageMigration\step(), ilForumDatabaseUpdateSteps10\step_1(), ilDataCollectionDBUpdateSteps9\step_16(), ILIAS\Setup\ilHelpDBUpdateSteps\step_3(), ILIAS\User\Setup\DBUpdateSteps10\step_3(), ilCertificateDatabaseUpdateSteps\step_8(), ilObjectCorePropertiesCachedRepository\store(), ILIAS\components\WOPI\Discovery\ActionDBRepository\store(), ilObjSCORMTracking\storeJsApi(), ilBulkEditQuestionsGUI\storeTaxonomies(), ilPasswordAssistanceGUI\submitAssistanceForm(), ilECSCmsTreeSynchronizer\syncCategory(), ilObjSCORMTracking\syncGlobalStatus(), ilSCORM2004StoreData\syncGlobalStatus(), ilIndividualAssessmentMemberGUI\targetWasEditedByOtherUser(), ilSOAPAuth\testConnection(), ilBcryptPhpPasswordEncoderTest\testInstanceCanBeCreated(), ILIAS\Filesystem\Util\ZipTest\testLargeZIPs(), ilSessionTest\testPasswordAssisstanceSession(), ILIAS\Test\Settings\ScoreReporting\SettingsResultSummary\toForm(), ilStudyProgrammeDeadlineSettings\toFormInput(), ilStudyProgrammeValidityOfAchievedQualificationSettings\toFormInput(), ilObjectActivation\toggleChangeable(), ilTreeExplorerGUI\toggleExplorerNodeState(), ilContentPageKioskModeView\toggleLearningProgress(), ilMembershipNotifications\toggleUser(), assOrderingHorizontal\toJSON(), assTextSubset\toJSON(), assMultipleChoice\toJSON(), assSingleChoice\toJSON(), assKprimChoice\toJSON(), assMatchingQuestion\toJSON(), assOrderingHorizontal\toLog(), assMultipleChoice\toLog(), assSingleChoice\toLog(), ILIAS\Test\Settings\MainSettings\SettingsIntroduction\toStorage(), ILIAS\Test\Settings\MainSettings\SettingsAdditional\toStorage(), ILIAS\Test\Settings\MainSettings\SettingsGeneral\toStorage(), ILIAS\Test\Settings\ScoreReporting\SettingsResultDetails\toStorage(), ILIAS\Test\Settings\ScoreReporting\SettingsGamification\toStorage(), ILIAS\Test\Settings\MainSettings\SettingsParticipantFunctionality\toStorage(), ILIAS\Test\Settings\ScoreReporting\SettingsResultSummary\toStorage(), ILIAS\Test\Scoring\Marks\Mark\toStorage(), ILIAS\Test\Settings\MainSettings\SettingsFinishing\toStorage(), ILIAS\Test\Settings\MainSettings\SettingsAccess\toStorage(), ILIAS\Test\Settings\MainSettings\SettingsTestBehaviour\toStorage(), ILIAS\Test\Settings\MainSettings\SettingsQuestionBehaviour\toStorage(), ilObjSurvey\toXML(), ILIAS\Refinery\KindlyTo\Transformation\IntegerTransformation\transform(), ilMathPhpAdapter\transformToNumeric(), ilBuddySystemGUI\transitionAsyncCommand(), ilBuddySystemGUI\transitionCommand(), ilObjStudyProgrammeReferenceGUI\tryingToCreateCircularReference(), ILIAS\FileDelivery\Token\Serializer\JSONSerializer\unserializeValidity(), ILIAS\FileDelivery\Token\Serializer\PHPSerializer\unserializeValidity(), ILIAS\Wiki\Settings\SettingsDBRepository\update(), ILIAS\MetaData\OERHarvester\Settings\Settings\SettingsDBRepository\update(), ILIAS\Exercise\Settings\SettingsDBRepository\update(), ILIAS\ResourceStorage\Resource\Repository\CollectionDBRepository\update(), ILIAS\EmployeeTalk\Talk\Repository\IliasDBEmployeeTalkRepository\update(), ilObjectActivation\update(), ilPCVerificationGUI\update(), ilCronManagerGUI\update(), ilObjUser\update(), ilNewsItem\update(), ilDBPdo\update(), ilUserDefinedFields\update(), ilCalendarAppointmentGUI\update(), ilAdvancedMDFieldDefinitionSelect\update(), ilOnlineTracking\updateAccess(), ilParticipants\updateBlocked(), ilObjMediaCastGUI\updateCastItemObject(), assQuestion\updateCurrentSolution(), assQuestion\updateCurrentSolutionsAuthorization(), ilForumSettingsGUI\updateCustomValues(), ilObjStudyProgrammeIndividualPlanGUI\updateDeadlines(), ilObjGroupGUI\updateGroupTypeObject(), ilWebLinkDatabaseRepository\updateItem(), ilPCDataTableGUI\updateJS(), ilSkillProfileGUI\updateLevelOfProfile(), ilObjUser\updateLogin(), ilCourseContentGUI\updateManagedTimings(), ilSessionMembershipGUI\updateMembers(), ilForumSettingsGUI\updateNotificationSettings(), ilObjStudyProgrammeReferenceGUI\updateObject(), ilObjGroupGUI\updateObject(), ilObjCourseGUI\updateObject(), ilObjSessionGUI\updateObject(), ilMailOptions\updateOptions(), ilAdvancedMDSettingsGUI\updateRecords(), ilObjStudyProgrammeIndividualPlanGUI\updateRequiredPoints(), ilObjSessionGUI\updateSessionTypeObject(), ilAssQuestionSkillAssignmentsGUI\updateSkillQuestionAssignmentsCmd(), ilObjStudyProgrammeIndividualPlanGUI\updateStatus(), ilAdvancedMDSettingsGUI\updateSubstitutions(), ilObjTest\updateTestResultCache(), ilBTControllerGUI\userInteraction(), PRGEventsDelayed\userReAssigned(), ilStudyProgrammeEvents\userReAssigned(), PRGEventsDelayed\userRiskyToFail(), ilStudyProgrammeEvents\userRiskyToFail(), ilValidator\validate(), ilRegistrationGUI\validateCustomFields(), ilLTIConsumerContentGUI\validateLTI13InitalLogin(), ilRoleMailboxAddress\value(), ilUserImportParser\verifyBeginTag(), ilMediaObjectsPlayerWrapperGUI\video(), ilObjForumGUI\viewThreadObject(), ilADNNotification\wakeUp(), ILIAS\GlobalScreen\Scope\MainMenu\Factory\Item\RepositoryLink\withAction(), ILIAS\Survey\Settings\SettingsFormGUI\withActivation(), ILIAS\Data\URI\withAuthority(), ILIAS\LegalDocuments\Administration\withDocumentAndCriterion(), ilLog\write(), ilMemberExport\write(), ilSurveySkill\writeAndAddAppraiseeSkills(), ilSurveySkill\writeAndAddIndFeedbackSkills(), ilSurveySkill\writeAndAddSelfEvalSkills(), ilObjStyleSheet\writeCSSFile(), assLongMenuGUI\writeQuestionSpecificPostData(), assKprimChoiceGUI\writeQuestionSpecificPostData(), and assMultipleChoiceGUI\writeQuestionSpecificPostData().

61  : int
62  {
63  if ($this->isArray($key) || $this->str($key) === "") {
64  return 0;
65  }
66  $t = $this->refinery->kindlyTo()->int();
67  return (int) ($this->get($key, $t) ?? 0);
68  }
isArray(string $key)
Check if parameter is an array.
+ Here is the call graph for this function:

◆ intArray()

ILIAS\Repository\intArray ( string  $key)
protected

Definition at line 71 of file trait.BaseGUIRequest.php.

References ILIAS\Repository\int(), ILIAS\Repository\isArray(), and ILIAS\Repository\refinery().

Referenced by ILIAS\Survey\Evaluation\EvaluationGUIRequest\getActiveIds(), ILIAS\Wiki\WikiGUIRequest\getAddToPage(), ILIAS\Wiki\WikiGUIRequest\getAllIds(), ILIAS\Survey\Editing\EditingGUIRequest\getAppraiseeIds(), ILIAS\Exercise\GUIRequest\getAssIds(), ILIAS\Survey\Editing\EditingGUIRequest\getBlockIds(), ILIAS\Survey\Editing\EditingGUIRequest\getHeadings(), ILIAS\Help\StandardGUIRequest\getIds(), ILIAS\Exercise\GUIRequest\getIds(), ILIAS\MediaObjects\Creation\CreationGUIRequest\getIds(), ILIAS\Style\Content\StandardGUIRequest\getIds(), ILIAS\Category\StandardGUIRequest\getIds(), ILIAS\Glossary\Editing\EditingGUIRequest\getIds(), ILIAS\Blog\StandardGUIRequest\getIds(), ILIAS\LearningModule\Editing\EditingGUIRequest\getIds(), ILIAS\Wiki\WikiGUIRequest\getIds(), ILIAS\Wiki\WikiGUIRequest\getImportantPageIds(), ILIAS\Wiki\WikiGUIRequest\getImportantPageIndentation(), ILIAS\Wiki\WikiGUIRequest\getImportantPageOrdering(), ILIAS\COPage\PC\EditGUIRequest\getIntArray(), ILIAS\Glossary\Editing\EditingGUIRequest\getInterruptiveItemIds(), ILIAS\MediaCast\StandardGUIRequest\getItemId(), ILIAS\MediaPool\StandardGUIRequest\getItemIds(), ILIAS\PersonalWorkspace\StandardGUIRequest\getItemIds(), ILIAS\MediaCast\StandardGUIRequest\getItemIds(), ILIAS\LearningModule\Table\TableAdapterGUI\getItemIds(), ILIAS\Repository\StandardGUIRequest\getItemRefIds(), ILIAS\ItemGroup\StandardGUIRequest\getItems(), ILIAS\UI\Component\Layout\AdministrationGUIRequest\getLayoutIds(), ILIAS\Exercise\GUIRequest\getListedAssignments(), ILIAS\Exercise\GUIRequest\getListedParticipants(), ILIAS\Style\Content\StandardGUIRequest\getMediaQueryIds(), ILIAS\Exercise\GUIRequest\getMemberIds(), ILIAS\LearningModule\Editing\EditingGUIRequest\getMenuEntries(), ILIAS\Repository\Administration\AdministrationGUIRequest\getNewItemEnablings(), ILIAS\Repository\Administration\AdministrationGUIRequest\getNewItemGroupIds(), ILIAS\Repository\Administration\AdministrationGUIRequest\getNewItemGroupOrder(), ILIAS\Repository\Administration\AdministrationGUIRequest\getNewItemGroups(), ILIAS\Repository\Administration\AdministrationGUIRequest\getNewItemPositions(), ILIAS\Wiki\WikiGUIRequest\getNewPages(), ILIAS\News\StandardGUIRequest\getNewsIds(), ILIAS\Container\StandardGUIRequest\getNodes(), ILIAS\Notes\StandardGUIRequest\getNoteIds(), ILIAS\BookingManager\StandardGUIRequest\getObjectIds(), ILIAS\Blog\StandardGUIRequest\getObjIds(), ILIAS\Survey\Editing\EditingGUIRequest\getObligatory(), ILIAS\SurveyQuestionPool\Editing\EditingGUIRequest\getObligatory(), ILIAS\Help\StandardGUIRequest\getOrder(), ILIAS\Portfolio\StandardGUIRequest\getOrder(), ILIAS\Exercise\GUIRequest\getOrder(), ILIAS\BookingManager\StandardGUIRequest\getParticipants(), ILIAS\Portfolio\StandardGUIRequest\getPortfolioIds(), ILIAS\Portfolio\StandardGUIRequest\getPortfolioPageIds(), ILIAS\Exercise\GUIRequest\getPositions(), ILIAS\Wiki\WikiGUIRequest\getPrintOrdering(), ILIAS\LearningModule\Editing\EditingGUIRequest\getPublicPages(), ILIAS\SurveyQuestionPool\Editing\EditingGUIRequest\getQuestionIds(), ILIAS\Test\RequestDataCollector\getQuestionIds(), ILIAS\Survey\Evaluation\EvaluationGUIRequest\getQuestionIds(), ILIAS\Survey\Editing\EditingGUIRequest\getQuestionIds(), ILIAS\News\StandardGUIRequest\getRenderedNews(), ILIAS\Category\StandardGUIRequest\getRoleIds(), ILIAS\Exercise\GUIRequest\getSelectedAssignments(), ILIAS\Container\StandardGUIRequest\getSelectedIds(), ILIAS\Administration\AdminGUIRequest\getSelectedIds(), ILIAS\MetaData\Vocabularies\Dispatch\Presentation\Presentation\PresentationGUIRequest\getSelectedObjIds(), ILIAS\Exercise\GUIRequest\getSelectedParticipants(), ILIAS\Container\StandardGUIRequest\getStartObjIds(), ILIAS\Container\StandardGUIRequest\getStartObjPositions(), ILIAS\Exercise\GUIRequest\getSubmittedFileIds(), ILIAS\Glossary\Editing\EditingGUIRequest\getTaxNodes(), ILIAS\Style\Content\StandardGUIRequest\getTemplateIds(), ILIAS\Repository\Trash\TrashGUIRequest\getTrashIds(), ILIAS\Container\StandardGUIRequest\getTrashIds(), ILIAS\Category\StandardGUIRequest\getUserIds(), ILIAS\Wiki\WikiGUIRequest\getUserIds(), and ILIAS\Wiki\WikiGUIRequest\getWikiPageIds().

71  : array
72  {
73  if (!$this->isArray($key)) {
74  return [];
75  }
76  $t = $this->refinery->custom()->transformation(
77  function ($arr) {
78  // keep keys(!), transform all values to int
79  return array_column(
80  array_map(
81  static function ($k, $v): array {
82  return [$k, (int) $v];
83  },
84  array_keys($arr),
85  $arr
86  ),
87  1,
88  0
89  );
90  }
91  );
92  return (array) ($this->get($key, $t) ?? []);
93  }
isArray(string $key)
Check if parameter is an array.
+ Here is the call graph for this function:
+ Here is the caller graph for this function:

◆ isArray()

ILIAS\Repository\isArray ( string  $key)
protected

Check if parameter is an array.

Definition at line 171 of file trait.BaseGUIRequest.php.

References ILIAS\Repository\http(), and ILIAS\Repository\refinery().

Referenced by ILIAS\Repository\arrayArray(), ILIAS\MetaData\Vocabularies\Dispatch\Presentation\Presentation\PresentationGUIRequest\getCmd(), ILIAS\Exercise\GUIRequest\getIds(), ILIAS\Survey\Editing\EditingGUIRequest\getQuestionId(), ILIAS\Repository\int(), ILIAS\Repository\intArray(), ILIAS\Repository\str(), and ILIAS\Repository\strArray().

171  : bool
172  {
173  if ($this->passed_query_params === null && $this->passed_post_data === null) {
174  $no_transform = $this->refinery->identity();
175  $w = $this->http->wrapper();
176  if ($w->post()->has($key)) {
177  return is_array($w->post()->retrieve($key, $no_transform));
178  }
179  if ($w->query()->has($key)) {
180  return is_array($w->query()->retrieve($key, $no_transform));
181  }
182  }
183  if (isset($this->passed_post_data[$key])) {
184  return is_array($this->passed_post_data[$key]);
185  }
186  if (isset($this->passed_query_params[$key])) {
187  return is_array($this->passed_query_params[$key]);
188  }
189  return false;
190  }
static http()
Fetches the global http state from ILIAS.
+ Here is the call graph for this function:
+ Here is the caller graph for this function:

◆ learningObjectMetadata()

ILIAS\Repository\learningObjectMetadata ( )

◆ link()

ILIAS\Repository\link ( string  $caption,
string  $href,
bool  $new_viewport = false 
)

Definition at line 204 of file trait.GlobalDICGUIServices.php.

Referenced by ilUiLinkToSplitButtonMenuItemAdapter\__construct(), ILIAS\UI\Implementation\Component\Layout\Page\PageContentManager\__construct(), ILIAS\BookingManager\BookingProcess\SlotGUI\__construct(), ilLearningModuleNotification\__construct(), ILIAS\UI\Implementation\Component\Tree\Node\Node\__construct(), ilPageObject\__construct(), ilPageObjectGUI\__construct(), ILIAS\LegalDocuments\test\Legacy\ConfirmationTest\confirmationGUIReplacement(), ilPageObject\deleteInternalLinks(), ILIAS\ResourceStorage\StorageHandler\FileSystemBased\AbstractFileSystemStorageHandler\determineLinksPossible(), ILIAS\UI\Implementation\Component\Layout\Page\PageContentManager\downloadFile(), ilUiLinkToSplitButtonMenuItemAdapter\getContent(), ILIAS\MetaData\XML\Copyright\CopyrightHandlerTest\getCopyrightEntry(), ilPageObject\getInternalLinks(), ILIAS\MetaData\Copyright\RendererTest\getMockRenderer(), FooterTest\getUIFactory(), ilPageObject\handleRepositoryLinksOnCopy(), ilWebResourceImporter\importXmlRepresentation(), ilPageObject\moveIntLinks(), ILIAS\BookingManager\BookingProcess\SlotGUI\render(), ilPageObject\resolveIntLinks(), ilPageObject\saveInternalLinks(), ilFeedItem\setLink(), arWhere\setLink(), ILIAS\ResourceStorage\StorageHandler\FileSystemBased\AbstractFileSystemStorageHandler\storeStream(), ILIAS\MetaData\Copyright\RendererTest\testCopyrightAsStringHasFullName(), ILIAS\MetaData\Copyright\RendererTest\testCopyrightAsStringHasFullNameAndLink(), ILIAS\MetaData\Copyright\RendererTest\testCopyrightAsStringHasLink(), ILIAS\MetaData\Copyright\RendererTest\testCopyrightAsStringHasNoFullNameOrLink(), ILIAS\MetaData\Copyright\RendererTest\testToUIComponentsLinkWithoutFullName(), ILIAS\MetaData\Copyright\RendererTest\testToUIComponentsWithLinkAndImage(), ILIAS\MetaData\Copyright\RendererTest\testToUIComponentsWithLinkNoImage(), and ILIAS\LegalDocuments\FileUpload\UploadHandler\to().

208  : LinkAdapterGUI {
209  return new LinkAdapterGUI(
210  $caption,
211  $href,
212  $new_viewport
213  );
214  }
+ Here is the caller graph for this function:

◆ listing()

ILIAS\Repository\listing ( )

Definition at line 222 of file trait.GlobalDICGUIServices.php.

References ILIAS\Repository\profile(), and ILIAS\Repository\ui().

Referenced by EntityListingTest\getUIFactory(), ChartBarTest\getUIFactory(), MessageBoxTest\getUIFactory(), FooterTest\getUIFactory(), and EntityListingTest\testEntityListingFactory().

223  : ListingAdapterGUI {
224  return new ListingAdapterGUI(
225  );
226  }
+ Here is the call graph for this function:
+ Here is the caller graph for this function:

◆ lng()

ILIAS\Repository\lng ( )

Definition at line 61 of file trait.GlobalDICDomainServices.php.

Referenced by ilLearningProgressBaseGUI\__appendLPDetails(), ilObjUserGUI\__buildFilterSelect(), ilObjUserFolderGUI\__buildUserFilterSelect(), ilObjObjectTemplateAdministration\__construct(), ilObjObjectTemplateAdministrationGUI\__construct(), ilAdvancedMDFieldDefinitionGroupTableGUI\__construct(), ilLPObjectStatisticsAdminTableGUI\__construct(), ilObjUserTrackingGUI\__construct(), ilMMItemTranslationTableGUI\__construct(), ilCalendarUserNotification\__construct(), ilLuceneIndexer\__construct(), ilObjStudyProgrammeListGUI\__construct(), ilKioskModeView\__construct(), ilBookingBulkCreationTableGUI\__construct(), ilDashObjectsTableGUI\__construct(), ilADTBasedObject\__construct(), ilSurveyResultsCumulatedTableGUI\__construct(), ilSurveyCodesEditTableGUI\__construct(), ilSurveyCodesTableGUI\__construct(), ilObjLearningSequenceListGUI\__construct(), ilObjAwarenessAdministration\__construct(), ilCalendarSubscriptionGUI\__construct(), ilAuthDestroyExpiredSessionsCron\__construct(), ilObjLearningSequenceContentTableGUI\__construct(), ilObjAdvancedEditing\__construct(), ilCronManagerTableGUI\__construct(), ilObjPortfolioAdministration\__construct(), ilMailMemberLearningSequenceRoles\__construct(), ilPRGAssignmentFilter\__construct(), ilObjStudyProgrammeReferenceGUI\__construct(), ilStudyProgrammeMailMemberSearchTableGUI\__construct(), ilSurveyResultsUserTableGUI\__construct(), ilADTBasedObjectGUI\__construct(), ilPageMultiLangTableGUI\__construct(), ilObjGlossaryAccess\__construct(), ilFoundUsersTableGUI\__construct(), ilObjBookingPoolListGUI\__construct(), ilTestPersonalDefaultSettingsTableGUI\__construct(), ilPCSectionGUI\__construct(), ilPCLayoutTemplateGUI\__construct(), ilCourseGroupingTableGUI\__construct(), ilCourseStartObjectsTableGUI\__construct(), ilObjMediaPoolAccess\__construct(), ilDclEditViewTableGUI\__construct(), ilCertificatePdfFilename\__construct(), ilAbstractBuddySystemRelationStateButtonRenderer\__construct(), ilRatingCategoryTableGUI\__construct(), ilObjBlogAdministration\__construct(), ilObjFolder\__construct(), ilContainerStartObjectsTableGUI\__construct(), ilSumScoreTableGUI\__construct(), ilObjSurveyAdministrationGUI\__construct(), ilForumDraftsDerivedTaskProvider\__construct(), ilSurveyMaintenanceTableGUI\__construct(), ilSurveyQuestionPoolExportTableGUI\__construct(), ilObjItemGroupListGUI\__construct(), ilCourseInfoFileTableGUI\__construct(), ilLDAPRoleAssignmentTableGUI\__construct(), ilSessionReminderGUI\__construct(), ilUserClipboardTableGUI\__construct(), ilECSExportedContentTableGUI\__construct(), ilADTTextFormBridge\__construct(), ilObjWorkspaceRootFolderGUI\__construct(), ilObjMainMenuGUI\__construct(), ilDashboardContentBlockGUI\__construct(), ilDclTableViewEditFormGUI\__construct(), ilCategoryAssignRoleTableGUI\__construct(), ILIAS\EmployeeTalk\Notification\Calendar\VCalendarGenerator\__construct(), ilBuddySystemLinkButton\__construct(), ILIAS\Repository\Profile\ProfileAdapter\__construct(), ilSubItemSelectionTableGUI\__construct(), ilObjectFeedWriter\__construct(), ilUserFeedWriter\__construct(), ilCountrySelectInputGUI\__construct(), ilFormulaInputGUI\__construct(), ilStudyProgrammeAutoCategoriesTableGUI\__construct(), ilStudyProgrammeAutoMembershipsTableGUI\__construct(), ilObjForumAdministration\__construct(), ilStudyProgrammeTypeAdvancedMetaDataFormGUI\__construct(), SurveyConstraintsTableGUI\__construct(), ilSurveyAppraiseesTableGUI\__construct(), ilTaxAssignInputGUI\__construct(), ilObjClipboardTableGUI\__construct(), ilPCIIMPopupTableGUI\__construct(), ilPCMapGUI\__construct(), ilPCLayoutTemplateEditorGUI\__construct(), ilHelpTooltipTableGUI\__construct(), ilLMEditShortTitlesTableGUI\__construct(), ilLMMenuItemsTableGUI\__construct(), ilRoleAdoptPermissionTableGUI\__construct(), ilLearningSequenceEditParticipantsTableGUI\__construct(), ilUserLPTableGUI\__construct(), ilObjECSSettingsGUI\__construct(), ilObjWikiSubItemListGUI\__construct(), ilWikiExportOrderTableGUI\__construct(), ilWikiSearchResultsTableGUI\__construct(), ilMapGUI\__construct(), ilMobMultiSrtConfirmationTable2GUI\__construct(), ilMobSubtitleTableGUI\__construct(), ilFavouritesListGUI\__construct(), ilUploadDirFilesTableGUI\__construct(), ilMemberExportFileTableGUI\__construct(), ilDclSwitcher\__construct(), mock_ilOrgUnitTypeGUI\__construct(), ilPollAnswersRenderer\__construct(), ilPortfolioRoleAssignmentTableGUI\__construct(), ilPCConsultationHoursGUI\__construct(), ilContainerFilterTableGUI\__construct(), ilObjSurveyListGUI\__construct(), ilSurveyParticipantsTableGUI\__construct(), ilSurveySyncTableGUI\__construct(), SurveyMultipleChoiceQuestion\__construct(), ilAccessibilitySupportFooterProvider\__construct(), ilTaxonomyAdministrationRepositoryTableGUI\__construct(), ilObjBookingPoolAccess\__construct(), ilPCFileListTableGUI\__construct(), ilPCGridCellTableGUI\__construct(), ilPCGridEditorGUI\__construct(), ilPCContentTemplateGUI\__construct(), ilPCLoginPageElementGUI\__construct(), ilPCImageMapTableGUI\__construct(), ilPCPlaceHolderEditorGUI\__construct(), ilPCResourcesEditorGUI\__construct(), ilPCSectionEditorGUI\__construct(), ilPCDataTableGUI\__construct(), ilPCTabsEditorGUI\__construct(), ilCourseMeritBadge\__construct(), ilPCSkillsGUI\__construct(), ilPCTabsTableGUI\__construct(), ilLinksTableGUI\__construct(), ilLMBlockedUsersTableGUI\__construct(), ilLMGlossaryTableGUI\__construct(), ilObjContentObjectAccess\__construct(), ilADTFormBridge\__construct(), ilECSCategoryMappingTableGUI\__construct(), ilRemoteObjectBaseGUI\__construct(), ilObjWikiAccess\__construct(), ilWikiContributorsTableGUI\__construct(), ilCalendarSharedListTableGUI\__construct(), ilWorkspaceFolderSorting\__construct(), ilObjMediaCastAccess\__construct(), ilShibbolethRoleAssignmentTableGUI\__construct(), ilClipboardTableGUI\__construct(), ilObjNewsSettingsGUI\__construct(), ilObjOrgUnitSettingsFormGUI\__construct(), ilPollAnswerTableGUI\__construct(), ilPortfolioDeclarationOfAuthorship\__construct(), ilObjExerciseAdministrationGUI\__construct(), ilObjExerciseAccess\__construct(), ilExcCriteriaTableGUI\__construct(), ILIAS\Conditions\Configuration\ConditionTriggerProvider\__construct(), ilExAssignmentTeamLogTableGUI\__construct(), ilMailMemberCourseRoles\__construct(), ilObjBlogAdministrationGUI\__construct(), ilMailMemberGroupRoles\__construct(), ilMailMemberSessionRoles\__construct(), ilSkinFactory\__construct(), ilSysStyleCatAssignmentTableGUI\__construct(), ilContainerSelectionExplorer\__construct(), ilSurveyContainsDataMessageBoxGUI\__construct(), ilAdvancedMDRecordTranslations\__construct(), ilSurveySkillChangesTableGUI\__construct(), ilPageComponentPluginGUI\__construct(), ilPageHistoryTableGUI\__construct(), ilGlossaryAdvMetaDataAdapter\__construct(), ilAccessibilitySupportContactsGUI\__construct(), ilUserForTagTableGUI\__construct(), ilTaxSelectInputGUI\__construct(), ILIAS\COPage\Editor\UI\Init\__construct(), ilPCListGUI\__construct(), ILIAS\COPage\PC\InteractiveImage\IIMEditorInit\__construct(), ilPCParagraphGUI\__construct(), ilPCResourcesGUI\__construct(), ilObjItemGroupAccess\__construct(), ilAssQuestionAuthoringFormGUI\__construct(), ilPCLearningHistoryGUI\__construct(), ilAbstractLearningHistoryProvider\__construct(), ilLMEditorExplorerGUI\__construct(), ilLMPagesTableGUI\__construct(), ilAccessibilityUserHasLanguageCriterionGUI\__construct(), ilWebDAVMountInstructionsModalGUI\__construct(), ilWikiPageTemplatesTableGUI\__construct(), ilObjCourseReferenceGUI\__construct(), ilConsultationHoursCalendarBlockGUI\__construct(), ilMultiSrtConfirmationTable2GUI\__construct(), ilMediaPoolExplorerGUI\__construct(), ilMediaPoolPageUsagesTableGUI\__construct(), ilObjectCustomUserFieldsTableGUI\__construct(), ilBadgeRenderer\__construct(), ILIAS\Notes\Export\ExportHelperGUI\__construct(), ilObjNotificationSettingsGUI\__construct(), ilExAssTypePortfolioGUI\__construct(), ilExAssignmentPeerReviewOverviewTableGUI\__construct(), ilExcDeliveredFilesTableGUI\__construct(), ilObjPortfolioTemplateAccess\__construct(), ilExcCriteriaCatalogueTableGUI\__construct(), ilPublicSubmissionsTableGUI\__construct(), ilObjContactAdministrationGUI\__construct(), ilObjBlogAccess\__construct(), ilRegExpInputGUI\__construct(), ilSelectBuilderInputGUI\__construct(), ilRadioGroupInputGUI\__construct(), ilPRGMessagePrinter\__construct(), ilContributorTableGUI\__construct(), ilObjStyleSettingsGUI\__construct(), ilSurveyQuestionTableGUI\__construct(), ilBlogDerivedTaskProviderFactory\__construct(), ILIAS\Data\Password\Group\__construct(), ILIAS\BookingManager\BookingProcess\ObjectSelectionListGUI\__construct(), SurveySingleChoiceQuestion\__construct(), ilObjTaxonomyAdministrationGUI\__construct(), ilBookCronNotification\__construct(), ilBookingPrefBookCron\__construct(), ilHelpModuleTableGUI\__construct(), ilScheduleInputGUI\__construct(), ilPageLayoutTableGUI\__construct(), ilObjFileBasedLMAccess\__construct(), ilPCContentIncludeGUI\__construct(), ilPCBlogGUI\__construct(), ilBookingSchedulesTableGUI\__construct(), ilPCDataTableEditorGUI\__construct(), ilLDAPServerTableGUI\__construct(), assFileUploadFileTableGUI\__construct(), ilLearningHistoryService\__construct(), ilHelpMappingTableGUI\__construct(), ilLMQuestionListTableGUI\__construct(), ilLoggerCronCleanErrorFiles\__construct(), ILIAS\User\Profile\ChangeListeners\UserFieldAttributesChangeListener\__construct(), ilECSCommunityTableGUI\__construct(), ilMailFormAttachmentPropertyGUI\__construct(), ilWikiRecentChangesTableGUI\__construct(), ilMediaObjectUsagesTableGUI\__construct(), ilImageMapTableGUI\__construct(), ilMembershipAdministrationGUI\__construct(), ilObjMDSettingsGUI\__construct(), ilMDOERSettingsGUI\__construct(), ilDclFieldListTableGUI\__construct(), ILIAS\components\DataCollection\Fields\Formula\FormulaParser\Substitution\FieldSubstitution\__construct(), ilTimelineGUI\__construct(), ilADTLocationSearchBridgeSingle\__construct(), ilOrgUnitPositionDBRepository\__construct(), ilOrgUnitPermissionTableGUI\__construct(), ilObjPortfolioAdministrationGUI\__construct(), ilExAssTypeTextGUI\__construct(), ilExcCronReminders\__construct(), ilObjChatroomGUI\__construct(), ilExerciseVerificationTableGUI\__construct(), ilNewItemGroupTableGUI\__construct(), ilObjectPluginListGUI\__construct(), ilSCORM2004TrackingTableGUI\__construct(), ilLuceneAdvancedSearchActivationTableGUI\__construct(), ilMailSearchObjectsTableGUI\__construct(), ilAdvancedMDRecordTableGUI\__construct(), ilCheckboxGroupInputGUI\__construct(), ilCustomInputGUI\__construct(), ilPrgUserRiskyToFailCronJob\__construct(), ilTextWizardInputGUI\__construct(), ilBackgroundImageInputGUI\__construct(), ilFontSizeInputGUI\__construct(), ilNumericStyleValueInputGUI\__construct(), ilSystemStylesTableGUI\__construct(), ilObjSurveyAccess\__construct(), ilSurveyCronNotification\__construct(), ilBlogDraftsDerivedTaskProvider\__construct(), ilSurveyQuestionblockbrowserTableGUI\__construct(), ilForumNotificationTableGUI\__construct(), ilForumDerivedTaskProviderFactory\__construct(), ilSurveySkillDeterminationGUI\__construct(), ILIAS\Survey\Tasks\DerivedTaskProviderFactory\__construct(), ilCopySelfAssQuestionTableGUI\__construct(), ilSCComponentTaskGUI\__construct(), ilTaxonomyListTableGUI\__construct(), ilAssignedUsersTableGUI\__construct(), ilObjHelpSettingsGUI\__construct(), ilBookingParticipantsTableGUI\__construct(), ilPCIIMOverlaysTableGUI\__construct(), ilTestVerificationTableGUI\__construct(), ilObjLegalNoticeGUI\__construct(), ILIAS\COPage\PC\PlaceHolder\PlaceHolderCommandActionHandler\__construct(), ilIndividualAssessmentCommonSettingsGUI\__construct(), ilPCPluggedGUI\__construct(), ilLanguageStatisticsTable\__construct(), ilPCTabsGUI\__construct(), ilCourseGroupingAssignmentTableGUI\__construct(), ilLMImportGUI\__construct(), ILIAS\LearningModule\Table\SubObjectRetrieval\__construct(), ilLearningSequenceParticipantsTableGUI\__construct(), ilMailSummaryNotification\__construct(), ilImportantPagesTableGUI\__construct(), ILIAS\Services\Mail\ilMailUserFieldChangeListener\__construct(), ilObjAccessibilitySettingsGUI\__construct(), ilAchievementsGUI\__construct(), ILIAS\ResourceStorage\Flavour\Machine\DefaultMachines\Extract\Video\VideoWidgetGUI\__construct(), ilObjMediaObjectsSettingsGUI\__construct(), ilMobMultiSrtUploadGUI\__construct(), ilMediaPoolImportGUI\__construct(), ceLTIc\LTI\User\ProviderAllUsers\__construct(), ilCalendarCronRemoteReader\__construct(), ILIAS\MetaData\Presentation\Utilities\__construct(), ilDclBaseFieldRepresentation\__construct(), ceLTIc\LTI\User\ProviderSystemContacts\__construct(), ilNewsForContextTableGUI\__construct(), ilCertificateCron\__construct(), ilAuthProviderOpenIdConnect\__construct(), ilOrgUnitTypeCustomIconsFormGUI\__construct(), ilPollBlock\__construct(), ilExAssTypeUploadGUI\__construct(), ilExcCronFeedbackNotification\__construct(), ilModulesTableGUI\__construct(), ilRecommendedContentRoleTableGUI\__construct(), ilTrashTableGUI\__construct(), ilExerciseDerivedTaskProvider\__construct(), ilExerciseDerivedTaskProviderFactory\__construct(), ilSCORMVerificationTableGUI\__construct(), ilSessionMembershipRegistrationSettingsGUI\__construct(), ilSkillTemplateReferenceGUI\__construct(), ilCheckboxInputGUI\__construct(), ilObjStudyProgrammeAdminGUI\__construct(), ilNestedListInputGUI\__construct(), ilUriInputGUI\__construct(), ilStudyProgrammeCommonSettingsGUI\__construct(), ilForumThreadObjectTableGUI\__construct(), ilStudyProgrammeIndividualPlanTableGUI\__construct(), ilContentStylesTableGUI\__construct(), ilSurveyMailTemplateRaterInvitationContext\__construct(), ilSurveyMailTemplateReminderContext\__construct(), ilSurveyQuestionbrowserTableGUI\__construct(), ilSurveySkillAssignmentTableGUI\__construct(), ilGlossaryEditorGUI\__construct(), SurveyQuestionEvaluation\__construct(), ilSCCronTrash\__construct(), ilBenchmarkTableGUI\__construct(), ilCleanCOPageHistoryCronjob\__construct(), ilObjExternalToolsSettingsGUI\__construct(), ilBookingParticipant\__construct(), ilPCFileItemGUI\__construct(), ilTestAnswerOptionalQuestionsConfirmationGUI\__construct(), ilResultsByQuestionTableGUI\__construct(), ilTestRandomQuestionSetSourcePoolDefinitionListToolbarGUI\__construct(), ilPCPlaceHolderGUI\__construct(), ilCourseLPBadgeGUI\__construct(), ilLDAPRoleMappingTableGUI\__construct(), ilObjLearningHistorySettingsGUI\__construct(), ilQuestionPoolPrintViewTableGUI\__construct(), ilRoleSelectionTableGUI\__construct(), ilLPObjectStatisticsTypesTableGUI\__construct(), ilObjLearningResourcesSettingsGUI\__construct(), ilUserActionProvider\__construct(), ILIAS\components\Database\Integrity\Field\DataRetrieval\__construct(), ILIAS\Bibliographic\FieldFilter\DataRetrieval\__construct(), ilCourseObjectiveMaterialAssignmentTableGUI\__construct(), ilRoleAssignmentTableGUI\__construct(), ilUserFieldSettingsTableGUI\__construct(), ilLSViewFactory\__construct(), ilUserRoleStartingPointTableGUI\__construct(), ilAccessPermissionsStatusTableGUI\__construct(), ilRoleMailboxAddress\__construct(), ilObjWebResourceAdministrationGUI\__construct(), ilECSImportedContentTableGUI\__construct(), ilObjWikiSettingsGUI\__construct(), ilCourseVerificationTableGUI\__construct(), ilSumOfWorkspaceFileSizesTooLargeInteraction\__construct(), ilObjWorkspaceFolderTableGUI\__construct(), ilDashboardSortationTableGUI\__construct(), ilObjAwarenessAdministrationGUI\__construct(), ILIAS\ResourceStorage\Flavour\Machine\DefaultMachines\Extract\Video\VideoPreviewGUI\__construct(), ilConsultationHourCron\__construct(), ilMembershipOverviewGUI\__construct(), ilDclCreateViewDefinitionGUI\__construct(), ceLTIc\LTI\User\ProviderMemberships\__construct(), ilDclEditViewDefinitionGUI\__construct(), ilDclBaseRecordRepresentation\__construct(), ceLTIc\LTI\User\ProviderCourseContacts\__construct(), ILIAS\components\DataCollection\Fields\Formula\FormulaParser\Result\SubstitutionResultResolver\__construct(), ilObjOrgUnitListGUI\__construct(), ilAccessibilityControlConceptGUI\__construct(), ilObjChatroomAdminGUI\__construct(), ilSingleUserShareGUI\__construct(), ilExAssignmentInfo\__construct(), ilPollUserTableGUI\__construct(), ilExAssignmentListTextTableGUI\__construct(), ilExAssTypeText\__construct(), ilExAssTypeUpload\__construct(), ilExAssTypeUploadTeam\__construct(), ilObjRemoteCourseGUI\__construct(), ilObjRemoteGroupGUI\__construct(), ilObjRemoteTestGUI\__construct(), ilParticipantsPerAssignmentTableGUI\__construct(), ilAdvancedMDRecordExportFilesTableGUI\__construct(), ilSessionMailTemplateParticipantContext\__construct(), ilFileCommonSettingsGUI\__construct(), ilBiblTranslationTableGUI\__construct(), ilAdvSelectInputGUI\__construct(), ilEMailInputGUI\__construct(), ilLocationInputGUI\__construct(), ilStudyProgrammeExpandableProgressListGUI\__construct(), ilContainerFilterUtil\__construct(), ilContainerStartObjectsContentTableGUI\__construct(), ilStyleMediaQueryTableGUI\__construct(), ILIAS\Blog\ReadingTime\BlogSettingsGUI\__construct(), ilSurveySkillGUI\__construct(), ilSurveySkillTableGUI\__construct(), ilSurveySkillThresholdsGUI\__construct(), ilSurveyQuestionsTableGUI\__construct(), ilTaxonomyTableGUI\__construct(), ILIAS\COPage\Editor\Server\UIWrapper\__construct(), ILIAS\Help\Tooltips\TooltipsManager\__construct(), ilPageLayoutGUI\__construct(), ilHTLMPresentationGUI\__construct(), ilPCFileListGUI\__construct(), ilTestPassDeletionConfirmationGUI\__construct(), ILIAS\COPage\PC\LayoutTemplate\LayoutTemplateCommandActionHandler\__construct(), ilAppointmentPresentationEmployeeTalkGUI\__construct(), MediaObjectStyleSelector\__construct(), ilItemGroupItemsTableGUI\__construct(), SectionStyleSelector\__construct(), ilUnitConfigurationRepository\__construct(), ilLMPageObjectGUI\__construct(), ilChatUserActionProvider\__construct(), ilUserActionGUI\__construct(), ilLSCurriculumBuilder\__construct(), ilLTICronOutcomeService\__construct(), ilWikiFunctionsBlockGUI\__construct(), ilObjCalendarSettingsGUI\__construct(), ilWidthHeightInputGUI\__construct(), ilMediaPoolPresentationGUI\__construct(), ilMembershipRegistrationSettingsGUI\__construct(), ilMembershipCronMinMembers\__construct(), ilNewsDefaultRendererGUI\__construct(), ILIAS\Notes\PrintViewProvider\__construct(), ilOrgUnitExportGUI\__construct(), ilObjPollAccess\__construct(), ilCmiXapiVerificationTableGUI\__construct(), ilFeedbackConfirmationTable2GUI\__construct(), ilObjRemoteGlossaryGUI\__construct(), ilObjRemoteFileGUI\__construct(), ilObjRemoteLearningModuleGUI\__construct(), ilObjRemoteWikiGUI\__construct(), ilAwarenessUserProviderContactRequests\__construct(), ilAwarenessUserProviderApprovedContacts\__construct(), ilAvailableRolesStatusTableGUI\__construct(), ilSCORMObjectGUI\__construct(), ilExportTableGUI\__construct(), ilImageFileInputGUI\__construct(), ilPrgUserNotRestartedCronJob\__construct(), ilStudyProgrammeMailMemberSearchGUI\__construct(), ilContainerFilterAdvMDAdapter\__construct(), ilPasteStyleCharacteristicTableGUI\__construct(), ilStyleColorTableGUI\__construct(), FormMailCodesGUI\__construct(), ilMediaAliasItem\__construct(), ilSurveySkillThresholdsTableGUI\__construct(), ilMatrixRowWizardInputGUI\__construct(), ilObjectCopySelectionTableGUI\__construct(), ilObjectCopySearchResultTableGUI\__construct(), ilImprintGUI\__construct(), ilObjItemGroupGUI\__construct(), ILIAS\COPage\PC\SourceCode\SourceCodeCommandActionHandler\__construct(), ilPCTableGUI\__construct(), ILIAS\COPage\PC\Table\TableCommandActionHandler\__construct(), ilObjQuestionPoolAccess\__construct(), ilLDAPCronSynchronization\__construct(), ILIAS\COPage\PC\Tabs\TabsCommandActionHandler\__construct(), ilQuestionUsagesTableGUI\__construct(), ilCalendarChangedAppointmentsTableGUI\__construct(), ilObjectRoleTemplateOptionsTableGUI\__construct(), ilCourseObjectivesTableGUI\__construct(), ilADTPresentationBridge\__construct(), ilCalendarSharedRoleListTableGUI\__construct(), ilMailTemplateTableGUI\__construct(), ilCalendarSharedUserListTableGUI\__construct(), ilMediaCastTableGUI\__construct(), ilObjMediaCastSettingsGUI\__construct(), ilMediaPoolPageGUI\__construct(), ILIAS\Dashboard\DataRetrieval\Language\__construct(), ilConsultationHoursTableGUI\__construct(), ilMultilingualismTableGUI\__construct(), ILIAS\components\DataCollection\Fields\Formula\FormulaParser\Result\ResultFormatter\__construct(), ilObjNotificationAdminGUI\__construct(), ilAdvancedMDFieldTableGUI\__construct(), ilPortfolioRoleAssignmentGUI\__construct(), ilExcMailTemplatePeerReminderContext\__construct(), ilObjRemoteCategoryGUI\__construct(), ilSCORM2004TrackingItemsPerScoFilterGUI\__construct(), ilRepositoryObjectResultTableGUI\__construct(), ilStudyProgrammeTypeCustomIconsFormGUI\__construct(), ilContSkillMemberTableGUI\__construct(), ilTableTemplatesTableGUI\__construct(), ILIAS\Survey\PrintView\ListPrintViewProviderGUI\__construct(), ILIAS\Survey\PrintView\PagePrintViewProviderGUI\__construct(), ILIAS\Survey\PrintView\ResultsOverviewPrintViewProviderGUI\__construct(), ilObjSystemCheckGUI\__construct(), ilTaxAssignedItemsTableGUI\__construct(), ilBookingAssignParticipantsTableGUI\__construct(), ilAuthPageEditorSettings\__construct(), ilObjectTranslation2TableGUI\__construct(), ilObjAdministrativeNotificationGUI\__construct(), ilCalendarAppointmentsTableGUI\__construct(), ilUnitConfigurationGUI\__construct(), ilExportIDTableGUI\__construct(), ilObjCourseAccess\__construct(), ilCustomUserFieldsHelper\__construct(), ilObjLearningSequenceSettingsGUI\__construct(), ilCourseObjectiveQuestionsTableGUI\__construct(), ilObjLoggingSettingsGUI\__construct(), ilLTIConsumerVerificationTableGUI\__construct(), ilCronEcsTaskScheduler\__construct(), ilECSNodeMappingTreeTableGUI\__construct(), ilWikiHandlerGUI\__construct(), ilMembershipCronNotifications\__construct(), ilMDSettingsControllerGUI\__construct(), ilPDNewsTableGUI\__construct(), ilObjCommentsSettingsGUI\__construct(), ilObjNotesSettingsGUI\__construct(), ilCronUpdateOrgUnitPaths\__construct(), ilWorkspaceAccessHandler\__construct(), ilExcRandomAssignmentGUI\__construct(), ilPortfolioAccessHandler\__construct(), ilPCAMDFormGUI\__construct(), ilExcMailTemplateGradeReminderContext\__construct(), ilExportLimitation\__construct(), ILIAS\Export\ImportHandler\File\XML\Export\Component\Factory\__construct(), ilObjSessionListGUI\__construct(), ILIAS\Export\ImportHandler\File\XML\Export\DataSet\Factory\__construct(), ilCombinationInputGUI\__construct(), ilFileWizardInputGUI\__construct(), ilSelectInputGUI\__construct(), ilPrgUpdateProgressCronJob\__construct(), ilUserLoginInputGUI\__construct(), ilStudyProgrammeMembersTableGUI\__construct(), ilBackgroundPositionInputGUI\__construct(), ilSubStyleAssignmentGUI\__construct(), ilContSkillTableGUI\__construct(), ilContainerStartObjectsContentGUI\__construct(), ilCategoryWizardInputGUI\__construct(), ilObjTaggingSettingsGUI\__construct(), ilTermDefinitionEditorGUI\__construct(), ilPDTasksBlockGUI\__construct(), ilAccessibilityDocumentTableGUI\__construct(), ilBookingAssignObjectsTableGUI\__construct(), ILIAS\COPage\PC\Grid\GridCommandActionHandler\__construct(), ilTestRandomQuestionSetGeneralConfigFormGUI\__construct(), ILIAS\COPage\PC\InteractiveImage\InteractiveImageCommandActionHandler\__construct(), ilObjectTranslationTableGUI\__construct(), ILIAS\COPage\PC\MediaObject\MediaObjectCommandActionHandler\__construct(), ILIAS\COPage\PC\Paragraph\ParagraphCommandActionHandler\__construct(), ILIAS\COPage\PC\Resources\ResourcesCommandActionHandler\__construct(), ilItemGroupItems\__construct(), ilQuestionCumulatedStatisticsTableGUI\__construct(), ILIAS\LearningModule\Menu\ilLMMenuGUI\__construct(), ilLMPageGUI\__construct(), ilStructureObjectGUI\__construct(), ilCheckboxListOverlayGUI\__construct(), ilCustomUserFieldSettingsTableGUI\__construct(), ilLegacyKioskModeView\__construct(), ilCalendarManageTableGUI\__construct(), ilWikiImportantPagesBlockGUI\__construct(), ilWikiStatGUI\__construct(), ILIAS\Mail\Folder\MailFilterUI\__construct(), ilMediaCastHandlerGUI\__construct(), ilADT\__construct(), ilMobMultiSrtUpload\__construct(), ilObjMediaPool\__construct(), ceLTIc\LTI\User\ProviderCurrentCourse\__construct(), ilDclFieldListGUI\__construct(), ILIAS\components\OrgUnit\ARHelper\BaseForm\__construct(), ILIAS\Badge\PublicUserProfileBadgesRenderer\__construct(), ilExAssTypeBlog\__construct(), ilObjPortfolioGUI\__construct(), ilObjectOwnershipManagementTableGUI\__construct(), ilBiblFieldFilterFormGUI\__construct(), ilBiblFieldFilterPresentationGUI\__construct(), ilSkillNotifications\__construct(), ilSkillRootGUI\__construct(), ILIAS\Skill\Profile\SkillProfileManager\__construct(), ilObjFolderGUI\__construct(), ilAlphabetInputGUI\__construct(), ilDateTimeInputGUI\__construct(), ilMultiSelectInputGUI\__construct(), ilPRGActionNoteBuilder\__construct(), ilContainerFilterService\__construct(), ilContainerNewsSettingsGUI\__construct(), ILIAS\Survey\Tasks\DerivedTaskProvider\__construct(), ilGroupParticipantsTableGUI\__construct(), ilHTLMEditorGUI\__construct(), ilPCInteractiveImageGUI\__construct(), ilBookingScheduleGUI\__construct(), ILIAS\COPage\PC\Section\SectionCommandActionHandler\__construct(), ILIAS\AdministrativeNotification\DataRetrieval\__construct(), ilObjQuestionPoolTaxonomyEditingCommandForwarder\__construct(), ilCourseParticipantsGroupsTableGUI\__construct(), ilLPCronObjectStatistics\__construct(), ilTrUserObjectsPropsTableGUI\__construct(), ilCourseObjectiveQuestionAssignmentTableGUI\__construct(), ilECSCourseCreationHandler\__construct(), McstPodcastGUI\__construct(), ilMultilingualism\__construct(), ilSumOfFileSizesTooLargeInteraction\__construct(), ilOrgUnitPositionFormGUI\__construct(), ilChatroomFormFactory\__construct(), ilObjPersonalWorkspaceSettingsGUI\__construct(), ILIAS\Exercise\Assignment\AssignmentManager\__construct(), ilObjBadgeAdministrationGUI\__construct(), ILIAS\Exercise\Assignment\PanelBuilderUI\__construct(), ilExAssTypePortfolio\__construct(), ilExAssTypeWikiTeam\__construct(), ilObjRemoteCourseAccess\__construct(), ilExcCriteriaGUI\__construct(), ilBuddySystemRelationsTableGUI\__construct(), ilExAssignmentTeamTableGUI\__construct(), ilExportSelectionTableGUI\__construct(), ilObjSearchSettingsGUI\__construct(), ilSkillCategoryGUI\__construct(), ilBasicSkillTemplateGUI\__construct(), ilPersonalSkillsFilterGUI\__construct(), ilDurationInputGUI\__construct(), ilPrgInvalidateExpiredProgressesCronJob\__construct(), ilPRGStatusInfoBuilder\__construct(), ilClassificationBlockGUI\__construct(), ilContainerFilterAdminGUI\__construct(), ILIAS\Survey\Page\PageRenderer\__construct(), ilSurveyRaterGUI\__construct(), ilGlossaryLocatorGUI\__construct(), ilPageMultiLangGUI\__construct(), assErrorTextGUI\__construct(), ilPCQuestionGUI\__construct(), assMatchingQuestionGUI\__construct(), ilSessionReminderCheck\__construct(), ilCourseParticipantsTableGUI\__construct(), ilCronDeleteNeverLoggedInUserAccounts\__construct(), ilWebDAVMountInstructionsDocumentTableGUI\__construct(), ilCalendarInboxSharedTableGUI\__construct(), ilECSCmsTreeSynchronizer\__construct(), ilWorkspaceContentGUI\__construct(), ilImageMapEditorGUI\__construct(), ilDclTableListGUI\__construct(), ilDidacticTemplateGUI\__construct(), ILIAS\Bibliographic\FieldFilter\Table\__construct(), ilExtIdGUI\__construct(), ilExAssTypeWikiTeamGUI\__construct(), ilExportFieldsInfo\__construct(), ilSCORM2004TrackingItems\__construct(), ilSCORMPresentationGUI\__construct(), ilSkillLevelTableGUI\__construct(), ilSkillTemplateCategoryGUI\__construct(), ilSkillProfileLevelsTableGUI\__construct(), ilVirtualSkillTreeExplorerGUI\__construct(), ilPrgRestartAssignmentsCronJob\__construct(), ilTRBLBorderStyleInputGUI\__construct(), ilTRBLBorderWidthInputGUI\__construct(), ilContainerSkillGUI\__construct(), ILIAS\Blog\BlogPrintViewProviderGUI\__construct(), ILIAS\Survey\Code\CodeManager\__construct(), ILIAS\Survey\PrintView\ResultsPerUserPrintViewProviderGUI\__construct(), ILIAS\Survey\PrintView\ResultsDetailsPrintViewProviderGUI\__construct(), ILIAS\BookingManager\BookingProcess\WeekGridGUI\__construct(), ILIAS\components\ILIAS\Glossary\Table\TermDefinitionBulkCreationTable\__construct(), ILIAS\components\ILIAS\Glossary\Table\TermUsagesTable\__construct(), ilGlossaryTerm\__construct(), ILIAS\UI\Implementation\Component\Layout\Page\PageCommandActionHandler\__construct(), ilBookingParticipantGUI\__construct(), ILIAS\COPage\PC\InteractiveImage\InteractiveImageQueryActionHandler\__construct(), ilPCMediaObjectGUI\__construct(), ilCourseFile\__construct(), ilADNTabHandling\__construct(), ilPathGUI\__construct(), ilTimingsCronReminder\__construct(), ilKioskPageRenderer\__construct(), ilECSParticipantSettingsGUI\__construct(), ilMailOptionsGUI\__construct(), ilMembershipMailGUI\__construct(), ilSubscriberTableGUI\__construct(), ilCronOerHarvester\__construct(), ilDclFieldEditGUI\__construct(), ilMultilingualismGUI\__construct(), ilBadgeProfileGUI\__construct(), ilDclInputException\__construct(), ilDidacticTemplateSettingsTableDataRetrieval\__construct(), ILIAS\components\ResourceStorage\Collections\View\EditForm\__construct(), ilOrgUnitSimpleUserImportGUI\__construct(), ilWorkspaceAccessTableGUI\__construct(), ILIAS\Badge\ModalBuilder\__construct(), ILIAS\Portfolio\PortfolioPrintViewProviderGUI\__construct(), ilRegistrationCodesTableGUI\__construct(), ilExcRepoObjAssignmentAccessInfo\__construct(), ilSCORMTrackingItemsTableGUI\__construct(), ilObjSearchSettingsFormGUI\__construct(), ILIAS\File\Icon\IconListingUI\__construct(), ilSkillTreeExplorerGUI\__construct(), ilCSSRectInputGUI\__construct(), ilForumTopicTableGUI\__construct(), ilGlossaryFlashcardGUI\__construct(), ILIAS\components\ILIAS\Glossary\Table\GlossaryForeignTermTable\__construct(), ilTaggingClassificationProvider\__construct(), ilTaskServiceDependencies\__construct(), ILIAS\User\Profile\ChecklistStatus\__construct(), ilWebDAVMountInstructionsUploadGUI\__construct(), ilLinkResourceHandlerGUI\__construct(), ilWebResourceEditableLinkTableGUI\__construct(), ilMMTopItemTableGUI\__construct(), McstImageGalleryGUI\__construct(), ILIAS\Awareness\AdminManager\__construct(), ilObjectRoleTemplatePermissionTableGUI\__construct(), ilMDCopyrightUsageTableGUI\__construct(), ilDclTableEditGUI\__construct(), ilDclTableViewEditGUI\__construct(), ilPortfolioExerciseGUI\__construct(), ilMailSearchObjectMembershipsTableGUI\__construct(), ILIAS\Export\ImportHandler\File\XML\Export\Factory\__construct(), ilNumberInputGUI\__construct(), ilPasswordInputGUI\__construct(), ilBlogExerciseGUI\__construct(), ilTRBLColorPickerInputGUI\__construct(), ilTRBLNumericStyleValueInputGUI\__construct(), ilContSkillPresentationGUI\__construct(), ilStyleImageTableGUI\__construct(), ilContainerStartObjectsGUI\__construct(), ilSurveyEvaluationResults\__construct(), ilObjContentPageAdministrationGUI\__construct(), ilSystemSupportContactsGUI\__construct(), ilDerivedTasksGUI\__construct(), ilAdministrationExplorerGUI\__construct(), ilBookingPreferencesGUI\__construct(), ilObjAuthSettingsGUI\__construct(), ilIndividualAssessmentMembersTableGUI\__construct(), assFormulaQuestionResult\__construct(), ilCourseParticipantsGroupsGUI\__construct(), ilLPProgressTableGUI\__construct(), ilTrSummaryTableGUI\__construct(), ilCourseDefinedFieldDefinition\__construct(), ilLikeGUI\__construct(), ilLOTestAssignmentForm\__construct(), ilObjMailGUI\__construct(), ilWikiPagesTableGUI\__construct(), ilWOPISettingsForm\__construct(), ilMiniCalendarGUI\__construct(), ILIAS\Calendar\ConsultationHours\BookingCancellationGUI\__construct(), ilWaitingListTableGUI\__construct(), ilDclBaseRecordFieldModel\__construct(), ilOrgUnitSimpleImportGUI\__construct(), ilSharedResourceGUI\__construct(), ilAssignmentPresentationGUI\__construct(), ilPollContentRenderer\__construct(), ILIAS\Exercise\Assignment\Mandatory\RandomAssignmentsManager\__construct(), ilExGradesTableGUI\__construct(), ilAuthProviderSaml\__construct(), ilFeedWriter\__construct(), ilSessionMaterialsTableGUI\__construct(), ilSessionOverviewGUI\__construct(), ILIAS\Skill\Usage\UsagesUI\__construct(), ilObjStudyProgrammeIndividualPlanGUI\__construct(), ilObjectRolePermissionTableGUI\__construct(), ilRepositorySelectorInputGUI\__construct(), ilStyleImportParser\__construct(), ilContentStyleImageGUI\__construct(), ilPageLayoutAdministrationGUI\__construct(), ilAdvancedMDFieldTranslations\__construct(), ILIAS\UI\Implementation\Component\Layout\Page\PageQueryActionHandler\__construct(), ilTestRandomQuestionSetPoolDefinitionFormGUI\__construct(), ilObjectMetaDataBlockGUI\__construct(), ILIAS\Test\Scoring\Manual\TestScoringByQuestionGUI\__construct(), assOrderingHorizontalGUI\__construct(), ilAssQuestionAbstractPageObjectCommandForwarder\__construct(), ilKprimChoiceWizardInputGUI\__construct(), ilLDAPRoleGroupMappingSettings\__construct(), ilLearningSequenceRoles\__construct(), ilMailAttachmentGUI\__construct(), ilDownloadWorkspaceFolderBackgroundTask\__construct(), ilObjWorkspaceFolderGUI\__construct(), ilMMTabHandling\__construct(), ilShibbolethSettingsForm\__construct(), ilAwarenessGUI\__construct(), ilDclDetailedViewGUI\__construct(), ilMDCopyrightUsageGUI\__construct(), ilCASSettingsGUI\__construct(), ilDidacticTemplateSettingsTableFilter\__construct(), ilWorkspaceShareTableGUI\__construct(), ilPluginsOverviewTable\__construct(), ilBuddySystemGUI\__construct(), ilMailMemberSearchDataProvider\__construct(), ilSessionAppointment\__construct(), ilSessionOverviewTableGUI\__construct(), ILIAS\Bibliographic\Field\Table\AssignedObjectsTable\__construct(), ilDateDurationInputGUI\__construct(), ilFileInputGUI\__construct(), ilStudyProgrammeProgressListGUI\__construct(), ilForumSettingsGUI\__construct(), ILIAS\UI\Implementation\Component\Input\Field\Factory\__construct(), ilGlossaryFlashcardBoxGUI\__construct(), ilTaxonomySettingsGUI\__construct(), ilTestExporter\__construct(), ilBookingObjectsTableGUI\__construct(), ilObjectActivationGUI\__construct(), ilSubItemListGUI\__construct(), ilCourseEditParticipantsTableGUI\__construct(), ilLikeData\__construct(), ilWebResourceLinkTableGUI\__construct(), ilECSCourseMappingRule\__construct(), ilMailGUI\__construct(), ilPDMailBlockGUI\__construct(), ilShibbolethWAYF\__construct(), ILIAS\MediaCast\BackgroundTasks\DownloadAllCollectFilesJob\__construct(), ilDclRecordEditGUI\__construct(), ilPortfolioRepositoryGUI\__construct(), ilBiblLibraryTableGUI\__construct(), ilObjSearchLuceneSettingsFormGUI\__construct(), ILIAS\Skill\Tree\SkillTreeManager\__construct(), ilDownloadContainerFilesBackgroundTask\__construct(), ilContProfileTableGUI\__construct(), ilForumPageCommandForwarder\__construct(), ILIAS\GlobalScreen\Scope\MetaBar\Collector\Renderer\NotificationCenterRenderer\__construct(), ilTaxMDGUI\__construct(), ilObjTestFolderGUI\__construct(), ilLearningHistoryGUI\__construct(), ilObjCourseGroupingGUI\__construct(), ilButtonBase\__construct(), ilLMNavigationRendererGUI\__construct(), ilLTIConsumerContentGUI\__construct(), ilCalendarUserSettingsGUI\__construct(), ilSettingsPermissionGUI\__construct(), ilMathJaxSettingsGUI\__construct(), ilMemberExportSettingsGUI\__construct(), ilPDNewsGUI\__construct(), ILIAS\Notes\Export\NotesHtmlExport\__construct(), ilDclTableViewGUI\__construct(), ilPortfolioPageGUI\__construct(), ilRatingCategoryGUI\__construct(), ilExcCriteria\__construct(), ilSearchResultTableGUI\__construct(), ilObjRoleTemplateGUI\__construct(), ilMailMemberSearchGUI\__construct(), ILIAS\Bibliographic\Field\Table\TreeTable\__construct(), ilSkillTemplateTreeExplorerGUI\__construct(), ILIAS\Export\ImportHandler\File\Factory\__construct(), ilStudyProgrammeType\__construct(), ILIAS\Style\Content\CharacteristicTableGUI\__construct(), ilGroupAddToGroupActionGUI\__construct(), ILIAS\Cache\Services\SubObjectModes\Filter\Supplier\__construct(), ilBookingReservationsGUI\__construct(), ilCalendarAppointmentPanelGUI\__construct(), ilLPTableBaseGUI\__construct(), ilTreeExplorerGUI\__construct(), ilAuthLogoutBehaviourGUI\__construct(), ilECSMappingSettingsGUI\__construct(), ILIAS\MetaData\Vocabularies\Dispatch\Presentation\Presentation\VideoViewGUI\__construct(), ilEditClipboardGUI\__construct(), ilRecurrenceInputGUI\__construct(), ilWorkspaceExplorerGUI\__construct(), ilObjPollGUI\__construct(), ilObjPortfolioBaseGUI\__construct(), ilObjRepositorySettingsGUI\__construct(), ilObjectOwnershipManagementGUI\__construct(), ilObjSCORM2004LearningModuleGUI\__construct(), ilSCORM2004TrackingItemsTableGUI\__construct(), ilObjSCORMLearningModuleGUI\__construct(), ilSAHSEditGUI\__construct(), ilLuceneAdvancedSearchFields\__construct(), ilMailSearchObjectGUI\__construct(), ilForumExportGUI\__construct(), ilSystemStyleConfigGUI\__construct(), ilSkinStyleContainer\__construct(), ILIAS\Survey\Execution\RunManager\__construct(), ILIAS\Export\ExportHandler\Table\DataRetrieval\Handler\__construct(), ILIAS\GlobalScreen\UI\Footer\Translation\TranslationWorkflowForm\__construct(), SurveyQuestionGUI\__construct(), ilPresentationFullGUI\__construct(), ilGlossaryTermGUI\__construct(), ilObjTaxonomyGUI\__construct(), ilGroupEditParticipantsTableGUI\__construct(), ilObjTermsOfServiceGUI\__construct(), ilPasswordAssistanceGUI\__construct(), ilDownloadFilesBackgroundTask\__construct(), ilQuestionpoolExport\__construct(), ilMultipleTextsInputGUI\__construct(), ilLearningModuleNotification\__construct(), ilUserAvatarResolver\__construct(), ilTutorialSupportBlockGUI\__construct(), ilCalendarHeaderNavigationGUI\__construct(), ilADTSearchBridge\__construct(), ilMailTemplateGUI\__construct(), ilMemberAgreementGUI\__construct(), ilMDCopyrightTableGUI\__construct(), ilOrgUnitGlobalSettingsGUI\__construct(), ilPollBlockGUI\__construct(), ilRatingGUI\__construct(), ilSAHSPresentationGUI\__construct(), ilMailingListsGUI\__construct(), ilMainMenuSearchGUI\__construct(), ilSkillCatTableGUI\__construct(), ilFileSystemTableGUI\__construct(), ilAccessibilityDocumentGUI\__construct(), ilTextInputGUI\__construct(), ilContentStyleSettingsGUI\__construct(), ilBookingProcessWithoutScheduleGUI\__construct(), ilTaggingSlateContentGUI\__construct(), ilObjFileBasedLMGUI\__construct(), ILIAS\ILIASObject\Creation\AddNewItemGUI\__construct(), ilAssQuestionHintAbstractGUI\__construct(), ilImagemapPreview\__construct(), ilADNAbstractGUI\__construct(), ilCustomUserFieldsGUI\__construct(), ilObjLearningSequence\__construct(), ilLocalUserPasswordSettingsGUI\__construct(), ilCalendarMailNotification\__construct(), ilECSObjectSettings\__construct(), ilNewsTimelineItemGUI\__construct(), ilObjCertificateSettingsGUI\__construct(), ilLocalUserGUI\__construct(), ilOrgUnitPositionGUI\__construct(), ilObjBibliographicAdminGUI\__construct(), ilExSubmissionGUI\__construct(), ilObjSkillManagementGUI\__construct(), ilStudyProgrammeChangeDeadlineGUI\__construct(), ilStudyProgrammeChangeExpireDateGUI\__construct(), ILIAS\components\ILIAS\Glossary\Table\GlossaryAutoLinkTable\__construct(), ilTestPasswordChecker\__construct(), assFileUploadGUI\__construct(), ilAuthStatus\__construct(), ilLanguageFolderTable\__construct(), ilLMObjectGUI\__construct(), ilMailbox\__construct(), ilECSSettingsGUI\__construct(), ilSaxParser\__construct(), ilMMSubItemTableGUI\__construct(), ilObjDashboardSettingsGUI\__construct(), ilObjMediaObject\__construct(), ilMembershipGUI\__construct(), ILIAS\Awareness\WidgetManager\__construct(), ilObjectCustomUserFieldsGUI\__construct(), ilRegistrationGUI\__construct(), ilObjCategoryGUI\__construct(), ilDidacticTemplateSettingsTableGUI\__construct(), ilExPeerReviewGUI\__construct(), ilExerciseSubmissionTableGUI\__construct(), ILIAS\Bibliographic\Field\Table\AssignMaterialsTable\__construct(), ILIAS\Export\ImportHandler\Factory\__construct(), ILIAS\Export\ImportHandler\File\XML\Factory\__construct(), ilContentPagePageCommandForwarder\__construct(), ilObjectPermissionStatusGUI\__construct(), ilTaggingGUI\__construct(), ilAuthPageEditorGUI\__construct(), ilExplorerSelectInputGUI\__construct(), ilAuthProviderECS\__construct(), ilMMItemTranslationGUI\__construct(), ilDataCollectionGlobalTemplate\__construct(), ILIAS\components\Database\Integrity\Field\Table\__construct(), ilObjRoleFolderGUI\__construct(), ilObjSCORM2004LearningModule\__construct(), ILIAS\File\Icon\ilObjFileIconsOverviewGUI\__construct(), ilPDStudyProgrammeSimpleListGUI\__construct(), ilObjStyleSheetGUI\__construct(), ilSystemStyleOverviewGUI\__construct(), ilBookingGatewayGUI\__construct(), ilHelpGUI\__construct(), ilAssQuestionRelatedNavigationBarGUI\__construct(), ilAssQuestionSkillAssignmentsTableGUI\__construct(), ILIAS\LearningModule\Table\TableAdapterGUI\__construct(), ILIAS\AdministrativeNotification\Table\__construct(), ilPollResultsRenderer\__construct(), ilFileVersionFormGUI\__construct(), ilObjFileServicesGUI\__construct(), ilVirtualSkillTree\__construct(), ilStudyProgrammeTypeGUI\__construct(), ilBookingProcessWithScheduleGUI\__construct(), ilObjSurveyQuestionPoolGUI\__construct(), SurveyQuestion\__construct(), ilLDAPRoleAssignmentRule\__construct(), ilCalendarAppointmentPresentationGUI\__construct(), ilRoleTableGUI\__construct(), ilDclContentExporter\__construct(), ilMemberExportGUI\__construct(), ILIAS\Badge\ilBadgeImageTemplateTableGUI\__construct(), ilNewsTimelineGUI\__construct(), ilPDNotesGUI\__construct(), ilAccountRegistrationGUI\__construct(), ilExSubmission\__construct(), ilExSubmissionBaseGUI\__construct(), ilBiblAdminFieldGUI\__construct(), ilSearchControllerGUI\__construct(), ILIAS\File\Icon\IconFormUI\__construct(), ilObjectActivation\__construct(), ilBookingReservationsTableGUI\__construct(), ilIndividualAssessmentSettingsGUI\__construct(), ilTrMatrixTableGUI\__construct(), ilVirusScanner\__construct(), ilAuthShibbolethSettingsGUI\__construct(), ilMediaCastManageTableGUI\__construct(), ilMediaPoolTableGUI\__construct(), ilAttendanceList\__construct(), ilOrgUnitType\__construct(), ilRepositoryObjectSearchGUI\__construct(), ILIAS\Export\PrintProcessGUI\__construct(), ilSearchGUI\__construct(), ILIAS\Bibliographic\Field\Table\ProfileUserAssignmentTable\__construct(), ilLinkInputGUI\__construct(), ilForumCronNotification\__construct(), ILIAS\Forum\Statistics\ForumStatisticsTable\__construct(), ILIAS\components\ILIAS\Glossary\Table\TermListTable\__construct(), ilQuestionExporter\__construct(), ilInternalLinkGUI\__construct(), ilQuestionBrowserTableGUI\__construct(), ilAuthFrontend\__construct(), ilCalendarEntry\__construct(), ilUserPrivacySettingsGUI\__construct(), ilObjLinkResourceGUI\__construct(), ILIAS\AccessControl\Log\Table\__construct(), ilNewsItemGUI\__construct(), ilBiblEntryTableGUI\__construct(), ilBiblFieldFilterGUI\__construct(), ILIAS\Bibliographic\Field\Table\ProfileTable\__construct(), ilSurveyExecutionGUI\__construct(), ilPresentationTableGUI\__construct(), ilObjSystemFolderGUI\__construct(), ILIAS\Export\ImportHandler\File\XML\Export\Handler\__construct(), ilObjIndividualAssessmentGUI\__construct(), ilObjMediaCastGUI\__construct(), ilNewsForContextBlockGUI\__construct(), ILIAS\Badge\ilBadgeTypesTableGUI\__construct(), ilWorkspaceAccessGUI\__construct(), ILIAS\AdvancedMetaData\Services\ObjectModes\Custom\Custom\Constraint\__construct(), ilContactGUI\__construct(), ilAdvancedSearchGUI\__construct(), ilFormPropertyGUI\__construct(), ILIAS\Test\Presentation\TestScreenGUI\__construct(), ilCourseContentGUI\__construct(), ilDashboardGUI\__construct(), ilDclContentImporter\__construct(), ilMemberExport\__construct(), ilMDCopyrightConfigurationGUI\__construct(), ilBadgeManagementGUI\__construct(), ilDidacticTemplateSetting\__construct(), ilRegistrationSettingsGUI\__construct(), ilRepositoryUserResultTableGUI\__construct(), ilUserFilterGUI\__construct(), ILIAS\Bibliographic\Field\Table\LevelResourcesTable\__construct(), ilObjGroupGUI\__construct(), ilLMTracker\__construct(), ILIAS\Wiki\Export\WikiHtmlExport\__construct(), ilWOPIAdministrationGUI\__construct(), ilRTE\__construct(), ilQueryParser\__construct(), ilPropertyFormGUI\__construct(), ilForum\__construct(), ilObjContentPageGUI\__construct(), ilTestParticipantData\__construct(), ILIAS\Wiki\WikiPrintViewProviderGUI\__construct(), ilTestSkillLevelThresholdsTableGUI\__construct(), ilAssLacLegendGUI\__construct(), ilTrObjectUsersPropsTableGUI\__construct(), ilLMContentRendererGUI\__construct(), ilLOEditorGUI\__construct(), ilMail\__construct(), ilMediaItem\__construct(), ilSkillTreeAdminGUI\__construct(), ilGlobalPageTemplate\__construct(), ilMailFormGUI\__construct(), ilObjMediaObjectGUI\__construct(), ilObjEmployeeTalkGUI\__construct(), ILIAS\Conditions\Configuration\ConditionTriggerTableGUI\__construct(), ilObjExerciseGUI\__construct(), ILIAS\GlobalScreen\Scope\MainMenu\Collector\Renderer\BaseTypeRenderer\__construct(), ilCalendarAppointmentGUI\__construct(), ilObjWikiGUI\__construct(), ilLTIViewGUI\__construct(), ILIAS\Calendar\ConsultationHours\BookingTableGUI\__construct(), ilObjDataCollectionGUI\__construct(), ilStudyProgrammeMailTemplateContext\__construct(), ilContSkillAdminGUI\__construct(), ilSurveyEvaluationGUI\__construct(), ilGlossaryPresentationGUI\__construct(), ilIndividualAssessmentMembersGUI\__construct(), ilObjCourseGUI\__construct(), ilECSUserConsentModalGUI\__construct(), ilCalendarSelectionBlockGUI\__construct(), ilMMAbstractItemGUI\__construct(), LSControlBuilder\__construct(), ilDclRecordListGUI\__construct(), ilMDVocabulariesGUI\__construct(), ilOrgUnitTypeGUI\__construct(), ilExcAssMemberState\__construct(), ilSearchResultPresentation\__construct(), ilSessionStatisticsGUI\__construct(), ilCalendarBlockGUI\__construct(), ilCalendarPresentationGUI\__construct(), ilDclBaseFieldModel\__construct(), ilObjOrgUnitGUI\__construct(), ilCalendarCategoryGUI\__construct(), ILIAS\UI\Component\Test\Renderer\__construct(), ilObjCmiXapiGUI\__construct(), ilObjComponentSettingsGUI\__construct(), ilExportGUI\__construct(), ilObjStudyProgrammeSettingsGUI\__construct(), ilAppointmentPresentationGUI\__construct(), ilStartUpGUI\__construct(), ilObjStudyProgrammeAutoCategoriesGUI\__construct(), ilObjGlossaryGUI\__construct(), ilLOEditorStatus\__construct(), ilMMSubitemFormGUI\__construct(), ILIAS\components\OrgUnit\ARHelper\BaseCommands\__construct(), ilDidacticTemplateSettingsGUI\__construct(), ILIAS\Skill\Usage\SkillUsageManager\__construct(), ilObjLanguageFolder\__construct(), ilLDAPSettingsGUI\__construct(), ilCalendarCategories\__construct(), ilMMTopItemFormGUI\__construct(), ILIAS\Badge\ilBadgeTableGUI\__construct(), ILIAS\Certificate\Overview\CertificateOverviewTable\__construct(), ilExcel\__construct(), ilExerciseManagementCollectFilesJob\__construct(), ilConditionHandlerGUI\__construct(), ilStudyProgrammeUserTable\__construct(), ilMultipleImagesInputGUI\__construct(), ilCertificateGUI\__construct(), ilObjSessionGUI\__construct(), ilPageContentGUI\__construct(), ilObjectServiceSettingsGUI\__construct(), ilPersonalSkillExplorerGUI\__construct(), ilTestRandomQuestionSetConfigGUI\__construct(), ilMediaCreationGUI\__construct(), ilObjectMetaDataGUI\__construct(), ilParticipants\__construct(), ilBadgePersonalTableGUI\__construct(), ilFileSystemGUI\__construct(), ilPageConfig\__construct(), ILIAS\Export\ExportHandler\Table\Handler\__construct(), ilCourseObjectivesGUI\__construct(), ilOpenIdConnectSettingsGUI\__construct(), ILIAS\Export\ExportHandler\Factory\__construct(), ilObjStudyProgramme\__construct(), ilObjBlogGUI\__construct(), ILIAS\Test\Settings\MainSettings\SettingsMainGUI\__construct(), ilWOPIEmbeddedApplicationGUI\__construct(), ilPageEditorGUI\__construct(), ilInfoScreenGUI\__construct(), ILIAS\UI\Implementation\Component\Input\Container\Form\FormAdapterGUI\__construct(), ILIAS\Test\Logging\LogTable\__construct(), ilAssQuestionFeedback\__construct(), ilLTIProviderObjectSettingGUI\__construct(), ILIAS\Badge\ilBadgeUserTableGUI\__construct(), ilTextAreaInputGUI\__construct(), ilConsultationHoursGUI\__construct(), ILIAS\Exercise\Assignment\PropertyAndActionBuilderUI\__construct(), ilAdvancedMDFieldDefinition\__construct(), ilTestPlayerAbstractGUI\__construct(), ilQuestionPoolSkillAdministrationGUI\__construct(), ilObjUserFolderGUI\__construct(), ilNewsItem\__construct(), ilAdvancedMDSettingsGUI\__construct(), ilRepositorySearchGUI\__construct(), ilSkillTreeNodeGUI\__construct(), ilLearningProgressBaseGUI\__construct(), ilMailFolderGUI\__construct(), ilSearchBaseGUI\__construct(), ilQuestionPageParser\__construct(), ILIAS\Badge\ilObjectBadgeTableGUI\__construct(), ilObjForumGUI\__construct(), ilObjContentObjectGUI\__construct(), ilBasicSkillGUI\__construct(), ilObject2GUI\__construct(), ilLDAPServer\__construct(), ilObjSkillTreeGUI\__construct(), ilValidator\__construct(), ilAdvancedMDRecordGUI\__construct(), ilTableGUI\__construct(), ilFileVersionsGUI\__construct(), ilOpenIdConnectSettings\__construct(), ilTagInputGUI\__construct(), ilBlockGUI\__construct(), ilLMPresentationGUI\__construct(), ilNoteGUI\__construct(), ilObjFileGUI\__construct(), ilExerciseManagementGUI\__construct(), ilSkillProfileGUI\__construct(), ilPageObject\__construct(), ilExAssignment\__construct(), ilConditionHandler\__construct(), ilSamlSettingsGUI\__construct(), ilTable2GUI\__construct(), ilObjSurvey\__construct(), ilSCORM13PlayerGUI\__construct(), ilPageObjectGUI\__construct(), ilPersonalSkillsGUI\__construct(), ilColumnGUI\__construct(), ilObjLearningSequenceGUI\__construct(), ilObjStyleSheet\__construct(), ilAdvancedSearchGUI\__getFilterSelect(), ilLearningProgressBaseGUI\__getLegendHTML(), ilObjRole\__getPermissionDefinitions(), ilUserXMLWriter\__handleUser(), ilCourseContentGUI\__renderUserItem(), ilObjUserGUI\__sendProfileMail(), ilLearningProgressBaseGUI\__showObjectDetails(), ilLPListOfObjectsGUI\__showUsersList(), ilDclInputException\__toString(), ilObjRemoteCourseAccess\_checkAccess(), ilObjBookingPoolAccess\_checkAccess(), ilObjMediaPoolAccess\_checkAccess(), ilObjQuestionPoolAccess\_checkAccess(), ilObjTestAccess\_checkAccess(), ilObjCourseAccess\_checkAccess(), ilObjBlogAccess\_checkAccess(), ilObjExerciseAccess\_checkAccess(), ilPersonalSettingsGUI\abortDeleteOwnAccount(), ilCalendarCategoryGUI\acceptShared(), ilDclRecordEditGUI\accessDenied(), ilObjectPermissionStatusGUI\accessPermissionsTable(), ilObjectPermissionStatusGUI\accessStatusInfo(), ilECSSettingsGUI\activate(), ilPageLayoutAdministrationGUI\activate(), ilAuthPageEditorGUI\activate(), ilSamlSettingsGUI\activateIdp(), ilObjHelpSettingsGUI\activateModule(), ilLOEditorGUI\activateObjectives(), ilObjContentObjectGUI\activatePages(), ilObjComponentSettingsGUI\activatePlugin(), ilObjLinkResourceGUI\activateTabs(), ilDidacticTemplateSettingsGUI\activateTemplates(), ilMDVocabulariesGUI\activateVocabulary(), ilStudyProgrammeUserTable\activeToRepresent(), ilWikiPageTemplateGUI\add(), ilCalendarCategoryGUI\add(), ilCourseParticipantsGroupsGUI\add(), ilObjCourseGroupingGUI\add(), ilCourseRegistrationGUI\add(), ilGroupRegistrationGUI\add(), ilStudyProgrammeTypeGUI\add(), ilInfoScreenGUI\addAccessPeriodProperty(), ilDclRecordListTableGUI\addActionRowIfNeeded(), ilSystemStylesTableGUI\addActions(), ilObjForumGUI\addActivationFormModal(), ilObjTalkTemplateGUI\addAdminLocatorItems(), ilObjRoleTemplateGUI\addAdminLocatorItems(), ilObjOrgUnitGUI\addAdminLocatorItems(), ilObjectGUI\addAdminLocatorItems(), ilObjStyleSheetGUI\addAdminLocatorItems(), ilObjLanguageExtGUI\addAdminLocatorItems(), ilObjRoleGUI\addAdminLocatorItems(), ilObjUserGUI\addAdminLocatorItems(), ilObjectGUI\addAdoptContentLinkToToolbar(), ILIAS\Test\ExportImport\ResultsExportExcel\addAggregatedOverviewContent(), ILIAS\Test\ExportImport\ResultsExportExcel\addAggregatedOverviewHeader(), ILIAS\Test\ExportImport\ResultsExportExcel\addAggregatedQuestionsHeader(), ilForumThreadFormGUI\addAliasInput(), ilForumThreadFormGUI\addAllowNotificationInput(), ilSurveyParticipantsGUI\addAppraisee(), ILIAS\User\Profile\ChangeListeners\InterestedUserFieldChangeListener\addAttribute(), ilSamlSettingsGUI\addAttributeRuleFieldToForm(), ilForumThreadFormGUI\addAutosaveInfo(), ilInfoScreenGUI\addAvailability(), ilForumSettingsGUI\addAvailabilitySection(), ilObjContentPageGUI\addAvailabilitySection(), assQuestionGUI\addBackTab(), assQuestionGUI\addBasicQuestionFormProperties(), ilAppointmentPresentationGUI\addCalendarInfo(), ilUnitConfigurationGUI\addCategory(), ilECSSettingsGUI\addCategoryMapping(), ilCalendarPresentationGUI\addCategoryTabs(), ilPCGridGUI\addCell(), ilTestEvaluationGUI\addCertificateDownloadButtonToToolbar(), ilTestParticipantsGUI\addCertificateExportToOptions(), ilObjEmployeeTalkGUI\addChangeDateButtonsToToolbar(), ilObjCourseAdministrationGUI\addChildContentsTo(), ilFileSystemTableGUI\addColumns(), ilDashboardBlockGUI\addCommandActions(), ilCourseRegistrationGUI\addCommandButtons(), SurveyQuestionGUI\addCommandButtons(), ilGroupRegistrationGUI\addCommandButtons(), ilRegistrationGUI\addCommandButtons(), ilAppointmentPresentationGUI\addContainerInfo(), ilObjGroupGUI\addContentTab(), ilObjCourseGUI\addContentTab(), ilObjectTranslationGUI\addContentTranslationToolbarActionAndRetrieveCorrespondingModal(), ilLocatorGUI\addContextItems(), ilAdvancedMDFieldDefinitionSelect\addCreateOptionsFieldsToDefinitionForm(), ilObjRemoteGlossaryGUI\addCustomEditForm(), ilObjRemoteLearningModuleGUI\addCustomEditForm(), ilObjRemoteWikiGUI\addCustomEditForm(), ilObjRemoteCourseGUI\addCustomEditForm(), ilObjRemoteGroupGUI\addCustomEditForm(), ilObjRemoteTestGUI\addCustomEditForm(), ilUserProfile\addCustomFieldsToForm(), ilAdvancedMDFieldDefinitionInteger\addCustomFieldToDefinitionForm(), ilAdvancedMDFieldDefinitionSelect\addCustomFieldToDefinitionFormInTranslationMode(), ilObjRemoteCourseGUI\addCustomInfoFields(), ilObjRemoteGlossaryGUI\addCustomInfoFields(), ilObjRemoteGroupGUI\addCustomInfoFields(), ilObjRemoteTestGUI\addCustomInfoFields(), ilObjRemoteFileGUI\addCustomInfoFields(), ilObjRemoteLearningModuleGUI\addCustomInfoFields(), ilObjRemoteWikiGUI\addCustomInfoFields(), ilCronOerHarvester\addCustomSettingsToForm(), ilSCCronTrash\addCustomSettingsToForm(), ilMailCronNotification\addCustomSettingsToForm(), ilConsultationHourCron\addCustomSettingsToForm(), ilLoggerCronCleanErrorFiles\addCustomSettingsToForm(), ilMailCronOrphanedMails\addCustomSettingsToForm(), ilCronDeleteInactivatedUserAccounts\addCustomSettingsToForm(), ilCronDeleteNeverLoggedInUserAccounts\addCustomSettingsToForm(), ilCronDeleteInactiveUserAccounts\addCustomSettingsToForm(), ilForumCronNotification\addCustomSettingsToForm(), ilObjTestGUI\addDefaultsObject(), ILIAS\Repository\Form\addDidacticTemplates(), ilObjForumGUI\addDraftButtonIfDraftsExists(), ilLMNavigationRendererGUI\addDropdown(), ilAdvancedMDFieldDefinitionSelect\addEditOptionsFieldsToDefinitionForm(), assOrderingQuestionGUI\addEditSubtabs(), ilADTTextFormBridge\addElementToForm(), ilPersonalProfileGUI\addEmailChangeModal(), ilAppointmentPresentationGUI\addEventDescription(), ilAppointmentPresentationGUI\addEventLocation(), ilTestParticipantsGUI\addExportDropdown(), ilObjBookingPoolGUI\addExternalEditFormCustom(), ilSurveyParticipantsGUI\addExternalRaterFormObject(), ilSurveyParticipantsGUI\addExternalRaterObject(), SurveyMatrixQuestionGUI\addFieldsToEditForm(), SurveyMultipleChoiceQuestionGUI\addFieldsToEditForm(), SurveyMetricQuestionGUI\addFieldsToEditForm(), SurveyTextQuestionGUI\addFieldsToEditForm(), SurveySingleChoiceQuestionGUI\addFieldsToEditForm(), ilForumThreadFormGUI\addFileUploadInput(), ilDclBooleanFieldRepresentation\addFilterInputFieldToTable(), ilDclRatingFieldRepresentation\addFilterInputFieldToTable(), ilDclSelectionFieldRepresentation\addFilterInputFieldToTable(), ilDclReferenceFieldRepresentation\addFilterInputFieldToTable(), ilUserTableGUI\addFilterItemByUdfType(), ilMMSubItemTableGUI\addFilterItems(), ilRepositorySearchGUI\addFromClipboard(), ilSurveyRaterGUI\addFromSearch(), ilCalendarWeekGUI\addFullDayEvents(), ilAssQuestionAuthoringFormGUI\addGenericAssessmentQuestionCommandButtons(), assQuestionGUI\addGIT(), ilWikiPageGUI\addHeaderAction(), ilObjDataCollectionGUI\addHeaderAction(), ilContainerRenderer\addHeaderRow(), ilContainerGUI\addHeaderRow(), ilObjectGUI\addImportButtonToToolbar(), ilCommentGUI\addItemProperties(), ilMessageGUI\addItemProperties(), ilNoteGUI\addItemProperties(), ilWikiPagesTableGUI\addLanguageColumn(), ilWikiPageGUI\addLanguageSelectionToToolbar(), ilAppointmentPresentationGUI\addLastUpdate(), ilObjFileGUI\addLegacyFormToAccordion(), ilExerciseManagementCollectFilesJob\addLink(), ilObjLinkResourceGUI\addLinkInputToForm(), ilPersonalProfileGUI\addLocationToForm(), ilSearchBaseGUI\addLocator(), ilObjQuestionPoolGUI\addLocatorItems(), ilExAssignmentEditorGUI\addMailTemplatesRadio(), ilExerciseManagementGUI\addMembersObject(), ilObjContentObjectGUI\addMenuEntry(), ilForumThreadFormGUI\addMessageInput(), ilContainerGUI\addMessageRow(), ilSamlSettingsGUI\addMetadataElement(), ilMiniCalendarGUI\addMiniMonth(), ilCalendarBlockGUI\addMiniMonth(), ilForumModeratorsGUI\addModerator(), ilRepositorySearchGUI\addNewSearchButton(), assQuestionGUI\addNumberOfTriesToFormIfNecessary(), ilAppointmentPresentationGUI\addObjectLinks(), ILIAS\Repository\Form\addOnline(), ilObjPortfolioBaseGUI\addPage(), ilWikiPageTemplateGUI\addPageTemplateFromPageAction(), ilBookingParticipantGUI\addParticipantObject(), ilTestParticipantsGUI\addParticipants(), ilTestEvaluationGUI\addParticipantSelectorToToolbar(), ilTestNavigationToolbarGUI\addPassOverviewButton(), ilMailSearchObjectGUI\addPermission(), ilMailSearchGUI\addPermission(), ilWorkspaceAccessGUI\addPermissionHandler(), ilHelpGUI\addPersonalSettingToLegacyForm(), assQuestionGUI\addPG(), ilPortfolioTemplatePageGUI\addPlaceholderInfo(), ILIAS\Test\Questions\Presentation\Printer\addPrintButtonToToolbar(), ilTestEvaluationGUI\addPrintButtonToToolbar(), ilTestEvaluationGUI\addPrintResultsButtonToToolbar(), ilObjLTIAdministrationGUI\addProvidingSubtabs(), ilObjTestGUI\addQuestion(), assQuestionGUI\addQuestionFormCommandButtons(), ilAdvancedMDFieldDefinitionSelect\addRadioToEntriesGroup(), ilSurveyRaterGUI\addRater(), ilSurveyParticipantsGUI\addRater(), ilUserProfile\addRegistrationFieldsToFieldArray(), ilECSUserConsentModalGUI\addRemoteLinkToToolbar(), ilLocatorGUI\addRepositoryItems(), ILIAS\Test\ExportImport\ResultsExportExcel\addResultsHeader(), ILIAS\Test\Questions\Presentation\Printer\addResultUserInfoToTemplate(), ilPermissionGUI\addRole(), ilLDAPSettingsGUI\addRoleAssignment(), ilAuthShibbolethSettingsGUI\addRoleAssignmentRule(), ilObjQuestionPoolGUI\addSettingsSubTabs(), ilECSObjectSettings\addSettingsToForm(), ILIAS\Blog\ReadingTime\BlogSettingsGUI\addSettingToForm(), ILIAS\LearningModule\ReadingTime\SettingsGUI\addSettingToForm(), ILIAS\Blog\ReadingTime\BlogSettingsGUI\addSettingToFormAdapter(), ilAssOrderingQuestionAuthoringFormGUI\addSpecificOrderingQuestionCommandButtons(), assQuestionGUI\addST(), ilOrgUnitUserAssignmentGUI\addStaff(), ilOrgUnitUserAssignmentGUI\addStaffFromSearch(), ilCalendarPresentationGUI\addStandardTabs(), ilContainerStartObjectsGUI\addStarterObject(), ILIAS\Repository\Form\addStdAvailability(), ILIAS\Repository\Form\addStdTile(), ILIAS\Repository\Form\addStdTitle(), ILIAS\Repository\Form\addStdTitleAndDescription(), ilMailFolderGUI\addSubFolder(), ilForumThreadFormGUI\addSubjectInput(), ilCalendarBlockGUI\addSubscriptionButton(), ilObjTaggingSettingsGUI\addSubTabs(), ilCalendarCategoryGUI\addSubTabs(), ilObjLearningSequenceGUI\addSubTabsForContent(), ilTestNavigationToolbarGUI\addSuspendTestButton(), ilObjDataCollectionGUI\addTab(), ilDclSwitcher\addTableSwitcherToToolbar(), ilExSubmissionTeamGUI\addTeamMemberActionObject(), ilObjGlossaryGUI\addTerm(), ilLPTableBaseGUI\addToClipboard(), ilMembershipGUI\addToClipboard(), ilObjRoleGUI\addToClipboardObject(), ilObjUserFolderGUI\addToClipboardObject(), ilDashboardBlockGUI\addToDeskObject(), ilObjectGUI\addToDeskObject(), ilCalendarCronRemoteReader\addToExternalSettingsForm(), ilLDAPCronSynchronization\addToExternalSettingsForm(), ilMembershipAdministrationGUI\addToExternalSettingsForm(), ilCronOerHarvester\addToExternalSettingsForm(), ilForumCronNotification\addToExternalSettingsForm(), ilMembershipCronNotifications\addToExternalSettingsForm(), ilADTLocationFormBridge\addToForm(), ilADTEnumFormBridge\addToForm(), ilADTEnumSearchBridgeSingle\addToForm(), ilADTExternalLinkFormBridge\addToForm(), ilADTDateSearchBridgeRange\addToForm(), ilADTDateTimeSearchBridgeRange\addToForm(), ilADTLocationSearchBridgeSingle\addToForm(), ilTestEvaluationGUI\addToggleBestSolutionButtonToToolbar(), ilObjectPermissionStatusGUI\addToolbar(), ilMultilingualismGUI\addToolbar(), ilCalendarViewGUI\addToolbarFileDownload(), ilWikiPagesTableGUI\addTranslationsColumn(), ilObjFileGUI\addUIFormToAccordion(), ilUnitConfigurationGUI\addUnit(), ilExSubmissionFileGUI\addUploadObject(), ILIAS\Test\ExportImport\ResultsExportExcel\addUserContent(), ilBookingParticipantGUI\addUserFromAutoCompleteObject(), ilExSubmissionTeamGUI\addUserFromAutoCompleteObject(), ilExerciseManagementGUI\addUserFromAutoCompleteObject(), ILIAS\Test\ExportImport\ResultsExportExcel\addUserHeader(), ilObjRoleGUI\addUserObject(), ilUsersGalleryGUI\addUserRemovalJsForUserContacts(), ilObjStudyProgrammeMembersGUI\addUsers(), ilTestParticipantsGUI\addUserSearchControls(), ilDclSwitcher\addViewSwitcherToToolbar(), ilObjRoleFolderGUI\adjustRoleObject(), ilLPObjectStatisticsGUI\admin(), ilSurveyParticipantsGUI\adminAppraiseesCloseObject(), ilLPObjectStatisticsGUI\adminSync(), ilSessionStatisticsGUI\adminSync(), ilObjRoleGUI\adoptPermObject(), ilObjRoleTemplateGUI\adoptPermSaveObject(), ilObjRoleGUI\adoptPermSaveObject(), ilObjSearchSettingsGUI\advancedLuceneSettingsObject(), ilPCGridGUI\afterCreation(), ilObjFileBasedLMGUI\afterImport(), ilObjectGUI\afterImport(), ilObjPollGUI\afterSave(), ilObjBlogGUI\afterSave(), ilContainerReferenceGUI\afterSave(), ilObjCmiXapiGUI\afterSave(), ilObjMediaCastGUI\afterSave(), ilObjLinkResourceGUI\afterSave(), ilObjBookingPoolGUI\afterSave(), ilObjectPluginGUI\afterSave(), ilObjExerciseGUI\afterSave(), ilObjChatroomGUI\afterSave(), ilObjFolderGUI\afterSave(), ilObjSurveyGUI\afterSave(), ilObjWikiGUI\afterSave(), ilObjOrgUnitGUI\afterSave(), ilObjDataCollectionGUI\afterSave(), ilObjStudyProgrammeGUI\afterSave(), ilObjFileBasedLMGUI\afterSave(), ilObjPortfolioGUI\afterSave(), ilObjSurveyQuestionPoolGUI\afterSave(), ilObjMediaPoolGUI\afterSave(), ilObjGroupGUI\afterSave(), ilObjContentPageGUI\afterSave(), ilObjCategoryGUI\afterSave(), ilObjLearningSequenceGUI\afterSave(), ilObjQuestionPoolGUI\afterSave(), ilObjContentObjectGUI\afterSave(), ilObjectGUI\afterSave(), ilObjTestGUI\afterSave(), ilObjCourseGUI\afterSave(), ilObjForumGUI\afterSave(), ilObjectGUI\afterUpdate(), ilMDVocabulariesGUI\allowCustomInputForVocabulary(), ilIndividualAssessmentMemberGUI\amend(), ilGlossaryFlashcardBoxGUI\answer(), ilCalendarCategoryGUI\appendCalendarSelection(), ilUserPrivacySettingsGUI\appendChatJsToTemplate(), ilObject\appendCopyInfo(), ilObject\appendCopyInfoToTranslations(), ilObjStudyProgrammeIndividualPlanGUI\appendIndividualPlanActions(), ilSearchResultPresentation\appendMorePathes(), ilAccessibilityUserHasLanguageCriterionGUI\appendOption(), ilMailSearchGUI\appendRecipientSelection(), ilDidacticTemplateGUI\appendToolbarSwitch(), ilContactGUI\applyContactsTableFilter(), ilObjTestGUI\applyDefaultsObject(), ilSurveyParticipantsGUI\appraiseeCloseObject(), ilObjBlogGUI\approve(), ilTestArchiveService\archiveActivesPass(), assImagemapQuestionGUI\areaEditor(), ilCalendarAppointmentGUI\askDelete(), ilCalendarCategoryGUI\askDeleteAppointments(), ilCustomUserFieldsGUI\askDeleteField(), ilObjCourseGroupingGUI\askDeleteGrouping(), ilLOEditorGUI\askDeleteObjectives(), ilContainerStartObjectsGUI\askDeleteStarterObject(), ilExSubmissionObjectGUI\askDirectSubmissionObject(), ilCalendarAppointmentGUI\askEdit(), ilObjForumGUI\askForPostActivationObject(), ilObjUserFolderGUI\askForUserPasswordResetObject(), ilObjCourseGUI\askResetObject(), ilExSubmissionObjectGUI\askUnlinkBlogObject(), ilExSubmissionObjectGUI\askUnlinkPortfolioObject(), ilQuestionExporter\assClozeTest(), ilQuestionExporter\assErrorText(), ilLPListOfSettingsGUI\assign(), ilOrgUnitPositionGUI\assign(), ilConditionHandlerGUI\assign(), ilObjCourseGroupingGUI\assignCourse(), ilMembershipGUI\assignFromWaitingList(), ilObjMediaObjectGUI\assignFullscreenObject(), ilRecommendedContentRoleConfigGUI\assignItem(), ilGroupMembershipGUI\assignMembers(), ilLearningSequenceMembershipGUI\assignMembers(), ilCourseMembershipGUI\assignMembers(), ilStudyProgrammeUserTable\assignmentSourceToRepresent(), ilBookingParticipantGUI\assignObjects(), ilLocalUserGUI\assignRoles(), ilObjCategoryGUI\assignRolesObject(), ilLocalUserGUI\assignSave(), ilObjCategoryGUI\assignSaveObject(), ilObjUserGUI\assignSaveObject(), ilObjMediaObjectGUI\assignStandardObject(), ilSubStyleAssignmentGUI\assignStyle(), ilParticipants\assignSubscriber(), ilMembershipGUI\assignSubscribers(), ilConsultationHoursGUI\assignUsersToAppointment(), ilQuestionExporter\assImagemapQuestion(), ilQuestionExporter\assKprimChoice(), ilQuestionExporter\assLongMenu(), ilQuestionExporter\assMatchingQuestion(), ilQuestionExporter\assMultipleChoice(), ilQuestionExporter\assOrderingHorizontal(), ilQuestionExporter\assOrderingQuestion(), ilQuestionExporter\assSingleChoice(), ilQuestionExporter\assTextQuestion(), ilQuestionExporter\assTextSubset(), ILIAS\GlobalScreen\UI\Footer\Translation\TranslationWorkflowForm\asTranslationModal(), ilObjAuthSettingsGUI\authSettingsObject(), ilObjCourseGUI\autoFillObject(), ilTestPlayerAbstractGUI\autosaveCmd(), ilObjRemoteCourseGUI\availabilityToString(), ilObjRemoteGlossaryGUI\availabilityToString(), ilObjRemoteGroupGUI\availabilityToString(), ilObjRemoteTestGUI\availabilityToString(), ilObjRemoteLearningModuleGUI\availabilityToString(), ilObjRemoteWikiGUI\availabilityToString(), ilObjectPermissionStatusGUI\availableRolesTable(), ilBadgeManagementGUI\awardBadgeUserSelection(), assImagemapQuestionGUI\back(), ilObjSystemFolderGUI\benchmarkObject(), ilBookingProcessWithoutScheduleGUI\book(), ilBookingProcessWithScheduleGUI\book(), ilBookingProcessWithScheduleGUI\bookAvailableItems(), ilCalendarAppointmentGUI\bookconfirmed(), ilBookingProcessWithoutScheduleGUI\bookMultipleParticipants(), ILIAS\UI\Implementation\Component\Table\Column\Factory\boolean(), ilStudyProgrammeUserTable\boolToRepresent(), ilPluginsOverviewTable\boolToString(), ilTestPassDeletionConfirmationGUI\build(), ilTestSkillEvaluationToolbarGUI\build(), ilTestRandomQuestionSetGeneralConfigFormGUI\build(), ilForumNotificationEventsFormGUI\build(), ilTestAnswerOptionalQuestionsConfirmationGUI\build(), ilTestRandomQuestionSetPoolDefinitionFormGUI\build(), ilAssQuestionSkillAssignmentPropertyFormGUI\build(), ilTestInfoScreenToolbarGUI\build(), ILIAS\Test\Utilities\TitleColumnsBuilder\buildAccessCheckedQuestionpoolTitleAsLink(), ILIAS\Containter\Content\ObjectiveRenderer\buildAccordionTitle(), ilStartUpGUI\buildAccountMigrationForm(), ilLanguageFolderTable\buildAction(), ILIAS\TestQuestionPool\Questions\Presentation\QuestionTable\buildAction(), ilStudyProgrammeMembersTableGUI\buildActionDropDown(), ilObjectOwnershipManagementTableGUI\buildActions(), ilTestPassOverviewTableGUI\buildActionsHtml(), ilAssImagemapQuestionFeedback\buildAnswerOptionLabel(), ilTestSkillAdministrationGUI\buildAssignmentConfigurationInPoolHintMessage(), ilTestEvaluationGUI\buildAttemptComponents(), ilTestEvaluationGUI\buildAttemptSwitchingViewControl(), ilAssQuestionHintPageObjectCommandForwarder\buildAuthorPresentationPageObjectGUI(), ILIAS\Test\Scoring\Manual\TestScoringByQuestionGUI\buildAutosavedSolutionPanel(), ILIAS\Exercise\Assignment\PropertyAndActionBuilderUI\buildBody(), ilStartUpGUI\buildCodeForm(), ILIAS\Test\Questions\Presentation\QuestionsOfAttemptTable\buildComponents(), ilObjRoleGUI\buildConfirmationModal(), ilObjFileComponentBuilder\buildConfirmDeleteAllVersionsModal(), ilObjFileComponentBuilder\buildConfirmDeleteSpecificVersionsModal(), ilObjLanguageFolderGUI\buildConfirmModal(), ilLegacyKioskModeView\buildControls(), ilObjectCopyGUI\buildCopyPageSelectionForm(), ilTestRandomQuestionSetConfigGUI\buildCreateSourcePoolDefinitionFormGUI(), ilKioskPageRenderer\buildCurriculumSlate(), ilDclRecordListTableGUI\buildData(), ilSessionStatisticsGUI\buildData(), ILIAS\Test\Logging\AdditionalInformationGenerator\buildDefaultValueString(), ilObjectGUI\buildDeleletionModal(), ILIAS\Repository\Form\buildDidacticTemplateOptions(), ilObjectGUI\buildDidacticTemplateOptions(), ilTestPlayerAbstractGUI\buildEditableStateQuestionNavigationGUI(), ilObjRoleGUI\buildEditPage(), ilTestRandomQuestionSetConfigGUI\buildEditSourcePoolDefinitionFormGUI(), ilTestSkillEvaluationToolbarGUI\buildEvaluationModeOptionsArray(), ilTestSkillEvaluationGUI\buildEvaluationToolbarGUI(), ILIAS\Test\Logging\TestLogViewer\buildExcelWorkbookForLogs(), ilObjContentObjectGUI\buildExportOptionsFormHTML(), ilObjContentObjectGUI\buildExportOptionsFormXML(), SwitchableGroupInputTest\buildFactory(), ILIAS\Test\ExportImport\CertificateExport\buildFailedGenerationMessage(), ILIAS\Test\Scoring\Manual\TestScoringByQuestionGUI\buildFeedbackModal(), ilDclSelectionFieldRepresentation\buildFieldCreationInput(), ilDclFormulaFieldRepresentation\buildFieldCreationInput(), ilDclMobFieldRepresentation\buildFieldCreationInput(), ilDclFileFieldRepresentation\buildFieldCreationInput(), ilDclIliasReferenceFieldRepresentation\buildFieldCreationInput(), ilDclTextFieldRepresentation\buildFieldCreationInput(), ilDclCopyFieldRepresentation\buildFieldCreationInput(), ilDclReferenceFieldRepresentation\buildFieldCreationInput(), ILIAS\Certificate\Overview\CertificateOverviewTable\buildFilter(), ilTestPlayerAbstractGUI\buildFinishTestModal(), ILIAS\User\Profile\Prompt\SettingsGUI\buildForm(), ilStudyProgrammeChangeDeadlineGUI\buildForm(), ilStudyProgrammeChangeExpireDateGUI\buildForm(), ilAssQuestionFeedbackEditingGUI\buildForm(), ilIndividualAssessmentSettingsGUI\buildForm(), ilObjQuestionPoolSettingsGeneralGUI\buildForm(), ilAssQuestionHintGUI\buildForm(), ILIAS\Test\Scoring\Manual\TestScoringByQuestionGUI\buildForm(), ilObjLearningSequenceSettingsGUI\buildFormElements(), ilObjStudyProgrammeSettingsGUI\buildFormElements(), ilTestRandomQuestionSetConfigGUI\buildFormResultMessage(), ilObjStudyProgrammeIndividualPlanGUI\buildFrame(), ilAssClozeTestFeedback\buildGapFeedbackLabel(), ilTestRandomQuestionSetConfigStateMessageHandler\buildGeneralConfigSubTabLink(), ilObjTestFolderGUI\buildGlobalSettingsForm(), ilTestGradingMessageBuilder\buildGradingMarkMsg(), ilTestGradingMessageBuilder\buildGradingStatusMsg(), ILIAS\Exercise\Assignment\PropertyAndActionBuilderUI\buildHead(), ilTestAnswerOptionalQuestionsConfirmationGUI\buildHeaderText(), ilTestSettingsChangeConfirmationGUI\buildHeaderText(), ILIAS\Test\ExportImport\CertificateExport\buildIgnoredUsersMessage(), ilObjectGUI\buildImportFormInputs(), ilObjectGUI\buildImportModal(), ilObjQuestionPoolGUI\buildImportQuestionsModal(), ILIAS\TestQuestionPool\Import\buildImportQuestionsSelectionForm(), ilObjectGUI\buildImportTypeSelectorInputs(), ilObjectGUI\buildImportTypeSelectorModal(), ilObjFileGUI\buildInfoScreen(), ilPersonalProfileGUI\buildInfoText(), ilObjQuestionPoolGUI\buildInputEditingType(), ilObjTestGUI\buildInputEditingType(), ilObjTestGUI\buildInputPoolSelection(), ilObjTestGUI\buildInputPosition(), ilObjQuestionPoolGUI\buildInputQuestionType(), ilObjTestGUI\buildInputQuestionType(), ILIAS\Exercise\Assignment\PropertyAndActionBuilderUI\buildInstructions(), ILIAS\Test\Logging\LogTable\buildInteractionTypesOptionsForFilter(), ilTestParticipantList\buildInviteeFullname(), DurationInputTest\buildLanguage(), ilTestRandomQuestionSetConfigStateMessageHandler\buildLastSyncMessage(), ilObjLTIConsumer\buildLaunchParameters(), ilObjLTIConsumer\buildLaunchParametersLTI13(), ilContentPageKioskModeView\buildLearningProgressToggleControl(), ilFileKioskModeView\buildLearningProgressToggleControl(), ilTestGradingMessageBuilder\buildList(), ILIAS\Test\Logging\LogTable\buildLogEntryTypesOptionsForFilter(), ilObjTestFolderGUI\buildLogSettingsForm(), ilTestRandomQuestionSetConfigStateMessageHandler\buildLostPoolsReportMessage(), ilObjCmiXapiAdministrationGUI\buildLrsTypesToolbarGUI(), ILIAS\Test\Scoring\Manual\TestScoringByParticipantGUI\buildManScoringParticipantForm(), ILIAS\Test\Scoring\Manual\TestScoringByParticipantGUI\buildManScoringParticipantsTable(), ILIAS\Test\Scoring\Marks\MarkSchemaGUI\buildMarkModal(), ilTestToplistGUI\buildMedianMarkPanel(), ilObjLanguageExtGUI\buildMissingEntries(), ilStudyProgrammeTypeGUI\buildModalHeading(), ILIAS\Test\Presentation\TestScreenGUI\buildModalLauncher(), ilRecurrenceInputGUI\buildMonthlyByDaySelection(), ilRecurrenceInputGUI\buildMonthlyByMonthDaySelection(), ilObjTest\buildName(), assOrderingQuestionGUI\buildNestingForm(), ilTestPlayerAbstractGUI\buildNextButtonInstance(), ilTestRandomQuestionSetConfigStateMessageHandler\buildNotSyncedMessage(), ilAssClozeTestFeedback\buildNumericGapEmptyFeedbackLabel(), ilAssClozeTestFeedback\buildNumericGapRangeHitFeedbackLabel(), ilAssClozeTestFeedback\buildNumericGapTooHighFeedbackLabel(), ilAssClozeTestFeedback\buildNumericGapTooLowFeedbackLabel(), ilAssClozeTestFeedback\buildNumericGapValueHitFeedbackLabel(), ilObjWorkspaceFolderGUI\buildObjectType(), ilTestParticipantsGUI\buildOptionsForTestWithNames(), ilDclDateSelectionFieldRepresentation\buildOptionsInput(), ilDclTextSelectionFieldRepresentation\buildOptionsInput(), ILIAS\Test\Scoring\Manual\ScoringByQuestionTableBinder\buildParticipantName(), ilTestParticipantsGUI\buildParticipantTableActions(), ilTestPasswordProtectionGUI\buildPasswordForm(), ilTestPasswordProtectionGUI\buildPasswordMsg(), ilAssQuestionHintPageObjectCommandForwarder\buildPreviewPresentationPageObjectGUI(), ilTestPlayerAbstractGUI\buildPreviousButtonInstance(), ilStudyProgrammeProgressListGUI\buildProgressStatus(), ilInfoScreenGUI\buildPublicAccessExportButton(), ilObjQuestionPoolGUI\buildQuestionCreationForm(), ilObjTestGUI\buildQuestionCreationForm(), ilTestQuestionHeaderBlockBuilder\buildQuestionPositionString(), ilTestQuestionHeaderBlockBuilder\buildQuestionPostponedString(), ilTestQuestionHeaderBlockBuilder\buildQuestionRelatedObjectivesString(), ilTestRandomQuestionSetConfigStateMessageHandler\buildQuestionSelectionSubTabLink(), ilTestRandomQuestionSetConfigStateMessageHandler\buildQuestionStageRebuildButton(), ILIAS\Test\Logging\TestLogViewer\buildQuestionTitleForLegacyLog(), ILIAS\Test\Scoring\Manual\TestScoringByQuestionGUI\buildQuestionTitleWithPoints(), ilTestPlayerAbstractGUI\buildReadOnlyStateQuestionNavigationGUI(), ilAssQuestionHintPageObjectCommandForwarder\buildRequestPresentationPageObjectGUI(), ILIAS\Test\Scoring\Marks\MarkSchemaGUI\buildResetConfirmationModal(), ilAssQuestionSkillAssignmentPropertyFormGUI\buildResultSkillPointsInputField(), ilTestEvaluationGUI\buildResultsTitle(), ilTestToplistGUI\buildResultsToplists(), ILIAS\Exercise\Assignment\PropertyAndActionBuilderUI\buildSchedule(), ilOpenIdConnectSettingsGUI\buildScopeSelection(), ilSearchBaseGUI\buildSearchAreaPath(), ilAssClozeTestFeedback\buildSelectGapEmptyFeedbackLabel(), ilAssClozeTestFeedback\buildSelectGapOptionFeedbackLabel(), ilObjMailGUI\buildSettingsSubTabs(), ilObjMailGUI\buildSignaturePlaceholderInputs(), ilAssQuestionSkillAssignmentsGUI\buildSkillSelectorToolbarGUI(), ilObjAuthSettingsGUI\buildSOAPForm(), buildSortationViewControl(), ilTestRandomQuestionSetConfigGUI\buildSourcePoolDefinitionListTableGUI(), ilTestRandomQuestionSetConfigGUI\buildSourcePoolDefinitionListToolbarGUI(), ilStartUpGUI\buildStandardLoginForm(), ilObjTest\buildStatisticsAccessFilteredParticipantList(), ILIAS\User\Profile\ChecklistStatus\buildStatusArrayForVisibilityOnSuccess(), ilTestLearningObjectivesStatusGUI\buildStatusItems(), ILIAS\Exercise\Assignment\PropertyAndActionBuilderUI\buildSubmission(), ilExAssTypeTextGUI\buildSubmissionPropertiesAndActions(), ilExSubmissionTeamGUI\buildSubmissionPropertiesAndActions(), ilExPeerReviewGUI\buildSubmissionPropertiesAndActions(), ILIAS\Test\Scoring\Manual\TestScoringByParticipantGUI\buildSubTabs(), ilBiblLibraryTableGUI\buildTable(), ilTestToplistGUI\buildTable(), ilBiblEntryTableGUI\buildTable(), ILIAS\Certificate\Overview\CertificateOverviewTable\buildTable(), ilTestSkillLevelThresholdsGUI\buildTableGUI(), ilAssQuestionSkillAssignmentsGUI\buildTableGUI(), ILIAS\Test\Logging\AdditionalInformationGenerator\buildTags(), ilObjRoleFolderGUI\buildTargetNamesString(), assMatchingQuestionGUI\buildTermHtml(), ilTestPlayerRandomQuestionSetGUI\buildTestPassQuestionList(), ilTestPlayerFixedQuestionSetGUI\buildTestPassQuestionList(), assOrderingHorizontal\buildTestPresentationConfig(), assMultipleChoice\buildTestPresentationConfig(), assOrderingQuestion\buildTestPresentationConfig(), ilTestQuestionBrowserTableGUI\buildTestQuestionSetConfig(), ilAssClozeTestFeedback\buildTextGapEmptyFeedbackLabel(), ilAssClozeTestFeedback\buildTextGapGivenAnswerFeedbackLabel(), ilAssClozeTestFeedback\buildTextGapWrongAnswerFeedbackLabel(), ilPathGUI\buildTitle(), ilKioskPageRenderer\buildToCSlate(), ilTestSubmissionReviewGUI\buildToolbar(), ilStudyProgrammeProgressListGUI\buildToolTip(), ilRecurrenceInputGUI\buildUntilSelection(), ilOpenIdConnectSettingsGUI\buildUserMappingInputFormUDF(), ilOpenIdConnectSettingsGUI\buildUserMappingInputForUserData(), ilTestSubmissionReviewGUI\buildUserReviewOutput(), ilRecurrenceInputGUI\buildWeekDaySelection(), ilRecurrenceInputGUI\buildYearlyByDaySelection(), ilRecurrenceInputGUI\buildYearlyByMonthDaySelection(), ILIAS\Exercise\Assignment\PropertyAndActionBuilderUI\builPublicSubmissions(), ilMailSearchObjectGUI\cancel(), ilObjSCORMLearningModuleGUI\cancel(), ilConsultationHoursGUI\cancelBooking(), ilCalendarAppointmentGUI\cancelBooking(), ilCalendarAppointmentGUI\cancelConfirmed(), ilContentStyleSettingsGUI\cancelDelete(), ilPageLayoutAdministrationGUI\cancelDeletePg(), ilSurveyParticipantsGUI\cancelDeleteSelectedUserDataObject(), ilObjSCORMLearningModuleGUI\cancelDeleteTracking(), ilObjEmployeeTalkSeriesGUI\cancelObject(), ilDclRecordEditGUI\cancelSave(), ilRegistrationGUI\cancelSubscriptionRequest(), SurveyQuestionGUI\cancelSync(), ilECSMappingSettingsGUI\cDeleteRulesOfNode(), ilCertificateGUI\certificateDelete(), ilCertificateGUI\certificatePreview(), ilObjCertificateSettingsGUI\certificatesOverview(), ilCertificateGUI\certificateUpload(), ILIAS\File\Icon\ilObjFileIconsOverviewGUI\changeActivation(), ilContactGUI\changeContactsView(), ilStudyProgrammeChangeDeadlineGUI\changeDeadline(), ilPersonalProfileGUI\changeEmail(), ilObjRoleGUI\changeExistingObjectsObject(), ilStudyProgrammeChangeExpireDateGUI\changeExpireDate(), ilPermissionGUI\changeOwner(), ilObjLTIAdministrationGUI\changeStatusLTIConsumer(), ilBookingReservationsGUI\changeStatusObject(), ilInternalLinkGUI\changeTargetObject(), ilObjFileAccessSettingsGUI\checkAccess(), ilRegistrationSettingsGUI\checkAccess(), ilOpenIdConnectSettingsGUI\checkAccess(), ilOrgUnitTypeGUI\checkAccess(), ilStudyProgrammeTypeGUI\checkAccess(), ilLDAPSettingsGUI\checkAccess(), ilTestAccess\checkAccessForActiveId(), ilMStListCoursesGUI\checkAccessOrFail(), ilObjEmployeeTalkGUI\checkAccessOrFail(), ilObjEmployeeTalkSeriesGUI\checkAccessOrFail(), ilObjLanguageFolder\checkAllLanguages(), ilSurveyEvaluationGUI\checkAnonymizedEvaluationAccess(), ilSurveyExecutionGUI\checkAuth(), ilBookingProcessWithScheduleGUI\checkAvailability(), ilDclTableEditGUI\checkbox(), ilObjUserFolderGUI\checkbox(), ilTestRandomQuestionSetBuilderWithAmountPerPool\checkBuildable(), ilObjContentObjectGUI\checkCtrlPath(), ilUnitConfigurationRepository\checkDeleteUnit(), ilObjForumGUI\checkDraftAccess(), ilSurveyEvaluationGUI\checkEvaluationAccess(), ilPCMediaObjectGUI\checkFixSize(), ilObjMediaObjectGUI\checkFixSize(), ilDataCollectionExportOptionsXLSX\checkForAsyncEnabled(), ilAssQuestionHintsGUI\checkForExistingHintRelatingToCurrentQuestionAndRedirectOnFailure(), ilAssQuestionHintsGUI\checkForSingleHintIdAndRedirectOnFailure(), ilLocalUserGUI\checkGlobalRoles(), ilDclContentImporter\checkImportType(), ilSamlIdpMetadataInputGUI\checkInput(), ilLuceneQueryInputGUI\checkInput(), ilAssClozeTestCombinationVariantsInputGUI\checkInput(), ilAssErrorTextCorrectionsInputGUI\checkInput(), ilColorPickerInputGUI\checkInput(), ilAssSingleChoiceCorrectionsInputGUI\checkInput(), ilKprimChoiceCorrectionsInputGUI\checkInput(), ilEssayKeywordWizardInputGUI\checkInput(), ilAssMultipleChoiceCorrectionsInputGUI\checkInput(), ilAssMatchingPairCorrectionsInputGUI\checkInput(), ilAssAnswerCorrectionsInputGUI\checkInput(), ilImagemapCorrectionsInputGUI\checkInput(), ilMultipleChoiceWizardInputGUI\checkInput(), ilRecurrenceInputGUI\checkInput(), ilPCSectionGUI\checkInput(), ilKprimChoiceWizardInputGUI\checkInput(), ilChatroomAuthInputGUI\checkInput(), ilMatchingPairWizardInputGUI\checkInput(), ilSuggestedSolutionSelectorGUI\checkInput(), ilFileInputGUI\checkInput(), ilMatchingWizardInputGUI\checkInput(), ilOrgUnitGenericMultiInputGUI\checkInput(), ilErrorTextWizardInputGUI\checkInput(), ilAnswerWizardInputGUI\checkInput(), ilSingleChoiceWizardInputGUI\checkInput(), assFormulaQuestionGUI\checkInput(), ilExportLimitation\checkLimitation(), ilObjLinkResourceGUI\checkLinkInput(), ILIAS\Survey\Code\CodeManager\checkPermission(), ilPageLayoutAdministrationGUI\checkPermission(), ilContentStyleSettingsGUI\checkPermission(), ilContainerStartObjectsGUI\checkPermission(), ilMembershipGUI\checkPermission(), ilSystemStyleMainGUI\checkPermission(), ilLocalUserGUI\checkPermission(), ilObjectGUI\checkPermission(), ilBiblAdminFieldGUI\checkPermissionAndFail(), ilBiblFieldFilterGUI\checkPermissionAndFail(), ilObjFileServicesGUI\checkPermissionOrFail(), ilPersonalSettingsGUI\checkPersonalStartingPoint(), ilAssQuestionSkillAssignmentsGUI\checkPointsAreInt(), ilRecommendedContentRoleConfigGUI\checkPushPermission(), ILIAS\Test\Questions\Presentation\QuestionsTableActions\checkQuestionParametersForCopyToPool(), ilMembershipGUI\checkRbacOrPermissionAccess(), ilTestPlayerAbstractGUI\checkReadAccess(), ilFileVersionsGUI\checkSanityOfDeletionRequest(), ILIAS\Test\Scoring\Marks\MarkSchemaGUI\checkSchemaForErrors(), ilAssQuestionSkillAssignmentsGUI\checkSolutionCompareExpressionInput(), ilSystemStyleOverviewGUI\checkStyleSettings(), assMatchingQuestion\checkSubmittedMatchings(), ilDclFieldEditGUI\checkUniqueness(), assFileUpload\checkUpload(), ilKprimChoiceWizardInputGUI\checkUploads(), SurveyTextQuestion\checkUserInput(), SurveyMultipleChoiceQuestion\checkUserInput(), SurveyMetricQuestion\checkUserInput(), SurveySingleChoiceQuestion\checkUserInput(), SurveyMatrixQuestion\checkUserInput(), ilObjUserGUI\checkUserWriteRight(), ilDclTableViewGUI\checkViewsLeft(), ilCalendarCategoryGUI\checkVisible(), ilPCTabsGUI\checkWidthHeight(), ilObjRoleFolderGUI\chooseCopyBehaviourObject(), ilOrgUnitSimpleImportGUI\chooseImport(), ilECSMappingSettingsGUI\cInitMappingForm(), ilMathJaxSettingsGUI\clearCache(), ilContainerGUI\clearObject(), ilContainerGUI\clipboardObject(), ilContainerGUI\cloneAllObject(), ilSurveyParticipantsGUI\codesObject(), ilUserUserActionProvider\collectActionsForTargetUser(), ilMailUserActionProvider\collectActionsForTargetUser(), ilGroupUserActionProvider\collectActionsForTargetUser(), ilContactUserActionProvider\collectActionsForTargetUser(), ilChatUserActionProvider\collectActionsForTargetUser(), ilExerciseManagementCollectFilesJob\collectAssignmentData(), ilAppointmentPresentationConsultationHoursGUI\collectPropertiesAndActions(), ilAppointmentPresentationUserGUI\collectPropertiesAndActions(), ilAppointmentPresentationExerciseGUI\collectPropertiesAndActions(), ilAppointmentPresentationGroupGUI\collectPropertiesAndActions(), ilAppointmentPresentationPublicGUI\collectPropertiesAndActions(), ilAppointmentPresentationCourseGUI\collectPropertiesAndActions(), ilAppointmentPresentationBookingPoolGUI\collectPropertiesAndActions(), ilAppointmentPresentationSessionGUI\collectPropertiesAndActions(), ilAppointmentPresentationEmployeeTalkGUI\collectPropertiesAndActions(), ilAppointmentPresentationGUI\collectStandardPropertiesAndActions(), ilECSSettingsGUI\communities(), ilExerciseManagementGUI\compareTextAssignmentsObject(), ilPageObjectGUI\compareVersion(), ilSurveyEvaluationGUI\competenceEval(), ilAssQuestionFeedback\completeGenericFormProperties(), ilAssConfigurableMultiOptionQuestionFeedback\completeSpecificFormProperties(), ilAssMultiOptionQuestionFeedback\completeSpecificFormProperties(), ilAssClozeTestFeedback\completeSpecificFormProperties(), ILIAS\Export\ImportHandler\File\XML\Export\Factory\component(), ilLDAPRoleAssignmentRule\conditionToString(), ilCronManagerGUI\confirm(), ilObjUserFolderGUI\confirmaccessFreeObject(), ilObjUserFolderGUI\confirmaccessRestrictObject(), ilObjUserFolderGUI\confirmactivateObject(), ilSurveyParticipantsGUI\confirmAdminAppraiseesCloseObject(), ilSurveyParticipantsGUI\confirmAppraiseeCloseObject(), ilMembershipGUI\confirmAssignFromWaitingList(), ilMembershipGUI\confirmAssignSubscribers(), ilConsultationHoursGUI\confirmCancelBooking(), ilPCGridGUI\confirmCellDeletion(), ilObjUserFolderGUI\confirmdeactivateObject(), ilDclDetailedViewDefinitionGUI\confirmDelete(), ilMailingListsGUI\confirmDelete(), ilADNNotificationGUI\confirmDelete(), ilDclRecordEditGUI\confirmDelete(), ilDclTableViewEditGUI\confirmDelete(), ilDclTableEditGUI\confirmDelete(), ilCalendarCategoryGUI\confirmDelete(), ilDidacticTemplateSettingsGUI\confirmDelete(), ilSurveyParticipantsGUI\confirmDeleteAllUserDataObject(), ilObjPollGUI\confirmDeleteAllVotes(), ilConsultationHoursGUI\confirmDeleteAppointments(), ilSurveyParticipantsGUI\confirmDeleteAppraiseesObject(), ilMailAttachmentGUI\confirmDeleteAttachments(), ilUnitConfigurationGUI\confirmDeleteCategories(), ilAssQuestionHintsGUI\confirmDeleteCmd(), ilConditionHandlerGUI\confirmDeleteConditionTrigger(), ilSurveyConstraintsGUI\confirmDeleteConstraintsObject(), ilLPObjectStatisticsGUI\confirmDeleteData(), ilExSubmissionFileGUI\confirmDeleteDeliveredObject(), ilMDCopyrightConfigurationGUI\confirmDeleteEntries(), ilMemberExportGUI\confirmDeleteExportFile(), ilObjSurveyQuestionPoolGUI\confirmDeleteExportFileObject(), ilObjUserFolderGUI\confirmDeleteExportFileObject(), ilObjectCustomUserFieldsGUI\confirmDeleteFields(), ilAdvancedMDSettingsGUI\confirmDeleteFields(), ilAdvancedMDSettingsGUI\confirmDeleteFiles(), ilSamlSettingsGUI\confirmDeleteIdp(), ilContentStyleSettingsGUI\confirmDeleteIndividualStyles(), ilObjCourseGUI\confirmDeleteInfoFilesObject(), ilObjLinkResourceGUI\confirmDeleteLink(), ilMailFolderGUI\confirmDeleteMails(), ilMailingListsGUI\confirmDeleteMembers(), ilObjRepositorySettingsGUI\confirmDeleteNewItemGroup(), ilObjRoleFolderGUI\confirmDeleteObject(), ilObjUserFolderGUI\confirmdeleteObject(), ilSessionMembershipGUI\confirmDeleteParticipants(), ilMembershipGUI\confirmDeleteParticipants(), ilTestEvaluationGUI\confirmDeletePass(), ilObjQuestionPoolGUI\confirmDeleteQuestions(), ilObjSurveyQuestionPoolGUI\confirmDeleteQuestionsObject(), ilObjQuestionPoolGUI\confirmDeleteQuestionsObject(), ilSurveyParticipantsGUI\confirmDeleteRatersObject(), ilAdvancedMDSettingsGUI\confirmDeleteRecords(), ilLDAPSettingsGUI\confirmDeleteRoleMapping(), ilObjRoleGUI\confirmDeleteRoleObject(), ilAuthShibbolethSettingsGUI\confirmDeleteRules(), ilLDAPSettingsGUI\confirmDeleteRules(), ilSurveyParticipantsGUI\confirmDeleteSelectedUserDataObject(), ilLDAPSettingsGUI\confirmDeleteServerSettings(), ilMailTemplateGUI\confirmDeleteTemplate(), ilLOEditorGUI\confirmDeleteTest(), ilLOEditorGUI\confirmDeleteTests(), ilObjForumGUI\confirmDeleteThreadDraftsObject(), ilObjectTranslationGUI\confirmDeleteTranslations(), ilUnitConfigurationGUI\confirmDeleteUnits(), ilFileVersionsGUI\confirmDeleteVersions(), ilOrgUnitPositionGUI\confirmDeletion(), ilCronManagerGUI\confirmedActivate(), ilBookingProcessWithoutScheduleGUI\confirmedBooking(), ilCronManagerGUI\confirmedDeactivate(), ilObjTaxonomyGUI\confirmedDelete(), ilObjSkillTreeGUI\confirmedDelete(), ilObjContentObjectGUI\confirmedDelete(), ilObjEmployeeTalkGUI\confirmedDeleteObject(), ilObjectGUI\confirmedDeleteObject(), ilObjOrgUnitGUI\confirmedDeleteObject(), ilObjSkillTreeGUI\confirmedDeleteTrees(), ilMembershipBlockGUI\confirmedRemove(), ilSelectedItemsBlockGUI\confirmedRemove(), ilDashboardLearningSequenceGUI\confirmedRemove(), ilDashboardRecommendedContentGUI\confirmedRemove(), ilCronManagerGUI\confirmedReset(), ilCronManagerGUI\confirmedRun(), ilObjGlossaryGUI\confirmGlossarySelection(), ilObjHelpSettingsGUI\confirmHelpModulesDeletion(), ilObjMediaCastGUI\confirmItemDeletionObject(), ilObjCourseGUI\confirmLPSync(), ILIAS\Test\Scoring\Marks\MarkSchemaGUI\confirmMarkDeletion(), ilObjForumGUI\confirmMergeThreadsObject(), ilWikiPageGUI\confirmPageTranslationCreation(), ilPageObjectGUI\confirmPageTranslationCreation(), ilObjPortfolioBaseGUI\confirmPortfolioPageDeletion(), ilMembershipGUI\confirmRefuseFromList(), ilMembershipGUI\confirmRefuseSubscribers(), ilCalendarAppointmentGUI\confirmRegister(), ilConsultationHoursGUI\confirmRejectBooking(), ilCourseParticipantsGroupsGUI\confirmRemove(), ilOrgUnitUserAssignmentGUI\confirmRemove(), ilObjMediaPoolGUI\confirmRemove(), ilObjBlogGUI\confirmRemoveContributor(), ilRecommendedContentRoleConfigGUI\confirmRemoveItems(), ilSurveyEditorGUI\confirmRemoveQuestionsObject(), ilExSubmissionTeamGUI\confirmRemoveTeamMemberObject(), ilObjStudyProgrammeMembersGUI\confirmRemoveUsers(), ilAssQuestionHintRequestGUI\confirmRequestCmd(), ilObjDataProtectionGUI\confirmReset(), ilGlossaryFlashcardGUI\confirmResetBoxes(), ilExPeerReviewGUI\confirmResetPeerReviewObject(), ilBookingReservationsGUI\confirmResetRun(), ilTestPlayerAbstractGUI\confirmSubmitAnswers(), ilDidacticTemplateGUI\confirmTemplateSwitch(), ilObjComponentSettingsGUI\confirmUninstallPlugin(), ilCalendarAppointmentGUI\confirmUnregister(), ilSurveyConstraintsGUI\constraintForm(), ilSurveyConstraintsGUI\constraintsAddObject(), ilSurveyConstraintsGUI\constraintStep1Object(), ilDclTableViewEditGUI\copy(), ilObjWorkspaceFolderGUI\copy(), ilObjTestGUI\copyAndLinkQuestionsToPoolObject(), ilObjectCopyGUI\copyContainer(), ilObjectCopyGUI\copyContainerToTargets(), ilPageEditorGUI\copyLinkedMediaToClipboard(), ilObjectCopyGUI\copyMultipleNonContainer(), ilObjSurveyQuestionPoolGUI\copyObject(), ilContainerGUI\copyObject(), ilObjPortfolioBaseGUI\copyPage(), ilObjContentObjectGUI\copyPage(), ilObjPortfolioBaseGUI\copyPageForm(), ilObjQuestionPoolGUI\copyQuestions(), ilSurveyEditorGUI\copyQuestionsToPoolObject(), ilObjWorkspaceFolderGUI\copyShared(), ilObjectCopyGUI\copySingleObject(), ilDidacticTemplateSettingsGUI\copyTemplate(), ilGlossaryForeignTermCollectorGUI\copyTerms(), ilObjGlossaryGUI\copyTerms(), ilObjMediaPoolGUI\copyToClipboard(), ilPCMediaObjectGUI\copyToClipboard(), ilECSSettingsGUI\cp(), ilObjExerciseVerificationGUI\create(), ilObjSCORMVerificationGUI\create(), ilObjLTIConsumerVerificationGUI\create(), ilObjCmiXapiVerificationGUI\create(), ilObjCourseVerificationGUI\create(), ilObjTestVerificationGUI\create(), ilDclTableEditGUI\create(), ilOrgUnitPositionGUI\create(), ilADNNotificationGUI\create(), ilBiblLibraryGUI\create(), ilObjCourseGroupingGUI\create(), ILIAS\File\Icon\ilObjFileIconsOverviewGUI\create(), ilBiblFieldFilterGUI\create(), ilECSSettingsGUI\create(), ilDclTableViewEditGUI\create(), ilPCVerificationGUI\create(), ilObjPortfolioGUI\create(), ilStudyProgrammeTypeGUI\create(), ilCustomUserFieldsGUI\create(), ilConsultationHoursGUI\createAppointments(), ilECSCourseMappingRule\createCategory(), ilRegistrationSettingsGUI\createCodes(), ilSurveyConstraintsGUI\createConstraintsObject(), ilObjUserFolder\createCSVExport(), ilCalendarAppointmentGUI\createDefaultCalendar(), ilObjForumGUI\createEmptyThread(), ilPRGMemberExport\createExcel(), ilMemberExport\createExcel(), ilObjUserFolder\createExcelExport(), ilCertificateScormPdfFilename\createFileName(), ilCertificatePdfFilename\createFileName(), ilWebDAVMountInstructionsDocumentFormGUI\createFilledObject(), ilObjFileBasedLMGUI\createFromDirectory(), ilObjPortfolioGUI\createFromTemplate(), ilObjPortfolioGUI\createFromTemplateDirect(), ilDidacticTemplateSettingsGUI\createImportForm(), ilHistoryTableGUI\createInfoText(), ilObjLTIAdministrationGUI\createLTIConsumer(), ilObjLTIAdministrationGUI\createLtiUserRole(), ilTutorialSupportBlockGUI\createMailShyButton(), ilMembershipMailGUI\createMailSignature(), ilStudyProgrammeMailMemberSearchGUI\createMailSignature(), ilObjLearningSequenceGUI\createMailSignature(), ilObjGroupGUI\createMailSignature(), ilObjSessionGUI\createMailSignature(), ilObjCourseGUI\createMailSignature(), ilConsultationHoursGUI\createNewBookingEntry(), ilContainerReferenceGUI\createObject(), ilObjRoleTemplateGUI\createObject(), ilObjRoleGUI\createObject(), ilObjUserGUI\createObject(), ilObjectGUI\createObject(), ilTestArchiver\createPassMaterialsDirectory(), ilPortfolioPageGUI\createPersistentCertificateUrl(), ilObjPortfolioGUI\createPortfolioFromAssignment(), ilObjPortfolioGUI\createPortfolioFromTemplateProcess(), ilExSubmissionObjectGUI\createPortfolioObject(), ilExSubmissionObjectGUI\createPortfolioTemplateObject(), ilObjBlogGUI\createPosting(), ilSurveyEditorGUI\createQuestionblockObject(), ilObjTestGUI\createQuestionPool(), ilObjTestGUI\createQuestionPoolAndCopyObject(), ilLDAPSettingsGUI\createRoleMapping(), ilExSubmissionTeamGUI\createSingleMemberTeamObject(), ilExerciseManagementCollectFilesJob\createSubmissionsDirectory(), ilSurveyParticipantsGUI\createSurveyCodesObject(), ilDclRecordListGUI\createSwitchers(), ilDclTableViewEditFormGUI\createTableView(), ilExSubmissionTeamGUI\createTeamObject(), ilExerciseManagementGUI\createTeamsObject(), ilTestExportGUI\createTestArchiveExport(), ilTestExportGUI\createTestExportWithResults(), ilObjForumGUI\createThread(), ilObjForumGUI\createThreadObject(), ilObjectRolePermissionTableGUI\createTooltip(), ILIAS\Skill\Tree\SkillTreeManager\createTree(), ilTutorialSupportBlockGUI\createTutorItem(), ilStudyProgrammeTypeDBRepository\createTypeByRow(), ilTestArchiver\createUserResultsForArchive(), ilExportGUI\createXMLExportFile(), ilMediaCreationGUI\creationSelection(), ilObjForumAdministrationGUI\cronMessage(), ilECSMappingSettingsGUI\cSaveOverview(), ilECSMappingSettingsGUI\cUpdateSettings(), ilSessionStatisticsGUI\current(), ilObjWorkspaceFolderGUI\cut(), ilContainerGUI\cutObject(), ILIAS\Export\ExportHandler\Table\Factory\dataRetrieval(), ILIAS\Export\ImportHandler\File\XML\Export\Factory\dataSet(), ILIAS\UI\Implementation\Component\Table\Column\Factory\date(), ILIAS\UI\Implementation\Component\Input\Container\Form\FormAdapterGUI\dateTimeDuration(), ilECSMappingSettingsGUI\dConfirmDeleteTree(), ilECSMappingSettingsGUI\dDeleteTree(), ilECSSettingsGUI\deactivate(), ilAuthPageEditorGUI\deactivate(), ilObjBlogGUI\deactivateAdmin(), ilObjectTranslationGUI\deactivateContentMultiLang(), ilSamlSettingsGUI\deactivateIdp(), ilObjLinkResourceGUI\deactivateLink(), ilObjHelpSettingsGUI\deactivateModule(), ilLOEditorGUI\deactivateObjectives(), ilObjComponentSettingsGUI\deactivatePlugin(), ilDidacticTemplateSettingsGUI\deactivateTemplates(), ilObjUserFolderGUI\deactivateUsersObject(), ilMDVocabulariesGUI\deactivateVocabulary(), ilLPListOfSettingsGUI\deassign(), ilObjRoleGUI\deassignUserObject(), ilCalendarCategoryGUI\declineShared(), ilObjForumGUI\decorateWithAutosave(), ilECSMappingSettingsGUI\dEditTree(), ilObjTestGUI\defaultsObject(), ilFileSystemGUI\defineCommands(), ilAdministrationCommandGUI\delete(), ilObjLearningSequenceContentGUI\delete(), ilADNNotificationGUI\delete(), ilBiblFieldFilterGUI\delete(), ilECSSettingsGUI\delete(), ilDclRecordEditGUI\delete(), ilObjStudyProgrammeAutoCategoriesGUI\delete(), ilMMSubItemGUI\delete(), ILIAS\File\Icon\ilObjFileIconsOverviewGUI\delete(), ilMMTopItemGUI\delete(), ilDclTableViewEditGUI\delete(), ilObjStudyProgrammeAutoMembershipsGUI\delete(), ilObjRole\delete(), ilOrgUnitPositionGUI\delete(), ilDclTableEditGUI\delete(), ilCalendarCategoryGUI\delete(), ilStudyProgrammeTypeGUI\delete(), ilOrgUnitTypeGUI\delete(), ilCalendarAppointmentGUI\delete(), ilObjContentObjectGUI\delete(), ilSurveyParticipantsGUI\deleteAllUserDataObject(), ilObjPollGUI\deleteAllVotes(), ilCalendarCategoryGUI\deleteAppointments(), ilConsultationHoursGUI\deleteAppointments(), ilSurveyParticipantsGUI\deleteAppraiseesObject(), ilSubStyleAssignmentGUI\deleteAssignments(), ilMailAttachmentGUI\deleteAttachments(), ilUnitConfigurationGUI\deleteCategories(), ilUnitConfigurationRepository\deleteCategory(), ilECSSettingsGUI\deleteCategoryMappings(), ilRegistrationSettingsGUI\deleteCodes(), ilSurveyParticipantsGUI\deleteCodesConfirmObject(), ilSurveyParticipantsGUI\deleteCodesObject(), ilConditionHandlerGUI\deleteConditionTrigger(), ilObjStudyProgrammeAutoCategoriesGUI\deleteConfirmation(), ilObjStudyProgrammeAutoMembershipsGUI\deleteConfirmation(), ilRegistrationSettingsGUI\deleteConfirmation(), ilObject2GUI\deleteConfirmedObjects(), ilSurveyConstraintsGUI\deleteConstraintsObject(), ilLPObjectStatisticsGUI\deleteData(), ilObjTestGUI\deleteDefaultsObject(), ilExSubmissionFileGUI\deleteDeliveredObject(), ilWebDAVMountInstructionsUploadGUI\deleteDocument(), ilAccessibilityDocumentGUI\deleteDocument(), ilMDCopyrightConfigurationGUI\deleteEntries(), ilCalendarAppointmentGUI\deleteExclude(), ilPRGMembersExportGUI\deleteExportFile(), ilMemberExportGUI\deleteExportFile(), ilCustomUserFieldsGUI\deleteField(), ilDclFieldListGUI\deleteFields(), ilObjectCustomUserFieldsGUI\deleteFields(), ilAdvancedMDSettingsGUI\deleteFields(), ilFileSystemGUI\deleteFile(), ilAdvancedMDSettingsGUI\deleteFiles(), ilObjCourseGroupingGUI\deleteGrouping(), ilSamlSettingsGUI\deleteIdp(), assImagemapQuestionGUI\deleteImage(), ilObjCourseGUI\deleteInfoFilesObject(), ilObjTaxonomyGUI\deleteItems(), ilObjLinkResourceGUI\deleteLinks(), ilObjLTIAdministrationGUI\deleteLTIConsumer(), ilMailFolderGUI\deleteMails(), ilObjContentObjectGUI\deleteMenuEntry(), ilObjRepositorySettingsGUI\deleteNewItemGroup(), ilObjSkillTreeGUI\deleteNodes(), ilNoteGUI\deleteNote(), ilObjStyleSheetGUI\deleteObject(), ilObjectGUI\deleteObject(), ilLOEditorGUI\deleteObjectives(), ilPersonalSettingsGUI\deleteOwnAccountStep1(), ilPersonalSettingsGUI\deleteOwnAccountStep2(), ilPersonalSettingsGUI\deleteOwnAccountStep3(), ilObjLinkResourceGUI\deleteParameter(), ilObjLinkResourceGUI\deleteParameterForm(), ilSessionMembershipGUI\deleteParticipants(), ilMembershipGUI\deleteParticipants(), ilCourseMembershipGUI\deleteParticipantsWithLinkedCourses(), ilPageLayoutAdministrationGUI\deletePgl(), ilObjPortfolioBaseGUI\deletePortfolioPages(), ilObjForumGUI\deletePostingObject(), ilObjSurveyQuestionPoolGUI\deleteQuestionsObject(), ilObjQuestionPoolGUI\deleteQuestionsObject(), ilSurveyParticipantsGUI\deleteRatersObject(), ilAdvancedMDSettingsGUI\deleteRecords(), ilLDAPSettingsGUI\deleteRoleMapping(), ilObjRoleFolderGUI\deleteRoleObject(), ilAuthShibbolethSettingsGUI\deleteRules(), ilLDAPSettingsGUI\deleteRules(), ilSurveyParticipantsGUI\deleteSavedMessageObject(), ilObjForumGUI\deleteSelectedDraft(), ilLDAPSettingsGUI\deleteServerSettings(), ilSurveyParticipantsGUI\deleteSingleUserResultsObject(), ilContainerStartObjectsGUI\deleteStarterObject(), ilUserStartingPointGUI\deleteStartingPoint(), ilContentStyleSettingsGUI\deleteStyle(), ilMailFolderGUI\deleteSubFolder(), ilParticipants\deleteSubscribers(), ilMailTemplateGUI\deleteTemplate(), ilDidacticTemplateSettingsGUI\deleteTemplates(), ilObjGlossaryGUI\deleteTerms(), ilObjTest\deleteTest(), ilLOEditorGUI\deleteTest(), ilLOEditorGUI\deleteTests(), ILIAS\Test\Logging\LogTable\deleteTestUserInteractions(), ilObjForumGUI\deleteThreadDraftsObject(), ilObjSCORMLearningModuleGUI\deleteTrackingForUser(), ilBiblTranslationGUI\deleteTranslations(), ilMMItemTranslationGUI\deleteTranslations(), ilMultilingualismGUI\deleteTranslations(), ilObjectTranslationGUI\deleteTranslations(), ILIAS\Skill\Tree\SkillTreeManager\deleteTree(), ilUnitConfigurationGUI\deleteUnits(), ilLocalUserGUI\deleteUsers(), ilObjUserFolderGUI\deleteUsersObject(), ilObjCategoryGUI\deleteUsersObject(), ilFileVersionsGUI\deleteVersions(), ilDclDetailedViewDefinitionGUI\deleteView(), ilMDVocabulariesGUI\deleteVocabulary(), ilMailFolderGUI\deliverAttachments(), ilObjStudyProgrammeMembersGUI\deliverCertificate(), ilObjStudyProgrammeGUI\deliverCertificateObject(), ilObjCourseGUI\deliverCertificateObject(), ilObjForumGUI\deliverDraftZipFileObject(), ilMailFolderGUI\deliverFile(), assFileUpload\deliverFileUploadZIPFile(), ilObjForumGUI\deliverZipFileObject(), ilObjStudyProgrammeGUI\denyAccessIfNotAnyOf(), ilTestRandomQuestionSetConfigGUI\deriveNewPoolsCmd(), ilAccessibilityDocumentGUI\detachCriterionAssignment(), ilForumModeratorsGUI\detachModeratorRole(), ilLPListOfProgressGUI\details(), ilCalendarCategoryGUI\details(), ilObjectListGUI\determineProperties(), ilObjectGUI\didacticTemplatesToForm(), ilECSMappingSettingsGUI\dInitFormTreeSettings(), ilExSubmissionObjectGUI\directSubmitObject(), ilForumSettingsGUI\disableAdminForceNoti(), ilObjForumGUI\disableForumNotificationObject(), ilForumSettingsGUI\disableHideUserToggleNoti(), ilObjLanguageFolderGUI\disableLanguageDetectionObject(), ilMDVocabulariesGUI\disallowCustomInputForVocabulary(), ilOpenIdConnectSettingsGUI\discoverScopesFromServer(), ilGlossaryLocatorGUI\display(), ilTestPlayerAbstractGUI\displayAccessCodeCmd(), ilExportGUI\displayExportFiles(), ilAccountRegistrationGUI\displayForm(), ilPDNewsGUI\displayHeader(), ilPDNotesGUI\displayHeader(), ilDashboardGUI\displayHeader(), ilOrgUnitSimpleUserImportGUI\displayImportResults(), ilOrgUnitSimpleImportGUI\displayImportResults(), ilObjTypeDefinitionGUI\displayList(), ilExerciseManagementGUI\dissolveTeamsObject(), ilAccountRegistrationGUI\distributeMails(), ilECSMappingSettingsGUI\dMap(), ilStartUpGUI\doApacheAuthentication(), ilAuthProviderOpenIdConnect\doAuthentication(), ilStartUpGUI\doCasAuthentication(), ilECSSettingsGUI\doDelete(), ilObjForumGUI\doHistoryCheck(), ilPermissionGUI\doImportRole(), ilStartUpGUI\doLTIAuthentication(), ilStartUpGUI\doMigration(), ilStartUpGUI\doMigrationNewAccount(), LSControlBuilder\done(), ilStartUpGUI\doOpenIdConnectAuthentication(), ilRepositoryTrashGUI\doRestoreToNewLocation(), ilStartUpGUI\doSamlAuthentication(), ILIAS\AuthShibboleth\LoginPerformer\doShibbolethAuthentication(), ilObjWorkspaceFolderGUI\download(), McstImageGalleryGUI\downloadAll(), ilObjCertificateSettingsGUI\downloadCertificate(), ilSCORMPresentationGUI\downloadCertificate(), ilObjSurveyQuestionPoolGUI\downloadExportFileObject(), ilObjUserFolderGUI\downloadExportFileObject(), ilExSubmissionGUI\downloadFeedbackFileObject(), ilAdvancedMDSettingsGUI\downloadFile(), ilExSubmissionGUI\downloadFileObject(), ilCalendarViewGUI\downloadFiles(), ilAppointmentPresentationGUI\downloadFiles(), ilObjTestVerificationGUI\downloadFromPortfolioPage(), ilObjCmiXapiVerificationGUI\downloadFromPortfolioPage(), ilObjExerciseVerificationGUI\downloadFromPortfolioPage(), ilObjSCORMVerificationGUI\downloadFromPortfolioPage(), ilObjLTIConsumerVerificationGUI\downloadFromPortfolioPage(), ilObjCourseVerificationGUI\downloadFromPortfolioPage(), ilExSubmissionFileGUI\downloadObject(), ilContainerGUI\downloadObject(), ilExerciseManagementGUI\downloadSubmissionsObject(), ilECSMappingSettingsGUI\dSynchronizeTree(), ilECSMappingSettingsGUI\dTrees(), ilECSMappingSettingsGUI\dUpdateSettings(), ilECSMappingSettingsGUI\dUpdateTreeSettings(), ilADNNotificationGUI\duplicate(), ILIAS\UI\Implementation\Component\Input\Field\Factory\duration(), ilPCLoginPageElementGUI\edit(), ilPCSourceCodeGUI\edit(), ilDclTableEditGUI\edit(), ilIndividualAssessmentMemberGUI\edit(), ilContentStyleSettingsGUI\edit(), ilCronManagerGUI\edit(), ilObjItemGroupGUI\edit(), ilECSSettingsGUI\edit(), ilCalendarCategoryGUI\edit(), ilObjCourseGroupingGUI\edit(), ilCourseObjectivesGUI\edit(), ilStudyProgrammeTypeGUI\edit(), ilObjDataCollectionGUI\edit(), ilCalendarAppointmentGUI\edit(), ilObjFileGUI\edit(), ilConsultationHoursGUI\edit(), ilObjStudyProgrammeGUI\editAdvancedSettings(), ilObjOrgUnitGUI\editAdvancedSettings(), ilStudyProgrammeTypeGUI\editAMD(), ilExSubmissionTextGUI\editAssignmentTextObject(), ilObjectGUI\editAvailabilityPeriodObject(), ilECSSettingsGUI\editCategoryMapping(), ilPCTableGUI\editCellAlignment(), ilPCTableGUI\editCellStyle(), ilSurveyParticipantsGUI\editCodesObject(), ilAdvancedMDSettingsGUI\editComplexOption(), ilObjDashboardSettingsGUI\editCustomization(), ilPCTableGUI\editData(), ilBlogPostingGUI\editDate(), ilRegistrationSettingsGUI\editEmailAssignments(), ilAdvancedMDSettingsGUI\editFields(), ilObjGlossaryGUI\editGlossaries(), ilDidacticTemplateSettingsGUI\editImportForm(), ilObjCourseGUI\editInfoObject(), ilBlogPostingGUI\editKeywords(), ilLMPageObjectGUI\editLayout(), ilObjLinkResourceGUI\editLink(), ilObjUserTrackingGUI\editLPDefaultsObject(), ilObjGroupGUI\editMapSettingsObject(), ilObjCourseGUI\editMapSettingsObject(), ilObjectCustomUserFieldsGUI\editMember(), ilObjContentObjectGUI\editMenuEntry(), ilObjContentObjectGUI\editMenuProperties(), ilObjRoleTemplateGUI\editObject(), ilObjTypeDefinitionGUI\editObject(), ilRemoteObjectBaseGUI\editObject(), ilObjMediaCastGUI\editObject(), ilObjRoleGUI\editObject(), ilObjFileBasedLMGUI\editObject(), ilObjFolderGUI\editObject(), ilObjBibliographicGUI\editObject(), ilObjectGUI\editObject(), ilMembershipGUI\editParticipants(), ilExPeerReviewGUI\editPeerReviewObject(), assMultipleChoiceGUI\editQuestion(), assErrorTextGUI\editQuestion(), assMatchingQuestionGUI\editQuestion(), assClozeTestGUI\editQuestion(), ilSurveyParticipantsGUI\editRatersObject(), ilRegistrationSettingsGUI\editRoleAccessLimitations(), ilLDAPSettingsGUI\editRoleAssignment(), ilLDAPSettingsGUI\editRoleMapping(), ilRegistrationSettingsGUI\editRoles(), ilObjAuthSettingsGUI\editScriptObject(), ilMathJaxSettingsGUI\editSettings(), ilObjHelpSettingsGUI\editSettings(), ilObjWebDAVGUI\editSettings(), ilObjDashboardSettingsGUI\editSettings(), ilObjSkillManagementGUI\editSettings(), ilObjOrgUnitGUI\editSettings(), ilObjAuthSettingsGUI\editSOAPObject(), ilPCMediaObjectGUI\editStyle(), ilSystemStyleConfigGUI\editSystemStyleForm(), ilDidacticTemplateSettingsGUI\editTemplate(), ilGlossaryTermGUI\editTerm(), ilObjForumGUI\editThreadDraftObject(), ilBlogPostingGUI\editTitle(), ilLPListOfObjectsGUI\editUser(), ILIAS\UI\Implementation\Component\Table\Column\Factory\eMail(), ilPasswordAssistanceGUI\emailTrafo(), ilRepositorySearchGUI\emptyClipboard(), ilMembershipBlockGUI\emptyHandling(), ilSelectedItemsBlockGUI\emptyHandling(), ilMailFolderGUI\emptyTrash(), ilForumSettingsGUI\enableAdminForceNoti(), ilObjForumGUI\enableForumNotificationObject(), ilForumSettingsGUI\enableHideUserToggleNoti(), ilObjLanguageFolderGUI\enableLanguageDetectionObject(), ilDclRecordListGUI\endImport(), ilTestPlayerAbstractGUI\endingTimeReached(), ilMail\enqueue(), ILIAS\Badge\ilObjectBadgeTableGUI\enrichRecord(), ilSamlSettingsGUI\ensureAccess(), ilObjRoleGUI\ensureRoleAccessForContext(), ilForumExportGUI\ensureThreadBelongsToForum(), ilObjForumGUI\ensureThreadBelongsToForum(), ilObjTest\evalTotalParticipantsArray(), ilObjTest\evalTotalPersonsArray(), ILIAS\Test\Presentation\TestScreenGUI\evaluateLauncherModalForm(), ilSurveyEvaluationGUI\evaluation(), ilSurveyEvaluationGUI\evaluationuser(), ilObjSessionGUI\eventsListObject(), ilTestEvalObjectiveOrientedGUI\executeCommand(), ilObjNewsSettingsGUI\executeCommand(), ilMembershipOverviewGUI\executeCommand(), ilObjECSSettingsGUI\executeCommand(), ilDclCreateViewDefinitionGUI\executeCommand(), ilObjCalendarSettingsGUI\executeCommand(), ilObjNotificationAdminGUI\executeCommand(), ilObjWebDAVGUI\executeCommand(), ilObjMDSettingsGUI\executeCommand(), ilMDOERSettingsGUI\executeCommand(), ilObjWebResourceAdministrationGUI\executeCommand(), ilAssQuestionHintGUI\executeCommand(), ilObjLearningSequenceContentGUI\executeCommand(), ilMyTestSolutionsGUI\executeCommand(), ilObjLearningResourcesSettingsGUI\executeCommand(), ilMembershipAdministrationGUI\executeCommand(), ilMDSettingsControllerGUI\executeCommand(), ilObjSearchSettingsGUI\executeCommand(), ilMyTestResultsGUI\executeCommand(), ilObjMediaObjectsSettingsGUI\executeCommand(), ilObjAdvancedEditingGUI\executeCommand(), ilObjWikiSettingsGUI\executeCommand(), ilObjForumAdministrationGUI\executeCommand(), ilTestToplistGUI\executeCommand(), ilAssQuestionHintRequestGUI\executeCommand(), ilObjMailGUI\executeCommand(), ilTestSkillAdministrationGUI\executeCommand(), ilAssQuestionFeedbackEditingGUI\executeCommand(), ilObjMediaCastSettingsGUI\executeCommand(), ilObjLearningHistorySettingsGUI\executeCommand(), ilCourseParticipantsGroupsGUI\executeCommand(), ilLMPageObjectGUI\executeCommand(), ilOrgUnitUserAssignmentGUI\executeCommand(), ilOrgUnitSimpleUserImportGUI\executeCommand(), ilObjSAHSLearningModuleGUI\executeCommand(), ilBulkEditQuestionsGUI\executeCommand(), ilObjHelpSettingsGUI\executeCommand(), ilBookingParticipantGUI\executeCommand(), ilObjCmiXapiAdministrationGUI\executeCommand(), ilObjTaggingSettingsGUI\executeCommand(), ilLocalUserPasswordSettingsGUI\executeCommand(), ilObjQuestionPoolSettingsGeneralGUI\executeCommand(), ilObjCommentsSettingsGUI\executeCommand(), ilPageLayoutAdministrationGUI\executeCommand(), ilObjNotesSettingsGUI\executeCommand(), ilStructureObjectGUI\executeCommand(), ilWebDAVMountInstructionsUploadGUI\executeCommand(), ilObjPersonalWorkspaceSettingsGUI\executeCommand(), ilObjPrivacySecurityGUI\executeCommand(), ilSearchControllerGUI\executeCommand(), ilBiblAdminFieldGUI\executeCommand(), ilDclDetailedViewDefinitionGUI\executeCommand(), ilDclTableViewEditGUI\executeCommand(), ilObjTalkTemplateAdministrationGUI\executeCommand(), ilOrgUnitSimpleImportGUI\executeCommand(), ilCASSettingsGUI\executeCommand(), ilObjContentPageAdministrationGUI\executeCommand(), ilMathJaxSettingsGUI\executeCommand(), ilMemberExportGUI\executeCommand(), ilObjSystemCheckGUI\executeCommand(), ilObjTermsOfServiceGUI\executeCommand(), ilImprintGUI\executeCommand(), ilObjCertificateSettingsGUI\executeCommand(), ilPortfolioRepositoryGUI\executeCommand(), ilContainerStartObjectsGUI\executeCommand(), ilObjTestFolderGUI\executeCommand(), ilAuthShibbolethSettingsGUI\executeCommand(), ilDclTableListGUI\executeCommand(), ilObjDashboardSettingsGUI\executeCommand(), ilContactGUI\executeCommand(), ilObjSkillManagementGUI\executeCommand(), ilTestResultsGUI\executeCommand(), ilLOEditorGUI\executeCommand(), ilObjRepositorySettingsGUI\executeCommand(), ilWOPIAdministrationGUI\executeCommand(), ilAssQuestionHintsGUI\executeCommand(), ilCourseContentGUI\executeCommand(), ilAccountRegistrationGUI\executeCommand(), ilExSubmissionTeamGUI\executeCommand(), ilSystemStyleConfigGUI\executeCommand(), ilMDCopyrightConfigurationGUI\executeCommand(), ILIAS\Test\Presentation\TestScreenGUI\executeCommand(), ilRepositoryObjectSearchGUI\executeCommand(), ilAccessibilityDocumentGUI\executeCommand(), ilObjSurveyQuestionPoolGUI\executeCommand(), ilTestPlayerAbstractGUI\executeCommand(), ilObjGroupGUI\executeCommand(), ilPersonalWorkspaceGUI\executeCommand(), ilObjRoleGUI\executeCommand(), ilObjFileAccessSettingsGUI\executeCommand(), ilECSMappingSettingsGUI\executeCommand(), ilObjFileBasedLMGUI\executeCommand(), ilObjStudyProgrammeAdminGUI\executeCommand(), ilPasswordAssistanceGUI\executeCommand(), ilSystemStyleOverviewGUI\executeCommand(), ilObjLinkResourceGUI\executeCommand(), ilPersonalSettingsGUI\executeCommand(), ilLocalUserGUI\executeCommand(), ILIAS\Test\Settings\ScoreReporting\SettingsScoringGUI\executeCommand(), ilSystemStyleMainGUI\executeCommand(), ilObjCategoryGUI\executeCommand(), ilWorkspaceAccessGUI\executeCommand(), ilMailingListsGUI\executeCommand(), ilDashboardGUI\executeCommand(), ilObjOrgUnitGUI\executeCommand(), ilObjFileServicesGUI\executeCommand(), ilIndividualAssessmentMembersGUI\executeCommand(), ilMailGUI\executeCommand(), ilExSubmissionGUI\executeCommand(), ilObjStudyProgrammeMembersGUI\executeCommand(), ilObjComponentSettingsGUI\executeCommand(), ilExportGUI\executeCommand(), ilMDVocabulariesGUI\executeCommand(), ilLPTableBaseGUI\executeCommand(), ilCronManagerGUI\executeCommand(), ilObjectCustomUserFieldsGUI\executeCommand(), ilObjEmployeeTalkGUI\executeCommand(), ilObjWikiGUI\executeCommand(), ilAuthPageEditorGUI\executeCommand(), ilExAssignmentEditorGUI\executeCommand(), ilSurveyEditorGUI\executeCommand(), ilDclRecordListGUI\executeCommand(), ilSurveyParticipantsGUI\executeCommand(), ILIAS\Test\Settings\MainSettings\SettingsMainGUI\executeCommand(), ILIAS\Test\Scoring\Manual\TestScoringByParticipantGUI\executeCommand(), ilObjStudyProgrammeGUI\executeCommand(), ilObjDataCollectionGUI\executeCommand(), ilBlogPostingGUI\executeCommand(), ilObjLanguageExtGUI\executeCommand(), ilDclDetailedViewGUI\executeCommand(), ilCalendarAppointmentGUI\executeCommand(), ilQuestionEditGUI\executeCommand(), ILIAS\components\OrgUnit\ARHelper\BaseCommands\executeCommand(), ilAdministrationGUI\executeCommand(), ilTestRandomQuestionSetConfigGUI\executeCommand(), ilPermissionGUI\executeCommand(), ilQuestionPoolSkillAdministrationGUI\executeCommand(), ilObjSkillTreeGUI\executeCommand(), ilObjUserFolderGUI\executeCommand(), ilObjGlossaryGUI\executeCommand(), ilPageEditorGUI\executeCommand(), ilFileVersionsGUI\executeCommand(), ilExerciseManagementGUI\executeCommand(), ilLDAPSettingsGUI\executeCommand(), ilObjectTranslationGUI\executeCommand(), ilAssQuestionPreviewGUI\executeCommand(), ilCalendarPresentationGUI\executeCommand(), ilConsultationHoursGUI\executeCommand(), ilObjExternalToolsSettingsGUI\executeCommand(), ilConditionHandlerGUI\executeCommand(), ilSamlSettingsGUI\executeCommand(), ilMembershipGUI\executeCommand(), ilObjLearningSequenceGUI\executeCommand(), ilObjBlogGUI\executeCommand(), ilObjLanguageFolderGUI\executeCommand(), ilMailSearchObjectGUI\executeCommand(), ilObjAuthSettingsGUI\executeCommand(), ilPageObjectGUI\executeCommand(), ilObjCourseGUI\executeCommand(), ilSurveyEditorGUI\executeCopyQuestionsToPoolObject(), ilSystemStyleMainGUI\executeDefaultCommand(), ILIAS\Test\Logging\TestLogViewer\executeLogTableAction(), ilMailFolderGUI\executeTableAction(), LSControlBuilder\exit(), ilLTIViewGUI\exitLti(), ILIAS\Test\Scoring\Marks\MarkSchemaGUI\exitOnMarkSchemaNotEditable(), ILIAS\Test\Scoring\Marks\MarkSchemaGUI\exitOnSchemaError(), ilSCORMPresentationGUI\explorer(), ILIAS\Export\ImportHandler\File\XML\Factory\export(), ilDclContentExporter\export(), ilWikiStatGUI\export(), ilSystemStyleOverviewGUI\export(), ilExportFieldsInfo\exportableFieldsToInfoString(), ilPRGMembersExportGUI\exportAssignments(), ilRegistrationSettingsGUI\exportCodes(), ilSurveyParticipantsGUI\exportCodesObject(), ilSessionOverviewGUI\exportCSV(), ilSessionStatisticsGUI\exportCSV(), ilSurveyEvaluationGUI\exportCumulatedResults(), ilTable2GUI\exportData(), ilSurveyEvaluationGUI\exportEvaluationUser(), ilObjExercise\exportGradesExcel(), ilECSSettingsGUI\exportImported(), ilECSSettingsGUI\exportMappings(), ilObjLanguageExtGUI\exportObject(), ilObjUserFolderGUI\exportObject(), ILIAS\Notes\Export\NotesHtmlExport\exportPage(), ilObjSurveyQuestionPoolGUI\exportQuestionObject(), ilObjQuestionPoolGUI\exportQuestions(), ilAdvancedMDSettingsGUI\exportRecords(), ilECSSettingsGUI\exportReleased(), ilTestParticipantsGUI\exportResultsCmd(), ilSurveyEvaluationGUI\exportResultsDetailsExcel(), ilObjSCORMLearningModuleGUI\exportSelectionUsers(), ILIAS\Test\Logging\LogTable\exportTestUserInteractions(), ilObjBlogGUI\exportWithComments(), ilFileSystemGUI\extCommand(), ilObjChatroomGUI\fallback(), ilCertificatePdfFileNameFactory\fetchCertificateGenerator(), ilTestRandomQuestionSetConfigGUI\fetchMultiSourcePoolDefinitionIdsParameter(), ilForum\fetchPostNodeData(), ILIAS\Export\ImportHandler\Factory\file(), ILIAS\UI\Implementation\Component\Input\Field\Factory\file(), ILIAS\UI\Implementation\Component\Input\Container\Form\FormAdapterGUI\file(), ilLuceneAdvancedSearchGUI\fillAdminPanel(), ilLuceneSearchGUI\fillAdminPanel(), ilDataCollectionGlobalTemplate\fillAdminPanel(), ilRegistrationGUI\fillAgreement(), ilDataCollectionGlobalTemplate\fillContentLanguage(), ilTable2GUI\fillFooter(), ilStudyProgrammeTypeCustomIconsFormGUI\fillForm(), ilQuestionBrowserTableGUI\fillHeader(), ilDataCollectionGlobalTemplate\fillHeader(), ilTable2GUI\fillHeader(), ilSumScoreTableGUI\fillHeaderCSV(), ilLPProgressTableGUI\fillHeaderCSV(), ilTrUserObjectsPropsTableGUI\fillHeaderCSV(), ilTrMatrixTableGUI\fillHeaderCSV(), ilBookingReservationsTableGUI\fillHeaderCSV(), ilTrSummaryTableGUI\fillHeaderCSV(), ilSumScoreTableGUI\fillHeaderExcel(), ilLPProgressTableGUI\fillHeaderExcel(), ilTrUserObjectsPropsTableGUI\fillHeaderExcel(), ilTrMatrixTableGUI\fillHeaderExcel(), ilBookingReservationsTableGUI\fillHeaderExcel(), ilTrSummaryTableGUI\fillHeaderExcel(), ilCourseRegistrationGUI\fillInformations(), ilGroupRegistrationGUI\fillInformations(), ilCourseRegistrationGUI\fillMaxMembers(), ilGroupRegistrationGUI\fillMaxMembers(), ilRegistrationGUI\fillMembershipLimitation(), ilAccessibilityCriterionFormGUI\fillObject(), ilSCTreeDuplicatesTableGUI\fillObjectRow(), ilCourseRegistrationGUI\fillRegistrationPeriod(), ilGroupRegistrationGUI\fillRegistrationPeriod(), ilCourseRegistrationGUI\fillRegistrationType(), ilGroupRegistrationGUI\fillRegistrationType(), ilECSCategoryMappingTableGUI\fillRow(), ilECSExportedContentTableGUI\fillRow(), ilShibbolethRoleAssignmentTableGUI\fillRow(), ilAdvancedMDFieldDefinitionGroupTableGUI\fillRow(), ilLDAPRoleAssignmentTableGUI\fillRow(), ilConditionHandlerTableGUI\fillRow(), ilSCGroupTableGUI\fillRow(), ilCalendarSharedListTableGUI\fillRow(), ilCourseObjectiveMaterialAssignmentTableGUI\fillRow(), ilECSImportedContentTableGUI\fillRow(), ilAvailableRolesStatusTableGUI\fillRow(), ilLMMenuItemsTableGUI\fillRow(), ilCourseObjectiveQuestionsTableGUI\fillRow(), ilECSServerTableGUI\fillRow(), ilSubItemSelectionTableGUI\fillRow(), ilLDAPRoleMappingTableGUI\fillRow(), ilObjectCopyProgressTableGUI\fillRow(), ilCalendarInboxSharedTableGUI\fillRow(), ilObjectCustomUserFieldsTableGUI\fillRow(), ilRoleTableGUI\fillRow(), ilCalendarChangedAppointmentsTableGUI\fillRow(), ilAdvancedMDRecordTableGUI\fillRow(), ilHistoryTableGUI\fillRow(), ilSCTaskTableGUI\fillRow(), ilLPObjectStatisticsAdminTableGUI\fillRow(), ilHelpModuleTableGUI\fillRow(), ILIAS\Test\Scoring\Manual\TestScoringByParticipantPassesOverviewTableGUI\fillRow(), ilLDAPServerTableGUI\fillRow(), ilMemberExportFileTableGUI\fillRow(), ilMMTopItemTableGUI\fillRow(), ilECSCommunityTableGUI\fillRow(), ilCalendarAppointmentsTableGUI\fillRow(), ilExportSelectionTableGUI\fillRow(), ilTestVerificationTableGUI\fillRow(), ilECSNodeMappingTreeTableGUI\fillRow(), ilConsultationHoursTableGUI\fillRow(), ilAdvancedMDFieldTableGUI\fillRow(), ilCourseGroupingTableGUI\fillRow(), ilConsultationHourBookingTableGUI\fillRow(), ilObjectTranslation2TableGUI\fillRow(), ilCalendarManageTableGUI\fillRow(), ilLMPagesTableGUI\fillRow(), ilCourseObjectivesTableGUI\fillRow(), ilCourseVerificationTableGUI\fillRow(), ilSurveyMaintenanceTableGUI\fillRow(), ilPageLayoutTableGUI\fillRow(), ilCourseObjectiveQuestionAssignmentTableGUI\fillRow(), ilExerciseVerificationTableGUI\fillRow(), ilItemGroupItemsTableGUI\fillRow(), ilMDCopyrightTableGUI\fillRow(), ilCmiXapiVerificationTableGUI\fillRow(), ilTaxonomyAdministrationRepositoryTableGUI\fillRow(), ilCustomUserFieldSettingsTableGUI\fillRow(), ilTestPassOverviewTableGUI\fillRow(), ilLTIConsumerVerificationTableGUI\fillRow(), ilUnitCategoryTableGUI\fillRow(), ilObjWorkspaceFolderTableGUI\fillRow(), ilWikiRecentChangesTableGUI\fillRow(), ilSkillProfileLevelsTableGUI\fillRow(), ilLPCollectionSettingsTableGUI\fillRow(), ilSCORMVerificationTableGUI\fillRow(), ilStudyProgrammeIndividualPlanTableGUI\fillRow(), ilObjectCopySearchResultTableGUI\fillRow(), ilObjectRoleTemplateOptionsTableGUI\fillRow(), ilSearchResultTableGUI\fillRow(), ilBookingAssignParticipantsTableGUI\fillRow(), ilObjectTableGUI\fillRow(), ilTimingsPersonalTableGUI\fillRow(), ilMediaPoolPageUsagesTableGUI\fillRow(), ilLogComponentTableGUI\fillRow(), ilObjectConsumerTableGUI\fillRow(), ILIAS\Test\Scoring\Manual\TestScoringByParticipantTableGUI\fillRow(), ilCourseReferenceDeleteConfirmationTableGUI\fillRow(), ilTimingsManageTableGUI\fillRow(), ilObjectCopySelectionTableGUI\fillRow(), ilGroupParticipantsTableGUI\fillRow(), ilLearningSequenceParticipantsTableGUI\fillRow(), ilMediaObjectUsagesTableGUI\fillRow(), ilSystemStylesTableGUI\fillRow(), ilExportTableGUI\fillRow(), ilAssignedUsersTableGUI\fillRow(), ilFileVersionsTableGUI\fillRow(), ilLOTestAssignmentTableGUI\fillRow(), ilPDNewsTableGUI\fillRow(), ilBookingAssignObjectsTableGUI\fillRow(), ilMDCopyrightUsageTableGUI\fillRow(), ilAssignmentsTableGUI\fillRow(), ilSkillLevelTableGUI\fillRow(), ilWorkspaceAccessTableGUI\fillRow(), ilWebResourceLinkTableGUI\fillRow(), ilObjectRoleTemplatePermissionTableGUI\fillRow(), ILIAS\Style\Content\CharacteristicTableGUI\fillRow(), ilCourseParticipantsTableGUI\fillRow(), ilSubscriberTableGUI\fillRow(), ilUserRoleStartingPointTableGUI\fillRow(), ilSessionOverviewTableGUI\fillRow(), ilStudyProgrammeMembersTableGUI\fillRow(), ilMailSearchObjectMembershipsTableGUI\fillRow(), ilRepositoryUserResultTableGUI\fillRow(), ilWaitingListTableGUI\fillRow(), ilWebResourceEditableLinkTableGUI\fillRow(), ilTrashTableGUI\fillRow(), ilObjectRolePermissionTableGUI\fillRow(), ilSurveyQuestionbrowserTableGUI\fillRow(), ilSurveyQuestionsTableGUI\fillRow(), ilSessionMaterialsTableGUI\fillRow(), ilCourseParticipantsGroupsTableGUI\fillRow(), ILIAS\MyStaff\ListUsers\ilMStListUsersTableGUI\fillRow(), ilCronManagerTableGUI\fillRow(), ilMStShowUserCoursesTableGUI\fillRow(), ilLPObjectStatisticsTypesTableGUI\fillRow(), ilWikiPagesTableGUI\fillRow(), ILIAS\MyStaff\ListCompetences\Skills\ilMStListCompetencesSkillsTableGUI\fillRow(), ILIAS\MyStaff\ListCertificates\ilMStListCertificatesTableGUI\fillRow(), ilLPProgressTableGUI\fillRow(), ilTrUserObjectsPropsTableGUI\fillRow(), ilLPObjectStatisticsDailyTableGUI\fillRow(), ilBookingObjectsTableGUI\fillRow(), ilWorkspaceShareTableGUI\fillRow(), ilLPObjectStatisticsTableGUI\fillRow(), ilMStListCoursesTableGUI\fillRow(), ilQuestionBrowserTableGUI\fillRow(), ilTrObjectUsersPropsTableGUI\fillRow(), ilLPObjectStatisticsLPTableGUI\fillRow(), ilTrMatrixTableGUI\fillRow(), ilUserTableGUI\fillRow(), ilBookingReservationsTableGUI\fillRow(), ilTrSummaryTableGUI\fillRow(), ilLPProgressTableGUI\fillRowCSV(), ilTrUserObjectsPropsTableGUI\fillRowCSV(), ilBookingReservationsTableGUI\fillRowCSV(), ilLPProgressTableGUI\fillRowExcel(), ilTrUserObjectsPropsTableGUI\fillRowExcel(), ilBookingReservationsTableGUI\fillRowExcel(), ilDclFieldListTableGUI\fillRowFromObject(), ilOrgUnitPermissionTableGUI\fillSelectAll(), ilDataCollectionGlobalTemplate\fillSideIcons(), ilStudyProgrammeProgressListGUI\fillTemplate(), ilStudyProgrammeExpandableProgressListGUI\fillTemplate(), ilCronManagerTableFilterMediator\filter(), ilCronManagerTableFilterMediator\filteredJobs(), ilIndividualAssessmentMemberGUI\finalize(), ilIndividualAssessmentMemberGUI\finalizeConfirmation(), ILIAS\Test\Settings\MainSettings\SettingsMainGUI\finalizeSave(), ilCourseObjectivesGUI\finalTestAssignment(), ilCourseObjectivesGUI\finalTestLimits(), ilObjContentObjectGUI\fixTree(), ilObjContentObjectGUI\fixTreeConfirm(), ilMMAbstractItemGUI\flush(), ilObjUserFolderGUI\forceUserPasswordResetObject(), ilObjTermsOfServiceGUI\form(), ilObjDataProtectionGUI\form(), ilMailErrorFormatter\format(), ilWebDAVMountInstructionsDocumentTableGUI\formatActions(), ilMailTemplateTableGUI\formatActionsDropDown(), ilAccessibilityDocumentTableGUI\formatActionsDropDown(), ilMailTemplateTableGUI\formatCellValue(), ILIAS\components\DataCollection\Fields\Formula\FormulaParser\Result\ResultFormatter\formatDateFromString(), ilSearchRootSelector\formatHeader(), ilECSNodeMappingLocalExplorer\formatHeader(), ilPasteIntoMultipleItemsExplorer\formatHeader(), ilMail\formatNamesForOutput(), ilECSNodeMappingCmsExplorer\formatObject(), ilECSNodeMappingLocalExplorer\formatObject(), ilPasteIntoMultipleItemsExplorer\formatObject(), ilCronManagerTableGUI\formatResult(), ilCronManagerTableGUI\formatResultInfo(), ilCronManagerTableGUI\formatSchedule(), ILIAS\components\DataCollection\Fields\Formula\FormulaParser\Result\ResultFormatter\formatScientific(), ilCronManagerTableGUI\formatStatusInfo(), ilSurveyResultsUserTableGUI\formatTime(), ilSurveyMaintenanceTableGUI\formatTime(), ilObjForumAdministrationGUI\forumByLine(), ilAssQuestionPageCommandForwarder\forward(), ilAssQuestionFeedbackPageObjectCommandForwarder\forward(), ilObjQuestionPoolTaxonomyEditingCommandForwarder\forward(), ilObjTestGUI\forwardCommandToQuestion(), ilObjTestGUI\forwardCommandToQuestionPreview(), ilQuestionEditGUI\forwardToFeedbackEditGUI(), ilAuthPageEditorGUI\forwardToPageObject(), assQuestionGUI\generateCorrectnessIconsForCorrectness(), ilForumThreadFormGUI\generateDefaultForm(), ilForumThreadFormGUI\generateInputItems(), ilForumThreadFormGUI\generateMinimalForm(), ilTestPlayerAbstractGUI\generateRandomTestPassForActiveUser(), ilShibbolethWAYF\generateSelection(), ilExAssignmentEditorGUI\generateTeams(), ilSamlIdpTableGUI\get(), ILIAS\Mail\Attachments\MailAttachmentTableGUI\get(), ilAssLacLegendGUI\get(), ILIAS\Calendar\ConsultationHours\BookingTableGUI\get(), ILIAS\Conditions\Configuration\ConditionTriggerTableGUI\get(), ilMediaCastManageTableGUI\get(), ilSurveyParticipantsGUI\getAccessCodeImportForm(), ilAccessibilitySupportContactsGUI\getAccessibilityIssueMailMessage(), ilCustomUserFieldsGUI\getAccessOptions(), ilObjectPermissionStatusGUI\getAccessPermissionTableData(), ilObjectPermissionStatusGUI\getAccessStatusInfoData(), ILIAS\Calendar\ConsultationHours\BookingCancellationGUI\getActionButton(), ilTestPassDetailsOverviewTableGUI\getActionList(), ILIAS\Bibliographic\Field\Table\TreeTable\getActions(), ILIAS\components\ILIAS\Glossary\Table\GlossaryForeignTermTable\getActions(), ILIAS\Contact\MailingLists\MailingListsMembersTable\getActions(), ILIAS\components\Authentication\Pages\AuthPageLanguagesOverviewTable\getActions(), ILIAS\Contact\MemberSearch\MailMemberSearchTable\getActions(), ILIAS\Forum\Moderation\ForumModeratorsTable\getActions(), ILIAS\Chatroom\Bans\BannedUsersTable\getActions(), ILIAS\Contact\MailingLists\MailingListsTable\getActions(), ILIAS\Test\Questions\Presentation\QuestionsTableActions\getActions(), ILIAS\Test\Questions\RandomQuestionSetNonAvailablePoolsTable\getActions(), ILIAS\Bibliographic\Field\Table\AssignMaterialsTable\getActions(), ilSamlIdpTableGUI\getActions(), ILIAS\components\ILIAS\Glossary\Table\GlossaryAutoLinkTable\getActions(), ILIAS\Mail\Attachments\MailAttachmentTableGUI\getActions(), ILIAS\Conditions\Configuration\ConditionTriggerTableGUI\getActions(), ILIAS\Calendar\ConsultationHours\BookingTableGUI\getActions(), ILIAS\Export\ExportHandler\Table\Handler\getActions(), ILIAS\Bibliographic\Field\Table\ProfileUserAssignmentTable\getActions(), ILIAS\Bibliographic\Field\Table\ProfileTable\getActions(), ilAssignedUsersTableGUI\getActions(), ILIAS\Bibliographic\Field\Table\LevelResourcesTable\getActions(), ILIAS\Test\Questions\RandomQuestionSetSourcePoolDefinitionListTable\getActions(), ilDclTableViewGUI\getActions(), ILIAS\Mail\Folder\MailFolderTableUI\getActions(), ILIAS\Badge\ilBadgeImageTemplateTableGUI\getActions(), ilUserRoleStartingPointTableGUI\getActions(), ilPluginsOverviewTable\getActions(), ILIAS\Badge\ilBadgeTypesTableGUI\getActions(), ilDclTableListGUI\getActions(), ILIAS\components\ILIAS\Glossary\Table\TermListTable\getActions(), ILIAS\Badge\ilBadgeTableGUI\getActions(), ILIAS\Badge\ilBadgeUserTableGUI\getActions(), ilBadgePersonalTableGUI\getActions(), ILIAS\Test\Logging\LogTable\getActions(), ILIAS\Badge\ilObjectBadgeTableGUI\getActions(), ilObjCategoryGUI\getActions(), ilObjGlossaryGUI\getActions(), ilObjLanguageFolderGUI\getActions(), ilMDCopyrightTableGUI\getActionsForEntry(), ilBlockGUI\getActionsForPanel(), ilObjForumGUI\getActionsForThreadOverview(), ilTestQuestionNavigationGUI\getActionsHTML(), ilCmiXapiLrsTypesTableGUI\getActionsList(), ilUserUserActionProvider\getActionTypes(), ilGroupUserActionProvider\getActionTypes(), ilWorkspaceUserActionProvider\getActionTypes(), ilMailUserActionProvider\getActionTypes(), ilContactUserActionProvider\getActionTypes(), ilChatUserActionProvider\getActionTypes(), ilObjectTranslationGUI\getActivateMultilingualityModal(), ilPageObjectGUI\getActivationCaptions(), ilObjTest\getActiveParticipantList(), ilObjStudyProgrammeMembersGUI\getAddableUsers(), ilCommentGUI\getAddEditItemText(), ilMessageGUI\getAddEditItemText(), ilNoteGUI\getAddEditItemText(), ilBookingReservationsTableGUI\getAdditionalExportCols(), ILIAS\Test\Settings\MainSettings\SettingsMainGUI\getAdditionalFunctionalitySettingsSections(), ilDashboardPageGUI\getAdditionalPageActions(), ilContentPagePageGUI\getAdditionalPageActions(), ilForumPageGUI\getAdditionalPageActions(), ilMediaPoolPageGUI\getAdditionalPageActions(), ilTestServiceGUI\getAdditionalUsrDataHtmlAndPopulateWindowTitle(), ilObjectTranslationGUI\getAddLanguagesModal(), ilMessageGUI\getAddText(), ilCommentGUI\getAddText(), ilNoteGUI\getAddText(), ilObjCmiXapiAdministrationGUI\getAdminTabs(), ilObjObjectTemplateAdministrationGUI\getAdminTabs(), ilChatroomObjectGUI\getAdminTabs(), ilObjTaxonomyAdministrationGUI\getAdminTabs(), ilObjNotificationAdminGUI\getAdminTabs(), ilObjWebDAVGUI\getAdminTabs(), ilObjLTIAdministrationGUI\getAdminTabs(), ilObjAwarenessAdministrationGUI\getAdminTabs(), ilObjCertificateSettingsGUI\getAdminTabs(), ilObjMDSettingsGUI\getAdminTabs(), ilObjRepositorySettingsGUI\getAdminTabs(), ilObjTermsOfServiceGUI\getAdminTabs(), ilObjHelpSettingsGUI\getAdminTabs(), ilObjSystemCheckGUI\getAdminTabs(), ilObjBadgeAdministrationGUI\getAdminTabs(), ilObjFileServicesGUI\getAdminTabs(), ilObjWikiSettingsGUI\getAdminTabs(), ilObjAccessibilitySettingsGUI\getAdminTabs(), ilObjComponentSettingsGUI\getAdminTabs(), ilObjEmployeeTalkGUI\getAdminTabs(), ilObjLanguageExtGUI\getAdminTabs(), ilContainerGUI\getAdminTabs(), ilUnitConfigurationRepository\getAdminUnitCategories(), ILIAS\Setup\ImplementationOfAgentFinder\getAgentByClassName(), ilObjTest\getAggregatedResultsData(), ilMailTemplateGUI\getAjaxPlaceholdersById(), ilObjTest\getAllTestResults(), ilOrgUnitType\getAllTypes(), ilStudyProgrammeProgressListGUI\getAltIcon(), ilOrgUnitTypeGUI\getAmdForm(), assClozeTestGUI\getAnswerFrequencyTableGUI(), ilObjAuthSettingsGUI\getApacheAuthSettingsForm(), ILIAS\components\ResourceStorage\Collections\View\EditForm\getAsSection(), ilSystemStyleOverviewGUI\getAssignmentCreationModal(), ILIAS\Bibliographic\Field\Table\ProfileUserAssignmentTable\getAssignmentTitle(), ilPasswordAssistanceGUI\getAssignPasswordForm(), ilPasswordAssistanceGUI\getAssistanceForm(), ilObjStudyProgrammeAutoCategoriesGUI\getAsyncModalOutput(), ILIAS\Test\Results\Presentation\TitlesBuilder\getAttemptLabel(), ILIAS\Test\Results\Presentation\Factory\getAttemptResultsPresentationTable(), ilGroupMembershipGUI\getAttendanceListUserData(), ilLearningSequenceMembershipGUI\getAttendanceListUserData(), ilSessionMembershipGUI\getAttendanceListUserData(), ilObjSessionGUI\getAttendanceListUserData(), ilObjAuthSettingsGUI\getAuthModeTitle(), ilOrgUnitPositionDBRepository\getAuthorityDescription(), ilStartUpGUI\getAuthPageEditorHtml(), assTextQuestionGUI\getAutoSavedSolutionOutput(), ILIAS\Test\Settings\MainSettings\SettingsMainGUI\getAvailabilitySettingsSection(), ilOrgUnitType\getAvailableAdvancedMDRecords(), ilObjTest\getAvailableQuestions(), ilObjectPermissionStatusGUI\getAvailableRolesTableData(), ilUserAvatarResolver\getAvatar(), ilAwarenessGUI\getAwarenessList(), ILIAS\COPage\PC\InteractiveImage\InteractiveImageQueryActionHandler\getBackgroundProperties(), ilPCInteractiveImageGUI\getBackgroundPropertiesFormAdapter(), assTextQuestionGUI\getBestAnswer(), ilUserProfile\getBirthdayInput(), ilObjContentObjectGUI\getBlockedUsersMailSignature(), ilObjectMetaDataGUI\getBlockHTML(), ilPageObjectGUI\getBlockingInfoMessage(), ILIAS\Test\Presentation\TabsManager\getBrowseForQuestionsTab(), ilCalendarViewGUI\getBucketTitle(), ilObjWorkspaceFolderGUI\getBucketTitle(), ilObjMediaPoolGUI\getBulkUploadForm(), ilBiblLibraryPresentationGUI\getButton(), ilUserStartingPointGUI\getCalenderSubInputs(), ilCourseMeritBadge\getCaption(), ilPCTabsGUI\getCaptionForm(), ilUsersGalleryGUI\getCardForUser(), ilUnitConfigurationGUI\getCategoryById(), ilPCDataTableEditorGUI\getCellInfo(), ilSessionStatisticsGUI\getChart(), ilTestQuestionNavigationGUI\getCheckButtonLabel(), ilObjCourseAdministrationGUI\getChildSettingsInfo(), ilVirusScanner\getCleanMessage(), ilChatroomFormFactory\getClientSettingsForm(), ilObjStyleSheetGUI\getCloneForm(), ILIAS\Test\Logging\TestLogViewer\getColumHeadingsForExport(), ilAccessibilityDocumentTableGUI\getColumnDefinition(), ilSamlIdpTableGUI\getColumnDefinition(), ILIAS\Mail\Attachments\MailAttachmentTableGUI\getColumnDefinition(), ILIAS\Mail\Folder\MailFolderTableUI\getColumnDefinition(), ilWebDAVMountInstructionsDocumentTableGUI\getColumnDefinition(), ILIAS\Test\Results\Toplist\DataRetrieval\getColumns(), ILIAS\components\ILIAS\Glossary\Table\TermDefinitionBulkCreationTable\getColumns(), ILIAS\Test\Questions\Presentation\QuestionsBrowserTable\getColumns(), ILIAS\components\ILIAS\Glossary\Table\TermUsagesTable\getColumns(), ILIAS\Forum\Moderation\ForumModeratorsTable\getColumns(), ILIAS\Contact\MemberSearch\MailMemberSearchTable\getColumns(), ILIAS\components\Authentication\Pages\AuthPageLanguagesOverviewTable\getColumns(), ILIAS\Contact\MailingLists\MailingListsMembersTable\getColumns(), ILIAS\Chatroom\Bans\BannedUsersTable\getColumns(), ILIAS\Bibliographic\Field\Table\TreeTable\getColumns(), ILIAS\components\ILIAS\Glossary\Table\GlossaryForeignTermTable\getColumns(), ILIAS\Contact\MailingLists\MailingListsTable\getColumns(), ilBiblLibraryTableGUI\getColumns(), ILIAS\Bibliographic\Field\Table\AssignedObjectsTable\getColumns(), ILIAS\Test\Questions\Presentation\QuestionsTable\getColumns(), ILIAS\Forum\Statistics\ForumStatisticsTable\getColumns(), ILIAS\Export\ExportHandler\Table\Handler\getColumns(), ILIAS\Test\Questions\RandomQuestionSetNonAvailablePoolsTable\getColumns(), ilMediaCastManageTableGUI\getColumns(), ILIAS\Bibliographic\Field\Table\AssignMaterialsTable\getColumns(), ILIAS\Conditions\Configuration\ConditionTriggerTableGUI\getColumns(), ILIAS\components\ILIAS\Glossary\Table\GlossaryAutoLinkTable\getColumns(), ilStudyProgrammeUserTable\getColumns(), ILIAS\Bibliographic\Field\Table\ProfileUserAssignmentTable\getColumns(), ILIAS\Bibliographic\Field\Table\ProfileTable\getColumns(), ILIAS\Test\Questions\Presentation\QuestionsOfAttemptTable\getColumns(), ILIAS\Test\Questions\RandomQuestionSetSourcePoolDefinitionListTable\getColumns(), ILIAS\Bibliographic\Field\Table\LevelResourcesTable\getColumns(), ILIAS\Badge\ilBadgeTypesTableGUI\getColumns(), ILIAS\Badge\ilBadgeImageTemplateTableGUI\getColumns(), ILIAS\Calendar\ConsultationHours\BookingTableGUI\getColumns(), ILIAS\Forum\Drafts\ForumDraftsTable\getColumns(), ILIAS\components\ILIAS\Glossary\Table\TermListTable\getColumns(), ILIAS\Badge\ilBadgeTableGUI\getColumns(), ILIAS\Badge\ilBadgeUserTableGUI\getColumns(), ilBadgePersonalTableGUI\getColumns(), ILIAS\Test\Participants\ParticipantTable\getColumns(), ILIAS\Badge\ilObjectBadgeTableGUI\getColumns(), ilTestArchiver\getColumnsForAttemptOverviewTable(), ilLanguageStatisticsTable\getColums(), ilLanguageFolderTable\getColums(), ILIAS\TestQuestionPool\Questions\Presentation\QuestionTable\getColums(), ILIAS\Test\Logging\LogTable\getColums(), ilStudyProgrammeTypeDBRepository\getColums(), ilObjTestListGUI\getCommands(), ILIAS\Notes\Export\ExportHelperGUI\getCommentIncludeModalDialog(), ilAssLacLegendGUI\getCommonElements(), ilAssQuestionSkillAssignmentsTableGUI\getCompetenceAssignPropertiesFormLink(), ILIAS\Contact\MailingLists\MailingListsMembersTable\getComponent(), ILIAS\Contact\MemberSearch\MailMemberSearchTable\getComponent(), ILIAS\components\ILIAS\Glossary\Table\TermDefinitionBulkCreationTable\getComponent(), ILIAS\components\ILIAS\Glossary\Table\TermUsagesTable\getComponent(), ILIAS\Forum\Moderation\ForumModeratorsTable\getComponent(), ILIAS\components\Authentication\Pages\AuthPageLanguagesOverviewTable\getComponent(), ILIAS\Test\Questions\Presentation\QuestionsBrowserTable\getComponent(), ILIAS\Chatroom\Bans\BannedUsersTable\getComponent(), ILIAS\Bibliographic\Field\Table\TreeTable\getComponent(), ILIAS\Contact\MailingLists\MailingListsTable\getComponent(), ILIAS\components\ILIAS\Glossary\Table\GlossaryAutoLinkTable\getComponent(), ILIAS\Bibliographic\Field\Table\AssignedObjectsTable\getComponent(), ILIAS\Bibliographic\Field\Table\ProfileTable\getComponent(), ILIAS\Bibliographic\Field\Table\ProfileUserAssignmentTable\getComponent(), ILIAS\Forum\Statistics\ForumStatisticsTable\getComponent(), ILIAS\Bibliographic\Field\Table\LevelResourcesTable\getComponent(), ILIAS\components\ILIAS\Glossary\Table\TermListTable\getComponent(), ILIAS\Test\Questions\RandomQuestionSetNonAvailablePoolsTable\getComponent(), ILIAS\Forum\Drafts\ForumDraftsTable\getComponent(), ILIAS\Test\Questions\RandomQuestionSetSourcePoolDefinitionListTable\getComponent(), ILIAS\UI\Implementation\Component\Layout\Page\PageQueryActionHandler\getComponentsDefinitions(), ilObjContactAdministrationGUI\getConfigurationForm(), ILIAS\Calendar\ConsultationHours\BookingCancellationGUI\getConfirmationBox(), ilDclBaseFieldModel\getConfirmationGUI(), ilObjectTranslationGUI\getConfirmDeactivateMultilingualityModal(), ilECSUserConsentModalGUI\getConsentModalComponents(), ilObjLTIAdministrationGUI\getConsumerForm(), ilAssignedUsersTableGUI\getContactLink(), ilContainerFilterUtil\getContainerRecordTitle(), ilPluginsOverviewTable\getContent(), ilObjContentPageGUI\getContent(), ilObjForumGUI\getContent(), ilLMPresentationGUI\getContent(), assLongMenu\getCorrectAnswersForQuestionSolution(), ILIAS\Test\Logging\AdditionalInformationGenerator\getCorrectedTranslationForKey(), ilAssNestedOrderingElementsInputGUI\getCorrectnessIcon(), assLongMenu\getCorrectSolutionForTextOutput(), assKprimChoice\getCorrectSolutionForTextOutput(), assClozeTest\getCorrectSolutionForTextOutput(), ilTestServiceGUI\getCorrectSolutionOutput(), ilUserProfile\getCountryInput(), ilPortfolioPageGUI\getCoursesOfUser(), ilLMObjectGUI\getCreateForm(), ilObjStyleSheetGUI\getCreateForm(), ilUserStartingPointGUI\getCreateFormSpecificInputs(), ILIAS\AccessControl\Log\Table\getCreateTranslation(), ilObjPortfolioGUI\getCreationForm(), ilObjStyleSheetGUI\getCreationFormTitle(), ilObjFileGUI\getCreationFormTitle(), ilObjectGUI\getCreationFormTitle(), ilForumSettingsGUI\getCustomForm(), ILIAS\LearningModule\Table\SubObjectRetrieval\getData(), ilDashboardBlockGUI\getData(), ILIAS\components\ILIAS\Glossary\Table\TermUsagesTable\getDataRetrieval(), ILIAS\Bibliographic\Field\Table\AssignedObjectsTable\getDataRetrieval(), ILIAS\Bibliographic\Field\Table\ProfileTable\getDataRetrieval(), ILIAS\Bibliographic\Field\Table\LevelResourcesTable\getDataRetrieval(), ilStudyProgrammeChangeDeadlineGUI\getDeadlineSubForm(), ilOrgUnitPositionGUI\getDefaultPermissionsForm(), ILIAS\Test\Questions\Presentation\QuestionsTableActions\getDeleteConfirmation(), ilMessageGUI\getDeletedMultipleText(), ilCommentGUI\getDeletedMultipleText(), ilNoteGUI\getDeletedMultipleText(), ilMessageGUI\getDeletedSingleText(), ilCommentGUI\getDeletedSingleText(), ilNoteGUI\getDeletedSingleText(), ILIAS\Repository\Profile\ProfileAdapter\getDeletedUserAvatarText(), ILIAS\Repository\Profile\ProfileAdapter\getDeletedUserNamePresentation(), ilCommentGUI\getDeleteText(), ilMessageGUI\getDeleteText(), ilNoteGUI\getDeleteText(), ILIAS\File\Icon\IconListingUI\getDeletionConfirmationModal(), ilLuceneIndexer\getDescription(), ilAuthDestroyExpiredSessionsCron\getDescription(), ilPrgUserRiskyToFailCronJob\getDescription(), ilLoggerCronCleanErrorFiles\getDescription(), ilMembershipCronMinMembers\getDescription(), ilPrgUserNotRestartedCronJob\getDescription(), ilCalendarCronRemoteReader\getDescription(), ilCronEcsTaskScheduler\getDescription(), ilSCCronTrash\getDescription(), ilConsultationHourCron\getDescription(), ilCronUpdateOrgUnitPaths\getDescription(), ilPrgUpdateProgressCronJob\getDescription(), ilLDAPCronSynchronization\getDescription(), ilPrgInvalidateExpiredProgressesCronJob\getDescription(), ilPrgRestartAssignmentsCronJob\getDescription(), ilCronOerHarvester\getDescription(), ilMailCronNotification\getDescription(), ilLPCronObjectStatistics\getDescription(), ilMembershipCronNotifications\getDescription(), ilUserCronCheckAccounts\getDescription(), ilCertificateCron\getDescription(), ilTimingsCronReminder\getDescription(), ilLTICronOutcomeService\getDescription(), ilCronFinishUnfinishedTestPasses\getDescription(), ilForumCronNotification\getDescription(), ilStudyProgrammeMailTemplateContext\getDescription(), ilCronDeleteInactivatedUserAccounts\getDescription(), ilMailCronOrphanedMails\getDescription(), ilCronDeleteInactiveUserAccounts\getDescription(), ilNewsDefaultRendererGUI\getDetailContent(), ilObjTest\getDetailedTestResults(), ilLPObjectStatisticsLPTableGUI\getDetailItems(), ilPageObjectGUI\getDisabledText(), ilBlogPostingGUI\getDisabledText(), ilAccessibilityDocumentGUI\getDocumentsByServerRequest(), ilPluginsOverviewTable\getDropdownButton(), ilPCDataTableEditorGUI\getEditComponentForm(), ilOrgUnitTypeGUI\getEditForm(), ilUserStartingPointGUI\getEditFormSpecificInputs(), ilNewsTimelineGUI\getEditModal(), ilTestQuestionNavigationGUI\getEditSolutionButtonLabel(), ilGlossaryTermGUI\getEditTermForm(), ilObjForumGUI\getEditTitleModal(), ilUserProfile\getEmailInput(), ilPublicUserProfileGUI\getEmbeddable(), ilPCMediaObjectGUI\getEnabledMapAreas(), ilTrackingLearningHistoryProvider\getEntries(), ILIAS\LearningModule\Menu\ilLMMenuGUI\getEntries(), ilCertificateLearningHistoryProvider\getEntries(), ilObjectCopyGUI\getErrorMessageOnDisallowedObjectTypeForTarget(), ilAssQuestionSkillAssignmentsTableGUI\getEvalModeLabel(), ilExerciseManagementGUI\getEvaluationModal(), ilExerciseManagementGUI\getEvaluationModalForm(), ILIAS\EmployeeTalk\Notification\Calendar\VCalendarGenerator\getEventfromTalk(), ILIAS\Test\ExportImport\Factory\getExporter(), ilDataCollectionExportOptionsXLSX\getExportFiles(), ilLPTableBaseGUI\getExportMeta(), ilLikeData\getExpressionTypes(), ilObjMailGUI\getExternalSettingsForm(), ILIAS\Export\ImportHandler\File\XML\Export\Handler\getFailMsgNoMatchingVersionFound(), ilLOEditorStatus\getFailureMessages(), ilAdvancedMDFieldDefinitionSelect\getFieldDefinitionForTableGUI(), ilAdvancedMDFieldDefinitionInteger\getFieldDefinitionForTableGUI(), ILIAS\components\DataCollection\Fields\Formula\FormulaParser\Substitution\FieldSubstitution\getFieldFromPlaceholder(), ILIAS\components\ResourceStorage\Collections\View\EditForm\getFields(), ILIAS\Test\Questions\Presentation\QuestionsBrowserFilter\getFields(), ilWebDAVMountInstructionsDocumentFormGUI\getFileUploadResult(), ilFileVersionsGUI\getFileZipOptionsForm(), ILIAS\TestQuestionPool\Questions\Presentation\QuestionTable\getFilter(), ILIAS\Test\Scoring\Manual\ScoringByQuestionTable\getFilter(), ILIAS\AccessControl\Log\Table\getFilter(), ilPDNotesGUI\getFilter(), ILIAS\Test\Participants\ParticipantTable\getFilterFields(), ilMailbox\getFolderDataFromRow(), ilAuthLogoutBehaviourGUI\getForm(), ilObjLearningSequenceAdminGUI\getForm(), ilObjContentPageAdministrationGUI\getForm(), ilObjNotificationAdminGUI\getForm(), ilObjMediaCastSettingsGUI\getForm(), ilObjStudyProgrammeAutoCategoriesGUI\getForm(), ilBulkEditQuestionsGUI\getFormAuthor(), ILIAS\Test\Settings\MainSettings\SettingsMainGUI\getFormConstraints(), ilLuceneAdvancedSearchFields\getFormElement(), ilBulkEditQuestionsGUI\getFormLifecycle(), ilBulkEditQuestionsGUI\getFormTaxonomies(), ilPCDataTableGUI\getFormTitle(), ilCourseRegistrationGUI\getFormTitle(), ilGroupRegistrationGUI\getFormTitle(), ilPCTableGUI\getFormTitle(), ilAdvancedMDRecordTranslations\getFormTranslationInfo(), ilAdvancedMDFieldTranslations\getFormTranslationInfo(), ilObjMailGUI\getGeneralSettingsForm(), ILIAS\Test\Settings\MainSettings\SettingsMainGUI\getGeneralSettingsSection(), ilTestServiceGUI\getGradingMessageBuilder(), ilLPObjectStatisticsLPTableGUI\getGraph(), ilToolbarGUI\getGroupedItems(), ilAccessibilitySupportFooterProvider\getGroups(), ilObjLearningSequenceGUI\getGUIManageContent(), ilObjLearningSequenceGUI\getGUISettings(), ilLMPresentationGUI\getHeaderAction(), ilObjectListGUI\getHeaderAction(), ILIAS\BookingManager\BookingProcess\WeekGridGUI\getHoursOfDay(), ilADTBooleanPresentationBridge\getHTML(), ilDclDateRecordRepresentation\getHTML(), ilDclTextRecordRepresentation\getHTML(), ilDclBooleanRecordRepresentation\getHTML(), ilDclMobRecordRepresentation\getHTML(), ilObjLinkResourceSubItemListGUI\getHTML(), ilDclIliasReferenceRecordRepresentation\getHTML(), ilDclFileRecordRepresentation\getHTML(), ilBadgeRenderer\getHTML(), ilBuddySystemLinkButton\getHtml(), ilOpenLayersMapGUI\getHtml(), ilDclEditViewTableGUI\getHTML(), ilCalendarHeaderNavigationGUI\getHTML(), ilDclCreateViewTableGUI\getHTML(), ilMiniCalendarGUI\getHTML(), ilDclTableViewEditFieldsTableGUI\getHTML(), ilCalendarAppointmentPanelGUI\getHTML(), ilBiblEntryDetailPresentationGUI\getHTML(), ilMainMenuSearchGUI\getHTML(), ilTestLearningObjectivesStatusGUI\getHTML(), McstPodcastGUI\getHTML(), ilDclFieldListTableGUI\getHTML(), ilUserFilterGUI\getHTML(), ilADNNotificationUIFormGUI\getHTML(), ilPollBlockGUI\getHTML(), ilAssQuestionRelatedNavigationBarGUI\getHTML(), ilCalendarAgendaListGUI\getHTML(), ilPathGUI\getHTML(), ilAppointmentPresentationGUI\getHTML(), ilNewsTimelineGUI\getHTML(), ilLOEditorStatus\getHTML(), ilTestQuestionNavigationGUI\getHTML(), ilDashboardBlockGUI\getHTML(), ilAdvancedSelectionListGUI\getHTML(), ilCalendarBlockGUI\getHTML(), ilTable2GUI\getHTML(), ilForumNotificationTableGUI\getIcon(), ilOrgUnitTypeGUI\getIconForm(), ilStudyProgrammeTypeGUI\getIconForm(), ilOrgUnitType\getIconIdentifier(), ilAccessibilityUserHasLanguageCriterionGUI\getIdentPresentation(), ilSamlSettingsGUI\getIdpForm(), ilSamlSettingsGUI\getIdpSettingsForm(), ilAuthPageEditorSettings\getIliasEditorLanguage(), ilContentStyleImageGUI\getImageForm(), ilUserProfile\getImageInput(), ilPluginsOverviewTable\getImportantFields(), ilMDVocabulariesGUI\getImportButton(), ilSurveyParticipantsGUI\getImportExternalMailRecipientsFromFileForm(), ilDclContentImporter\getImportFieldsFromTitles(), ilContentStyleSettingsGUI\getImportForm(), ilObjStyleSheetGUI\getImportForm(), ilObjSurveyQuestionPoolGUI\getImportForm(), ilPCSourceCodeGUI\getImportFormAdapter(), ilPCInteractiveImageGUI\getImportFormAdapter(), ILIAS\Style\Content\Style\ImportModal\getImportModal(), ilMDVocabulariesGUI\getImportModal(), ceLTIc\LTI\User\ProviderAllUsers\getInfo(), ceLTIc\LTI\User\ProviderSystemContacts\getInfo(), ilAwarenessUserProviderApprovedContacts\getInfo(), ilAwarenessUserProviderContactRequests\getInfo(), ceLTIc\LTI\User\ProviderCourseContacts\getInfo(), ceLTIc\LTI\User\ProviderMemberships\getInfo(), ceLTIc\LTI\User\ProviderCurrentCourse\getInfo(), ILIAS\Calendar\ConsultationHours\BookingCancellationGUI\getInfoBox(), ILIAS\Wiki\Export\BlogHtmlExport\getInitialisedTemplate(), ilDclNumberFieldRepresentation\getInputField(), ilDclRatingFieldRepresentation\getInputField(), ilDclFormulaFieldRepresentation\getInputField(), ilDclReferenceFieldRepresentation\getInputField(), ilDclCopyFieldRepresentation\getInputField(), ilDclSelectionFieldRepresentation\getInputField(), ilDclTextFieldRepresentation\getInputField(), ILIAS\Test\Questions\Presentation\QuestionsBrowserTable\getInsertAction(), ilStudyProgrammeTypeGUI\getInstalledLanguages(), ilExAssignmentInfo\getInstructionInfo(), ilTestPlayerAbstractGUI\getIntroductionPageButtonLabel(), ilObjTest\getInvitedUsers(), ILIAS\Test\Settings\MainSettings\SettingsMainGUI\getIsOnlineSettingInput(), ilObjStudyProgrammeAutoCategoriesGUI\getItemAction(), ilGlossaryFlashcardGUI\getItemBox(), ilPRGAssignmentFilter\getItemConfig(), ilNoteGUI\getItemForNote(), ilMessageGUI\getItemGroupTitle(), ilCommentGUI\getItemGroupTitle(), ilNoteGUI\getItemGroupTitle(), ilWorkspaceContentGUI\getItemHTML(), ilCourseGroupingTableGUI\getItems(), ilExAssignmentTeamLogTableGUI\getItems(), ilLanguageStatisticsTable\getItems(), ilUserRoleStartingPointTableGUI\getItems(), ilContainerStartObjectsContentTableGUI\getItems(), ilExAssignmentPeerReviewOverviewTableGUI\getItems(), ilRegistrationCodesTableGUI\getItems(), ilBookingObjectsTableGUI\getItems(), ilLPObjectStatisticsTypesTableGUI\getItems(), ilDclTableListGUI\getItems(), ilTrSummaryTableGUI\getItems(), ilTrSummaryTableGUI\getItemsPercentages(), ilMessageGUI\getItemTitle(), ILIAS\Mail\Placeholder\AbstractPlaceholderHandler\getLabel(), ilForumExportOptionHTML\getLabel(), ilMediaPoolExportOptionXMLMaster\getLabel(), ilMediaPoolExportOptionXMLMasterNoMedia\getLabel(), ilDataCollectionExportOptionsXLSX\getLabel(), ilBlogExportOptionHTML\getLabel(), ilGlossaryExportOptionHTML\getLabel(), ilWikiExportOptionHTMLWithComments\getLabel(), ilOrgUnitExportOptionXLS\getLabel(), ilBlogExportOptionHTMLWithComments\getLabel(), ilTestExportOptionARC\getLabel(), ilHTLMExportOptionHTML\getLabel(), ilWikiExportOptionHTML\getLabel(), ilOrgUnitExportOptionXML\getLabel(), ilLearningModuleExportOptionXML\getLabel(), ilWorkspaceFolderSorting\getLabel(), ilLearningModuleExportOptionHTML\getLabel(), ilTestExportOptionXMLRES\getLabel(), ilExportExportOptionXML\getLabel(), ilChatroomTabGUIFactory\getLabel(), ilObjectOwnershipManagementGUI\getLabelForObjectType(), ILIAS\TestQuestionPool\Import\getLabelForQuestionType(), ILIAS\UI\Implementation\Render\AbstractComponentRenderer\getLangKey(), ilAuthPageEditorGUI\getLangKeysToUpdate(), ilUserProfile\getLanguageInput(), ilWikiPageGUI\getLanguageLabelForCode(), ilObjLanguageFolder\getLanguages(), ILIAS\GlobalScreen\UI\Footer\Translation\TranslationWorkflowForm\getLanguageSelectionInputs(), ilBiblTranslationGUI\getLanguagesForm(), ilMMItemTranslationGUI\getLanguagesForm(), ILIAS\AdministrativeNotification\DataRetrieval\getLanguagesTextForNotification(), ilPageObject\getLangVarXML(), ilCommentGUI\getLatestItemText(), ilMessageGUI\getLatestItemText(), ILIAS\Test\Presentation\TestScreenGUI\getLauncher(), ilLSCurriculumBuilder\getLearnerCurriculum(), ilAssignedUsersTableGUI\getLeaveLink(), ilRepositoryObjectSearchBlockGUI\getLegacyContent(), ilWikiFunctionsBlockGUI\getLegacyContent(), ilClassificationBlockGUI\getLegacyContent(), ilCalendarSelectionBlockGUI\getLegacyContent(), ILIAS\Test\Logging\TestLogViewer\getLegacyLogExportForObjId(), ilLSViewFactory\getLegacyViewFor(), ilBiblEntryDetailPresentationGUI\getLibrariesDeck(), ilTestQuestionFilterLabelTranslator\getLifecycleFilterLabel(), ilLSLaunchlinksBuilder\getLinks(), ilObjLinkResourceGUI\getLinkToListModal(), ilPDMailBlockGUI\getListItemForData(), ilNewsForContextBlockGUI\getListItemForData(), ilObjStudyProgrammeListGUI\getListItemHTML(), ilObjStudyProgrammeReferenceListGUI\getListItemHTML(), ILIAS\Exercise\Assignment\AssignmentManager\getListModes(), ILIAS\Test\Results\Presentation\TitlesBuilder\getListOfAnswersHeaderLabel(), ilMessageGUI\getListTitle(), ilCommentGUI\getListTitle(), ilNoteGUI\getListTitle(), ILIAS\Refinery\getLngClosure(), ilUserProfile\getLoginInput(), ILIAS\Test\ExportImport\CertificateExport\getLoginsForIds(), ILIAS\Test\Logging\TestLogViewer\getLogTable(), ilObjMainMenu\getLongDescription(), ilObjWebDAV\getLongDescription(), ilObjFileServices\getLongDescription(), ilObjAdministrativeNotification\getLongDescription(), ilObjLanguageExt\getLongDescription(), ilObjOrgUnit\getLongDescription(), assLongMenuGUI\getLongMenuTextWithInputFieldsInsteadOfGaps(), ilSessionMembershipGUI\getMailButtonLabel(), ilMembershipGUI\getMailButtonLabel(), ilMailMemberSearchGUI\getMailRadioGroup(), ilMailMemberLearningSequenceRoles\getMailRoles(), ilMailMemberCourseRoles\getMailRoles(), ilMailMemberGroupRoles\getMailRoles(), ilMailMemberSessionRoles\getMailRoles(), ilAssQuestionSkillAssignmentsTableGUI\getManageCompetenceAssignsActionLink(), ilPCSourceCodeGUI\getManualFormAdapter(), ilStudyProgrammeIndividualPlanTableGUI\getManualStatusSelect(), ilLDAPSettingsGUI\getMappingFields(), ilSessionMembershipGUI\getMemberTabName(), ilMembershipGUI\getMemberTabName(), ilSumOfWorkspaceFileSizesTooLargeInteraction\getMessage(), ilSumOfFileSizesTooLargeInteraction\getMessage(), ilBookingProcessWithoutScheduleGUI\getMessageForm(), ilExPeerReviewGUI\getMessagesGUI(), ilLegacyKioskModeView\getMetadata(), SurveyMetricQuestion\getMinMaxText(), ilBookingProcessWithScheduleGUI\getMissingAvailabilityMessage(), ILIAS\Test\Participants\ParticipantTableDeleteParticipantAction\getModal(), ILIAS\Test\Participants\ParticipantTableIpRangeAction\getModal(), ILIAS\Test\Participants\ParticipantTableDeleteResultsAction\getModal(), ILIAS\Test\Participants\ParticipantTableExtraTimeAction\getModal(), ILIAS\Test\Participants\ParticipantTableFinishTestAction\getModal(), ILIAS\Export\PrintProcessGUI\getModalElements(), ilCalendarViewGUI\getModalForApp(), ilCalendarSubscriptionGUI\getModalForSubscription(), ILIAS\Test\Presentation\TestScreenGUI\getModalLauncherInputs(), ILIAS\Test\Presentation\TestScreenGUI\getModalLauncherLink(), ILIAS\Test\Presentation\TestScreenGUI\getModalLauncherMessageBox(), ILIAS\Test\Scoring\Manual\TestScoringByQuestionGUI\getModalTitle(), ilParticipantsPerAssignmentTableGUI\getModeColumns(), ILIAS\User\Profile\Mode\getModeInfo(), ILIAS\Awareness\AdminManager\getModeOptions(), ilObjForumGUI\getModifiedReOnSubject(), ilLPTableBaseGUI\getMonthsFilter(), ilLPTableBaseGUI\getMonthsYear(), ilMMTopItemGUI\getMoveForm(), ilExerciseManagementGUI\getMultiActionUserIds(), ilStudyProgrammeMembersTableGUI\getMultiCommands(), ilObjectTranslationGUI\getMultiLangFormInput(), ilBadgeProfileGUI\getMultiSelection(), ilUserProfile\getMultitextInput(), ilTrackingLearningHistoryProvider\getName(), ilCertificateLearningHistoryProvider\getName(), ILIAS\User\Profile\ChangeListeners\InterestedUserFieldAttribute\getNameTranslation(), ilObjWikiGUI\getNewTranslatedPageForm(), ilOrgUnitExplorerGUI\getNodeContent(), ilMailExplorer\getNodeContent(), ilMessageGUI\getNoEntriesText(), ilCommentGUI\getNoEntriesText(), ilNoteGUI\getNoEntriesText(), ilPDMailBlockGUI\getNoItemFoundContent(), ilPDTasksBlockGUI\getNoItemFoundContent(), ilBlockGUI\getNoItemFoundContent(), ilCalendarBlockGUI\getNoItemFoundContent(), ilNewsForContextBlockGUI\getNoItemFoundContent(), ILIAS\AccessControl\Log\Table\getNonCreateTranslation(), ilUserProfile\getNonEditableInput(), ilAttendanceList\getNonMemberUserData(), ilTaggingSlateContentGUI\getNoTagsUsedMessage(), ilPRGActionNoteBuilder\getNoteFor(), ilNoteGUI\getNoteForm(), ilNoteGUI\getNoteListHTML(), ilNoteGUI\getNoteText(), ilBookingProcessWithScheduleGUI\getNumberForm(), ILIAS\Skill\Usage\SkillUsageManager\getObjTypeString(), ilObjForumGUI\getOpenCloseActionForThread(), ilWorkspaceFolderSorting\getOptionsByType(), ILIAS\UI\Implementation\Component\Table\Column\Status\getOrderingLabels(), ILIAS\UI\Implementation\Component\Table\Column\EMail\getOrderingLabels(), ILIAS\UI\Implementation\Component\Table\Column\Text\getOrderingLabels(), ILIAS\UI\Implementation\Component\Table\Column\Link\getOrderingLabels(), ILIAS\UI\Implementation\Component\Table\Column\LinkListing\getOrderingLabels(), ILIAS\UI\Implementation\Component\Table\Column\Date\getOrderingLabels(), ILIAS\UI\Implementation\Component\Table\Column\TimeSpan\getOrderingLabels(), ILIAS\UI\Implementation\Component\Table\Column\Boolean\getOrderingLabels(), ILIAS\UI\Implementation\Component\Table\Column\Column\getOrderingLabels(), ILIAS\UI\Implementation\Component\Table\Column\Number\getOrderingLabels(), ILIAS\Test\Settings\MainSettings\SettingsMainGUI\getOrganisationalUnitsActivationInput(), ilOrgUnitExtension\getOrgUnitPathTitles(), ILIAS\COPage\PC\InteractiveImage\InteractiveImageQueryActionHandler\getOverlayOverview(), ILIAS\COPage\PC\InteractiveImage\InteractiveImageQueryActionHandler\getOverlayUpload(), ilPCInteractiveImageGUI\getOverlayUploadFormAdapter(), ilPDMailBlockGUI\getOverview(), ilCalendarBlockGUI\getOverview(), ilLMPresentationGUI\getPageContent(), ilBlogPostingGUI\getPageHeading(), ilAssQuestionFeedback\getPageObjectNonEditableValueHTML(), ILIAS\Survey\PrintView\ResultsDetailsPrintViewProviderGUI\getPages(), ilLearningModuleNotification\getPageTitle(), ILIAS\Exercise\Assignment\PanelBuilderUI\getPanel(), ilObjFileGUI\getParentId(), ilAssFileUploadUploadsExporter\getParticipantData(), ilObjTest\getParticipants(), ilTestParticipantsGUI\getParticipantTable(), ilSessionMembershipGUI\getParticipantTableTitle(), ilMembershipGUI\getParticipantTableTitle(), ilTestArchiver\getPassDataDirectory(), ILIAS\Test\Results\Presentation\TitlesBuilder\getPassDetailsHeaderLabel(), ilTestServiceGUI\getPassListOfAnswers(), ILIAS\Test\Results\Presentation\TitlesBuilder\getPassOverviewHeaderLabel(), ilAssFileUploadUploadsExporter\getPassSubDirName(), ilLocalUserPasswordSettingsGUI\getPasswordForm(), ilUserProfile\getPasswordInput(), ilExcAssMemberState\getPeerReviewLeadText(), ilExPeerReviewGUI\getPeerReviewReceiverPanel(), ilChatroomFormFactory\getPeriodForm(), ILIAS\Mail\Service\MailSignatureService\getPlaceholder(), ILIAS\Setup\ImplementationOfAgentFinder\getPluginAgent(), ilQuestionPoolPrintViewTableGUI\getPointsColumnHeader(), ILIAS\COPage\PC\InteractiveImage\InteractiveImageQueryActionHandler\getPopupForm(), ilPCInteractiveImageGUI\getPopupFormAdapter(), ILIAS\COPage\PC\InteractiveImage\InteractiveImageQueryActionHandler\getPopupOverview(), ilIndividualAssessmentMemberGUI\getPossibleLPStates(), ilCourseStartObjectsTableGUI\getPossibleObjects(), ilContainerStartObjectsTableGUI\getPossibleObjects(), ilObjLearningSequence\getPossiblePostConditionsForType(), ilSearchResultTableGUI\getPossibleSortations(), ilRepositoryUserResultTableGUI\getPossibleSortations(), ilLPTableBaseGUI\getPossibleTypes(), SurveySingleChoiceQuestion\getPreconditionValueOutput(), ilDclCopyFieldModel\getPresentationDescription(), ilDidacticTemplateSetting\getPresentationDescription(), ilDclBaseFieldModel\getPresentationDescription(), ILIAS\Test\Settings\MainSettings\SettingsMainGUI\getPresentationSettingsSection(), ilObjMainMenu\getPresentationTitle(), ilObjAdministrativeNotification\getPresentationTitle(), ilObjWebDAV\getPresentationTitle(), ilObjFileServices\getPresentationTitle(), ilDclCopyFieldModel\getPresentationTitle(), ilDidacticTemplateSetting\getPresentationTitle(), ilCalendarEntry\getPresentationTitle(), ilContainerReference\getPresentationTitle(), ilDclBaseFieldModel\getPresentationTitle(), assFileUploadGUI\getPreview(), assSingleChoiceGUI\getPreview(), assTextQuestionGUI\getPreview(), assMultipleChoiceGUI\getPreview(), assKprimChoiceGUI\getPreview(), assImagemapQuestionGUI\getPreview(), assClozeTestGUI\getPreview(), ilImagemapPreview\getPreviewFilename(), assQuestionGUI\getPreviousSolutionConfirmationCheckboxHtml(), assImagemapQuestionGUI\getPreviousSolutionConfirmationCheckboxHtml(), assFileUploadGUI\getPreviousSolutionProvidedMessage(), assQuestionGUI\getPreviousSolutionProvidedMessage(), ilStudyProgrammeUserTable\getPrgColumns(), ilObjectCopyGUI\getPrimaryButtonLabel(), ILIAS\Survey\PrintView\ResultsPerUserPrintViewProviderGUI\getPrintHeader(), ILIAS\Survey\PrintView\ResultsDetailsPrintViewProviderGUI\getPrintHeader(), ilCourseMembershipGUI\getPrintMemberData(), SurveyTextQuestionGUI\getPrintView(), SurveySingleChoiceQuestionGUI\getPrintView(), SurveyMetricQuestionGUI\getPrintView(), SurveyMultipleChoiceQuestionGUI\getPrintView(), SurveyMatrixQuestionGUI\getPrintView(), ilWikiPageGUI\getPrintView(), ilObjWikiGUI\getPrintView(), ilOpenIdConnectSettings\getProfileMappingFields(), ilPersonalSkillsGUI\getProfilesListed(), ilObjDataCollectionListGUI\getProperties(), ilObjExerciseListGUI\getProperties(), ilObjChatroomListGUI\getProperties(), ilObjForumListGUI\getProperties(), ilObjSurveyListGUI\getProperties(), ilObjContentPageListGUI\getProperties(), ilObjRemoteCategoryListGUI\getProperties(), ilObjRemoteGroupListGUI\getProperties(), ilObjRemoteLearningModuleListGUI\getProperties(), ilObjRemoteTestListGUI\getProperties(), ilObjRemoteWikiListGUI\getProperties(), ilObjRemoteGlossaryListGUI\getProperties(), ilObjCourseListGUI\getProperties(), ilObjQuestionPoolListGUI\getProperties(), ilObjGroupListGUI\getProperties(), ilObjTestListGUI\getProperties(), ilObjSessionListGUI\getProperties(), ilObjStudyProgrammeReferenceListGUI\getProperties(), ilObjCategoryGUI\getProperties(), ilObjGlossaryGUI\getProperties(), ilObjectListGUI\getProperties(), ilUserImportParser\getProtocolAsHTML(), ilBlogDerivedTaskProviderFactory\getProviders(), ILIAS\Survey\Tasks\DerivedTaskProviderFactory\getProviders(), ilExerciseDerivedTaskProviderFactory\getProviders(), ilForumDerivedTaskProviderFactory\getProviders(), ilObjTest\getQuestionCount(), ilTestPlayerAbstractGUI\getQuestionFeedbackModalHtml(), ilTestQuestionHeaderBlockBuilder\getQuestionInfoHTML(), ilTestQuestionNavigationGUI\getQuestionMarkActionLabel(), ilTestQuestionNavigationGUI\getQuestionMarkIconLabel(), ilAssQuestionPreviewGUI\getQuestionNavigationHtml(), ilTestQuestionBrowserTableGUI\getQuestionsBrowserFilterComponent(), ilTestQuestionBrowserTableGUI\getQuestionsBrowserTable(), ilTestQuestionSetConfigFactory\getQuestionSetConfig(), ILIAS\Test\Presentation\TabsManager\getQuestionsSubTabs(), ilObjTestGUI\getQuestionsTableActions(), assQuestionGUI\getQuestionSyncModal(), ilObjTest\getQuestionTitle(), ilUserProfile\getRadioInput(), ilMailMemberLearningSequenceRoles\getRadioOptionTitle(), ilMailMemberCourseRoles\getRadioOptionTitle(), ilMailMemberGroupRoles\getRadioOptionTitle(), ilMailMemberSessionRoles\getRadioOptionTitle(), ILIAS\Test\Presentation\TabsManager\getRandomQuestionsTab(), ilWebDAVMountInstructionsDocumentFormGUI\getRawMountInstructionsFromFileUpload(), ilExPeerReviewGUI\getReceivedFeedbackPanel(), ILIAS\AdministrativeNotification\DataRetrieval\getRecords(), ilDidacticTemplateSettingsTableDataRetrieval\getRecords(), ILIAS\Badge\ilObjectBadgeTableGUI\getRecords(), ilBookingProcessWithScheduleGUI\getRecurrenceForm(), ilExcAssMemberState\getRelativeDeadlinePresentation(), ilExcAssMemberState\getRelativeDeadlineStartLeadText(), ilExcAssMemberState\getRemainingTimeLeadText(), ilDashboardBlockGUI\getRemoveModal(), ilSelectedItemsBlockGUI\getRemoveMultipleActionText(), ilMembershipBlockGUI\getRemoveMultipleActionText(), ilDashboardRecommendedContentGUI\getRemoveMultipleActionText(), ilDashboardLearningSequenceGUI\getRemoveMultipleActionText(), ilIndividualAssessmentMemberGUI\getRemoveResult(), ILIAS\COPage\Editor\Server\UIWrapper\getRenderedButtonGroups(), ilObjStyleSheetGUI\getRenderedCreationFormsHTML(), ILIAS\COPage\Editor\Server\UIWrapper\getRenderedFailureBox(), ILIAS\COPage\Editor\Server\UIWrapper\getRenderedModalFailureBox(), ilObjWikiGUI\getRenderedTranslationInfo(), ILIAS\UI\Implementation\Component\MessageBox\MessageBoxRendererFactory\getRendererInContext(), ILIAS\UI\Implementation\Component\Input\Field\FieldRendererFactory\getRendererInContext(), ILIAS\UI\Implementation\Component\Input\Container\Form\FormRendererFactory\getRendererInContext(), ILIAS\UI\Implementation\Component\Symbol\Glyph\GlyphRendererFactory\getRendererInContext(), ILIAS\UI\Implementation\Render\DefaultRendererFactory\getRendererInContext(), ilExerciseManagementGUI\getReportPanel(), ilUserStartingPointGUI\getRepositoryObjectInput(), ilTaggingSlateContentGUI\getRepositoryTitle(), ilDashboardBlockGUI\getRepositoryTitle(), ilTestQuestionNavigationGUI\getRequestHintButtonLabel(), ilTestPassOverviewTableGUI\getRequiredActions(), ilObjForumGUI\getResetLimitedViewInfo(), ilTestArchiver\getResultsOfUserOutput(), ilTestServiceGUI\getResultsSignature(), ILIAS\Test\Presentation\TestScreenGUI\getResumeLauncherLink(), ilLDAPSettingsGUI\getRoleAssignmentTable(), ilObjRoleGUI\getRoleForm(), ilLTIProviderObjectSettingGUI\getRoleSelection(), ilUserProfile\getRolesInput(), ilUserStartingPointGUI\getRoleStartingPointForm(), ilObjRoleTemplateGUI\getRoleTemplateForm(), ILIAS\Dashboard\DataRetrieval\Language\getRows(), ILIAS\Bibliographic\FieldFilter\DataRetrieval\getRows(), ILIAS\components\Database\Integrity\Field\DataRetrieval\getRows(), ILIAS\Test\Questions\RandomQuestionSetNonAvailablePoolsTable\getRows(), ILIAS\Test\Questions\Presentation\QuestionsTable\getRows(), ILIAS\Badge\ilObjectBadgeTableGUI\getRows(), ILIAS\Test\Questions\Presentation\QuestionsBrowserTable\getRows(), ilLanguageFolderTable\getRows(), ILIAS\Test\Logging\LogTable\getRows(), ILIAS\TestQuestionPool\Questions\Presentation\QuestionTable\getRows(), ilStudyProgrammeTypeDBRepository\getRows(), ilObjForumGUI\getSafePostCommands(), ilVirusScanner\getScanMessage(), ilCronManagerGUI\getScheduleTypeFormElementName(), ilCalendarCategoryGUI\getSearchToolbar(), ilWOPISettingsForm\getSection(), ILIAS\Exercise\Assignment\PropertyAndActionBuilderUI\getSections(), ilTrSummaryTableGUI\getSelCountryCodes(), ilSearchResultTableGUI\getSelectableColumns(), ilLPObjectStatisticsTableGUI\getSelectableColumns(), ilParticipantTableGUI\getSelectableColumns(), ilLPObjectStatisticsDailyTableGUI\getSelectableColumns(), ilTrUserObjectsPropsTableGUI\getSelectableColumns(), ilSubscriberTableGUI\getSelectableColumns(), ilTrSummaryTableGUI\getSelectableColumns(), ilRepositoryUserResultTableGUI\getSelectableColumns(), ilWaitingListTableGUI\getSelectableColumns(), ilStudyProgrammeIndividualPlanTableGUI\getSelectableColumns(), ilLPObjectStatisticsLPTableGUI\getSelectableColumns(), ilTrMatrixTableGUI\getSelectableColumns(), ilSessionParticipantsTableGUI\getSelectableColumns(), ilBookingReservationsTableGUI\getSelectableColumns(), ilBookingObjectsTableGUI\getSelectableColumns(), ilLearningSequenceParticipantsTableGUI\getSelectableColumns(), ilExportFieldsInfo\getSelectableFieldsInfo(), ilLPTableBaseGUI\getSelectableUserColumns(), assLongMenuGUI\getSelectGapTemplate(), ilAccessibilityUserHasLanguageCriterionGUI\getSelection(), ILIAS\Test\Participants\ParticipantTableDeleteParticipantAction\getSelectionErrorMessage(), ILIAS\Test\Participants\ParticipantTableDeleteResultsAction\getSelectionErrorMessage(), ILIAS\Test\Participants\ParticipantTableFinishTestAction\getSelectionErrorMessage(), ILIAS\Portfolio\PortfolioPrintViewProviderGUI\getSelectionForm(), ilPersonalSkillsGUI\getSelfEvaluationForm(), ILIAS\Mail\Folder\MailFolderTableUI\getSender(), ilObjExerciseGUI\getService(), ILIAS\User\Profile\Prompt\Repository\getSettings(), ilChatroomFormFactory\getSettingsForm(), ilObjLearningResourcesSettingsGUI\getSettingsForm(), ilObjAccessibilitySettingsGUI\getSettingsForm(), ilOrgUnitGlobalSettingsGUI\getSettingsForm(), ilSamlSettingsGUI\getSettingsForm(), ilObjBibliographicGUI\getSettingsForm(), ilObjFileBasedLMGUI\getSettingsFormValues(), ilECSObjectSettings\getSettingsSection(), ilSingleUserShareGUI\getShareForm(), ilLTIViewGUI\getShortTitle(), ilTestInfoScreenToolbarGUI\getSkillAssignBarrierInfo(), ilPersonalSkillsGUI\getSkillEntriesHeader(), ILIAS\Test\Presentation\TestScreenGUI\getSkillLevelThresholdsMissingInfo(), ilAssQuestionSkillAssignmentsGUI\getSkillSelectorHeader(), assNumericGUI\getSolutionOutput(), assFileUploadGUI\getSolutionOutput(), assImagemapQuestionGUI\getSolutionOutput(), ilNoteGUI\getSortationControl(), ilObjForumGUI\getSortationViewControl(), ILIAS\GlobalScreen\Scope\MetaBar\Collector\Renderer\NotificationCenterRenderer\getSpecificComponentForItem(), assClozeTestGUI\getSpecificFeedbackOutput(), ilStudyProgrammeMailTemplateContext\getSpecificPlaceholders(), ilOrgUnitUserAssignmentGUI\getStaffTable(), ilTestNavigationToolbarGUI\getStandardOrPrimaryFinishButtonInstance(), ilLTIConsumerContentGUI\getStartButtonTxt11(), ilLTIConsumerContentGUI\getStartButtonTxt13(), ilUserStartingPointGUI\getStartingPointSelectionInput(), ilUserStartingPointGUI\getStartingPointSelectionOption(), ILIAS\Test\Presentation\TestScreenGUI\getStartLauncherLink(), ilCourseStartObjectsTableGUI\getStartObjects(), ilContainerStartObjectsTableGUI\getStartObjects(), ILIAS\Mail\Folder\MailFolderTableUI\getStatus(), ILIAS\User\Profile\ChecklistStatus\getStatusDetails(), ilObjSCORMLearningModule\getStatusForUser(), ILIAS\components\Authentication\Pages\AuthPageLanguagesOverviewTable\getStatusIcon(), ilPRGStatusInfoBuilder\getStatusInfoFor(), ILIAS\User\Profile\ChecklistStatus\getSteps(), ilObjForumGUI\getStickyActionForThread(), ilPCMediaObjectGUI\getStyleInput(), ilSystemStylesTableGUI\getStyles(), ilExAssignmentInfo\getSubmissionInfo(), ILIAS\Calendar\ConsultationHours\BookingCancellationGUI\getSubmitLabel(), ILIAS\UI\Implementation\Component\Input\Container\Form\FormAdapterGUI\getSubmitLabel(), ilIndividualAssessmentSettingsGUI\getSubTabs(), ilObjStudyProgrammeGUI\getSubTabs(), ilObjLanguageExtGUI\getSuccessMessage(), assQuestion\getSuggestedSolutionOutput(), ILIAS\Test\Scoring\Marks\MarkSchemaTable\getTable(), ILIAS\Test\Scoring\Manual\ScoringByQuestionTable\getTable(), ILIAS\TestQuestionPool\Questions\Presentation\QuestionTable\getTable(), ILIAS\AccessControl\Log\Table\getTable(), ILIAS\Test\Logging\LogTable\getTable(), ilMDVocabulariesGUI\getTable(), ilOrgUnitPositionGUI\getTable(), ilOrgUnitTypeGUI\getTable(), ilStudyProgrammeTypeDBRepository\getTable(), ilObjQuestionPoolGUI\getTable(), ILIAS\Test\Participants\ParticipantTableDeleteParticipantAction\getTableAction(), ILIAS\Test\Participants\ParticipantTableShowResultsAction\getTableAction(), ILIAS\Test\Participants\ParticipantTableIpRangeAction\getTableAction(), ILIAS\Test\Participants\ParticipantTableDeleteResultsAction\getTableAction(), ILIAS\Test\Participants\ParticipantTableExtraTimeAction\getTableAction(), ILIAS\Test\Participants\ParticipantTableFinishTestAction\getTableAction(), ILIAS\Test\Questions\Presentation\QuestionsTable\getTableComponent(), ILIAS\Test\Participants\ParticipantTable\getTableComponent(), ilBuddySystemRelationStateFactory\getTableFilterStateMapper(), ILIAS\Mail\Folder\MailFolderTableUI\getTableTitle(), ilObjExternalToolsSettingsGUI\getTabs(), ilObjCourseReferenceGUI\getTabs(), ilObjStyleSettingsGUI\getTabs(), ilObjTalkTemplateGUI\getTabs(), ilObjSearchSettingsGUI\getTabs(), ilObjUserGUI\getTabs(), ilTermDefinitionEditorGUI\getTabs(), ilObjTalkTemplateAdministrationGUI\getTabs(), ilGlossaryTermGUI\getTabs(), ilObjSurveyGUI\getTabs(), ilObjRoleTemplateGUI\getTabs(), ilObjCategoryGUI\getTabs(), ilObjEmployeeTalkGUI\getTabs(), ilObjOrgUnitGUI\getTabs(), ilObjLanguageFolderGUI\getTabs(), ilObjStudyProgrammeGUI\getTabs(), ilObjFileBasedLMGUI\getTabs(), ilObjWikiGUI\getTabs(), ilObjLearningSequenceGUI\getTabs(), ilObjSurveyQuestionPoolGUI\getTabs(), ilObjGlossaryGUI\getTabs(), ilObjAuthSettingsGUI\getTabs(), ilObjRoleGUI\getTabs(), ilObjGroupGUI\getTabs(), ilObjQuestionPoolGUI\getTabs(), ilObjForumGUI\getTabs(), ilObjSessionGUI\getTabs(), ilObjCourseGUI\getTabs(), ilObjTestGUI\getTabs(), ilTabsGUI\getTabTextOfId(), ilObjTestGUI\getTargetQuestionpoolForm(), ilForumDraftsDerivedTaskProvider\getTasks(), ilBlogDraftsDerivedTaskProvider\getTasks(), ILIAS\Test\Settings\ScoreReporting\SettingsScoringGUI\getTaxonomyOptions(), ilPCPRGActionNote\getTemplate(), ilPCPRGStatusInfo\getTemplate(), ilObjGlossaryGUI\getTemplate(), ilPCAMDFormGUI\getTemplateForm(), ilMailTemplateGUI\getTemplateForm(), ilObjEmployeeTalkSeriesGUI\getTemplateRefId(), ilTestSkillLevelThresholdsGUI\getTestId(), assFileUploadGUI\getTestOutput(), assKprimChoiceGUI\getTestOutput(), assSingleChoiceGUI\getTestOutput(), assTextQuestionGUI\getTestOutput(), assMultipleChoiceGUI\getTestOutput(), assImagemapQuestionGUI\getTestOutput(), assFormulaQuestionGUI\getTestOutput(), assClozeTestGUI\getTestOutput(), ilObjTest\getTestParticipants(), ilTestPlayerAbstractGUI\getTestPlayerTitle(), ilObjTestGUI\getTestScreenGUIInstance(), ilUserProfile\getTextareaInput(), ilADTLocalizedTextPresentationBridge\getTextForCurrentLanguageIfAvailable(), ilUserProfile\getTextInput(), ilObjForumGUI\getThreadProperties(), ILIAS\Test\Settings\MainSettings\SettingsMainGUI\getTimebasedAvailabilityInputs(), ilFileNewsRendererGUI\getTimelineActions(), ilObjAdvancedEditingGUI\getTinyForm(), ilLuceneIndexer\getTitle(), ilAuthDestroyExpiredSessionsCron\getTitle(), ilPrgUserRiskyToFailCronJob\getTitle(), ilLoggerCronCleanErrorFiles\getTitle(), ilMembershipCronMinMembers\getTitle(), ilCalendarCronRemoteReader\getTitle(), ilPrgUserNotRestartedCronJob\getTitle(), ilCronEcsTaskScheduler\getTitle(), ceLTIc\LTI\User\ProviderAllUsers\getTitle(), ceLTIc\LTI\User\ProviderSystemContacts\getTitle(), ilSCCronTrash\getTitle(), ilConsultationHourCron\getTitle(), ilCronUpdateOrgUnitPaths\getTitle(), ilPrgUpdateProgressCronJob\getTitle(), ilLDAPCronSynchronization\getTitle(), ilPrgInvalidateExpiredProgressesCronJob\getTitle(), ilAwarenessUserProviderApprovedContacts\getTitle(), ilAwarenessUserProviderContactRequests\getTitle(), ilPrgRestartAssignmentsCronJob\getTitle(), ilCronOerHarvester\getTitle(), ilMailCronNotification\getTitle(), ceLTIc\LTI\User\ProviderCourseContacts\getTitle(), ceLTIc\LTI\User\ProviderMemberships\getTitle(), ilLPCronObjectStatistics\getTitle(), ilMembershipCronNotifications\getTitle(), ilUserCronCheckAccounts\getTitle(), ilCertificateCron\getTitle(), ilTimingsCronReminder\getTitle(), ceLTIc\LTI\User\ProviderCurrentCourse\getTitle(), ilLTICronOutcomeService\getTitle(), ilCronFinishUnfinishedTestPasses\getTitle(), ilForumCronNotification\getTitle(), ILIAS\Calendar\ConsultationHours\BookingCancellationGUI\getTitle(), ilStudyProgrammeMailTemplateContext\getTitle(), ilCronDeleteInactivatedUserAccounts\getTitle(), ilMailCronOrphanedMails\getTitle(), ilObjTalkTemplateAdministration\getTitle(), ilCronDeleteInactiveUserAccounts\getTitle(), ilObjOrgUnit\getTitle(), ilLegacyKioskModeView\getTitleByType(), ilObjectGUI\getTitleForCreationFormPage(), ilUserRoleStartingPointTableGUI\getTitleForCriterium(), ilLTIViewGUI\getTitleForExitPage(), ilOrgUnitPositionGUI\getTitleForFormHeaderByContext(), ilRoleAssignmentTableGUI\getTitleForReference(), ilObjStudyProgrammeAutoCategoriesGUI\getToolbar(), ILIAS\Help\Tooltips\TooltipsManager\getTooltipComponents(), ILIAS\Dashboard\DataRetrieval\Language\getTotalRowCount(), ILIAS\Test\Participants\ParticipantTable\getTotalRowCount(), ilObjectGUI\getTranslatedObjectTypeNameFromItemArray(), ilAuthStatus\getTranslatedReason(), ilWikiPageGUI\getTranslatePageFormAdapter(), ilOrgUnitType\getTranslation(), ilObjUserFolderGUI\getTranslationForField(), ilObjOrgUnit\getTranslations(), ilForumExplorerGUI\getTreeLabel(), ilMailExplorer\getTreeLabel(), ILIAS\COPage\PC\InteractiveImage\InteractiveImageQueryActionHandler\getTriggerHeader(), ILIAS\COPage\PC\InteractiveImage\InteractiveImageQueryActionHandler\getTriggerOverlay(), ILIAS\COPage\PC\InteractiveImage\InteractiveImageQueryActionHandler\getTriggerOverlayFormAdapter(), ILIAS\COPage\PC\InteractiveImage\InteractiveImageQueryActionHandler\getTriggerPopup(), ILIAS\COPage\PC\InteractiveImage\InteractiveImageQueryActionHandler\getTriggerPopupFormAdapter(), ILIAS\COPage\PC\InteractiveImage\InteractiveImageQueryActionHandler\getTriggerProperties(), ILIAS\COPage\PC\InteractiveImage\InteractiveImageQueryActionHandler\getTriggerPropertiesFormAdapter(), ilNoteGUI\getTriggerShyButton(), ILIAS\COPage\PC\InteractiveImage\InteractiveImageQueryActionHandler\getTriggerViewControls(), ILIAS\Skill\Usage\SkillUsageManager\getTypeInfoString(), assQuestionGUI\getTypeOptions(), ilCustomUserFieldsHelper\getUDFTypes(), ilUnitConfigurationRepository\getUnitCategories(), ilExSubmissionFileGUI\getUploadForm(), ilMediaCreationGUI\getUploadForm(), ilMailAttachmentGUI\getUploadResult(), ilObjectPermissionStatusGUI\getUser(), ilSamlSettingsGUI\getUserAttributeMappingForm(), ilChatroomFormFactory\getUserChatNameSelectionForm(), ilObjTest\getUserData(), ilObjSurvey\getUserDataFromActiveId(), ilObjUserFolderGUI\getUserMultiCommands(), ilPasswordAssistanceGUI\getUsernameAssistanceForm(), ILIAS\Test\Presentation\WorkingTime\getUserProcessingTimeString(), ILIAS\Test\Presentation\WorkingTime\getUserRemainingTimeString(), ilObjSurveyGUI\getUserResultsPlain(), ilUserStartingPointGUI\getUserStartingPointForm(), ilObjBibliographicGUI\getValidBiblFileSuffixConstraint(), ilStudyProgrammeChangeExpireDateGUI\getValidityOfQualificationSubForm(), ILIAS\UI\Implementation\Component\Input\Field\SwitchableGroup\getValue(), ilDclSelectionRecordFieldModel\getValueFromExcel(), ilDclReferenceRecordFieldModel\getValueFromExcel(), ilAccessibilityUserHasLanguageCriterionGUI\getValuePresentation(), ilObjDashboardSettingsGUI\getViewByMode(), ilCalendarBlockGUI\getViewControl(), ilPageObjectGUI\getViewPageText(), ilPortfolioPageGUI\getViewPageText(), ilObjDashboardSettingsGUI\getViewSectionSorting(), ILIAS\Test\Results\Presentation\TitlesBuilder\getVirtualListOfAnswersHeaderLabel(), ILIAS\Test\Results\Presentation\TitlesBuilder\getVirtualPassDetailsHeaderLabel(), SurveyTextQuestionGUI\getWorkingForm(), SurveyMetricQuestionGUI\getWorkingForm(), SurveySingleChoiceQuestionGUI\getWorkingForm(), SurveyMultipleChoiceQuestionGUI\getWorkingForm(), ILIAS\Test\Presentation\TabsManager\getYourResultsSubTabs(), ilExSubmissionFileGUI\getZipUploadForm(), ilObjWikiGUI\gotoPageObject(), ILIAS\UI\Implementation\Component\Input\Field\Factory\group(), ilLPListOfSettingsGUI\groupMaterials(), ilTestRandomQuestionSetConfigStateMessageHandler\handle(), ilIndividualAssessmentSettingsGUI\handleAccessViolation(), ilIndividualAssessmentMemberGUI\handleAccessViolation(), ilObjForumGUI\handleCensorship(), ilTestPlayerAbstractGUI\handleCheckTestPassValid(), ILIAS\Test\Questions\Presentation\QuestionsTableActions\handleCommand(), ilExerciseManagementGUI\handleIndividualDeadlineCallsObject(), ilAssQuestionPreviewGUI\handleInstantResponseRendering(), ilAuthProviderECS\handleLoginByAuthMode(), ilLPListOfSettingsGUI\handleLPUsageInfo(), ilObjPortfolioBaseGUI\handlePageCall(), ILIAS\Export\ExportHandler\Table\DataRetrieval\Factory\handler(), ILIAS\Export\ExportHandler\Table\Factory\handler(), ilAdvancedMDRecordParser\handlerBeginTag(), ILIAS\Test\Presentation\TestScreenGUI\handleRenderIntroduction(), ILIAS\Test\Presentation\TestScreenGUI\handleRenderMessageBox(), ilQuestionPageParser\handlerEndTag(), ilUserProfile\handleSectionChange(), ilSystemStyleConfigGUI\handleStyleActivation(), ilLocalUnitConfigurationGUI\handleSubtabs(), ilExSubmissionBaseGUI\handleTabs(), ilTestQuestionBrowserTableGUI\handleTabs(), ilTestPlayerAbstractGUI\handleTearsAndAngerNoObjectiveOrientedQuestion(), ILIAS\components\ILIAS\Glossary\Table\TermListTable\handleTermForModal(), ilObjSystemCheckGUI\handleTrashAction(), ilDidacticTemplateSettingsGUI\handleUpdateFailure(), ilObjUserFolderGUI\handleUploadedFiles(), ilExSubmissionFileGUI\handleZipUploadResult(), ilObjStudyProgramme\hasAssignments(), ILIAS\Data\Password\Group\hasLowerChars(), ILIAS\Data\Password\Group\hasMinLength(), ILIAS\Data\Password\Group\hasNumbers(), ilObjStudyProgramme\hasRelevantProgresses(), ILIAS\Data\Password\Group\hasSpecialChars(), ILIAS\Data\Password\Group\hasUpperChars(), ilObjTestGUI\historyObject(), ilLMPresentationGUI\ilLMSubMenu(), ilDclContentImporter\import(), ilSurveyParticipantsGUI\importAccessCodesActionObject(), ilCalendarCategoryGUI\importAppointments(), ilUserImportParser\importBeginTag(), ilWorkspaceAccessTableGUI\importData(), ilECSSettingsGUI\imported(), ilUserImportParser\importEndTag(), ilDclRecordListGUI\importExcel(), ilSurveyParticipantsGUI\importExternalMailRecipientsFromTextFormObject(), ilSurveyParticipantsGUI\importExternalRecipientsFromFileObject(), ilSurveyParticipantsGUI\importExternalRecipientsFromTextObject(), ilObjSAHSLearningModuleGUI\importFile(), ilObjSurveyQuestionPoolGUI\importFile(), ilObjTestGUI\importFile(), ilObjQuestionPoolGUI\importFile(), ilObjectGUI\importFile(), ilObjFileBasedLMGUI\importFromUploadDir(), ilLocalUnitConfigurationGUI\importGlobalCategories(), ilECSSettingsGUI\importMappings(), ilObjSurvey\importObject(), ilPageLayoutAdministrationGUI\importPageLayout(), ilPersonalProfileGUI\importPersonalData(), ilObjQuestionPoolGUI\importQuestionsFile(), ilObjTestXMLParser\importRandomQuestionSetSettings(), ilAdvancedMDSettingsGUI\importRecord(), ilObjSurveyGUI\importSurveyObject(), ilDidacticTemplateSettingsGUI\importTemplate(), ilObjSCORMLearningModuleGUI\importTracking(), ilAuthProviderSaml\importUser(), ilObjUserFolderGUI\importUserFormObject(), ilObjUserFolderGUI\importUserRoleAssignmentObject(), ilObjUserFolderGUI\importUsersObject(), ilObjQuestionPoolGUI\importVerifiedFileObject(), ilObjTestGUI\importVerifiedFileObject(), ilObjQuestionPoolGUI\importVerifiedQuestionsFileObject(), ilMDVocabulariesGUI\importVocabulary(), ilBiblLibraryGUI\index(), ILIAS\File\Icon\ilObjFileIconsOverviewGUI\index(), ilOrgUnitPositionGUI\index(), ilADNNotificationGUI\index(), ilOrgUnitUserAssignmentGUI\index(), ilWOPIAdministrationGUI\index(), ilLocalUserGUI\index(), ilMMTopItemGUI\index(), ilBiblFieldFilterGUI\index(), ilMMSubItemGUI\index(), ilFileVersionsGUI\index(), ilRemoteObjectBaseGUI\infoScreen(), ilObjCourseGUI\infoScreen(), ilObjFolderGUI\infoScreen(), ilObjWikiGUI\infoScreen(), ilObjCategoryGUI\infoScreen(), ilObjMediaCastGUI\infoScreen(), ilObjGroupGUI\infoScreen(), ilObjMediaPoolGUI\infoScreen(), ilObjForumGUI\infoScreen(), ilObjSAHSLearningModuleGUI\infoScreenForward(), ilObjPortfolioTemplateGUI\infoScreenForward(), ilObjContentPageGUI\infoScreenForward(), ilObjFileGUI\infoScreenForward(), ilObjQuestionPoolGUI\infoScreenForward(), ILIAS\components\OrgUnit\ARHelper\BaseForm\infoTxt(), ilOrgUnitPositionFormGUI\infoTxt(), ilSCTreeDuplicatesTableGUI\init(), ilCalendarRecurrenceTableGUI\init(), ilBlogExportOptionHTML\init(), ilPCAMDForm\init(), ilBlogExportOptionHTMLWithComments\init(), ilGlossaryExportOptionHTML\init(), ilPCSection\init(), ilLearningModuleExportOptionXML\init(), ilObjLearningModuleListGUI\init(), ilObjBibliographicListGUI\init(), ilPCPlugged\init(), ilForumExportOptionHTML\init(), ilPCPlaceHolder\init(), ilPCAMDPageList\init(), ilPCPRGActionNote\init(), ilPCPRGStatusInfo\init(), ilDataCollectionExportOptionsXLSX\init(), ilPCQuestion\init(), ilMediaPoolExportOptionXMLMaster\init(), ilMediaPoolExportOptionXMLMasterNoMedia\init(), ilOrgUnitExportOptionXLS\init(), ilMailCronNotification\init(), ilTestExportOptionARC\init(), ilWikiExportOptionHTML\init(), ilOrgUnitExportOptionXML\init(), ilWikiExportOptionHTMLWithComments\init(), ilHTLMExportOptionHTML\init(), ilPCContentInclude\init(), ilLearningModuleExportOptionHTML\init(), ilObjectCopyCourseGroupSelectionTableGUI\init(), ilLTIProviderReleasedObjectsTableGUI\init(), ilObjBookingPoolListGUI\init(), ilUserClipboardTableGUI\init(), ilPCMediaObject\init(), ilPCInteractiveImage\init(), ilObjContentPageListGUI\init(), ilSCGroupTableGUI\init(), ilTestExportOptionXMLRES\init(), ilUserExportFileTableGUI\init(), ilLogComponentTableGUI\init(), ilExportExportOptionXML\init(), ilMailCronOrphanedMails\init(), ilLPObjectStatisticsTableGUI\init(), ilLPObjectStatisticsDailyTableGUI\init(), ilAdvancedMDRecordLanguageTableGUI\init(), ilLocatorGUI\init(), ilObjectCopyProgressTableGUI\init(), ilSCTaskTableGUI\init(), ilTrashTableGUI\init(), ilMailOptionsFormGUI\init(), ilMDCopyrightUsageTableGUI\init(), ilDidacticTemplateSettingsTableFilter\init(), ilLPObjectStatisticsLPTableGUI\init(), ilLOMemberTestResultTableGUI\init(), ilRepositoryObjectSearchResultTableGUI\init(), ilCourseReferenceDeleteConfirmationTableGUI\init(), ilPCParagraph\init(), ilTimingsManageTableGUI\init(), ilTimingsPersonalTableGUI\init(), ilSessionParticipantsTableGUI\init(), ilObjectTableGUI\init(), ilLOTestAssignmentTableGUI\init(), ilForumAuthorInformation\init(), ilRoleTableGUI\init(), ilDashboardBlockGUI\init(), ilObjUserFolderGUI\initAccessRestrictionForm(), ILIAS\Bibliographic\FieldFilter\Table\initActions(), ILIAS\components\Database\Integrity\Field\Table\initActions(), ILIAS\AdministrativeNotification\Table\initActions(), ilPageObjectGUI\initActivationForm(), ilRegistrationSettingsGUI\initAddCodesForm(), ilObjLanguageExtGUI\initAddNewEntryForm(), ilObjectGUI\initAddnewItemElementsFromDefaultGroups(), ilObjectGUI\initAddNewItemElementsFromNewItemGroups(), ilPageLayoutAdministrationGUI\initAddPageLayoutForm(), ilAdvancedSearchGUI\initAdvancedMetaDataForm(), ilObjStudyProgrammeGUI\initAdvancedSettingsForm(), ilObjOrgUnitGUI\initAdvancedSettingsForm(), ilPCMediaObjectGUI\initAliasForm(), ilPortfolioRoleAssignmentGUI\initAssignmentForm(), ilExAssignmentEditorGUI\initAssignmentForm(), ilExSubmissionTextGUI\initAssignmentTextForm(), ilObjSessionGUI\initAttendanceList(), ilMembershipGUI\initAttendanceList(), ilObjAuthSettingsGUI\initAuthModeDetermination(), ilLPTableBaseGUI\initBaseFilter(), ilBiblFieldFilterFormGUI\initButtons(), ilECSSettingsGUI\initCategoryMappingForm(), ilPCDataTableGUI\initCellPropertiesForm(), ilPageEditorGUI\initCharacteristicForm(), ilLearningProgressGUI\initCollectionManualForm(), ilTestPersonalDefaultSettingsTableGUI\initColumns(), ILIAS\Test\Scoring\Manual\TestScoringByParticipantPassesOverviewTableGUI\initColumns(), ilMMItemTranslationTableGUI\initColumns(), ilDashboardSortationTableGUI\initColumns(), ilExportTableGUI\initColumns(), ilMMTopItemTableGUI\initColumns(), ilQuestionUsagesTableGUI\initColumns(), ilQuestionInternalLinkSelectionTableGUI\initColumns(), ilBiblTranslationTableGUI\initColumns(), ilImageMapTableGUI\initColumns(), ILIAS\Test\Scoring\Manual\TestScoringByParticipantTableGUI\initColumns(), ilQuestionPoolPrintViewTableGUI\initColumns(), ilQuestionCumulatedStatisticsTableGUI\initColumns(), ilRepositoryObjectSearchResultTableGUI\initColumns(), ILIAS\Bibliographic\FieldFilter\Table\initColumns(), ilAssQuestionSkillAssignmentsTableGUI\initColumns(), ilTestSkillLevelThresholdsTableGUI\initColumns(), ILIAS\AdministrativeNotification\Table\initColumns(), ilTestPassDetailsOverviewTableGUI\initColumns(), ILIAS\components\Database\Integrity\Field\Table\initColumns(), ilMMSubItemTableGUI\initColumns(), ilTestPassOverviewTableGUI\initColumns(), assFileUploadFileTableGUI\initCommand(), ilMMItemTranslationTableGUI\initCommands(), ilCalendarBlockGUI\initCommands(), ilContSkillAdminGUI\initCompetenceAssignmentForm(), ilAdvancedMDSettingsGUI\initComplexOptionForm(), ilConditionHandlerGUI\initCompulsoryForm(), ilConditionHandlerGUI\initConditionTriggerForm(), ilCourseLPBadgeGUI\initConfigForm(), ilECSUserConsentModalGUI\initConsentForm(), ilObjSystemFolderGUI\initContactInformationForm(), ilPollBlockGUI\initContentRenderer(), ilObjRoleFolderGUI\initCopyBehaviourForm(), ilObjPortfolioBaseGUI\initCopyPageForm(), ilObjPortfolioTemplateGUI\initCopyPageFormOptions(), ilObjPortfolioGUI\initCopyPageFormOptions(), ilMDCopyrightConfigurationGUI\initCopyrightEditModal(), ilExerciseSubmissionTableGUI\initCourseGroupFilter(), ilObjUserGUI\initCreate(), ilObjCmiXapiGUI\initCreateForm(), ilObjEmployeeTalkSeriesGUI\initCreateForm(), ilObjSAHSLearningModuleGUI\initCreateForm(), ilObjBibliographicGUI\initCreateForm(), ilObjWikiGUI\initCreateForm(), ilObjGlossaryGUI\initCreateForm(), ilObjItemGroupGUI\initCreateForm(), ilObjectGUI\initCreateForm(), ilObjPortfolioGUI\initCreateFromTemplateForm(), ilObjPortfolioGUI\initCreatePortfolioFromTemplateForm(), ilPCLayoutTemplateGUI\initCreationForm(), ilPCGridGUI\initCreationForm(), ilPCDataTableGUI\initCreationForm(), ilObjLTIConsumerGUI\initCustomCreateForm(), ilObjRepositorySettingsGUI\initCustomIconsForm(), ilStudyProgrammeDashboardViewGUI\initData(), ilDashboardSortationTableGUI\initData(), ilQuestionCumulatedStatisticsTableGUI\initData(), ilObjPortfolioTemplateGUI\initDidacticTemplate(), ilObjectGUI\initDidacticTemplate(), ilPresentationFullGUI\initDropdown(), ilObjPollGUI\initEditCustomForm(), ilObjTalkTemplateGUI\initEditCustomForm(), ilObjItemGroupGUI\initEditCustomForm(), ilObjPortfolioBaseGUI\initEditCustomForm(), ilObjBookingPoolGUI\initEditCustomForm(), ilObjContentPageGUI\initEditCustomForm(), ilObjTalkTemplateGUI\initEditForm(), SurveyQuestionGUI\initEditForm(), ilCronManagerGUI\initEditForm(), ilObjFolderGUI\initEditForm(), ilRemoteObjectBaseGUI\initEditForm(), ilObjRootFolderGUI\initEditForm(), ilBiblFieldFilterGUI\initEditForm(), ilObjPortfolioGUI\initEditForm(), ilObjectMetaDataGUI\initEditForm(), ilObjCategoryGUI\initEditForm(), ilObjCourseGUI\initEditForm(), ilObjectGUI\initEditForm(), ilContainerGUI\initEditForm(), ilPageObjectGUI\initEditing(), ilPCDataTableGUI\initEditingForm(), ilGroupMembershipGUI\initEditParticipantTableGUI(), ilLearningSequenceMembershipGUI\initEditParticipantTableGUI(), ilCourseMembershipGUI\initEditParticipantTableGUI(), ilDidacticTemplateSettingsGUI\initEditTemplate(), ilLearningProgressBaseGUI\initEditUserForm(), ilRegistrationSettingsGUI\initEmailAssignmentForm(), ilObjCategoryGUI\initExtendedSettings(), ilSurveyParticipantsGUI\initExternalRaterForm(), ilCustomUserFieldsGUI\initFieldDefinition(), ilObjectCustomUserFieldsGUI\initFieldForm(), ilAdvancedMDSettingsGUI\initFieldForm(), ilParticipantTableGUI\initFilter(), ILIAS\File\Icon\IconListingUI\initFilter(), ilBookingParticipantsTableGUI\initFilter(), ilPDNewsTableGUI\initFilter(), ilMDCopyrightUsageTableGUI\initFilter(), ILIAS\Test\Scoring\Manual\TestScoringByParticipantTableGUI\initFilter(), ilBuddySystemRelationsTableGUI\initFilter(), ilTrashTableGUI\initFilter(), ilLPObjectStatisticsTypesTableGUI\initFilter(), ilSurveyQuestionbrowserTableGUI\initFilter(), ilSurveyQuestionsTableGUI\initFilter(), ilPresentationFullGUI\initFilter(), ilObjectRolePermissionTableGUI\initFilter(), ilLPObjectStatisticsTableGUI\initFilter(), ilCourseParticipantsGroupsTableGUI\initFilter(), ilWorkspaceShareTableGUI\initFilter(), ilLPObjectStatisticsDailyTableGUI\initFilter(), ilSessionParticipantsTableGUI\initFilter(), ilExerciseSubmissionTableGUI\initFilter(), ilTrMatrixTableGUI\initFilter(), ilRegistrationCodesTableGUI\initFilter(), ilRoleTableGUI\initFilter(), ilLPObjectStatisticsLPTableGUI\initFilter(), ilSessionMaterialsTableGUI\initFilter(), ilPresentationTableGUI\initFilter(), ilTrObjectUsersPropsTableGUI\initFilter(), ilTrSummaryTableGUI\initFilter(), ilTrUserObjectsPropsTableGUI\initFilter(), ilMediaPoolTableGUI\initFilter(), ilBookingReservationsTableGUI\initFilter(), ilQuestionBrowserTableGUI\initFilter(), ilUserTableGUI\initFilter(), ilExerciseManagementGUI\initFilter(), ilObjTaggingSettingsGUI\initForbiddenTagsForm(), ilDclTableViewEditFormGUI\initForm(), ilWebDAVMountInstructionsDocumentFormGUI\initForm(), ilBiblFieldFilterFormGUI\initForm(), ilBiblLibraryFormGUI\initForm(), ilOrgUnitTypeCustomIconsFormGUI\initForm(), ilObjNotificationSettingsGUI\initForm(), ilADTBasedObjectGUI\initForm(), ilLearningSequenceParticipantsTableGUI\initForm(), ilContainerNewsSettingsGUI\initForm(), ilFileVersionFormGUI\initForm(), ilAccessibilityDocumentFormGUI\initForm(), ilShibbolethSettingsForm\initForm(), ilLOTestAssignmentForm\initForm(), ilPCContentTemplateGUI\initForm(), ilStudyProgrammeTypeCustomIconsFormGUI\initForm(), ilPCResourcesGUI\initForm(), ilPCAMDPageListGUI\initForm(), ilExtIdGUI\initForm(), ilPCMyCoursesGUI\initForm(), ilOrgUnitSimpleUserImportGUI\initForm(), ilMemberExportSettingsGUI\initForm(), ilMMSubitemFormGUI\initForm(), ilPCLearningHistoryGUI\initForm(), ilPCMapGUI\initForm(), ilPCConsultationHoursGUI\initForm(), ilPCProfileGUI\initForm(), ilMMTopItemFormGUI\initForm(), ilPCBlogGUI\initForm(), ilPCTabsGUI\initForm(), ilPageLayoutGUI\initForm(), ilPCSkillsGUI\initForm(), ilPCVerificationGUI\initForm(), ilDclTableEditGUI\initForm(), ilAccountRegistrationGUI\initForm(), ilObjCourseReferenceGUI\initForm(), ilTaxMDGUI\initForm(), ilOrgUnitSimpleImportGUI\initForm(), ilRegistrationSettingsGUI\initForm(), ilObjSearchLuceneSettingsFormGUI\initForm(), ilObjSearchSettingsFormGUI\initForm(), ilCalendarAppointmentGUI\initForm(), ilPCInteractiveImageGUI\initForm(), ilObjCourseGroupingGUI\initForm(), ilPCSectionGUI\initForm(), ilContainerReferenceGUI\initForm(), ilCustomUserFieldsGUI\initForm(), ilDclRecordEditGUI\initForm(), ilAttendanceList\initForm(), ilMailingListsGUI\initForm(), ilObjDataCollectionGUI\initForm(), ilLDAPSettingsGUI\initForm(), ilObjUserGUI\initForm(), ilObjSessionGUI\initForm(), ilObjGroupGUI\initForm(), ilAdvancedMDSettingsGUI\initForm(), ilMemberAgreementGUI\initFormAgreement(), ilCalendarCategoryGUI\initFormCategory(), ilConditionHandlerGUI\initFormCondition(), ilCalendarAppointmentGUI\initFormConfirmBooking(), ilECSMappingSettingsGUI\initFormCSettings(), ilECSMappingSettingsGUI\initFormDSettings(), ilOrgUnitAuthorityFormGUI\initFormElements(), ilObjLoggingSettingsGUI\initFormErrorSettings(), ilObjUserFolderGUI\initFormGeneralSettings(), ilCourseObjectivesGUI\initFormLimits(), ilObjLinkResourceGUI\initFormLink(), ilContainerGUI\initFormPasswordInstruction(), ilCourseObjectivesGUI\initFormRandom(), ilAuthShibbolethSettingsGUI\initFormRoleAssignment(), ilLDAPSettingsGUI\initFormRoleAssignments(), ilLuceneAdvancedSearchGUI\initFormSearch(), ilAdvancedSearchGUI\initFormSearch(), ilRepositorySearchGUI\initFormSearch(), ilObjectCopyGUI\initFormSearch(), ilConsultationHoursGUI\initFormSequence(), ilLPListOfSettingsGUI\initFormSettings(), ilCASSettingsGUI\initFormSettings(), ilObjExerciseAdministrationGUI\initFormSettings(), ilObjStudyProgrammeAdminGUI\initFormSettings(), ilObjWebResourceAdministrationGUI\initFormSettings(), ilObjBlogAdministrationGUI\initFormSettings(), ilMembershipAdministrationGUI\initFormSettings(), ilObjCalendarSettingsGUI\initFormSettings(), ilObjPortfolioAdministrationGUI\initFormSettings(), ilObjLoggingSettingsGUI\initFormSettings(), ilObjTaggingSettingsGUI\initFormSettings(), ilECSParticipantSettingsGUI\initFormSettings(), ilObjAwarenessAdministrationGUI\initFormSettings(), ilObjBadgeAdministrationGUI\initFormSettings(), ilObjLinkResourceGUI\initFormSettings(), ilAdvancedMDSettingsGUI\initFormSubstitutions(), ilCourseObjectivesGUI\initFormTitle(), ilObjSystemCheckGUI\initFormTrash(), ilRepositoryTrashGUI\initFormTrashTargetLocation(), ilObjAdvancedEditingGUI\initGeneralPageSettingsForm(), ilPersonalSettingsGUI\initGeneralSettingsForm(), ilAssQuestionFeedback\initGenericFormProperties(), ilObjCmiXapiGUI\initHeaderAction(), ilObjStudyProgrammeGUI\initHeaderAction(), ilObjGroupGUI\initHeaderAction(), ilObjBlogGUI\initHeaderAction(), ilObjCourseGUI\initHeaderAction(), ilObjForumGUI\initHeaderAction(), ilSurveyEditorGUI\initHeadingForm(), ilCalendarViewGUI\initialize(), ILIAS\Test\Logging\LogTable\initializeFilter(), ILIAS\File\Icon\IconFormUI\initIconForm(), ilSamlSettingsGUI\initIdp(), ilCalendarRemoteAccessHandler\initIlias(), ilDclRecordListGUI\initImportForm(), ilPCDataTableGUI\initImportForm(), ilPermissionGUI\initImportForm(), ilAdvancedMDSettingsGUI\initImportForm(), ilCalendarCategoryGUI\initImportForm(), ilExerciseManagementGUI\initIndividualDeadlineForm(), ilObjCourseGUI\initInfoEditor(), ilObjGroupGUI\initInfoEditor(), ilObjCmiXapiGUI\initInfoScreenToolbar(), ilObjSystemFolderGUI\initJavaServerForm(), ilBlogPostingGUI\initKeywordsForm(), ilPCListGUI\initListForm(), ILIAS\File\Icon\IconListingUI\initListing(), ilContainerGUI\initListPresentationForm(), ilObjUserTrackingGUI\initLPDefaultsForm(), ilSurveyRaterGUI\initMailRatersForm(), ilSurveyParticipantsGUI\initMailRatersForm(), ilObjStudyProgrammeMembersGUI\initMailToMemberButton(), ilMailMemberSearchGUI\initMailToMembersForm(), ilContainerGUI\initManualSortingOptionForm(), ilECSSettingsGUI\initMappingsForm(), ilObjMediaObjectsSettingsGUI\initMediaObjectsSettingsForm(), ilObjectCustomUserFieldsGUI\initMemberForm(), ilObjContentObjectGUI\initMenuEntryForm(), ilObjContentObjectGUI\initMenuForm(), ilForumTopicTableGUI\initMergeThreadsTable(), ilExportTableGUI\initMultiCommands(), ilRepositoryUserResultTableGUI\initMultiCommands(), ilObjUserFolderGUI\initNewAccountMailForm(), ilObjLanguageExtGUI\initNewImportForm(), ilObjRepositorySettingsGUI\initNewItemGroupForm(), ilObjLanguageExtGUI\initNewSettingsForm(), ilForumSettingsGUI\initNotificationSettingsForm(), ilLTIProviderObjectSettingGUI\initObjectSettingsForm(), ilPageObjectGUI\initOpenedContentForm(), ilSurveyRaterGUI\initOptionSelectForm(), assOrderingQuestion\initOrderingElementFormFieldLabels(), ilObjAdvancedEditingGUI\initPageEditorForm(), ilObjPortfolioBaseGUI\initPageForm(), ilPageLayoutAdministrationGUI\initPageLayoutImportForm(), ilPresentationFullGUI\initPanel(), ilLearningSequenceMembershipGUI\initParticipantTableGUI(), ilWorkspaceAccessGUI\initPasswordForm(), ilExAssignmentEditorGUI\initPeerReviewForm(), ilSettingsPermissionGUI\initPermissionForm(), ilPersonalProfileGUI\initPersonalDataForm(), ilPersonalProfileGUI\initPersonalDataImportForm(), ilExSubmissionObjectGUI\initPortfolioTemplateForm(), ilPCBlogGUI\initPostingForm(), ilPresentationTableGUI\initPresentationTable(), ilObjPrivacySecurityGUI\initPrivacyForm(), ilADTTest\initProperties(), ilObjSCORMLearningModuleGUI\initPropertiesForm(), ilObjSCORM2004LearningModuleGUI\initPropertiesForm(), ilPCTableGUI\initPropertiesForm(), ilObjStyleSheetGUI\initPropertiesForm(), ilObjContentObjectGUI\initPropertiesForm(), ilObjFileGUI\initPropertiesForm(), ilPCSourceCodeGUI\initPropertyForm(), ilPersonalProfileGUI\initPublicProfileForm(), ilSurveyEditorGUI\initQuestionblockForm(), ilObjPollGUI\initQuestionForm(), ilConditionHandlerGUI\initRangeConditionInputItem(), ILIAS\components\Authentication\Pages\AuthPageLanguagesOverviewTable\initRecords(), ilObjForumGUI\initReplyEditForm(), ilLPTableBaseGUI\initRepositoryFilter(), ilMailFolderGUI\initRequest(), ilRegistrationSettingsGUI\initRoleAccessForm(), ilPermissionGUI\initRoleForm(), ilLDAPSettingsGUI\initRoleMappingForm(), ilObjRoleFolderGUI\initRoleSearchForm(), ilRegistrationSettingsGUI\initRolesForm(), ilOpenIdConnectSettingsGUI\initRolesForm(), ilMailSearchGUI\initSearchForm(), ilObjStudyProgrammeMembersGUI\initSearchGUI(), ilConsultationHoursGUI\initSequenceCreation(), ilObjSystemFolderGUI\initServerInfoForm(), ILIAS\Survey\Execution\RunManager\initSession(), ilPRGMembersExportGUI\initSettingsForm(), ilMemberExportGUI\initSettingsForm(), ilMDOERSettingsGUI\initSettingsForm(), ilObjWebDAVGUI\initSettingsForm(), ilCalendarUserSettingsGUI\initSettingsForm(), ilOpenIdConnectSettingsGUI\initSettingsForm(), ilObjRepositorySettingsGUI\initSettingsForm(), ilObjUserTrackingGUI\initSettingsForm(), ilObjFileServicesGUI\initSettingsForm(), ilObjFileBasedLMGUI\initSettingsForm(), ilBookingGatewayGUI\initSettingsForm(), ilECSSettingsGUI\initSettingsForm(), ilLOEditorGUI\initSettingsForm(), ilObjRoleFolderGUI\initSettingsForm(), ilConsultationHoursGUI\initSettingsForm(), ilObjFileGUI\initSettingsTab(), ilObjLTIConsumerGUI\initShowToolConfig(), ilLOEditorGUI\initSimpleObjectiveForm(), ilContainerGUI\initSortingDirectionForm(), ilContainerGUI\initSortingForm(), ilSearchBaseGUI\initStandardSearchForm(), ilExerciseManagementGUI\initSubmission(), ilSessionMembershipGUI\initSubscriberTable(), ilMembershipGUI\initSubscriberTable(), ilPersonalSettingsGUI\initSubTabs(), ilECSServerTableGUI\initTable(), ilConsultationHourBookingTableGUI\initTable(), ilHistoryTableGUI\initTable(), ilSCORMTrackingItemsPerScoTableGUI\initTable(), ilSCORMTrackingItemsPerUserTableGUI\initTable(), ilSCORMTrackingItemsScoTableGUI\initTable(), ilSCORMTrackingItemPerUserTableGUI\initTable(), ilSCORMTrackingUsersTableGUI\initTable(), ilConditionHandlerTableGUI\initTable(), ILIAS\Export\ExportHandler\Table\Handler\initTable(), ilLPCollectionSettingsTableGUI\initTable(), ilADNTabHandling\initTabs(), ilMMTabHandling\initTabs(), ilBiblEntryDetailPresentationGUI\initTabs(), ilObjectCopyGUI\initTabs(), ilObjAdvancedEditingGUI\initTagsForm(), ilObjTaxonomyGUI\initTaxNodeForm(), ilObjectMetaDataGUI\initTaxonomySettingsForm(), ilObjCategoryGUI\initTaxSubTabs(), ilLOTestAssignmentTableGUI\initTitle(), ilMMItemTranslationGUI\initToolbar(), ilBiblTranslationGUI\initToolbar(), ilForumTopicTableGUI\initTopicsOverviewTable(), ilObjSCORMLearningModuleGUI\initTrackingImportForm(), ilUnitConfigurationGUI\initUnitCategoryForm(), ilUnitConfigurationGUI\initUnitForm(), ilObjFileGUI\initUploadForm(), ilObjUserFolderGUI\initUserImportForm(), ilLDAPSettingsGUI\initUserMappingForm(), ilObjUserFolderGUI\initUserRoleAssignmentForm(), ilInternalLinkGUI\initUserSearchForm(), ilCourseObjectivesGUI\initWizard(), ilAssLongmenuCorrectionsInputGUI\insert(), ilAssMultipleChoiceCorrectionsInputGUI\insert(), ilAssMatchingPairCorrectionsInputGUI\insert(), ilRandomTestROInputGUI\insert(), ilImageFileInputGUI\insert(), ilPCSourceCodeGUI\insert(), ilPCQuestionGUI\insert(), ilKprimChoiceWizardInputGUI\insert(), ilSuggestedSolutionSelectorGUI\insert(), ilMultipleChoiceWizardInputGUI\insert(), ilAnswerWizardInputGUI\insert(), ilRecurrenceInputGUI\insert(), ilMatchingWizardInputGUI\insert(), ilImagemapFileInputGUI\insert(), ilOrgUnitGenericMultiInputGUI\insert(), ilSingleChoiceWizardInputGUI\insert(), ilPageObjectGUI\insertAdvTrigger(), ILIAS\COPage\PC\Tabs\TabsCommandActionHandler\insertCommand(), ilObjBlogListGUI\insertCommand(), ILIAS\COPage\PC\Section\SectionCommandActionHandler\insertCommand(), ILIAS\COPage\PC\InteractiveImage\InteractiveImageCommandActionHandler\insertCommand(), ilObjectListGUI\insertCommonSocialCommands(), ilObjectListGUI\insertCopyCommand(), ilObjectListGUI\insertCutCommand(), ilObjectListGUI\insertDeleteCommand(), ilMediaCreationGUI\insertFromPool(), ilObjLTIConsumerListGUI\insertIconsAndCheckboxes(), ilObjOrgUnitListGUI\insertInfoScreenCommand(), ilObjectListGUI\insertInfoScreenCommand(), ilObjectListGUI\insertLinkCommand(), ilObjectListGUI\insertMultiDownloadCommand(), ilPageObjectGUI\insertPageToc(), ilObjectListGUI\insertPasteCommand(), ilObjectListGUI\insertPreconditions(), ilCourseObjectiveListGUI\insertProgressInfo(), ilSurveyEditorGUI\insertQuestionblocksObject(), ilSurveyEditorGUI\insertQuestions(), ilTestQuestionBrowserTableGUI\insertQuestionsCmd(), ilSurveyEditorGUI\insertQuestionsObject(), ilObjTestGUI\insertQuestionsObject(), ilSurveyParticipantsGUI\insertSavedMessageObject(), ilObjectListGUI\insertSubscribeCommand(), ilMailTemplateGUI\insertTemplate(), ilObjectListGUI\insertTimingsCommand(), ilWikiPageGUI\insertWikiLink(), ilObjLanguageFolderGUI\installLocalObject(), ilObjLanguageFolderGUI\installObject(), ilContactGUI\inviteToChat(), ilContactGUI\inviteToChatForm(), ilExerciseManagementCollectFilesJob\isExcelNeeded(), ilObjTest\isExecutable(), ilObjWikiGUI\isNewTranslatedPage(), ilTestRandomQuestionSetConfig\isQuestionSetBuildable(), ilRegistrationGUI\join(), ilObjSessionGUI\joinObject(), ilObjectCopyGUI\keepObjectsInClipboard(), ilContainerGUI\keepObjectsInClipboardObject(), SurveyMatrixQuestionGUI\layout(), ilObjGroupGUI\leaveObject(), ilObjCourseGUI\leaveObject(), ilRegistrationGUI\leaveWaitingList(), ILIAS\UI\Implementation\Component\Table\Column\Factory\link(), ILIAS\UI\Implementation\Component\Input\Field\Factory\link(), assQuestionGUI\linkChilds(), ILIAS\UI\Implementation\Component\Table\Column\Factory\linkListing(), ilContainerGUI\linkObject(), ilSurveyParticipantsGUI\listAppraiseesObject(), ilPersonalSkillsGUI\listAssignedProfile(), ilExAssignmentEditorGUI\listAssignmentsObject(), ilObjExerciseGUI\listAssignmentsObject(), ilGlossaryFlashcardGUI\listBoxes(), ilRegistrationSettingsGUI\listCodes(), ilObjStyleSheetGUI\listColorsObject(), ilConditionHandlerGUI\listConditions(), ilObjLTIAdministrationGUI\listConsumers(), ilGlossaryPresentationGUI\listDefinitions(), ilObjLanguageFolderGUI\listDeprecatedObject(), ilObjectCustomUserFieldsGUI\listFields(), ilDclFieldListGUI\listFields(), ilFileSystemGUI\listFiles(), ilObjFileBasedLMGUI\listFiles(), ilObjCourseGroupingGUI\listGroupings(), ilSamlSettingsGUI\listIdps(), ilRecommendedContentRoleConfigGUI\listItems(), ilObjMediaCastGUI\listItemsObject(), ilPageLayoutAdministrationGUI\listLayouts(), ilObjStyleSheetGUI\listMediaQueriesObject(), ilObjRepositorySettingsGUI\listNewItemGroups(), ilObjBadgeAdministrationGUI\listObjectBadgeUsers(), ilCourseObjectivesGUI\listObjectives(), ilLOEditorGUI\listObjectives(), ilObjectOwnershipManagementGUI\listObjects(), ilSurveyParticipantsGUI\listParticipantsObject(), ilObjComponentSettingsGUI\listPlugins(), ilMediaCreationGUI\listPoolItems(), ilBookingPreferencesGUI\listPreferenceOptions(), ilPersonalSkillsGUI\listProfileForGap(), ilContSkillAdminGUI\listProfiles(), ilDclRecordListGUI\listRecords(), ilSessionOverviewGUI\listSessions(), ilLMEditShortTitlesGUI\listShortTitles(), ilPersonalSkillsGUI\listSkills(), ilContainerStartObjectsGUI\listStructureObject(), ilDclTableListGUI\listTables(), ilTaxonomySettingsGUI\listTaxonomies(), ilWikiPageTemplateGUI\listTemplates(), ilObjStyleSheetGUI\listTemplatesObject(), ilMultilingualismGUI\listTranslations(), ilObjectTranslationGUI\listTranslations(), ilStudyProgrammeTypeGUI\listTypes(), ilOrgUnitTypeGUI\listTypes(), ilGlossaryTermGUI\listUsages(), ilCustomUserFieldsGUI\listUserDefinedFields(), ilRepositorySearchGUI\listUsers(), ilObjCategoryGUI\listUsersObject(), ilAssQuestionList\load(), ilObjSurvey\loadFromDb(), ilObjCourseReferenceGUI\loadPropertiesFromSettingsForm(), ilContainerReferenceGUI\loadPropertiesFromSettingsForm(), ilObjUserGUI\loadUserDefinedDataFromForm(), ilPermissionGUI\log(), ilBookingReservationsGUI\logDetails(), ilAccountRegistrationGUI\login(), ilObjAuthSettingsGUI\loginInfoObject(), ilObjTestFolderGUI\logsObject(), ilSessionStatisticsGUI\long(), ilOrgUnitExtensionGUI\lookupParentTitleInCreationMode(), ilMailSearchObjectGUI\mail(), ilSurveyParticipantsGUI\mailCodesObject(), ilObjUserFolderGUI\mailObject(), ilSurveyRaterGUI\mailRatersAction(), ilSurveyParticipantsGUI\mailRatersActionObject(), ilSurveyParticipantsGUI\mailRatersObject(), ilSurveyParticipantsGUI\mailRatersObjectOld(), ilMailingListsGUI\mailToList(), ilObjStudyProgrammeMembersGUI\mailToSelectedUsers(), ilContactGUI\mailToUsers(), ilSurveyExecutionGUI\mailUserResults(), ilObjSurveyGUI\mailUserResultsObject(), ilObjLanguageExtGUI\maintainExecuteObject(), ilObjLanguageExtGUI\maintainObject(), ilSurveyParticipantsGUI\maintenanceObject(), ilCalendarCategoryGUI\manage(), ilCourseContentGUI\managePersonalTimings(), ilQuestionPoolSkillAdministrationGUI\manageTabs(), ilCourseContentGUI\manageTimings(), ilObjForumGUI\markAllReadObject(), ilObjForumGUI\markPostReadObject(), ilObjForumGUI\markPostUnreadObject(), ilCourseObjectivesGUI\materialAssignment(), ilLOEditorGUI\materials(), ilObjSessionGUI\materialsObject(), ilLearningModuleKioskModeView\maybeBuildLearningProgressToggleControl(), ilPRGStatusInfoBuilder\maybeGetCertificateLink(), ilStudyProgrammeDashboardViewGUI\maybeGetCertificateLink(), ilExerciseManagementGUI\membersObject(), ilObjForumGUI\mergeThreadsObject(), ilStartUpGUI\migrateAccount(), ilPermissionGUI\modifyBlockRoles(), ilPCPlugged\modifyPageContentPostXsl(), ilPCMediaObject\modifyPageContentPostXsl(), ilObjSCORMLearningModuleGUI\modifyTrackingItems(), ilMMSubItemGUI\move(), ilMMTopItemGUI\move(), ilObjMediaPoolGUI\move(), ilObjContentObjectGUI\moveChapter(), ilObjTaxonomyGUI\moveItems(), ilObjSurveyQuestionPoolGUI\moveObject(), ilObjContentObjectGUI\movePage(), ilObjQuestionPoolGUI\moveQuestions(), ilSurveyEditorGUI\moveQuestionsObject(), ilMailFolderGUI\moveSingleMail(), ilForum\moveThreads(), ilObjForumGUI\moveThreadsObject(), ilSystemStyleOverviewGUI\moveUserStyles(), ilObjUserFolderGUI\newAccountMailObject(), ilObjSCORMLearningModuleGUI\newModuleVersion(), ilObjSCORMLearningModuleGUI\newModuleVersionUpload(), LSControlBuilder\next(), ilMailMemberSearchGUI\nextMailForm(), ilObjSurveyGUI\noPermission(), ILIAS\UI\Implementation\Component\Table\Column\Factory\number(), ilMultipleImagesInputGUI\onCheckInput(), ILIAS\Test\Participants\ParticipantTableShowResultsAction\onSubmit(), ILIAS\Test\Participants\ParticipantTableDeleteParticipantAction\onSubmit(), ILIAS\Test\Participants\ParticipantTableDeleteResultsAction\onSubmit(), ILIAS\Test\Participants\ParticipantTableFinishTestAction\onSubmit(), ILIAS\Test\Participants\ParticipantTableExtraTimeAction\onSubmit(), ILIAS\Test\Participants\ParticipantTableIpRangeAction\onSubmit(), ilExerciseManagementGUI\openSubmissionViewObject(), ILIAS\UI\Implementation\Component\Input\Field\Factory\optionalGroup(), ilBuddySystemRequestedRelationStateTableFilterMapper\optionsForState(), ilAbstractBuddySystemRelationStateTableFilterMapper\optionsForState(), SurveyQuestionGUI\originalSyncForm(), ilTestEvaluationGUI\outCertificate(), ilObjExerciseGUI\outCertificateObject(), assQuestionGUI\outChapterSelector(), ilTestServiceGUI\outCorrectSolution(), ilTestPlayerAbstractGUI\outCorrectSolution(), assQuestionGUI\outGlossarySelector(), ilSurveyExecutionGUI\outNavigationButtons(), assQuestionGUI\outPageSelector(), ilTestPlayerAbstractGUI\outProcessingTime(), ilSAHSPresentationGUI\outputInfoScreen(), ilGlossaryPresentationGUI\outputInfoScreen(), ilLMPresentationGUI\outputInfoScreen(), ilFileInputGUI\outputSuffixes(), assQuestionGUI\outQuestionPage(), ilTestPlayerAbstractGUI\outQuestionSummaryCmd(), assQuestionGUI\outQuestionType(), assQuestionGUI\outSolutionExplorer(), ilSurveyExecutionGUI\outSurveyPage(), ilTestEvaluationGUI\outUserListOfAnswerPasses(), ilTestEvaluationGUI\outUserPassDetails(), ilTestEvaluationGUI\outUserResultsOverview(), ilECSSettingsGUI\overview(), ilDidacticTemplateSettingsGUI\overview(), ilObjBibliographicGUI\overwriteBibliographicFile(), ilPermissionGUI\owner(), ilLuceneAdvancedSearchActivationTableGUI\parse(), ilLPCollectionSettingsTableGUI\parse(), ilAdvancedMDRecordLanguageTableGUI\parse(), ilShibbolethRoleAssignmentTableGUI\parse(), ilObjectCustomUserFieldsTableGUI\parse(), ilLDAPRoleAssignmentTableGUI\parse(), ilDclFormulaRecordFieldModel\parse(), ilTrashTableGUI\parse(), ilRoleAssignmentTableGUI\parse(), ilQueryParser\parse(), ilLOTestAssignmentTableGUI\parse(), ilGroupParticipantsTableGUI\parse(), ilCourseParticipantsTableGUI\parse(), ilECSParticipantSettingsGUI\parseAvailableAuthModes(), ILIAS\AccessControl\Log\Table\parseChangesFaPa(), ILIAS\AccessControl\Log\Table\parseChangesTemplate(), ilExerciseSubmissionTableGUI\parseColumns(), ilObjectListGUI\parseConditions(), ilAssignmentsPerParticipantTableGUI\parseData(), ilMMItemTranslationTableGUI\parseData(), ilParticipantsPerAssignmentTableGUI\parseData(), ilAdvancedMDFieldTableGUI\parseDefinitions(), ilCalendarEntry\parseDynamicTitle(), ilAdvancedMDRecordExportFilesTableGUI\parseFiles(), ilAssignmentsPerParticipantTableGUI\parseModeColumns(), ilParticipantsPerAssignmentTableGUI\parseModeColumns(), ilAdvancedMDRecordGUI\parseRecordSelection(), ilSurveyEvaluationGUI\parseResultsToExcel(), ilRegistrationSettingsGUI\parseRoleList(), ilAuthShibbolethSettingsGUI\parseRulesTable(), ilAdvancedMDRecordGUI\parseSearch(), ilLPTableBaseGUI\parseTitle(), ilRepositoryUserResultTableGUI\parseUserIds(), ilDclMobRecordFieldModel\parseValue(), ilDclFileRecordFieldModel\parseValue(), ILIAS\Test\Logging\AdditionalInformationGenerator\parseValue(), ilLPTableBaseGUI\parseValue(), ilTrSummaryTableGUI\parseValue(), ilMembershipGUI\parseWaitingListTable(), ilObjMediaPoolGUI\paste(), ilBadgeManagementGUI\pasteBadges(), ilObjSurveyQuestionPool\pasteFromClipboard(), ilAssQuestionHintsGUI\pasteFromOrderingClipboardBeforeCmd(), ilObjSurveyQuestionPoolGUI\pasteObject(), ilObjQuestionPoolGUI\pasteObject(), ilContainerGUI\pasteObject(), ilObjGlossaryGUI\pasteTerms(), ilAdvancedSearchGUI\performAdvMDSearch(), ilTestRandomQuestionSetBuilderWithAmountPerPool\performBuild(), ilBiblFieldFilterGUI\performCommand(), ilMailingListsGUI\performDelete(), ilAssQuestionHintsGUI\performDeleteCmd(), ilMailingListsGUI\performDeleteMembers(), ilObjRoleGUI\performDeleteRoleObject(), ilObjForumGUI\performDeleteThreadsObject(), ilLocalUserGUI\performDeleteUsers(), ilObjCategoryGUI\performDeleteUsersObject(), ilObjForumGUI\performMergeThreadsObject(), ilObjForumGUI\performMoveThreadsObject(), ilObjWorkspaceFolderGUI\performPasteIntoMultipleObjects(), ilContainerGUI\performPasteIntoMultipleObjectsObject(), ilObjForumGUI\performPostActivationObject(), ilAdvancedSearchGUI\performSearch(), ilLuceneAdvancedSearchGUI\performSearch(), ilLuceneSearchGUI\performSearch(), ilSearchGUI\performSearch(), ilRepositorySearchGUI\performSearch(), ilTestPlayerAbstractGUI\performTearsAndAngerBrokenConfessionChecks(), ilObjForumGUI\performThreadsActionObject(), ilObjCourseGUI\performUnsubscribeObject(), ilSessionStatisticsGUI\periodic(), ilPermissionGUI\perm(), ilObjectPermissionStatusGUI\perminfo(), ilDclTableViewEditGUI\permissionDenied(), ilObjRoleTemplateGUI\permObject(), ilObjRoleGUI\permObject(), ilObjRoleTemplateGUI\permSaveObject(), ilObjRoleGUI\permSaveObject(), ilObjLearningSequenceLearnerGUI\play(), ilCronManagerTableGUI\populate(), assErrorTextGUI\populateAnswerSpecificFormPart(), assOrderingQuestionGUI\populateAnswerSpecificFormPart(), assKprimChoiceGUI\populateAnswerSpecificFormPart(), assMatchingQuestionGUI\populateAnswerSpecificFormPart(), assNumericGUI\populateAnswerSpecificFormPart(), assTextSubsetGUI\populateAnswerSpecificFormPart(), assTextQuestionGUI\populateAnswerSpecificFormPart(), assSingleChoiceGUI\populateAnswerSpecificFormPart(), assMultipleChoiceGUI\populateAnswerSpecificFormPart(), ilObjectListGUI\populateCommands(), ILIAS\Test\ExportImport\ExportRandomQuestionSet\populateCommonSettings(), ILIAS\Test\Settings\MainSettings\SettingsMainGUI\populateConfirmationModal(), ilObjContentPageGUI\populateContentToolbar(), assOrderingHorizontalGUI\populateCorrectionsFormProperties(), assFileUploadGUI\populateCorrectionsFormProperties(), assNumericGUI\populateCorrectionsFormProperties(), assTextSubsetGUI\populateCorrectionsFormProperties(), assErrorTextGUI\populateCorrectionsFormProperties(), assLongMenuGUI\populateCorrectionsFormProperties(), assOrderingQuestionGUI\populateCorrectionsFormProperties(), assSingleChoiceGUI\populateCorrectionsFormProperties(), assImagemapQuestionGUI\populateCorrectionsFormProperties(), assKprimChoiceGUI\populateCorrectionsFormProperties(), assMultipleChoiceGUI\populateCorrectionsFormProperties(), assMatchingQuestionGUI\populateCorrectionsFormProperties(), assMatchingQuestionGUI\populateDefinition(), ilTestPlayerAbstractGUI\populateDiscardSolutionModal(), ilTestServiceGUI\populateExamId(), ilTestPlayerAbstractGUI\populateFeedbackBlockHeader(), ilAssQuestionSkillAssignmentPropertyFormGUI\populateFullProperties(), assClozeTestGUI\populateGapCorrectionFormProperties(), assClozeTestGUI\populateGapFormPart(), assClozeTestGUI\populateGapSizeFormPart(), ilTestPlayerAbstractGUI\populateInstantResponseBlocks(), ilAssQuestionPreviewGUI\populateInstantResponseHeader(), ilAssQuestionSkillAssignmentPropertyFormGUI\populateLimitedProperties(), ilTestRandomQuestionSetSourcePoolDefinitionListToolbarGUI\populateNewQuestionSelectionRuleInputs(), ilTestPlayerAbstractGUI\populateNextLocksChangedModal(), ilTestPlayerAbstractGUI\populateNextLocksUnchangedModal(), assClozeTestGUI\populateNumericGapCorrectionFormProperty(), assClozeTestGUI\populateNumericGapFormPart(), ilSessionReminderGUI\populatePage(), ilTestServiceGUI\populatePassFinishDate(), ilObjTestGUI\populateQuestionBrowserToolbarButtons(), ilTestPlayerAbstractGUI\populateQuestionEditControl(), ilTestPlayerFixedQuestionSetGUI\populateQuestionOptionalMessage(), ilTestPlayerRandomQuestionSetGUI\populateQuestionOptionalMessage(), assFileUploadGUI\populateQuestionSpecificFormPart(), assKprimChoiceGUI\populateQuestionSpecificFormPart(), assImagemapQuestionGUI\populateQuestionSpecificFormPart(), assLongMenuGUI\populateQuestionSpecificFormPart(), assErrorTextGUI\populateQuestionSpecificFormPart(), assOrderingQuestionGUI\populateQuestionSpecificFormPart(), assClozeTestGUI\populateQuestionSpecificFormPart(), assNumericGUI\populateQuestionSpecificFormPart(), assOrderingHorizontalGUI\populateQuestionSpecificFormPart(), assTextSubsetGUI\populateQuestionSpecificFormPart(), assMatchingQuestionGUI\populateQuestionSpecificFormPart(), assSingleChoiceGUI\populateQuestionSpecificFormPart(), assTextQuestionGUI\populateQuestionSpecificFormPart(), assMultipleChoiceGUI\populateQuestionSpecificFormPart(), ilAssQuestionPreviewGUI\populateReachedPointsOutput(), ilTestPlayerAbstractGUI\populateScoreBlock(), assClozeTestGUI\populateSelectGapFormPart(), ilTestPlayerAbstractGUI\populateSolutionBlock(), ilAssQuestionPreviewGUI\populateSolutionOutput(), assQuestionGUI\populateTaxonomyFormSection(), assClozeTestGUI\populateTextGapFormPart(), assClozeTestGUI\populateTextOrSelectGapCorrectionFormProperty(), ilLocalUnitCategoryTableGUI\populateTitle(), ilGlobalUnitCategoryTableGUI\populateTitle(), ILIAS\Test\Scoring\Marks\MarkSchemaGUI\populateToolbar(), ilAssQuestionPreviewGUI\populateToolbar(), ilUserPrivacySettingsGUI\populateWithAwarenessSettingsSection(), ilUserPrivacySettingsGUI\populateWithChatSettingsSection(), ilUserPrivacySettingsGUI\populateWithContactsSettingsSection(), ilForumNotificationTableGUI\populateWithModal(), ilUserPrivacySettingsGUI\populateWithNotificationSettingsSection(), ilObjSessionGUI\postUpdateMaterials(), ilRegistrationSettingsGUI\prepareAccessLimitationRoleList(), ilRegistrationSettingsGUI\prepareAutomaticRoleList(), ilGlobalPageTemplate\prepareBasicJS(), ilObjSession\prepareCalendarAppointments(), ilCalendarCategories\prepareCategoriesOfUserForSelection(), ilDashboardGUI\prepareContentView(), ilECSSettingsGUI\prepareFieldSelection(), ilADTTestGUI\prepareFormElements(), ilLDAPSettingsGUI\prepareGlobalRoleSelection(), ilLDAPSettingsGUI\prepareMappingSelect(), ilObjectTranslation2TableGUI\prepareOutput(), ilObjectTranslationTableGUI\prepareOutput(), ilExportTableGUI\prepareOutput(), ilSearchBaseGUI\prepareOutput(), ilAdvancedSearchGUI\prepareOutput(), ilSearchGUI\prepareOutput(), ilCalendarPresentationGUI\prepareOutput(), ilGlobalPageTemplate\prepareOutputHeaders(), ilAuthShibbolethSettingsGUI\prepareRoleSelect(), ilECSSettingsGUI\prepareRoleSelect(), ilCASSettingsGUI\prepareRoleSelection(), ilOpenIdConnectSettingsGUI\prepareRoleSelection(), ilSamlSettingsGUI\prepareRoleSelection(), ilCourseDefinedFieldDefinition\prepareSelectBox(), ilTestPlayerAbstractGUI\prepareTestPage(), ilForum\prepareText(), ilTrashTableGUI\prepareTypeFilterTypes(), ILIAS\Test\Presentation\WorkingTime\prepareWorkingTimeJsTemplate(), ilObjPortfolioTemplateGUI\preview(), SurveyQuestionGUI\preview(), LSControlBuilder\previous(), ILIAS\Test\Questions\Presentation\Printer\printAnswers(), ilSurveyEvaluationGUI\printEvaluation(), ilMembershipGUI\printForMembersOutput(), ilMailFolderGUI\printMail(), ilLearningSequenceMembershipGUI\printMembers(), ilMembershipGUI\printMembers(), ilMembershipGUI\printMembersOutput(), ilObjQuestionPoolGUI\printObject(), ilForumExportGUI\printPost(), ilTestEvaluationGUI\printResults(), ILIAS\Test\Questions\Presentation\Printer\printSelectedQuestions(), ilForumExportGUI\printThread(), ilGlossaryPresentationGUI\printView(), ilWikiPageGUI\printViewOrderList(), ilStartUpGUI\processCode(), ilStartUpGUI\processIndexPHP(), ilFileVersionsGUI\processUnzip(), ILIAS\Repository\profile(), ilObjFileBasedLMGUI\properties(), ilObjTestGUI\protectByWritePermission(), ilFileVersionsGUI\publish(), ilObjForumGUI\publishDraftObject(), ilObjForumGUI\publishThreadDraftObject(), ILIAS\components\OrgUnit\ARHelper\BaseCommands\pushSubTab(), ilObjFileGUI\putObjectInTree(), ilObjGlossaryGUI\putTermsIntoClipBoard(), ilCourseObjectivesGUI\questionOverview(), ilSurveyEditorGUI\questionsObject(), ilObjSurveyQuestionPoolGUI\questionsObject(), ilObjQuestionPoolGUI\questionsObject(), ilSurveyEditorGUI\questionsSubtabs(), ilObjForumGUI\quotePostObject(), ilObjUserFolderGUI\raiseErrorOnMissingWrite(), ilObjRoleFolder\read(), ilAuthPageEditorSettings\read(), ilObject\read(), ilECSSettingsGUI\readAll(), ilLearningSequenceRoles\readMemberData(), ilObjGroupGUI\readMemberData(), ilObjCourseGUI\readMemberData(), ilObjSCORMLearningModule\readObject(), ilObjSCORM2004LearningModule\readObject(), ilLuceneAdvancedSearchFields\readSections(), ilObjTest\recalculateScores(), ilTestPlayerAbstractGUI\redirectAfterFinish(), ilObjTestGUI\redirectAfterMissingRead(), ilObjQuestionPoolGUI\redirectAfterMissingWrite(), ilObjTestGUI\redirectAfterMissingWrite(), ilExerciseManagementGUI\redirectFeedbackMailObject(), ilObjCourseGUI\redirectLocToTestConfirmation(), ilBookingReservationsGUI\redirectMailToBooker(), ILIAS\Test\Scoring\Marks\MarkSchemaGUI\redirectOnMarkSchemaNotEditable(), ilObjUserFolderGUI\redirectOnRoleWithMissingWrite(), ilPortfolioRepositoryGUI\redirectSendMailToSharer(), ilObjSearchSettingsGUI\redirectToLuceneSettings(), ilObjSearchSettingsGUI\redirectToSettings(), ilOpenIdConnectSettingsGUI\redirectToSettingsScreenIfNoURLIsConfigured(), ilGlossaryForeignTermCollectorGUI\referenceTerms(), ilObjGlossaryGUI\referenceTerms(), ilObjComponentSettingsGUI\refreshLanguages(), ilObjLanguageFolderGUI\refreshObject(), ilECSSettingsGUI\refreshParticipants(), ilObjLanguageFolderGUI\refreshSelectedObject(), ilMembershipGUI\refuseFromList(), ilMembershipGUI\refuseSubscribers(), ilCalendarAppointmentGUI\register(), ilObjGroup\register(), ilObjCourse\register(), ilObjSessionGUI\registerObject(), ilECSSettingsGUI\released(), ilLPListOfSettingsGUI\releaseMaterials(), ilPageObjectGUI\releasePageLock(), ilWikiPageTemplateGUI\remove(), ilCourseParticipantsGroupsGUI\remove(), ilOrgUnitUserAssignmentGUI\remove(), ilObjMediaPoolGUI\remove(), ilObjStudyProgrammeMembersGUI\removeCertificate(), ilObjStudyProgrammeMembersGUI\removeCertificateMulti(), ilRepositorySearchGUI\removeFromClipboard(), ilDashboardBlockGUI\removeFromDeskObject(), ilObjectGUI\removeFromDeskObject(), ilObjGlossaryGUI\removeGlossary(), ilObjGlossaryGUI\removeGlossaryFromCollection(), ilSurveyEditorGUI\removeHeadingObject(), ilRecommendedContentRoleConfigGUI\removeItems(), ilWikiPageTemplateGUI\removePageTemplateFromPageAction(), ilWorkspaceAccessGUI\removePermission(), ilSurveyEditorGUI\removeQuestionsForm(), ilSurveyEditorGUI\removeQuestionsObject(), ilObjTest\removeQuestionsWithResults(), ilObjTest\removeQuestionWithResults(), ilDashboardRecommendedContentGUI\removeRecommendationObject(), ilOrgUnitUserAssignmentGUI\removeRecursive(), ilObjRoleFolderGUI\removeRolePermissionsObject(), ilExSubmissionTeamGUI\removeTeamMemberObject(), ilObjTest\removeTestResultsByUserIds(), ilObjTest\removeTestResultsFromSoapLpAdministration(), ilIndividualAssessmentMembersGUI\removeUserConfirmation(), ilObjUserGUI\removeUserPictureObject(), ilFileSystemGUI\renameFile(), ilFileSystemGUI\renameFileForm(), ilMailFolderGUI\renameSubFolder(), ilPollAnswersRenderer\render(), ILIAS\BookingManager\BookingProcess\ObjectSelectionListGUI\render(), ilTimelineGUI\render(), ILIAS\Badge\PublicUserProfileBadgesRenderer\render(), ilProfileChecklistGUI\render(), ILIAS\Survey\Page\PageRenderer\render(), ilWorkspaceContentGUI\render(), ILIAS\ILIASObject\Creation\AddNewItemGUI\render(), ilLMNavigationRendererGUI\render(), ilLMMenuRendererGUI\render(), ilBookingParticipantGUI\render(), ilSplitButtonGUI\render(), ilManualPlaceholderInputGUI\render(), ilNewsTimelineItemGUI\render(), ilObjTestVerificationGUI\render(), ilLegacyKioskModeView\render(), ilCronManagerGUI\render(), ilContentPageKioskModeView\render(), ilObjWorkspaceFolderGUI\render(), ilBookingObjectGUI\render(), ilBuddySystemRelationsTableGUI\render(), ilFileInputGUI\render(), ilTextInputGUI\render(), ilMultipleImagesInputGUI\render(), ilObjPollGUI\render(), ilTableGUI\render(), ilSessionStatisticsGUI\render(), assSingleChoiceGUI\renderAggregateView(), ilPollContentRenderer\renderAlertForAnonymousUser(), ilPollContentRenderer\renderAnonimityInfo(), ilPollContentRenderer\renderAvailability(), ilPollResultsRenderer\renderBarChart(), ilPortfolioPageGUI\renderBlogTeaser(), ilLearningHistoryGUI\renderButton(), ilPollContentRenderer\renderComments(), ilAssLacLegendGUI\renderCommonLegendPart(), ilECSParticipantSettingsGUI\renderConsentToolbar(), ilPortfolioPageGUI\renderConsultationHours(), ilPortfolioPageGUI\renderConsultationHoursTeaser(), ilSessionStatisticsGUI\renderCurrentBasics(), ilLMContentRendererGUI\renderDeactivatedPageMessage(), ilNewsTimelineGUI\renderDeleteModal(), ilObjForumGUI\renderDraftContent(), ilUserActionGUI\renderDropDown(), ilAssLacLegendGUI\renderExample(), ilLMContentRendererGUI\renderFocusMessage(), ilImprintGUI\renderFullscreen(), ilObjBlogGUI\renderFullScreen(), ilTableGUI\renderHeader(), ilContainerRenderer\renderHelperGeneric(), ilBiblFieldFilterGUI\renderInterruptiveModal(), ilCalendarSelectionBlockGUI\renderItem(), ilContainerRenderer\renderItemBlockSequence(), ilSearchResultPresentation\renderItemList(), ilBiblEntryTableGUI\renderLibraryButtons(), ilMathJaxSettingsGUI\renderLink(), ilObjBlogGUI\renderList(), ilPollContentRenderer\renderMiscVoteInfo(), ILIAS\Calendar\ConsultationHours\BookingCancellationGUI\renderModal(), ilPortfolioPageGUI\renderMyCourses(), ilPortfolioPageGUI\renderMyCoursesTeaser(), ilObjBlogGUI\renderNavigation(), ilObjBlogGUI\renderNavigationByDate(), ilLMContentRendererGUI\renderNavRestrictionDueToQuestions(), ilLMContentRendererGUI\renderNoPageAccess(), ilLMContentRendererGUI\renderNoPageFoundMessage(), ilLMContentRendererGUI\renderNoPageInChapterMessage(), ilLMContentRendererGUI\renderNoPublicAccess(), ilPollContentRenderer\renderNoQuestionMessage(), ilPollContentRenderer\renderNotAbleToVoteMessage(), ilPollContentRenderer\renderNotWithinVotingPeriodMessage(), ilTestArchiveService\renderOverviewContent(), ilObjForumGUI\renderPostContent(), ilForumExportGUI\renderPostHtml(), ilObjForumGUI\renderPostingForm(), ilLMContentRendererGUI\renderPreconditionsOfPage(), ilAssLacLegendGUI\renderQuestSpecificExamples(), ilAssLacLegendGUI\renderQuestSpecificLegendPart(), ilLMPresentationGUI\renderRating(), ilDclDetailedViewGUI\renderRecord(), ilExSubmissionObjectGUI\renderResourceSelection(), ilSearchBaseGUI\renderSearch(), ilObjSystemFolderGUI\renderServerStatus(), ilPortfolioPageGUI\renderSkillsTeaser(), assOrderingHorizontalGUI\renderSolutionOutput(), assTextQuestionGUI\renderSolutionOutput(), assTextSubsetGUI\renderSolutionOutput(), assSingleChoiceGUI\renderSolutionOutput(), assMultipleChoiceGUI\renderSolutionOutput(), assErrorTextGUI\renderSolutionOutput(), assMatchingQuestionGUI\renderSolutionOutput(), assKprimChoiceGUI\renderSolutionOutput(), ilObjForumGUI\renderSortationControl(), ilObjForumGUI\renderSplitButton(), ilPollResultsRenderer\renderStackedChart(), ilAbstractBuddySystemRelationStateButtonRenderer\renderStateButton(), ilObjLearningSequenceContentGUI\renderTable(), ILIAS\Badge\ilBadgeImageTemplateTableGUI\renderTable(), ILIAS\Badge\ilBadgeTypesTableGUI\renderTable(), ILIAS\Badge\ilBadgeTableGUI\renderTable(), ILIAS\Badge\ilBadgeUserTableGUI\renderTable(), ilBadgePersonalTableGUI\renderTable(), ILIAS\Badge\ilObjectBadgeTableGUI\renderTable(), ilLMPresentationGUI\renderTabs(), ilAbstractBuddySystemRelationStateButtonRenderer\renderTargetState(), ilPortfolioPageGUI\renderTeaser(), ilPollContentRenderer\renderTotalParticipantsInfo(), ilPortfolioPageGUI\renderVerification(), ilConsultationHoursGUI\renderViewControl(), ilObjForumGUI\renderViewModeControl(), ilObjBibliographicGUI\replaceBibliograficFileInit(), ILIAS\UI\Implementation\Component\Input\Container\Form\FormAdapterGUI\required(), ilADNNotificationGUI\reset(), ilGlossaryFlashcardGUI\resetBoxes(), ilAssQuestionPreviewGUI\resetCmd(), ilObjLoggingSettingsGUI\resetComponentLevels(), ilECSParticipantSettingsGUI\resetConsents(), ilContactGUI\resetContactsTableFilter(), ilObjTermsOfServiceGUI\resetNow(), ilObjCourseGUI\resetObject(), ilExPeerReviewGUI\resetPeerReviewObject(), assFormulaQuestionGUI\resetSavedPreviewSession(), ILIAS\Test\Presentation\TabsManager\resetTabsAndAddBacklink(), ILIAS\Test\Scoring\Marks\MarkSchemaGUI\resetToSimpleMarkSchema(), ILIAS\Test\Participants\ParticipantTableDeleteResultsAction\resolveMessage(), ILIAS\Test\Participants\ParticipantTableFinishTestAction\resolveMessage(), ILIAS\Test\Questions\Presentation\QuestionsBrowserFilter\resolveQuestionTypeFilterOptions(), ilMMTopItemGUI\restore(), ilObjForumGUI\restoreFromHistoryObject(), ilRepositoryTrashGUI\restoreObjects(), ilRepositoryTrashGUI\restoreToNewLocation(), ilObjSurveyGUI\retrieveAdditionalDidacticTemplateOptions(), ilObjTestGUI\retrieveAdditionalDidacticTemplateOptions(), ilWOPIEmbeddedApplicationGUI\return(), ilObjMediaObjectGUI\returnToContextObject(), ilObjUserGUI\roleassignmentObject(), ilLDAPSettingsGUI\roleAssignments(), ilLDAPSettingsGUI\roleMapping(), ilObjRoleFolderGUI\roleSearchFormObject(), ilObjRoleFolderGUI\roleSearchListObject(), ilObjRoleFolderGUI\roleSearchObject(), ilPageObjectGUI\rollbackConfirmation(), ilFileVersionsGUI\rollbackVersion(), ilObjectGUI\routeImportCmdObject(), ilBookingReservationsGUI\rsvCancel(), ilBookingReservationsGUI\rsvConfirmCancelAggregationForm(), ilBookingReservationsGUI\rsvConfirmDelete(), ilBookingReservationsGUI\rsvDelete(), ilLoggerCronCleanErrorFiles\run(), ilExcCronReminders\run(), ilDownloadFilesBackgroundTask\run(), ilForumCronNotification\run(), ilSurveyExecutionGUI\runShowFinishedPage(), ILIAS\Test\Scoring\Marks\MarkSchemaGUI\runTableCommand(), ilObjExerciseVerificationGUI\save(), ilObjLTIConsumerVerificationGUI\save(), ilObjSCORMVerificationGUI\save(), ilObjCmiXapiVerificationGUI\save(), ilObjCourseVerificationGUI\save(), ilObjTestVerificationGUI\save(), ILIAS\User\Profile\Prompt\SettingsGUI\save(), ilLMEditShortTitlesGUI\save(), ilCalendarUserSettingsGUI\save(), ilOrgUnitGlobalSettingsGUI\save(), ilTaxMDGUI\save(), ilObjNotificationSettingsGUI\save(), ilAuthShibbolethSettingsGUI\save(), ilObjCalendarSettingsGUI\save(), ilUserActionAdminGUI\save(), ilSystemStyleConfigGUI\save(), ilDclFieldListGUI\save(), ilObjLearningSequenceAdminGUI\save(), ilObjLearningSequenceContentGUI\save(), ilObjContentPageAdministrationGUI\save(), ilObjCmiXapiGUI\save(), ilObjStudyProgrammeAutoCategoriesGUI\save(), ilContainerNewsSettingsGUI\save(), ilObjLinkResourceGUI\save(), ilCalendarCategoryGUI\save(), ilOrgUnitType\save(), ilDclTableEditGUI\save(), ilSettingsPermissionGUI\save(), ilCASSettingsGUI\save(), ilMemberAgreementGUI\save(), ilRegistrationSettingsGUI\save(), ilObjCertificateSettingsGUI\save(), ilCourseObjectivesGUI\save(), SurveyQuestionGUI\save(), ilCalendarAppointmentGUI\save(), ilObjItemGroupGUI\save(), ilECSSettingsGUI\save(), ilDclRecordEditGUI\save(), ilLDAPSettingsGUI\save(), ilObjPrivacySecurityGUI\save_privacy(), ilObjPrivacySecurityGUI\save_security(), ilObjAccessibilitySettingsGUI\saveAccessibilitySettings(), ilPageObjectGUI\saveActivation(), ilAccessibilityDocumentGUI\saveAddDocumentForm(), ilWebDAVMountInstructionsUploadGUI\saveAddDocumentForm(), ilObjLinkResourceGUI\saveAddLink(), ilObjSearchSettingsGUI\saveAdvancedLuceneSettingsObject(), ilPCMediaObjectGUI\saveAliasProperties(), ilObjContentObjectGUI\saveAllTitles(), ilIndividualAssessmentMemberGUI\saveAmend(), ilObjAuthSettingsGUI\saveApacheSettingsObject(), ilObjForumGUI\saveAsDraftObject(), ilSubStyleAssignmentGUI\saveAssignment(), ilRegistrationSettingsGUI\saveAssignment(), ilMailingListsGUI\saveAssignmentForm(), ilAccessibilityDocumentGUI\saveAttachCriterionForm(), ilMailAttachmentGUI\saveAttachments(), ilObjectGUI\saveAvailabilityPeriodObject(), ilObjSystemFolderGUI\saveBasicSettingsObject(), ilObjSystemFolderGUI\saveBenchSettingsObject(), ilExSubmissionObjectGUI\saveBlogObject(), ilUnitConfigurationGUI\saveCategory(), ilPCGridGUI\saveCellData(), ilPCGridGUI\saveCells(), ilCertificateGUI\saveCertificate(), ilAccessibilityDocumentGUI\saveChangeCriterionForm(), ilObjLoggingSettingsGUI\saveComponentLevels(), ilConditionHandlerGUI\saveCompulsoryForm(), ilConditionHandlerGUI\saveCompulsoryStatus(), ilConditionHandlerGUI\saveConditionTrigger(), ilObjContactAdministrationGUI\saveConfigurationForm(), ilObjSystemFolderGUI\saveContactInformationObject(), ilMDCopyrightConfigurationGUI\saveCopyrightPosition(), ilTestRandomQuestionSetConfigGUI\saveCreateSourcePoolDefinitionFormCmd(), ilObjRepositorySettingsGUI\saveCustomIcons(), ilCronDeleteNeverLoggedInUserAccounts\saveCustomSettings(), ilCronDeleteInactiveUserAccounts\saveCustomSettings(), ilSurveyEditorGUI\saveDefineQuestionblockObject(), ilWebDAVMountInstructionsUploadGUI\saveDocumentSorting(), ilAccessibilityDocumentGUI\saveDocumentSorting(), ilMailFormGUI\saveDraft(), ilWebDAVMountInstructionsUploadGUI\saveEditDocumentForm(), ilAccessibilityDocumentGUI\saveEditDocumentForm(), ilMDCopyrightConfigurationGUI\saveEntry(), ilExerciseManagementGUI\saveEvaluationFromModalObject(), ilForumSettingsGUI\saveEventsForUser(), ilECSSettingsGUI\saveExportMappings(), ilObjMailGUI\saveExternalSettingsFormObject(), ilAssQuestionFeedbackEditingGUI\saveFeedbackFormCmd(), ilObjectCustomUserFieldsGUI\saveField(), ilAdvancedMDSettingsGUI\saveField(), ilObjectCustomUserFieldsGUI\saveFields(), ilObjTaggingSettingsGUI\saveForbiddenTags(), ILIAS\Test\Settings\ScoreReporting\SettingsScoringGUI\saveForm(), ilAccountRegistrationGUI\saveForm(), ilMailingListsGUI\saveForm(), ilAssQuestionHintGUI\saveFormCmd(), ilObjQuestionPoolSettingsGeneralGUI\saveFormCmd(), ilObjAdvancedEditingGUI\saveGeneralPageSettingsObject(), ilPersonalSettingsGUI\saveGeneralSettings(), ilObjUserFolderGUI\saveGeneralSettingsObject(), ilObjTestFolderGUI\saveGlobalSettingsObject(), ilObjUserFolderGUI\saveGlobalUserSettingsObject(), ilObjGlossaryGUI\saveGlossaryForCollection(), ilExerciseManagementGUI\saveGradesObject(), ilObjSystemFolderGUI\saveHeaderTitlesObject(), ilSamlSettingsGUI\saveIdpSettings(), ilECSSettingsGUI\saveImportMappings(), ilPageObjectGUI\saveInitialOpenedContent(), ilObjItemGroupGUI\saveItemAssignment(), ilExportGUI\saveItemSelection(), ilObjSystemFolderGUI\saveJavaServerObject(), ilPCParagraph\saveJS(), ilBiblTranslationGUI\saveLanguages(), ilMMItemTranslationGUI\saveLanguages(), ilObjectTranslationGUI\saveLanguages(), SurveyMatrixQuestionGUI\saveLayout(), ilObjLinkResourceGUI\saveLinkList(), ilAssQuestionHintsGUI\saveListOrderCmd(), ilObjTestFolderGUI\saveLogSettingsObject(), ilObjUserTrackingGUI\saveLPDefaultsObject(), ILIAS\Test\Scoring\Manual\TestScoringByQuestionGUI\saveManScoringByQuestion(), ILIAS\Test\Scoring\Manual\TestScoringByParticipantGUI\saveManScoringParticipantScreen(), ilLDAPSettingsGUI\saveMapping(), ILIAS\Test\Scoring\Marks\MarkSchemaGUI\saveMark(), ilObjectCustomUserFieldsGUI\saveMember(), ilObjContentObjectGUI\saveMenuEntry(), ilObjContentObjectGUI\saveMenuProperties(), ilBookingProcessWithoutScheduleGUI\saveMessage(), ilExerciseManagementGUI\saveMultiFeedbackObject(), ilBookingProcessWithoutScheduleGUI\saveMultipleBookings(), ilMobMultiSrtUploadGUI\saveMultiSrt(), ilLOEditorGUI\saveMultiTestAssignment(), assOrderingQuestionGUI\saveNesting(), ilObjUserFolderGUI\saveNewAccountMailObject(), ilObjLanguageExtGUI\saveNewEntryObject(), ilSamlSettingsGUI\saveNewIdp(), ilObjRepositorySettingsGUI\saveNewItemGroup(), ilObjRepositorySettingsGUI\saveNewItemGroupOrder(), ilObjCourseGUI\saveNotificationObject(), ilObjGroupGUI\saveNotificationObject(), ilStudyProgrammeTypeAdvancedMetaDataFormGUI\saveObject(), ilObjOrgUnitSettingsFormGUI\saveObject(), ilObjStudyProgrammeReferenceGUI\saveObject(), ilObjRecoveryFolderGUI\saveObject(), ilObjAdvancedEditingGUI\saveObject(), ilObjLTIConsumerGUI\saveObject(), ilAccessibilityDocumentFormGUI\saveObject(), ilContainerReferenceGUI\saveObject(), ilAccessibilityCriterionFormGUI\saveObject(), ilObjTypeDefinitionGUI\saveObject(), ilObjRoleTemplateGUI\saveObject(), ilObjEmployeeTalkSeriesGUI\saveObject(), ilObjLinkResourceGUI\saveObject(), ilObjMailGUI\saveObject(), ilObjRoleGUI\saveObject(), ilObjBibliographicGUI\saveObject(), ilObjUserGUI\saveObject(), ilObjGlossaryGUI\saveObject(), ilObjLanguageExtGUI\saveObject(), ilObjStyleSheetGUI\saveObject(), ilObjSessionGUI\saveObject(), ilObjectGUI\saveObject(), ilLOEditorGUI\saveObjectiveCreation(), ilLPListOfSettingsGUI\saveObligatoryMaterials(), ilSurveyEditorGUI\saveObligatoryObject(), ilObjSurveyQuestionPoolGUI\saveObligatoryObject(), ilMDOERSettingsGUI\saveOERSettings(), ilMailOptionsGUI\saveOptions(), ilUnitConfigurationGUI\saveOrder(), ilUserStartingPointGUI\saveOrder(), ilBiblAdminFieldGUI\saveOrdering(), ilObjHelpSettingsGUI\saveOrdering(), ilObjNotificationAdminGUI\saveOSDSettings(), ilObjPortfolioBaseGUI\savePage(), ilWorkspaceAccessGUI\savePasswordForm(), ilContainerGUI\savePasswordObject(), ilPermissionGUI\savePermissions(), ilPersonalProfileGUI\savePersonalData(), ilObjPortfolioBaseGUI\savePortfolioPagesOrdering(), ilPermissionGUI\savePositionsPermissions(), ilObjForumGUI\savePostObject(), ilObjDashboardSettingsGUI\savePresentation(), assFileUpload\savePreviewData(), ilMemberExportSettingsGUI\savePrintViewSettings(), ilOpenIdConnectSettingsGUI\saveProfileMapping(), ilInfoScreenGUI\saveProgress(), ilObjFileBasedLMGUI\saveProperties(), ilPCFileListGUI\saveProperties(), ilObjSCORM2004LearningModuleGUI\saveProperties(), ilObjSCORMLearningModuleGUI\saveProperties(), ilObjContentObjectGUI\saveProperties(), ilPCTableGUI\saveProperties(), ilObjSurveyGUI\savePropertiesObject(), ilPersonalProfileGUI\savePublicProfile(), ilObjPollGUI\saveQuestion(), ilCourseObjectivesGUI\saveQuestionOverview(), ilCourseObjectivesGUI\saveRandom(), ilAdvancedMDSettingsGUI\saveRecord(), assQuestionGUI\saveReturn(), ilRegistrationSettingsGUI\saveRoleAccessLimitations(), ilOpenIdConnectSettingsGUI\saveRoles(), ilLDAPSettingsGUI\saveRoleSelection(), ilContentStyleSettingsGUI\saveScope(), ilOpenIdConnectSettingsGUI\saveScopes(), ilObjAuthSettingsGUI\saveScriptObject(), ilCalendarCategoryGUI\saveSelection(), ilConsultationHoursGUI\saveSequence(), ILIAS\User\Profile\Prompt\Repository\saveSettings(), ilObjExerciseAdministrationGUI\saveSettings(), ilFileCommonSettingsGUI\saveSettings(), ilStudyProgrammeCommonSettingsGUI\saveSettings(), ilIndividualAssessmentCommonSettingsGUI\saveSettings(), ilObjBlogAdministrationGUI\saveSettings(), ilObjMediaCastSettingsGUI\saveSettings(), ilObjForumAdministrationGUI\saveSettings(), ilObjWebResourceAdministrationGUI\saveSettings(), ilMembershipAdministrationGUI\saveSettings(), ilObjPortfolioAdministrationGUI\saveSettings(), ilLPListOfSettingsGUI\saveSettings(), ilObjWebDAVGUI\saveSettings(), ilObjAwarenessAdministrationGUI\saveSettings(), ilECSParticipantSettingsGUI\saveSettings(), ilObjTaggingSettingsGUI\saveSettings(), ilObjStudyProgrammeAdminGUI\saveSettings(), ilObjPersonalWorkspaceSettingsGUI\saveSettings(), ilObjBadgeAdministrationGUI\saveSettings(), ilObjLearningResourcesSettingsGUI\saveSettings(), ilObjDashboardSettingsGUI\saveSettings(), ilObjNewsSettingsGUI\saveSettings(), ilObjFileServicesGUI\saveSettings(), ilLOEditorGUI\saveSettings(), ilOpenIdConnectSettingsGUI\saveSettings(), ilObjRepositorySettingsGUI\saveSettings(), ilSamlSettingsGUI\saveSettings(), ilObjSurveyAdministrationGUI\saveSettingsObject(), ilObjAdvancedEditingGUI\saveSettingsObject(), ilObjUserTrackingGUI\saveSettingsObject(), ilObjRoleFolderGUI\saveSettingsObject(), ilObjLanguageExtGUI\saveSettingsObject(), assImagemapQuestionGUI\saveShape(), ilSingleUserShareGUI\saveShare(), ilAssQuestionSkillAssignmentsGUI\saveSkillPointsCmd(), ilAssQuestionSkillAssignmentsGUI\saveSkillQuestionAssignmentPropertiesFormCmd(), ilObjAuthSettingsGUI\saveSOAPObject(), ilObjDashboardSettingsGUI\saveSorting(), ilLOEditorGUI\saveSorting(), ilObjLinkResourceGUI\saveSorting(), ilContainerStartObjectsGUI\saveSortingObject(), ilContainerGUI\saveSortingObject(), ilObjectCopyGUI\saveSource(), ilObjectCopyGUI\saveSourceMembership(), ilUserStartingPointGUI\saveStartingPoint(), ilExerciseManagementGUI\saveStatus(), ilSystemStyleOverviewGUI\saveStyleSettings(), ilLDAPSettingsGUI\saveSyncronizationSettings(), ilDclEditViewDefinitionGUI\saveTable(), ilDclTableViewGUI\saveTableViewOrder(), ilObjAdvancedEditingGUI\saveTags(), ilObjectCopyGUI\saveTarget(), ilObjectMetaDataGUI\saveTaxonomySettings(), ilWikiPageTemplateGUI\saveTemplateSettings(), ilLOEditorGUI\saveTest(), ilObjForumGUI\saveThreadAsDraftObject(), ilBiblTranslationGUI\saveTranslations(), ilMultilingualismGUI\saveTranslations(), ilObjectTranslationGUI\saveTranslations(), ilUnitConfigurationGUI\saveUnit(), ilMediaCreationGUI\saveUrl(), ilSamlSettingsGUI\saveUserAttributeMapping(), ilSurveyExecutionGUI\saveUserInput(), ilObjForumGUI\saveUserNotificationSettingsObject(), ilUserStartingPointGUI\saveUserStartingPoint(), ilFileVersionsGUI\saveVersion(), assFileUpload\saveWorkingData(), ilVirusScannerSophos\scanFile(), ilOpenIdConnectSettingsGUI\scopes(), ilMailSearchGUI\search(), ilLuceneAdvancedSearchGUI\search(), ilMailFormGUI\search(), ilHelpGUI\search(), ilDclRecordEditGUI\searchObjects(), ilObjUserFolderGUI\searchResultHandler(), ilObjectCopyGUI\searchSource(), ilMailFormGUI\searchUsers(), ilConsultationHoursGUI\searchUsersForAppointments(), ILIAS\UI\Implementation\Component\Input\Field\Factory\section(), ilObjCourseGroupingGUI\selectCourse(), ilObjContentObjectGUI\selectFooter(), ilObjGlossaryGUI\selectGlossary(), ilObjContentObjectGUI\selectHeader(), ilRepositorySearchGUI\selectObject(), ilConditionHandlerGUI\selector(), ilTestRandomQuestionSetConfigGUI\selectPoolDerivationTargetCmd(), ilCourseObjectivesGUI\selfAssessmentAssignment(), ilCourseObjectivesGUI\selfAssessmentLimits(), ilCalendarMailNotification\send(), ilSurveyParticipantsGUI\sendCodesMailObject(), ILIAS\User\Profile\ChangeMailMail\sendEmailToExistingAddress(), ILIAS\User\Profile\ChangeMailMail\sendEmailToNewEmailAddress(), ilDclRecordListGUI\sendFile(), ilObjFileGUI\sendFile(), ILIAS\Export\PrintProcessGUI\sendForm(), ilExerciseManagementGUI\sendGradingNotificationObject(), ilConsultationHoursGUI\sendInfoAboutUnassignedUsers(), ilMemberAgreementGUI\sendInfoMessage(), ilObjContentObjectGUI\sendMailToBlockedUsers(), ilMembershipMailGUI\sendMailToSelectedUsers(), ilStudyProgrammeMailMemberSearchGUI\sendMailToSelectedUsers(), ilMailMemberSearchGUI\sendMailToSelectedUsers(), ilMembershipGUI\sendMailToSelectedUsers(), ilConsultationHoursGUI\sendMailToSelectedUsers(), ilExerciseManagementGUI\sendMembersObject(), ilMailFormGUI\sendMessage(), ilObjMailGUI\sendTestMail(), ilObjEmployeeTalkGUI\sendUpdateNotification(), ilPasswordAssistanceGUI\sendUsernameAssistanceMail(), ilObjSurveyGUI\sendUserResultsMail(), ilLDAPSettingsGUI\serverList(), ilCalendarAppointmentsTableGUI\setAppointments(), ilMailTemplateGUI\setAsContextDefault(), ilObjWikiGUI\setAsStartPageObject(), ilObjAuthSettingsGUI\setAuthModeObject(), ilForumPageCommandForwarder\setBackLinkTab(), ilContentPagePageCommandForwarder\setBackLinkTab(), ilFileVersionsGUI\setBackTab(), ilPageObjectGUI\setBackToEditTabs(), ilPageObjectGUI\setBackToHistoryTabs(), ilExerciseManagementGUI\setBackToMembers(), ilSurveyEditorGUI\setBrowseForQuestionsSubtabs(), ilAccessibilityCriterionFormGUI\setCheckInputCalled(), ilSurveyParticipantsGUI\setCodeLanguageObject(), ilObjForumGUI\setColumnSettings(), ilConditionHandlerTableGUI\setConditions(), ilObjOrgUnitGUI\setContentSubTabs(), ilObjMediaPoolGUI\setContentSubTabs(), ilTestServiceGUI\setContextResultPresentation(), ILIAS\Test\Questions\Presentation\QuestionsTableActions\setDisabledActions(), ilObjRootFolderGUI\setEditTabs(), ilObjDataCollectionGUI\setEditTabs(), ilObjCategoryGUI\setEditTabs(), ilDidacticTemplateSettingsGUI\setEditTabs(), assErrorText\setErrorsFromParsedErrorText(), ilExerciseManagementGUI\setFailedObject(), ilObjectTranslationGUI\setFallback(), ilGlossaryFlashcardBoxGUI\setFlashcardTitleAndDescription(), ilObjSystemCheckGUI\setGroupSubTabs(), ilPersonalSettingsGUI\setHeader(), ilPersonalProfileGUI\setHeader(), ilExerciseManagementGUI\setIndividualDeadlineObject(), ilSAHSPresentationGUI\setInfoTabs(), ilOrgUnitExtensionGUI\setLocator(), ilObject2GUI\setLocator(), ilObjCourseGUI\setLPSyncObject(), ilECSSettingsGUI\setMappingTabs(), ilObjHelpSettingsGUI\setMode(), ilObjRepositorySettingsGUI\setModuleSubTabs(), ilContainerGUI\setPageEditorTabs(), ilObjPollGUI\setParticipantsSubTabs(), ilSurveyParticipantsGUI\setParticipantSubTabs(), ilExerciseManagementGUI\setPassedObject(), ilObjMediaObjectGUI\setPropertiesSubTabs(), ilPageObjectGUI\setQEditTabs(), SurveyQuestionGUI\setQuestionTabsForClass(), ilAdvancedMDSettingsGUI\setRecordSubTabs(), ilExSubmissionObjectGUI\setSelectedBlogObject(), ilExSubmissionObjectGUI\setSelectedPortfolioObject(), ilExSubmissionObjectGUI\setSelectedPortfolioTemplateObject(), ilObjSystemFolderGUI\setServerInfoSubTabs(), ilObjBlogGUI\setSettingsSubTabs(), ilObjPortfolioBaseGUI\setSettingsSubTabs(), ilObjItemGroupGUI\setSettingsSubTabs(), ilObjContentPageGUI\setSettingsSubTabs(), ilObjExerciseGUI\setSettingsSubTabs(), ilObjGlossaryGUI\setSettingsSubTabs(), ilObjForumGUI\setSideBlocks(), ilObjFileBasedLMGUI\setStartFile(), ilObjLoggingSettingsGUI\setSubTabs(), ilObjAwarenessAdministrationGUI\setSubTabs(), ilRegistrationSettingsGUI\setSubTabs(), ilSessionStatisticsGUI\setSubTabs(), ilBiblAdminFieldGUI\setSubTabs(), ilMembershipAdministrationGUI\setSubTabs(), ilSamlSettingsGUI\setSubTabs(), ilObjectMetaDataGUI\setSubTabs(), ilDclRecordListGUI\setSubTabs(), ilObjFolderGUI\setSubTabs(), ilOpenIdConnectSettingsGUI\setSubTabs(), ilObjAuthSettingsGUI\setSubTabs(), ilLDAPSettingsGUI\setSubTabs(), ilECSMappingSettingsGUI\setSubTabs(), ilObjCourseGUI\setSubTabs(), ilObjGroupGUI\setSubTabs(), ilOrgUnitTypeGUI\setSubTabsEdit(), ilStudyProgrammeTypeGUI\setSubTabsEdit(), ilObjOrgUnitGUI\setSubTabsSettings(), ilObjSystemFolderGUI\setSystemCheckSubTabs(), ilObjLanguageFolderGUI\setSystemLanguageObject(), ilLocalUserGUI\setTableGUIBasicData(), ilLPObjectStatisticsGUI\setTabs(), ilObjectActivationGUI\setTabs(), ilMDSettingsControllerGUI\setTabs(), ilRemoteObjectBaseGUI\setTabs(), ilAssignmentPresentationGUI\setTabs(), ilContainerStartObjectsGUI\setTabs(), ilDclTableViewEditGUI\setTabs(), ilMDCopyrightUsageGUI\setTabs(), ilObjContentPageGUI\setTabs(), ilObjPortfolioTemplateGUI\setTabs(), ilStructureObjectGUI\setTabs(), ilPageLayoutGUI\setTabs(), ilObjPortfolioGUI\setTabs(), ilObjectCopyGUI\setTabs(), ilObjPollGUI\setTabs(), ilSystemStyleMainGUI\setTabs(), ilDclTableListGUI\setTabs(), ilObjBlogGUI\setTabs(), ilPCGridGUI\setTabs(), ilECSParticipantSettingsGUI\setTabs(), ilPCFileItemGUI\setTabs(), ilPersonalProfileGUI\setTabs(), ilObjDataCollectionGUI\setTabs(), ilObject2GUI\setTabs(), ilObjSAHSLearningModuleGUI\setTabs(), ilConsultationHoursGUI\setTabs(), ilObjFileGUI\setTabs(), ilObjMediaCastGUI\setTabs(), ilECSMappingSettingsGUI\setTabs(), ilObjMediaPoolGUI\setTabs(), ilLOEditorGUI\setTabs(), ilObjMediaObjectGUI\setTabs(), ilObjLinkResourceGUI\setTabs(), ilObjCalendarSettingsGUI\settings(), ilObjLoggingSettingsGUI\settings(), ilObjCertificateSettingsGUI\settings(), ilObjTermsOfServiceGUI\settings(), ilObjLinkResourceGUI\settings(), ilObjForumAdministrationGUI\settingsForm(), ilObjUserTrackingGUI\settingsObject(), ilObjUserFolderGUI\settingsObject(), ilObjTalkTemplateAdministrationGUI\setTitleAndDescription(), ilObjUserGUI\setTitleAndDescription(), ilObjPortfolioGUI\setTitleAndDescription(), ilObjectGUI\setTitleAndDescription(), ilObjOrgUnitGUI\setTitleAndDescription(), ilObjContentPageGUI\setTitleAndDescription(), ilObjLanguageExtGUI\setTitleAndDescription(), ilObjQuestionPoolGUI\setTitleAndDescription(), ilPDNotesGUI\setToolbar(), ilIndividualAssessmentMemberGUI\setToolbar(), ilStudyProgrammeType\setTranslations(), ilSystemStyleMainGUI\setUnderworldTabs(), ilSystemStyleMainGUI\setUnderworldTitle(), ilSkinFactoryTest\setUp(), CustomTest\setUp(), IsNumericConstraintTest\setUp(), IsNullConstraintTest\setUp(), SequentialConstraintTest\setUp(), ParallelConstraintsTest\setUp(), HasMaxLengthConstraintTest\setUp(), HasMinLengthConstraintTest\setUp(), NotConstraintTest\setUp(), ILIAS\Tests\Refinery\Integer\Constraints\GreaterThanConstraintTest\setUp(), ilSystemStyleOverviewGUITest\setUp(), ILIAS\Tests\Refinery\Integer\Constraints\LessThanOrEqualConstraintTest\setUp(), ilSystemStyleBaseFS\setUp(), ILIAS\Tests\Refinery\Integer\Constraints\GreaterThanOrEqualConstraintTest\setUp(), ILIAS\Tests\Refinery\Integer\Constraints\LessThanConstraintTest\setUp(), ilPluginsOverviewTableTest\setUp(), ColumnTest\setUp(), ilStudyProgrammeSubSettingsTest\setUp(), SwitchableGroupInputTest\setUp(), AbstractRendererTest\setUp(), ILIAS\Test\Presentation\TabsManager\setupTabsGuiConfig(), ilObjTestGUI\setupToolBarAndMessage(), ilObjLanguageFolderGUI\setUserLanguageObject(), ilMailSearchObjectGUI\share(), ilWorkspaceAccessGUI\share(), ilCalendarCategoryGUI\shareAssign(), ilCalendarCategoryGUI\shareAssignRoles(), ilCalendarCategoryGUI\shareDeassign(), ilCalendarCategoryGUI\sharePerformSearch(), ilCalendarCategoryGUI\shareSearch(), ilSessionStatisticsGUI\short(), ilCalendarSubscriptionGUI\show(), ilGlossaryFlashcardBoxGUI\show(), ilCalendarDayGUI\show(), ilUserActionAdminGUI\show(), ilCalendarWeekGUI\show(), ilDclTableViewGUI\show(), ilObjectCustomUserFieldsGUI\show(), ilWOPIAdministrationGUI\show(), ilTestSubmissionReviewGUI\show(), ilPortfolioRepositoryGUI\show(), ilMemberExportGUI\show(), ilDashboardGUI\show(), ilBookingGatewayGUI\show(), ilRegistrationGUI\show(), ilLPObjectStatisticsGUI\showAccessGraph(), ilObjUserFolderGUI\showActionConfirmation(), ilParticipantTableGUI\showActionLinks(), ilSubscriberTableGUI\showActionLinks(), ilWaitingListTableGUI\showActionLinks(), ilLMObjectGUI\showActions(), ilContentStyleSettingsGUI\showActions(), ilObjContentObjectGUI\showActions(), ilWebDAVMountInstructionsUploadGUI\showAddDocumentForm(), ilAccessibilityDocumentGUI\showAddDocumentForm(), ILIAS\Test\Logging\LogTable\showAdditionalDetails(), ilContainerGUI\showAdministrationPanel(), ilObjWorkspaceFolderGUI\showAdministrationPanel(), ilLPObjectStatisticsGUI\showAggregationInfo(), ilTestPlayerAbstractGUI\showAnswerOptionalQuestionsConfirmation(), ilCalendarCategoryGUI\showAssignedAppointments(), ilMailingListsGUI\showAssignmentForm(), ilExSubmissionTextGUI\showAssignmentTextObject(), ilPasswordAssistanceGUI\showAssignPasswordForm(), ilPasswordAssistanceGUI\showAssistanceForm(), ilAccessibilityDocumentGUI\showAttachCriterionForm(), ilMailAttachmentGUI\showAttachments(), ilObjSystemFolderGUI\showBasicSettingsObject(), ilStartUpGUI\showCASLoginForm(), ilObjMediaCastGUI\showCastItemObject(), ilAccessibilityDocumentGUI\showChangeCriterionForm(), ilObjRoleGUI\showChangeExistingObjectsConfirmation(), ilRepositorySearchGUI\showClipboard(), ilTestSkillEvaluationGUI\showCmd(), ilStartUpGUI\showCodeForm(), ilObjContactAdministrationGUI\showConfigurationForm(), ilBookingProcessWithoutScheduleGUI\showConfirmation(), ILIAS\Test\Settings\ScoreReporting\SettingsScoringGUI\showConfirmation(), ilPermissionGUI\showConfirmBlockRole(), ILIAS\Test\Logging\LogTable\showConfirmTestUserInteractionsDeletion(), ilContactGUI\showContactRequests(), ilSystemSupportContactsGUI\showContacts(), ilContactGUI\showContacts(), ilContainerGUI\showContainerFilter(), ilContainerGUI\showContainerPageTabs(), ilObjBibliographicGUI\showContent(), ilAccessibilityControlConceptGUI\showControlConcept(), ilObjectCopyGUI\showCopyProgress(), ilMDCopyrightConfigurationGUI\showCopyrightSelection(), ilLPObjectStatisticsGUI\showCronJobInfo(), ilRegistrationGUI\showCustomFields(), ilLPObjectStatisticsGUI\showDailyGraph(), ilCourseMembershipGUI\showDeleteParticipantsConfirmationWithLinkedCourses(), ilObjBibliographicGUI\showDetails(), ilSubItemListGUI\showDetailsLink(), ilWebDAVMountInstructionsUploadGUI\showDocuments(), ilAccessibilityDocumentGUI\showDocuments(), ilObjPortfolioBaseGUI\showEditButton(), ilWebDAVMountInstructionsUploadGUI\showEditDocumentForm(), ilAccessibilityDocumentGUI\showEditDocumentForm(), ilPageObjectGUI\showEditLockInfo(), ilMailTemplateGUI\showEditTemplateForm(), ilObjContentObjectGUI\showEntrySelector(), ILIAS\Test\Logging\LogTable\showErrorModal(), ilObjContentObjectGUI\showExportIDsOverview(), ilPersonalProfileGUI\showExportImport(), ilObjMailGUI\showExternalSettingsFormObject(), ilObjUserFolderGUI\showFieldChangeComponentsListeningConfirmDialog(), ilAdvancedMDSettingsGUI\showFiles(), ilTestPlayerAbstractGUI\showFinalStatementCmd(), ilSurveyExecutionGUI\showFinishConfirmation(), ilMailFolderGUI\showFolder(), ILIAS\Test\Settings\MainSettings\SettingsMainGUI\showForm(), ilAuthLogoutBehaviourGUI\showForm(), ilMailingListsGUI\showForm(), ilMailFormGUI\showForm(), ilObjMediaCastGUI\showGallery(), ilObjMailGUI\showGeneralSettingsForm(), ilExPeerReviewGUI\showGivenPeerReviewObject(), ilGlobalUnitConfigurationGUI\showGlobalUnitCategories(), ilGlossaryForeignTermCollectorGUI\showGlossarySelector(), ilHelpGUI\showHelp(), ilGlossaryFlashcardBoxGUI\showHidden(), ilAssQuestionHintRequestGUI\showHintCmd(), ilAssQuestionHintsGUI\showHintCmd(), ilDidacticTemplateSettingsGUI\showImportForm(), ilPersonalSkillsGUI\showInfoBoxForProfiles(), ilPersonalSkillsGUI\showInfoBoxForRecords(), ilOpenIdConnectSettingsGUI\showInfoMessage(), ilObjStudyProgrammeMembersGUI\showInfoMessage(), ilObjGlossaryGUI\showInfoScreen(), ilObjFileBasedLMGUI\showInfoScreen(), ilCalendarAppointmentGUI\showInfoScreen(), ilObjectCopyGUI\showItemSelection(), ilObjSessionGUI\showJoinRequestButton(), ilAdvancedMDSettingsGUI\showLanguageSwitch(), ilInfoScreenGUI\showLDAPRoleGroupMappingInfo(), ilInfoScreenGUI\showLearningProgress(), ilLPObjectStatisticsGUI\showLearningProgressDetails(), ilLPObjectStatisticsGUI\showLearningProgressGraph(), ilInternalLinkGUI\showLinkHelp(), ilAssQuestionHintRequestGUI\showListCmd(), ilAssQuestionHintsGUI\showListCmd(), ilTestPlayerAbstractGUI\showListOfAnswers(), ilObjSkillTreeGUI\showLocator(), ilStartUpGUI\showLoginPage(), ilStartUpGUI\showLogout(), ilMailingListsGUI\showMailingLists(), ilObjContentObjectGUI\showMaintenance(), ILIAS\Test\Scoring\Manual\TestScoringByQuestionGUI\showManScoringByQuestionParticipantsTable(), ILIAS\Test\Scoring\Manual\TestScoringByParticipantGUI\showManScoringParticipantScreen(), ILIAS\Test\Scoring\Marks\MarkSchemaGUI\showMarkSchema(), ilMembershipGUI\showMemberExportToolbarButton(), ilForumSettingsGUI\showMembers(), ilMailingListsGUI\showMembersList(), ilPasswordAssistanceGUI\showMessageForm(), ilPRGMessagePrinter\showMessages(), ILIAS\Test\Participants\ParticipantTableActions\showModal(), ilObjGlossaryGUI\showModalForCollection(), ilForumModeratorsGUI\showModerators(), ilObjWorkspaceFolderGUI\showMoveIntoObjectTree(), ilExerciseManagementGUI\showMultiFeedbackObject(), ilLMPresentationGUI\showNavRestrictionDueToQuestions(), ilNewsForContextBlockGUI\showNews(), ilObjTestGUI\showNextViewAfterQuestionSave(), ilLMPresentationGUI\showNoPageAccess(), ilBookingProcessWithoutScheduleGUI\showNoPermission(), ilBookingProcessWithScheduleGUI\showNoPermission(), ilLMPresentationGUI\showNoPublicAccess(), ilTestResultsGUI\showNoResultsReportingMessage(), ilObjBookingPoolGUI\showNoScheduleMessage(), ilShibbolethWAYF\showNotice(), ilBookingProcessWithScheduleGUI\showNumberForm(), ilConditionHandlerGUI\showObligatoryForm(), ILIAS\Test\Settings\MainSettings\SettingsMainGUI\showOldConcludingRemarks(), ILIAS\Test\Settings\MainSettings\SettingsMainGUI\showOldIntroduction(), ilStartUpGUI\showOpenIdConnectLoginForm(), ilObjExerciseGUI\showOverviewObject(), ilDclDetailedViewDefinitionGUI\showPage(), ilPageObjectGUI\showPage(), ilAuthPageEditorGUI\showPageEditorLanguages(), ilExerciseManagementGUI\showParticipantObject(), ilObjPollGUI\showParticipants(), ilLearningSequenceMembershipGUI\showParticipantsToolbar(), ilMembershipGUI\showParticipantsToolbar(), ilObjPollGUI\showParticipantVotes(), ilLocalUserPasswordSettingsGUI\showPassword(), ilTestPasswordProtectionGUI\showPasswordFormCmd(), ilContainerGUI\showPasswordInstructionObject(), ilContainerGUI\showPasteTreeObject(), ilExPeerReviewGUI\showPeerReviewOverviewObject(), ilObjSearchLuceneSettingsFormGUI\showPermissionDenied(), ilObjSearchSettingsFormGUI\showPermissionDenied(), ilPersonalProfileGUI\showPersonalData(), ilBookingGatewayGUI\showPoolSelector(), ilObjTalkTemplateAdministrationGUI\showPossibleSubObjects(), ilObjUserFolderGUI\showPossibleSubObjects(), ilObjOrgUnitGUI\showPossibleSubObjects(), ilObjectGUI\showPossibleSubObjects(), ilLMPresentationGUI\showPrintView(), ilLMPresentationGUI\showPrintViewSelection(), ilUserPrivacySettingsGUI\showPrivacySettings(), ilPersonalProfileGUI\showPublicProfileFields(), ilTestPlayerAbstractGUI\showQuestionCmd(), ilTestPlayerAbstractGUI\showQuestionViewable(), ilExPeerReviewGUI\showReceivedPeerReviewObject(), ilAdvancedMDSettingsGUI\showRecords(), ilStartUpGUI\showRegistrationLinks(), ilBookingReservationsGUI\showRerunPreferenceAssignment(), ilTestEvaluationGUI\showResults(), ilMailSearchGUI\showResults(), ilGlossaryFlashcardBoxGUI\showRevealed(), ilCalendarCategoryGUI\showRoleList(), ilLDAPSettingsGUI\showRoleSelection(), ilUserStartingPointGUI\showRoleSelection(), ilLocalUserGUI\showRolesTable(), ilStartUpGUI\showSamlIdpSelection(), ilStartUpGUI\showSamlLoginForm(), ilLuceneAdvancedSearchGUI\showSavedResults(), ilLuceneSearchGUI\showSavedResults(), ilRepositorySearchGUI\showSearchUserTable(), ilObjPrivacySecurityGUI\showSecurity(), ilMailMemberSearchGUI\showSelectableUsers(), ilObjGlossaryGUI\showSelectedGlossariesForCollection(), ilStartUpGUI\showShibbolethLoginForm(), ilTestPlayerAbstractGUI\showSideList(), ilSCComponentTaskGUI\showSimpleConfirmation(), ilTestRandomQuestionSetConfigGUI\showSourcePoolDefinitionListCmd(), ilObjectCopyGUI\showSourceSelectionMembership(), ilObjectCopyGUI\showSourceSelectionTree(), ilCourseContentGUI\showStartObjects(), ilObjForumGUI\showStatisticsObject(), ilMailFormGUI\showSubmissionErrors(), ilContactGUI\showSubTabs(), ilObjStudyProgrammeIndividualPlanGUI\showSuccessMessage(), ilObjStudyProgrammeMembersGUI\showSuccessMessage(), ilAssQuestionSkillAssignmentsGUI\showSyncOriginalConfirmationCmd(), ilObjectCopyGUI\showTargetSelectionTree(), ilMailTemplateGUI\showTemplates(), ilLearningProgressGUI\showtlt(), ilObjLinkResourceGUI\showToolbar(), ilObjGlossaryGUI\showToolbarForCollection(), ilObjGlossaryGUI\showToolbarForStandard(), ilObjContentObjectGUI\showTooltipList(), ilLPObjectStatisticsGUI\showTypesGraph(), ilUnitConfigurationGUI\showUnitCreationForm(), ilMDCopyrightUsageGUI\showUsageTable(), ilMailFolderGUI\showUser(), ilCalendarCategoryGUI\showUserList(), ilPasswordAssistanceGUI\showUsernameAssistanceForm(), ilObjForumGUI\showUserObject(), ilLPListOfObjectsGUI\showUserObjectMatrix(), ilSkillProfileGUI\showUsers(), ilCourseContentGUI\showUserTimings(), ilObjSystemFolderGUI\showVcsInformationObject(), ilCalendarPresentationGUI\showViewSelection(), ilTestEvalObjectiveOrientedGUI\showVirtualPassCmd(), ilSkinFactory\skinStyleContainerFromId(), assLongMenu\solutionValuesToText(), assKprimChoice\solutionValuesToText(), assClozeTest\solutionValuesToText(), ilOrgUnitSimpleUserImportGUI\startImport(), ilOrgUnitSimpleImportGUI\startImport(), ilUserStartingPointGUI\startingPoints(), ilObjLanguageExtGUI\statisticsObject(), ILIAS\UI\Implementation\Component\Table\Column\Factory\status(), ILIAS\UI\Implementation\Component\Table\Column\Factory\statusIcon(), ilStudyProgrammeMailTemplateContext\statusToRepr(), ilStudyProgrammeUserTable\statusToRepresent(), ilBulkEditQuestionsGUI\store(), ilWOPIAdministrationGUI\store(), ilBulkEditQuestionsGUI\storeTaxonomies(), ilExSubmissionFileGUI\submissionScreenObject(), ilExSubmissionTeamGUI\submissionScreenTeamObject(), ILIAS\Test\Participants\ParticipantTableActions\submit(), ilPasswordAssistanceGUI\submitAssignPasswordForm(), ilPasswordAssistanceGUI\submitAssistanceForm(), ilContactGUI\submitInvitation(), ilPasswordAssistanceGUI\submitUsernameAssistanceForm(), ilObjPollGUI\subscribe(), assFormulaQuestionResult\substituteFormula(), assFormulaQuestion\substituteVariables(), assQuestionGUI\suggestedsolution(), ilSurveyEvaluationGUI\sumscore(), ILIAS\UI\Implementation\Component\Input\Field\Factory\switchableGroup(), ilDidacticTemplateGUI\switchTemplate(), SurveyQuestionGUI\sync(), ilECSCmsTreeSynchronizer\syncCategory(), ilECSCourseCreationHandler\syncCategory(), ilCalendarCategoryGUI\synchroniseCalendar(), ilAssQuestionSkillAssignmentsGUI\syncOriginalCmd(), assQuestionGUI\syncQuestion(), ILIAS\Export\ExportHandler\Factory\table(), CustomTest\test_gracefully_handle_arrays_and_objects(), CustomTest\test_no_sprintf_on_one_parameter(), CustomTest\test_use_txt(), AbstractRendererTest\testBindJavaScriptNoString(), AbstractRendererTest\testBindJavaScriptSuccessfull(), IsNumericConstraintTest\testCheckFails(), ilPluginsOverviewTableTest\testCreateObject(), ColumnTest\testDataTableColumnBoolFormat(), ColumnTest\testDataTableColumnBoolFormatWithGlyph(), ColumnTest\testDataTableColumnBoolFormatWithIcon(), ColumnTest\testDataTableColumnCustomOrderingLabels(), ColumnTest\testDataTableColumnDateFormat(), ColumnTest\testDataTableColumnLinkListingFormat(), ColumnTest\testDataTableColumnLinkListingFormatAcceptsOnlyLinkListings(), ColumnTest\testDataTableColumnLinkListingItemsFormatAcceptsOnlyLinks(), ColumnTest\testDataTableColumnNumnberFormat(), ColumnTest\testDataTableColumnsAttributes(), ColumnTest\testDataTableColumnTimespanFormat(), SwitchableGroupInputTest\testErrorIsI18NOnError(), AbstractRendererTest\testGetTemplateSuccessfull(), AbstractRendererTest\testGetTemplateUnsuccessfull(), ilStudyProgrammeSubSettingsTest\testPRGSettingsAssessmentToForm(), ilStudyProgrammeSubSettingsTest\testPRGSettingsDeadlineToForm(), ilStudyProgrammeSubSettingsTest\testPRGSettingsMailToForm(), ilStudyProgrammeSubSettingsTest\testPRGSettingsTypeToForm(), ilStudyProgrammeSubSettingsTest\testPRGSettingsValidityToForm(), IsNullConstraintTest\testProblemWith(), HasMaxLengthConstraintTest\testProblemWith(), ILIAS\Tests\Refinery\Integer\Constraints\GreaterThanOrEqualConstraintTest\testProblemWith(), HasMinLengthConstraintTest\testProblemWith(), ILIAS\Tests\Refinery\Integer\Constraints\LessThanOrEqualConstraintTest\testProblemWith(), ILIAS\Tests\Refinery\Integer\Constraints\GreaterThanConstraintTest\testProblemWith(), ILIAS\Tests\Refinery\Integer\Constraints\LessThanConstraintTest\testProblemWith(), NotConstraintTest\testProblemWith(), IsNumericConstraintTest\testProblemWith(), SequentialConstraintTest\testProblemWith1(), ParallelConstraintsTest\testProblemWith1(), SequentialConstraintTest\testProblemWith2(), ParallelConstraintsTest\testProblemWith2(), IsNumericConstraintTest\testRestrictNotOk(), ilSkinFactoryTest\testSkinFromXML(), ilObjAuthSettingsGUI\testSoapAuthConnectionObject(), ilLOEditorGUI\testsOverview(), SwitchableGroupInputTest\testSwitchableGroupMayOnlyHaveGroupChildren(), SwitchableGroupInputTest\testWithInputDoesNotApplyOperationsOnError(), ILIAS\UI\Implementation\Component\Table\Column\Factory\text(), ILIAS\UI\Implementation\Component\Table\Column\Factory\timeSpan(), ilContentPageKioskModeView\toggleLearningProgress(), ilLearningModuleKioskModeView\toggleLearningProgress(), ilObjFileGUI\toggleLearningProgress(), ilObjForumGUI\toggleStickinessObject(), ilObjForumGUI\toggleThreadNotificationObject(), ILIAS\UI\Implementation\Render\AbstractComponentRenderer\toJS(), assKprimChoice\toJSON(), assMatchingQuestion\toJSON(), ilStudyProgrammeUserTable\toRow(), ilObjSCORMLearningModuleGUI\trackingImportForm(), ilBuddySystemGUI\transitionAsyncCommand(), ilBuddySystemGUI\transitionCommand(), ilADTLocation\translateErrorCode(), ilADT\translateErrorCode(), ILIAS\Badge\ModalBuilder\translateKeysWithValidDataAttribute(), ilContainerGUI\trashObject(), ILIAS\MetaData\Presentation\Utilities\txt(), ilShibbolethSettingsForm\txt(), ilADNNotificationUIFormGUI\txt(), ILIAS\components\OrgUnit\ARHelper\BaseForm\txt(), ILIAS\UI\Implementation\Render\AbstractComponentRenderer\txt(), ILIAS\GlobalScreen\Scope\MainMenu\Collector\Renderer\TopParentItemDrilldownRenderer\txt(), ilFileCommonSettingsGUI\txt(), ilStudyProgrammeCommonSettingsGUI\txt(), ilIndividualAssessmentCommonSettingsGUI\txt(), ILIAS\LegalDocuments\Legacy\Table\txt(), ilOrgUnitPositionFormGUI\txt(), ilMembershipRegistrationSettingsGUI\txt(), ilObjStudyProgrammeSettingsGUI\txt(), ilObjIndividualAssessmentGUI\txt(), ilIndividualAssessmentMembersGUI\txt(), ilIndividualAssessmentMembersTableGUI\txt(), ilObjStudyProgrammeAutoMembershipsGUI\txt(), ILIAS\MetaData\Presentation\Utilities\txtFill(), ilAccessibilityNullCriterion\ui(), ilSurveyEditorGUI\unfoldQuestionblockObject(), ilObjLanguageFolderGUI\uninstallChangesObject(), ilObjLanguageFolderGUI\uninstallObject(), ilObjComponentSettingsGUI\uninstallPlugin(), ilExSubmissionObjectGUI\unlinkBlogObject(), ilExSubmissionObjectGUI\unlinkPortfolioObject(), ilFileVersionsGUI\unpublish(), ilCalendarAppointmentGUI\unregister(), ilObjSessionGUI\unregisterObject(), ilMailTemplateGUI\unsetAsContextDefault(), ilCalendarCategoryGUI\unshare(), ilObjPollGUI\unsubscribe(), ilObjGroupGUI\unsubscribeObject(), ilFileSystemGUI\unzipFile(), ilExtIdGUI\update(), ilObjSearchSettingsFormGUI\update(), ilObjSearchLuceneSettingsFormGUI\update(), ilBiblLibraryGUI\update(), ilOrgUnitPositionGUI\update(), ilObjStudyProgrammeSettingsGUI\update(), ilADNNotificationGUI\update(), ilObjComponentSettingsGUI\update(), ilIndividualAssessmentSettingsGUI\update(), ilPCLearningHistoryGUI\update(), ilBiblFieldFilterGUI\update(), ilObjLearningSequenceSettingsGUI\update(), ILIAS\File\Icon\ilObjFileIconsOverviewGUI\update(), ilPCVerificationGUI\update(), ilObjCourseGroupingGUI\update(), ilCronManagerGUI\update(), ilCalendarCategoryGUI\update(), ilPCTabsGUI\update(), ilStudyProgrammeTypeGUI\update(), ilECSSettingsGUI\update(), ilObjDataCollectionGUI\update(), ilObjectMetaDataGUI\update(), ilCustomUserFieldsGUI\update(), ilOrgUnitTypeGUI\update(), ilCalendarAppointmentGUI\update(), ilPageObject\update(), ilADTBasedObjectGUI\updateAction(), ilObjStudyProgrammeGUI\updateAdvancedSettings(), ilObjOrgUnitGUI\updateAdvancedSettings(), ilStudyProgrammeTypeGUI\updateAMD(), ilOrgUnitTypeGUI\updateAMD(), ilStudyProgrammeType\updateAssignedStudyProgrammesIcons(), ilExSubmissionTextGUI\updateAssignmentTextObject(), ilObjAuthSettingsGUI\updateAuthModeDeterminationObject(), ilObjAuthSettingsGUI\updateAuthRolesObject(), ilECSSettingsGUI\updateCategoryMapping(), ilObjStudyProgrammeMembersGUI\updateCertificate(), ilObjStudyProgrammeMembersGUI\updateCertificateMulti(), ilSurveyParticipantsGUI\updateCodesObject(), ILIAS\COPage\PC\Section\SectionCommandActionHandler\updateCommand(), ilECSSettingsGUI\updateCommunities(), ilAdvancedMDSettingsGUI\updateComplexOption(), ilConditionHandlerGUI\updateCondition(), ilConditionHandlerGUI\updateConditionTrigger(), ilOrgUnitTypeGUI\updateCustomIcons(), ilStudyProgrammeTypeGUI\updateCustomIcons(), ilOrgUnitPositionGUI\updateDefaultPermissions(), ilObjForumGUI\updateDraftObject(), ilMDCopyrightConfigurationGUI\updateEntry(), ilObjLoggingSettingsGUI\updateErrorSettings(), ilObjectCustomUserFieldsGUI\updateField(), ilAdvancedMDSettingsGUI\updateField(), ilCustomUserFieldsGUI\updateFields(), ilAdvancedMDSettingsGUI\updateFields(), ilCourseObjectivesGUI\updateFinalTestAssignment(), ilCourseObjectivesGUI\updateFinalTestLimits(), ilObjStudyProgrammeMembersGUI\updateFromCurrentPlan(), ilObjStudyProgrammeMembersGUI\updateFromCurrentPlanMulti(), ilObjGroupGUI\updateGroupTypeObject(), ilObjCourseGUI\updateInfoObject(), ilObjCategoryGUI\updateInfoObject(), ilObjGroupGUI\updateInfoObject(), ilObjLinkResourceGUI\updateLink(), ilObjLinkResourceGUI\updateLinks(), ilPersonalProfileGUI\updateLoginOrSetErrorMessages(), ilObjLTIAdministrationGUI\updateLTIConsumer(), ilCourseContentGUI\updateManagedTimings(), ilLearningProgressGUI\updateManual(), ilCourseObjectivesGUI\updateMaterialAssignment(), ilObjContentObjectGUI\updateMenuEntry(), ilConsultationHoursGUI\updateMulti(), ilObjRepositorySettingsGUI\updateNewItemGroup(), ilForumSettingsGUI\updateNotificationSettings(), ilObjStudyProgrammeReferenceGUI\updateObject(), ilObjRoleTemplateGUI\updateObject(), ilRemoteObjectBaseGUI\updateObject(), ilObjRootFolderGUI\updateObject(), ilContainerReferenceGUI\updateObject(), ilObjRoleGUI\updateObject(), ilObjBibliographicGUI\updateObject(), ilObjSurveyQuestionPoolGUI\updateObject(), ilObjGroupGUI\updateObject(), ilObjCourseGUI\updateObject(), ilObjCategoryGUI\updateObject(), ilObjSessionGUI\updateObject(), ilObjectGUI\updateObject(), ilObjQuestionPoolGUI\updateObject(), ilLMPresentationGUI\updatePageRating(), ilMembershipGUI\updateParticipants(), ilGroupMembershipGUI\updateParticipantsStatus(), ilLearningSequenceMembershipGUI\updateParticipantsStatus(), ilCourseMembershipGUI\updateParticipantsStatus(), ilExPeerReviewGUI\updatePeerReviewObject(), ilCourseContentGUI\updatePersonalTimings(), ilAdvancedMDSettingsGUI\updateRecord(), ilAdvancedMDSettingsGUI\updateRecords(), ilLDAPSettingsGUI\updateRoleAssignment(), ilAuthShibbolethSettingsGUI\updateRoleAssignmentRule(), ilLDAPSettingsGUI\updateRoleMapping(), ilRegistrationSettingsGUI\updateRoles(), ilStudyProgrammeTypeDBRepository\updateRowTypeTranslationDB(), ilCourseObjectivesGUI\updateSelfAssessmentAssignment(), ilCourseObjectivesGUI\updateSelfAssessmentLimits(), ilObjSessionGUI\updateSessionTypeObject(), ilObjLoggingSettingsGUI\updateSettings(), ilLTIProviderObjectSettingGUI\updateSettings(), ilObjOrgUnitGUI\updateSettings(), ilConsultationHoursGUI\updateSettings(), ilAssQuestionSkillAssignmentsGUI\updateSkillQuestionAssignmentsCmd(), ilRegistrationGUI\updateSubscriptionRequest(), ilAdvancedMDSettingsGUI\updateSubstitutions(), ilDclTableViewEditFormGUI\updateTableView(), ilMailTemplateGUI\updateTemplate(), ilDidacticTemplateSettingsGUI\updateTemplate(), ilGlossaryTermGUI\updateTerm(), ilObjForumGUI\updateThreadDraftObject(), ilObjForumGUI\updateThreadObject(), ilLPListOfSettingsGUI\updateTLT(), ILIAS\Skill\Tree\SkillTreeManager\updateTree(), ilLPListOfObjectsGUI\updateUser(), ilCalendarCategoryGUI\uploadAppointments(), assOrderingQuestionGUI\uploadElementImage(), ilFileSystemGUI\uploadFile(), ilObjFileGUI\uploadFiles(), ilExSubmissionFileGUI\uploadFormObject(), ilObjHelpSettingsGUI\uploadHelpFile(), ilMobMultiSrtUpload\uploadMultipleSubtitleFile(), ilMobMultiSrtUploadGUI\uploadMultipleSubtitleFileForm(), ilObjSAHSLearningModuleGUI\uploadObject(), ilObjLanguageExtGUI\uploadObject(), ilPersonalProfileGUI\uploadUserPicture(), ilObjUserGUI\uploadUserPicture(), ilExSubmissionFileGUI\uploadZipFormObject(), ilObjRoleGUI\userassignmentObject(), ilLPListOfObjectsGUI\userDetails(), ilObjTest\userLookupFullName(), ilOpenIdConnectSettingsGUI\userMapping(), ilLDAPSettingsGUI\userMappingToolbar(), ilObjUserFolderGUI\usrExportCsvObject(), ilObjUserFolderGUI\usrExportX86Object(), ilObjUserFolderGUI\usrExportXmlObject(), ilContainerFilterService\util(), ilCalendarUserNotification\validate(), ilADTGroupFormBridge\validate(), ilLDAPRoleGroupMappingSettings\validate(), ilCourseFile\validate(), ilADTFormBridge\validate(), ilQueryParser\validate(), ilCourseRegistrationGUI\validate(), ilGroupRegistrationGUI\validate(), ilObjSession\validate(), ilSessionAppointment\validate(), ilCalendarEntry\validate(), ilObjGroup\validate(), ilLDAPServer\validate(), ilObjCourse\validate(), ilConditionHandler\validate(), ilObjPollGUI\validateCustom(), ilOpenIdConnectSettingsGUI\validateDiscoveryUrl(), SurveyMultipleChoiceQuestionGUI\validateEditForm(), ilCourseLPBadgeGUI\validateForm(), ilCustomUserFieldsGUI\validateForm(), ilObjCourse\validateInfoSettings(), ilObjContentObject\validatePages(), ilAssQuestionSkillAssignmentsGUI\validateSolutionCompareExpression(), assNumeric\validateSolutionSubmit(), assMultipleChoice\validateSolutionSubmit(), assFormulaQuestion\validateSolutionSubmit(), ilExAssignmentEditorGUI\validationTeamsFormation(), ilStudyProgrammeUserTable\validToRepresent(), ilRoleMailboxAddress\value(), assLongMenuGUI\verifyAnswerOptions(), ilUserImportParser\verifyBeginTag(), ilUserImportParser\verifyEndTag(), ilObjUserFolderGUI\verifyXmlData(), ilSCORMOrganizationsGUI\view(), ilSCORMResourcesGUI\view(), ilSCORMmanifestGUI\view(), ilSCORMItemGUI\view(), ilSCORMOrganizationGUI\view(), ilSCORMResourceGUI\view(), ilObjBibliographicAdminGUI\view(), ilUsersGalleryGUI\view(), ilObjStudyProgrammeAutoCategoriesGUI\view(), ilObjStudyProgrammeSettingsGUI\view(), ilIndividualAssessmentMembersGUI\view(), ilEditClipboardGUI\view(), ilObjStudyProgrammeAutoMembershipsGUI\view(), ilRegistrationSettingsGUI\view(), ilObjPortfolioBaseGUI\view(), ilObjStudyProgrammeMembersGUI\view(), ilObjOrgUnitGUI\view(), ilObjStudyProgrammeMembersGUI\viewCompletedCourses(), ilObjObjectFolderGUI\viewObject(), ilObjLanguageFolderGUI\viewObject(), ilObjTalkTemplateAdministrationGUI\viewObject(), ilObjRoleFolderGUI\viewObject(), ilObjLanguageExtGUI\viewObject(), ilObjUserFolderGUI\viewObject(), ilObjEmployeeTalkGUI\viewObject(), ilObjGlossaryGUI\viewObject(), ilObjForumGUI\viewThreadObject(), ilSurveyExecutionGUI\viewUserResults(), ilObjSurveyGUI\viewUserResultsObject(), ilBookingProcessWithScheduleGUI\week(), ILIAS\Test\ExportImport\ResultsExportExcel\withAggregatedResultsPage(), ILIAS\Export\ExportHandler\Table\DataRetrieval\Handler\withExportObject(), ILIAS\Test\ExportImport\ResultsExportExcel\withResultsPage(), ILIAS\Test\ExportImport\CertificateExport\write(), ilMemberExport\write(), assLongMenuGUI\writePostData(), assFormulaQuestionGUI\writePostData(), assKprimChoiceGUI\writePostData(), assSingleChoiceGUI\writeQuestionSpecificPostData(), assMultipleChoiceGUI\writeQuestionSpecificPostData(), and ILIAS\Export\ImportHandler\File\Factory\xml().

61  : \ilLanguage
62  {
63  return $this->DIC->language();
64  }
language handling

◆ locator()

ILIAS\Repository\locator ( )

Definition at line 126 of file trait.GlobalDICGUIServices.php.

Referenced by ilDclDetailedViewDefinitionGUI\__construct(), ilImprintGUI\__construct(), ilObjItemGroupGUI\__construct(), ilGlossaryLocatorGUI\__construct(), ilSharedResourceGUI\__construct(), ilPortfolioRepositoryGUI\__construct(), ilObjPollGUI\__construct(), ilObjPortfolioBaseGUI\__construct(), ilObjFileBasedLMGUI\__construct(), ilDataCollectionGlobalTemplate\__construct(), ilBlogPostingGUI\__construct(), ILIAS\LearningModule\Export\LMHtmlExport\__construct(), ilObjMediaCastGUI\__construct(), ilObjMediaPoolGUI\__construct(), ilObjExerciseGUI\__construct(), ilObjWikiGUI\__construct(), ilLTIViewGUI\__construct(), ilObjSessionGUI\__construct(), ilObjBlogGUI\__construct(), ilSearchBaseGUI\__construct(), ilSkillTreeNodeGUI\__construct(), ilObjContentObjectGUI\__construct(), ilObject2GUI\__construct(), ilObjSkillTreeGUI\__construct(), ilLMPresentationGUI\__construct(), ilObjTalkTemplateGUI\addAdminLocatorItems(), ilObjRoleTemplateGUI\addAdminLocatorItems(), ilObjectGUI\addAdminLocatorItems(), ilObjRoleGUI\addAdminLocatorItems(), ilObjUserGUI\addAdminLocatorItems(), ilSearchBaseGUI\addLocator(), ilObjIndividualAssessmentGUI\addLocatorItems(), ilObjChatroomGUI\addLocatorItems(), ilObjDataCollectionGUI\addLocatorItems(), ilObjContentPageGUI\addLocatorItems(), ilObjPollGUI\addLocatorItems(), ilObjRoleGUI\addLocatorItems(), ilObjTestGUI\addLocatorItems(), ilObjForumGUI\addLocatorItems(), ilDclDetailedViewDefinitionGUI\executeCommand(), ilLTIViewGUI\getContextId(), ilObject2GUI\setLocator(), ilDataCollectionGlobalTemplate\setLocator(), ilSystemStyleMainGUI\setUnderworldTabs(), and ilObjForumGUI\viewThreadObject().

126  : \ilLocatorGUI
127  {
128  return $this->DIC["ilLocator"];
129  }
This file is part of ILIAS, a powerful learning management system published by ILIAS open source e-Le...
+ Here is the caller graph for this function:

◆ logger()

ILIAS\Repository\logger ( )

Definition at line 71 of file trait.GlobalDICDomainServices.php.

Referenced by ilRpcClient\__call(), ilTree\__checkDelete(), ilCourseReferenceLP\__construct(), ilADTExternalLinkFormBridge\__construct(), ilImportDirectoryFactory\__construct(), ilCalendarScheduleFilterExercise\__construct(), ilGroupAppEventListener\__construct(), ilLPCollection\__construct(), ilAdvancedMDRecordScope\__construct(), ilAppointmentBaseFileHandler\__construct(), ilGroupExporter\__construct(), ilCourseReferenceAppEventListener\__construct(), ilCalendarZipJob\__construct(), ilRestFileStorage\__construct(), ilMailAttachmentStageCleanup\__construct(), ilAuthProviderFactory\__construct(), ilCertificateVerificationFileService\__construct(), ilDidacticTemplateIconHandler\__construct(), ilImportDirectory\__construct(), ilAuthFrontendHTTP\__construct(), ilCalendarDownloadZipInteraction\__construct(), ilLPStatusFactory\__construct(), ilECSCategoryMappingTableGUI\__construct(), ilRemoteObjectBaseGUI\__construct(), ilObjCourseReferenceGUI\__construct(), ilDidacticTemplateFilterPattern\__construct(), ilECSAppEventListener\__construct(), ilECSOrganisation\__construct(), ilCASAttributeToUser\__construct(), CustomBreadcrumbPagePartProvider\__construct(), ilObjMediaObjectAccess\__construct(), ilCourseWaitingList\__construct(), ilUserExportFileTableGUI\__construct(), ilFSStorageGroup\__construct(), ilTestVerificationTableGUI\__construct(), ILIAS\MetaData\OERExposer\OAIPMH\Handler\__construct(), ilWebResourceImporter\__construct(), ilCalendarCronRemoteReader\__construct(), ilCertificateTemplateDatabaseRepository\__construct(), ilAuthFrontendCredentials\__construct(), ilAuthProviderOpenIdConnect\__construct(), ilFSStorageCourse\__construct(), ILIAS\MediaCast\BackgroundTasks\DownloadAllZipJob\__construct(), ilCourseExporter\__construct(), ilOpenIdConnectUserSync\__construct(), ilECSCourseSettings\__construct(), ilCalendarScheduleFilterTimings\__construct(), ILIAS\Export\ImportHandler\SchemaFolder\Info\Factory\__construct(), ilECSCmsCourseCommandQueueHandler\__construct(), ILIAS\Export\ImportHandler\Parser\DOM\Factory\__construct(), ilMassMailTaskProcessor\__construct(), ILIAS\Export\ImportHandler\Parser\NodeInfo\Attribute\Factory\__construct(), ilCourseImporter\__construct(), ilCourseStart\__construct(), ILIAS\Export\ImportHandler\Parser\NodeInfo\Tree\Factory\__construct(), ilSessionAppEventListener\__construct(), ilDidacticTemplateAction\__construct(), ilWebResourceExporter\__construct(), ilECSEnrolmentStatusCommandQueueHandler\__construct(), ilLDAPCronSynchronization\__construct(), ilECSTreeReader\__construct(), ilCollectWorkspaceFilesJob\__construct(), ilLearningSequenceParticipants\__construct(), ilMailAddressTypeFactory\__construct(), ilAuthFrontendCredentialsSoap\__construct(), ilContainerReferenceXmlParser\__construct(), ilAccountRegistrationMail\__construct(), ilSessionDataSet\__construct(), ilLOXmlParser\__construct(), ilSubmissionsZipJob\__construct(), ilCronEcsTaskScheduler\__construct(), ilECSEContentDetails\__construct(), ilCertificateAppEventListener\__construct(), ilECSCourseUrl\__construct(), ILIAS\Export\ImportHandler\Parser\Factory\__construct(), ilMembershipCronNotifications\__construct(), ILIAS\Export\ImportHandler\Path\Factory\__construct(), ilAuthProviderSoap\__construct(), ILIAS\Export\ImportHandler\SchemaFolder\Factory\__construct(), ILIAS\Export\ImportHandler\File\XML\Export\Component\Factory\__construct(), ILIAS\Export\ImportHandler\Parser\NodeInfo\Attribute\Collection\__construct(), ILIAS\Export\ImportHandler\SchemaFolder\Info\Collection\__construct(), ilECSTimePlace\__construct(), ILIAS\Export\ImportHandler\File\XML\Export\DataSet\Factory\__construct(), ilUserCertificateRepository\__construct(), ilAuthFrontendCredentialsApache\__construct(), ilSystemCheckTrash\__construct(), ilZipJob\__construct(), ILIAS\Export\ImportHandler\Validation\Factory\__construct(), ilLPCronObjectStatistics\__construct(), ilAdvancedMDTranslationGUI\__construct(), ilECSCourseCreationHandler\__construct(), ilCheckSumOfWorkspaceFileSizesJob\__construct(), ilCopyWorkspaceFilesToTempDirectoryJob\__construct(), ilLDAPUserSynchronisation\__construct(), ILIAS\MediaCast\BackgroundTasks\DownloadAllBackgroundTask\__construct(), ilCourseAppEventListener\__construct(), ilObjRemoteCourseAccess\__construct(), ilCourseObjectiveMaterials\__construct(), ilSessionParticipantsTableGUI\__construct(), ilLOTestQuestionAdapter\__construct(), ilDidacticTemplateGUI\__construct(), ilTreeTrashQueries\__construct(), ilExDownloadSubmissionsZipInteraction\__construct(), ilAuthSession\__construct(), ilECSCmsTreeSynchronizer\__construct(), ilSessionReminderCheck\__construct(), ILIAS\User\Profile\Prompt\StartUpStep\__construct(), ilMaterializedPathTree\__construct(), ilDownloadSubmissionsBackgroundTask\__construct(), ilRemoteObjectBase\__construct(), ilLTIDataConnector\__construct(), ILIAS\Export\ImportHandler\File\XML\Manifest\Factory\__construct(), ilRbacAdmin\__construct(), ilCronOerHarvester\__construct(), ILIAS\MetaData\Repository\Utilities\Queries\DatabaseQuerier\__construct(), ILIAS\Export\ImportHandler\Parser\NodeInfo\Factory\__construct(), ILIAS\Notifications\ilNotificationSystem\__construct(), ilCheckSumOfFileSizesJob\__construct(), ilCopyFilesToTempDirectoryJob\__construct(), ILIAS\Export\ImportHandler\Parser\DOM\Handler\__construct(), ILIAS\Export\ImportHandler\SchemaFolder\Handler\__construct(), ilRoleXmlImporter\__construct(), ilObjForum\__construct(), ilLTIAppEventListener\__construct(), ILIAS\MediaCast\BackgroundTasks\DownloadAllZipInteraction\__construct(), ilCourseObjectiveQuestion\__construct(), ilDownloadZipInteraction\__construct(), ILIAS\Export\ImportHandler\Parser\NodeInfo\Tree\Handler\__construct(), ilCalendarRemoteReader\__construct(), ILIAS\Export\ImportHandler\File\XML\Export\Factory\__construct(), ilObjAuthSettingsGUI\__construct(), ilMemberViewSettings\__construct(), ilCourseObjective\__construct(), ilECSConnector\__construct(), ilGroupParticipants\__construct(), ilDownloadWorkspaceFolderBackgroundTask\__construct(), ilAuthProviderLTI\__construct(), ilLTITool\__construct(), ILIAS\Export\ImportHandler\Schema\Factory\__construct(), ILIAS\Export\ImportHandler\Path\Node\Factory\__construct(), ilTestExporter\__construct(), ilUserAutoComplete\__construct(), ilGroupXMLWriter\__construct(), ilECSCourseMappingRule\__construct(), ilLDAPAttributeToUser\__construct(), ILIAS\MediaCast\BackgroundTasks\DownloadAllCollectFilesJob\__construct(), ilAuthProvider\__construct(), ILIAS\MetaData\Repository\Utilities\DatabaseManipulator\__construct(), ilTestImporter\__construct(), ilDidacticTemplateImport\__construct(), ilDownloadContainerFilesBackgroundTask\__construct(), ilObjCourseGrouping\__construct(), ilCollectFilesJob\__construct(), ilCalendarCopyFilesToTempDirectoryJob\__construct(), ilECSCommunityReader\__construct(), ILIAS\Export\ImportHandler\File\Factory\__construct(), ilAuthModeDetermination\__construct(), ILIAS\MetaData\OERHarvester\Harvester\__construct(), ilDownloadFilesBackgroundTask\__construct(), ILIAS\Mail\Cron\ExpiredOrOrphanedMails\MailDeletionHandler\__construct(), ilECSObjectSettings\__construct(), ilObjCertificateSettingsGUI\__construct(), ilLocalUserGUI\__construct(), ilRpcClient\__construct(), ilMembershipGUI\__construct(), ILIAS\Export\ImportHandler\Factory\__construct(), ilObjRole\__construct(), ILIAS\Certificate\API\UserCertificateAPI\__construct(), ILIAS\Export\ImportHandler\File\XML\Factory\__construct(), ilObjRoleFolderGUI\__construct(), ilPDStudyProgrammeSimpleListGUI\__construct(), ilGroupMembershipMailNotification\__construct(), ilLDAPRoleAssignmentRule\__construct(), ilAuthFrontendFactory\__construct(), ILIAS\MetaData\Repository\Utilities\DatabaseReader\__construct(), ILIAS\MetaData\Repository\Validation\Processor\__construct(), ilMDCopyrightSelectionEntry\__construct(), ilObjTestXMLParser\__construct(), ILIAS\Export\ImportHandler\Validation\Handler\__construct(), ilCalendarExport\__construct(), ilLDAPQuery\__construct(), ilAttendanceList\__construct(), ilECSEventQueueReader\__construct(), ilAuthFrontend\__construct(), ilLearningSequenceMembershipMailNotification\__construct(), ILIAS\Export\ImportHandler\File\XML\Export\Handler\__construct(), ilECSCategoryMappingRule\__construct(), ilLOEditorGUI\__construct(), ilMail\__construct(), ilAppEventHandler\__construct(), ilCalendarAppointmentGUI\__construct(), ilCalendarSchedule\__construct(), ilCourseReferencePathInfo\__construct(), ilObjCourseGUI\__construct(), ilSearchResult\__construct(), ilCalendarBlockGUI\__construct(), ilSessionStatisticsGUI\__construct(), ilStartUpGUI\__construct(), ilDidacticTemplateSettingsGUI\__construct(), ilCalendarCategories\__construct(), ilExerciseManagementCollectFilesJob\__construct(), ilCertificateGUI\__construct(), ilTestRandomQuestionSetConfigGUI\__construct(), ilObjectMetaDataGUI\__construct(), ilParticipants\__construct(), ilCourseObjectivesGUI\__construct(), ilOpenIdConnectSettingsGUI\__construct(), ilObjStudyProgramme\__construct(), ILIAS\Test\Settings\MainSettings\SettingsMainGUI\__construct(), ilLTIProviderObjectSettingGUI\__construct(), ilLOSettings\__construct(), ilAdvancedMDFieldDefinition\__construct(), ilAdvancedMDSettingsGUI\__construct(), ilLearningProgressBaseGUI\__construct(), ilSearchBaseGUI\__construct(), ilObjGroup\__construct(), ilConditionHandler\__construct(), ilTree\__construct(), ilTree\__getSubTreeByParentRelation(), ilCourseObjectivesGUI\__initCourseObject(), ilTree\__validateSubtrees(), ilObjRemoteCourseAccess\_checkAccess(), ilECSConnector\_fetchEContentIdFromHeader(), ilTestCorrectionsGUI\addAnswer(), ilECSConnector\addAuth(), ilCalendarScheduleFilterTimings\addCustomEvents(), ilECSEnrolmentStatusConnector\addEnrolmentStatus(), ilFSStorageGroup\addMemberExportFile(), ilFSStorageCourse\addMemberExportFile(), ilFSStoragePRG\addMemberExportFile(), ilECSConnector\addResource(), ilGroupParticipants\addSubscriber(), ilLearningSequenceParticipants\addSubscriber(), ilCourseWaitingList\addToList(), ilCertificateQueueRepository\addToQueue(), ilTree\addTree(), ilECSCourseUrlConnector\addUrl(), ilObjRole\adjustPermissions(), ilObjRoleFolderGUI\adjustRoleObject(), ILIAS\Test\Settings\MainSettings\SettingsMainGUI\anonymityChanged(), ilForumMailNotification\appendAttachments(), ilDidacticTemplateLocalRoleAction\apply(), ilSessionDataSet\applyDidacticTemplate(), ILIAS\Export\ImportHandler\Parser\NodeInfo\Factory\attribute(), ilAuthFrontendHTTP\authenticate(), ilWebDAVAuthentication\authenticate(), ilAuthFrontend\authenticate(), ilObjAuthSettingsGUI\authSettingsObject(), ilLDAPQuery\bind(), ilTestSkillAdministrationGUI\buildAssignmentConfigurationInPoolHintMessage(), ilSessionStatisticsGUI\buildData(), ILIAS\Test\Logging\LogTable\buildInteractionTypesOptionsForFilter(), ILIAS\Test\Logging\LogTable\buildLogEntryTypesOptionsForFilter(), ILIAS\Test\Logging\LogTable\buildLogsFromAffectedItems(), ilTestRandomQuestionSetConfigGUI\buildQuestionStageCmd(), ilTestRandomQuestionSetConfig\buildStagingPoolBuilder(), ilTestQuestionBrowserTableGUI\buildTestQuestionSetConfig(), ilECSConnector\call(), ILIAS\Certificate\API\UserCertificateAPI\certificateCriteriaMetForGivenTemplate(), ilPersonalProfileGUI\changeEmail(), ilObjRole\changeExistingObjectsGrantPermissions(), ilObjMediaObjectAccess\checkAccessMob(), ilObjCourseGUI\checkAgreement(), ilECSCmsCourseCommandQueueHandler\checkAllocationActivation(), ilLDAPQuery\checkGroupMembership(), ilCourseReferencePathInfo\checkManagmentAccess(), ilLDAPQuery\checkPaginationEnabled(), ilAuthFrontend\checkSimultaneousLogins(), ilTree\checkTree(), ilTree\checkTreeChilds(), ilECSCmsTreeSynchronizer\checkTreeUpdates(), ilRestFileStorage\checkWebserviceActivation(), ilObjForum\cloneAutoGeneratedRoles(), ilObjGroup\cloneAutoGeneratedRoles(), ilLPCollection\cloneCollection(), ilCourseObjectiveMaterials\cloneDependencies(), ilCourseStart\cloneDependencies(), ilCourseObjectiveQuestion\cloneDependencies(), ilObjGroup\cloneDependencies(), ilObjCourseGrouping\cloneGrouping(), ilTestFixedQuestionSetConfig\cloneQuestionSetRelatedData(), ilDownloadFilesBackgroundTask\collectFiles(), ILIAS\Export\ImportHandler\Parser\NodeInfo\Attribute\Factory\collection(), ILIAS\Export\ImportHandler\SchemaFolder\Info\Factory\collection(), ILIAS\Export\ImportHandler\File\XML\Export\Factory\component(), ILIAS\Test\Settings\MainSettings\SettingsMainGUI\confirmedSaveForm(), ilDidacticTemplateGUI\confirmTemplateSwitch(), ilLDAPQuery\connect(), ilDidacticTemplateIconHandler\copy(), ilCopyWorkspaceFilesToTempDirectoryJob\copyFiles(), ilCopyFilesToTempDirectoryJob\copyFiles(), ilRbacAdmin\copyRolePermissionIntersection(), ilRbacAdmin\copyRolePermissionSubtract(), ilRbacAdmin\copyRolePermissionUnion(), ilRbacAdmin\copyRoleTemplatePermissions(), ilCalendarCopyFilesToTempDirectoryJob\copyWithAbsolutePath(), ilCalendarCopyFilesToTempDirectoryJob\copyWithRId(), ilCASAttributeToUser\create(), ilObjTestVerificationGUI\create(), ilForumMailEventNotificationSender\createAttachmentText(), ilRemoteObjectBase\createAuthResource(), ilECSCourseCreationHandler\createCourseData(), ilECSCourseCreationHandler\createCourseReferenceObjects(), ilCronJobRepositoryImpl\createDefaultEntry(), ilCertificateVerificationFileService\createFile(), ilDidacticTemplateLocalPolicyAction\createLocalPolicy(), ilECSCourseCreationHandler\createParallelCourse(), ilExerciseManagementCollectFilesJob\createSubmissionsDirectory(), ilCopyWorkspaceFilesToTempDirectoryJob\createTargetDirectory(), ilCopyFilesToTempDirectoryJob\createTargetDirectory(), ilCalendarCopyFilesToTempDirectoryJob\createTargetDirectory(), ilCopyWorkspaceFilesToTempDirectoryJob\createUniqueTempDirectory(), ilCopyFilesToTempDirectoryJob\createUniqueTempDirectory(), ilCalendarCopyFilesToTempDirectoryJob\createUniqueTempDirectory(), ilCalendarExport\createVEVENT(), ILIAS\Export\ImportHandler\File\XML\Export\Factory\dataSet(), ilUserCertificateRepository\deactivatePreviousCertificates(), ilCertificateTemplateDatabaseRepository\deactivatePreviousTemplates(), ilLDAPCronSynchronization\deactivateUsers(), ilDidacticTemplateIconHandler\delete(), ILIAS\Mail\Cron\ExpiredOrOrphanedMails\MailDeletionHandler\delete(), ilObjTest\delete(), ilObjRole\delete(), ilCalendarAppointmentGUI\delete(), ilRestFileStorage\deleteDeprecated(), ILIAS\Mail\Cron\ExpiredOrOrphanedMails\MailDeletionHandler\deleteDirectory(), ilDidacticTemplateBlockRoleAction\deleteLocalPolicy(), ilRbacAdmin\deleteLocalRole(), ILIAS\Test\Scoring\Marks\MarkSchemaGUI\deleteMarkSteps(), ilECSConnector\deleteResource(), ilRbacAdmin\deleteRole(), ilRbacAdmin\deleteRolePermission(), ilCertificateTemplateDatabaseRepository\deleteTemplate(), ilTree\deleteTree(), ilLTIDataConnector\deleteUser(), ilUserCertificateRepository\deleteUserCertificates(), ilUserCertificateRepository\deleteUserCertificatesForObject(), ilObjTest\deliverPDFfromFO(), ilTestPlayerAbstractGUI\discardSolutionCmd(), ilMail\distributeMail(), ilECSObjectSettings\doAdd(), ilStartUpGUI\doApacheAuthentication(), ilECSCourseCreationHandler\doAttributeMapping(), ilAuthProviderOpenIdConnect\doAuthentication(), ilAuthProviderSoap\doAuthentication(), ilObjRoleFolderGUI\doChangeExistingObjects(), ilLTIAppEventListener\doCronUpdate(), ilECSObjectSettings\doDelete(), ILIAS\Export\ImportHandler\Parser\Factory\DOM(), ilStartUpGUI\doMigration(), ilStartUpGUI\doMigrationNewAccount(), ilStartUpGUI\doOpenIdConnectAuthentication(), ilObjRoleFolderGUI\doRemoveRolePermissions(), ilStartUpGUI\doSamlAuthentication(), ILIAS\AuthShibboleth\LoginPerformer\doShibbolethAuthentication(), ilECSCourseCreationHandler\doSync(), ilECSEnrolmentStatusCommandQueueHandler\doUpdate(), ilECSCmsCourseCommandQueueHandler\doUpdate(), ilECSObjectSettings\doUpdate(), ilObjCertificateSettingsGUI\downloadCertificate(), ilECSObjectSettings\ecsCanBeActivatedForObject(), ilRemoteObjectBaseGUI\editObject(), ilMail\enqueue(), ilObjRoleGUI\ensureRoleAccessForContext(), ILIAS\User\Profile\Prompt\StartUpStep\execute(), ilRemoteObjectBaseGUI\executeCommand(), ilCalendarDayGUI\executeCommand(), ilTestResultsGUI\executeCommand(), ilAdministrationGUI\executeCommand(), ilCalendarBlockGUI\executeCommand(), ILIAS\Test\Logging\TestLogViewer\executeLogTableAction(), ILIAS\Export\ImportHandler\File\XML\Factory\export(), ilECSAppEventListener\extendAccount(), ilUserCertificateRepository\fetchActiveCertificate(), ilUserCertificateRepository\fetchActiveCertificateForPresentation(), ilUserCertificateRepository\fetchActiveCertificates(), ilUserCertificateRepository\fetchActiveCertificatesByTypeForPresentation(), ilUserCertificateRepository\fetchActiveCertificatesInIntervalForPresentation(), ilCertificateTemplateDatabaseRepository\fetchActiveCertificateTemplatesForCoursesWithDisabledLearningProgress(), ilUserCertificateRepository\fetchCertificate(), ilUserCertificateRepository\fetchCertificatesOfObject(), ilCertificateTemplateDatabaseRepository\fetchCertificateTemplatesByObjId(), ilCertificateTemplateDatabaseRepository\fetchCurrentlyActiveCertificate(), ilCertificateTemplateDatabaseRepository\fetchCurrentlyUsedCertificate(), ilUserCertificateTableProvider\fetchDataSet(), ilCertificateTemplateDatabaseRepository\fetchFirstCreatedTemplate(), ilLDAPQuery\fetchGroupMembers(), ilUserCertificateRepository\fetchLatestVersion(), ilUserCertificateRepository\fetchObjectIdsWithCertificateForUser(), ilTree\fetchPredecessorNode(), ilCertificateTemplateDatabaseRepository\fetchPreviousCertificate(), ilTree\fetchSuccessorNode(), ilCertificateTemplateDatabaseRepository\fetchTemplate(), ilUserCertificateRepository\fetchUserIdsWithCertificateForObject(), ilLDAPQuery\fetchUsers(), ILIAS\Export\ImportHandler\Factory\file(), ilECSCategoryMappingTableGUI\fillRow(), ilDidacticTemplateAction\filterRoles(), ILIAS\Test\Settings\MainSettings\SettingsMainGUI\finalizeSave(), ilAuthProviderLTI\findGlobalRole(), ilTreeTrashQueries\findRepositoryLocationForDeletedNode(), ilCronFinishUnfinishedTestPasses\finishPassForUser(), ilCronFinishUnfinishedTestPasses\finishPassOnEndingTime(), ilCronFinishUnfinishedTestPasses\finishPassOnProcessingTime(), ilTestPlayerAbstractGUI\finishTestCmd(), ilLPCronObjectStatistics\gatherCourseLPData(), ilTestPlayerAbstractGUI\generateRandomTestPassForActiveUser(), ilCertificateQueueRepository\getAllEntriesFromQueue(), ilRemoteObjectBase\getAllResourceIds(), ilECSConnector\getAuth(), ilAuthModeDetermination\getAuthModeSequence(), ilMailAddressTypeFactory\getByPrefix(), ilSCORMTree\getChilds(), ilTree\getChildSequenceNumber(), ILIAS\Test\Logging\LogTable\getColums(), ilECSCourseConnector\getCourse(), ilECSCourseMemberConnector\getCourseMember(), ilPDStudyProgrammeSimpleListGUI\getDataSectionContent(), ilCertificateCron\getDefaultScheduleValue(), ilECSEnrolmentStatusConnector\getEnrolmentStatus(), ILIAS\Test\ExportImport\Factory\getExporter(), ilRestFileStorage\getFile(), ilAuthFrontendFactory\getFrontend(), ilRemoteObjectBase\getFullRemoteLink(), ilImportDirectoryFactory\getInstanceForComponent(), ilCronJobRepositoryImpl\getJobInstanceById(), ilUserAutoComplete\getList(), ILIAS\Test\Logging\TestLogViewer\getLogTable(), ilLOXmlParser\getMappingForQuestion(), ilLOXmlParser\getMappingInfoForItem(), ilLOXmlParser\getMappingInfoForItemObject(), ilECSConnector\getMemberships(), ilTree\getNodeData(), ilTree\getNodeTreeData(), ILIAS\Test\Settings\MainSettings\SettingsMainGUI\getObjectDataArrayForLog(), ilSessionMembershipGUI\getParticipantTableTitle(), ilTree\getPathId(), ilForumMailNotification\getPermanentLink(), ilForumMailEventNotificationSender\getPermanentLink(), ilAuthProviderFactory\getProviderByAuthMode(), ilAuthProviderFactory\getProviders(), ilObjTest\getQuestionCount(), ilTestQuestionSetConfigFactory\getQuestionSetConfig(), ilECSConnector\getResource(), ilECSConnector\getResourceList(), ilTree\getSavedNodeData(), ilCronFinishUnfinishedTestPasses\getTestsFinishAndProcessingTime(), ILIAS\Test\Logging\LogTable\getTotalRowCount(), ilTreeTrashQueries\getTrashedNodesForContainerUsingRecursion(), ilConditionHandler\getTriggerTypes(), ilWebResourceExporter\getXmlRepresentation(), ilTestExporter\getXmlRepresentation(), ilGroupExporter\getXmlRepresentation(), ilCourseExporter\getXmlRepresentation(), ilRbacAdmin\grantPermission(), ilSessionAppEventListener\handle(), ilCertificateAppEventListener\handle(), ilECSCourseCreationHandler\handle(), ilAuthFrontend\handleAccountMigration(), ilAuthFrontend\handleAuthenticationFail(), ilAuthFrontend\handleAuthenticationSuccess(), ilECSObjectSettings\handleContentUpdate(), ilECSCourseCreationHandler\handleCourseUrlUpdate(), ilECSEnrolmentStatusCommandQueueHandler\handleCreate(), ilECSCmsCourseCommandQueueHandler\handleCreate(), ilRemoteObjectBase\handleDelete(), ilCertificateAppEventListener\handleDeletedUser(), ilECSAppEventListener\handleEvent(), ilECSEventQueueReader\handleExportReset(), ilECSEventQueueReader\handleImportReset(), ilAuthFrontend\handleLoginAttempts(), ilAuthProviderOpenIdConnect\handleLogout(), ilCertificateAppEventListener\handleLPUpdate(), ilECSAppEventListener\handleMembership(), ilECSAppEventListener\handleNewAccountCreation(), ilECSObjectSettings\handlePermissionUpdate(), ILIAS\Export\ImportHandler\Parser\DOM\Factory\handler(), ILIAS\Export\ImportHandler\SchemaFolder\Factory\handler(), ILIAS\Export\ImportHandler\Validation\Factory\handler(), ilContainerReferenceXmlParser\handlerBeginTag(), ilCourseReferenceAppEventListener\handleReferences(), ilTestPlayerAbstractGUI\handleSkillTriggering(), ilAuthProviderSoap\handleSoapAuth(), ilTestPlayerAbstractGUI\handleTearsAndAngerQuestionIsNull(), ilECSCmsTreeSynchronizer\handleTreeUpdate(), ilAuthProviderOpenIdConnect\handleUpdate(), ilECSCmsCourseCommandQueueHandler\handleUpdate(), ilRemoteObjectBase\handleUpdate(), ilLTIAppEventListener\handleUpdateStatus(), ilDidacticTemplateIconHandler\handleUpload(), ilCourseReferenceAppEventListener\handleUserAssignments(), ilLTIProviderObjectSettingGUI\hasSettingsAccess(), ilCourseObjective\ilClone(), ilCertificateTemplateImportAction\import(), ilADTExternalLinkFormBridge\importFromPost(), ilRemoteObjectBase\importMetadataFromJson(), ilObjTestXMLParser\importRandomQuestionSetSettings(), ilSessionDataSet\importRecord(), ilRoleXmlImporter\importSimpleXml(), ilDidacticTemplateSettingsGUI\importTemplate(), ilMetaDataImporter\importXmlRepresentation(), ilWebResourceImporter\importXmlRepresentation(), ilCourseImporter\importXmlRepresentation(), ilTestImporter\importXmlRepresentation(), ILIAS\Export\ImportHandler\SchemaFolder\Factory\info(), ilMetaDataImporter\init(), ilCertificateCron\init(), ilTestSkillEvaluationGUI\init(), ilAuthFrontendCredentialsApache\initFromRequest(), ilCalendarViewGUI\initialize(), ilCalendarRemoteAccessHandler\initIlias(), ilForumMailEventNotificationSender\initMail(), ilForumMailNotification\initMail(), ilLTIProviderObjectSettingGUI\initObjectSettingsForm(), ilRoleXmlImporter\initRole(), ilCalendarRemoteAccessHandler\initTokenHandler(), ilCalendarRemoteAccessHandler\initUser(), ilLOTestQuestionAdapter\initUserResult(), ilDidacticTemplateIconHandler\initWebDir(), ilObjTest\insertManualFeedback(), ilMaterializedPathTree\insertNode(), ilTree\insertNode(), ilTree\insertNodeFromTrash(), ilObjTest\insertQuestion(), ILIAS\MediaCast\BackgroundTasks\DownloadAllZipInteraction\interaction(), ilCalendarDownloadZipInteraction\interaction(), ilExDownloadSubmissionsZipInteraction\interaction(), ilDownloadZipInteraction\interaction(), ilTestSkillEvaluation\invokeSkillLevelTrigger(), ilParticipants\isGroupingMember(), ilLDAPRoleAssignmentRule\isGroupMember(), ilLOTestQuestionAdapter\isQualifiedStartRun(), ilTestRandomQuestionSetConfig\isQuestionSetBuildable(), ilCertificateTemplateDatabaseRepository\isResourceUsed(), ilUserCertificateRepository\isResourceUsed(), ilMailLoginOrEmailAddressAddressType\isValid(), ilMailMailingListAddressType\isValid(), ilForumCronNotification\keepAlive(), ilECSOrganisation\loadFromJson(), ilECSTimePlace\loadFromJson(), ilECSEContentDetails\loadFromJson(), ilECSEContentDetails\loadFromServer(), ilLTIDataConnector\loadResourceLink(), ilLTIDataConnector\loadUserResult(), ILIAS\Wiki\InternalDomainService\log(), ILIAS\Glossary\InternalDomainService\log(), ILIAS\BookingManager\InternalDomainService\log(), ILIAS\Exercise\InternalDomainService\log(), ILIAS\Survey\InternalDomainService\log(), ILIAS\COPage\InternalDomainService\log(), ILIAS\Style\Content\InternalDomainService\log(), ILIAS\MetaData\OERHarvester\Harvester\logDebug(), ILIAS\MetaData\OERExposer\OAIPMH\Handler\logError(), ILIAS\MetaData\OERHarvester\Harvester\logError(), ilLOTestQuestionAdapter\lookupRelevantObjectiveIdsForTest(), ILIAS\Export\ImportHandler\File\XML\Factory\manifest(), ilLDAPRoleAssignmentRule\matches(), ilECSCourseMappingRule\matches(), ilECSCategoryMappingRule\matchesValue(), ilAuthFrontend\migrateAccount(), ilAuthFrontend\migrateAccountNew(), ilCalendarSchedule\modifyEventByFilters(), ilObjTest\moveQuestions(), ilTree\moveToTrash(), ilMaterializedPathTree\moveTree(), ilOpenIdConnectUserSync\needsCreation(), ilTestPlayerAbstractGUI\nextQuestionCmd(), ILIAS\Export\ImportHandler\Path\Factory\node(), ILIAS\Export\ImportHandler\Parser\Factory\nodeInfo(), ilLOTestQuestionAdapter\notifyTestStart(), ilLTITool\onLaunch(), ilTestEvaluationGUI\outCertificate(), ilLOXmlParser\parse(), ilUserExportFileTableGUI\parse(), ilMail\parseAddresses(), ilCalendarDayGUI\parseInfoIntoRaster(), ilDidacticTemplateImport\parseLocalPolicyAction(), ilLOXmlParser\parseObjectDependencies(), ilUserAutoComplete\parseQueryString(), ILIAS\Export\ImportHandler\Factory\parser(), ilOpenIdConnectUserSync\parseRoleAssignments(), ilLOXmlParser\parseSettings(), ilContainerReferenceXmlParser\parseTargetId(), ilLOXmlParser\parseTests(), ILIAS\Export\ImportHandler\Factory\path(), ilTestRandomQuestionSetBuilderWithAmountPerPool\performBuild(), ilLocalUserGUI\performDeleteUsers(), ilTestPlayerAbstractGUI\performTearsAndAngerBrokenConfessionChecks(), ILIAS\Test\ExportImport\ExportRandomQuestionSet\populateCommonSettings(), ilECSConnector\prepareConnection(), ilAdvancedMDFieldDefinitionText\prepareElementForEditor(), ilLOTestQuestionAdapter\prepareTestPass(), ILIAS\Certificate\API\UserCertificateAPI\processEntry(), ilStartUpGUI\processIndexPHP(), ilCronFinishUnfinishedTestPasses\processPasses(), ilObjTest\qtiMaterialToArray(), ilLDAPQuery\queryByScope(), ilStudyProgrammeEvents\raise(), ilAppEventHandler\raise(), ilECSTreeReader\read(), ilObjRole\read(), ilECSCommunityReader\read(), ilLDAPQuery\readAllUsers(), ilECSConnector\readEventFifo(), ilCalendarRemoteReader\readIcal(), ILIAS\Export\ImportHandler\SchemaFolder\Handler\readSchemaFiles(), ilSystemCheckTrash\readSelectedDeleted(), ilLDAPUserSynchronisation\readUserData(), ilLDAPQuery\readUserData(), ilECSEventQueueReader\refresh(), ilSessionParticipants\register(), ilTestRandomQuestionSetConfig\registerClonedSourcePoolDefinitionIdMapping(), ilCourseWaitingList\removeFromList(), ilCertificateQueueRepository\removeFromQueue(), ilCertificateQueueRepository\removeFromQueueByUserId(), ilObjTest\removeQuestion(), ilTestRandomQuestionSetConfig\removeQuestionSetRelatedData(), ilObjTest\removeQuestionWithResults(), ilTestRandomQuestionSetStagingPoolBuilder\removeStagedQuestions(), ilObjTest\removeTestResults(), ilObjTest\removeTestResultsFromSoapLpAdministration(), ilTree\removeTree(), ilMail\replacePlaceholders(), ilTestRandomQuestionSetConfigGUI\resetPoolSyncCmd(), ILIAS\Test\Scoring\Marks\MarkSchemaGUI\resetToSimpleMarkSchema(), ilMailGroupAddressType\resolve(), ilMailMailingListAddressType\resolve(), ilMailLoginOrEmailAddressAddressType\resolve(), ilMailRoleAddressType\resolve(), ilSystemCheckTrash\restore(), ilDidacticTemplateLocalPolicyAction\revertLocalPolicy(), ilRbacAdmin\revokePermission(), ilRbacAdmin\revokePermissionList(), ILIAS\MediaCast\BackgroundTasks\DownloadAllBackgroundTask\run(), ILIAS\MediaCast\BackgroundTasks\DownloadAllZipJob\run(), ilCopyWorkspaceFilesToTempDirectoryJob\run(), ilCalendarZipJob\run(), ilDownloadSubmissionsBackgroundTask\run(), ilSubmissionsZipJob\run(), ilCollectWorkspaceFilesJob\run(), ilCheckSumOfWorkspaceFileSizesJob\run(), ilDownloadWorkspaceFolderBackgroundTask\run(), ilDownloadContainerFilesBackgroundTask\run(), ILIAS\MediaCast\BackgroundTasks\DownloadAllCollectFilesJob\run(), ilCopyFilesToTempDirectoryJob\run(), ilZipJob\run(), ilLDAPCronSynchronization\run(), ilCronEcsTaskScheduler\run(), ilCheckSumOfFileSizesJob\run(), ilCalendarCopyFilesToTempDirectoryJob\run(), ilMembershipCronNotifications\run(), ilCollectFilesJob\run(), ilDownloadFilesBackgroundTask\run(), ilFileSystemCleanTempDirCron\run(), ilCalendarCronRemoteReader\run(), ilCertificateCron\run(), ilCronFinishUnfinishedTestPasses\run(), ilForumCronNotification\run(), ilExerciseManagementCollectFilesJob\run(), ilCronOerHarvester\run(), ilCronManagerImpl\runActiveJobs(), ilCronManagerImpl\runJob(), ilCronManagerImpl\runJobManual(), ilLDAPQuery\runReadAllUsersPaged(), ilLDAPQuery\runReadAllUsersPartial(), ilMassMailTaskProcessor\runTask(), ilCertificateTemplateDatabaseRepository\save(), ilObjTestVerificationGUI\save(), ilUserCertificateRepository\save(), ilTestPlayerAbstractGUI\save(), ilCertificateGUI\saveCertificate(), ilTestRandomQuestionSetConfigGUI\saveCreateSourcePoolDefinitionFormCmd(), ilTestRandomQuestionSetConfigGUI\saveEditSourcePoolDefinitionFormCmd(), ILIAS\Test\Settings\ScoreReporting\SettingsScoringGUI\saveForm(), ilTestRandomQuestionSetConfigGUI\saveGeneralConfigFormCmd(), ilOpenIdConnectSettingsGUI\saveImageFromHttpRequest(), ILIAS\Test\Scoring\Manual\TestScoringByQuestionGUI\saveManScoringByQuestion(), ILIAS\Test\Scoring\Manual\TestScoringByParticipantGUI\saveManScoringParticipantScreen(), ILIAS\Test\Scoring\Marks\MarkSchemaGUI\saveMark(), ilTestCorrectionsGUI\saveQuestion(), ilLTIDataConnector\saveResourceLink(), ilOpenIdConnectSettingsGUI\saveRoles(), ilObjAuthSettingsGUI\saveSOAPObject(), ilLTIDataConnector\saveUserResult(), ILIAS\Export\ImportHandler\Factory\schema(), ILIAS\Export\ImportHandler\File\XML\Factory\schema(), ILIAS\Export\ImportHandler\Factory\schemaFolder(), ilLearningSequenceMembershipMailNotification\send(), ilForumMailEventNotificationSender\send(), ilECSCourseUrl\send(), ilForumMailNotification\send(), ilGroupMembershipMailNotification\send(), ilMail\sendChanneledMails(), ilForumCronNotification\sendCronForumNotification(), ilForumCronNotification\sendDeleteNotifications(), ILIAS\User\Profile\ChangeMailMail\sendEmailToExistingAddress(), ILIAS\User\Profile\ChangeMailMail\sendEmailToNewEmailAddress(), ilAccountRegistrationMail\sendLanguageVariableBasedAccountMail(), ilForumMailEventNotificationSender\sendMail(), ilForumMailNotification\sendMail(), ilMembershipCronNotifications\sendMail(), ilMail\sendMail(), ilECSObjectSettings\sendNewContentNotification(), ilSessionParticipants\sendNotification(), ilLearningSequenceParticipants\sendNotification(), ilForumCronNotification\sendNotification(), ilObjAuthSettingsGUI\setAuthModeObject(), ilTestServiceGUI\setContextResultPresentation(), ilObjTest\setQuestionOrder(), ilRbacAdmin\setRolePermission(), ilForumMailEventNotificationSender\setSubject(), ilForumMailNotification\setSubject(), ilAuthFrontendCredentials\setUsername(), ILIAS\User\Profile\Prompt\StartUpStep\shouldInterceptRequest(), ILIAS\Test\Logging\LogTable\showAdditionalDetails(), ilStartUpGUI\showLoginPageOrStartupPage(), ilTestPlayerAbstractGUI\showQuestionCmd(), ilTestPlayerAbstractGUI\skipQuestionCmd(), ilGroupXMLWriter\start(), ilSystemCheckTrash\start(), ilTestPlayerAbstractGUI\startTestCmd(), ilECSCmsTreeSynchronizer\sync(), ilECSCmsTreeSynchronizer\syncCategory(), ilECSCourseCreationHandler\syncNodeToTop(), ilECSCourseCreationHandler\syncParentContainer(), ilLOEditorGUI\testOverview(), ilLOEditorGUI\testsOverview(), ILIAS\MetaData\Repository\Validation\Processor\throwErrorOrLog(), ILIAS\Notifications\ilNotificationSystem\toUsers(), ilDidacticTemplateIconHandler\toXml(), ilOpenIdConnectUserSync\transformToXml(), ILIAS\Export\ImportHandler\Parser\NodeInfo\Factory\tree(), ilAuthFrontendCredentialsSoap\tryAuthenticationOnLoginPage(), ilLTIAppEventListener\tryOutcomeService(), ilAccountRegistrationMail\trySendingUserDefinedAccountMail(), ILIAS\ResourceStorage\IRSSEventLogObserver\update(), ilAdvancedMDRecordScope\update(), ilCalendarAppointmentGUI\update(), ilObjAuthSettingsGUI\updateAuthModeDeterminationObject(), ilECSCourseCreationHandler\updateCourseData(), ilCertificateTemplateDatabaseRepository\updateDefaultBackgroundImagePaths(), ilECSAppEventListener\updateEnrolmentStatus(), ilRemoteObjectBase\updateFromECSContent(), ilObjGroup\updateGroupType(), ilECSCourseCreationHandler\updateParallelCourses(), ilECSCourseCreationHandler\updateParallelGroups(), ilECSConnector\updateResource(), ilLTIProviderObjectSettingGUI\updateSettings(), ilLOSettings\updateStartObjects(), ilOpenIdConnectUserSync\updateUser(), ilLDAPAttributeToUser\usersToXML(), ilDidacticTemplateIncludeFilterPattern\valid(), ilDidacticTemplateExcludeFilterPattern\valid(), ILIAS\Export\ImportHandler\Factory\validation(), ilOpenIdConnectUserSync\valueFrom(), ilLDAPRoleAssignmentRule\wildcardCompare(), ILIAS\Test\ExportImport\CertificateExport\write(), ilDidacticTemplateIconHandler\writeSvg(), and ILIAS\Export\ImportHandler\File\Factory\xml().

71  : LoggingServices
72  {
73  return $this->DIC->logger();
74  }
+ Here is the caller graph for this function:

◆ mainTemplate()

ILIAS\Repository\mainTemplate ( )

Definition at line 83 of file trait.GlobalDICGUIServices.php.

Referenced by ilForumThreadObjectTableGUI\__construct(), ilForumTopicTableGUI\__construct(), ilStartUpGUI\__construct(), ilOpenIdConnectSettingsGUI\__construct(), ilOpenIdConnectSettingsGUI\discoverScopesFromServer(), ilStartUpGUI\doApacheAuthentication(), ilStartUpGUI\doCasAuthentication(), ilStartUpGUI\doLTIAuthentication(), ilStartUpGUI\doMigration(), ilStartUpGUI\doMigrationNewAccount(), ilStartUpGUI\doOpenIdConnectAuthentication(), ilStartUpGUI\doSamlAuthentication(), ilStartUpGUI\doStandardAuthentication(), ilStartUpGUI\getAuthPageEditorHtml(), ilLearningModuleKioskModeView\getObjectClass(), ILIAS\Repository\initFetch(), ILIAS\Notes\InternalGUIService\initJavascript(), ilForumTopicTableGUI\initMergeThreadsTable(), ilStartUpGUI\processCode(), ilStartUpGUI\processIndexPHP(), ilContentPageKioskModeView\renderContentStyle(), ilOpenIdConnectSettingsGUI\roles(), ilOpenIdConnectSettingsGUI\saveProfileMapping(), ilOpenIdConnectSettingsGUI\saveRoles(), ilOpenIdConnectSettingsGUI\saveScopes(), ilOpenIdConnectSettingsGUI\saveSettings(), ilContentPageKioskModeView\setObject(), ilOpenIdConnectSettingsGUI\settings(), ilStartUpGUI\showAccountMigration(), ilStartUpGUI\showCodeForm(), ilOpenIdConnectSettingsGUI\showInfoMessage(), ilStartUpGUI\showLoginPage(), ilStartUpGUI\showLoginPageOrStartupPage(), ilStartUpGUI\showLogout(), ilStartUpGUI\showSamlIdpSelection(), UITestHelperTest\testGetMainTemplate(), ILIAS\LegalDocuments\test\ConsumerToolbox\UITest\testMainTemplate(), and ilOpenIdConnectSettingsGUI\validateDiscoveryUrl().

84  {
85  return $this->DIC->ui()->mainTemplate();
86  }
This file is part of ILIAS, a powerful learning management system published by ILIAS open source e-Le...
+ Here is the caller graph for this function:

◆ modal()

ILIAS\Repository\modal ( string  $title = "",
string  $cancel_label = "" 
)

Definition at line 151 of file trait.GlobalDICGUIServices.php.

References ILIAS\Repository\httpUtil().

Referenced by ilWebDAVMountInstructionsModalGUI\__construct(), ILIAS\MetaData\Editor\Full\Services\Actions\FlexibleModal\__construct(), ILIAS\UI\Implementation\Component\Dropzone\File\File\__construct(), ILIAS\UI\Implementation\Component\Dropzone\File\File\getActionButtons(), ILIAS\UI\Implementation\Component\Dropzone\File\File\getAsyncRenderUrl(), ILIAS\UI\Implementation\Component\Dropzone\File\File\getCancelButtonLabel(), ILIAS\UI\Implementation\Component\Dropzone\File\File\getCloseSignal(), ILIAS\UI\Implementation\Component\Dropzone\File\File\getCloseWithKeyboard(), ILIAS\UI\Implementation\Component\Dropzone\File\File\getContent(), ILIAS\UI\Implementation\Component\Dropzone\File\File\getData(), ILIAS\UI\Implementation\Component\Dropzone\File\File\getError(), ILIAS\UI\Implementation\Component\Dropzone\File\File\getInputs(), ilWebDAVMountInstructionsModalGUI\getModalShowSignalId(), ILIAS\UI\Implementation\Component\Dropzone\File\File\getPostURL(), ilWebDAVMountInstructionsModalGUI\getRenderedModal(), ILIAS\UI\Implementation\Component\Dropzone\File\File\getReplaceSignal(), ILIAS\UI\Implementation\Component\Launcher\Inline\getResult(), ILIAS\UI\Implementation\Component\Dropzone\File\File\getShowSignal(), ILIAS\UI\Implementation\Component\Dropzone\File\File\getSubmitLabel(), ILIAS\UI\Implementation\Component\Dropzone\File\File\getTitle(), PlayerAudioTest\getUIFactory(), PlayerVideoTest\getUIFactory(), LauncherInlineTest\getUIFactory(), ILIAS\UI\Implementation\Component\Dropzone\File\File\initSignals(), ILIAS\LegalDocuments\Table\DocumentTable\row(), ILIAS\LegalDocuments\Table\HistoryTable\row(), and ILIAS\LegalDocuments\ConsumerToolbox\Blocks\userManagementAgreeDateField().

154  : ModalAdapterGUI {
155  return new ModalAdapterGUI(
156  $title,
157  $cancel_label,
158  $this->httpUtil()
159  );
160  }
+ Here is the call graph for this function:
+ Here is the caller graph for this function:

◆ navigationHistory()

ILIAS\Repository\navigationHistory ( )

Definition at line 131 of file trait.GlobalDICGUIServices.php.

Referenced by ilLinkResourceHandlerGUI\__construct(), ilObjLinkResourceGUI\__construct(), ilLinkResourceHandlerGUI\executeCommand(), and ilChatroomViewGUI\showRoom().

132  {
133  return $this->DIC["ilNavigationHistory"];
134  }
Last visited history for repository items.
+ Here is the caller graph for this function:

◆ object()

ILIAS\Repository\object ( )

Definition at line 106 of file trait.GlobalDICDomainServices.php.

Referenced by ilObjCourseGUI\__checkStartObjects(), ilScormPlaceholderDescription\__construct(), ilObjMDSettingsGUI\__construct(), ilBiblLibraryFormGUI\__construct(), ilContainerStartObjectsGUI\__construct(), ilObjPortfolioBaseGUI\__construct(), ilObjSkillManagementGUI\__construct(), ilObjCategoryGUI\__construct(), ilObjectPermissionStatusGUI\__construct(), ilObjStyleSheetGUI\__construct(), ilObjSystemFolderGUI\__construct(), ilObjContentPageGUI\__construct(), ilXapiStatementEvaluation\__construct(), ilObjExerciseGUI\__construct(), ilObjWikiGUI\__construct(), ilSurveyEvaluationGUI\__construct(), ilObjGlossaryGUI\__construct(), ilObjBlogGUI\__construct(), ilObjForumGUI\__construct(), ilObjContentObjectGUI\__construct(), ilObject2GUI\__construct(), ilObjSkillTreeGUI\__construct(), ilObjUserGUI\__sendProfileMail(), ilObjUserGUI\__showUserDefinedFields(), ilObjCmiXapiGUI\_goto(), ilObjLTIConsumerGUI\_goto(), ilObjLinkResourceGUI\activateTabs(), assQuestionExport\addAdditionalContentEditingModeInformation(), ilObjTalkTemplateGUI\addAdminLocatorItems(), ilObjRoleTemplateGUI\addAdminLocatorItems(), ilObjectGUI\addAdminLocatorItems(), ilObjStyleSheetGUI\addAdminLocatorItems(), ilObjRoleGUI\addAdminLocatorItems(), ilObjUserGUI\addAdminLocatorItems(), assQuestionExport\addAnswerSpecificFeedback(), assQuestionGUI\addBackTab(), assQuestionGUI\addBasicQuestionFormProperties(), ilObjEmployeeTalkGUI\addChangeDateButtonsToToolbar(), SurveyQuestionGUI\addCommandButtons(), ilObjLearningSequenceGUI\addContentStyleCss(), ilObjExerciseGUI\addContentSubTabs(), ilObjMediaCastGUI\addContentSubTabs(), ilObjBlogGUI\addContributor(), ilObjGroupGUI\addCustomData(), ilObjRemoteGlossaryGUI\addCustomEditForm(), ilObjRemoteLearningModuleGUI\addCustomEditForm(), ilObjRemoteWikiGUI\addCustomEditForm(), ilObjRemoteGroupGUI\addCustomEditForm(), ilObjRemoteCourseGUI\addCustomEditForm(), ilObjRemoteTestGUI\addCustomEditForm(), ilObjRemoteFileGUI\addCustomInfoFields(), ilObjForumGUI\addDraftButtonIfDraftsExists(), assOrderingQuestionGUI\addEditSubtabs(), ilObjTalkTemplateGUI\addExternalEditFormCustom(), ilObjBookingPoolGUI\addExternalEditFormCustom(), SurveyMultipleChoiceQuestionGUI\addFieldsToEditForm(), SurveyMatrixQuestionGUI\addFieldsToEditForm(), SurveyMetricQuestionGUI\addFieldsToEditForm(), SurveyTextQuestionGUI\addFieldsToEditForm(), SurveySingleChoiceQuestionGUI\addFieldsToEditForm(), ilObjMediaObjectGUI\addFullscreenObject(), assQuestionExport\addGeneralMetadata(), ilContainerGUI\addHeaderRow(), ilObjPortfolioGUI\addLocator(), ilObjIndividualAssessmentGUI\addLocatorItems(), ilObjChatroomGUI\addLocatorItems(), ilObjPortfolioBaseGUI\addLocatorItems(), ilContainerReferenceGUI\addLocatorItems(), ilObjItemGroupGUI\addLocatorItems(), ilObjectPluginGUI\addLocatorItems(), ilObjBibliographicGUI\addLocatorItems(), ilObjDataCollectionGUI\addLocatorItems(), ilObjContentPageGUI\addLocatorItems(), ilObjBookingPoolGUI\addLocatorItems(), ilObjCmiXapiGUI\addLocatorItems(), ilObjFileBasedLMGUI\addLocatorItems(), ilObjPollGUI\addLocatorItems(), ilObjSurveyQuestionPoolGUI\addLocatorItems(), ilObjSurveyGUI\addLocatorItems(), ilObjSAHSLearningModuleGUI\addLocatorItems(), ilObjWikiGUI\addLocatorItems(), ilObjExerciseGUI\addLocatorItems(), ilObjLTIConsumerGUI\addLocatorItems(), ilObjFileGUI\addLocatorItems(), ilObjMediaCastGUI\addLocatorItems(), ilObjRoleGUI\addLocatorItems(), ilObjQuestionPoolGUI\addLocatorItems(), ilObjLinkResourceGUI\addLocatorItems(), ilObjSessionGUI\addLocatorItems(), ilObjBlogGUI\addLocatorItems(), ilObjForumGUI\addLocatorItems(), assQuestionGUI\addNumberOfTriesToFormIfNecessary(), ilObjWikiGUI\addPagesSubTabs(), ilObjWikiGUI\addPageTabs(), assQuestionExport\addQTIMaterial(), assQuestionGUI\addQuestionFormCommandButtons(), ilSurveyParticipantsGUI\addSelfAppraiseeObject(), ilIndividualAssessmentCommonSettingsGUI\addServiceSettingsToForm(), ilFileCommonSettingsGUI\addServiceSettingsToForm(), ilStudyProgrammeCommonSettingsGUI\addServiceSettingsToForm(), assQuestionExport\addSolutionHints(), ilObjSurveyGUI\addSubTabs(), assQuestionExport\addSuggestedSolution(), assTextQuestionGUI\addSuggestedSolution(), assQuestionGUI\addTab_QuestionFeedback(), assQuestionGUI\addTab_QuestionHints(), assQuestionGUI\addTab_SuggestedSolution(), ilObjContentObjectGUI\addTabs(), ilObjContentPageGUI\addToNavigationHistory(), ilObjIndividualAssessmentGUI\addToNavigationHistory(), ilObjRoleGUI\addUserObject(), ilObjRoleGUI\adoptPermObject(), ilObjRoleGUI\adoptPermSaveObject(), ilObjItemGroupGUI\afterSaveCallback(), ilObjSessionGUI\afterSaveCallback(), ilTestPlayerAbstractGUI\afterTestPassFinishedCmd(), ilContainerGUI\afterUpdate(), ilObjItemGroupGUI\afterUpdate(), ilObjBookingPoolGUI\afterUpdate(), ilObjWikiGUI\allPagesObject(), ilObjSCORMLearningModuleGUI\applyUserTableFilter(), ilSurveyParticipantsGUI\appraiseeCloseObject(), assImagemapQuestionGUI\areaEditor(), ILIAS\Test\Presentation\TestScreenGUI\areSkillLevelThresholdsMissing(), ilObjMediaObjectGUI\assignFullscreenObject(), ilObjUserGUI\assignSaveObject(), ilCmiXapiStatementsGUI\asyncUserAutocompleteCmd(), ilLTIConsumerXapiStatementsGUI\asyncUserAutocompleteCmd(), ilLTIConsumerGradeSynchronizationGUI\asyncUserAutocompleteCmd(), ilObjCourseGUI\autoFillObject(), ilObjRemoteCourseGUI\availabilityToString(), ilObjRemoteGlossaryGUI\availabilityToString(), ilObjRemoteGroupGUI\availabilityToString(), ilObjRemoteTestGUI\availabilityToString(), ilObjRemoteLearningModuleGUI\availabilityToString(), ilObjRemoteWikiGUI\availabilityToString(), ilSurveyExecutionGUI\backToRepository(), ilObjSystemFolderGUI\benchmarkObject(), ILIAS\Test\Scoring\Manual\TestScoringByQuestionGUI\buildAutosavedSolutionPanel(), ilObjRoleGUI\buildConfirmationModal(), ilTestPlayerAbstractGUI\buildEditableStateQuestionNavigationGUI(), assOrderingQuestionGUI\buildEditForm(), ilObjRoleGUI\buildEditPage(), ILIAS\Test\Scoring\Manual\TestScoringByQuestionGUI\buildFeedbackModal(), ilTestPlayerAbstractGUI\buildFinishTestModal(), ilCmiXapiSettingsGUI\buildForm(), ilObjectGUI\buildImportTypeSelectorInputs(), ilObjIndividualAssessmentGUI\buildInfoScreen(), ilObjFileGUI\buildInfoScreen(), ilCmiXapiLaunchGUI\buildLaunchLink(), ILIAS\Test\Scoring\Manual\TestScoringByParticipantGUI\buildManScoringParticipantsTable(), ilTestEvaluationGUI\buildParticipantSelectorArray(), ilTestPlayerAbstractGUI\buildReadOnlyStateQuestionNavigationGUI(), ilObjCmiXapiGUI\buildReportFilter(), ilTestEvaluationGUI\buildResultsTitle(), assImagemapQuestionGUI\buildSelectionParameter(), ilObjAuthSettingsGUI\buildSOAPForm(), assMatchingQuestionGUI\buildSolutionsArray(), assMatchingQuestionGUI\buildTermHtml(), ilTestPlayerRandomQuestionSetGUI\buildTestPassQuestionList(), ilTestPlayerFixedQuestionSetGUI\buildTestPassQuestionList(), ilTestSubmissionReviewGUI\buildToolbar(), ilTestSubmissionReviewGUI\buildUserReviewOutput(), ilTestService\buildVirtualSequence(), ilObjLinkResourceGUI\callLink(), ilRemoteObjectBaseGUI\callObject(), ilTestPlayerAbstractGUI\cancelAnswerOptionalQuestionsCmd(), ilSurveyEvaluationGUI\cancelEvaluationAccess(), ilObjMediaPoolGUI\cancelFolderUpdate(), ilObjDashboardSettingsGUI\canWrite(), ilObjCertificateSettingsGUI\certificatesOverview(), ilLTIConsumerAccess\checkAccess(), ilObjUserGUI\checkAccessToRolesTab(), ilObjGroupGUI\checkAgreement(), ilObjCourseGUI\checkAgreement(), ilSurveyEvaluationGUI\checkAnonymizedEvaluationAccess(), ilSurveyExecutionGUI\checkAuth(), ilObjContentObjectGUI\checkCtrlPath(), ilSurveyEvaluationGUI\checkEvaluationAccess(), ilContainerStartObjectsGUI\checkPermission(), ilObjectGUI\checkPermission(), ilObject2GUI\checkPermissionBool(), ilObjSurveyGUI\checkRbacOrPositionPermission(), ilTestPlayerAbstractGUI\checkReadAccess(), ilObjUserGUI\checkUserWriteRight(), ilObjQuestionPoolGUI\cleanupAfterImport(), ilSurveyEditorGUI\clearClipboard(), ilCmiXapiLaunchGUI\CMI5preLaunch(), ilSurveyParticipantsGUI\codesObject(), ilSurveyEvaluationGUI\competenceEval(), assTextSubsetGUI\completeAddAnswerAction(), ilObjLTIConsumerGUI\configureInfoScreen(), ilSurveyParticipantsGUI\confirmAppraiseeCloseObject(), ilSurveyParticipantsGUI\confirmDeleteAllUserDataObject(), ilObjUserFolderGUI\confirmDeleteExportFileObject(), ilTestEvaluationGUI\confirmDeletePass(), ilObjRoleGUI\confirmDeleteRoleObject(), ilSurveyParticipantsGUI\confirmDeleteSelectedUserDataObject(), ilObjForumGUI\confirmDeleteThreadDraftsObject(), ilSurveyExecutionGUI\confirmedFinish(), ilObjForumGUI\confirmMergeThreadsObject(), ilTestPlayerAbstractGUI\confirmSubmitAnswers(), ilSurveyConstraintsGUI\constraintsObject(), ilObjBlogGUI\contributors(), ilSurveyEditorGUI\copyPasteObject(), ilSurveyEditorGUI\copyQuestionObject(), ilSurveyEditorGUI\copyQuestionsToPoolObject(), ilObjChatroomGUI\createActionDispatcherGUI(), ilObjectGUI\createActionDispatcherGUI(), ilObjForumGUI\createEmptyThread(), ilCertificateSettingsScormFormRepository\createForm(), ILIAS\Course\Certificate\CertificateSettingsCourseFormRepository\createForm(), ilObjPortfolioTemplateGUI\createFromTemplate(), ilObjPortfolioTemplateGUI\createFromTemplateOld(), ilObjLearningSequenceGUI\createMailSignature(), ilObjGroupGUI\createMailSignature(), ilObjSessionGUI\createMailSignature(), ilObjCourseGUI\createMailSignature(), ilObjWikiGUI\createNewTranslatedPageObject(), ilObjBlogGUI\createPosting(), ilObjSurveyQuestionPoolGUI\createQuestionObject(), ilSurveyEditorGUI\createQuestionPool(), ilObjSessionGUI\createRecurringSessions(), ilObjForumGUI\createThread(), ilObjRoleGUI\deassignUserObject(), ilObjCmiXapiGUI\debug(), assQuestionImport\deduceThumbSizeFromImportValue(), ilObjCourseGUI\deleteInfoFilesObject(), ilObjStyleSheetGUI\deleteObject(), ilObjPortfolioBaseGUI\deletePortfolioPages(), ilObjForumGUI\deletePostingObject(), ilObjForumGUI\deleteSelectedDraft(), ilObjStyleSheetGUI\deleteTemplateConfirmationObject(), ilObjGlossaryGUI\deleteTerms(), ilObjForumGUI\deleteThreadDraftsObject(), ilObjExerciseVerificationGUI\deliver(), ilObjCmiXapiVerificationGUI\deliver(), ilObjSCORMVerificationGUI\deliver(), ilObjLTIConsumerVerificationGUI\deliver(), ilObjTestVerificationGUI\deliver(), ilObjCourseVerificationGUI\deliver(), ilObjForumGUI\deliverZipFileObject(), ilTestPlayerAbstractGUI\determineInlineScoreDisplay(), ilObjMediaCastGUI\determinePlaytimeObject(), ilTestPlayerAbstractGUI\determineSolutionPassIndex(), ilObjectGUI\didacticTemplatesToForm(), ilObjForumGUI\disableForumNotificationObject(), ilTestPlayerAbstractGUI\discardSolutionCmd(), ilObjTypeDefinitionGUI\displayList(), ilObjCertificateSettingsGUI\downloadCertificate(), ilObjSCORMVerificationGUI\downloadFromPortfolioPage(), ilObjTestVerificationGUI\downloadFromPortfolioPage(), ilObjExerciseVerificationGUI\downloadFromPortfolioPage(), ilObjCmiXapiVerificationGUI\downloadFromPortfolioPage(), ilObjLTIConsumerVerificationGUI\downloadFromPortfolioPage(), ilObjCourseVerificationGUI\downloadFromPortfolioPage(), ilObjLanguageExtGUI\downloadObject(), ilObjStudyProgrammeGUI\editAdvancedSettings(), ilObjOrgUnitGUI\editAdvancedSettings(), ilSurveyParticipantsGUI\editCodesObject(), ilObjLTIAdministrationGUI\editConsumer(), ilObjCourseGUI\editInfoObject(), ilObjGroupGUI\editMapSettingsObject(), ilObjCourseGUI\editMapSettingsObject(), ilObjTypeDefinitionGUI\editObject(), ilObjMediaObjectGUI\editObject(), ilObjMediaCastGUI\editOrderObject(), assTextSubsetGUI\editQuestion(), assErrorTextGUI\editQuestion(), assLongMenuGUI\editQuestion(), assMatchingQuestionGUI\editQuestion(), ilSurveyParticipantsGUI\editRatersObject(), ilObjForumGUI\editThreadDraftObject(), ilObjForumGUI\enableForumNotificationObject(), ilObjectMetaDataGUI\enableTaxonomyDefinition(), ilTestPlayerAbstractGUI\endingTimeReached(), assOrderingQuestionImport\ensureImagePathExists(), ilObjRoleGUI\ensureRoleAccessForContext(), ILIAS\Test\Presentation\TestScreenGUI\evaluateLauncherModalForm(), ilXapiStatementEvaluation\evaluateReport(), ilXapiStatementEvaluation\evaluateStatement(), ilSurveyEvaluationGUI\evaluation(), ilSurveyEvaluationGUI\evaluationuser(), ilObjSessionGUI\eventsListObject(), ilTestSubmissionReviewGUI\executeCommand(), ilObjCourseReferenceGUI\executeCommand(), ilObjWebDAVGUI\executeCommand(), ilLTIConsumerGradeSynchronizationGUI\executeCommand(), ilMembershipAdministrationGUI\executeCommand(), ilObjAdvancedEditingGUI\executeCommand(), ilLTIConsumerContentGUI\executeCommand(), ilObjSAHSLearningModuleGUI\executeCommand(), ilObjPortfolioTemplateGUI\executeCommand(), ilObjectPluginGUI\executeCommand(), ilContainerStartObjectsGUI\executeCommand(), ilObjPortfolioGUI\executeCommand(), ILIAS\Test\Presentation\TestScreenGUI\executeCommand(), ilObjGroupGUI\executeCommand(), ilObjSurveyQuestionPoolGUI\executeCommand(), ilTestPlayerAbstractGUI\executeCommand(), ilObjRoleGUI\executeCommand(), ilObjFileBasedLMGUI\executeCommand(), ilObjRootFolderGUI\executeCommand(), ilObjCategoryGUI\executeCommand(), ilObjIndividualAssessmentGUI\executeCommand(), ilObjOrgUnitGUI\executeCommand(), ilObjFolderGUI\executeCommand(), ilObjStudyProgrammeMembersGUI\executeCommand(), ilObjMediaCastGUI\executeCommand(), ilObjUserGUI\executeCommand(), ilObjEmployeeTalkGUI\executeCommand(), ilObjWikiGUI\executeCommand(), ILIAS\Test\Scoring\Manual\TestScoringByParticipantGUI\executeCommand(), ilObjStudyProgrammeGUI\executeCommand(), ilSurveyExecutionGUI\executeCommand(), ilObjDataCollectionGUI\executeCommand(), ilSurveyEvaluationGUI\executeCommand(), ilObjSurveyGUI\executeCommand(), ilObjMediaPoolGUI\executeCommand(), ilObjBibliographicGUI\executeCommand(), ilObjGlossaryGUI\executeCommand(), ilObjSessionGUI\executeCommand(), ilObjLearningSequenceGUI\executeCommand(), ilObjTestGUI\executeCommand(), ilObjBlogGUI\executeCommand(), ilObjAuthSettingsGUI\executeCommand(), ilObjCourseGUI\executeCommand(), ilSurveyEditorGUI\executeCreateQuestionObject(), ilObjPortfolioBaseGUI\export(), ilObjBlogGUI\export(), ilObjMediaPoolGUI\export(), ilSurveyParticipantsGUI\exportAllCodesObject(), assClozeTestExport\exportAnswerSpecificFeedbacks(), ilSurveyParticipantsGUI\exportCodesObject(), ilSurveyEvaluationGUI\exportCumulatedResults(), ilSurveyEvaluationGUI\exportEvaluationUser(), assQuestionExport\exportFeedbackOnly(), ilObjFileBasedLMGUI\exportHTML(), ilObjLinkResourceGUI\exportHTML(), ilObjUserFolderGUI\exportObject(), ilObjStyleSheetGUI\exportStyleObject(), ilObjMediaObjectGUI\extractPreviewImageObject(), assQuestionImport\fetchAdditionalContentEditingModeInformation(), ilObjQuestionPoolGUI\fetchAuthoringQuestionIdParamater(), ilCertificateSettingsScormFormRepository\fetchFormFieldData(), assMatchingQuestionImport\fetchIndexFromFeedbackIdent(), ILIAS\Test\Scoring\Manual\TestScoringByParticipantGUI\fetchPassParameter(), assOrderingQuestionGUI\fetchSolutionListFromSubmittedForm(), ilObjCmiXapiGUI\fetchXapiStatements(), ilOrgUnitAuthorityFormGUI\fillForm(), ilBiblLibraryFormGUI\fillForm(), ilOrgUnitPositionFormGUI\fillForm(), ilObjStudyProgrammeGUI\fillInfoScreen(), ilSurveyParticipantsGUI\filterSurveyParticipantsByAccess(), ilIndividualAssessmentMemberGUI\finalize(), ilObjMediaCastGUI\finishSingleUpload(), ilObjTermsOfServiceGUI\form(), ilContainerGUI\forwardToPageObject(), assErrorTextImport\fromXML(), assFileUploadImport\fromXML(), assFormulaQuestionImport\fromXML(), assImagemapQuestionImport\fromXML(), assNumericImport\fromXML(), assOrderingHorizontalImport\fromXML(), assSingleChoiceImport\fromXML(), assTextSubsetImport\fromXML(), assMultipleChoiceImport\fromXML(), assKprimChoiceImport\fromXML(), assOrderingQuestionImport\fromXML(), assTextQuestionImport\fromXML(), assLongMenuImport\fromXML(), assMatchingQuestionImport\fromXML(), assClozeTestImport\fromXML(), ilSurveyEditorGUI\gatherSelectedTableItems(), assErrorTextGUI\generateQuestionOutput(), ilObjMediaObjectGUI\generateVTTObject(), assQuestionGUI\genericFeedbackOutputBuilder(), ilObjectPermissionStatusGUI\getAccessPermissionTableData(), ilObjectPermissionStatusGUI\getAccessStatusInfoData(), ilObjCategoryGUI\getActiveBlocks(), ilTestServiceGUI\getAdditionalUsrDataHtmlAndPopulateWindowTitle(), ilObjCertificateSettingsGUI\getAdminTabs(), ilObjTermsOfServiceGUI\getAdminTabs(), ilObjSystemFolderGUI\getAdminTabs(), assClozeTestGUI\getAfterParticipationSuppressionQuestionPostVars(), ilObjCourseGUI\getAgreementTabs(), ILIAS\Test\Scoring\Manual\TestScoringByQuestionGUI\getAnswerDetail(), assOrderingHorizontalGUI\getAnswersFrequency(), assSingleChoiceGUI\getAnswersFrequency(), assImagemapQuestionGUI\getAnswersFrequency(), assKprimChoiceGUI\getAnswersFrequency(), assMultipleChoiceGUI\getAnswersFrequency(), assMatchingQuestionGUI\getAnswersFrequency(), assOrderingQuestionGUI\getAnswerStatisticOrderingElementHtml(), ilObjectPermissionStatusGUI\getAssignedValidRoles(), ilObjWikiGUI\getAssignmentButtons(), ilObjStudyProgrammeMembersGUI\getAssignmentsById(), assTextQuestionGUI\getAutoSavedSolutionOutput(), ilObjectPermissionStatusGUI\getAvailableRolesTableData(), assTextQuestionGUI\getBestAnswer(), ilObjWorkspaceFolderGUI\getBucketTitle(), ilContainerGUI\getBucketTitle(), ilObjectGUI\getCenterColumnHTML(), assSingleChoiceGUI\getChoiceKeys(), assMultipleChoiceGUI\getChoiceKeys(), ilXapiStatementEvaluation\getCmixUser(), assFileUploadGUI\getCommandButtonLangVarAndAction(), ilObjPortfolioBaseGUI\getCommentGUI(), ilObjMediaCastGUI\getCommentGUI(), assQuestionGUI\getCommentsPanelHTML(), ilContainerGUI\getContainerPageHTML(), ilObjForumGUI\getContent(), ilTestSubmissionReviewGUI\getContentBlockName(), ilTestPlayerAbstractGUI\getContentBlockName(), ilContainerGUI\getContentGUI(), ilTestServiceGUI\getCorrectSolutionOutput(), ilObjTalkTemplateAdministrationGUI\getCreatableObjectTypes(), ilObjItemGroupGUI\getCreatableObjectTypes(), ilObjOrgUnitGUI\getCreatableObjectTypes(), ilObjSessionGUI\getCreatableObjectTypes(), ilObjectGUI\getCreatableObjectTypes(), ilObjPortfolioBaseGUI\getCurrentPage(), ilObjSessionGUI\getDefaultMemberRole(), assSingleChoiceGUI\getEditAnswersSingleLine(), assMultipleChoiceGUI\getEditAnswersSingleLine(), ilObjTalkTemplateGUI\getEditFormCustomValues(), ilObjPollGUI\getEditFormCustomValues(), ilObjFolderGUI\getEditFormCustomValues(), ilObjPortfolioTemplateGUI\getEditFormCustomValues(), ilObjExerciseGUI\getEditFormCustomValues(), ilObjContentPageGUI\getEditFormCustomValues(), ilContainerGUI\getEditFormValues(), ilLTIConsumerContentGUI\getEmbeddedAutoStartFormular(), ilObjMediaCastGUI\getFeedLink(), ilTestPlayerAbstractGUI\getFinishTestCommand(), ilObjContentPageAdministrationGUI\getForm(), ilObjMediaObjectGUI\getFullscreenSizeObject(), assClozeTestGUI\getGapCombinations(), assQuestionGUI\getGenericFeedbackOutput(), assClozeTestGUI\getGenericFeedbackOutput(), assQuestionGUI\getGenericFeedbackOutputForCorrectSolution(), assQuestionGUI\getGenericFeedbackOutputForIncorrectSolution(), assQuestionGUI\getHeaderAction(), assQuestionGUI\getILIASPage(), ilLanguageStatisticsTable\getItems(), assTextQuestionGUI\getJsCode(), ILIAS\Test\Presentation\TestScreenGUI\getLauncher(), ilCmiXapiLaunchGUI\getLaunchParameters(), ilLTIConsumerContentGUI\getLaunchParameters(), ilLTIConsumerContentGUI\getLaunchParametersLTI13(), SurveyMatrixQuestionGUI\getLayoutRow(), ilObjSessionGUI\getLocalRoles(), ilLTIConsumerContentGUI\getLoginLTI13Form(), assLongMenuGUI\getLongMenuTextWithInputFieldsInsteadOfGaps(), ilObjStyleSheetGUI\getMediaQueryFormValues(), assKprimChoiceExport\getMinPoints(), ILIAS\Test\Scoring\Manual\TestScoringByQuestionGUI\getModalTitle(), ilObjWikiGUI\getNewTranslatedPageForm(), ilObjStudyProgrammeAutoCategoriesGUI\getObject(), ilObjStudyProgrammeAutoMembershipsGUI\getObject(), ilObjPortfolioGUI\getOfflineMessage(), ilObjPortfolioTemplateGUI\getPageGUIInstance(), ilObjPortfolioGUI\getPageGUIInstance(), ilObjMediaPoolGUI\getParentFolderId(), ilObjFileGUI\getParentId(), ILIAS\UI\Implementation\Component\Chart\Bar\Renderer\getParsedData(), assKprimChoiceGUI\getParticipantsAnswerKeySequence(), ilTestServiceGUI\getPassDetailsOverviewTableGUI(), ilTestServiceGUI\getPassListOfAnswers(), ilTestServiceGUI\getPassOverviewTableData(), ilObjStudyProgrammeGUI\getPermissionsHelper(), assOrderingHorizontalGUI\getPreview(), assFileUploadGUI\getPreview(), assNumericGUI\getPreview(), assTextSubsetGUI\getPreview(), assSingleChoiceGUI\getPreview(), assTextQuestionGUI\getPreview(), assMultipleChoiceGUI\getPreview(), assKprimChoiceGUI\getPreview(), assOrderingQuestionGUI\getPreview(), assImagemapQuestionGUI\getPreview(), assMatchingQuestionGUI\getPreview(), assClozeTestGUI\getPreview(), assFormulaQuestionGUI\getPreview(), assImagemapQuestionGUI\getPreviousSolutionConfirmationCheckboxHtml(), SurveyTextQuestionGUI\getPrintView(), SurveySingleChoiceQuestionGUI\getPrintView(), SurveyMetricQuestionGUI\getPrintView(), SurveyMultipleChoiceQuestionGUI\getPrintView(), SurveyMatrixQuestionGUI\getPrintView(), ilObjWikiGUI\getPrintView(), SurveyQuestionGUI\getPrintViewQuestionTitle(), ilObjSCORMLearningModuleGUI\getPropertiesFormValues(), ilObjSCORM2004LearningModuleGUI\getPropertiesFormValues(), ilObjStyleSheetGUI\getPropertiesValues(), ilTestService\getQuestionSummaryData(), assQuestionGUI\getQuestionSyncModal(), SurveyQuestionGUI\getQuestionTitle(), ilTestServiceGUI\getResultsSignature(), ilObjectGUI\getRightColumnHTML(), ilObjRoleGUI\getRoleForm(), ilObjRoleTemplateGUI\getRoleTemplateForm(), ilObjForumGUI\getSafePostCommands(), ilObjExerciseGUI\getService(), ilObjAccessibilitySettingsGUI\getSettingsForm(), ilObjBibliographicGUI\getSettingsForm(), ilObjFileBasedLMGUI\getSettingsFormValues(), assTextSubsetGUI\getSolutionOutput(), assFileUploadGUI\getSolutionOutput(), assSingleChoiceGUI\getSolutionOutput(), assMultipleChoiceGUI\getSolutionOutput(), assLongMenuGUI\getSolutionOutput(), assImagemapQuestionGUI\getSolutionOutput(), assMatchingQuestionGUI\getSolutionOutput(), assKprimChoiceGUI\getSolutionOutput(), assFormulaQuestionGUI\getSolutionOutput(), assErrorTextGUI\getSpecificFeedbackOutput(), assLongMenuGUI\getSpecificFeedbackOutput(), assImagemapQuestionGUI\getSpecificFeedbackOutput(), assMatchingQuestionGUI\getSpecificFeedbackOutput(), assClozeTestGUI\getSpecificFeedbackOutput(), ilObjMediaObjectGUI\getStandardSizeObject(), ilLTIConsumerContentGUI\getStartButtonTxt11(), ilLTIConsumerContentGUI\getStartButtonTxt13(), assLongMenuGUI\getSubQuestionsIndex(), assClozeTestGUI\getSubQuestionsIndex(), ilObjStudyProgrammeGUI\getSubTabs(), ilSurveyEvaluationGUI\getSumScores(), ilObjQuestionPoolGUI\getTable(), ilCmiXapiScoringGUI\getTableDataRange(), ilLTIConsumerScoringGUI\getTableDataRange(), ilObjExternalToolsSettingsGUI\getTabs(), ilObjCourseReferenceGUI\getTabs(), ilObjTalkTemplateGUI\getTabs(), ilObjTalkTemplateAdministrationGUI\getTabs(), ilObjIndividualAssessmentGUI\getTabs(), ilObjSurveyGUI\getTabs(), ilObjFolderGUI\getTabs(), ilObjOrgUnitGUI\getTabs(), ilObjStudyProgrammeGUI\getTabs(), ilObjFileBasedLMGUI\getTabs(), ilObjSAHSLearningModuleGUI\getTabs(), ilObjAuthSettingsGUI\getTabs(), ilObjRoleGUI\getTabs(), ilObjGroupGUI\getTabs(), ilObjMediaObjectGUI\getTabs(), ilObjQuestionPoolGUI\getTabs(), ilObjForumGUI\getTabs(), ilObjSessionGUI\getTabs(), ilObjCourseGUI\getTabs(), assLongMenuGUI\getTemplateForPreviewAndTest(), ilTestPlayerAbstractGUI\getTestNavigationToolbarGUI(), assOrderingHorizontalGUI\getTestOutput(), assNumericGUI\getTestOutput(), assTextSubsetGUI\getTestOutput(), assFileUploadGUI\getTestOutput(), assKprimChoiceGUI\getTestOutput(), assSingleChoiceGUI\getTestOutput(), assTextQuestionGUI\getTestOutput(), assMultipleChoiceGUI\getTestOutput(), assOrderingQuestionGUI\getTestOutput(), assImagemapQuestionGUI\getTestOutput(), assMatchingQuestionGUI\getTestOutput(), assFormulaQuestionGUI\getTestOutput(), assClozeTestGUI\getTestOutput(), ilTestPlayerAbstractGUI\getTestPlayerTitle(), assFileUploadGUI\getTestPresentationFileTablePostVar(), ilObjForumGUI\getThreadProperties(), ilXapiStatementEvaluation\getUserResult(), ilObjSurveyGUI\getUserResultsPlain(), ilObjSurveyGUI\getUserResultsTable(), assMultipleChoiceGUI\getUseUnchangedAnswerCheckboxHtml(), assQuestionGUI\getUseUnchangedAnswerCheckboxHtml(), ilObjBibliographicGUI\getValidBiblFileSuffixConstraint(), ilObjMediaObjectGUI\getValues(), ilObjUserGUI\getValues(), ilCmiXapiStatementsGUI\getVerbsPipline(), ilObjLanguageExtGUI\getViewTable(), ilObjLinkResourceGUI\getWebLinkRepo(), SurveyTextQuestionGUI\getWorkingForm(), SurveyMetricQuestionGUI\getWorkingForm(), SurveySingleChoiceQuestionGUI\getWorkingForm(), SurveyMultipleChoiceQuestionGUI\getWorkingForm(), SurveyMatrixQuestionGUI\getWorkingForm(), ilObjCmiXapiGUI\getXapiStatementsReport(), ilObjWikiGUI\gotoPageObject(), ilObjWikiGUI\gotoStartPageObject(), assKprimChoiceGUI\handleAnswerTextsSubmit(), ilObjCmiXapiGUI\handleAvailablityMessage(), ilObjLTIConsumerGUI\handleAvailablityMessage(), ilObjForumGUI\handleCensorship(), ilObjDataCollectionGUI\handleExportAsync(), ilObjSessionGUI\handleFileUpload(), ilTestPlayerAbstractGUI\handlePrimaryButton(), ilSurveyParticipantsGUI\handleRatersAccess(), ILIAS\Test\Presentation\TestScreenGUI\handleRenderMessageBox(), ilTestPlayerAbstractGUI\handleSkillTriggering(), assOrderingQuestionImport\handleUploadedFile(), ilTestPlayerAbstractGUI\handleUserSettings(), ilObjCourseGUI\hasAdminPermission(), ilObjForumGUI\hasDraftAccess(), ilCmiXapiAccess\hasEditPermissionsAccess(), ilLTIConsumerAccess\hasHighscoreAccess(), ilCmiXapiAccess\hasHighscoreAccess(), assKprimChoiceGUI\hasInlineFeedback(), assSingleChoiceGUI\hasInlineFeedback(), assMultipleChoiceGUI\hasInlineFeedback(), ilCmiXapiAccess\hasLearningProgressAccess(), ilLTIConsumerAccess\hasLearningProgressAccess(), ilCmiXapiAccess\hasOutcomesAccess(), ilCmiXapiAccess\hasReadAccess(), ilObjPortfolioAdministrationGUI\hasReadPermission(), ilSurveyEvaluationGUI\hasResultsAccess(), ilLTIConsumerAccess\hasStatementsAccess(), ilCmiXapiAccess\hasStatementsAccess(), ilCmiXapiAccess\hasWriteAccess(), ilObjPortfolioAdministrationGUI\hasWritePermission(), ilObjCategoryGUI\hideTaxAsSideBlockObject(), ilObjLinkResourceGUI\history(), ilSurveyParticipantsGUI\importAccessCodesActionObject(), ilObjFileBasedLMGUI\importFromUploadDir(), assQuestionImport\importSuggestedSolutions(), ilObjQuestionPoolGUI\importVerifiedFileObject(), ilObjStyleSheetGUI\includeCSS(), ilRemoteObjectBaseGUI\infoScreen(), ilObjCourseGUI\infoScreen(), ilObjBibliographicGUI\infoScreen(), ilObjFolderGUI\infoScreen(), ilObjWikiGUI\infoScreen(), ilObjCategoryGUI\infoScreen(), ilObjMediaCastGUI\infoScreen(), ilObjGroupGUI\infoScreen(), ilObjMediaPoolGUI\infoScreen(), ilObjSAHSLearningModuleGUI\infoScreenForward(), ilObjPortfolioTemplateGUI\infoScreenForward(), ilObjDataCollectionGUI\infoScreenForward(), ilObjContentPageGUI\infoScreenForward(), ilObjSurveyQuestionPoolGUI\infoScreenForward(), ilObjCmiXapiGUI\infoScreenForward(), ilObjBlogGUI\infoScreenForward(), ilObjFileGUI\infoScreenForward(), ilObjLinkResourceGUI\infoScreenForward(), ilObjQuestionPoolGUI\infoScreenForward(), ilObjSkillTreeGUI\init(), ilCmiXapiStatementsGUI\initActorFilter(), ilLTIConsumerGradeSynchronizationGUI\initActorFilter(), ilLTIConsumerXapiStatementsGUI\initActorFilter(), ilObjMediaCastGUI\initAddCastItemForm(), ilObjSessionGUI\initAttendanceList(), ILIAS\components\OrgUnit\ARHelper\BaseForm\initButtons(), ilOrgUnitPositionFormGUI\initButtons(), ilCmiXapiLaunchGUI\initCmixUser(), ilLTIConsumerContentGUI\initCmixUser(), ilObjSessionGUI\initContainer(), ilObjUserGUI\initCreate(), ilObjectGUI\initDidacticTemplate(), ilObjPollGUI\initEditCustomForm(), ilObjItemGroupGUI\initEditCustomForm(), ilObjBookingPoolGUI\initEditCustomForm(), ilObjContentPageGUI\initEditCustomForm(), SurveyQuestionGUI\initEditForm(), ilObjFolderGUI\initEditForm(), ilRemoteObjectBaseGUI\initEditForm(), ilObjPortfolioGUI\initEditForm(), ilObjCategoryGUI\initEditForm(), ilObjCourseGUI\initEditForm(), ilObjectGUI\initEditForm(), ilContainerGUI\initEditForm(), ilObjCategoryGUI\initExtendedSettings(), ilContainerGUI\initFilter(), ilLTIConsumerSettingsFormGUI\initForm(), ilBiblLibraryFormGUI\initForm(), ilADTBasedObjectGUI\initForm(), ilContainerNewsSettingsGUI\initForm(), ilObjCourseReferenceGUI\initForm(), ilContainerReferenceGUI\initForm(), ilObjMediaObjectGUI\initForm(), ilObjDataCollectionGUI\initForm(), ilObjUserGUI\initForm(), ilObjSessionGUI\initForm(), ilObjGroupGUI\initForm(), ilObjLinkResourceGUI\initFormSettings(), ilObjectGUI\initHeaderAction(), ilObjBookingPoolGUI\initHeaderAction(), ilObjFileGUI\initHeaderAction(), ilObjBlogGUI\initHeaderAction(), ilObjForumGUI\initHeaderAction(), ilSurveyEditorGUI\initHeadingForm(), ilCmiXapiScoringGUI\initHighScoreTable(), ilLTIConsumerScoringGUI\initHighScoreTable(), ilObjCourseGUI\initInfoEditor(), ilObjGroupGUI\initInfoEditor(), ilObjCmiXapiGUI\initInfoScreenToolbar(), ilContainerGUI\initListPresentationForm(), ilLTIConsumerSettingsFormGUI\initObject(), ilCmiXapiContentUploadImporter\initObjectFromCmi5Xml(), ilObjSCORMLearningModuleGUI\initPropertiesForm(), ilObjSCORM2004LearningModuleGUI\initPropertiesForm(), ilObjContentObjectGUI\initPropertiesForm(), ilObjFileGUI\initPropertiesForm(), ilObjPollGUI\initQuestionForm(), ilObjWebDAVGUI\initSettingsForm(), ilObjRepositorySettingsGUI\initSettingsForm(), ilObjUserTrackingGUI\initSettingsForm(), ilObjFileBasedLMGUI\initSettingsForm(), ilContainerGUI\initSortingForm(), ilObjContentPageGUI\initStyleSheets(), ilLTIConsumerScoringGUI\initTableData(), ilCmiXapiScoringGUI\initTableData(), ilCmiXapiStatementsGUI\initTableData(), ilLTIConsumerXapiStatementsGUI\initTableData(), ilLTIConsumerGradeSynchronizationGUI\initTableData(), ilObjWikiGUI\initTemplateSelectionForm(), ilTestPlayerAbstractGUI\initTestQuestionConfig(), ilObjSkillTreeGUI\initTreeForm(), ilCmiXapiScoringGUI\initUserRankTable(), ilLTIConsumerScoringGUI\initUserRankTable(), ilObjUserFolderGUI\initUserRoleAssignmentForm(), ilObjMediaPoolGUI\insertFromClipboard(), ilObjectGUI\insertHeaderAction(), ilSurveyEditorGUI\insertQuestions(), ilSurveyParticipantsGUI\inviteUsers(), ilContainerGUI\isActiveAdministrationPanel(), ilContainerGUI\isActiveItemOrdering(), ilObjLTIConsumerGUI\isContentTabAvailable(), ilObjMailGUI\isEditingAllowed(), ilObjCmiXapiGUI\isFetchXapiStatementsRequired(), ilTestServiceGUI\isGradingMessageRequired(), ilObjWikiGUI\isNewTranslatedPage(), ilTestPlayerAbstractGUI\isParticipantsAnswerFixed(), ilObjMailGUI\isPermissionChangeAllowed(), ilObjQuestionPoolGUI\isSkillsTabRequired(), assClozeTestGUI\isUsedInCombinations(), ilObjForumGUI\isUserAllowedToDeactivateNotification(), ILIAS\Test\Presentation\TestScreenGUI\isUserOutOfProcessingTime(), ilObjMailGUI\isViewAllowed(), ilLTIConsumerContentGUI\launch(), ilCmiXapiLaunchGUI\launchCmd(), ilObjGroupGUI\leaveObject(), ilObjCourseGUI\leaveObject(), ilSurveyParticipantsGUI\listAppraiseesObject(), ilObjExerciseGUI\listAssignmentsObject(), ilObjWikiGUI\listContributorsObject(), ilObjFileBasedLMGUI\listFiles(), ilObjMediaCastGUI\listItemsObject(), ilObjItemGroupGUI\listMaterials(), ilObjRepositorySettingsGUI\listModules(), ilObjRepositorySettingsGUI\listNewItemGroups(), ilObjGlossaryGUI\listTerms(), ilObjSessionGUI\load(), ilObjCourseReferenceGUI\loadPropertiesFromSettingsForm(), ilContainerReferenceGUI\loadPropertiesFromSettingsForm(), ilObjUserGUI\loadUserDefinedDataFromForm(), ilSurveyParticipantsGUI\mailRatersActionObject(), ilObjRoleGUI\mailToRoleObject(), ilSurveyExecutionGUI\mailUserResults(), ilObjLanguageExtGUI\maintainExecuteObject(), ilSurveyParticipantsGUI\maintenanceObject(), ilObjForumGUI\markPostReadObject(), ilObjForumGUI\markPostUnreadObject(), ilObjSessionGUI\materialsObject(), ilObjForumGUI\mergeThreadsObject(), ilObjGroupGUI\modifyItemGUI(), ilObjFolderGUI\modifyItemGUI(), ilObjSessionGUI\modifyItemGUI(), ilObjCourseGUI\modifyItemGUI(), ilObjSCORMLearningModuleGUI\modifyTrackingItems(), ilObjUserGUI\moveFileToStorage(), ilSurveyEditorGUI\moveQuestionsObject(), ilObjForumGUI\moveThreadsObject(), ilXapiStatementEvaluation\needsAvoidFailedEvaluation(), ilLTIConsumerSettingsGUI\needsProviderSettingsSubTab(), ilObjSCORMLearningModuleGUI\newModuleVersionUpload(), ilObjWikiGUI\newPagesObject(), ilTestPlayerAbstractGUI\nextQuestionCmd(), ilObjMediaCastGUI\onMobUpdate(), ilSurveyEvaluationGUI\openEvaluation(), ilObjWikiGUI\orphanedPagesObject(), assQuestionGUI\outChapterSelector(), ilTestServiceGUI\outCorrectSolution(), ilTestPlayerAbstractGUI\outCorrectSolution(), assQuestionGUI\outGlossarySelector(), assQuestionGUI\outPageSelector(), ilTestPlayerAbstractGUI\outProcessingTime(), ilStyleCharacteristicGUI\outputTagStyleEditScreen(), assQuestionGUI\outQuestionPage(), ilTestPlayerAbstractGUI\outQuestionSummaryCmd(), SurveyQuestionGUI\outQuestionText(), assQuestionGUI\outQuestionType(), ilSurveyExecutionGUI\outSurveyPage(), ilTestEvaluationGUI\outUserListOfAnswerPasses(), ilTestEvaluationGUI\outUserPassDetails(), ilTestEvaluationGUI\outUserResultsOverview(), ilObjMediaPoolGUI\paste(), ilStyleCharacteristicGUI\pasteCharacteristics(), ilObjQuestionPoolGUI\pasteObject(), ilContainerGUI\pasteObject(), ilObjGlossaryGUI\pasteTerms(), ilTestEvaluationGUI\performDeletePass(), ilObjForumGUI\performDeleteThreadsObject(), ilObjCategoryGUI\performDeleteUsersObject(), ilObjForumGUI\performMergeThreadsObject(), ilObjForumGUI\performMoveThreadsObject(), ilObjForumGUI\performPostActivationObject(), ilObjWikiGUI\performSearchObject(), ilObjForumGUI\performThreadsActionObject(), ilObjRoleGUI\permObject(), ilObjRoleTemplateGUI\permSaveObject(), ilObjRoleGUI\permSaveObject(), ilObjWikiGUI\popularPagesObject(), assErrorTextGUI\populateAnswerSpecificFormPart(), assKprimChoiceGUI\populateAnswerSpecificFormPart(), assMatchingQuestionGUI\populateAnswerSpecificFormPart(), assNumericGUI\populateAnswerSpecificFormPart(), assTextSubsetGUI\populateAnswerSpecificFormPart(), assClozeTestGUI\populateAnswerSpecificFormPart(), assTextQuestionGUI\populateAnswerSpecificFormPart(), assSingleChoiceGUI\populateAnswerSpecificFormPart(), assMultipleChoiceGUI\populateAnswerSpecificFormPart(), assMatchingQuestionGUI\populateAssignedTerms(), assOrderingHorizontalGUI\populateCorrectionsFormProperties(), assFileUploadGUI\populateCorrectionsFormProperties(), assNumericGUI\populateCorrectionsFormProperties(), assTextSubsetGUI\populateCorrectionsFormProperties(), assErrorTextGUI\populateCorrectionsFormProperties(), assLongMenuGUI\populateCorrectionsFormProperties(), assOrderingQuestionGUI\populateCorrectionsFormProperties(), assSingleChoiceGUI\populateCorrectionsFormProperties(), assImagemapQuestionGUI\populateCorrectionsFormProperties(), assKprimChoiceGUI\populateCorrectionsFormProperties(), assMultipleChoiceGUI\populateCorrectionsFormProperties(), assMatchingQuestionGUI\populateCorrectionsFormProperties(), assClozeTestGUI\populateCorrectionsFormProperties(), assMatchingQuestionGUI\populateDefinition(), ilTestServiceGUI\populateExamId(), assSingleChoiceGUI\populateInlineFeedback(), ilTestPlayerAbstractGUI\populateInstantResponseBlocks(), ilTestPlayerAbstractGUI\populateMessageContent(), ilTestPlayerAbstractGUI\populateModals(), assClozeTestGUI\populateNumericGapFormPart(), assFileUploadGUI\populateQuestionSpecificFormPart(), assKprimChoiceGUI\populateQuestionSpecificFormPart(), assImagemapQuestionGUI\populateQuestionSpecificFormPart(), assLongMenuGUI\populateQuestionSpecificFormPart(), assErrorTextGUI\populateQuestionSpecificFormPart(), assOrderingQuestionGUI\populateQuestionSpecificFormPart(), assClozeTestGUI\populateQuestionSpecificFormPart(), assNumericGUI\populateQuestionSpecificFormPart(), assOrderingHorizontalGUI\populateQuestionSpecificFormPart(), assTextSubsetGUI\populateQuestionSpecificFormPart(), assMatchingQuestionGUI\populateQuestionSpecificFormPart(), assSingleChoiceGUI\populateQuestionSpecificFormPart(), assTextQuestionGUI\populateQuestionSpecificFormPart(), assMultipleChoiceGUI\populateQuestionSpecificFormPart(), assKprimChoiceGUI\populateSpecificFeedbackInline(), assMultipleChoiceGUI\populateSpecificFeedbackInline(), assQuestionGUI\populateTaxonomyFormSection(), assClozeTestGUI\populateTextGapFormPart(), ilObjSessionGUI\prepareOutput(), ilTestPlayerAbstractGUI\prepareTestPage(), SurveyQuestionGUI\preview(), ilObjSessionGUI\printAttendanceListObject(), ilSurveyEditorGUI\printListViewObject(), ilSurveyEditorGUI\printListViewSelectionObject(), ilTestEvaluationGUI\printResults(), ilSurveyEvaluationGUI\printResultsDetails(), ilSurveyEvaluationGUI\printResultsDetailsSelection(), ilSurveyEvaluationGUI\printResultsOverviewSelection(), ilSurveyEvaluationGUI\printResultsPerUser(), ilSurveyEvaluationGUI\printResultsPerUserSelection(), ilSurveyEditorGUI\printViewObject(), ilObjSCORMLearningModuleGUI\properties(), ilObjSCORM2004LearningModuleGUI\properties(), ilObjStyleSheetGUI\propertiesObject(), ilObjSurveyGUI\propertiesObject(), ilObjForumGUI\publishDraftObject(), ilObjFileGUI\putObjectInTree(), ilSurveyEditorGUI\questionsObject(), ilObjSurveyQuestionPoolGUI\questionsObject(), ilObjQuestionPoolGUI\questionsObject(), ilSurveyEditorGUI\questionsSubtabs(), ilObjWikiGUI\randomPageObject(), ilObjGroupGUI\readMemberData(), ilObjCourseGUI\readMemberData(), ilObjWikiGUI\recentChangesObject(), ilObjIndividualAssessmentGUI\recordIndividualAssessmentRead(), ilObjLearningSequenceGUI\recordLearningSequenceRead(), ilObjFileBasedLMGUI\redirectAfterCreation(), ilObjCourseGUI\redirectLocToTestObject(), ilContainerReferenceGUI\redirectObject(), ilObjUserFolderGUI\redirectOnRoleWithMissingWrite(), ilObjSessionGUI\redirectToParentContentPageObject(), ilContainerGUI\redrawListItemObject(), ilObjBlogGUI\removeContributor(), ilObjSessionGUI\removeMaterialsObject(), ILIAS\Repository\Deletion\Deletion\removeObjectsFromSystemByRefIds(), ilObjExerciseVerificationGUI\render(), ilObjSCORMVerificationGUI\render(), ilObjCmiXapiVerificationGUI\render(), ilObjLTIConsumerVerificationGUI\render(), ilObjTestVerificationGUI\render(), ilObjCourseVerificationGUI\render(), ilLegacyKioskModeView\render(), ilObjPollGUI\render(), ilObjForumGUI\renderDraftContent(), ilObjBlogGUI\renderFullscreenHeader(), ilObjBlogGUI\renderList(), ilObjCourseGUI\renderObject(), ilContainerGUI\renderObject(), ilObjCategoryGUI\renderObject(), ilObjForumGUI\renderPostContent(), assOrderingHorizontalGUI\renderSolutionOutput(), assTextQuestionGUI\renderSolutionOutput(), assTextSubsetGUI\renderSolutionOutput(), assNumericGUI\renderSolutionOutput(), assSingleChoiceGUI\renderSolutionOutput(), assMultipleChoiceGUI\renderSolutionOutput(), assErrorTextGUI\renderSolutionOutput(), assLongMenuGUI\renderSolutionOutput(), assOrderingQuestionGUI\renderSolutionOutput(), assMatchingQuestionGUI\renderSolutionOutput(), assKprimChoiceGUI\renderSolutionOutput(), assClozeTestGUI\renderSolutionOutput(), ilObjForumGUI\renderSplitButton(), ilObjQuestionPoolGUI\renoveImportFailsObject(), ilObjCourseGUI\resetObject(), ilObjSCORMLearningModuleGUI\resetUserTableFilter(), ilObjMediaObjectGUI\resizeImagesObject(), ilTestPlayerAbstractGUI\resumePlayerCmd(), ilObjMediaObjectGUI\returnToContextObject(), ilObjUserGUI\roleassignmentObject(), ilObjRoleFolderGUI\roleSearchListObject(), ilObjectGUI\routeImportCmdObject(), ilSurveyExecutionGUI\runShowFinishedPage(), ilCertificateSettingsScormFormRepository\save(), ILIAS\Course\Certificate\CertificateSettingsCourseFormRepository\save(), ilContainerNewsSettingsGUI\save(), SurveyQuestionGUI\save(), ilTestPlayerAbstractGUI\save(), ilSurveyExecutionGUI\saveActiveQuestionData(), ilObjSessionGUI\saveAndAssignMaterialsObject(), ilObjForumGUI\saveAsDraftObject(), ilObjSystemFolderGUI\saveBenchSettingsObject(), ilObjMediaCastGUI\saveCastItemObject(), ilStyleCharacteristicGUI\saveCharacteristic(), assTextSubsetGUI\saveCorrectionsFormProperties(), assLongMenuGUI\saveCorrectionsFormProperties(), assOrderingQuestionGUI\saveCorrectionsFormProperties(), assSingleChoiceGUI\saveCorrectionsFormProperties(), assImagemapQuestionGUI\saveCorrectionsFormProperties(), assMultipleChoiceGUI\saveCorrectionsFormProperties(), assClozeTestGUI\saveCorrectionsFormProperties(), ilObjMediaPoolGUI\saveFolder(), ilObjectCustomIconConfigurationGUI\saveForm(), assClozeTestGUI\saveGapCombinationCorrectionFormProperties(), ilObjWikiGUI\saveGradingObject(), ilObjItemGroupGUI\saveItemAssignment(), ilContainerGUI\saveListPresentation(), ILIAS\Test\Scoring\Manual\TestScoringByQuestionGUI\saveManScoringByQuestion(), ILIAS\Test\Scoring\Manual\TestScoringByParticipantGUI\saveManScoringParticipantScreen(), ilObjSessionGUI\saveMaterialsObject(), ilObjMediaObjectGUI\saveMultiSrtObject(), ILIAS\components\OrgUnit\ARHelper\BaseForm\saveObject(), ilObjLanguageExtGUI\saveObject(), ilObjSessionGUI\saveObject(), ilObjPortfolioBaseGUI\savePortfolioPagesOrdering(), ilObjForumGUI\savePostObject(), ilObjFileBasedLMGUI\saveProperties(), ilObjSCORM2004LearningModuleGUI\saveProperties(), ilObjSCORMLearningModuleGUI\saveProperties(), ilObjContentObjectGUI\saveProperties(), ilObjMediaObjectGUI\savePropertiesObject(), ilObjPollGUI\saveQuestion(), assQuestionGUI\saveQuestion(), assQuestionGUI\saveReturn(), ilFileCommonSettingsGUI\saveSettings(), ilStudyProgrammeCommonSettingsGUI\saveSettings(), ilIndividualAssessmentCommonSettingsGUI\saveSettings(), ilCmiXapiSettingsGUI\saveSettings(), ilLTIConsumerSettingsGUI\saveSettingsCmd(), assImagemapQuestionGUI\saveShape(), ilObjLinkResourceGUI\saveSorting(), ilContainerGUI\saveSortingObject(), ilContainerGUI\saveSortingSettings(), ilTestPlayerAbstractGUI\saveTagsCmd(), assQuestionGUI\saveTaxonomyAssignments(), ilObjStyleSheetGUI\saveTemplateObject(), ilObjForumGUI\saveThreadAsDraftObject(), ilObjForumGUI\saveUserNotificationSettingsObject(), ILIAS\UI\Component\MainControls\Slate\Notification\NotificationManager\sendDeadlineRequestNotification(), ilObjFileGUI\sendFile(), ilObjBibliographicGUI\sendFile(), ilTestPlayerAbstractGUI\sendNewPassFinishedNotificationEmailIfActivated(), ilObjPollGUI\sendNotifications(), ILIAS\UI\Component\MainControls\Slate\Notification\NotificationManager\sendUploadNotification(), ilObjSurveyGUI\sendUserResultsMail(), assQuestionGUI\setAdditionalContentEditingModeFromPost(), ilObjAuthSettingsGUI\setAuthModeObject(), ilObjPortfolioBaseGUI\setContentStyleSheet(), ilObjGlossaryGUI\setContentStyleSheet(), ilObjWikiGUI\setContentStyleSheet(), ilObjBlogGUI\setContentStyleSheet(), ilObjCourseGUI\setContentSubTabs(), ilTestEvaluationGUI\setCss(), assQuestionGUI\setDefaultTabs(), ilPCInteractiveImage\setDomNode(), ilObjCategoryGUI\setEditTabs(), ilSurveyEvaluationGUI\setEvalSubtabs(), ilObjPortfolioGUI\setOnlineAndShare(), ilObjPollGUI\setParticipantsSubTabs(), ilSurveyParticipantsGUI\setParticipantSubTabs(), ilObjMediaObjectGUI\setPropertiesSubTabs(), assFormulaQuestionGUI\setQuestionSpecificTabs(), assQuestionGUI\setQuestionTabs(), SurveyQuestionGUI\setQuestionTabsForClass(), ilObjBlogGUI\setSettingsSubTabs(), ilObjWikiGUI\setSettingsSubTabs(), ilObjSAHSLearningModuleGUI\setSettingsSubTabs(), ilObjWikiGUI\setSideBlock(), ilObjWorkspaceFolderGUI\setSortation(), ilObjFileBasedLMGUI\setStartFile(), ilObjCourseGUI\setSubTabs(), ilObjGroupGUI\setSubTabs(), ilObjContentPageGUI\setTabs(), ilObjItemGroupGUI\setTabs(), ilObjSAHSLearningModuleGUI\setTabs(), ilObjLTIConsumerGUI\setTabs(), ilObjFileGUI\setTabs(), ilObjMediaCastGUI\setTabs(), ilObjMediaObjectGUI\setTabs(), ilObjCertificateSettingsGUI\settings(), ilObjLinkResourceGUI\settings(), ilObjForumAdministrationGUI\settingsForm(), ilObjWebDAVGUI\setTitleAndDescription(), ilObjUserGUI\setTitleAndDescription(), ilObjFileServicesGUI\setTitleAndDescription(), ilObjRootFolderGUI\setTitleAndDescription(), ilObjPortfolioGUI\setTitleAndDescription(), ilContainerGUI\setTitleAndDescription(), ilObjectGUI\setTitleAndDescription(), ilObjOrgUnitGUI\setTitleAndDescription(), ilObjContentPageGUI\setTitleAndDescription(), ilObjLanguageExtGUI\setTitleAndDescription(), ilObjQuestionPoolGUI\setTitleAndDescription(), ilTestSubmissionReviewGUI\show(), ilObjWorkspaceFolderGUI\showAdministrationPanel(), ilTestPlayerAbstractGUI\showAnswerOptionalQuestionsConfirmation(), ilCmiXapiStatementsGUI\showCmd(), ilLTIConsumerXapiStatementsGUI\showCmd(), ilCmiXapiSettingsGUI\showCmd(), ilContainerGUI\showContainerFilter(), ilContainerGUI\showContainerPageTabs(), ilObjBibliographicGUI\showContent(), ilObjMediaCastGUI\showContentObject(), ilObjBibliographicGUI\showDetails(), ilLTIConsumerContentGUI\showEmbedded(), ilTestPlayerAbstractGUI\showFinalStatementCmd(), ilObjGlossaryGUI\showInfoScreen(), ilObjFileBasedLMGUI\showInfoScreen(), ilTestPlayerAbstractGUI\showInstantResponseCmd(), ilObjSessionGUI\showJoinRequestButton(), ilTestPlayerAbstractGUI\showListOfAnswers(), ilObjContentObjectGUI\showLMGlossarySelector(), ILIAS\Test\Scoring\Manual\TestScoringByParticipantGUI\showManScoringParticipantScreen(), ilObjBookingPoolGUI\showNoScheduleMessage(), ilRemoteObjectBaseGUI\showObject(), ilObjPollGUI\showParticipantVotes(), ilContainerGUI\showPasswordInstructionObject(), ilContainerGUI\showPermanentLink(), ilObjUserFolderGUI\showPossibleSubObjects(), ilObjCourseGUI\showPossibleSubObjects(), ilObjectGUI\showPossibleSubObjects(), ilTestPlayerAbstractGUI\showQuestionCmd(), ilTestPlayerAbstractGUI\showQuestionEditable(), ilTestEvaluationGUI\showResults(), ilLocalUserGUI\showRolesTable(), ilObjGlossaryGUI\showSelectedGlossariesForCollection(), ilLTIConsumeProviderSettingsGUI\showSettingsCmd(), ilObjForumGUI\showStatisticsObject(), ilObjCategoryGUI\showTaxAsSideBlockObject(), ilObjSCORM2004LearningModuleGUI\showTrackingItems(), ilObjSCORMLearningModuleGUI\showTrackingItems(), ilObjSCORM2004LearningModuleGUI\showTrackingItemsBySco(), ilObjSCORMLearningModuleGUI\showTrackingItemsBySco(), ilObjSkillTreeGUI\showTree(), ilObjForumGUI\showUserObject(), ilTestEvalObjectiveOrientedGUI\showVirtualPassCmd(), ilTestPlayerAbstractGUI\skipQuestionCmd(), ilTestPlayerAbstractGUI\startTestCmd(), ilTestPlayerAbstractGUI\submitSolutionAndNextCmd(), ilTestPlayerAbstractGUI\submitSolutionCmd(), assQuestionGUI\suggestedsolution(), ilSurveyEvaluationGUI\sumscore(), SurveyQuestionGUI\syncCopies(), ilObjStyleSheetGUI\templateGenerationObject(), RequestValidationHelperTest\test_inArray_shouldReturnFalse_whenEmptyArray(), RequestValidationHelperTest\test_inArray_shouldReturnFalse_whenEmptyArrayValue(), RequestValidationHelperTest\test_inArray_shouldReturnFalse_whenEmptyStringValue(), RequestValidationHelperTest\test_inArray_shouldReturnFalse_whenKeyNotFound(), RequestValidationHelperTest\test_inArray_shouldReturnTrue_whenKeyFound(), ILIAS\Test\Presentation\TestScreenGUI\testCanBeStarted(), ilMailOptionsTest\testConstructorWithUserSettings(), ILIAS\Test\Presentation\TestScreenGUI\testScreen(), ilObjFileBasedLMGUI\toFilesystem(), ilObjFileGUI\toggleLearningProgress(), ilObjForumGUI\toggleStickinessObject(), ilObjForumGUI\toggleThreadNotificationObject(), assLongMenuExport\toXML(), assLongMenuExportQti21\toXML(), assKprimChoiceExport\toXML(), assFileUploadExport\toXML(), assErrorTextExport\toXML(), assOrderingHorizontalExport\toXML(), assFormulaQuestionExport\toXML(), assTextSubsetExport\toXML(), assNumericExport\toXML(), assSingleChoiceExport\toXML(), assMultipleChoiceExport\toXML(), assImagemapQuestionExport\toXML(), assMatchingQuestionExport\toXML(), assTextQuestionExport\toXML(), assOrderingQuestionExport\toXML(), assClozeTestExport\toXML(), ilObjCmiXapiGUI\trackObjectReadEvent(), ilObjLTIConsumerGUI\trackObjectReadEvent(), ilContainerGUI\trashHandleFilter(), ilContainerGUI\trashObject(), ilObjPortfolioGUI\triggerAssignmentTool(), ilObjWikiGUI\triggerAssignmentTool(), ILIAS\Repository\ui(), ilObjSessionGUI\unregisterObject(), ilADTBasedObjectGUI\updateAction(), ilObjStudyProgrammeGUI\updateAdvancedSettings(), ilObjOrgUnitGUI\updateAdvancedSettings(), ilSurveyParticipantsGUI\updateCodesObject(), ilObjTalkTemplateGUI\updateCustom(), ilObjPortfolioTemplateGUI\updateCustom(), ilObjExerciseGUI\updateCustom(), ilObjContentPageGUI\updateCustom(), ilObjForumGUI\updateDraftObject(), ilObjMediaPoolGUI\updateFolder(), ilObjGroupGUI\updateGroupTypeObject(), ilObjCourseGUI\updateInfoObject(), ilObjFileGUI\updateLearningProgress(), ilTestPlayerAbstractGUI\updateLearningProgressOnTestStart(), ilObjCourseGUI\updateLPFromStatus(), ilObjStudyProgrammeReferenceGUI\updateObject(), ilObjRoleTemplateGUI\updateObject(), ilRemoteObjectBaseGUI\updateObject(), ilObjRootFolderGUI\updateObject(), ilObjRoleGUI\updateObject(), ilObjGroupGUI\updateObject(), ilObjCourseGUI\updateObject(), ilObjCategoryGUI\updateObject(), ilObjSessionGUI\updateObject(), ilObjSessionGUI\updateSessionTypeObject(), ilObjStyleSheetGUI\updateTemplateObject(), ilObjForumGUI\updateThreadDraftObject(), ilObjForumGUI\updateThreadObject(), ilTestPlayerAbstractGUI\updateWorkingTime(), ilObjMediaObjectGUI\uploadSubtitleFileObject(), ilObjRoleGUI\userassignmentObject(), ilObjUserFolderGUI\usrExportCsvObject(), ilObjUserFolderGUI\usrExportX86Object(), ilObjUserFolderGUI\usrExportXmlObject(), ilSurveyConstraintsGUI\validateConstraintForEdit(), ilObjEmployeeTalkGUI\validateCustom(), ilLTIConsumerContentGUI\validateLTI13InitalLogin(), ilObjPortfolioBaseGUI\view(), ilObjContentPageGUI\view(), ilObjLinkResourceGUI\view(), ilObjFolderGUI\viewObject(), ilObjTalkTemplateGUI\viewObject(), ilObjRoleFolderGUI\viewObject(), ilObjLanguageExtGUI\viewObject(), ilObjectGUI\viewObject(), ilObjForumGUI\viewThreadObject(), ilSurveyExecutionGUI\viewUserResults(), ilObjPollGUI\vote(), ILIAS\Test\ExportImport\CertificateExport\write(), assMatchingQuestionGUI\writeAnswerSpecificPostData(), assImagemapQuestionGUI\writeAnswerSpecificPostData(), assClozeTestGUI\writeAnswerSpecificPostData(), assKprimChoiceGUI\writeAnswerSpecificPostData(), assTextQuestionGUI\writeAnswerSpecificPostData(), assSingleChoiceGUI\writeAnswerSpecificPostData(), assMultipleChoiceGUI\writeAnswerSpecificPostData(), assFormulaQuestionGUI\writePostData(), assQuestionGUI\writeQuestionGenericPostData(), assErrorTextGUI\writeQuestionSpecificPostData(), assImagemapQuestionGUI\writeQuestionSpecificPostData(), assMatchingQuestionGUI\writeQuestionSpecificPostData(), assOrderingQuestionGUI\writeQuestionSpecificPostData(), assKprimChoiceGUI\writeQuestionSpecificPostData(), and assMultipleChoiceGUI\writeQuestionSpecificPostData().

106  : ObjectAdapterInterface
107  {
108  return new ObjectAdapter();
109  }

◆ objectDataCache()

ILIAS\Repository\objectDataCache ( )

Definition at line 118 of file trait.GlobalDICDomainServices.php.

Referenced by ilCertificateTemplateDatabaseRepository\__construct(), ilCourseStart\__construct(), ilSessionAppEventListener\__construct(), ilCourseObjectiveMaterials\__construct(), ilCronDeleteNeverLoggedInUserAccounts\__construct(), ilCourseParticipantsGroupsGUI\__construct(), ilCourseObjectiveQuestion\__construct(), ilObjCourseGrouping\__construct(), ilCourseContentGUI\__construct(), ilParticipant\__construct(), ilRbacSystem\__construct(), ilParticipants\__construct(), ilCourseObjectivesGUI\__construct(), ilLPObjSettings\__construct(), ilCourseParticipantsGroupsGUI\add(), ilCronDeleteInactivatedUserAccounts\addCustomSettingsToForm(), ilCronDeleteNeverLoggedInUserAccounts\addCustomSettingsToForm(), ilCronDeleteInactiveUserAccounts\addCustomSettingsToForm(), ilPermissionGUI\changeOwner(), ilCourseObjectiveMaterials\cloneDependencies(), ilCourseStart\cloneDependencies(), ilCourseObjectiveQuestion\cloneDependencies(), ilCertificateTemplateDatabaseRepository\fetchCurrentlyUsedCertificate(), ilCertificateTemplateDatabaseRepository\fetchPreviousCertificate(), ilRbacSystem\filterOwnerPermissions(), ilCertificateAppEventListener\handleLPUpdate(), ilCourseStart\isFullfilled(), ilObjCourseGrouping\read(), ilParticipant\readParticipant(), ilParticipants\readParticipants(), ilCourseParticipantsGroupsGUI\remove(), ilCourseContentGUI\showStartObjects(), ilCourseObjectivesGUI\updateFinalTestAssignment(), ilCourseObjectivesGUI\updateMaterialAssignment(), and ilCourseObjectivesGUI\updateSelfAssessmentAssignment().

119  {
120  return $this->DIC["ilObjDataCache"];
121  }
This file is part of ILIAS, a powerful learning management system published by ILIAS open source e-Le...
+ Here is the caller graph for this function:

◆ objectDefinition()

◆ profile()

ILIAS\Repository\profile ( )

Definition at line 111 of file trait.GlobalDICDomainServices.php.

References ILIAS\Repository\lng().

Referenced by ILIAS\Repository\Profile\ProfileGUI\__construct(), ILIAS\Container\Skills\ContainerSkill\__construct(), ilSkillProfileLevelsTableGUI\__construct(), ILIAS\Bibliographic\Field\Table\ProfileUserAssignmentTable\__construct(), ilObjBlogGUI\__construct(), ilSkillProfileGUI\__construct(), ilSkillProfileGUI\assignLevel(), ilSkillProfileGUI\assignLevelSelectSkill(), ilSkillProfileGUI\assignLevelToProfile(), ilSkillProfileGUI\assignRole(), ilSkillProfileGUI\assignUser(), ILIAS\Bibliographic\Field\Table\ProfileUserAssignmentTable\getActions(), ILIAS\Repository\Profile\ProfileGUI\getAvatar(), ILIAS\Bibliographic\Field\Table\ProfileUserAssignmentTable\getComponent(), ILIAS\Bibliographic\Field\Table\ProfileUserAssignmentTable\getDataRetrieval(), ILIAS\Repository\Profile\ProfileGUI\getNamePresentation(), ILIAS\Repository\Profile\ProfileGUI\getPicturePath(), ilLTIPlatform\initialize(), ilSkillProfileGUI\initProfileForm(), ILIAS\Repository\listing(), ilSkillProfileGUI\removeLevelAssignments(), ilSkillProfileGUI\removeUsers(), ilSkillProfileGUI\saveLevelOrder(), ilSkillProfileGUI\setTabs(), ILIAS\Skill\Profile\SkillProfileTest\setUp(), ILIAS\Skill\Profile\SkillInternalProfileFactoryTest\setUp(), ilSkillProfileGUI\showLevels(), ilSkillProfileGUI\showLevelsWithLocalContext(), ilSkillProfileGUI\showObjects(), ilSkillProfileGUI\showUsers(), ILIAS\Skill\Profile\SkillInternalProfileFactoryTest\testFactoryInstances(), ilSkillProfileGUI\update(), and ilSkillProfileGUI\updateLevelOfProfile().

111  : ProfileAdapter
112  {
113  return new ProfileAdapter(
114  $this->lng()
115  );
116  }
+ Here is the call graph for this function:
+ Here is the caller graph for this function:

◆ raw()

◆ rbac()

ILIAS\Repository\rbac ( )

Definition at line 56 of file trait.GlobalDICDomainServices.php.

Referenced by ilForumModerators\__construct(), ceLTIc\LTI\User\ProviderCurrentCourse\__construct(), ilSessionParticipantsTableGUI\__construct(), ilObjForum\__construct(), ilAuthShibbolethSettingsGUI\__construct(), ilAccess\__construct(), ilObjForumGUI\__construct(), ilSamlSettingsGUI\__construct(), ilForumModerators\addModeratorRole(), ilObjForumGUI\buildMinimalThreadForm(), ilObjForumGUI\buildThreadForm(), ILIAS\Chatroom\AccessBridge\checkAccess(), ilObjContentObjectGUI\checkCtrlPath(), ilObjForum\cloneAutoGeneratedRoles(), ilCronManagerGUI\confirm(), ilCronManagerGUI\confirmedActivate(), ilCronManagerGUI\confirmedDeactivate(), ilCronManagerGUI\confirmedReset(), ilCronManagerGUI\confirmedRun(), ilForumModerators\detachModeratorRole(), ilCronManagerGUI\edit(), ilSamlSettingsGUI\ensureAccess(), ilObjSAHSLearningModuleGUI\executeCommand(), ilObjGroupGUI\executeCommand(), ilCronManagerGUI\executeCommand(), ilObjWikiGUI\executeCommand(), ilObjSurveyGUI\executeCommand(), ilObjCourseGUI\executeCommand(), ilForumModerators\getCurrentModerators(), ceLTIc\LTI\User\ProviderCurrentCourse\getInitialUserSet(), ilSessionParticipantsTableGUI\getParentLocalRoles(), ILIAS\TestQuestionPool\Questions\Presentation\QuestionTable\getRows(), ilAuthShibbolethSettingsGUI\getRuleValues(), ilForumModerators\getUsers(), ilObjForumGUI\initReplyEditForm(), ilSamlSettingsGUI\listIdps(), ilSessionParticipantsTableGUI\parse(), ilSamlSettingsGUI\prepareRoleSelection(), ilCronManagerGUI\render(), ilObjForum\setPermissions(), ILIAS\TestQuestionPool\Questions\Presentation\QuestionTable\showCommentAction(), and ilCronManagerGUI\update().

56  : RBACServices
57  {
58  return $this->DIC->rbac();
59  }
+ Here is the caller graph for this function:

◆ refinery()

ILIAS\Repository\refinery ( )

Definition at line 76 of file trait.GlobalDICDomainServices.php.

Referenced by ilSystemFolderSetupAgent\__construct(), ilGlobalScreenSetupAgent\__construct(), ilOrgUnitSetupAgent\__construct(), ilPollAnswersRenderer\__construct(), ilMathJaxSetupAgent\__construct(), ilBackgroundTasksSetupAgent\__construct(), ilFileSystemSetupAgent\__construct(), ilObjStudyProgrammeReferenceListGUI\__construct(), ilHttpSetupAgent\__construct(), CustomBreadcrumbPagePartProvider\__construct(), ilUtilitiesSetupAgent\__construct(), ILIAS\File\Icon\IconAbstractRepository\__construct(), ILIAS\GlobalScreen\UI\Footer\Groups\GroupForm\__construct(), ilGlobalCacheSetupAgent\__construct(), ilVirusScannerSetupAgent\__construct(), ilWebServicesSetupAgent\__construct(), ilMediaObjectSetupAgent\__construct(), ILIAS\TestQuestionPool\ilTestLegacyFormsHelper\__construct(), ilDclBaseFieldRepresentation\__construct(), ILIAS\MetaData\Presentation\Utilities\__construct(), ilDclDetailedViewDefinitionGUI\__construct(), ilStyleSetupAgent\__construct(), ILIAS\GlobalScreen\UI\Footer\Entries\EntryForm\__construct(), ilLPObjectStatisticsGUI\__construct(), ilLanguageSetupAgent\__construct(), ilObjLearningSequenceLPPollingGUI\__construct(), ilDclEditViewDefinitionGUI\__construct(), ilRoleSelectionTableGUI\__construct(), ilDclBaseRecordRepresentation\__construct(), ilDclCreateViewDefinitionGUI\__construct(), ILIAS\components\File\Preview\Form\__construct(), ILIAS\components\File\Settings\Form\__construct(), ILIAS\MetaData\OERExposer\OAIPMH\HTTP\Wrapper\__construct(), ILIAS\MetaData\Editor\Http\RequestParser\__construct(), ilNewsDefaultRendererGUI\__construct(), ilPollCommentsHandler\__construct(), ilPrivacySecuritySetupAgent\__construct(), ilStudyProgrammeExpandableProgressListGUI\__construct(), ILIAS\Container\Skills\SkillInternalService\__construct(), ilTreeSetupAgent\__construct(), ilObjectRequestRetriever\__construct(), ilLoggingSetupAgent\__construct(), ilMailExplorer\__construct(), ilADNAgent\__construct(), ilStudyProgrammeMailMemberSearchGUI\__construct(), ilObjSystemCheckGUI\__construct(), ILIAS\Container\Skills\SkillInternalGUIService\__construct(), ilCourseObjectiveQuestionsTableGUI\__construct(), ilObjLoggingSettingsGUI\__construct(), ILIAS\MetaData\Editor\Full\Services\Inputs\WithoutConditions\NonNegIntFactory\__construct(), ilFileObjectAgent\__construct(), ilSubStyleAssignmentGUI\__construct(), ilLMPageGUI\__construct(), ilDclFieldListGUI\__construct(), ilObjectOwnershipManagementTableGUI\__construct(), ilObjQuestionPoolTaxonomyEditingCommandForwarder\__construct(), ILIAS\GlobalScreen_\UI\Footer\Setup\Agent\NullAgent\__construct(), ilChatroomFormFactory\__construct(), ilSurveyRaterGUI\__construct(), ilSessionReminderCheck\__construct(), ilGroupMembershipGUI\__construct(), ILIAS\MetaData\Editor\Full\Services\Inputs\WithoutConditions\DurationFactory\__construct(), ilUIMarkdownPreviewGUI\__construct(), ilCronDeleteNeverLoggedInUserAccounts\__construct(), ILIAS\MetaData\Editor\Full\Services\Inputs\WithoutConditions\DatetimeFactory\__construct(), ILIAS\MetaData\Editor\Full\Services\Inputs\WithoutConditions\StringFactory\__construct(), ilDclTableListGUI\__construct(), ilDidacticTemplateGUI\__construct(), ilRepositoryObjectSearchBlockGUI\__construct(), ilObjSearchSettingsGUI\__construct(), ILIAS\Setup\AgentCollection\__construct(), ilPathGUI\__construct(), ILIAS\Skill\Service\SkillInternalGUIService\__construct(), ilMailOptionsGUI\__construct(), ilMembershipMailGUI\__construct(), ilDclFieldEditGUI\__construct(), ILIAS\components\ResourceStorage\Collections\View\EditForm\__construct(), ilCommonSetupAgent\__construct(), GuzzleHttp\Client\CallbackHandler\__construct(), ilBiblLibraryGUI\__construct(), ilLinkResourceHandlerGUI\__construct(), ilWebResourceEditableLinkTableGUI\__construct(), ilDclTableEditGUI\__construct(), ilDclTableViewEditGUI\__construct(), ilRoleXmlImporter\__construct(), ILIAS\File\Icon\IconListingUI\__construct(), assFormulaQuestionResult\__construct(), ilSCTreeTasksGUI\__construct(), ILIAS\UI\Implementation\Component\Input\Field\ColorPicker\__construct(), ilMailSearchObjectMembershipsTableGUI\__construct(), ilCourseParticipantsGroupsGUI\__construct(), ilWOPISettingsForm\__construct(), ilObjLearningSequenceAdminGUI\__construct(), ILIAS\MetaData\Editor\Full\Services\Inputs\WithoutConditions\VocabValueFactory\__construct(), ilDclBaseRecordFieldModel\__construct(), ilPollContentRenderer\__construct(), GuzzleHttp\Client\ModeToggle\__construct(), ILIAS\Skill\Service\SkillInternalService\__construct(), ilTimingsPersonalTableGUI\__construct(), ilMailAttachmentGUI\__construct(), ilMDCopyrightUsageGUI\__construct(), ilDclDetailedViewGUI\__construct(), ilShibbolethSettingsForm\__construct(), ILIAS\Repository\Modal\ModalAdapterGUI\__construct(), ilObjStudyProgrammeIndividualPlanGUI\__construct(), ilObjectActivationGUI\__construct(), ilMailGUI\__construct(), ilPDMailBlockGUI\__construct(), ilDclRecordEditGUI\__construct(), ILIAS\UI\Implementation\Component\Input\Field\Factory\__construct(), ilShibbolethWAYF\__construct(), ilSessionMembershipGUI\__construct(), ILIAS\Skill\Service\SkillGUIRequest\__construct(), ilObjCourseGroupingGUI\__construct(), ilMathJaxSettingsGUI\__construct(), ilMemberExportSettingsGUI\__construct(), ilDclTableViewGUI\__construct(), ilObjSearchLuceneSettingsFormGUI\__construct(), ilLPTableBaseGUI\__construct(), ilGroupAddToGroupActionGUI\__construct(), ilMailMemberSearchGUI\__construct(), ilAuthLogoutBehaviourGUI\__construct(), ilTimingsManageTableGUI\__construct(), ILIAS\UI\Implementation\Component\Input\Field\Password\__construct(), ilOrgUnitExplorerGUI\__construct(), ilObjRepositorySettingsGUI\__construct(), ilSAHSEditGUI\__construct(), ilObjFileUploadDropzone\__construct(), ilSearchResultTableGUI\__construct(), ilObjRoleTemplateGUI\__construct(), ilMailingListsGUI\__construct(), ilSystemStyleConfigGUI\__construct(), ilForumExportGUI\__construct(), ILIAS\GlobalScreen\ScreenContext\ContextRepository\__construct(), ilMailSearchObjectGUI\__construct(), ILIAS\GlobalScreen\UI\Footer\Translation\TranslationWorkflowForm\__construct(), ilPasswordAssistanceGUI\__construct(), ilTutorialSupportBlockGUI\__construct(), ilMailTemplateGUI\__construct(), ilMemberAgreementGUI\__construct(), ilDclBaseRecordModel\__construct(), ilOrgUnitGlobalSettingsGUI\__construct(), ilPollBlockGUI\__construct(), ilMainMenuSearchGUI\__construct(), ilLocalUserPasswordSettingsGUI\__construct(), ilLocalUserGUI\__construct(), ILIAS\File\Icon\ilIconUploadHandlerGUI\__construct(), GuzzleHttp\Client\ItemState\__construct(), ilBiblFileReaderBase\__construct(), ilMembershipGUI\__construct(), ilObjectCustomUserFieldsGUI\__construct(), ilRegistrationGUI\__construct(), ilDidacticTemplateSettingsTableGUI\__construct(), ilContentPagePageCommandForwarder\__construct(), ilAuthProviderECS\__construct(), ilAuthPageEditorGUI\__construct(), ilDashboardBlockGUI\__construct(), ilObjRoleFolderGUI\__construct(), ilCertificateSettingsFormRepository\__construct(), ilSystemStyleOverviewGUI\__construct(), ILIAS\components\ResourceStorage\Collections\View\Request\__construct(), ILIAS\LearningModule\Table\TableAdapterGUI\__construct(), ilPollResultsRenderer\__construct(), ILIAS\File\Icon\ilObjFileIconsOverviewGUI\__construct(), ilPDStudyProgrammeSimpleListGUI\__construct(), ilObjSurveyQuestionPoolGUI\__construct(), ilCalendarAppointmentPresentationGUI\__construct(), ilMemberExportGUI\__construct(), ilAccountRegistrationGUI\__construct(), ILIAS\Badge\ilBadgeImageTemplateTableGUI\__construct(), ILIAS\UI\Implementation\Component\Input\Field\File\__construct(), ilObjFileServicesGUI\__construct(), ilTrMatrixTableGUI\__construct(), ilIndividualAssessmentSettingsGUI\__construct(), ilAuthShibbolethSettingsGUI\__construct(), ILIAS\components\ResourceStorage\Resources\UI\ResourceListingUI\__construct(), ilRepositoryObjectSearchGUI\__construct(), ilSearchControllerGUI\__construct(), ILIAS\File\Icon\IconFormUI\__construct(), ilBiblEntryTableGUI\__construct(), ilForumCronNotification\__construct(), ilCommonActionDispatcherGUI\__construct(), ilUserPrivacySettingsGUI\__construct(), ilMimeMail\__construct(), ilSearchGUI\__construct(), ilUploadLimitsOverviewGUI\__construct(), ilObjSystemFolderGUI\__construct(), ilContactGUI\__construct(), ilObjIndividualAssessmentGUI\__construct(), ILIAS\Badge\ilBadgeTypesTableGUI\__construct(), ilFormPropertyGUI\__construct(), ilCourseContentGUI\__construct(), ilMDCopyrightConfigurationGUI\__construct(), ilRegistrationSettingsGUI\__construct(), ilRepositoryUserResultTableGUI\__construct(), ilBadgeManagementGUI\__construct(), ILIAS\Setup\CLI\AchieveCommand\__construct(), ilObjGroupGUI\__construct(), ilLMTracker\__construct(), ILIAS\MetaData\Editor\Full\Services\Inputs\InputFactory\__construct(), ilUserFilterGUI\__construct(), ilPropertyFormGUI\__construct(), ilObjLanguageExtGUI\__construct(), ilLOEditorGUI\__construct(), ilGlobalPageTemplate\__construct(), ilMailFormGUI\__construct(), ilEmployeeTalkAppointmentGUI\__construct(), ilObjEmployeeTalkGUI\__construct(), ilCalendarAppointmentGUI\__construct(), ilRbacSystem\__construct(), ILIAS\components\ResourceStorage\Container\View\Request\__construct(), ilIndividualAssessmentMembersGUI\__construct(), ilObjCourseGUI\__construct(), ilCalendarSelectionBlockGUI\__construct(), ilDclRecordListGUI\__construct(), ilMDVocabulariesGUI\__construct(), ilOrgUnitTypeGUI\__construct(), ilCalendarBlockGUI\__construct(), ilCalendarPresentationGUI\__construct(), ILIAS\MetaData\Editor\Digest\ContentAssembler\__construct(), ilSearchResultPresentation\__construct(), ilCalendarCategoryGUI\__construct(), ilExportGUI\__construct(), ilObjComponentSettingsGUI\__construct(), ilAppointmentPresentationGUI\__construct(), ilStartUpGUI\__construct(), ilLOEditorStatus\__construct(), ILIAS\components\OrgUnit\ARHelper\BaseCommands\__construct(), ilDidacticTemplateSettingsGUI\__construct(), ilObjStudyProgrammeAutoCategoriesGUI\__construct(), ilConditionHandlerGUI\__construct(), ILIAS\Badge\ilBadgeTableGUI\__construct(), ilCertificateGUI\__construct(), ilResourceOverviewGUI\__construct(), ilObjSessionGUI\__construct(), UploadPolicyFormUI\__construct(), ilFileSystemGUI\__construct(), ILIAS\Export\ExportHandler\Table\Handler\__construct(), ilCourseObjectivesGUI\__construct(), ilOpenIdConnectSettingsGUI\__construct(), ILIAS\Export\ExportHandler\Factory\__construct(), ilWOPIEmbeddedApplicationGUI\__construct(), ILIAS\UI\Implementation\Component\Input\Container\Form\FormAdapterGUI\__construct(), ilResourceCollectionGUI\__construct(), ilDataCollectionDataSet\__construct(), ilConsultationHoursGUI\__construct(), ilContainerResourceGUI\__construct(), ilAdvancedMDFieldDefinition\__construct(), ilQuestionPoolSkillAdministrationGUI\__construct(), ilAdvancedMDSettingsGUI\__construct(), ilRepositorySearchGUI\__construct(), ilLearningProgressBaseGUI\__construct(), ilMailFolderGUI\__construct(), ilSearchBaseGUI\__construct(), ILIAS\Badge\ilObjectBadgeTableGUI\__construct(), ilDclTable\__construct(), ilObjStudyProgrammeGUI\__construct(), ilObject2GUI\__construct(), ilAdvancedMDRecordGUI\__construct(), ilFileVersionsGUI\__construct(), assClozeTestGUI\__construct(), ilObjFilePreviewRendererGUI\__construct(), ilCtrlContext\__construct(), ilObjFileGUI\__construct(), ilSamlSettingsGUI\__construct(), ilObjLearningSequenceGUI\__construct(), ilLPListOfProgressGUI\__initUser(), ilCalendarCategoryGUI\acceptShared(), ilChatroomBanGUI\active(), ilCourseParticipantsGroupsGUI\add(), ilCourseRegistrationGUI\add(), ilGroupRegistrationGUI\add(), ILIAS\UI\Implementation\Component\Input\Field\Tag\addAdditionalTransformations(), ilObjRoleTemplateGUI\addAdminLocatorItems(), ilTestCorrectionsGUI\addAnswer(), ilSubStyleAssignmentGUI\addAssignment(), ilRepositorySearchGUI\addFromClipboard(), ilObjLanguageExtGUI\addNewEntryObject(), ILIAS\MetaData\Editor\Full\Services\Inputs\InputFactory\addNotEmptyConstraintIfNeeded(), ilObjTestGUI\addQuestionTitleToObjectTitle(), ilRepositorySearchGUI\addRole(), ilObjRoleGUI\addToClipboardObject(), ilSearchBaseGUI\addToDeskObject(), ilObjectGUI\addToDeskObject(), ilObjIndividualAssessmentGUI\addToNavigationHistory(), ilObjStudyProgrammeGUI\addToNavigationHistory(), ILIAS\UI\Implementation\Component\Input\Field\Url\addTransformation(), ILIAS\UI\Implementation\Component\Input\Field\Link\addTransformation(), ILIAS\UI\Implementation\Component\Input\Field\Duration\addTransformation(), ilRepositorySearchGUI\addUser(), ilRepositorySearchGUI\addUserFromAutoComplete(), ILIAS\UI\Implementation\Component\Input\Field\Url\addValidation(), ILIAS\UI\Implementation\Component\Input\Field\Link\addValidation(), ILIAS\UI\Implementation\Component\Input\Field\Duration\addValidation(), ilMailSearchGUI\adopt(), ilObjRoleTemplateGUI\adoptPermSaveObject(), ilObjRoleGUI\adoptPermSaveObject(), ilCtrl\appendParameterStringsByClass(), ilObjectListGUI\appendRepositoryFrameParameter(), ILIAS\Repository\arrayArray(), ilFormPropertyGUI\arrayArray(), ILIAS\components\File\Preview\Form\asFormGroup(), ILIAS\components\File\Settings\Form\asFormGroup(), ilCalendarCategoryGUI\askDeleteAppointments(), ilObjCourseGroupingGUI\askDeleteGrouping(), ilLOEditorGUI\askDeleteObjectives(), ilObjCourseGroupingGUI\assignCourse(), ILIAS\GlobalScreen\UI\Footer\Translation\TranslationWorkflowForm\asTranslationModal(), ilSearchGUI\autoComplete(), ilSearchBaseGUI\autoComplete(), ilBadgeManagementGUI\awardBadgeUserSelection(), ILIAS\Skill\Service\SkillGUIRequest\bool(), ILIAS\TestQuestionPool\RequestDataCollector\bool(), ILIAS\User\UserGUIRequest\bool(), ILIAS\Skill\Service\SkillGUIRequest\boolArray(), ILIAS\LegalDocuments\ConsumerToolbox\Marshal\boolean(), ilStartUpGUI\buildAccountMigrationForm(), ilAnswerFrequencyStatisticTableGUI\buildAddAnswerAction(), ilMimeMail\buildBodyMultiParts(), ilObjectCopyGUI\buildCopyPageSelectionForm(), ILIAS\Test\Logging\AdditionalInformationGenerator\buildDefaultValueString(), SwitchableGroupInputTest\buildFactory(), ilDclFormulaFieldRepresentation\buildFieldCreationInput(), ILIAS\User\Profile\Prompt\SettingsGUI\buildForm(), ilIndividualAssessmentSettingsGUI\buildForm(), ILIAS\Test\Settings\ScoreReporting\SettingsScoringGUI\buildForm(), ilStudyProgrammeTypeGUI\buildForm(), ilObjLearningSequenceSettingsGUI\buildFormElements(), ilObjTestFolderGUI\buildGlobalSettingsForm(), ilObjectGUI\buildImportFormInputs(), ilObjQuestionPoolGUI\buildImportQuestionsModal(), ilIndividualAssessmentSettingsGUI\buildInfoSettingsForm(), ILIAS\Tests\UI\Component\Input\Container\Form\FormWithoutSubmitButtonsTest\buildInputFactory(), ilObjTestGUI\buildInputPoolSelection(), ilObjTestGUI\buildInputPosition(), ilAddAnswerFormBuilder\buildInputs(), ilPathGUI\buildLink(), ilObjTestFolderGUI\buildLogSettingsForm(), ilTestParticipantsGUI\buildParticipantTableActions(), ILIAS\Test\Utilities\TitleColumnsBuilder\buildQuestionTitleAsLink(), ILIAS\Test\Utilities\TitleColumnsBuilder\buildQuestionTitleAsText(), ilObjectGUI\buildRefIdsFromData(), ilMainMenuSearchGUI\buildSearchLink(), ilObjAuthSettingsGUI\buildSOAPForm(), ilStartUpGUI\buildStandardLoginForm(), ilTestPlayerRandomQuestionSetGUI\buildTestPassQuestionList(), ilTestPlayerFixedQuestionSetGUI\buildTestPassQuestionList(), ilChatroomInviteUsersToPrivateRoomGUI\byId(), ilChatroomInviteUsersToPrivateRoomGUI\byLogin(), assFormulaQuestion\calculateReachedPoints(), ilObjLinkResourceGUI\callLink(), ilMailingListsGUI\cancel(), ilMailSearchObjectGUI\cancel(), ilConsultationHoursGUI\cancelBooking(), ilCalendarAppointmentGUI\cancelConfirmed(), ILIAS\File\Icon\ilObjFileIconsOverviewGUI\changeActivation(), ilContactGUI\changeContactsView(), ilObjRoleGUI\changeExistingObjectsObject(), ilPermissionGUI\changeOwner(), ilMemberAgreementGUI\checkAgreement(), ilDclRecordEditGUI\checkAndPerformRedirect(), ilSingleChoiceWizardInputGUI\checkAnswersInput(), ILIAS\UI\Implementation\Component\Input\Field\Factory\checkbox(), ilDclTextInputGUI\checkInput(), ilLuceneQueryInputGUI\checkInput(), ilMultipleChoiceWizardInputGUI\checkInput(), ilClozeGapInputBuilderGUI\checkInput(), ilKprimChoiceWizardInputGUI\checkInput(), ilMatchingPairWizardInputGUI\checkInput(), ilFileInputGUI\checkInput(), ilMatchingWizardInputGUI\checkInput(), ilErrorTextWizardInputGUI\checkInput(), ilAnswerWizardInputGUI\checkInput(), ilSingleChoiceWizardInputGUI\checkInput(), ILIAS\TestQuestionPool\ilTestLegacyFormsHelper\checkPointsInput(), ilSystemStyleOverviewGUI\checkStyleSettings(), ilDclRecordEditGUI\cleanupTempFiles(), ILIAS\UI\Implementation\Component\Input\Field\Factory\colorpicker(), ilGroupAddToGroupActionGUI\confirmCreateGroupAndAddUser(), ilMailAttachmentGUI\confirmDeleteAttachments(), ilConditionHandlerGUI\confirmDeleteConditionTrigger(), ilObjectCustomUserFieldsGUI\confirmDeleteFields(), ilObjCourseGUI\confirmDeleteInfoFilesObject(), ilObjLinkResourceGUI\confirmDeleteLink(), ilMailFolderGUI\confirmDeleteMails(), ilMailingListsGUI\confirmDeleteMembers(), ilAuthShibbolethSettingsGUI\confirmDeleteRules(), ilMailTemplateGUI\confirmDeleteTemplate(), ilLOEditorGUI\confirmDeleteTest(), ilLOEditorGUI\confirmDeleteTests(), ilObjForumGUI\confirmDeleteThreadDraftsObject(), ilObjectTranslationGUI\confirmDeleteTranslations(), ilObjEmployeeTalkGUI\confirmedDeleteObject(), ilObjSCORMLearningModuleGUI\confirmedDeleteTracking(), ilCronManagerGUI\confirmedRun(), ilCalendarAppointmentGUI\confirmRegister(), ilCourseParticipantsGroupsGUI\confirmRemove(), ilObjComponentSettingsGUI\confirmUninstallPlugin(), ilCalendarAppointmentGUI\confirmUnregister(), ILIAS\TermsOfService\UserSettings\convert(), ilBiblFileReaderBase\convertStringToUTF8(), ilObjectCopyGUI\copyContainer(), ilDclTableViewEditGUI\create(), ilFileSystemGUI\createDirectory(), ILIAS\UI\Implementation\Component\Input\Field\File\createDynamicInputsTemplate(), ilGroupAddToGroupActionGUI\createGroupAndAddUser(), ilAccountRegistrationGUI\createUser(), ILIAS\LegalDocuments\ConsumerToolbox\Marshal\custom(), ILIAS\components\ResourceStorage\Collections\View\EditForm\customTrafo(), ILIAS\LegalDocuments\ConsumerToolbox\Marshal\dateTime(), ILIAS\UI\Implementation\Component\Input\Field\Factory\dateTime(), ilObjLinkResourceGUI\deactivateLink(), ilObjRoleGUI\deassignUserObject(), ilCalendarCategoryGUI\declineShared(), ilChatroomBanGUI\delete(), ilObjLearningSequenceContentGUI\delete(), ILIAS\File\Icon\ilObjFileIconsOverviewGUI\delete(), ilOrgUnitPositionGUI\delete(), ilCalendarCategoryGUI\delete(), ilCalendarCategoryGUI\deleteAppointments(), ilConsultationHoursGUI\deleteAppointments(), ilSubStyleAssignmentGUI\deleteAssignments(), ilMailAttachmentGUI\deleteAttachments(), ilRegistrationSettingsGUI\deleteCodes(), ilConditionHandlerGUI\deleteConditionTrigger(), ilRegistrationSettingsGUI\deleteConfirmation(), ilObject2GUI\deleteConfirmedObjects(), ilWebDAVMountInstructionsUploadGUI\deleteDocument(), ilDclFieldListGUI\deleteFields(), ilObjectCustomUserFieldsGUI\deleteFields(), ilFileSystemGUI\deleteFile(), ilObjCourseGroupingGUI\deleteGrouping(), ilObjCourseGUI\deleteInfoFilesObject(), ilObjLinkResourceGUI\deleteLinks(), ILIAS\Test\Scoring\Marks\MarkSchemaGUI\deleteMarkSteps(), ilObjectGUI\deleteObject(), ilLOEditorGUI\deleteObjectives(), ilObjLinkResourceGUI\deleteParameter(), ilObjLinkResourceGUI\deleteParameterForm(), ilCourseMembershipGUI\deleteParticipantsWithLinkedCourses(), ilAuthShibbolethSettingsGUI\deleteRules(), ilMailTemplateGUI\deleteTemplate(), ilLOEditorGUI\deleteTest(), ilLOEditorGUI\deleteTests(), ilUploadLimitsOverviewGUI\deleteUploadPolicy(), ilMailFolderGUI\deliverAttachments(), ilObjCourseGUI\deliverCertificateObject(), ilMailFolderGUI\deliverFile(), ilForumModeratorsGUI\detachModeratorRole(), ilLPListOfProgressGUI\details(), ILIAS\components\ResourceStorage\Collections\View\Request\determinePage(), ILIAS\components\ResourceStorage\Container\View\Request\determinePage(), ILIAS\components\ResourceStorage\Resources\UI\ResourceListingUI\determinePage(), ilBiblEntryTableGUI\determinePage(), ILIAS\components\ResourceStorage\Collections\View\Request\determineSortation(), ILIAS\components\ResourceStorage\Container\View\Request\determineSortation(), ILIAS\components\ResourceStorage\Resources\UI\ResourceListingUI\determineSortation(), ilBiblEntryTableGUI\determineSortation(), ilDclBaseRecordModel\doDelete(), ilDclBaseRecordModel\doUpdate(), ilCalendarAppointmentGUI\doUserAutoComplete(), ilRepositorySearchGUI\doUserAutoComplete(), ilObjCertificateSettingsGUI\downloadCertificate(), ilPRGMembersExportGUI\downloadExportFile(), ilMemberExportGUI\downloadExportFile(), ilAppointmentPresentationGUI\downloadFiles(), ILIAS\UI\Implementation\Component\Input\Field\Factory\duration(), ilCronManagerGUI\edit(), ilMailFormGUI\editAttachments(), ilConditionHandlerGUI\editConditionTrigger(), ilObjLinkResourceGUI\editLink(), ilEmployeeTalkAppointmentGUI\editMode(), ilObjTypeDefinitionGUI\editObject(), assNumericGUI\editQuestion(), ilMathJaxSettingsGUI\editSettings(), ilSystemStyleConfigGUI\editSystemStyleForm(), ilPasswordAssistanceGUI\emailTrafo(), ilMailCronOrphanedMails\emptyStringOrFloatOrIntToEmptyOrIntegerString(), ilDataCollectionDataSet\escapeArray(), ilLuceneUserSearchGUI\executeCommand(), ilDclCreateViewDefinitionGUI\executeCommand(), ilLinkResourceHandlerGUI\executeCommand(), ilObjSearchSettingsGUI\executeCommand(), ilTestSkillAdministrationGUI\executeCommand(), ilMDCopyrightUsageGUI\executeCommand(), ilMailOptionsGUI\executeCommand(), ilSAHSEditGUI\executeCommand(), ilObjBadgeAdministrationGUI\executeCommand(), ilUsersGalleryGUI\executeCommand(), ilDclTableListGUI\executeCommand(), ilContactGUI\executeCommand(), ilDclTableViewGUI\executeCommand(), ilTestResultsGUI\executeCommand(), ilEmployeeTalkAppointmentGUI\executeCommand(), ilSystemStyleConfigGUI\executeCommand(), ilObjGroupGUI\executeCommand(), ilObjLinkResourceGUI\executeCommand(), ilCalendarAppointmentPresentationGUI\executeCommand(), ilSystemStyleMainGUI\executeCommand(), ilMailGUI\executeCommand(), ilOrgUnitTypeGUI\executeCommand(), ilObjStudyProgrammeMembersGUI\executeCommand(), ilLPTableBaseGUI\executeCommand(), ilCronManagerGUI\executeCommand(), ilObjEmployeeTalkGUI\executeCommand(), ilObjDataCollectionGUI\executeCommand(), ilObjChatroomGUI\executeCommand(), ilCalendarCategoryGUI\executeCommand(), ILIAS\components\OrgUnit\ARHelper\BaseCommands\executeCommand(), ilPermissionGUI\executeCommand(), ilQuestionPoolSkillAdministrationGUI\executeCommand(), ilObjUserFolderGUI\executeCommand(), ilCalendarPresentationGUI\executeCommand(), ilObjCourseGUI\executeCommand(), ilSystemStyleMainGUI\executeDefaultCommand(), ILIAS\Test\Logging\TestLogViewer\executeLogTableAction(), ilMailFolderGUI\executeTableAction(), ilObjSurveyQuestionPoolGUI\exportQuestionExportTabObject(), ilObjSCORMLearningModuleGUI\exportSelectionUsers(), ilUserImportParser\extractRolesBeginTag(), ilMDVocabulariesGUI\fetchTableAction(), ilMDVocabulariesGUI\fetchVocabID(), ILIAS\UI\Implementation\Component\Input\ViewControl\Factory\fieldSelection(), ILIAS\UI\Implementation\Component\Input\Field\Factory\file(), ilRegistrationGUI\fillMembershipLimitation(), ilGroupRegistrationGUI\fillRegistrationType(), ilObjectOwnershipManagementTableGUI\fillRow(), ilMailSearchObjectMembershipsTableGUI\fillRow(), ilTrUserObjectsPropsTableGUI\fillRow(), ILIAS\MetaData\Editor\Full\Services\Inputs\InputFactory\flattenOutput(), ILIAS\TestQuestionPool\RequestDataCollector\float(), ILIAS\TestQuestionPool\RequestDataCollector\floatArray(), ilObjQuestionPoolTaxonomyEditingCommandForwarder\forward(), ilObjTestGUI\forwardCommandToQuestionPreview(), ilObjTestGUI\forwardToInfoScreen(), ilShibbolethWAYF\generateSelection(), ILIAS\GlobalScreen\UI\Footer\Groups\GroupForm\get(), ILIAS\GlobalScreen\UI\Footer\Entries\EntryForm\get(), ilChatroomObjectGUI\getAdminTabs(), ilObjComponentSettingsGUI\getAdminTabs(), ilChatroomTabGUIFactory\getAdminTabsForCommand(), ILIAS\Setup\ImplementationOfAgentFinder\getAgentByClassName(), ilMailTemplateGUI\getAjaxPlaceholdersById(), ilOrgUnitTypeGUI\getAmdForm(), ILIAS\Test\Scoring\Manual\TestScoringByQuestionGUI\getAnswerDetail(), ilTestShuffler\getAnswerShuffleFor(), ilCalendarAppointmentGUI\getAppointmentIdFromQuery(), ilObjectRequestRetriever\getArrayOfInt(), ilSystemFolderSetupAgent\getArrayToConfigTransformation(), ilAuthenticationSetupAgent\getArrayToConfigTransformation(), ilVirusScannerSetupAgent\getArrayToConfigTransformation(), ilMediaObjectSetupAgent\getArrayToConfigTransformation(), ILIAS\DataProtection\Setup\Agent\getArrayToConfigTransformation(), ILIAS\LegalDocuments\Setup\Agent\getArrayToConfigTransformation(), ILIAS\OnScreenChat\Setup\Agent\getArrayToConfigTransformation(), ilTreeSetupAgent\getArrayToConfigTransformation(), ilMathJaxSetupAgent\getArrayToConfigTransformation(), ilUtilitiesSetupAgent\getArrayToConfigTransformation(), ilFileSystemSetupAgent\getArrayToConfigTransformation(), ilHttpSetupAgent\getArrayToConfigTransformation(), ilBackgroundTasksSetupAgent\getArrayToConfigTransformation(), ILIAS\GlobalScreen_\UI\Footer\Setup\Agent\getArrayToConfigTransformation(), ilGlobalCacheSetupAgent\getArrayToConfigTransformation(), ilStyleSetupAgent\getArrayToConfigTransformation(), ilLoggingSetupAgent\getArrayToConfigTransformation(), ilDatabaseSetupAgent\getArrayToConfigTransformation(), ilWebServicesSetupAgent\getArrayToConfigTransformation(), ilPrivacySecuritySetupAgent\getArrayToConfigTransformation(), ilCommonSetupAgent\getArrayToConfigTransformation(), ilChatroomSetupAgent\getArrayToConfigTransformation(), ILIAS\Setup\AgentCollection\getArrayToConfigTransformation(), ilSystemStyleOverviewGUI\getAssignmentCreationModal(), ilObjStudyProgrammeIndividualPlanGUI\getAssignmentId(), ilObjStudyProgrammeMembersGUI\getAssignmentsFromQuery(), ilPasswordAssistanceGUI\getAssignPasswordForm(), ilObjStudyProgrammeAutoMembershipsGUI\getAsynchModalOutput(), ilObjStudyProgrammeAutoCategoriesGUI\getAsyncModalOutput(), ILIAS\Test\Results\Presentation\Factory\getAttemptResultsPresentationTable(), UploadPolicyFormUI\getAudienceTransformation(), assQuestion\getAuthorForHTMLOutput(), ilBadgeGUIRequest\getBadgeIdFromUrl(), ilObjectRequestRetriever\getBool(), ilStudyProgrammeTypeGUI\getCommandFromQueryToken(), ilObjLanguageFolderGUI\getCommandFromQueryToken(), ilObjLinkResourceListGUI\getCommandLink(), ilObjStudyProgrammeReferenceListGUI\getCommandLink(), ILIAS\Setup\ImplementationOfAgentFinder\getComponentAgents(), ILIAS\UI\Implementation\Component\Input\Field\Radio\getConstraintForRequirement(), ILIAS\UI\Implementation\Component\Input\Field\Numeric\getConstraintForRequirement(), ILIAS\UI\Implementation\Component\Input\Field\ColorPicker\getConstraintForRequirement(), ILIAS\UI\Implementation\Component\Input\Field\Select\getConstraintForRequirement(), ILIAS\UI\Implementation\Component\Input\Field\Password\getConstraintForRequirement(), ILIAS\UI\Implementation\Component\Input\Field\Rating\getConstraintForRequirement(), ILIAS\UI\Implementation\Component\Input\Field\MultiSelect\getConstraintForRequirement(), ILIAS\UI\Implementation\Component\Input\Field\Text\getConstraintForRequirement(), ILIAS\UI\Implementation\Component\Input\Field\Textarea\getConstraintForRequirement(), ILIAS\UI\Implementation\Component\Input\Field\Url\getConstraintForRequirement(), ILIAS\UI\Implementation\Component\Input\Field\Tag\getConstraintForRequirement(), ILIAS\UI\Implementation\Component\Input\Field\File\getConstraintForRequirement(), ILIAS\UI\Implementation\Component\Input\Field\DateTime\getConstraintForRequirement(), ilObjContentPageGUI\getContent(), ilObjForumGUI\getContent(), ilMailSearchObjectGUI\getContext(), ilCtrlContextTest\getContextWithManualAdoption(), ILIAS\UI\Implementation\Component\Input\ViewControl\Pagination\getCorrectOffsetForPageSize(), ilObjLearningSequenceLPPollingGUI\getCurrentItemLearningProgress(), getCurrentSortation(), ilOrgUnitPositionGUI\getDefaultPermissionsForm(), ILIAS\File\Icon\IconListingUI\getDeletionConfirmationModal(), assQuestion\getDescriptionForHTMLOutput(), ILIAS\Repository\Form\getDidacticTemplateIdFromRequest(), ilObjectGUI\getDidacticTemplateVar(), ilSCTreeTasksGUI\getDuplicateIdFromRequest(), ilDclTable\getEditableFields(), ilOrgUnitTypeGUI\getEditForm(), ilObjForumGUI\getEditTitleModal(), ilAdvancedMDSettingsGUI\getFieldIdFromQuery(), ilAdvancedMDSettingsGUI\getFieldIdsFromPost(), ilAdvancedMDSettingsGUI\getFieldTypeFromPost(), ilAdvancedMDSettingsGUI\getFieldTypeFromQuery(), ilPropertyFormGUI\getFileHash(), ilAdvancedMDSettingsGUI\getFileIdsFromPost(), ilIndividualAssessmentMembersGUI\getFilterValue(), ILIAS\UI\Implementation\Component\Input\Field\Rating\getFiveStarRatingScaleTransformation(), ilAuthLogoutBehaviourGUI\getForm(), ilObjLearningSequenceAdminGUI\getForm(), ilObjContentPageAdministrationGUI\getForm(), ILIAS\Test\Settings\MainSettings\SettingsMainGUI\getFormConstraints(), ILIAS\Test\Settings\MainSettings\SettingsMainGUI\getGeneralSettingsSection(), ilObjSystemCheckGUI\getGrpIdFromRequest(), ilObjLearningSequenceGUI\getGUILearningProgress(), ilObjLearningSequenceGUI\getGUIManageContent(), ilObjLearningSequenceGUI\getGUIMembers(), ilObjLearningSequenceGUI\getGUISettings(), ilDclReferenceRecordRepresentation\getHTML(), ilDclTextRecordRepresentation\getHTML(), ilDclMobRecordRepresentation\getHTML(), ilADNNotificationUIFormGUI\getHTML(), ilCalendarAgendaListGUI\getHTML(), ilOrgUnitTypeGUI\getIconForm(), ilStudyProgrammeTypeGUI\getIconForm(), GuzzleHttp\Client\CallbackHandler\getIdentification(), ilSamlSettingsGUI\getIdpIdOrZero(), ilObjLanguageFolderGUI\getIdsFromQueryToken(), ilFileSystemGUI\getIncomingFiles(), ilFormulaInputGUI\getInput(), ilLogicalAnswerComparisonExpressionInputGUI\getInput(), ilChatroomAuthInputGUI\getInput(), ilDclReferenceFieldRepresentation\getInputField(), ILIAS\GlobalScreen\UI\Footer\Groups\GroupForm\getInputs(), ILIAS\GlobalScreen\UI\Footer\Entries\EntryForm\getInputs(), ilBiblLibraryGUI\getInstancesFromRequest(), ilCourseObjectivesGUI\getIntArrayFromPost(), ilLocalUserGUI\getIntFromQuery(), ILIAS\Test\Settings\MainSettings\SettingsMainGUI\getIsOnlineSettingInput(), ilAuthPageEditorGUI\getLangKeysToUpdate(), ILIAS\GlobalScreen\UI\Footer\Translation\TranslationWorkflowForm\getLanguageSelectionForm(), ILIAS\GlobalScreen\UI\Footer\Translation\TranslationWorkflowForm\getLanguageSelectionInputs(), ilRepositoryObjectSearchBlockGUI\getLegacyContent(), ilObjLinkResourceGUI\getLinkToListModal(), ilMailFolderGUI\getMailIdsFromRequest(), ilMailingListsGUI\getMailingListIdsFromRequest(), ilDashboardBlockGUI\getManageFields(), ILIAS\Test\Results\Presentation\AttemptResultsTable\getMapping(), ILIAS\TestQuestionPool\RequestDataCollector\getMatchingPairs(), ilObjRepositorySettingsGUI\getMaxLengthConstraint(), ilObjectRequestRetriever\getMaybeInt(), ilObjectRequestRetriever\getMaybeString(), ILIAS\Test\Participants\ParticipantTableIpRangeAction\getModal(), ILIAS\Test\Participants\ParticipantTableExtraTimeAction\getModal(), ILIAS\Test\Presentation\TestScreenGUI\getModalLauncherInputs(), GuzzleHttp\Client\ModeToggle\getMode(), ilPermissionGUI\getModifiedBlockedSettings(), ilBadgeGUIRequest\getMultiActionBadgeIdsFromPost(), ilBadgeGUIRequest\getMultiActionBadgeIdsFromUrl(), ilCronManagerGUI\getMultiActionData(), ilCourseParticipantsGroupsGUI\getMultiCommandGroupID(), ilObjectTranslationGUI\getMultiLangFormInput(), ilObjRepositorySettingsGUI\getNonNegativeConstraint(), ilPollCommentsHandler\getNumberOfCommentsForRedraw(), ilFileKioskModeView\getObjectClass(), ilAdvancedMDSettingsGUI\getOidFromQuery(), ILIAS\UI\Implementation\Component\Input\Field\DateTime\getOptionalNullTransformation(), ilObjForumGUI\getOrderByParam(), ILIAS\UI\Implementation\Component\Input\ViewControl\Sortation\getOrderTransform(), ilObjFileGUI\getParentId(), ilLocalUserPasswordSettingsGUI\getPasswordForm(), ilContainerResourceGUI\getPathsFromRequest(), ilObjComponentSettingsGUI\getPlugin(), ILIAS\Setup\ImplementationOfAgentFinder\getPluginAgent(), ilOrgUnitUserAssignmentGUI\getPositionAndUserIdFromTableQuery(), ilAdvancedMDSettingsGUI\getPositionsFromPost(), ilObjRepositorySettingsGUI\getPositiveConstraint(), ilCtrl\getPostCommand(), ilObjStudyProgrammeMembersGUI\getPostPrgsIds(), UploadPoliciesTableUI\getPresentablePolicies(), ILIAS\Test\Questions\Presentation\QuestionsTableQuery\getPrintViewType(), ILIAS\Test\Questions\Presentation\QuestionsTableQuery\getPrintViewTypeURL(), ilAdvancedSearchGUI\getQueryFromPost(), ilMailingListsGUI\getQueryMailingListId(), ilCtrlContext\getQueryParam(), ilCtrl\getQueryParam(), ilBulkEditQuestionsGUI\getQuestionIds(), ilTestQuestionBrowserTableGUI\getQuestionsBrowserTable(), ilObjTestGUI\getQuestionsTableActions(), ilObjTestGUI\getQuestionsTableQuery(), ILIAS\UI\Implementation\Component\Input\ViewControl\Pagination\getRangeTransform(), ILIAS\Mail\Folder\MailFolderTableUI\getRecipients(), ilDclRecordEditGUI\getRecord(), ilDclRecordEditGUI\getRecordData(), ilAdvancedMDSettingsGUI\getRecordIdFromQuery(), ilAdvancedMDSettingsGUI\getRecordIdsFromPost(), ilCalendarAppointmentGUI\getRecurrenceDateFromQuery(), ilCalendarAppointmentGUI\getRecurrenceExclusionFromQuery(), ilRecurrenceInputGUI\getRecurrenceInputByTypeAsInt(), ilRecurrenceInputGUI\getRecurrenceInputByTypeAsString(), ilPropertyFormGUI\getRequestedPostVar(), ilCalendarPresentationGUI\getRequestedSeedAsString(), ilObjForumGUI\getRequestedThreadOffset(), ilObjForumGUI\getRequestedThreadSortation(), ilObjLTIConsumerVerificationGUI\getRequestValue(), ilObjLTIConsumerGUI\getRequestValue(), ilResourceOverviewGUI\getResourceIdFromRequest(), ilResourceCollectionGUI\getResourceIdsFromRequest(), ilContainerResourceGUI\getResourceIdsFromRequest(), ilObjRoleGUI\getRoleForm(), ilObjRoleTemplateGUI\getRoleTemplateForm(), ILIAS\components\OrgUnit\ARHelper\BaseCommands\getRowIdFromQuery(), ilOrgUnitTypeGUI\getRowIdFromQuery(), ILIAS\Test\Questions\Presentation\QuestionsTableQuery\getRowIds(), ILIAS\Test\Questions\Presentation\QuestionsTable\getRows(), ilAuthShibbolethSettingsGUI\getRuleValues(), ilCalendarCategoryGUI\getSearchToolbar(), ilWOPISettingsForm\getSection(), ilObjectRequestRetriever\getSelectedIdsFromObjectList(), ilChatroomFormFactory\getSettingsForm(), ilOrgUnitGlobalSettingsGUI\getSettingsForm(), ilObjBibliographicGUI\getSettingsForm(), ilBulkEditQuestionsGUI\getShiftTrafo(), ilIndividualAssessmentMembersGUI\getSortValue(), ilDclBaseRecordModel\getStandardFieldHTML(), GuzzleHttp\Client\ItemState\getStorage(), ilCourseObjectivesGUI\getStringArrayFromPost(), ilSearchBaseGUI\getStringArrayTransformation(), ILIAS\Mail\Folder\MailFolderTableUI\getSubject(), ilObjQuestionPoolGUI\getTable(), ilObjTestGUI\getTable(), ILIAS\Test\Scoring\Marks\MarkSchemaGUI\getTableActionQueryString(), ILIAS\Test\Scoring\Marks\MarkSchemaGUI\getTableAffectedItemsFromQuery(), ilCtrl\getTableCommand(), ilObjForumGUI\getTableCommands(), ilObjectTranslationGUI\getTableValuesByRequest(), ilObjDataCollectionGUI\getTableViewId(), ilObjForumGUI\getTabs(), ilObjSystemCheckGUI\getTaskIdFromRequest(), ilMailFormGUI\getTemplateDataById(), ilObjTest\getTestQuestions(), ilObjTestGUI\getTestScreenGUIInstance(), assQuestion\getTitleForHTMLOutput(), ILIAS\Test\Settings\MainSettings\SettingsMainGUI\getTransformationForActivationLimitedOptionalGroup(), ILIAS\GlobalScreen\UI\Footer\Translation\TranslationWorkflowForm\getTranslationForm(), ILIAS\GlobalScreen\UI\Footer\Translation\TranslationWorkflowForm\getTranslationInputs(), ilStudyProgrammeTypeGUI\getTypeIdFromQueryToken(), ilModulesOrgUnitTypeTest\getUIFactory(), ilChatroomInviteUsersToPrivateRoomGUI\getUserList(), ilAppointmentPresentationGUI\getUserName(), ilObjBibliographicGUI\getValidBiblFileSuffixConstraint(), ilFileVersionsGUI\getVersionIdsFromRequest(), UploadPoliciesTableUI\getViewControl(), ILIAS\Test\Results\Presentation\AttemptResultsTable\getViewControlsParameter(), ilDataCollectionDataSet\getXmlNamespace(), ilUploadLimitsOverviewGUI\gotoUploadPolicyForm(), ILIAS\UI\Implementation\Component\Input\ViewControl\Factory\group(), ILIAS\UI\Implementation\Component\Input\Field\Factory\group(), ILIAS\Container\Skills\SkillInternalService\gui(), ILIAS\Skill\Service\SkillInternalService\gui(), ilConsultationHoursGUI\handleBookingTableActions(), ilObjForumGUI\handleCensorship(), ILIAS\Export\ExportHandler\Table\Handler\handleCommands(), ilConditionHandlerGUI\handleConditionTriggerTableActions(), ilPRGMembersExportGUI\handleIncoming(), ilMemberExportGUI\handleIncoming(), ilAuthProviderECS\handleLoginByAuthMode(), ilLPListOfSettingsGUI\handleLPUsageInfo(), ilMailingListsGUI\handleMailingListActions(), ilMailingListsGUI\handleMailingListMemberActions(), ilForumModeratorsGUI\handleModeratorActions(), ilRepositorySearchGUI\handleMultiCommand(), ilAuthPageEditorGUI\handlePageActions(), ILIAS\Export\ExportHandler\Table\Factory\handler(), ilMailMemberSearchGUI\handleSearchMembersActions(), ilChatroomBanGUI\handleTableActions(), ilDidacticTemplateSettingsGUI\handleTableActions(), ilSamlSettingsGUI\handleTableActions(), ilMailAttachmentGUI\handleTableActions(), ilTestPlayerAbstractGUI\handleUserSettings(), ILIAS\File\Icon\IconAbstractRepository\hasSuffixInputOnlyAllowedCharacters(), ILIAS\UI\Implementation\Component\Input\Field\Factory\hidden(), ilPollResultsRenderer\htmlSpecialCharsAsEntities(), ilRoleXmlImporter\importSimpleXml(), ilObjUserFolderGUI\importUsersObject(), ilUploadLimitsOverviewGUI\index(), ilObjChatroomGUI\infoScreen(), ilMailCronOrphanedMails\init(), ilCalendarPresentationGUI\initAndRedirectToConsultationHours(), ilCalendarViewGUI\initAppointmentIdFromQuery(), ilCalendarPresentationGUI\initAppointmentIdFromQuery(), ilCalendarBlockGUI\initAppointmentIdFromQuery(), ilConsultationHoursGUI\initAppointmentIdsFromPost(), ilConsultationHoursGUI\initAppointmentIdsFromPostString(), ilConsultationHoursGUI\initAppointmentIdsFromQuery(), ilConsultationHoursGUI\initAppointmentIdsFromTableAction(), ilCalendarBlockGUI\initBookingUserFromQuery(), ilCalendarViewGUI\initBookingUserFromQuery(), ilConsultationHoursGUI\initBookingUsersFromPost(), ilConsultationHoursGUI\initBookingUsersFromQuery(), ilCalendarAgendaListGUI\initCalendarPeriodFromRequest(), ilCalendarPresentationGUI\initCalendarView(), ilCalendarCategoryGUI\initCategoryIdFromQuery(), ilCalendarPresentationGUI\initCategoryIdFromQuery(), ilConditionHandlerGUI\initCompulsoryForm(), ilConditionHandlerGUI\initConditionIdFromQuery(), ilConditionHandlerGUI\initConditionsIdsFromPost(), ilPollBlockGUI\initContentRenderer(), ilMDCopyrightConfigurationGUI\initCopyrightEditModal(), ilObjRoleFolderGUI\initCopySourceFromGET(), ilLPListOfProgressGUI\initDetailsIdFromQuery(), ilLPListOfObjectsGUI\initDetailsIdFromRequest(), ilMDCopyrightConfigurationGUI\initEntryIdFromPost(), ilMDCopyrightConfigurationGUI\initEntryIdFromQuery(), ilExportGUI\initExportOptionsFromPost(), ilObjectCustomUserFieldsGUI\initFielIdFromQuery(), ilMemberExportGUI\initFileIdsFromPost(), ilMailExplorer\initFolder(), ilMailGUI\initFolder(), ilDclTableViewEditFormGUI\initForm(), ilShibbolethSettingsForm\initForm(), ilMemberExportSettingsGUI\initForm(), ilObjSearchLuceneSettingsFormGUI\initForm(), ilCalendarAppointmentGUI\initForm(), ilObjLinkResourceGUI\initFormLink(), ilObjLinkResourceGUI\initFormSettings(), ilGroupAddToGroupActionGUI\initGroupParentRefIdFromQuery(), ilGroupAddToGroupActionGUI\initGroupRefIdFromQuery(), ilCalendarViewGUI\initialize(), ILIAS\File\Icon\IconFormUI\initIconForm(), ilCalendarAppointmentGUI\initInitialDate(), ilCalendarViewGUI\initInitialDateFromQuery(), ilCalendarBlockGUI\initInitialDateQuery(), ilCalendarViewGUI\initInitialDateTimeFromQuery(), ilLPObjectStatisticsGUI\initItemIdFromPost(), ilLPTableBaseGUI\initItemIdFromPost(), ilLPListOfSettingsGUI\initItemIdsFromPost(), ilConditionHandlerGUI\initItemIdsFromPost(), ilConditionHandlerGUI\initListModeFromPost(), ilMembershipMailGUI\initMemberIdFromGet(), ilMembershipGUI\initMemberIdFromGet(), ilObjectCustomUserFieldsGUI\initMemberIdFromQuery(), ilCourseContentGUI\initMemberIdFromQuery(), ilRbacSystem\initMemberView(), ilCourseObjectivesGUI\initObjectiveIdFromQuery(), ilLOEditorGUI\initObjectiveIdFromQuery(), ilCourseObjectivesGUI\initObjectiveIdsFromPost(), ilLOEditorGUI\initObjectiveIdsFromPost(), ilConditionHandlerGUI\initObligatoryItemsFromPost(), ilSearchBaseGUI\initPageNumberFromQuery(), ilObjRoleGUI\initParentRefId(), ilMembershipGUI\initParticipantsFromPost(), ilCourseMembershipGUI\initParticipantStatusFromPostFor(), ilUserPrivacySettingsGUI\initPrivacySettingsForm(), ilConditionHandlerGUI\initRangeConditionInputItem(), ilMembershipMailGUI\initRecipientsFromPost(), ilDidacticTemplateSettingsGUI\initReferenceFromRequest(), ilSearchResultPresentation\initReferences(), ilTutorialSupportBlockGUI\initRefIdFromQuery(), ilMainMenuSearchGUI\initRefIdFromQuery(), ilObjGroupGUI\initRefIdFromQuery(), ilRegistrationSettingsGUI\initRefIdFromQuery(), ilObjForumGUI\initReplyEditForm(), ilBadgeGUIRequest\initRequest(), ILIAS\Repository\initRequest(), ilMailFolderGUI\initRequest(), ilObjectCustomUserFieldsGUI\initRequiredStatusFromPost(), ilObjRoleFolderGUI\initRolesFromPOST(), ilConsultationHoursGUI\initSearchAssignmentToAppointments(), ilCalendarBlockGUI\initSeedFromQuery(), ilCalendarCategoryGUI\initSelectedCategoryIdsFromPost(), ilConditionHandlerGUI\initSourceIdFromQuery(), ilMembershipGUI\initSubscribersFromPost(), ilStartUpGUI\initTargetFromQuery(), ilDidacticTemplateSettingsGUI\initTemplateFromRequest(), ilDidacticTemplateGUI\initTemplateIdFromPost(), ilDidacticTemplateSettingsGUI\initTemplatesFromRequest(), ilLOEditorStatus\initTestTypeFromQuery(), ilCourseObjectivesGUI\initTestTypeFromQuery(), ilLOEditorGUI\initTestTypeFromQuery(), ilCalendarRemoteAccessHandler\initTokenHandler(), ilLPTableBaseGUI\initUidFromPost(), ilLPListOfObjectsGUI\initUserDetailsIdFromQuery(), ilGroupAddToGroupActionGUI\initUserIdFromQuery(), ilLearningProgressBaseGUI\initUserIdFromQuery(), ilLPListOfObjectsGUI\initUserIdFromRequest(), ilLuceneUserSearchGUI\initUserSearchCache(), ilLuceneSearchGUI\initUserSearchCache(), ilRepositorySearchGUI\initUserTypeFromPost(), ilRepositorySearchGUI\initUserTypeFromQuery(), ilConsultationHoursGUI\initViewMode(), ilMembershipGUI\initWaitingListIdsFromPost(), ilTestQuestionBrowserTableGUI\insertQuestionsCmd(), ilBadgeGUIRequest\int(), ILIAS\Skill\Service\SkillGUIRequest\int(), ILIAS\Repository\int(), ILIAS\User\Profile\GUIRequest\int(), ILIAS\User\UserGUIRequest\int(), ilFormPropertyGUI\int(), ilBadgeGUIRequest\intArray(), ILIAS\Skill\Service\SkillGUIRequest\intArray(), ILIAS\Repository\intArray(), ILIAS\TestQuestionPool\RequestDataCollector\intArray(), ILIAS\User\UserGUIRequest\intArray(), ilFormPropertyGUI\intArray(), ilChatroomInviteUsersToPrivateRoomGUI\inviteById(), ilContactGUI\inviteToChat(), ilBadgeGUIRequest\isArray(), ILIAS\Skill\Service\SkillGUIRequest\isArray(), ILIAS\Repository\isArray(), ILIAS\UI\Implementation\Component\Input\Field\Tag\isClientSideValueOk(), ilObjectCopyGUI\isCopyingParentPageNeeded(), ilMailSearchGUI\isDefaultRequestContext(), ilMailSearchObjectGUI\isDefaultRequestContext(), ILIAS\Test\RequestDataCollector\isInstanceResponseRequested(), ilFormPropertyGUI\isRequestParamArray(), ilChatroomViewGUI\joinWithCustomName(), ILIAS\UI\Implementation\Component\Input\Field\Factory\link(), ilFileSystemGUI\listFiles(), ilDclRecordListGUI\listRecords(), ilRepositorySearchGUI\listUsers(), ilAssQuestionList\load(), ilRecurrenceInputGUI\loadRecurrence(), ilMailSearchGUI\lookupRecipientAsync(), ilMailFormGUI\lookupRecipientAsync(), ilChatroomViewGUI\lostConnection(), ilMailSearchObjectGUI\mail(), ilMailSearchObjectGUI\mailMembers(), ilMailSearchObjectGUI\mailObjects(), ilContactGUI\mailToUsers(), ilChatroomKickGUI\main(), ilNewsDefaultRendererGUI\makeClickable(), ILIAS\UI\Implementation\Component\Input\Field\Factory\markdown(), ilObjForumGUI\mergeThreadsObject(), ilChatroomFormFactory\mergeValuesTrafo(), ilStartUpGUI\mergeValuesTrafo(), ilPasswordAssistanceGUI\mergeValuesTrafo(), ilPermissionGUI\modifyBlockRoles(), ilMailFolderGUI\moveSingleMail(), ilObjForumGUI\moveThreadsObject(), ilSystemStyleOverviewGUI\moveUserStyles(), ILIAS\UI\Implementation\Component\Input\Field\Factory\multiSelect(), ilObjStudyProgrammeAutoMembershipsGUI\nextStep(), ILIAS\LegalDocuments\ConsumerToolbox\Marshal\nullable(), ILIAS\UI\Implementation\Component\Input\ViewControl\Factory\nullControl(), ILIAS\UI\Implementation\Component\Input\Container\Form\FormAdapterGUI\number(), ILIAS\UI\Implementation\Component\Input\Field\Factory\numeric(), ILIAS\File\Icon\ilObjFileIconsOverviewGUI\openUpdatingForm(), ILIAS\UI\Implementation\Component\Input\Field\Factory\optionalGroup(), ILIAS\UI\Implementation\Component\Input\ViewControl\Factory\pagination(), ilRoleSelectionTableGUI\parse(), ilCourseObjectiveQuestionsTableGUI\parse(), ilFileSystemGUI\parseCurrentDirectory(), ilDclMobRecordFieldModel\parseValue(), ilDclFileRecordFieldModel\parseValue(), ILIAS\Test\Logging\AdditionalInformationGenerator\parseValue(), ILIAS\UI\Implementation\Component\Input\Field\Factory\password(), ilMailingListsGUI\performDelete(), ilMailingListsGUI\performDeleteMembers(), ilObjForumGUI\performMoveThreadsObject(), ilRepositoryObjectSearchGUI\performSearch(), ilObjRoleTemplateGUI\permSaveObject(), ilObjRoleGUI\permSaveObject(), ilLSPlayer\play(), ilUserPrivacySettingsGUI\populateWithChatSettingsSection(), ilAnswerWizardInputGUI\prepareFormOutput(), ilObjectGUI\prepareOutput(), ilForumExportGUI\printPost(), ILIAS\Test\Questions\Presentation\Printer\printSelectedQuestions(), ilForumExportGUI\printThread(), ilStartUpGUI\processIndexPHP(), ILIAS\UI\Implementation\Component\Input\Field\Factory\radio(), ILIAS\UI\Implementation\Component\Input\Field\Factory\rating(), ILIAS\TestQuestionPool\RequestDataCollector\raw(), ILIAS\Test\RequestDataCollector\raw(), ILIAS\Repository\raw(), ilFormPropertyGUI\raw(), ILIAS\TestQuestionPool\RequestDataCollector\rawArray(), ILIAS\MetaData\Editor\Full\Services\Inputs\WithoutConditions\NonNegIntFactory\rawInput(), ILIAS\MetaData\Editor\Full\Services\Inputs\WithoutConditions\DurationFactory\rawInput(), ILIAS\MetaData\Editor\Full\Services\Inputs\WithoutConditions\StringFactory\rawInput(), ILIAS\MetaData\Editor\Full\Services\Inputs\WithoutConditions\VocabValueFactory\rawInput(), ILIAS\MetaData\Editor\Full\Services\Inputs\WithoutConditions\DatetimeFactory\rawInput(), ILIAS\Export\ExportHandler\Table\Handler\readIdsFromQuery(), ilDclRecordEditGUI\rebuildUploadsForFileHash(), ilShibbolethWAYF\redirect(), ilOrgUnitPositionGUI\redirectIfCancelled(), ilObjCourseGUI\redirectLocToTestConfirmedObject(), ilObjCourseGUI\redirectLocToTestObject(), ilObjComponentSettingsGUI\refreshLanguages(), ilCalendarAppointmentGUI\register(), ilLuceneUserSearchGUI\remoteSearch(), ilAdvancedSearchGUI\remoteSearch(), ilLuceneSearchGUI\remoteSearch(), ilLuceneAdvancedSearchGUI\remoteSearch(), ilSearchGUI\remoteSearch(), ilCourseParticipantsGroupsGUI\remove(), ilRepositorySearchGUI\removeFromClipboard(), ilSearchBaseGUI\removeFromDeskObject(), ilObjectGUI\removeFromDeskObject(), ilIndividualAssessmentMembersGUI\removeUser(), ilIndividualAssessmentMembersGUI\removeUserConfirmation(), ilFileSystemGUI\renameFile(), ilUIMarkdownPreviewGUI\render(), ilContentPageKioskModeView\render(), ilPollAnswersRenderer\renderAnswer(), ilUIMarkdownPreviewGUI\renderAsync(), ilPollContentRenderer\renderDescription(), ilObjForumGUI\renderDraftContent(), ilPollContentRenderer\renderQuestion(), ILIAS\Badge\ilBadgeImageTemplateTableGUI\renderTable(), ILIAS\Badge\ilBadgeTypesTableGUI\renderTable(), ILIAS\Badge\ilBadgeTableGUI\renderTable(), ILIAS\Badge\ilObjectBadgeTableGUI\renderTable(), ILIAS\GlobalScreen\ScreenContext\ContextRepository\repository(), ilExplorer\requestStr(), ilObjFilePreviewRendererGUI\resolveRidString(), ILIAS\TestQuestionPool\RequestDataCollector\retrieveArray(), ILIAS\Test\RequestDataCollector\retrieveArrayFromPost(), ILIAS\Test\RequestDataCollector\retrieveArrayOfIntsFromPost(), ILIAS\Test\RequestDataCollector\retrieveArrayOfStringsFromPost(), ILIAS\Test\RequestDataCollector\retrieveBoolFromPost(), ilForumExportGUI\retrieveRefId(), ilPasswordAssistanceGUI\retrieveRequestedKey(), ILIAS\Test\Questions\Presentation\QuestionsTableQuery\retrieveStringOrNull(), ilObjRoleGUI\retrieveTemplatePermissionsFromPost(), ilObjForumGUI\retrieveThreadIds(), ilObjectTranslationGUI\retrieveTrafoToRemoveDefaultLang(), ilStudyProgrammeMailMemberSearchGUI\retrieveUserIds(), ilEMailInputGUI\sanitize(), ilFileSystemGUI\sanitizeCurrentDirectory(), ILIAS\MetaData\Presentation\Utilities\sanitizeForHTML(), ilChatroomFormFactory\saniziteArrayElementsTrafo(), ilStartUpGUI\saniziteArrayElementsTrafo(), ilPasswordAssistanceGUI\saniziteArrayElementsTrafo(), ilOpenIdConnectSettingsGUI\saniziteArrayElementsTrafo(), ilDclFieldListGUI\save(), ilDclTableListGUI\save(), ilObjCertificateSettingsGUI\save(), ilDclRecordEditGUI\save(), ilObjSearchSettingsGUI\saveAdvancedLuceneSettingsObject(), ilObjForumGUI\saveAsDraftObject(), ilSubStyleAssignmentGUI\saveAssignment(), ilMailingListsGUI\saveAssignmentForm(), ilMailAttachmentGUI\saveAttachments(), ilObjSystemFolderGUI\saveBenchSettingsObject(), ilCertificateGUI\saveCertificate(), ilObjLoggingSettingsGUI\saveComponentLevels(), ilConditionHandlerGUI\saveCompulsoryStatus(), ilMDCopyrightConfigurationGUI\saveCopyrightPosition(), ilCronDeleteInactivatedUserAccounts\saveCustomSettings(), ilCronDeleteNeverLoggedInUserAccounts\saveCustomSettings(), ilCronDeleteInactiveUserAccounts\saveCustomSettings(), ilForumCronNotification\saveCustomSettings(), ilMailFormGUI\saveDraft(), ILIAS\Object\Properties\MultiObjectPropertiesManipulator\saveEditAvailabilityPeriodPropertiesModal(), ilWebDAVMountInstructionsUploadGUI\saveEditDocumentForm(), ilObjMailGUI\saveExternalSettingsFormObject(), ilMailFormGUI\saveMailBeforeSearch(), ILIAS\Test\Scoring\Manual\TestScoringByQuestionGUI\saveManScoringByQuestion(), ILIAS\Test\Scoring\Manual\TestScoringByParticipantGUI\saveManScoringParticipantScreen(), ilObjGroupGUI\saveMapSettingsObject(), ilObjCourseGUI\saveMapSettingsObject(), ilObjCourseGUI\saveNotificationObject(), ilObjGroupGUI\saveNotificationObject(), ilObjTypeDefinitionGUI\saveObject(), ilLPListOfSettingsGUI\saveObligatoryMaterials(), ilPermissionGUI\savePermissions(), ilPermissionGUI\savePositionsPermissions(), ilObjForumGUI\savePostObject(), assSingleChoice\savePreviewData(), ilCourseObjectivesGUI\saveQuestionOverview(), ilCalendarCategoryGUI\saveSelection(), ilAdvancedMDRecordGUI\saveSelection(), ilObjFileServicesGUI\saveSettings(), ilLOEditorGUI\saveSorting(), ilObjLinkResourceGUI\saveSorting(), ilObjectCopyGUI\saveSource(), ilSystemStyleOverviewGUI\saveStyleSettings(), ilDclEditViewDefinitionGUI\saveTable(), ilDclTableViewGUI\saveTableViewOrder(), ILIAS\COPage\ReadingTime\ReadingTimeManager\saveTime(), ilObjectTranslationGUI\saveTranslations(), ilUploadLimitsOverviewGUI\saveUploadPolicy(), assSingleChoice\saveWorkingData(), ilMailSearchGUI\search(), ilMailFormGUI\search(), ilDclRecordEditGUI\searchObjects(), ilMailFormGUI\searchUsers(), ILIAS\UI\Implementation\Component\Input\Field\Factory\section(), ILIAS\UI\Implementation\Component\Input\Field\Factory\select(), ilBadgeManagementGUI\selectBadgeForAwardingOrRevoking(), ilRepositorySearchGUI\selectObject(), ilDclRecordListGUI\sendFile(), ilObjFileGUI\sendFile(), ilObjCourseGUI\sendFileObject(), ilLPTableBaseGUI\sendMail(), ilMailMemberSearchGUI\sendMailToSelectedUsers(), ilMailFormGUI\sendMessage(), ilGroupAddToGroupActionGUI\sendResponse(), assTextQuestion\setAnswers(), ilMailTemplateGUI\setAsContextDefault(), ilObjAuthSettingsGUI\setAuthModeObject(), ilTestServiceGUI\setContextResultPresentation(), ilObjectListGUI\setDescription(), ilObjectTranslationGUI\setFallback(), ilObject2GUI\setLocator(), ilContentPageKioskModeView\setObject(), ilShibbolethWAYF\setSAMLCookie(), ilObjectCopyGUI\setSource(), ilObjFileBasedLMGUI\setStartFile(), ilDclRecordListGUI\setSubTabs(), ilObjDataCollectionGUI\setTableId(), ilObjectActivationGUI\setTabs(), ilObjContentPageGUI\setTabs(), ilObjectCopyGUI\setTargets(), ilObjCertificateSettingsGUI\settings(), ilObjForumAdministrationGUI\settingsForm(), ilObjectListGUI\setTitle(), ilObjectGUI\setTitleAndDescription(), ilObjQuestionPoolGUI\setTitleAndDescription(), ILIAS\Tests\Refinery\KeyValueAccessTest\setUp(), SequentialConstraintTest\setUp(), ParallelConstraintsTest\setUp(), ByTryingTransformTest\setUp(), ILIAS\Tests\Setup\Agent\NullAgentTest\setUp(), NotConstraintTest\setUp(), ILIAS\HTTP\WrapperTest\setUp(), CheckboxInputTest\setUp(), ilCtrlContextTest\setUp(), ILIAS\Tests\UI\Component\Input\Field\HasDynamicInputsBaseTest\setUp(), ilStudyProgrammeSubSettingsTest\setUp(), ILIAS\Tests\GlobalCache\Setup\ilGlobalCacheSetupAgentTest\setUp(), ILIAS\Cache\CacheTest\setUp(), ILIAS\StaticURL\Tests\LegacyGotoHandlerTest\setUp(), OptionalGroupInputTest\setUp(), GroupInputTest\setUp(), ILIAS\Tests\UI\Component\Input\Container\Form\FormWithoutSubmitButtonsTest\setUp(), SwitchableGroupInputTest\setUp(), ILIAS\Tests\Setup\CLI\AchieveCommandTest\setUp(), InputTest\setUp(), ilEssayKeywordWizardInputGUI\setValue(), ilMultipleChoiceWizardInputGUI\setValue(), ilErrorTextWizardInputGUI\setValue(), ilMatchingPairWizardInputGUI\setValue(), ilAnswerWizardInputGUI\setValue(), ilSingleChoiceWizardInputGUI\setValue(), ilKprimChoiceWizardInputGUI\setValue(), ilMatchingWizardInputGUI\setValue(), ilGlobalPageTemplate\setVariable(), ilMailGUI\setViewMode(), ilMailSearchObjectGUI\share(), ilCalendarCategoryGUI\shareAssign(), ilCalendarCategoryGUI\shareAssignRoles(), ilCalendarCategoryGUI\shareDeassign(), ilCalendarCategoryGUI\sharePerformSearch(), ilPDStudyProgrammeExpandableListGUI\shouldShowThisList(), ilPDStudyProgrammeSimpleListGUI\shouldShowThisList(), ilObjRoleGUI\showChangeExistingObjectsConfirmation(), ilContactGUI\showContacts(), ilObjectCopyGUI\showCopyProgress(), ilRegistrationGUI\showCustomFields(), ilWebDAVMountInstructionsUploadGUI\showEditDocumentForm(), ilMailTemplateGUI\showEditTemplateForm(), ilObjTestGUI\showEditTestPageGUI(), ilMailFormGUI\showForm(), ilLPObjectStatisticsGUI\showLearningProgressDetails(), ilStartUpGUI\showLoginPage(), ilStartUpGUI\showLoginPageOrStartupPage(), ilStartUpGUI\showLogout(), ilStudyProgrammeExpandableProgressListGUI\showMyProgress(), ilConsultationHoursGUI\showProfile(), ilChatroomViewGUI\showRoom(), ilRepositorySearchGUI\showSearchSelected(), ilRepositorySearchGUI\showSearchUserTable(), ilObjectCopyGUI\showSourceSelectionTree(), ilMailFolderGUI\showUser(), ilObjForumGUI\showUserObject(), assTextQuestion\solutionValuesToLog(), ILIAS\UI\Implementation\Component\Input\ViewControl\Factory\sortation(), ilBadgeManagementGUI\splitBadgeAndUserIdsFromString(), ILIAS\ContentPage\PageMetrics\PageMetricsService\store(), ilBadgeGUIRequest\str(), ILIAS\Skill\Service\SkillGUIRequest\str(), ILIAS\Repository\str(), ILIAS\User\Profile\GUIRequest\str(), ILIAS\User\UserGUIRequest\str(), ilFormPropertyGUI\str(), ilBadgeGUIRequest\strArray(), ILIAS\Skill\Service\SkillGUIRequest\strArray(), ILIAS\Repository\strArray(), ILIAS\TestQuestionPool\RequestDataCollector\strArray(), ILIAS\User\UserGUIRequest\strArray(), ilFormPropertyGUI\strArray(), ILIAS\LegalDocuments\ConsumerToolbox\Marshal\string(), ILIAS\TestQuestionPool\RequestDataCollector\string(), ilUserImportParser\stripTags(), ilContactGUI\submitInvitation(), ILIAS\UI\Implementation\Component\Input\Field\Factory\switchableGroup(), ilCalendarCategoryGUI\switchCalendarMode(), ilObjLinkResourceGUI\switchViewMode(), ILIAS\Export\ExportHandler\Factory\table(), ILIAS\UI\Implementation\Component\Input\Field\Factory\tag(), ILIAS\Tests\Refinery\KeyValueAccessTest\testAccess(), ILIAS\Cache\CacheTest\testAPCAdapter(), ILIAS\StaticURL\Tests\LegacyGotoHandlerTest\testBase(), ilCtrlContextTest\testContextCommandClassPropertyWithBaseClass(), ilCtrlContextTest\testContextCommandClassPropertyWithoutBaseClass(), ilCtrlContextTest\testContextPathProgressionWhenSettingClasses(), ilCtrlContextTest\testContextPropertiesThatCantBeAdopted(), ILIAS\HTTP\WrapperTest\testCookie(), ILIAS\Cache\CacheTest\testDefaultAdaptor(), GroupInputTest\testGroupMayOnlyHaveInputChildren(), ByTryingTransformTest\testNullOrNumeric(), ByTryingTransformTest\testNullOrNumericOrString(), ILIAS\Cache\CacheTest\testObjectStorage(), OptionalGroupInputTest\testOptionalGroupMayOnlyHaveInputChildren(), ILIAS\HTTP\WrapperTest\testPost(), ilStudyProgrammeSubSettingsTest\testPRGSettingsAssessmentToForm(), ilStudyProgrammeSubSettingsTest\testPRGSettingsDeadlineToForm(), ilStudyProgrammeSubSettingsTest\testPRGSettingsMailToForm(), ilStudyProgrammeSubSettingsTest\testPRGSettingsTypeToForm(), ilStudyProgrammeSubSettingsTest\testPRGSettingsValidityToForm(), ILIAS\HTTP\WrapperTest\testQuery(), ILIAS\Tests\Refinery\KeyValueAccessTest\testRecursion(), ILIAS\Tests\UI\Component\Input\Container\Form\FormWithoutSubmitButtonsTest\testRenderWithError(), ByTryingTransformTest\testStringOrNull(), SwitchableGroupInputTest\testSwitchableGroupMayOnlyHaveGroupChildren(), CheckboxInputTest\testTransformation(), ILIAS\Cache\CacheTest\testTypes(), InputTest\testWithInputAndConstraintFails(), InputTest\testWithInputAndConstraintFailsDifferentOrder(), InputTest\testWithInputAndConstraintSuccessfull(), InputTest\testWithInputAndTransformation(), InputTest\testWithInputAndTransformationDifferentOrder(), GroupInputTest\testWithInputCallsChildrenAndAppliesOperations(), SwitchableGroupInputTest\testWithInputCallsChildrenAndAppliesOperations(), OptionalGroupInputTest\testWithInputCallsChildrenAndAppliesOperations(), InputTest\testWithInputConstraintAndTransformation(), InputTest\testWithInputConstraintFailsAndTransformation(), InputTest\testWithInputConstraintFailsAndTransformationDifferentOrder(), SwitchableGroupInputTest\testWithInputDoesNotAcceptUnknownKeys(), GroupInputTest\testWithInputDoesNotApplyOperationsOnError(), SwitchableGroupInputTest\testWithInputDoesNotApplyOperationsOnError(), OptionalGroupInputTest\testWithInputDoesNotApplyOperationsOnError(), OptionalGroupInputTest\testWithInputDoesNotCallChildrenWhenUnchecked(), InputTest\testWithInputRequirementConstraint(), InputTest\testWithInputToggleRequirement(), InputTest\testWithInputTransformationAndConstraint(), InputTest\testWithInputTransformationAndConstraintDifferentOrder(), GroupInputTest\testWithoutChildren(), InputTest\testWithRequiredAndCustomConstraint(), GroupInputTest\testWithValuePreservesKeys(), ILIAS\UI\Implementation\Component\Input\Field\Factory\text(), ILIAS\UI\Implementation\Component\Input\Field\Factory\textarea(), ilChatroomViewGUI\toggleAutoMessageDisplayState(), ilObjDataCollectionGUI\toggleNotification(), assFormulaQuestionResult\transformAnswerValueAccordingToType(), ILIAS\TestQuestionPool\ilTestLegacyFormsHelper\transformArray(), ILIAS\File\Icon\IconFormUI\transformCheckboxInputValueToBool(), ILIAS\TestQuestionPool\ilTestLegacyFormsHelper\transformPoints(), ilPasswordAssistanceGUI\trimIfStringTrafo(), ilOpenIdConnectSettingsGUI\trimIfStringTrafo(), ilCalendarAppointmentGUI\unregister(), ilMailTemplateGUI\unsetAsContextDefault(), ilFileSystemGUI\unzipFile(), ILIAS\File\Icon\ilObjFileIconsOverviewGUI\update(), ilObjCourseGroupingGUI\update(), ilCronManagerGUI\update(), ilObjAuthSettingsGUI\updateAuthModeDeterminationObject(), ilObjAuthSettingsGUI\updateAuthRolesObject(), ilCourseObjectivesGUI\updateFinalTestAssignment(), ilCourseObjectivesGUI\updateFinalTestLimits(), ilObjStudyProgrammeIndividualPlanGUI\updateFromInput(), ilObjGroupGUI\updateInfoObject(), ilObjLinkResourceGUI\updateLink(), ilObjLinkResourceGUI\updateLinks(), ilObjGroupGUI\updateObject(), ilObjCourseGUI\updateObject(), ilMembershipGUI\updateParticipants(), ilGroupMembershipGUI\updateParticipantsStatus(), ilLearningSequenceMembershipGUI\updateParticipantsStatus(), ilCourseMembershipGUI\updateParticipantsStatus(), ilAuthShibbolethSettingsGUI\updateRoleAssignmentRule(), ilCourseObjectivesGUI\updateSelfAssessmentAssignment(), ilCourseObjectivesGUI\updateSelfAssessmentLimits(), ilRegistrationGUI\updateSubscriptionRequest(), ilMailTemplateGUI\updateTemplate(), ilLSPlayer\updateViewState(), ilFileSystemGUI\uploadFile(), ilObjFileGUI\uploadFiles(), ILIAS\UI\Implementation\Component\Input\Field\Factory\url(), ilLPListOfObjectsGUI\userDetails(), ilChatroomViewGUI\userEntry(), ilOpenIdConnectSettingsGUI\userMapping(), ilCourseRegistrationGUI\validate(), ilGroupRegistrationGUI\validate(), ilRegistrationGUI\validateAgreement(), ilRegistrationGUI\validateCustomFields(), ilAuthProviderECS\validateHash(), ilObjLinkResourceGUI\view(), ilObjStudyProgrammeMembersGUI\viewCompletedCourses(), ilObjLanguageExtGUI\viewObject(), ILIAS\UI\Implementation\Component\Input\Field\Text\withMaxLength(), ILIAS\UI\Component\Input\Field\Textarea\withMaxLimit(), ILIAS\UI\Component\Input\Field\Textarea\withMinLimit(), ILIAS\UI\Implementation\Component\Input\Field\Password\withStandardConstraints(), ILIAS\UI\Implementation\Component\Input\Field\DateTime\withTimezone(), assMatchingQuestionGUI\writeAnswerSpecificPostData(), assImagemapQuestionGUI\writeAnswerSpecificPostData(), assClozeTestGUI\writeAnswerSpecificPostData(), assTextSubsetGUI\writeAnswerSpecificPostData(), and assSingleChoiceGUI\writeAnswerSpecificPostData().

76  : Refinery\Factory
77  {
78  return $this->DIC->refinery();
79  }

◆ repositoryTree()

ILIAS\Repository\repositoryTree ( )

Definition at line 46 of file trait.GlobalDICDomainServices.php.

Referenced by ilAccountMail\__construct(), ilAccess\__construct(), ilAccess\doPathCheck(), ilAccess\doTreeCheck(), ILIAS\Blog\InternalDomainService\exercise(), and ilAccountMail\replacePlaceholders().

46  : \ilTree
47  {
48  return $this->DIC->repositoryTree();
49  }
Tree class data representation in hierachical trees using the Nested Set Model with Gaps by Joe Celco...
+ Here is the caller graph for this function:

◆ resources()

◆ resourceStorage()

ILIAS\Repository\resourceStorage ( )

Definition at line 86 of file trait.GlobalDICDomainServices.php.

86  : ResourceStorage\Services
87  {
88  return $this->DIC->resourceStorage();
89  }

◆ send()

ILIAS\Repository\send ( string  $output)
Exceptions

Definition at line 165 of file trait.GlobalDICGUIServices.php.

References $http, ILIAS\Repository\http(), and ILIAS\Filesystem\Stream\Streams\ofString().

165  : void
166  {
167  $http = $this->http();
168  $http->saveResponse($http->response()->withBody(
169  Streams::ofString($output)
170  ));
171  $http->sendResponse();
172  $http->close();
173  }
$http
Definition: deliver.php:14
+ Here is the call graph for this function:

◆ settings()

ILIAS\Repository\settings ( )

Definition at line 96 of file trait.GlobalDICDomainServices.php.

Referenced by ilGroupXMLWriter\__buildAdmin(), ilGroupXMLWriter\__buildGroup(), ilGroupXMLWriter\__buildHeader(), ilGroupXMLWriter\__buildMember(), ilGroupXMLWriter\__buildTitleDescription(), ilAuthProviderShibboleth\__construct(), ilGlobalCacheConfigStoredObjective\__construct(), ilRestFileStorage\__construct(), ilRepositoryObjectDetailSearch\__construct(), ilAuthFrontendCredentialsShibboleth\__construct(), ilPersonalDesktopSettingsRepository\__construct(), ilObjSearchRpcClientCoordinator\__construct(), ILIAS\BookingManager\getObjectSettingsResponse\__construct(), ILIAS\BookingManager\saveObjectSettingsCommand\__construct(), ilPDSelectedItemsBlockSelectedItemsProvider\__construct(), ilSoapClient\__construct(), ilCategoryReferenceXmlWriter\__construct(), ilDidacticTemplateIconHandler\__construct(), ilObjectFeedWriter\__construct(), ilUserFeedWriter\__construct(), ilRepositoryObjectSearchResultTableGUI\__construct(), ilAuthProviderCAS\__construct(), ilPDSelectedItemsBlockMembershipsProvider\__construct(), ilMailLuceneSearcher\__construct(), ilObjExerciseAdministrationGUI\__construct(), ilNewsCache\__construct(), ilAuthFrontendCredentialsOpenIdConnect\__construct(), ilObjBlogAdministrationGUI\__construct(), ilSamlSettings\__construct(), ilRobotSettings\__construct(), ilRepUtil\__construct(), ilECSAppEventListener\__construct(), ilObjLinkResourceSubItemListGUI\__construct(), ilCASAttributeToUser\__construct(), ilObjNotificationSettingsGUI\__construct(), ilObjPortfolioAdministrationGUI\__construct(), ilLOMemberTestResultTableGUI\__construct(), ilHelpModuleTableGUI\__construct(), ilLoggerCronCleanErrorFiles\__construct(), ilAuthProviderOpenIdConnect\__construct(), ilForumDerivedTaskProviderFactory\__construct(), ilModulesTableGUI\__construct(), ilObjHelpSettingsGUI\__construct(), ILIAS\MetaData\Vocabularies\Dispatch\Presentation\Presentation\PresentationManager\__construct(), ilListItemAccessCache\__construct(), ilLearningSequenceParticipantsTableGUI\__construct(), ilMailSummaryNotification\__construct(), ilMathJaxConfigSettingsRepository\__construct(), ilBuddySystem\__construct(), ilObjOrgUnitListGUI\__construct(), ilForumThreadObjectTableGUI\__construct(), ilCleanCOPageHistoryCronjob\__construct(), ilAccessibilityControlConceptGUI\__construct(), ilContentStylesTableGUI\__construct(), ilPCFileItemGUI\__construct(), ilUserSettingsConfig\__construct(), ilObjLearningResourcesSettingsGUI\__construct(), ILIAS\MediaCast\MediaCastManager\__construct(), ILIAS\MediaCast\Comments\GUIService\__construct(), ilPageLayoutGUI\__construct(), ilPCFileListGUI\__construct(), ILIAS\Help\Tooltips\TooltipsManager\__construct(), ilLMPageObjectGUI\__construct(), ilECSDataMappingSettings\__construct(), ilObjFileAbstractProcessor\__construct(), ILIAS\Notes\NotificationsManager\__construct(), ilContainerXmlParser\__construct(), ilAccountRegistrationMail\__construct(), ilGlossaryExport\__construct(), ILIAS\Help\Module\ModuleManager\__construct(), ILIAS\GlobalScreen\Scope\MainMenu\Collector\Map\Map\MapManager\__construct(), ilCourseObjectivesTableGUI\__construct(), ilLearningSequenceParticipants\__construct(), ilCategoryXmlWriter\__construct(), ilAuthFrontendCredentialsSoap\__construct(), ILIAS\Notes\AccessManager\__construct(), ilWorkspaceAccessHandler\__construct(), ilPortfolioAccessHandler\__construct(), ilRegistrationRoleAssignments\__construct(), GuzzleHttp\Client\Client\__construct(), ilContainerReferenceXmlWriter\__construct(), ilAuthProviderSoap\__construct(), ilLOTestAssignmentTableGUI\__construct(), ilLanguageDetectorFactory\__construct(), ilExportLimitation\__construct(), ilFileServicesPreProcessor\__construct(), ilObjPortfolioGUI\__construct(), ilContainerStartObjectsContentGUI\__construct(), ILIAS\MetaData\OERHarvester\Settings\Settings\BlockSettingsGUI\__construct(), ilObjTaggingSettingsGUI\__construct(), ilObjUserTracking\__construct(), ilAuthFrontendCredentialsApache\__construct(), ilSessionReminder\__construct(), ilCourseObjectiveQuestionAssignmentTableGUI\__construct(), ilLOTestAssignments\__construct(), ilCheckSumOfWorkspaceFileSizesJob\__construct(), ilObjFolderGUI\__construct(), ilExportFieldsInfo\__construct(), ilSessionReminderCheck\__construct(), ilLOTestQuestionAdapter\__construct(), ilCronDeleteNeverLoggedInUserAccounts\__construct(), ILIAS\MetaData\Vocabularies\Copyright\Bridge\__construct(), ilAdvancedMDRecordXMLWriter\__construct(), ilAssQuestionSkillAssignmentRegistry\__construct(), ilWOPICrawler\__construct(), ILIAS\Mail\Cron\ExpiredOrOrphanedMails\ExpiredOrOrphanedMailsCollector\__construct(), ilBadgeHandler\__construct(), ilCronOerHarvester\__construct(), ILIAS\MetaData\XML\Copyright\CopyrightHandler\__construct(), ilFileServicesSettings\__construct(), ilForumTopicTableGUI\__construct(), ilObjForum\__construct(), ilWebResourceEditableLinkTableGUI\__construct(), ILIAS\Awareness\AdminManager\__construct(), ilCheckSumOfFileSizesJob\__construct(), ILIAS\EmployeeTalk\Provider\MyStaffListEntryProvider\__construct(), ilMemberViewSettings\__construct(), ilContainerStartObjectsGUI\__construct(), ilLOTestAssignmentForm\__construct(), ilPublicSectionSettings\__construct(), ilECSTaskScheduler\__construct(), ilAdministrationExplorerGUI\__construct(), ilWorkspaceShareTableGUI\__construct(), ilPageLayoutAdministrationGUI\__construct(), ilECSConnector\__construct(), ilShibbolethSettingsForm\__construct(), ilAuthProviderApache\__construct(), ILIAS\MetaData\Editor\Digest\CopyrightHandler\__construct(), FileObjectPropertyProviders\__construct(), ilForumSettingsGUI\__construct(), ilPortfolioRepositoryGUI\__construct(), ilGroupXMLWriter\__construct(), ilShibbolethWAYF\__construct(), ilRPCServerSettings\__construct(), ILIAS\MetaData\OERExposer\OAIPMH\Responses\RequestProcessor\__construct(), ilObjectDefinition\__construct(), ilRpcIniFileWriter\__construct(), ilCalendarUserSettingsGUI\__construct(), ilDidacticTemplateImport\__construct(), ilOrgUnitExplorerGUI\__construct(), ilObjPortfolioBaseGUI\__construct(), ilObjRepositorySettingsGUI\__construct(), ilObjSCORM2004LearningModuleGUI\__construct(), ILIAS\Style\Content\Object\ObjectManager\__construct(), ilCalendarAppointmentPanelGUI\__construct(), ilECSCommunityReader\__construct(), ceLTIc\LTI\User\Collector\__construct(), ilAuthModeDetermination\__construct(), ilAuthLogoutBehaviourGUI\__construct(), ILIAS\MetaData\OERHarvester\Harvester\__construct(), ILIAS\MetaData\Services\CopyrightHelper\CopyrightHelper\__construct(), ilOrgUnitGlobalSettingsGUI\__construct(), ilLuceneAdvancedSearchFields\__construct(), ilPasswordAssistanceGUI\__construct(), ilWikiPageGUI\__construct(), ilAccountMail\__construct(), ILIAS\Mail\Cron\ExpiredOrOrphanedMails\MailDeletionHandler\__construct(), ilContentStyleSettingsGUI\__construct(), ilTestProcessLockerFactory\__construct(), ilObjSkillManagementGUI\__construct(), ilObjDashboardSettingsGUI\__construct(), ilLearningSequenceXMLParser\__construct(), ilObjCategoryGUI\__construct(), ILIAS\Awareness\WidgetManager\__construct(), ilDashboardBlockGUI\__construct(), ilDataCollectionGlobalTemplate\__construct(), ilFileServicesPolicy\__construct(), ilBlogPostingGUI\__construct(), ilGroupMembershipMailNotification\__construct(), ilHelpGUI\__construct(), ilAssQuestionProcessLockerFactory\__construct(), ilCalendarUserSettings\__construct(), ilAccountRegistrationGUI\__construct(), ILIAS\MetaData\OERHarvester\Settings\Settings\__construct(), ilCalendarAppointmentPresentationGUI\__construct(), ilObjFileServicesGUI\__construct(), ilPDNotesGUI\__construct(), ilLDAPQuery\__construct(), ilForumCronNotification\__construct(), ilCommonActionDispatcherGUI\__construct(), ilUserPrivacySettingsGUI\__construct(), ilECSEventQueueReader\__construct(), ilAuthFrontend\__construct(), ilLearningSequenceMembershipMailNotification\__construct(), ilMimeMail\__construct(), ilWorkspaceAccessGUI\__construct(), ilObjSystemFolderGUI\__construct(), ilNewsForContextBlockGUI\__construct(), ilLuceneSearchResultFilter\__construct(), ilDashboardGUI\__construct(), ilMemberExport\__construct(), ilRegistrationSettings\__construct(), ilQueryParser\__construct(), ilWOPIAdministrationGUI\__construct(), ilForum\__construct(), ilPropertyFormGUI\__construct(), ilObjContentPageGUI\__construct(), ilShibbolethSettings\__construct(), ilLoggerFactory\__construct(), ilCalendarAppointmentGUI\__construct(), ilMailOptions\__construct(), ilOrgUnitTypeGUI\__construct(), ilPrivacySettings\__construct(), ilCalendarBlockGUI\__construct(), ilSessionStatisticsGUI\__construct(), ilUserSearchFilter\__construct(), ilLOEditorStatus\__construct(), ilGroupXMLParser\__construct(), ilCourseObjectivesGUI\__construct(), ilObjBlogGUI\__construct(), ilInfoScreenGUI\__construct(), ilSecuritySettings\__construct(), ilRepositorySearchGUI\__construct(), ilSearchBaseGUI\__construct(), ilObjContentObjectGUI\__construct(), ilObject2GUI\__construct(), ilObjSkillTreeGUI\__construct(), ilLMPresentationGUI\__construct(), ilNoteGUI\__construct(), ilPDSelectedItemsBlockViewSettings\__construct(), ilColumnGUI\__construct(), ilObjLearningSequenceGUI\__construct(), ilUserXMLWriter\__handleUser(), ilObjUserTracking\__readSettings(), ilMDSettings\activateCopyrightSelection(), ilCronManagerImpl\activateJob(), ilMDSettings\activateOAIPMH(), ilObjCourseAdministrationGUI\addChildContentsTo(), ilCronOerHarvester\addCustomSettingsToForm(), ilMailCronNotification\addCustomSettingsToForm(), ilLoggerCronCleanErrorFiles\addCustomSettingsToForm(), ilMailCronOrphanedMails\addCustomSettingsToForm(), ilCronDeleteInactivatedUserAccounts\addCustomSettingsToForm(), ilCronDeleteInactiveUserAccounts\addCustomSettingsToForm(), ilForumCronNotification\addCustomSettingsToForm(), ilPersonalProfileGUI\addEmailChangeModal(), ilMembershipAdministrationGUI\addToExternalSettingsForm(), ilObjForumAdministrationGUI\addToExternalSettingsForm(), ilObjCourseGUI\afterImport(), ilObjGroupGUI\afterSave(), ilObjLearningSequenceGUI\afterSave(), ilObjCourseGUI\afterSave(), ILIAS\User\Profile\ChecklistStatus\areChatTypingBroadcastOptionsVisible(), ILIAS\User\Profile\ChecklistStatus\areOnScreenChatOptionsVisible(), ILIAS\Help\Module\ModuleManager\areTooltipsActive(), ILIAS\components\File\Preview\Form\asFormGroup(), ILIAS\components\File\Settings\Form\asFormGroup(), ilGroupXMLParser\assignMembers(), ILIAS\components\Authentication\Logout\ConfigurableLogoutTarget\asURI(), ILIAS\LegalDocuments\ConsumerToolbox\User\authMode(), ilObjAuthSettingsGUI\authSettingsObject(), ilObjSystemFolderGUI\benchmarkObject(), ilLDAPQuery\bind(), ILIAS\Setup\Environment\HttpPathBuilder\build(), ilObjWorkspaceFolderGUI\buildAvailableObjectTypes(), ilObjectGUI\buildDeleletionModal(), ilAdvancedMDRecordXMLWriter\buildHeader(), ilContainerReferenceXmlWriter\buildHeader(), ilObjMailGUI\buildSettingsSubTabs(), ilObjAuthSettingsGUI\buildSOAPForm(), ILIAS\User\Profile\ChecklistStatus\buildStatusArrayForVisibilityOnSuccess(), ilUserXMLWriter\canExport(), ilPersonalProfileGUI\changeEmail(), ilExportLimitation\checkLimitation(), ilAuthFrontend\checkSimultaneousLogins(), ilRestFileStorage\checkWebserviceActivation(), ILIAS\Mail\Cron\ExpiredOrOrphanedMails\ExpiredOrOrphanedMailsCollector\collect(), ceLTIc\LTI\User\Collector\collectUsers(), ILIAS\MediaCast\Comments\GUIService\commentGUI(), ILIAS\MediaCast\MediaCastManager\commentsActive(), ilObjEmployeeTalkGUI\confirmedDeleteObject(), ilChatroomServerConnector\connect(), ilLDAPQuery\connect(), ilDidacticTemplateIconHandler\copy(), ilCASAttributeToUser\create(), ilObjForum\create(), ilObjIndividualAssessment\create(), ilCertificateGUI\createFormatArray(), ilAuthProviderApache\createNewAccount(), ilAccountRegistrationGUI\createUser(), ilCronManagerImpl\deactivateJob(), ilECSDataMappingSettings\delete(), ilDidacticTemplateIconHandler\delete(), ilECSEventQueueReader\deleteAll(), ILIAS\User\Profile\ChangeMailTokenDBRepository\deleteExpiredEntries(), ILIAS\Mail\Cron\ExpiredOrOrphanedMails\MailDeletionHandler\deleteMarkedAsNotified(), ilPersonalSettingsGUI\deleteOwnAccountStep1(), ilPersonalSettingsGUI\deleteOwnAccountStep2(), ilPersonalSettingsGUI\deleteOwnAccountStep3(), ilAssQuestionSkillAssignmentRegistry\deleteStringifiedImports(), ilUserFormSettings\deleteValue(), ILIAS\LegalDocuments\ConsumerToolbox\User\didNotAcceptCurrentVersion(), ilBenchmark\disableDbBenchmark(), ilObjLanguageFolderGUI\disableLanguageDetectionObject(), ilAuthProviderShibboleth\doAuthentication(), ilAuthProviderApache\doAuthentication(), ilAuthProviderOpenIdConnect\doAuthentication(), ilPortfolioAccessHandler\editPortfolios(), ilObjHelpSettingsGUI\editSettings(), ilObjDashboardSettingsGUI\editSettings(), ilPersonalProfileGUI\emailCompletionForced(), ilPersonalDesktopSettingsRepository\enableAuthorsCanDelete(), ilPersonalDesktopSettingsRepository\enableChatViewer(), ilPersonalDesktopSettingsRepository\enableComments(), ilObjectListGUI\enableComments(), ilBenchmark\enableDbBenchmarkForUserName(), ilPDSelectedItemsBlockViewSettings\enabledLearningSequences(), ilPDSelectedItemsBlockViewSettings\enabledMemberships(), ilPDSelectedItemsBlockViewSettings\enabledSelectedItems(), ilPDSelectedItemsBlockViewSettings\enabledStudyProgrammes(), ilPersonalDesktopSettingsRepository\enableForumDrafts(), ilObjLanguageFolderGUI\enableLanguageDetectionObject(), ilPersonalDesktopSettingsRepository\enableLearningHistory(), ilPDSelectedItemsBlockViewSettings\enableLearningSequences(), ilPDSelectedItemsBlockViewSettings\enableMemberships(), ilPersonalDesktopSettingsRepository\enableNotes(), ilObjectListGUI\enableNotes(), ilPDSelectedItemsBlockViewSettings\enableSelectedItems(), ilPDSelectedItemsBlockViewSettings\enableStudyProgrammes(), ilPersonalDesktopSettingsRepository\enableTutorsCanDelete(), ilObjSearchSettingsGUI\executeCommand(), ilPersonalWorkspaceGUI\executeCommand(), ilTestPlayerAbstractGUI\executeCommand(), ilPasswordAssistanceGUI\executeCommand(), ilCommonActionDispatcherGUI\executeCommand(), ilObjTestGUI\executeCommand(), ilLDAPQuery\fetchGroupMembers(), ilLDAPQuery\fetchUserProfileFields(), ilLDAPQuery\fetchUsers(), ilMemberExport\fetchUsers(), ilChatroomServerConnector\file_get_contents(), ilWebDAVObjectMountInstructions\fillPlaceholdersForMountInstructions(), ilWebResourceEditableLinkTableGUI\fillRow(), ilDataCollectionGlobalTemplate\fillSideIcons(), ilDataCollectionGlobalTemplate\fillWindowTitle(), ilLuceneSearchResultFilter\filter(), ILIAS\MetaData\OERHarvester\Harvester\findHarvestableObjectIDs(), ilObjUserFolderGUI\generalSettingsObject(), ilDidacticTemplateIconHandler\getAbsolutePath(), ILIAS\Awareness\AdminManager\getActivationMode(), ilPDSelectedItemsBlockViewSettings\getActivePresentationsByView(), ilPDSelectedItemsBlockViewSettings\getActiveSortingsByView(), ilMapUtil\getApiKey(), ILIAS\Test\Results\Data\AttemptOverview\getAsDescriptiveListing(), ilObjMailGUI\getAvailableSignatures(), ilUserProfile\getBirthdayInput(), ilObjCourseAdministrationGUI\getChildSettingsInfo(), ilObjPortfolioBaseGUI\getCommentGUI(), ilPersonalDesktopSettingsRepository\getCommentsNotificationRecipients(), ilBadgeHandler\getComponents(), ilMathJaxConfigSettingsRepository\getConfig(), ILIAS\MetaData\OERHarvester\Settings\Settings\getContainerRefIDForExposing(), ILIAS\MetaData\OERHarvester\Settings\Settings\getContainerRefIDForHarvesting(), ILIAS\MetaData\OERHarvester\Settings\Settings\getCopyrightEntryIDsSelectedForHarvesting(), ilUserProfile\getCountryInput(), ilForumSettingsGUI\getCustomForm(), ilPDSelectedItemsBlockViewSettings\getDefaultPresentationByView(), ilMapUtil\getDefaultSettings(), ilPDSelectedItemsBlockViewSettings\getDefaultSorting(), ilPDSelectedItemsBlockViewSettings\getDefaultSortingByView(), ilPDSelectedItemsBlockViewSettings\getDefaultView(), ilObjLinkResourceListGUI\getDescription(), ilUserProfile\getEmailInput(), ilMailMimeSenderSystem\getEnvelopFromAddress(), ilMailMimeSenderUser\getEnvelopFromAddress(), ilUserStartingPointRepository\getFallbackStartingPointType(), ilAuthLogoutBehaviourGUI\getForm(), ilMailMimeSenderSystem\getFromAddress(), ilMailMimeSenderUser\getFromAddress(), ilMailMimeSenderSystem\getFromName(), ilMailMimeSenderUser\getFromName(), ILIAS\Style\Content\Object\ObjectManager\getGlobalDefaultTitle(), ILIAS\Style\Content\Object\ObjectManager\getGlobalFixedTitle(), ilSessionReminder\getGlobalSessionReminderLeadTime(), ilObjLearningSequenceGUI\getGUIMembers(), ilRPCServerSettings\getHost(), ilCalendarAppointmentPanelGUI\getHTML(), ilDidacticTemplateIconFactory\getIconPathForTemplate(), ilShibbolethWAYF\getIdplist(), ilUserProfile\getIgnorableRequiredSettings(), ilUserProfile\getImageInput(), ilBadgeHandler\getInactiveTypes(), ILIAS\MetaData\OERExposer\OAIPMH\HandlerTest\getInitiator(), ilPDSelectedItemsBlockSelectedItemsProvider\getItems(), ilUserProfile\getLanguageInput(), ilExportLimitation\getLimitationMode(), ilExportLimitation\getLimitationNumber(), ilUserProfile\getLocalUserAdministrationFields(), ilTestProcessLockerFactory\getLockModeSettingValue(), ilAssQuestionProcessLockerFactory\getLockModeSettingValue(), ilUserProfile\getLoginInput(), ilObjLearningSequenceLearnerGUI\getMainContent(), ilLuceneSearchResultFilter\getMaxHits(), ILIAS\User\Profile\Mode\getMode(), ilUserProfile\getMultitextInput(), ilOrgUnitExplorerGUI\getNodeIcon(), ilAssQuestionSkillAssignmentRegistry\getNumberOfChunksByKey(), ilPDSelectedItemsBlockMembershipsProvider\getObjectsByMembership(), FileObjectPropertyProviders\getObjectTypeSpecificTileImage(), ILIAS\MetaData\OERHarvester\Settings\Settings\getObjectTypesSelectedForHarvesting(), ilMemberExport\getOrderedExportableFields(), ilRPCServerSettings\getPort(), ilObjectDefinition\getPositionByType(), ilUserStartingPointRepository\getPossibleStartingPoints(), ilGlobalCacheConfigStoredObjective\getPreconditions(), ilPersonalProfileGUI\getProfilePortfolio(), ilObjContentPageListGUI\getProperties(), ilForumDerivedTaskProviderFactory\getProviders(), ilUserProfile\getRadioInput(), ilMailMimeSenderSystem\getReplyToAddress(), ilMailMimeSenderUser\getReplyToAddress(), ilUserProfile\getRolesInput(), ilWOPISettingsForm\getSection(), ilLearningSequenceParticipantsTableGUI\getSelectableColumns(), ilBuddySystem\getSetting(), ilChatroom\getSetting(), ilAssQuestionSkillAssignmentImportFails\getSettings(), ilTestSkillLevelThresholdImportFails\getSettings(), ilObjIndividualAssessment\getSettings(), ilOrgUnitGlobalSettingsGUI\getSettingsForm(), ilCalendarBlockGUI\getShowWeeksColumn(), ILIAS\Mail\Signature\MailInstallationSignature\getSignature(), ILIAS\Mail\Signature\MailUserSignature\getSignature(), ILIAS\EmployeeTalk\Provider\MyStaffListEntryProvider\getStaticSubItems(), ilMapUtil\getStdGeolocationServer(), ilMapUtil\getStdLatitude(), ilMapUtil\getStdLongitude(), ilMapUtil\getStdTileServers(), ilMapUtil\getStdZoom(), ilAssQuestionSkillAssignmentRegistry\getStringifiedImports(), ilObjectDefinition\getSubObjects(), ilWOPIAdministrationGUI\getSupportedSuffixes(), ilUserStartingPointRepository\getSystemDefaultCalendarPeriod(), ilUserStartingPointRepository\getSystemDefaultCalendarView(), ilUserStartingPointRepository\getSystemDefaultStartingObject(), ilUserStartingPointRepository\getSystemDefaultStartingPointType(), ilPersonalDesktopSettingsRepository\getSystemMessagePresentation(), ILIAS\MetaData\OERHarvester\Settings\Settings\BlockSettingsGUI\getTable(), ilObjForumGUI\getTabs(), ilUserProfile\getTextareaInput(), ilUserProfile\getTextInput(), ILIAS\Help\Tooltips\TooltipsManager\getTooltipPresentationText(), ilMailMimeTransportFactory\getTransport(), ilMapUtil\getType(), ilAuthProviderApache\getUserAuthModeName(), ilLanguageDetectorFactory\getValidInstances(), ilUserFormSettings\getValue(), ilPDSelectedItemsBlockViewSettings\getViewPositions(), ilStudyProgrammeDashboardViewGUI\getVisibleOnPDMode(), ilLearningSequenceExporter\getXmlRepresentation(), ILIAS\Style\Content\Object\ObjectManager\globalFixed(), ilAuthFrontend\handleAuthenticationSuccess(), ilLearningSequenceXMLParser\handleBeginTag(), ilECSEventQueueReader\handleExportReset(), ilECSEventQueueReader\handleImportReset(), ilAuthProviderApache\handleLDAPDataSource(), ilAuthProviderOpenIdConnect\handleLogout(), ilAuthProviderSoap\handleSoapAuth(), ilAuthProviderOpenIdConnect\handleUpdate(), ilDidacticTemplateIconHandler\handleUpload(), ILIAS\MetaData\OERHarvester\Harvester\harvestObjects(), ilMailMimeSenderSystem\hasEnvelopFromAddress(), ilMailMimeSenderUser\hasEnvelopFromAddress(), ilMailMimeSenderSystem\hasReplyToAddress(), ILIAS\GlobalScreen\Scope\MainMenu\Collector\Map\Map\MapManager\hasScreenIdSections(), ILIAS\User\Profile\ChangeMailTokenDBRepository\hasUserValidEmailConfirmationToken(), ILIAS\MetaData\OERExposer\OAIPMH\Responses\RequestProcessor\identify(), ilPersonalDesktopSettingsRepository\ifAuthorsCanDelete(), ilPersonalDesktopSettingsRepository\ifChatViewerEnabled(), ilPersonalDesktopSettingsRepository\ifCommentsEnabled(), ilPersonalDesktopSettingsRepository\ifForumDrafts(), ilPersonalDesktopSettingsRepository\ifLearningHistoryEnabled(), ilPersonalDesktopSettingsRepository\ifNotesEnabled(), ilPersonalDesktopSettingsRepository\ifTutorsCanDelete(), ilUserImportParser\importEndTag(), ilWOPIAdministrationGUI\index(), ilPortfolioTemplatePageConfig\init(), ilLearningSequenceExporter\init(), ilPortfolioPageConfig\init(), ilPageLayoutPageConfig\init(), ilContainerPageConfig\init(), ilMailCronNotification\init(), GuzzleHttp\Client\Client\init(), ilLogComponentTableGUI\init(), ilMailCronOrphanedMails\init(), ilLocatorGUI\init(), ilMailOptionsFormGUI\init(), ilCertificateCron\init(), ilSoapClient\init(), ilAuthProviderSoap\initClient(), ilAuthProviderOpenIdConnect\initClient(), ilDashboardRecommendedContentGUI\initData(), ilObjNotificationSettingsGUI\initForm(), ilShibbolethSettingsForm\initForm(), ilObjUserGUI\initForm(), ilObjUserFolderGUI\initFormGeneralSettings(), ilObjStudyProgrammeAdminGUI\initFormSettings(), ilObjWebResourceAdministrationGUI\initFormSettings(), ilMembershipAdministrationGUI\initFormSettings(), ilAuthFrontendCredentialsShibboleth\initFromRequest(), ilPersonalSettingsGUI\initGeneralSettingsForm(), ilObjForumGUI\initHeaderAction(), ILIAS\Chatroom\BuildChat\initialData(), ilLTIPlatform\initialize(), ilForumTopicTableGUI\initMergeThreadsTable(), ilObjAdvancedEditingGUI\initPageEditorForm(), ilLearningSequenceMembershipGUI\initParticipantTableGUI(), ilPersonalProfileGUI\initPublicProfileForm(), ilCalendarUserSettingsGUI\initSettingsForm(), ilBenchmark\initSettins(), ilPersonalSettingsGUI\initSubTabs(), ilDidacticTemplateIconFactory\initTemplates(), ilForumTopicTableGUI\initTopicsOverviewTable(), ilObjBlogListGUI\insertCommand(), ilObjectListGUI\insertSubscribeCommand(), ILIAS\Mail\Service\MailSignatureService\installation(), ilMapUtil\isActivated(), ilBadgeHandler\isActive(), ilForumDraftsDerivedTaskProvider\isActive(), ilFileServicesPolicy\isBlockedExtension(), ILIAS\MetaData\Services\CopyrightHelper\CopyrightHelper\isCopyrightSelectionActive(), ILIAS\MetaData\XML\Copyright\CopyrightHandler\isCopyrightSelectionActive(), ILIAS\MetaData\Editor\Digest\CopyrightHandler\isCPSelectionActive(), ilSamlSettings\isDisplayedOnLoginPage(), ilBuddySystem\isEnabled(), ILIAS\MetaData\OERExposer\OAIPMH\Responses\RequestProcessor\isIdentifierValid(), ilLearningSequenceMembershipMailNotification\isNotificationTypeEnabled(), ilGroupMembershipMailNotification\isNotificationTypeEnabled(), ilUserStartingPointRepository\isPersonalStartingPointEnabled(), ilUserProfile\isProfileIncomplete(), ilChatroomServerConnector\isServerAlive(), ilObjUserGUI\isSettingChangeable(), ilChatroomServerConnector\kick(), ILIAS\MetaData\Vocabularies\Copyright\Bridge\labelsForValues(), ILIAS\MetaData\OERExposer\OAIPMH\Responses\RequestProcessor\listRecordsOrIdentifiers(), ilSearchBaseGUI\loadCreationFilter(), ilCronDeleteInactiveUserAccounts\loadSettings(), ilPersonalProfileGUI\loginChanged(), ilMailOptions\mayManageInvididualSettings(), ilMailOptions\mayModifyIndividualTransportSettings(), ilMailOptions\maySeeIndividualTransportSettings(), ilAuthProviderApache\migrateAccount(), ILIAS\LegalDocuments\ConsumerToolbox\User\needsToAcceptNewDocument(), ilMailMimeTransportSmtp\onBeforeSend(), ilXlsFoParser\parse(), ilGroupXMLParser\parseId(), ilOpenIdConnectUserSync\parseRoleAssignments(), ilRepositorySearchGUI\performSearch(), ilObjForumGUI\performThreadsActionObject(), ilObjMailGUI\populateExternalSettingsForm(), ilObjMailGUI\populateGeneralSettingsForm(), ilUserPrivacySettingsGUI\populateWithAwarenessSettingsSection(), ilUserPrivacySettingsGUI\populateWithChatSettingsSection(), ilUserPrivacySettingsGUI\populateWithContactsSettingsSection(), ILIAS\MetaData\Setup\InitLOMForObjectTypeMigration\prepare(), ilECSConnector\prepareConnection(), ilSearchGUI\prepareOutput(), ilFileServicesPreProcessor\process(), ILIAS\Awareness\WidgetManager\processMetaBar(), ilMailCronOrphanedMails\processNotification(), ilObjTest\processPrintoutput2FO(), ilRobotSettings\read(), ilShibbolethSettings\read(), ilObjIndividualAssessment\read(), ilMDSettings\read(), ilPublicSectionSettings\read(), ilRegistrationRoleAssignments\read(), ilUserFormSettings\read(), ilExportFieldsInfo\read(), ilCalendarUserSettings\read(), ilRegistrationSettings\read(), ilSecuritySettings\read(), ilPrivacySettings\read(), ilLDAPQuery\readAllUsers(), ilFileServicesSettings\readBlackList(), ilLuceneAdvancedSearchFields\readFields(), ilUserImportParser\readRequiredFields(), ilLDAPQuery\readUserData(), ilFileServicesSettings\readWhiteList(), ilObjSearchRpcClientCoordinator\refreshLuceneSettings(), ILIAS\MetaData\OERExposer\OAIPMH\Responses\RequestProcessor\removePrefixFromIdentifier(), ilCronManagerGUI\render(), ilUserFormSettings\reset(), ILIAS\Data\Password\LocalUserPasswordManager\resetLastPasswordChangeForLocalUsers(), ilBenchmark\retrieveSetting(), ilLoggerCronCleanErrorFiles\run(), ilWOPICrawler\run(), ilCertificateCron\run(), ilForumCronNotification\run(), ilMailCronOrphanedMails\run(), ilCronManagerImpl\runActiveJobs(), ilLDAPQuery\runReadAllUsersPaged(), ilLDAPQuery\runReadAllUsersPartial(), ilOrgUnitGlobalSettingsGUI\save(), ilPublicSectionSettings\save(), ilObjNotificationSettingsGUI\save(), ilRegistrationRoleAssignments\save(), ilAuthModeDetermination\save(), ilChatroom\save(), ilRegistrationSettings\save(), ilSecuritySettings\save(), ilPrivacySettings\save(), ilObjCourseAdministrationGUI\saveChildSettings(), ILIAS\MetaData\OERHarvester\Settings\Settings\saveContainerRefIDForExposing(), ILIAS\MetaData\OERHarvester\Settings\Settings\saveContainerRefIDForHarvesting(), ILIAS\MetaData\OERHarvester\Settings\Settings\saveCopyrightEntryIDsSelectedForHarvesting(), ilMailCronNotification\saveCustomSettings(), ilLoggerCronCleanErrorFiles\saveCustomSettings(), ilCronOerHarvester\saveCustomSettings(), ilMailCronOrphanedMails\saveCustomSettings(), ilCronDeleteInactivatedUserAccounts\saveCustomSettings(), ilCronDeleteNeverLoggedInUserAccounts\saveCustomSettings(), ilCronDeleteInactiveUserAccounts\saveCustomSettings(), ilForumCronNotification\saveCustomSettings(), ilObjMailGUI\saveExternalSettingsFormObject(), ilAuthLogoutBehaviourGUI\saveForm(), ilAccountRegistrationGUI\saveForm(), ilObjUserFolderGUI\saveGeneralSettingsObject(), ilObjUserFolderGUI\saveGlobalUserSettingsObject(), ilMDSettings\saveOAIContactMail(), ilMDSettings\saveOAIIdentifierPrefix(), ilMDSettings\saveOAIRepositoryName(), ilShibbolethSettingsForm\saveObject(), ilObjMailGUI\saveObject(), ilObjStyleSheetGUI\saveObject(), ILIAS\MetaData\OERHarvester\Settings\Settings\saveObjectTypesSelectedForHarvesting(), ILIAS\MetaData\OERHarvester\Settings\Settings\BlockSettingsGUI\saveOrder(), ilUserPrivacySettingsGUI\savePrivacySettings(), ilObjForumAdministrationGUI\saveSettings(), ilObjWebResourceAdministrationGUI\saveSettings(), ilMembershipAdministrationGUI\saveSettings(), ilObjStudyProgrammeAdminGUI\saveSettings(), ilObjFileServicesGUI\saveSettings(), ilObjAuthSettingsGUI\saveSOAPObject(), ilMailLuceneSearcher\search(), ilMailSummaryNotification\send(), ilAccountMail\send(), ilChatroomServerConnector\sendBan(), ilChatroomServerConnector\sendClearMessages(), ilChatroomServerConnector\sendCreatePrivateRoom(), ilChatroomServerConnector\sendEnterPrivateRoom(), ilChatroomServerConnector\sendInviteToPrivateRoom(), ilAccountRegistrationMail\sendLanguageVariableBasedAccountMail(), ilChatroomServerConnector\sendLeavePrivateRoom(), ILIAS\LegalDocuments\ConsumerToolbox\ConsumerSlots\WithdrawProcess\sendMail(), ilLearningSequenceParticipants\sendNotification(), ilChatroomServerConnector\sendUserConfigChange(), ilPasswordAssistanceGUI\sendUsernameAssistanceMail(), ilUserFormSettings\set(), ilMapUtil\setActivated(), ILIAS\Awareness\AdminManager\setActivationMode(), ilBadgeHandler\setActive(), ilMapUtil\setApiKey(), ilObjAuthSettingsGUI\setAuthModeObject(), ilUserSettingsConfig\setChangeable(), ilBadgeHandler\setComponents(), ilTestServiceGUI\setContextResultPresentation(), ilBadgeHandler\setInactiveTypes(), ilSamlSettings\setLoginFormStatus(), ilObjHelpSettingsGUI\setMode(), ilBuddySystem\setSetting(), ilChatroom\setSetting(), ilSoapInstallationInfoXMLWriter\setSettings(), ilObjIndividualAssessment\setSettings(), ILIAS\Data\Password\LocalUserPasswordManager\setSettings(), ilUserXMLWriter\setSettings(), ilMapUtil\setStdGeolocationServer(), ilMapUtil\setStdLatitude(), ilMapUtil\setStdLongitude(), ilMapUtil\setStdTileServers(), ilMapUtil\setStdZoom(), ilAssQuestionSkillAssignmentRegistry\setStringifiedImports(), ilOrgUnitTypeGUI\setSubTabsEdit(), ilUserStartingPointRepository\setSystemDefaultStartingPoint(), ilObjForumAdministrationGUI\settingsForm(), ilForumSettingsGUI\settingsTabs(), ilMapUtil\setType(), ilChatroomServerSettingsTest\setUp(), ilUserFormSettings\setValue(), ilPDSelectedItemsBlockViewSettings\setViewPositions(), ilUserSettingsConfig\setVisible(), ilUserPrivacySettingsGUI\shouldShowChatTypingBroadcastOption(), ilUserPrivacySettingsGUI\shouldShowOnScreenChatOptions(), ilPasswordAssistanceGUI\showAssistanceForm(), ilAccessibilityControlConceptGUI\showControlConcept(), ilAuthLogoutBehaviourGUI\showForm(), ilObjForumGUI\showStatisticsObject(), ILIAS\MetaData\Vocabularies\Dispatch\Presentation\Presentation\PresentationManager\showTool(), ilPasswordAssistanceGUI\showUsernameAssistanceForm(), ILIAS\LegalDocuments\ConsumerToolbox\ConsumerSlots\WithdrawProcess\showWithdrawConfirmation(), ILIAS\MetaData\Setup\InitLOMForObjectTypeMigration\step(), ilShibbolethSettings\store(), ilUserFormSettings\store(), ilWOPIAdministrationGUI\store(), ilPDSelectedItemsBlockViewSettings\storeDefaultView(), ilPDSelectedItemsBlockViewSettings\storeViewPresentation(), ilPDSelectedItemsBlockViewSettings\storeViewSorting(), ilMailMimeSubjectBuilder\subject(), ilPasswordAssistanceGUI\submitAssistanceForm(), ilPasswordAssistanceGUI\submitUsernameAssistanceForm(), ilMailMimeSenderFactory\system(), ILIAS\Chatroom\BuildChat\template(), ilChatroomServerSettingsTest\testGenerateClientUrlIfDisabled(), ilChatroomServerSettingsTest\testGenerateClientUrlIfEnabled(), ilChatroomServerSettingsTest\testGenerateIliasUrlIfDisabled(), ilChatroomServerSettingsTest\testGenerateIliasUrlIfEnabled(), ilChatroomServerSettingsTest\testGetBaseUrl(), ilChatroomServerSettingsTest\testGetUrl(), ilChatroomServerSettingsTest\testSettersAndGetters(), ilUserStartingPointRepository\togglePersonalStartingPointActivation(), ilDidacticTemplateIconHandler\toXml(), ilOpenIdConnectUserSync\transformToXml(), ilAuthFrontendCredentialsSoap\tryAuthenticationOnLoginPage(), ilAccountRegistrationMail\trySendingUserDefinedAccountMail(), ILIAS\LegalDocuments\ConsumerToolbox\KeyValueStore\ILIASSettingStore\update(), ilRPCServerSettings\update(), ilObjIndividualAssessment\update(), ilECSEventQueueReader\update(), ilPersonalDesktopSettingsRepository\updateCommentsNotificationRecipients(), ilMathJaxConfigSettingsRepository\updateConfig(), ilForumSettingsGUI\updateCustomValues(), ilECSAppEventListener\updateEnrolmentStatus(), ILIAS\MetaData\OERHarvester\Harvester\updateExposedRecords(), ilMailOptions\updateOptions(), ilCourseObjectivesGUI\updateSelfAssessmentLimits(), ilObjUserTracking\updateSettings(), ilPersonalDesktopSettingsRepository\updateSystemMessagePresentation(), ilOpenIdConnectUserSync\updateUser(), ILIAS\Mail\Service\MailSignatureService\user(), ilMailMimeSenderFactory\user(), ilMailMimeSenderFactory\userByEmailAddress(), ilUserProfile\userSettingVisible(), ILIAS\LegalDocuments\ConsumerToolbox\KeyValueStore\ILIASSettingStore\value(), ilUserFormSettings\valueExists(), ilUserImportParser\verifyEndTag(), ilObjLanguageFolderGUI\viewObject(), ilObjForumGUI\viewThreadObject(), ILIAS\MetaData\Vocabularies\Copyright\Bridge\vocabulary(), ILIAS\LegalDocuments\ConsumerToolbox\ConsumerSlots\WithdrawProcess\withdraw(), ilRpcIniFileWriter\write(), ilPRGMemberExport\write(), ilLearningSequenceXMLWriter\writeHeader(), and ilDidacticTemplateIconHandler\writeSvg().

96  : \ilSetting
97  {
98  return $this->DIC->settings();
99  }
This file is part of ILIAS, a powerful learning management system published by ILIAS open source e-Le...
+ Here is the caller graph for this function:

◆ staticUrl()

ILIAS\Repository\staticUrl ( )

Definition at line 141 of file trait.GlobalDICDomainServices.php.

141  : StaticUrl
142  {
143  return $this->DIC['static_url'];
144  }

◆ str()

ILIAS\Repository\str ( string  $key)
protected

Definition at line 106 of file trait.BaseGUIRequest.php.

References ILIAS\Repository\isArray(), ILIAS\Repository\refinery(), and ILIAS\Repository\strip().

Referenced by ILIAS\Survey\Execution\ExecutionGUIRequest\getAccessCode(), ILIAS\Accordion\StandardGUIRequest\getAction(), ILIAS\PersonalWorkspace\StandardGUIRequest\getAction(), ILIAS\Survey\Execution\ExecutionGUIRequest\getActiveCommand(), ILIAS\Administration\AdminGUIRequest\getAdminMode(), ILIAS\Style\Content\StandardGUIRequest\getAdminMode(), ILIAS\Survey\Execution\ExecutionGUIRequest\getAnonymousId(), ILIAS\MediaObjects\ImageMap\ImageMapGUIRequest\getAreaHighlightClass(), ILIAS\MediaObjects\ImageMap\ImageMapGUIRequest\getAreaHighlightMode(), ILIAS\MediaObjects\ImageMap\ImageMapGUIRequest\getAreaLinkType(), ILIAS\MediaObjects\ImageMap\ImageMapGUIRequest\getAreaName(), ILIAS\MediaObjects\ImageMap\ImageMapGUIRequest\getAreaShape(), ILIAS\MediaObjects\ImageMap\ImageMapGUIRequest\getAreaTitle(), ILIAS\Blog\StandardGUIRequest\getAssFile(), ILIAS\Exercise\GUIRequest\getAssType(), ILIAS\LearningModule\Editing\EditingGUIRequest\getBackCmd(), ILIAS\MetaData\Vocabularies\Dispatch\Presentation\Presentation\PresentationGUIRequest\getBackPage(), ILIAS\PersonalWorkspace\StandardGUIRequest\getBackUrl(), ILIAS\Portfolio\StandardGUIRequest\getBackUrl(), ILIAS\Imprint\StandardGUIRequest\getBaseClass(), ILIAS\Repository\PluginSlot\PluginSlotGUIRequest\getBaseClass(), ILIAS\RootFolder\StandardGUIRequest\getBaseClass(), ILIAS\HTMLLearningModule\StandardGUIRequest\getBaseClass(), ILIAS\Folder\StandardGUIRequest\getBaseClass(), ILIAS\Category\StandardGUIRequest\getBaseClass(), ILIAS\Repository\StandardGUIRequest\getBaseClass(), ILIAS\Glossary\Editing\EditingGUIRequest\getBaseClass(), ILIAS\Portfolio\StandardGUIRequest\getBaseClass(), ILIAS\Container\StandardGUIRequest\getBaseClass(), ILIAS\SurveyQuestionPool\Editing\EditingGUIRequest\getBaseClass(), ILIAS\LearningModule\Editing\EditingGUIRequest\getBaseClass(), ILIAS\Survey\Editing\EditingGUIRequest\getBaseClass(), ILIAS\Block\StandardGUIRequest\getBlock(), ILIAS\Accordion\StandardGUIRequest\getBlock(), ILIAS\Container\StandardGUIRequest\getBlockAction(), ILIAS\Block\StandardGUIRequest\getBlockId(), ILIAS\Accordion\StandardGUIRequest\getBlockId(), ILIAS\Container\StandardGUIRequest\getBlockId(), ILIAS\Block\StandardGUIRequest\getBlockType(), ILIAS\PersonalWorkspace\StandardGUIRequest\getBlogEdt(), ILIAS\Glossary\Editing\EditingGUIRequest\getBulkCreationData(), ILIAS\BookingManager\StandardGUIRequest\getBulkCreationData(), ILIAS\Portfolio\StandardGUIRequest\getCalendarSeed(), ILIAS\Style\Content\StandardGUIRequest\getCharacteristic(), ILIAS\Survey\Editing\EditingGUIRequest\getCheckSum(), ILIAS\News\StandardGUIRequest\getCmd(), ILIAS\MetaData\Vocabularies\Dispatch\Presentation\Presentation\PresentationGUIRequest\getCmd(), ILIAS\Folder\StandardGUIRequest\getCmdClass(), ILIAS\Category\StandardGUIRequest\getCmdClass(), ILIAS\Container\StandardGUIRequest\getCmdClass(), ILIAS\UI\Implementation\Component\Layout\Page\EditGUIRequest\getCName(), ILIAS\Administration\AdminGUIRequest\getCName(), ILIAS\Survey\Editing\EditingGUIRequest\getCodeIds(), ILIAS\Survey\Editing\EditingGUIRequest\getCodeMailPart(), ILIAS\Style\Content\StandardGUIRequest\getColorName(), ILIAS\Block\StandardGUIRequest\getColSide(), ILIAS\Accordion\StandardGUIRequest\getColSide(), ILIAS\SurveyQuestionPool\Editing\EditingGUIRequest\getColumnNeutralScale(), ILIAS\Exercise\GUIRequest\getComment(), ILIAS\Survey\Evaluation\EvaluationGUIRequest\getCompEvalMode(), ILIAS\Survey\Editing\EditingGUIRequest\getConstraintPar(), ILIAS\Portfolio\StandardGUIRequest\getCourseSorting(), ILIAS\Survey\Evaluation\EvaluationGUIRequest\getCP(), ILIAS\Exercise\GUIRequest\getCriteriaType(), ILIAS\Exercise\GUIRequest\getCritId(), ILIAS\UI\Implementation\Component\Layout\Page\EditGUIRequest\getCType(), ILIAS\Administration\AdminGUIRequest\getCType(), ILIAS\News\StandardGUIRequest\getDashboardPeriod(), ILIAS\BookingManager\StandardGUIRequest\getDate(), ILIAS\BookingManager\StandardGUIRequest\getDates(), ILIAS\Multilingualism\StandardGUIRequest\getDefault(), ILIAS\MediaCast\StandardGUIRequest\getDefaultAccess(), ILIAS\COPage\IntLink\StandardGUIRequest\getDo(), ILIAS\MediaCast\StandardGUIRequest\getEvent(), ILIAS\Portfolio\StandardGUIRequest\getExcFile(), ILIAS\Survey\Evaluation\EvaluationGUIRequest\getExportCmd(), ILIAS\MediaPool\StandardGUIRequest\getExportFormat(), ILIAS\Survey\Evaluation\EvaluationGUIRequest\getExportFormat(), ILIAS\Survey\Evaluation\EvaluationGUIRequest\getExportLabel(), ILIAS\MediaObjects\ImageMap\ImageMapGUIRequest\getExternalLink(), ILIAS\Survey\Editing\EditingGUIRequest\getExternalText(), ILIAS\Style\Content\StandardGUIRequest\getFile(), ILIAS\Exercise\GUIRequest\getFile(), ILIAS\MediaPool\StandardGUIRequest\getFileAction(), ILIAS\Exercise\GUIRequest\getFileHash(), ILIAS\MetaData\Vocabularies\Dispatch\Presentation\Presentation\PresentationGUIRequest\getFileId(), ILIAS\LearningModule\Editing\EditingGUIRequest\getFileId(), ILIAS\Style\Content\StandardGUIRequest\getFiles(), ILIAS\Awareness\StandardGUIRequest\getFilter(), ILIAS\Exercise\GUIRequest\getFilterFeedback(), ILIAS\News\StandardGUIRequest\getFilterOff(), ILIAS\Exercise\GUIRequest\getFilterStatus(), ILIAS\Blog\StandardGUIRequest\getFormat(), ILIAS\Wiki\WikiGUIRequest\getFormat(), ILIAS\LearningModule\Editing\EditingGUIRequest\getFormat(), ILIAS\Repository\PluginSlot\PluginSlotGUIRequest\getForwardCmd(), ILIAS\MetaData\Vocabularies\Dispatch\Presentation\Presentation\PresentationGUIRequest\getFrame(), ILIAS\MetaData\Vocabularies\Dispatch\Presentation\Presentation\PresentationGUIRequest\getFromPage(), ILIAS\AdvancedEditing\StandardGUIRequest\getGroup(), ILIAS\LearningModule\Editing\EditingGUIRequest\getHelpChap(), ILIAS\Help\StandardGUIRequest\getHelpMode(), ILIAS\Help\StandardGUIRequest\getHelpModule(), ILIAS\Help\StandardGUIRequest\getHelpScreenId(), ILIAS\Survey\Editing\EditingGUIRequest\getHForm(), ILIAS\LearningModule\Editing\EditingGUIRequest\getHFormPar(), ILIAS\UI\Implementation\Component\Layout\Page\EditGUIRequest\getHierId(), ILIAS\MediaObjects\ImageMap\ImageMapGUIRequest\getHierId(), ILIAS\COPage\PC\EditGUIRequest\getHierId(), ILIAS\MediaObjects\ImageMap\ImageMapGUIRequest\getHighlightClass(), ILIAS\MediaObjects\ImageMap\ImageMapGUIRequest\getHighlightMode(), ILIAS\Accordion\StandardGUIRequest\getId(), ILIAS\Exercise\GUIRequest\getIdlId(), ILIAS\MediaPool\StandardGUIRequest\getImportLang(), ILIAS\LearningModule\Editing\EditingGUIRequest\getImportLang(), ILIAS\Survey\Editing\EditingGUIRequest\getIncludeLables(), ILIAS\Survey\Editing\EditingGUIRequest\getJump(), ILIAS\Blog\StandardGUIRequest\getKeyword(), ILIAS\Survey\Editing\EditingGUIRequest\getLang(), ILIAS\LearningModule\Editing\EditingGUIRequest\getLangSwitchMode(), ILIAS\MediaObjects\SubTitles\SubtitlesGUIRequest\getLanguage(), ILIAS\LearningModule\Editing\EditingGUIRequest\getLayout(), ILIAS\MetaData\Vocabularies\Dispatch\Presentation\Presentation\PresentationGUIRequest\getLetter(), ILIAS\MediaObjects\ImageMap\ImageMapGUIRequest\getLinkAnchor(), ILIAS\MediaObjects\ImageMap\ImageMapGUIRequest\getLinkTarget(), ILIAS\MediaObjects\ImageMap\ImageMapGUIRequest\getLinkTargetFrame(), ILIAS\COPage\IntLink\StandardGUIRequest\getLinkType(), ILIAS\MediaObjects\ImageMap\ImageMapGUIRequest\getLinkType(), ILIAS\LearningModule\Editing\EditingGUIRequest\getLMPublicMode(), ILIAS\Survey\Execution\ExecutionGUIRequest\getMail(), ILIAS\Survey\Editing\EditingGUIRequest\getMail(), ILIAS\BookingManager\StandardGUIRequest\getMessage(), ILIAS\MediaCast\StandardGUIRequest\getMimeTypes(), ILIAS\Like\StandardGUIRequest\getModalSignalId(), ILIAS\MediaPool\StandardGUIRequest\getMode(), ILIAS\Exercise\GUIRequest\getMode(), ILIAS\Blog\StandardGUIRequest\getMonth(), ILIAS\Block\StandardGUIRequest\getNavPage(), ILIAS\Accordion\StandardGUIRequest\getNavPage(), ILIAS\Block\StandardGUIRequest\getNavPar(), ILIAS\Accordion\StandardGUIRequest\getNavPar(), ILIAS\Table\TableGUIRequest\getNavPar(), ILIAS\SurveyQuestionPool\Editing\EditingGUIRequest\getNeutralScale(), ILIAS\SurveyQuestionPool\Editing\EditingGUIRequest\getNewLinkType(), ILIAS\Exercise\GUIRequest\getNewName(), ILIAS\News\StandardGUIRequest\getNewsAction(), ILIAS\News\StandardGUIRequest\getNewsContext(), ILIAS\News\StandardGUIRequest\getNewsPer(), ILIAS\Glossary\Editing\EditingGUIRequest\getNewTerm(), ILIAS\MediaPool\StandardGUIRequest\getNewType(), ILIAS\Repository\StandardGUIRequest\getNewType(), ILIAS\Container\StandardGUIRequest\getNewType(), ILIAS\Glossary\Editing\EditingGUIRequest\getNewType(), ILIAS\Survey\Editing\EditingGUIRequest\getNewType(), ILIAS\ContainerReference\StandardGUIRequest\getNewType(), ILIAS\Portfolio\StandardGUIRequest\getNewType(), ILIAS\Blog\StandardGUIRequest\getNewType(), ILIAS\Administration\AdminGUIRequest\getNewType(), ILIAS\Wiki\WikiGUIRequest\getNewType(), ILIAS\PersonalWorkspace\StandardGUIRequest\getNewType(), ILIAS\LearningModule\Editing\EditingGUIRequest\getNewType(), ILIAS\SurveyQuestionPool\Editing\EditingGUIRequest\getNewType(), ILIAS\Test\RequestDataCollector\getNextCommand(), ILIAS\Notes\StandardGUIRequest\getNoteLabel(), ILIAS\Notes\StandardGUIRequest\getNoteMess(), ILIAS\Notes\StandardGUIRequest\getNoteSubject(), ILIAS\Notes\StandardGUIRequest\getNoteText(), ILIAS\MetaData\Vocabularies\Dispatch\Presentation\Presentation\PresentationGUIRequest\getObjType(), ILIAS\Exercise\GUIRequest\getOldName(), ILIAS\Notes\StandardGUIRequest\getOnly(), ILIAS\MediaObjects\ImageMap\ImageMapGUIRequest\getOutAreaType(), ILIAS\MediaObjects\ImageMap\ImageMapGUIRequest\getOutCoords(), ILIAS\MediaObjects\ImageMap\ImageMapGUIRequest\getOutEditProperty(), ILIAS\Portfolio\StandardGUIRequest\getPageTitle(), ILIAS\UI\Implementation\Component\Layout\Page\EditGUIRequest\getPageType(), ILIAS\Portfolio\StandardGUIRequest\getPageType(), ILIAS\PersonalWorkspace\StandardGUIRequest\getPasteExpand(), ILIAS\UI\Implementation\Component\Layout\Page\EditGUIRequest\getPCId(), ILIAS\MediaPool\Clipboard\ClipboardGUIRequest\getPCId(), ILIAS\MediaObjects\ImageMap\ImageMapGUIRequest\getPCId(), ILIAS\COPage\PC\EditGUIRequest\getPCId(), ILIAS\MetaData\Vocabularies\Dispatch\Presentation\Presentation\PresentationGUIRequest\getPgType(), ILIAS\UI\Implementation\Component\Layout\Page\EditGUIRequest\getPlaceholderPCId(), ILIAS\MediaCast\StandardGUIRequest\getPlayer(), ILIAS\Administration\AdminGUIRequest\getPluginId(), ILIAS\Survey\Editing\EditingGUIRequest\getPoolName(), ILIAS\MediaObjects\Creation\CreationGUIRequest\getPoolView(), ILIAS\Portfolio\StandardGUIRequest\getPortfolioTitle(), ILIAS\Table\TableGUIRequest\getPostVar(), ILIAS\Survey\Editing\EditingGUIRequest\getPrecondition(), ILIAS\Blog\StandardGUIRequest\getPreviewMode(), ILIAS\Portfolio\StandardGUIRequest\getPrintSelectedType(), ILIAS\Survey\Evaluation\EvaluationGUIRequest\getPrintSelection(), ILIAS\Survey\Editing\EditingGUIRequest\getPrintSelection(), ILIAS\MediaCast\StandardGUIRequest\getPurpose(), ILIAS\Survey\Editing\EditingGUIRequest\getQuestionIdsFromString(), ILIAS\Survey\Evaluation\EvaluationGUIRequest\getRaterId(), ILIAS\Survey\Editing\EditingGUIRequest\getRaterId(), ILIAS\Survey\Editing\EditingGUIRequest\getRaterIds(), ILIAS\Exercise\GUIRequest\getRatingValue(), ILIAS\BookingManager\StandardGUIRequest\getRece(), ILIAS\Survey\Editing\EditingGUIRequest\getRecipients(), ILIAS\BookingManager\StandardGUIRequest\getRecm(), ILIAS\BookingManager\StandardGUIRequest\getRecurrence(), ILIAS\Container\StandardGUIRequest\getRedirectSource(), ILIAS\BookingManager\StandardGUIRequest\getReplaceSignal(), ILIAS\BookingManager\StandardGUIRequest\getReservationId(), ILIAS\BookingManager\StandardGUIRequest\getReservationIdsFromString(), ILIAS\MediaPool\Clipboard\ClipboardGUIRequest\getReturnCmd(), ILIAS\BookingManager\StandardGUIRequest\getReturnCmd(), ILIAS\BookingManager\StandardGUIRequest\getReturnTo(), ILIAS\Exercise\GUIRequest\getReviewCritId(), ILIAS\Exercise\GUIRequest\getReviewGiverId(), ILIAS\Exercise\GUIRequest\getReviewPeerId(), ILIAS\Table\TableGUIRequest\getRows(), ILIAS\Survey\Editing\EditingGUIRequest\getSaveMessageTitle(), ILIAS\MetaData\Vocabularies\Dispatch\Presentation\Presentation\PresentationGUIRequest\getSearchString(), ILIAS\Wiki\WikiGUIRequest\getSearchString(), ILIAS\Wiki\WikiGUIRequest\getSearchTerm(), ILIAS\BookingManager\StandardGUIRequest\getSeed(), ILIAS\Wiki\WikiGUIRequest\getSelectedPrintType(), ILIAS\Survey\Editing\EditingGUIRequest\getSelectedQuestionTypes(), ILIAS\SurveyQuestionPool\Editing\EditingGUIRequest\getSelectedQuestionTypes(), ILIAS\Survey\Editing\EditingGUIRequest\getSelectedSkill(), ILIAS\MetaData\Vocabularies\Dispatch\Presentation\Presentation\PresentationGUIRequest\getSelectedType(), ILIAS\PersonalWorkspace\StandardGUIRequest\getSelectPar(), ILIAS\MediaCast\StandardGUIRequest\getSettingsPurpose(), ILIAS\Survey\Evaluation\EvaluationGUIRequest\getShowAbsolute(), ILIAS\Survey\Evaluation\EvaluationGUIRequest\getShowChart(), ILIAS\Survey\Evaluation\EvaluationGUIRequest\getShowPercentage(), ILIAS\Survey\Evaluation\EvaluationGUIRequest\getShowTable(), ILIAS\Survey\Editing\EditingGUIRequest\getSkill(), ILIAS\BookingManager\StandardGUIRequest\getSlot(), ILIAS\Administration\AdminGUIRequest\getSlotId(), ILIAS\Notes\StandardGUIRequest\getSortation(), ILIAS\Exercise\GUIRequest\getSortBy(), ILIAS\Exercise\GUIRequest\getSortOrder(), ILIAS\BookingManager\StandardGUIRequest\getSSeed(), ILIAS\Wiki\WikiGUIRequest\getStatTfr(), ILIAS\HTMLLearningModule\StandardGUIRequest\getString(), ILIAS\COPage\PC\EditGUIRequest\getString(), ILIAS\UI\Implementation\Component\Layout\Page\EditGUIRequest\getString(), ILIAS\Style\Content\StandardGUIRequest\getStyleType(), ILIAS\COPage\PC\EditGUIRequest\getSubCmd(), ILIAS\LearningModule\Editing\EditingGUIRequest\getSubType(), ILIAS\Survey\Evaluation\EvaluationGUIRequest\getSurveyCode(), ILIAS\MetaData\Vocabularies\Dispatch\Presentation\Presentation\PresentationGUIRequest\getTableAction(), ILIAS\MediaCast\StandardGUIRequest\getTableAction(), ILIAS\Glossary\Editing\EditingGUIRequest\getTableAction(), ILIAS\Table\TableGUIRequest\getTableId(), ILIAS\Accordion\StandardGUIRequest\getTabNr(), ILIAS\Style\Content\StandardGUIRequest\getTag(), ILIAS\LearningModule\Editing\EditingGUIRequest\getTarget(), ILIAS\MediaCast\StandardGUIRequest\getTargetFormat(), ILIAS\Survey\Execution\ExecutionGUIRequest\getTargetPosition(), ILIAS\Survey\Editing\EditingGUIRequest\getTargetPosition(), ILIAS\MediaCast\StandardGUIRequest\getTargetPurpose(), ILIAS\Survey\Editing\EditingGUIRequest\getTargetQuestionPosition(), ILIAS\Table\TableGUIRequest\getTemplate(), ILIAS\Table\TableGUIRequest\getTemplCreate(), ILIAS\Table\TableGUIRequest\getTemplDelete(), ILIAS\Style\Content\StandardGUIRequest\getTempType(), ILIAS\Help\StandardGUIRequest\getTerm(), ILIAS\Survey\Editing\EditingGUIRequest\getTerm(), ILIAS\Category\StandardGUIRequest\getTerm(), ILIAS\Wiki\WikiGUIRequest\getTerm(), ILIAS\Blog\StandardGUIRequest\getTerm(), ILIAS\Glossary\Editing\EditingGUIRequest\getTermLanguage(), ILIAS\Blog\StandardGUIRequest\getTitle(), ILIAS\LearningModule\Editing\EditingGUIRequest\getTooltipComponent(), ILIAS\LearningModule\Editing\EditingGUIRequest\getTooltipId(), ILIAS\LearningModule\Editing\EditingGUIRequest\getToTranslation(), ILIAS\MetaData\Vocabularies\Dispatch\Presentation\Presentation\PresentationGUIRequest\getTranslation(), ILIAS\LearningModule\Editing\EditingGUIRequest\getTranslation(), ILIAS\Wiki\WikiGUIRequest\getTranslation(), ILIAS\Repository\Trash\TrashGUIRequest\getTrashIds(), ILIAS\Container\StandardGUIRequest\getType(), ILIAS\MetaData\Vocabularies\Dispatch\Presentation\Presentation\PresentationGUIRequest\getType(), ILIAS\MediaPool\StandardGUIRequest\getUploadHash(), ILIAS\MediaObjects\Creation\CreationGUIRequest\getUploadHash(), ILIAS\MetaData\Vocabularies\Dispatch\Presentation\Presentation\PresentationGUIRequest\getUrl(), ILIAS\Blog\StandardGUIRequest\getUserLogin(), ILIAS\BookingManager\StandardGUIRequest\getUserLogin(), ILIAS\Exercise\GUIRequest\getUserLogin(), ILIAS\COPage\IntLink\StandardGUIRequest\getUserSearchStr(), ILIAS\Blog\StandardGUIRequest\getUserType(), ILIAS\Survey\Evaluation\EvaluationGUIRequest\getVW(), ILIAS\MediaObjects\ImageMap\ImageMapGUIRequest\getX(), ILIAS\MediaObjects\ImageMap\ImageMapGUIRequest\getY(), ILIAS\LearningModule\Table\TableAdapterGUI\handleCommand(), ILIAS\Repository\int(), ILIAS\Notes\StandardGUIRequest\isFilterCommand(), and ILIAS\Test\RequestDataCollector\strVal().

106  : string
107  {
108  if ($this->isArray($key)) {
109  return "";
110  }
111  $t = $this->refinery->kindlyTo()->string();
112  return $this->strip((string) ($this->get($key, $t) ?? ""));
113  }
isArray(string $key)
Check if parameter is an array.
+ Here is the call graph for this function:
+ Here is the caller graph for this function:

◆ strArray()

ILIAS\Repository\strArray ( string  $key)
protected

Definition at line 116 of file trait.BaseGUIRequest.php.

References ILIAS\Repository\isArray(), ILIAS\Repository\refinery(), and ILIAS\Repository\strip().

Referenced by ILIAS\Style\Content\StandardGUIRequest\getAllCharacteristics(), ILIAS\Container\StandardGUIRequest\getAlreadyRenderedRefIds(), ILIAS\MediaObjects\ImageMap\ImageMapGUIRequest\getArea(), ILIAS\Style\Content\StandardGUIRequest\getCharacteristics(), ILIAS\Multilingualism\StandardGUIRequest\getCheck(), ILIAS\Survey\Editing\EditingGUIRequest\getCodeIds(), ILIAS\Survey\Editing\EditingGUIRequest\getCodes(), ILIAS\Survey\Editing\EditingGUIRequest\getCodesPar(), ILIAS\Style\Content\StandardGUIRequest\getColors(), ILIAS\Wiki\WikiGUIRequest\getComments(), ILIAS\Style\Content\StandardGUIRequest\getConflictAction(), ILIAS\BookingManager\StandardGUIRequest\getDates(), ILIAS\Multilingualism\StandardGUIRequest\getDescriptions(), ILIAS\LearningModule\Editing\EditingGUIRequest\getExportIds(), ILIAS\Table\TableGUIRequest\getFF(), ILIAS\MediaObjects\SubTitles\SubtitlesGUIRequest\getFiles(), ILIAS\Glossary\Editing\EditingGUIRequest\getFiles(), ILIAS\MediaPool\StandardGUIRequest\getFiles(), ILIAS\Style\Content\StandardGUIRequest\getFiles(), ILIAS\SurveyQuestionPool\Editing\EditingGUIRequest\getFiles(), ILIAS\Table\TableGUIRequest\getFS(), ILIAS\Style\Content\StandardGUIRequest\getHidden(), ILIAS\Test\RequestDataCollector\getIds(), ILIAS\Survey\Editing\EditingGUIRequest\getIds(), ILIAS\UI\Implementation\Component\Layout\Page\EditGUIRequest\getIds(), ILIAS\Survey\Editing\EditingGUIRequest\getIncludeElements(), ILIAS\Exercise\GUIRequest\getInstructionFilesToDelete(), ILIAS\MediaPool\Clipboard\ClipboardGUIRequest\getItemIds(), ILIAS\MetaData\Vocabularies\Dispatch\Presentation\Presentation\PresentationGUIRequest\getItems(), ILIAS\Multilingualism\StandardGUIRequest\getLanguages(), ILIAS\UI\Component\Layout\AdministrationGUIRequest\getLayoutTypes(), ILIAS\Exercise\GUIRequest\getLearningComments(), ILIAS\Exercise\GUIRequest\getListedIdlIDs(), ILIAS\Wiki\WikiGUIRequest\getMarks(), ILIAS\Exercise\GUIRequest\getMarks(), ILIAS\SurveyQuestionPool\Editing\EditingGUIRequest\getNeutral(), ILIAS\Portfolio\StandardGUIRequest\getObjIds(), ILIAS\Portfolio\StandardGUIRequest\getOnline(), ILIAS\Survey\Editing\EditingGUIRequest\getOrder(), ILIAS\Style\Content\StandardGUIRequest\getOrder(), ILIAS\Survey\Editing\EditingGUIRequest\getRaterIds(), ILIAS\BookingManager\StandardGUIRequest\getReservationIds(), ILIAS\Portfolio\StandardGUIRequest\getRoleTemplateIds(), ILIAS\LearningModule\Editing\EditingGUIRequest\getScreenIds(), ILIAS\LearningModule\Editing\EditingGUIRequest\getShortTitles(), ILIAS\SurveyQuestionPool\Editing\EditingGUIRequest\getSort(), ILIAS\MediaObjects\SubTitles\SubtitlesGUIRequest\getSrtFiles(), ILIAS\Wiki\WikiGUIRequest\getStatus(), ILIAS\Exercise\GUIRequest\getStatus(), ILIAS\UI\Implementation\Component\Layout\Page\EditGUIRequest\getStringArray(), ILIAS\COPage\PC\EditGUIRequest\getStringArray(), ILIAS\MetaData\Vocabularies\Dispatch\Presentation\Presentation\PresentationGUIRequest\getTableIds(), ILIAS\Glossary\Editing\EditingGUIRequest\getTableIds(), ILIAS\Survey\Editing\EditingGUIRequest\getThresholds(), ILIAS\Multilingualism\StandardGUIRequest\getTitles(), ILIAS\Portfolio\StandardGUIRequest\getTitles(), ILIAS\Style\Content\StandardGUIRequest\getTitles(), ILIAS\LearningModule\Editing\EditingGUIRequest\getTitles(), ILIAS\LearningModule\Editing\EditingGUIRequest\getTooltipIds(), ILIAS\LearningModule\Editing\EditingGUIRequest\getTooltipTexts(), ILIAS\Exercise\GUIRequest\getTutorNotices(), ILIAS\Survey\Editing\EditingGUIRequest\getUserIds(), and ILIAS\LearningModule\Editing\EditingGUIRequest\getUserQuestionIds().

116  : array
117  {
118  if (!$this->isArray($key)) {
119  return [];
120  }
121  $t = $this->refinery->custom()->transformation(
122  function ($arr) {
123  // keep keys(!), transform all values to string
124  return array_column(
125  array_map(
126  function ($k, $v): array {
127  if (is_array($v)) {
128  $v = "";
129  }
130  return [$k, $this->strip((string) $v)];
131  },
132  array_keys($arr),
133  $arr
134  ),
135  1,
136  0
137  );
138  }
139  );
140  return (array) ($this->get($key, $t) ?? []);
141  }
isArray(string $key)
Check if parameter is an array.
+ Here is the call graph for this function:
+ Here is the caller graph for this function:

◆ strip()

ILIAS\Repository\strip ( string  $input)
protected

Definition at line 95 of file trait.BaseGUIRequest.php.

References ilUtil\stripSlashes().

Referenced by ILIAS\Repository\str(), and ILIAS\Repository\strArray().

95  : string
96  {
97  // see https://www.ilias.de/mantis/view.php?id=19727
98  $str = \ilUtil::stripSlashes($input);
99  if ($str !== $input) {
100  $str = \ilUtil::stripSlashes(str_replace("<", "< ", $input));
101  }
102  return $str;
103  }
static stripSlashes(string $a_str, bool $a_strip_html=true, string $a_allow="")
+ Here is the call graph for this function:
+ Here is the caller graph for this function:

◆ symbol()

ILIAS\Repository\symbol ( )

Definition at line 216 of file trait.GlobalDICGUIServices.php.

Referenced by ILIAS\UI\Implementation\Component\Link\Bulky\__construct(), ILIAS\UI\Implementation\Component\MainControls\Slate\Slate\__construct(), RepositoryObjectTest\getFactory(), DrilldownSlateTest\getUIFactory(), PanelSecondaryLegacyTest\getUIFactory(), PanelSecondaryListingTest\getUIFactory(), PaginationTest\getUIFactory(), DrilldownTest\getUIFactory(), ItemNotificationClientHtmlTest\getUIFactory(), ItemNotificationTest\getUIFactory(), NotificationSlateTest\getUIFactory(), PanelTest\getUIFactory(), DateTimeInputTest\getUIFactory(), TableRendererTestBase\getUIFactory(), LauncherInlineTest\getUIFactory(), DurationInputTest\getUIFactory(), BaseNotificationSetUp\getUIFactory(), ViewControlTestBase\getUIFactory(), MarkdownTest\getUIFactory(), PresentationTest\getUIFactory(), Component\Progress\BarTest\getUIFactory(), MetaBarTest\getUIFactory(), MainBarTest\getUIFactory(), ScoreSettingsTest\getUIFactory(), SystemInfoTest\getUIFactory(), ILIAS\GlobalScreen\Scope\MainMenu\Factory\hasSymbol(), ILIAS\GlobalScreen\Scope\MetaBar\Factory\TopLegacyItem\hasSymbol(), ILIAS\GlobalScreen\Scope\MetaBar\Factory\TopParentItem\hasSymbol(), ILIAS\GlobalScreen\Scope\Tool\Factory\TreeTool\hasSymbol(), ILIAS\GlobalScreen\Scope\MetaBar\Factory\TopLinkItem\hasSymbol(), ILIAS\GlobalScreen\Scope\MetaBar\Factory\LinkItem\hasSymbol(), ILIAS\GlobalScreen\Scope\Tool\Factory\Tool\hasSymbol(), and ILIAS\UI\Implementation\Component\Item\Renderer\renderShy().

217  : SymbolAdapterGUI {
218  return new SymbolAdapterGUI(
219  );
220  }
+ Here is the caller graph for this function:

◆ tabs()

ILIAS\Repository\tabs ( )

Definition at line 121 of file trait.GlobalDICGUIServices.php.

Referenced by ilLuceneUserSearchGUI\__construct(), ilObjMainMenuGUI\__construct(), ilObjSurveyAdministrationGUI\__construct(), ilPCTabsTableGUI\__construct(), ilPCDataTableGUI\__construct(), ilPCContentIncludeGUI\__construct(), ilAchievementsGUI\__construct(), ilObjAccessibilitySettingsGUI\__construct(), ilPCTabsGUI\__construct(), ilPCPluggedGUI\__construct(), ilObjHelpSettingsGUI\__construct(), ilObjMediaObjectsSettingsGUI\__construct(), ilPCFileItemGUI\__construct(), ilSkillTemplateReferenceGUI\__construct(), ilObjWikiSettingsGUI\__construct(), ilObjLearningHistorySettingsGUI\__construct(), ilPageLayoutGUI\__construct(), ilPCFileListGUI\__construct(), ilSurveySkillGUI\__construct(), ilSurveySkillThresholdsGUI\__construct(), ilLMPageObjectGUI\__construct(), ilPCGridGUI\__construct(), ilPCTableGUI\__construct(), ilObjCourseVerificationGUI\__construct(), ilObjItemGroupGUI\__construct(), ilMediaPoolPageGUI\__construct(), ilObjCommentsSettingsGUI\__construct(), ilObjNotesSettingsGUI\__construct(), ilDclFieldListGUI\__construct(), ilObjTaggingSettingsGUI\__construct(), ilStructureObjectGUI\__construct(), ilObjPersonalWorkspaceSettingsGUI\__construct(), ilObjBadgeAdministrationGUI\__construct(), ilBookingScheduleGUI\__construct(), ilSkillRootGUI\__construct(), ilAdvancedMDTranslationGUI\__construct(), ilPCInteractiveImageGUI\__construct(), ilObjFolderGUI\__construct(), ilObjQuestionPoolTaxonomyEditingCommandForwarder\__construct(), ilObjPortfolioTemplateGUI\__construct(), ilDclTableListGUI\__construct(), ilDidacticTemplateGUI\__construct(), ilBasicSkillTemplateGUI\__construct(), ilSkillCategoryGUI\__construct(), ilSurveyRaterGUI\__construct(), ilPCQuestionGUI\__construct(), assErrorTextGUI\__construct(), ilContainerSkillGUI\__construct(), ilBookingParticipantGUI\__construct(), ilBadgeProfileGUI\__construct(), ilSkillTemplateCategoryGUI\__construct(), ilEmployeeTalkMyStaffBaseGUI\__construct(), ilPCMediaObjectGUI\__construct(), ilECSParticipantSettingsGUI\__construct(), ilADNTabHandling\__construct(), ilContSkillPresentationGUI\__construct(), ilSharedResourceGUI\__construct(), ilAssignmentPresentationGUI\__construct(), ilPCSourceCodeGUI\__construct(), ilObjMailGUI\__construct(), ilMDCopyrightUsageGUI\__construct(), ilPageLayoutAdministrationGUI\__construct(), ilAssQuestionAbstractPageObjectCommandForwarder\__construct(), ilObjWorkspaceFolderGUI\__construct(), ilMailAttachmentGUI\__construct(), ilMMTabHandling\__construct(), ilPortfolioRepositoryGUI\__construct(), ilTaxonomySettingsGUI\__construct(), ilForumSettingsGUI\__construct(), ilDclTableViewGUI\__construct(), ilTaxMDGUI\__construct(), ilObjCourseGroupingGUI\__construct(), ilLearningHistoryGUI\__construct(), ilMathJaxSettingsGUI\__construct(), ilObjPollGUI\__construct(), ilObjSCORM2004LearningModuleGUI\__construct(), ilECSMappingSettingsGUI\__construct(), ilEditClipboardGUI\__construct(), ilSystemStyleConfigGUI\__construct(), SurveyQuestionGUI\__construct(), ilObjTaxonomyGUI\__construct(), ilMailingListsGUI\__construct(), ilADNAbstractGUI\__construct(), ilAssQuestionHintAbstractGUI\__construct(), ilObjFileBasedLMGUI\__construct(), ilObjSkillManagementGUI\__construct(), ilMembershipGUI\__construct(), ilObjCategoryGUI\__construct(), ilRegistrationGUI\__construct(), ilDataCollectionGlobalTemplate\__construct(), ilObjSCORM2004LearningModule\__construct(), ilAuthPageEditorGUI\__construct(), ilBlogPostingGUI\__construct(), ilBookingGatewayGUI\__construct(), ilSystemStyleOverviewGUI\__construct(), ilPDNotesGUI\__construct(), ilObjFileServicesGUI\__construct(), ilBiblAdminFieldGUI\__construct(), ILIAS\File\Icon\IconFormUI\__construct(), ilNewsItemGUI\__construct(), ilUploadLimitsOverviewGUI\__construct(), ilBiblFieldFilterGUI\__construct(), ilNewsForContextBlockGUI\__construct(), ilWorkspaceAccessGUI\__construct(), ilObjSystemFolderGUI\__construct(), ilObjMediaCastGUI\__construct(), ilRegistrationSettingsGUI\__construct(), ilLuceneSearchGUI\__construct(), ilCourseContentGUI\__construct(), ilBadgeManagementGUI\__construct(), ILIAS\Wiki\Export\WikiHtmlExport\__construct(), ilLOEditorGUI\__construct(), ilObjMediaPoolGUI\__construct(), ilEmployeeTalkAppointmentGUI\__construct(), ilSkillTreeAdminGUI\__construct(), ilObjExerciseGUI\__construct(), ilMailFormGUI\__construct(), ilObjMediaObjectGUI\__construct(), ilObjDataCollectionGUI\__construct(), ilCalendarAppointmentGUI\__construct(), ilObjWikiGUI\__construct(), ilContSkillAdminGUI\__construct(), ilSurveyEvaluationGUI\__construct(), ilIndividualAssessmentMembersGUI\__construct(), ilMMAbstractItemGUI\__construct(), ilOrgUnitTypeGUI\__construct(), ilDclRecordListGUI\__construct(), ilCalendarBlockGUI\__construct(), ilCalendarCategoryGUI\__construct(), ilObjComponentSettingsGUI\__construct(), ilObjStudyProgrammeSettingsGUI\__construct(), ilDidacticTemplateSettingsGUI\__construct(), ilObjGlossaryGUI\__construct(), ilResourceOverviewGUI\__construct(), ilMDEditorGUI\__construct(), ilObjectMetaDataGUI\__construct(), ilOpenIdConnectSettingsGUI\__construct(), ilCourseObjectivesGUI\__construct(), ilWOPIEmbeddedApplicationGUI\__construct(), ilObjBlogGUI\__construct(), ilConsultationHoursGUI\__construct(), ilQuestionPoolSkillAdministrationGUI\__construct(), ilRepositorySearchGUI\__construct(), ilSkillTreeNodeGUI\__construct(), ilMailFolderGUI\__construct(), ilObjContentObjectGUI\__construct(), ilBasicSkillGUI\__construct(), ilObjSkillTreeGUI\__construct(), ilFileVersionsGUI\__construct(), ilLMPresentationGUI\__construct(), ilSkillProfileGUI\__construct(), ilSamlSettingsGUI\__construct(), ilPersonalSkillsGUI\__construct(), ilObjLearningSequenceGUI\__construct(), ilPermissionGUI\__initSubTabs(), ILIAS\Test\Presentation\TabsManager\activateSubTab(), ilMembershipGUI\activateSubTab(), ILIAS\Test\Presentation\TabsManager\activateTab(), ilCalendarCategoryGUI\add(), ilObjectPluginGUI\addExportTab(), ilContentPagePageCommandForwarder\addPageTabs(), ilCalendarCategoryGUI\addSubTabs(), ilObjLearningSequenceGUI\addSubTabsForContent(), ilObjDataCollectionGUI\addTab(), ilAdvancedMDTranslationGUI\addTranslations(), ilPCGridGUI\afterCreation(), assErrorTextGUI\analyze(), ilLOEditorGUI\askDeleteObjectives(), ilAssQuestionPreviewGUI\assessmentCmd(), ilBookingParticipantGUI\assignObjects(), ilBadgeManagementGUI\awardBadgeUserSelection(), ilAssQuestionHintPageObjectCommandForwarder\buildAuthorPresentationPageObjectGUI(), ilForumPageCommandForwarder\buildEditingPageObjectGUI(), ilContentPagePageCommandForwarder\buildEditingPageObjectGUI(), ilAssQuestionHintPageObjectCommandForwarder\buildPreviewPresentationPageObjectGUI(), ilAssQuestionHintPageObjectCommandForwarder\buildRequestPresentationPageObjectGUI(), ilObjMailGUI\buildSettingsSubTabs(), ILIAS\Test\Scoring\Manual\TestScoringByParticipantGUI\buildSubTabs(), ilChatroomHistoryGUI\byDayExport(), ilECSMappingSettingsGUI\cInitOverview(), ilObjPollGUI\confirmDeleteAllVotes(), ilMailFolderGUI\confirmDeleteMails(), ilLOEditorGUI\confirmDeleteTest(), ilLOEditorGUI\confirmDeleteTests(), ilDidacticTemplateGUI\confirmTemplateSwitch(), ilObjCourseVerificationGUI\create(), ilBiblFieldFilterGUI\create(), ilObjBlogGUI\createExportFile(), ilObjBlogGUI\createExportFileWithComments(), ilMediaPoolPageGUI\createMediaPoolPage(), ilECSMappingSettingsGUI\cSettings(), ilECSMappingSettingsGUI\dConfirmDeleteTree(), ilECSMappingSettingsGUI\dEditTree(), ilDclFieldListGUI\deleteFields(), ilPersonalSettingsGUI\deleteOwnAccountStep1(), ilPersonalSettingsGUI\deleteOwnAccountStep2(), ilLOEditorGUI\deleteTest(), ilLOEditorGUI\deleteTests(), ilPermissionGUI\displayAddRoleForm(), ilPermissionGUI\displayImportRoleForm(), ilECSMappingSettingsGUI\dMappingOverview(), ilECSMappingSettingsGUI\dSettings(), ilECSMappingSettingsGUI\dTrees(), ilPCSourceCodeGUI\edit(), ilCalendarCategoryGUI\edit(), ilPCTabsGUI\edit(), ilObjDataCollectionGUI\edit(), ilRegistrationSettingsGUI\editEmailAssignments(), ilObjGlossaryGUI\editGlossaries(), ilRegistrationSettingsGUI\editRoleAccessLimitations(), ilRegistrationSettingsGUI\editRoles(), ilObjHelpSettingsGUI\editSettings(), ilObjectMetaDataGUI\editTaxonomySettings(), ilCourseRegistrationGUI\executeCommand(), ilGroupRegistrationGUI\executeCommand(), ilObjMainMenuGUI\executeCommand(), ilAssQuestionHintGUI\executeCommand(), ilAssQuestionHintRequestGUI\executeCommand(), ilAssQuestionFeedbackEditingGUI\executeCommand(), ilEmployeeTalkMyStaffBaseGUI\executeCommand(), ilObjectPluginGUI\executeCommand(), ilObjQuestionPoolSettingsGeneralGUI\executeCommand(), ilPageLayoutAdministrationGUI\executeCommand(), ilStructureObjectGUI\executeCommand(), ilBiblAdminFieldGUI\executeCommand(), ilObjCourseGroupingGUI\executeCommand(), ilAssignmentPresentationGUI\executeCommand(), ilObjTalkTemplateAdministrationGUI\executeCommand(), ilDclTableListGUI\executeCommand(), ilLOEditorGUI\executeCommand(), ilEmployeeTalkAppointmentGUI\executeCommand(), ilCourseContentGUI\executeCommand(), ilAssQuestionHintsGUI\executeCommand(), ilSkillTreeAdminGUI\executeCommand(), ilTaxonomySettingsGUI\executeCommand(), ilObjGroupGUI\executeCommand(), ilTestPlayerAbstractGUI\executeCommand(), ilObjFileBasedLMGUI\executeCommand(), ilWOPIEmbeddedApplicationGUI\executeCommand(), ilPersonalSettingsGUI\executeCommand(), ILIAS\Test\Settings\ScoreReporting\SettingsScoringGUI\executeCommand(), ilSystemStyleMainGUI\executeCommand(), ilBiblFieldFilterGUI\executeCommand(), ilIndividualAssessmentMembersGUI\executeCommand(), ilObjStudyProgrammeMembersGUI\executeCommand(), ilCourseObjectivesGUI\executeCommand(), ilObjComponentSettingsGUI\executeCommand(), ilObjStudyProgrammeSettingsGUI\executeCommand(), ilAuthPageEditorGUI\executeCommand(), ilDclRecordListGUI\executeCommand(), ILIAS\Test\Scoring\Manual\TestScoringByParticipantGUI\executeCommand(), ilObjDataCollectionGUI\executeCommand(), ilCalendarAppointmentGUI\executeCommand(), ilQuestionEditGUI\executeCommand(), ilPersonalProfileGUI\executeCommand(), ilObjTaxonomyGUI\executeCommand(), ilObjGlossaryGUI\executeCommand(), ilAssQuestionPreviewGUI\executeCommand(), ilCalendarBlockGUI\executeCommand(), ilMembershipGUI\executeCommand(), ilObjLearningSequenceGUI\executeCommand(), ilObjPollGUI\executeCommand(), ilObjBlogGUI\executeCommand(), ilSystemStyleMainGUI\executeDefaultCommand(), ILIAS\Portfolio\Export\PortfolioHtmlExport\exportHTMLPages(), ilAssQuestionFeedbackPageObjectCommandForwarder\forward(), ilObjQuestionPoolTaxonomyEditingCommandForwarder\forward(), ilQuestionEditGUI\forwardToFeedbackEditGUI(), ilAuthPageEditorGUI\forwardToPageObject(), ilObjCourseGUI\getAgreementTabs(), ILIAS\Test\Presentation\TabsManager\getBrowseForQuestionsTab(), ilForumSettingsGUI\getCustomForm(), ILIAS\Portfolio\Export\PortfolioHtmlExport\getInitialisedTemplate(), ilFileKioskModeView\getObjectClass(), ilLearningModuleKioskModeView\getObjectClass(), ILIAS\Test\Presentation\TabsManager\getQuestionsSubTabs(), ILIAS\Test\Presentation\TabsManager\getRandomQuestionsTab(), ILIAS\Test\Presentation\TabsManager\getSettingsSubTabs(), ilObjMailGUI\getTabs(), ilLuceneUserSearchGUI\getTabs(), ilLuceneSearchGUI\getTabs(), ilObjFileBasedLMGUI\getTabs(), ilObjLearningSequenceGUI\getTabs(), ilObjCourseGUI\getTabs(), ilDataCollectionGlobalTemplate\getTabsHTML(), ILIAS\Test\Presentation\TabsManager\getYourResultsSubTabs(), ilUploadLimitsOverviewGUI\gotoUploadPolicyForm(), ilObjDataCollectionGUI\handleExport(), ilObjDataCollectionGUI\handleExportAsync(), ilTestQuestionBrowserTableGUI\handleTabs(), ilCalendarCategoryGUI\importAppointments(), ilPersonalProfileGUI\importPersonalData(), ilPersonalProfileGUI\importPersonalDataSelection(), ilObjMediaPoolGUI\infoScreen(), ilObjDataCollectionGUI\infoScreenForward(), ilResourceOverviewGUI\initBackTab(), ilBiblFieldFilterGUI\initEditForm(), ILIAS\File\Icon\IconFormUI\initIconForm(), ilAssQuestionPreviewGUI\initQuestion(), ilPersonalSettingsGUI\initSubTabs(), ilADNTabHandling\initTabs(), ilBiblEntryDetailPresentationGUI\initTabs(), ilMMTabHandling\initTabs(), ilObjectCopyGUI\initTabs(), ilPersonalSkillsGUI\listAssignedProfile(), ilObjFileBasedLMGUI\listFiles(), ilLOEditorGUI\listObjectives(), ilObjComponentSettingsGUI\listPlugins(), ilPersonalSkillsGUI\listProfileForGap(), ilObjGlossaryGUI\listTerms(), ilEmployeeTalkMyStaffListGUI\loadTabs(), ilObjStudyProgrammeMembersGUI\mailToSelectedUsers(), ilCourseContentGUI\managePersonalTimings(), ilQuestionPoolSkillAdministrationGUI\manageTabs(), ilCourseContentGUI\manageTimings(), ilLOEditorGUI\materials(), ilTestEvaluationGUI\outUserPassDetails(), ilAssQuestionPreviewGUI\populateQuestionOutput(), ilMembershipGUI\printForMembersOutput(), ilMembershipGUI\printMembers(), ilMembershipGUI\printMembersOutput(), ilObjFileBasedLMGUI\properties(), ilCourseObjectivesGUI\questionOverview(), ilContentPageKioskModeView\render(), ilObjPollGUI\render(), ilObjGroupGUI\renderObject(), ilLMPresentationGUI\renderTabs(), ilObjBibliographicGUI\replaceBibliograficFileInit(), ILIAS\Test\Presentation\TabsManager\resetTabsAndAddBacklink(), ilObjUserGUI\roleassignmentObject(), ilLOEditorGUI\saveObjectiveCreation(), ilObjFileBasedLMGUI\saveProperties(), ilPCFileListGUI\saveProperties(), ilPersonalSkillsGUI\saveSelfEvaluation(), ilObjCourseGroupingGUI\selectCourse(), ilDclRecordListGUI\sendFile(), ilForumPageCommandForwarder\setBackLinkTab(), ilContentPagePageCommandForwarder\setBackLinkTab(), ilFileVersionsGUI\setBackTab(), ilTestServiceGUI\setContextResultPresentation(), ilTestCorrectionsGUI\setCorrectionTabsContext(), ilObjDataCollectionGUI\setEditTabs(), ilDidacticTemplateSettingsGUI\setEditTabs(), ilContentPageKioskModeView\setObject(), ilObjPollGUI\setParticipantsSubTabs(), ilObjGlossaryGUI\setSettingsSubTabs(), ilRegistrationSettingsGUI\setSubTabs(), ilBiblAdminFieldGUI\setSubTabs(), ilSamlSettingsGUI\setSubTabs(), ilObjectMetaDataGUI\setSubTabs(), ilDclRecordListGUI\setSubTabs(), ilCalendarBlockGUI\setSubTabs(), ilOpenIdConnectSettingsGUI\setSubTabs(), ilECSMappingSettingsGUI\setSubTabs(), ilOrgUnitTypeGUI\setSubTabsEdit(), ilStudyProgrammeTypeGUI\setSubTabsEdit(), ilAdvancedMDTranslationGUI\setTabs(), ilAssignmentPresentationGUI\setTabs(), ilMDCopyrightUsageGUI\setTabs(), ilObjectCopyGUI\setTabs(), ilSystemStyleMainGUI\setTabs(), ilDclTableListGUI\setTabs(), ilPCGridGUI\setTabs(), ilECSParticipantSettingsGUI\setTabs(), ilPersonalProfileGUI\setTabs(), ilConsultationHoursGUI\setTabs(), ilECSMappingSettingsGUI\setTabs(), ilLOEditorGUI\setTabs(), ilMDEditorGUI\setTabsForFullEditor(), ilLOEditorGUI\settings(), ilConsultationHoursGUI\settings(), ilForumSettingsGUI\settingsTabs(), ilSystemStyleMainGUI\setUnderworldTabs(), ILIAS\Test\Presentation\TabsManager\setupTabsGuiConfig(), ilCalendarCategoryGUI\sharePerformSearch(), ilCalendarCategoryGUI\shareSearch(), ilAssignmentPresentationGUI\showAssignment(), ilMailAttachmentGUI\showAttachments(), ilRepositorySearchGUI\showClipboard(), ilObjMediaCastGUI\showContentObject(), ilObjectCopyGUI\showCopyProgress(), ilObjBibliographicGUI\showDetails(), ilObjBlogGUI\showExportGUI(), ilPersonalProfileGUI\showExportImport(), ilMailFormGUI\showForm(), ilObjQuestionPoolSettingsGeneralGUI\showFormCmd(), ilPersonalSettingsGUI\showGeneralSettings(), ilObjGlossaryGUI\showGlossarySelector(), ilAssQuestionHintsGUI\showHintCmd(), ilSamlSettingsGUI\showIdpSettings(), ilDidacticTemplateSettingsGUI\showImportForm(), ilObjFileBasedLMGUI\showInfoScreen(), ILIAS\Test\Scoring\Manual\TestScoringByQuestionGUI\showManScoringByQuestionParticipantsTable(), ilMailingListsGUI\showMembersList(), ilLOEditorGUI\showObjectiveCreation(), ilAuthPageEditorGUI\showPageEditorLanguages(), ilObjPollGUI\showParticipants(), ilObjPollGUI\showParticipantVotes(), ilPersonalProfileGUI\showPersonalData(), ilConsultationHoursGUI\showProfile(), ilPersonalProfileGUI\showPublicProfile(), ilTestEvaluationGUI\showResults(), ilCourseContentGUI\showStartObjects(), ilMailFolderGUI\showUser(), ilSamlSettingsGUI\showUserAttributeMappingForm(), ilCourseContentGUI\showUserTimings(), ilLOEditorGUI\testAssignment(), ilLOEditorGUI\testOverview(), ilLOEditorGUI\testSettings(), ilLOEditorGUI\testsOverview(), ilBiblFieldFilterGUI\update(), ilObjDataCollectionGUI\update(), ilCourseContentGUI\updateManagedTimings(), ilCourseContentGUI\updatePersonalTimings(), ilConsultationHoursGUI\updateSettings(), ilObjOrgUnitGUI\view(), and ilObjLearningSequenceGUI\view().

121  : \ilTabsGUI
122  {
123  return $this->DIC->tabs();
124  }
This file is part of ILIAS, a powerful learning management system published by ILIAS open source e-Le...
+ Here is the caller graph for this function:

◆ toolbar()

ILIAS\Repository\toolbar ( )

Definition at line 106 of file trait.GlobalDICGUIServices.php.

Referenced by ilDclSwitcher\__construct(), ilPCProfileGUI\__construct(), ilSurveySkillDeterminationGUI\__construct(), ilPCTabsGUI\__construct(), ilMobMultiSrtUploadGUI\__construct(), ilObjHelpSettingsGUI\__construct(), ilObjWikiSettingsGUI\__construct(), ilPCFileListGUI\__construct(), ilSurveySkillThresholdsGUI\__construct(), ilOrgUnitExportGUI\__construct(), ilPortfolioRoleAssignmentGUI\__construct(), ilPCGridGUI\__construct(), ilExcRandomAssignmentGUI\__construct(), ilSubStyleAssignmentGUI\__construct(), ilObjTaggingSettingsGUI\__construct(), ilWikiStatGUI\__construct(), ilDclFieldListGUI\__construct(), ilObjBadgeAdministrationGUI\__construct(), ilPCInteractiveImageGUI\__construct(), ilExcCriteriaGUI\__construct(), ilExSubmissionFileGUI\__construct(), ilSkillRootGUI\__construct(), ilAdvancedMDTranslationGUI\__construct(), ilPCQuestionGUI\__construct(), ilImageMapEditorGUI\__construct(), ilDclTableListGUI\__construct(), ilExtIdGUI\__construct(), ilObjPortfolioTemplateGUI\__construct(), ilBasicSkillTemplateGUI\__construct(), ilContainerFilterAdminGUI\__construct(), ilPCMediaObjectGUI\__construct(), ilECSParticipantSettingsGUI\__construct(), ilMultilingualismGUI\__construct(), ilBookingParticipantGUI\__construct(), ilOrgUnitSimpleUserImportGUI\__construct(), ILIAS\Repository\Link\LinkAdapterGUI\__construct(), McstImageGalleryGUI\__construct(), ilDclTableEditGUI\__construct(), ilOrgUnitSimpleImportGUI\__construct(), ilContainerStartObjectsGUI\__construct(), ilSessionOverviewGUI\__construct(), ilPageLayoutAdministrationGUI\__construct(), ilPortfolioRepositoryGUI\__construct(), ilObjCourseGroupingGUI\__construct(), ilLMNavigationRendererGUI\__construct(), ilMathJaxSettingsGUI\__construct(), ilDclTableViewGUI\__construct(), ilRatingCategoryGUI\__construct(), ilBookingReservationsGUI\__construct(), ilECSMappingSettingsGUI\__construct(), ILIAS\MetaData\Vocabularies\Dispatch\Presentation\Presentation\VideoViewGUI\__construct(), ilEditClipboardGUI\__construct(), ilOrgUnitUserAssignmentGUI\__construct(), ilObjPollGUI\__construct(), ilObjPortfolioBaseGUI\__construct(), ilObjRepositorySettingsGUI\__construct(), ilObjectOwnershipManagementGUI\__construct(), ilObjSCORM2004LearningModuleGUI\__construct(), ilSystemStyleConfigGUI\__construct(), SurveyQuestionGUI\__construct(), ilObjTaxonomyGUI\__construct(), ilCalendarHeaderNavigationGUI\__construct(), ilMailTemplateGUI\__construct(), ilMailingListsGUI\__construct(), ilGlossaryTermGUI\__construct(), ILIAS\ILIASObject\Creation\AddNewItemGUI\__construct(), ilCustomUserFieldsGUI\__construct(), ilADNAbstractGUI\__construct(), ilLocalUserGUI\__construct(), ilOrgUnitPositionGUI\__construct(), ilAccessibilityDocumentGUI\__construct(), ILIAS\UI\Implementation\Component\Button\Button\ButtonAdapterGUI\__construct(), ilObjFileBasedLMGUI\__construct(), ilContentStyleSettingsGUI\__construct(), ilECSSettingsGUI\__construct(), ilMembershipGUI\__construct(), ilObjCategoryGUI\__construct(), ilObjSkillManagementGUI\__construct(), ilDataCollectionGlobalTemplate\__construct(), ilCertificateSettingsFormRepository\__construct(), ilObjectPermissionStatusGUI\__construct(), ilSystemStyleOverviewGUI\__construct(), ILIAS\File\Icon\ilObjFileIconsOverviewGUI\__construct(), ilBookingGatewayGUI\__construct(), ilObjSurveyQuestionPoolGUI\__construct(), ilCalendarAppointmentPresentationGUI\__construct(), ilMemberExportGUI\__construct(), ilNewsTimelineGUI\__construct(), ilPDNotesGUI\__construct(), ilNewsItemGUI\__construct(), ilUploadLimitsOverviewGUI\__construct(), ilSurveyExecutionGUI\__construct(), ilObjSystemFolderGUI\__construct(), ilObjMediaCastGUI\__construct(), ilContactGUI\__construct(), ilWorkspaceAccessGUI\__construct(), ilBadgeManagementGUI\__construct(), ilRegistrationSettingsGUI\__construct(), ilLOEditorGUI\__construct(), ilMailFormGUI\__construct(), ilObjMediaObjectGUI\__construct(), ilObjExerciseGUI\__construct(), ilSkillTreeAdminGUI\__construct(), ilSurveyEvaluationGUI\__construct(), ilIndividualAssessmentMembersGUI\__construct(), ilECSUserConsentModalGUI\__construct(), ilMMAbstractItemGUI\__construct(), ilContSkillAdminGUI\__construct(), ilGlossaryPresentationGUI\__construct(), ilDclRecordListGUI\__construct(), ilMDVocabulariesGUI\__construct(), ilOrgUnitTypeGUI\__construct(), ilObjStudyProgrammeMembersGUI\__construct(), ilCalendarPresentationGUI\__construct(), ilObjOrgUnitGUI\__construct(), ilSessionStatisticsGUI\__construct(), ilCalendarCategoryGUI\__construct(), ilExportGUI\__construct(), ilAppointmentPresentationGUI\__construct(), ilDidacticTemplateSettingsGUI\__construct(), ilObjGlossaryGUI\__construct(), ilObjStudyProgrammeAutoCategoriesGUI\__construct(), ilLDAPSettingsGUI\__construct(), ilConditionHandlerGUI\__construct(), ilCertificateGUI\__construct(), ilObjSessionGUI\__construct(), ilMDEditorGUI\__construct(), ilCourseObjectivesGUI\__construct(), ilOpenIdConnectSettingsGUI\__construct(), ilObjBlogGUI\__construct(), ilConsultationHoursGUI\__construct(), ilAdvancedMDSettingsGUI\__construct(), ilLearningProgressBaseGUI\__construct(), ilMailFolderGUI\__construct(), ilObjContentObjectGUI\__construct(), ilObjStudyProgrammeGUI\__construct(), ilBasicSkillGUI\__construct(), ilObject2GUI\__construct(), ilObjSkillTreeGUI\__construct(), ilFileVersionsGUI\__construct(), ilLMPresentationGUI\__construct(), ilExerciseManagementGUI\__construct(), ilSkillProfileGUI\__construct(), ilSamlSettingsGUI\__construct(), ilPageObjectGUI\__construct(), ilPersonalSkillsGUI\__construct(), ilObjLearningSequenceGUI\__construct(), ilObjSessionGUI\__showButton(), ilObjectGUI\addAdoptContentLinkToToolbar(), ilTestEvaluationGUI\addAttemptSwitchingViewControlToToolbar(), ilMDEditorGUI\addButtonToFullEditor(), ilTestEvaluationGUI\addCertificateDownloadButtonToToolbar(), ilObjEmployeeTalkGUI\addChangeDateButtonsToToolbar(), ilECSUserConsentModalGUI\addConsentModalToCard(), ilObjectTranslationGUI\addContentTranslationToolbarActionAndRetrieveCorrespondingModal(), ilObjForumGUI\addDraftButtonIfDraftsExists(), ilLMNavigationRendererGUI\addDropdown(), ilObjectGUI\addImportButtonToToolbar(), ilTestEvaluationGUI\addParticipantSelectorToToolbar(), ILIAS\Test\Questions\Presentation\Printer\addPrintButtonToToolbar(), ilTestEvaluationGUI\addPrintButtonToToolbar(), ilTestEvaluationGUI\addPrintResultsButtonToToolbar(), ilDclSwitcher\addSwitcherToToolbar(), ilTestEvaluationGUI\addToggleBestSolutionButtonToToolbar(), ilObjectPermissionStatusGUI\addToolbar(), ilLPObjectStatisticsGUI\admin(), ilPCGridGUI\afterCreation(), ilObjUserFolderGUI\askForUserPasswordResetObject(), ilSubStyleAssignmentGUI\assignStyle(), ilObjRoleGUI\buildEditPage(), ilOrgUnitSimpleImportGUI\chooseImport(), ilECSSettingsGUI\communities(), ilMailFolderGUI\confirmDeleteMails(), ilDclRecordListGUI\createSwitchers(), ilSessionStatisticsGUI\current(), ilObjTestGUI\defaultsObject(), ilPersonalSettingsGUI\deleteOwnAccountStep1(), ilPersonalSettingsGUI\deleteOwnAccountStep2(), ilLPListOfProgressGUI\details(), ilExportGUI\displayExportFiles(), ilECSMappingSettingsGUI\dTrees(), ilContentStyleSettingsGUI\edit(), ilAdvancedMDSettingsGUI\editFields(), ilObjGlossaryGUI\editGlossaries(), ilObjHelpSettingsGUI\editSettings(), ilContainerFilterAdminGUI\executeCommand(), ilSystemStyleConfigGUI\executeCommand(), ilCalendarAppointmentPresentationGUI\executeCommand(), ilSystemStyleMainGUI\executeCommand(), ilMembershipGUI\executeCommand(), ilSystemStyleMainGUI\executeDefaultCommand(), ilECSSettingsGUI\exportMappings(), ilObjUserFolderGUI\exportObject(), ilDataCollectionGlobalTemplate\fillToolbar(), ilObjTestGUI\forwardCommandToQuestionPreview(), ilObjForumGUI\getContent(), ilLMPresentationGUI\getContent(), ilObjLearningSequenceGUI\getGUIMembers(), ilCalendarHeaderNavigationGUI\getHTML(), ilNewsTimelineGUI\getHTML(), ilObjTestGUI\getQuestionsTableActions(), ILIAS\Exercise\InternalGUIService\getRandomAssignmentGUI(), ilCalendarCategoryGUI\getSearchToolbar(), ilObjStudyProgrammeAutoCategoriesGUI\getToolbar(), ilObjStudyProgrammeAutoMembershipsGUI\getToolbar(), ilObjTestGUI\historyObject(), ilECSSettingsGUI\imported(), ilECSSettingsGUI\importMappings(), ilBiblLibraryGUI\index(), ILIAS\File\Icon\ilObjFileIconsOverviewGUI\index(), ilOrgUnitPositionGUI\index(), ilADNNotificationGUI\index(), ilOrgUnitUserAssignmentGUI\index(), ilUploadLimitsOverviewGUI\index(), ilLocalUserGUI\index(), ilMMTopItemGUI\index(), ilBiblFieldFilterGUI\index(), ilMMSubItemGUI\index(), ilFileVersionsGUI\index(), ilRemoteObjectBaseGUI\infoScreen(), ilObjSurveyGUI\infoScreen(), ilObjFileGUI\infoScreenForward(), ilExerciseManagementGUI\initFilter(), ilCalendarViewGUI\initialize(), ilObjStudyProgrammeMembersGUI\initSearchGUI(), ilMMItemTranslationGUI\initToolbar(), ilBiblTranslationGUI\initToolbar(), ilObjLearningSequenceLearnerGUI\initToolbar(), ilPortfolioRoleAssignmentGUI\listAssignments(), ilRegistrationSettingsGUI\listCodes(), ilObjLTIAdministrationGUI\listConsumers(), ilObjLanguageFolderGUI\listDeprecatedObject(), ilDclFieldListGUI\listFields(), ilObjCourseGroupingGUI\listGroupings(), ilSamlSettingsGUI\listIdps(), ilPageLayoutAdministrationGUI\listLayouts(), ilCourseObjectivesGUI\listObjectives(), ilLOEditorGUI\listObjectives(), ilObjectOwnershipManagementGUI\listObjects(), ilDclRecordListGUI\listRecords(), ilDclTableListGUI\listTables(), ilWikiPageTemplateGUI\listTemplates(), ilObjectTranslationGUI\listTranslations(), ilStudyProgrammeTypeGUI\listTypes(), ilOrgUnitTypeGUI\listTypes(), ilCustomUserFieldsGUI\listUserDefinedFields(), ilObjTestFolderGUI\logsObject(), ilSessionStatisticsGUI\long(), ilMembershipGUI\mailMembersBtn(), ilObjForumGUI\moveThreadsObject(), ilECSSettingsGUI\overview(), ilDidacticTemplateSettingsGUI\overview(), ilSessionStatisticsGUI\periodic(), ilPermissionGUI\perm(), ilObjRoleGUI\permObject(), ilObjContentPageGUI\populateContentToolbar(), ILIAS\Test\Scoring\Marks\MarkSchemaGUI\populateToolbar(), ilAssQuestionPreviewGUI\populateToolbar(), ILIAS\Test\Questions\Presentation\Printer\printSelectedQuestions(), ilObjQuestionPoolGUI\questionsObject(), ilECSSettingsGUI\released(), ILIAS\ILIASObject\Creation\AddNewItemGUI\render(), ilLMNavigationRendererGUI\render(), ilLMMenuRendererGUI\render(), ilBookingParticipantGUI\render(), ilECSParticipantSettingsGUI\renderConsentToolbar(), ilMDEditorGUI\renderFullEditor(), ilObjForumGUI\renderSortationControl(), ilLMPresentationGUI\renderTabs(), ilObjForumGUI\renderViewModeControl(), ilLDAPSettingsGUI\roleMapping(), ilExerciseManagementGUI\saveGradesObject(), ilOpenIdConnectSettingsGUI\scopes(), ilLDAPSettingsGUI\serverList(), ilTestServiceGUI\setContextResultPresentation(), ilPDNotesGUI\setToolbar(), ilIndividualAssessmentMemberGUI\setToolbar(), ilObjTestGUI\setupToolBarAndMessage(), ilSessionStatisticsGUI\short(), ilDclTableViewGUI\show(), ilMemberExportGUI\show(), ilObjOrgUnitGUI\showAdministrationPanel(), ilTestParticipantsGUI\showCmd(), ilTestResultsGUI\showCmd(), ilObjBibliographicGUI\showContent(), ilWebDAVMountInstructionsUploadGUI\showDocuments(), ilAccessibilityDocumentGUI\showDocuments(), ilObjPortfolioBaseGUI\showEditButton(), ilImprintGUI\showEditToolbar(), ilPageObjectGUI\showEditToolbar(), ilPersonalProfileGUI\showExportImport(), ilObjMailGUI\showExternalSettingsFormObject(), ilMailFolderGUI\showFolder(), ILIAS\Test\Settings\MainSettings\SettingsMainGUI\showForm(), ilMailFormGUI\showForm(), ilAdvancedMDSettingsGUI\showLanguageSwitch(), ilMailingListsGUI\showMailingLists(), ILIAS\Test\Scoring\Manual\TestScoringByQuestionGUI\showManScoringByQuestionParticipantsTable(), ilMailingListsGUI\showMembersList(), ilForumModeratorsGUI\showModerators(), ILIAS\Test\Settings\MainSettings\SettingsMainGUI\showOldConcludingRemarks(), ILIAS\Test\Settings\MainSettings\SettingsMainGUI\showOldIntroduction(), ilDclDetailedViewDefinitionGUI\showPage(), ilObjPollGUI\showParticipants(), ilLearningSequenceMembershipGUI\showParticipantsToolbar(), ilMembershipGUI\showParticipantsToolbar(), ilBookingGatewayGUI\showPoolSelector(), ilBookingReservationsGUI\showRerunPreferenceAssignment(), ilContactGUI\showSubTabs(), ilMailTemplateGUI\showTemplates(), ilObjGlossaryGUI\showToolbarForCollection(), ilObjGlossaryGUI\showToolbarForStandard(), ilTestEvalObjectiveOrientedGUI\showVirtualPassCmd(), ilMDVocabulariesGUI\showVocabularies(), ilUserStartingPointGUI\startingPoints(), ilLOEditorGUI\testsOverview(), ilMobMultiSrtUploadGUI\uploadMultipleSubtitleFileForm(), ilLPListOfObjectsGUI\userDetails(), ilLDAPSettingsGUI\userMappingToolbar(), ilIndividualAssessmentMembersGUI\view(), ilRegistrationSettingsGUI\view(), ilObjStudyProgrammeMembersGUI\view(), ilObjStudyProgrammeMembersGUI\viewCompletedCourses(), ilObjLanguageFolderGUI\viewObject(), ilObjRoleFolderGUI\viewObject(), and ilObjUserFolderGUI\viewObject().

106  : \ilToolbarGUI
107  {
108  return $this->DIC->toolbar();
109  }
This file is part of ILIAS, a powerful learning management system published by ILIAS open source e-Le...
+ Here is the caller graph for this function:

◆ ui()

ILIAS\Repository\ui ( )

Definition at line 53 of file trait.GlobalDICGUIServices.php.

References ILIAS\Repository\object().

Referenced by ilBadgeLearningHistoryProvider\__construct(), ilFavouritesListGUI\__construct(), ilWikiContributorsTableGUI\__construct(), ilLearningHistoryTimelineItem\__construct(), ilPCLearningHistoryGUI\__construct(), ILIAS\Notes\Export\ExportHelperGUI\__construct(), ILIAS\COPage\Editor\UI\Init\__construct(), ILIAS\COPage\PC\InteractiveImage\IIMEditorInit\__construct(), ilSurveyContainsDataMessageBoxGUI\__construct(), ilPCDataTableEditorGUI\__construct(), ILIAS\BookingManager\BookingProcess\ObjectSelectionListGUI\__construct(), ilObjPortfolioAdministrationGUI\__construct(), ilScheduleInputGUI\__construct(), ilPageLayoutTableGUI\__construct(), ILIAS\GlobalScreen\Scope\Toast\ToastServices\__construct(), ilSurveyQuestionTableGUI\__construct(), ilAssLongmenuCorrectionsInputGUI\__construct(), ILIAS\COPage\PC\PlaceHolder\PlaceHolderCommandActionHandler\__construct(), ilExAssTypeUploadGUI\__construct(), ILIAS\ResourceStorage\Flavour\Machine\DefaultMachines\Extract\Video\VideoWidgetGUI\__construct(), ilSystemStylesTableGUI\__construct(), ParagraphStyleSelector\__construct(), ILIAS\ResourceStorage\Flavour\Machine\DefaultMachines\Extract\Video\VideoPreviewGUI\__construct(), ilObjLearningHistorySettingsGUI\__construct(), SectionStyleSelector\__construct(), ilNewsDefaultRendererGUI\__construct(), ilPageEditorServerAdapterGUI\__construct(), ILIAS\COPage\Editor\Server\UIWrapper\__construct(), ILIAS\Repository\Symbol\SymbolAdapterGUI\__construct(), ilIIMEditorServerAdapterGUI\__construct(), ilSurveyQuestionsTableGUI\__construct(), ILIAS\COPage\PC\LayoutTemplate\LayoutTemplateCommandActionHandler\__construct(), MediaObjectStyleSelector\__construct(), ILIAS\COPage\PC\SourceCode\SourceCodeCommandActionHandler\__construct(), ILIAS\COPage\PC\Table\TableCommandActionHandler\__construct(), ILIAS\COPage\PC\Tabs\TabsCommandActionHandler\__construct(), ilMediaCastTableGUI\__construct(), ILIAS\GlobalScreen\Scope\Toast\Collector\Renderer\StandardToastRendererFactory\__construct(), ilObjectTableGUI\__construct(), ilContSkillMemberTableGUI\__construct(), ilExcRandomAssignmentGUI\__construct(), ilObjCommentsSettingsGUI\__construct(), ilObjNotesSettingsGUI\__construct(), ilPCAMDFormGUI\__construct(), ILIAS\Repository\Listing\ListingAdapterGUI\__construct(), ILIAS\COPage\PC\Resources\ResourcesCommandActionHandler\__construct(), ILIAS\LearningModule\Menu\ilLMMenuGUI\__construct(), ILIAS\COPage\PC\Paragraph\ParagraphCommandActionHandler\__construct(), ilObjPortfolioGUI\__construct(), ILIAS\COPage\PC\Grid\GridCommandActionHandler\__construct(), ILIAS\COPage\PC\InteractiveImage\InteractiveImageCommandActionHandler\__construct(), ILIAS\COPage\PC\MediaObject\MediaObjectCommandActionHandler\__construct(), ILIAS\COPage\PC\Section\SectionCommandActionHandler\__construct(), McstPodcastGUI\__construct(), ilExSubmissionFileGUI\__construct(), ilObjPersonalWorkspaceSettingsGUI\__construct(), ilWorkspaceContentGUI\__construct(), ilContainerFilterAdminGUI\__construct(), ilObjSearchSettingsGUI\__construct(), ilSurveyRaterGUI\__construct(), ilEmployeeTalkMyStaffBaseGUI\__construct(), ILIAS\Repository\Link\LinkAdapterGUI\__construct(), ILIAS\UI\Implementation\Component\Layout\Page\PageCommandActionHandler\__construct(), ILIAS\COPage\PC\InteractiveImage\InteractiveImageQueryActionHandler\__construct(), ilPCMediaObjectGUI\__construct(), McstImageGalleryGUI\__construct(), ilPortfolioExerciseGUI\__construct(), ILIAS\GlobalScreen\Scope\Layout\Builder\StandardPageBuilder\__construct(), ILIAS\GlobalScreen\Scope\Toast\Collector\Renderer\StandardToastRenderer\__construct(), ilLikeGUI\__construct(), ilAssignmentPresentationGUI\__construct(), ILIAS\GlobalScreen\Scope\Footer\Collector\Renderer\FooterRendererFactory\__construct(), ilObjAuthSettingsGUI\__construct(), ilBlogExerciseGUI\__construct(), ilBookingPreferencesGUI\__construct(), ilStyleImageTableGUI\__construct(), ilSystemSupportContactsGUI\__construct(), ilDerivedTasksGUI\__construct(), ilObjWorkspaceFolderGUI\__construct(), ilPluginsOverviewTable\__construct(), ilShibbolethSettingsForm\__construct(), ilAwarenessGUI\__construct(), ILIAS\UI\Implementation\Component\Layout\Page\PageQueryActionHandler\__construct(), ILIAS\Repository\Modal\ModalAdapterGUI\__construct(), ilSessionMaterialsTableGUI\__construct(), ilObjFooterUIHandling\__construct(), ilPortfolioRepositoryGUI\__construct(), ilUIFilterService\__construct(), ilLMNavigationRendererGUI\__construct(), ilLearningHistoryGUI\__construct(), ilTreeExplorerGUI\__construct(), ilLegalDocumentsAdministrationGUI\__construct(), ILIAS\MetaData\Vocabularies\Dispatch\Presentation\Presentation\VideoViewGUI\__construct(), ilObjFileUploadDropzone\__construct(), ilObjPortfolioBaseGUI\__construct(), ilBookingReservationsGUI\__construct(), ilSearchResultTableGUI\__construct(), ilGroupAddToGroupActionGUI\__construct(), ilCalendarHeaderNavigationGUI\__construct(), ilUserAvatarResolver\__construct(), ilFileVersionsTableGUI\__construct(), ilRatingGUI\__construct(), ilObjTaxonomyGUI\__construct(), ilObjTermsOfServiceGUI\__construct(), ilADNAbstractGUI\__construct(), ILIAS\UI\Implementation\Component\Button\Button\ButtonAdapterGUI\__construct(), ILIAS\COPage\Editor\Server\Server\__construct(), ILIAS\GlobalScreen\Scope\MetaBar\Collector\Renderer\AbstractMetaBarItemRenderer\__construct(), ilTaggingSlateContentGUI\__construct(), ilLMObjectGUI\__construct(), ilObjDashboardSettingsGUI\__construct(), ilObjDataProtectionGUI\__construct(), ILIAS\MetaData\Paths\Filters\Filter\FilterAdapterGUI\__construct(), ilExplorerSelectInputGUI\__construct(), ilTaggingGUI\__construct(), ILIAS\LearningModule\Table\TableAdapterGUI\__construct(), ilNewsTimelineGUI\__construct(), ilPDNotesGUI\__construct(), ilMediaCastManageTableGUI\__construct(), ILIAS\Export\PrintProcessGUI\__construct(), ilMediaPoolTableGUI\__construct(), ilRepositoryUserResultTableGUI\__construct(), ilGlobalPageTemplate\__construct(), ilObjExerciseGUI\__construct(), ilObjWikiGUI\__construct(), ILIAS\GlobalScreen\Scope\Layout\Provider\PagePart\StandardPagePartProvider\__construct(), ilMMAbstractItemGUI\__construct(), ilSurveyEvaluationGUI\__construct(), ilCalendarPresentationGUI\__construct(), ilCalendarBlockGUI\__construct(), ilObjComponentSettingsGUI\__construct(), ilAppointmentPresentationGUI\__construct(), ilObjGlossaryGUI\__construct(), ilObjSessionGUI\__construct(), ilMediaCreationGUI\__construct(), ilAssQuestionHintsTableGUI\__construct(), ilOpenIdConnectSettingsGUI\__construct(), ilObjBlogGUI\__construct(), ilPageEditorGUI\__construct(), ILIAS\UI\Implementation\Component\Input\Container\Form\FormAdapterGUI\__construct(), ilInfoScreenGUI\__construct(), ilObjSAHSLearningModule\__construct(), ilObjContentObjectGUI\__construct(), ilObjSkillTreeGUI\__construct(), ilFileVersionsGUI\__construct(), ilLMPresentationGUI\__construct(), ilBlockGUI\__construct(), ilNoteGUI\__construct(), ilObjFileGUI\__construct(), ilTable2GUI\__construct(), ilPageObjectGUI\__construct(), ilPersonalSkillsGUI\__construct(), ILIAS\LegalDocuments\ConsumerToolbox\ConsumerSlots\ShowOnLoginPage\__invoke(), ilAppointmentPresentationGUI\addCalendarInfo(), ilDashboardBlockGUI\addCommandActions(), ilAppointmentPresentationGUI\addContainerInfo(), ILIAS\LegalDocuments\Administration\addDocumentButton(), ilLMNavigationRendererGUI\addDropdown(), ilInfoScreenGUI\addMetaDataSections(), ilAppointmentPresentationGUI\addObjectLinks(), ILIAS\Repository\Form\addOnline(), ilTestNavigationToolbarGUI\addPassOverviewButton(), ILIAS\Repository\Form\addStdTile(), ILIAS\Repository\Form\addStdTitle(), ILIAS\Repository\Form\addStdTitleAndDescription(), ilTestNavigationToolbarGUI\addSuspendTestButton(), ilObjFileGUI\addUIFormToAccordion(), ILIAS\LegalDocuments\ConsumerToolbox\ConsumerSlots\Agreement\agreementForm(), ILIAS\UI\Implementation\Component\Layout\Page\PageQueryActionHandler\allCommand(), ilObjBibliographicGUI\applyFilter(), ILIAS\LegalDocuments\Condition\UserLanguage\asComponent(), ilObjAuthSettingsGUI\authSettingsObject(), ILIAS\GlobalScreen\Scope\Layout\Builder\StandardPageBuilder\build(), ilObjFileComponentBuilder\buildConfirmDeleteAllVersionsModal(), ilObjFileComponentBuilder\buildConfirmDeleteSpecificVersionsModal(), ilDclRecordListTableGUI\buildData(), ilObjContentObjectGUI\buildExportOptionsFormHTML(), ilObjContentObjectGUI\buildExportOptionsFormXML(), ilWebDAVMountInstructionsGUI\buildGUIFromGivenMountInstructions(), ILIAS\GlobalScreen\Scope\MetaBar\Collector\Renderer\AbstractMetaBarItemRenderer\buildIcon(), ilObjFileGUI\buildInfoScreen(), ilInfoScreenGUI\buildPublicAccessExportButton(), ILIAS\GlobalScreen\Scope\Toast\Collector\Renderer\StandardToastRendererFactory\buildRenderer(), ilOpenIdConnectSettingsGUI\buildScopeSelection(), ilObjAuthSettingsGUI\buildSOAPForm(), ilObjAuthSettingsGUI\buildSOAPTestForm(), buildSortationViewControl(), ilExAssTypeUploadGUI\buildSubmissionPropertiesAndActions(), ilOpenIdConnectSettingsGUI\buildUserMappingInputFormUDF(), ilOpenIdConnectSettingsGUI\buildUserMappingInputForUserData(), ILIAS\Repository\Modal\ModalAdapterGUI\button(), ilEmployeeTalkMyStaffBaseGUI\checkAccessOrFail(), ILIAS\UI\Implementation\Component\Input\Container\Form\FormAdapterGUI\checkbox(), ILIAS\Repository\clearAsnyOnloadCode(), ilAppointmentPresentationConsultationHoursGUI\collectPropertiesAndActions(), ilAppointmentPresentationBookingPoolGUI\collectPropertiesAndActions(), ilAppointmentPresentationCourseGUI\collectPropertiesAndActions(), ilAppointmentPresentationSessionGUI\collectPropertiesAndActions(), ILIAS\LegalDocuments\Table\HistoryTable\columns(), ILIAS\LegalDocuments\Table\HistoryTable\config(), ilGroupAddToGroupActionGUI\confirmAddUser(), ILIAS\LegalDocuments\ConsumerToolbox\ConsumerSlots\WithdrawProcess\confirmation(), ilGroupAddToGroupActionGUI\confirmCreateGroupAndAddUser(), ilObjDataProtectionGUI\confirmReset(), ilBookingReservationsGUI\confirmResetRun(), ilObjComponentSettingsGUI\confirmUninstallPlugin(), ILIAS\LegalDocuments\Table\DocumentModal\create(), ilPCAMDFormGUI\create(), ilTutorialSupportBlockGUI\createMailShyButton(), ilTaxonomyClassificationExplorerGUI\createNode(), ilForumExplorerGUI\createNode(), ilTreeExplorerGUI\createNode(), ilTutorialSupportBlockGUI\createTutorItem(), ilLegalDocumentsAdministrationGUI\criterionErrorMessage(), ILIAS\LegalDocuments\Administration\criterionForm(), ilObjForumAdministrationGUI\cronMessage(), ILIAS\UI\Implementation\Component\Input\Container\Form\FormAdapterGUI\date(), ILIAS\UI\Implementation\Component\Input\Container\Form\FormAdapterGUI\dateTime(), ILIAS\UI\Implementation\Component\Input\Container\Form\FormAdapterGUI\dateTimeDuration(), ilLegalDocumentsAdministrationGUI\deleteDocuments(), ILIAS\LegalDocuments\Administration\deleteDocumentsConfirmation(), ilNoteGUI\deleteNote(), ILIAS\LegalDocuments\Administration\documentForm(), ilObjContentObjectGUI\doExportHTML(), ilObjContentObjectGUI\doExportXML(), ilObjDashboardSettingsGUI\editCustomization(), ilObjPortfolioAdministrationGUI\editDeclarationOfAuthorship(), ilObjBibliographicGUI\editObject(), ilObjDashboardSettingsGUI\editPresentation(), ilObjAuthSettingsGUI\editSOAPObject(), ilObjDashboardSettingsGUI\editSorting(), ilPCAMDFormGUI\editTemplate(), ilSelectedItemsBlockGUI\emptyHandling(), ILIAS\UI\Implementation\Component\Input\Container\Form\FormAdapterGUI\end(), ILIAS\UI\Implementation\Component\Input\Container\Form\FormAdapterGUI\endCurrentGroup(), ILIAS\LegalDocuments\Condition\UserLanguage\eval(), ilSurveyEvaluationGUI\evaluation(), ilObjSearchSettingsGUI\executeCommand(), ilPageEditorGUI\executeCommand(), ilDashboardBlockGUI\executeCommand(), ilObjBlogGUI\exportWithComments(), ILIAS\LegalDocuments\Administration\externalSettingsMessage(), ILIAS\UI\Implementation\Component\Input\Container\Form\FormAdapterGUI\file(), ilTable2GUI\fillFooter(), ilWikiContributorsTableGUI\fillRow(), ilPageLayoutTableGUI\fillRow(), ilObjectTableGUI\fillRow(), ilSystemStylesTableGUI\fillRow(), ilFileVersionsTableGUI\fillRow(), ilSurveyQuestionsTableGUI\fillRow(), ilSessionMaterialsTableGUI\fillRow(), ilSurveyQuestionTableGUI\fillRow(), ilAssQuestionHintsTableGUI\fillRow(), ilMediaPoolTableGUI\fillRow(), ILIAS\LegalDocuments\ConsumerToolbox\ConsumerSlots\ModifyFooter\footer(), ILIAS\Repository\Modal\ModalAdapterGUI\form(), ilObjTermsOfServiceGUI\form(), ilObjDataProtectionGUI\form(), ILIAS\LegalDocuments\Condition\Definition\UserCountryDefinition\formGroup(), ILIAS\LegalDocuments\Condition\Definition\UserLanguageDefinition\formGroup(), ILIAS\LegalDocuments\Condition\Definition\RoleDefinition\formGroup(), assQuestionGUI\generateCorrectnessIconsForCorrectness(), ilMediaCastManageTableGUI\get(), ilPluginsOverviewTable\getActions(), ilObjCategoryGUI\getActions(), ilObjGlossaryGUI\getActions(), ilDashboardPageGUI\getAdditionalPageActions(), ilContentPagePageGUI\getAdditionalPageActions(), ilForumPageGUI\getAdditionalPageActions(), ilMediaPoolPageGUI\getAdditionalPageActions(), ilObjDataProtectionGUI\getAdminTabs(), ilUserAvatarResolver\getAvatar(), ILIAS\GlobalScreen\Scope\Layout\Provider\PagePart\StandardPagePartProvider\getBreadCrumbs(), ilBiblLibraryPresentationGUI\getButton(), ilNoteGUI\getButton(), ilMediaCastManageTableGUI\getColumns(), ILIAS\GlobalScreen\Scope\Layout\Provider\PagePart\StandardPagePartProvider\getContent(), ilLMPresentationGUI\getContent(), ILIAS\MetaData\Vocabularies\Dispatch\Presentation\Presentation\VideoViewGUI\getDropdown(), ilPluginsOverviewTable\getDropdownButton(), ilObjFileUploadDropzone\getDropzoneHtml(), ilPCDataTableEditorGUI\getEditComponentForm(), ilNewsTimelineGUI\getEditModal(), ilBadgeLearningHistoryProvider\getEntries(), ilFileVersionsGUI\getFileZipOptionsForm(), ilBiblFieldFilterPresentationGUI\getFilterInput(), ILIAS\GlobalScreen\Scope\Layout\Provider\PagePart\StandardPagePartProvider\getFooter(), ILIAS\UI\Implementation\Component\Input\Container\Form\FormAdapterGUI\getForm(), ilNoteGUI\getGlyph(), ilLikeGUI\getGlyphForConst(), ilToolbarGUI\getGroupedItems(), assQuestionGUI\getHeaderAction(), ilObjectListGUI\getHeaderAction(), ilLearningHistoryGUI\getHistoryHtml(), ilCalendarHeaderNavigationGUI\getHTML(), ilBiblEntryDetailPresentationGUI\getHTML(), McstImageGalleryGUI\getHTML(), McstPodcastGUI\getHTML(), ilADNNotificationUIFormGUI\getHTML(), ilLikeGUI\getHTML(), ilAppointmentPresentationGUI\getHTML(), ilSearchResultTableGUI\getHTML(), ilNewsTimelineGUI\getHTML(), ilFileVersionsTableGUI\getHTML(), ilRepositoryUserResultTableGUI\getHTML(), ilRatingGUI\getHTML(), ilCalendarBlockGUI\getHTML(), ilInfoScreenGUI\getHTML(), ILIAS\GlobalScreen\Scope\Toast\Collector\Renderer\StandardToastRenderer\getIconOrFallback(), ilExplorerSelectInputGUI\getInitializationOnLoadCode(), ilNoteGUI\getItemForNote(), ilWikiFunctionsBlockGUI\getLegacyContent(), ilWikiImportantPagesBlockGUI\getLegacyContent(), ilDashboardBlockGUI\getLegacyContent(), ilBiblEntryDetailPresentationGUI\getLibrariesDeck(), ilConsultationHoursCalendarBlockGUI\getListItemForData(), ilPDMailBlockGUI\getListItemForData(), ilPDTasksBlockGUI\getListItemForData(), ilCalendarSelectionBlockGUI\getListItemForData(), ilCalendarBlockGUI\getListItemForData(), ilNewsForContextBlockGUI\getListItemForData(), ILIAS\GlobalScreen\Scope\Layout\Provider\PagePart\StandardPagePartProvider\getLogo(), ilDashboardBlockGUI\getManageFields(), ilPCDataTableEditorGUI\getModalNumberInputTemplate(), ilSystemStylesTableGUI\getModalsHtml(), ILIAS\Notes\InternalGUIService\getModalTemplate(), ILIAS\Repository\Modal\ModalAdapterGUI\getModalWithContent(), ilMMTopItemGUI\getMoveForm(), ilTaggingSlateContentGUI\getNoTagsUsedMessage(), ilNoteGUI\getNoteListHTML(), ilNoteGUI\getNumber(), ilBiblEntryDetailPresentationGUI\getOverviewPanel(), ilWikiPageGUI\getPrintView(), ilObjWikiGUI\getPrintView(), ilObjTestListGUI\getProperties(), assQuestionGUI\getQuestionSyncModal(), ILIAS\Exercise\InternalGUIService\getRandomAssignmentGUI(), ilDashboardBlockGUI\getRemoveModal(), ILIAS\GlobalScreen\Scope\Layout\Provider\PagePart\StandardPagePartProvider\getResponsiveLogo(), ilMediaCastManageTableGUI\getRows(), ilNoteGUI\getShyButton(), ilNoteGUI\getSortationControl(), ILIAS\GlobalScreen\Scope\Footer\Collector\Renderer\LinkItemRenderer\getSpecificComponentForItem(), ILIAS\GlobalScreen\Scope\MetaBar\Collector\Renderer\BaseMetaBarItemRenderer\getSpecificComponentForItem(), ILIAS\GlobalScreen\Scope\MetaBar\Collector\Renderer\NotificationCenterRenderer\getSpecificComponentForItem(), ILIAS\UI\Implementation\Component\Button\Button\ButtonAdapterGUI\getStandardButton(), ILIAS\Repository\Link\LinkAdapterGUI\getStandardLink(), ilTestNavigationToolbarGUI\getStandardOrPrimaryFinishButtonInstance(), ILIAS\UI\Implementation\Component\Button\Button\ButtonAdapterGUI\getStdPrimaryButton(), ILIAS\UI\Implementation\Component\Button\Button\ButtonAdapterGUI\getSubmitButton(), ILIAS\Repository\Symbol\SymbolAdapterGUI\getSymbol(), ILIAS\GlobalScreen\Scope\Layout\Provider\PagePart\StandardPagePartProvider\getSystemInfos(), ilPluginsOverviewTable\getTable(), ILIAS\LearningModule\Table\TableAdapterGUI\getTable(), ilFileNewsRendererGUI\getTimelineActions(), ILIAS\GlobalScreen\Scope\Toast\Collector\Renderer\StandardToastRenderer\getToastComponentForItem(), ILIAS\GlobalScreen\Scope\Layout\Provider\PagePart\StandardPagePartProvider\getToastContainer(), ilForumExplorerGUI\getTreeComponent(), ilMailExplorer\getTreeComponent(), ilTreeExplorerGUI\getTreeComponent(), ilNoteGUI\getTriggerShyButton(), ilObjFileUploadDropzone\getUIFactory(), ilFileVersionsGUI\getUIFactory(), ilObjFileGUI\getUIFactory(), ilNoteGUI\getWidget(), ILIAS\LegalDocuments\ConsumerToolbox\ConsumerSlots\SelfRegistration\guis(), ILIAS\UI\Implementation\Component\Input\Container\Form\FormAdapterGUI\hidden(), ILIAS\LearningModule\Table\TableAdapterGUI\iconColumn(), ilBiblLibraryGUI\index(), ilADNNotificationGUI\index(), ilMMTopItemGUI\index(), ilBiblFieldFilterGUI\index(), ilMMSubItemGUI\index(), ilFileVersionsGUI\index(), ilObjFileGUI\infoScreenForward(), ilPCMediaObject\init(), ilPCInteractiveImage\init(), ilOpenIdConnectSettingsGUI\initAttributeMapping(), ilShibbolethSettingsForm\initForm(), ilCalendarViewGUI\initialize(), ilObjFileGUI\initPropertiesForm(), ILIAS\COPage\PC\InteractiveImage\IIMEditorInit\initUI(), ILIAS\COPage\Editor\UI\Init\initUI(), ilHelpGUI\initUI(), ilObjFileGUI\initUploadForm(), ilAssLongmenuCorrectionsInputGUI\insert(), ilPCAMDFormGUI\insert(), ilObjBlogListGUI\insertCommand(), ilObjectListGUI\insertCommand(), ilPageObjectGUI\insertPageToc(), ilPageEditorServerAdapterGUI\invokeServer(), ilIIMEditorServerAdapterGUI\invokeServer(), ilObjFileUploadDropzone\isCopyrightSelectionActive(), ilLMPresentationGUI\layout(), ILIAS\Repository\Modal\ModalAdapterGUI\legacy(), ILIAS\Repository\listing(), ilObjComponentSettingsGUI\listPlugins(), ilEmployeeTalkMyStaffBaseGUI\loadActionBar(), ilEmployeeTalkMyStaffListGUI\loadHeader(), ILIAS\LegalDocuments\ConsumerToolbox\ConsumerSlots\Agreement\logoutLink(), ilPCMediaObject\modifyPageContentPostXsl(), ilPCInteractiveImage\modifyPageContentPostXsl(), ILIAS\UI\Implementation\Component\Input\Container\Form\FormAdapterGUI\number(), ilObjDataProtectionGUI\optionalGroup(), ilObjBibliographicGUI\overwriteBibliographicFile(), ILIAS\Notes\InternalGUIService\print(), ilGlobalPageTemplate\printToStdout(), ilGlobalPageTemplate\printToString(), ilFileVersionsGUI\processUnzip(), ILIAS\LegalDocuments\Condition\Definition\UserLanguageDefinition\radio(), ILIAS\LegalDocuments\Condition\Definition\RoleDefinition\radio(), ilObjDataProtectionGUI\radio(), ILIAS\UI\Implementation\Component\Input\Container\Form\FormAdapterGUI\radio(), assQuestionGUI\redrawHeaderAction(), ilFavouritesListGUI\render(), ILIAS\BookingManager\BookingProcess\ObjectSelectionListGUI\render(), ilLearningHistoryTimelineItem\render(), ILIAS\ResourceStorage\Flavour\Machine\DefaultMachines\Extract\Video\VideoPreviewGUI\render(), ILIAS\Repository\Listing\ListingAdapterGUI\render(), ILIAS\Repository\Symbol\SymbolAdapterGUI\render(), ilWorkspaceContentGUI\render(), ilLMNavigationRendererGUI\render(), ILIAS\Repository\Link\LinkAdapterGUI\render(), ilObjForumAdministrationGUI\render(), ILIAS\MetaData\Paths\Filters\Filter\FilterAdapterGUI\render(), ilScheduleInputGUI\render(), ILIAS\UI\Implementation\Component\Button\Button\ButtonAdapterGUI\render(), ilObjWorkspaceFolderGUI\render(), ILIAS\LearningModule\Table\TableAdapterGUI\render(), ilTreeExplorerGUI\render(), ILIAS\UI\Implementation\Component\Input\Container\Form\FormAdapterGUI\render(), ilLearningHistoryGUI\renderButton(), ilNoteGUI\renderComponents(), ilFileVersionsGUI\renderDeleteSelectedVersionsModal(), ilRatingGUI\renderDetails(), ilNewsTimelineGUI\renderEditModal(), ilLikeGUI\renderEmoCounters(), ilLikeGUI\renderEmoticons(), ilContainerRenderer\renderHelperGeneric(), ilBiblEntryTableGUI\renderLibraryButtons(), ilObjBlogGUI\renderList(), ILIAS\LegalDocuments\ConsumerToolbox\ConsumerSlots\ModifyFooter\renderModal(), ilLikeGUI\renderModal(), ilObjBlogGUI\renderNavigationByDate(), ILIAS\Repository\Listing\ListingAdapterGUI\renderNode(), ilTaggingSlateContentGUI\renderResourcesForTag(), ILIAS\MetaData\Vocabularies\Dispatch\Presentation\Presentation\VideoViewGUI\renderSideColumn(), ilExcRandomAssignmentGUI\renderStartPage(), ilTaggingSlateContentGUI\renderTagCloud(), ILIAS\MetaData\Vocabularies\Dispatch\Presentation\Presentation\VideoViewGUI\renderToolbar(), ILIAS\LegalDocuments\Administration\resetBox(), ILIAS\LegalDocuments\Administration\resetButton(), ilObjBibliographicGUI\resetFilter(), ilLegalDocumentsAdministrationGUI\returnWithMessage(), ilLegalDocumentsAdministrationGUI\returnWithResult(), ILIAS\LegalDocuments\Table\HistoryTable\row(), ilObjBibliographicGUI\save(), ILIAS\LegalDocuments\ConsumerToolbox\ConsumerSlots\SelfRegistration\saveLegacyForm(), ilLegalDocumentsAdministrationGUI\saveOrder(), ilObjAuthSettingsGUI\saveSOAPObject(), ilOpenIdConnectSettingsGUI\scopes(), ilHelpGUI\search(), ILIAS\MetaData\Paths\Filters\Filter\FilterAdapterGUI\select(), ILIAS\UI\Implementation\Component\Input\Container\Form\FormAdapterGUI\select(), ilMMTopItemGUI\selectParent(), ILIAS\Repository\Modal\ModalAdapterGUI\send(), ILIAS\Export\PrintProcessGUI\sendForm(), ILIAS\LegalDocuments\ConsumerToolbox\ConsumerSlots\WithdrawProcess\sendMail(), ilGroupAddToGroupActionGUI\sendResponse(), ILIAS\LegalDocuments\Administration\setContent(), ilObjDataProtectionGUI\settings(), ilObjTermsOfServiceGUI\settings(), ilObjBibliographicGUI\settings(), ilObjForumAdministrationGUI\settingsForm(), ilPDNotesGUI\setToolbar(), ilPluginsOverviewTableTest\setUp(), ILIAS\LegalDocuments\Administration\setVariable(), ilLearningHistoryGUI\show(), ilGroupAddToGroupActionGUI\show(), ilContainerGUI\showAdministrationPanel(), ILIAS\LegalDocuments\ConsumerToolbox\ConsumerSlots\Agreement\showAgreement(), ILIAS\LegalDocuments\ConsumerToolbox\ConsumerSlots\Agreement\showAgreementForm(), ilAssignmentPresentationGUI\showAssignment(), ilTestResultsGUI\showCmd(), ilSystemSupportContactsGUI\showContacts(), ilObjBibliographicGUI\showContent(), ILIAS\LegalDocuments\Table\HistoryTable\showCriteria(), ilObjBibliographicGUI\showDetails(), ILIAS\LegalDocuments\ConsumerToolbox\ConsumerSlots\Agreement\showDocument(), ilObjPortfolioBaseGUI\showEditButton(), ilPageObjectGUI\showEditLockInfo(), ilObjContentObjectGUI\showExportOptionsHTML(), ilObjContentObjectGUI\showExportOptionsXML(), ilPDNewsBlockGUI\showFeedUrl(), ilNewsForContextBlockGUI\showFeedUrl(), ilHelpGUI\showHelp(), ilObjSessionGUI\showJoinRequestButton(), ilNewsForContextBlockGUI\showNews(), ilObjExerciseGUI\showOverviewObject(), ilDclDetailedViewDefinitionGUI\showPage(), ilLMPresentationGUI\showPrintView(), ilLMPresentationGUI\showPrintViewSelection(), ilBookingReservationsGUI\showRerunPreferenceAssignment(), ILIAS\LegalDocuments\ConsumerToolbox\ConsumerSlots\WithdrawProcess\showValidatePasswordMessage(), ILIAS\LegalDocuments\ConsumerToolbox\ConsumerSlots\WithdrawProcess\showWithdrawConfirmation(), ilAppointmentPresentationSessionGUI\sortAndRenderLinks(), ilUIFilterService\standard(), ilExSubmissionFileGUI\submissionScreenObject(), ilLegalDocumentsAdministrationGUI\tabs(), ilPluginsOverviewTableTest\testCreateObject(), ilPluginsOverviewTableTest\testGetActionsPluginInstalled(), ilPluginsOverviewTableTest\testGetActionsPluginNotInstalled(), GroupInputTest\testGroupRendering(), LauncherInlineTest\testLauncherInlineRendering(), SwitchableGroupInputTest\testRender(), SwitchableGroupInputTest\testRenderWithDisabledGroupSwitch(), ilObjAuthSettingsGUI\testSoapAuthConnectionObject(), ILIAS\MetaData\Paths\Filters\Filter\FilterAdapterGUI\text(), ILIAS\UI\Implementation\Component\Input\Container\Form\FormAdapterGUI\text(), ILIAS\UI\Implementation\Component\Input\Container\Form\FormAdapterGUI\textarea(), ILIAS\LearningModule\Table\TableAdapterGUI\textColumn(), ILIAS\LegalDocuments\Table\HistoryTable\time(), ILIAS\LegalDocuments\Condition\Definition\UserCountryDefinition\translatedCountry(), ILIAS\LegalDocuments\Condition\Definition\UserLanguageDefinition\translatedLanguage(), ILIAS\LegalDocuments\Condition\Definition\UserCountryDefinition\translatedType(), ILIAS\LegalDocuments\Condition\Definition\UserLanguageDefinition\translatedType(), ILIAS\LegalDocuments\Condition\Definition\RoleDefinition\translatedType(), ilFileVersionsGUI\unzipCurrentRevision(), ilPCAMDFormGUI\update(), ilObjBibliographicGUI\updateObject(), ilObjFileGUI\uploadFiles(), ILIAS\LegalDocuments\Table\HistoryTable\userName(), ilEmployeeTalkMyStaffBaseGUI\view(), ilObjPortfolioBaseGUI\view(), ILIAS\LegalDocuments\Condition\Definition\UserCountryDefinition\withCriterion(), ILIAS\LegalDocuments\Condition\Definition\UserLanguageDefinition\withCriterion(), ILIAS\LegalDocuments\Condition\Definition\RoleDefinition\withCriterion(), ILIAS\LegalDocuments\ConsumerToolbox\ConsumerSlots\ModifyFooter\withdrawalButton(), and ILIAS\LegalDocuments\ConsumerToolbox\ConsumerSlots\WithdrawProcess\withdrawalFinished().

53  : UIServices
54  {
55  return $this->DIC->ui();
56  }
+ Here is the call graph for this function:
+ Here is the caller graph for this function:

◆ upload()

ILIAS\Repository\upload ( )

Definition at line 101 of file trait.GlobalDICGUIServices.php.

Referenced by ILIAS\Exercise\SampleSolution\SampleSolutionManager\__construct(), ilMMUploadHandlerGUI\__construct(), ILIAS\Exercise\InstructionFile\InstructionFileManager\__construct(), ilFileDataForumDraftsRCImplementation\__construct(), ilFileDataForumRCImplementation\__construct(), ilDclFileRecordFieldModel\__construct(), ILIAS\Exercise\TutorFeedbackFile\TutorFeedbackFileManager\__construct(), ILIAS\ResourceStorage\Revision\UploadedFileRevision\__construct(), ILIAS\ResourceStorage\Resource\InfoResolver\UploadInfoResolver\__construct(), ILIAS\Style\Content\InternalRepoService\__construct(), ilSkillProfileUploadHandlerGUI\__construct(), ILIAS\Style\Content\ImageFileRepo\__construct(), ILIAS\File\Icon\ilIconUploadHandlerGUI\__construct(), ilObjCertificateSettingsGUI\__construct(), ILIAS\Repository\IRSS\IRSSWrapper\__construct(), ILIAS\MetaData\OERExposer\OAIPMH\Handler\AbstractCtrlAwareUploadHandler\__construct(), ilSystemStyleOverviewGUI\__construct(), ilObjMediaPoolGUI\__construct(), ilDidacticTemplateSettingsGUI\__construct(), ilResourceOverviewGUI\__construct(), ilObjSessionGUI\__construct(), ilMediaCreationGUI\__construct(), ilOpenIdConnectSettingsGUI\__construct(), ilObjFile\__construct(), ilObjUserFolderGUI\__construct(), ilObjectCommonSettingFormAdapter\addTileImage(), ilSystemStyleMainGUI\executeDefaultCommand(), ILIAS\ResourceStorage\Resource\InfoResolver\UploadInfoResolver\getSize(), ilObjFile\getUploadFile(), ilObjBibliographicUploadHandlerGUI\getUploadResult(), ilOrgUnitTypeUploadHandlerGUI\getUploadResult(), ilStudyProgrammeTypeUploadHandlerGUI\getUploadResult(), ilMDVocabularyUploadHandlerGUI\getUploadResult(), ilMDCopyrightImageUploadHandlerGUI\getUploadResult(), ilCtrlAwareStorageUploadHandler\getUploadResult(), ImportUploadHandlerGUI\getUploadResult(), ILIAS\MetaData\OERExposer\OAIPMH\Handler\AbstractCtrlAwareIRSSUploadHandler\getUploadResult(), ilObjectCustomIconUploadHandlerGUI\getUploadResult(), ilFileVersionsUploadHandlerGUI\getUploadResult(), ilObjectTileImageUploadHandlerGUI\getUploadResult(), ilRepoStandardUploadHandlerGUI\getUploadResult(), ilIndividualAssessmentMemberGUI\getUploadResult(), ilMailAttachmentGUI\getUploadResult(), ilObjUserFolderGUI\handleUploadedFiles(), ilDidacticTemplateSettingsGUI\importTemplate(), ilObjectCommonSettings\legacyForm(), ilDclMobRecordFieldModel\parseValue(), ilDclFileRecordFieldModel\parseValue(), ilObjFile\prepareUpload(), ilObjectCustomIcon\saveFromTempFileName(), ilObjectCommonSettingFormAdapter\saveIcon(), ilOpenIdConnectSettingsGUI\saveImageFromHttpRequest(), ilObjCertificateSettingsGUI\settings(), ilFileDataForumRCImplementation\storeUploadedFiles(), ilFileDataForumDraftsRCImplementation\storeUploadedFiles(), and ilDidacticTemplateSettingsGUI\updateTemplate().

101  : FileUpload
102  {
103  return $this->DIC->upload();
104  }
+ Here is the caller graph for this function:

◆ user()

ILIAS\Repository\user ( )

Definition at line 66 of file trait.GlobalDICDomainServices.php.

Referenced by ilADTInternalLinkPresentationBridge\__construct(), ilCalendarScheduleFilterBookings\__construct(), ilAppointmentBaseFileHandler\__construct(), ilCalendarSubscriptionGUI\__construct(), ilObjGlossaryAccess\__construct(), ilObjLearningModuleSubItemListGUI\__construct(), ilObjMediaPoolAccess\__construct(), ilBuddySystemLinkButton\__construct(), ilDashboardContentBlockGUI\__construct(), ilObjGlossarySubItemListGUI\__construct(), ilObjWikiSubItemListGUI\__construct(), ilLMSlateTocRendererGUI\__construct(), ilAccessibilityLogicalAndDocumentCriteriaEvaluation\__construct(), ILIAS\Portfolio\Notification\SharedNotification\__construct(), ilPCConsultationHoursGUI\__construct(), ilObjSurveyListGUI\__construct(), ilObjWikiAccess\__construct(), ilObjContentObjectAccess\__construct(), ilPCSkillsGUI\__construct(), ilObjMediaCastAccess\__construct(), ilObjBookingPoolAccess\__construct(), ilClipboardTableGUI\__construct(), ilObjOrgUnitSettingsFormGUI\__construct(), ilObjExerciseAccess\__construct(), ilObjectPluginAccess\__construct(), ilObjItemGroupAccess\__construct(), ilPCLearningHistoryGUI\__construct(), ilLMMailNotification\__construct(), ilPCParagraphGUI\__construct(), ILIAS\UI\Component\MainControls\Slate\Notification\BadgeNotificationPrefRepository\__construct(), ilObjMediaObjectAccess\__construct(), ilMediaPoolExplorerGUI\__construct(), ilMultiSrtConfirmationTable2GUI\__construct(), ilObjCategory\__construct(), ilForcedUserPasswordChangeStartUpStep\__construct(), ilObjPortfolioTemplateAccess\__construct(), SurveySingleChoiceQuestion\__construct(), ilObjFileBasedLMAccess\__construct(), ilPCBlogGUI\__construct(), ilPCVerificationGUI\__construct(), ilObjBlogAccess\__construct(), ilObjectPluginListGUI\__construct(), ilExerciseVerificationTableGUI\__construct(), ilFontSizeInputGUI\__construct(), ilNumericStyleValueInputGUI\__construct(), ilObjSurveyAccess\__construct(), ilSurveyQuestionblockbrowserTableGUI\__construct(), ilBackgroundImageInputGUI\__construct(), ilMailSearchObjectsTableGUI\__construct(), ILIAS\MetaData\Vocabularies\Dispatch\Presentation\Presentation\PresentationManager\__construct(), ILIAS\COPage\PC\PlaceHolder\PlaceHolderCommandActionHandler\__construct(), ilCourseGroupingAssignmentTableGUI\__construct(), ilAccessibilitySequentialDocumentEvaluation\__construct(), ILIAS\Cache\Services\ObjectModes\Custom\Custom\__construct(), ILIAS\MetaData\OERHarvester\Export\Handler\__construct(), ILIAS\MetaData\Presentation\Utilities\__construct(), ilBookingParticipantsTableGUI\__construct(), ilDclTableHelper\__construct(), ceLTIc\LTI\User\ProviderCourseContacts\__construct(), ilBuddySystem\__construct(), ilForumThreadObjectTableGUI\__construct(), ilSurveyQuestionbrowserTableGUI\__construct(), ceLTIc\LTI\User\ProviderMemberships\__construct(), ilWebLinkParameter\__construct(), ilObjWorkspaceFolderTableGUI\__construct(), ilPCFileItemGUI\__construct(), ilAccessibilityControlConceptGUI\__construct(), ILIAS\Exercise\BlogExercise\__construct(), ilBookingParticipant\__construct(), ilDclBaseRecordRepresentation\__construct(), ilChatroomBanGUI\__construct(), ilExSubmissionTextGUI\__construct(), ilAwarenessUserProviderContactRequests\__construct(), ilAwarenessUserProviderApprovedContacts\__construct(), ilContactUserActionProvider\__construct(), ilSurveyQuestionsTableGUI\__construct(), ilSurveySkillGUI\__construct(), ilObjSystemFolder\__construct(), ilContainerStartObjectsContentTableGUI\__construct(), ilContainerReference\__construct(), ILIAS\Help\Tooltips\TooltipsManager\__construct(), ilWikiFunctionsBlockGUI\__construct(), ilPCFileListGUI\__construct(), ILIAS\COPage\PC\LayoutTemplate\LayoutTemplateCommandActionHandler\__construct(), ilWidthHeightInputGUI\__construct(), ilOrgUnitPositionAccess\__construct(), ilObjPollAccess\__construct(), ilFeedbackConfirmationTable2GUI\__construct(), ilGlossaryTermPermission\__construct(), ILIAS\News\Service\__construct(), ILIAS\GlobalScreen\Scope\MainMenu\Collector\Map\Map\MapManager\__construct(), ILIAS\Help\Module\ModuleManager\__construct(), ilWebLinkDatabaseRepository\__construct(), ilObjectCopySelectionTableGUI\__construct(), ilObjectCopySearchResultTableGUI\__construct(), ilCalendarChangedAppointmentsTableGUI\__construct(), ilLMExplorerGUI\__construct(), ILIAS\COPage\PC\SourceCode\SourceCodeCommandActionHandler\__construct(), ILIAS\COPage\PC\Table\TableCommandActionHandler\__construct(), ILIAS\COPage\PC\Tabs\TabsCommandActionHandler\__construct(), ilPCTableGUI\__construct(), ilCertificateTemplatePreviewAction\__construct(), ILIAS\components\DataCollection\Fields\Formula\FormulaParser\Result\ResultFormatter\__construct(), ilStudyProgrammeTypeCustomIconsFormGUI\__construct(), ilObjSurveyQuestionPool\__construct(), ilObjCourseAccess\__construct(), ilObjMainMenuAccess\__construct(), ilBookingAssignParticipantsTableGUI\__construct(), ilPDNewsTableGUI\__construct(), ilWorkspaceAccessHandler\__construct(), ilPortfolioAccessHandler\__construct(), ilNavigationHistory\__construct(), ilAccordionPropertiesStorageGUI\__construct(), ilObjSessionAccess\__construct(), ilBackgroundPositionInputGUI\__construct(), ILIAS\Style\Content\ColorManager\__construct(), ilPDTasksBlockGUI\__construct(), ilContainerStartObjectsContentGUI\__construct(), ILIAS\COPage\PC\InteractiveImage\InteractiveImageCommandActionHandler\__construct(), ILIAS\COPage\PC\Grid\GridCommandActionHandler\__construct(), ilLMPageGUI\__construct(), ILIAS\LearningModule\Menu\ilLMMenuGUI\__construct(), ilStructureObjectGUI\__construct(), ilCalendarManageTableGUI\__construct(), ILIAS\COPage\PC\Paragraph\ParagraphCommandActionHandler\__construct(), ILIAS\COPage\PC\MediaObject\MediaObjectCommandActionHandler\__construct(), ILIAS\COPage\PC\Resources\ResourcesCommandActionHandler\__construct(), ilBookingAssignObjectsTableGUI\__construct(), ilObjPortfolioGUI\__construct(), ilExPeerReview\__construct(), ilStudyProgrammeMembersTableGUI\__construct(), ilBuddySystemRelationsTableGUI\__construct(), ilGroupParticipantsTableGUI\__construct(), ILIAS\COPage\PC\Section\SectionCommandActionHandler\__construct(), McstPodcastGUI\__construct(), ilChatroomFormFactory\__construct(), ilSessionReminder\__construct(), ilSkillNotifications\__construct(), ilExSubmissionFileGUI\__construct(), ILIAS\Skill\Node\SkillTreeNodeManager\__construct(), ilObjFolderGUI\__construct(), ilDateTimeInputGUI\__construct(), ilSurveyRaterGUI\__construct(), ilWorkspaceContentGUI\__construct(), ilCalendarInboxSharedTableGUI\__construct(), ilPCQuestionGUI\__construct(), ilCourseParticipantsTableGUI\__construct(), ILIAS\Notifications\ilNotificationOSDGUI\__construct(), ilObjPortfolioTemplateGUI\__construct(), ilObjEmployeeTalkSeries\__construct(), ilObjSearchSettingsGUI\__construct(), ILIAS\Style\Content\CharacteristicManager\__construct(), ilTRBLBorderStyleInputGUI\__construct(), ilTRBLBorderWidthInputGUI\__construct(), ilTablePropertiesStorageGUI\__construct(), ILIAS\UI\Implementation\Component\Layout\Page\PageCommandActionHandler\__construct(), ILIAS\COPage\PC\InteractiveImage\InteractiveImageQueryActionHandler\__construct(), ilPCMediaObjectGUI\__construct(), ilBadgeProfileGUI\__construct(), ILIAS\LegalDocuments\ConsumerToolbox\User\__construct(), ilMailOptionsGUI\__construct(), ilMultilingualismGUI\__construct(), ilNotificationGUI\__construct(), ilExerciseMailNotification\__construct(), ilBookingEntry\__construct(), ilForumTopicTableGUI\__construct(), ilTaggingClassificationProvider\__construct(), ilLMNavigationStatus\__construct(), McstImageGalleryGUI\__construct(), ilExAssignmentTeam\__construct(), ilTRBLNumericStyleValueInputGUI\__construct(), ilDerivedTasksGUI\__construct(), ilMailSearchObjectMembershipsTableGUI\__construct(), ilContSkillPresentationGUI\__construct(), ilLMPresentationStatus\__construct(), ilLMTOCExplorerGUI\__construct(), ilPCSourceCodeGUI\__construct(), ilLikeGUI\__construct(), ilBlogExerciseGUI\__construct(), ilAdministrationExplorerGUI\__construct(), ilMiniCalendarGUI\__construct(), ilWaitingListTableGUI\__construct(), ilDclBaseRecordFieldModel\__construct(), ilSharedResourceGUI\__construct(), ilBookingPreferencesGUI\__construct(), ilAssignmentPresentationGUI\__construct(), ILIAS\Exercise\Assignment\Mandatory\RandomAssignmentsManager\__construct(), ilBuddySystemGUI\__construct(), ilAwarenessGUI\__construct(), ILIAS\UI\Implementation\Component\Layout\Page\PageQueryActionHandler\__construct(), ilObjWorkspaceFolderGUI\__construct(), ilObjectListGUIPreloader\__construct(), ilLearningSequenceRoles\__construct(), ilMailAttachmentGUI\__construct(), ilWorkspaceShareTableGUI\__construct(), ilPollDataSet\__construct(), ilBasicSkill\__construct(), ilObjStudyProgrammeIndividualPlanGUI\__construct(), ilRepositorySelectorInputGUI\__construct(), ilForumNotificationDataProvider\__construct(), ilObjGlossary\__construct(), ilCalendarAuthenticationToken\__construct(), ilWikiUserHTMLExport\__construct(), ilCourseEditParticipantsTableGUI\__construct(), ilMailGUI\__construct(), ilPDMailBlockGUI\__construct(), ilBookingObjectsTableGUI\__construct(), ilDclRecordEditGUI\__construct(), ilPortfolioRepositoryGUI\__construct(), ilDateDurationInputGUI\__construct(), ilLMNavigationRendererGUI\__construct(), ilLTIConsumerContentGUI\__construct(), ilObjCourseGrouping\__construct(), ilCalendarUserSettingsGUI\__construct(), ILIAS\Cache\Services\SubObjectModes\DataTable\Supplier\__construct(), ilPDNewsGUI\__construct(), ilPortfolioPageGUI\__construct(), ilObjSearchLuceneSettingsFormGUI\__construct(), ilCalendarAppointmentPanelGUI\__construct(), ilLPTableBaseGUI\__construct(), ilGroupAddToGroupActionGUI\__construct(), ilObjWiki\__construct(), ILIAS\MetaData\Vocabularies\Dispatch\Presentation\Presentation\VideoViewGUI\__construct(), ilEditClipboardGUI\__construct(), ilMembershipNotifications\__construct(), ilRecurrenceInputGUI\__construct(), ILIAS\Cache\Services\SubObjectModes\Filter\Supplier\__construct(), ilObjPollGUI\__construct(), ilObjPortfolioBaseGUI\__construct(), ilObjectOwnershipManagementGUI\__construct(), ilObjSCORM2004LearningModuleGUI\__construct(), ilBookingReservationsGUI\__construct(), ilSearchResultTableGUI\__construct(), ilStudyProgrammeType\__construct(), ilForumExportGUI\__construct(), ilSystemStyleConfigGUI\__construct(), SurveyQuestionGUI\__construct(), ilObjTaxonomyGUI\__construct(), ilMailingListsGUI\__construct(), ilForumNotification\__construct(), ilMailSearchObjectGUI\__construct(), ilPresentationFullGUI\__construct(), ilCalendarHeaderNavigationGUI\__construct(), ilMemberAgreementGUI\__construct(), ilPollBlockGUI\__construct(), ilDclBaseRecordModel\__construct(), ilRatingGUI\__construct(), ilMainMenuSearchGUI\__construct(), ilLuceneAdvancedSearchFields\__construct(), ilDownloadFilesBackgroundTask\__construct(), ilAccessibilityDocumentGUI\__construct(), ilTaggingSlateContentGUI\__construct(), ilObjFileBasedLMGUI\__construct(), ilObjLearningSequence\__construct(), ilBibliographicDataSet\__construct(), ilBookingProcessWithoutScheduleGUI\__construct(), ilNewsTimelineItemGUI\__construct(), ilLocalUserGUI\__construct(), ilExSubmissionGUI\__construct(), ilLocalUserPasswordSettingsGUI\__construct(), ilTestPasswordChecker\__construct(), ilECSSettingsGUI\__construct(), ilObjMediaObject\__construct(), ilMembershipGUI\__construct(), ilObjectCustomUserFieldsGUI\__construct(), ilRegistrationGUI\__construct(), ilObjCategoryGUI\__construct(), ilDatabaseSetupConfig\__construct(), ilExPeerReviewGUI\__construct(), ilObjSkillManagementGUI\__construct(), ilStudyProgrammeChangeDeadlineGUI\__construct(), ilStudyProgrammeChangeExpireDateGUI\__construct(), ilTaggingGUI\__construct(), ilObjectPermissionStatusGUI\__construct(), ilObjSCORM2004LearningModule\__construct(), ILIAS\Bibliographic\Field\Table\AssignMaterialsTable\__construct(), ilObjStyleSheetGUI\__construct(), ilHelpGUI\__construct(), ilCalendarUserSettings\__construct(), ilBlogPostingGUI\__construct(), SurveyQuestion\__construct(), ILIAS\LearningModule\Export\LMHtmlExport\__construct(), ilBookingProcessWithScheduleGUI\__construct(), ilNewsTimelineGUI\__construct(), ilPDNotesGUI\__construct(), ilExSubmission\__construct(), ilMediaPoolTableGUI\__construct(), ilOrgUnitType\__construct(), ilBookingReservationsTableGUI\__construct(), ilSearchControllerGUI\__construct(), ilUserPrivacySettingsGUI\__construct(), ilInternalLinkGUI\__construct(), ilLMObject\__construct(), ilNewsItemGUI\__construct(), ilAccordionGUI\__construct(), ilSurveyExecutionGUI\__construct(), ilObjSystemFolderGUI\__construct(), ilContactGUI\__construct(), ilPresentationTableGUI\__construct(), ilObjMediaCastGUI\__construct(), ilNewsForContextBlockGUI\__construct(), ilWorkspaceAccessGUI\__construct(), ILIAS\Test\Presentation\TestScreenGUI\__construct(), ilBadgeManagementGUI\__construct(), ilCourseContentGUI\__construct(), ilObjMediaCast\__construct(), ilDashboardGUI\__construct(), ilDclContentImporter\__construct(), ilDidacticTemplateSetting\__construct(), ilRepositoryUserResultTableGUI\__construct(), ILIAS\Wiki\Export\WikiHtmlExport\__construct(), SurveyMatrixQuestion\__construct(), ilCOPageHTMLExport\__construct(), ilLMTracker\__construct(), ilRTE\__construct(), ilUserFilterGUI\__construct(), ilLMContentRendererGUI\__construct(), ilPropertyFormGUI\__construct(), ilForum\__construct(), ILIAS\Conditions\Configuration\ConditionTriggerTableGUI\__construct(), ilForumTopic\__construct(), ilMailFormGUI\__construct(), ilObjMediaObjectGUI\__construct(), ilObjEmployeeTalkGUI\__construct(), ilObjExerciseGUI\__construct(), ilCalendarAppointmentGUI\__construct(), ilCalendarSchedule\__construct(), ILIAS\Calendar\ConsultationHours\BookingTableGUI\__construct(), ilUserCertificateGUI\__construct(), ilRbacSystem\__construct(), ilSurveyEvaluationGUI\__construct(), ilGlossaryPresentationGUI\__construct(), ilIndividualAssessmentMembersGUI\__construct(), ilAccess\__construct(), ilPrivacySettings\__construct(), ilSearchResult\__construct(), ilCalendarBlockGUI\__construct(), ilCalendarPresentationGUI\__construct(), ilSessionStatisticsGUI\__construct(), ilStyleDataSet\__construct(), ilCalendarCategoryGUI\__construct(), ilStartUpGUI\__construct(), ilAppointmentPresentationGUI\__construct(), ilObjGlossaryGUI\__construct(), ilCalendarCategories\__construct(), ILIAS\Certificate\Overview\CertificateOverviewTable\__construct(), ilGroupXMLParser\__construct(), ilObjSessionGUI\__construct(), ilBadgePersonalTableGUI\__construct(), ILIAS\Export\ExportHandler\Table\Handler\__construct(), ILIAS\Export\ExportHandler\Factory\__construct(), ilObjBlogGUI\__construct(), ilPageEditorGUI\__construct(), ilInfoScreenGUI\__construct(), ILIAS\UI\Implementation\Component\Input\Container\Form\FormAdapterGUI\__construct(), ILIAS\Badge\ilBadgeUserTableGUI\__construct(), ilDataCollectionDataSet\__construct(), ilTestPlayerAbstractGUI\__construct(), ilNewsItem\__construct(), ilRepositorySearchGUI\__construct(), ilAdvancedMDSettingsGUI\__construct(), ilLearningProgressBaseGUI\__construct(), ilMailFolderGUI\__construct(), ilSearchBaseGUI\__construct(), ilSkillTreeNodeGUI\__construct(), ilDclTable\__construct(), ilObjContentObjectGUI\__construct(), ilObjStudyProgrammeGUI\__construct(), ilObject2GUI\__construct(), ilValidator\__construct(), ilObjSkillTreeGUI\__construct(), ilAdvancedMDRecordGUI\__construct(), ilLMPresentationGUI\__construct(), ilBlockGUI\__construct(), ilNoteGUI\__construct(), ilObjFileGUI\__construct(), ilExerciseManagementGUI\__construct(), ilPageObject\__construct(), ilExAssignment\__construct(), ilObjSurvey\__construct(), ilPageObjectGUI\__construct(), ilPersonalSkillsGUI\__construct(), ilColumnGUI\__construct(), ilObjLearningSequenceGUI\__construct(), ilUserFilterGUI\__initFilter(), ILIAS\LegalDocuments\ConsumerToolbox\ConsumerSlots\ModifyFooter\__invoke(), ilPersonalProfileGUI\__showUserDefinedFields(), ilObjMediaPoolAccess\_checkAccess(), ilObjTestAccess\_checkAccess(), ilObjCourseAccess\_checkAccess(), ilTinyMCE\_getEditorLanguage(), ilPersonalSettingsGUI\abortDeleteOwnAccount(), ILIAS\LegalDocuments\ConsumerToolbox\User\acceptAnyDocument(), ILIAS\LegalDocuments\ConsumerToolbox\User\acceptedVersion(), ILIAS\LegalDocuments\ConsumerToolbox\User\acceptMatchingDocument(), ilCalendarCategoryGUI\acceptShared(), ilChatroomBanGUI\active(), ilTestSession\activeIDExists(), ilCourseRegistrationGUI\add(), ilGroupRegistrationGUI\add(), ilForumThreadFormGUI\addAliasInput(), ilRegistrationGUI\addCommandButtons(), ilObjTest\addDefaults(), ilObjForumGUI\addDraftButtonIfDraftsExists(), ilObjDataCollectionGUI\addHeaderAction(), ilContainerRenderer\addItemGroupBlock(), ilAppointmentPresentationGUI\addLastUpdate(), ilMembershipGUI\addMemberTab(), ilForumThreadFormGUI\addMessageInput(), ilCalendarBlockGUI\addMiniMonth(), ilForumModeratorsGUI\addModerator(), ilExerciseMailNotification\addOpenSubmission(), ilHelpGUI\addPersonalSettingToLegacyForm(), ilLPTableBaseGUI\addToClipboard(), ilMembershipGUI\addToClipboard(), ilObjRoleGUI\addToClipboardObject(), ilSearchBaseGUI\addToDeskObject(), ilDashboardBlockGUI\addToDeskObject(), ilObjectGUI\addToDeskObject(), ilObjTest\addToNewsOnOnline(), ilObjectPermissionStatusGUI\addToolbar(), ilTestPlayerAbstractGUI\adoptUserSolutionsFromPreviousPass(), ilLearningSequenceImporter\afterContainerImportProcessing(), ilObjCourseGUI\afterImport(), ilObjGroupGUI\afterSave(), ilObjLearningSequenceGUI\afterSave(), ilObjTestGUI\afterSave(), ilObjCourseGUI\afterSave(), ILIAS\LegalDocuments\ConsumerToolbox\ConsumerSlots\Agreement\agreementForm(), ILIAS\UI\Implementation\Component\Layout\Page\PageQueryActionHandler\allCommand(), ilWebLinkParameter\appendToLink(), ilTestArchiveService\archiveActivesPass(), ilGroupXMLParser\assignMembers(), ilWebDAVAuthentication\authenticate(), ILIAS\LegalDocuments\ConsumerToolbox\User\authMode(), ilObjForumGUI\autosaveDraftAsyncObject(), ilObjForumGUI\autosaveThreadDraftAsyncObject(), ilBookingProcessWithScheduleGUI\book(), ilBookingEntry\book(), ilCalendarAppointmentGUI\bookconfirmed(), ilTestEvaluationGUI\buildAttemptComponents(), ILIAS\Certificate\Overview\CertificateOverviewTable\buildFilter(), ILIAS\Object\Properties\MultiObjectPropertiesManipulator\buildForm(), ilIndividualAssessmentMemberGUI\buildForm(), ilChatroomUser\buildFullname(), ilObjectGUI\buildImportFormInputs(), ilPersonalProfileGUI\buildInfoText(), ilContentPageKioskModeView\buildLearningProgressToggleControl(), ilFileKioskModeView\buildLearningProgressToggleControl(), ilChatroomUser\buildLogin(), ILIAS\Test\Scoring\Manual\TestScoringByParticipantGUI\buildManScoringParticipantsTable(), ilTestToplistGUI\buildMedianMarkPanel(), ilObjForumGUI\buildMinimalThreadForm(), ilTestRandomQuestionSetConfigGUI\buildQuestionStageCmd(), ilChatroomUser\buildShortname(), ilObjTest\buildStatisticsAccessFilteredParticipantList(), ILIAS\User\Profile\ChecklistStatus\buildStatusArrayForVisibilityOnSuccess(), ilTestToplistGUI\buildTable(), ILIAS\Certificate\Overview\CertificateOverviewTable\buildTable(), ILIAS\MyStaff\ilMyStaffAccess\buildTempTableIlobjectsUserMatrixForUserOperationAndContext(), ilObjForumGUI\buildThreadForm(), ilRemoteObjectBaseGUI\callObject(), ilObjTestAccess\canBeDelivered(), ilMailSearchObjectGUI\cancel(), ilBookingEntry\cancelBooking(), ilCalendarAppointmentGUI\cancelConfirmed(), ilDclRecordEditGUI\cancelSave(), ilRegistrationGUI\cancelSubscriptionRequest(), ILIAS\LegalDocuments\ConsumerToolbox\ConsumerSlots\WithdrawProcess\cancelWithdrawal(), ilMembershipNotifications\canCurrentUserEdit(), ILIAS\LegalDocuments\ConsumerToolbox\User\cannotAgree(), ilStudyProgrammeChangeDeadlineGUI\changeDeadline(), ilPersonalProfileGUI\changeEmail(), ilStudyProgrammeChangeExpireDateGUI\changeExpireDate(), ILIAS\Style\Content\InternalDomainService\characteristic(), ilRbacSystem\checkAccess(), ilAccess\checkAccess(), ilObjMediaObjectAccess\checkAccessMob(), ilObjGroupGUI\checkAgreement(), ilObjCourseGUI\checkAgreement(), ilPrivacySettings\checkExportAccess(), ilObjLearningSequenceGUI\checkLPAccess(), ilObject2GUI\checkPermissionBool(), ilTestPlayerAbstractGUI\checkReadAccess(), ilTestPlayerAbstractGUI\checkTestSessionUser(), ilObjGlossaryGUI\clearClipboard(), ilObjCourse\cloneObject(), ilObjTest\cloneObject(), ilCmiXapiLaunchGUI\CMI5preLaunch(), ilContactUserActionProvider\collectActionsForTargetUser(), ilDownloadFilesBackgroundTask\collectFiles(), ilAppointmentPresentationConsultationHoursGUI\collectPropertiesAndActions(), ilAppointmentPresentationExerciseGUI\collectPropertiesAndActions(), ilObjectListGUI\commandsNeedToBeHidden(), ilSurveyEvaluationGUI\competenceEval(), ilObjUserFolderGUI\confirmactivateObject(), ILIAS\LegalDocuments\ConsumerToolbox\ConsumerSlots\WithdrawProcess\confirmation(), ilObjUserFolderGUI\confirmdeactivateObject(), ilNoteGUI\confirmDelete(), ilAdvancedMDSettingsGUI\confirmDeleteFiles(), ilMailFolderGUI\confirmDeleteMails(), ilObjUserFolderGUI\confirmdeleteObject(), ilMembershipGUI\confirmDeleteParticipants(), ilObjForumGUI\confirmDeleteThreadDraftsObject(), ilMembershipBlockGUI\confirmedRemove(), ilSelectedItemsBlockGUI\confirmedRemove(), ilDashboardLearningSequenceGUI\confirmedRemove(), ilDashboardRecommendedContentGUI\confirmedRemove(), ilObjStudyProgrammeMembersGUI\confirmedUpdateFromCurrentPlan(), ilPageObject\copyContents(), ilObjectCopyGUI\copyMultipleNonContainer(), ilObjMediaPool\copyTreeContent(), ilForumTopic\countActivePosts(), ilForum\countActiveUserArticles(), ilObjTestVerificationGUI\create(), ilAwarenessUserProviderContactRequestsTestCase\create(), ilObjCourseGrouping\create(), ilPCVerificationGUI\create(), ilCalendarAppointmentGUI\createDefaultCalendar(), ilRemoteObjectBaseListGUI\createDefaultCommand(), ilObjForumGUI\createEmptyThread(), ilPageObject\createFromXML(), ilWebLinkDatabaseRepository\createItem(), ilPortfolioPageGUI\createPersistentCertificateUrl(), ILIAS\MetaData\OERHarvester\Export\Handler\createPublicAccessExport(), ilTestExportGUI\createTestArchiveExport(), ilObjForumGUI\createThread(), ilObjForumGUI\createTopLevelPostObject(), ilTutorialSupportBlockGUI\createTutorItem(), ilTestArchiver\createUserResultsForArchive(), ILIAS\UI\Implementation\Component\Input\Container\Form\FormAdapterGUI\date(), ILIAS\UI\Implementation\Component\Input\Container\Form\FormAdapterGUI\dateTime(), ILIAS\UI\Implementation\Component\Input\Container\Form\FormAdapterGUI\dateTimeDuration(), ilObjUserFolderGUI\deactivateUsersObject(), ilCalendarCategoryGUI\declineShared(), ilMailFormGUI\decodeAttachmentFiles(), ilObjTest\delete(), ilAdvancedMDSettingsGUI\deleteFiles(), ilMailingLists\deleteLists(), ilPersonalSettingsGUI\deleteOwnAccountLogout(), ilPersonalSettingsGUI\deleteOwnAccountStep1(), ilPersonalSettingsGUI\deleteOwnAccountStep2(), ilPersonalSettingsGUI\deleteOwnAccountStep3(), ilMembershipGUI\deleteParticipants(), ilCourseMembershipGUI\deleteParticipantsWithLinkedCourses(), ilObjForumGUI\deletePostingObject(), ilObjForumGUI\deleteSelectedDraft(), ilObjForumGUI\deleteThreadDraftsObject(), ilObjUserFolderGUI\deleteUsersObject(), ilMailFolderGUI\deliverAttachments(), ilObjStudyProgrammeGUI\deliverCertificateObject(), ilObjCourseGUI\deliverCertificateObject(), ilMailFolderGUI\deliverFile(), ilBookingReservationsGUI\deliverPostFile(), ilTestRandomQuestionSetConfigGUI\deriveNewPoolsCmd(), ilObjectListGUI\determineProperties(), ILIAS\LegalDocuments\ConsumerToolbox\User\didNotAccept(), ilObjForumGUI\disableForumNotificationObject(), ilTestPlayerAbstractGUI\discardSolutionCmd(), ilPortfolioPageGUI\dlcrta(), ilAccess\doActivationCheck(), ilObjPoll\doCloneObject(), ilAccessibilitySequentialDocumentEvaluation\document(), ilObjPoll\doDelete(), ILIAS\LegalDocuments\ConsumerToolbox\User\doesntMatch(), ilDclTable\doesRecordBelongToUser(), ilCalendarAppointmentGUI\doUserAutoComplete(), ilRepositorySearchGUI\doUserAutoComplete(), ilUserCertificateGUI\download(), ilObjWorkspaceFolderGUI\download(), ilBlogExerciseGUI\downloadExcAssFile(), ilAdvancedMDSettingsGUI\downloadFile(), ilCalendarViewGUI\downloadFiles(), ilAppointmentPresentationGUI\downloadFiles(), ilContainerGUI\downloadObject(), ilPersonalProfileGUI\downloadPersonalData(), ilExerciseManagementGUI\downloadSubmissionsObject(), ilCalendarAppointmentGUI\edit(), ilMailFormGUI\editAttachments(), ilObjDashboardSettingsGUI\editCustomization(), ilExPeerReviewGUI\editPeerReviewItemObject(), ilSystemStyleConfigGUI\editSystemStyleForm(), ilObjForumGUI\editThreadDraftObject(), ilPersonalProfileGUI\emailChanged(), ilPersonalProfileGUI\emailCompletionForced(), ilRepositorySearchGUI\emptyClipboard(), ilChatroomUser\enabledBroadcastTyping(), ilObjForumGUI\enableForumNotificationObject(), ilTestPlayerAbstractGUI\ensureExistingTestSession(), ILIAS\Mail\Recipient\evaluateInternalMailReadability(), ILIAS\Test\Presentation\TestScreenGUI\evaluateLauncherModalForm(), ilSurveyEvaluationGUI\evaluation(), ilCertificateTemplatePreviewAction\exchangeCertificateVariables(), ILIAS\User\Profile\Prompt\StartUpStep\execute(), ilCourseRegistrationGUI\executeCommand(), ilRemoteObjectBaseGUI\executeCommand(), ilGroupRegistrationGUI\executeCommand(), ilCmiXapiLaunchGUI\executeCommand(), ilMyTestResultsGUI\executeCommand(), ilObjSearchSettingsGUI\executeCommand(), ilObjectPluginGUI\executeCommand(), ilSearchControllerGUI\executeCommand(), ilContactGUI\executeCommand(), ilTestResultsGUI\executeCommand(), ilTestPlayerAbstractGUI\executeCommand(), ilObjGroupGUI\executeCommand(), ilObjFileBasedLMGUI\executeCommand(), ilBuddySystemGUI\executeCommand(), ilSystemStyleMainGUI\executeCommand(), ilRepositoryGUI\executeCommand(), ilObjChatroomGUI\executeCommand(), ilObjSurveyGUI\executeCommand(), ilPersonalProfileGUI\executeCommand(), ilCalendarPresentationGUI\executeCommand(), ilMembershipGUI\executeCommand(), ilObjTestGUI\executeCommand(), ilLMPresentationGUI\executeCommand(), ilObjCourseGUI\executeCommand(), ILIAS\Blog\InternalDomainService\exercise(), ilSessionStatisticsGUI\exportCSV(), ILIAS\LearningModule\Export\LMHtmlExport\exportHTML(), ilECSSettingsGUI\exportImported(), ilNoteGUI\exportNotesHTML(), ilPersonalProfileGUI\exportPersonalData(), ilAdvancedMDSettingsGUI\exportRecords(), ilRbacSystem\fetchAssignedRoles(), ilCourseRegistrationGUI\fillMaxMembers(), ilGroupRegistrationGUI\fillMaxMembers(), ilDclBaseRecordModel\fillRecordFieldExcelExport(), ilCourseRegistrationGUI\fillRegistrationType(), ilGroupRegistrationGUI\fillRegistrationType(), ilCalendarChangedAppointmentsTableGUI\fillRow(), ilPollBlockGUI\fillRow(), ilMailSearchObjectMembershipsTableGUI\fillRow(), ilRepositoryUserResultTableGUI\fillRow(), ilAssignmentsPerParticipantTableGUI\fillRow(), ilBuddySystemRelationsTableGUI\fillRow(), ilRbacSystem\filterOwnerPermissions(), ilOrgUnitPositionAccess\filterUserIdsByPositionOfUser(), ilWikiPageGUI\finalizeAssignment(), ILIAS\OnScreenChat\Repository\Conversation\findByIds(), ilCronFinishUnfinishedTestPasses\finishPassForUser(), ilObjSurvey\finishSurvey(), ilTestPlayerAbstractGUI\finishTestCmd(), ILIAS\Glossary\InternalDomainService\flashcard(), ILIAS\LegalDocuments\ConsumerToolbox\User\format(), ILIAS\components\DataCollection\Fields\Formula\FormulaParser\Result\ResultFormatter\formatDateFromString(), ilObjTestGUI\forwardCommandToQuestionPreview(), ilCalendarPresentationGUI\forwardToClass(), ilObjTestGUI\forwardToInfoScreen(), ilForumThreadFormGUI\generateDefaultForm(), ilMailingLists\get(), ilObjectPermissionStatusGUI\getAccessPermissionTableData(), ilObjectPermissionStatusGUI\getAccessStatusInfoData(), ILIAS\UI\Implementation\Component\Layout\Page\PageQueryActionHandler\getActionsDropDown(), ilUsersGalleryGUI\getActionsSection(), ilObjTest\getActiveIdOfUser(), ilObjTest\getActiveParticipantList(), ilMailingLists\getAll(), ilBasicSkill\getAllHistoricLevelEntriesOfUser(), ilBasicSkill\getAllLevelEntriesOfUser(), ilObjTest\getAllQuestions(), ilForum\getAllThreads(), ilOrgUnitType\getAllTypes(), ilUserStartingPointRepository\getApplicableStartingPointTypeInfo(), ilRemoteObjectBaseListGUI\getAsCard(), ilObjWikiGUI\getAssignmentButtons(), ILIAS\MetaData\Vocabularies\Dispatch\Presentation\Presentation\VideoViewGUI\getAutoplay(), ilObjTest\getAvailableDefaults(), ilCalendarViewGUI\getBucketTitle(), ilCalendarSelectionBlockGUI\getCalendars(), ilAppointmentBaseFileHandler\getCatInfo(), ilCalendarSchedule\getChangedEvents(), ilChatroomUser\getChatNameSuggestions(), ilCmiXapiLaunchGUI\getCmi5LearnerPreferences(), ILIAS\Export\ExportHandler\Table\Handler\getColumns(), ILIAS\Calendar\ConsultationHours\BookingTableGUI\getColumns(), ILIAS\Forum\Drafts\ForumDraftsTable\getColumns(), ilObjectListGUI\getCommands(), ILIAS\UI\Implementation\Component\Layout\Page\PageQueryActionHandler\getConfig(), ilObjContentPageGUI\getContent(), ilObjForumGUI\getContent(), ilLMPresentationGUI\getContent(), ilAccessibilityDocumentGUI\getCriterionForm(), ilUserStartingPointRepository\getCurrentUserPersonalStartingObject(), ilUserStartingPointRepository\getCurrentUserPersonalStartingPoint(), ilOrgUnitPositionAccess\getCurrentUsersId(), ilConsultationHoursCalendarBlockGUI\getData(), ilTutorialSupportBlockGUI\getData(), ilForumNotificationDataProvider\getDeletedBy(), ilWebDAVMountInstructionsUploadGUI\getDocumentForm(), ilAccessibilityDocumentGUI\getDocumentForm(), ilBlogExerciseGUI\getDownloadSubmissionButton(), ilCalendarViewGUI\getEvents(), ilCalendarSchedule\getEvents(), ilObjTest\getExistingQuestions(), ilLPTableBaseGUI\getExportMeta(), ilAppointmentExerciseFileHandler\getFiles(), ilMailFolderGUI\getFilterUI(), ilCourseRegistrationGUI\getFormTitle(), ilGroupRegistrationGUI\getFormTitle(), ilForumNotificationDataProvider\getForumNotificationRecipients(), ilMailMimeSenderUser\getFromName(), ilRemoteObjectBase\getFullRemoteLink(), ilPDNotesGUI\getGui(), ilObjLearningSequenceGUI\getGUILearningProgress(), ilLMPresentationGUI\getHeaderAction(), ilObjectListGUI\getHeaderAction(), ILIAS\GlobalScreen\Scope\MainMenu\Collector\Map\Map\MapManager\getHelpSectionsForId(), ilDclDateRecordRepresentation\getHTML(), ilDclDateSelectionRecordRepresentation\getHTML(), ilDclReferenceRecordRepresentation\getHTML(), ilDclTextRecordRepresentation\getHTML(), ilBuddySystemLinkButton\getHtml(), ilCalendarHeaderNavigationGUI\getHTML(), ilCalendarAppointmentPanelGUI\getHTML(), ilMainMenuSearchGUI\getHTML(), ilPollBlockGUI\getHTML(), ilPDTasksBlockGUI\getHTML(), ilCalendarAgendaListGUI\getHTML(), ilObjUserFolderGUI\getImportDir(), ILIAS\OnScreenChat\Repository\Subscriber\getInitialUserProfileData(), ilAwarenessUserProviderApprovedContacts\getInitialUserSet(), ilAwarenessUserProviderContactRequests\getInitialUserSet(), ceLTIc\LTI\User\ProviderMemberships\getInitialUserSet(), ceLTIc\LTI\User\ProviderCourseContacts\getInitialUserSet(), ilMediaPoolTableGUI\getInsertCommand(), ilTestVerificationTableGUI\getItems(), ilCourseGroupingAssignmentTableGUI\getItems(), ilMessageGUI\getItemTitle(), ilForumTopic\getLastActivePost(), ILIAS\UI\Component\MainControls\Slate\Notification\BadgeNotificationPrefRepository\getLastCheckedTimestamp(), ilBasicSkill\getLastLevelEntryOfUser(), ilBasicSkill\getLastLevelPerObject(), ilBasicSkill\getLastUpdatePerObject(), ILIAS\Test\Presentation\TestScreenGUI\getLauncher(), ilCmiXapiLaunchGUI\getLaunchParameters(), ilPDTasksBlockGUI\getListItemForData(), ilPDMailBlockGUI\getMails(), ilDashboardGUI\getMainContent(), ilAccessibilitySequentialDocumentEvaluation\getMatchingDocuments(), ilBasicSkill\getMaxLevel(), ilBasicSkill\getMaxLevelPerObject(), ilBasicSkill\getMaxLevelPerType(), ilObjStudyProgrammeMembersGUI\getMembersTableGUI(), ilExPeerReviewGUI\getMessagesGUI(), ilCalendarSubscriptionGUI\getModalForSubscription(), ILIAS\Test\Presentation\TestScreenGUI\getModalLauncherInputs(), ILIAS\User\Profile\Mode\getMode(), ilWebDAVMountInstructionsFactory\getMountInstructionsObject(), ilObjectTranslationGUI\getMultiLangFormInput(), ilBadgeProfileGUI\getMultiSelection(), ilForumTopic\getNestedSetPostChildren(), ilTestSessionFactory\getNewTestSessionObject(), ilBasicSkill\getNextLevelFulfilment(), ilBasicSkill\getNextLevelFulfilmentPerObject(), ilBasicSkill\getNextLevelFulfilmentPerType(), ilFileKioskModeView\getObjectClass(), ilLearningModuleKioskModeView\getObjectClass(), ilLMPresentationGUI\getPageContent(), ilWebLinkDatabaseRepository\getParameterinItemByParamId(), ilWebLinkDatabaseRepository\getParametersByLinkId(), ilDclTable\getPartialRecords(), ilTestArchiver\getPassDataDirectory(), ilLocalUserPasswordSettingsGUI\getPasswordForm(), ilForumTopic\getPostTree(), ilLMNavigationStatus\getPredecessorPageId(), ilDidacticTemplateSetting\getPresentation(), ILIAS\Style\Content\CharacteristicManager\getPresentationTitle(), ilWikiUserHTMLExport\getProcess(), ilPersonalProfileGUI\getProfilePortfolio(), ilPersonalSkillsGUI\getProfilesListed(), ilObjWikiListGUI\getProperties(), ilObjForumListGUI\getProperties(), ilObjContentPageListGUI\getProperties(), ilObjCourseListGUI\getProperties(), ilObjTestListGUI\getProperties(), ilObjGroupListGUI\getProperties(), ilObjSAHSLearningModuleListGUI\getProperties(), ilObjectListGUI\getProperties(), ilTestPlayerAbstractGUI\getQuestionInstance(), ilObjTestGUI\getQuestionsTableActions(), ilBadgePersonalTableGUI\getRecords(), ilMailMimeSenderUser\getReplyToAddress(), ilMailMimeSenderUser\getReplyToName(), ilTestArchiver\getResultsOfUserOutput(), ILIAS\Test\Results\Toplist\DataRetrieval\getRows(), ilObjForumGUI\getSafePostCommands(), ilMailingLists\getSelected(), ilPersonalSkillsGUI\getSelfEvaluationForm(), ilTestSessionFactory\getSession(), ilLTIConsumerContentGUI\getStartButtonTxt11(), ilDclIliasReferenceRecordFieldModel\getStatus(), ILIAS\User\Profile\ChecklistStatus\getStatus(), ilAccess\getStoredAccessResult(), ilBlogExerciseGUI\getSubmitButton(), ilLMNavigationStatus\getSuccessorPageId(), ilPersonalSkillsGUI\getSuggestedResourcesForProfile(), ilUserStartingPointRepository\getSystemDefaultStartingPointType(), ilObjQuestionPoolGUI\getTable(), ilObjLearningSequenceGUI\getTabs(), ilObjGroupGUI\getTabs(), ilObjCourseGUI\getTabs(), ilTestPlayerAbstractGUI\getTestPlayerTitle(), ilObjTestGUI\getTestScreenGUIInstance(), ilForumNotificationDataProvider\getThreadNotificationRecipients(), ilObjForumGUI\getThreadProperties(), ILIAS\Help\Tooltips\TooltipsManager\getTooltipPresentationText(), ilStudyProgrammeType\getTranslation(), ilOrgUnitType\getTranslation(), ilMembershipNotifications\getUser(), ilChatroomFormFactory\getUserChatNameSelectionForm(), ILIAS\MetaData\Presentation\Utilities\getUserDateFormat(), ilChatroomUser\getUserId(), ilObjUserFolderGUI\getUserMultiCommands(), ilChatroomUser\getUsername(), ilPDStudyProgrammeSimpleListGUI\getUsersAssignments(), ilForum\getUserStatistics(), ilUserStartingPointRepository\getValidAndAccessibleStartingPointAsUrl(), ilPCVerificationGUI\getValidCertificateByIdMap(), ilCmiXapiLaunchGUI\getValidToken(), ilStudyProgrammeMembersTableGUI\getValidUserIds(), ilPCVerificationGUI\getValidWorkspaceCertificateNodeByIdMap(), ilDataCollectionDataSet\getXmlNamespace(), ilPollDataSet\getXmlRecord(), ilPersonalProfileGUI\goToEmailConfirmation(), ilObjMediaCastGUI\handleAutoplayTriggerObject(), ilExerciseManagementGUI\handleMultiFeedbackUploadResult(), ILIAS\Export\ExportHandler\Table\Factory\handler(), ilSystemStyleConfigGUI\handleStyleActivation(), ilObjUserFolderGUI\handleUploadedFiles(), ilExSubmissionFileGUI\handleUploadResult(), ilTestPlayerAbstractGUI\handleUserSettings(), ilExSubmissionFileGUI\handleZipUploadResult(), ilObjCourseGUI\hasAdminPermission(), ilMailingLists\hasAny(), ilBookingEntry\hasBooked(), ilObjForumGUI\hasDraftAccess(), ilDclTable\hasPermissionToViewRecord(), ilTutorialSupportBlockGUI\hasPublicProfile(), ILIAS\GlobalScreen\Scope\MainMenu\Collector\Map\Map\MapManager\hasScreenIdSections(), ilDclTableHelper\hasUserReadAccessOnAnyVisibleTableView(), ilDclContentImporter\import(), ilECSSettingsGUI\imported(), ilUserImportParser\importEndTag(), ilPersonalProfileGUI\importPersonalData(), ilStyleDataSet\importRecord(), ILIAS\COPage\PC\Table\TableCommandActionHandler\importSpreadsheet(), ilObjUserFolderGUI\importUsersObject(), ilObjTestGUI\importVerifiedFileObject(), ilRemoteObjectBaseGUI\infoScreen(), ilObjCourseGUI\infoScreen(), ilObjFileGUI\infoScreenForward(), ilPCLearningHistory\init(), ilPCMyCourses\init(), ilPCProfile\init(), ilPCSkills\init(), ilPCConsultationHours\init(), ilLearningSequenceImporter\init(), ilPCVerification\init(), ilPCBlog\init(), ilPCQuestion\init(), ilPCMediaObject\init(), ilExportExportOptionXML\init(), ilMailCronOrphanedMails\init(), ilLMPresentationStatus\init(), ilPCParagraph\init(), ilMemberAgreementGUI\init(), ilCalendarPresentationGUI\initAndRedirectToConsultationHours(), ilExSubmissionTextGUI\initAssignmentTextForm(), ilLMPresentationGUI\initByRequest(), ilCmiXapiLaunchGUI\initCmixUser(), ILIAS\Cache\Services\SubObjectModes\DataTable\Supplier\initColumn(), ilObjCourse\initCourseMemberObject(), ilCalendarRemoteReader\initCurl(), ilStudyProgrammeDashboardViewGUI\initData(), ilMembershipBlockGUI\initData(), ilDashboardRecommendedContentGUI\initData(), ilSelectedItemsBlockGUI\initData(), ilWebResourceDatabaseRepositoryTest\initDependencies(), ILIAS\Cache\Services\SubObjectModes\Filter\Supplier\initFilterInput(), ilObjSearchLuceneSettingsFormGUI\initForm(), ilCalendarAppointmentGUI\initForm(), ilObjUserGUI\initForm(), ilPersonalSettingsGUI\initGeneralSettingsForm(), ilObjCourseGUI\initHeaderAction(), ilObjForumGUI\initHeaderAction(), ilCalendarDayGUI\initialize(), ilCalendarMonthGUI\initialize(), ilCalendarInboxGUI\initialize(), ilCalendarWeekGUI\initialize(), ilCalendarViewGUI\initialize(), ilForumTopicTableGUI\initMergeThreadsTable(), ilAssignmentsPerParticipantTableGUI\initMode(), ilCalendarAgendaListGUI\initPeriod(), ilPersonalProfileGUI\initPersonalDataForm(), ilBookingPreferencesGUI\initPreferenceForm(), ilPersonalProfileGUI\initPublicProfileForm(), ILIAS\Forum\Drafts\ForumDraftsTable\initRecords(), ilObjForumGUI\initReplyEditForm(), ilMailFolderGUI\initRequest(), ilObjSurvey\initServices(), ILIAS\Cache\Services\ObjectModes\Custom\Custom\initSets(), ilPersonalSettingsGUI\initSubTabs(), ilCalendarAppointmentGUI\initTimeZone(), ilForumTopicTableGUI\initTopicsOverviewTable(), ilObjUserFolderGUI\initUserRoleAssignmentForm(), ilLuceneUserSearchGUI\initUserSearchCache(), ilLuceneAdvancedSearchGUI\initUserSearchCache(), ilLuceneSearchGUI\initUserSearchCache(), ilAdvancedSearchGUI\initUserSearchCache(), ilMembershipBlockGUI\initViewSettings(), ilSelectedItemsBlockGUI\initViewSettings(), ilStudyProgrammeDashboardViewGUI\initViewSettings(), ilDashboardRecommendedContentGUI\initViewSettings(), ilDashboardLearningSequenceGUI\initViewSettings(), ilForumNotification\insertAdminForce(), ILIAS\COPage\PC\SourceCode\SourceCodeCommandActionHandler\insertCommand(), ILIAS\COPage\PC\Table\TableCommandActionHandler\insertCommand(), ilObjectListGUI\insertCommonSocialCommands(), ilPCFileItemGUI\insertFromWorkspace(), ilObjTest\insertManualFeedback(), ilObjectListGUI\insertMultiDownloadCommand(), ilCourseObjectiveListGUI\insertProgressInfo(), ilObjTest\insertQuestion(), ilObjectListGUI\insertSubscribeCommand(), ilRemoteObjectBaseListGUI\insertTitle(), ilCourseObjectiveListGUI\insertTitle(), ilContactGUI\inviteToChat(), ilObjTest\isActiveTestSubmitted(), ILIAS\Test\Access\AccessFileUploadAnswer\isAnonymous(), ilBookingEntry\isBookedOut(), ilMembershipNotifications\isCurrentUserActive(), ilTutorialSupportBlockGUI\isCurrentUserAllowedToSeeTutorBlock(), ilUserStartingPointRepository\isCurrentUserPersonalStartingPointEnabled(), ilBuddySystem\isEnabled(), ILIAS\Help\Module\ModuleManager\isHelpActive(), ILIAS\LegalDocuments\ConsumerToolbox\User\isLoggedIn(), ILIAS\Test\Presentation\TestScreenGUI\isModalLauncherNeeded(), ILIAS\LegalDocuments\ConsumerToolbox\ConsumerSlots\WithdrawProcess\isOnGoing(), ilBookingEntry\isOwner(), ilObjTest\isPreviousSolutionReuseEnabled(), ilDashboardLearningSequenceGUI\isRelevantLso(), ilTutorialSupportBlockGUI\isTutorCurrentUser(), ILIAS\Mail\Recipient\isUser(), ILIAS\Mail\Recipient\isUserActive(), ilObjForumGUI\isUserAllowedToDeactivateNotification(), ILIAS\News\Service\item(), ilDashboardGUI\jumpToMemberships(), ilDashboardGUI\jumpToSelectedItems(), ilObjGroup\leaveGroup(), ilObjCourseGUI\leaveObject(), ilRegistrationGUI\leaveWaitingList(), ILIAS\LegalDocuments\ConsumerToolbox\ConsumerSlots\SelfRegistration\legacyInputGUIs(), ilPersonalSkillsGUI\listAssignedProfile(), ilBookingPreferencesGUI\listBookingResults(), ilUserCertificateGUI\listCertificates(), ilObjTest\loadQuestions(), ilTestSession\loadTestSession(), ILIAS\Test\Results\Toplist\DataRetrieval\loadToplistData(), ilObjUserGUI\loadUserDefinedDataFromForm(), ilObjUserGUI\loadValuesFromForm(), ilPersonalProfileGUI\loginChanged(), ilCalendarCategories\lookupRelevantTalkSeriesIds(), ilObjUserFolderGUI\mailObject(), ilMailSearchObjectGUI\mailObjects(), ilMailingListsGUI\mailToList(), ilCourseContentGUI\managePersonalTimings(), ilObjStudyProgrammeMembersGUI\markAccreditedByProgressId(), ilObjForumGUI\markAllReadObject(), ilObjStudyProgrammeMembersGUI\markNotRelevant(), ilObjStudyProgrammeMembersGUI\markNotRelevantMulti(), ilObjForumGUI\markPostReadObject(), ilObjForumGUI\markPostUnreadObject(), ilObjStudyProgrammeMembersGUI\markRelevant(), ilObjStudyProgrammeMembersGUI\markRelevantMulti(), ilLearningModuleKioskModeView\maybeBuildLearningProgressToggleControl(), ILIAS\LegalDocuments\UserAction\modifiedNow(), ilCalendarScheduleFilterBookings\modifyEvent(), ilObjTest\moveQuestions(), ILIAS\Exercise\Assignment\Mandatory\RandomAssignmentsManager\needsStart(), ILIAS\LegalDocuments\ConsumerToolbox\User\needsToAcceptNewDocument(), ILIAS\LegalDocuments\ConsumerToolbox\ConsumerSlots\Agreement\needsToAgree(), ilTestPlayerAbstractGUI\nextQuestionCmd(), ilExportExportOptionXML\onDeleteFiles(), ILIAS\Test\Participants\ParticipantTableFinishTestAction\onSubmit(), ilTestEvaluationGUI\outCertificate(), ilTestEvaluationGUI\outUserListOfAnswerPasses(), ilTestEvaluationGUI\outUserPassDetails(), ilTestEvaluationGUI\outUserResultsOverview(), ilCalendarInboxSharedTableGUI\parse(), ilCalendarManageTableGUI\parse(), ilGroupParticipantsTableGUI\parse(), ilCourseParticipantsTableGUI\parse(), ilAdvancedMDRecordGUI\parseAppointmentPresentationa(), ilAssignmentsPerParticipantTableGUI\parseData(), ilAdvancedMDRecordGUI\parseEditor(), ilAdvancedMDRecordGUI\parseFilter(), ilAdvancedMDRecordGUI\parseInfoPage(), ilAdvancedMDRecordGUI\parseSearch(), ilAdvancedMDRecordGUI\parseTableHead(), ilLPTableBaseGUI\parseTitle(), ilObjGlossaryGUI\pasteTerms(), ilAdvancedSearchGUI\performAdvMDSearch(), ilMailingListsGUI\performDeleteMembers(), ilAdvancedSearchGUI\performSearch(), ilLuceneAdvancedSearchGUI\performSearch(), ilLuceneSearchGUI\performSearch(), ilSearchGUI\performSearch(), ilTestPlayerAbstractGUI\performTearsAndAngerBrokenConfessionChecks(), ilObjForumGUI\performThreadsActionObject(), ilObjCourseGUI\performUnsubscribeObject(), ilObjContentPageGUI\populateContentToolbar(), ILIAS\Notifications\ilNotificationOSDGUI\populatePage(), ilUserPrivacySettingsGUI\populateWithAwarenessSettingsSection(), ilUserPrivacySettingsGUI\populateWithChatSettingsSection(), ilUserPrivacySettingsGUI\populateWithContactsSettingsSection(), ilUserPrivacySettingsGUI\populateWithNotificationSettingsSection(), ilForum\postCensorship(), ilObjectListGUIPreloader\preload(), ilTestPlayerAbstractGUI\prepareTestPage(), ILIAS\Glossary\InternalDomainService\presentation(), ILIAS\Test\Questions\Presentation\Printer\printAnswers(), ILIAS\Test\Questions\Presentation\Printer\printSelectedQuestions(), ilStartUpGUI\processIndexPHP(), ilObjForumGUI\publishDraftObject(), ilObjQuestionPool\purgeQuestions(), ilObject2GUI\putObjectInTree(), ilObjectGUI\putObjectInTree(), ilObjGlossaryGUI\putTermsIntoClipBoard(), ilObjLearningSequence\raiseEvent(), ilCalendarUserSettings\read(), ilObjGroup\read(), ilCalendarPresentationGUI\readLastClass(), ilCalendarCategoryGUI\readPermissions(), ilCalendarCategories\readPrivateCalendars(), ilLuceneAdvancedSearchFields\readSections(), ilObjTest\recalculateScores(), ilObjLearningSequenceGUI\recordLearningSequenceRead(), ilObjCourseGUI\redirectLocToTestObject(), ilObjLinkResourceGUI\redirectToLink(), ilCalendarAppointmentGUI\register(), ilNewsTimelineGUI\remove(), ilRepositorySearchGUI\removeFromClipboard(), ilSearchBaseGUI\removeFromDeskObject(), ilDashboardBlockGUI\removeFromDeskObject(), ilObjectGUI\removeFromDeskObject(), ilObjTest\removeQuestion(), ilObjTest\removeQuestionsWithResults(), ilObjTest\removeQuestionWithResults(), ilDashboardRecommendedContentGUI\removeRecommendationObject(), ilObjTest\removeTestResults(), ilObjTest\removeTestResultsFromSoapLpAdministration(), ilPersonalProfileGUI\removeUserPicture(), ilWorkspaceContentGUI\render(), ilNewsTimelineItemGUI\render(), ilObjTestVerificationGUI\render(), ilContentPageKioskModeView\render(), ilObjWorkspaceFolderGUI\render(), ilObjCourseGUI\renderObject(), ilObjCategoryGUI\renderObject(), ilObjForumGUI\renderPostContent(), ilForumExportGUI\renderPostHtml(), ilObjForumGUI\renderPostingForm(), ILIAS\MetaData\Vocabularies\Dispatch\Presentation\Presentation\VideoViewGUI\renderSideColumn(), ilObjForumGUI\renderSplitButton(), ILIAS\Badge\ilBadgeUserTableGUI\renderTable(), ilBadgePersonalTableGUI\renderTable(), ilLMPresentationGUI\renderTabs(), ilAccountMail\reset(), ilObjCourseGUI\resetObject(), ilTestRandomQuestionSetConfigGUI\resetPoolSyncCmd(), ILIAS\LearningModule\Export\LMHtmlExport\resetUserLanguage(), ilObjMainMenuAccess\resolveUsersGlobalRoles(), ilBenchmark\retrieveUser(), ilObjTestVerificationGUI\save(), ilBookingParticipant\save(), ilMailOptionsFormGUI\save(), ilBenchmark\save(), ilCalendarCategoryGUI\save(), ilCalendarUserSettings\save(), ilMemberAgreementGUI\save(), ilNewsTimelineGUI\save(), ilDclRecordEditGUI\save(), ilObjForumGUI\saveAsDraftObject(), ilMailingListsGUI\saveAssignmentForm(), ilMailAttachmentGUI\saveAttachments(), ilObjTest\saveAuthorToMetadata(), ilTestRandomQuestionSetConfigGUI\saveCreateSourcePoolDefinitionFormCmd(), ilMailCronOrphanedMails\saveCustomSettings(), ilObjForum\saveData(), ilTestRandomQuestionSetConfigGUI\saveEditSourcePoolDefinitionFormCmd(), ilLikeGUI\saveExpression(), ilMailingListsGUI\saveForm(), ilTestRandomQuestionSetConfigGUI\saveGeneralConfigFormCmd(), ilPersonalSettingsGUI\saveGeneralSettings(), ilExerciseManagementGUI\saveGradesObject(), ILIAS\LegalDocuments\ConsumerToolbox\ConsumerSlots\SelfRegistration\saveLegacyForm(), ilMailFormGUI\saveMailBeforeSearch(), ILIAS\Test\Scoring\Manual\TestScoringByQuestionGUI\saveManScoringByQuestion(), ILIAS\Test\Scoring\Manual\TestScoringByParticipantGUI\saveManScoringParticipantScreen(), ilIndividualAssessmentMemberGUI\saveMember(), ilObjectCustomUserFieldsGUI\saveMember(), ilExerciseManagementGUI\saveMultiFeedbackObject(), ilObjUserGUI\saveObject(), ilPersonalProfileGUI\savePersonalDataForm(), ilHelpGUI\savePersonalSettingFromLegacyForm(), ilObjForumGUI\savePostObject(), ilBookingPreferencesGUI\savePreferences(), ilUserPrivacySettingsGUI\savePrivacySettings(), ilPersonalProfileGUI\savePublicProfile(), ilObjPollGUI\saveQuestion(), ilCalendarCategoryGUI\saveSelection(), ILIAS\User\Profile\ChecklistStatus\saveStepSucess(), ilObjForumGUI\saveThreadAsDraftObject(), ilObjForumGUI\saveUserNotificationSettingsObject(), ilMailFormGUI\searchUsers(), ILIAS\Portfolio\Notification\SharedNotification\send(), ilMailMimeTransportBase\send(), ILIAS\User\Profile\ChangeMailMail\sendEmailToExistingAddress(), ILIAS\User\Profile\ChangeMailMail\sendEmailToNewEmailAddress(), ilObjFileGUI\sendFile(), ILIAS\LegalDocuments\ConsumerToolbox\ConsumerSlots\WithdrawProcess\sendMail(), ilMailFormGUI\sendMessage(), ilObjDataCollection\sendRecordNotification(), ilObjMailGUI\sendTestMail(), ilRegistrationGUI\setAccepted(), ilTestServiceGUI\setContextResultPresentation(), ilUserStartingPointRepository\setCurrentUserPersonalStartingPoint(), ilPCVerification\setData(), ilPageObjectGUI\setEditMode(), ilPersonalSkillsGUI\setGapAnalysisActualStatusModePerObject(), ilContentPageKioskModeView\setObject(), ilCalendarBlockGUI\setPdModeEvents(), ilCalendarBlockGUI\setPdModeMonth(), ilObjTest\setQuestionOrder(), ilObjFileBasedLMGUI\setStartFile(), ilObjContentPageGUI\setTabs(), ILIAS\TermsOfService\UserSettings\setting(), ilNotificationOSDTest\setUp(), ilChatroomUserTest\setUp(), ilForumNotificationTest\setUp(), ilCalendarWeekGUI\setUpCalendar(), ilCalendarRemoteReader\setUser(), ilAccountMail\setUser(), ilUserAutoComplete\setUser(), ilSessionReminder\setUser(), ilCalendarCategoryGUI\shareAssign(), ilForcedUserPasswordChangeStartUpStep\shouldInterceptRequest(), ILIAS\User\Profile\Prompt\StartUpStep\shouldInterceptRequest(), ilCalendarSubscriptionGUI\show(), ilDerivedTasksGUI\show(), ilCalendarDayGUI\show(), ilCalendarWeekGUI\show(), ilCalendarMonthGUI\show(), ilChatroomBanGUI\show(), ilDashboardGUI\show(), ILIAS\LegalDocuments\ConsumerToolbox\ConsumerSlots\Agreement\showAgreement(), ilMemberAgreementGUI\showAgreement(), ILIAS\LegalDocuments\ConsumerToolbox\ConsumerSlots\Agreement\showAgreementForm(), ilAssignmentPresentationGUI\showAssignment(), ilMailingListsGUI\showAssignmentForm(), ilMailAttachmentGUI\showAttachments(), ilRepositorySearchGUI\showClipboard(), ilAccessibilityControlConceptGUI\showControlConcept(), ILIAS\LegalDocuments\ConsumerToolbox\ConsumerSlots\Agreement\showDocument(), ilPersonalProfileGUI\showExportImport(), ilObjMailGUI\showExternalSettingsFormObject(), ilAdvancedMDSettingsGUI\showFiles(), ilMailFolderGUI\showFolder(), ilMailingListsGUI\showForm(), ilMailFormGUI\showForm(), ilStartUpGUI\showLegalDocumentsLinks(), ilTestPlayerAbstractGUI\showListOfAnswers(), ilStartUpGUI\showLoginPageOrStartupPage(), ilStartUpGUI\showLogout(), ilMailingListsGUI\showMailingLists(), ilMembershipGUI\showMailToMemberToolbarButton(), ILIAS\Test\Scoring\Manual\TestScoringByQuestionGUI\showManScoringByQuestionParticipantsTable(), ilObjWorkspaceFolderGUI\showMoveIntoObjectTree(), ilTestResultsGUI\showNoResultsReportingMessage(), ilRemoteObjectBaseGUI\showObject(), ilSkillTreeNodeGUI\showObjects(), ilObjExerciseGUI\showOverviewObject(), ilPageObjectGUI\showPage(), ilLocalUserPasswordSettingsGUI\showPassword(), ilPersonalProfileGUI\showPersonalData(), ilPersonalProfileGUI\showPublicProfileFields(), ilTestPlayerAbstractGUI\showQuestionCmd(), ilAdvancedSearchGUI\showSavedAdvMDResults(), ilLuceneAdvancedSearchGUI\showSavedResults(), ilLuceneSearchGUI\showSavedResults(), ilSearchGUI\showSavedResults(), ilAdvancedSearchGUI\showSavedResults(), ilNotificationGUI\showSettingsObject(), ilCalendarPresentationGUI\showSideBlocks(), ilObjectCopyGUI\showSourceSelectionMembership(), ilCourseContentGUI\showStartObjects(), ilObjForumGUI\showStatisticsObject(), ilContactGUI\showSubTabs(), ilLearningProgressGUI\showtlt(), ilObjGlossaryGUI\showToolbarForStandard(), ILIAS\LegalDocuments\ConsumerToolbox\ConsumerSlots\WithdrawProcess\showWithdrawConfirmation(), ilTestPlayerAbstractGUI\skipQuestionCmd(), ilBenchmark\startDbBench(), ILIAS\Exercise\Assignment\Mandatory\RandomAssignmentsManager\startExercise(), ilTestPlayerAbstractGUI\startTestCmd(), ilBenchmark\stopDbBench(), ilAccess\storeAccessResult(), ilContactGUI\submitInvitation(), ilObjPollGUI\subscribe(), ILIAS\Export\ExportHandler\Factory\table(), ilIndividualAssessmentMemberGUI\targetWasEditedByOtherUser(), ILIAS\Chatroom\BuildChat\template(), ILIAS\Glossary\InternalDomainService\term(), ilChatroomUserTest\testBuildAnonymousName(), ilChatroomUserTest\testBuildFullname(), ilChatroomUserTest\testBuildLogin(), ilChatroomUserTest\testBuildShortname(), ilWebResourceDatabaseRepositoryTest\testCreateAllItemsInDraftContainer(), ilWebResourceDatabaseRepositoryTest\testCreateExternalItem(), ilWebResourceDatabaseRepositoryTest\testCreateInternalItemWithBrokenParameter(), ilNotificationOSDTest\testCreateNotification(), ilChatroomUserTest\testGetChatNameSuggestionsIfAnonymous(), ilChatroomUserTest\testGetChatNameSuggestionsIfNotAnonymous(), ilAwarenessUserProviderContactRequestsTestCase\testGetInitialUserSet(), ilNotificationOSDTest\testGetNotification(), ilChatroomUserTest\testGetUserIdFromSessionIfAnonymous(), ilChatroomUserTest\testGetUserIdIfNotAnonymous(), ilChatroomUserTest\testGetUserIdRandomGeneratedIfAnonymous(), ilChatroomUserTest\testGetUsernameFromIlObjUser(), ilChatroomUserTest\testGetUsernameFromSession(), ilForumNotificationTest\testInsertAdminForce(), ilNotificationOSDTest\testRemoveNotification(), ilChatroomUserTest\testSetUsername(), ILIAS\Chatroom\BuildChat\timeFormat(), ilMailGUI\toggleExplorerNodeState(), ilContentPageKioskModeView\toggleLearningProgress(), ilFileKioskModeView\toggleLearningProgress(), ilLearningModuleKioskModeView\toggleLearningProgress(), ilObjFileGUI\toggleLearningProgress(), ilObjDataCollectionGUI\toggleNotification(), ilObjForumGUI\toggleThreadNotificationObject(), ilObjTestGUI\trackTestObjectReadEvent(), ilObjWikiGUI\triggerAssignmentTool(), ilWebDAVLocksBackend\unlock(), ilObjStudyProgrammeMembersGUI\unmarkAccreditedByProgressId(), ilObjLearningSequenceGUI\unparticipate(), ilCalendarAppointmentGUI\unregister(), ilCalendarCategoryGUI\unshare(), ilObjPollGUI\unsubscribe(), ilObjGroupGUI\unsubscribeObject(), ILIAS\LegalDocuments\ConsumerToolbox\KeyValueStore\UserPreferenceStore\update(), ilPCVerificationGUI\update(), ilObjForum\update(), ilNewsTimelineGUI\update(), ilPageObject\update(), ilObjStudyProgrammeIndividualPlanGUI\updateDeadlines(), ilObjForumGUI\updateDraftObject(), ilObjStudyProgrammeIndividualPlanGUI\updateFromCurrentPlan(), ilPageObject\updateFromXML(), ILIAS\UI\Component\MainControls\Slate\Notification\BadgeNotificationPrefRepository\updateLastCheckedTimestamp(), ilObjFileGUI\updateLearningProgress(), ilTestPlayerAbstractGUI\updateLearningProgressOnTestStart(), ilPersonalProfileGUI\updateLoginOrSetErrorMessages(), ilObjGroupGUI\updateObject(), ilObjCourseGUI\updateObject(), ilMembershipGUI\updateParticipants(), ilObjStudyProgrammeIndividualPlanGUI\updateRequiredPoints(), ilObjStudyProgrammeIndividualPlanGUI\updateStatus(), ilRegistrationGUI\updateSubscriptionRequest(), ilObjForumGUI\updateThreadDraftObject(), ilObjOrgUnitSettingsFormGUI\updateTranslation(), ilObjPoll\uploadImage(), ilPersonalProfileGUI\uploadUserPicture(), ilObjRoleGUI\userassignmentObject(), ILIAS\Test\Access\AccessFileUploadAnswer\userDidUpload(), ilObjUser\userExists(), ilBTControllerGUI\userInteraction(), ilCourseRegistrationGUI\validate(), ilGroupRegistrationGUI\validate(), ilRegistrationGUI\validateCustomFields(), ilLTIConsumerContentGUI\validateLTI13InitalLogin(), ILIAS\LegalDocuments\ConsumerToolbox\KeyValueStore\UserPreferenceStore\value(), ilIndividualAssessmentMembersGUI\view(), ilObjPortfolioBaseGUI\view(), ilObjGroupGUI\viewObject(), ilObjectGUI\viewObject(), ilObjForumGUI\viewThreadObject(), ilObjPollGUI\vote(), ilBookingProcessWithScheduleGUI\week(), ILIAS\LegalDocuments\ConsumerToolbox\ConsumerSlots\WithdrawProcess\withdraw(), and ILIAS\LegalDocuments\ConsumerToolbox\ConsumerSlots\WithdrawProcess\withdrawalRequested().

66  : \ilObjUser
67  {
68  return $this->DIC->user();
69  }
User class.