| 
    ILIAS
    release_10 Revision v10.1-43-ga1241a92c2f
    
   | 
  
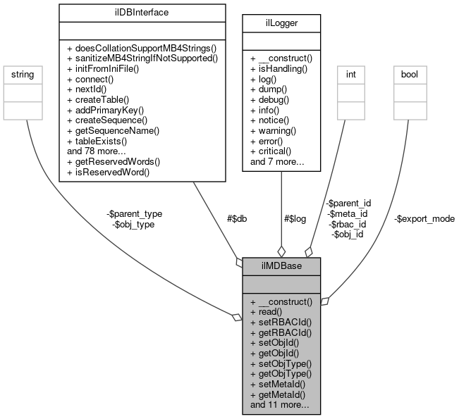
 Inheritance diagram for ilMDBase:
 Collaboration diagram for ilMDBase:Public Member Functions | |
| __construct (int $a_rbac_id=0, int $a_obj_id=0, string $a_type='') | |
| constructor  More... | |
| read () | |
| setRBACId (int $a_id) | |
| getRBACId () | |
| setObjId (int $a_id) | |
| getObjId () | |
| setObjType (string $a_type) | |
| getObjType () | |
| setMetaId (int $a_meta_id, bool $a_read_data=true) | |
| getMetaId () | |
| setParentType (string $a_parent_type) | |
| getParentType () | |
| setParentId (int $a_id) | |
| getParentId () | |
| setExportMode (bool $a_export_mode=true) | |
| getExportMode () | |
| validate () | |
| update () | |
| save () | |
| delete () | |
| toXML (ilXmlWriter $writer) | |
Protected Attributes | |
| ilLogger | $log | 
| ilDBInterface | $db | 
Private Attributes | |
| int | $rbac_id | 
| object id (NOT ref_id!) of rbac object (e.g for page objects the obj_id of the content object; for media objects this is set to 0, because their object id are not assigned to ref ids)  More... | |
| int | $obj_id | 
| obj_id (e.g for structure objects the obj_id of the structure object)  More... | |
| string | $obj_type | 
| type of the object (e.g st,pg,crs ...)  More... | |
| int | $meta_id = null | 
| int | $parent_id | 
| string | $parent_type | 
| bool | $export_mode = false | 
| export mode, if true, first Identifier will be set to ILIAS/il_<INSTALL_ID>_<TYPE>_<ID>  More... | |
Definition at line 33 of file class.ilMDBase.php.
| ilMDBase::__construct | ( | int | $a_rbac_id = 0,  | 
        
| int | $a_obj_id = 0,  | 
        ||
| string | $a_type = ''  | 
        ||
| ) | 
constructor
| int | $a_rbac_id | object id (NOT ref_id!) of rbac object (e.g for page objects the obj_id of the content object; for media objects this is set to 0, because their object id are not assigned to ref ids) | 
| int | $a_obj_id | object id (e.g for structure objects the obj_id of the structure object) | 
| string | $a_type | type of the object (e.g st,pg,crs ...) | 
Definition at line 74 of file class.ilMDBase.php.
References $DIC, ilLoggerFactory\getLogger(), and read().
 Here is the call graph for this function:| ilMDBase::delete | ( | ) | 
Definition at line 186 of file class.ilMDBase.php.
| ilMDBase::getExportMode | ( | ) | 
Definition at line 166 of file class.ilMDBase.php.
References $export_mode.
Referenced by ilMDIdentifier\toXML(), ilMD\toXML(), and ilMDGeneral\toXML().
 Here is the caller graph for this function:| ilMDBase::getMetaId | ( | ) | 
Definition at line 136 of file class.ilMDBase.php.
References $meta_id.
Referenced by ilMDLifecycle\addContribute(), ilMDMetaMetadata\addContribute(), ilMDRelation\addDescription(), ilMDGeneral\addDescription(), ilMDEducational\addDescription(), ilMDContribute\addEntity(), ilMDMetaMetadata\addIdentifier(), ilMDGeneral\addIdentifier(), ilMDRelation\addIdentifier_(), ilMDClassification\addKeyword(), ilMDGeneral\addKeyword(), ilMDGeneral\addLanguage(), ilMDEducational\addLanguage(), ilMDTechnical\addLocation(), ilMDTechnical\addOrComposite(), ilMDTechnical\addRequirement(), ilMDTaxonPath\addTaxon(), ilMDClassification\addTaxonPath(), ilMDEducational\addTypicalAgeRange(), ilMDGeneral\createOrUpdateCoverage(), ilMDMetaMetadata\createOrUpdateFirstSchema(), ilMDEducational\createOrUpdateInNewTable(), ilMDRequirement\createOrUpdateOr(), ilMDEntity\delete(), ilMDFormat\delete(), ilMDIdentifier_\delete(), ilMDLocation\delete(), ilMDIdentifier\delete(), ilMDKeyword\delete(), ilMDDescription\delete(), ilMDLanguage\delete(), ilMDTaxon\delete(), ilMDTypicalAgeRange\delete(), ilMDAnnotation\delete(), ilMDTaxonPath\delete(), ilMDLifecycle\delete(), ilMDContribute\delete(), ilMDRights\delete(), ilMDRelation\delete(), ilMDMetaMetadata\delete(), ilMDClassification\delete(), ilMDRequirement\delete(), ilMDTechnical\delete(), ilMDGeneral\delete(), ilMDEducational\delete(), ilMDEducational\deleteAllContexts(), ilMDGeneral\deleteAllCoverages(), ilMDEducational\deleteAllIntendedEndUserRoles(), ilMDEducational\deleteAllLearningResourceTypes(), ilMDRequirement\deleteAllOrs(), ilMDMetaMetadata\deleteAllSchemas(), ilMDLifecycle\getContributeIds(), ilMDMetaMetadata\getContributeIds(), ilMDRelation\getDescriptionIds(), ilMDGeneral\getDescriptionIds(), ilMDEducational\getDescriptionIds(), ilMDContribute\getEntityIds(), ilMDRelation\getIdentifier_Ids(), ilMDMetaMetadata\getIdentifierIds(), ilMDGeneral\getIdentifierIds(), ilMDClassification\getKeywordIds(), ilMDGeneral\getKeywordIds(), ilMDGeneral\getLanguageIds(), ilMDEducational\getLanguageIds(), ilMDTechnical\getLocationIds(), ilMDTechnical\getOrComposite(), ilMDTechnical\getOrCompositeIds(), ilMDTechnical\getRequirementIds(), ilMDTaxonPath\getTaxonIds(), ilMDClassification\getTaxonPathIds(), ilMDEducational\getTypicalAgeRangeIds(), ilMDFormat\read(), ilMDEntity\read(), ilMDIdentifier_\read(), ilMDIdentifier\read(), ilMDLocation\read(), ilMDKeyword\read(), ilMDDescription\read(), ilMDLanguage\read(), ilMDTaxon\read(), ilMDTypicalAgeRange\read(), ilMDAnnotation\read(), ilMDTaxonPath\read(), ilMDLifecycle\read(), ilMDContribute\read(), ilMDRights\read(), ilMDRelation\read(), ilMDMetaMetadata\read(), ilMDClassification\read(), ilMDRequirement\read(), ilMDTechnical\read(), ilMDGeneral\read(), ilMDEducational\read(), ilMDMetaMetadata\readFirstSchema(), ilMDEntity\save(), ilMDFormat\save(), ilMDIdentifier\save(), ilMDLocation\save(), ilMDIdentifier_\save(), ilMDDescription\save(), ilMDKeyword\save(), ilMDLanguage\save(), ilMDTaxon\save(), ilMDTypicalAgeRange\save(), ilMDAnnotation\save(), ilMDTaxonPath\save(), ilMDLifecycle\save(), ilMDContribute\save(), ilMDRights\save(), ilMDMetaMetadata\save(), ilMDRelation\save(), ilMDClassification\save(), ilMDRequirement\save(), ilMDTechnical\save(), ilMDGeneral\save(), ilMDEducational\save(), ilMDFormat\update(), ilMDEntity\update(), ilMDLocation\update(), ilMDIdentifier_\update(), ilMDIdentifier\update(), ilMDDescription\update(), ilMDKeyword\update(), ilMDLanguage\update(), ilMDTaxon\update(), ilMDTypicalAgeRange\update(), ilMDAnnotation\update(), ilMDTaxonPath\update(), ilMDLifecycle\update(), ilMDContribute\update(), ilMDRights\update(), ilMDMetaMetadata\update(), ilMDRelation\update(), ilMDClassification\update(), ilMDRequirement\update(), ilMDTechnical\update(), ilMDGeneral\update(), and ilMDEducational\update().
 Here is the caller graph for this function:| ilMDBase::getObjId | ( | ) | 
Definition at line 112 of file class.ilMDBase.php.
References $obj_id.
Referenced by ilMDFormat\__getFields(), ilMDEntity\__getFields(), ilMDIdentifier\__getFields(), ilMDIdentifier_\__getFields(), ilMDLocation\__getFields(), ilMDDescription\__getFields(), ilMDKeyword\__getFields(), ilMDLanguage\__getFields(), ilMDTaxon\__getFields(), ilMDTypicalAgeRange\__getFields(), ilMDAnnotation\__getFields(), ilMDTaxonPath\__getFields(), ilMDRights\__getFields(), ilMDLifecycle\__getFields(), ilMDContribute\__getFields(), ilMDRelation\__getFields(), ilMDMetaMetadata\__getFields(), ilMDClassification\__getFields(), ilMDRequirement\__getFields(), ilMDTechnical\__getFields(), ilMDGeneral\__getFields(), ilMDEducational\__getFields(), ilMD\addAnnotation(), ilMD\addClassification(), ilMDLifecycle\addContribute(), ilMDMetaMetadata\addContribute(), ilMDRelation\addDescription(), ilMDGeneral\addDescription(), ilMDEducational\addDescription(), ilMD\addEducational(), ilMDContribute\addEntity(), ilMDTechnical\addFormat(), ilMD\addGeneral(), ilMDMetaMetadata\addIdentifier(), ilMDGeneral\addIdentifier(), ilMDRelation\addIdentifier_(), ilMDClassification\addKeyword(), ilMDGeneral\addKeyword(), ilMDGeneral\addLanguage(), ilMDEducational\addLanguage(), ilMD\addLifecycle(), ilMDTechnical\addLocation(), ilMD\addMetaMetadata(), ilMDTechnical\addOrComposite(), ilMD\addRelation(), ilMDOrComposite\addRequirement(), ilMDTechnical\addRequirement(), ilMD\addRights(), ilMDTaxonPath\addTaxon(), ilMDClassification\addTaxonPath(), ilMD\addTechnical(), ilMDEducational\addTypicalAgeRange(), ilMD\cloneMD(), ilMDGeneral\createOrUpdateCoverage(), ilMDMetaMetadata\createOrUpdateFirstSchema(), ilMDEducational\createOrUpdateInNewTable(), ilMDRequirement\createOrUpdateOr(), ilMD\deleteAll(), ilMD\getAnnotationIds(), ilMD\getClassificationIds(), ilMDLifecycle\getContributeIds(), ilMDMetaMetadata\getContributeIds(), ilMDRelation\getDescriptionIds(), ilMDGeneral\getDescriptionIds(), ilMDEducational\getDescriptionIds(), ilMD\getEducational(), ilMDContribute\getEntityIds(), ilMDTechnical\getFormatIds(), ilMD\getGeneral(), ilMDRelation\getIdentifier_Ids(), ilMDMetaMetadata\getIdentifierIds(), ilMDGeneral\getIdentifierIds(), ilMDClassification\getKeywordIds(), ilMDGeneral\getKeywordIds(), ilMDGeneral\getLanguageIds(), ilMDEducational\getLanguageIds(), ilMD\getLifecycle(), ilMDTechnical\getLocationIds(), ilMD\getMetaMetadata(), ilMDTechnical\getOrComposite(), ilMDOrComposite\getOrCompositeId(), ilMDTechnical\getOrCompositeIds(), ilMD\getRelationIds(), ilMDOrComposite\getRequirementIds(), ilMDTechnical\getRequirementIds(), ilMD\getRights(), ilMDTaxonPath\getTaxonIds(), ilMDClassification\getTaxonPathIds(), ilMD\getTechnical(), ilMDEducational\getTypicalAgeRangeIds(), ilMDOrComposite\toXML(), ilMDIdentifier\toXML(), ilMDTaxonPath\toXML(), ilMDLifecycle\toXML(), ilMDContribute\toXML(), ilMDMetaMetadata\toXML(), ilMDRelation\toXML(), ilMD\toXML(), ilMDClassification\toXML(), ilMDGeneral\toXML(), and ilMDEducational\toXML().
 Here is the caller graph for this function:| ilMDBase::getObjType | ( | ) | 
Definition at line 122 of file class.ilMDBase.php.
References $obj_type.
Referenced by ilMDFormat\__getFields(), ilMDEntity\__getFields(), ilMDIdentifier\__getFields(), ilMDIdentifier_\__getFields(), ilMDLocation\__getFields(), ilMDKeyword\__getFields(), ilMDDescription\__getFields(), ilMDLanguage\__getFields(), ilMDTaxon\__getFields(), ilMDTypicalAgeRange\__getFields(), ilMDAnnotation\__getFields(), ilMDTaxonPath\__getFields(), ilMDLifecycle\__getFields(), ilMDRights\__getFields(), ilMDContribute\__getFields(), ilMDRelation\__getFields(), ilMDMetaMetadata\__getFields(), ilMDClassification\__getFields(), ilMDRequirement\__getFields(), ilMDTechnical\__getFields(), ilMDGeneral\__getFields(), ilMDEducational\__getFields(), ilMD\addAnnotation(), ilMD\addClassification(), ilMDLifecycle\addContribute(), ilMDMetaMetadata\addContribute(), ilMDRelation\addDescription(), ilMDGeneral\addDescription(), ilMDEducational\addDescription(), ilMD\addEducational(), ilMDContribute\addEntity(), ilMDTechnical\addFormat(), ilMD\addGeneral(), ilMDMetaMetadata\addIdentifier(), ilMDGeneral\addIdentifier(), ilMDRelation\addIdentifier_(), ilMDClassification\addKeyword(), ilMDGeneral\addKeyword(), ilMDGeneral\addLanguage(), ilMDEducational\addLanguage(), ilMD\addLifecycle(), ilMDTechnical\addLocation(), ilMD\addMetaMetadata(), ilMDTechnical\addOrComposite(), ilMD\addRelation(), ilMDOrComposite\addRequirement(), ilMDTechnical\addRequirement(), ilMD\addRights(), ilMDTaxonPath\addTaxon(), ilMDClassification\addTaxonPath(), ilMD\addTechnical(), ilMDEducational\addTypicalAgeRange(), ilMD\cloneMD(), ilMDGeneral\createOrUpdateCoverage(), ilMDMetaMetadata\createOrUpdateFirstSchema(), ilMDEducational\createOrUpdateInNewTable(), ilMDRequirement\createOrUpdateOr(), ilMDTechnical\getOrComposite(), ilMDIdentifier\toXML(), ilMD\toXML(), and ilMDGeneral\toXML().
 Here is the caller graph for this function:| ilMDBase::getParentId | ( | ) | 
Definition at line 156 of file class.ilMDBase.php.
References $parent_id.
Referenced by ilMDEntity\__getFields(), ilMDIdentifier\__getFields(), ilMDIdentifier_\__getFields(), ilMDLocation\__getFields(), ilMDDescription\__getFields(), ilMDKeyword\__getFields(), ilMDLanguage\__getFields(), ilMDTaxon\__getFields(), ilMDTypicalAgeRange\__getFields(), ilMDTaxonPath\__getFields(), ilMDContribute\__getFields(), ilMDRequirement\__getFields(), ilMDOrComposite\addRequirement(), and ilMDOrComposite\getRequirementIds().
 Here is the caller graph for this function:| ilMDBase::getParentType | ( | ) | 
Definition at line 146 of file class.ilMDBase.php.
References $parent_type.
Referenced by ilMDEntity\__getFields(), ilMDIdentifier\__getFields(), ilMDIdentifier_\__getFields(), ilMDLocation\__getFields(), ilMDDescription\__getFields(), ilMDKeyword\__getFields(), ilMDLanguage\__getFields(), ilMDTaxon\__getFields(), ilMDTypicalAgeRange\__getFields(), ilMDTaxonPath\__getFields(), ilMDContribute\__getFields(), and ilMDRequirement\__getFields().
 Here is the caller graph for this function:| ilMDBase::getRBACId | ( | ) | 
Definition at line 102 of file class.ilMDBase.php.
References $rbac_id.
Referenced by ilMDFormat\__getFields(), ilMDEntity\__getFields(), ilMDIdentifier\__getFields(), ilMDIdentifier_\__getFields(), ilMDLocation\__getFields(), ilMDDescription\__getFields(), ilMDKeyword\__getFields(), ilMDLanguage\__getFields(), ilMDTaxon\__getFields(), ilMDTypicalAgeRange\__getFields(), ilMDAnnotation\__getFields(), ilMDTaxonPath\__getFields(), ilMDRights\__getFields(), ilMDLifecycle\__getFields(), ilMDContribute\__getFields(), ilMDRelation\__getFields(), ilMDMetaMetadata\__getFields(), ilMDClassification\__getFields(), ilMDRequirement\__getFields(), ilMDTechnical\__getFields(), ilMDGeneral\__getFields(), ilMDEducational\__getFields(), ilMD\addAnnotation(), ilMD\addClassification(), ilMDLifecycle\addContribute(), ilMDMetaMetadata\addContribute(), ilMDRelation\addDescription(), ilMDGeneral\addDescription(), ilMDEducational\addDescription(), ilMD\addEducational(), ilMDContribute\addEntity(), ilMDTechnical\addFormat(), ilMD\addGeneral(), ilMDMetaMetadata\addIdentifier(), ilMDGeneral\addIdentifier(), ilMDRelation\addIdentifier_(), ilMDClassification\addKeyword(), ilMDGeneral\addKeyword(), ilMDGeneral\addLanguage(), ilMDEducational\addLanguage(), ilMD\addLifecycle(), ilMDTechnical\addLocation(), ilMD\addMetaMetadata(), ilMDTechnical\addOrComposite(), ilMD\addRelation(), ilMDOrComposite\addRequirement(), ilMDTechnical\addRequirement(), ilMD\addRights(), ilMDTaxonPath\addTaxon(), ilMDClassification\addTaxonPath(), ilMD\addTechnical(), ilMDEducational\addTypicalAgeRange(), ilMD\cloneMD(), ilMDGeneral\createOrUpdateCoverage(), ilMDMetaMetadata\createOrUpdateFirstSchema(), ilMDEducational\createOrUpdateInNewTable(), ilMDRequirement\createOrUpdateOr(), ilMD\deleteAll(), ilMD\getAnnotationIds(), ilMD\getClassificationIds(), ilMDLifecycle\getContributeIds(), ilMDMetaMetadata\getContributeIds(), ilMDRelation\getDescriptionIds(), ilMDGeneral\getDescriptionIds(), ilMDEducational\getDescriptionIds(), ilMD\getEducational(), ilMDContribute\getEntityIds(), ilMDTechnical\getFormat(), ilMDTechnical\getFormatIds(), ilMD\getGeneral(), ilMDRelation\getIdentifier_Ids(), ilMDMetaMetadata\getIdentifierIds(), ilMDGeneral\getIdentifierIds(), ilMDClassification\getKeywordIds(), ilMDGeneral\getKeywordIds(), ilMDGeneral\getLanguageIds(), ilMDEducational\getLanguageIds(), ilMD\getLifecycle(), ilMDTechnical\getLocationIds(), ilMD\getMetaMetadata(), ilMDTechnical\getOrComposite(), ilMDOrComposite\getOrCompositeId(), ilMDTechnical\getOrCompositeIds(), ilMD\getRelationIds(), ilMDOrComposite\getRequirementIds(), ilMDTechnical\getRequirementIds(), ilMD\getRights(), ilMDTaxonPath\getTaxonIds(), ilMDClassification\getTaxonPathIds(), ilMD\getTechnical(), ilMDEducational\getTypicalAgeRangeIds(), ilMDOrComposite\toXML(), ilMDIdentifier\toXML(), ilMDTaxonPath\toXML(), ilMDLifecycle\toXML(), ilMDContribute\toXML(), ilMDMetaMetadata\toXML(), ilMD\toXML(), ilMDRelation\toXML(), ilMDClassification\toXML(), ilMDGeneral\toXML(), and ilMDEducational\toXML().
 Here is the caller graph for this function:
      
  | 
  abstract | 
| ilMDBase::save | ( | ) | 
Definition at line 181 of file class.ilMDBase.php.
| ilMDBase::setExportMode | ( | bool | $a_export_mode = true | ) | 
Definition at line 161 of file class.ilMDBase.php.
| ilMDBase::setMetaId | ( | int | $a_meta_id, | 
| bool | $a_read_data = true  | 
        ||
| ) | 
Definition at line 127 of file class.ilMDBase.php.
References read().
Referenced by ilMDEntity\save(), ilMDFormat\save(), ilMDIdentifier_\save(), ilMDLocation\save(), ilMDIdentifier\save(), ilMDDescription\save(), ilMDKeyword\save(), ilMDLanguage\save(), ilMDTaxon\save(), ilMDTypicalAgeRange\save(), ilMDAnnotation\save(), ilMDTaxonPath\save(), ilMDLifecycle\save(), ilMDContribute\save(), ilMDRights\save(), ilMDRelation\save(), ilMDClassification\save(), and ilMDTechnical\save().
 Here is the call graph for this function:
 Here is the caller graph for this function:| ilMDBase::setObjId | ( | int | $a_id | ) | 
Definition at line 107 of file class.ilMDBase.php.
Referenced by ilMDFormat\read(), ilMDEntity\read(), ilMDIdentifier\read(), ilMDIdentifier_\read(), ilMDLocation\read(), ilMDKeyword\read(), ilMDDescription\read(), ilMDLanguage\read(), ilMDTaxon\read(), ilMDAnnotation\read(), ilMDTypicalAgeRange\read(), ilMDTaxonPath\read(), ilMDLifecycle\read(), ilMDContribute\read(), ilMDRights\read(), ilMDRelation\read(), ilMDMetaMetadata\read(), ilMDClassification\read(), ilMDRequirement\read(), ilMDTechnical\read(), ilMDGeneral\read(), and ilMDEducational\read().
 Here is the caller graph for this function:| ilMDBase::setObjType | ( | string | $a_type | ) | 
Definition at line 117 of file class.ilMDBase.php.
Referenced by ilMDFormat\read(), ilMDEntity\read(), ilMDIdentifier\read(), ilMDIdentifier_\read(), ilMDLocation\read(), ilMDKeyword\read(), ilMDDescription\read(), ilMDLanguage\read(), ilMDTaxon\read(), ilMDAnnotation\read(), ilMDTypicalAgeRange\read(), ilMDTaxonPath\read(), ilMDLifecycle\read(), ilMDContribute\read(), ilMDRights\read(), ilMDRelation\read(), ilMDMetaMetadata\read(), ilMDClassification\read(), ilMDRequirement\read(), ilMDTechnical\read(), ilMDGeneral\read(), and ilMDEducational\read().
 Here is the caller graph for this function:| ilMDBase::setParentId | ( | int | $a_id | ) | 
Definition at line 151 of file class.ilMDBase.php.
Referenced by ilMDEntity\read(), ilMDIdentifier\read(), ilMDIdentifier_\read(), ilMDLocation\read(), ilMDDescription\read(), ilMDKeyword\read(), ilMDLanguage\read(), ilMDTaxon\read(), ilMDTypicalAgeRange\read(), ilMDTaxonPath\read(), ilMDContribute\read(), and ilMDRequirement\read().
 Here is the caller graph for this function:| ilMDBase::setParentType | ( | string | $a_parent_type | ) | 
Definition at line 141 of file class.ilMDBase.php.
Referenced by ilMDEntity\read(), ilMDIdentifier\read(), ilMDIdentifier_\read(), ilMDLocation\read(), ilMDDescription\read(), ilMDKeyword\read(), ilMDLanguage\read(), ilMDTaxon\read(), ilMDTypicalAgeRange\read(), ilMDTaxonPath\read(), ilMDContribute\read(), and ilMDRequirement\read().
 Here is the caller graph for this function:| ilMDBase::setRBACId | ( | int | $a_id | ) | 
Definition at line 97 of file class.ilMDBase.php.
Referenced by ilMDFormat\read(), ilMDEntity\read(), ilMDIdentifier\read(), ilMDIdentifier_\read(), ilMDLocation\read(), ilMDKeyword\read(), ilMDDescription\read(), ilMDLanguage\read(), ilMDTaxon\read(), ilMDAnnotation\read(), ilMDTypicalAgeRange\read(), ilMDTaxonPath\read(), ilMDLifecycle\read(), ilMDContribute\read(), ilMDRights\read(), ilMDRelation\read(), ilMDMetaMetadata\read(), ilMDClassification\read(), ilMDRequirement\read(), ilMDTechnical\read(), ilMDGeneral\read(), and ilMDEducational\read().
 Here is the caller graph for this function:| ilMDBase::toXML | ( | ilXmlWriter | $writer | ) | 
Definition at line 191 of file class.ilMDBase.php.
| ilMDBase::update | ( | ) | 
Definition at line 176 of file class.ilMDBase.php.
| ilMDBase::validate | ( | ) | 
Definition at line 171 of file class.ilMDBase.php.
      
  | 
  protected | 
Definition at line 63 of file class.ilMDBase.php.
Referenced by ilMDRights\lookupRightsByTypeAndCopyright().
      
  | 
  private | 
export mode, if true, first Identifier will be set to ILIAS/il_<INSTALL_ID>_<TYPE>_<ID>
Definition at line 60 of file class.ilMDBase.php.
Referenced by getExportMode().
      
  | 
  protected | 
Definition at line 62 of file class.ilMDBase.php.
      
  | 
  private | 
Definition at line 52 of file class.ilMDBase.php.
Referenced by getMetaId().
      
  | 
  private | 
obj_id (e.g for structure objects the obj_id of the structure object)
Definition at line 45 of file class.ilMDBase.php.
Referenced by getObjId().
      
  | 
  private | 
type of the object (e.g st,pg,crs ...)
Definition at line 50 of file class.ilMDBase.php.
Referenced by getObjType().
      
  | 
  private | 
Definition at line 53 of file class.ilMDBase.php.
Referenced by getParentId().
      
  | 
  private | 
Definition at line 54 of file class.ilMDBase.php.
Referenced by getParentType().
      
  | 
  private | 
object id (NOT ref_id!) of rbac object (e.g for page objects the obj_id of the content object; for media objects this is set to 0, because their object id are not assigned to ref ids)
Definition at line 40 of file class.ilMDBase.php.
Referenced by getRBACId().