ILIAS  release_10 Revision v10.1-43-ga1241a92c2f
ilECSCmsTree Class Reference
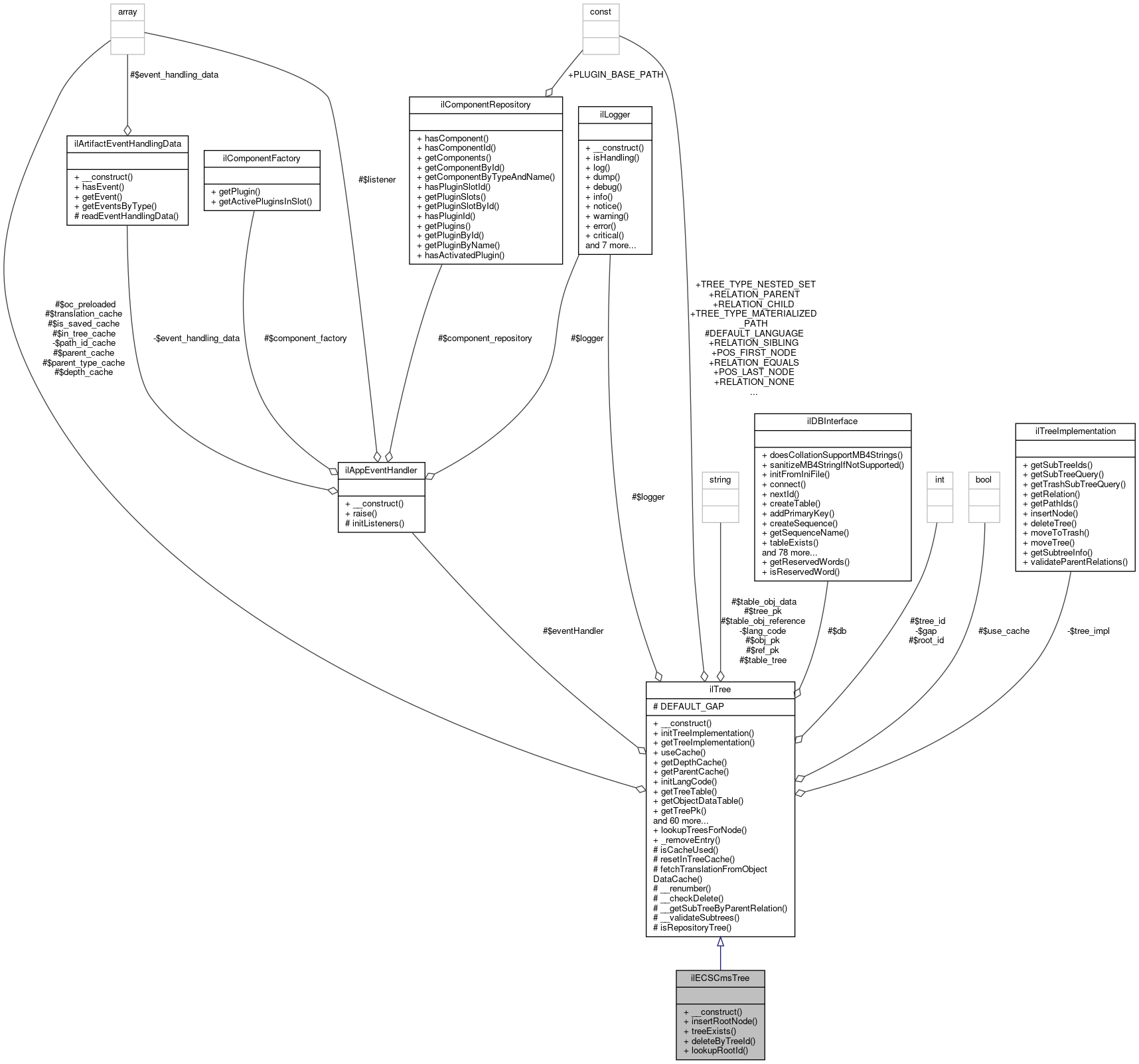
+ Inheritance diagram for ilECSCmsTree:
+ Collaboration diagram for ilECSCmsTree:

Public Member Functions

 __construct (int $a_tree_id)
 
 insertRootNode (int $tree, int $a_child)
 
 treeExists (int $a_tree_id)
 Check if tree exists. More...
 
- Public Member Functions inherited from ilTree
 __construct (int $a_tree_id, int $a_root_id=0, ilDBInterface $db=null)
 
 initTreeImplementation ()
 Init tree implementation. More...
 
 getTreeImplementation ()
 Get tree implementation. More...
 
 useCache (bool $a_use=true)
 Use Cache (usually activated) More...
 
 getDepthCache ()
 Get depth cache. More...
 
 getParentCache ()
 Get parent cache. More...
 
 initLangCode ()
 Do not use it Store user language. More...
 
 getTreeTable ()
 Get tree table name. More...
 
 getObjectDataTable ()
 Get object data table. More...
 
 getTreePk ()
 Get tree primary key. More...
 
 getTableReference ()
 Get reference table if available. More...
 
 getGap ()
 Get default gap. More...
 
 setTableNames (string $a_table_tree, string $a_table_obj_data, string $a_table_obj_reference="")
 set table names The primary key of the table containing your object_data must be 'obj_id' You may use a reference table. More...
 
 setReferenceTablePK (string $a_column_name)
 set column containing primary key in reference table More...
 
 setObjectTablePK (string $a_column_name)
 set column containing primary key in object table More...
 
 setTreeTablePK (string $a_column_name)
 set column containing primary key in tree table More...
 
 buildJoin ()
 build join depending on table settings private More...
 
 getRelation (int $a_node_a, int $a_node_b)
 Get relation of two nodes. More...
 
 getRelationOfNodes (array $a_node_a_arr, array $a_node_b_arr)
 get relation of two nodes by node data More...
 
 getChildIds (int $a_node)
 
 getChilds (int $a_node_id, string $a_order="", string $a_direction="ASC")
 get child nodes of given node More...
 
 getFilteredChilds (array $a_filter, int $a_node, string $a_order="", string $a_direction="ASC")
 get child nodes of given node (exclude filtered obj_types) More...
 
 getChildsByType (int $a_node_id, string $a_type)
 get child nodes of given node by object type More...
 
 getChildsByTypeFilter (int $a_node_id, array $a_types, string $a_order="", string $a_direction="ASC")
 get child nodes of given node by object type More...
 
 insertNodeFromTrash (int $a_source_id, int $a_target_id, int $a_tree_id, int $a_pos=self::POS_LAST_NODE, bool $a_reset_deleted_date=false)
 Insert node from trash deletes trash entry. More...
 
 insertNode (int $a_node_id, int $a_parent_id, int $a_pos=self::POS_LAST_NODE, bool $a_reset_deletion_date=false)
 insert new node with node_id under parent node with parent_id More...
 
 getFilteredSubTree (int $a_node_id, array $a_filter=[])
 get filtered subtree get all subtree nodes beginning at a specific node excluding specific object types and their child nodes. More...
 
 getSubTreeIds (int $a_ref_id)
 Get all ids of subnodes. More...
 
 getSubTree (array $a_node, bool $a_with_data=true, array $a_type=[])
 get all nodes in the subtree under specified node More...
 
 deleteTree (array $a_node)
 delete node and the whole subtree under this node More...
 
 validateParentRelations ()
 Validate parent relations of tree. More...
 
 getPathFull (int $a_endnode_id, int $a_startnode_id=0)
 get path from a given startnode to a given endnode if startnode is not given the rootnode is startnode. More...
 
 preloadDepthParent (array $a_node_ids)
 Preload depth/parent. More...
 
 getPathId (int $a_endnode_id, int $a_startnode_id=0)
 get path from a given startnode to a given endnode if startnode is not given the rootnode is startnode More...
 
 getNodePath (int $a_endnode_id, int $a_startnode_id=0)
 Returns the node path for the specified object reference. More...
 
 checkTree ()
 check consistence of tree all left & right values are checked if they are exists only once More...
 
 checkTreeChilds (bool $a_no_zero_child=true)
 check, if all childs of tree nodes exist in object table More...
 
 getMaximumDepth ()
 Return the current maximum depth in the tree. More...
 
 getDepth (int $a_node_id)
 return depth of a node in tree More...
 
 getNodeTreeData (int $a_node_id)
 return all columns of tabel tree More...
 
 getNodeData (int $a_node_id, ?int $a_tree_pk=null)
 get all information of a node. More...
 
 fetchNodeData (array $a_row)
 get data of parent node from tree and object_data More...
 
 isInTree (?int $a_node_id)
 get all information of a node. More...
 
 getParentNodeData (int $a_node_id)
 get data of parent node from tree and object_data More...
 
 isGrandChild (int $a_startnode_id, int $a_querynode_id)
 checks if a node is in the path of an other node More...
 
 addTree (int $a_tree_id, int $a_node_id=-1)
 create a new tree to do: ??? More...
 
 removeTree (int $a_tree_id)
 remove an existing tree More...
 
 moveToTrash (int $a_node_id, bool $a_set_deleted=false, int $a_deleted_by=0)
 Move node to trash bin. More...
 
 isDeleted (int $a_node_id)
 This is a wrapper for isSaved() with a more useful name. More...
 
 preloadDeleted (array $a_node_ids)
 Preload deleted information. More...
 
 getSavedNodeData (int $a_parent_id)
 get data saved/deleted nodes More...
 
 getSavedNodeObjIds (array $a_obj_ids)
 get object id of saved/deleted nodes More...
 
 getParentId (int $a_node_id)
 get parent id of given node More...
 
 getChildSequenceNumber (array $a_node, string $type="")
 get sequence number of node in sibling sequence More...
 
 readRootId ()
 
 getRootId ()
 
 setRootId (int $a_root_id)
 
 getTreeId ()
 
 fetchSuccessorNode (int $a_node_id, string $a_type="")
 get node data of successor node More...
 
 fetchPredecessorNode (int $a_node_id, string $a_type="")
 get node data of predecessor node More...
 
 renumber (int $node_id=1, int $i=1)
 Wrapper for renumber. More...
 
 checkForParentType (int $a_ref_id, string $a_type, bool $a_exclude_source_check=false)
 Check for parent type e.g check if a folder (ref_id 3) is in a parent course obj => checkForParentType(3,'crs');. More...
 
 __isMainTree ()
 Check if operations are done on main tree. More...
 
 moveTree (int $a_source_id, int $a_target_id, int $a_location=self::POS_LAST_NODE)
 Move Tree Implementation public. More...
 
 getRbacSubtreeInfo (int $a_endnode_id)
 This method is used for change existing objects and returns all necessary information for this action. More...
 
 getSubTreeQuery (int $a_node_id, array $a_fields=[], array $a_types=[], bool $a_force_join_reference=false)
 Get tree subtree query. More...
 
 getTrashSubTreeQuery (int $a_node_id, array $a_fields=[], array $a_types=[], bool $a_force_join_reference=false)
 
 getSubTreeFilteredByObjIds (int $a_node_id, array $a_obj_ids, array $a_fields=[])
 get all node ids in the subtree under specified node id, filter by object ids More...
 
 deleteNode (int $a_tree_id, int $a_node_id)
 
 lookupTrashedObjectTypes ()
 Lookup object types in trash. More...
 

Static Public Member Functions

static deleteByTreeId (int $a_tree_id)
 Delete tree by tree_id. More...
 
static lookupRootId ($a_tree_id)
 lookup root id More...
 
- Static Public Member Functions inherited from ilTree
static lookupTreesForNode (int $node_id)
 
static _removeEntry (int $a_tree, int $a_child, string $a_db_table="tree")
 STATIC METHOD Removes a single entry from a tree. More...
 

Additional Inherited Members

- Data Fields inherited from ilTree
const TREE_TYPE_MATERIALIZED_PATH = 'mp'
 
const TREE_TYPE_NESTED_SET = 'ns'
 
const POS_LAST_NODE = -2
 
const POS_FIRST_NODE = -1
 
const RELATION_CHILD = 1
 
const RELATION_PARENT = 2
 
const RELATION_SIBLING = 3
 
const RELATION_EQUALS = 4
 
const RELATION_NONE = 5
 
- Protected Member Functions inherited from ilTree
 isCacheUsed ()
 Check if cache is active. More...
 
 resetInTreeCache ()
 reset in tree cache More...
 
 fetchTranslationFromObjectDataCache (array $a_obj_ids)
 Get translation data from object cache (trigger in object cache on preload) More...
 
 __renumber (int $node_id=1, int $i=1)
 This method is private. More...
 
 __checkDelete (array $a_node)
 Check for deleteTree() compares a subtree of a given node by checking lft, rgt against parent relation. More...
 
 __getSubTreeByParentRelation (int $a_node_id, array &$parent_childs)
 
 __validateSubtrees (array &$lft_childs, array $parent_childs)
 
 isRepositoryTree ()
 check if current tree instance operates on repository tree table More...
 
- Protected Attributes inherited from ilTree
const DEFAULT_LANGUAGE = 'en'
 
const DEFAULT_GAP = 50
 
ilLogger $logger
 
ilDBInterface $db
 
ilAppEventHandler $eventHandler
 
int $root_id
 points to root node (may be a subtree) More...
 
int $tree_id
 to use different trees in one db-table More...
 
string $table_tree
 table name of tree table More...
 
string $table_obj_data
 table name of object_data table More...
 
string $table_obj_reference
 table name of object_reference table More...
 
string $ref_pk
 column name containing primary key in reference table More...
 
string $obj_pk
 column name containing primary key in object table More...
 
string $tree_pk
 column name containing tree id in tree table More...
 
bool $use_cache
 
array $oc_preloaded = []
 
array $depth_cache = []
 
array $parent_cache = []
 
array $in_tree_cache = []
 
array $translation_cache = []
 
array $parent_type_cache = []
 
array $is_saved_cache = []
 

Detailed Description

Author
Stefan Meyer smeye.nosp@m.r.il.nosp@m.ias@g.nosp@m.mx.d.nosp@m.e

Definition at line 23 of file class.ilECSCmsTree.php.

Constructor & Destructor Documentation

◆ __construct()

ilECSCmsTree::__construct ( int  $a_tree_id)

Definition at line 25 of file class.ilECSCmsTree.php.

References ILIAS\GlobalScreen\Provider\__construct(), ilTree\setObjectTablePK(), ilTree\setTableNames(), and ilTree\useCache().

26  {
27  parent::__construct($a_tree_id, self::lookupRootId($a_tree_id));
28 
29  $this->setObjectTablePK('obj_id');
30  $this->setTableNames('ecs_cms_tree', 'ecs_cms_data');
31  $this->useCache(false);
32  }
setObjectTablePK(string $a_column_name)
set column containing primary key in object table
useCache(bool $a_use=true)
Use Cache (usually activated)
setTableNames(string $a_table_tree, string $a_table_obj_data, string $a_table_obj_reference="")
set table names The primary key of the table containing your object_data must be 'obj_id' You may use...
__construct(Container $dic, ilPlugin $plugin)
+ Here is the call graph for this function:

Member Function Documentation

◆ deleteByTreeId()

static ilECSCmsTree::deleteByTreeId ( int  $a_tree_id)
static

Delete tree by tree_id.

Definition at line 54 of file class.ilECSCmsTree.php.

References $DIC, and $ilDB.

Referenced by ilECSCmsTreeCommandQueueHandler\handleUpdate().

54  : bool
55  {
56  global $DIC;
57 
58  $ilDB = $DIC['ilDB'];
59 
60  $DIC->logger()->wsrv()->debug('Deleting cms tree: ' . $a_tree_id);
61  $query = 'DELETE FROM ecs_cms_tree ' .
62  'WHERE tree = ' . $ilDB->quote($a_tree_id, 'integer');
63  $ilDB->manipulate($query);
64  return true;
65  }
global $DIC
Definition: shib_login.php:25
+ Here is the caller graph for this function:

◆ insertRootNode()

ilECSCmsTree::insertRootNode ( int  $tree,
int  $a_child 
)

Definition at line 34 of file class.ilECSCmsTree.php.

34  : bool
35  {
36  $query = 'INSERT INTO ecs_cms_tree ' .
37  '(tree,child,parent,lft,rgt,depth) ' .
38  'VALUES ( ' .
39  $this->db->quote($tree, 'integer') . ', ' .
40  $this->db->quote($a_child, 'integer') . ', ' .
41  $this->db->quote(0, 'integer') . ', ' .
42  $this->db->quote(1, 'integer') . ', ' .
43  $this->db->quote(100, 'integer') . ', ' .
44  $this->db->quote(1, 'integer') . ' )';
45 
46  $this->db->manipulate($query);
47 
48  return true;
49  }

◆ lookupRootId()

static ilECSCmsTree::lookupRootId (   $a_tree_id)
static

lookup root id

Definition at line 84 of file class.ilECSCmsTree.php.

References $DIC, $ilDB, $res, and ilDBConstants\FETCHMODE_OBJECT.

Referenced by ilECSMappingSettingsGUI\dDeleteTree(), ilECSMappingSettingsGUI\dInitFormTreeSettings(), ilECSMappingSettingsGUI\dShowCmsExplorer(), ilECSCmsTreeCommandQueueHandler\handleDelete(), ilECSCmsTreeCommandQueueHandler\handleUpdate(), and ilECSCmsTreeSynchronizer\sync().

84  : int
85  {
86  global $DIC;
87 
88  $ilDB = $DIC['ilDB'];
89 
90  $query = 'SELECT child FROM ecs_cms_tree WHERE tree = ' . $ilDB->quote($a_tree_id, 'integer');
91  $res = $ilDB->query($query);
92  if ($row = $res->fetchRow(ilDBConstants::FETCHMODE_OBJECT)) {
93  return (int) $row->child;
94  }
95  return 0;
96  }
$res
Definition: ltiservices.php:69
global $DIC
Definition: shib_login.php:25
+ Here is the caller graph for this function:

◆ treeExists()

ilECSCmsTree::treeExists ( int  $a_tree_id)

Check if tree exists.

Definition at line 70 of file class.ilECSCmsTree.php.

References $res, and ilDBConstants\FETCHMODE_OBJECT.

70  : bool
71  {
72  $query = 'SELECT COUNT(*) num FROM ecs_cms_tree WHERE tree = ' . $this->db->quote($a_tree_id, 'integer');
73  $res = $this->db->query($query);
74  if ($row = $res->fetchRow(ilDBConstants::FETCHMODE_OBJECT)) {
75  return $row->num > 0;
76  }
77  return false;
78  }
$res
Definition: ltiservices.php:69

The documentation for this class was generated from the following file: