ILIAS  release_10 Revision v10.1-43-ga1241a92c2f
ilECSParticipantSetting Class Reference
+ Collaboration diagram for ilECSParticipantSetting:

Public Member Functions

 __construct (int $a_server_id, int $mid)
 
 getServerId ()
 Get server id. More...
 
 setMid (int $a_mid)
 
 getMid ()
 
 enableExport (bool $a_status)
 
 isExportEnabled ()
 
 enableImport (bool $a_status)
 
 isImportEnabled ()
 
 setImportType (int $a_type)
 
 getImportType ()
 
 setTitle (string $a_title)
 
 getTitle ()
 
 getCommunityName ()
 
 setCommunityName (string $a_name)
 
 isTokenEnabled ()
 
 enableToken (bool $a_stat)
 
 setExportTypes (array $a_types)
 
 getExportTypes ()
 
 getOutgoingUsernamePlaceholders ()
 
 setOutgoingUsernamePlaceholders (array $a_username_placeholders)
 
 getOutgoingUsernamePlaceholderByAuthMode (string $auth_mode)
 
 areIncomingLocalAccountsSupported ()
 
 enableIncomingLocalAccounts (bool $a_status)
 
 setIncomingAuthType (int $incoming_auth_type)
 
 getIncomingAuthType ()
 
 setOutgoingAuthModes (array $auth_modes)
 
 getOutgoingAuthModes ()
 
 getOutgoingExternalAuthModes ()
 
 isOutgoingAuthModeEnabled (string $auth_mode)
 
 setImportTypes (array $a_types)
 
 getImportTypes ()
 
 validate ()
 
 update ()
 Update Calls create automatically when no entry exists. More...
 
 delete ()
 Delete one participant entry. More...
 

Static Public Member Functions

static getInstance (int $a_server_id, int $mid)
 Get instance by server id and mid. More...
 

Data Fields

const AUTH_VERSION_4 = 1
 
const AUTH_VERSION_5 = 2
 
const PERSON_EPPN = 1
 
const PERSON_LUID = 2
 
const PERSON_LOGIN = 3
 
const PERSON_UID = 4
 
const LOGIN_PLACEHOLDER = '[LOGIN]'
 
const EXTERNAL_ACCOUNT_PLACEHOLDER = '[EXTERNAL_ACCOUNT]'
 
const INCOMING_AUTH_TYPE_INACTIVE = 0
 
const INCOMING_AUTH_TYPE_LOGIN_PAGE = 1
 
const INCOMING_AUTH_TYPE_SHIBBOLETH = 2
 
const OUTGOING_AUTH_MODE_DEFAULT = 'default'
 
const VALIDATION_OK = 0
 
const ERR_MISSING_USERNAME_PLACEHOLDER = 1
 
const IMPORT_UNCHANGED = 0
 
const IMPORT_RCRS = 1
 
const IMPORT_CRS = 2
 
const IMPORT_CMS = 3
 

Static Protected Attributes

static array $instances = []
 

Private Member Functions

 exists ()
 
 create ()
 
 read ()
 Read stored entry. More...
 

Private Attributes

int $server_id
 
int $mid
 
bool $export = false
 
bool $import = false
 
int $import_type = 1
 
string $title = ''
 
string $cname = ''
 
bool $token = true
 
bool $dtoken = true
 
int $auth_version = self::AUTH_VERSION_4
 
int $person_type = self::PERSON_UID
 
array $export_types = array()
 
array $import_types = array()
 
array $username_placeholders = []
 
bool $incoming_local_accounts = true
 
int $incoming_auth_type = self::INCOMING_AUTH_TYPE_INACTIVE
 
array $outgoing_auth_modes = []
 
bool $exists = false
 
ilDBInterface $db
 

Detailed Description

Author
Stefan Meyer meyer.nosp@m.@lei.nosp@m.fos.c.nosp@m.om

Definition at line 23 of file class.ilECSParticipantSetting.php.

Constructor & Destructor Documentation

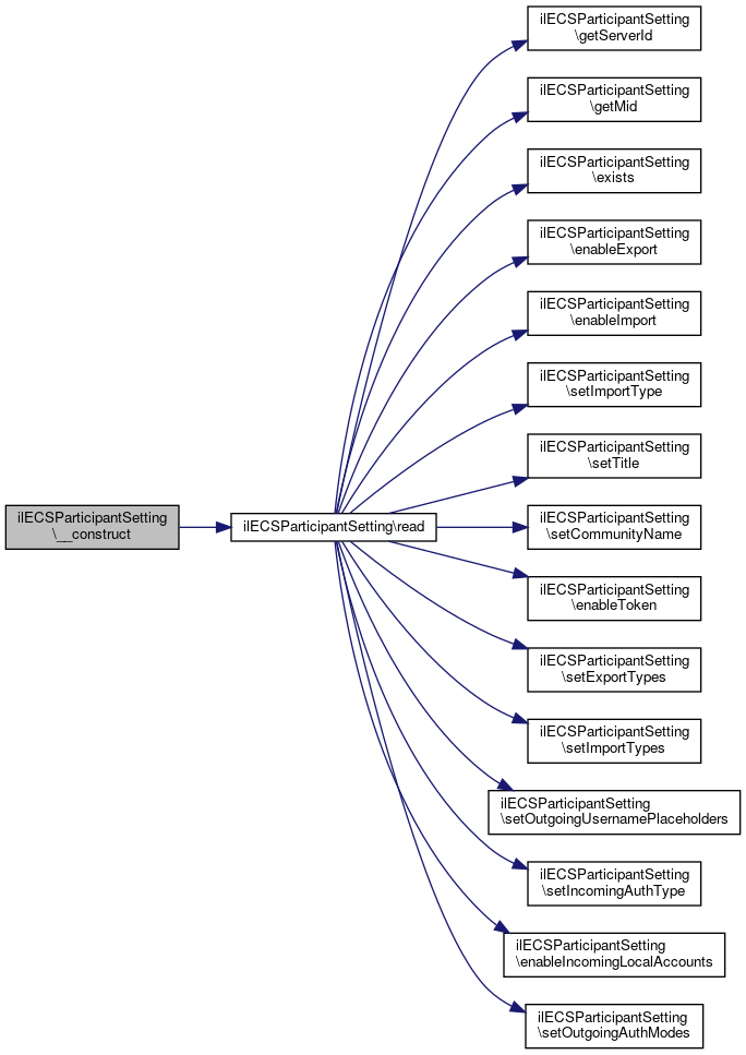
◆ __construct()

ilECSParticipantSetting::__construct ( int  $a_server_id,
int  $mid 
)

Definition at line 83 of file class.ilECSParticipantSetting.php.

References $DIC, $mid, and read().

84  {
85  global $DIC;
86 
87  $this->db = $DIC->database();
88 
89  $this->server_id = $a_server_id;
90  $this->mid = $mid;
91  $this->read();
92  }
global $DIC
Definition: shib_login.php:25
+ Here is the call graph for this function:

Member Function Documentation

◆ areIncomingLocalAccountsSupported()

ilECSParticipantSetting::areIncomingLocalAccountsSupported ( )

Definition at line 214 of file class.ilECSParticipantSetting.php.

References $incoming_local_accounts.

Referenced by create(), and update().

214  : bool
215  {
217  }
+ Here is the caller graph for this function:

◆ create()

ilECSParticipantSetting::create ( )
private

Definition at line 326 of file class.ilECSParticipantSetting.php.

References areIncomingLocalAccountsSupported(), getCommunityName(), getExportTypes(), getImportType(), getImportTypes(), getIncomingAuthType(), getMid(), getOutgoingAuthModes(), getOutgoingUsernamePlaceholders(), getServerId(), getTitle(), isExportEnabled(), isImportEnabled(), isTokenEnabled(), ilDBConstants\T_INTEGER, and ilDBConstants\T_TEXT.

Referenced by update().

326  : bool
327  {
328  $query = 'INSERT INTO ecs_part_settings ' .
329  '(sid,mid,export,import,import_type,title,cname,token,export_types, import_types, username_placeholders, incoming_auth_type, incoming_local_accounts, outgoing_auth_modes) ' .
330  'VALUES( ' .
331  $this->db->quote($this->getServerId(), 'integer') . ', ' .
332  $this->db->quote($this->getMid(), 'integer') . ', ' .
333  $this->db->quote((int) $this->isExportEnabled(), 'integer') . ', ' .
334  $this->db->quote((int) $this->isImportEnabled(), 'integer') . ', ' .
335  $this->db->quote($this->getImportType(), 'integer') . ', ' .
336  $this->db->quote($this->getTitle(), 'text') . ', ' .
337  $this->db->quote($this->getCommunityName(), 'text') . ', ' .
338  $this->db->quote($this->isTokenEnabled(), 'integer') . ', ' .
339  $this->db->quote(serialize($this->getExportTypes()), 'text') . ', ' .
340  $this->db->quote(serialize($this->getImportTypes()), 'text') . ', ' .
341  $this->db->quote(serialize($this->getOutgoingUsernamePlaceholders()), ilDBConstants::T_TEXT) . ', ' .
342  $this->db->quote($this->areIncomingLocalAccountsSupported(), ilDBConstants::T_INTEGER) . ', ' .
343  $this->db->quote($this->getIncomingAuthType(), ilDBConstants::T_INTEGER) . ', ' .
344  $this->db->quote(serialize($this->getOutgoingAuthModes()), ilDBConstants::T_TEXT) . ' ' .
345  ')';
346  $this->db->manipulate($query);
347  return true;
348  }
+ Here is the call graph for this function:
+ Here is the caller graph for this function:

◆ delete()

ilECSParticipantSetting::delete ( )

Delete one participant entry.

Definition at line 353 of file class.ilECSParticipantSetting.php.

References getMid(), and getServerId().

Referenced by ilECSSettingsGUI\refreshParticipants().

353  : bool
354  {
355  $query = 'DELETE FROM ecs_part_settings ' .
356  'WHERE sid = ' . $this->db->quote($this->getServerId(), 'integer') . ' ' .
357  'AND mid = ' . $this->db->quote($this->getMid(), 'integer');
358  $this->db->manipulate($query);
359  return true;
360  }
+ Here is the call graph for this function:
+ Here is the caller graph for this function:

◆ enableExport()

ilECSParticipantSetting::enableExport ( bool  $a_status)

Definition at line 127 of file class.ilECSParticipantSetting.php.

Referenced by read().

127  : void
128  {
129  $this->export = $a_status;
130  }
+ Here is the caller graph for this function:

◆ enableImport()

ilECSParticipantSetting::enableImport ( bool  $a_status)

Definition at line 137 of file class.ilECSParticipantSetting.php.

Referenced by read().

137  : void
138  {
139  $this->import = $a_status;
140  }
+ Here is the caller graph for this function:

◆ enableIncomingLocalAccounts()

ilECSParticipantSetting::enableIncomingLocalAccounts ( bool  $a_status)

Definition at line 219 of file class.ilECSParticipantSetting.php.

Referenced by read().

219  : void
220  {
221  $this->incoming_local_accounts = $a_status;
222  }
+ Here is the caller graph for this function:

◆ enableToken()

ilECSParticipantSetting::enableToken ( bool  $a_stat)

Definition at line 184 of file class.ilECSParticipantSetting.php.

Referenced by read().

184  : void
185  {
186  $this->token = $a_stat;
187  }
+ Here is the caller graph for this function:

◆ exists()

ilECSParticipantSetting::exists ( )
private

Definition at line 273 of file class.ilECSParticipantSetting.php.

References $exists.

Referenced by read(), and update().

273  : bool
274  {
275  return $this->exists;
276  }
+ Here is the caller graph for this function:

◆ getCommunityName()

ilECSParticipantSetting::getCommunityName ( )

Definition at line 169 of file class.ilECSParticipantSetting.php.

References $cname.

Referenced by create(), and update().

169  : string
170  {
171  return $this->cname;
172  }
+ Here is the caller graph for this function:

◆ getExportTypes()

ilECSParticipantSetting::getExportTypes ( )

Definition at line 194 of file class.ilECSParticipantSetting.php.

References $export_types.

Referenced by create(), and update().

194  : array
195  {
196  return $this->export_types;
197  }
+ Here is the caller graph for this function:

◆ getImportType()

ilECSParticipantSetting::getImportType ( )

Definition at line 154 of file class.ilECSParticipantSetting.php.

References $import_type.

Referenced by create(), and update().

154  : int
155  {
156  return $this->import_type;
157  }
+ Here is the caller graph for this function:

◆ getImportTypes()

ilECSParticipantSetting::getImportTypes ( )

Definition at line 268 of file class.ilECSParticipantSetting.php.

References $import_types.

Referenced by create(), and update().

268  : array
269  {
270  return $this->import_types;
271  }
+ Here is the caller graph for this function:

◆ getIncomingAuthType()

ilECSParticipantSetting::getIncomingAuthType ( )

Definition at line 229 of file class.ilECSParticipantSetting.php.

References $incoming_auth_type.

Referenced by create(), and update().

229  : int
230  {
232  }
+ Here is the caller graph for this function:

◆ getInstance()

static ilECSParticipantSetting::getInstance ( int  $a_server_id,
int  $mid 
)
static

Get instance by server id and mid.

Parameters
int$a_server_id
int$mid
Returns
ilECSParticipantSetting

Definition at line 100 of file class.ilECSParticipantSetting.php.

References $mid.

Referenced by ilECSCmsCourseMemberCommandQueueHandler\checkAllocationActivation(), ilECSCmsCourseCommandQueueHandler\checkAllocationActivation(), ilRemoteObjectBase\getFullRemoteLink(), and ilECSAppEventListener\handleNewAccountCreation().

101  {
102  if (!isset(self::$instances[$a_server_id . '_' . $mid])) {
103  return self::$instances[$a_server_id . '_' . $mid] = new self($a_server_id, $mid);
104  }
105  return self::$instances[$a_server_id . '_' . $mid];
106  }
+ Here is the caller graph for this function:

◆ getMid()

ilECSParticipantSetting::getMid ( )

Definition at line 122 of file class.ilECSParticipantSetting.php.

References $mid.

Referenced by create(), delete(), read(), and update().

122  : int
123  {
124  return $this->mid;
125  }
+ Here is the caller graph for this function:

◆ getOutgoingAuthModes()

ilECSParticipantSetting::getOutgoingAuthModes ( )

Definition at line 239 of file class.ilECSParticipantSetting.php.

References $outgoing_auth_modes.

Referenced by create(), getOutgoingExternalAuthModes(), isOutgoingAuthModeEnabled(), update(), and validate().

239  : array
240  {
242  }
+ Here is the caller graph for this function:

◆ getOutgoingExternalAuthModes()

ilECSParticipantSetting::getOutgoingExternalAuthModes ( )
Returns
string[]

Definition at line 247 of file class.ilECSParticipantSetting.php.

References getOutgoingAuthModes().

Referenced by ilECSUser\toGET().

247  : array
248  {
249  return array_filter(
250  $this->getOutgoingAuthModes(),
251  static function (string $auth_mode): bool {
252  return $auth_mode !== self::OUTGOING_AUTH_MODE_DEFAULT;
253  }
254  );
255  }
+ Here is the call graph for this function:
+ Here is the caller graph for this function:

◆ getOutgoingUsernamePlaceholderByAuthMode()

ilECSParticipantSetting::getOutgoingUsernamePlaceholderByAuthMode ( string  $auth_mode)

Definition at line 209 of file class.ilECSParticipantSetting.php.

References getOutgoingUsernamePlaceholders().

Referenced by ilECSUser\toGET(), and validate().

209  : string
210  {
211  return $this->getOutgoingUsernamePlaceholders()[$auth_mode] ?? '';
212  }
+ Here is the call graph for this function:
+ Here is the caller graph for this function:

◆ getOutgoingUsernamePlaceholders()

ilECSParticipantSetting::getOutgoingUsernamePlaceholders ( )

Definition at line 199 of file class.ilECSParticipantSetting.php.

References $username_placeholders.

Referenced by create(), getOutgoingUsernamePlaceholderByAuthMode(), and update().

199  : array
200  {
202  }
+ Here is the caller graph for this function:

◆ getServerId()

ilECSParticipantSetting::getServerId ( )

Get server id.

Definition at line 112 of file class.ilECSParticipantSetting.php.

References $server_id.

Referenced by create(), delete(), read(), and update().

112  : int
113  {
114  return $this->server_id;
115  }
+ Here is the caller graph for this function:

◆ getTitle()

ilECSParticipantSetting::getTitle ( )

Definition at line 164 of file class.ilECSParticipantSetting.php.

References $title.

Referenced by create(), and update().

164  : string
165  {
166  return $this->title;
167  }
+ Here is the caller graph for this function:

◆ isExportEnabled()

ilECSParticipantSetting::isExportEnabled ( )

Definition at line 132 of file class.ilECSParticipantSetting.php.

References $export.

Referenced by create(), and update().

132  : bool
133  {
134  return $this->export;
135  }
+ Here is the caller graph for this function:

◆ isImportEnabled()

ilECSParticipantSetting::isImportEnabled ( )

Definition at line 142 of file class.ilECSParticipantSetting.php.

References $import.

Referenced by create(), and update().

142  : bool
143  {
144  return $this->import;
145  }
+ Here is the caller graph for this function:

◆ isOutgoingAuthModeEnabled()

ilECSParticipantSetting::isOutgoingAuthModeEnabled ( string  $auth_mode)

Definition at line 257 of file class.ilECSParticipantSetting.php.

References getOutgoingAuthModes().

257  : bool
258  {
259  return (bool) ($this->getOutgoingAuthModes()[$auth_mode] ?? false);
260  }
+ Here is the call graph for this function:

◆ isTokenEnabled()

ilECSParticipantSetting::isTokenEnabled ( )

Definition at line 179 of file class.ilECSParticipantSetting.php.

References $token.

Referenced by create(), and update().

179  : bool
180  {
181  return $this->token;
182  }
+ Here is the caller graph for this function:

◆ read()

ilECSParticipantSetting::read ( )
private

Read stored entry.

Definition at line 365 of file class.ilECSParticipantSetting.php.

References $res, enableExport(), enableImport(), enableIncomingLocalAccounts(), enableToken(), exists(), ilDBConstants\FETCHMODE_OBJECT, getMid(), getServerId(), setCommunityName(), setExportTypes(), setImportType(), setImportTypes(), setIncomingAuthType(), setOutgoingAuthModes(), setOutgoingUsernamePlaceholders(), and setTitle().

Referenced by __construct().

365  : void
366  {
367  $query = 'SELECT * FROM ecs_part_settings ' .
368  'WHERE sid = ' . $this->db->quote($this->getServerId(), 'integer') . ' ' .
369  'AND mid = ' . $this->db->quote($this->getMid(), 'integer');
370 
371  $res = $this->db->query($query);
372 
373  $this->exists = ($res->numRows() ? true : false);
374 
375  while ($row = $res->fetchRow(ilDBConstants::FETCHMODE_OBJECT)) {
376  $this->enableExport((bool) $row->export);
377  $this->enableImport((bool) $row->import);
378  $this->setImportType((int) $row->import_type);
379  $this->setTitle($row->title);
380  $this->setCommunityName($row->cname);
381  $this->enableToken((bool) $row->token);
382  $this->setExportTypes((array) unserialize($row->export_types, ['allowed_classes' => true]));
383  $this->setImportTypes((array) unserialize($row->import_types, ['allowed_classes' => true]));
384  $this->setOutgoingUsernamePlaceholders((array) unserialize((string) $row->username_placeholders, ['allowed_classes' => true]));
385  $this->setIncomingAuthType((int) $row->incoming_auth_type);
386  $this->enableIncomingLocalAccounts((bool) $row->incoming_local_accounts);
387  $this->setOutgoingAuthModes((array) unserialize((string) $row->outgoing_auth_modes, ['allowed_classes' => true]));
388  }
389  }
$res
Definition: ltiservices.php:69
setIncomingAuthType(int $incoming_auth_type)
setOutgoingUsernamePlaceholders(array $a_username_placeholders)
+ Here is the call graph for this function:
+ Here is the caller graph for this function:

◆ setCommunityName()

ilECSParticipantSetting::setCommunityName ( string  $a_name)

Definition at line 174 of file class.ilECSParticipantSetting.php.

Referenced by read().

174  : void
175  {
176  $this->cname = $a_name;
177  }
+ Here is the caller graph for this function:

◆ setExportTypes()

ilECSParticipantSetting::setExportTypes ( array  $a_types)

Definition at line 189 of file class.ilECSParticipantSetting.php.

Referenced by read().

189  : void
190  {
191  $this->export_types = $a_types;
192  }
+ Here is the caller graph for this function:

◆ setImportType()

ilECSParticipantSetting::setImportType ( int  $a_type)

Definition at line 147 of file class.ilECSParticipantSetting.php.

Referenced by read().

147  : void
148  {
149  if ($a_type !== self::IMPORT_UNCHANGED) {
150  $this->import_type = $a_type;
151  }
152  }
+ Here is the caller graph for this function:

◆ setImportTypes()

ilECSParticipantSetting::setImportTypes ( array  $a_types)

Definition at line 263 of file class.ilECSParticipantSetting.php.

Referenced by read().

263  : void
264  {
265  $this->import_types = $a_types;
266  }
+ Here is the caller graph for this function:

◆ setIncomingAuthType()

ilECSParticipantSetting::setIncomingAuthType ( int  $incoming_auth_type)

Definition at line 224 of file class.ilECSParticipantSetting.php.

References $incoming_auth_type.

Referenced by read().

224  : void
225  {
226  $this->incoming_auth_type = $incoming_auth_type;
227  }
+ Here is the caller graph for this function:

◆ setMid()

ilECSParticipantSetting::setMid ( int  $a_mid)

Definition at line 117 of file class.ilECSParticipantSetting.php.

117  : void
118  {
119  $this->mid = $a_mid;
120  }

◆ setOutgoingAuthModes()

ilECSParticipantSetting::setOutgoingAuthModes ( array  $auth_modes)

Definition at line 234 of file class.ilECSParticipantSetting.php.

Referenced by read().

234  : void
235  {
236  $this->outgoing_auth_modes = $auth_modes;
237  }
+ Here is the caller graph for this function:

◆ setOutgoingUsernamePlaceholders()

ilECSParticipantSetting::setOutgoingUsernamePlaceholders ( array  $a_username_placeholders)

Definition at line 204 of file class.ilECSParticipantSetting.php.

Referenced by read().

204  : void
205  {
206  $this->username_placeholders = $a_username_placeholders;
207  }
+ Here is the caller graph for this function:

◆ setTitle()

ilECSParticipantSetting::setTitle ( string  $a_title)

Definition at line 159 of file class.ilECSParticipantSetting.php.

Referenced by read().

159  : void
160  {
161  $this->title = $a_title;
162  }
+ Here is the caller graph for this function:

◆ update()

ilECSParticipantSetting::update ( )

Update Calls create automatically when no entry exists.

Definition at line 299 of file class.ilECSParticipantSetting.php.

References areIncomingLocalAccountsSupported(), create(), exists(), getCommunityName(), getExportTypes(), getImportType(), getImportTypes(), getIncomingAuthType(), getMid(), getOutgoingAuthModes(), getOutgoingUsernamePlaceholders(), getServerId(), getTitle(), isExportEnabled(), isImportEnabled(), isTokenEnabled(), ilDBConstants\T_INTEGER, and ilDBConstants\T_TEXT.

299  : bool
300  {
301  if (!$this->exists()) {
302  return $this->create();
303  }
304  $query = 'UPDATE ecs_part_settings ' .
305  'SET ' .
306  'sid = ' . $this->db->quote($this->getServerId(), 'integer') . ', ' .
307  'mid = ' . $this->db->quote($this->getMid(), 'integer') . ', ' .
308  'export = ' . $this->db->quote((int) $this->isExportEnabled(), 'integer') . ', ' .
309  'import = ' . $this->db->quote((int) $this->isImportEnabled(), 'integer') . ', ' .
310  'import_type = ' . $this->db->quote($this->getImportType(), 'integer') . ', ' .
311  'title = ' . $this->db->quote($this->getTitle(), 'text') . ', ' .
312  'cname = ' . $this->db->quote($this->getCommunityName(), 'text') . ', ' .
313  'token = ' . $this->db->quote($this->isTokenEnabled(), 'integer') . ', ' .
314  'export_types = ' . $this->db->quote(serialize($this->getExportTypes()), 'text') . ', ' .
315  'import_types = ' . $this->db->quote(serialize($this->getImportTypes()), ilDBConstants::T_TEXT) . ', ' .
316  'username_placeholders = ' . $this->db->quote(serialize($this->getOutgoingUsernamePlaceholders()), ilDBConstants::T_TEXT) . ', ' .
317  'incoming_local_accounts = ' . $this->db->quote($this->areIncomingLocalAccountsSupported(), ilDBConstants::T_INTEGER) . ', ' .
318  'incoming_auth_type = ' . $this->db->quote($this->getIncomingAuthType(), ilDBConstants::T_INTEGER) . ', ' .
319  'outgoing_auth_modes = ' . $this->db->quote(serialize($this->getOutgoingAuthModes()), ilDBConstants::T_TEXT) . ' ' .
320  'WHERE sid = ' . $this->db->quote($this->getServerId(), 'integer') . ' ' .
321  'AND mid = ' . $this->db->quote($this->getMid(), 'integer');
322  $this->db->manipulate($query);
323  return true;
324  }
+ Here is the call graph for this function:

◆ validate()

ilECSParticipantSetting::validate ( )

Definition at line 278 of file class.ilECSParticipantSetting.php.

References getOutgoingAuthModes(), and getOutgoingUsernamePlaceholderByAuthMode().

278  : int
279  {
280  foreach ($this->getOutgoingAuthModes() as $auth_mode) {
281  if ($auth_mode === self::OUTGOING_AUTH_MODE_DEFAULT) {
282  continue;
283  }
284  $placeholder = $this->getOutgoingUsernamePlaceholderByAuthMode($auth_mode);
285  if (
286  !stristr($placeholder, self::LOGIN_PLACEHOLDER) &&
287  !stristr($placeholder, self::EXTERNAL_ACCOUNT_PLACEHOLDER)
288  ) {
289  return self::ERR_MISSING_USERNAME_PLACEHOLDER;
290  }
291  }
292  return self::VALIDATION_OK;
293  }
getOutgoingUsernamePlaceholderByAuthMode(string $auth_mode)
+ Here is the call graph for this function:

Field Documentation

◆ $auth_version

int ilECSParticipantSetting::$auth_version = self::AUTH_VERSION_4
private

Definition at line 65 of file class.ilECSParticipantSetting.php.

◆ $cname

string ilECSParticipantSetting::$cname = ''
private

Definition at line 61 of file class.ilECSParticipantSetting.php.

Referenced by getCommunityName().

◆ $db

ilDBInterface ilECSParticipantSetting::$db
private

Definition at line 81 of file class.ilECSParticipantSetting.php.

◆ $dtoken

bool ilECSParticipantSetting::$dtoken = true
private

Definition at line 63 of file class.ilECSParticipantSetting.php.

◆ $exists

bool ilECSParticipantSetting::$exists = false
private

Definition at line 79 of file class.ilECSParticipantSetting.php.

Referenced by exists().

◆ $export

bool ilECSParticipantSetting::$export = false
private

Definition at line 57 of file class.ilECSParticipantSetting.php.

Referenced by isExportEnabled().

◆ $export_types

array ilECSParticipantSetting::$export_types = array()
private

Definition at line 69 of file class.ilECSParticipantSetting.php.

Referenced by getExportTypes().

◆ $import

bool ilECSParticipantSetting::$import = false
private

Definition at line 58 of file class.ilECSParticipantSetting.php.

Referenced by isImportEnabled().

◆ $import_type

int ilECSParticipantSetting::$import_type = 1
private

Definition at line 59 of file class.ilECSParticipantSetting.php.

Referenced by getImportType().

◆ $import_types

array ilECSParticipantSetting::$import_types = array()
private

Definition at line 70 of file class.ilECSParticipantSetting.php.

Referenced by getImportTypes().

◆ $incoming_auth_type

int ilECSParticipantSetting::$incoming_auth_type = self::INCOMING_AUTH_TYPE_INACTIVE
private

Definition at line 73 of file class.ilECSParticipantSetting.php.

Referenced by getIncomingAuthType(), and setIncomingAuthType().

◆ $incoming_local_accounts

bool ilECSParticipantSetting::$incoming_local_accounts = true
private

Definition at line 72 of file class.ilECSParticipantSetting.php.

Referenced by areIncomingLocalAccountsSupported().

◆ $instances

array ilECSParticipantSetting::$instances = []
staticprotected

Definition at line 46 of file class.ilECSParticipantSetting.php.

◆ $mid

int ilECSParticipantSetting::$mid
private

Definition at line 56 of file class.ilECSParticipantSetting.php.

Referenced by __construct(), getInstance(), and getMid().

◆ $outgoing_auth_modes

array ilECSParticipantSetting::$outgoing_auth_modes = []
private

Definition at line 77 of file class.ilECSParticipantSetting.php.

Referenced by getOutgoingAuthModes().

◆ $person_type

int ilECSParticipantSetting::$person_type = self::PERSON_UID
private

Definition at line 66 of file class.ilECSParticipantSetting.php.

◆ $server_id

int ilECSParticipantSetting::$server_id
private

Definition at line 55 of file class.ilECSParticipantSetting.php.

Referenced by getServerId().

◆ $title

string ilECSParticipantSetting::$title = ''
private

Definition at line 60 of file class.ilECSParticipantSetting.php.

Referenced by getTitle().

◆ $token

bool ilECSParticipantSetting::$token = true
private

Definition at line 62 of file class.ilECSParticipantSetting.php.

Referenced by isTokenEnabled().

◆ $username_placeholders

array ilECSParticipantSetting::$username_placeholders = []
private

Definition at line 71 of file class.ilECSParticipantSetting.php.

Referenced by getOutgoingUsernamePlaceholders().

◆ AUTH_VERSION_4

const ilECSParticipantSetting::AUTH_VERSION_4 = 1

Definition at line 25 of file class.ilECSParticipantSetting.php.

◆ AUTH_VERSION_5

const ilECSParticipantSetting::AUTH_VERSION_5 = 2

Definition at line 26 of file class.ilECSParticipantSetting.php.

◆ ERR_MISSING_USERNAME_PLACEHOLDER

const ilECSParticipantSetting::ERR_MISSING_USERNAME_PLACEHOLDER = 1

◆ EXTERNAL_ACCOUNT_PLACEHOLDER

const ilECSParticipantSetting::EXTERNAL_ACCOUNT_PLACEHOLDER = '[EXTERNAL_ACCOUNT]'

Definition at line 34 of file class.ilECSParticipantSetting.php.

Referenced by ilECSUser\toGET().

◆ IMPORT_CMS

const ilECSParticipantSetting::IMPORT_CMS = 3

◆ IMPORT_CRS

const ilECSParticipantSetting::IMPORT_CRS = 2

Definition at line 52 of file class.ilECSParticipantSetting.php.

Referenced by ilECSCommunityTableGUI\fillRow().

◆ IMPORT_RCRS

const ilECSParticipantSetting::IMPORT_RCRS = 1

Definition at line 51 of file class.ilECSParticipantSetting.php.

Referenced by ilECSCommunityTableGUI\fillRow().

◆ IMPORT_UNCHANGED

const ilECSParticipantSetting::IMPORT_UNCHANGED = 0

◆ INCOMING_AUTH_TYPE_INACTIVE

const ilECSParticipantSetting::INCOMING_AUTH_TYPE_INACTIVE = 0

◆ INCOMING_AUTH_TYPE_LOGIN_PAGE

const ilECSParticipantSetting::INCOMING_AUTH_TYPE_LOGIN_PAGE = 1

◆ INCOMING_AUTH_TYPE_SHIBBOLETH

const ilECSParticipantSetting::INCOMING_AUTH_TYPE_SHIBBOLETH = 2

◆ LOGIN_PLACEHOLDER

const ilECSParticipantSetting::LOGIN_PLACEHOLDER = '[LOGIN]'

Definition at line 33 of file class.ilECSParticipantSetting.php.

Referenced by ilECSUser\toGET().

◆ OUTGOING_AUTH_MODE_DEFAULT

const ilECSParticipantSetting::OUTGOING_AUTH_MODE_DEFAULT = 'default'

Definition at line 40 of file class.ilECSParticipantSetting.php.

◆ PERSON_EPPN

const ilECSParticipantSetting::PERSON_EPPN = 1

Definition at line 28 of file class.ilECSParticipantSetting.php.

◆ PERSON_LOGIN

const ilECSParticipantSetting::PERSON_LOGIN = 3

Definition at line 30 of file class.ilECSParticipantSetting.php.

◆ PERSON_LUID

const ilECSParticipantSetting::PERSON_LUID = 2

Definition at line 29 of file class.ilECSParticipantSetting.php.

◆ PERSON_UID

const ilECSParticipantSetting::PERSON_UID = 4

Definition at line 31 of file class.ilECSParticipantSetting.php.

◆ VALIDATION_OK

const ilECSParticipantSetting::VALIDATION_OK = 0

Definition at line 42 of file class.ilECSParticipantSetting.php.


The documentation for this class was generated from the following file: