ILIAS  release_10 Revision v10.1-43-ga1241a92c2f
ILIAS\MyStaff\Provider\StaffMainBarProvider Class Reference

Class StaffMainBarProvider. More...

+ Inheritance diagram for ILIAS\MyStaff\Provider\StaffMainBarProvider:
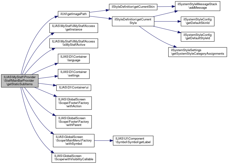
+ Collaboration diagram for ILIAS\MyStaff\Provider\StaffMainBarProvider:

Public Member Functions

 getStaticTopItems ()
 
 getStaticSubItems ()
 
- Public Member Functions inherited from ILIAS\GlobalScreen\Scope\MainMenu\Provider\AbstractStaticMainMenuProvider
 __construct (Container $dic)
 
 getAllIdentifications ()
 
 provideTypeInformation ()
 
- Public Member Functions inherited from ILIAS\GlobalScreen\Provider\AbstractProvider
 __construct (protected Container $dic)
 
 getFullyQualifiedClassName ()
 
 getProviderNameForPresentation ()
 

Additional Inherited Members

- Protected Member Functions inherited from ILIAS\GlobalScreen\Provider\AbstractProvider
 globalScreen ()
 
- Protected Attributes inherited from ILIAS\GlobalScreen\Scope\MainMenu\Provider\AbstractStaticMainMenuProvider
Container $dic
 
IdentificationProviderInterface $if
 
MainMenuItemFactory $mainmenu
 

Detailed Description

Member Function Documentation

◆ getStaticSubItems()

ILIAS\MyStaff\Provider\StaffMainBarProvider::getStaticSubItems ( )
final

Implements ILIAS\GlobalScreen\Scope\MainMenu\Provider\StaticMainMenuProvider.

Definition at line 53 of file StaffMainBarProvider.php.

References ILIAS\GlobalScreen\Scope\MainMenu\Provider\AbstractStaticMainMenuProvider\$dic, ilMStListCompetencesGUI\CMD_INDEX, ilMStListUsersGUI\CMD_INDEX, ilMStListCoursesGUI\CMD_INDEX, ilMStListCertificatesGUI\CMD_INDEX, ilUtil\getImagePath(), ILIAS\MyStaff\ilMyStaffAccess\getInstance(), if, ILIAS\MyStaff\ilMyStaffAccess\isMyStaffActive(), ILIAS\DI\Container\language(), ILIAS\DI\Container\settings(), ILIAS\DI\Container\ui(), ILIAS\GlobalScreen\Scope\Footer\Factory\withAction(), ILIAS\GlobalScreen\Scope\Footer\Factory\withParent(), ILIAS\GlobalScreen\Scope\MainMenu\Factory\withSymbol(), and ILIAS\GlobalScreen\Scope\withVisibilityCallable().

53  : array
54  {
56  return [];
57  }
58 
59  $this->dic->language()->loadLanguageModule('mst');
60  $dic = $this->dic;
61  $items = [];
62  $top = StandardTopItemsProvider::getInstance()->getOrganisationIdentification();
63 
64  $title = $this->dic->language()->txt("mm_staff_list");
65  $icon = $this->dic->ui()->factory()->symbol()->icon()->custom(
66  ilUtil::getImagePath("standard/icon_stff.svg"),
67  $title
68  );
69 
70  // My Staff
71  $items[] = $this->mainmenu->link($this->if->identifier('mm_pd_mst'))
72  ->withSymbol($icon)
73  ->withTitle($title)
74  ->withAction($this->dic->ctrl()->getLinkTargetByClass([
75  ilDashboardGUI::class,
76  ilMyStaffGUI::class,
77  ilMStListUsersGUI::class,
79  ->withParent($top)
80  ->withPosition(10)
81  ->withAvailableCallable(
82  static function () use ($dic) {
83  return (bool) ($dic->settings()->get('enable_my_staff'));
84  }
85  )
87  function (): bool {
88  return (
89  new ilMyStaffCachedAccessDecorator($this->dic, ilMyStaffAccess::getInstance())
90  )->hasCurrentUserAccessToMyStaff();
91  }
92  )->withNonAvailableReason($dic->ui()->factory()->legacy("{$dic->language()->txt('component_not_active')}"));
93 
94  $title = $this->dic->language()->txt("mm_enrolments");
95  $icon = $this->dic->ui()->factory()->symbol()->icon()->custom(
96  ilUtil::getImagePath("standard/icon_enrl.svg"),
97  $title
98  );
99 
100  // My Enrolments
101  $items[] = $this->mainmenu->link($this->if->identifier('mm_pd_enrol'))
102  ->withSymbol($icon)
103  ->withTitle($title)
104  ->withAction($this->dic->ctrl()->getLinkTargetByClass([
105  ilDashboardGUI::class,
106  ilMyStaffGUI::class,
107  ilMStListCoursesGUI::class,
109  ->withParent($top)
110  ->withPosition(20)
111  ->withAvailableCallable(
112  function () use ($dic) {
113  return (bool) ($dic->settings()->get("enable_my_staff"));
114  }
115  )
117  function (): bool {
118  return (
119  new ilMyStaffCachedAccessDecorator($this->dic, ilMyStaffAccess::getInstance())
120  )->hasCurrentUserAccessToCourseMemberships();
121  }
122  )->withNonAvailableReason($dic->ui()->factory()->legacy("{$dic->language()->txt('component_not_active')}"));
123 
124  // My Certificates
125  $icon = $this->dic->ui()->factory()->symbol()->icon()->standard(Standard::CERT, $title);
126  $items[] = $this->mainmenu->link($this->if->identifier("mm_pd_cert"))
127  ->withSymbol($icon)
128  ->withTitle($this->dic->language()->txt("mm_certificates"))
129  ->withAction($this->dic->ctrl()->getLinkTargetByClass([
130  ilDashboardGUI::class,
131  ilMyStaffGUI::class,
132  ilMStListCertificatesGUI::class,
134  ->withParent($top)
135  ->withPosition(30)
136  ->withAvailableCallable(
137  function (): bool {
138  return boolval($this->dic->settings()->get("enable_my_staff"));
139  }
140  )
142  function (): bool {
143  return (
144  new ilMyStaffCachedAccessDecorator($this->dic, ilMyStaffAccess::getInstance())
145  )->hasCurrentUserAccessToCertificates();
146  }
147  )->withNonAvailableReason($this->dic->ui()->factory()->legacy("{$this->dic->language()->txt("component_not_active")}"));
148 
149  // My Competences
150  $icon = $this->dic->ui()->factory()->symbol()->icon()->standard(Standard::SKMG, $title);
151  $items[] = $this->mainmenu->link($this->if->identifier("mm_pd_comp"))
152  ->withSymbol($icon)
153  ->withTitle($this->dic->language()->txt("mm_skills"))
154  ->withAction($this->dic->ctrl()->getLinkTargetByClass([
155  ilDashboardGUI::class,
156  ilMyStaffGUI::class,
157  ilMStListCompetencesGUI::class,
159  ->withParent($top)
160  ->withPosition(30)
161  ->withAvailableCallable(
162  function (): bool {
163  return boolval($this->dic->settings()->get("enable_my_staff"));
164  }
165  )
167  function (): bool {
168  return (
169  new ilMyStaffCachedAccessDecorator($this->dic, ilMyStaffAccess::getInstance())
170  )->hasCurrentUserAccessToCompetences();
171  }
172  )->withNonAvailableReason($this->dic->ui()->factory()->legacy("{$this->dic->language()->txt("component_not_active")}"));
173 
174  return $items;
175  }
withAction(URI|Signal|string $action)
if(!file_exists('../ilias.ini.php'))
withVisibilityCallable(callable $is_visible)
language()
Get interface to the i18n service.
Definition: Container.php:95
static getImagePath(string $image_name, string $module_path="", string $mode="output", bool $offline=false)
get image path (for images located in a template directory)
withParent(IdentificationInterface $identification)
ui()
Get the interface to get services from UI framework.
Definition: Container.php:127
settings()
Get the interface to the settings.
Definition: Container.php:135
+ Here is the call graph for this function:

◆ getStaticTopItems()

ILIAS\MyStaff\Provider\StaffMainBarProvider::getStaticTopItems ( )
final

Implements ILIAS\GlobalScreen\Scope\MainMenu\Provider\StaticMainMenuProvider.

Definition at line 45 of file StaffMainBarProvider.php.

45  : array
46  {
47  return [];
48  }

The documentation for this class was generated from the following file: