|
ILIAS
release_10 Revision v10.1-43-ga1241a92c2f
|
This file is part of ILIAS, a powerful learning management system published by ILIAS open source e-Learning e.V. More...
Inheritance diagram for ilGlobalTemplateInterface:
Collaboration diagram for ilGlobalTemplateInterface:Public Member Functions | |
| hideFooter () | |
| Make the template hide the footer. More... | |
| setOnScreenMessage (string $type, string $a_txt, bool $a_keep=false) | |
| Set a message to be displayed to the user. More... | |
| addJavaScript (string $a_js_file, bool $a_add_version_parameter=true, int $a_batch=2) | |
| Add a javascript file that should be included in the header. More... | |
| addOnLoadCode (string $a_code, int $a_batch=2) | |
| Add on load code. More... | |
| getOnLoadCodeForAsynch () | |
| Get js onload code for ajax calls. More... | |
| resetJavascript () | |
| Reset javascript files. More... | |
| fillJavaScriptFiles (bool $a_force=false) | |
| Probably adds javascript files. More... | |
| addCss (string $a_css_file, string $media="screen") | |
| Add a css file that should be included in the header. More... | |
| addInlineCss (string $a_css, string $media="screen") | |
| Add a css file that should be included in the header. More... | |
| setBodyClass (string $a_class="") | |
| Sets the body-tags class. More... | |
| loadStandardTemplate () | |
| This loads the standard template "tpl.adm_content.html" and "tpl.statusline.html" the CONTENT and STATUSLINE placeholders if they are not already loaded. More... | |
| setTitle (string $a_title, bool $hidden=false) | |
| Sets title in standard template. More... | |
| setDescription (string $a_descr) | |
| Sets description below title in standard template. More... | |
| setTitleIcon (string $a_icon_path, string $a_icon_desc="") | |
| set title icon More... | |
| setAlertProperties (array $alerts) | |
| Set alert properties. More... | |
| clearHeader () | |
| Clear header. More... | |
| setHeaderActionMenu (string $a_header) | |
| Set header action menu. More... | |
| setHeaderPageTitle (string $a_title) | |
| Sets the title of the page (for browser window). More... | |
| setLocator () | |
| Insert locator. More... | |
| setTabs (string $a_tabs_html) | |
| sets tabs in standard template More... | |
| setSubTabs (string $a_tabs_html) | |
| sets subtabs in standard template More... | |
| setContent (string $a_html) | |
| Sets content for standard template. More... | |
| setLeftContent (string $a_html) | |
| Sets content of left column. More... | |
| setLeftNavContent (string $a_content) | |
| Sets content of left navigation column. More... | |
| setRightContent (string $a_html) | |
| Sets content of right column. More... | |
| setPageFormAction (string $a_action) | |
| Sets the pages form action. More... | |
| setLoginTargetPar (string $a_val) | |
| Set target parameter for login (public sector). More... | |
| getSpecial (string $part=self::DEFAULT_BLOCK, bool $add_error_mess=false, bool $handle_referer=false, bool $add_ilias_footer=false, bool $add_standard_elements=false, bool $a_main_menu=true, bool $a_tabs=true) | |
| Renders the page with specific elements enabled. More... | |
| printToStdout (string $part=self::DEFAULT_BLOCK, bool $has_tabs=true, bool $skip_main_menu=false) | |
| printToString () | |
| Use this method to get the finally rendered page as string. More... | |
| setTreeFlatIcon (string $a_link, string $a_mode) | |
| Sets a tree or flat icon. More... | |
| addAdminPanelToolbar (ilToolbarGUI $toolbar, bool $is_bottom_panel=true, bool $has_arrow=false) | |
| Add admin panel commands as toolbar. More... | |
| setPermanentLink (string $a_type, ?int $a_id, string $a_append="", string $a_target="", string $a_title="") | |
| Generates and sets a permanent ilias link. More... | |
| resetHeaderBlock (bool $a_reset_header_action=true) | |
| Reset all header properties: title, icon, description, alerts, action menu. More... | |
| setFileUploadRefId (int $a_ref_id) | |
| Enables the file upload into this object by dropping a file. More... | |
| get (string $part=self::DEFAULT_BLOCK) | |
| Renders the given block and returns the html string. More... | |
| setVariable (string $variable, $value='') | |
| Sets the given variable to the given value. More... | |
| setCurrentBlock (string $part=self::DEFAULT_BLOCK) | |
| Sets the template to the given block. More... | |
| parseCurrentBlock (string $block_name=self::DEFAULT_BLOCK) | |
| Parses the given block. More... | |
| touchBlock (string $block) | |
| overwrites ITX::touchBlock. More... | |
| addBlockFile (string $var, string $block, string $template_name, string $in_module=null) | |
| overwrites ITX::addBlockFile More... | |
| blockExists (string $block_name) | |
| check if block exists in actual template More... | |
Data Fields | |
| const | MESSAGE_TYPE_FAILURE = 'failure' |
| const | MESSAGE_TYPE_SUCCESS = "success" |
| const | MESSAGE_TYPE_QUESTION = "question" |
| const | MESSAGE_TYPE_INFO = "info" |
| const | MESSAGE_TYPES |
| const | DEFAULT_BLOCK = 'DEFAULT' |
This file is part of ILIAS, a powerful learning management system published by ILIAS open source e-Learning e.V.
ILIAS is licensed with the GPL-3.0, see https://www.gnu.org/licenses/gpl-3.0.en.html You should have received a copy of said license along with the source code, too.
If this is not the case or you just want to try ILIAS, you'll find us at: https://www.ilias.de https://github.com/ILIAS-eLearning
Definition at line 24 of file interface.ilGlobalTemplateInterface.php.
| ilGlobalTemplateInterface::addAdminPanelToolbar | ( | ilToolbarGUI | $toolbar, |
| bool | $is_bottom_panel = true, |
||
| bool | $has_arrow = false |
||
| ) |
Add admin panel commands as toolbar.
| bool | $is_bottom_panel | if the panel should be rendered at the bottom of the page as well. |
| bool | $has_arrow | if the panel should be rendered with an arrow icon. |
Implemented in ilDataCollectionGlobalTemplate, ilGlobalTemplate, ilRTEGlobalTemplate, and ilGlobalPageTemplate.
| ilGlobalTemplateInterface::addBlockFile | ( | string | $var, |
| string | $block, | ||
| string | $template_name, | ||
| string | $in_module = null |
||
| ) |
overwrites ITX::addBlockFile
Implemented in ilDataCollectionGlobalTemplate, ilGlobalTemplate, ilRTEGlobalTemplate, and ilGlobalPageTemplate.
Referenced by ilAccessibilityControlConceptGUI\initTemplate(), and ilObjSystemFolderGUI\showJavaServerObject().
Here is the caller graph for this function:| ilGlobalTemplateInterface::addCss | ( | string | $a_css_file, |
| string | $media = "screen" |
||
| ) |
Add a css file that should be included in the header.
Implemented in ilDataCollectionGlobalTemplate, ilGlobalTemplate, ilRTEGlobalTemplate, and ilGlobalPageTemplate.
Referenced by ilPageLayoutGUI\__construct(), ILIAS\Style\Content\GUIService\addCss(), ilPageObjectGUI\addResourcesToTemplate(), ilPageObjectGUI\displayMedia(), ilObjStyleSheetGUI\includeCSS(), ilExplorerBaseGUI\init(), ILIAS\COPage\ResourcesInjector\inject(), ilObjStyleSheetGUI\propertiesObject(), ilGlossaryPresentationGUI\setContentStyles(), ilObjPortfolioBaseGUI\setContentStyleSheet(), ilObjGlossaryGUI\setContentStyleSheet(), ilObjWikiGUI\setContentStyleSheet(), ilObjBlogGUI\setContentStyleSheet(), ilMediaPoolPageGUI\showPage(), and ilObjMediaPoolGUI\showPage().
Here is the caller graph for this function:| ilGlobalTemplateInterface::addInlineCss | ( | string | $a_css, |
| string | $media = "screen" |
||
| ) |
Add a css file that should be included in the header.
Implemented in ilDataCollectionGlobalTemplate, ilGlobalTemplate, ilRTEGlobalTemplate, and ilGlobalPageTemplate.
| ilGlobalTemplateInterface::addJavaScript | ( | string | $a_js_file, |
| bool | $a_add_version_parameter = true, |
||
| int | $a_batch = 2 |
||
| ) |
Add a javascript file that should be included in the header.
Implemented in ilDataCollectionGlobalTemplate, ilGlobalTemplate, ilGlobalPageTemplate, and ilRTEGlobalTemplate.
Referenced by ILIAS\ResourceStorage\Flavour\Machine\DefaultMachines\Extract\Video\VideoWidgetGUI\__construct(), ilObjStudyProgrammeAutoMembershipsGUI\__construct(), ilOverlayGUI\add(), ilChartPie\addCustomJS(), ilChartSpider\addCustomJS(), ilPageObjectGUI\addResourcesToTemplate(), ilExcCriteriaRating\addToPeerReviewForm(), ilUserPrivacySettingsGUI\appendChatJsToTemplate(), ilExplorer\getOutput(), ilObjMediaPoolGUI\getPreviewModalHTML(), ilExplorerBaseGUI\init(), ilWikiPageGUI\initEditingJS(), ilHelpGUI\initHelp(), ilBuddySystemGUI\initializeFrontend(), ilOnScreenChatGUI\initializeFrontend(), ilExerciseManagementGUI\initIndividualDeadlineModal(), ilChart\initJS(), ILIAS\COPage\Editor\UI\Init\initUI(), ILIAS\COPage\ResourcesInjector\inject(), ilMatrixRowWizardInputGUI\insert(), ilCategoryWizardInputGUI\insert(), assQuestionGUI\populateJavascriptFilesRequiredForWorkForm(), and ilObjWikiGUI\renderSideBlock().
Here is the caller graph for this function:| ilGlobalTemplateInterface::addOnLoadCode | ( | string | $a_code, |
| int | $a_batch = 2 |
||
| ) |
Add on load code.
Implemented in ilDataCollectionGlobalTemplate, ilGlobalTemplate, ilGlobalPageTemplate, and ilRTEGlobalTemplate.
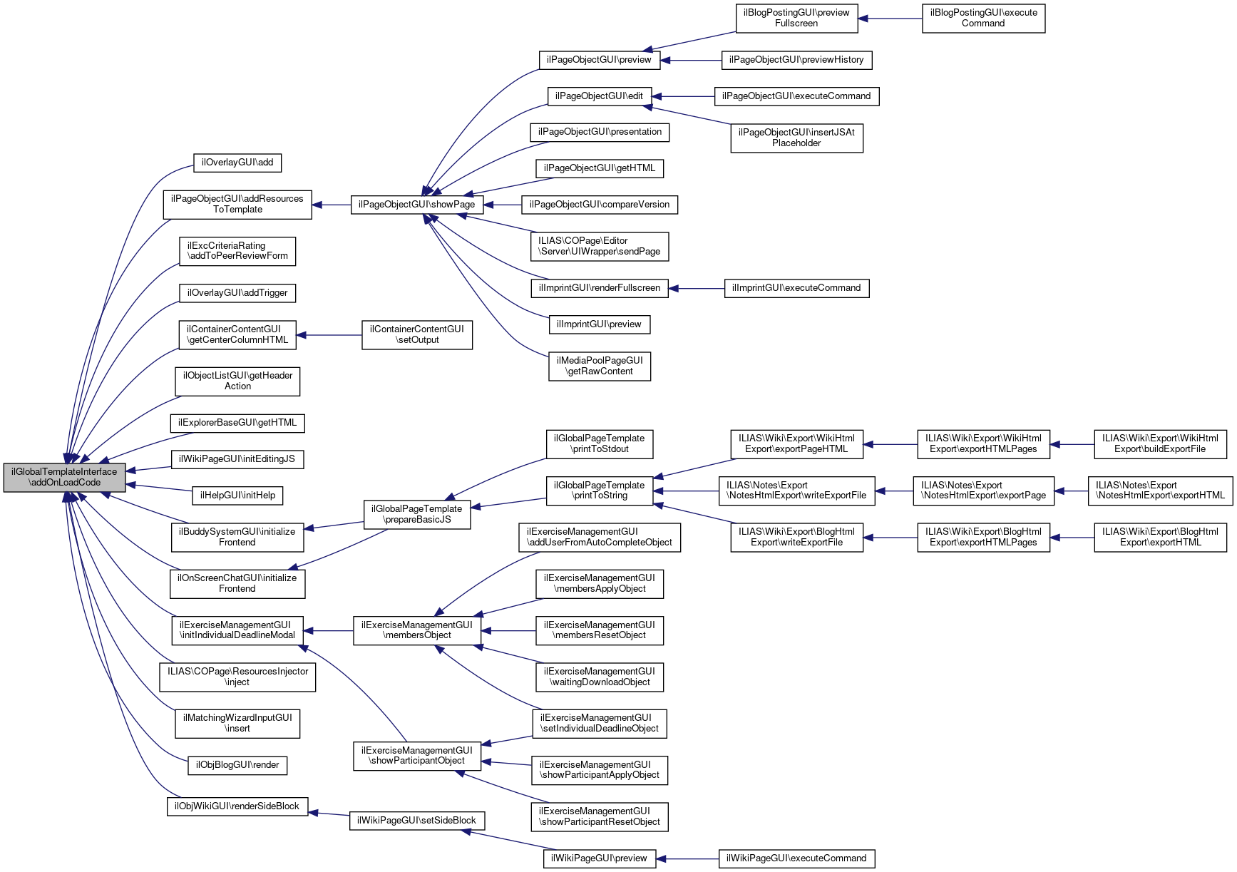
Referenced by ilOverlayGUI\add(), ilPageObjectGUI\addResourcesToTemplate(), ilExcCriteriaRating\addToPeerReviewForm(), ilOverlayGUI\addTrigger(), ilContainerContentGUI\getCenterColumnHTML(), ilObjectListGUI\getHeaderAction(), ilExplorerBaseGUI\getHTML(), ilWikiPageGUI\initEditingJS(), ilHelpGUI\initHelp(), ilBuddySystemGUI\initializeFrontend(), ilOnScreenChatGUI\initializeFrontend(), ilExerciseManagementGUI\initIndividualDeadlineModal(), ILIAS\COPage\ResourcesInjector\inject(), ilMatchingWizardInputGUI\insert(), ilObjBlogGUI\render(), and ilObjWikiGUI\renderSideBlock().
Here is the caller graph for this function:| ilGlobalTemplateInterface::blockExists | ( | string | $block_name | ) |
check if block exists in actual template
| string | $block_name |
Implemented in ilDataCollectionGlobalTemplate, ilGlobalTemplate, ilRTEGlobalTemplate, and ilGlobalPageTemplate.
Referenced by ilTinyMCE\addRTESupport().
Here is the caller graph for this function:| ilGlobalTemplateInterface::clearHeader | ( | ) |
Clear header.
Implemented in ilGlobalTemplate, ilDataCollectionGlobalTemplate, ilGlobalPageTemplate, and ilRTEGlobalTemplate.
| ilGlobalTemplateInterface::fillJavaScriptFiles | ( | bool | $a_force = false | ) |
Probably adds javascript files.
Implemented in ilGlobalPageTemplate, ilDataCollectionGlobalTemplate, ilGlobalTemplate, and ilRTEGlobalTemplate.
| ilGlobalTemplateInterface::get | ( | string | $part = self::DEFAULT_BLOCK | ) |
Renders the given block and returns the html string.
Implemented in ilDataCollectionGlobalTemplate, ilGlobalTemplate, ilRTEGlobalTemplate, and ilGlobalPageTemplate.
Referenced by ilLearningProgressBaseGUI\__getLegendHTML(), ilObjMediaObjectGUI\_getMediaInfoHTML(), ilTinyMCE\addCustomRTESupport(), ilObjFileGUI\addLegacyFormToAccordion(), ilObjIndividualAssessmentGUI\addMemberDataToInfo(), ilCalendarCategoryGUI\addReferenceLinks(), ilTinyMCE\addRTESupport(), ilObjFileGUI\addUIFormToAccordion(), ilSearchResultPresentation\appendAdditionalInformation(), ilCalendarCategoryGUI\appendCalendarSelection(), ilSearchResultPresentation\appendMorePathes(), ilSearchResultPresentation\appendPath(), ilObjStudyProgrammeIndividualPlanGUI\buildFrame(), ilECSSettingsGUI\communities(), ilPageObjectGUI\compareVersion(), ilObjForumGUI\createThreadObject(), ilObjLinkResourceGUI\exportHTML(), ilCourseRegistrationGUI\fillMaxMembers(), ilGroupRegistrationGUI\fillMaxMembers(), ilCourseRegistrationGUI\fillRegistrationPeriod(), ilGroupRegistrationGUI\fillRegistrationPeriod(), ilPersonalSkillsGUI\getActualGapItem(), ilPersonalSkillsGUI\getBasicSkillDescription(), ilLMPresentationGUI\getContent(), ilPublicUserProfileGUI\getEmbeddable(), ilPersonalSkillsGUI\getEvalItem(), ilStudyProgrammeProgressListGUI\getHTML(), ilMiniCalendarGUI\getHTML(), ilUserFilterGUI\getHTML(), ilAttendanceList\getHTML(), ilLMPresentationGUI\getHTML(), ilContainerContentGUI\getIntroduction(), ilPersonalSkillsGUI\getLatestEntriesForSkillHTML(), ilContainerContentGUI\getMainContent(), ilDashboardGUI\getMainContent(), ilCalendarSubscriptionGUI\getModalForSubscription(), ilCalendarAppointmentPresentationGUI\getModalHTML(), ilPersonalSkillsGUI\getNonLatestEntriesForSkillHTML(), ilGlossaryTermGUI\getOverlayHTML(), ilBlogPostingGUI\getPageHeading(), ilPersonalSkillsGUI\getProfileTargetItem(), ilPersonalSkillsGUI\getSelfEvalGapItem(), ilPersonalSkillsGUI\getSkillCategoryDescription(), ilPersonalSkillsGUI\getSkillEntriesHeader(), ilPersonalSkillsGUI\getSkillLevelDescription(), ilLPListOfSettingsGUI\handleLPUsageInfo(), ilRepositoryTrashGUI\handleMultiReferences(), ilObjCourseGUI\infoScreen(), ilECSSettingsGUI\initCategoryMappingForm(), ilECSMappingSettingsGUI\initFormCSettings(), ilECSSettingsGUI\initSettingsForm(), ilSelectBuilderInputGUI\insert(), ilMatrixRowWizardInputGUI\insert(), ilFileWizardInputGUI\insert(), ilCategoryWizardInputGUI\insert(), ilAssQuestionPageGUI\insertPageToc(), ilPageObjectGUI\insertPageToc(), ilPCResourcesGUI\insertResourcesIntoPageContent(), ilPersonalSkillsGUI\listAssignedProfile(), ilPersonalSkillsGUI\listSkills(), ilTestEvaluationGUI\outUserPassDetails(), ilRegistrationSettingsGUI\parseRoleList(), ilObjectPermissionStatusGUI\perminfo(), SurveyQuestionGUI\preview(), ilAccessibilityControlConceptGUI\printToGlobalTemplate(), ilTabsGUI\removeNonTabbedLinks(), ilTextWizardInputGUI\render(), ilMultipleTextsInputGUI\render(), ilTagInputGUI\render(), ilScheduleInputGUI\render(), ilRepositorySelectorInputGUI\render(), ilMultipleImagesInputGUI\render(), ilPortfolioPageGUI\renderMyCourses(), ilExSubmissionObjectGUI\renderResourceSelection(), ilContainerSessionsContentGUI\renderSessionLimitLink(), ilWikiPageGUI\searchWikiLinkAC(), ilObjUserFolderGUI\showFieldChangeComponentsListeningConfirmDialog(), ilLMPresentationGUI\showMessageScreen(), ilPageObjectGUI\showPage(), ilLMPresentationGUI\showPrintView(), ilLMPresentationGUI\showPrintViewSelection(), ilCalendarPresentationGUI\showSideBlocks(), ilTestEvalObjectiveOrientedGUI\showVirtualPassCmd(), and ilObjStudyProgrammeIndividualPlanGUI\view().
Here is the caller graph for this function:| ilGlobalTemplateInterface::getOnLoadCodeForAsynch | ( | ) |
Get js onload code for ajax calls.
Implemented in ilGlobalPageTemplate, ilDataCollectionGlobalTemplate, ilGlobalTemplate, and ilRTEGlobalTemplate.
Referenced by ilLMPresentationGUI\getHeaderAction(), ilExerciseManagementGUI\handleIndividualDeadlineCallsObject(), and ilContainerGUI\redrawListItemObject().
Here is the caller graph for this function:| ilGlobalTemplateInterface::getSpecial | ( | string | $part = self::DEFAULT_BLOCK, |
| bool | $add_error_mess = false, |
||
| bool | $handle_referer = false, |
||
| bool | $add_ilias_footer = false, |
||
| bool | $add_standard_elements = false, |
||
| bool | $a_main_menu = true, |
||
| bool | $a_tabs = true |
||
| ) |
Renders the page with specific elements enabled.
Implemented in ilGlobalTemplate, ilDataCollectionGlobalTemplate, ilGlobalPageTemplate, and ilRTEGlobalTemplate.
| ilGlobalTemplateInterface::hideFooter | ( | ) |
Make the template hide the footer.
Implemented in ilGlobalPageTemplate, ilGlobalTemplate, ilDataCollectionGlobalTemplate, and ilRTEGlobalTemplate.
| ilGlobalTemplateInterface::loadStandardTemplate | ( | ) |
This loads the standard template "tpl.adm_content.html" and "tpl.statusline.html" the CONTENT and STATUSLINE placeholders if they are not already loaded.
Implemented in ilGlobalTemplate, ilDataCollectionGlobalTemplate, ilGlobalPageTemplate, and ilRTEGlobalTemplate.
Referenced by ilObjectPluginGUI\executeCommand(), ilDerivedTasksGUI\executeCommand(), ilSharedResourceGUI\executeCommand(), and ilObjBlogGUI\executeCommand().
Here is the caller graph for this function:| ilGlobalTemplateInterface::parseCurrentBlock | ( | string | $block_name = self::DEFAULT_BLOCK | ) |
Parses the given block.
Implemented in ilDataCollectionGlobalTemplate, ilGlobalTemplate, ilRTEGlobalTemplate, and ilGlobalPageTemplate.
Referenced by ilPageLayoutGUI\__construct(), ilPortfolioPageGUI\__construct(), ilBlogPostingGUI\__construct(), ilObjMediaObjectGUI\_getMediaInfoHTML(), ilTinyMCE\addCustomRTESupport(), ilCalendarCategoryGUI\addReferenceLinks(), ilTinyMCE\addRTESupport(), ilObjStudyProgrammeIndividualPlanGUI\buildFrame(), ilECSSettingsGUI\communities(), ilSCORMExplorer\createOutput(), ilObjForumGUI\createThreadObject(), ilObjLinkResourceGUI\exportHTML(), ilECSNodeMappingCmsExplorer\formatObject(), ilPersonalSkillsGUI\getBasicSkillDescription(), ilPublicUserProfileGUI\getEmbeddable(), ilAttendanceList\getHTML(), ilPersonalSkillsGUI\getLatestEntriesForSkillHTML(), ilCalendarAppointmentPresentationGUI\getModalHTML(), ilGlossaryTermGUI\getOverlayHTML(), ilBlogPostingGUI\getPageHeading(), ilContainerStartObjectsContentGUI\getPageHTML(), ilPersonalSkillsGUI\getSkillCategoryDescription(), ilPersonalSkillsGUI\getSkillEntriesHeader(), ilPersonalSkillsGUI\getSkillLevelDescription(), ilLPListOfSettingsGUI\handleLPUsageInfo(), ilRepositoryTrashGUI\handleMultiReferences(), ilObjCourseGUI\infoScreen(), ilSelectBuilderInputGUI\insert(), ilMatrixRowWizardInputGUI\insert(), ilFileWizardInputGUI\insert(), ilCategoryWizardInputGUI\insert(), ilPCResourcesGUI\insertResourcesIntoPageContent(), ilGlossaryTermGUI\output(), ilTestEvaluationGUI\outUserPassDetails(), ilRegistrationSettingsGUI\parseRoleList(), SurveyQuestionGUI\preview(), ilTabsGUI\removeNonTabbedLinks(), ilTextWizardInputGUI\render(), ilMultipleTextsInputGUI\render(), ilTagInputGUI\render(), ilScheduleInputGUI\render(), ilMultipleImagesInputGUI\render(), ilPortfolioPageGUI\renderMyCourses(), ilForumExportGUI\renderPostHtml(), ilExSubmissionObjectGUI\renderResourceSelection(), ilContainerSessionsContentGUI\renderSessionLimitLink(), ilPersonalSkillsGUI\renderSkillHTML(), ilWikiPageGUI\searchWikiLinkAC(), ilObjUserFolderGUI\showFieldChangeComponentsListeningConfirmDialog(), ilContainerGUI\showLinkListObject(), ilPageObjectGUI\showPage(), ilLMPresentationGUI\showPrintView(), ilLocalUserGUI\showRolesTable(), and ilTestEvalObjectiveOrientedGUI\showVirtualPassCmd().
Here is the caller graph for this function:| ilGlobalTemplateInterface::printToStdout | ( | string | $part = self::DEFAULT_BLOCK, |
| bool | $has_tabs = true, |
||
| bool | $skip_main_menu = false |
||
| ) |
| bool | $has_tabs | if template variable {TABS} should be filled with content of ilTabs |
| bool | $skip_main_menu | if the main menu should be rendered. |
Implemented in ilGlobalTemplate, ilDataCollectionGlobalTemplate, ilRTEGlobalTemplate, and ilGlobalPageTemplate.
Referenced by ilPageObjectGUI\displayMedia(), ilExerciseHandlerGUI\executeCommand(), ilMediaCastHandlerGUI\executeCommand(), ilObjectPluginGUI\executeCommand(), ilWikiHandlerGUI\executeCommand(), ilDerivedTasksGUI\executeCommand(), ilSharedResourceGUI\executeCommand(), ilHTLMPresentationGUI\executeCommand(), ilHTLMEditorGUI\executeCommand(), ilLMPresentationGUI\layout(), ilContainerGUI\showLinkListObject(), and ilObjMediaPoolGUI\showPage().
Here is the caller graph for this function:| ilGlobalTemplateInterface::printToString | ( | ) |
Use this method to get the finally rendered page as string.
Implemented in ilGlobalPageTemplate, ilDataCollectionGlobalTemplate, and ilRTEGlobalTemplate.
Referenced by ilLMPresentationGUI\layout().
Here is the caller graph for this function:| ilGlobalTemplateInterface::resetHeaderBlock | ( | bool | $a_reset_header_action = true | ) |
Reset all header properties: title, icon, description, alerts, action menu.
Implemented in ilDataCollectionGlobalTemplate, ilGlobalTemplate, ilGlobalPageTemplate, and ilRTEGlobalTemplate.
Referenced by ilObjPortfolioBaseGUI\renderFullscreenHeader(), and ilObjBlogGUI\renderFullscreenHeader().
Here is the caller graph for this function:| ilGlobalTemplateInterface::resetJavascript | ( | ) |
Reset javascript files.
Implemented in ilGlobalPageTemplate, ilDataCollectionGlobalTemplate, ilGlobalTemplate, and ilRTEGlobalTemplate.
| ilGlobalTemplateInterface::setAlertProperties | ( | array | $alerts | ) |
Set alert properties.
| array<int,array> | $alerts |
Implemented in ilGlobalTemplate, ilDataCollectionGlobalTemplate, ilGlobalPageTemplate, and ilRTEGlobalTemplate.
| ilGlobalTemplateInterface::setBodyClass | ( | string | $a_class = "" | ) |
Sets the body-tags class.
Implemented in ilDataCollectionGlobalTemplate, ilGlobalPageTemplate, ilGlobalTemplate, and ilRTEGlobalTemplate.
| ilGlobalTemplateInterface::setContent | ( | string | $a_html | ) |
Sets content for standard template.
Implemented in ilGlobalTemplate, ilDataCollectionGlobalTemplate, ilRTEGlobalTemplate, and ilGlobalPageTemplate.
Referenced by ilTermDefinitionEditorGUI\__construct(), ilSurveyRaterGUI\add(), ilRatingCategoryGUI\add(), ilExcCriteriaCatalogueGUI\add(), ilExcCriteriaGUI\add(), ilPortfolioRoleAssignmentGUI\addAssignment(), ilBadgeManagementGUI\addBadge(), ilObjMediaCastGUI\addCastItemObject(), ilObjStyleSheetGUI\addColorObject(), ilContentStyleImageGUI\addImage(), ilObjBadgeAdministrationGUI\addImageTemplate(), ilMultilingualismGUI\addLanguages(), ilBasicSkillGUI\addLevel(), ilBasicSkillGUI\addLevelResource(), ilObjStyleSheetGUI\addMediaQueryObject(), ilObjLanguageExtGUI\addNewEntryObject(), ilPCInteractiveImageGUI\addOverlayImages(), ilObjStyleSheetGUI\addTemplateObject(), ilExerciseManagementGUI\adoptTeamsFromGroupObject(), ilObjMediaPoolGUI\allMedia(), ilObjWikiGUI\allPagesObject(), ilExSubmissionObjectGUI\askDirectSubmissionObject(), ilExSubmissionObjectGUI\askUnlinkBlogObject(), ilExSubmissionObjectGUI\askUnlinkPortfolioObject(), ilContSkillAdminGUI\assignCompetences(), ilSkillProfileGUI\assignLevel(), ilSkillProfileGUI\assignLevelSelectSkill(), ilPersonalSkillsGUI\assignMaterial(), ilPersonalSkillsGUI\assignMaterials(), ilObjSessionGUI\attendanceListObject(), ilBookingProcessWithScheduleGUI\book(), ilObjMediaPoolGUI\bulkUpload(), ilPageEditorGUI\characteristic(), ilContainerGUI\clipboardObject(), ilSurveyEvaluationGUI\competenceEval(), ilSurveyParticipantsGUI\confirmAdminAppraiseesCloseObject(), ilSurveyParticipantsGUI\confirmAppraiseeCloseObject(), ilPortfolioRoleAssignmentGUI\confirmAssignmentDeletion(), ilMultilingualismGUI\confirmDeactivateContentMultiLang(), ilBadgeManagementGUI\confirmDeassignBadge(), ilExerciseManagementGUI\confirmDeassignMembersObject(), ilRatingCategoryGUI\confirmDelete(), ilBookingScheduleGUI\confirmDelete(), ilBookingObjectGUI\confirmDelete(), ilBadgeManagementGUI\confirmDeleteBadges(), ilExSubmissionFileGUI\confirmDeleteDeliveredObject(), ilFileSystemGUI\confirmDeleteFile(), ilObjBadgeAdministrationGUI\confirmDeleteImageTemplates(), ilObjBadgeAdministrationGUI\confirmDeleteObjectBadges(), ilPCInteractiveImageGUI\confirmDeleteOverlays(), ilContSkillAdminGUI\confirmDeleteSelectedLocalProfiles(), ilContSkillAdminGUI\confirmDeleteSingleLocalProfile(), ilObjTaxonomyGUI\confirmDeleteTaxonomy(), ilExcCriteriaGUI\confirmDeletion(), ilExcCriteriaCatalogueGUI\confirmDeletion(), ilObjMediaCastGUI\confirmDeletionItemsObject(), ilObjContentObjectGUI\confirmGlossarySelection(), ilSkillProfileGUI\confirmLevelAssignmentRemoval(), ilBasicSkillGUI\confirmLevelDeletion(), ilPCInteractiveImageGUI\confirmPopupDeletion(), ilPortfolioRepositoryGUI\confirmPortfolioDeletion(), ilRepositoryTrashGUI\confirmRemoveFromSystemObject(), ilObjWikiGUI\confirmRemoveImportantPagesObject(), ilRecommendedContentRoleConfigGUI\confirmRemoveItems(), ilMultilingualismGUI\confirmRemoveLanguages(), ilContSkillAdminGUI\confirmRemoveSelectedGlobalProfiles(), ilContSkillAdminGUI\confirmRemoveSelectedSkill(), ilContSkillAdminGUI\confirmRemoveSingleGlobalProfile(), ilExSubmissionTeamGUI\confirmRemoveTeamMemberObject(), ilPersonalSkillsGUI\confirmSkillRemove(), ilObjMediaObjectGUI\confirmSrtDeletionObject(), ilPCTabsGUI\confirmTabsDeletion(), ilObjBlogGUI\contributors(), ilPCListGUI\create(), ilPCContentTemplateGUI\create(), ilBookingScheduleGUI\create(), ilPCLayoutTemplateGUI\create(), ilPCAMDFormGUI\create(), ilPCMapGUI\create(), ilObjPortfolioGUI\create(), ilSkillTreeNodeGUI\create(), ilSkillProfileGUI\create(), ilBookingObjectGUI\create(), ilObjMediaPoolGUI\createFolderForm(), ilObjPortfolioGUI\createFromTemplate(), ilSkillProfileGUI\createLocal(), ilMediaPoolPageGUI\createMediaPoolPage(), ilObjStyleSheetGUI\createObject(), ilObjMediaObjectGUI\createObject(), ilObjWikiGUI\createPageUsingTemplateObject(), ilObjTaxonomyGUI\createTaxNode(), ilExSubmissionTeamGUI\createTeamObject(), ilMediaCreationGUI\creationSelection(), ilContSkillAdminGUI\deassignCompetencesConfirm(), ilAdministrationCommandGUI\delete(), ilPageEditorGUI\delete(), ilBlogPostingGUI\deleteBlogPostingConfirmationScreen(), ilObjStyleSheetGUI\deleteColorConfirmationObject(), ilObjWorkspaceFolderGUI\deleteConfirmation(), ilObjTaxonomyGUI\deleteItems(), ilObjStyleSheetGUI\deleteMediaQueryConfirmationObject(), ilObjSkillTreeGUI\deleteNodes(), ilObjStyleSheetGUI\deleteObject(), ilPCInteractiveImageGUI\deleteOverlays(), ilObjStyleSheetGUI\deleteTemplateConfirmationObject(), ilWikiPageGUI\deleteWikiPageConfirmationScreen(), ilObjStyleSheetGUI\displayTemplateEditForm(), ilPCMapGUI\edit(), ilPCLoginPageElementGUI\edit(), ilPCAMDPageListGUI\edit(), ilPCMyCoursesGUI\edit(), ilPCResourcesGUI\edit(), ilPCLearningHistoryGUI\edit(), ilPCConsultationHoursGUI\edit(), ilPCProfileGUI\edit(), ilPCBlogGUI\edit(), ilPCSkillsGUI\edit(), ilPCPluggedGUI\edit(), ilBookingScheduleGUI\edit(), ilSkillCategoryGUI\edit(), ilRatingCategoryGUI\edit(), ilBasicSkillGUI\edit(), ilPCSectionGUI\edit(), ilBasicSkillTemplateGUI\edit(), ilExcCriteriaCatalogueGUI\edit(), ilExcCriteriaGUI\edit(), ilSkillProfileGUI\edit(), ilBookingObjectGUI\edit(), ilPCTabsGUI\edit(), ilWikiPageGUI\editAdvancedMetaData(), ilPCMediaObjectGUI\editAlias(), ilBadgeManagementGUI\editBadge(), ilPCInteractiveImageGUI\editBaseImage(), ilObjMediaCastGUI\editCastItemObject(), ilPCTableGUI\editCellAlignment(), ilPCTableGUI\editCellSpan(), ilPCTableGUI\editCellStyle(), ilPCTableGUI\editCellWidth(), ilObjStyleSheetGUI\editColorObject(), ilBlogPostingGUI\editDate(), ilObjMediaPoolGUI\editFolder(), ilObjTaggingSettingsGUI\editForbiddenTags(), ilObjContentObjectGUI\editGlossaries(), ilObjBadgeAdministrationGUI\editImageTemplate(), ilObjWikiGUI\editImportantPagesObject(), ilBlogPostingGUI\editKeywords(), ilLMPageObjectGUI\editLayout(), ilBasicSkillGUI\editLevel(), ilObjExternalToolsSettingsGUI\editMapsObject(), ilMediaPoolPageGUI\editMediaPoolPage(), ilObjStyleSheetGUI\editMediaQueryObject(), ilObjContentObjectGUI\editMenuProperties(), ilObjMediaObjectGUI\editObject(), ilObjMediaCastGUI\editOrderObject(), ilPCAMDFormGUI\editPortfolio(), ilPCBlogGUI\editPosting(), ilPCTabsGUI\editProperties(), ilSkillTemplateReferenceGUI\editProperties(), ilPCTableGUI\editProperties(), ilSkillTreeNodeGUI\editProperties(), ilObjWikiSettingsGUI\editSettings(), ilObjMediaObjectsSettingsGUI\editSettings(), ilObjLearningHistorySettingsGUI\editSettings(), ilObjCommentsSettingsGUI\editSettings(), ilObjNotesSettingsGUI\editSettings(), ilObjTaxonomyGUI\editSettings(), ilPCMediaObjectGUI\editStyle(), ilPCAMDFormGUI\editTemplate(), ilBlogPostingGUI\editTitle(), ilMediaCreationGUI\editTitlesAndDescriptions(), ilObjMediaPoolGUI\editTitlesAndDescriptions(), ilContainerFilterAdminGUI\executeCommand(), ilLMPageObjectGUI\executeCommand(), ilWorkspaceAccessGUI\executeCommand(), ilObjWikiGUI\executeCommand(), ilObjMediaPoolGUI\executeCommand(), ilContainerGUI\executeCommand(), ilObjLearningSequenceGUI\executeCommand(), ilObjBlogGUI\executeCommand(), ilObjStyleSheetGUI\generateTemplateObject(), ilPCMediaObjectGUI\getEnabledMapAreas(), ilContainerStartObjectsContentGUI\getHTML(), ilSkillProfileGUI\importProfiles(), ilObjSurveyQuestionPoolGUI\importQuestionsObject(), ilSkillRootGUI\importSkills(), ilObjSurveyGUI\importSurveyObject(), ilPCMyCoursesGUI\insert(), ilPCAMDPageListGUI\insert(), ilPCMapGUI\insert(), ilPCSkillsGUI\insert(), ilPCLayoutTemplateGUI\insert(), ilPCConsultationHoursGUI\insert(), ilPCProfileGUI\insert(), ilPCLearningHistoryGUI\insert(), ilPCContentTemplateGUI\insert(), ilPCTabsGUI\insert(), ilPCBlogGUI\insert(), ilPCAMDFormGUI\insert(), ilPCInteractiveImageGUI\insert(), ilSkillTemplateReferenceGUI\insert(), ilPCMediaObjectGUI\insert(), ilPCTableGUI\insert(), ilPCContentIncludeGUI\insertFromPool(), ilPCMediaObjectGUI\insertFromPool(), ilPCFileListGUI\insertFromRepository(), ilPCFileItemGUI\insertFromRepository(), ilPCFileListGUI\insertFromWorkspace(), ilPCFileItemGUI\insertFromWorkspace(), ilPCBlogGUI\insertPosting(), ilObjTaxonomyGUI\listAssignedItems(), ilBadgeProfileGUI\listBackpackGroups(), ilObjContentObjectGUI\listBlockedUsers(), ilBookingPreferencesGUI\listBookingResults(), ilRatingCategoryGUI\listCategories(), ilObjStyleSheetGUI\listColorsObject(), ilSurveySkillThresholdsGUI\listCompetences(), ilContSkillAdminGUI\listCompetences(), ilObjWikiGUI\listContributorsObject(), ilContentStyleImageGUI\listImages(), ilRecommendedContentRoleConfigGUI\listItems(), ilSkillTemplateCategoryGUI\listItems(), ilSkillCategoryGUI\listItems(), ilSkillTemplateReferenceGUI\listItems(), ilObjMediaCastGUI\listItemsObject(), ilObjContentObjectGUI\listLinks(), ilObjItemGroupGUI\listMaterials(), ilObjMediaPoolGUI\listMedia(), ilObjStyleSheetGUI\listMediaQueriesObject(), ilContSkillAdminGUI\listMembers(), ilObjTaxonomyGUI\listNodes(), ilPCInteractiveImageGUI\listOverlayImages(), ilMediaCreationGUI\listPoolItems(), ilPCQuestionGUI\listPoolQuestions(), ilSkillProfileGUI\listProfiles(), ilContSkillAdminGUI\listProfiles(), ilObjContentObjectGUI\listQuestions(), ilSurveySkillDeterminationGUI\listSkillChanges(), ilSkillRootGUI\listSkills(), ilPersonalSkillsGUI\listSkillsForAdd(), ilSurveySkillThresholdsGUI\listSkillThresholds(), ilObjTaxonomyGUI\listTaxonomies(), ilSkillRootGUI\listTemplates(), ilObjStyleSheetGUI\listTemplatesObject(), ilGlossaryTermGUI\listUsages(), ilBookingReservationsGUI\log(), ilBookingReservationsGUI\logDetails(), ilExerciseManagementGUI\membersObject(), ilObjTaxonomyGUI\moveItems(), ilObjWikiGUI\newPagesObject(), ilObjWikiGUI\orphanedPagesObject(), ilObjContentObjectGUI\pages(), ilSharedResourceGUI\passwordForm(), ilObjWorkspaceFolderGUI\passwordForm(), ilObjWikiGUI\performSearchObject(), ilPCContentIncludeGUI\poolSelection(), ilPCQuestionGUI\poolSelection(), ilPCMediaObjectGUI\poolSelection(), ilMediaCreationGUI\poolSelection(), ilObjWikiGUI\popularPagesObject(), ilObjMediaCastGUI\populateFormFromPost(), ilObjSCORM2004LearningModuleGUI\properties(), ilObjStyleSheetGUI\propertiesObject(), ilObjWikiGUI\recentChangesObject(), ilWikiPageGUI\renamePage(), ilWikiPageGUI\renameWikiPage(), ilBookingScheduleGUI\render(), ilObjWorkspaceFolderGUI\render(), ilBookingObjectGUI\render(), ilObjBlogGUI\render(), ilObjBlogGUI\renderFullScreen(), ilObjMediaObjectGUI\returnToContextObject(), ilBookingReservationsGUI\rsvCancel(), ilBookingReservationsGUI\rsvConfirmCancel(), ilBookingReservationsGUI\rsvConfirmCancelAggregation(), ilBookingReservationsGUI\rsvConfirmCancelUser(), ilTaxMDGUI\save(), ilBookingScheduleGUI\save(), ilSkillTreeNodeGUI\save(), ilSkillProfileGUI\save(), ilObjSkillTreeGUI\save(), ilObjAccessibilitySettingsGUI\saveAccessibilitySettings(), ilPortfolioRoleAssignmentGUI\saveAssignment(), ilObjSystemFolderGUI\saveBasicSettingsObject(), ilObjStyleSheetGUI\saveColorObject(), ilObjSystemFolderGUI\saveContactInformationObject(), ilObjMediaPoolGUI\saveFolder(), ilObjSystemFolderGUI\saveJavaServerObject(), ilLMPageObjectGUI\saveLayout(), ilBasicSkillGUI\saveLevel(), ilSkillProfileGUI\saveLocal(), ilMediaPoolPageGUI\saveMediaPoolPage(), ilObjStyleSheetGUI\saveMediaQueryObject(), ilObjMediaObjectGUI\saveObject(), ilPCListGUI\saveProperties(), ilPCFileListGUI\saveProperties(), ilObjMediaObjectGUI\savePropertiesObject(), ilObjTaxonomyGUI\saveTaxNode(), ilObjStyleSheetGUI\saveTemplateObject(), ilContainerFilterAdminGUI\selectFields(), ilRecommendedContentRoleConfigGUI\selectItem(), ilContSkillAdminGUI\selectSkill(), ilObjMediaPoolGUI\selectUploadDirFiles(), ilPersonalSkillsGUI\selfEvaluation(), ilContainerContentGUI\setOutput(), ilStructureObjectGUI\setPageLayout(), ilObjContentObjectGUI\setPageLayout(), ilObjMediaObjectGUI\setPropertiesSubTabs(), ilContentStyleSettingsGUI\setScope(), ilObjSystemFolderGUI\setServerInfoSubTabs(), ilContSkillAdminGUI\settings(), ilObjSurveyAdministrationGUI\settingsObject(), ilObjAdvancedEditingGUI\settingsObject(), ilWorkspaceAccessGUI\share(), ilObjWorkspaceFolderGUI\share(), ilObjNotificationSettingsGUI\show(), ilMembershipOverviewGUI\show(), ilDerivedTasksGUI\show(), ilLearningHistoryGUI\show(), ilTaxMDGUI\show(), ilPortfolioRepositoryGUI\show(), ilObjMediaObjectGUI\showAllUsagesObject(), ilObjSystemFolderGUI\showBasicSettingsObject(), ilBookingProcessWithoutScheduleGUI\showConfirmation(), ilObjSystemFolderGUI\showContactInformationObject(), ilObjMediaCastGUI\showContentObject(), ilObjSystemFolderGUI\showDbBenchResults(), ilRepositoryTrashGUI\showDeleteConfirmation(), ilObjContentObjectGUI\showExportIDsOverview(), ilSurveyExecutionGUI\showFinishConfirmation(), ilExerciseManagementGUI\showGradesOverviewObject(), ilObjSystemFolderGUI\showHeaderTitleObject(), ilSkillRootGUI\showImportForm(), ilSkillProfileGUI\showImportForm(), ilBasicSkillGUI\showLevelResources(), ilSkillProfileGUI\showLevels(), ilSkillProfileGUI\showLevelsWithLocalContext(), ilObjContentObjectGUI\showLMGlossarySelector(), ilMediaPoolPageGUI\showMediaPoolPageUsages(), ilExerciseManagementGUI\showMultiFeedbackConfirmationTableObject(), ilExerciseManagementGUI\showMultiFeedbackObject(), ilObjMediaObjectGUI\showMultiSubtitleConfirmationTableObject(), ilBasicSkillTemplateGUI\showObjects(), ilSkillTemplateReferenceGUI\showObjects(), ilSkillTreeNodeGUI\showObjects(), ilSkillProfileGUI\showObjects(), ilPortfolioRepositoryGUI\showOther(), ilExerciseManagementGUI\showParticipantObject(), ilWorkspaceAccessGUI\showPasswordForm(), ilContainerGUI\showPasswordInstructionObject(), ilUserPrivacySettingsGUI\showPrivacySettings(), ilObjBookingPoolGUI\showProfileObject(), ilBasicSkillGUI\showProperties(), ilRepositorySelectorInputGUI\showRepositorySelection(), ilPageEditorGUI\showSnippetInfo(), ilObjWikiGUI\showTemplateSelectionObject(), ilObjContentObjectGUI\showTooltipList(), ilMediaPoolImportGUI\showTranslationImportForm(), ilLMImportGUI\showTranslationImportForm(), ilRepositoryTrashGUI\showTrashTable(), ilBasicSkillTemplateGUI\showUsage(), ilSkillTemplateCategoryGUI\showUsage(), ilSkillTreeNodeGUI\showUsage(), ilObjTaggingSettingsGUI\showUsers(), ilSkillProfileGUI\showUsers(), ilObjStyleSheetGUI\templateGenerationObject(), ilContainerGUI\trashObject(), ilPCMapGUI\update(), ilPCAMDFormGUI\update(), ilBookingScheduleGUI\update(), ilSkillTreeNodeGUI\update(), ilSkillProfileGUI\update(), ilObjStyleSheetGUI\updateColorObject(), ilObjMediaPoolGUI\updateFolder(), ilBasicSkillGUI\updateLevel(), ilMediaPoolPageGUI\updateMediaPoolPage(), ilObjStyleSheetGUI\updateMediaQueryObject(), ilObjStyleSheetGUI\updateObject(), ilObjTaxonomyGUI\updateSettings(), ilSkillTemplateReferenceGUI\updateSkillTemplateReference(), ilObjTaxonomyGUI\updateTaxNode(), ilObjSurveyQuestionPoolGUI\uploadQuestionsObject(), ilExcCriteriaGUI\view(), ilExcCriteriaCatalogueGUI\view(), ilEditClipboardGUI\view(), ilWikiStatGUI\view(), ilObjLanguageExtGUI\viewObject(), ilObjSurveyGUI\viewUserResultsObject(), ilBookingProcessWithScheduleGUI\week(), and ilWikiPageGUI\whatLinksHere().
Here is the caller graph for this function:| ilGlobalTemplateInterface::setCurrentBlock | ( | string | $part = self::DEFAULT_BLOCK | ) |
Sets the template to the given block.
Implemented in ilDataCollectionGlobalTemplate, ilGlobalTemplate, ilRTEGlobalTemplate, and ilGlobalPageTemplate.
Referenced by ilPageLayoutGUI\__construct(), ilPortfolioPageGUI\__construct(), ilBlogPostingGUI\__construct(), ilObjMediaObjectGUI\_getMediaInfoHTML(), ilTinyMCE\addCustomRTESupport(), ilCalendarCategoryGUI\addReferenceLinks(), ilTinyMCE\addRTESupport(), ilObjStudyProgrammeIndividualPlanGUI\buildFrame(), ilECSSettingsGUI\communities(), ilSCORMExplorer\createOutput(), ilPageObjectGUI\displayMedia(), ilObjLinkResourceGUI\exportHTML(), ilECSNodeMappingCmsExplorer\formatObject(), ilPersonalSkillsGUI\getBasicSkillDescription(), ilPublicUserProfileGUI\getEmbeddable(), ilAttendanceList\getHTML(), ilPersonalSkillsGUI\getLatestEntriesForSkillHTML(), ilCalendarAppointmentPresentationGUI\getModalHTML(), ilGlossaryTermGUI\getOverlayHTML(), ilBlogPostingGUI\getPageHeading(), ilContainerStartObjectsContentGUI\getPageHTML(), ilPersonalSkillsGUI\getSkillCategoryDescription(), ilPersonalSkillsGUI\getSkillEntriesHeader(), ilPersonalSkillsGUI\getSkillLevelDescription(), ilLPListOfSettingsGUI\handleLPUsageInfo(), ilRepositoryTrashGUI\handleMultiReferences(), ilObjCourseGUI\infoScreen(), ilSelectBuilderInputGUI\insert(), ilImageFileInputGUI\insert(), ilMatrixRowWizardInputGUI\insert(), ilFileWizardInputGUI\insert(), ilCategoryWizardInputGUI\insert(), ilPCResourcesGUI\insertResourcesIntoPageContent(), ilGlossaryTermGUI\output(), ilTestEvaluationGUI\outUserPassDetails(), ilRegistrationSettingsGUI\parseRoleList(), SurveyQuestionGUI\preview(), ilTabsGUI\removeNonTabbedLinks(), ilTextWizardInputGUI\render(), ilMultipleTextsInputGUI\render(), ilTagInputGUI\render(), ilScheduleInputGUI\render(), ilMultipleImagesInputGUI\render(), ilPortfolioPageGUI\renderMyCourses(), ilForumExportGUI\renderPostHtml(), ilExSubmissionObjectGUI\renderResourceSelection(), ilContainerSessionsContentGUI\renderSessionLimitLink(), ilWikiPageGUI\searchWikiLinkAC(), ilObjUserFolderGUI\showFieldChangeComponentsListeningConfirmDialog(), ilContainerGUI\showLinkListObject(), ilPageObjectGUI\showPage(), ilLMPresentationGUI\showPrintView(), ilLocalUserGUI\showRolesTable(), and ilTestEvalObjectiveOrientedGUI\showVirtualPassCmd().
Here is the caller graph for this function:| ilGlobalTemplateInterface::setDescription | ( | string | $a_descr | ) |
Sets description below title in standard template.
Implemented in ilGlobalTemplate, ilDataCollectionGlobalTemplate, ilGlobalPageTemplate, and ilRTEGlobalTemplate.
Referenced by ilSkillProfileGUI\assignLevel(), ilSkillProfileGUI\assignLevelSelectSkill(), ilSharedResourceGUI\passwordForm(), ilObjWorkspaceFolderGUI\passwordForm(), ilObjPortfolioBaseGUI\renderFullscreenHeader(), ilObjBlogGUI\renderFullscreenHeader(), ilBasicSkillTemplateGUI\setLevelHead(), ilBasicSkillGUI\setLevelHead(), ilSkillTreeNodeGUI\setSkillNodeDescription(), ilBasicSkillTemplateGUI\setTabs(), ilPageLayoutGUI\setTabs(), ilSkillProfileGUI\setTabs(), ilBasicSkillGUI\setTabs(), ilObjTaxonomyGUI\setTabs(), and ilObjWorkspaceRootFolderGUI\setTitleAndDescription().
Here is the caller graph for this function:| ilGlobalTemplateInterface::setFileUploadRefId | ( | int | $a_ref_id | ) |
Enables the file upload into this object by dropping a file.
Implemented in ilDataCollectionGlobalTemplate, ilGlobalTemplate, ilRTEGlobalTemplate, and ilGlobalPageTemplate.
| ilGlobalTemplateInterface::setHeaderActionMenu | ( | string | $a_header | ) |
Set header action menu.
Implemented in ilGlobalTemplate, ilDataCollectionGlobalTemplate, ilGlobalPageTemplate, and ilRTEGlobalTemplate.
Referenced by ilCalendarPresentationGUI\prepareOutput(), and ilObjWikiGUI\viewPageObject().
Here is the caller graph for this function:| ilGlobalTemplateInterface::setHeaderPageTitle | ( | string | $a_title | ) |
Sets the title of the page (for browser window).
Implemented in ilGlobalTemplate, ilDataCollectionGlobalTemplate, ilGlobalPageTemplate, and ilRTEGlobalTemplate.
Referenced by ilWikiPageGUI\executeCommand().
Here is the caller graph for this function:| ilGlobalTemplateInterface::setLeftContent | ( | string | $a_html | ) |
Sets content of left column.
Implemented in ilGlobalTemplate, ilDataCollectionGlobalTemplate, ilRTEGlobalTemplate, and ilGlobalPageTemplate.
| ilGlobalTemplateInterface::setLeftNavContent | ( | string | $a_content | ) |
Sets content of left navigation column.
Implemented in ilGlobalTemplate, ilDataCollectionGlobalTemplate, ilGlobalPageTemplate, and ilRTEGlobalTemplate.
Referenced by ilObjWorkspaceFolderGUI\render(), and ilObjSkillTreeGUI\showTree().
Here is the caller graph for this function:| ilGlobalTemplateInterface::setLocator | ( | ) |
Insert locator.
Implemented in ilGlobalTemplate, ilDataCollectionGlobalTemplate, ilGlobalPageTemplate, and ilRTEGlobalTemplate.
Referenced by ilGlossaryLocatorGUI\display(), ilObjectPluginGUI\executeCommand(), ilSharedResourceGUI\executeCommand(), ilPersonalWorkspaceGUI\executeCommand(), ilObjBlogGUI\renderFullScreen(), ilPortfolioRepositoryGUI\setLocator(), and ilObjectGUI\setLocator().
Here is the caller graph for this function:| ilGlobalTemplateInterface::setLoginTargetPar | ( | string | $a_val | ) |
Set target parameter for login (public sector).
This is used by the main menu
Implemented in ilGlobalTemplate, ilDataCollectionGlobalTemplate, ilGlobalPageTemplate, and ilRTEGlobalTemplate.
Referenced by ilBlogPostingGUI\preview(), and ilWikiPageGUI\preview().
Here is the caller graph for this function:| ilGlobalTemplateInterface::setOnScreenMessage | ( | string | $type, |
| string | $a_txt, | ||
| bool | $a_keep = false |
||
| ) |
Set a message to be displayed to the user.
Please use instead of ilUtil::sendInfo(), ilUtil::sendSuccess() and ilUtil::sendFailure().
Implemented in ilGlobalPageTemplate, ilGlobalTemplate, ilDataCollectionGlobalTemplate, and ilRTEGlobalTemplate.
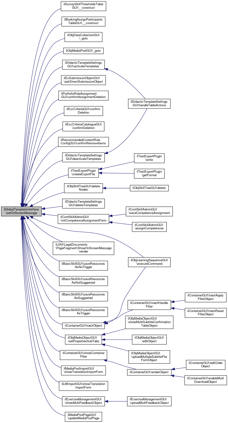
Referenced by ilSurveySkillThresholdsTableGUI\__construct(), ilBookingAssignParticipantsTableGUI\__construct(), ilObjDataCollectionGUI\_goto(), ilObjMediaPoolGUI\_goto(), ilDidacticTemplateSettingsGUI\activateTemplates(), ilExSubmissionObjectGUI\askDirectSubmissionObject(), ilPortfolioRoleAssignmentGUI\confirmAssignmentDeletion(), ilExcCriteriaGUI\confirmDeletion(), ilExcCriteriaCatalogueGUI\confirmDeletion(), ilRecommendedContentRoleConfigGUI\confirmRemoveItems(), ilTestExportPlugin\createExportFile(), ilDidacticTemplateSettingsGUI\deactivateTemplates(), ilObjSkillTreeGUI\deleteNodes(), ilDidacticTemplateSettingsGUI\deleteTemplates(), ilObjLearningSequenceGUI\executeCommand(), ilContSkillAdminGUI\initCompetenceAssignmentForm(), ILIAS\LegalDocuments\PageFragment\ShowOnScreenMessage\render(), ilBasicSkillGUI\saveResourcesAsNoTrigger(), ilBasicSkillGUI\saveResourcesAsNotSuggested(), ilBasicSkillGUI\saveResourcesAsSuggested(), ilBasicSkillGUI\saveResourcesAsTrigger(), ilObjMediaObjectGUI\setPropertiesSubTabs(), ilContainerGUI\showContainerFilter(), ilExerciseManagementGUI\showMultiFeedbackObject(), ilMediaPoolImportGUI\showTranslationImportForm(), ilLMImportGUI\showTranslationImportForm(), ilContainerGUI\trashObject(), and ilMediaPoolPageGUI\updateMediaPoolPage().
Here is the caller graph for this function:| ilGlobalTemplateInterface::setPageFormAction | ( | string | $a_action | ) |
Sets the pages form action.
Implemented in ilGlobalTemplate, ilDataCollectionGlobalTemplate, ilRTEGlobalTemplate, and ilGlobalPageTemplate.
| ilGlobalTemplateInterface::setPermanentLink | ( | string | $a_type, |
| ?int | $a_id, | ||
| string | $a_append = "", |
||
| string | $a_target = "", |
||
| string | $a_title = "" |
||
| ) |
Generates and sets a permanent ilias link.
Implemented in ilDataCollectionGlobalTemplate, ilGlobalTemplate, ilGlobalPageTemplate, and ilRTEGlobalTemplate.
Referenced by ilObjLearningSequenceGUI\executeCommand(), ilPublicUserProfileGUI\getEmbeddable(), ilBookingObjectGUI\render(), ilObjMediaCastGUI\showContentObject(), and ilContainerGUI\showPermanentLink().
Here is the caller graph for this function:| ilGlobalTemplateInterface::setRightContent | ( | string | $a_html | ) |
Sets content of right column.
Implemented in ilGlobalTemplate, ilDataCollectionGlobalTemplate, ilRTEGlobalTemplate, and ilGlobalPageTemplate.
Referenced by ilObjBlogGUI\executeCommand(), ilObjBlogGUI\render(), ilObjBlogGUI\renderFullScreen(), ilObjWikiGUI\renderSideBlock(), ilContainerContentGUI\setOutput(), ilPersonalProfileGUI\showChecklist(), and ilBookingProcessWithScheduleGUI\week().
Here is the caller graph for this function:| ilGlobalTemplateInterface::setSubTabs | ( | string | $a_tabs_html | ) |
sets subtabs in standard template
Implemented in ilGlobalTemplate, ilDataCollectionGlobalTemplate, ilGlobalPageTemplate, and ilRTEGlobalTemplate.
| ilGlobalTemplateInterface::setTabs | ( | string | $a_tabs_html | ) |
sets tabs in standard template
Implemented in ilGlobalTemplate, ilDataCollectionGlobalTemplate, ilGlobalPageTemplate, and ilRTEGlobalTemplate.
| ilGlobalTemplateInterface::setTitle | ( | string | $a_title, |
| bool | $hidden = false |
||
| ) |
Sets title in standard template.
Will override the header_page_title.
Implemented in ilGlobalTemplate, ilDataCollectionGlobalTemplate, ilRTEGlobalTemplate, and ilGlobalPageTemplate.
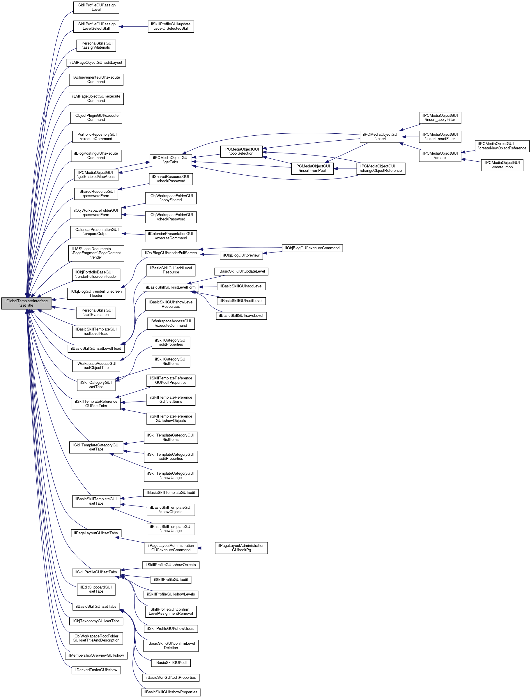
Referenced by ilSkillProfileGUI\assignLevel(), ilSkillProfileGUI\assignLevelSelectSkill(), ilPersonalSkillsGUI\assignMaterials(), ilLMPageObjectGUI\editLayout(), ilAchievementsGUI\executeCommand(), ilLMPageObjectGUI\executeCommand(), ilObjectPluginGUI\executeCommand(), ilPortfolioRepositoryGUI\executeCommand(), ilBlogPostingGUI\executeCommand(), ilPCMediaObjectGUI\getEnabledMapAreas(), ilSharedResourceGUI\passwordForm(), ilObjWorkspaceFolderGUI\passwordForm(), ilCalendarPresentationGUI\prepareOutput(), ILIAS\LegalDocuments\PageFragment\PageContent\render(), ilObjPortfolioBaseGUI\renderFullscreenHeader(), ilObjBlogGUI\renderFullscreenHeader(), ilPersonalSkillsGUI\selfEvaluation(), ilBasicSkillTemplateGUI\setLevelHead(), ilBasicSkillGUI\setLevelHead(), ilWorkspaceAccessGUI\setObjectTitle(), ilSkillCategoryGUI\setTabs(), ilSkillTemplateReferenceGUI\setTabs(), ilSkillTemplateCategoryGUI\setTabs(), ilBasicSkillTemplateGUI\setTabs(), ilPageLayoutGUI\setTabs(), ilSkillProfileGUI\setTabs(), ilEditClipboardGUI\setTabs(), ilBasicSkillGUI\setTabs(), ilObjTaxonomyGUI\setTabs(), ilObjWorkspaceRootFolderGUI\setTitleAndDescription(), ilMembershipOverviewGUI\show(), and ilDerivedTasksGUI\show().
Here is the caller graph for this function:| ilGlobalTemplateInterface::setTitleIcon | ( | string | $a_icon_path, |
| string | $a_icon_desc = "" |
||
| ) |
set title icon
Implemented in ilGlobalTemplate, ilDataCollectionGlobalTemplate, ilGlobalPageTemplate, and ilRTEGlobalTemplate.
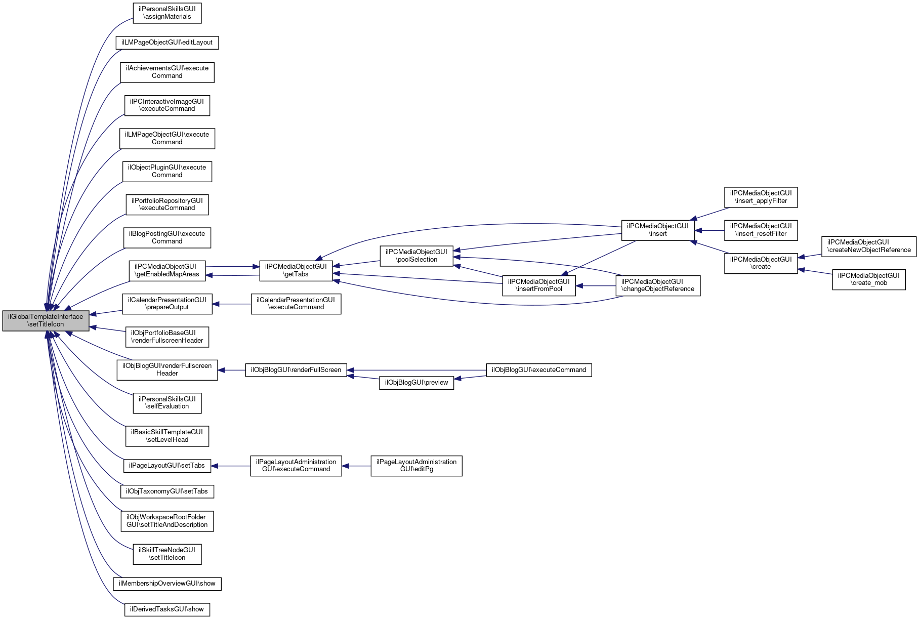
Referenced by ilPersonalSkillsGUI\assignMaterials(), ilLMPageObjectGUI\editLayout(), ilAchievementsGUI\executeCommand(), ilPCInteractiveImageGUI\executeCommand(), ilLMPageObjectGUI\executeCommand(), ilObjectPluginGUI\executeCommand(), ilPortfolioRepositoryGUI\executeCommand(), ilBlogPostingGUI\executeCommand(), ilPCMediaObjectGUI\getEnabledMapAreas(), ilCalendarPresentationGUI\prepareOutput(), ilObjPortfolioBaseGUI\renderFullscreenHeader(), ilObjBlogGUI\renderFullscreenHeader(), ilPersonalSkillsGUI\selfEvaluation(), ilBasicSkillTemplateGUI\setLevelHead(), ilPageLayoutGUI\setTabs(), ilObjTaxonomyGUI\setTabs(), ilObjWorkspaceRootFolderGUI\setTitleAndDescription(), ilSkillTreeNodeGUI\setTitleIcon(), ilMembershipOverviewGUI\show(), and ilDerivedTasksGUI\show().
Here is the caller graph for this function:| ilGlobalTemplateInterface::setTreeFlatIcon | ( | string | $a_link, |
| string | $a_mode | ||
| ) |
Sets a tree or flat icon.
| string | $a_mode | ("tree" | "flat") |
Implemented in ilDataCollectionGlobalTemplate, ilGlobalTemplate, ilGlobalPageTemplate, and ilRTEGlobalTemplate.
| ilGlobalTemplateInterface::setVariable | ( | string | $variable, |
$value = '' |
|||
| ) |
Sets the given variable to the given value.
| mixed | $value |
Implemented in ilDataCollectionGlobalTemplate, ilGlobalTemplate, ilRTEGlobalTemplate, and ilGlobalPageTemplate.
Referenced by ilPageLayoutGUI\__construct(), ilPortfolioPageGUI\__construct(), ilBlogPostingGUI\__construct(), ilLearningProgressBaseGUI\__getLegendHTML(), ilObjMediaObjectGUI\_getMediaInfoHTML(), ilTinyMCE\addCustomRTESupport(), ilObjFileGUI\addLegacyFormToAccordion(), ilObjIndividualAssessmentGUI\addMemberDataToInfo(), ilCalendarCategoryGUI\addReferenceLinks(), ilTinyMCE\addRTESupport(), ilObjFileGUI\addUIFormToAccordion(), ilSearchResultPresentation\appendAdditionalInformation(), ilCalendarCategoryGUI\appendCalendarSelection(), ilSearchResultPresentation\appendMorePathes(), ilSearchResultPresentation\appendPath(), ilObjStudyProgrammeIndividualPlanGUI\buildFrame(), ilECSSettingsGUI\communities(), ilPageObjectGUI\compareVersion(), ilSCORMExplorer\createOutput(), ilObjForumGUI\createThreadObject(), ilAccountRegistrationGUI\displayForm(), ilPageObjectGUI\displayMedia(), ilObjLinkResourceGUI\exportHTML(), ilCourseRegistrationGUI\fillMaxMembers(), ilGroupRegistrationGUI\fillMaxMembers(), ilCourseRegistrationGUI\fillRegistrationPeriod(), ilGroupRegistrationGUI\fillRegistrationPeriod(), ilECSNodeMappingCmsExplorer\formatObject(), ilPersonalSkillsGUI\getActualGapItem(), ilPersonalSkillsGUI\getBasicSkillDescription(), ilLMPresentationGUI\getContent(), ilPublicUserProfileGUI\getEmbeddable(), ilPersonalSkillsGUI\getEvalItem(), ilUserFilterGUI\getHTML(), ilAttendanceList\getHTML(), ilLMPresentationGUI\getHTML(), ilContainerContentGUI\getIntroduction(), ilPersonalSkillsGUI\getLatestEntriesForSkillHTML(), ilContainerContentGUI\getMainContent(), ilDashboardGUI\getMainContent(), ilCalendarSubscriptionGUI\getModalForSubscription(), ilCalendarAppointmentPresentationGUI\getModalHTML(), ilPersonalSkillsGUI\getNonLatestEntriesForSkillHTML(), ilGlossaryTermGUI\getOverlayHTML(), ilBlogPostingGUI\getPageHeading(), ilContainerStartObjectsContentGUI\getPageHTML(), ilPersonalSkillsGUI\getProfileTargetItem(), ilPersonalSkillsGUI\getSelfEvalGapItem(), ilPersonalSkillsGUI\getSkillCategoryDescription(), ilPersonalSkillsGUI\getSkillEntriesHeader(), ilPersonalSkillsGUI\getSkillLevelDescription(), ilLPListOfSettingsGUI\handleLPUsageInfo(), ilRepositoryTrashGUI\handleMultiReferences(), ilObjCourseGUI\infoScreen(), ilECSSettingsGUI\initCategoryMappingForm(), ilECSMappingSettingsGUI\initFormCSettings(), ilECSSettingsGUI\initSettingsForm(), ilSelectBuilderInputGUI\insert(), ilMatrixRowWizardInputGUI\insert(), ilFileWizardInputGUI\insert(), ilCategoryWizardInputGUI\insert(), ilAssQuestionPageGUI\insertPageToc(), ilPageObjectGUI\insertPageToc(), ilPCResourcesGUI\insertResourcesIntoPageContent(), ilPersonalSkillsGUI\listAssignedProfile(), ilPersonalSkillsGUI\listSkills(), ilAccountRegistrationGUI\login(), ilGlossaryTermGUI\output(), ilTestEvaluationGUI\outUserPassDetails(), ilRegistrationSettingsGUI\parseRoleList(), ilObjectPermissionStatusGUI\perminfo(), ilTestPlayerAbstractGUI\populateInstantResponseModal(), SurveyQuestionGUI\preview(), ilTabsGUI\removeNonTabbedLinks(), ilTextWizardInputGUI\render(), ilMultipleTextsInputGUI\render(), ilTagInputGUI\render(), ilScheduleInputGUI\render(), ilRepositorySelectorInputGUI\render(), ilMultipleImagesInputGUI\render(), ilObjPortfolioBaseGUI\renderFullscreenHeader(), ilPortfolioPageGUI\renderMyCourses(), ilForumExportGUI\renderPostHtml(), ilExSubmissionObjectGUI\renderResourceSelection(), ilContainerSessionsContentGUI\renderSessionLimitLink(), ilWikiPageGUI\searchWikiLinkAC(), ilPasswordAssistanceGUI\showAssignPasswordForm(), ilPasswordAssistanceGUI\showAssistanceForm(), ilAccessibilityControlConceptGUI\showControlConcept(), ilObjUserFolderGUI\showFieldChangeComponentsListeningConfirmDialog(), ilObjSystemFolderGUI\showJavaServerObject(), ilContainerGUI\showLinkListObject(), ilPasswordAssistanceGUI\showMessageForm(), ilLMPresentationGUI\showMessageScreen(), ilObjMediaPoolGUI\showPage(), ilPageObjectGUI\showPage(), ilLMPresentationGUI\showPrintView(), ilLMPresentationGUI\showPrintViewSelection(), ilLocalUserGUI\showRolesTable(), ilCalendarPresentationGUI\showSideBlocks(), ilPasswordAssistanceGUI\showUsernameAssistanceForm(), ilTestEvalObjectiveOrientedGUI\showVirtualPassCmd(), ilObjStudyProgrammeIndividualPlanGUI\view(), and ilObjLanguageExtGUI\viewObject().
Here is the caller graph for this function:| ilGlobalTemplateInterface::touchBlock | ( | string | $block | ) |
overwrites ITX::touchBlock.
Implemented in ilDataCollectionGlobalTemplate, ilGlobalTemplate, ilRTEGlobalTemplate, and ilGlobalPageTemplate.
Referenced by ilTinyMCE\addRTESupport(), ilCalendarCategoryGUI\appendCalendarSelection(), ilECSNodeMappingCmsExplorer\formatObject(), ilPersonalSkillsGUI\getActualGapItem(), ilPersonalSkillsGUI\getEvalItem(), ilAttendanceList\getHTML(), ilPersonalSkillsGUI\getSelfEvalGapItem(), ilLPListOfSettingsGUI\handleLPUsageInfo(), ilCategoryWizardInputGUI\insert(), ilTabsGUI\removeNonTabbedLinks(), ilPortfolioPageGUI\renderMyCourses(), and ilPageObjectGUI\showPage().
Here is the caller graph for this function:| const ilGlobalTemplateInterface::DEFAULT_BLOCK = 'DEFAULT' |
Definition at line 44 of file interface.ilGlobalTemplateInterface.php.
Referenced by ilTemplate\getUnmodified(), ILIAS\components\UICore\MetaTemplate\PageContentGUI\renderPage(), and ilTemplate\setCurrentBlock().
| const ilGlobalTemplateInterface::MESSAGE_TYPE_FAILURE = 'failure' |
Definition at line 26 of file interface.ilGlobalTemplateInterface.php.
Referenced by ilMailFolderGUI\addSubFolder(), ilMailFolderGUI\deleteMails(), ilMailFolderGUI\deleteSubFolder(), ilUploadLimitsOverviewGUI\deleteUploadPolicy(), ILIAS\Test\Presentation\TestScreenGUI\evaluateLauncherModalForm(), ilMailFolderGUI\executeTableAction(), ilMailFolderGUI\initRequest(), ILIAS\Test\Participants\ParticipantTableShowResultsAction\onSubmit(), ILIAS\Test\Participants\ParticipantTableDeleteParticipantAction\onSubmit(), ILIAS\Test\Participants\ParticipantTableDeleteResultsAction\onSubmit(), ILIAS\Test\Participants\ParticipantTableFinishTestAction\onSubmit(), ILIAS\Test\Participants\ParticipantTableExtraTimeAction\onSubmit(), ILIAS\Test\Participants\ParticipantTableIpRangeAction\onSubmit(), ilStartUpGUI\processIndexPHP(), ilMailFolderGUI\renameSubFolder(), ilStartUpGUI\retrieveMessagesFromSession(), ilObjSessionGUI\saveObject(), ilStartUpGUI\showLoginPage(), ILIAS\Test\Participants\ParticipantTableActions\submit(), and ilObjSessionGUI\updateObject().
| const ilGlobalTemplateInterface::MESSAGE_TYPE_INFO = "info" |
Definition at line 29 of file interface.ilGlobalTemplateInterface.php.
Referenced by ilMailFolderGUI\deleteMails(), ilMailFolderGUI\executeTableAction(), ilStartUpGUI\retrieveMessagesFromSession(), and ilObjTalkTemplateAdministrationGUI\viewObject().
| const ilGlobalTemplateInterface::MESSAGE_TYPE_QUESTION = "question" |
Definition at line 28 of file interface.ilGlobalTemplateInterface.php.
Referenced by ilStartUpGUI\retrieveMessagesFromSession().
| const ilGlobalTemplateInterface::MESSAGE_TYPE_SUCCESS = "success" |
Definition at line 27 of file interface.ilGlobalTemplateInterface.php.
Referenced by ilMDVocabulariesGUI\activateVocabulary(), ilMailFolderGUI\addSubFolder(), ilMDVocabulariesGUI\allowCustomInputForVocabulary(), ilTestExportGUI\createTestExportWithResults(), ilExportGUI\createXMLExportFile(), ilMDVocabulariesGUI\deactivateVocabulary(), ilMailFolderGUI\deleteSubFolder(), ilUploadLimitsOverviewGUI\deleteUploadPolicy(), ilMDVocabulariesGUI\deleteVocabulary(), ilMDVocabulariesGUI\disallowCustomInputForVocabulary(), ilMailFolderGUI\emptyTrash(), ilMailFolderGUI\executeTableAction(), ILIAS\Test\Participants\ParticipantTableDeleteParticipantAction\onSubmit(), ILIAS\Test\Participants\ParticipantTableDeleteResultsAction\onSubmit(), ILIAS\Test\Participants\ParticipantTableFinishTestAction\onSubmit(), ILIAS\Test\Participants\ParticipantTableExtraTimeAction\onSubmit(), ILIAS\Test\Participants\ParticipantTableIpRangeAction\onSubmit(), ilStartUpGUI\processIndexPHP(), ilMailFolderGUI\renameSubFolder(), ilStartUpGUI\retrieveMessagesFromSession(), ilStartUpGUI\showLoginPage(), and ilObjCourseGUI\updateInfoObject().
| const ilGlobalTemplateInterface::MESSAGE_TYPES |
Definition at line 34 of file interface.ilGlobalTemplateInterface.php.
Referenced by ILIAS\components\UICore\MetaTemplate\PageContentGUI\fillMessage(), and ILIAS\components\UICore\MetaTemplate\PageContentGUI\setOnScreenMessage().