ILIAS  release_10 Revision v10.1-43-ga1241a92c2f
ILIAS Class Reference

This file is part of ILIAS, a powerful learning management system published by ILIAS open source e-Learning e.V. More...

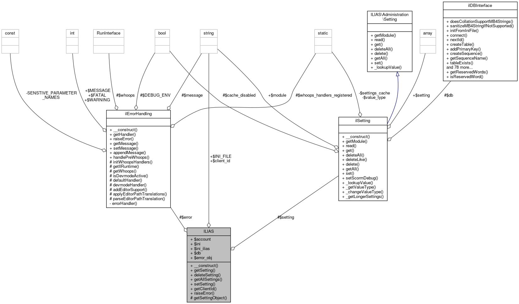
+ Collaboration diagram for ILIAS:

Public Member Functions

 __construct ()
 Constructor setup ILIAS global object public. More...
 
 getSetting (string $a_keyword, ?string $a_default_value=null)
 read one value from settingstable More...
 
 deleteSetting (string $a_keyword)
 delete one value from settingstable More...
 
 getAllSettings ()
 
 setSetting (string $a_key, string $a_val)
 
 getClientId ()
 
 raiseError (string $a_msg, int $a_err_obj)
 wrapper for downward compability More...
 

Data Fields

string $INI_FILE
 
string $client_id = ''
 
 $account
 
 $ini = array()
 
 $ini_ilias
 
 $db
 
 $error_obj
 

Protected Member Functions

 getSettingObject ()
 

Protected Attributes

ilSetting $setting = null
 
ilErrorHandling $error
 

Detailed Description

This file is part of ILIAS, a powerful learning management system published by ILIAS open source e-Learning e.V.

ILIAS is licensed with the GPL-3.0, see https://www.gnu.org/licenses/gpl-3.0.en.html You should have received a copy of said license along with the source code, too.

If this is not the case or you just want to try ILIAS, you'll find us at: https://www.ilias.de https://github.com/ILIAS-eLearning ILIAS base class perform basic setup: init database handler, load configuration file, init user authentification & error handler, load object type definitions

Author
Sascha Hofmann shofm.nosp@m.ann@.nosp@m.datab.nosp@m.ay.d.nosp@m.e
Version
$Id$
Todo:
review the concept how the object type definition is loaded. We need a concept to edit the definitions via webfrontend in the admin console.

Definition at line 28 of file class.ilias.php.

Constructor & Destructor Documentation

◆ __construct()

ILIAS::__construct ( )

Constructor setup ILIAS global object public.

Definition at line 76 of file class.ilias.php.

References $DIC, $ilDB, and $ilIliasIniFile.

Referenced by ILIAS\UI\examples\Table\Column\LinkListing\base(), ILIAS\UI\examples\Table\Column\Boolean\base(), ILIAS\UI\examples\Table\Column\Link\base(), ILIAS\UI\examples\Table\Column\Number\base(), ILIAS\UI\examples\Table\Column\StatusIcon\base(), ILIAS\UI\examples\Table\Column\Text\base(), ILIAS\UI\examples\Table\Data\base(), ILIAS\UI\examples\Tree\Expandable\expandable2(), ILIAS\MetaData\Vocabularies\Standard\RepositoryTest\getAssignments(), ILIAS\MetaData\Elements\Base\BaseElementTest\getBaseElement(), ILIAS\MetaData\Presentation\ElementsTest\getBaseElement(), ILIAS\MetaData\Elements\Base\BaseSetTest\getBaseSet(), ILIAS\MetaData\Repository\Utilities\Queries\DatabaseSearcherTest\getBasicClause(), ILIAS\MetaData\Vocabularies\Dispatch\Info\InfosTest\getControlledRepo(), ILIAS\MetaData\Vocabularies\Dispatch\ReaderTest\getControlledRepo(), ILIAS\MetaData\Vocabularies\Dispatch\Presentation\PresentationTest\getControlledRepository(), ILIAS\MetaData\Vocabularies\Copyright\BridgeTest\getCopyright(), ILIAS\MetaData\Vocabularies\Dispatch\Presentation\PresentationTest\getCopyrightBridge(), ILIAS\MetaData\Vocabularies\Dispatch\ReaderTest\getCopyrightBridge(), ILIAS\MetaData\XML\Copyright\CopyrightHandlerTest\getCopyrightEntry(), ILIAS\MetaData\XML\Copyright\CopyrightHandlerTest\getCopyrightRepository(), ILIAS\MetaData\Vocabularies\Copyright\BridgeTest\getCopyrightRepository(), ILIAS\MetaData\Services\Derivation\Creation\CreatorTest\getCreator(), ILIAS\MetaData\Elements\Data\Data\PersistenceTrackingDataTest\getData(), ILIAS\MetaData\Presentation\DataTest\getData(), ILIAS\Repository\FieldDefinition\TypeSpecificData\Select\DatabaseGatewayTest\getData(), ILIAS\MetaData\Repository\Utilities\Queries\Paths\DatabasePathsParserTest\getDatabasePathsParser(), ILIAS\MetaData\Repository\Utilities\Queries\DatabaseSearcherTest\getDatabaseSearcher(), ILIAS\MetaData\Manipulator\ManipulatorTest\getDataMock(), ILIAS\Repository\FieldDefinition\TypeSpecificData\Select\DatabaseGatewayTest\getDBGateway(), ILIAS\MetaData\Copyright\DatabaseRepositoryTest\getDBWrapper(), ILIAS\MetaData\Elements\Structure\StructureElementTest\getDefinition(), ILIAS\MetaData\Elements\ElementTest\getDefinition(), ILIAS\MetaData\Elements\Base\BaseElementTest\getDefinition(), ILIAS\MetaData\Manipulator\ManipulatorTest\getDefinitionMock(), ILIAS\MetaData\Services\Derivation\DerivatorTest\getDerivator(), ILIAS\MetaData\Structure\Dictionaries\DictionaryTest\getDictionary(), ILIAS\MetaData\Structure\Dictionaries\DictionaryInitiatorTest\getDictionaryInitiator(), ILIAS\MetaData\XML\Reader\Standard\StructurallyCoupledTest\getElement(), ILIAS\MetaData\Structure\Dictionaries\DictionaryTest\getElement(), ILIAS\MetaData\Presentation\DataTest\getElementData(), ILIAS\MetaData\OERHarvester\HarvesterTest\getExportHandler(), ILIAS\MetaData\OERHarvester\HarvesterTest\getExposedRecordRepository(), ILIAS\ResourceStorage\Policy\FileNamePolicyTest\getFileNamePolicy(), ILIAS\MetaData\Repository\Utilities\Queries\DatabaseSearcherTest\getFilter(), ILIAS\MetaData\Manipulator\ManipulatorTest\getFilterMock(), ILIAS\MetaData\Vocabularies\Standard\RepositoryTest\getGateway(), ILIAS\MetaData\OERExposer\OAIPMH\HandlerTest\getHandler(), ILIAS\MetaData\OERExposer\OAIPMH\Requests\ParserTest\getHTTPWrapper(), ILIAS\MetaData\Repository\IdentifierHandler\IdentifierHandlerTest\getIdentifierHandler(), ILIAS\MetaData\Vocabularies\Dispatch\ActionsTest\getInfos(), ILIAS\MetaData\Structure\Definitions\LOMReaderTest\getInitialReader(), ILIAS\MetaData\OERExposer\OAIPMH\HandlerTest\getInitiator(), ILIAS\GlobalScreen\MainMenu\CollectorTest\getItemInformation(), ILIAS\MetaData\Repository\Utilities\Queries\DatabaseSearcherTest\getJoinedClause(), ILIAS\MetaData\OERHarvester\XML\WriterTest\getLOMRepository(), ILIAS\MetaData\Copyright\Search\SearcherTest\getLOMRepository(), ILIAS\MetaData\Structure\LOMStructureInitiatorTest\getLOMStructureInitiator(), ILIAS\Skill\Profile\SkillProfileCompletionManagerTest\getManagerMock(), ILIAS\Glossary\Flashcard\FlashcardManagerTest\getManagerMock(), ILIAS\MetaData\Elements\ElementTest\getMarkerFactory(), ILIAS\MetaData\Manipulator\ManipulatorTest\getMarkerFactoryMock(), ILIAS\MetaData\Manipulator\ManipulatorTest\getMarkerMock(), ILIAS\GlobalScreen\Scope\Layout\MetaDataTest\getMockedTag(), ILIAS\MetaData\Manipulator\Path\PathConditionsCollectionTest\getMockPath(), ILIAS\MetaData\Copyright\RendererTest\getMockRenderer(), ILIAS\MetaData\Manipulator\Path\PathConditionsCollectionTest\getMockStep(), ILIAS\MetaData\Manipulator\Path\PathConditionsCheckerTest\getNavigatorFactoryMock(), ILIAS\MetaData\Manipulator\ManipulatorTest\getNavigatorFactoryMock(), ILIAS\MetaData\Manipulator\Path\PathConditionsCheckerTest\getNavigatorMock(), ILIAS\MetaData\OERHarvester\HarvesterTest\getObjectHandler(), ILIAS\Repository\FieldDefinition\TypeSpecificData\Select\DatabaseGatewayTest\getOption(), ILIAS\MetaData\OERExposer\OAIPMH\Requests\ParserTest\getParser(), ILIAS\MetaData\Manipulator\Path\PathConditionsCollectionTest\getPartiallyMockedPathConditionsCollection(), ILIAS\MetaData\Structure\Dictionaries\Tags\TagAssignmentTest\getPath(), ILIAS\MetaData\Repository\Utilities\Queries\Paths\DatabasePathsParserTest\getPath(), ILIAS\MetaData\Manipulator\ManipulatorTest\getPathConditionCheckerMock(), ILIAS\MetaData\Manipulator\Path\PathConditionsCheckerTest\getPathConditionsCollectionMock(), ILIAS\MetaData\Settings\Vocabularies\Import\ImporterAndResultTest\getPathFactory(), ILIAS\MetaData\Copyright\Search\SearcherTest\getPathFactory(), ILIAS\MetaData\Manipulator\ManipulatorTest\getPathFactoryMock(), ILIAS\MetaData\Repository\Utilities\Queries\Paths\DatabasePathsParserTest\getPathFilter(), ILIAS\MetaData\Manipulator\Path\PathConditionsCheckerTest\getPathMock(), ILIAS\MetaData\Manipulator\ManipulatorTest\getPathMock(), ILIAS\MetaData\Manipulator\ManipulatorTest\getPathUtilitiesFactoryMock(), ILIAS\Skill\Profile\SkillProfileCompletionManagerTest\getProfileManagerMock(), ILIAS\MetaData\XML\Reader\Standard\StandardTest\getReader(), ILIAS\MetaData\XML\Reader\Standard\StructurallyCoupledTest\getReader(), ILIAS\MetaData\Settings\Vocabularies\Import\ImporterAndResultTest\getRepo(), ILIAS\MetaData\Copyright\DatabaseRepositoryTest\getRepo(), ILIAS\MetaData\OERHarvester\ExposedRecords\RepositoryAndDataTest\getRepository(), ILIAS\MetaData\OERHarvester\ResourceStatus\RepositoryTest\getRepository(), ILIAS\MetaData\OERExposer\OAIPMH\Responses\RequestProcessorTestCase\getRepository(), ILIAS\MetaData\OERExposer\OAIPMH\Responses\RequestProcessorTestCase\getRequest(), ILIAS\MetaData\Repository\IdentifierHandler\IdentifierHandlerTest\getRessourceID(), ILIAS\MetaData\Copyright\Search\SearcherTest\getRessourceID(), ILIAS\MetaData\Elements\ElementTest\getScaffoldProvider(), ILIAS\MetaData\Copyright\Search\SearcherTest\getSearchClauseFactory(), ILIAS\MetaData\Services\Search\SearcherTest\getSearcher(), ILIAS\MetaData\OERHarvester\HarvesterTest\getSearchFactory(), ILIAS\MetaData\Copyright\Search\SearcherTest\getSearchFilterFactory(), ILIAS\MetaData\Services\ServicesTest\getServices(), ILIAS\MetaData\XML\Writer\Standard\StandardTest\getSet(), ILIAS\MetaData\Manipulator\ManipulatorTest\getSetMock(), ILIAS\MetaData\OERHarvester\HarvesterTest\getSettings(), ILIAS\MetaData\Vocabularies\Copyright\BridgeTest\getSettings(), ILIAS\MetaData\XML\Copyright\CopyrightHandlerTest\getSettings(), ILIAS\MetaData\OERExposer\OAIPMH\Responses\RequestProcessorTestCase\getSettings(), ILIAS\Glossary\Flashcard\FlashcardShuffleManagerTest\getShuffleManagerMock(), ILIAS\MetaData\Settings\Vocabularies\Import\ImporterAndResultTest\getSlotHandler(), ILIAS\MetaData\Services\Derivation\SourceSelectorTest\getSourceSelector(), ILIAS\MetaData\Vocabularies\Dispatch\Info\InfosTest\getStandardRepo(), ILIAS\MetaData\Vocabularies\Dispatch\ReaderTest\getStandardRepo(), ILIAS\MetaData\Vocabularies\Dispatch\Presentation\PresentationTest\getStandardRepository(), ILIAS\MetaData\XML\Writer\Standard\StandardTest\getStandardWriter(), ILIAS\MetaData\OERHarvester\HarvesterTest\getStatusRepository(), ILIAS\MetaData\Manipulator\Path\PathConditionsCheckerTest\getStepMock(), ILIAS\MetaData\Manipulator\ManipulatorTest\getStepMock(), ILIAS\MetaData\Structure\Dictionaries\Tags\TagTest\getTag(), ILIAS\MetaData\Repository\Utilities\Queries\Paths\DatabasePathsParserTest\getTag(), ILIAS\MetaData\Structure\Dictionaries\DictionaryTest\getTagAssignment(), ILIAS\Tests\UI\Component\Input\DynamicInputDataIteratorTest\getTestInputData(), ILIAS\MetaData\OERExposer\OAIPMH\FlowControl\TokenHandlerTest\getTokenHandler(), ILIAS\MetaData\OERExposer\OAIPMH\Responses\RequestProcessorTestCase\getTokenHandler(), ILIAS\Repository\FieldDefinition\TypeSpecificData\Select\DatabaseGatewayTest\getTranslation(), ILIAS\Tests\UI\Component\Dropzone\File\FileTestBase\getUIFactory(), ILIAS\Tests\UI\Component\Input\Container\Form\FormWithoutSubmitButtonsTest\getUIFactory(), ILIAS\MetaData\Vocabularies\Copyright\BridgeTest\getVocabFactory(), ILIAS\MetaData\Vocabularies\Standard\RepositoryTest\getVocabFactory(), ILIAS\MetaData\Vocabularies\Dispatch\Info\InfosTest\getVocabulary(), ILIAS\MetaData\Vocabularies\Dispatch\ActionsTest\getVocabulary(), ILIAS\MetaData\Vocabularies\Dispatch\Presentation\PresentationTest\getVocabulary(), ILIAS\MetaData\Vocabularies\Dispatch\ReaderTest\getVocabulary(), ILIAS\MetaData\OERHarvester\HarvesterTest\getXMLWriter(), ILIAS\Component\Tests\Resource\PublicAssetManagerTest\newPublicAsset(), ILIAS\Tests\Setup\CLI\HasConfigReaderTest\setUp(), ILIAS\Tests\Setup\CLI\HasAgentTest\setUp(), ILIAS\VirusScanner\tests\VirusScannerFactoryTest\setUp(), ILIAS\MetaData\Copyright\RendererTest\testCopyrightAsStringHasFullNameAndLink(), ILIAS\MetaData\Copyright\RendererTest\testCopyrightAsStringHasLink(), ILIAS\MetaData\Elements\Base\BaseElementTest\testDefinition(), ILIAS\Tests\Setup\ObjectiveIteratorTest\testFailedPreconditionLastOnStack(), ILIAS\Tests\Setup\ObjectiveIteratorTest\testFailedPreconditionWithOtherOnStack(), ILIAS\ContentPage\GlobalSettingsStorageTest\testGlobalSettings(), ILIAS\ResourceStorage\Revision\StakeholderRepositoryTests\testNameTooLong(), ILIAS\Component\Tests\Dependencies\ReaderTest\testReaderProvidesMocks(), ILIAS\Component\Tests\Dependencies\ReaderTest\testReaderResolvesInternal(), ILIAS\Component\Tests\Dependencies\ReaderTest\testSimpleInternal(), ILIAS\MetaData\Copyright\RendererTest\testToUIComponentsLinkWithoutFullName(), ILIAS\MetaData\Copyright\RendererTest\testToUIComponentsWithImageFromIRSS(), ILIAS\MetaData\Copyright\RendererTest\testToUIComponentsWithImageFromLink(), ILIAS\MetaData\Copyright\RendererTest\testToUIComponentsWithLinkAndImage(), ILIAS\MetaData\Copyright\RendererTest\testToUIComponentsWithLinkNoImage(), ILIAS\MetaData\Copyright\RendererTest\testToUIComponentsWithoutLink(), and ILIAS\LegalDocuments\test\InternalTest\wiring().

77  {
78  global $DIC, $ilClientIniFile, $ilIliasIniFile, $ilDB;
79 
80  $this->ini = &$ilClientIniFile;
81  $this->ini_ilias = &$ilIliasIniFile;
82  $this->db = &$ilDB;
83 
84  // already available in DIC
85  $this->error_obj = $DIC['ilErr'];
86  }
$ilIliasIniFile
Definition: server.php:35
global $DIC
Definition: shib_login.php:25
+ Here is the caller graph for this function:

Member Function Documentation

◆ deleteSetting()

ILIAS::deleteSetting ( string  $a_keyword)

delete one value from settingstable

Deprecated:
See also
$DIC->settings()->delete()

Definition at line 112 of file class.ilias.php.

References getSettingObject().

112  : void
113  {
114  $this->getSettingObject()->delete($a_keyword);
115  }
getSettingObject()
Definition: class.ilias.php:88
+ Here is the call graph for this function:

◆ getAllSettings()

ILIAS::getAllSettings ( )
Deprecated:

Definition at line 120 of file class.ilias.php.

References getSettingObject().

120  : array
121  {
122  return $this->getSettingObject()->getAll();
123  }
getSettingObject()
Definition: class.ilias.php:88
+ Here is the call graph for this function:

◆ getClientId()

ILIAS::getClientId ( )

Definition at line 133 of file class.ilias.php.

References CLIENT_ID.

Referenced by ILIAS\Tests\Setup\CLI\InstallCommandTest\basicFunctionality().

133  : string
134  {
135  if (defined('CLIENT_ID')) {
136  return (string) CLIENT_ID;
137  }
138  return '';
139  }
const CLIENT_ID
Definition: constants.php:41
+ Here is the caller graph for this function:

◆ getSetting()

ILIAS::getSetting ( string  $a_keyword,
?string  $a_default_value = null 
)

read one value from settingstable

Deprecated:

Definition at line 102 of file class.ilias.php.

References getSettingObject().

102  : ?string
103  {
104  return $this->getSettingObject()->get($a_keyword, $a_default_value);
105  }
getSettingObject()
Definition: class.ilias.php:88
+ Here is the call graph for this function:

◆ getSettingObject()

ILIAS::getSettingObject ( )
protected

Definition at line 88 of file class.ilias.php.

References $DIC, and $setting.

Referenced by deleteSetting(), getAllSettings(), getSetting(), and setSetting().

88  : ?ilSetting
89  {
90  global $DIC;
91 
92  if (!$this->setting instanceof ilSetting) {
93  return $this->setting = $DIC->settings();
94  }
95  return $this->setting;
96  }
ilSetting $setting
Definition: class.ilias.php:68
global $DIC
Definition: shib_login.php:25
+ Here is the caller graph for this function:

◆ raiseError()

ILIAS::raiseError ( string  $a_msg,
int  $a_err_obj 
)

wrapper for downward compability

Deprecated:

Definition at line 145 of file class.ilias.php.

Referenced by ilObjTest\_createImportDirectory().

145  : void
146  {
147  $this->error_obj->raiseError($a_msg, $a_err_obj);
148  }
+ Here is the caller graph for this function:

◆ setSetting()

ILIAS::setSetting ( string  $a_key,
string  $a_val 
)
Deprecated:

Definition at line 128 of file class.ilias.php.

References getSettingObject().

128  : void
129  {
130  $this->getSettingObject()->set($a_key, $a_val);
131  }
getSettingObject()
Definition: class.ilias.php:88
+ Here is the call graph for this function:

Field Documentation

◆ $account

ILIAS::$account

Definition at line 42 of file class.ilias.php.

◆ $client_id

◆ $db

ILIAS::$db

Definition at line 60 of file class.ilias.php.

Referenced by ILIAS\Wiki\Setup\AccessRBACOperationClonedObjective\achieve(), ILIAS\Setup\AccessRBACOperationClonedObjective\achieve(), ILIAS\Test\Setup\DatabaseInconsistencyMetricsCollectedObjective\collectFrom(), ILIAS\Glossary\Term\TermManager\deleteTerm(), ILIAS\File\Icon\ilObjFileDefaultIconsObjective\getPreconditions(), ILIAS\Repository\Deletion\TreeDBRepo\getTrashedSubtrees(), ILIAS\Exercise\User\UserEvent\handleDeletion(), ILIAS\Export\InternalRepoService\html(), ILIAS\Wiki\Setup\AccessRBACOperationClonedObjective\isApplicable(), ILIAS\Setup\AccessRBACOperationClonedObjective\isApplicable(), ILIAS\BookingManager\Objects\ObjectsDBRepository\loadDataOfPool(), ILIAS\LegalDocuments\ConsumerToolbox\User\needsToAcceptNewDocument(), ILIAS\OnScreenChat\Setup\UpdateSteps\prepare(), ILIAS\Cache\Nodes\Node\SkillCategoryTest\setUp(), ILIAS\Tests\Services\Database\Integrity\IntegrityTest\testCheck(), ILIAS\Tests\Services\Database\Integrity\IntegrityTest\testConstruct(), ILIAS\MetaData\Copyright\DatabaseRepositoryTest\testCreateWithFileImage(), ILIAS\MetaData\Copyright\DatabaseRepositoryTest\testCreateWithLinkImage(), ILIAS\MetaData\Copyright\DatabaseRepositoryTest\testDeleteEntry(), ILIAS\MetaData\Copyright\DatabaseRepositoryTest\testGetActiveEntries(), ILIAS\MetaData\Copyright\DatabaseRepositoryTest\testGetAllEntries(), ILIAS\MetaData\Copyright\DatabaseRepositoryTest\testGetDefaultEntry(), ILIAS\MetaData\Copyright\DatabaseRepositoryTest\testGetEntry(), ILIAS\MetaData\Copyright\DatabaseRepositoryTest\testGetEntryNoLinks(), ILIAS\MetaData\Copyright\DatabaseRepositoryTest\testGetEntryNoneFound(), ILIAS\MetaData\Copyright\DatabaseRepositoryTest\testReorderEntries(), ILIAS\MetaData\Copyright\DatabaseRepositoryTest\testUpdateWithFileImage(), ILIAS\MetaData\Copyright\DatabaseRepositoryTest\testUpdateWithLinkImage(), and ILIAS\Test\ExportImport\Export\write().

◆ $error

ilErrorHandling ILIAS::$error
protected

Definition at line 69 of file class.ilias.php.

Referenced by ILIAS\Export\ImportHandler\Validation\Handler\collectErrors(), ILIAS\AdvancedMetaData\Services\ObjectModes\Custom\Custom\Group\constraint(), ILIAS\UI\Implementation\Component\Layout\Page\PageManager\contentFromXml(), ILIAS\COPage\Dom\DomUtil\docFromString(), ILIAS\Refinery\Parser\ABNF\Transform\error(), ILIAS\Refinery\getErrorMessage(), ILIAS\Refinery\getLngClosure(), ILIAS\COPage\PC\Paragraph\ParagraphResponseFactory\getResponseObject(), ILIAS\COPage\PC\Paragraph\ParagraphResponseFactory\getResponseObjectMulti(), ILIAS\COPage\PC\InteractiveImage\InteractiveImageCommandActionHandler\getStandardResponse(), ILIAS\MetaData\OERExposer\OAIPMH\Responses\RequestProcessorTestCase\getWriter(), ILIAS\MetaData\Editor\Full\Services\Actions\ModalFactory\handleError(), ILIAS\COPage\PC\MediaObject\MediaObjectCommandActionHandler\insertCommand(), ILIAS\Export\ImportHandler\File\XML\Handler\loadDomDocument(), ILIAS\MetaData\Settings\Vocabularies\Import\Importer\loadXML(), ILIAS\UI\Implementation\Component\Input\Container\Form\Renderer\maybeAddError(), ILIAS\UI\Implementation\Component\Layout\Page\PageContentManager\pasteContents(), ILIAS\Survey\Page\PageRenderer\render(), ILIAS\OrgUnit\Webservices\SOAP\ImportOrgUnitTree\run(), ILIAS\COPage\Editor\Server\UIWrapper\sendPage(), ILIAS\COPage\PC\Table\TableCommandActionHandler\sendUpdateResponse(), ILIAS\Refinery\Parser\ABNF\Primitives\seq(), ILIAS\UI\Implementation\Component\Input\setInputs(), ILIAS\COPage\Editor\EditSessionRepository\setPageError(), ILIAS\Tests\Refinery\IdentityTransformationTest\testApplyToError(), ILIAS\Tests\Refinery\To\Transformation\NewObjectTransformationTest\testNewObjectApplyResultsErrorObjectOnInvalidConstructorArguments(), ILIAS\Tests\Refinery\To\Transformation\NewMethodTransformationTest\testPrivateMethodCanNotBeCalledInApplyto(), ILIAS\Tests\Refinery\To\Transformation\NewMethodTransformationTest\testPrivateMethodCanNotBeCalledInTransform(), ILIAS\Tests\Refinery\Integer\Constraints\GreaterThanOrEqualConstraintTest\testRestrictError(), ILIAS\Tests\Refinery\Integer\Constraints\LessThanOrEqualConstraintTest\testRestrictError(), ILIAS\Tests\Refinery\Integer\Constraints\GreaterThanConstraintTest\testRestrictError(), ILIAS\Tests\Refinery\Integer\Constraints\LessThanConstraintTest\testRestrictError(), ILIAS\UI\Implementation\Component\Input\withInput(), ILIAS\UI\Implementation\Component\Input\Field\Renderer\wrapInFormContext(), and ILIAS\Refinery\String\EstimatedReadingTime\xmlErrorsToString().

◆ $error_obj

ILIAS::$error_obj

Definition at line 66 of file class.ilias.php.

◆ $ini

ILIAS::$ini = array()

Definition at line 48 of file class.ilias.php.

◆ $INI_FILE

string ILIAS::$INI_FILE

Definition at line 30 of file class.ilias.php.

◆ $ini_ilias

ILIAS::$ini_ilias

Definition at line 54 of file class.ilias.php.

◆ $setting

ilSetting ILIAS::$setting = null
protected

Definition at line 68 of file class.ilias.php.

Referenced by ILIAS\Test\Settings\ScoreReporting\ScoreSettings\__construct(), ILIAS\Test\Settings\MainSettings\MainSettings\__construct(), ILIAS\Mail\Cron\ExpiredOrOrphanedMails\ExpiredOrOrphanedMailsCollector\__construct(), ILIAS\Mail\Cron\ExpiredOrOrphanedMails\MailDeletionHandler\__construct(), ILIAS\TermsOfService\test\SettingsTest\assertSelect(), ILIAS\DataProtection\test\SettingsTest\assertSelect(), getSettingObject(), ILIAS\Notifications\Provider\AwarenessToastProvider\getToasts(), ILIAS\LegalDocuments\test\ConsumerToolbox\UserTest\testAcceptMatchingDocument(), ILIAS\DataProtection\test\UserSettingsTest\testAgreeDate(), ILIAS\TermsOfService\test\UserSettingsTest\testAgreeDate(), ILIAS\LegalDocuments\test\ConsumerToolbox\UserTest\testAgreeDate(), ILIAS\Course\Certificate\ilCertificateCourseLearningProgressEvaluationTest\testAllCoursesAreCompletedOnLPChange(), ILIAS\Course\Certificate\ilCertificateSettingsCourseFormRepositoryTest\testFetchFormFieldData(), ILIAS\LegalDocuments\test\ConsumerToolbox\UserTest\testNeverAgreed(), ILIAS\Course\Certificate\ilCertificateCourseLearningProgressEvaluationTest\testNoSubitemDefinedForEvaluation(), ILIAS\Course\Certificate\ilCertificateCourseLearningProgressEvaluationTest\testOnlyOneCourseIsCompletedOnLPChange(), ILIAS\LegalDocuments\test\ConsumerToolbox\RoutingTest\testRedirectToOriginalTarget(), ILIAS\Course\Certificate\ilCertificateSettingsCourseFormRepositoryTest\testSaveSettings(), ILIAS\LegalDocuments\test\ConsumerToolbox\SelectSettingTest\testTyped(), ILIAS\DataProtection\test\UserSettingsTest\testWithdrawalRequested(), ILIAS\TermsOfService\test\UserSettingsTest\testWithdrawalRequested(), ILIAS\LegalDocuments\ConsumerToolbox\ConsumerSlots\WithdrawProcessTest\testWithdrawalRequested(), and ILIAS\LegalDocuments\test\ConsumerToolbox\UserTest\testWithdrawalRequested().


The documentation for this class was generated from the following file: