|
ILIAS
release_10 Revision v10.1-43-ga1241a92c2f
|
This file is part of ILIAS, a powerful learning management system published by ILIAS open source e-Learning e.V. More...
Inheritance diagram for ilContext:
Collaboration diagram for ilContext:Static Public Member Functions | |
| static | init (string $a_type) |
| Init context by type. More... | |
| static | directCall (string $a_type, string $a_method) |
| Call context method directly without internal handling. More... | |
| static | supportsRedirects () |
| Are redirects supported? More... | |
| static | hasUser () |
| Based on user authentication? More... | |
| static | usesHTTP () |
| Uses HTTP aka browser. More... | |
| static | hasHTML () |
| Has HTML output. More... | |
| static | usesTemplate () |
| Uses template engine. More... | |
| static | initClient () |
| Init client. More... | |
| static | doAuthentication () |
| Try authentication. More... | |
| static | supportsPushMessages () |
| Supports push messages. More... | |
| static | getType () |
| Get context type. More... | |
| static | supportsPersistentSessions () |
| Check if context supports persistent session handling. More... | |
| static | isSessionMainContext () |
| Context that are not only temporary in a session (e.g. More... | |
| static | modifyHttpPath (string $httpPath) |
Data Fields | |
| const | CONTEXT_WEB = ilContextWeb::class |
| const | CONTEXT_CRON = ilContextCron::class |
| const | CONTEXT_RSS = ilContextRss::class |
| const | CONTEXT_ICAL = ilContextIcal::class |
| const | CONTEXT_SOAP = ilContextSoap::class |
| const | CONTEXT_SOAP_NO_AUTH = ilContextSoapNoAuth::class |
| const | CONTEXT_WEBDAV = ilContextWebdav::class |
| const | CONTEXT_RSS_AUTH = ilContextRssAuth::class |
| const | CONTEXT_SESSION_REMINDER = ilContextSessionReminder::class |
| const | CONTEXT_SOAP_WITHOUT_CLIENT = ilContextSoapWithoutClient::class |
| const | CONTEXT_UNITTEST = ilContextUnitTest::class |
| const | CONTEXT_REST = ilContextRest::class |
| const | CONTEXT_SCORM = ilContextScorm::class |
| const | CONTEXT_WAC = ilContextWAC::class |
| const | CONTEXT_APACHE_SSO = ilContextApacheSSO::class |
| const | CONTEXT_SHIBBOLETH = ilContextShibboleth::class |
| const | CONTEXT_LTI_PROVIDER = ilContextLTIProvider::class |
| const | CONTEXT_SAML = ilContextSaml::class |
Static Protected Member Functions | |
| static | callContext (string $a_method, array $args=[]) |
| Call current content. More... | |
Static Protected Attributes | |
| static string | $class_name = "" |
| static string | $type = "" |
This file is part of ILIAS, a powerful learning management system published by ILIAS open source e-Learning e.V.
ILIAS is licensed with the GPL-3.0, see https://www.gnu.org/licenses/gpl-3.0.en.html You should have received a copy of said license along with the source code, too.
If this is not the case or you just want to try ILIAS, you'll find us at: https://www.ilias.de https://github.com/ILIAS-eLearning Service context (factory) class
Definition at line 25 of file class.ilContext.php.
|
staticprotected |
Call current content.
Definition at line 78 of file class.ilContext.php.
References init().
Here is the call graph for this function:
|
static |
Call context method directly without internal handling.
Definition at line 64 of file class.ilContext.php.
Referenced by ceLTIc\LTI\User\Collector\getOnlineUsers().
Here is the caller graph for this function:
|
static |
Try authentication.
Definition at line 149 of file class.ilContext.php.
|
static |
Get context type.
Definition at line 165 of file class.ilContext.php.
Referenced by ilMaterializedPathTree\__construct(), ILIAS\FileDelivery\Delivery\__construct(), ilInitialisation\blockedAuthentication(), ilMail\enqueue(), ilErrorHandling\getHandler(), ilInitialisation\handleAuthenticationFail(), ilAuthFrontend\handleAuthenticationSuccess(), ilSoapAdministration\initAuth(), ilSoapAdministration\initIlias(), ilLoggerFactory\isConsoleAvailable(), ilSession\lookupExpireTime(), ilSoapAdministration\reInitUser(), and ilContextTest\testInit().
Here is the caller graph for this function:
|
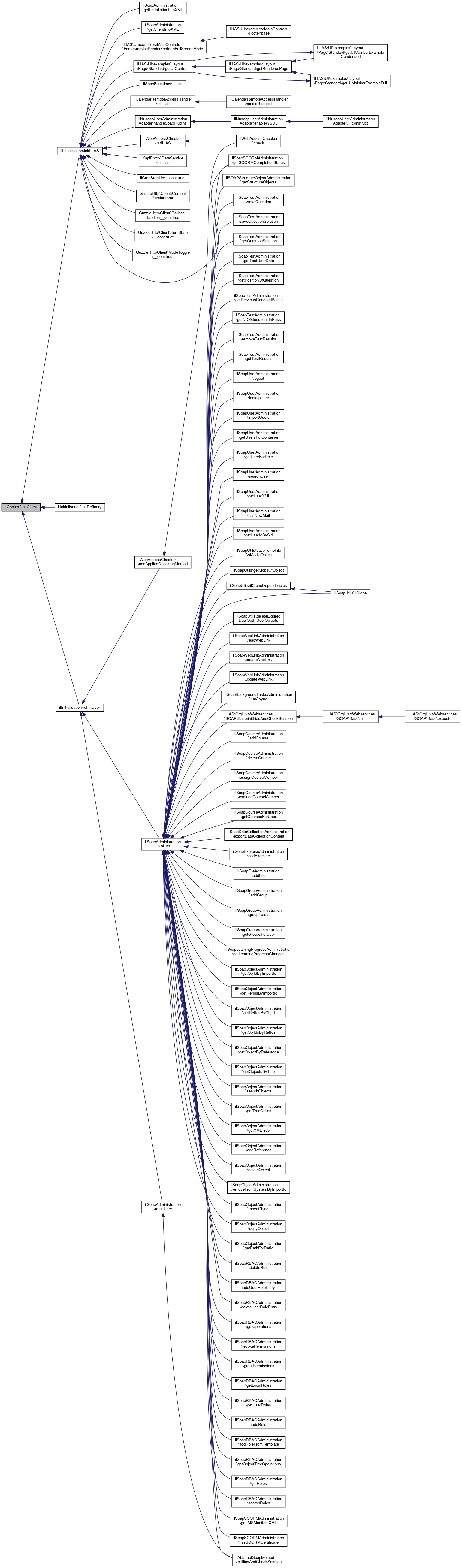
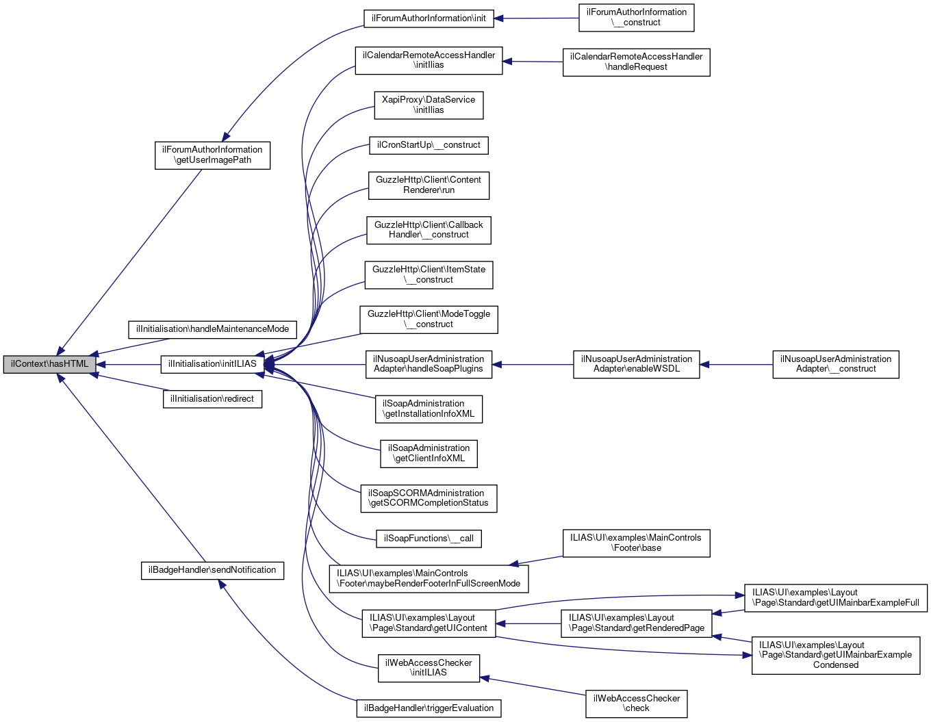
static |
Has HTML output.
Definition at line 125 of file class.ilContext.php.
Referenced by ilForumAuthorInformation\getUserImagePath(), ilInitialisation\handleMaintenanceMode(), ilInitialisation\initILIAS(), ilInitialisation\redirect(), and ilBadgeHandler\sendNotification().
Here is the caller graph for this function:
|
static |
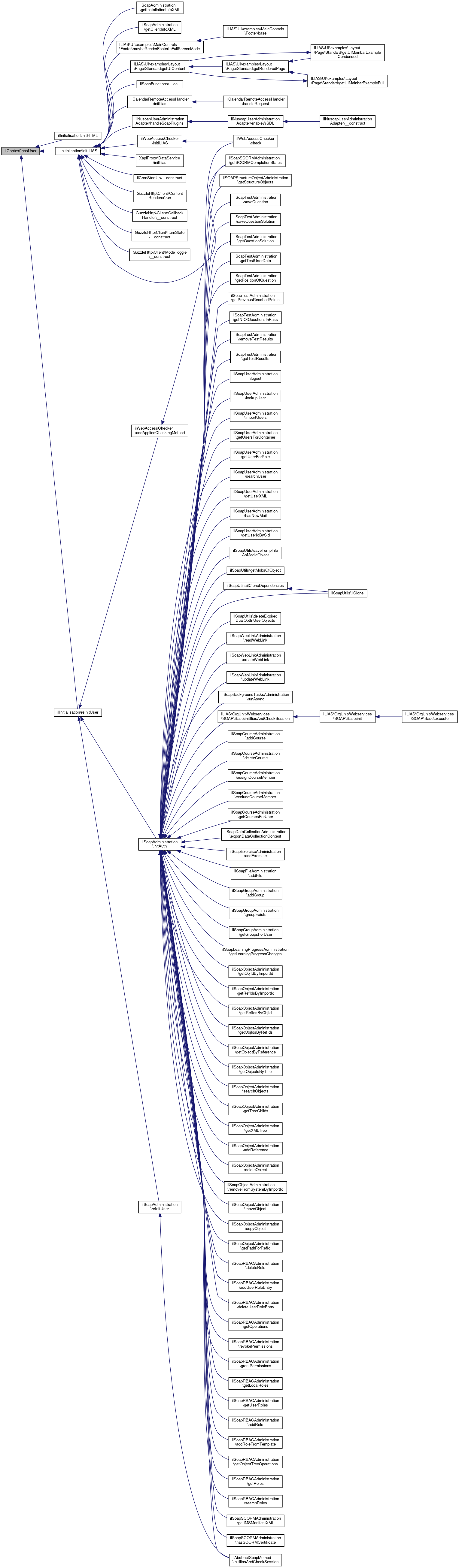
Based on user authentication?
Definition at line 109 of file class.ilContext.php.
Referenced by ilInitialisation\initHTML(), ilInitialisation\initILIAS(), and ilInitialisation\reInitUser().
Here is the caller graph for this function:
|
static |
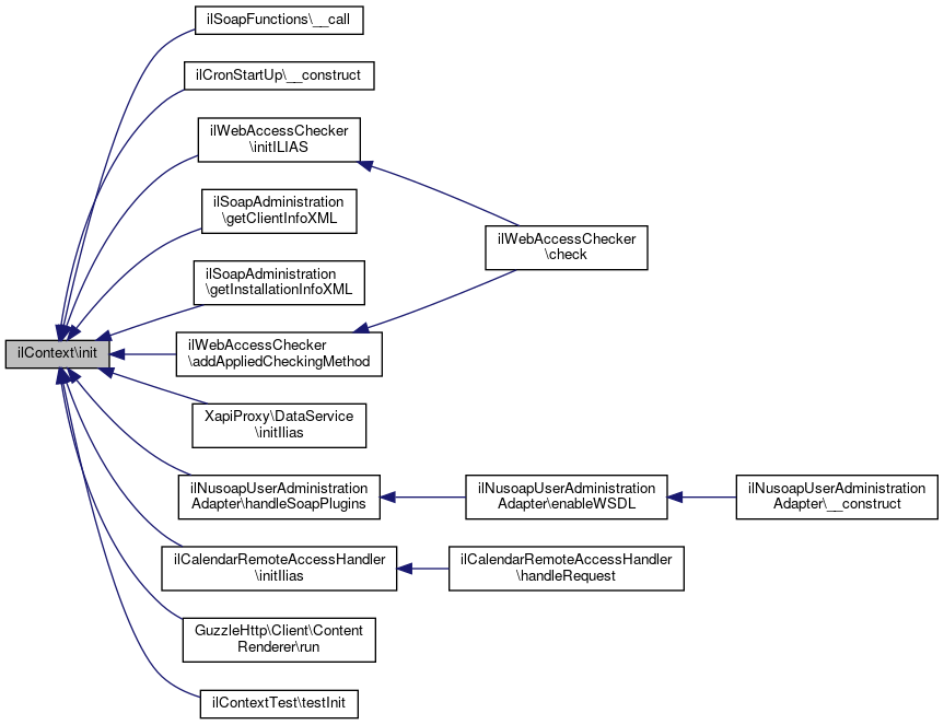
Init context by type.
Definition at line 52 of file class.ilContext.php.
Referenced by ilSoapFunctions\__call(), ilCronStartUp\__construct(), ilWebAccessChecker\addAppliedCheckingMethod(), ilSoapAdministration\getClientInfoXML(), ilSoapAdministration\getInstallationInfoXML(), ilNusoapUserAdministrationAdapter\handleSoapPlugins(), XapiProxy\DataService\initIlias(), ilCalendarRemoteAccessHandler\initIlias(), ilWebAccessChecker\initILIAS(), GuzzleHttp\Client\ContentRenderer\run(), and ilContextTest\testInit().
Here is the caller graph for this function:
|
static |
Init client.
Definition at line 141 of file class.ilContext.php.
Referenced by ilInitialisation\initILIAS(), ilInitialisation\initRefinery(), and ilInitialisation\reInitUser().
Here is the caller graph for this function:
|
static |
Context that are not only temporary in a session (e.g.
WAC is, Cron is not)
Definition at line 183 of file class.ilContext.php.
Referenced by ilSession\lookupExpireTime().
Here is the caller graph for this function:
|
static |
Definition at line 188 of file class.ilContext.php.
Referenced by ILIAS\Setup\Environment\HttpPathBuilder\build(), and ilObjLTIConsumer\getIliasHttpPath().
Here is the caller graph for this function:
|
static |
Check if context supports persistent session handling.
false for cli context
Definition at line 175 of file class.ilContext.php.
Referenced by ilInitialisation\determineClient(), ilInitialisation\initILIAS(), ilInitialisation\reInitUser(), and ilInitialisation\setClientIdCookie().
Here is the caller graph for this function:
|
static |
Supports push messages.
Definition at line 157 of file class.ilContext.php.
|
static |
Are redirects supported?
Definition at line 89 of file class.ilContext.php.
References $DIC.
Referenced by ILIAS\Init\StartupSequence\StartUpSequenceDispatcher\dispatch(), ilInitialisation\redirect(), and ilAuthFrontendCredentialsApache\tryAuthenticationOnLoginPage().
Here is the caller graph for this function:
|
static |
Uses HTTP aka browser.
Definition at line 117 of file class.ilContext.php.
Referenced by ilSession\_destroy(), ilUtil\_getHttpPath(), ilLanguageDetectorFactory\getValidInstances(), ilInitialisation\initClient(), ilInitialisation\initSettings(), and ilInitialisation\redirect().
Here is the caller graph for this function:
|
static |
Uses template engine.
Definition at line 133 of file class.ilContext.php.
|
staticprotected |
Definition at line 27 of file class.ilContext.php.
|
staticprotected |
Definition at line 28 of file class.ilContext.php.
| const ilContext::CONTEXT_APACHE_SSO = ilContextApacheSSO::class |
Definition at line 44 of file class.ilContext.php.
Referenced by ilInitialisation\blockedAuthentication().
| const ilContext::CONTEXT_CRON = ilContextCron::class |
Definition at line 31 of file class.ilContext.php.
Referenced by ilCronStartUp\__construct(), ilContextTest\contextProvider(), and ilMail\enqueue().
| const ilContext::CONTEXT_ICAL = ilContextIcal::class |
Definition at line 33 of file class.ilContext.php.
Referenced by ilContextTest\contextProvider(), and ilCalendarRemoteAccessHandler\initIlias().
| const ilContext::CONTEXT_LTI_PROVIDER = ilContextLTIProvider::class |
Definition at line 46 of file class.ilContext.php.
Referenced by ilInitialisation\blockedAuthentication(), and ilAuthFrontend\handleAuthenticationSuccess().
| const ilContext::CONTEXT_REST = ilContextRest::class |
Definition at line 41 of file class.ilContext.php.
Referenced by ilContextTest\contextProvider().
| const ilContext::CONTEXT_RSS = ilContextRss::class |
Definition at line 32 of file class.ilContext.php.
Referenced by ilContextTest\contextProvider().
| const ilContext::CONTEXT_RSS_AUTH = ilContextRssAuth::class |
Definition at line 37 of file class.ilContext.php.
Referenced by ilContextTest\contextProvider().
| const ilContext::CONTEXT_SAML = ilContextSaml::class |
Definition at line 47 of file class.ilContext.php.
Referenced by ilInitialisation\blockedAuthentication().
| const ilContext::CONTEXT_SCORM = ilContextScorm::class |
Definition at line 42 of file class.ilContext.php.
Referenced by ilContextTest\contextProvider(), and XapiProxy\DataService\initIlias().
| const ilContext::CONTEXT_SESSION_REMINDER = ilContextSessionReminder::class |
Definition at line 38 of file class.ilContext.php.
Referenced by ilContextTest\contextProvider().
| const ilContext::CONTEXT_SHIBBOLETH = ilContextShibboleth::class |
Definition at line 45 of file class.ilContext.php.
Referenced by ilInitialisation\blockedAuthentication().
| const ilContext::CONTEXT_SOAP = ilContextSoap::class |
Definition at line 34 of file class.ilContext.php.
Referenced by ilSoapFunctions\__call(), ilContextTest\contextProvider(), ilErrorHandling\getHandler(), ilInitialisation\handleAuthenticationFail(), ilNusoapUserAdministrationAdapter\handleSoapPlugins(), ilSoapAdministration\initAuth(), ilSoapAdministration\initIlias(), and ilSoapAdministration\reInitUser().
| const ilContext::CONTEXT_SOAP_NO_AUTH = ilContextSoapNoAuth::class |
Definition at line 35 of file class.ilContext.php.
Referenced by ilSoapFunctions\__call(), and ilNusoapUserAdministrationAdapter\handleSoapPlugins().
| const ilContext::CONTEXT_SOAP_WITHOUT_CLIENT = ilContextSoapWithoutClient::class |
Definition at line 39 of file class.ilContext.php.
Referenced by ilContextTest\contextProvider(), ilSoapAdministration\getClientInfoXML(), and ilSoapAdministration\getInstallationInfoXML().
| const ilContext::CONTEXT_UNITTEST = ilContextUnitTest::class |
Definition at line 40 of file class.ilContext.php.
Referenced by ilContextTest\contextProvider().
| const ilContext::CONTEXT_WAC = ilContextWAC::class |
Definition at line 43 of file class.ilContext.php.
Referenced by ilWebAccessChecker\addAppliedCheckingMethod(), ilInitialisation\blockedAuthentication(), ilContextTest\contextProvider(), ilInitialisation\handleAuthenticationFail(), ilWebAccessChecker\initILIAS(), and GuzzleHttp\Client\ContentRenderer\run().
| const ilContext::CONTEXT_WEB = ilContextWeb::class |
Definition at line 30 of file class.ilContext.php.
Referenced by ilContextTest\contextProvider(), and ilLoggerFactory\isConsoleAvailable().
| const ilContext::CONTEXT_WEBDAV = ilContextWebdav::class |
Definition at line 36 of file class.ilContext.php.
Referenced by ilInitialisation\blockedAuthentication(), and ilContextTest\contextProvider().