|
ILIAS
release_10 Revision v10.1-43-ga1241a92c2f
|
This file is part of ILIAS, a powerful learning management system published by ILIAS open source e-Learning e.V. More...
Inheritance diagram for ilRadioOption:
Collaboration diagram for ilRadioOption:Public Member Functions | |
| __construct (string $a_title="", string $a_value="", string $a_info="") | |
| setTitle (string $a_title) | |
| getTitle () | |
| setInfo (string $a_info) | |
| getInfo () | |
| setValue (string $a_value) | |
| getValue () | |
| setDisabled (bool $a_disabled) | |
| getDisabled () | |
| addSubItem ($a_item) | |
| getSubItems () | |
| getSubInputItemsRecursive () | |
Protected Attributes | |
| string | $title = "" |
| string | $value = "" |
| string | $info = "" |
| array | $sub_items = array() |
| bool | $disabled = false |
This file is part of ILIAS, a powerful learning management system published by ILIAS open source e-Learning e.V.
ILIAS is licensed with the GPL-3.0, see https://www.gnu.org/licenses/gpl-3.0.en.html You should have received a copy of said license along with the source code, too.
If this is not the case or you just want to try ILIAS, you'll find us at: https://www.ilias.de https://github.com/ILIAS-eLearning This class represents an option in a radio group
Definition at line 26 of file class.ilRadioOption.php.
| ilRadioOption::__construct | ( | string | $a_title = "", |
| string | $a_value = "", |
||
| string | $a_info = "" |
||
| ) |
Definition at line 34 of file class.ilRadioOption.php.
References setInfo(), setTitle(), and setValue().
Here is the call graph for this function:| ilRadioOption::addSubItem | ( | $a_item | ) |
| ilFormPropertyGUI | ilFormSectionHeaderGUI | $a_item |
Definition at line 87 of file class.ilRadioOption.php.
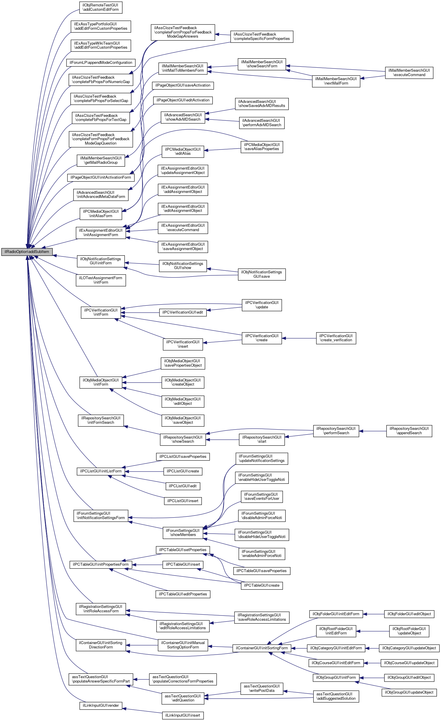
Referenced by ilObjRemoteTestGUI\addCustomEditForm(), ilExAssTypePortfolioGUI\addEditFormCustomProperties(), ilExAssTypeWikiTeamGUI\addEditFormCustomProperties(), ilForumLP\appendModeConfiguration(), ilAssClozeTestFeedback\completeFbPropsForNumericGap(), ilAssClozeTestFeedback\completeFbPropsForSelectGap(), ilAssClozeTestFeedback\completeFbPropsForTextGap(), ilAssClozeTestFeedback\completeFormPropsForFeedbackModeGapQuestion(), ilMailMemberSearchGUI\getMailRadioGroup(), ilPageObjectGUI\initActivationForm(), ilAdvancedSearchGUI\initAdvancedMetaDataForm(), ilPCMediaObjectGUI\initAliasForm(), ilExAssignmentEditorGUI\initAssignmentForm(), ilObjNotificationSettingsGUI\initForm(), ilLOTestAssignmentForm\initForm(), ilPCVerificationGUI\initForm(), ilObjMediaObjectGUI\initForm(), ilRepositorySearchGUI\initFormSearch(), ilPCListGUI\initListForm(), ilContainerGUI\initManualSortingOptionForm(), ilForumSettingsGUI\initNotificationSettingsForm(), ilPCTableGUI\initPropertiesForm(), ilRegistrationSettingsGUI\initRoleAccessForm(), ilContainerGUI\initSortingDirectionForm(), assTextQuestionGUI\populateAnswerSpecificFormPart(), and ilLinkInputGUI\render().
Here is the caller graph for this function:| ilRadioOption::getDisabled | ( | ) |
| ilRadioOption::getInfo | ( | ) |
| ilRadioOption::getSubInputItemsRecursive | ( | ) |
Definition at line 97 of file class.ilRadioOption.php.
| ilRadioOption::getSubItems | ( | ) |
| ilRadioOption::getTitle | ( | ) |
| ilRadioOption::getValue | ( | ) |
| ilRadioOption::setDisabled | ( | bool | $a_disabled | ) |
Definition at line 74 of file class.ilRadioOption.php.
References ILIAS\UI\examples\Input\Field\Checkbox\disabled().
Referenced by ilObjRemoteTestGUI\addCustomEditForm(), ilObjAuthSettingsGUI\getApacheAuthSettingsForm(), ilUserProfile\getRadioInput(), and ilObjExerciseGUI\listAssignmentsObject().
Here is the call graph for this function:
Here is the caller graph for this function:| ilRadioOption::setInfo | ( | string | $a_info | ) |
Definition at line 54 of file class.ilRadioOption.php.
References ILIAS\UI\examples\MessageBox\Info\info().
Referenced by __construct(), ilNewsForContextBlockGUI\addToSettingsForm(), ilDclMobFieldRepresentation\buildFieldCreationInput(), ilCmiXapiSettingsGUI\buildForm(), ilECSMappingSettingsGUI\cInitMappingForm(), ilNewsItemGUI\getEditForm(), ilObjMediaCastSettingsGUI\getForm(), ilObjNewsSettingsGUI\getSettingsForm(), ilMailTemplateGUI\getTemplateForm(), ilObjMediaCastGUI\initAddCastItemForm(), ilObjCmiXapiGUI\initCreateForm(), ilObjBookingPoolGUI\initEditCustomForm(), ilLTIConsumerSettingsFormGUI\initForm(), ilPCConsultationHoursGUI\initForm(), ilPCProfileGUI\initForm(), ilObjMediaObjectGUI\initForm(), ilAuthShibbolethSettingsGUI\initFormRoleAssignment(), ilLDAPSettingsGUI\initFormRoleAssignments(), ilPersonalSettingsGUI\initGeneralSettingsForm(), ilContainerGUI\initListPresentationForm(), ilExAssignmentEditorGUI\initPeerReviewForm(), ilObjSCORMLearningModuleGUI\initPropertiesForm(), ilObjSCORM2004LearningModuleGUI\initPropertiesForm(), ilObjSurveyAdministrationGUI\initSettingsForm(), ilNewsForContextBlockGUI\initSettingsForm(), ilLTIConsumeProviderFormGUI\initToolConfigForm(), ilPCQuestionGUI\insert(), ilObjExerciseGUI\listAssignmentsObject(), assFormulaQuestionGUI\resetSavedPreviewSession(), ilObjCertificateSettingsGUI\settings(), and ilConditionHandlerGUI\showObligatoryForm().
Here is the call graph for this function:
Here is the caller graph for this function:| ilRadioOption::setTitle | ( | string | $a_title | ) |
Definition at line 44 of file class.ilRadioOption.php.
Referenced by __construct(), ilForumLP\appendModeConfiguration(), and ilObjPortfolioBaseGUI\initPageForm().
Here is the caller graph for this function:| ilRadioOption::setValue | ( | string | $a_value | ) |
Definition at line 64 of file class.ilRadioOption.php.
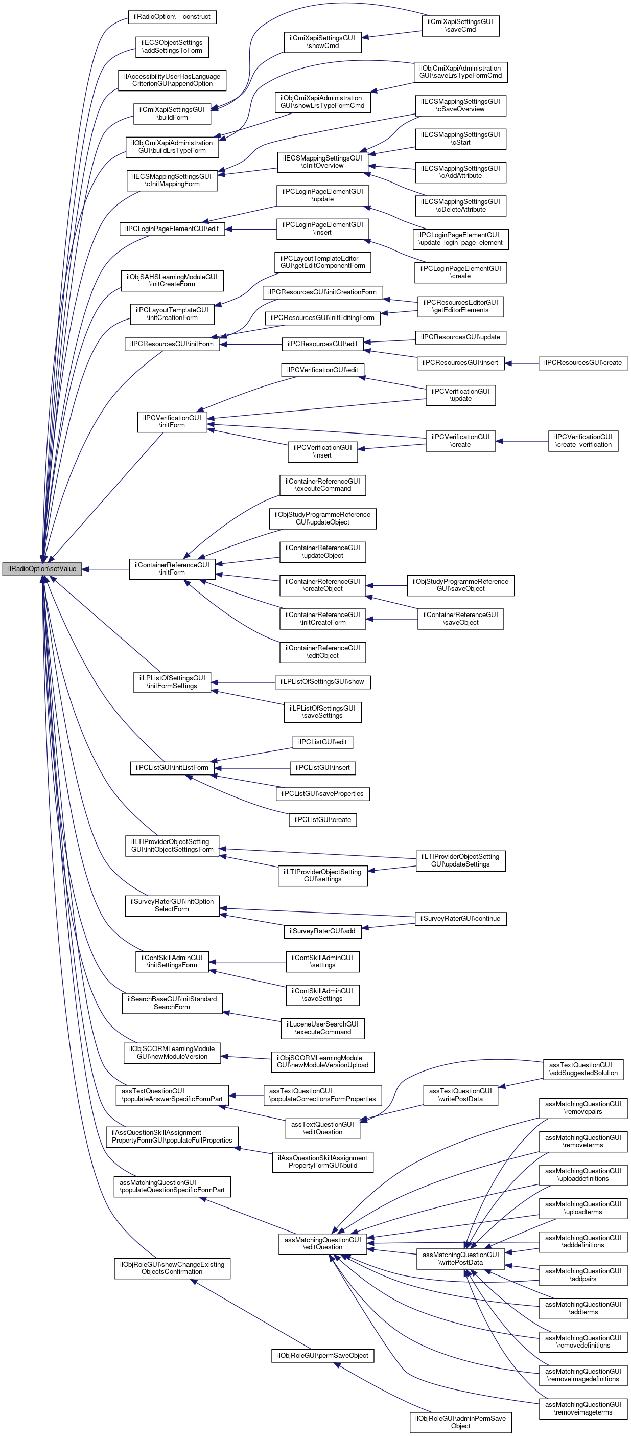
Referenced by __construct(), ilECSObjectSettings\addSettingsToForm(), ilAccessibilityUserHasLanguageCriterionGUI\appendOption(), ilCmiXapiSettingsGUI\buildForm(), ilObjCmiXapiAdministrationGUI\buildLrsTypeForm(), ilECSMappingSettingsGUI\cInitMappingForm(), ilPCLoginPageElementGUI\edit(), ilObjSAHSLearningModuleGUI\initCreateForm(), ilPCLayoutTemplateGUI\initCreationForm(), ilPCResourcesGUI\initForm(), ilPCVerificationGUI\initForm(), ilContainerReferenceGUI\initForm(), ilLPListOfSettingsGUI\initFormSettings(), ilPCListGUI\initListForm(), ilLTIProviderObjectSettingGUI\initObjectSettingsForm(), ilSurveyRaterGUI\initOptionSelectForm(), ilContSkillAdminGUI\initSettingsForm(), ilSearchBaseGUI\initStandardSearchForm(), ilObjSCORMLearningModuleGUI\newModuleVersion(), assTextQuestionGUI\populateAnswerSpecificFormPart(), ilAssQuestionSkillAssignmentPropertyFormGUI\populateFullProperties(), assMatchingQuestionGUI\populateQuestionSpecificFormPart(), and ilObjRoleGUI\showChangeExistingObjectsConfirmation().
Here is the caller graph for this function:
|
protected |
Definition at line 32 of file class.ilRadioOption.php.
Referenced by getDisabled().
|
protected |
Definition at line 30 of file class.ilRadioOption.php.
Referenced by getInfo().
|
protected |
Definition at line 31 of file class.ilRadioOption.php.
Referenced by getSubItems().
|
protected |
Definition at line 28 of file class.ilRadioOption.php.
Referenced by getTitle().
|
protected |
Definition at line 29 of file class.ilRadioOption.php.
Referenced by getValue().