ILIAS  release_10 Revision v10.1-43-ga1241a92c2f
ilArrayUtil Class Reference

This file is part of ILIAS, a powerful learning management system published by ILIAS open source e-Learning e.V. More...

+ Collaboration diagram for ilArrayUtil:

Static Public Member Functions

static quoteArray (array $a_array)
 Quotes all members of an array for usage in DB query statement. More...
 
static stripSlashesRecursive ($a_data, bool $a_strip_html=true, string $a_allow="")
 
static stripSlashesArray (array $a_arr, bool $a_strip_html=true, string $a_allow="")
 
static sortArray (array $array, string $a_array_sortby_key, string $a_array_sortorder="asc", bool $a_numeric=false, bool $a_keep_keys=false)
 
static stableSortArray (array $array, string $a_array_sortby, string $a_array_sortorder="asc", bool $a_numeric=false)
 Sort an aray using a stable sort algorithm, which preveserves the sequence of array elements which have the same sort value. More...
 

Static Private Member Functions

static sort_func (array $left, array $right)
 
static sort_func_numeric (array $left, array $right)
 
static mergesort (array &$array, callable $cmp_function=null)
 

Detailed Description

This file is part of ILIAS, a powerful learning management system published by ILIAS open source e-Learning e.V.

ILIAS is licensed with the GPL-3.0, see https://www.gnu.org/licenses/gpl-3.0.en.html You should have received a copy of said license along with the source code, too.

If this is not the case or you just want to try ILIAS, you'll find us at: https://www.ilias.de https://github.com/ILIAS-eLearning ilArrayUtil class various functions, usage as namespace

Author
Sascha Hofmann sasch.nosp@m.ahof.nosp@m.mann@.nosp@m.gmx..nosp@m.de
Alex Killing alex..nosp@m.kill.nosp@m.ing@g.nosp@m.mx.d.nosp@m.e
Deprecated:
The 2021 Technical Board has decided to mark the ilUtil class as deprecated. The ilUtil is a historically grown helper class with many different UseCases and functions. The class is not under direct maintainership and the responsibilities are unclear. In this context, the class should no longer be used in the code and existing uses should be converted to their own service in the medium term. If you need ilUtil for the implementation of a new function in ILIAS > 7, please contact the Technical Board.

Definition at line 32 of file class.ilArrayUtil.php.

Member Function Documentation

◆ mergesort()

static ilArrayUtil::mergesort ( array &  $array,
callable  $cmp_function = null 
)
staticprivate
Parameters
array$array
callable$cmp_function
Returns
void

Definition at line 179 of file class.ilArrayUtil.php.

Referenced by stableSortArray().

179  : void
180  {
181  if ($cmp_function === null) {
182  $cmp_function = 'strcmp';
183  }
184  // Arrays of size < 2 require no action.
185  if (count($array) < 2) {
186  return;
187  }
188 
189  // Split the array in half
190  $halfway = intval(count($array) / 2);
191  $array1 = array_slice($array, 0, $halfway);
192  $array2 = array_slice($array, $halfway);
193 
194  // Recurse to sort the two halves
195  ilArrayUtil::mergesort($array1, $cmp_function);
196  ilArrayUtil::mergesort($array2, $cmp_function);
197 
198  // If all of $array1 is <= all of $array2, just append them.
199  if (call_user_func($cmp_function, end($array1), $array2[0]) < 1) {
200  $array = array_merge($array1, $array2);
201  return;
202  }
203 
204  // Merge the two sorted arrays into a single sorted array
205  $array = [];
206  $ptr1 = $ptr2 = 0;
207  while ($ptr1 < count($array1) && $ptr2 < count($array2)) {
208  if (call_user_func($cmp_function, $array1[$ptr1], $array2[$ptr2]) < 1) {
209  $array[] = $array1[$ptr1++];
210  } else {
211  $array[] = $array2[$ptr2++];
212  }
213  }
214 
215  // Merge the remainder
216  while ($ptr1 < count($array1)) {
217  $array[] = $array1[$ptr1++];
218  }
219  while ($ptr2 < count($array2)) {
220  $array[] = $array2[$ptr2++];
221  }
222  }
static mergesort(array &$array, callable $cmp_function=null)
+ Here is the caller graph for this function:

◆ quoteArray()

static ilArrayUtil::quoteArray ( array  $a_array)
static

Quotes all members of an array for usage in DB query statement.

Deprecated:

Definition at line 39 of file class.ilArrayUtil.php.

References $DIC, and $ilDB.

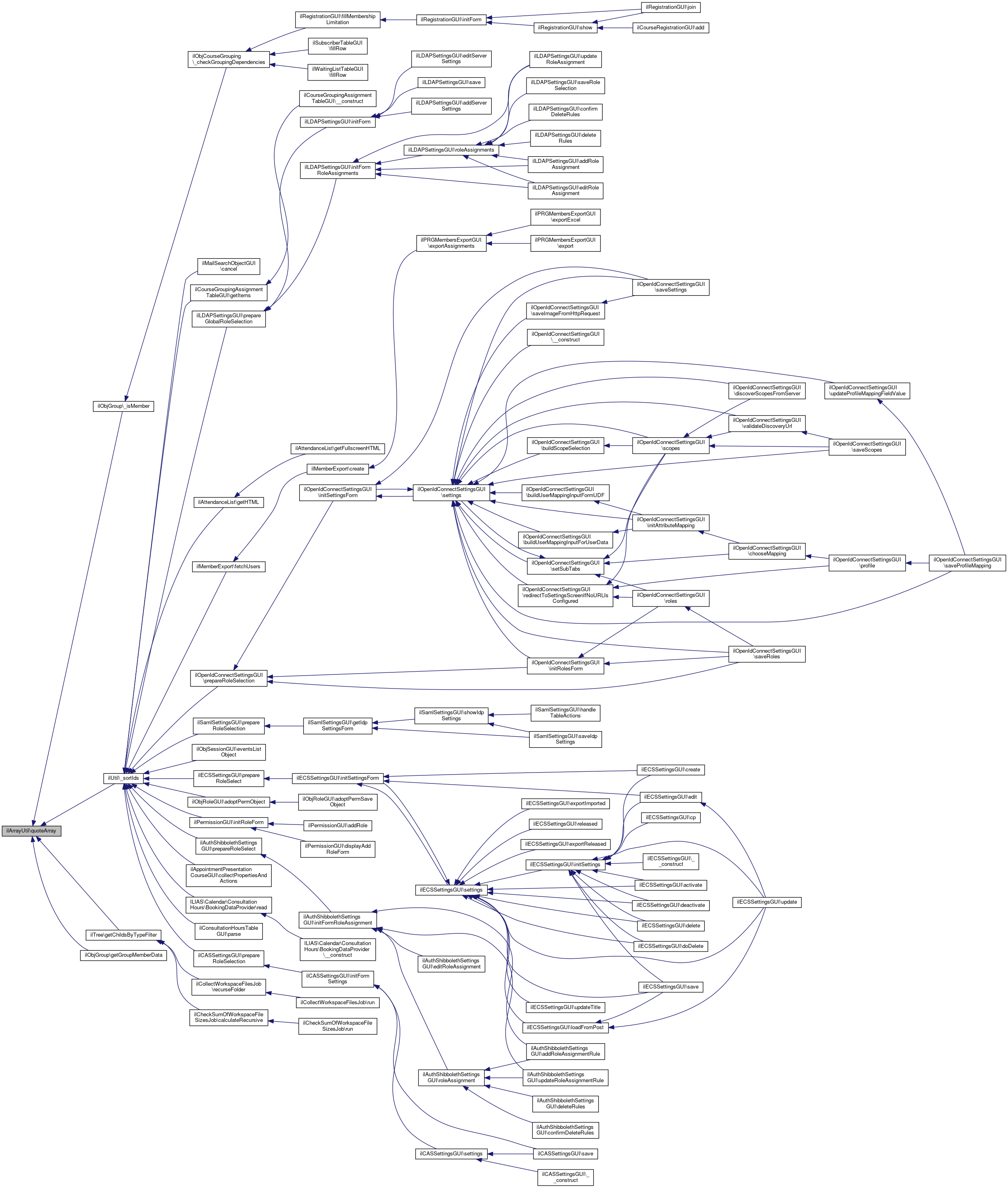
Referenced by ilObjGroup\_isMember(), ilUtil\_sortIds(), ilTree\getChildsByTypeFilter(), and ilObjGroup\getGroupMemberData().

39  : array
40  {
41  global $DIC;
42 
43  $ilDB = $DIC->database();
44 
45 
46  if (!is_array($a_array) or !count($a_array)) {
47  return ["''"];
48  }
49 
50  foreach ($a_array as $k => $item) {
51  $a_array[$k] = $ilDB->quote($item);
52  }
53 
54  return $a_array;
55  }
global $DIC
Definition: shib_login.php:25
+ Here is the caller graph for this function:

◆ sort_func()

static ilArrayUtil::sort_func ( array  $left,
array  $right 
)
staticprivate
Deprecated:

Definition at line 132 of file class.ilArrayUtil.php.

References ilStr\strCmp().

132  : int
133  {
134  global $array_sortby, $array_sortorder;
135 
136  if (!isset($array_sortby)) {
137  // occurred in: setup -> new client -> install languages -> sorting of languages
138  $array_sortby = 0;
139  }
140 
141  $leftValue = (string) ($left[$array_sortby] ?? '');
142  $rightValue = (string) ($right[$array_sortby] ?? '');
143 
144  // this comparison should give optimal results if
145  // locale is provided and mb string functions are supported
146  if ($array_sortorder === "asc") {
147  return ilStr::strCmp($leftValue, $rightValue);
148  } elseif ($array_sortorder === "desc") {
149  return ilStr::strCmp($rightValue, $leftValue);
150  }
151 
152  return 0;
153  }
static strCmp(string $a, string $b)
Definition: class.ilStr.php:90
+ Here is the call graph for this function:

◆ sort_func_numeric()

static ilArrayUtil::sort_func_numeric ( array  $left,
array  $right 
)
staticprivate
Deprecated:

Definition at line 158 of file class.ilArrayUtil.php.

158  : int
159  {
160  global $array_sortby, $array_sortorder;
161 
162  $leftValue = (string) ($left[$array_sortby] ?? '');
163  $rightValue = (string) ($right[$array_sortby] ?? '');
164 
165  if ($array_sortorder === "asc") {
166  return $leftValue <=> $rightValue;
167  } elseif ($array_sortorder === "desc") {
168  return $rightValue <=> $leftValue;
169  }
170 
171  return 0;
172  }

◆ sortArray()

static ilArrayUtil::sortArray ( array  $array,
string  $a_array_sortby_key,
string  $a_array_sortorder = "asc",
bool  $a_numeric = false,
bool  $a_keep_keys = false 
)
static
Deprecated:

Definition at line 93 of file class.ilArrayUtil.php.

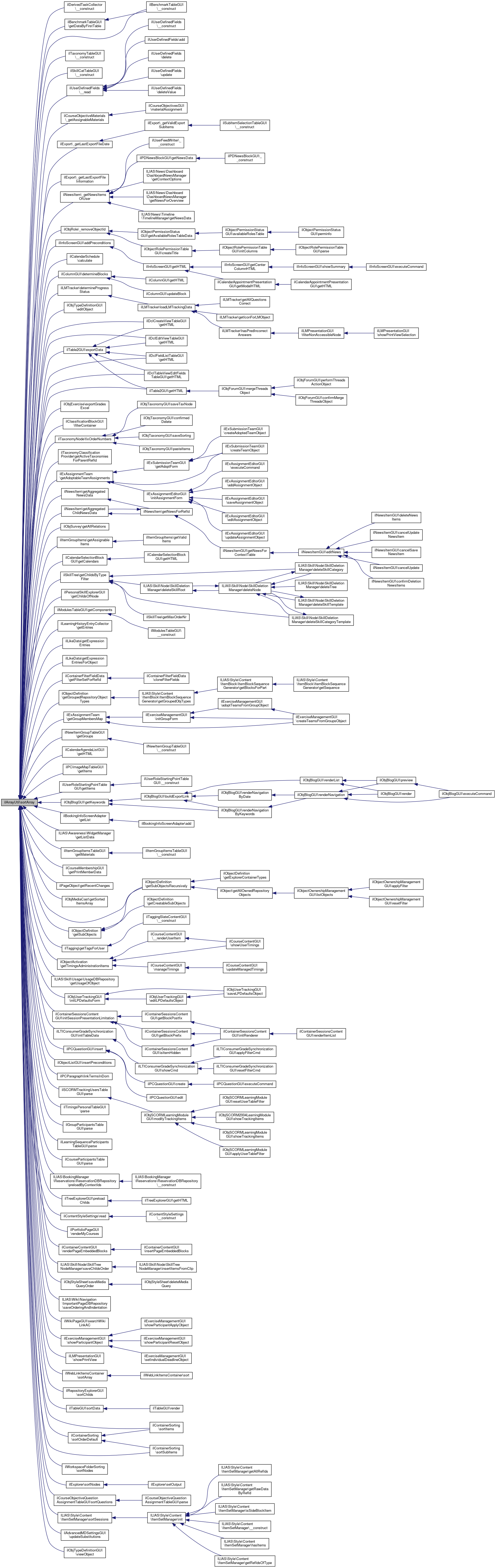
Referenced by ilDerivedTaskCollector\__construct(), ilBenchmarkTableGUI\__construct(), ilTaxonomyTableGUI\__construct(), ilSkillCatTableGUI\__construct(), ilUserDefinedFields\__read(), ilCourseObjectiveMaterials\_getAssignableMaterials(), ilExport\_getLastExportFileDate(), ilExport\_getLastExportFileInformation(), ilNewsItem\_getNewsItemsOfUser(), ilObjRole\_removeObjectId(), ilInfoScreenGUI\addPreconditions(), ilCalendarSchedule\calculate(), ilColumnGUI\determineBlocks(), ilLMTracker\determineProgressStatus(), ilObjTypeDefinitionGUI\editObject(), ilTable2GUI\exportData(), ilObjExercise\exportGradesExcel(), ilClassificationBlockGUI\filterContainer(), ilTaxonomyNode\fixOrderNumbers(), ilTaxonomyClassificationProvider\getActiveTaxonomiesForParentRefId(), ilExAssignmentTeam\getAdoptableTeamAssignments(), ilNewsItem\getAggregatedChildNewsData(), ilNewsItem\getAggregatedNewsData(), ilObjSurvey\getAllRelations(), ilItemGroupItems\getAssignableItems(), ilCalendarSelectionBlockGUI\getCalendars(), ilSkillTree\getChildsByTypeFilter(), ilPersonalSkillExplorerGUI\getChildsOfNode(), ilModulesTableGUI\getComponents(), ilBenchmarkTableGUI\getDataByFirstTable(), ilLearningHistoryEntryCollector\getEntries(), ilLikeData\getExpressionEntries(), ilLikeData\getExpressionEntriesForObject(), ilContainerFilterFieldData\getFilterSetForRefId(), ilObjectDefinition\getGroupedRepositoryObjectTypes(), ilExAssignmentTeam\getGroupMembersMap(), ilNewItemGroupTableGUI\getGroups(), ilDclEditViewTableGUI\getHTML(), ilDclCreateViewTableGUI\getHTML(), ilDclTableViewEditFieldsTableGUI\getHTML(), ilDclFieldListTableGUI\getHTML(), ilCalendarAgendaListGUI\getHTML(), ilTable2GUI\getHTML(), ilPCImageMapTableGUI\getItems(), ilUserRoleStartingPointTableGUI\getItems(), ilObjBlogGUI\getKeywords(), ilBookingInfoScreenAdapter\getList(), ILIAS\Awareness\WidgetManager\getListData(), ilItemGroupItemsTableGUI\getMaterials(), ilCourseMembershipGUI\getPrintMemberData(), ilPageObject\getRecentChanges(), ilObjMediaCast\getSortedItemsArray(), ilObjectDefinition\getSubObjects(), ilObjectDefinition\getSubObjectsRecursively(), ilTagging\getTagsForUser(), ilObjectActivation\getTimingsAdministrationItems(), ILIAS\Skill\Usage\UsageDBRepository\getUsageOfObject(), ilObjUserTrackingGUI\initLPDefaultsForm(), ilContainerSessionsContentGUI\initSessionPresentationLimitation(), ilLTIConsumerGradeSynchronizationGUI\initTableData(), ilPCQuestionGUI\insert(), ilObjectListGUI\insertPreconditions(), ilPCParagraph\linkTermsInDom(), ilSCORMTrackingUsersTableGUI\parse(), ilTimingsPersonalTableGUI\parse(), ilGroupParticipantsTableGUI\parse(), ilLearningSequenceParticipantsTableGUI\parse(), ilCourseParticipantsTableGUI\parse(), ILIAS\BookingManager\Reservations\ReservationDBRepository\preloadByContextIds(), ilTreeExplorerGUI\preloadChilds(), ilContentStyleSettings\read(), ilPortfolioPageGUI\renderMyCourses(), ilContainerContentGUI\renderPageEmbeddedBlocks(), ILIAS\Skill\Node\SkillTreeNodeManager\saveChildsOrder(), ilObjStyleSheet\saveMediaQueryOrder(), ILIAS\Wiki\Navigation\ImportantPageDBRepository\saveOrderingAndIndentation(), ilWikiPageGUI\searchWikiLinkAC(), ilExerciseManagementGUI\showParticipantObject(), ilLMPresentationGUI\showPrintView(), ilWebLinkItemsContainer\sortArray(), ilRepositoryExplorerGUI\sortChilds(), ilTableGUI\sortData(), ilContainerSorting\sortItems(), ilWorkspaceFolderSorting\sortNodes(), ilExplorer\sortNodes(), ilContainerSorting\sortOrderDefault(), ilCourseObjectiveQuestionAssignmentTableGUI\sortQuestions(), ILIAS\Style\Content\ItemSetManager\sortSessions(), ilContainerSorting\sortSubItems(), ilAdvancedMDSettingsGUI\updateSubstitutions(), and ilObjTypeDefinitionGUI\viewObject().

99  : array {
100  if (!$a_keep_keys) {
101  return self::stableSortArray($array, $a_array_sortby_key, $a_array_sortorder, $a_numeric);
102  }
103 
104  global $array_sortby, $array_sortorder;
105  $array_sortby = $a_array_sortby_key;
106 
107  if ($a_array_sortorder == "desc") {
108  $array_sortorder = "desc";
109  } else {
110  $array_sortorder = "asc";
111  }
112  if ($a_numeric) {
113  if ($a_keep_keys) {
114  uasort($array, [ilArrayUtil::class, "sort_func_numeric"]);
115  } else {
116  usort($array, [ilArrayUtil::class, "sort_func_numeric"]);
117  }
118  } else {
119  if ($a_keep_keys) {
120  uasort($array, [ilArrayUtil::class, "sort_func"]);
121  } else {
122  usort($array, [ilArrayUtil::class, "sort_func"]);
123  }
124  }
125 
126  return $array;
127  }
+ Here is the caller graph for this function:

◆ stableSortArray()

static ilArrayUtil::stableSortArray ( array  $array,
string  $a_array_sortby,
string  $a_array_sortorder = "asc",
bool  $a_numeric = false 
)
static

Sort an aray using a stable sort algorithm, which preveserves the sequence of array elements which have the same sort value.

To sort an array by multiple sort keys, invoke this function for each sort key.

Deprecated:

Definition at line 231 of file class.ilArrayUtil.php.

References mergesort().

Referenced by ilSessionMaterialsTableGUI\getDataFromDb(), ilSCORMTrackingItemsTableGUI\getItems(), ilSCORM2004TrackingItemsTableGUI\getItems(), ilBookingInfoScreenAdapter\getList(), ilTrQuery\getUserDataForObject(), ILIAS\BookingManager\Reservations\ReservationDBRepository\preloadByContextIds(), ILIAS\Contact\MailingLists\MailingListsMembersTable\sortedRecords(), ILIAS\Contact\MemberSearch\MailMemberSearchTable\sortedRecords(), ILIAS\Forum\Moderation\ForumModeratorsTable\sortedRecords(), ILIAS\Chatroom\Bans\BannedUsersTable\sortedRecords(), ILIAS\components\Authentication\Pages\AuthPageLanguagesOverviewTable\sortedRecords(), and ILIAS\Contact\MailingLists\MailingListsTable\sortedRecords().

236  : array {
237  global $array_sortby, $array_sortorder;
238 
239  $array_sortby = $a_array_sortby;
240 
241  if ($a_array_sortorder == "desc") {
242  $array_sortorder = "desc";
243  } else {
244  $array_sortorder = "asc";
245  }
246 
247  // Create a copy of the array values for sorting
248  $sort_array = array_values($array);
249 
250  if ($a_numeric) {
251  ilArrayUtil::mergesort($sort_array, [ilArrayUtil::class, "sort_func_numeric"]);
252  } else {
253  ilArrayUtil::mergesort($sort_array, [ilArrayUtil::class, "sort_func"]);
254  }
255 
256  return $sort_array;
257  }
static mergesort(array &$array, callable $cmp_function=null)
+ Here is the call graph for this function:
+ Here is the caller graph for this function:

◆ stripSlashesArray()

static ilArrayUtil::stripSlashesArray ( array  $a_arr,
bool  $a_strip_html = true,
string  $a_allow = "" 
)
static
Deprecated:

Definition at line 81 of file class.ilArrayUtil.php.

References ilUtil\stripSlashes().

Referenced by ilSkillProfileGUI\saveLevelOrder(), ilBasicSkillGUI\updateLevelOrder(), ilMobMultiSrtUploadGUI\uploadMultipleSubtitleFile(), and ilObjMediaObjectGUI\uploadMultipleSubtitleFileObject().

81  : array
82  {
83  foreach ($a_arr as $k => $v) {
84  $a_arr[$k] = ilUtil::stripSlashes($v, $a_strip_html, $a_allow);
85  }
86 
87  return $a_arr;
88  }
static stripSlashes(string $a_str, bool $a_strip_html=true, string $a_allow="")
+ Here is the call graph for this function:
+ Here is the caller graph for this function:

◆ stripSlashesRecursive()

static ilArrayUtil::stripSlashesRecursive (   $a_data,
bool  $a_strip_html = true,
string  $a_allow = "" 
)
static
Parameters
$datastring|array
Deprecated:

Definition at line 61 of file class.ilArrayUtil.php.

References ilUtil\stripSlashes().

Referenced by ilKprimChoiceWizardInputGUI\cleanupAnswerText(), assQuestionGUI\cleanupAnswerText(), ILIAS\SurveyQuestionPool\Editing\EditingGUIRequest\getAnswers(), ILIAS\SurveyQuestionPool\Editing\EditingGUIRequest\getColumns(), ilMatrixRowWizardInputGUI\getInput(), ilCategoryWizardInputGUI\getInput(), ilImagemapFileInputGUI\getPostBody(), ILIAS\SurveyQuestionPool\Editing\EditingGUIRequest\getRows(), ilMultiFilesSubmitRecursiveSlashesStripper\manipulateFileSubmitValues(), ilStartUpGUI\saniziteArrayElementsTrafo(), ilPasswordAssistanceGUI\saniziteArrayElementsTrafo(), ilOpenIdConnectSettingsGUI\saniziteArrayElementsTrafo(), and assLongMenuGUI\writeQuestionSpecificPostData().

61  : array
62  {
63  if (is_array($a_data)) {
64  foreach ($a_data as $k => $v) {
65  if (is_array($v)) {
66  $a_data[$k] = ilArrayUtil::stripSlashesRecursive($v, $a_strip_html, $a_allow);
67  } else {
68  $a_data[$k] = ilUtil::stripSlashes($v, $a_strip_html, $a_allow);
69  }
70  }
71  } else {
72  $a_data = ilUtil::stripSlashes($a_data, $a_strip_html, $a_allow);
73  }
74 
75  return $a_data;
76  }
static stripSlashesRecursive($a_data, bool $a_strip_html=true, string $a_allow="")
static stripSlashes(string $a_str, bool $a_strip_html=true, string $a_allow="")
+ Here is the call graph for this function:
+ Here is the caller graph for this function:

The documentation for this class was generated from the following file: