ILIAS  release_10 Revision v10.1-43-ga1241a92c2f
ilAssQuestionSkillAssignment Class Reference
+ Collaboration diagram for ilAssQuestionSkillAssignment:

Public Member Functions

 __construct (ilDBInterface $db)
 
 loadFromDb ()
 
 loadComparisonExpressions ()
 
 saveToDb ()
 
 saveComparisonExpressions ()
 
 deleteFromDb ()
 
 deleteComparisonExpressions ()
 
 dbRecordExists ()
 
 isSkillUsed ()
 
 setSkillPoints (int $skillPoints)
 
 getSkillPoints ()
 
 setQuestionId (int $questionId)
 
 getQuestionId ()
 
 setSkillBaseId (int $skillBaseId)
 
 getSkillBaseId ()
 
 setSkillTrefId (int $skillTrefId)
 
 getSkillTrefId ()
 
 setParentObjId (int $parentObjId)
 
 getParentObjId ()
 
 loadAdditionalSkillData ()
 
 setSkillTitle ($skillTitle)
 
 getSkillTitle ()
 
 setSkillPath ($skillPath)
 
 getSkillPath ()
 
 getEvalMode ()
 
 setEvalMode (string $evalMode)
 
 hasEvalModeBySolution ()
 
 initSolutionComparisonExpressionList ()
 
 getSolutionComparisonExpressionList ()
 
 getMaxSkillPoints ()
 
 isValidSkillPoint ($skillPoints)
 

Data Fields

const DEFAULT_COMPETENCE_POINTS = 1
 
const EVAL_MODE_BY_QUESTION_RESULT = 'result'
 
const EVAL_MODE_BY_QUESTION_SOLUTION = 'solution'
 

Private Attributes

ilDBInterface $db
 
int $parent_obj_id
 
int $question_id
 
int $skill_base_id
 
int $skill_tref_id
 
int $skill_points
 
string $skill_title = ''
 
string $skill_path = ''
 
string $eval_mode
 
ilAssQuestionSolutionComparisonExpressionList $solution_comparison_expression_list
 
SkillTreeService $skill_tree_service
 

Detailed Description

Definition at line 29 of file class.ilAssQuestionSkillAssignment.php.

Constructor & Destructor Documentation

◆ __construct()

ilAssQuestionSkillAssignment::__construct ( ilDBInterface  $db)

Definition at line 49 of file class.ilAssQuestionSkillAssignment.php.

References $db, and $DIC.

50  {
51  global $DIC;
52 
53  $this->db = $db;
54 
55  $this->solution_comparison_expression_list = new ilAssQuestionSolutionComparisonExpressionList($this->db);
56  $this->skill_tree_service = $DIC->skills()->tree();
57  }
global $DIC
Definition: shib_login.php:25

Member Function Documentation

◆ dbRecordExists()

ilAssQuestionSkillAssignment::dbRecordExists ( )

Definition at line 157 of file class.ilAssQuestionSkillAssignment.php.

References $res, getParentObjId(), getQuestionId(), getSkillBaseId(), and getSkillTrefId().

Referenced by saveToDb().

157  : bool
158  {
159  $query = "
160  SELECT COUNT(*) cnt
161  FROM qpl_qst_skl_assigns
162  WHERE obj_fi = %s
163  AND question_fi = %s
164  AND skill_base_fi = %s
165  AND skill_tref_fi = %s
166  ";
167 
168  $res = $this->db->queryF(
169  $query,
170  ['integer', 'integer', 'integer', 'integer'],
171  [$this->getParentObjId(), $this->getQuestionId(), $this->getSkillBaseId(), $this->getSkillTrefId()]
172  );
173 
174  $row = $this->db->fetchAssoc($res);
175 
176  return $row['cnt'] > 0;
177  }
$res
Definition: ltiservices.php:69
+ Here is the call graph for this function:
+ Here is the caller graph for this function:

◆ deleteComparisonExpressions()

ilAssQuestionSkillAssignment::deleteComparisonExpressions ( )

Definition at line 151 of file class.ilAssQuestionSkillAssignment.php.

References initSolutionComparisonExpressionList().

Referenced by deleteFromDb().

151  : void
152  {
154  $this->solution_comparison_expression_list->delete();
155  }
+ Here is the call graph for this function:
+ Here is the caller graph for this function:

◆ deleteFromDb()

ilAssQuestionSkillAssignment::deleteFromDb ( )

Definition at line 132 of file class.ilAssQuestionSkillAssignment.php.

References deleteComparisonExpressions(), getParentObjId(), getQuestionId(), getSkillBaseId(), and getSkillTrefId().

132  : void
133  {
134  $query = "
135  DELETE FROM qpl_qst_skl_assigns
136  WHERE obj_fi = %s
137  AND question_fi = %s
138  AND skill_base_fi = %s
139  AND skill_tref_fi = %s
140  ";
141 
142  $this->db->manipulateF(
143  $query,
144  ['integer', 'integer', 'integer', 'integer'],
145  [$this->getParentObjId(), $this->getQuestionId(), $this->getSkillBaseId(), $this->getSkillTrefId()]
146  );
147 
149  }
+ Here is the call graph for this function:

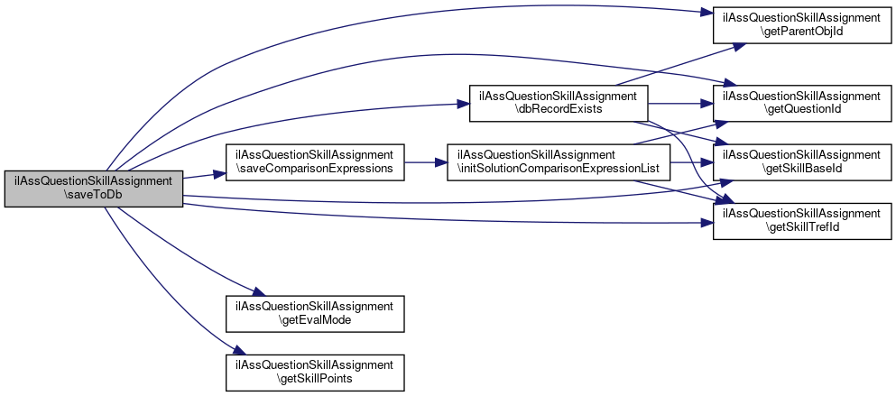
◆ getEvalMode()

ilAssQuestionSkillAssignment::getEvalMode ( )

Definition at line 301 of file class.ilAssQuestionSkillAssignment.php.

References $eval_mode.

Referenced by loadFromDb(), and saveToDb().

301  : string
302  {
303  return $this->eval_mode;
304  }
+ Here is the caller graph for this function:

◆ getMaxSkillPoints()

ilAssQuestionSkillAssignment::getMaxSkillPoints ( )

Definition at line 328 of file class.ilAssQuestionSkillAssignment.php.

References getSkillPoints(), and hasEvalModeBySolution().

Referenced by ilAssQuestionSkillAssignmentList\incrementMaxPointsBySkill().

328  : int
329  {
330  if ($this->hasEvalModeBySolution()) {
331  $max_points = 0;
332 
333  foreach ($this->solution_comparison_expression_list->get() as $expression) {
334  if ($expression->getPoints() > $max_points) {
335  $max_points = $expression->getPoints();
336  }
337  }
338 
339  return $max_points;
340  }
341 
342  return $this->getSkillPoints();
343  }
+ Here is the call graph for this function:
+ Here is the caller graph for this function:

◆ getParentObjId()

ilAssQuestionSkillAssignment::getParentObjId ( )

Definition at line 245 of file class.ilAssQuestionSkillAssignment.php.

References $parent_obj_id.

Referenced by dbRecordExists(), deleteFromDb(), isSkillUsed(), and saveToDb().

245  : int
246  {
247  return $this->parent_obj_id;
248  }
+ Here is the caller graph for this function:

◆ getQuestionId()

ilAssQuestionSkillAssignment::getQuestionId ( )

Definition at line 215 of file class.ilAssQuestionSkillAssignment.php.

References $question_id.

Referenced by ilAssQuestionSkillAssignmentList\addAssignment(), dbRecordExists(), deleteFromDb(), initSolutionComparisonExpressionList(), and saveToDb().

215  : int
216  {
217  return $this->question_id;
218  }
+ Here is the caller graph for this function:

◆ getSkillBaseId()

◆ getSkillPath()

ilAssQuestionSkillAssignment::getSkillPath ( )

Definition at line 296 of file class.ilAssQuestionSkillAssignment.php.

References $skill_path.

296  : ?string
297  {
298  return $this->skill_path;
299  }

◆ getSkillPoints()

ilAssQuestionSkillAssignment::getSkillPoints ( )

Definition at line 205 of file class.ilAssQuestionSkillAssignment.php.

References $skill_points.

Referenced by getMaxSkillPoints(), and saveToDb().

205  : int
206  {
207  return $this->skill_points;
208  }
+ Here is the caller graph for this function:

◆ getSkillTitle()

ilAssQuestionSkillAssignment::getSkillTitle ( )

Definition at line 286 of file class.ilAssQuestionSkillAssignment.php.

References $skill_title.

286  : ?string
287  {
288  return $this->skill_title;
289  }

◆ getSkillTrefId()

◆ getSolutionComparisonExpressionList()

ilAssQuestionSkillAssignment::getSolutionComparisonExpressionList ( )

◆ hasEvalModeBySolution()

ilAssQuestionSkillAssignment::hasEvalModeBySolution ( )

Definition at line 311 of file class.ilAssQuestionSkillAssignment.php.

Referenced by ilAssQuestionSkillAssignmentsTableGUI\getEvalModeLabel(), and getMaxSkillPoints().

311  : bool
312  {
313  return $this->eval_mode === self::EVAL_MODE_BY_QUESTION_SOLUTION;
314  }
+ Here is the caller graph for this function:

◆ initSolutionComparisonExpressionList()

ilAssQuestionSkillAssignment::initSolutionComparisonExpressionList ( )

Definition at line 316 of file class.ilAssQuestionSkillAssignment.php.

References getQuestionId(), getSkillBaseId(), and getSkillTrefId().

Referenced by deleteComparisonExpressions(), loadComparisonExpressions(), and saveComparisonExpressions().

316  : void
317  {
318  $this->solution_comparison_expression_list->setQuestionId($this->getQuestionId());
319  $this->solution_comparison_expression_list->setSkillBaseId($this->getSkillBaseId());
320  $this->solution_comparison_expression_list->setSkillTrefId($this->getSkillTrefId());
321  }
+ Here is the call graph for this function:
+ Here is the caller graph for this function:

◆ isSkillUsed()

ilAssQuestionSkillAssignment::isSkillUsed ( )

Definition at line 179 of file class.ilAssQuestionSkillAssignment.php.

References $res, getParentObjId(), getSkillBaseId(), and getSkillTrefId().

179  : bool
180  {
181  $query = "
182  SELECT COUNT(*) cnt
183  FROM qpl_qst_skl_assigns
184  WHERE obj_fi = %s
185  AND skill_base_fi = %s
186  AND skill_tref_fi = %s
187  ";
188 
189  $res = $this->db->queryF(
190  $query,
191  ['integer', 'integer', 'integer'],
192  [$this->getParentObjId(), $this->getSkillBaseId(), $this->getSkillTrefId()]
193  );
194 
195  $row = $this->db->fetchAssoc($res);
196 
197  return $row['cnt'] > 0;
198  }
$res
Definition: ltiservices.php:69
+ Here is the call graph for this function:

◆ isValidSkillPoint()

ilAssQuestionSkillAssignment::isValidSkillPoint (   $skillPoints)
Parameters
mixed$skillPoints

Definition at line 348 of file class.ilAssQuestionSkillAssignment.php.

348  : bool
349  {
350  return (
351  is_numeric($skillPoints) &&
352  str_replace(['.', ','], '', $skillPoints) == $skillPoints &&
353  $skillPoints > 0
354  );
355  }

◆ loadAdditionalSkillData()

ilAssQuestionSkillAssignment::loadAdditionalSkillData ( )

Definition at line 250 of file class.ilAssQuestionSkillAssignment.php.

References $path, ilSkillTreeNode\_lookupTitle(), getSkillBaseId(), getSkillTrefId(), setSkillPath(), and setSkillTitle().

250  : void
251  {
252  $this->setSkillTitle(
254  );
255 
256  $path = $this->skill_tree_service->getSkillTreePath(
257  $this->getSkillBaseId(),
258  $this->getSkillTrefId()
259  );
260 
261  $nodes = [];
262  foreach ($path as $node) {
263  if ($node['title'] === "Skill Tree Root Node") {
264  continue;
265  }
266 
267  if ($node['child'] > 1 && $node['skill_id'] != $this->getSkillBaseId()) {
268  $nodes[] = $node['title'];
269  }
270  }
271 
272  $root_node = reset($path);
273  array_unshift(
274  $nodes,
275  $this->skill_tree_service->getObjSkillTreeById($root_node['skl_tree_id'])->getTitle()
276  );
277 
278  $this->setSkillPath(implode(' > ', $nodes));
279  }
static _lookupTitle(int $a_obj_id, int $a_tref_id=0)
$path
Definition: ltiservices.php:30
+ Here is the call graph for this function:

◆ loadComparisonExpressions()

ilAssQuestionSkillAssignment::loadComparisonExpressions ( )

Definition at line 88 of file class.ilAssQuestionSkillAssignment.php.

References initSolutionComparisonExpressionList().

Referenced by loadFromDb().

88  : void
89  {
91  $this->solution_comparison_expression_list->load();
92  }
+ Here is the call graph for this function:
+ Here is the caller graph for this function:

◆ loadFromDb()

ilAssQuestionSkillAssignment::loadFromDb ( )

Definition at line 59 of file class.ilAssQuestionSkillAssignment.php.

References $res, getEvalMode(), loadComparisonExpressions(), setEvalMode(), and setSkillPoints().

59  : void
60  {
61  $query = "
62  SELECT obj_fi, question_fi, skill_base_fi, skill_tref_fi, skill_points, eval_mode
63  FROM qpl_qst_skl_assigns
64  WHERE obj_fi = %s
65  AND question_fi = %s
66  AND skill_base_fi = %s
67  AND skill_tref_fi = %s
68  ";
69 
70  $res = $this->db->queryF(
71  $query,
72  ['integer', 'integer', 'integer', 'integer'],
73  [$this->parent_obj_id, $this->question_id, $this->skill_base_id, $this->skill_tref_id]
74  );
75 
76  $row = $this->db->fetchAssoc($res);
77 
78  if (is_array($row)) {
79  $this->setSkillPoints($row['skill_points']);
80  $this->setEvalMode($row['eval_mode']);
81  }
82 
83  if ($this->getEvalMode() == self::EVAL_MODE_BY_QUESTION_SOLUTION) {
85  }
86  }
$res
Definition: ltiservices.php:69
+ Here is the call graph for this function:

◆ saveComparisonExpressions()

ilAssQuestionSkillAssignment::saveComparisonExpressions ( )

Definition at line 126 of file class.ilAssQuestionSkillAssignment.php.

References initSolutionComparisonExpressionList().

Referenced by saveToDb().

126  : void
127  {
129  $this->solution_comparison_expression_list->save();
130  }
+ Here is the call graph for this function:
+ Here is the caller graph for this function:

◆ saveToDb()

ilAssQuestionSkillAssignment::saveToDb ( )

Definition at line 94 of file class.ilAssQuestionSkillAssignment.php.

References dbRecordExists(), getEvalMode(), getParentObjId(), getQuestionId(), getSkillBaseId(), getSkillPoints(), getSkillTrefId(), and saveComparisonExpressions().

94  : void
95  {
96  if ($this->dbRecordExists()) {
97  $this->db->update(
98  'qpl_qst_skl_assigns',
99  [
100  'skill_points' => ['integer', $this->getSkillPoints()],
101  'eval_mode' => ['text', $this->getEvalMode()]
102  ],
103  [
104  'obj_fi' => ['integer', $this->getParentObjId()],
105  'question_fi' => ['integer', $this->getQuestionId()],
106  'skill_base_fi' => ['integer', $this->getSkillBaseId()],
107  'skill_tref_fi' => ['integer', $this->getSkillTrefId()]
108  ]
109  );
110  } else {
111  $this->db->insert('qpl_qst_skl_assigns', [
112  'obj_fi' => ['integer', $this->getParentObjId()],
113  'question_fi' => ['integer', $this->getQuestionId()],
114  'skill_base_fi' => ['integer', $this->getSkillBaseId()],
115  'skill_tref_fi' => ['integer', $this->getSkillTrefId()],
116  'skill_points' => ['integer', $this->getSkillPoints()],
117  'eval_mode' => ['text', $this->getEvalMode()]
118  ]);
119  }
120 
121  if ($this->getEvalMode() == self::EVAL_MODE_BY_QUESTION_SOLUTION) {
122  $this->saveComparisonExpressions();
123  }
124  }
+ Here is the call graph for this function:

◆ setEvalMode()

ilAssQuestionSkillAssignment::setEvalMode ( string  $evalMode)

Definition at line 306 of file class.ilAssQuestionSkillAssignment.php.

Referenced by loadFromDb().

306  : void
307  {
308  $this->eval_mode = $evalMode;
309  }
+ Here is the caller graph for this function:

◆ setParentObjId()

ilAssQuestionSkillAssignment::setParentObjId ( int  $parentObjId)

Definition at line 240 of file class.ilAssQuestionSkillAssignment.php.

240  : void
241  {
242  $this->parent_obj_id = $parentObjId;
243  }

◆ setQuestionId()

ilAssQuestionSkillAssignment::setQuestionId ( int  $questionId)

Definition at line 210 of file class.ilAssQuestionSkillAssignment.php.

210  : void
211  {
212  $this->question_id = $questionId;
213  }

◆ setSkillBaseId()

ilAssQuestionSkillAssignment::setSkillBaseId ( int  $skillBaseId)

Definition at line 220 of file class.ilAssQuestionSkillAssignment.php.

220  : void
221  {
222  $this->skill_base_id = $skillBaseId;
223  }

◆ setSkillPath()

ilAssQuestionSkillAssignment::setSkillPath (   $skillPath)

Definition at line 291 of file class.ilAssQuestionSkillAssignment.php.

Referenced by loadAdditionalSkillData().

291  : void
292  {
293  $this->skill_path = $skillPath;
294  }
+ Here is the caller graph for this function:

◆ setSkillPoints()

ilAssQuestionSkillAssignment::setSkillPoints ( int  $skillPoints)

Definition at line 200 of file class.ilAssQuestionSkillAssignment.php.

Referenced by loadFromDb().

200  : void
201  {
202  $this->skill_points = $skillPoints;
203  }
+ Here is the caller graph for this function:

◆ setSkillTitle()

ilAssQuestionSkillAssignment::setSkillTitle (   $skillTitle)

Definition at line 281 of file class.ilAssQuestionSkillAssignment.php.

Referenced by loadAdditionalSkillData().

281  : void
282  {
283  $this->skill_title = $skillTitle;
284  }
+ Here is the caller graph for this function:

◆ setSkillTrefId()

ilAssQuestionSkillAssignment::setSkillTrefId ( int  $skillTrefId)

Definition at line 230 of file class.ilAssQuestionSkillAssignment.php.

230  : void
231  {
232  $this->skill_tref_id = $skillTrefId;
233  }

Field Documentation

◆ $db

ilDBInterface ilAssQuestionSkillAssignment::$db
private

Definition at line 36 of file class.ilAssQuestionSkillAssignment.php.

Referenced by __construct().

◆ $eval_mode

string ilAssQuestionSkillAssignment::$eval_mode
private

Definition at line 44 of file class.ilAssQuestionSkillAssignment.php.

Referenced by getEvalMode().

◆ $parent_obj_id

int ilAssQuestionSkillAssignment::$parent_obj_id
private

Definition at line 37 of file class.ilAssQuestionSkillAssignment.php.

Referenced by getParentObjId().

◆ $question_id

int ilAssQuestionSkillAssignment::$question_id
private

Definition at line 38 of file class.ilAssQuestionSkillAssignment.php.

Referenced by getQuestionId().

◆ $skill_base_id

int ilAssQuestionSkillAssignment::$skill_base_id
private

Definition at line 39 of file class.ilAssQuestionSkillAssignment.php.

Referenced by getSkillBaseId().

◆ $skill_path

string ilAssQuestionSkillAssignment::$skill_path = ''
private

Definition at line 43 of file class.ilAssQuestionSkillAssignment.php.

Referenced by getSkillPath().

◆ $skill_points

int ilAssQuestionSkillAssignment::$skill_points
private

Definition at line 41 of file class.ilAssQuestionSkillAssignment.php.

Referenced by getSkillPoints().

◆ $skill_title

string ilAssQuestionSkillAssignment::$skill_title = ''
private

Definition at line 42 of file class.ilAssQuestionSkillAssignment.php.

Referenced by getSkillTitle().

◆ $skill_tree_service

SkillTreeService ilAssQuestionSkillAssignment::$skill_tree_service
private

Definition at line 47 of file class.ilAssQuestionSkillAssignment.php.

◆ $skill_tref_id

int ilAssQuestionSkillAssignment::$skill_tref_id
private

Definition at line 40 of file class.ilAssQuestionSkillAssignment.php.

Referenced by getSkillTrefId().

◆ $solution_comparison_expression_list

ilAssQuestionSolutionComparisonExpressionList ilAssQuestionSkillAssignment::$solution_comparison_expression_list
private

◆ DEFAULT_COMPETENCE_POINTS

const ilAssQuestionSkillAssignment::DEFAULT_COMPETENCE_POINTS = 1

◆ EVAL_MODE_BY_QUESTION_RESULT

◆ EVAL_MODE_BY_QUESTION_SOLUTION


The documentation for this class was generated from the following file: