ILIAS  release_10 Revision v10.1-43-ga1241a92c2f
ilCmiXapiLaunchGUI Class Reference
+ Collaboration diagram for ilCmiXapiLaunchGUI:

Public Member Functions

 __construct (ilObjCmiXapi $object)
 
 executeCommand ()
 

Data Fields

const XAPI_PROXY_ENDPOINT = 'xapiproxy.php'
 

Protected Member Functions

 launchCmd ()
 
 buildLaunchLink (string $token)
 
 getLaunchParameters (string $token)
 
 getAuthTokenFetchLink ()
 
 buildAuthTokenFetchParam ()
 
 getValidToken ()
 
 initCmixUser ()
 
 getCmi5LearnerPreferences ()
 
 CMI5preLaunch (string $token)
 Prelaunch post cmi5LearnerPreference (agent profile) post LMS.LaunchData. More...
 

Protected Attributes

ilObjCmiXapi $object
 
ilCmiXapiUser $cmixUser
 
bool $plugin = false
 

Private Member Functions

 log ()
 

Private Attributes

ilObjUser $user
 
ilCtrlInterface $ctrl
 

Detailed Description

Definition at line 30 of file class.ilCmiXapiLaunchGUI.php.

Constructor & Destructor Documentation

◆ __construct()

ilCmiXapiLaunchGUI::__construct ( ilObjCmiXapi  $object)

Definition at line 44 of file class.ilCmiXapiLaunchGUI.php.

References $object.

45  {
46  $this->object = $object;
47  }

Member Function Documentation

◆ buildAuthTokenFetchParam()

ilCmiXapiLaunchGUI::buildAuthTokenFetchParam ( )
protected
Exceptions
ilCmiXapiException

Definition at line 152 of file class.ilCmiXapiLaunchGUI.php.

References $params, CLIENT_ID, ilCmiXapiAuthToken\getWacSalt(), ilCmiXapiAuthToken\OPENSSL_ENCRYPTION_METHOD, and ilCmiXapiAuthToken\OPENSSL_IV.

Referenced by getAuthTokenFetchLink().

152  : string
153  {
154  $params = [
155  session_name() => session_id(),
156  'obj_id' => $this->object->getId(),
157  'ref_id' => $this->object->getRefId(),
158  'ilClientId' => CLIENT_ID
159  ];
160 
161  $encryptionKey = ilCmiXapiAuthToken::getWacSalt();
162  return urlencode(base64_encode(openssl_encrypt(
163  json_encode($params),
165  $encryptionKey,
166  0,
168  )));
169  }
if(! $DIC->user() ->getId()||!ilLTIConsumerAccess::hasCustomProviderCreationAccess()) $params
Definition: ltiregstart.php:31
const CLIENT_ID
Definition: constants.php:41
+ Here is the call graph for this function:
+ Here is the caller graph for this function:

◆ buildLaunchLink()

ilCmiXapiLaunchGUI::buildLaunchLink ( string  $token)
protected

Definition at line 69 of file class.ilCmiXapiLaunchGUI.php.

References ilUtil\appendUrlParameterString(), getLaunchParameters(), ilFileUtils\getWebspaceDir(), ILIAS\Repository\object(), ilCmiXapiContentUploadImporter\RELATIVE_CONTENT_DIRECTORY_NAMEBASE, ilObjCmiXapi\SRC_TYPE_LOCAL, and ilObjCmiXapi\SRC_TYPE_REMOTE.

Referenced by launchCmd().

69  : string
70  {
71  $launchLink = "";
72 
73  if ($this->object->getSourceType() == ilObjCmiXapi::SRC_TYPE_REMOTE) {
74  $launchLink = $this->object->getLaunchUrl();
75  } elseif ($this->object->getSourceType() == ilObjCmiXapi::SRC_TYPE_LOCAL) {
76  if (preg_match("/^(https?:\/\/)/", $this->object->getLaunchUrl()) == 1) {
77  $launchLink = $this->object->getLaunchUrl();
78  } else {
79  $launchLink = implode('/', [
80  ILIAS_HTTP_PATH,
83  ]);
84 
85  $launchLink .= DIRECTORY_SEPARATOR . $this->object->getLaunchUrl();
86  }
87  }
88 
89  foreach ($this->getLaunchParameters($token) as $paramName => $paramValue) {
90  $launchLink = ilUtil::appendUrlParameterString($launchLink, "{$paramName}={$paramValue}");
91  }
92 
93  return $launchLink;
94  }
static getWebspaceDir(string $mode="filesystem")
get webspace directory
static appendUrlParameterString(string $a_url, string $a_par, bool $xml_style=false)
getLaunchParameters(string $token)
$token
Definition: xapitoken.php:67
+ Here is the call graph for this function:
+ Here is the caller graph for this function:

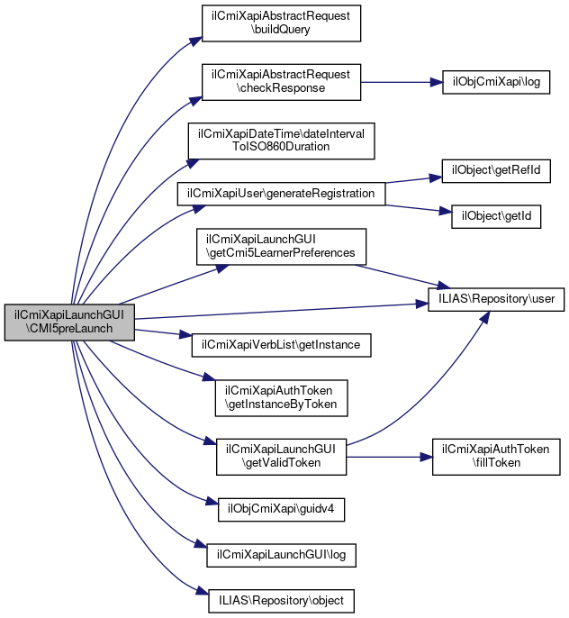
◆ CMI5preLaunch()

ilCmiXapiLaunchGUI::CMI5preLaunch ( string  $token)
protected

Prelaunch post cmi5LearnerPreference (agent profile) post LMS.LaunchData.

Returns
array<string, mixed>
Exceptions
ilCmiXapiException
ilDateTimeException

Definition at line 221 of file class.ilCmiXapiLaunchGUI.php.

References $client, $cmixUser, $DIC, $duration, Vendor\Package\$e, $response, ilCmiXapiAbstractRequest\buildQuery(), ilCmiXapiAbstractRequest\checkResponse(), ilCmiXapiDateTime\dateIntervalToISO860Duration(), ilCmiXapiUser\generateRegistration(), getCmi5LearnerPreferences(), ilCmiXapiVerbList\getInstance(), ilCmiXapiAuthToken\getInstanceByToken(), getValidToken(), ilObjCmiXapi\guidv4(), IL_CAL_UNIX, log(), ilLPObjSettings\LP_MODE_DEACTIVATED, ILIAS\Repository\object(), and ILIAS\Repository\user().

Referenced by launchCmd().

221  : array
222  {
223  global $DIC;
224  $DIC->language()->loadLanguageModule("cmix");
225  $duration = '';
226  $lrsType = $this->object->getLrsType();
227  $defaultLrs = $lrsType->getLrsEndpoint();
228  //$fallbackLrs = $lrsType->getLrsFallbackEndpoint();
229  $defaultBasicAuth = $lrsType->getBasicAuth();
230  //$fallbackBasicAuth = $lrsType->getFallbackBasicAuth();
231  $defaultHeaders = [
232  'X-Experience-API-Version' => '1.0.3',
233  'Authorization' => $defaultBasicAuth,
234  'Content-Type' => 'application/json;charset=utf-8',
235  'Cache-Control' => 'no-cache, no-store, must-revalidate'
236  ];
237 
238  $registration = $this->cmixUser->getRegistration();
239  // for old CMI5 Content after switch commit but before cmi5 bugfix
240  if ($registration == '') {
241  $registration = ilCmiXapiUser::generateRegistration($this->object, $this->user);
242  }
243 
244  $activityId = $this->object->getActivityId();
245 
246  // profile
247  $profileParams = [];
248  $defaultAgentProfileUrl = $defaultLrs . "/agents/profile";
249  $profileParams['agent'] = json_encode($this->object->getStatementActor($this->cmixUser));
250  $profileParams['profileId'] = 'cmi5LearnerPreferences';
251  $defaultProfileUrl = $defaultAgentProfileUrl . '?' . ilCmiXapiAbstractRequest::buildQuery($profileParams);
252 
253  // launchData
254  $launchDataParams = [];
255  $defaultStateUrl = $defaultLrs . "/activities/state";
256  //$launchDataParams['agent'] = $this->buildCmi5ActorParameter();
257  $launchDataParams['agent'] = json_encode($this->object->getStatementActor($this->cmixUser));
258  $launchDataParams['activityId'] = $activityId;
259  $launchDataParams['activity_id'] = $activityId;
260  $launchDataParams['registration'] = $registration;
261  $launchDataParams['stateId'] = 'LMS.LaunchData';
262  $defaultLaunchDataUrl = $defaultStateUrl . '?' . ilCmiXapiAbstractRequest::buildQuery($launchDataParams);
263  $cmi5LearnerPreferencesObj = $this->getCmi5LearnerPreferences();
264  $cmi5LearnerPreferences = json_encode($cmi5LearnerPreferencesObj);
265  $lang = $cmi5LearnerPreferencesObj['languagePreference'];
266  $cmi5_session = ilObjCmiXapi::guidv4();
268  $oldSession = $tokenObject->getCmi5Session();
269  $oldSessionLaunchedTimestamp = '';
270  $abandoned = false;
271  // cmi5_session already exists?
272  if ($oldSession != null && !empty($oldSession)) {
273  $oldSessionData = json_decode($tokenObject->getCmi5SessionData());
274  $oldSessionLaunchedTimestamp = $oldSessionData->launchedTimestamp;
275  $tokenObject->delete();
276  $token = $this->getValidToken();
278  $lastStatement = $this->object->getLastStatement($oldSession);
279  // should never be 'terminated', because terminated statement is sniffed from proxy -> token delete
280  if (isset($lastStatement[0]['statement']['verb']['id']) && $lastStatement[0]['statement']['verb']['id'] != ilCmiXapiVerbList::getInstance()->getVerbUri('terminated')) {
281  $abandoned = true;
282  $start = new DateTime($oldSessionLaunchedTimestamp);
283  $end = new DateTime($lastStatement[0]['statement']['timestamp']);
284  $diff = $end->diff($start);
286  }
287  }
288  // satisfied on launch?
289  // see: https://github.com/AICC/CMI-5_Spec_Current/blob/quartz/cmi5_spec.md#moveon
290  // https://aicc.github.io/CMI-5_Spec_Current/samples/
291  // Session that includes the absolute minimum data, and is associated with a NotApplicable Move On criteria
292  // which results in immediate satisfaction of the course upon registration creation. Includes Satisfied Statement.
293  $satisfied = false;
294  $lpMode = $this->object->getLPMode();
295  // only do this, if we decide to map the moveOn NotApplicable to ilLPObjSettings::LP_MODE_DEACTIVATED on import and settings editing
296  // and what about user result status?
297  if ($lpMode === ilLPObjSettings::LP_MODE_DEACTIVATED) {
298  $satisfied = true;
299  }
300 
301  $tokenObject->setCmi5Session($cmi5_session);
302  $sessionData = array();
303  $sessionData['cmi5LearnerPreferences'] = $cmi5LearnerPreferencesObj;
304  //https://www.php.net/manual/de/class.dateinterval.php
305  $now = new ilCmiXapiDateTime(time(), IL_CAL_UNIX);
306  $sessionData['launchedTimestamp'] = $now->toXapiTimestamp(); // required for abandoned statement duration, don't want another roundtrip to lrs ...puhhh
307  $tokenObject->setCmi5SessionData(json_encode($sessionData));
308  $tokenObject->update();
309  $defaultStatementsUrl = $defaultLrs . "/statements";
310 
311  // launchedStatement
312  $launchData = json_encode($this->object->getLaunchData($DIC->language()->txt('cmiexit'), $this->cmixUser));
313  $launchedStatement = $this->object->getLaunchedStatement($this->cmixUser);
314  $launchedStatementParams = [];
315  $launchedStatementParams['statementId'] = $launchedStatement['id'];
316  $defaultLaunchedStatementUrl = $defaultStatementsUrl . '?' . ilCmiXapiAbstractRequest::buildQuery($launchedStatementParams);
317 
318  // abandonedStatement
319  if ($abandoned) {
320  $abandonedStatement = $this->object->getAbandonedStatement($oldSession, $duration, $this->cmixUser);
321  $abandonedStatementParams = [];
322  $abandonedStatementParams['statementId'] = $abandonedStatement['id'];
323  $defaultAbandonedStatementUrl = $defaultStatementsUrl . '?' . ilCmiXapiAbstractRequest::buildQuery($abandonedStatementParams);
324  }
325  // abandonedStatement
326  if ($satisfied) {
327  $satisfiedStatement = $this->object->getSatisfiedStatement($this->cmixUser);
328  $satisfiedStatementParams = [];
329  $satisfiedStatementParams['statementId'] = $satisfiedStatement['id'];
330  $defaultSatisfiedStatementUrl = $defaultStatementsUrl . '?' . ilCmiXapiAbstractRequest::buildQuery($satisfiedStatementParams);
331  }
332  $client = new GuzzleHttp\Client();
333  $req_opts = array(
334  GuzzleHttp\RequestOptions::VERIFY => true,
335  GuzzleHttp\RequestOptions::CONNECT_TIMEOUT => 10,
336  GuzzleHttp\RequestOptions::HTTP_ERRORS => false
337  );
338  $defaultProfileRequest = new GuzzleHttp\Psr7\Request(
339  'POST',
340  $defaultProfileUrl,
341  $defaultHeaders,
342  $cmi5LearnerPreferences
343  );
344  $defaultLaunchDataRequest = new GuzzleHttp\Psr7\Request(
345  'PUT',
346  $defaultLaunchDataUrl,
347  $defaultHeaders,
348  $launchData
349  );
350  $defaultLaunchedStatementRequest = new GuzzleHttp\Psr7\Request(
351  'PUT',
352  $defaultLaunchedStatementUrl,
353  $defaultHeaders,
354  json_encode($launchedStatement)
355  );
356  if ($abandoned) {
357  $defaultAbandonedStatementRequest = new GuzzleHttp\Psr7\Request(
358  'PUT',
359  $defaultAbandonedStatementUrl,
360  $defaultHeaders,
361  json_encode($abandonedStatement)
362  );
363  }
364  if ($satisfied) {
365  $defaultSatisfiedStatementRequest = new GuzzleHttp\Psr7\Request(
366  'PUT',
367  $defaultSatisfiedStatementUrl,
368  $defaultHeaders,
369  json_encode($satisfiedStatement)
370  );
371  }
372  $promises = array();
373  $promises['defaultProfile'] = $client->sendAsync($defaultProfileRequest, $req_opts);
374  $promises['defaultLaunchData'] = $client->sendAsync($defaultLaunchDataRequest, $req_opts);
375  $promises['defaultLaunchedStatement'] = $client->sendAsync($defaultLaunchedStatementRequest, $req_opts);
376  if ($abandoned) {
377  $promises['defaultAbandonedStatement'] = $client->sendAsync($defaultAbandonedStatementRequest, $req_opts);
378  }
379  if ($satisfied) {
380  $promises['defaultSatisfiedStatement'] = $client->sendAsync($defaultSatisfiedStatementRequest, $req_opts);
381  }
382  try {
383  $responses = GuzzleHttp\Promise\Utils::settle($promises)->wait();
384  $body = '';
385  foreach ($responses as $response) {
386  ilCmiXapiAbstractRequest::checkResponse($response, $body, [204]);
387  }
388  } catch (Exception $e) {
389  $this->log()->error('error:' . $e->getMessage());
390  }
391  return array('cmi5_session' => $cmi5_session, 'token' => $token);
392  }
static generateRegistration(ilObjCmiXapi $obj, ilObjUser $user)
static getInstanceByToken(string $token)
$response
Definition: xapitoken.php:90
const IL_CAL_UNIX
$duration
$client
$token
Definition: xapitoken.php:67
global $DIC
Definition: shib_login.php:25
static guidv4(?string $data=null)
static buildQuery(array $params, $encoding=PHP_QUERY_RFC3986)
static checkResponse(array $response, &$body, array $allowedStatus=[200, 204])
static dateIntervalToISO860Duration(\DateInterval $d)
+ Here is the call graph for this function:
+ Here is the caller graph for this function:

◆ executeCommand()

ilCmiXapiLaunchGUI::executeCommand ( )

Definition at line 49 of file class.ilCmiXapiLaunchGUI.php.

References $DIC, ILIAS\Repository\ctrl(), launchCmd(), and ILIAS\Repository\user().

49  : void
50  {
51  global $DIC;
52  $this->user = $DIC->user();
53  $this->ctrl = $DIC->ctrl();
54  $this->launchCmd();
55  }
global $DIC
Definition: shib_login.php:25
+ Here is the call graph for this function:

◆ getAuthTokenFetchLink()

ilCmiXapiLaunchGUI::getAuthTokenFetchLink ( )
protected
Exceptions
ilCmiXapiException

Definition at line 140 of file class.ilCmiXapiLaunchGUI.php.

References $param, and buildAuthTokenFetchParam().

Referenced by getLaunchParameters().

140  : string
141  {
142  $link = ILIAS_HTTP_PATH . '/xapitoken.php';
143 
144  $param = $this->buildAuthTokenFetchParam();
145 
146  return iLUtil::appendUrlParameterString($link, "param={$param}");
147  }
$param
Definition: xapitoken.php:44
+ Here is the call graph for this function:
+ Here is the caller graph for this function:

◆ getCmi5LearnerPreferences()

ilCmiXapiLaunchGUI::getCmi5LearnerPreferences ( )
protected
Returns
array<string, string>

Definition at line 203 of file class.ilCmiXapiLaunchGUI.php.

References ILIAS\Repository\user().

Referenced by CMI5preLaunch().

203  : array
204  {
205  $language = $this->user->getLanguage();
206  $audio = "on";
207  return [
208  "languagePreference" => "{$language}",
209  "audioPreference" => "{$audio}"
210  ];
211  }
+ Here is the call graph for this function:
+ Here is the caller graph for this function:

◆ getLaunchParameters()

ilCmiXapiLaunchGUI::getLaunchParameters ( string  $token)
protected
Returns
array<string, mixed>

Definition at line 99 of file class.ilCmiXapiLaunchGUI.php.

References $params, CLIENT_ID, ilObjCmiXapi\CONT_TYPE_CMI5, ilCmiXapiUser\generateRegistration(), getAuthTokenFetchLink(), ILIAS\Repository\object(), and ILIAS\Repository\user().

Referenced by buildLaunchLink().

99  : array
100  {
101  $params = [];
102 
103  if ($this->object->isBypassProxyEnabled()) {
104  $params['endpoint'] = urlencode(rtrim($this->object->getLrsType()->getLrsEndpoint(), '/') . '/');
105  } else {
106  $params['endpoint'] = urlencode(rtrim(ILIAS_HTTP_PATH . '/' . self::XAPI_PROXY_ENDPOINT, '/') . '/');
107  }
108 
109  if ($this->object->isAuthFetchUrlEnabled()) {
110  $params['fetch'] = urlencode($this->getAuthTokenFetchLink());
111  } else {
112  if ($this->object->isBypassProxyEnabled()) {
113  $params['auth'] = urlencode($this->object->getLrsType()->getBasicAuth());
114  } else {
115  $params['auth'] = urlencode('Basic ' . base64_encode(
116  CLIENT_ID . ':' . $token
117  ));
118  }
119  }
120 
121  $params['activity_id'] = urlencode($this->object->getActivityId());
122  $params['activityId'] = urlencode($this->object->getActivityId());
123  $params['actor'] = urlencode(json_encode($this->object->getStatementActor($this->cmixUser)));
124  if ($this->object->getContentType() == ilObjCmiXapi::CONT_TYPE_CMI5) {
125  $registration = $this->cmixUser->getRegistration();
126  // for old CMI5 Content after switch commit but before cmi5 bugfix
127  if ($registration == '') {
128  $registration = ilCmiXapiUser::generateRegistration($this->object, $this->user);
129  }
130  $params['registration'] = $registration;
131  } else {
132  $params['registration'] = urlencode((string) ilCmiXapiUser::generateRegistration($this->object, $this->user));
133  }
134  return $params;
135  }
static generateRegistration(ilObjCmiXapi $obj, ilObjUser $user)
if(! $DIC->user() ->getId()||!ilLTIConsumerAccess::hasCustomProviderCreationAccess()) $params
Definition: ltiregstart.php:31
$token
Definition: xapitoken.php:67
const CLIENT_ID
Definition: constants.php:41
+ Here is the call graph for this function:
+ Here is the caller graph for this function:

◆ getValidToken()

ilCmiXapiLaunchGUI::getValidToken ( )
protected

Definition at line 171 of file class.ilCmiXapiLaunchGUI.php.

References $token, ilCmiXapiAuthToken\fillToken(), and ILIAS\Repository\user().

Referenced by CMI5preLaunch(), and launchCmd().

171  : string
172  {
174  $this->user->getId(),
175  $this->object->getRefId(),
176  $this->object->getId(),
177  $this->object->getLrsType()->getTypeId()
178  );
179  return $token;
180  }
static fillToken(int $usrId, int $refId, int $objId, int $lrsTypeId=0)
$token
Definition: xapitoken.php:67
+ Here is the call graph for this function:
+ Here is the caller graph for this function:

◆ initCmixUser()

ilCmiXapiLaunchGUI::initCmixUser ( )
protected

Definition at line 182 of file class.ilCmiXapiLaunchGUI.php.

References $user, ilObjUser\_isAnonymous(), ilLPStatusWrapper\_updateStatus(), ilObjCmiXapi\CONT_TYPE_CMI5, ilCmiXapiUser\generateCMI5Registration(), ilCmiXapiUser\getIdent(), ilCmiXapiUser\getUsrIdent(), ILIAS\Repository\object(), and ILIAS\Repository\user().

Referenced by launchCmd().

182  : void
183  {
184  $this->cmixUser = new ilCmiXapiUser($this->object->getId(), $this->user->getId(), $this->object->getPrivacyIdent());
185  $user_ident = $this->cmixUser->getUsrIdent();
186  if ($user_ident == '' || $user_ident == null) {
187  $user_ident = ilCmiXapiUser::getIdent($this->object->getPrivacyIdent(), $this->user);
188  $this->cmixUser->setUsrIdent($user_ident);
189 
190  if ($this->object->getContentType() == ilObjCmiXapi::CONT_TYPE_CMI5) {
191  $this->cmixUser->setRegistration((string) ilCmiXapiUser::generateCMI5Registration($this->object->getId(), $this->user->getId()));
192  }
193  $this->cmixUser->save();
194  if (!ilObjUser::_isAnonymous($this->user->getId())) {
195  ilLPStatusWrapper::_updateStatus($this->object->getId(), $this->user->getId());
196  }
197  }
198  }
static generateCMI5Registration(int $objId, int $usrId)
static getIdent(int $userIdentMode, ilObjUser $user)
static _isAnonymous(int $usr_id)
static _updateStatus(int $a_obj_id, int $a_usr_id, ?object $a_obj=null, bool $a_percentage=false, bool $a_force_raise=false)
+ Here is the call graph for this function:
+ Here is the caller graph for this function:

◆ launchCmd()

ilCmiXapiLaunchGUI::launchCmd ( )
protected

Definition at line 57 of file class.ilCmiXapiLaunchGUI.php.

References $token, buildLaunchLink(), CMI5preLaunch(), ilObjCmiXapi\CONT_TYPE_CMI5, ILIAS\Repository\ctrl(), getValidToken(), initCmixUser(), and ILIAS\Repository\object().

Referenced by executeCommand().

57  : void
58  {
59  $this->initCmixUser();
60  $token = $this->getValidToken();
61  if ($this->object->getContentType() == ilObjCmiXapi::CONT_TYPE_CMI5) {
62  $ret = $this->CMI5preLaunch($token);
63  $token = $ret['token'];
64  }
65  $launchLink = $this->buildLaunchLink($token);
66  $this->ctrl->redirectToURL($launchLink);
67  }
$token
Definition: xapitoken.php:67
CMI5preLaunch(string $token)
Prelaunch post cmi5LearnerPreference (agent profile) post LMS.LaunchData.
+ Here is the call graph for this function:
+ Here is the caller graph for this function:

◆ log()

ilCmiXapiLaunchGUI::log ( )
private
Returns
ilLogger

Definition at line 397 of file class.ilCmiXapiLaunchGUI.php.

References $log.

Referenced by CMI5preLaunch().

397  : ilLogger
398  {
399  if ($this->plugin) {
400  global $log;
401  return $log;
402  } else {
403  return \ilLoggerFactory::getLogger('cmix');
404  }
405  }
$log
Definition: ltiresult.php:34
+ Here is the caller graph for this function:

Field Documentation

◆ $cmixUser

ilCmiXapiUser ilCmiXapiLaunchGUI::$cmixUser
protected

Definition at line 36 of file class.ilCmiXapiLaunchGUI.php.

Referenced by CMI5preLaunch().

◆ $ctrl

ilCtrlInterface ilCmiXapiLaunchGUI::$ctrl
private

Definition at line 42 of file class.ilCmiXapiLaunchGUI.php.

◆ $object

ilObjCmiXapi ilCmiXapiLaunchGUI::$object
protected

Definition at line 34 of file class.ilCmiXapiLaunchGUI.php.

Referenced by __construct().

◆ $plugin

bool ilCmiXapiLaunchGUI::$plugin = false
protected

Definition at line 38 of file class.ilCmiXapiLaunchGUI.php.

◆ $user

ilObjUser ilCmiXapiLaunchGUI::$user
private

Definition at line 40 of file class.ilCmiXapiLaunchGUI.php.

Referenced by initCmixUser().

◆ XAPI_PROXY_ENDPOINT

const ilCmiXapiLaunchGUI::XAPI_PROXY_ENDPOINT = 'xapiproxy.php'

Definition at line 32 of file class.ilCmiXapiLaunchGUI.php.


The documentation for this class was generated from the following file: