ILIAS  release_10 Revision v10.1-43-ga1241a92c2f
ilMultiValuesItem Interface Reference

This file is part of ILIAS, a powerful learning management system published by ILIAS open source e-Learning e.V. More...

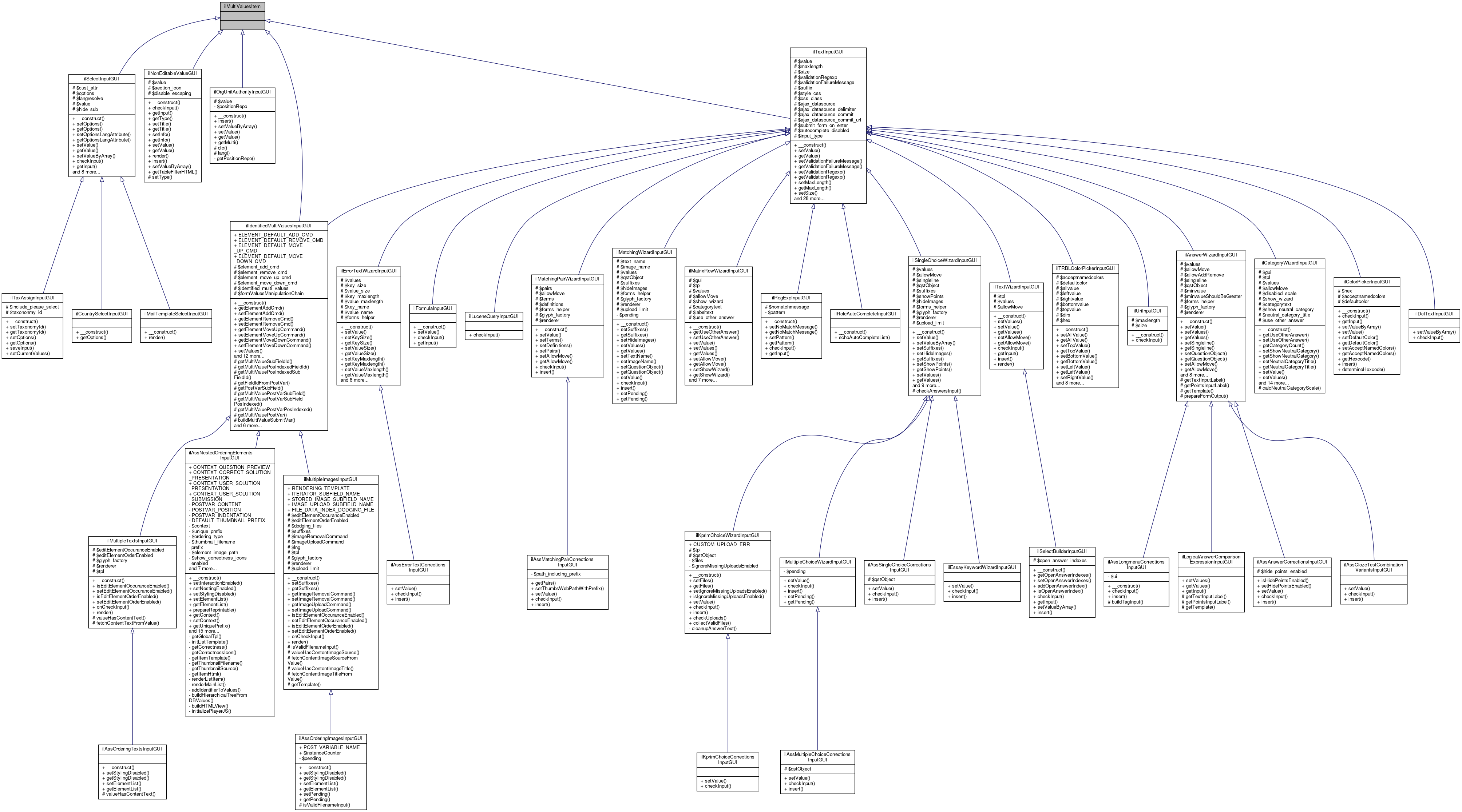
+ Inheritance diagram for ilMultiValuesItem:
+ Collaboration diagram for ilMultiValuesItem:

Detailed Description

This file is part of ILIAS, a powerful learning management system published by ILIAS open source e-Learning e.V.

ILIAS is licensed with the GPL-3.0, see https://www.gnu.org/licenses/gpl-3.0.en.html You should have received a copy of said license along with the source code, too.

If this is not the case or you just want to try ILIAS, you'll find us at: https://www.ilias.de https://github.com/ILIAS-eLearning

Interface for multi values support

Author
Alexander Killing killi.nosp@m.ng@l.nosp@m.eifos.nosp@m..de

Definition at line 27 of file interface.ilMultiValuesItem.php.


The documentation for this interface was generated from the following file: