ILIAS  release_10 Revision v10.1-43-ga1241a92c2f
ilAdvancedMDRecordObjectOrderingsTest Class Reference
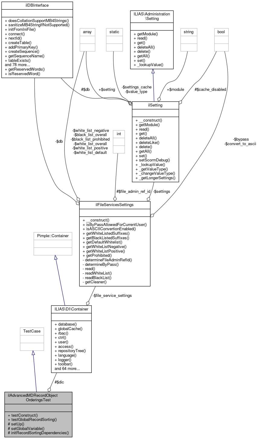
+ Inheritance diagram for ilAdvancedMDRecordObjectOrderingsTest:
+ Collaboration diagram for ilAdvancedMDRecordObjectOrderingsTest:

Public Member Functions

 testConstruct ()
 
 testGlobalRecordSorting ()
 

Protected Member Functions

 setUp ()
 
 setGlobalVariable (string $name, $value)
 
 initRecordSortingDependencies ()
 

Protected Attributes

Container $dic
 

Detailed Description

Definition at line 6 of file ilAdvancedMDRecordObjectOrderingsTest.php.

Member Function Documentation

◆ initRecordSortingDependencies()

ilAdvancedMDRecordObjectOrderingsTest::initRecordSortingDependencies ( )
protected

Definition at line 62 of file ilAdvancedMDRecordObjectOrderingsTest.php.

References $dic, $GLOBALS, and setGlobalVariable().

Referenced by setUp().

62  : void
63  {
64  $this->dic = new Container();
65  $GLOBALS['DIC'] = $this->dic;
66  $this->setGlobalVariable('ilDB', $this->createMock(ilDBInterface::class));
67  }
Customizing of pimple-DIC for ILIAS.
Definition: Container.php:35
$GLOBALS["DIC"]
Definition: wac.php:30
+ Here is the call graph for this function:
+ Here is the caller graph for this function:

◆ setGlobalVariable()

ilAdvancedMDRecordObjectOrderingsTest::setGlobalVariable ( string  $name,
  $value 
)
protected
Parameters
string$name
mixed$value

Definition at line 51 of file ilAdvancedMDRecordObjectOrderingsTest.php.

References $c, $DIC, and $GLOBALS.

Referenced by initRecordSortingDependencies().

51  : void
52  {
53  global $DIC;
54 
55  $GLOBALS[$name] = $value;
56  unset($DIC[$name]);
57  $DIC[$name] = static function (\ILIAS\DI\Container $c) use ($value) {
58  return $value;
59  };
60  }
$c
Definition: deliver.php:9
Customizing of pimple-DIC for ILIAS.
Definition: Container.php:35
$GLOBALS["DIC"]
Definition: wac.php:30
global $DIC
Definition: shib_login.php:25
+ Here is the caller graph for this function:

◆ setUp()

ilAdvancedMDRecordObjectOrderingsTest::setUp ( )
protected

Definition at line 10 of file ilAdvancedMDRecordObjectOrderingsTest.php.

References initRecordSortingDependencies().

10  : void
11  {
13  parent::setUp();
14  }
+ Here is the call graph for this function:

◆ testConstruct()

ilAdvancedMDRecordObjectOrderingsTest::testConstruct ( )

Definition at line 16 of file ilAdvancedMDRecordObjectOrderingsTest.php.

16  : void
17  {
18  $sorting = new ilAdvancedMDRecordObjectOrderings();
19  $this->assertTrue($sorting instanceof ilAdvancedMDRecordObjectOrderings);
20  }

◆ testGlobalRecordSorting()

ilAdvancedMDRecordObjectOrderingsTest::testGlobalRecordSorting ( )

Definition at line 22 of file ilAdvancedMDRecordObjectOrderingsTest.php.

References $id.

22  : void
23  {
24  $record_id_reflection = new ReflectionMethod(ilAdvancedMDRecord::class, 'setRecordId');
25  $record_id_reflection->setAccessible(true);
26 
27  $ids = [1, 2, 3, 4, 5];
28  $positions = array_reverse($ids);
29  $records = [];
30  foreach ($ids as $id) {
31  $record = new ilAdvancedMDRecord();
32  $record->setGlobalPosition(array_shift($positions));
33  $record_id_reflection->invokeArgs($record, [$id]);
34 
35  $records[] = $record;
36  }
37 
38  $sorting = new ilAdvancedMDRecordObjectOrderings();
39  $sorted = $sorting->sortRecords($records);
40  $this->assertTrue(is_array($sorted));
41  foreach ($sorted as $index => $record) {
42  // test reverse ordering (idx + record equals 5)
43  $this->assertEquals(5, $index + $record->getRecordId());
44  }
45  }
$id
plugin.php for ilComponentBuildPluginInfoObjectiveTest::testAddPlugins
Definition: plugin.php:24

Field Documentation

◆ $dic

Container ilAdvancedMDRecordObjectOrderingsTest::$dic
protected

The documentation for this class was generated from the following file: