ILIAS  release_4-4 Revision
ilObjUserTracking Class Reference
+ Inheritance diagram for ilObjUserTracking:
+ Collaboration diagram for ilObjUserTracking:

Public Member Functions

 ilObjUserTracking ($a_id=0, $a_call_by_reference=true)
 Constructor public. More...
 
 enableLearningProgress ($a_enable)
 
 enabledLearningProgress ()
 
 enableUserRelatedData ($a_enable)
 enable tracking of user related data More...
 
 enabledUserRelatedData ()
 
 enableObjectStatistics ($newValue)
 Sets the object statistics property. More...
 
 enabledObjectStatistics ()
 Gets the object statistic property. More...
 
 enableSessionStatistics ($newValue)
 Sets the session statistics property. More...
 
 enabledSessionStatistics ()
 Gets the session statistic property. More...
 
 setValidTimeSpan ($a_time_span)
 
 getValidTimeSpan ()
 
 enableChangeEventTracking ($newValue)
 Sets the changeEventTrackingEnabled property. More...
 
 enabledChangeEventTracking ()
 Gets the changeEventTrackingEnabled property. More...
 
 setExtendedData ($a_value)
 
 hasExtendedData ($a_code)
 
 updateSettings ()
 
 setLearningProgressLearner ($a_value)
 
 hasLearningProgressLearner ()
 
 setLearningProgressListGUI ($a_value)
 
 hasLearningProgressListGUI ()
 
- Public Member Functions inherited from ilObject
 ilObject ($a_id=0, $a_reference=true)
 Constructor public. More...
 
 withReferences ()
 determines wehter objects are referenced or not (got ref ids or not) More...
 
 read ($a_force_db=false)
 read object data from db into object More...
 
 getId ()
 get object id public More...
 
 setId ($a_id)
 set object id public More...
 
 setRefId ($a_id)
 set reference id public More...
 
 getRefId ()
 get reference id public More...
 
 getType ()
 get object type public More...
 
 setType ($a_type)
 set object type public More...
 
 getPresentationTitle ()
 get presentation title Normally same as title Overwritten for sessions More...
 
 getTitle ()
 get object title public More...
 
 getUntranslatedTitle ()
 get untranslated object title public More...
 
 setTitle ($a_title)
 set object title More...
 
 getDescription ()
 get object description More...
 
 setDescription ($a_desc)
 set object description More...
 
 getLongDescription ()
 get object long description (stored in object_description) More...
 
 getImportId ()
 get import id More...
 
 setImportId ($a_import_id)
 set import id More...
 
 getOwner ()
 get object owner More...
 
 getOwnerName ()
 
 _lookupOwnerName ($a_owner_id)
 lookup owner name for owner id More...
 
 setOwner ($a_owner)
 set object owner More...
 
 getCreateDate ()
 get create date public More...
 
 getLastUpdateDate ()
 get last update date public More...
 
 getDiskUsage ()
 Gets the disk usage of the object in bytes. More...
 
 setObjDataRecord ($a_record)
 set object_data record (note: this method should only be called from the ilObjectFactory class) More...
 
 create ()
 create More...
 
 update ()
 update object in db More...
 
 MDUpdateListener ($a_element)
 Meta data update listener. More...
 
 createMetaData ()
 create meta data entry More...
 
 updateMetaData ()
 update meta data entry More...
 
 deleteMetaData ()
 delete meta data entry More...
 
 updateOwner ()
 update owner of object in db More...
 
 _getIdForImportId ($a_import_id)
 get current object id for import id (static) More...
 
 _lookupOwner ($a_id)
 lookup object owner More...
 
 _lookupLastUpdate ($a_id, $a_as_string=false)
 lookup last update More...
 
 _getLastUpdateOfObjects ($a_objs)
 Get last update for a set of media objects. More...
 
 _setDeletedDate ($a_ref_id)
 only called in ilTree::saveSubTree More...
 
 _resetDeletedDate ($a_ref_id)
 only called in ilObjectGUI::insertSavedNodes More...
 
 _lookupDeletedDate ($a_ref_id)
 only called in ilObjectGUI::insertSavedNodes More...
 
 _writeTitle ($a_obj_id, $a_title)
 write title to db (static) More...
 
 _writeDescription ($a_obj_id, $a_desc)
 write description to db (static) More...
 
 _writeImportId ($a_obj_id, $a_import_id)
 write import id to db (static) More...
 
 _isInTrash ($a_ref_id)
 checks wether object is in trash More...
 
 _hasUntrashedReference ($a_obj_id)
 checks wether an object has at least one reference that is not in trash More...
 
 _getObjectsDataForType ($a_type, $a_omit_trash=false)
 get all objects of a certain type More...
 
 putInTree ($a_parent_ref)
 maybe this method should be in tree object!? More...
 
 setPermissions ($a_parent_ref)
 set permissions of object More...
 
 createReference ()
 creates reference for object More...
 
 countReferences ()
 count references of object More...
 
 delete ()
 delete object or referenced object (in the case of a referenced object, object data is only deleted if last reference is deleted) This function removes an object entirely from system!! More...
 
 initDefaultRoles ()
 init default roles settings Purpose of this function is to create a local role folder and local roles, that are needed depending on the object type If you want to setup default local roles you MUST overwrite this method in derived object classes (see ilObjForum for an example) public More...
 
 createRoleFolder ()
 creates a local role folder More...
 
 applyDidacticTemplate ($a_tpl_id)
 Apply template. More...
 
 notify ($a_event, $a_ref_id, $a_parent_non_rbac_id, $a_node_id, $a_params=0)
 notifys an object about an event occured Based on the event passed, each object may decide how it reacts. More...
 
 setRegisterMode ($a_bool)
 
 isUserRegistered ($a_user_id=0)
 
 requireRegistration ()
 
 getXMLZip ()
 
 getHTMLDirectory ()
 
 cloneObject ($a_target_id, $a_copy_id=0, $a_omit_tree=false)
 Clone object permissions, put in tree ... More...
 
 appendCopyInfo ($a_target_id, $a_copy_id)
 Prepend Copy info if object with same name exists in that container. More...
 
 cloneDependencies ($a_target_id, $a_copy_id)
 Clone object dependencies. More...
 
 cloneMetaData ($target_obj)
 Copy meta data. More...
 
 _lookupCreationDate ($a_id)
 Lookup creation date. More...
 

Static Public Member Functions

static _enabledLearningProgress ()
 check wether learing progress is enabled or not More...
 
static _enabledUserRelatedData ()
 check wether user related tracking is enabled or not More...
 
static _enabledObjectStatistics ()
 check wether object statistics is enabled or not More...
 
static _enabledSessionStatistics ()
 check wether session statistics is enabled or not More...
 
static _getValidTimeSpan ()
 
static _deleteUser ($a_usr_id)
 
static _hasLearningProgressOtherUsers ()
 
static _hasLearningProgressLearner ()
 
static _hasLearningProgressListGUI ()
 
- Static Public Member Functions inherited from ilObject
static _lookupObjIdByImportId ($a_import_id)
 
static _getAllReferences ($a_id)
 get all reference ids of object More...
 
static _lookupTitle ($a_id)
 lookup object title More...
 
static _getIdsForTitle ($title, $type='', $partialmatch=false)
 
static _lookupDescription ($a_id)
 lookup object description More...
 
static _lookupObjId ($a_id)
 
static setDeletedDates ($a_ref_ids)
 Set deleted date type $ilDB. More...
 
static _lookupType ($a_id, $a_reference=false)
 lookup object type More...
 
static _lookupObjectId ($a_ref_id)
 lookup object id More...
 
static _exists ($a_id, $a_reference=false, $a_type=null)
 checks if an object exists in object_data More...
 
static _getObjectsByType ($a_obj_type="", $a_owner="")
 Get objects by type. More...
 
static _prepareCloneSelection ($a_ref_ids, $new_type, $show_path=true)
 Prepare copy wizard object selection. More...
 
static _getIcon ($a_obj_id="", $a_size="big", $a_type="", $a_offline=false)
 Get icon for repository item. More...
 
static collectDeletionDependencies (&$deps, $a_ref_id, $a_obj_id, $a_type, $a_depth=0)
 Collect deletion dependencies. More...
 
static getDeletionDependencies ($a_obj_id)
 Get deletion dependencies. More...
 
static getLongDescriptions (array $a_obj_ids)
 Get long description data. More...
 
static getAllOwnedRepositoryObjects ($a_user_id)
 Get all ids of objects user owns. More...
 
static hasAutoRating ($a_type, $a_ref_id)
 Check if auto rating is active for parent group/course. More...
 

Data Fields

 $valid_time
 
 $extended_data
 
 $learning_progress
 
 $tracking_user_related
 
 $object_statistics_enabled
 
 $lp_learner
 
 $session_statistics_enabled
 
 $lp_list_gui
 
const EXTENDED_DATA_LAST_ACCESS = 1
 
const EXTENDED_DATA_READ_COUNT = 2
 
const EXTENDED_DATA_SPENT_SECONDS = 4
 
const DEFAULT_TIME_SPAN = 300
 
- Data Fields inherited from ilObject
const TITLE_LENGTH = 255
 max length of object title More...
 
const DESC_LENGTH = 128
 
 $ilias
 
 $lng
 
 $id
 
 $ref_id
 
 $type
 
 $title
 
 $untranslatedTitle
 
 $desc
 
 $long_desc
 
 $owner
 
 $create_date
 
 $last_update
 
 $import_id
 
 $register = false
 
 $referenced
 
 $objectList
 
 $max_title
 
 $max_desc
 
 $add_dots
 
 $obj_data_record
 object_data record More...
 

Protected Member Functions

 __readSettings ()
 

Private Attributes

 $is_change_event_tracking_enabled
 This variable holds the enabled state of the change event tracking. More...
 

Detailed Description

Definition at line 18 of file class.ilObjUserTracking.php.

Member Function Documentation

◆ __readSettings()

ilObjUserTracking::__readSettings ( )
protected

Definition at line 242 of file class.ilObjUserTracking.php.

References $ilSetting, ilChangeEvent\_isActive(), enableChangeEventTracking(), enableLearningProgress(), enableObjectStatistics(), enableSessionStatistics(), enableUserRelatedData(), setExtendedData(), setLearningProgressLearner(), setLearningProgressListGUI(), and setValidTimeSpan().

Referenced by ilObjUserTracking().

243  {
244  global $ilSetting;
245 
246  $this->enableLearningProgress($ilSetting->get("enable_tracking",0));
247  $this->enableUserRelatedData($ilSetting->get("save_user_related_data",0));
248  $this->enableObjectStatistics($ilSetting->get("object_statistics",0));
249  $this->setValidTimeSpan($ilSetting->get("tracking_time_span", self::DEFAULT_TIME_SPAN));
250  // $this->setLearningProgressDesktop($ilSetting->get("lp_desktop", 1));
251  $this->setLearningProgressLearner($ilSetting->get("lp_learner", 1));
252  $this->enableSessionStatistics($ilSetting->get("session_statistics", 1));
253  $this->setLearningProgressListGUI($ilSetting->get("lp_list_gui", 0));
254 
255  // BEGIN ChangeEvent
256  require_once 'Services/Tracking/classes/class.ilChangeEvent.php';
258  // END ChangeEvent
259 
260  $this->setExtendedData($ilSetting->get("lp_extended_data"),0);
261 
262  return true;
263  }
enableObjectStatistics($newValue)
Sets the object statistics property.
enableUserRelatedData($a_enable)
enable tracking of user related data
enableSessionStatistics($newValue)
Sets the session statistics property.
global $ilSetting
Definition: privfeed.php:40
static _isActive()
Returns true, if change event tracking is active.
enableChangeEventTracking($newValue)
Sets the changeEventTrackingEnabled property.
+ Here is the call graph for this function:
+ Here is the caller graph for this function:

◆ _deleteUser()

static ilObjUserTracking::_deleteUser (   $a_usr_id)
static

Definition at line 265 of file class.ilObjUserTracking.php.

References $query, and $res.

Referenced by ilObjUser\delete().

266  {
267  global $ilDB;
268 
269  $query = "DELETE FROM ut_access WHERE user_id = ".$ilDB->quote($a_usr_id, "integer")."";
270  $ilDB->manipulate($query);
271 
272  $query = sprintf('DELETE FROM read_event WHERE usr_id = %s ',
273  $ilDB->quote($a_usr_id,'integer'));
274  $aff = $ilDB->manipulate($query);
275 
276  $query = sprintf('DELETE FROM write_event WHERE usr_id = %s ',
277  $ilDB->quote($a_usr_id,'integer'));
278  $aff = $ilDB->manipulate($query);
279 
280  $query = "DELETE FROM ut_lp_marks WHERE usr_id = ".$ilDB->quote($a_usr_id ,'integer')." ";
281  $res = $ilDB->manipulate($query);
282 
283  $ilDB->manipulate("DELETE FROM ut_online WHERE usr_id = ".
284  $ilDB->quote($a_usr_id, "integer"));
285 
286  return true;
287  }
+ Here is the caller graph for this function:

◆ _enabledLearningProgress()

◆ _enabledObjectStatistics()

static ilObjUserTracking::_enabledObjectStatistics ( )
static

check wether object statistics is enabled or not

Definition at line 102 of file class.ilObjUserTracking.php.

References $ilSetting.

Referenced by ilChangeEvent\_recordObjStats(), and ilObjUserTrackingGUI\getTabs().

103  {
104  global $ilSetting;
105 
106  return (bool)$ilSetting->get('object_statistics', 0);
107  }
global $ilSetting
Definition: privfeed.php:40
+ Here is the caller graph for this function:

◆ _enabledSessionStatistics()

static ilObjUserTracking::_enabledSessionStatistics ( )
static

check wether session statistics is enabled or not

Definition at line 152 of file class.ilObjUserTracking.php.

References $ilSetting.

Referenced by ilObjUserTrackingGUI\getTabs().

153  {
154  global $ilSetting;
155 
156  return (bool)$ilSetting->get('session_statistics', 1);
157  }
global $ilSetting
Definition: privfeed.php:40
+ Here is the caller graph for this function:

◆ _enabledUserRelatedData()

static ilObjUserTracking::_enabledUserRelatedData ( )
static

◆ _getValidTimeSpan()

static ilObjUserTracking::_getValidTimeSpan ( )
static

Definition at line 169 of file class.ilObjUserTracking.php.

References $ilSetting.

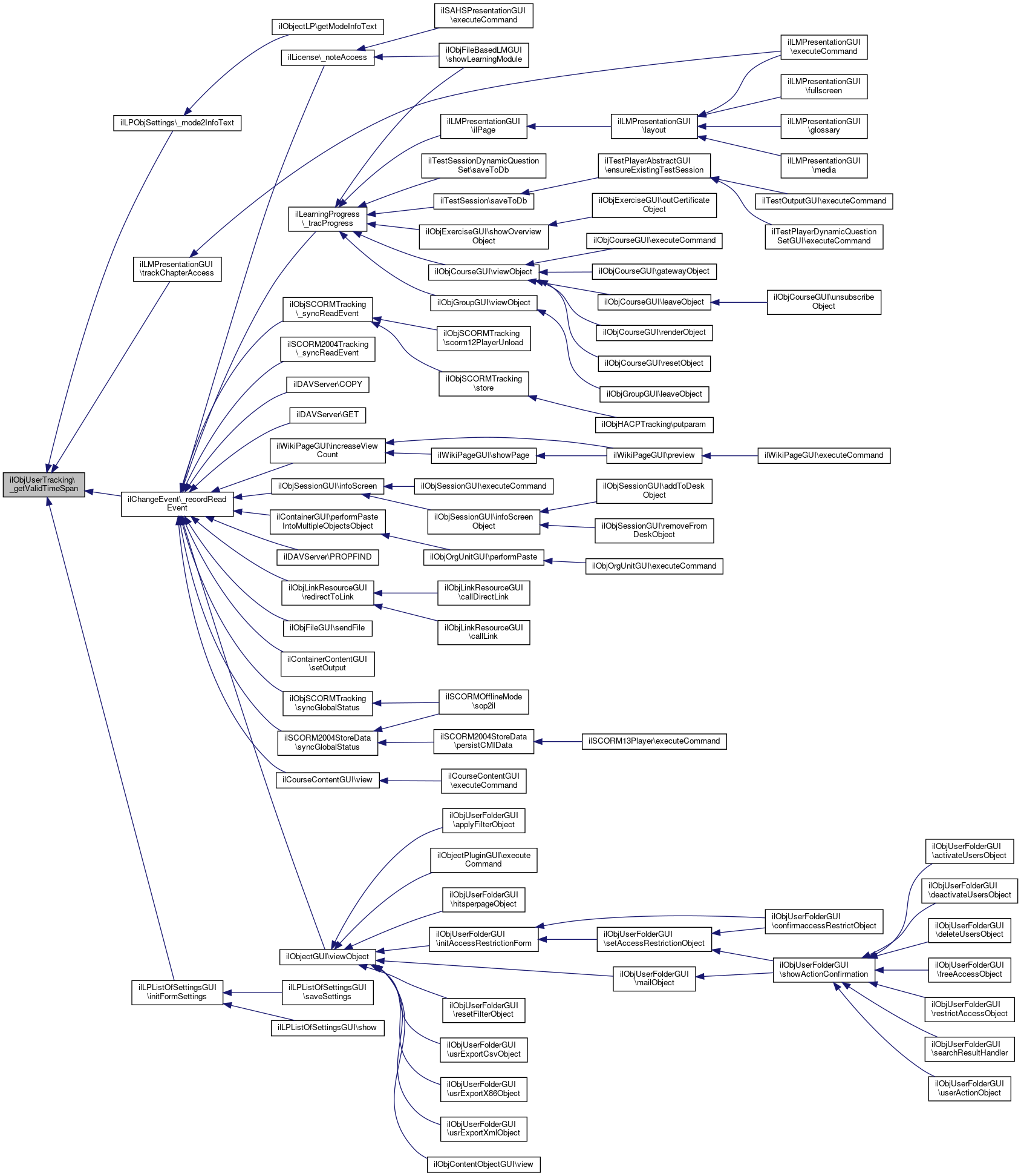
Referenced by ilLPObjSettings\_mode2InfoText(), ilChangeEvent\_recordReadEvent(), ilLPListOfSettingsGUI\initFormSettings(), and ilLMPresentationGUI\trackChapterAccess().

170  {
171  global $ilSetting;
172 
173  return (int)$ilSetting->get("tracking_time_span", self::DEFAULT_TIME_SPAN);
174  }
global $ilSetting
Definition: privfeed.php:40
+ Here is the caller graph for this function:

◆ _hasLearningProgressLearner()

static ilObjUserTracking::_hasLearningProgressLearner ( )
static

Definition at line 328 of file class.ilObjUserTracking.php.

References ilObject\$ilias.

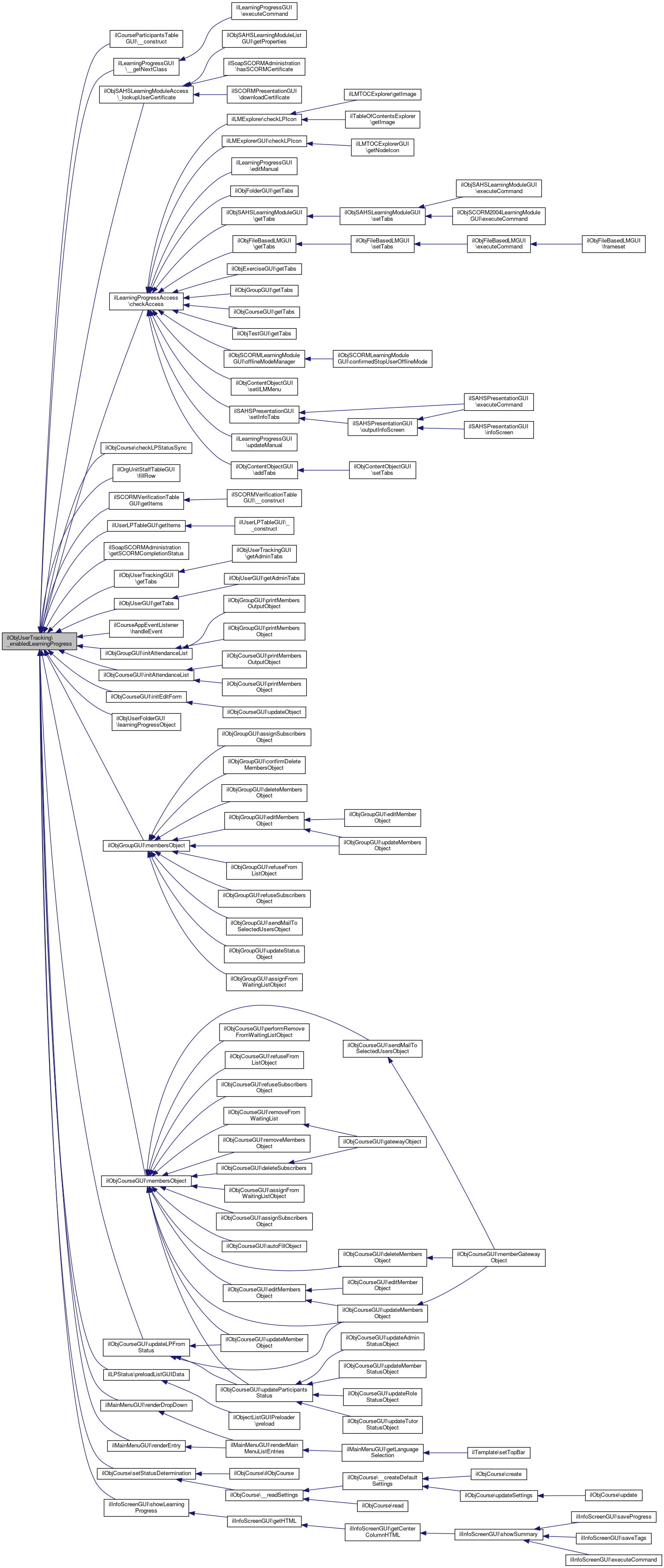
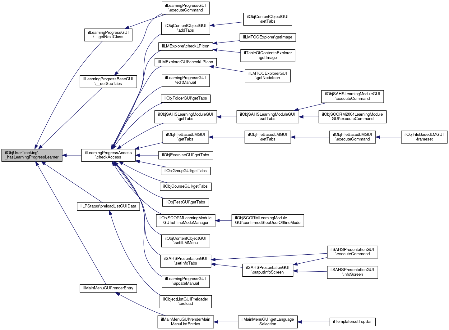
Referenced by ilLearningProgressGUI\__getNextClass(), ilLearningProgressBaseGUI\__setSubTabs(), ilLearningProgressAccess\checkAccess(), ilLPStatus\preloadListGUIData(), and ilMainMenuGUI\renderEntry().

329  {
330  global $ilias;
331 
332  return (bool)$ilias->getSetting("lp_learner", 1);
333  }
+ Here is the caller graph for this function:

◆ _hasLearningProgressListGUI()

static ilObjUserTracking::_hasLearningProgressListGUI ( )
static

Definition at line 345 of file class.ilObjUserTracking.php.

References ilObject\$ilias.

Referenced by ilLPStatus\preloadListGUIData().

346  {
347  global $ilias;
348 
349  return (bool)$ilias->getSetting("lp_list_gui", 0);
350  }
+ Here is the caller graph for this function:

◆ _hasLearningProgressOtherUsers()

static ilObjUserTracking::_hasLearningProgressOtherUsers ( )
static

Definition at line 308 of file class.ilObjUserTracking.php.

References ilObject\$ref_id, ilObject\_getAllReferences(), and ilObject\_getObjectsByType().

Referenced by ilLearningProgressGUI\__getNextClass(), ilLearningProgressBaseGUI\__setSubTabs(), and ilMainMenuGUI\renderEntry().

309  {
310  global $rbacsystem;
311 
312  $obj_id = array_pop(array_keys(ilObject::_getObjectsByType("trac")));
313  $ref_id = array_pop(ilObject::_getAllReferences($obj_id));
314 
315  return $rbacsystem->checkAccess("lp_other_users", $ref_id);
316  }
static _getObjectsByType($a_obj_type="", $a_owner="")
Get objects by type.
static _getAllReferences($a_id)
get all reference ids of object
+ Here is the call graph for this function:
+ Here is the caller graph for this function:

◆ enableChangeEventTracking()

ilObjUserTracking::enableChangeEventTracking (   $newValue)

Sets the changeEventTrackingEnabled property.

Parameters
booleannew value
Returns
void

Definition at line 183 of file class.ilObjUserTracking.php.

Referenced by __readSettings().

184  {
185  $this->is_change_event_tracking_enabled = (bool)$newValue;
186  }
+ Here is the caller graph for this function:

◆ enabledChangeEventTracking()

ilObjUserTracking::enabledChangeEventTracking ( )

Gets the changeEventTrackingEnabled property.

Returns
boolean value

Definition at line 192 of file class.ilObjUserTracking.php.

References $is_change_event_tracking_enabled.

193  {
195  }
$is_change_event_tracking_enabled
This variable holds the enabled state of the change event tracking.

◆ enabledLearningProgress()

ilObjUserTracking::enabledLearningProgress ( )

Definition at line 61 of file class.ilObjUserTracking.php.

References $learning_progress.

Referenced by updateSettings().

+ Here is the caller graph for this function:

◆ enabledObjectStatistics()

ilObjUserTracking::enabledObjectStatistics ( )

Gets the object statistic property.

Returns
boolean value

Definition at line 124 of file class.ilObjUserTracking.php.

References $object_statistics_enabled.

Referenced by updateSettings().

125  {
127  }
+ Here is the caller graph for this function:

◆ enabledSessionStatistics()

ilObjUserTracking::enabledSessionStatistics ( )

Gets the session statistic property.

Returns
boolean value

Definition at line 144 of file class.ilObjUserTracking.php.

References $session_statistics_enabled.

Referenced by updateSettings().

145  {
147  }
+ Here is the caller graph for this function:

◆ enabledUserRelatedData()

ilObjUserTracking::enabledUserRelatedData ( )

Definition at line 84 of file class.ilObjUserTracking.php.

References $tracking_user_related.

Referenced by updateSettings().

85  {
86  return (bool)$this->tracking_user_related;
87  }
+ Here is the caller graph for this function:

◆ enableLearningProgress()

ilObjUserTracking::enableLearningProgress (   $a_enable)

Definition at line 56 of file class.ilObjUserTracking.php.

Referenced by __readSettings().

57  {
58  $this->learning_progress = (bool)$a_enable;
59  }
+ Here is the caller graph for this function:

◆ enableObjectStatistics()

ilObjUserTracking::enableObjectStatistics (   $newValue)

Sets the object statistics property.

Parameters
booleannew value
Returns
void

Definition at line 115 of file class.ilObjUserTracking.php.

Referenced by __readSettings().

116  {
117  $this->object_statistics_enabled = (bool)$newValue;
118  }
+ Here is the caller graph for this function:

◆ enableSessionStatistics()

ilObjUserTracking::enableSessionStatistics (   $newValue)

Sets the session statistics property.

Parameters
booleannew value
Returns
void

Definition at line 135 of file class.ilObjUserTracking.php.

Referenced by __readSettings().

136  {
137  $this->session_statistics_enabled = (bool)$newValue;
138  }
+ Here is the caller graph for this function:

◆ enableUserRelatedData()

ilObjUserTracking::enableUserRelatedData (   $a_enable)

enable tracking of user related data

Definition at line 79 of file class.ilObjUserTracking.php.

Referenced by __readSettings().

80  {
81  $this->tracking_user_related = (bool)$a_enable;
82  }
+ Here is the caller graph for this function:

◆ getValidTimeSpan()

ilObjUserTracking::getValidTimeSpan ( )

Definition at line 164 of file class.ilObjUserTracking.php.

References $valid_time.

Referenced by updateSettings().

165  {
166  return (int)$this->valid_time;
167  }
+ Here is the caller graph for this function:

◆ hasExtendedData()

ilObjUserTracking::hasExtendedData (   $a_code)

Definition at line 203 of file class.ilObjUserTracking.php.

204  {
205  return $this->extended_data & $a_code;
206  }

◆ hasLearningProgressLearner()

ilObjUserTracking::hasLearningProgressLearner ( )

Definition at line 323 of file class.ilObjUserTracking.php.

References $lp_learner.

Referenced by updateSettings().

324  {
325  return (bool)$this->lp_learner;
326  }
+ Here is the caller graph for this function:

◆ hasLearningProgressListGUI()

ilObjUserTracking::hasLearningProgressListGUI ( )

Definition at line 340 of file class.ilObjUserTracking.php.

References $lp_list_gui.

Referenced by updateSettings().

341  {
342  return (bool)$this->lp_list_gui;
343  }
+ Here is the caller graph for this function:

◆ ilObjUserTracking()

ilObjUserTracking::ilObjUserTracking (   $a_id = 0,
  $a_call_by_reference = true 
)

Constructor public.

Parameters
integerreference_id or object_id
booleantreat the id as reference_id (true) or object_id (false)

Definition at line 48 of file class.ilObjUserTracking.php.

References __readSettings(), and ilObject\ilObject().

49  {
50  $this->type = "trac";
51  $this->ilObject($a_id,$a_call_by_reference);
52 
53  $this->__readSettings();
54  }
ilObject($a_id=0, $a_reference=true)
Constructor public.
+ Here is the call graph for this function:

◆ setExtendedData()

ilObjUserTracking::setExtendedData (   $a_value)

Definition at line 198 of file class.ilObjUserTracking.php.

Referenced by __readSettings().

199  {
200  $this->extended_data = $a_value;
201  }
+ Here is the caller graph for this function:

◆ setLearningProgressLearner()

ilObjUserTracking::setLearningProgressLearner (   $a_value)

Definition at line 318 of file class.ilObjUserTracking.php.

Referenced by __readSettings().

319  {
320  $this->lp_learner = (bool)$a_value;
321  }
+ Here is the caller graph for this function:

◆ setLearningProgressListGUI()

ilObjUserTracking::setLearningProgressListGUI (   $a_value)

Definition at line 335 of file class.ilObjUserTracking.php.

Referenced by __readSettings().

336  {
337  $this->lp_list_gui = (bool)$a_value;
338  }
+ Here is the caller graph for this function:

◆ setValidTimeSpan()

ilObjUserTracking::setValidTimeSpan (   $a_time_span)

Definition at line 159 of file class.ilObjUserTracking.php.

Referenced by __readSettings().

160  {
161  $this->valid_time = (int)$a_time_span;
162  }
+ Here is the caller graph for this function:

◆ updateSettings()

ilObjUserTracking::updateSettings ( )

Definition at line 208 of file class.ilObjUserTracking.php.

References $ilSetting, enabledLearningProgress(), enabledObjectStatistics(), enabledSessionStatistics(), enabledUserRelatedData(), getValidTimeSpan(), hasLearningProgressLearner(), and hasLearningProgressListGUI().

209  {
210  global $ilSetting;
211 
212  $ilSetting->set("enable_tracking", (int)$this->enabledLearningProgress());
213  $ilSetting->set("save_user_related_data", (int)$this->enabledUserRelatedData());
214  $ilSetting->set("tracking_time_span",$this->getValidTimeSpan());
215  $ilSetting->set("lp_extended_data", $this->extended_data);
216  $ilSetting->set("object_statistics", (int)$this->enabledObjectStatistics());
217  // $ilSetting->set("lp_desktop", (int)$this->hasLearningProgressDesktop());
218  $ilSetting->set("lp_learner", (int)$this->hasLearningProgressLearner());
219  $ilSetting->set("session_statistics", (int)$this->enabledSessionStatistics());
220  $ilSetting->set("lp_list_gui", (int)$this->hasLearningProgressListGUI());
221 
222  /* => REPOSITORY
223  // BEGIN ChangeEvent
224  require_once 'Services/Tracking/classes/class.ilChangeEvent.php';
225  if ($this->enabledChangeEventTracking() != ilChangeEvent::_isActive())
226  {
227  if ($this->enabledChangeEventTracking())
228  {
229  ilChangeEvent::_activate();
230  }
231  else
232  {
233  ilChangeEvent::_deactivate();
234  }
235  }
236  // END ChangeEvent
237  */
238 
239  return true;
240  }
enabledSessionStatistics()
Gets the session statistic property.
global $ilSetting
Definition: privfeed.php:40
enabledObjectStatistics()
Gets the object statistic property.
+ Here is the call graph for this function:

Field Documentation

◆ $extended_data

ilObjUserTracking::$extended_data

Definition at line 21 of file class.ilObjUserTracking.php.

◆ $is_change_event_tracking_enabled

ilObjUserTracking::$is_change_event_tracking_enabled
private

This variable holds the enabled state of the change event tracking.

Definition at line 33 of file class.ilObjUserTracking.php.

Referenced by enabledChangeEventTracking().

◆ $learning_progress

ilObjUserTracking::$learning_progress

Definition at line 22 of file class.ilObjUserTracking.php.

Referenced by enabledLearningProgress().

◆ $lp_learner

ilObjUserTracking::$lp_learner

Definition at line 25 of file class.ilObjUserTracking.php.

Referenced by hasLearningProgressLearner().

◆ $lp_list_gui

ilObjUserTracking::$lp_list_gui

Definition at line 27 of file class.ilObjUserTracking.php.

Referenced by hasLearningProgressListGUI().

◆ $object_statistics_enabled

ilObjUserTracking::$object_statistics_enabled

Definition at line 24 of file class.ilObjUserTracking.php.

Referenced by enabledObjectStatistics().

◆ $session_statistics_enabled

ilObjUserTracking::$session_statistics_enabled

Definition at line 26 of file class.ilObjUserTracking.php.

Referenced by enabledSessionStatistics().

◆ $tracking_user_related

ilObjUserTracking::$tracking_user_related

Definition at line 23 of file class.ilObjUserTracking.php.

Referenced by enabledUserRelatedData().

◆ $valid_time

ilObjUserTracking::$valid_time

Definition at line 20 of file class.ilObjUserTracking.php.

Referenced by getValidTimeSpan().

◆ DEFAULT_TIME_SPAN

const ilObjUserTracking::DEFAULT_TIME_SPAN = 300

Definition at line 40 of file class.ilObjUserTracking.php.

◆ EXTENDED_DATA_LAST_ACCESS

◆ EXTENDED_DATA_READ_COUNT

◆ EXTENDED_DATA_SPENT_SECONDS


The documentation for this class was generated from the following file: