ILIAS  release_4-4 Revision
ilObject Class Reference

Class ilObject Basic functions for all objects. More...

+ Inheritance diagram for ilObject:
+ Collaboration diagram for ilObject:

Public Member Functions

 ilObject ($a_id=0, $a_reference=true)
 Constructor public. More...
 
 withReferences ()
 determines wehter objects are referenced or not (got ref ids or not) More...
 
 read ($a_force_db=false)
 read object data from db into object More...
 
 getId ()
 get object id public More...
 
 setId ($a_id)
 set object id public More...
 
 setRefId ($a_id)
 set reference id public More...
 
 getRefId ()
 get reference id public More...
 
 getType ()
 get object type public More...
 
 setType ($a_type)
 set object type public More...
 
 getPresentationTitle ()
 get presentation title Normally same as title Overwritten for sessions More...
 
 getTitle ()
 get object title public More...
 
 getUntranslatedTitle ()
 get untranslated object title public More...
 
 setTitle ($a_title)
 set object title More...
 
 getDescription ()
 get object description More...
 
 setDescription ($a_desc)
 set object description More...
 
 getLongDescription ()
 get object long description (stored in object_description) More...
 
 getImportId ()
 get import id More...
 
 setImportId ($a_import_id)
 set import id More...
 
 getOwner ()
 get object owner More...
 
 getOwnerName ()
 
 _lookupOwnerName ($a_owner_id)
 lookup owner name for owner id More...
 
 setOwner ($a_owner)
 set object owner More...
 
 getCreateDate ()
 get create date public More...
 
 getLastUpdateDate ()
 get last update date public More...
 
 getDiskUsage ()
 Gets the disk usage of the object in bytes. More...
 
 setObjDataRecord ($a_record)
 set object_data record (note: this method should only be called from the ilObjectFactory class) More...
 
 create ()
 create More...
 
 update ()
 update object in db More...
 
 MDUpdateListener ($a_element)
 Meta data update listener. More...
 
 createMetaData ()
 create meta data entry More...
 
 updateMetaData ()
 update meta data entry More...
 
 deleteMetaData ()
 delete meta data entry More...
 
 updateOwner ()
 update owner of object in db More...
 
 _getIdForImportId ($a_import_id)
 get current object id for import id (static) More...
 
 _lookupOwner ($a_id)
 lookup object owner More...
 
 _lookupLastUpdate ($a_id, $a_as_string=false)
 lookup last update More...
 
 _getLastUpdateOfObjects ($a_objs)
 Get last update for a set of media objects. More...
 
 _setDeletedDate ($a_ref_id)
 only called in ilTree::saveSubTree More...
 
 _resetDeletedDate ($a_ref_id)
 only called in ilObjectGUI::insertSavedNodes More...
 
 _lookupDeletedDate ($a_ref_id)
 only called in ilObjectGUI::insertSavedNodes More...
 
 _writeTitle ($a_obj_id, $a_title)
 write title to db (static) More...
 
 _writeDescription ($a_obj_id, $a_desc)
 write description to db (static) More...
 
 _writeImportId ($a_obj_id, $a_import_id)
 write import id to db (static) More...
 
 _isInTrash ($a_ref_id)
 checks wether object is in trash More...
 
 _hasUntrashedReference ($a_obj_id)
 checks wether an object has at least one reference that is not in trash More...
 
 _getObjectsDataForType ($a_type, $a_omit_trash=false)
 get all objects of a certain type More...
 
 putInTree ($a_parent_ref)
 maybe this method should be in tree object!? More...
 
 setPermissions ($a_parent_ref)
 set permissions of object More...
 
 createReference ()
 creates reference for object More...
 
 countReferences ()
 count references of object More...
 
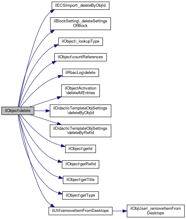
 delete ()
 delete object or referenced object (in the case of a referenced object, object data is only deleted if last reference is deleted) This function removes an object entirely from system!! More...
 
 initDefaultRoles ()
 init default roles settings Purpose of this function is to create a local role folder and local roles, that are needed depending on the object type If you want to setup default local roles you MUST overwrite this method in derived object classes (see ilObjForum for an example) public More...
 
 createRoleFolder ()
 creates a local role folder More...
 
 applyDidacticTemplate ($a_tpl_id)
 Apply template. More...
 
 notify ($a_event, $a_ref_id, $a_parent_non_rbac_id, $a_node_id, $a_params=0)
 notifys an object about an event occured Based on the event passed, each object may decide how it reacts. More...
 
 setRegisterMode ($a_bool)
 
 isUserRegistered ($a_user_id=0)
 
 requireRegistration ()
 
 getXMLZip ()
 
 getHTMLDirectory ()
 
 cloneObject ($a_target_id, $a_copy_id=0, $a_omit_tree=false)
 Clone object permissions, put in tree ... More...
 
 appendCopyInfo ($a_target_id, $a_copy_id)
 Prepend Copy info if object with same name exists in that container. More...
 
 cloneDependencies ($a_target_id, $a_copy_id)
 Clone object dependencies. More...
 
 cloneMetaData ($target_obj)
 Copy meta data. More...
 
 _lookupCreationDate ($a_id)
 Lookup creation date. More...
 

Static Public Member Functions

static _lookupObjIdByImportId ($a_import_id)
 
static _getAllReferences ($a_id)
 get all reference ids of object More...
 
static _lookupTitle ($a_id)
 lookup object title More...
 
static _getIdsForTitle ($title, $type='', $partialmatch=false)
 
static _lookupDescription ($a_id)
 lookup object description More...
 
static _lookupObjId ($a_id)
 
static setDeletedDates ($a_ref_ids)
 Set deleted date type $ilDB. More...
 
static _lookupType ($a_id, $a_reference=false)
 lookup object type More...
 
static _lookupObjectId ($a_ref_id)
 lookup object id More...
 
static _exists ($a_id, $a_reference=false, $a_type=null)
 checks if an object exists in object_data More...
 
static _getObjectsByType ($a_obj_type="", $a_owner="")
 Get objects by type. More...
 
static _prepareCloneSelection ($a_ref_ids, $new_type, $show_path=true)
 Prepare copy wizard object selection. More...
 
static _getIcon ($a_obj_id="", $a_size="big", $a_type="", $a_offline=false)
 Get icon for repository item. More...
 
static collectDeletionDependencies (&$deps, $a_ref_id, $a_obj_id, $a_type, $a_depth=0)
 Collect deletion dependencies. More...
 
static getDeletionDependencies ($a_obj_id)
 Get deletion dependencies. More...
 
static getLongDescriptions (array $a_obj_ids)
 Get long description data. More...
 
static getAllOwnedRepositoryObjects ($a_user_id)
 Get all ids of objects user owns. More...
 
static hasAutoRating ($a_type, $a_ref_id)
 Check if auto rating is active for parent group/course. More...
 

Data Fields

const TITLE_LENGTH = 255
 max length of object title More...
 
const DESC_LENGTH = 128
 
 $ilias
 
 $lng
 
 $id
 
 $ref_id
 
 $type
 
 $title
 
 $untranslatedTitle
 
 $desc
 
 $long_desc
 
 $owner
 
 $create_date
 
 $last_update
 
 $import_id
 
 $register = false
 
 $referenced
 
 $objectList
 
 $max_title
 
 $max_desc
 
 $add_dots
 
 $obj_data_record
 object_data record More...
 

Detailed Description

Class ilObject Basic functions for all objects.

Author
Stefan Meyer smeye.nosp@m.r.il.nosp@m.ias@g.nosp@m.mx.d.nosp@m.e
Alex Killing alex..nosp@m.kill.nosp@m.ing@g.nosp@m.mx.d.nosp@m.e
Version
$Id$

Definition at line 13 of file class.ilObject.php.

Member Function Documentation

◆ _exists()

static ilObject::_exists (   $a_id,
  $a_reference = false,
  $a_type = null 
)
static

checks if an object exists in object_data

public

Parameters
integerobject id or reference id
booleantrue if id is a reference, else false (default)
stringrestrict on a certain type.
Returns
boolean true if object exists

Definition at line 1567 of file class.ilObject.php.

References $r.

Referenced by ilShopUtils\_createRandomUserAccount(), _lookupOwnerName(), ilNavigationHistory\addItem(), ilSoapObjectAdministration\addObject(), ilPCFileList\afterPageUpdate(), ilPCMediaObject\afterPageUpdate(), ilPCFileList\beforePageDelete(), ilPCMediaObject\beforePageDelete(), ilSoapAdministration\checkObjectAccess(), ilPageObject\collectMediaObjects(), ilObjRole\delete(), ilNewsItem\delete(), ilPageObject\delete(), ilObjSCORMLearningModuleGUI\deleteTrackingForUser(), ilObjSCORM2004LearningModuleGUI\deleteTrackingForUser(), ilPublicUserProfileGUI\deliverVCard(), ilObjExerciseGUI\downloadAllObject(), ilSCORM2004Asset\exportFileItems(), ilObjContentObject\exportHTML(), ilCOPageHTMLExport\exportPageElements(), ilObjSCORM2004LearningModule\exportSelected(), ilForum\fetchPostNodeData(), ilPageHistoryTableGUI\fillRow(), ilMediaCastTableGUI\fillRow(), ilLinksTableGUI\fillRow(), ilWikiContributorsTableGUI\fillRow(), ilPDNewsTableGUI\fillRow(), ilPageObject\getContentObject(), ilObjStyleSheet\getContentStylePath(), ilSoapCourseAdministration\getCoursesForUser(), ilPublicUserProfileGUI\getEmbeddable(), ilSCORM2004ScoGUI\getExportResources(), ilSoapGroupAdministration\getGroupsForUser(), ilGoogleMapGUI\getHtml(), ilObjMediaObject\getLinkedMediaObjects(), ilNoteGUI\getNoteListHTML(), ilTagging\getObjectsForTagAndUser(), ilExAssignmentGUI\getOverviewBody(), ilObjSCORM2004LearningModule\getTrackedUsers(), ilGoogleMapGUI\getUserListHtml(), ilObjectFeedWriter\ilObjectFeedWriter(), ilNewsForContextBlockGUI\showNews(), ilPageObjectGUI\showPage(), ilObjSCORM2004LearningModuleGUI\showTrackingItems(), ilObjSCORMLearningModuleGUI\stopUserOfflineMode(), ilObjectTest\testCreationDeletion(), and ilContObjectManifestBuilder\writeResources().

1568  {
1569  global $ilDB;
1570 
1571  if ($a_reference)
1572  {
1573  $q = "SELECT * FROM object_data ".
1574  "LEFT JOIN object_reference ON object_reference.obj_id=object_data.obj_id ".
1575  "WHERE object_reference.ref_id= ".$ilDB->quote($a_id, "integer");
1576  }
1577  else
1578  {
1579  $q = "SELECT * FROM object_data WHERE obj_id=".$ilDB->quote($a_id, "integer");
1580  }
1581 
1582  if($a_type)
1583  $q .= " AND object_data.type = ".$ilDB->quote($a_type, "text");
1584 
1585  $r = $ilDB->query($q);
1586 
1587  return $ilDB->numRows($r) ? true : false;
1588  }
$r
+ Here is the caller graph for this function:

◆ _getAllReferences()

static ilObject::_getAllReferences (   $a_id)
static

get all reference ids of object

Parameters
int$a_idobject id

Definition at line 909 of file class.ilObject.php.

References $query, and $res.

Referenced by ilObjectXMLWriter\__appendObject(), ilParticipants\__construct(), ilParticipant\__construct(), ilObjectCustomUserFieldsGUI\__construct(), ilLPListOfProgressGUI\__initDetails(), ilCourseObjectiveMaterials\__read(), ilCourseObjectiveQuestion\__read(), ilObjWikiAccess\_checkGoto(), ilObjGlossaryAccess\_checkGoto(), ilObjContentObjectAccess\_checkGoto(), ilStartUpGUI\_checkGoto(), ilObjStyleSheet\_getClonableContentStyles(), ilInternalLink\_getIdForImportId(), ilObjGroup\_getMembers(), ilNewsItem\_getNewsItemsOfUser(), ilNote\_getRelatedObjectsOfUser(), ilLPStatusCollectionTLT\_getStatusInfo(), ilLPStatusCollectionManual\_getStatusInfo(), ilLPStatusEvent\_getStatusInfo(), ilLMPageObjectGUI\_goto(), ilStructureObjectGUI\_goto(), ilGlossaryTermGUI\_goto(), ilObjWikiGUI\_goto(), ilObjUserTracking\_hasLearningProgressOtherUsers(), _hasUntrashedReference(), ilContainerReferenceAccess\_isAccessible(), ilObjCourseAccess\_isActivated(), ilObjSurveyQuestionPool\_isWriteable(), ilObjQuestionPool\_isWriteable(), ilLPXmlWriter\addLPInformation(), ilInfoScreenGUI\addObjectSections(), ilCalendarCategoryGUI\addReferenceLinks(), ilECSCourseCreationHandler\addUrlEntry(), ilObjGlossaryGUI\addUsagesToInfo(), ilSoapCourseAdministration\assignCourseMember(), ilSoapGroupAdministration\assignGroupMember(), ilUserImportParser\assignToRole(), ilCalendarExport\buildAppointmentUrl(), ilObjTestSettingsGeneralGUI\buildForm(), ilOrgUnitImporter\buildRef(), ilMailSearchCoursesGUI\cancel(), ilObjForumGUI\cancelObject(), ilWebAccessChecker\checkAccessLM(), ilWebAccessChecker\checkAccessObject(), ilSearchAutoComplete\checkObjectPermission(), ilDAVLocks\cleanUp(), ilECSCourseCreationHandler\createCourseReference(), ilLinkChecker\createPermanentLink(), ilSoapCourseAdministration\deleteCourse(), ilContainerReferenceAppEventListener\deleteReferences(), ilUserImportParser\detachFromRole(), ilCalendarAppointmentGUI\distributeNotifications(), ilECSCourseCreationHandler\doAttributeMapping(), ilECSCourseCreationHandler\doSync(), ilConsultationHoursGUI\edit(), ilSoapCourseAdministration\excludeCourseMember(), ilSoapGroupAdministration\excludeGroupMember(), ilECSImportedContentTableGUI\fillRow(), ilTestQuestionsTableGUI\fillRow(), ilLuceneSearchResultFilter\filter(), ilSearchResult\filter(), ilObjPortfolioGUI\finalize(), ilObjBlogGUI\finalize(), ilObjPortfolioTemplate\getAvailablePortfolioTemplates(), ilCalendarSelectionBlockGUI\getCalendars(), ilSoapCourseAdministration\getCoursesForUser(), ilMail\getEmailsOfRecipients(), ilObjPortfolioGUI\getExerciseInfo(), ilObjBlogGUI\getExerciseInfo(), ilSoapExerciseAdministration\getExerciseXML(), ilSoapFileAdministration\getFileXML(), ilTermUsagesTableGUI\getFirstWritableRefId(), ilMediaPoolPageUsagesTableGUI\getFirstWritableRefId(), ilMediaObjectUsagesTableGUI\getFirstWritableRefId(), ilSoapGroupAdministration\getGroupsForUser(), ilCalendarAppointmentPanelGUI\getHTML(), ilSoapSCORMAdministration\getIMSManifestXML(), assQuestion\getInstances(), ilLPStatusEvent\getMembers(), ilObjectLP\getMembers(), ilLPStatusCollection\getMembers(), ilPDSelectedItemsBlockGUI\getObjectsByMembership(), ilTestQuestionSetConfig\getQuestionPoolPathString(), ilSoapObjectAdministration\getRefIdsByImportId(), ilSoapObjectAdministration\getRefIdsByObjId(), ilObjTestDynamicQuestionSetConfig\getSourceQuestionPoolRefIds(), ilTrQuery\getSubItemsStatusForUser(), ilSoapTestAdministration\getTestResults(), ilMail\getUserIds(), ilSurveyExporter\getXmlRepresentation(), ilSurveyQuestionPoolExporter\getXmlRepresentation(), ilContainerExporter\getXmlRepresentation(), ilCategoryExporter\getXmlRepresentation(), ilContainerReferenceExporter\getXmlRepresentation(), ilCourseExporter\getXmlRepresentation(), ilGroupExporter\getXmlRepresentation(), ilRemoteObjectBase\handleDelete(), ilTaggingAppEventListener\handleEvent(), ilTrackingAppEventListener\handleEvent(), ilObjectLP\handleMove(), ilRepUtilGUI\handleMultiReferences(), ilECSCmsTreeSynchronizer\handleTreeUpdate(), ilECSCategoryMapping\handleUpdate(), ilParticipants\hasParticipantListAccess(), ilSoapTestAdministration\hasWritePermissionForTest(), ilSurveySyncTableGUI\importData(), ilItemGroupDataSet\importRecord(), ilSessionDataSet\importRecord(), ilCategoryImporter\importXmlRepresentation(), ilGroupImporter\importXmlRepresentation(), ilCourseImporter\importXmlRepresentation(), ilContainerReferenceImporter\importXmlRepresentation(), ilObjPollGUI\initEditCustomForm(), ilObjPortfolioTemplateGUI\initEditCustomForm(), ilObjCourseReferenceListGUI\initItem(), ilObjCategoryReferenceListGUI\initItem(), ilObjectOwnershipManagementTableGUI\initItems(), ilObjSurveyGUI\initPropertiesForm(), ilSoapCourseAdministration\isAssignedToCourse(), ilSoapGroupAdministration\isAssignedToGroup(), ilGlossaryPresentationGUI\listDefinitions(), ilContainerSortingSettings\lookupSortModeFromParentContainer(), ilMailSearchCoursesGUI\mailCourses(), ilMailSearchGroupsGUI\mailGroups(), ilCalendarCategoryTableGUI\parse(), ilECSReleasedContentTableGUI\parse(), ilConsultationHoursTableGUI\parse(), ilCalendarManageTableGUI\parse(), ilSearchResultPresentation\parseResultReferences(), ilLPCollectionOfRepositoryObjects\read(), ilContainerReference\read(), ilCalendarCategoryGUI\readPermissions(), ilCalendarCategories\readSelectedCategories(), ilSoapWebLinkAdministration\readWebLink(), ilSoapObjectAdministration\removeFromSystemByImportId(), ilObjBlogGUI\render(), ilObjUserGUI\roleassignmentObject(), ilTrQuery\searchObjects(), ilForum\sendForumNotifications(), ilSystemNotification\sendMail(), ilForumCronNotification\sendMails(), ilForum\sendThreadNotifications(), ilCalendarAppointmentGUI\showInfoScreen(), ilMailSearchGroupsGUI\showMembers(), ilMailSearchGroupsGUI\showMyGroups(), ilPDTaggingBlockGUI\showResourcesForTag(), ilPageEditorGUI\showSnippetInfo(), ilNoteGUI\showTargets(), ilECSCmsTreeSynchronizer\syncCategory(), SurveyQuestionGUI\syncCopies(), ilECSCourseCreationHandler\syncNodeToTop(), ilObjectTest\testObjectReference(), ilObjectTest\testSetGetLookup(), ilObjGroup\translateViewMode(), ilSoapCourseAdministration\updateCourse(), ilECSCourseCreationHandler\updateCourseData(), ilSoapExerciseAdministration\updateExercise(), ilSoapFileAdministration\updateFile(), ilSoapObjectAdministration\updateObjects(), ilECSCourseCreationHandler\updateParallelCourses(), ilECSCourseCreationHandler\updateParallelGroups(), ilSoapWebLinkAdministration\updateWebLink(), and ilObjPortfolioBaseGUI\view().

910  {
911  global $ilDB;
912 
913  $query = "SELECT * FROM object_reference WHERE obj_id = ".
914  $ilDB->quote($a_id,'integer');
915 
916  $res = $ilDB->query($query);
917  $ref = array();
918  while($obj_rec = $ilDB->fetchAssoc($res))
919  {
920  $ref[$obj_rec["ref_id"]] = $obj_rec["ref_id"];
921  }
922 
923  return $ref;
924  }
+ Here is the caller graph for this function:

◆ _getIcon()

static ilObject::_getIcon (   $a_obj_id = "",
  $a_size = "big",
  $a_type = "",
  $a_offline = false 
)
static

Get icon for repository item.

Parameters
intobject id
stringsize (big, small, tiny)
stringobject type
booleantrue: offline, false: online

Definition at line 1930 of file class.ilObject.php.

References $ilSetting, $location, ilContainer\_getContainerDirectory(), ilContainer\_lookupContainerSetting(), _lookupType(), and ilUtil\getImagePath().

Referenced by ilObjCourseGUI\askDeleteStarterObject(), ilRepUtilGUI\confirmRemoveFromSystemObject(), ilPDSelectedItemsBlockGUI\confirmRemoveObject(), ilObject2GUI\deleteConfirmation(), ilObjFileGUI\deleteVersions(), ilObjectPluginGUI\executeCommand(), ilObjClipboardTableGUI\fillRow(), ilSubItemSelectionTableGUI\fillRow(), ilSkillLevelResourcesTableGUI\fillRow(), ilTrashTableGUI\fillRow(), ilExportSelectionTableGUI\fillRow(), ilSearchResultTableGUI\fillRow(), ilItemGroupItemsTableGUI\fillRow(), ilLPCollectionSettingsTableGUI\fillRow(), ilObjectOwnershipManagementTableGUI\fillRow(), ilSkillLevelTableGUI\fillRow(), ilObjectCopySelectionTableGUI\fillRow(), ilAdminSubItemsTableGUI\fillRow(), ilModulesTableGUI\fillRow(), ilLPObjectStatisticsDailyTableGUI\fillRow(), ilLPProgressTableGUI\fillRow(), ilLPObjectStatisticsTableGUI\fillRow(), ilWorkspaceShareTableGUI\fillRow(), ilTrUserObjectsPropsTableGUI\fillRow(), ilNewsForContextBlockGUI\fillRow(), ilLPObjectStatisticsLPTableGUI\fillRow(), ilTrSummaryTableGUI\fillRow(), ilECSNodeMappingCmsExplorer\formatHeader(), ilECSNodeMappingLocalExplorer\formatHeader(), ilWorkspaceExplorer\formatHeader(), ilPasteIntoMultipleItemsExplorer\formatHeader(), ilShopRepositoryExplorer\formatHeader(), ilRepositoryExplorer\formatHeader(), ilPasteIntoMultipleItemsExplorer\formatObject(), ilNavigationHistoryGUI\getHTML(), ilLocatorGUI\getHTML(), ilObjectAddNewItemGUI\getHTML(), ilTaggingGUI\getHTML(), ilShopRepositoryExplorer\getImage(), ilAdministrationExplorer\getImage(), ilRepositoryExplorer\getImage(), ilLPObjectStatisticsTypesTableGUI\getItems(), ilOrgUnitExplorerGUI\getNodeIcon(), ilAdministrationExplorerGUI\getNodeIcon(), ilRepositorySelectorExplorerGUI\getNodeIcon(), ilRepositoryExplorerGUI\getNodeIcon(), ilNoteGUI\getNoteListHTML(), ilCourseStartObjectsTableGUI\getPossibleObjects(), ilTrMatrixTableGUI\getSelectableColumns(), ilCourseStartObjectsTableGUI\getStartObjects(), ilObjectListGUI\insertIconsAndCheckboxes(), ilPCResourcesGUI\insertResourcesIntoPageContent(), ilObjSessionGUI\materialsObject(), ilMainMenuGUI\renderEntry(), ilObjectGUI\setTitleAndDescription(), ilContainerGUI\setTitleAndDescription(), ilRepUtilGUI\showDeleteConfirmation(), ilNewsForContextBlockGUI\showNews(), ilShopGUI\showShopExplorer(), ilNoteGUI\showTargets(), and ilRepositoryGUI\showTree().

1932  {
1933  global $ilSetting, $objDefinition;
1934 
1935  if ($a_obj_id == "" && $a_type == "")
1936  {
1937  return "";
1938  }
1939 
1940  if ($a_type == "")
1941  {
1942  $a_type = ilObject::_lookupType($a_obj_id);
1943  }
1944 
1945  if ($a_size == "")
1946  {
1947  $a_size = "big";
1948  }
1949 
1950  if ($ilSetting->get("custom_icons") &&
1951  in_array($a_type, array("cat","grp","crs", "root", "fold")))
1952  {
1953  require_once("./Services/Container/classes/class.ilContainer.php");
1954  if (ilContainer::_lookupContainerSetting($a_obj_id, "icon_".$a_size))
1955  {
1956  $cont_dir = ilContainer::_getContainerDirectory($a_obj_id);
1957 
1958  // png version? (introduced with ILIAS 4.3)
1959  $file_name = $cont_dir."/icon_".$a_size.".png";
1960  if (is_file($file_name))
1961  {
1962  return $file_name;
1963  }
1964 
1965  // gif version? (prior to ILIAS 4.3)
1966  $file_name = $cont_dir."/icon_".$a_size.".gif";
1967  if (is_file($file_name))
1968  {
1969  return $file_name;
1970  }
1971  }
1972  }
1973 
1974  switch($a_size)
1975  {
1976  case "small": $suff = ""; break;
1977  case "tiny": $suff = "_s"; break;
1978  default: $suff = "_b"; break;
1979  }
1980  if (!$a_offline)
1981  {
1982  if ($objDefinition->isPluginTypeName($a_type))
1983  {
1984  $class_name = "il".$objDefinition->getClassName($a_type).'Plugin';
1985  $location = $objDefinition->getLocation($a_type);
1986  include_once($location."/class.".$class_name.".php");
1987  return call_user_func(array($class_name, "_getIcon"), $a_type, $a_size, $a_obj_id);
1988  }
1989  return ilUtil::getImagePath("icon_".$a_type.$suff.".png");
1990  }
1991  else
1992  {
1993  return "./images/icon_".$a_type.$suff.".png";
1994  }
1995  }
$location
Definition: buildRTE.php:44
_getContainerDirectory($a_id)
Get the container directory.
static getImagePath($img, $module_path="", $mode="output", $offline=false)
get image path (for images located in a template directory)
static _lookupType($a_id, $a_reference=false)
lookup object type
global $ilSetting
Definition: privfeed.php:40
_lookupContainerSetting($a_id, $a_keyword, $a_default_value=NULL)
Lookup a container setting.
+ Here is the call graph for this function:
+ Here is the caller graph for this function:

◆ _getIdForImportId()

ilObject::_getIdForImportId (   $a_import_id)

get current object id for import id (static)

Parameters
int$a_import_idimport id
Returns
int id

Definition at line 885 of file class.ilObject.php.

Referenced by ilInternalLink\_getIdForImportId(), and ilDataSet\parseObjectExportId().

886  {
887  global $ilDB;
888 
889  $ilDB->setLimit(1,0);
890  $q = "SELECT * FROM object_data WHERE import_id = ".$ilDB->quote($a_import_id, "text").
891  " ORDER BY create_date DESC";
892  $obj_set = $ilDB->query($q);
893 
894  if ($obj_rec = $ilDB->fetchAssoc($obj_set))
895  {
896  return $obj_rec["obj_id"];
897  }
898  else
899  {
900  return 0;
901  }
902  }
+ Here is the caller graph for this function:

◆ _getIdsForTitle()

static ilObject::_getIdsForTitle (   $title,
  $type = '',
  $partialmatch = false 
)
static

Definition at line 953 of file class.ilObject.php.

References $query, $result, and $row.

Referenced by ilTestEvaluationData\getParticipants(), ilObjGroupGUI\mailMembersObject(), ilObjCourseGUI\mailMembersObject(), ilObjRoleGUI\mailToRoleObject(), and ilObjectTest\testSetGetLookup().

954  {
955  global $ilDB;
956 
957  $query = (!$partialmatch)
958  ? "SELECT obj_id FROM object_data WHERE title = ".$ilDB->quote($title, "text")
959  : "SELECT obj_id FROM object_data WHERE ".$ilDB->like("title", "text", '%'.$title.'%');
960  if($type != '')
961  {
962  $query .= " AND type = ".$ilDB->quote($type, "text");
963  }
964 
965  $result = $ilDB->query($query);
966 
967  $object_ids = array();
968  while($row = $ilDB->fetchAssoc($result))
969  {
970  $object_ids[] = $row['obj_id'];
971  }
972 
973  return is_array($object_ids) ? $object_ids : array();
974  }
$result
+ Here is the caller graph for this function:

◆ _getLastUpdateOfObjects()

ilObject::_getLastUpdateOfObjects (   $a_objs)

Get last update for a set of media objects.

Parameters
array

Definition at line 1012 of file class.ilObject.php.

Referenced by ilPageObject\getLastUpdateOfIncludedElements().

1013  {
1014  global $ilDB;
1015 
1016  if (!is_array($a_objs))
1017  {
1018  $a_objs = array($a_objs);
1019  }
1020  $types = array();
1021  $set = $ilDB->query("SELECT max(last_update) as last_update FROM object_data ".
1022  "WHERE ".$ilDB->in("obj_id", $a_objs, false, "integer")." ");
1023  $rec = $ilDB->fetchAssoc($set);
1024 
1025  return ($rec["last_update"]);
1026  }
+ Here is the caller graph for this function:

◆ _getObjectsByType()

static ilObject::_getObjectsByType (   $a_obj_type = "",
  $a_owner = "" 
)
static

Get objects by type.

Definition at line 1648 of file class.ilObject.php.

References $r, and $row.

Referenced by ilObjUserTracking\_hasLearningProgressOtherUsers(), ilLPCronObjectStatistics\gatherCourseLPData(), ilObjPortfolioTemplate\getAvailablePortfolioTemplates(), ilLanguage\getInstalledLanguages(), ilObjLanguageFolder\getLanguages(), ilTermsOfServiceAcceptanceHistoryTableGUI\numericOrdering(), ilObjLanguage\refreshAll(), and ilObjectTest\testSetGetLookup().

1649  {
1650  global $ilDB;
1651 
1652  $order = " ORDER BY title";
1653 
1654  // where clause
1655  if ($a_obj_type)
1656  {
1657  $where_clause = "WHERE type = ".
1658  $ilDB->quote($a_obj_type, "text");
1659 
1660  if ($a_owner != "")
1661  {
1662  $where_clause.= " AND owner = ".$ilDB->quote($a_owner, "integer");
1663  }
1664  }
1665 
1666  $q = "SELECT * FROM object_data ".$where_clause.$order;
1667  $r = $ilDB->query($q);
1668 
1669  $arr = array();
1670  if ($ilDB->numRows($r) > 0)
1671  {
1672  while ($row = $ilDB->fetchAssoc($r))
1673  {
1674  $row["desc"] = $row["description"];
1675  $arr[$row["obj_id"]] = $row;
1676  }
1677  }
1678 
1679  return $arr;
1680  }
$r
+ Here is the caller graph for this function:

◆ _getObjectsDataForType()

ilObject::_getObjectsDataForType (   $a_type,
  $a_omit_trash = false 
)

get all objects of a certain type

Parameters
string$a_typedesired object type
boolean$a_omit_trashomit objects, that are in trash only (default: false)
Returns
array array of object data arrays ("id", "title", "type", "description")

Definition at line 1243 of file class.ilObject.php.

References _hasUntrashedReference().

Referenced by ilObjStyleSheet\_addMissingStyleClassesToAllStyles().

1244  {
1245  global $ilDB;
1246 
1247  $q = "SELECT * FROM object_data WHERE type = ".$ilDB->quote($a_type, "text");
1248  $obj_set = $ilDB->query($q);
1249 
1250  $objects = array();
1251  while ($obj_rec = $ilDB->fetchAssoc($obj_set))
1252  {
1253  if ((!$a_omit_trash) || ilObject::_hasUntrashedReference($obj_rec["obj_id"]))
1254  {
1255  $objects[$obj_rec["title"].".".$obj_rec["obj_id"]] = array("id" => $obj_rec["obj_id"],
1256  "type" => $obj_rec["type"], "title" => $obj_rec["title"],
1257  "description" => $obj_rec["description"]);
1258  }
1259  }
1260  ksort($objects);
1261  return $objects;
1262  }
_hasUntrashedReference($a_obj_id)
checks wether an object has at least one reference that is not in trash
+ Here is the call graph for this function:
+ Here is the caller graph for this function:

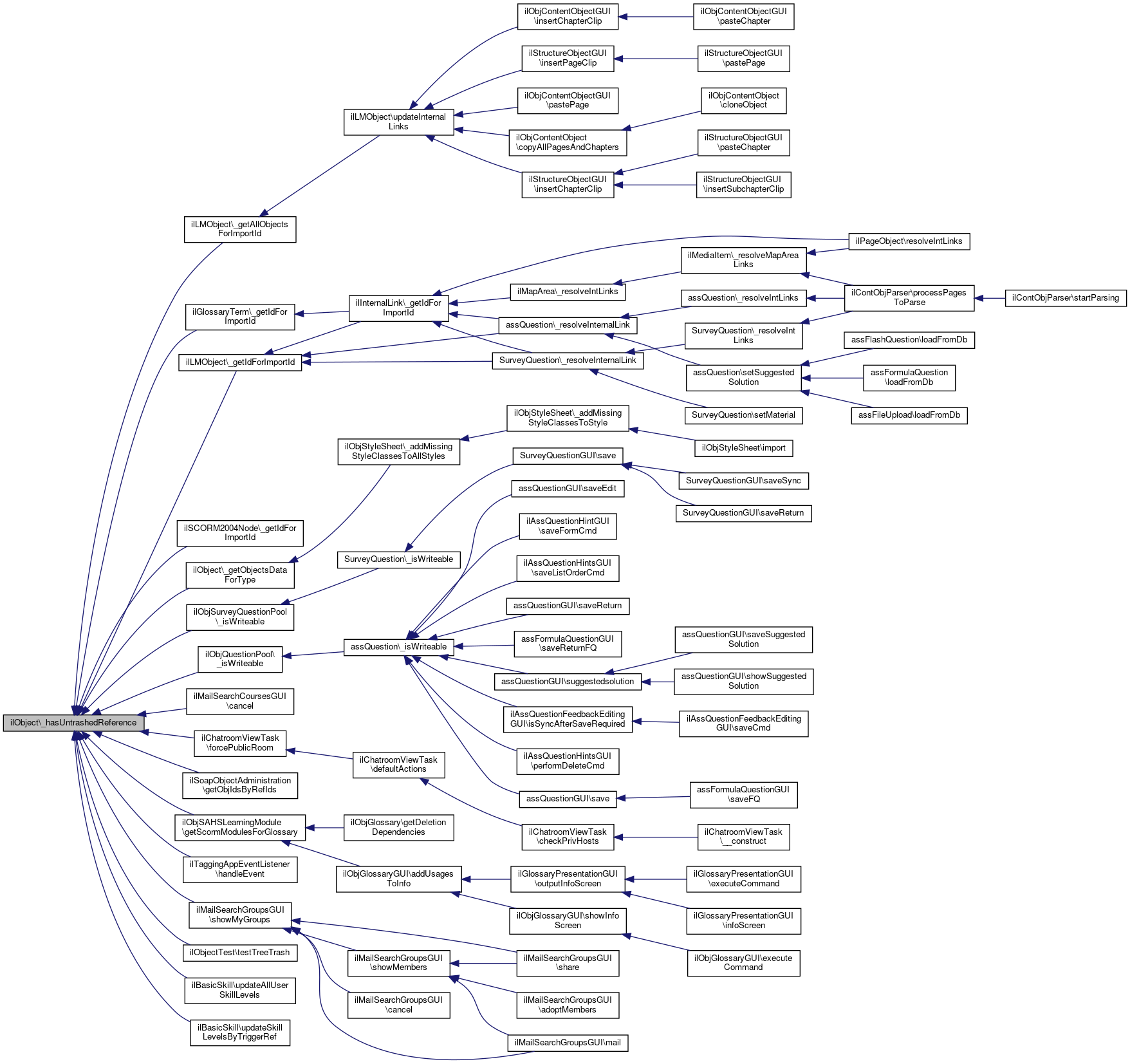
◆ _hasUntrashedReference()

ilObject::_hasUntrashedReference (   $a_obj_id)

checks wether an object has at least one reference that is not in trash

Definition at line 1207 of file class.ilObject.php.

References _getAllReferences(), and _isInTrash().

Referenced by ilLMObject\_getAllObjectsForImportId(), ilGlossaryTerm\_getIdForImportId(), ilSCORM2004Node\_getIdForImportId(), ilLMObject\_getIdForImportId(), _getObjectsDataForType(), ilObjSurveyQuestionPool\_isWriteable(), ilObjQuestionPool\_isWriteable(), ilMailSearchCoursesGUI\cancel(), ilChatroomViewTask\forcePublicRoom(), ilSoapObjectAdministration\getObjIdsByRefIds(), ilObjSAHSLearningModule\getScormModulesForGlossary(), ilTaggingAppEventListener\handleEvent(), ilMailSearchGroupsGUI\showMyGroups(), ilObjectTest\testTreeTrash(), ilBasicSkill\updateAllUserSkillLevels(), and ilBasicSkill\updateSkillLevelsByTriggerRef().

1208  {
1209  $ref_ids = ilObject::_getAllReferences($a_obj_id);
1210  foreach($ref_ids as $ref_id)
1211  {
1212  if(!ilObject::_isInTrash($ref_id))
1213  {
1214  return true;
1215  }
1216  }
1217 
1218  return false;
1219  }
static _getAllReferences($a_id)
get all reference ids of object
_isInTrash($a_ref_id)
checks wether object is in trash
+ Here is the call graph for this function:
+ Here is the caller graph for this function:

◆ _isInTrash()

ilObject::_isInTrash (   $a_ref_id)

checks wether object is in trash

Definition at line 1197 of file class.ilObject.php.

Referenced by _hasUntrashedReference(), ilSoapCourseAdministration\addCourse(), ilSoapExerciseAdministration\addExercise(), ilSoapFileAdministration\addFile(), ilSoapGroupAdministration\addGroup(), ilSoapObjectAdministration\addObject(), ilSoapRBACAdministration\addRole(), ilSoapRBACAdministration\addRoleFromTemplate(), ilSoapAdministration\checkObjectAccess(), ilSoapWebLinkAdministration\createWebLink(), ilObjWorkspaceFolder\downloadFolder(), ilObjFolder\downloadFolder(), ilContainerGUI\downloadMultipleObjects(), ilBasicSkillGUI\editLevelTrigger(), ilSoapCourseAdministration\getCoursesForUser(), ilSoapExerciseAdministration\getExerciseXML(), ilSoapFileAdministration\getFileXML(), ilSoapGroupAdministration\getGroup(), ilSoapGroupAdministration\getGroupsForUser(), ilSoapSCORMAdministration\getIMSManifestXML(), ilSoapObjectAdministration\getObjectByReference(), ilSoapRBACAdministration\getObjectTreeOperations(), ilSoapObjectAdministration\getPathForRefId(), ilSoapTestAdministration\getTestResults(), ilCopyWizardSettingsXMLParser\handlerBeginTag(), ilSoapSCORMAdministration\hasSCORMCertificate(), ilSoapObjectAdministration\moveObject(), ilSoapWebLinkAdministration\readWebLink(), ilObjWorkspaceFolder\recurseFolder(), ilObjFolder\recurseFolder(), ilContainerGUI\recurseFolder(), ilSoapTestAdministration\removeTestResults(), ilPaymentObjectGUI\resetObjectFilter(), ilObjectTest\testTreeTrash(), ilSoapExerciseAdministration\updateExercise(), ilSoapFileAdministration\updateFile(), ilSoapGroupAdministration\updateGroup(), ilSoapObjectAdministration\updateObjects(), and ilSoapWebLinkAdministration\updateWebLink().

1198  {
1199  global $tree;
1200 
1201  return $tree->isSaved($a_ref_id);
1202  }
+ Here is the caller graph for this function:

◆ _lookupCreationDate()

ilObject::_lookupCreationDate (   $a_id)

Lookup creation date.

Parameters

Definition at line 2121 of file class.ilObject.php.

Referenced by ilObjHelpSettings\getHelpModules().

2122  {
2123  global $ilDB;
2124 
2125  $set = $ilDB->query("SELECT create_date FROM object_data ".
2126  " WHERE obj_id = ".$ilDB->quote($a_id, "integer"));
2127  $rec = $ilDB->fetchAssoc($set);
2128  return $rec["create_date"];
2129  }
+ Here is the caller graph for this function:

◆ _lookupDeletedDate()

ilObject::_lookupDeletedDate (   $a_ref_id)

only called in ilObjectGUI::insertSavedNodes

Definition at line 1080 of file class.ilObject.php.

References $query.

Referenced by ilObjectTest\testObjectReference(), and ilObjectTest\testSetGetLookup().

1081  {
1082  global $ilDB;
1083 
1084  $query = "SELECT deleted FROM object_reference".
1085  " WHERE ref_id = ".$ilDB->quote($a_ref_id, "integer");
1086  $set = $ilDB->query($query);
1087  $rec = $ilDB->fetchAssoc($set);
1088 
1089  return $rec["deleted"];
1090  }
+ Here is the caller graph for this function:

◆ _lookupDescription()

◆ _lookupLastUpdate()

ilObject::_lookupLastUpdate (   $a_id,
  $a_as_string = false 
)

lookup last update

Parameters
int$a_idobject id

Definition at line 993 of file class.ilObject.php.

References ilDatePresentation\formatDate(), and IL_CAL_DATETIME.

Referenced by ilObjectTest\testSetGetLookup().

994  {
995  global $ilObjDataCache;
996 
997  if ($a_as_string)
998  {
999  return ilDatePresentation::formatDate(new ilDateTime($ilObjDataCache->lookupLastUpdate($a_id),IL_CAL_DATETIME));
1000  }
1001  else
1002  {
1003  return $ilObjDataCache->lookupLastUpdate($a_id);
1004  }
1005  }
const IL_CAL_DATETIME
static formatDate(ilDateTime $date)
Format a date public.
Date and time handling
+ Here is the call graph for this function:
+ Here is the caller graph for this function:

◆ _lookupObjectId()

static ilObject::_lookupObjectId (   $a_ref_id)
static

lookup object id

Parameters
int$a_idobject id

Definition at line 1226 of file class.ilObject.php.

Referenced by ilSCORMOfflineMode\__construct(), ilObject2GUI\__construct(), ilSCORM13Player\__construct(), ilShopUtils\_assignPurchasedCourseMemberRole(), ilShopUtils\_deassignPurchasedCourseMemberRole(), ilObjSurveyQuestionPool\_getAvailableQuestionpools(), ilObjForumGUI\cancelObject(), ilPDSelectedItemsBlockGUI\confirmRemoveObject(), ilLPListOfProgressGUI\details(), ilContainerGUI\editPageContentObject(), ilSCORMOfflineModeGUI\executeCommand(), ilSAHSEditGUI\executeCommand(), ilSAHSPresentationGUI\executeCommand(), ilObjiLincClassroomGUI\getDefaultValues(), ilSoapExerciseAdministration\getExerciseXML(), ilSoapFileAdministration\getFileXML(), ilSoapSCORMAdministration\getIMSManifestXML(), ilObjiLincClassroomGUI\getObjectValues(), ilSoapObjectAdministration\getObjIdsByRefIds(), ilTrQuery\getParticipantsForObject(), ilLPCollectionOfLMChapters\getPossibleItems(), ilSoapSCORMAdministration\getSCORMCompletionStatus(), ilTrQuery\getSummaryDataForObject(), ilSoapTestAdministration\getTestResults(), ilTrQuery\getUserDataForObject(), ilTrQuery\getUserObjectMatrix(), ilMembershipRegistrationCodeUtils\handleCode(), ilSoapSCORMAdministration\hasSCORMCertificate(), ilObjContentObjectGUI\initMenuEntryForm(), ilShopRepositoryExplorer\isClickable(), ilRepositoryExplorer\isClickable(), ilRepositoryExplorerGUI\isNodeClickable(), ilForum\moveThreads(), ilObjSCORMLearningModuleGUI\newModuleVersion(), assTextQuestionGUI\outQuestionForTest(), ilRbacLogTableGUI\parseChangesFaPa(), ilSoapWebLinkAdministration\readWebLink(), ilObjiLincClassroomGUI\save(), ilObjectTest\testSetGetLookup(), ilObjiLincClassroomGUI\updateClassroom(), ilSoapExerciseAdministration\updateExercise(), ilSoapFileAdministration\updateFile(), ilSoapObjectAdministration\updateObjects(), and ilSoapWebLinkAdministration\updateWebLink().

1227  {
1228  global $ilObjDataCache;
1229 
1230  return (int) $ilObjDataCache->lookupObjId($a_ref_id);
1231  }
+ Here is the caller graph for this function:

◆ _lookupObjId()

static ilObject::_lookupObjId (   $a_id)
static

Definition at line 1028 of file class.ilObject.php.

Referenced by ilObjCategoryGUI\__buildFilterSelect(), ilPDSelectedItemsTableGUI\__construct(), ilTrSummaryTableGUI\__construct(), ilRepositoryExplorerGUI\__construct(), ilCopySelfAssQuestionTableGUI\__construct(), ilTrMatrixTableGUI\__construct(), ilMainMenuSearchGUI\__construct(), ilTrObjectUsersPropsTableGUI\__construct(), ilPreviewGUI\__construct(), ilAuthShibbolethSettingsGUI\__construct(), ilSessionOverviewGUI\__construct(), ilObjRoleGUI\__construct(), ilRegistrationGUI\__construct(), ilContainerContentGUI\__forwardToColumnGUI(), ilCourseContentGUI\__forwardToColumnGUI(), ilLearningProgressGUI\__getNextClass(), ilLinkChecker\__validateLinks(), ilObjBibliographicAccess\_checkGoto(), ilStartUpGUI\_checkGoto(), ilObjQuestionPool\_getAvailableQuestionpools(), ilObjTest\_getAvailableTests(), ilLPStatusCollection\_getInProgress(), ilObjContentObjectAccess\_getLastAccessedPage(), ilNewsItem\_getNewsItemsOfUser(), ilLPStatusEvent\_getStatusInfo(), ilObjCategoryReferenceGUI\_goto(), ilObjCourseReferenceGUI\_goto(), ilObjItemGroupGUI\_goto(), ilRemoteObjectBaseGUI\_goto(), ilObjMailGUI\_goto(), ilObjectPluginGUI\_goto(), ilObjPollGUI\_goto(), ilObjSAHSLearningModuleGUI\_goto(), ilObjFileBasedLMGUI\_goto(), ilObjWikiGUI\_goto(), ilObjSurveyQuestionPoolGUI\_goto(), ilObjFileGUI\_goto(), ilObjBookingPoolGUI\_goto(), ilObjMediaCastGUI\_goto(), ilObjMediaPoolGUI\_goto(), ilObjQuestionPoolGUI\_goto(), ilObjCategoryGUI\_goto(), ilObjGlossaryGUI\_goto(), ilObjLinkResourceGUI\_goto(), ilObjSurveyGUI\_goto(), ilObjExerciseGUI\_goto(), ilObjSystemFolderGUI\_goto(), ilObjGroupGUI\_goto(), ilObjUserFolderGUI\_goto(), ilObjContentObjectGUI\_goto(), ilObjTestGUI\_goto(), ilObjCourseGUI\_goto(), ilContainerReferenceAccess\_isAccessible(), ilChangeEvent\_recordReadEvent(), ilObjectActivation\addAdditionalSubItemInformation(), ilObjRoleTemplateGUI\addAdminLocatorItems(), ilObjStyleSheetGUI\addAdminLocatorItems(), ilObjRoleGUI\addAdminLocatorItems(), ilObjUserGUI\addAdminLocatorItems(), ilNavigationHistory\addItem(), ilObjContentObjectGUI\addLocations(), ilForumModeratorsGUI\addModerator(), ilPDSelectedItemsBlockGUI\addParentRow(), ilCalendarCategoryGUI\addReferenceLinks(), ilPaymentStatisticGUI\addStatisticWorksheet(), ilObjPaymentSettingsGUI\addStatisticWorksheet(), ilExportContainer\addSubitems(), ilContainerReferenceGUI\afterSave(), ilObjCategoryGUI\afterSave(), ilObjCourseGUI\askDeleteStarterObject(), ilSoapCourseAdministration\assignCourseMember(), ilSoapGroupAdministration\assignGroupMember(), ilDataLoader\assignUsersAsCourseMembers(), ilTemplate\buildLoginTarget(), ilTableOfContentsExplorer\buildTitle(), ilObjForumGUI\cancelObject(), ilLearningProgressAccess\checkAccess(), ilAccessHandler\checkAccessOfUser(), ilSurveyEvaluationGUI\checkAnonymizedEvaluationAccess(), ilECSMappingSettingsGUI\cInitMappingForm(), ilContainer\cloneAllObject(), ilLPCollection\cloneCollection(), ilLPCollectionOfRepositoryObjects\cloneCollection(), cloneDependencies(), ilContainerSorting\cloneSorting(), ilPDSelectedItemsBlockGUI\confirmedUnsubscribe(), ilBasicSkillGUI\confirmLevelResourcesRemoval(), ilRepUtilGUI\confirmRemoveFromSystemObject(), ilObjectCopyGUI\copyContainer(), assQuestion\createNewQuestion(), ilECSCourseCreationHandler\createParallelCourse(), ilObjRole\createPermissionIntersection(), ilObjectRolePermissionTableGUI\createTooltip(), ilAdministrationCommandGUI\delete(), ilSoapCourseAdministration\deleteCourse(), ilObjRole\deleteLocalPolicies(), ilRepUtil\deleteObjects(), ilSoapLearningProgressAdministration\deleteProgress(), ilObjBlog\deliverRSS(), ilForumModeratorsGUI\detachModeratorRole(), ilLMEditorGUI\displayLocator(), ilECSMappingSettingsGUI\dMap(), ilECSCourseCreationHandler\doAttributeMapping(), ilSCORMPresentationGUI\downloadCertificate(), ilPCResourcesGUI\edit(), ilLearningProgressGUI\editManual(), ilPaymentStatisticGUI\editStatistic(), ilObjPaymentSettingsGUI\editStatisticObject(), ilSoapCourseAdministration\excludeCourseMember(), ilSoapGroupAdministration\excludeGroupMember(), ilObjectPluginGUI\executeCommand(), ilWikiHandlerGUI\executeCommand(), ilShopGUI\executeCommand(), ilSurveyEditorGUI\executeCopyQuestionsToPoolObject(), ilSurveyEditorGUI\executeCreateQuestionObject(), ilLMPresentationGUI\exportbibinfo(), ilRepositorySearchGUI\fillAutoCompleteToolbar(), ilWikiImportantPagesBlockGUI\fillDataSection(), ilRegistrationGUI\fillMembershipLimitation(), ilSkillLevelResourcesTableGUI\fillRow(), ilContentStylesTableGUI\fillRow(), ilSysStyleCatAssignmentTableGUI\fillRow(), ilLinksTableGUI\fillRow(), ilECSImportedContentTableGUI\fillRow(), ilSystemStylesTableGUI\fillRow(), ilSkillLevelTableGUI\fillRow(), ilPDNewsTableGUI\fillRow(), ilObjectCopySelectionTableGUI\fillRow(), ilNewsForContextBlockGUI\fillRow(), ilUserTableGUI\fillRow(), ilObjItemGroup\fixContainerItemGroupRefsAfterCloning(), ilChatroomViewTask\forcePublicRoom(), ilObjFolderGUI\forwardToTimingsView(), ilDataLoader\generateCalendarEntries(), ilCourseObjectiveMaterialAssignmentTableGUI\getAllSubObjects(), ilContainerGUI\getAsynchItemListObject(), ilObjectGUI\getCenterColumnHTML(), ilRepositoryExplorerGUI\getChildsOfNode(), ilParticipants\getDefaultMemberRole(), ilObjWikiGUI\getGotoLink(), ilObjSurvey\getGroupData(), ilObjTest\getGroupData(), ilHelpMapping\getHelpSectionsForId(), ilDataCollectionILIASRefField\getHTML(), ilNavigationHistoryGUI\getHTML(), ilFileUploadGUI\getHTML(), ilCalendarAppointmentPanelGUI\getHTML(), ilPathGUI\getHTML(), ilLocatorGUI\getHTML(), ilCourseGroupingAssignmentTableGUI\getItems(), ilNavigationHistory\getItems(), ilDataCollectionILIASRefField\getLinkHTML(), ilLMPageObjectGUI\getLinkXML(), ilGlossaryPresentationGUI\getLinkXML(), ilLMPresentationGUI\getLinkXML(), ilImageMapEditorGUI\getMapAreaLinkString(), ilLPStatusEvent\getMembers(), ilObjectLP\getMembers(), ilLPStatusCollection\getMembers(), ilMainMenuGUI\getMemberViewHTML(), ilNewsItem\getNewsForRefId(), ilOrgUnitExplorerGUI\getNodeIcon(), ilAdministrationExplorerGUI\getNodeIcon(), ilRepositorySelectorExplorerGUI\getNodeIcon(), ilRepositoryExplorerGUI\getNodeIcon(), ilObjSurvey\getNotificationTargetUserIds(), ilTrUserObjectsPropsTableGUI\getObjectHierarchy(), ilTrQuery\getObjectIds(), ilObjectRolePermissionTableGUI\getObjId(), ilObjectRoleTemplatePermissionTableGUI\getObjId(), ilBlogPostingGUI\getParentObjId(), ilObjSurvey\getQuestionblocksTable(), ilObjChatroomGUI\getRefId(), ilContainerContentGUI\getRightColumnHTML(), ilCourseContentGUI\getRightColumnHTML(), ilObjectGUI\getRightColumnHTML(), ilUserUtil\getStartingPointAsUrl(), ilObjOrgUnitTree\getTitles(), ilLinkInputGUI\getTranslatedValue(), ilSoapUserAdministration\getUsersForContainer(), ilObjFolder\getViewMode(), ilItemGroupDataSet\getXmlRecord(), ilSessionDataSet\getXmlRecord(), ilECSCourseCreationHandler\handle(), ilECSCategoryMapping\handleUpdate(), hasAutoRating(), ilItemGroupItems\ilItemGroupItems(), ilLMPresentationGUI\ilLocator(), ilObjectFeedWriter\ilObjectFeedWriter(), ilUserFeedWriter\ilUserFeedWriter(), ilObjSessionGUI\infoScreen(), ilObjectCopyGUI\init(), ilSubItemListGUI\init(), ilObjSessionGUI\initContainer(), ilUserTableGUI\initFilter(), ilCalendarAppointmentGUI\initForm(), ilConditionHandlerInterface\initFormCondition(), ilObjectActivationGUI\initFormEdit(), ilPersonalSettingsGUI\initGeneralSettingsForm(), ilCalendarCategories\initialize(), ilWikiPageGUI\initPrintViewSelectionForm(), ilObjectCopyGUI\initTargetSelection(), ilPCContentIncludeGUI\insertFromPool(), ilPCMediaObjectGUI\insertFromPool(), ilPCQuestionGUI\insertFromPool(), ilPageObject\insertInstIntoIDs(), ilPCResourcesGUI\insertResourcesIntoPageContent(), ilObjectListGUI\insertSubscribeCommand(), ilSoapCourseAdministration\isAssignedToCourse(), ilSoapGroupAdministration\isAssignedToGroup(), ilRepositoryExplorerGUI\isNodeClickable(), ilObjContentObject\isOnlineHelpModule(), ilBookingEntry\isTargetObjectVisible(), ilAdministrationGUI\jump(), ilHACPPresentationGUI\launchSahs(), ilAICCPresentationGUI\launchSahs(), ilSAHSPresentationGUI\launchSahs(), ilSCORMPresentationGUI\launchSahs(), ilContainerSortingSettings\lookupSortModeFromParentContainer(), ilObjSessionGUI\modifyItemGUI(), ilObjGroupGUI\modifyItemGUI(), ilObjFolderGUI\modifyItemGUI(), ilLPCollectionSettingsTableGUI\parse(), ilECSCategoryMappingTableGUI\parse(), ilCourseObjectivesTableGUI\parse(), ilDataCollectionDatatype\passThroughFilter(), ilAdministrationCommandGUI\paste(), ilContainerGUI\pasteObject(), ilAdministrationCommandGUI\performPasteIntoMultipleObjects(), ilObjWorkspaceFolderGUI\performPasteIntoMultipleObjects(), ilPurchase\purchase(), ilObjHACPTracking\putparam(), ilObjTest\randomSelectQuestions(), ilCalendarCategories\readConsultationHoursCalendar(), ilBookingScheduleGUI\render(), ilMainMenuGUI\renderEntry(), ilObjWikiGUI\renderSideBlock(), ilPersonalSkillsGUI\renderSuggestedResources(), ilUtil\replaceLinkProperties(), ilAccountMail\replacePlaceholders(), ilObjectLP\resetLPDataForUserIds(), ilRepUtil\restoreObjects(), ilExportGUI\saveItemSelection(), ilObjPaymentSettingsGUI\saveStatutoryRegulationsObject(), ilObjectCopyGUI\saveTarget(), ilObjSCORMTracking\scorm12PlayerUnload(), ilObjSCORM2004LearningModuleGUI\selectGlossary(), ilObjContentObjectGUI\selectLMGlossary(), ilObjContentObjectGUI\selectLMGlossaryLink(), ilMembershipCronNotifications\sendMail(), ilObjBlog\sendNotification(), ilHACPResponse\sendParam(), ilPageObjectGUI\setDefaultLinkXml(), ilContainerContentGUI\setOutput(), ilUserUtil\setPersonalStartingPoint(), ilQuestionEditGUI\setPoolRefId(), ilMailNotification\setRefId(), ilUserUtil\setStartingPoint(), ilObjItemGroupGUI\setTabs(), ilObjectGUI\setTitleAndDescription(), ilDataCollectionTreePickInputGUI\setValueByArray(), ilObjSystemFolderGUI\showBasicSettingsObject(), ilCalendarBlockGUI\showCalendarSubscription(), ilShopGUI\showContainerContent(), ilObjBibliographicGUI\showContent(), ilRepUtilGUI\showDeleteConfirmation(), ilHelpGUI\showHelp(), ilInternalLinkGUI\showLinkHelp(), ilAdministrationCommandGUI\showLinkIntoMultipleObjectsTree(), ilMemberViewGUI\showMemberViewSwitch(), ilAdministrationCommandGUI\showMoveIntoObjectTree(), ilNewsForContextBlockGUI\showNews(), ilShopGUI\showShopExplorer(), ilShopGUI\showSpecialContent(), ilPaymentStatisticGUI\showStatistics(), ilNoteGUI\showTargets(), ilRepositoryGUI\showTree(), ilAdministrationExplorerGUI\sortChilds(), ilRepositorySelectorExplorerGUI\sortChilds(), ilRepositoryExplorerGUI\sortChilds(), ilObjPaymentSettingsGUI\statisticObject(), ilObjPaymentSettingsGUI\StatutoryRegulationsObject(), ilObjSCORMTracking\store(), ilObjSCORMTracking\storeJsApi(), ilObjectTest\testSetGetLookup(), ilObjectTest\testTreeTrash(), ilObjGroup\translateViewMode(), ilSoapCourseAdministration\updateCourse(), ilLearningProgressGUI\updateManual(), ilContainerReferenceGUI\updateObject(), ilMembershipRegistrationCodeUtils\useCode(), ilECSCategoryMappingRule\validate(), ilLPCollectionOfRepositoryObjects\validateEntry(), ilSoapObjectAdministration\validateReferences(), ilPDNewsGUI\view(), ilCourseContentGUI\view(), ilBasicSkill\writeLevelTrigger(), ilContainerXmlWriter\writeSubitems(), and ilBasicSkill\writeUserSkillLevelStatus().

1029  {
1030  global $ilObjDataCache;
1031 
1032  return (int) $ilObjDataCache->lookupObjId($a_id);
1033  }
+ Here is the caller graph for this function:

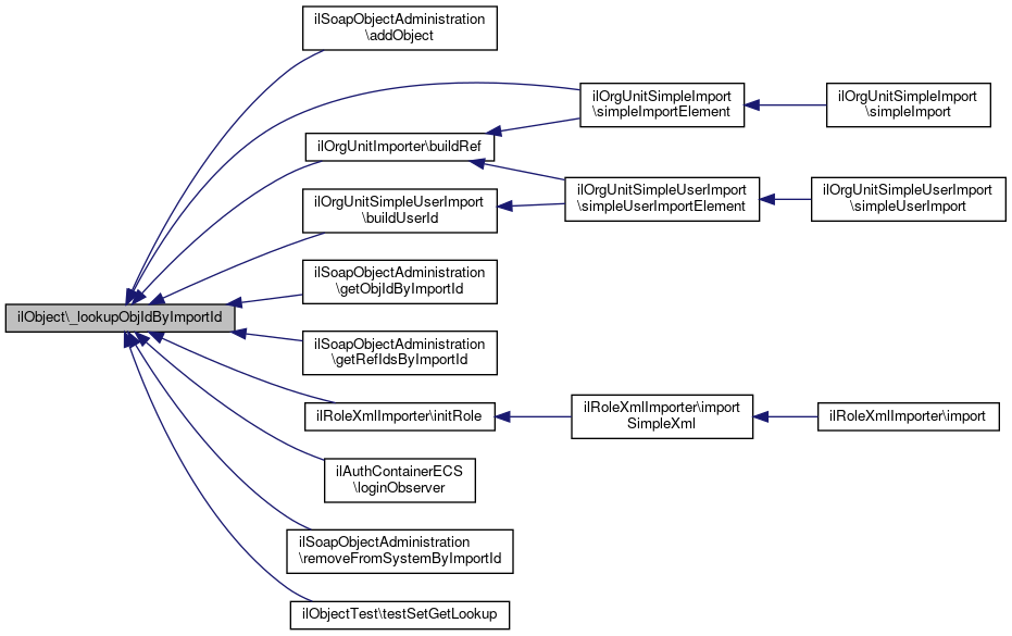
◆ _lookupObjIdByImportId()

static ilObject::_lookupObjIdByImportId (   $a_import_id)
static

Definition at line 461 of file class.ilObject.php.

References $query, $res, and $row.

Referenced by ilSoapObjectAdministration\addObject(), ilOrgUnitImporter\buildRef(), ilOrgUnitSimpleUserImport\buildUserId(), ilSoapObjectAdministration\getObjIdByImportId(), ilSoapObjectAdministration\getRefIdsByImportId(), ilRoleXmlImporter\initRole(), ilAuthContainerECS\loginObserver(), ilSoapObjectAdministration\removeFromSystemByImportId(), ilOrgUnitSimpleImport\simpleImportElement(), and ilObjectTest\testSetGetLookup().

462  {
463  global $ilDB;
464 
465  $query = "SELECT * FROM object_data ".
466  "WHERE import_id = ".$ilDB->quote($a_import_id, "text")." ".
467  "ORDER BY create_date DESC";
468  $res = $ilDB->query($query);
469  while($row = $ilDB->fetchObject($res))
470  {
471  return $row->obj_id;
472  }
473  return 0;
474  }
+ Here is the caller graph for this function:

◆ _lookupOwner()

ilObject::_lookupOwner (   $a_id)

lookup object owner

Parameters
int$a_idobject id

Definition at line 945 of file class.ilObject.php.

References $owner.

Referenced by ilLPTableBaseGUI\getExportMeta(), ilObjTest\randomSelectQuestions(), ilNoteGUI\showTargets(), and ilObjectTest\testSetGetLookup().

946  {
947  global $ilObjDataCache;
948 
949  $owner = $ilObjDataCache->lookupOwner($a_id);
950  return $owner;
951  }
+ Here is the caller graph for this function:

◆ _lookupOwnerName()

ilObject::_lookupOwnerName (   $a_owner_id)

lookup owner name for owner id

Definition at line 501 of file class.ilObject.php.

References $lng, and _exists().

Referenced by getOwnerName(), and ilObjectTest\testSetGetLookup().

502  {
503  global $lng;
504 
505  if ($a_owner_id != -1)
506  {
507  if (ilObject::_exists($a_owner_id))
508  {
509  $owner = new ilObjUser($a_owner_id);
510  }
511  }
512 
513  if (is_object($owner))
514  {
515  $own_name = $owner->getFullname();
516  }
517  else
518  {
519  $own_name = $lng->txt("unknown");
520  }
521 
522  return $own_name;
523  }
static _exists($a_id, $a_reference=false, $a_type=null)
checks if an object exists in object_data
+ Here is the call graph for this function:
+ Here is the caller graph for this function:

◆ _lookupTitle()

static ilObject::_lookupTitle (   $a_id)
static

lookup object title

Parameters
int$a_idobject id

Definition at line 931 of file class.ilObject.php.

Referenced by ilObjCategoryGUI\__buildFilterSelect(), ilRegistrationSettingsGUI\__buildRoleSelection(), ilPDSelectedItemsTableGUI\__construct(), ilLMGlossaryTableGUI\__construct(), ilMediaPoolTableGUI\__construct(), ilCopySelfAssQuestionTableGUI\__construct(), ilTaxSelectInputGUI\__construct(), ilAttendanceList\__construct(), ilRegistrationSettingsGUI\__prepareAutomaticRoleList(), ilObjCourseGUI\__showWaitingList(), ilObjBibliographicAccess\_checkGoto(), ilExport\_generateIndexFile(), ilObjStyleSheet\_getClonableContentStyles(), ilForumNotification\_getModerators(), ilForum\_getModerators(), ilObjStyleSheet\_getStandardStyles(), ilLPStatusEvent\_getStatusInfo(), ilObjItemGroupGUI\_goto(), ilRemoteObjectBaseGUI\_goto(), ilLMPageObjectGUI\_goto(), ilObjMailGUI\_goto(), ilObjectPluginGUI\_goto(), ilStructureObjectGUI\_goto(), ilGlossaryTermGUI\_goto(), ilObjSAHSLearningModuleGUI\_goto(), ilObjFileBasedLMGUI\_goto(), ilObjWikiGUI\_goto(), ilObjSurveyQuestionPoolGUI\_goto(), ilObjFileGUI\_goto(), ilObjBookingPoolGUI\_goto(), ilObjMediaCastGUI\_goto(), ilObjMediaPoolGUI\_goto(), ilObjQuestionPoolGUI\_goto(), ilObjCategoryGUI\_goto(), ilObjGlossaryGUI\_goto(), ilObjLinkResourceGUI\_goto(), ilObjSurveyGUI\_goto(), ilObjExerciseGUI\_goto(), ilObjSystemFolderGUI\_goto(), ilObjGroupGUI\_goto(), ilObjUserFolderGUI\_goto(), ilObjContentObjectGUI\_goto(), ilObjTestGUI\_goto(), ilObjCourseGUI\_goto(), ilObjUser\_lookupDesktopItems(), ilObjRoleTemplateGUI\addAdminLocatorItems(), ilObjStyleSheetGUI\addAdminLocatorItems(), ilNavigationHistory\addItem(), ilObjContentObjectGUI\addLocations(), ilObjPortfolioBaseGUI\addLocatorItems(), ilPDSelectedItemsBlockGUI\addParentRow(), ilCalendarCategoryGUI\addReferenceLinks(), ilPermission2GUI\addRole(), ilPaymentStatisticGUI\addStatisticWorksheet(), ilObjPaymentSettingsGUI\addStatisticWorksheet(), ilObjStyleSettings\addStyle(), ilECSCourseCreationHandler\addUrlEntry(), ilObjGlossaryGUI\addUsagesToInfo(), ilDidacticTemplateLocalRoleAction\apply(), ilConditionHandlerInterface\askDelete(), ilObjCourseGUI\askDeleteStarterObject(), ilObjTestDynamicQuestionSetConfigGUI\buildTaxonomySelectInputOptionArray(), ilObjForumGUI\cancelObject(), ilECSMappingSettingsGUI\cInitMappingForm(), ilObjStyleSettingsGUI\confirmDeleteIndividualStyles(), ilObjRoleFolderGUI\confirmDeleteObject(), ilAuthShibbolethSettingsGUI\confirmDeleteRules(), ilBasicSkillGUI\confirmLevelResourcesRemoval(), ilObjPortfolioBaseGUI\confirmPortfolioPageDeletion(), ilObjLanguageFolderGUI\confirmRefreshSelectedObject(), ilPDSelectedItemsBlockGUI\confirmRemoveObject(), ilPageEditorGUI\copyLinkedMediaToClipboard(), ilObjectRolePermissionTableGUI\createTooltip(), ilDidacticTemplateBlockRoleAction\deleteLocalPolicy(), ilObjUser\deleteUserDefinedFieldEntries(), ilExAssignment\deliverReturnedFiles(), ilUserImportParser\detachFromRole(), ilShibbolethRoleAssignmentRules\doAssignments(), ilAccessHandler\doConditionCheck(), ilObjPortfolioGUI\downloadExcSubFile(), ilObjBlogGUI\downloadExcSubFile(), ilExAssignment\downloadSelectedFiles(), ilBasicSkillGUI\editLevelTrigger(), ilRegistrationSettingsGUI\editRoles(), ilPaymentStatisticGUI\editStatistic(), ilObjPaymentSettingsGUI\editStatisticObject(), ilSharedResourceGUI\executeCommand(), ilObjectPluginGUI\executeCommand(), ilWikiHandlerGUI\executeCommand(), ilBlogPostingGUI\executeCommand(), ilPageEditorGUI\executeCommand(), ilRatingCategoryGUI\export(), ilLMPresentationGUI\exportbibinfo(), ilECSSettingsGUI\exportImported(), ilExport\exportObject(), ilECSSettingsGUI\exportReleased(), ilRegistrationGUI\fillMembershipLimitation(), ilNewsForContextTableGUI\fillRow(), ilLMGlossaryTableGUI\fillRow(), ilSkillLevelResourcesTableGUI\fillRow(), ilContentStylesTableGUI\fillRow(), ilRepDependenciesTableGUI\fillRow(), ilSysStyleCatAssignmentTableGUI\fillRow(), ilPCFileListTableGUI\fillRow(), ilTermUsagesTableGUI\fillRow(), ilLinksTableGUI\fillRow(), ilECSImportedContentTableGUI\fillRow(), ilPageLayoutTableGUI\fillRow(), ilMediaPoolPageUsagesTableGUI\fillRow(), ilMediaObjectUsagesTableGUI\fillRow(), ilCourseObjectivesTableGUI\fillRow(), ilSystemStylesTableGUI\fillRow(), ilSkillAssignMaterialsTableGUI\fillRow(), ilSkillLevelTableGUI\fillRow(), ilPDNewsTableGUI\fillRow(), ilSubscriberTableGUI\fillRow(), ilWaitingListTableGUI\fillRow(), ilTestQuestionsTableGUI\fillRow(), ilPresentationListTableGUI\fillRow(), ilTermListTableGUI\fillRow(), ilWorkspaceShareTableGUI\fillRow(), ilNewsForContextBlockGUI\fillRow(), ilUserTableGUI\fillRow(), ilLPObjectStatisticsDailyTableGUI\fillRowCSV(), ilLPObjectStatisticsTableGUI\fillRowCSV(), ilLPObjectStatisticsDailyTableGUI\fillRowExcel(), ilLPObjectStatisticsTableGUI\fillRowExcel(), ilDidacticTemplateAction\filterRoles(), ilObjAuthSettingsGUI\getApacheAuthSettingsForm(), ilLDAPRoleAssignmentRules\getAssignmentsForCreation(), ilLDAPRoleAssignmentRules\getAssignmentsForUpdate(), ilObjUser\getClipboardChilds(), ilObjUser\getClipboardObjects(), ilParticipants\getDefaultMemberRole(), ilObjCourse\getDefaultMemberRole(), ilObjPortfolioGUI\getExerciseInfo(), ilObjBlogGUI\getExerciseInfo(), ilPersonalSkillsGUI\getGapAnalysisHTML(), ilLPObjectStatisticsDailyTableGUI\getGraph(), ilLPObjectStatisticsTableGUI\getGraph(), ilObjSurvey\getGroupData(), ilObjTest\getGroupData(), ilObjHelpSettings\getHelpModules(), ilHistoryGUI\getHistoryTable(), ilObjLearningModuleSubItemListGUI\getHTML(), ilObjWikiSubItemListGUI\getHTML(), ilDataCollectionILIASRefField\getHTML(), ilFileUploadGUI\getHTML(), ilCalendarAppointmentPanelGUI\getHTML(), ilPathGUI\getHTML(), ilTaggingGUI\getHTML(), assQuestion\getInstances(), ilExerciseVerificationTableGUI\getItems(), ilSCORMVerificationTableGUI\getItems(), ilCourseVerificationTableGUI\getItems(), ilCourseGroupingAssignmentTableGUI\getItems(), ilCourseGroupingTableGUI\getItems(), ilRegistrationCodesTableGUI\getItems(), ilNavigationHistory\getItems(), ilLPObjectStatisticsDailyTableGUI\getItems(), ilLPObjectStatisticsTableGUI\getItems(), ilLPObjectStatisticsLPTableGUI\getItems(), ilDataCollectionILIASRefField\getLinkHTML(), ilRoleAutoComplete\getListByObject(), ilObjBlog\getLocalContributorRole(), ilSearchAutoComplete\getLuceneList(), ilImageMapEditorGUI\getMapAreaLinkString(), ilPersonalSkillsGUI\getMaterialInfo(), ilGroupParticipants\getMemberRoles(), ilCourseParticipants\getMemberRoles(), ilTaxonomyExplorerGUI\getNodeContent(), ilNoteGUI\getNoteListHTML(), ilMailNotification\getObjectTitle(), ilObjSCORM2004LearningModuleGUI\getPropertiesEditableValues(), ilObjSurvey\getQuestionblocksTable(), ilObjChatroomGUI\getRefId(), ilShopSearchResult\getResultsForPresentation(), ilObjSurvey\getRoleData(), ilObjTest\getRoleData(), ilAuthShibbolethSettingsGUI\getRuleValues(), ilObjQuestionPoolSettingsGeneralGUI\getTaxonomySelectInputOptions(), ilObjOrgUnitTree\getTitles(), ilLinkInputGUI\getTranslatedValue(), ilBasicSkill\getTriggerTitleForCertificate(), ilObjTaxonomy\getUsageOfObject(), ilECSCourseCreationHandler\handle(), ilMembershipRegistrationCodeUtils\handleCode(), ilSCORMOfflineMode\il2sop(), ilLMPresentationGUI\ilLocator(), ilObjectFeedWriter\ilObjectFeedWriter(), ilUserFeedWriter\ilUserFeedWriter(), ilSurveySyncTableGUI\importData(), ilWorkspaceAccessTableGUI\importData(), ilSoapUserAdministration\importUsers(), ilObjPortfolioGUI\initCreatePortfolioFromTemplateForm(), ilWorkspaceShareTableGUI\initFilter(), ilUserTableGUI\initFilter(), ilPCBlogGUI\initForm(), ilPageLayoutGUI\initForm(), ilObjCourseGroupingGUI\initForm(), ilConditionHandlerInterface\initFormCondition(), ilObjectActivationGUI\initFormEdit(), ilCourseObjectivesGUI\initFormLimits(), ilPersonalSettingsGUI\initGeneralSettingsForm(), ilObjContentObjectGUI\initMenuEntryForm(), ilSharedResourceGUI\initPasswordForm(), ilObjSCORM2004LearningModuleGUI\initPropertiesEditableForm(), ilObjContentObjectGUI\initStylePropertiesForm(), ilObjPortfolioBaseGUI\initStylePropertiesForm(), ilObjSCORM2004LearningModuleGUI\initStylePropertiesForm(), ilObjWikiGUI\initStylePropertiesForm(), ilObjGlossaryGUI\initStylePropertiesForm(), ilObjBlogGUI\initStylePropertiesForm(), ilContainerGUI\initStylePropertiesForm(), ilObjMediaPoolGUI\insertFromClipboard(), ilObjectListGUI\insertPreconditions(), ilPCResourcesGUI\insertResourcesIntoPageContent(), ilObjRole\isAutoGenerated(), ilRbacReview\isDeleteable(), ilRbacReview\isSystemGeneratedRole(), ilGlossaryPresentationGUI\listDefinitions(), ilObjHelpSettings\lookupModuleTitle(), ilSearchResultPresentation\lookupTitle(), ilObjGroupGUI\mailMembersObject(), ilObjCourseGUI\mailMembersObject(), ilExportContainer\manifestWriterBegin(), ilLDAPRoleAssignmentRule\matches(), ilObjGroupGUI\membersObject(), ilObjCourseGUI\membersObject(), ilECSCategoryMappingTableGUI\parse(), ilRoleSelectionTableGUI\parse(), ilShibbolethRoleAssignmentTableGUI\parse(), ilCalendarSharedRoleListTableGUI\parse(), ilCalendarSharedListTableGUI\parse(), ilLDAPRoleAssignmentTableGUI\parse(), ilConsultationHoursTableGUI\parse(), ilCourseObjectiveQuestionsTableGUI\parse(), ilRbacLogTableGUI\parseChangesFaPa(), ilObjectListGUI\parseConditions(), ilRepositoryObjectResultTableGUI\parseObjectIds(), ilObjectCopySearchResultTableGUI\parseSearchResults(), ilDataCollectionRecordEditGUI\parseSearchResults(), ilDataCollectionDatatype\passThroughFilter(), ilContainerGUI\pasteObject(), ilObjTestDynamicQuestionSetConfigGUI\performSaveForm(), ilLDAPSettingsGUI\prepareGlobalRoleSelection(), ilAuthShibbolethSettingsGUI\prepareRoleSelect(), ilLDAPSettingsGUI\prepareRoleSelect(), ilECSSettingsGUI\prepareRoleSelect(), ilRadiusSettingsGUI\prepareRoleSelection(), ilCASSettingsGUI\prepareRoleSelection(), ilOpenIdSettingsGUI\prepareRoleSelection(), ilObjStyleSettings\read(), ilContainerReference\read(), ilCalendarCategory\read(), ilMediaObjectDataSet\readData(), ilECSCmsCourseMemberCommandQueueHandler\refreshAssignmentStatus(), ilMediaPoolTableGUI\render(), ilPersonalSkillsGUI\renderActualLevelsRow(), ilPortfolioPageGUI\renderBlogTeaser(), ilSearchResultPresentation\renderItemList(), ilPersonalSkillsGUI\renderSuggestedResources(), ilUtil\replaceLinkProperties(), ilAccountMail\replacePlaceholders(), ilRepUtil\restoreObjects(), ilObjectCopyGUI\saveTarget(), ilMembershipCronNotifications\sendMail(), ilConditionHandlerTableGUI\setConditions(), ilWorkspaceAccessGUI\setObjectTitle(), ilSCORMOfflineModeGUI\setOfflineModeTabs(), ilObjTaxonomyGUI\setTabs(), ilObjectGUI\setTitleAndDescription(), ilDataCollectionTreePickInputGUI\setValueByArray(), ilLDAPSettingsGUI\setValuesByArray(), ilObjSystemFolderGUI\showBasicSettingsObject(), ilPermissionGUI\showConfirmBlockRole(), ilShopGUI\showContainerContent(), ilObjBibliographicGUI\showContent(), ilNewsForContextBlockGUI\showFeedUrl(), ilInternalLinkGUI\showLinkHelp(), ilPageObjectGUI\showMediaFullscreen(), ilNewsForContextBlockGUI\showNews(), ilPageObjectGUI\showPage(), ilLMPresentationGUI\showPreconditionsOfPage(), ilPDTaggingBlockGUI\showResourcesForTag(), ilPageEditorGUI\showSnippetInfo(), ilShopGUI\showSpecialContent(), ilPaymentStatisticGUI\showStatistics(), ilNoteGUI\showTargets(), ilObjPaymentSettingsGUI\statisticObject(), ilObjectTest\testSetGetLookup(), ilShibbolethRoleAssignmentRules\updateAssignments(), ilMediaPoolItem\updateObjectTitle(), ilPDNewsGUI\view(), ilPDNotesGUI\view(), ilRoleXmlExport\writeRole(), ilContainerXmlWriter\writeSubitems(), and ilBasicSkill\writeUserSkillLevelStatus().

932  {
933  global $ilObjDataCache;
934 
935  $tit = $ilObjDataCache->lookupTitle($a_id);
936 //echo "<br>LOOKING-$a_id-:$tit";
937  return $tit;
938  }
+ Here is the caller graph for this function:

◆ _lookupType()

static ilObject::_lookupType (   $a_id,
  $a_reference = false 
)
static

lookup object type

Parameters
int$a_idobject id

Definition at line 1183 of file class.ilObject.php.

Referenced by ilPurchaseBaseGUI\__addBookings(), ilCourseGroupingTableGUI\__construct(), ilCourseGroupingAssignmentTableGUI\__construct(), ilObjectCustomUserFieldsTableGUI\__construct(), ilAdminSubItemsTableGUI\__construct(), ilRepositoryExplorerGUI\__construct(), ilMainMenuSearchGUI\__construct(), ilTrObjectUsersPropsTableGUI\__construct(), ilMemberAgreementGUI\__construct(), ilParticipants\__construct(), ilObjRoleGUI\__construct(), ilMemberAgreement\__construct(), ilParticipant\__construct(), ilObjectCustomUserFieldsGUI\__construct(), ilMemberExportGUI\__construct(), ilRegistrationGUI\__construct(), ilMemberExport\__construct(), ilContainerContentGUI\__forwardToColumnGUI(), ilCourseContentGUI\__forwardToColumnGUI(), ilLinkChecker\__validateLinks(), ilSoapUserAdministration\__validateUserData(), ilShopUtils\_addPurchasedObjToDesktop(), ilAdvancedMDValues\_appendXMLByObjId(), ilStartUpGUI\_checkGoto(), ilAdvancedMDValues\_cloneValues(), ilHistory\_createEntry(), ilExport\_createExportDirectory(), ilExport\_generateIndexFile(), ilPCSectionGUI\_getCharacteristics(), ilPCParagraphGUI\_getCharacteristics(), ilConditionHandler\_getConditionsOfTarget(), ilHistory\_getEntriesForObject(), ilExport\_getExportDirectory(), ilExport\_getExportFiles(), _getIcon(), ilObjAssessmentFolder\_getLog(), ilObjMediaObject\_getMobsOfObject(), ilNewsItem\_getNewsItemsOfUser(), ilLMPageObject\_getPresentationTitle(), ilNote\_getRelatedObjectsOfUser(), ilObjGroupGUI\_goto(), ilObjCourseGUI\_goto(), ilChangeEvent\_recordObjStats(), ilChangeEvent\_recordReadEvent(), ilLMPageObject\_splitPage(), ilLMPageObject\_splitPageNext(), ilObjectActivation\addAdditionalSubItemInformation(), SurveyQuestionGUI\addCommandButtons(), ilMemberAgreementGUI\addExportFieldInfo(), ilLPXmlWriter\addLPInformation(), ilPDSelectedItemsBlockGUI\addParentRow(), ilCalendarCategoryGUI\addReferenceLinks(), ilPermission2GUI\addRole(), ilSoapRBACAdministration\addRoleFromTemplate(), ilExportContainer\addSubitems(), ilDesktopItemGUI\addToDesktop(), ilPCMediaObject\afterPageUpdate(), ilObjCourseGUI\askDeleteStarterObject(), ilSoapCourseAdministration\assignCourseMember(), ilObjRoleGUI\assignDesktopItemObject(), ilSoapGroupAdministration\assignGroupMember(), ilUserImportParser\assignToRole(), ilPCParagraph\autoLinkGlossaries(), ilPCMediaObject\beforePageDelete(), ilTemplate\buildLoginTarget(), ilWebAccessChecker\checkAccessObject(), ilPortfolioAccessHandler\checkAccessOfUser(), ilWorkspaceAccessHandler\checkAccessOfUser(), ilAccessHandler\checkAccessOfUser(), ilWebAccessChecker\checkAccessTestQuestion(), ilPrivacySettings\checkExportAccess(), ilObjectGUI\checkPermission(), ilContainer\cloneAllObject(), cloneDependencies(), ilCOPageHTMLExport\collectPageElements(), ilPDSelectedItemsBlockGUI\confirmedRemove(), ilPDSelectedItemsBlockGUI\confirmedUnsubscribe(), ilRepUtilGUI\confirmRemoveFromSystemObject(), ilPDSelectedItemsBlockGUI\confirmRemoveObject(), ilObjTestGUI\copyAndLinkToQuestionpoolObject(), ilObjectCopyGUI\copyContainer(), ilObjectCopyGUI\copyMultipleNonContainer(), ilPCVerificationGUI\create(), ilObjectRolePermissionTableGUI\createTooltip(), ilAdministrationCommandGUI\delete(), ilObjMediaPool\delete(), delete(), ilPageObject\delete(), ilObjMediaPool\deleteChild(), ilObject2GUI\deleteConfirmation(), ilSoapCourseAdministration\deleteCourse(), ilObjRole\deleteLocalPolicies(), ilObjHelpSettings\deleteModule(), ilSoapLearningProgressAdministration\deleteProgress(), ilCalendarSharedStatus\deleteStatus(), ilUserImportParser\detachFromRole(), ilLMEditorGUI\displayLocator(), ilPCResourcesGUI\edit(), ilBasicSkillGUI\editLevelTrigger(), ilContainerGUI\editPageContentObject(), ilPaymentStatisticGUI\editStatistic(), ilSoapCourseAdministration\excludeCourseMember(), ilSoapGroupAdministration\excludeGroupMember(), ilShopGUI\executeCommand(), ilAdministrationGUI\executeCommand(), ilRepositoryGUI\executeCommand(), ilRatingCategoryGUI\export(), ilSCORM2004Asset\exportFileItems(), ilObjContentObject\exportHTML(), ilCOPageHTMLExport\exportPageElements(), ilObjContentObject\exportXMLMediaObjects(), ilRegistrationGUI\fillAgreement(), ilRegistrationGUI\fillMembershipLimitation(), ilLinksTableGUI\fillRow(), ilECSImportedContentTableGUI\fillRow(), ilMediaObjectUsagesTableGUI\fillRow(), ilCalendarCategoryTableGUI\fillRow(), ilSkillAssignMaterialsTableGUI\fillRow(), ilCalendarManageTableGUI\fillRow(), ilPDNewsTableGUI\fillRow(), ilTestQuestionsTableGUI\fillRow(), ilLPObjectStatisticsDailyTableGUI\fillRow(), ilLPObjectStatisticsTableGUI\fillRow(), ilWorkspaceShareTableGUI\fillRow(), ilMediaPoolTableGUI\fillRow(), ilNewsForContextBlockGUI\fillRow(), ilLPObjectStatisticsLPTableGUI\fillRow(), ilShopSearchResult\filter(), ilSearchResult\filter(), ilObjPluginDispatchGUI\forward(), ilAdministrationGUI\forward(), ilContainerGUI\getAsynchItemListObject(), ilObjectGUI\getCenterColumnHTML(), ilPageContentGUI\getCharacteristicsOfCurrentStyle(), ilParticipants\getDefaultMemberRole(), ilObjStyleSheet\getEffectiveContentStyleId(), ilUserDefinedFields\getExportableFields(), ilLPTableBaseGUI\getExportMeta(), ilWorkspaceAccessHandler\getGotoLink(), ilObjectListGUI\getHeaderAction(), ilObjHelpSettings\getHelpModules(), ilRepositorySelectorInputGUI\getHighlightedNode(), ilObjLearningModuleSubItemListGUI\getHTML(), ilCalendarAppointmentPanelGUI\getHTML(), ilPathGUI\getHTML(), ilLocatorGUI\getHTML(), ilObjectLP\getInstance(), ilParticipants\getInstanceByObjId(), ilLMPageObjectGUI\getLinkXML(), ilGlossaryPresentationGUI\getLinkXML(), ilLMPresentationGUI\getLinkXML(), ilObjectListGUI\getListItemHTML(), ilPersonalSkillsGUI\getMaterialInfo(), ilMainMenuGUI\getMemberViewHTML(), ilPageObject\getMultimediaXML(), ilNewsItem\getNewsForRefId(), ilCalendarCategories\getNotificationCalendars(), ilTrQuery\getObjectIds(), ilObjectRolePermissionTableGUI\getObjType(), ilObjectRoleTemplatePermissionTableGUI\getObjType(), ilPreview\getObjType(), ilMemberExport\getOrderedExportableFields(), ilPageObject\getParentObjectContributors(), ilTrQuery\getParticipantsForObject(), ilObjSCORM2004LearningModuleGUI\getPropertiesEditableValues(), ilContainerContentGUI\getRightColumnHTML(), ilCourseContentGUI\getRightColumnHTML(), ilObjectGUI\getRightColumnHTML(), ilRbacReview\getRoleFolderOfRole(), ilTrSummaryTableGUI\getSelectableColumns(), ilAdministrationSettingsFormHandler\getSettingsGUIInstance(), ilPageContentGUI\getStyle(), ilTrQuery\getSubItemsStatusForUser(), ilNoteGUI\getSubObjectTitle(), ilLPCollectionOfLMChapters\getTableGUIData(), ilObjSessionGUI\getTabs(), ilCOPageExporter\getXmlExportHeadDependencies(), ilForumExporter\getXmlRepresentation(), ilFileExporter\getXmlRepresentation(), ilTaggingAppEventListener\handleEvent(), ilCourseAppEventListener\handleEvent(), ilSearchAppEventListener\handleEvent(), ilObjFileGUI\handleFileUpload(), ilECSEventQueueReader\handleImportReset(), ilObjectLP\handleMove(), ilSurveySkill\handleQuestionDeletion(), ilSCORM13Package\il_import(), ilHistoryGUI\ilHistoryGUI(), ilNoteGUI\ilNoteGUI(), ilObjectFeedWriter\ilObjectFeedWriter(), ilRepositoryGUI\ilRepositoryGUI(), ilUserFeedWriter\ilUserFeedWriter(), ilWorkspaceAccessTableGUI\importData(), ilBookmarkDataSet\importRecord(), ilCalendarDataSet\importRecord(), ilUserDataSet\importRecord(), ilObjectCopyGUI\init(), ilSubItemListGUI\init(), ilLearningProgressGUI\initCollectionManualForm(), ilObjRoleFolderGUI\initCopyBehaviourForm(), ilTrSummaryTableGUI\initFilter(), ilCalendarAppointmentGUI\initForm(), ilConditionHandlerInterface\initFormCondition(), ilObjectOwnershipManagementTableGUI\initItems(), ilObjContentObjectGUI\initMenuEntryForm(), ilPluginLP\initPlugin(), ilContainerGUI\initStylePropertiesForm(), ilObjectCopyGUI\initTargetSelection(), ilPCContentIncludeGUI\insertFromPool(), ilPCMediaObjectGUI\insertFromPool(), ilPCQuestionGUI\insertFromPool(), ilPageObject\insertInstIntoIDs(), ilObjectListGUI\insertLinkCommand(), ilObjectListGUI\insertMultiDownloadCommand(), ilObjectListGUI\insertPasteCommand(), ilPCResourcesGUI\insertResourcesIntoPageContent(), ilObjectListGUI\insertSubscribeCommand(), ilSoapCourseAdministration\isAssignedToCourse(), ilSoapGroupAdministration\isAssignedToGroup(), ilFileUploadUtil\isUploadAllowed(), ilAdministrationGUI\jump(), ilObjUserFolderGUI\jumpToUserObject(), ilObjectTranslationGUI\listTranslations(), ilRepositorySearchGUI\listUsers(), ilObjSAHSLearningModule\lookupAssignedGlossary(), ilCalendarSettings\lookupCalendarActivated(), ilObjHelpSettings\lookupModuleTitle(), ilObjStyleSheet\lookupObjectStyle(), ilContainerSortingSettings\lookupSortModeFromParentContainer(), assTextQuestionGUI\outQuestionForTest(), ilCourseObjectivesTableGUI\parse(), ilRbacLogTableGUI\parseChangesFaPa(), ilObjMediaPoolSubItemListGUI\parseImage(), ilDataSet\parseObjectExportId(), ilRepositoryObjectResultTableGUI\parseObjectIds(), ilObjectAddNewItemGUI\parseRepository(), ilAdministrationCommandGUI\paste(), ilAdministrationCommandGUI\performPasteIntoMultipleObjects(), ilObjectGUI\prepareOutput(), ilObjSCORM2004LearningModuleGUI\properties(), ilObject2GUI\putObjectInTree(), ilObjectGUI\putObjectInTree(), ilUserQuery\query(), ilObjSAHSLearningModule\read(), ilCalendarCategory\read(), ilMediaObjectDataSet\readData(), ilCalendarCategories\readReposCalendars(), ilCalendarCategories\readSelectedCategories(), ilObjOrgUnitGUI\redirectToRefId(), ilObjectGUI\redirectToRefId(), ilSharedResourceGUI\redirectToResource(), ilECSCmsCourseMemberCommandQueueHandler\refreshAssignmentStatus(), ilDesktopItemGUI\removeFromDesktop(), ilCalendarSelectionBlockGUI\renderItem(), ilSearchResultPresentation\renderItemList(), ilPCTableGUI\renderTable(), ilAccountMail\replacePlaceholders(), ilObjUserGUI\roleassignmentObject(), ilMembershipCronNotifications\run(), ilCalendarAppointmentGUI\save(), ilAccountRegistrationGUI\saveForm(), ilExportGUI\saveItemSelection(), ilConsultationHoursGUI\saveSequence(), ilObjFileGUI\saveUnzip(), ilMembershipCronNotifications\sendMail(), ilObjContentObject\setAutoGlossaries(), ilSCORM2004PageGUI\setDefaultLinkXml(), ilPageObjectGUI\setDefaultLinkXml(), ilPCInteractiveImage\setNode(), ilMailNotification\setObjId(), ilObjItemGroupGUI\setTabs(), ilShopGUI\showContainerContent(), ilRepUtilGUI\showDeleteConfirmation(), ilCalendarAppointmentGUI\showInfoScreen(), ilInternalLinkGUI\showLinkHelp(), ilAdministrationCommandGUI\showLinkIntoMultipleObjectsTree(), ilMemberViewGUI\showMemberViewSwitch(), ilAdministrationCommandGUI\showMoveIntoObjectTree(), ilNewsForContextBlockGUI\showNews(), ilPageObjectGUI\showPage(), ilObjExerciseGUI\showParticipantObject(), ilShopGUI\showSpecialContent(), ilNoteGUI\showTargets(), ilRepositoryGUI\showTree(), ilAdministrationExplorerGUI\sortChilds(), ilRepositorySelectorExplorerGUI\sortChilds(), ilRepositoryExplorerGUI\sortChilds(), ilShopRepositoryExplorer\sortNodes(), ilRepositoryExplorer\sortNodes(), ilSearchAppEventListener\storeElement(), ilObjectTest\testSetGetLookup(), ilObjectTest\testTreeTrash(), ilDidacticTemplateLocalRoleAction\toXml(), ilDidacticTemplateLocalPolicyAction\toXml(), ilPCVerificationGUI\update(), ilSoapCourseAdministration\updateCourse(), ilLMObject\updateInternalLinks(), ilConsultationHoursGUI\updateMulti(), ilMediaPoolItem\updateObjectTitle(), ilObjectLP\updateParentCollections(), ilECSCategoryMappingRule\validate(), ilLPCollectionOfRepositoryObjects\validateEntry(), ilSoapObjectAdministration\validateReferences(), ilPublicUserProfileGUI\validateUser(), ilPDNewsGUI\view(), ilPDNotesGUI\view(), ilContObjectManifestBuilder\writeResources(), ilRoleXmlExport\writeRole(), ilLPStatus\writeStatus(), ilContainerXmlWriter\writeSubitems(), ilBasicSkill\writeUserSkillLevelStatus(), and ilPCParagraph\xml2output().

1184  {
1185  global $ilObjDataCache;
1186 
1187  if($a_reference)
1188  {
1189  return $ilObjDataCache->lookupType($ilObjDataCache->lookupObjId($a_id));
1190  }
1191  return $ilObjDataCache->lookupType($a_id);
1192  }
+ Here is the caller graph for this function:

◆ _prepareCloneSelection()

static ilObject::_prepareCloneSelection (   $a_ref_ids,
  $new_type,
  $show_path = true 
)
static

Prepare copy wizard object selection.

public

Parameters
arrayint array of ref ids

Definition at line 1690 of file class.ilObject.php.

References $lng, $options, $path, $query, $res, $row, $title, and ilPlugin\lookupTxt().

Referenced by ilObjSurveyQuestionPool\_getAvailableQuestionpools(), ilObjQuestionPool\_getAvailableQuestionpools(), and ilObjTest\_getAvailableTests().

1691  {
1692  global $ilDB,$lng,$objDefinition;
1693 
1694  $query = "SELECT obj_data.title obj_title,path_data.title path_title,child FROM tree ".
1695  "JOIN object_reference obj_ref ON child = obj_ref.ref_id ".
1696  "JOIN object_data obj_data ON obj_ref.obj_id = obj_data.obj_id ".
1697  "JOIN object_reference path_ref ON parent = path_ref.ref_id ".
1698  "JOIN object_data path_data ON path_ref.obj_id = path_data.obj_id ".
1699  "WHERE ".$ilDB->in("child", $a_ref_ids, false, "integer")." ".
1700  "ORDER BY obj_data.title ";
1701  $res = $ilDB->query($query);
1702 
1703  if (!$objDefinition->isPlugin($new_type))
1704  {
1705  $options[0] = $lng->txt('obj_'.$new_type.'_select');
1706  }
1707  else
1708  {
1709  include_once("./Services/Component/classes/class.ilPlugin.php");
1710  $options[0] = ilPlugin::lookupTxt("rep_robj", $new_type, "obj_".$new_type."_select");
1711  }
1712 
1713  while($row = $ilDB->fetchObject($res))
1714  {
1715  if(strlen($title = $row->obj_title) > 40)
1716  {
1717  $title = substr($title,0,40).'...';
1718  }
1719 
1720  if($show_path)
1721  {
1722  if(strlen($path = $row->path_title) > 40)
1723  {
1724  $path = substr($path,0,40).'...';
1725  }
1726 
1727  $title .= ' ('.$lng->txt('path').': '.$path.')';
1728  }
1729 
1730  $options[$row->child] = $title;
1731  }
1732  return $options ? $options : array();
1733  }
static lookupTxt($a_mod_prefix, $a_pl_id, $a_lang_var)
Lookup language text.
if(!is_array($argv)) $options
$path
Definition: index.php:22
+ Here is the call graph for this function:
+ Here is the caller graph for this function:

◆ _resetDeletedDate()

ilObject::_resetDeletedDate (   $a_ref_id)

only called in ilObjectGUI::insertSavedNodes

Definition at line 1068 of file class.ilObject.php.

References $query, and $res.

Referenced by ilTree\insertNode(), ilObjectTest\testObjectReference(), and ilObjectTest\testSetGetLookup().

1069  {
1070  global $ilDB;
1071 
1072  $query = "UPDATE object_reference SET deleted = ".$ilDB->quote(null,'timestamp').
1073  " WHERE ref_id = ".$ilDB->quote($a_ref_id,'integer');
1074  $res = $ilDB->manipulate($query);
1075  }
+ Here is the caller graph for this function:

◆ _setDeletedDate()

ilObject::_setDeletedDate (   $a_ref_id)

only called in ilTree::saveSubTree

Definition at line 1038 of file class.ilObject.php.

References $query, and $res.

Referenced by ilObjectTest\testObjectReference(), and ilObjectTest\testSetGetLookup().

1039  {
1040  global $ilDB;
1041 
1042  $query = "UPDATE object_reference SET deleted= ".$ilDB->now().' '.
1043  "WHERE ref_id = ".$ilDB->quote($a_ref_id,'integer');
1044  $res = $ilDB->manipulate($query);
1045  }
+ Here is the caller graph for this function:

◆ _writeDescription()

ilObject::_writeDescription (   $a_obj_id,
  $a_desc 
)

write description to db (static)

Parameters
int$a_obj_idobject id
string$a_descdescription public

Definition at line 1120 of file class.ilObject.php.

References $res, getId(), getLongDescription(), and ilUtil\shortenText().

Referenced by ilObjMediaObject\MDUpdateListener().

1121  {
1122  global $ilDB,$objDefinition;
1123 
1124 
1125  $desc = ilUtil::shortenText($a_desc,self::DESC_LENGTH,true);
1126 
1127  $q = "UPDATE object_data ".
1128  "SET ".
1129  "description = ".$ilDB->quote($desc, "text").",".
1130  "last_update = ".$ilDB->now()." ".
1131  "WHERE obj_id = ".$ilDB->quote($a_obj_id, "integer");
1132 
1133  $ilDB->manipulate($q);
1134 
1135  if($objDefinition->isRBACObject($this->getType()))
1136  {
1137  // Update long description
1138  $res = $ilDB->query("SELECT * FROM object_description WHERE obj_id = ".
1139  $ilDB->quote($a_obj_id,'integer'));
1140 
1141  if($res->numRows())
1142  {
1143  $values = array(
1144  'description' => array('clob',$this->getLongDescription())
1145  );
1146  $ilDB->update('object_description',$values,array('obj_id' => array('integer',$this->getId())));
1147  }
1148  else
1149  {
1150  $values = array(
1151  'description' => array('clob',$this->getLongDescription()),
1152  'obj_id' => array('integer',$this->getId()));
1153  $ilDB->insert('object_description',$values);
1154  }
1155  }
1156  }
static shortenText($a_str, $a_len, $a_dots=false, $a_next_blank=false, $a_keep_extension=false)
shorten a string to given length.
getId()
get object id public
getLongDescription()
get object long description (stored in object_description)
+ Here is the call graph for this function:
+ Here is the caller graph for this function:

◆ _writeImportId()

ilObject::_writeImportId (   $a_obj_id,
  $a_import_id 
)

write import id to db (static)

Parameters
int$a_obj_idobject id
string$a_import_idimport id public

Definition at line 1165 of file class.ilObject.php.

Referenced by ilAuthContainerECS\createUser(), ilCourseXMLParser\handlerBeginTag(), ilObjGlossaryGUI\importFileObject(), ilObjContentObject\importFromDirectory(), and ilGlossaryImporter\importXmlRepresentation().

1166  {
1167  global $ilDB;
1168 
1169  $q = "UPDATE object_data ".
1170  "SET ".
1171  "import_id = ".$ilDB->quote($a_import_id, "text").",".
1172  "last_update = ".$ilDB->now()." ".
1173  "WHERE obj_id = ".$ilDB->quote($a_obj_id, "integer");
1174 
1175  $ilDB->manipulate($q);
1176  }
+ Here is the caller graph for this function:

◆ _writeTitle()

ilObject::_writeTitle (   $a_obj_id,
  $a_title 
)

write title to db (static)

Parameters
int$a_obj_idobject id
string$a_titletitle public

Definition at line 1100 of file class.ilObject.php.

Referenced by ilObjMediaObject\MDUpdateListener(), and ilObjSAHSLearningModuleGUI\uploadObject().

1101  {
1102  global $ilDB;
1103 
1104  $q = "UPDATE object_data ".
1105  "SET ".
1106  "title = ".$ilDB->quote($a_title, "text").",".
1107  "last_update = ".$ilDB->now()." ".
1108  "WHERE obj_id = ".$ilDB->quote($a_obj_id, "integer");
1109 
1110  $ilDB->manipulate($q);
1111  }
+ Here is the caller graph for this function:

◆ appendCopyInfo()

ilObject::appendCopyInfo (   $a_target_id,
  $a_copy_id 
)

Prepend Copy info if object with same name exists in that container.

public

Parameters
intcopy_id

Definition at line 1805 of file class.ilObject.php.

References $title, ilObjFileAccess\_appendNumberOfCopyToFilename(), ilCopyWizardOptions\_getInstance(), getTitle(), and getType().

Referenced by cloneObject().

1806  {
1807  global $tree;
1808 
1809  include_once('Services/CopyWizard/classes/class.ilCopyWizardOptions.php');
1810  $cp_options = ilCopyWizardOptions::_getInstance($a_copy_id);
1811  if(!$cp_options->isRootNode($this->getRefId()))
1812  {
1813  return $this->getTitle();
1814  }
1815  $nodes = $tree->getChilds($a_target_id);
1816 
1817  $title_unique = false;
1818  require_once 'Modules/File/classes/class.ilObjFileAccess.php';
1819  $numberOfCopy = 1;
1821  while(!$title_unique)
1822  {
1823  $found = 0;
1824  foreach($nodes as $node)
1825  {
1826  if(($title == $node['title']) and ($this->getType() == $node['type']))
1827  {
1828  $found++;
1829  }
1830  }
1831  if($found > 0)
1832  {
1833  $title = ilObjFileAccess::_appendNumberOfCopyToFilename($this->getTitle(), ++$numberOfCopy);
1834  }
1835  else
1836  {
1837  break;
1838  }
1839  }
1840  return $title;
1841  }
static _appendNumberOfCopyToFilename($a_file_name, $nth_copy=null)
Appends the text " - Copy" to a filename in the language of the current user.
static _getInstance($a_copy_id)
Get instance of copy wizard options.
getTitle()
get object title public
getType()
get object type public
+ Here is the call graph for this function:
+ Here is the caller graph for this function:

◆ applyDidacticTemplate()

ilObject::applyDidacticTemplate (   $a_tpl_id)

Apply template.

Parameters
int$a_tpl_id

Definition at line 1540 of file class.ilObject.php.

References ilDidacticTemplateObjSettings\assignTemplate(), ilDidacticTemplateActionFactory\getActionsByTemplateId(), getId(), and getRefId().

1541  {
1542  if(!$a_tpl_id)
1543  {
1544  return true;
1545  }
1546 
1547  include_once './Services/DidacticTemplate/classes/class.ilDidacticTemplateObjSettings.php';
1548  ilDidacticTemplateObjSettings::assignTemplate($this->getRefId(), $this->getId(), (int) $a_tpl_id);
1549 
1550  include_once './Services/DidacticTemplate/classes/class.ilDidacticTemplateActionFactory.php';
1551  foreach(ilDidacticTemplateActionFactory::getActionsByTemplateId($a_tpl_id) as $action)
1552  {
1553  $action->setRefId($this->getRefId());
1554  $action->apply();
1555  }
1556  }
static assignTemplate($a_ref_id, $a_obj_id, $a_tpl_id)
Assign template to object ilDB $ilDB.
getId()
get object id public
getRefId()
get reference id public
static getActionsByTemplateId($a_tpl_id)
Get actions of one template.
+ Here is the call graph for this function:

◆ cloneDependencies()

ilObject::cloneDependencies (   $a_target_id,
  $a_copy_id 
)

Clone object dependencies.

This method allows to refresh any ref id references to other objects that are affected in the same copy process. Ask ilCopyWizardOptions for the mappings.

public

Parameters
intref_id of target object
intcopy_id

Definition at line 1855 of file class.ilObject.php.

References ilConditionHandler\_getConditionsOfTarget(), ilCopyWizardOptions\_getInstance(), _lookupObjId(), _lookupType(), getId(), getRefId(), and ilDidacticTemplateObjSettings\lookupTemplateId().

1856  {
1857  include_once './Services/AccessControl/classes/class.ilConditionHandler.php';
1858  include_once './Services/CopyWizard/classes/class.ilCopyWizardOptions.php';
1859 
1860  $cwo = ilCopyWizardOptions::_getInstance($a_copy_id);
1861  $mappings = $cwo->getMappings();
1862 
1863  $conditions = ilConditionHandler::_getConditionsOfTarget($this->getRefId(), $this->getId());
1864  foreach($conditions as $con)
1865  {
1866  if($mappings[$con['trigger_ref_id']])
1867  {
1868  $newCondition = new ilConditionHandler();
1869 
1870  $target_obj = ilObject::_lookupObjId($a_target_id);
1871  $target_typ = ilObject::_lookupType($target_obj);
1872 
1873  $newCondition->setTargetRefId($a_target_id);
1874  $newCondition->setTargetObjId($target_obj);
1875  $newCondition->setTargetType($target_typ);
1876 
1877  $trigger_ref = $mappings[$con['trigger_ref_id']];
1878  $trigger_obj = ilObject::_lookupObjId($trigger_ref);
1879  $trigger_typ = ilObject::_lookupType($trigger_obj);
1880 
1881  $newCondition->setTriggerRefId($trigger_ref);
1882  $newCondition->setTriggerObjId($trigger_obj);
1883  $newCondition->setTriggerType($trigger_typ);
1884  $newCondition->setOperator($con['operator']);
1885  $newCondition->setValue($con['value']);
1886  $newCondition->setReferenceHandlingType($con['ref_handling']);
1887  $newCondition->setObligatory($con['obligatory']);
1888  $newCondition->storeCondition();
1889  }
1890  }
1891 
1892  include_once './Services/DidacticTemplate/classes/class.ilDidacticTemplateObjSettings.php';
1894  if($tpl_id)
1895  {
1896  include_once './Services/Object/classes/class.ilObjectFactory.php';
1897  $factory = new ilObjectFactory();
1898  $obj = $factory->getInstanceByRefId($a_target_id, FALSE);
1899  if($obj instanceof ilObject)
1900  {
1901  $obj->applyDidacticTemplate($tpl_id);
1902  }
1903  }
1904  return true;
1905  }
static lookupTemplateId($a_ref_id)
Lookup template id ilDB $ilDB.
Class ilObjectFactory.
static _getConditionsOfTarget($a_target_ref_id, $a_target_obj_id, $a_target_type="")
get all conditions of target object
Class ilObject Basic functions for all objects.
static _getInstance($a_copy_id)
Get instance of copy wizard options.
getId()
get object id public
static _lookupObjId($a_id)
static _lookupType($a_id, $a_reference=false)
lookup object type
Handles conditions for accesses to different ILIAS objects.
getRefId()
get reference id public
+ Here is the call graph for this function:

◆ cloneMetaData()

ilObject::cloneMetaData (   $target_obj)

Copy meta data.

public

Parameters
objecttarget object

Definition at line 1914 of file class.ilObject.php.

References getId(), and getType().

Referenced by ilObjTest\_getAvailableTests(), ilObjLinkResource\cloneObject(), ilObjFileBasedLM\cloneObject(), ilObjCourse\cloneObject(), ilObjGlossary\cloneObject(), ilObjSAHSLearningModule\cloneObject(), ilObjContentObject\cloneObject(), and ilObjSurvey\cloneObject().

1915  {
1916  include_once "./Services/MetaData/classes/class.ilMD.php";
1917  $md = new ilMD($this->getId(),0,$this->getType());
1918  $md->cloneMD($target_obj->getId(),0,$target_obj->getType());
1919  return true;
1920  }
getId()
get object id public
getType()
get object type public
+ Here is the call graph for this function:
+ Here is the caller graph for this function:

◆ cloneObject()

ilObject::cloneObject (   $a_target_id,
  $a_copy_id = 0,
  $a_omit_tree = false 
)

Clone object permissions, put in tree ...

public

Parameters
inttarget id
intcopy id for class.ilCopyWizardOptions()
Returns
object new object

Definition at line 1744 of file class.ilObject.php.

References $ilUser, $location, $query, $res, ilAdvancedMDValues\_cloneValues(), appendCopyInfo(), getId(), getLongDescription(), getRefId(), getTitle(), and getType().

Referenced by ilObjTest\_getAvailableTests(), and ilObjForum\getDiskUsage().

1745  {
1746  global $objDefinition,$ilUser,$rbacadmin, $ilDB;
1747 
1748  $location = $objDefinition->getLocation($this->getType());
1749  $class_name = ('ilObj'.$objDefinition->getClassName($this->getType()));
1750 
1751  if(!$a_omit_tree)
1752  {
1753  $title = $this->appendCopyInfo($a_target_id,$a_copy_id);
1754  }
1755  else
1756  {
1757  $title = $this->getTitle();
1758  }
1759 
1760  // create instance
1761  include_once($location."/class.".$class_name.".php");
1762  $new_obj = new $class_name(0, false);
1763  $new_obj->setOwner($ilUser->getId());
1764  $new_obj->setTitle($title);
1765  $new_obj->setDescription($this->getLongDescription());
1766  $new_obj->setType($this->getType());
1767  // Choose upload mode to avoid creation of additional settings, db entries ...
1768  $new_obj->create(true);
1769 
1770  if(!$a_omit_tree)
1771  {
1772  $new_obj->createReference();
1773  $new_obj->putInTree($a_target_id);
1774  $new_obj->setPermissions($a_target_id);
1775 
1776  // when copying from personal workspace we have no current ref id
1777  if($this->getRefId())
1778  {
1779  // copy local roles
1780  $rbacadmin->copyLocalRoles($this->getRefId(),$new_obj->getRefId());
1781  }
1782  }
1783 
1784  include_once('./Services/AdvancedMetaData/classes/class.ilAdvancedMDValues.php');
1785  ilAdvancedMDValues::_cloneValues($this->getId(),$new_obj->getId());
1786 
1787  // BEGIN WebDAV: Clone WebDAV properties
1788  $query = "INSERT INTO dav_property (obj_id,node_id,ns,name,value) ".
1789  "SELECT ".$ilDB->quote($new_obj->getId(),'integer').",node_id,ns,name,value ".
1790  "FROM dav_property ".
1791  "WHERE obj_id = ".$ilDB->quote($this->getId(),'integer');
1792  $res = $ilDB->manipulate($query);
1793  // END WebDAV: Clone WebDAV properties
1794 
1795  return $new_obj;
1796  }
$location
Definition: buildRTE.php:44
getId()
get object id public
static _cloneValues($a_source_id, $a_target_id)
Clone Advanced Meta Data.
getTitle()
get object title public
getType()
get object type public
appendCopyInfo($a_target_id, $a_copy_id)
Prepend Copy info if object with same name exists in that container.
global $ilUser
Definition: imgupload.php:15
getLongDescription()
get object long description (stored in object_description)
getRefId()
get reference id public
+ Here is the call graph for this function:
+ Here is the caller graph for this function:

◆ collectDeletionDependencies()

static ilObject::collectDeletionDependencies ( $deps,
  $a_ref_id,
  $a_obj_id,
  $a_type,
  $a_depth = 0 
)
staticfinal

Collect deletion dependencies.

E.g.

Parameters

Definition at line 2003 of file class.ilObject.php.

References $id, and $location.

Referenced by ilRepUtilGUI\showDeleteConfirmation().

2004  {
2005  global $objDefinition, $tree;
2006 
2007  if ($a_depth == 0)
2008  {
2009  $deps["dep"] = array();
2010  }
2011 
2012  $deps["del_ids"][$a_obj_id] = $a_obj_id;
2013 
2014  if (!$objDefinition->isPluginTypeName($a_type))
2015  {
2016  $class_name = "ilObj".$objDefinition->getClassName($a_type);
2017  $location = $objDefinition->getLocation($a_type);
2018  include_once($location."/class.".$class_name.".php");
2019  $odeps = call_user_func(array($class_name, "getDeletionDependencies"), $a_obj_id);
2020  if (is_array($odeps))
2021  {
2022  foreach ($odeps as $id => $message)
2023  {
2024  $deps["dep"][$id][$a_obj_id][] = $message;
2025  }
2026  }
2027 
2028  // get deletion dependency of childs
2029  foreach ($tree->getChilds($a_ref_id) as $c)
2030  {
2031  ilObject::collectDeletionDependencies($deps, $c["child"], $c["obj_id"], $c["type"], $a_depth + 1);
2032  }
2033  }
2034 
2035  // delete all dependencies to objects that will be deleted, too
2036  if ($a_depth == 0)
2037  {
2038  foreach ($deps["del_ids"] as $obj_id)
2039  {
2040  unset($deps["dep"][$obj_id]);
2041  }
2042  $deps = $deps["dep"];
2043  }
2044  }
$location
Definition: buildRTE.php:44
static collectDeletionDependencies(&$deps, $a_ref_id, $a_obj_id, $a_type, $a_depth=0)
Collect deletion dependencies.
+ Here is the caller graph for this function:

◆ countReferences()

ilObject::countReferences ( )

count references of object

public

Returns
integer number of references for this object

Definition at line 1337 of file class.ilObject.php.

References $query, $res, and $row.

Referenced by delete().

1338  {
1339  global $ilDB;
1340 
1341  if (!isset($this->id))
1342  {
1343  $message = "ilObject::countReferences(): No obj_id given!";
1344  $this->ilias->raiseError($message,$this->ilias->error_obj->WARNING);
1345  }
1346 
1347  $query = "SELECT COUNT(ref_id) num FROM object_reference ".
1348  "WHERE obj_id = ".$ilDB->quote($this->id,'integer')." ";
1349  $res = $ilDB->query($query);
1350  $row = $ilDB->fetchObject($res);
1351 
1352  return $row->num;
1353  }
redirection script todo: (a better solution should control the processing via a xml file) ...
+ Here is the caller graph for this function:

◆ create()

ilObject::create ( )

create

note: title, description and type should be set when this function is called

public

Returns
integer object id

Definition at line 596 of file class.ilObject.php.

References $GLOBALS, $id, $ilUser, $log, getDescription(), getImportId(), getLongDescription(), getOwner(), getTitle(), setOwner(), and ilUtil\shortenText().

Referenced by ilRemoteObjectBase\createFromECSEContent().

597  {
598  global $ilDB, $log,$ilUser,$objDefinition;
599 
600  if (!isset($this->type))
601  {
602  $message = get_class($this)."::create(): No object type given!";
603  $this->ilias->raiseError($message,$this->ilias->error_obj->WARNING);
604  }
605 
606  // write log entry
607  $log->write("ilObject::create(), start");
608 
609  $this->title = ilUtil::shortenText($this->getTitle(), $this->max_title, $this->add_dots);
610  $this->desc = ilUtil::shortenText($this->getDescription(), $this->max_desc, $this->add_dots);
611 
612  // determine owner
613  if ($this->getOwner() > 0)
614  {
615  $owner = $this->getOwner();
616  }
617  elseif(is_object($ilUser))
618  {
619  $owner = $ilUser->getId();
620  }
621  else
622  {
623  $owner = 0;
624  }
625  $this->id = $ilDB->nextId("object_data");
626  $q = "INSERT INTO object_data ".
627  "(obj_id,type,title,description,owner,create_date,last_update,import_id) ".
628  "VALUES ".
629  "(".
630  $ilDB->quote($this->id, "integer").",".
631  $ilDB->quote($this->type, "text").",".
632  $ilDB->quote($this->getTitle(), "text").",".
633  $ilDB->quote($this->getDescription(), "text").",".
634  $ilDB->quote($owner, "integer").",".
635  $ilDB->now().",".
636  $ilDB->now().",".
637  $ilDB->quote($this->getImportId(), "text").")";
638 
639  $ilDB->manipulate($q);
640 
641  //$this->id = $ilDB->getLastInsertId();
642 
643 
644  // Save long form of description if is rbac object
645  if($objDefinition->isRBACObject($this->getType()))
646  {
647  $values = array(
648  'obj_id' => array('integer',$this->id),
649  'description' => array('clob', $this->getLongDescription()));
650 //var_dump($values);
651  $ilDB->insert('object_description',$values);
652  }
653 
654 
655  // the line ($this->read();) messes up meta data handling: meta data,
656  // that is not saved at this time, gets lost, so we query for the dates alone
657  //$this->read();
658  $q = "SELECT last_update, create_date FROM object_data".
659  " WHERE obj_id = ".$ilDB->quote($this->id, "integer");
660  $obj_set = $ilDB->query($q);
661  $obj_rec = $ilDB->fetchAssoc($obj_set);
662  $this->last_update = $obj_rec["last_update"];
663  $this->create_date = $obj_rec["create_date"];
664 
665  // set owner for new objects
666  $this->setOwner($owner);
667 
668  // write log entry
669  $log->write("ilObject::create(), finished, obj_id: ".$this->id.", type: ".
670  $this->type.", title: ".$this->getTitle());
671 
672  $GLOBALS['ilAppEventHandler']->raise(
673  'Services/Object',
674  'create',
675  array('obj_id' => $this->id,'obj_type' => $this->type));
676 
677  return $this->id;
678  }
static shortenText($a_str, $a_len, $a_dots=false, $a_next_blank=false, $a_keep_extension=false)
shorten a string to given length.
getOwner()
get object owner
setOwner($a_owner)
set object owner
$GLOBALS['ct_recipient']
getTitle()
get object title public
getDescription()
get object description
getImportId()
get import id
redirection script todo: (a better solution should control the processing via a xml file) ...
global $ilUser
Definition: imgupload.php:15
getLongDescription()
get object long description (stored in object_description)
+ Here is the call graph for this function:
+ Here is the caller graph for this function:

◆ createMetaData()

ilObject::createMetaData ( )

create meta data entry

Definition at line 790 of file class.ilObject.php.

References $ilUser, getId(), getLongDescription(), getTitle(), and getType().

Referenced by ilObjGlossary\create(), ilObjSAHSLearningModule\create(), ilObjContentObject\create(), ilObjLinkResource\create(), ilObjSurveyQuestionPool\create(), ilObjQuestionPool\create(), ilObjFileBasedLM\create(), ilObjCourse\create(), and updateMetaData().

791  {
792  include_once 'Services/MetaData/classes/class.ilMDCreator.php';
793 
794  global $ilUser;
795 
796  $md_creator = new ilMDCreator($this->getId(),0,$this->getType());
797  $md_creator->setTitle($this->getTitle());
798  $md_creator->setTitleLanguage($ilUser->getPref('language'));
799  $md_creator->setDescription($this->getLongDescription());
800  $md_creator->setDescriptionLanguage($ilUser->getPref('language'));
801  $md_creator->setKeywordLanguage($ilUser->getPref('language'));
802  $md_creator->setLanguage($ilUser->getPref('language'));
803  $md_creator->create();
804 
805  return true;
806  }
getId()
get object id public
getTitle()
get object title public
getType()
get object type public
global $ilUser
Definition: imgupload.php:15
getLongDescription()
get object long description (stored in object_description)
+ Here is the call graph for this function:
+ Here is the caller graph for this function:

◆ createReference()

ilObject::createReference ( )

creates reference for object

public

Returns
integer reference_id of object

Definition at line 1309 of file class.ilObject.php.

References $query, and $ref_id.

Referenced by ilObject2GUI\putObjectInTree(), and ilObjectGUI\putObjectInTree().

1310  {
1311  global $ilDB;
1312 
1313  if (!isset($this->id))
1314  {
1315  $message = "ilObject::createNewReference(): No obj_id given!";
1316  $this->raiseError($message,$this->ilias->error_obj->WARNING);
1317  }
1318 
1319  $next_id = $ilDB->nextId('object_reference');
1320  $query = "INSERT INTO object_reference ".
1321  "(ref_id, obj_id) VALUES (".$ilDB->quote($next_id,'integer').','.$ilDB->quote($this->id ,'integer').")";
1322  $this->ilias->db->query($query);
1323 
1324  $this->ref_id = $next_id;
1325  $this->referenced = true;
1326 
1327  return $this->ref_id;
1328  }
redirection script todo: (a better solution should control the processing via a xml file) ...
+ Here is the caller graph for this function:

◆ createRoleFolder()

ilObject::createRoleFolder ( )

creates a local role folder

public

Parameters
stringrolefolder title
stringrolefolder description
objectparent object where the rolefolder is attached to
Returns
object rolefolder object

Definition at line 1510 of file class.ilObject.php.

References getId(), and getRefId().

Referenced by ilObjForum\getDiskUsage(), ilObjChatroom\initDefaultRoles(), ilObjContentObject\initDefaultRoles(), ilObjOrgUnit\initDefaultRoles(), ilObjiLincCourse\initDefaultRoles(), ilObjCourse\initDefaultRoles(), and ilObjGroup\initDefaultRoles().

1511  {
1512  global $rbacreview;
1513 
1514  // does a role folder already exists?
1515  // (this check is only 'to be sure' that no second role folder is created under one object.
1516  // the if-construct should never return true)
1517  if ($rolf_data = $rbacreview->getRoleFolderofObject($this->getRefId()))
1518  {
1519  $rfoldObj = $this->ilias->obj_factory->getInstanceByRefId($rolf_data["ref_id"]);
1520  }
1521  else
1522  {
1523  include_once ("./Services/AccessControl/classes/class.ilObjRoleFolder.php");
1524  $rfoldObj = new ilObjRoleFolder();
1525  $rfoldObj->setTitle($this->getId());
1526  $rfoldObj->setDescription(" (ref_id ".$this->getRefId().")");
1527  $rfoldObj->create();
1528  $rfoldObj->createReference();
1529  $rfoldObj->putInTree($this->getRefId());
1530  $rfoldObj->setPermissions($this->getRefId());
1531  }
1532 
1533  return $rfoldObj;
1534  }
Class ilObjRoleFolder.
getId()
get object id public
redirection script todo: (a better solution should control the processing via a xml file) ...
getRefId()
get reference id public
+ Here is the call graph for this function:
+ Here is the caller graph for this function:

◆ delete()

ilObject::delete ( )

delete object or referenced object (in the case of a referenced object, object data is only deleted if last reference is deleted) This function removes an object entirely from system!!

public

Returns
boolean true if object was removed completely; false if only a references was removed

Definition at line 1367 of file class.ilObject.php.

References $log, $query, $res, ilECSImport\_deleteByObjId(), ilBlockSetting\_deleteSettingsOfBlock(), _lookupType(), countReferences(), ilRbacLog\delete(), ilObjectActivation\deleteAllEntries(), ilDidacticTemplateObjSettings\deleteByObjId(), ilDidacticTemplateObjSettings\deleteByRefId(), getId(), getRefId(), getTitle(), getType(), and ilUtil\removeItemFromDesktops().

1368  {
1369  global $rbacadmin, $log, $ilDB;
1370 
1371  $remove = false;
1372 
1373  // delete object_data entry
1374  if ((!$this->referenced) || ($this->countReferences() == 1))
1375  {
1376  // check type match
1377  $db_type = ilObject::_lookupType($this->getId());
1378  if ($this->type != $db_type)
1379  {
1380  $message = "ilObject::delete(): Type mismatch. Object with obj_id: ".$this->id." ".
1381  "was instantiated by type '".$this->type."'. DB type is: ".$db_type;
1382 
1383  // write log entry
1384  $log->write($message);
1385 
1386  // raise error
1387  $this->ilias->raiseError("ilObject::delete(): Type mismatch. (".$this->type."/".$this->id.")",$this->ilias->error_obj->WARNING);
1388  }
1389 
1390  // delete entry in object_data
1391  $q = "DELETE FROM object_data ".
1392  "WHERE obj_id = ".$ilDB->quote($this->getId(), "integer");
1393  $ilDB->manipulate($q);
1394 
1395  // delete long description
1396  $query = "DELETE FROM object_description WHERE obj_id = ".
1397  $ilDB->quote($this->getId(), "integer");
1398  $ilDB->manipulate($query);
1399 
1400  // write log entry
1401  $log->write("ilObject::delete(), deleted object, obj_id: ".$this->getId().", type: ".
1402  $this->getType().", title: ".$this->getTitle());
1403 
1404  // remove news
1405  include_once("./Services/News/classes/class.ilNewsItem.php");
1406  $news_item = new ilNewsItem();
1407  $news_item->deleteNewsOfContext($this->getId(), $this->getType());
1408  include_once("./Services/Block/classes/class.ilBlockSetting.php");
1410 
1411  include_once './Services/DidacticTemplate/classes/class.ilDidacticTemplateObjSettings.php';
1413 
1414  /* remove notes (see infoscreen gui)
1415  as they can be seen as personal data we are keeping them for now
1416  include_once("Services/Notes/classes/class.ilNote.php");
1417  foreach(array(IL_NOTE_PRIVATE, IL_NOTE_PUBLIC) as $note_type)
1418  {
1419  foreach(ilNote::_getNotesOfObject($this->id, 0, $this->type, $note_type) as $note)
1420  {
1421  $note->delete();
1422  }
1423  }
1424  */
1425 
1426  // BEGIN WebDAV: Delete WebDAV properties
1427  $query = "DELETE FROM dav_property ".
1428  "WHERE obj_id = ".$ilDB->quote($this->getId(),'integer');
1429  $res = $ilDB->manipulate($query);
1430  // END WebDAV: Delete WebDAV properties
1431 
1432  include_once './Services/WebServices/ECS/classes/class.ilECSImport.php';
1434 
1435  $remove = true;
1436  }
1437  else
1438  {
1439  // write log entry
1440  $log->write("ilObject::delete(), object not deleted, number of references: ".
1441  $this->countReferences().", obj_id: ".$this->getId().", type: ".
1442  $this->getType().", title: ".$this->getTitle());
1443  }
1444 
1445  // delete object_reference entry
1446  if ($this->referenced)
1447  {
1448  include_once "Services/Object/classes/class.ilObjectActivation.php";
1450 
1451  // delete entry in object_reference
1452  $query = "DELETE FROM object_reference ".
1453  "WHERE ref_id = ".$ilDB->quote($this->getRefId(),'integer');
1454  $res = $ilDB->manipulate($query);
1455 
1456  // write log entry
1457  $log->write("ilObject::delete(), reference deleted, ref_id: ".$this->getRefId().
1458  ", obj_id: ".$this->getId().", type: ".
1459  $this->getType().", title: ".$this->getTitle());
1460 
1461  // DELETE PERMISSION ENTRIES IN RBAC_PA
1462  // DONE: method overwritten in ilObjRole & ilObjUser.
1463  // this call only applies for objects in rbac (not usr,role,rolt)
1464  // TODO: Do this for role templates too
1465  $rbacadmin->revokePermission($this->getRefId(),0,false);
1466 
1467  include_once "Services/AccessControl/classes/class.ilRbacLog.php";
1468  ilRbacLog::delete($this->getRefId());
1469 
1470  // Remove applied didactic template setting
1471  include_once './Services/DidacticTemplate/classes/class.ilDidacticTemplateObjSettings.php';
1473 
1474  // Remove desktop items
1476  }
1477 
1478  // remove conditions
1479  if ($this->referenced)
1480  {
1481  $ch =& new ilConditionHandler();
1482  $ch->delete($this->getRefId());
1483  unset($ch);
1484  }
1485 
1486  return $remove;
1487  }
static removeItemFromDesktops($a_id)
removes object from all user&#39;s desktops public
static deleteByRefId($a_ref_id)
Delete by ref_id ilDB $ilDB.
static _deleteByObjId($a_obj_id)
Delete by obj_id.
getId()
get object id public
getTitle()
get object title public
static _deleteSettingsOfBlock($a_block_id, $a_block_type)
Delete block settings of block.
redirection script todo: (a better solution should control the processing via a xml file) ...
getType()
get object type public
static _lookupType($a_id, $a_reference=false)
lookup object type
static deleteAllEntries($a_ref_id)
Delete all db entries for ref id.
Handles conditions for accesses to different ILIAS objects.
static delete($a_ref_id)
getRefId()
get reference id public
countReferences()
count references of object
static deleteByObjId($a_obj_id)
Delete by obj id ilDB $ilDB.
+ Here is the call graph for this function:

◆ deleteMetaData()

ilObject::deleteMetaData ( )

delete meta data entry

Definition at line 844 of file class.ilObject.php.

References getId(), and getType().

Referenced by ilObjAICCLearningModule\delete(), ilObjLinkResource\delete(), ilObjQuestionPool\delete(), ilObjFileBasedLM\delete(), ilObjSurveyQuestionPool\delete(), ilObjSurvey\delete(), ilObjContentObject\delete(), ilObjTest\delete(), ilObjGlossary\delete(), ilObjSAHSLearningModule\delete(), and ilObjCourse\delete().

845  {
846  // Delete meta data
847  include_once('Services/MetaData/classes/class.ilMD.php');
848  $md = new ilMD($this->getId(), 0, $this->getType());
849  $md->deleteAll();
850  }
getId()
get object id public
getType()
get object type public
+ Here is the call graph for this function:
+ Here is the caller graph for this function:

◆ getAllOwnedRepositoryObjects()

static ilObject::getAllOwnedRepositoryObjects (   $a_user_id)
static

Get all ids of objects user owns.

Parameters
int$a_user_id
Returns
array

Definition at line 2081 of file class.ilObject.php.

References $res, and $row.

Referenced by ilObjectOwnershipManagementGUI\listObjects().

2082  {
2083  global $ilDB, $objDefinition;
2084 
2085  $all = array();
2086 
2087  // restrict to repository
2088  $types = array_keys($objDefinition->getSubObjectsRecursively("root"));
2089 
2090  $sql = "SELECT od.obj_id,od.type,od.title FROM object_data od";
2091 
2092  if($a_user_id)
2093  {
2094  $sql .= " WHERE od.owner = ".$ilDB->quote($a_user_id, "integer");
2095  }
2096  else
2097  {
2098  $sql .= " LEFT JOIN usr_data ud ON (ud.usr_id = od.owner)".
2099  " WHERE (od.owner < ".$ilDB->quote(1, "integer").
2100  " OR od.owner IS NULL OR ud.login IS NULL)".
2101  " AND od.owner <> ".$ilDB->quote(-1, "integer");
2102  }
2103 
2104  $sql .= " AND ".$ilDB->in("od.type", $types, "", "text");
2105 
2106  $res = $ilDB->query($sql);
2107  while($row = $ilDB->fetchAssoc($res))
2108  {
2109  $all[$row["type"]][$row["obj_id"]] = $row["title"];
2110  }
2111 
2112  return $all;
2113  }
+ Here is the caller graph for this function:

◆ getCreateDate()

ilObject::getCreateDate ( )

get create date public

Returns
string creation date

Definition at line 543 of file class.ilObject.php.

References $create_date.

Referenced by ilObjUser\deleteUserDefinedFieldEntries().

544  {
545  return $this->create_date;
546  }
+ Here is the caller graph for this function:

◆ getDeletionDependencies()

static ilObject::getDeletionDependencies (   $a_obj_id)
static

Get deletion dependencies.

Definition at line 2050 of file class.ilObject.php.

2051  {
2052  return false;
2053  }

◆ getDescription()

◆ getDiskUsage()

ilObject::getDiskUsage ( )

Gets the disk usage of the object in bytes.

Returns null, if the object does not use disk space at all.

The implementation of class ilObject always returns null.
Subclasses which use disk space can override this method to return a
non-null value.

@access     public
@return     integer         the disk usage in bytes or null

Definition at line 570 of file class.ilObject.php.

571  {
572  return null;
573  }

◆ getHTMLDirectory()

ilObject::getHTMLDirectory ( )

Definition at line 1640 of file class.ilObject.php.

1641  {
1642  return false;
1643  }

◆ getId()

ilObject::getId ( )

get object id public

Returns
integer object id

Definition at line 295 of file class.ilObject.php.

References $id.

Referenced by ilObjectXMLWriter\__appendObjectProperties(), ilObjCourse\__createDefaultSettings(), ilObjCourse\__deleteSettings(), ilObjCourse\__readSettings(), ilObjUserFolder\_deleteAccountMailAttachment(), ilObjContentObject\_deleteStyleAssignments(), ilObjStyleSheet\_replaceStylePar(), ilECSAppEventListener\_sendNotification(), ilObjUserFolder\_updateAccountMailAttachment(), _writeDescription(), ilObjStyleSheet\addCharacteristic(), ilObjUser\addDesktopItem(), ilObjContentObject\addFirstChapterAndPage(), ilObjSystemFolder\addHeaderTitleTranslation(), ilObjWiki\addImportantPage(), ilObjSurvey\addMaterialTag(), ilObjUser\addObjectToClipboard(), ilObjStyleSheet\addParameter(), ilObjTest\addQTIMaterial(), ilObjQuestionPool\addQuestionChangeListeners(), ilObjExercise\addResourceObject(), ilObjStyleSheet\addTemplate(), ilObjUser\addToPCClipboard(), ilObjCategory\addTranslation(), ilObjRootFolder\addTranslation(), ilObjOrgUnit\addTranslation(), ilObjRole\adjustPermissions(), ilObjCourseGUI\afterImport(), ilObjExternalFeedGUI\afterSave(), ilObjLinkResourceGUI\afterSave(), ilObjPortfolioTemplateGUI\afterSave(), ilObjFolderGUI\afterSave(), ilObjTaxonomyGUI\afterSave(), ilObjCategoryGUI\afterSave(), ilObjPortfolioGUI\afterSave(), ilObjCourseGUI\afterSave(), applyDidacticTemplate(), ilObjOrgUnit\assignUsersToEmployeeRole(), ilObjOrgUnit\assignUsersToSuperiorRole(), ilObjContentObject\autoLinkGlossaryTerms(), ilObjForumGUI\cancelObject(), ilObjRole\changeExistingObjects(), ilObjStyleSheet\characteristicExists(), ilObjCourse\checkLPStatusSync(), ilObjSurvey\checkReminder(), ilObjContentObject\checkTree(), ilObjStyleSheet\cleanExportDirectory(), ilObjSurvey\cleanupMediaobjectUsage(), ilObjTest\cleanupMediaobjectUsage(), ilObjUser\clipboardDeleteAll(), ilObjUser\clipboardDeleteObjectsOfType(), ilObjUser\clipboardHasObjectsOfType(), ilObjSession\cloneDependencies(), ilContainer\cloneDependencies(), ilObjCourse\cloneDependencies(), cloneDependencies(), cloneMetaData(), ilObjFolder\cloneObject(), ilObjChatroom\cloneObject(), ilObjSurveyQuestionPool\cloneObject(), ilObjBookingPool\cloneObject(), ilObjCategory\cloneObject(), ilObjLinkResource\cloneObject(), ilObjExercise\cloneObject(), ilObjSession\cloneObject(), ilContainer\cloneObject(), ilObjGroup\cloneObject(), ilObjCourse\cloneObject(), ilObjWiki\cloneObject(), ilObjGlossary\cloneObject(), ilObjQuestionPool\cloneObject(), cloneObject(), ilObjContentObject\cloneObject(), ilObjContentObject\copyAllPagesAndChapters(), ilObjSurveyQuestionPool\copyQuestion(), ilObjQuestionPool\copyQuestion(), ilObjGlossary\create(), ilObjSAHSLearningModule\create(), ilObjMediaCast\create(), ilObjWiki\create(), ilObjSession\create(), ilObjGroup\create(), ilObjCourse\create(), ilContainer\create(), ilObjStyleSheet\create(), ilContainer\createContainerDirectory(), ilObjGlossary\createExportDirectory(), ilObjContentObject\createExportDirectory(), ilObjSurveyQuestionPool\createExportDirectory(), ilObjQuestionPool\createExportDirectory(), ilObjTest\createExportDirectory(), ilObjStyleSheet\createExportDirectory(), ilObjSurvey\createExportDirectory(), ilObjCourseVerification\createFromCourse(), ilObjExerciseVerification\createFromExercise(), ilObjSCORMVerification\createFromSCORMLM(), ilObjStyleSheet\createFromXMLFile(), ilObjStyleSheet\createImagesDirectory(), ilObjContentObject\createImportDirectory(), ilObjGlossary\createImportDirectory(), ilObjSurveyQuestionPool\createImportDirectory(), ilObjStyleSheet\createImportDirectory(), ilObjSurvey\createImportDirectory(), ilObjContentObject\createLMTree(), ilObjMediaPool\createMepTree(), createMetaData(), ilObjRole\createPermissionIntersection(), ilObjContentObject\createProperties(), createRoleFolder(), ilObjSCORM2004LearningModule\createScorm2004Tree(), ilObjForum\createSettings(), ilObjOrgUnit\deassignUserFromEmployeeRole(), ilObjOrgUnit\deassignUserFromSuperiorRole(), ilObjCategory\delete(), ilObjRoleTemplate\delete(), ilObjAICCLearningModule\delete(), ilObjExternalFeed\delete(), ilObjBookingPool\delete(), ilObjLinkResource\delete(), ilObjFileBasedLM\delete(), ilObjOrgUnit\delete(), ilContainerReference\delete(), ilObjMediaCast\delete(), ilObjExercise\delete(), ilObjRole\delete(), ilObjWiki\delete(), ilObjSession\delete(), ilObjContentObject\delete(), ilObjGroup\delete(), ilObjGlossary\delete(), ilObjSAHSLearningModule\delete(), ilObjCourse\delete(), ilObjUser\delete(), ilObjStyleSheet\delete(), delete(), ilObjSurveyQuestionPool\deleteAllData(), ilObjExercise\deleteAllDeliveredFilesOfUser(), ilObjStyleSheet\deleteCharacteristic(), ilObjRole\deleteLocalPolicies(), deleteMetaData(), ilObjMediaCast\deleteOrder(), ilObjUser\deletePref(), ilObjQuestionPool\deleteQuestionpool(), ilObjStyleSheet\deleteStylePar(), ilObjStyleSheet\deleteStyleParOfChar(), ilObjSurvey\deleteSurveyRecord(), ilObjTest\deleteTest(), ilObjSCORM2004LearningModule\deleteTrackingDataOfUsers(), ilObjCategory\deleteTranslation(), ilObjRootFolder\deleteTranslation(), ilObjOrgUnit\deleteTranslation(), ilObjUser\deleteUserDefinedFieldEntries(), ilObjExercise\deliverFile(), ilObjExercise\determinStatusOfUser(), ilObjStyleSheet\do_3_10_Migration(), ilObjOrgUnit\doLoadRoles(), ilObjUser\dropDesktopItem(), ilObjQuestionPool\duplicateQuestion(), ilObjSurvey\duplicateQuestionForSurvey(), ilObjTest\duplicateQuestionForTest(), ilObjSCORM2004LearningModule\executeDragDrop(), ilObjContentObject\executeDragDrop(), ilObjExercise\exportGradesExcel(), ilObjGlossary\exportHTML(), ilObjContentObject\exportHTML(), ilObjSCORM2004LearningModule\exportHTML4PDF(), ilObjContentObject\exportHTMLPages(), ilObjSCORM2004LearningModule\exportHTMLScoObjects(), ilObjSCORM2004LearningModule\exportPDF(), ilObjUser\exportPersonalData(), ilObjSCORM2004LearningModule\exportScorm(), ilObjContentObject\exportSCORM(), ilObjSCORM2004LearningModule\exportSelected(), ilObjSCORMLearningModule\exportSelected(), ilObjSCORMLearningModule\exportSelectedRaw(), ilObjGroup\exportXML(), ilObjQuestionPool\exportXMLMetaData(), ilObjGlossary\exportXMLMetaData(), ilObjContentObject\exportXMLMetaData(), ilObjSCORM2004LearningModule\exportXMLMetaData(), ilObjTest\exportXMLMetaData(), ilObjContentObject\exportXMLPageObjects(), ilObjSCORM2004LearningModule\exportXMLScoObjects(), ilObjSCORM2004LearningModule\exportXMLStructureObjects(), ilObjWiki\fixImportantPagesNumbering(), ilObjTest\fromXML(), ilObjGlossary\getAllGlossaryIds(), ilObjQuestionPool\getAllQuestionIds(), ilObjQuestionPool\getAllQuestions(), ilObjSCORMLearningModule\getAllScoIds(), ilObjUser\getAppliedUsers(), ilObjSCORMLearningModule\getAttemptsForUser(), ilObjSCORM2004LearningModule\getAttemptsForUser(), ilObjSCORMLearningModule\getAttemptsForUsers(), ilObjSurvey\getAuthor(), ilObjTest\getAuthor(), ilContainer\getBigIconPath(), ilObjUser\getClipboardObjects(), ilContainer\getContainerDirectory(), ilObjSCORM2004LearningModule\getCourseCompletionForUser(), ilTermsOfServiceHelper\getCurrentAcceptanceForUser(), ilObjFileBasedLM\getDataDirectory(), ilObjSAHSLearningModule\getDataDirectory(), ilObjUser\getDesktopItems(), ilObjForum\getDiskUsage(), ilObjGlossary\getExportDirectory(), ilObjGlossary\getExportFiles(), ilObjExternalFeed\getFeedBlock(), ilObjForumGUI\getForumObjects(), ilObjUser\getFullname(), ilObjSystemFolder\getHeaderTitleTranslations(), ilObjTest\getImagePath(), ilObjTest\getImagePathWeb(), ilObjStyleSheet\getImagesDirectory(), ilObjUser\getInactivationDate(), ilObjSAHSLearningModule\getMaxPoints(), ilObjMediaPool\getMediaObjects(), ilObjForumGUI\getModifiedReOnSubject(), ilObjSCORMLearningModule\getModuleVersionForUser(), ilObjSCORM2004LearningModule\getModuleVersionForUser(), ilObjSCORMLearningModule\getModuleVersionForUsers(), ilObjUser\getPCClipboardContent(), ilObjUser\getPersonalDataExportFile(), ilObjUser\getPersonalPicturePath(), ilObjSAHSLearningModule\getPointsInPercent(), ilObjQuestionPool\getPrintviewQuestions(), ilObjQuestionPool\getQplQuestions(), ilObjQuestionPool\getQuestionList(), ilObjSurveyQuestionPool\getQuestions(), ilObjSurveyQuestionPool\getQuestionsData(), ilObjForumGUI\getReplyEditForm(), ilObjSCORM2004LearningModule\getSequencingSettings(), ilContainer\getSmallIconPath(), ilObjCourse\getSubItems(), ilContainer\getSubItems(), ilObjSurvey\getSurveyTimes(), ilObjGlossary\getTaxonomyId(), ilObjQuestionPool\getTaxonomyIds(), ilContainer\getTinyIconPath(), ilObjAICCLearningModule\getTrackedItems(), ilObjSCORMLearningModule\getTrackedItems(), ilObjSCORM2004LearningModule\getTrackedItems(), ilObjSCORMLearningModule\getTrackedUsers(), ilObjSCORM2004LearningModule\getTrackedUsers(), ilObjAICCLearningModule\getTrackingData(), ilObjSCORMLearningModule\getTrackingDataAgg(), ilObjSCORM2004LearningModule\getTrackingDataAgg(), ilObjSCORMLearningModule\getTrackingDataAggSco(), ilObjSCORMLearningModule\getTrackingDataPerUser(), ilObjSCORMLearningModule\getTrackingItems(), ilObjAICCLearningModule\getTrackingItems(), ilObjCategory\getTranslations(), ilObjRootFolder\getTranslations(), ilObjOrgUnit\getTranslations(), ilObjSCORM2004LearningModule\getTree(), ilObjMediaPool\getUsedFormats(), ilObjExercise\hasUserCertificate(), ilObjStyleSheet\ilClone(), ilObjStyleSheet\import(), ilObjContentObject\importFromDirectory(), ilObjContentObject\importFromZipFile(), ilObjSurveyQuestionPool\importObject(), ilObjSurvey\importObject(), ilObjSCORMLearningModule\importRaw(), ilObjSCORM2004LearningModule\importSuccess(), ilObjSCORMLearningModule\importSuccess(), ilObjSession\initAppointments(), ilObjCourse\initCourseMemberObject(), ilObjCourse\initCourseMembersObject(), ilObjChatroom\initDefaultRoles(), ilObjContentObject\initDefaultRoles(), ilObjOrgUnit\initDefaultRoles(), ilObjiLincCourse\initDefaultRoles(), ilObjCourse\initDefaultRoles(), ilObjGroup\initDefaultRoles(), ilObjLinkResource\initLinkResourceItemsObject(), ilObjGroup\initParticipants(), ilForumAuthorInformation\initUserInstance(), ilObjCourse\initWaitingList(), ilObjSurvey\inviteGroup(), ilObjSurvey\inviteRole(), ilChatroomServerConnector\inviteToPrivateRoom(), ilObjUser\isAnonymous(), ilObjUser\isChild(), ilObjUser\isDesktopItem(), ilObjSurvey\isSurveyStarted(), ilObjSurveyQuestionPool\loadFromDb(), ilObjQuestionPool\loadFromDb(), ilObjSurvey\loadFromDb(), ilObjTest\loadFromDb(), ilObjOrgUnit\loadRoles(), ilObjTest\logAction(), ilObjLinkResource\MDUpdateListener(), MDUpdateListener(), ilObjGlossary\modifyExportIdentifier(), ilObjSurveyQuestionPool\paste(), ilObjQuestionPool\pasteFromClipboard(), ilObjSurveyQuestionPool\pasteFromClipboard(), ilObjExercise\processUploadedFile(), ilObjFolder\putInTree(), putInTree(), ilObject2GUI\putObjectInTree(), ilObjectGUI\putObjectInTree(), ilObjTest\randomSelectQuestions(), ilObjRoleFolder\read(), ilObjFileBasedLM\read(), ilObjSAHSLearningModule\read(), ilObjGlossary\read(), ilObjMediaPool\read(), ilObjStyleSettings\read(), ilObjBookingPool\read(), ilObjContentObject\read(), ilContainerReference\read(), ilObjFolder\read(), ilObjMediaCast\read(), ilObjExercise\read(), ilObjWiki\read(), ilObjSession\read(), ilObjGroup\read(), ilContainer\read(), ilObjStyleSheet\read(), ilObjMediaCast\readItems(), ilObjAICCLearningModule\readObject(), ilObjSCORM2004LearningModule\readObject(), ilObjMediaCast\readOrder(), ilObjContentObject\readProperties(), ilObjRoleGUI\readRoleProperties(), ilObjUser\readUserDefinedFields(), ilObjGroup\register(), ilObjCourse\register(), ilContainer\removeBigIcon(), ilObjSystemFolder\removeHeaderTitleTranslations(), ilObjUser\removeObjectFromClipboard(), ilContainer\removeSmallIcon(), ilObjTest\removeTestResults(), ilContainer\removeTinyIcon(), ilObjCategory\removeTranslations(), ilObjRootFolder\removeTranslations(), ilObjOrgUnit\removeTranslations(), ilObjStyleSheet\replaceStylePar(), ilObjUser\resetLastPasswordChange(), ilObjUser\resetOwner(), ilObjiLincCourse\saveActivationStatus(), ilObjiLincCourse\saveAKClassValues(), ilObjSurvey\saveAuthorToMetadata(), ilObjTest\saveAuthorToMetadata(), ilObjExercise\saveCertificateVisibility(), ilObjExercise\saveData(), ilObjStyleSheet\saveHideStatus(), ilContainer\saveIcons(), ilObjMediaCast\saveOrder(), ilObjWiki\saveOrderingAndIndentation(), ilObjSurveyQuestionPool\saveToDb(), ilObjQuestionPool\saveToDb(), ilObjSurvey\saveToDb(), ilObjTest\saveToDb(), ilObjExercise\sendFeedbackFileNotification(), ilPasswordAssistanceGUI\sendPasswordAssistanceMail(), ilObjUser\sendPersonalDataFile(), ilObjUser\setDesktopItemParameters(), ilObjSurvey\setInvitation(), ilObjForumGUI\setTreeStateAsynchObject(), ilObjCourse\syncMembersStatusWithLP(), ilObjLinkResource\toXML(), ilObjSurveyQuestionPool\toXML(), ilObjSurvey\toXML(), ilTermsOfServiceHelper\trackAcceptance(), ilObjFileBasedLM\update(), ilObjStyleSettings\update(), ilObjBookingPool\update(), ilObjNull\update(), ilObjiLincCourse\update(), ilContainerReference\update(), ilObjMediaCast\update(), ilObjGlossary\update(), ilObjWiki\update(), ilObjExercise\update(), ilObjSession\update(), ilObjGroup\update(), update(), ilContainer\update(), ilObjSAHSLearningModule\update(), ilObjCourse\update(), ilObjStyleSheet\update(), ilObjStyleSheet\updateColor(), ilObjUser\updateLogin(), ilObjQuestionPool\updateMetaData(), updateMetaData(), ilObjRole\updateOperationStack(), updateOwner(), ilObjContentObject\updateProperties(), ilObjSCORM2004LearningModule\updateSequencingSettings(), ilObjCourse\updateSettings(), ilObjCategory\updateTranslation(), ilObjOrgUnit\updateTranslation(), ilObjUser\updateUserDefinedFields(), ilObjExercise\updateUserStatus(), ilObjContentObject\validatePages(), ilObjUser\writeAccepted(), ilObjStyleSheet\writeCSSFile(), ilObjContentObject\writeStyleSheetId(), and ilObjSAHSLearningModule\zipLmForOfflineMode().

296  {
297  return $this->id;
298  }
+ Here is the caller graph for this function:

◆ getImportId()

ilObject::getImportId ( )

get import id

public

Returns
string import id

Definition at line 445 of file class.ilObject.php.

References $import_id.

Referenced by create(), and update().

446  {
447  return $this->import_id;
448  }
+ Here is the caller graph for this function:

◆ getLastUpdateDate()

ilObject::getLastUpdateDate ( )

get last update date public

Returns
string date of last update

Definition at line 553 of file class.ilObject.php.

References $last_update.

554  {
555  return $this->last_update;
556  }

◆ getLongDescription()

ilObject::getLongDescription ( )

get object long description (stored in object_description)

public

Returns
string object description

Definition at line 434 of file class.ilObject.php.

References $desc.

Referenced by _writeDescription(), cloneObject(), create(), createMetaData(), ilObjGroup\prepareAppointments(), ilObjCourse\prepareAppointments(), ilObjSession\prepareCalendarAppointments(), update(), and updateMetaData().

435  {
436  return strlen($this->long_desc) ? $this->long_desc : $this->desc;
437  }
+ Here is the caller graph for this function:

◆ getLongDescriptions()

static ilObject::getLongDescriptions ( array  $a_obj_ids)
static

Get long description data.

Parameters
array$a_obj_ids
Returns
array

Definition at line 2061 of file class.ilObject.php.

References $res, and $row.

Referenced by ilContainer\getCompleteDescriptions().

2062  {
2063  global $ilDB;
2064 
2065  $res = $ilDB->query("SELECT * FROM object_description".
2066  " WHERE ".$ilDB->in("obj_id", $a_obj_ids, "", "integer"));
2067  $all = array();
2068  while($row = $ilDB->fetchAssoc($res))
2069  {
2070  $all[$row["obj_id"]] = $row["description"];
2071  }
2072  return $all;
2073  }
+ Here is the caller graph for this function:

◆ getOwner()

ilObject::getOwner ( )

get object owner

public

Returns
integer owner id

Definition at line 482 of file class.ilObject.php.

References $owner.

Referenced by ilObjForumGUI\cancelObject(), create(), getOwnerName(), ilObjTest\sendAdvancedNotification(), ilObjSurvey\sendCodes(), ilObjTest\sendSimpleNotification(), and updateOwner().

483  {
484  return $this->owner;
485  }
+ Here is the caller graph for this function:

◆ getOwnerName()

ilObject::getOwnerName ( )

Definition at line 493 of file class.ilObject.php.

References _lookupOwnerName(), and getOwner().

494  {
495  return ilObject::_lookupOwnerName($this->getOwner());
496  }
getOwner()
get object owner
_lookupOwnerName($a_owner_id)
lookup owner name for owner id
+ Here is the call graph for this function:

◆ getPresentationTitle()

ilObject::getPresentationTitle ( )

get presentation title Normally same as title Overwritten for sessions

public

Parameters

Definition at line 360 of file class.ilObject.php.

References getTitle().

361  {
362  return $this->getTitle();
363  }
getTitle()
get object title public
+ Here is the call graph for this function:

◆ getRefId()

ilObject::getRefId ( )

get reference id public

Returns
integer reference id

Definition at line 326 of file class.ilObject.php.

References $ref_id.

Referenced by ilSurveyPageGUI\__construct(), ilOrgUnitExportGUI\__construct(), ilObjCourse\__getLocalRoles(), ilObjCourse\__setCourseStatus(), ilObjBookingPoolGUI\afterSave(), ilContainerReferenceGUI\afterSave(), ilObjiLincCourseGUI\afterSave(), ilObjLinkResourceGUI\afterSave(), ilObjSurveyGUI\afterSave(), ilObjFolderGUI\afterSave(), ilObjCategoryGUI\afterSave(), ilObjSurveyQuestionPoolGUI\afterSave(), ilObjExerciseGUI\afterSave(), ilObjTestGUI\afterSave(), ilObjQuestionPoolGUI\afterSave(), ilObjContentObjectGUI\afterSave(), ilObjCourseGUI\afterSave(), ilObjItemGroupGUI\afterSaveCallback(), ilObjSessionGUI\afterSaveCallback(), applyDidacticTemplate(), ilObjOrgUnit\assignUsersToEmployeeRole(), ilObjOrgUnit\assignUsersToSuperiorRole(), ilObjForumGUI\cancelObject(), ilObjSurvey\checkReminder(), ilObjGroup\cloneAutoGeneratedRoles(), ilObjCourse\cloneAutoGeneratedRoles(), ilObjFolder\cloneDependencies(), ilObjGroup\cloneDependencies(), ilObjCourse\cloneDependencies(), cloneDependencies(), ilObjSAHSLearningModule\cloneObject(), cloneObject(), ilDidacticTemplateLocalPolicyAction\createLocalPolicy(), ilObjTest\createRandomSolutions(), ilObjRoleFolder\createRole(), createRoleFolder(), ilObjOrgUnit\deassignUserFromEmployeeRole(), ilObjOrgUnit\deassignUserFromSuperiorRole(), ilObjRoleFolder\delete(), delete(), ilObjSurvey\disinviteUser(), ilObjOrgUnit\doLoadRoles(), ilObjFolder\downloadFolder(), ilObjSCORMLearningModule\exportSelected(), ilObjSCORMLearningModule\exportSelectedRaw(), ilDidacticTemplateAction\filterRoles(), ilObjiLincCourse\getAdminIds(), ilObjGlossary\getAllGlossaryIds(), ilObjCourse\getDefaultCourseRoles(), ilObjGroup\getDefaultGroupRoles(), ilObjiLincCourse\getDefaultRoles(), ilObjForum\getDiskUsage(), ilObjForumGUI\getForumObjects(), ilObjGroup\getGroupAdminIds(), ilObjCourse\getLocalCourseRoles(), ilObjGroup\getLocalGroupRoles(), ilObjiLincCourse\getLocalRoles(), ilObjForumGUI\getModifiedReOnSubject(), ilObjSurvey\getNotificationTargetUserIds(), ilContainer\getSubItems(), ilObjSurvey\getSurveyCodesForExport(), ilObjSurvey\getSurveyCodesTableData(), ilObjectGUI\handleAutoRating(), ilObjContentObject\importFromDirectory(), ilObjChatroom\initDefaultRoles(), ilObjOrgUnit\initDefaultRoles(), ilObjiLincCourse\initDefaultRoles(), ilObjCourse\initDefaultRoles(), ilObjGroup\initDefaultRoles(), ilObjGroup\initGroupStatus(), ilObjSurvey\inviteGroup(), ilObjSurvey\inviteRole(), ilObjSurvey\inviteUser(), ilObjRoleFolder\isDeleted(), ilObjGroup\leaveGroup(), ilObjTest\logAction(), MDUpdateListener(), ilObjRoleFolder\purge(), ilObjFolder\putInTree(), putInTree(), ilObject2GUI\putObjectInTree(), ilObjectGUI\putObjectInTree(), ilObjGroup\readGroupStatus(), ilObjCourse\register(), ilDidacticTemplateLocalPolicyAction\revertLocalPolicy(), ilObjSurvey\sendCodes(), ilObjSCORMLearningModule\sendExportFile(), ilObjExercise\sendFeedbackFileNotification(), ilObjSurvey\sendNotificationMail(), ilObjSurvey\sendTutorNotification(), ilObjSurvey\sentReminder(), setPermissions(), ilObjForumGUI\setTreeStateAsynchObject(), update(), and ilObjGroup\updateGroupType().

327  {
328  return $this->ref_id;
329  }
+ Here is the caller graph for this function:

◆ getTitle()

ilObject::getTitle ( )

get object title public

Returns
string object title

Definition at line 371 of file class.ilObject.php.

References $title.

Referenced by ilObjExercise\__formatSubject(), ilObjCategoryGUI\afterSave(), appendCopyInfo(), ilObjFileBasedLM\cloneObject(), ilObjMediaCast\cloneObject(), ilObjMediaPool\cloneObject(), ilObjWiki\cloneObject(), ilObjSAHSLearningModule\cloneObject(), cloneObject(), create(), ilObjCourseVerification\createFromCourse(), ilObjExerciseVerification\createFromExercise(), ilObjSCORMVerification\createFromSCORMLM(), ilObjTestVerification\createFromTest(), createMetaData(), ilObjForum\createSettings(), delete(), ilObjTest\deliverPDFfromFO(), ilObjTest\deliverPDFfromHTML(), ilObjFolder\downloadFolder(), ilObjExercise\exportGradesExcel(), ilObjSCORM2004LearningModule\exportHTML(), ilTermUsagesTableGUI\fillRow(), ilObjForum\getDiskUsage(), ilObjRoleTemplate\getFilterOfInternalTemplate(), ilObjRole\getPresentationTitle(), ilObjSession\getPresentationTitle(), ilContainerReference\getPresentationTitle(), getPresentationTitle(), ilObjStyleSheet\getXML(), ilObjStyleSheet\ilClone(), ilObjSurvey\isComplete(), ilObjRole\isDeletable(), ilObjRoleTemplate\isInternalTemplate(), ilObjGroup\prepareAppointments(), ilObjCourse\prepareAppointments(), ilObjSession\prepareCalendarAppointments(), putInTree(), ilObjRoleGUI\readRoleProperties(), ilObjGroup\register(), ilObjTest\sendAdvancedNotification(), ilObjTest\sendSimpleNotification(), ilObjSurvey\sendTutorNotification(), ilObjSurvey\sentReminder(), ilObjSurvey\toXML(), ilObjTest\toXML(), ilObjiLincClassroom\update(), update(), updateMetaData(), ilObjRole\validate(), ilObjGroup\validate(), and ilObjCourse\validate().

372  {
373  return $this->title;
374  }
+ Here is the caller graph for this function:

◆ getType()

ilObject::getType ( )

get object type public

Returns
string object type

Definition at line 336 of file class.ilObject.php.

References $type.

Referenced by ilObjectXMLWriter\__appendObjectProperties(), ilObjExercise\__formatBody(), appendCopyInfo(), ilObjContentObject\autoLinkGlossaryTerms(), ilObjSurvey\cleanupMediaobjectUsage(), ilObjTest\cleanupMediaobjectUsage(), cloneMetaData(), ilObjSurveyQuestionPool\cloneObject(), ilObjQuestionPool\cloneObject(), cloneObject(), ilObjGlossary\createExportDirectory(), ilObjMediaObject\createMetaData(), createMetaData(), ilObjExternalFeed\delete(), delete(), ilObjMediaObject\deleteMetaData(), deleteMetaData(), ilObjContentObject\executeDragDrop(), ilObjGlossary\exportHTML(), ilObjContentObject\exportHTML(), ilObjContentObject\exportHTMLPages(), ilObjContentObject\exportSCORM(), ilObjContentObject\exportXML(), ilObjQuestionPool\exportXMLMetaData(), ilObjGlossary\exportXMLMetaData(), ilObjContentObject\exportXMLMetaData(), ilObjSCORM2004LearningModule\exportXMLMetaData(), ilObjTest\exportXMLMetaData(), ilObjContentObject\exportXMLPageObjects(), ilObjSurvey\getAuthor(), ilObjTest\getAuthor(), ilObjGlossary\getExportDirectory(), ilObjGlossary\getExportFiles(), ilObjSCORM2004LearningModule\getExportFiles(), ilObjExternalFeed\getFeedBlock(), ilContainer\getGroupedObjTypes(), ilECSObjectSettings\getInstanceByObject(), ilObjMediaObject\getXML(), ilObjectGUI\handleAutoRating(), ilObjMediaObject\handleQuotaUpdate(), ilObjStyleSheet\ilClone(), ilObjContentObject\importFromDirectory(), ilObjLinkResource\MDUpdateListener(), ilObjMediaObject\MDUpdateListener(), MDUpdateListener(), ilObjAssessmentFolder\notify(), ilObjSkillManagement\notify(), ilObjMediaObjectsSettings\notify(), ilObjAccessibilitySettings\notify(), ilObjExternalToolsSettings\notify(), ilObjRecoveryFolder\notify(), ilObjAdvancedEditing\notify(), ilObjSurveyAdministration\notify(), ilObjComponentSettings\notify(), ilObjPersonalDesktopSettings\notify(), ilObjTaggingSettings\notify(), ilObjNewsSettings\notify(), ilObjLearningResourcesSettings\notify(), ilObjMediaCastSettings\notify(), ilObjExternalFeed\notify(), ilObjAuthSettings\notify(), ilObjQuestionPool\notify(), ilObjBookingPool\notify(), ilObjStyleSettings\notify(), ilObjFileBasedLM\notify(), ilObjMediaPool\notify(), ilObjSurveyQuestionPool\notify(), ilObjMediaCast\notify(), ilObjSurvey\notify(), ilObjWiki\notify(), ilObjTest\notify(), ilObjGlossary\notify(), ilObjSAHSLearningModule\notify(), ilObjContentObject\notify(), putInTree(), ilObjMediaCast\readItems(), ilObjSurvey\saveAuthorToMetadata(), ilObjTest\saveAuthorToMetadata(), setPermissions(), ilObjSurveyQuestionPool\toXML(), ilObjSurvey\toXML(), ilObjNull\update(), update(), ilObjQuestionPool\updateMetaData(), ilObjMediaObject\updateMetaData(), updateMetaData(), and ilObjContentObject\validatePages().

337  {
338  return $this->type;
339  }
+ Here is the caller graph for this function:

◆ getUntranslatedTitle()

ilObject::getUntranslatedTitle ( )

get untranslated object title public

Returns
string object title

Definition at line 381 of file class.ilObject.php.

References $untranslatedTitle.

382  {
384  }

◆ getXMLZip()

ilObject::getXMLZip ( )

Definition at line 1636 of file class.ilObject.php.

1637  {
1638  return false;
1639  }

◆ hasAutoRating()

static ilObject::hasAutoRating (   $a_type,
  $a_ref_id 
)
static

Check if auto rating is active for parent group/course.

Parameters
string$a_type
int$a_ref_id
Returns
bool

Definition at line 2138 of file class.ilObject.php.

References ilContainer\_lookupContainerSetting(), _lookupObjId(), and ilObjectServiceSettingsGUI\AUTO_RATING_NEW_OBJECTS.

Referenced by ilObjWikiGUI\getSettingsFormValues(), and ilObjectGUI\handleAutoRating().

2139  {
2140  global $tree;
2141 
2142  if(!$a_ref_id ||
2143  !in_array($a_type, array("file", "lm", "wiki")))
2144  {
2145  return false;
2146  }
2147 
2148  // find parent container
2149  $parent_ref_id = $tree->checkForParentType($a_ref_id, "grp");
2150  if(!$parent_ref_id)
2151  {
2152  $parent_ref_id = $tree->checkForParentType($a_ref_id, "crs");
2153  }
2154  if($parent_ref_id)
2155  {
2156  include_once './Services/Object/classes/class.ilObjectServiceSettingsGUI.php';
2157 
2158  // get auto rate setting
2159  $parent_obj_id = ilObject::_lookupObjId($parent_ref_id);
2161  $parent_obj_id,
2163  false
2164  );
2165  }
2166  return false;
2167  }
static _lookupObjId($a_id)
_lookupContainerSetting($a_id, $a_keyword, $a_default_value=NULL)
Lookup a container setting.
+ Here is the call graph for this function:
+ Here is the caller graph for this function:

◆ ilObject()

ilObject::ilObject (   $a_id = 0,
  $a_reference = true 
)

Constructor public.

Parameters
integerreference_id or object_id
booleantreat the id as reference_id (true) or object_id (false)

Definition at line 99 of file class.ilObject.php.

References $ilBench, $ilias, $lng, DEBUG, and read().

Referenced by ilObjECSSettings\__construct(), ilObjPortfolioAdministration\__construct(), ilObjObjectTemplateAdministration\__construct(), ilObjNotificationAdmin\__construct(), ilObjBlogAdministration\__construct(), ilObjChatroomAdmin\__construct(), ilObjChatroom\__construct(), ilObjPaymentSettings\__construct(), ilObjBookingPool\__construct(), ilObjCalendarSettings\__construct(), ilObjGroup\__construct(), ilObjTest\__construct(), ilObjAccessibilitySettings\ilObjAccessibilitySettings(), ilObjAdvancedEditing\ilObjAdvancedEditing(), ilObjAssessmentFolder\ilObjAssessmentFolder(), ilObjAuthSettings\ilObjAuthSettings(), ilObjCertificateSettings\ilObjCertificateSettings(), ilObjComponentSettings\ilObjComponentSettings(), ilObjContentObject\ilObjContentObject(), ilObjDiskQuotaSettings\ilObjDiskQuotaSettings(), ilObjExercise\ilObjExercise(), ilObjExternalFeed\ilObjExternalFeed(), ilObjExternalToolsSettings\ilObjExternalToolsSettings(), ilObjFileAccessSettings\ilObjFileAccessSettings(), ilObjFileBasedLM\ilObjFileBasedLM(), ilObjGlossary\ilObjGlossary(), ilObjiLincCourse\ilObjiLincCourse(), ilObjLanguage\ilObjLanguage(), ilObjLanguageFolder\ilObjLanguageFolder(), ilObjLearningResourcesSettings\ilObjLearningResourcesSettings(), ilObjMDSettings\ilObjMDSettings(), ilObjMediaCast\ilObjMediaCast(), ilObjMediaCastSettings\ilObjMediaCastSettings(), ilObjMediaObjectsSettings\ilObjMediaObjectsSettings(), ilObjMediaPool\ilObjMediaPool(), ilObjNewsSettings\ilObjNewsSettings(), ilObjNull\ilObjNull(), ilObjObjectFolder\ilObjObjectFolder(), ilObjPersonalDesktopSettings\ilObjPersonalDesktopSettings(), ilObjQuestionPool\ilObjQuestionPool(), ilObjRecoveryFolder\ilObjRecoveryFolder(), ilObjRole\ilObjRole(), ilObjRoleFolder\ilObjRoleFolder(), ilObjRoleTemplate\ilObjRoleTemplate(), ilObjRootFolder\ilObjRootFolder(), ilObjSearchSettings\ilObjSearchSettings(), ilObjSkillManagement\ilObjSkillManagement(), ilObjStyleSettings\ilObjStyleSettings(), ilObjSurveyAdministration\ilObjSurveyAdministration(), ilObjSurveyQuestionPool\ilObjSurveyQuestionPool(), ilObjSystemFolder\ilObjSystemFolder(), ilObjTaggingSettings\ilObjTaggingSettings(), ilObjTypeDefinition\ilObjTypeDefinition(), ilObjUser\ilObjUser(), ilObjUserFolder\ilObjUserFolder(), ilObjUserTracking\ilObjUserTracking(), and ilObjWiki\ilObjWiki().

100  {
101  global $ilias, $lng, $ilBench;
102 
103  $ilBench->start("Core", "ilObject_Constructor");
104 
105  if (DEBUG)
106  {
107  echo "<br/><font color=\"red\">type(".$this->type.") id(".$a_id.") referenced(".$a_reference.")</font>";
108  }
109 
110  $this->ilias =& $ilias;
111  $this->lng =& $lng;
112 
113  $this->max_title = self::TITLE_LENGTH;
114  $this->max_desc = self::DESC_LENGTH;
115  $this->add_dots = true;
116 
117  $this->referenced = $a_reference;
118  $this->call_by_reference = $a_reference;
119 
120  if ($a_id == 0)
121  {
122  $this->referenced = false; // newly created objects are never referenced
123  } // they will get referenced if createReference() is called
124 
125  if ($this->referenced)
126  {
127  $this->ref_id = $a_id;
128  }
129  else
130  {
131  $this->id = $a_id;
132  }
133  // read object data
134  if ($a_id != 0)
135  {
136  $this->read();
137  }
138 
139  $ilBench->stop("Core", "ilObject_Constructor");
140  }
const DEBUG
redirection script todo: (a better solution should control the processing via a xml file) ...
read($a_force_db=false)
read object data from db into object
global $ilBench
Definition: ilias.php:18
+ Here is the call graph for this function:
+ Here is the caller graph for this function:

◆ initDefaultRoles()

ilObject::initDefaultRoles ( )

init default roles settings Purpose of this function is to create a local role folder and local roles, that are needed depending on the object type If you want to setup default local roles you MUST overwrite this method in derived object classes (see ilObjForum for an example) public

Returns
array empty array

Definition at line 1496 of file class.ilObject.php.

Referenced by ilObjForum\getDiskUsage(), and setPermissions().

1497  {
1498  return array();
1499  }
+ Here is the caller graph for this function:

◆ isUserRegistered()

ilObject::isUserRegistered (   $a_user_id = 0)

Definition at line 1625 of file class.ilObject.php.

1626  {
1627  return false;
1628  }

◆ MDUpdateListener()

ilObject::MDUpdateListener (   $a_element)

Meta data update listener.

Important note: Do never call create() or update() method of ilObject here. It would result in an endless loop: update object -> update meta -> update object -> ... Use static _writeTitle() ... methods instead.

Parameters
string$a_element

Definition at line 749 of file class.ilObject.php.

References $GLOBALS, $id, getId(), getRefId(), getType(), setDescription(), setTitle(), and update().

Referenced by ilObjContentObject\importFromDirectory().

750  {
751  include_once 'Services/MetaData/classes/class.ilMD.php';
752 
753  $GLOBALS['ilAppEventHandler']->raise(
754  'Services/Object',
755  'update',
756  array('obj_id' => $this->getId(),
757  'obj_type' => $this->getType(),
758  'ref_id' => $this->getRefId()));
759 
760  switch($a_element)
761  {
762  case 'General':
763 
764  // Update Title and description
765  $md = new ilMD($this->getId(),0, $this->getType());
766  if(!is_object($md_gen = $md->getGeneral()))
767  {
768  return false;
769  }
770  $this->setTitle($md_gen->getTitle());
771 
772  foreach($md_gen->getDescriptionIds() as $id)
773  {
774  $md_des = $md_gen->getDescription($id);
775  $this->setDescription($md_des->getDescription());
776  break;
777  }
778  $this->update();
779  break;
780 
781  default:
782  }
783 
784  return true;
785  }
setTitle($a_title)
set object title
getId()
get object id public
$GLOBALS['ct_recipient']
getType()
get object type public
getRefId()
get reference id public
setDescription($a_desc)
set object description
update()
update object in db
+ Here is the call graph for this function:
+ Here is the caller graph for this function:

◆ notify()

ilObject::notify (   $a_event,
  $a_ref_id,
  $a_parent_non_rbac_id,
  $a_node_id,
  $a_params = 0 
)

notifys an object about an event occured Based on the event passed, each object may decide how it reacts.

TODO: add optional array to pass parameters

public

Parameters
stringevent
integerreference id of object where the event occured
integerreference id of node in the tree which is actually notified
arraypasses optional parameters if required
Returns
boolean

Definition at line 1602 of file class.ilObject.php.

Referenced by ilObjContentObjectGUI\afterSave().

1603  {
1604  global $tree;
1605 
1606  $parent_id = (int) $tree->getParentId($a_node_id);
1607 
1608  if ($parent_id != 0)
1609  {
1610  $obj_data =& $this->ilias->obj_factory->getInstanceByRefId($a_node_id);
1611  $obj_data->notify($a_event,$a_ref_id,$a_parent_non_rbac_id,$parent_id,$a_params);
1612  }
1613 
1614  return true;
1615  }
redirection script todo: (a better solution should control the processing via a xml file) ...
+ Here is the caller graph for this function:

◆ putInTree()

ilObject::putInTree (   $a_parent_ref)

maybe this method should be in tree object!?

Todo:
role/rbac stuff

Definition at line 1269 of file class.ilObject.php.

References $log, getId(), getRefId(), getTitle(), and getType().

Referenced by ilObject2GUI\putObjectInTree(), and ilObjectGUI\putObjectInTree().

1270  {
1271  global $tree, $log;
1272 
1273  $tree->insertNode($this->getRefId(), $a_parent_ref);
1274 
1275  // write log entry
1276  $log->write("ilObject::putInTree(), parent_ref: $a_parent_ref, ref_id: ".
1277  $this->getRefId().", obj_id: ".$this->getId().", type: ".
1278  $this->getType().", title: ".$this->getTitle());
1279 
1280  }
getId()
get object id public
getTitle()
get object title public
getType()
get object type public
getRefId()
get reference id public
+ Here is the call graph for this function:
+ Here is the caller graph for this function:

◆ read()

ilObject::read (   $a_force_db = false)

read object data from db into object

Parameters
booleanpublic

Definition at line 157 of file class.ilObject.php.

References $ilBench, $log, $obj_data_record, $query, $r, $res, $row, DB_FETCHMODE_OBJECT, and setDescription().

Referenced by ilObject().

158  {
159  global $objDefinition, $ilBench, $ilDB, $log;
160 
161  $ilBench->start("Core", "ilObject_read");
162  if (isset($this->obj_data_record) && !$a_force_db)
163  {
164  $obj = $this->obj_data_record;
165  }
166  else if ($this->referenced)
167  {
168  // check reference id
169  if (!isset($this->ref_id))
170  {
171  $message = "ilObject::read(): No ref_id given! (".$this->type.")";
172  $this->ilias->raiseError($message,$this->ilias->error_obj->WARNING);
173  }
174 
175  // read object data
176  $ilBench->start("Core", "ilObject_read_readData");
177 
178  $q = "SELECT * FROM object_data, object_reference WHERE object_data.obj_id=object_reference.obj_id ".
179  "AND object_reference.ref_id= ".$ilDB->quote($this->ref_id, "integer");
180  $object_set = $ilDB->query($q);
181  $ilBench->stop("Core", "ilObject_read_readData");
182 
183  // check number of records
184  if ($ilDB->numRows($object_set) == 0)
185  {
186  $message = "ilObject::read(): Object with ref_id ".$this->ref_id." not found! (".$this->type.")";
187  $this->ilias->raiseError($message,$this->ilias->error_obj->WARNING);
188  }
189 
190  $obj = $ilDB->fetchAssoc($object_set);
191  }
192  else
193  {
194  // check object id
195  if (!isset($this->id))
196  {
197  $message = "ilObject::read(): No obj_id given! (".$this->type.")";
198  $this->ilias->raiseError($message,$this->ilias->error_obj->WARNING);
199  }
200 
201  // read object data
202  $q = "SELECT * FROM object_data ".
203  "WHERE obj_id = ".$ilDB->quote($this->id, "integer");
204  $object_set = $ilDB->query($q);
205 
206  // check number of records
207  if ($ilDB->numRows($object_set) == 0)
208  {
209  include_once("./Services/Object/exceptions/class.ilObjectNotFoundException.php");
210  throw new ilObjectNotFoundException("ilObject::read(): Object with obj_id: ".$this->id.
211  " (".$this->type.") not found!");
212  return;
213  }
214 
215  $obj = $ilDB->fetchAssoc($object_set);
216  }
217 
218  $this->id = $obj["obj_id"];
219 
220  // check type match (the "xxx" type is used for the unit test)
221  if ($this->type != $obj["type"] && $obj["type"] != "xxx")
222  {
223  $message = "ilObject::read(): Type mismatch. Object with obj_id: ".$this->id." ".
224  "was instantiated by type '".$this->type."'. DB type is: ".$obj["type"];
225 
226  // write log entry
227  $log->write($message);
228 
229  // raise error
230  include_once("./Services/Object/exceptions/class.ilObjectTypeMismatchException.php");
231  throw new ilObjectTypeMismatchException($message);
232  return;
233  }
234 
235  $this->type = $obj["type"];
236  $this->title = $obj["title"];
237  // BEGIN WebDAV: WebDAV needs to access the untranslated title of an object
238  $this->untranslatedTitle = $obj["title"];
239  // END WebDAV: WebDAV needs to access the untranslated title of an object
240  $this->desc = $obj["description"];
241  $this->owner = $obj["owner"];
242  $this->create_date = $obj["create_date"];
243  $this->last_update = $obj["last_update"];
244  $this->import_id = $obj["import_id"];
245 
246  if($objDefinition->isRBACObject($this->getType()))
247  {
248  // Read long description
249  $query = "SELECT * FROM object_description WHERE obj_id = ".$ilDB->quote($this->id,'integer');
250  $res = $this->ilias->db->query($query);
251  while($row = $res->fetchRow(DB_FETCHMODE_OBJECT))
252  {
253  if(strlen($row->description))
254  {
255  $this->setDescription($row->description);
256  }
257  }
258  }
259 
260  // multilingual support systemobjects (sys) & categories (db)
261  $ilBench->start("Core", "ilObject_Constructor_getTranslation");
262  $translation_type = $objDefinition->getTranslationType($this->type);
263 
264  if ($translation_type == "sys")
265  {
266  $this->title = $this->lng->txt("obj_".$this->type);
267  $this->setDescription($this->lng->txt("obj_".$this->type."_desc"));
268  }
269  elseif ($translation_type == "db")
270  {
271  $q = "SELECT title,description FROM object_translation ".
272  "WHERE obj_id = ".$ilDB->quote($this->id,'integer')." ".
273  "AND lang_code = ".$ilDB->quote($this->ilias->account->getCurrentLanguage(),'text')." ".
274  "AND NOT lang_default = 1";
275  $r = $this->ilias->db->query($q);
276  $row = $r->fetchRow(DB_FETCHMODE_OBJECT);
277  if ($row)
278  {
279  $this->title = $row->title;
280  $this->setDescription($row->description);
281  #$this->desc = $row->description;
282  }
283  }
284 
285  $ilBench->stop("Core", "ilObject_Constructor_getTranslation");
286 
287  $ilBench->stop("Core", "ilObject_read");
288  }
$obj_data_record
object_data record
const DB_FETCHMODE_OBJECT
Definition: class.ilDB.php:11
redirection script todo: (a better solution should control the processing via a xml file) ...
global $ilBench
Definition: ilias.php:18
setDescription($a_desc)
set object description
$r
+ Here is the call graph for this function:
+ Here is the caller graph for this function:

◆ requireRegistration()

ilObject::requireRegistration ( )

Definition at line 1630 of file class.ilObject.php.

References $register.

1631  {
1632  return $this->register;
1633  }

◆ setDeletedDates()

static ilObject::setDeletedDates (   $a_ref_ids)
static

Set deleted date type $ilDB.

Parameters
type$a_ref_ids
Returns
type

Definition at line 1053 of file class.ilObject.php.

References $GLOBALS, and $query.

Referenced by ilTree\saveSubTree().

1054  {
1055  global $ilDB;
1056 
1057  $query = 'UPDATE object_reference SET deleted = '.$ilDB->now().' '.
1058  'WHERE '.$ilDB->in('ref_id',(array) $a_ref_ids,false,'integer');
1059 
1060  $GLOBALS['ilLog']->write(__METHOD__.': Query is '. $query);
1061  $ilDB->manipulate($query);
1062  return;
1063  }
$GLOBALS['ct_recipient']
+ Here is the caller graph for this function:

◆ setDescription()

ilObject::setDescription (   $a_desc)

set object description

public

Parameters
string$a_descobject description

Definition at line 418 of file class.ilObject.php.

References ilUtil\shortenText().

Referenced by ilObjRole\assignData(), ilObjTest\fromXML(), ilObjLanguage\install(), ilObjRoleGUI\loadRoleProperties(), MDUpdateListener(), ilObjRoleFolder\read(), ilObjiLincClassroom\read(), read(), ilObjLanguageExt\setLocal(), and ilObjLanguage\uninstall().

419  {
420  // Shortened form is storted in object_data. Long form is stored in object_description
421  $this->desc = ilUtil::shortenText($a_desc, $this->max_desc, $this->add_dots);
422 
423  $this->long_desc = $a_desc;
424 
425  return true;
426  }
static shortenText($a_str, $a_len, $a_dots=false, $a_next_blank=false, $a_keep_extension=false)
shorten a string to given length.
+ Here is the call graph for this function:
+ Here is the caller graph for this function:

◆ setId()

ilObject::setId (   $a_id)

set object id public

Parameters
integer$a_idobject id

Definition at line 305 of file class.ilObject.php.

Referenced by ilObjUser\ilObjUser().

306  {
307  $this->id = $a_id;
308  }
+ Here is the caller graph for this function:

◆ setImportId()

ilObject::setImportId (   $a_import_id)

set import id

public

Parameters
string$a_import_idimport id

Definition at line 456 of file class.ilObject.php.

Referenced by ilCategoryImportParser\handlerBeginTag().

457  {
458  $this->import_id = $a_import_id;
459  }
+ Here is the caller graph for this function:

◆ setObjDataRecord()

ilObject::setObjDataRecord (   $a_record)

set object_data record (note: this method should only be called from the ilObjectFactory class)

Parameters
array$a_recordassoc. array from table object_data public
Returns
integer object id

Definition at line 583 of file class.ilObject.php.

584  {
585  $this->obj_data_record = $a_record;
586  }

◆ setOwner()

ilObject::setOwner (   $a_owner)

set object owner

public

Parameters
integer$a_ownerowner id

Definition at line 531 of file class.ilObject.php.

Referenced by create(), and ilObjUser\setActive().

532  {
533  $this->owner = $a_owner;
534  }
+ Here is the caller graph for this function:

◆ setPermissions()

ilObject::setPermissions (   $a_parent_ref)

set permissions of object

Parameters
integerreference_id of parent object public

Definition at line 1288 of file class.ilObject.php.

References getRefId(), getType(), and initDefaultRoles().

Referenced by ilObject2GUI\putObjectInTree(), and ilObjectGUI\putObjectInTree().

1289  {
1290  global $rbacadmin, $rbacreview;
1291 
1292  $parentRoles = $rbacreview->getParentRoleIds($a_parent_ref);
1293 
1294  foreach ($parentRoles as $parRol)
1295  {
1296  $ops = $rbacreview->getOperationsOfRole($parRol["obj_id"], $this->getType(), $parRol["parent"]);
1297  $rbacadmin->grantPermission($parRol["obj_id"], $ops, $this->getRefId());
1298  }
1299 
1300  $this->initDefaultRoles();
1301  }
initDefaultRoles()
init default roles settings Purpose of this function is to create a local role folder and local roles...
getType()
get object type public
getRefId()
get reference id public
+ Here is the call graph for this function:
+ Here is the caller graph for this function:

◆ setRefId()

ilObject::setRefId (   $a_id)

set reference id public

Parameters
integer$a_idreference id

Definition at line 315 of file class.ilObject.php.

316  {
317  $this->ref_id = $a_id;
318  $this->referenced = true;
319  }

◆ setRegisterMode()

ilObject::setRegisterMode (   $a_bool)

Definition at line 1618 of file class.ilObject.php.

Referenced by ilObjGroup\__construct(), and ilObjiLincCourse\ilObjiLincCourse().

1619  {
1620  $this->register = (bool) $a_bool;
1621  }
+ Here is the caller graph for this function:

◆ setTitle()

ilObject::setTitle (   $a_title)

set object title

public

Parameters
string$a_titleobject title

Definition at line 393 of file class.ilObject.php.

References $title, and ilUtil\shortenText().

Referenced by ilObjRole\assignData(), ilObjTest\fromXML(), ilObjRoleGUI\loadRoleProperties(), MDUpdateListener(), ilObjRoleFolder\read(), ilObjiLincClassroom\read(), and ilObjLanguage\uninstall().

394  {
395  $this->title = ilUtil::shortenText($a_title, $this->max_title, $this->add_dots);
396  // BEGIN WebDAV: WebDAV needs to access the untranslated title of an object
397  $this->untranslatedTitle = $this->title;
398  // END WebDAV: WebDAV needs to access the untranslated title of an object
399  }
static shortenText($a_str, $a_len, $a_dots=false, $a_next_blank=false, $a_keep_extension=false)
shorten a string to given length.
+ Here is the call graph for this function:
+ Here is the caller graph for this function:

◆ setType()

ilObject::setType (   $a_type)

set object type public

Parameters
integer$a_typeobject type

Definition at line 346 of file class.ilObject.php.

347  {
348  $this->type = $a_type;
349  }

◆ update()

ilObject::update ( )

update object in db

public

Returns
boolean true on success

Definition at line 686 of file class.ilObject.php.

References $GLOBALS, $res, getDescription(), getId(), getImportId(), getLongDescription(), getRefId(), getTitle(), and getType().

Referenced by ilObjBookingPoolGUI\afterSave(), ilContainerReferenceGUI\afterSave(), ilObjContentObjectGUI\afterSave(), ilObjCourseGUI\afterSave(), ilObjForum\getDiskUsage(), ilObjectGUI\handleAutoRating(), ilObjLanguage\install(), MDUpdateListener(), ilObjLanguageExt\setLocal(), and ilObjLanguage\uninstall().

687  {
688  global $objDefinition, $ilDB;
689 
690  $q = "UPDATE object_data ".
691  "SET ".
692  "title = ".$ilDB->quote($this->getTitle(), "text").",".
693  "description = ".$ilDB->quote($this->getDescription(), "text").", ".
694  "import_id = ".$ilDB->quote($this->getImportId(), "text").",".
695  "last_update = ".$ilDB->now()." ".
696  "WHERE obj_id = ".$ilDB->quote($this->getId(), "integer");
697  $ilDB->manipulate($q);
698 
699  // the line ($this->read();) messes up meta data handling: meta data,
700  // that is not saved at this time, gets lost, so we query for the dates alone
701  //$this->read();
702  $q = "SELECT last_update FROM object_data".
703  " WHERE obj_id = ".$ilDB->quote($this->getId(), "integer");
704  $obj_set = $ilDB->query($q);
705  $obj_rec = $ilDB->fetchAssoc($obj_set);
706  $this->last_update = $obj_rec["last_update"];
707 
708  if($objDefinition->isRBACObject($this->getType()))
709  {
710  // Update long description
711  $res = $this->ilias->db->query("SELECT * FROM object_description WHERE obj_id = ".
712  $ilDB->quote($this->getId(),'integer'));
713  if($res->numRows())
714  {
715  $values = array(
716  'description' => array('clob',$this->getLongDescription())
717  );
718  $ilDB->update('object_description',$values,array('obj_id' => array('integer',$this->getId())));
719  }
720  else
721  {
722  $values = array(
723  'description' => array('clob',$this->getLongDescription()),
724  'obj_id' => array('integer',$this->getId()));
725  $ilDB->insert('object_description',$values);
726  }
727  }
728  $GLOBALS['ilAppEventHandler']->raise(
729  'Services/Object',
730  'update',
731  array('obj_id' => $this->getId(),
732  'obj_type' => $this->getType(),
733  'ref_id' => $this->getRefId()));
734 
735  return true;
736  }
getId()
get object id public
$GLOBALS['ct_recipient']
getTitle()
get object title public
getDescription()
get object description
getImportId()
get import id
redirection script todo: (a better solution should control the processing via a xml file) ...
getType()
get object type public
getLongDescription()
get object long description (stored in object_description)
getRefId()
get reference id public
+ Here is the call graph for this function:
+ Here is the caller graph for this function:

◆ updateMetaData()

ilObject::updateMetaData ( )

update meta data entry

Definition at line 811 of file class.ilObject.php.

References createMetaData(), getId(), getLongDescription(), getTitle(), and getType().

Referenced by ilObjFileBasedLM\update(), ilObjLinkResource\update(), ilObjSurveyQuestionPool\update(), ilObjSurvey\update(), ilObjContentObject\update(), ilObjGlossary\update(), ilObjSAHSLearningModule\update(), and ilObjCourse\update().

812  {
813  include_once("Services/MetaData/classes/class.ilMD.php");
814  include_once("Services/MetaData/classes/class.ilMDGeneral.php");
815  include_once("Services/MetaData/classes/class.ilMDDescription.php");
816 
817  $md =& new ilMD($this->getId(), 0, $this->getType());
818  $md_gen =& $md->getGeneral();
819  // BEGIN WebDAV: meta data can be missing sometimes.
820  if ($md_gen == null)
821  {
822  $this->createMetaData();
823  $md =& new ilMD($this->getId(), 0, $this->getType());
824  $md_gen =& $md->getGeneral();
825  }
826  // END WebDAV: meta data can be missing sometimes.
827  $md_gen->setTitle($this->getTitle());
828 
829  // sets first description (maybe not appropriate)
830  $md_des_ids =& $md_gen->getDescriptionIds();
831  if (count($md_des_ids) > 0)
832  {
833  $md_des =& $md_gen->getDescription($md_des_ids[0]);
834  $md_des->setDescription($this->getLongDescription());
835  $md_des->update();
836  }
837  $md_gen->update();
838 
839  }
createMetaData()
create meta data entry
getId()
get object id public
getTitle()
get object title public
getType()
get object type public
getLongDescription()
get object long description (stored in object_description)
+ Here is the call graph for this function:
+ Here is the caller graph for this function:

◆ updateOwner()

ilObject::updateOwner ( )

update owner of object in db

public

Returns
boolean true on success

Definition at line 858 of file class.ilObject.php.

References getId(), and getOwner().

859  {
860  global $ilDB;
861 
862  $q = "UPDATE object_data ".
863  "SET ".
864  "owner = ".$ilDB->quote($this->getOwner(), "integer").", ".
865  "last_update = ".$ilDB->now()." ".
866  "WHERE obj_id = ".$ilDB->quote($this->getId(), "integer");
867  $ilDB->manipulate($q);
868 
869  $q = "SELECT last_update FROM object_data".
870  " WHERE obj_id = ".$ilDB->quote($this->getId(), "integer");
871  $obj_set = $ilDB->query($q);
872  $obj_rec = $ilDB->fetchAssoc($obj_set);
873  $this->last_update = $obj_rec["last_update"];
874 
875  return true;
876  }
getOwner()
get object owner
getId()
get object id public
+ Here is the call graph for this function:

◆ withReferences()

ilObject::withReferences ( )

determines wehter objects are referenced or not (got ref ids or not)

Definition at line 145 of file class.ilObject.php.

References $referenced.

Referenced by ilObjFolder\putInTree().

146  {
147  // both vars could differ. this method should always return true if one of them is true without changing their status
148  return ($this->call_by_reference) ? true : $this->referenced;
149  }
+ Here is the caller graph for this function:

Field Documentation

◆ $add_dots

ilObject::$add_dots

Definition at line 86 of file class.ilObject.php.

◆ $create_date

ilObject::$create_date

Definition at line 51 of file class.ilObject.php.

Referenced by getCreateDate().

◆ $desc

◆ $id

◆ $ilias

◆ $import_id

ilObject::$import_id

◆ $last_update

ilObject::$last_update

Definition at line 52 of file class.ilObject.php.

Referenced by ilObjUser\getLastUpdate(), and getLastUpdateDate().

◆ $lng

ilObject::$lng

Definition at line 34 of file class.ilObject.php.

Referenced by ilObjTest\__construct(), ilObjExercise\__formatBody(), ilObjRole\__getPermissionDefinitions(), ilObjTest\_buildName(), ilObjLanguageExt\_deleteValues(), ilObjMediaObject\_determineWidthHeight(), ilObjiLincClassroom\_getDocent(), ilObjSurveyQuestionPool\_getQuestiontypes(), ilObjQuestionPool\_getQuestionTypes(), ilObjSurveyQuestionPool\_getQuestionTypeTranslations(), ilObjLanguageExt\_getRemarks(), ilObjSCORMLearningModule\_getStatusForUser(), ilObjRole\_getTranslation(), ilObjLanguageExt\_getValues(), ilObjGroup\_importFromFile(), _lookupOwnerName(), ilObjExercise\_lookupStatusTime(), _prepareCloneSelection(), ilObjLanguageExt\_saveValues(), ilObjAdvancedEditing\_setUsedHTMLTags(), ilObjContentObject\addFirstChapterAndPage(), ilObjExercise\addUploadedFile(), ilObjUser\assignData(), ilObjUserFolder\buildExportFile(), ilObjLanguageFolder\checkAllLanguages(), ilObjPortfolioBase\clonePagesAndSettings(), ilObjLanguageFolderGUI\confirmRefreshObject(), ilObjLanguageFolderGUI\confirmRefreshSelectedObject(), ilObjLanguage\countUsers(), ilObjCourseVerification\createFromCourse(), ilObjExerciseVerification\createFromExercise(), ilObjSCORMVerification\createFromSCORMLM(), ilObjTestVerification\createFromTest(), ilObjTest\createQuestionGUI(), ilObjUser\deleteUserDefinedFieldEntries(), ilObjTaxonomy\doCloneObject(), ilObjWorkspaceFolder\downloadFolder(), ilObjFolder\downloadFolder(), ilObjSAHSLearningModule\getAffectiveLocalization(), ilObjTest\getAnsweredQuestionCount(), ilObjRepositorySettings\getDefaultNewItemGrouping(), ilObjGlossary\getDeletionDependencies(), ilObjLanguageFolder\getLanguages(), ilObjTest\getManualFeedback(), ilObjRepositorySettings\getNewItemGroups(), ilObjQuestionPool\getQuestionTypeTranslations(), ilObjTest\getQuestionTypeTranslations(), ilObjSurvey\getSurveySkippedValue(), ilObjTest\getTestResult(), ilObjOrgUnit\getTranslations(), ilObjMediaPool\getUsedFormats(), ilObjStyleSheet\ilClone(), ilObject(), ilObjiLincClassroom\ilObjiLincClassroom(), ilObjLanguage\ilObjLanguage(), ilObjLanguageFolder\ilObjLanguageFolder(), ilObjSurvey\ilObjSurvey(), ilObjContentObject\importFromDirectory(), ilObjContentObject\importFromZipFile(), ilObjTaxonomy\loadLanguageModule(), ilObjExercise\processUploadedFile(), ilObjSCORM2004LearningModule\readObject(), ilObjLanguageFolderGUI\refreshSelectedObject(), ilObjTest\removeTestResultsByUserIds(), and ilObjLanguageFolderGUI\viewObject().

◆ $long_desc

ilObject::$long_desc

Definition at line 49 of file class.ilObject.php.

Referenced by ilContainer\getCompleteDescriptions().

◆ $max_desc

ilObject::$max_desc

Definition at line 80 of file class.ilObject.php.

◆ $max_title

ilObject::$max_title

Definition at line 74 of file class.ilObject.php.

◆ $obj_data_record

ilObject::$obj_data_record

object_data record

Definition at line 91 of file class.ilObject.php.

Referenced by read().

◆ $objectList

ilObject::$objectList

Definition at line 68 of file class.ilObject.php.

◆ $owner

ilObject::$owner

Definition at line 50 of file class.ilObject.php.

Referenced by ilObjSurvey\_addQuestionblock(), _lookupOwner(), and getOwner().

◆ $ref_id

◆ $referenced

ilObject::$referenced

Definition at line 61 of file class.ilObject.php.

Referenced by withReferences().

◆ $register

ilObject::$register = false

Definition at line 54 of file class.ilObject.php.

Referenced by requireRegistration().

◆ $title

◆ $type

◆ $untranslatedTitle

ilObject::$untranslatedTitle

Definition at line 46 of file class.ilObject.php.

Referenced by getUntranslatedTitle().

◆ DESC_LENGTH

◆ TITLE_LENGTH


The documentation for this class was generated from the following file: