ILIAS  release_4-4 Revision
ilBlockGUI Class Reference

This class represents a block method of a block. More...

+ Inheritance diagram for ilBlockGUI:
+ Collaboration diagram for ilBlockGUI:

Public Member Functions

 ilBlockGUI ()
 Constructor. More...
 
 addHeaderLink ($a_href, $a_text, $status=true)
 
 getHeaderLinks ()
 
 setData ($a_data)
 Set Data. More...
 
 getData ()
 Get Data. More...
 
 setBigMode ($a_bigmode)
 Set Big Mode. More...
 
 getBigMode ()
 Get Big Mode. More...
 
 setBlockId ($a_block_id=0)
 Set Block Id. More...
 
 getBlockId ()
 Get Block Id. More...
 
 setAvailableDetailLevels ($a_max, $a_min=0)
 Set Available Detail Levels. More...
 
 setCurrentDetailLevel ($a_currentdetaillevel)
 Set Current Detail Level. More...
 
 setGuiObject (&$a_gui_object)
 Set GuiObject. More...
 
 getGuiObject ()
 Get GuiObject. More...
 
 getCurrentDetailLevel ()
 Get Current Detail Level. More...
 
 setTitle ($a_title)
 Set Title. More...
 
 getTitle ()
 Get Title. More...
 
 setImage ($a_image)
 Set Image. More...
 
 getImage ()
 Get Image. More...
 
 setOffset ($a_offset)
 Set Offset. More...
 
 getOffset ()
 Get Offset. More...
 
 correctOffset ()
 
 setLimit ($a_limit)
 Set Limit. More...
 
 getLimit ()
 Get Limit. More...
 
 setEnableEdit ($a_enableedit)
 Set EnableEdit. More...
 
 getEnableEdit ()
 Get EnableEdit. More...
 
 setRepositoryMode ($a_repositorymode)
 Set RepositoryMode. More...
 
 getRepositoryMode ()
 Get RepositoryMode. More...
 
 setFooterInfo ($a_footerinfo, $a_hide_and_icon=false)
 Set Footer Info. More...
 
 getFooterInfo ($a_hide_and_icon=false)
 Get Footer Info. More...
 
 setSubtitle ($a_subtitle)
 Set Subtitle. More...
 
 getSubtitle ()
 Get Subtitle. More...
 
 setRefId ($a_refid)
 Set Ref Id (only used if isRepositoryObject() is true). More...
 
 getRefId ()
 Get Ref Id (only used if isRepositoryObject() is true). More...
 
 setAdminCommands ($a_admincommands)
 Set Administration Commmands. More...
 
 getAdminCommands ()
 Get Administration Commmands. More...
 
 setColSpan ($a_colspan)
 Set Columns Span. More...
 
 getColSpan ()
 Get Columns Span. More...
 
 setEnableDetailRow ($a_enabledetailrow)
 Set EnableDetailRow. More...
 
 getEnableDetailRow ()
 Get EnableDetailRow. More...
 
 setEnableNumInfo ($a_enablenuminfo)
 Set Enable Item Number Info. More...
 
 getEnableNumInfo ()
 Get Enable Item Number Info. More...
 
 setProperties ($a_properties)
 This function is supposed to be used for block type specific properties, that should be inherited through ilColumnGUI->setBlockProperties. More...
 
 getProperty ($a_property)
 
 setProperty ($a_property, $a_value)
 
 setRowTemplate ($a_rowtemplatename, $a_rowtemplatedir="")
 Set Row Template Name. More...
 
 getNavParameter ()
 
 getDetailParameter ()
 
 getConfigParameter ()
 
 getMoveParameter ()
 
 getRowTemplateName ()
 Get Row Template Name. More...
 
 getRowTemplateDir ()
 Get Row Template Directory. More...
 
 addBlockCommand ($a_href, $a_text, $a_target="", $a_img="", $a_right_aligned=false, $a_checked=false)
 Add Block Command. More...
 
 getBlockCommands ()
 Get Block commands. More...
 
 addHeaderCommand ($a_href, $a_text, $a_as_close=false)
 Add Header Block Command. More...
 
 getHeaderCommands ()
 Get Header Block commands. More...
 
 addFooterLink ($a_text, $a_href="", $a_onclick="", $a_block_id="", $a_top=false, $a_omit_separator=false, $a_checked=false)
 Add a footer text/link. More...
 
 getFooterLinks ()
 Get footer links. More...
 
 clearFooterLinks ()
 Clear footer links. More...
 
 handleDetailLevel ()
 Handle read/write current detail level. More...
 
 getHTML ()
 Handle config status. More...
 
 fillHeaderCommands ()
 Fill header commands block. More...
 
 fillHeaderTitleBlock ()
 Fill header title block (title and. More...
 
 setDataSection ($a_content)
 Call this from overwritten fillDataSection(), if standard row based data is not used. More...
 
 fillDataSection ()
 Standard implementation for row based data. More...
 
 fillRow ($a_set)
 
 fillFooter ()
 
 fillPreviousNext ()
 Fill previous/next row. More...
 
 setPreviousNextLinks ()
 Get previous/next linkbar. More...
 
 fillFooterLinks ($a_top=false, $a_numinfo="")
 Fill footer links. More...
 
 fillDetailRow ()
 Fill Detail Setting Row. More...
 

Static Public Member Functions

static getBlockType ()
 
static isRepositoryObject ()
 
static getScreenMode ()
 Get Screen Mode for current command. More...
 

Protected Member Functions

 fillRowColor ($a_placeholder="CSS_ROW")
 
 preloadData (array $data)
 Can be overwritten in subclasses. More...
 

Protected Attributes

 $data = array()
 
 $colspan = 1
 
 $enablenuminfo = true
 
 $detail_min = 0
 
 $detail_max = 0
 
 $bigmode = false
 
 $footer_links = array()
 
 $block_id = 0
 
 $header_commands = array()
 
 $allow_moving = true
 
 $move = array("left" => false, "right" => false, "up" => false, "down" => false)
 
 $enabledetailrow = true
 
 $header_links = array()
 
 $footerinfo = false
 
 $footerinfo_icon = false
 
 $block_commands = array()
 
 $max_count = false
 
 $close_command = false
 
 $image = false
 
 $property = false
 
 $nav_value = ""
 
 $css_row = ""
 
 $dropdown
 

Detailed Description

This class represents a block method of a block.

Author
Alex Killing alex..nosp@m.kill.nosp@m.ing@g.nosp@m.mx.d.nosp@m.e
Version
$Id$

Definition at line 12 of file class.ilBlockGUI.php.

Member Function Documentation

◆ addBlockCommand()

ilBlockGUI::addBlockCommand (   $a_href,
  $a_text,
  $a_target = "",
  $a_img = "",
  $a_right_aligned = false,
  $a_checked = false 
)

Add Block Command.

Parameters
string$a_hrefcommand link target
string$a_texttext

Definition at line 546 of file class.ilBlockGUI.php.

Referenced by ilWikiImportantPagesBlockGUI\getHTML(), ilExternalFeedBlockGUI\getHTML(), ilPDExternalFeedBlockGUI\getHTML(), ilPollBlockGUI\getHTML(), ilPDNewsBlockGUI\getHTML(), ilNewsForContextBlockGUI\getHTML(), ilCalendarBlockGUI\getHTML(), getHTML(), and ilCalendarSelectionBlockGUI\ilCalendarSelectionBlockGUI().

548  {
549  return $this->block_commands[] =
550  array("href" => $a_href,
551  "text" => $a_text, "target" => $a_target, "img" => $a_img,
552  "right" => $a_right_aligned, "checked" => $a_checked);
553  }
+ Here is the caller graph for this function:

◆ addFooterLink()

ilBlockGUI::addFooterLink (   $a_text,
  $a_href = "",
  $a_onclick = "",
  $a_block_id = "",
  $a_top = false,
  $a_omit_separator = false,
  $a_checked = false 
)

Add a footer text/link.

Definition at line 598 of file class.ilBlockGUI.php.

Referenced by ilBookmarkBlockGUI\setFooterLinks(), ilPDSelectedItemsBlockGUI\setFooterLinks(), ilCalendarBlockGUI\setFooterLinks(), setPreviousNextLinks(), and ilNewsForContextBlockGUI\showViewFooter().

600  {
601  $this->footer_links[] = array(
602  "text" => $a_text,
603  "href" => $a_href,
604  "onclick" => $a_onclick,
605  "block_id" => $a_block_id,
606  "top" => $a_top,
607  "omit_separator" => $a_omit_separator,
608  "checked" => $a_checked);
609  }
+ Here is the caller graph for this function:

◆ addHeaderCommand()

ilBlockGUI::addHeaderCommand (   $a_href,
  $a_text,
  $a_as_close = false 
)

Add Header Block Command.

Parameters
string$a_hrefcommand link target
string$a_texttext

Definition at line 571 of file class.ilBlockGUI.php.

572  {
573  if ($a_as_close)
574  {
575  $this->close_command = $a_href;
576  }
577  else
578  {
579  $this->header_commands[] =
580  array("href" => $a_href,
581  "text" => $a_text);
582  }
583  }

◆ addHeaderLink()

ilBlockGUI::addHeaderLink (   $a_href,
  $a_text,
  $status = true 
)

Definition at line 59 of file class.ilBlockGUI.php.

60  {
61  $this->header_links[] =
62  array('href' => $a_href, 'text' => $a_text, 'status' => (bool)$status);
63  }

◆ clearFooterLinks()

ilBlockGUI::clearFooterLinks ( )

Clear footer links.

Definition at line 622 of file class.ilBlockGUI.php.

Referenced by ilNewsForContextBlockGUI\showViewFooter().

623  {
624  $this->footer_links = array();
625  }
+ Here is the caller graph for this function:

◆ correctOffset()

ilBlockGUI::correctOffset ( )

Definition at line 245 of file class.ilBlockGUI.php.

References setOffset().

Referenced by fillDataSection().

246  {
247  if (!($this->offset < $this->max_count))
248  {
249  $this->setOffset(0);
250  }
251  }
setOffset($a_offset)
Set Offset.
+ Here is the call graph for this function:
+ Here is the caller graph for this function:

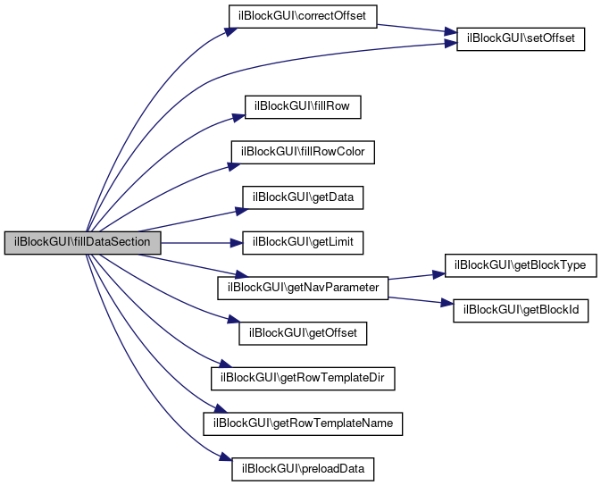
◆ fillDataSection()

ilBlockGUI::fillDataSection ( )

Standard implementation for row based data.

Overwrite this and call setContent for other data.

Definition at line 999 of file class.ilBlockGUI.php.

References $_GET, $_POST, $_SESSION, $data, $nav_value, correctOffset(), fillRow(), fillRowColor(), getData(), getLimit(), getNavParameter(), getOffset(), getRowTemplateDir(), getRowTemplateName(), preloadData(), and setOffset().

Referenced by ilCalendarBlockGUI\fillDataSection(), ilChatroomBlockGUI\getHTML(), and getHTML().

1000  {
1001  $this->nav_value = (isset($_POST[$this->getNavParameter()]) && $_POST[$this->getNavParameter()] != "")
1002  ? $_POST[$this->getNavParameter()]
1003  : (isset($_GET[$this->getNavParameter()]) ? $_GET[$this->getNavParameter()] : $this->nav_value);
1004  $this->nav_value = ($this->nav_value == "" && isset($_SESSION[$this->getNavParameter()]))
1005  ? $_SESSION[$this->getNavParameter()]
1006  : $this->nav_value;
1007 
1009 
1010  $nav = explode(":", $this->nav_value);
1011  if (isset($nav[2]))
1012  {
1013  $this->setOffset($nav[2]);
1014  }
1015  else
1016  {
1017  $this->setOffset(0);
1018  }
1019 
1020  // data
1021  $this->tpl->addBlockFile("BLOCK_ROW", "block_row", $this->getRowTemplateName(),
1022  $this->getRowTemplateDir());
1023 
1024  $data = $this->getData();
1025  $this->max_count = count($data);
1026  $this->correctOffset();
1027  $data = array_slice($data, $this->getOffset(), $this->getLimit());
1028 
1029  $this->preloadData($data);
1030 
1031  foreach($data as $record)
1032  {
1033  $this->tpl->setCurrentBlock("block_row");
1034  $this->fillRowColor();
1035  $this->fillRow($record);
1036  $this->tpl->setCurrentBlock("block_row");
1037  $this->tpl->parseCurrentBlock();
1038  }
1039  }
< a tabindex="-1" style="border-style: none;" href="#" title="Refresh Image" onclick="document.getElementById('siimage').src = './securimage_show.php?sid=' + Math.random(); this.blur(); return false">< img src="./images/refresh.png" alt="Reload Image" height="32" width="32" onclick="this.blur()" align="bottom" border="0"/></a >< br/>< strong > Enter Code *if($_SERVER['REQUEST_METHOD']=='POST' &&@ $_POST['do']=='contact') $_SESSION['ctform']['success']
getRowTemplateDir()
Get Row Template Directory.
$_POST['username']
Definition: cron.php:12
$_GET["client_id"]
getLimit()
Get Limit.
fillRowColor($a_placeholder="CSS_ROW")
preloadData(array $data)
Can be overwritten in subclasses.
setOffset($a_offset)
Set Offset.
getOffset()
Get Offset.
getData()
Get Data.
getRowTemplateName()
Get Row Template Name.
+ Here is the call graph for this function:
+ Here is the caller graph for this function:

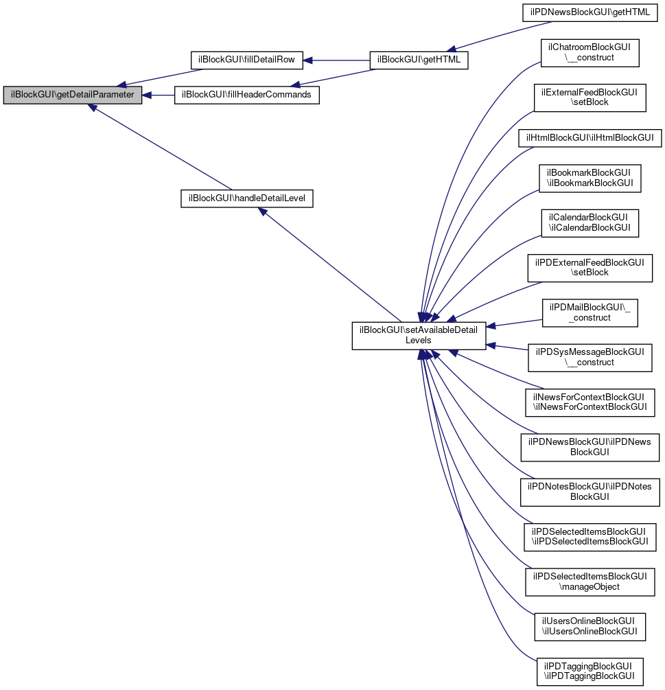
◆ fillDetailRow()

ilBlockGUI::fillDetailRow ( )

Fill Detail Setting Row.

Definition at line 1267 of file class.ilBlockGUI.php.

References $block_id, $detail_min, $ilCtrl, $lng, getBlockId(), getBlockType(), getCurrentDetailLevel(), getDetailParameter(), getFooterInfo(), and ilUtil\getImagePath().

Referenced by getHTML().

1268  {
1269  global $ilCtrl, $lng;
1270 
1271  if ($this->enabledetailrow == false)
1272  {
1273  return;
1274  }
1275 
1276  $start = ($this->detail_min < 1)
1277  ? $start = 1
1278  : $this->detail_min;
1279 
1280  $end = ($this->detail_max < $this->detail_min)
1281  ? $this->detail_min
1282  : $this->detail_max;
1283 
1284  $settings = array();
1285  for ($i = $start; $i <= $end; $i++)
1286  {
1287  $settings[] = $i;
1288  }
1289 
1290  if ($end > $start)
1291  {
1292  foreach ($settings as $i)
1293  {
1294  if (($i > $start && $i > 1))
1295  {
1296  //$this->tpl->touchBlock("det_delim");
1297  //$this->tpl->touchBlock("det_item");
1298  }
1299 // if ($i != $this->getCurrentDetailLevel())
1300 // {
1301  $ilCtrl->setParameterByClass("ilcolumngui",
1302  $this->getDetailParameter(), $i);
1303 
1304  $onclick = $onclick_id = "";
1305 
1306  // ajax link
1307  if ($i > 0)
1308  {
1309  $ilCtrl->setParameterByClass("ilcolumngui",
1310  "block_id", "block_".$this->getBlockType()."_".$this->block_id);
1311  $onclick = $ilCtrl->getLinkTargetByClass("ilcolumngui",
1312  "updateBlock", "", true);
1313  $onclick_id = "block_".$this->getBlockType()."_".$this->block_id;
1314  $ilCtrl->setParameterByClass("ilcolumngui",
1315  "block_id", "");
1316  }
1317 
1318  // normal link
1319  //$icon = ilUtil::getImagePath("details".$i.".png");
1320  $text = $lng->txt("details")." ".$i;
1321  $url = $ilCtrl->getLinkTargetByClass("ilcolumngui", "");
1322 
1323  if($onclick)
1324  {
1325  $onclick = "ilBlockJSHandler('".$onclick_id."','".$onclick."')";
1326  }
1327 
1328  $checked = ($i == $this->getCurrentDetailLevel());
1329  $this->dropdown[] = array("text" => $text,
1330  "image" => $icon,
1331  "href" => $url,
1332  "onclick" => $onclick,
1333  "checked" => $checked);
1334 // }
1335  }
1336 
1337  // info + icon in detail row
1338  if ($this->getFooterInfo(true) != "")
1339  {
1340  $this->tpl->setCurrentBlock("det_info");
1341  $this->tpl->setVariable("INFO_TEXT", $this->getFooterInfo(true));
1342  $this->tpl->setVariable("ALT_DET_INFO", $lng->txt("info_short"));
1343  $this->tpl->setVariable("DI_BLOCK_ID", $this->getBlockType()."_".$this->getBlockId());
1344  $this->tpl->setVariable("IMG_DET_INFO", ilUtil::getImagePath("icon_info_s.png"));
1345  $this->tpl->parseCurrentBlock();
1346  }
1347 
1348  /*
1349  $this->tpl->setCurrentBlock("detail_setting");
1350  $this->tpl->setVariable("TXT_DETAILS", $lng->txt("details"));
1351  $this->tpl->setVariable("DCOLSPAN", $this->getColSpan());
1352  $this->tpl->parseCurrentBlock();
1353  */
1354 
1355  $ilCtrl->setParameterByClass("ilcolumngui",
1356  $this->getDetailParameter(), "");
1357  }
1358  }
global $ilCtrl
Definition: ilias.php:18
static getBlockType()
getFooterInfo($a_hide_and_icon=false)
Get Footer Info.
static getImagePath($img, $module_path="", $mode="output", $offline=false)
get image path (for images located in a template directory)
getBlockId()
Get Block Id.
global $lng
Definition: privfeed.php:40
getCurrentDetailLevel()
Get Current Detail Level.
+ Here is the call graph for this function:
+ Here is the caller graph for this function:

◆ fillFooter()

ilBlockGUI::fillFooter ( )

Definition at line 1049 of file class.ilBlockGUI.php.

Referenced by getHTML().

1050  {
1051  }
+ Here is the caller graph for this function:

◆ fillFooterLinks()

ilBlockGUI::fillFooterLinks (   $a_top = false,
  $a_numinfo = "" 
)

Fill footer links.

Returns
array linkbar or false on error

Definition at line 1176 of file class.ilBlockGUI.php.

References $ilCtrl, $lng, and getFooterLinks().

Referenced by ilPDContentBlockGUI\fillFooter(), ilBookmarkBlockGUI\fillFooter(), ilPDTaggingBlockGUI\fillFooter(), ilPDSelectedItemsBlockGUI\fillFooter(), ilCalendarBlockGUI\fillFooter(), fillPreviousNext(), and ilNewsForContextBlockGUI\showViewFooter().

1177  {
1178  global $ilCtrl, $lng;
1179 
1180  $first = true;
1181  $flinks = $this->getFooterLinks();
1182 
1183  $prefix = ($a_top) ? "top" : "foot";
1184 
1185  $has_link = false;
1186 
1187  $omit_separator = false;
1188  foreach($flinks as $flink)
1189  {
1190  if ($flink["top"] != $a_top)
1191  {
1192  continue;
1193  }
1194 
1195  if(!$a_top)
1196  {
1197  if($flink["onclick"])
1198  {
1199  $flink["onclick"] = "ilBlockJSHandler('".$flink["block_id"].
1200  "','".$flink["onclick"]."')";
1201  }
1202  $this->dropdown[] = $flink;
1203  continue;
1204  }
1205 
1206  $has_link = true;
1207 
1208  if (!$first && !$omit_separator)
1209  {
1210  $this->tpl->touchBlock($prefix."_delim");
1211  $this->tpl->touchBlock($prefix."_item");
1212  }
1213 
1214  // ajax link
1215  if ($flink["onclick"] != "")
1216  {
1217  $this->tpl->setCurrentBlock($prefix."_onclick");
1218  $this->tpl->setVariable("OC_BLOCK_ID",
1219  $flink["block_id"]);
1220  $this->tpl->setVariable("OC_HREF",
1221  $flink["onclick"]);
1222  $this->tpl->parseCurrentBlock();
1223  }
1224 
1225  // normal link
1226  if ($flink["href"] != "")
1227  {
1228  // normal link
1229  $this->tpl->setCurrentBlock($prefix."_link");
1230  $this->tpl->setVariable("FHREF",
1231  $flink["href"]);
1232  $this->tpl->setVariable("FLINK", $flink["text"]);
1233  $this->tpl->parseCurrentBlock();
1234  $this->tpl->touchBlock($prefix."_item");
1235  }
1236  else
1237  {
1238  $this->tpl->setCurrentBlock($prefix."_text");
1239  $this->tpl->setVariable("FTEXT", $flink["text"]);
1240  $this->tpl->parseCurrentBlock();
1241  $this->tpl->touchBlock($prefix."_item");
1242  }
1243 
1244  $first = false;
1245  $omit_separator = $flink["omit_separator"];
1246  }
1247 
1248  if ($a_numinfo != "" && $has_link)
1249  {
1250  $this->tpl->setVariable("NUMINFO", $a_numinfo);
1251  $first = false;
1252  }
1253 
1254  /*
1255  if (!$first)
1256  {
1257  $this->tpl->setVariable("PCOLSPAN", $this->getColSpan());
1258  $this->tpl->setCurrentBlock($prefix."_row");
1259  $this->tpl->parseCurrentBlock();
1260  }
1261  */
1262  }
getFooterLinks()
Get footer links.
global $ilCtrl
Definition: ilias.php:18
global $lng
Definition: privfeed.php:40
+ Here is the call graph for this function:
+ Here is the caller graph for this function:

◆ fillHeaderCommands()

ilBlockGUI::fillHeaderCommands ( )

Fill header commands block.

Definition at line 899 of file class.ilBlockGUI.php.

References $close_command, $ilCtrl, $img, $lng, getDetailParameter(), getHeaderCommands(), and getRepositoryMode().

Referenced by getHTML().

900  {
901  global $lng, $ilCtrl;
902 
903  // header commands
904  if (count($this->getHeaderCommands()) > 0 ||
905  ($this->detail_max > $this->detail_min && $this->detail_min == 0) ||
906  $this->close_command != "")
907  {
908 
909  foreach($this->getHeaderCommands() as $command)
910  {
911  $this->tpl->setCurrentBlock("header_command");
912  $this->tpl->setVariable("HREF_HCOMM", $command["href"]);
913  $this->tpl->setVariable("TXT_HCOMM", $command["text"]);
914  $this->tpl->parseCurrentBlock();
915  }
916 
917  // close button
918  if (($this->detail_max > $this->detail_min && $this->detail_min == 0 &&
919  !$this->getRepositoryMode())
920  ||
921  $this->close_command != "")
922  {
923  $alt = $lng->txt("hide");
924  if ($this->close_command != "")
925  {
926  $url = $this->close_command;
927  }
928  else
929  {
930  $ilCtrl->setParameterByClass("ilcolumngui",
931  $this->getDetailParameter(), "0");
932  $url = $ilCtrl->getLinkTargetByClass("ilcolumngui", "");
933  $ilCtrl->setParameterByClass("ilcolumngui",
934  $this->getDetailParameter(), "");
935  }
936 
937  $this->dropdown[] = array("text" => $alt,
938  "image" => $img,
939  "href" => $url);
940  }
941 
942  $this->tpl->setCurrentBlock("header_commands");
943  $this->tpl->parseCurrentBlock();
944  }
945 
946  $this->tpl->setCurrentBlock("hitem");
947  $this->tpl->parseCurrentBlock();
948  }
getHeaderCommands()
Get Header Block commands.
getRepositoryMode()
Get RepositoryMode.
global $ilCtrl
Definition: ilias.php:18
global $lng
Definition: privfeed.php:40
+ Here is the call graph for this function:
+ Here is the caller graph for this function:

◆ fillHeaderTitleBlock()

ilBlockGUI::fillHeaderTitleBlock ( )

Fill header title block (title and.

Definition at line 954 of file class.ilBlockGUI.php.

References $lng, getBlockType(), getImage(), and getTitle().

Referenced by getHTML().

955  {
956  global $lng;
957 
958  // image
959  if ($this->getImage() != "")
960  {
961  $this->tpl->setCurrentBlock("block_img");
962  $this->tpl->setVariable("IMG_BLOCK", $this->getImage());
963  $this->tpl->setVariable("IMID",
964  "block_".$this->getBlockType()."_".$this->block_id);
965  $this->tpl->setVariable("IMG_ALT",
966  str_replace(array("'",'"'), "", strip_tags($lng->txt("icon")." ".$this->getTitle())));
967  $this->tpl->parseCurrentBlock();
968  }
969 
970  // header title
971  $this->tpl->setCurrentBlock("header_title");
972  $this->tpl->setVariable("BTID",
973  "block_".$this->getBlockType()."_".$this->block_id);
974  $this->tpl->setVariable("BLOCK_TITLE",
975  $this->getTitle());
976  $this->tpl->setVariable("TXT_BLOCK",
977  $lng->txt("block"));
978  $this->tpl->parseCurrentBlock();
979 
980  $this->tpl->setCurrentBlock("hitem");
981  $this->tpl->parseCurrentBlock();
982  }
getImage()
Get Image.
static getBlockType()
global $lng
Definition: privfeed.php:40
getTitle()
Get Title.
+ Here is the call graph for this function:
+ Here is the caller graph for this function:

◆ fillPreviousNext()

ilBlockGUI::fillPreviousNext ( )

Fill previous/next row.

Definition at line 1064 of file class.ilBlockGUI.php.

References $ilCtrl, $lng, $max_count, fillFooterLinks(), getEnableNumInfo(), getLimit(), getOffset(), and setPreviousNextLinks().

Referenced by getHTML().

1065  {
1066  global $lng, $ilCtrl;
1067 
1068  $pn = false;
1069 
1070  // table pn numinfo
1071  $numinfo = "";
1072  if ($this->getEnableNumInfo() && $this->max_count > 0)
1073  {
1074  $start = $this->getOffset() + 1; // compute num info
1075  $end = $this->getOffset() + $this->getLimit();
1076 
1077  if ($end > $this->max_count or $this->getLimit() == 0)
1078  {
1079  $end = $this->max_count;
1080  }
1081 
1082  $numinfo = "(".$start."-".$end." ".strtolower($lng->txt("of"))." ".$this->max_count.")";
1083  }
1084 
1085  $this->setPreviousNextLinks();
1086  $this->fillFooterLinks(true, $numinfo);
1087 
1088  }
getLimit()
Get Limit.
fillFooterLinks($a_top=false, $a_numinfo="")
Fill footer links.
global $ilCtrl
Definition: ilias.php:18
getEnableNumInfo()
Get Enable Item Number Info.
setPreviousNextLinks()
Get previous/next linkbar.
getOffset()
Get Offset.
global $lng
Definition: privfeed.php:40
+ Here is the call graph for this function:
+ Here is the caller graph for this function:

◆ fillRow()

ilBlockGUI::fillRow (   $a_set)

Definition at line 1041 of file class.ilBlockGUI.php.

Referenced by fillDataSection().

1042  {
1043  foreach ($a_set as $key => $value)
1044  {
1045  $this->tpl->setVariable("VAL_".strtoupper($key), $value);
1046  }
1047  }
+ Here is the caller graph for this function:

◆ fillRowColor()

ilBlockGUI::fillRowColor (   $a_placeholder = "CSS_ROW")
finalprotected

Definition at line 1053 of file class.ilBlockGUI.php.

Referenced by fillDataSection().

1054  {
1055  $this->css_row = ($this->css_row != "ilBlockRow1")
1056  ? "ilBlockRow1"
1057  : "ilBlockRow2";
1058  $this->tpl->setVariable($a_placeholder, $this->css_row);
1059  }
+ Here is the caller graph for this function:

◆ getAdminCommands()

ilBlockGUI::getAdminCommands ( )

Get Administration Commmands.

Returns
boolean Administration Commmands

Definition at line 402 of file class.ilBlockGUI.php.

Referenced by getHTML().

403  {
404  return $this->admincommands;
405  }
+ Here is the caller graph for this function:

◆ getBigMode()

ilBlockGUI::getBigMode ( )

Get Big Mode.

Returns
boolean Big Mode

Definition at line 105 of file class.ilBlockGUI.php.

References $bigmode.

Referenced by getHTML().

106  {
107  return $this->bigmode;
108  }
+ Here is the caller graph for this function:

◆ getBlockCommands()

ilBlockGUI::getBlockCommands ( )

Get Block commands.

Returns
array block commands

Definition at line 560 of file class.ilBlockGUI.php.

References $block_commands.

Referenced by getHTML().

561  {
562  return $this->block_commands;
563  }
+ Here is the caller graph for this function:

◆ getBlockId()

◆ getBlockType()

static ilBlockGUI::getBlockType ( )
staticabstract

◆ getColSpan()

ilBlockGUI::getColSpan ( )

Get Columns Span.

Returns
int Columns Span

Definition at line 422 of file class.ilBlockGUI.php.

References $colspan.

Referenced by ilBookmarkBlockGUI\fillFooter(), ilPDTaggingBlockGUI\fillFooter(), ilPDSelectedItemsBlockGUI\fillFooter(), ilCalendarBlockGUI\fillFooter(), and getHTML().

423  {
424  return $this->colspan;
425  }
+ Here is the caller graph for this function:

◆ getConfigParameter()

ilBlockGUI::getConfigParameter ( )
final

Definition at line 510 of file class.ilBlockGUI.php.

References getBlockId(), and getBlockType().

511  {
512  return $this->getBlockType()."_".$this->getBlockId()."_blconf";
513  }
static getBlockType()
getBlockId()
Get Block Id.
+ Here is the call graph for this function:

◆ getCurrentDetailLevel()

ilBlockGUI::getCurrentDetailLevel ( )

Get Current Detail Level.

Returns
int Current Detail Level

Definition at line 180 of file class.ilBlockGUI.php.

Referenced by ilPDNotesBlockGUI\fillDataSection(), ilBookmarkBlockGUI\fillDataSection(), ilPDTaggingBlockGUI\fillDataSection(), ilPDMailBlockGUI\fillDataSection(), ilExternalFeedBlockGUI\fillDataSection(), ilPDExternalFeedBlockGUI\fillDataSection(), ilUsersOnlineBlockGUI\fillDataSection(), ilPDNewsBlockGUI\fillDataSection(), ilNewsForContextBlockGUI\fillDataSection(), ilCalendarBlockGUI\fillDataSection(), fillDetailRow(), ilPDMailBlockGUI\fillRow(), ilPDNotesBlockGUI\fillRow(), ilUsersOnlineBlockGUI\fillRow(), ilBookmarkBlockGUI\fillRow(), ilNewsForContextBlockGUI\fillRow(), ilPDSysMessageBlockGUI\getHTML(), ilPDMailBlockGUI\getHTML(), ilPDNotesBlockGUI\getHTML(), ilBookmarkBlockGUI\getHTML(), ilChatroomBlockGUI\getHTML(), ilPDTaggingBlockGUI\getHTML(), ilUsersOnlineBlockGUI\getHTML(), ilHtmlBlockGUI\getHTML(), ilExternalFeedBlockGUI\getHTML(), ilPDExternalFeedBlockGUI\getHTML(), ilPDNewsBlockGUI\getHTML(), ilCalendarBlockGUI\getHTML(), ilPDSelectedItemsBlockGUI\getMembershipItemsPerLocation(), ilPDSelectedItemsBlockGUI\getMembershipItemsPerType(), ilPDSelectedItemsBlockGUI\getSelectedItemsPerLocation(), ilPDSelectedItemsBlockGUI\getSelectedItemsPerType(), ilPDTaggingBlockGUI\getTagCloud(), ilNewsForContextBlockGUI\ilNewsForContextBlockGUI(), ilPDNewsBlockGUI\ilPDNewsBlockGUI(), and ilCalendarBlockGUI\setFooterLinks().

181  {
182  return $this->currentdetaillevel;
183  }
+ Here is the caller graph for this function:

◆ getData()

◆ getDetailParameter()

ilBlockGUI::getDetailParameter ( )
final

Definition at line 505 of file class.ilBlockGUI.php.

References getBlockId(), and getBlockType().

Referenced by fillDetailRow(), fillHeaderCommands(), and handleDetailLevel().

506  {
507  return $this->getBlockType()."_".$this->getBlockId()."_bldet";
508  }
static getBlockType()
getBlockId()
Get Block Id.
+ Here is the call graph for this function:
+ Here is the caller graph for this function:

◆ getEnableDetailRow()

ilBlockGUI::getEnableDetailRow ( )

Get EnableDetailRow.

Returns
boolean EnableDetailRow

Definition at line 442 of file class.ilBlockGUI.php.

References $enabledetailrow.

443  {
444  return $this->enabledetailrow;
445  }

◆ getEnableEdit()

ilBlockGUI::getEnableEdit ( )

Get EnableEdit.

Returns
boolean EnableEdit

Definition at line 288 of file class.ilBlockGUI.php.

289  {
290  return $this->enableedit;
291  }

◆ getEnableNumInfo()

ilBlockGUI::getEnableNumInfo ( )

Get Enable Item Number Info.

Returns
boolean Enable Item Number Info

Definition at line 463 of file class.ilBlockGUI.php.

References $enablenuminfo.

Referenced by ilPDContentBlockGUI\fillFooter(), and fillPreviousNext().

464  {
465  return $this->enablenuminfo;
466  }
+ Here is the caller graph for this function:

◆ getFooterInfo()

ilBlockGUI::getFooterInfo (   $a_hide_and_icon = false)

Get Footer Info.

Returns
string Footer Info

Definition at line 335 of file class.ilBlockGUI.php.

References $footerinfo, and $footerinfo_icon.

Referenced by fillDetailRow(), and getHTML().

336  {
337  if ($a_hide_and_icon)
338  {
339  return $this->footerinfo_icon;
340  }
341  else
342  {
343  return $this->footerinfo;
344  }
345  }
+ Here is the caller graph for this function:

◆ getFooterLinks()

ilBlockGUI::getFooterLinks ( )

Get footer links.

Definition at line 614 of file class.ilBlockGUI.php.

References $footer_links.

Referenced by fillFooterLinks().

615  {
616  return $this->footer_links;
617  }
+ Here is the caller graph for this function:

◆ getGuiObject()

ilBlockGUI::getGuiObject ( )

Get GuiObject.

Returns
object GUI object

Definition at line 170 of file class.ilBlockGUI.php.

171  {
172  return $this->gui_object;
173  }

◆ getHeaderCommands()

ilBlockGUI::getHeaderCommands ( )

Get Header Block commands.

Returns
array header block commands

Definition at line 590 of file class.ilBlockGUI.php.

References $header_commands.

Referenced by fillHeaderCommands().

591  {
592  return $this->header_commands;
593  }
+ Here is the caller graph for this function:

◆ getHeaderLinks()

ilBlockGUI::getHeaderLinks ( )

Definition at line 65 of file class.ilBlockGUI.php.

References $header_links.

Referenced by getHTML().

66  {
67  return $this->header_links;
68  }
+ Here is the caller graph for this function:

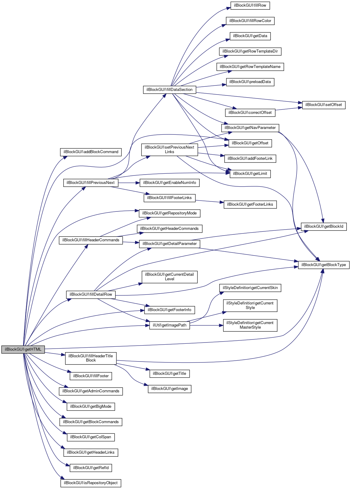
◆ getHTML()

ilBlockGUI::getHTML ( )

Handle config status.

Get HTML.

Definition at line 693 of file class.ilBlockGUI.php.

References $_GET, $dropdown, $ilCtrl, $ilUser, $lng, addBlockCommand(), fillDataSection(), fillDetailRow(), fillFooter(), fillHeaderCommands(), fillHeaderTitleBlock(), fillPreviousNext(), getAdminCommands(), getBigMode(), getBlockCommands(), getBlockType(), getColSpan(), getFooterInfo(), getHeaderLinks(), ilUtil\getImagePath(), getRefId(), getRepositoryMode(), and isRepositoryObject().

Referenced by ilPDNewsBlockGUI\getHTML().

694  {
695  global $ilCtrl, $lng, $ilAccess, $ilUser;
696 
697  if ($this->isRepositoryObject())
698  {
699  if (!$ilAccess->checkAccess("read", "", $this->getRefId()))
700  {
701  return "";
702  }
703  }
704 
705  $this->tpl = new ilTemplate("tpl.block.html", true, true, "Services/Block");
706 
707 // $this->handleConfigStatus();
708 
709  $this->fillDataSection();
710 
711  if ($this->getRepositoryMode() && $this->isRepositoryObject())
712  {
713  // #10993
714  if ($this->getAdminCommands())
715  {
716  $this->tpl->setCurrentBlock("block_check");
717  $this->tpl->setVariable("BL_REF_ID", $this->getRefId());
718  $this->tpl->parseCurrentBlock();
719  }
720 
721  if ($ilAccess->checkAccess("delete", "", $this->getRefId()))
722  {
723  $this->addBlockCommand(
724  "ilias.php?baseClass=ilRepositoryGUI&ref_id=".$_GET["ref_id"]."&cmd=delete".
725  "&item_ref_id=".$this->getRefId(),
726  $lng->txt("delete"));
727  }
728  }
729 
730  // footer info
731  if ($this->getFooterInfo() != "")
732  {
733  $this->tpl->setCurrentBlock("footer_information");
734  $this->tpl->setVariable("FOOTER_INFO", $this->getFooterInfo());
735  $this->tpl->setVariable("FICOLSPAN", $this->getColSpan());
736  $this->tpl->parseCurrentBlock();
737  }
738 
739  $this->dropdown = array();
740 
741  // commands
742  if (count($this->getBlockCommands()) > 0)
743  {
744  $has_block_command = false;
745 
746  foreach($this->getBlockCommands() as $command)
747  {
748  if(!$command["img"])
749  {
750  $this->dropdown[] = $command;
751  continue;
752  }
753 
754  $has_block_command = true;
755 
756  if ($command["target"] != "")
757  {
758  $this->tpl->setCurrentBlock("bc_target");
759  $this->tpl->setVariable("CMD_TARGET", $command["target"]);
760  $this->tpl->parseCurrentBlock();
761  }
762 
763  if ($command["img"] != "")
764  {
765  $this->tpl->setCurrentBlock("bc_image");
766  $this->tpl->setVariable("SRC_BC", $command["img"]);
767  $this->tpl->setVariable("ALT_BC", $command["text"]);
768  $this->tpl->parseCurrentBlock();
769  $this->tpl->setCurrentBlock("block_command");
770  }
771  else
772  {
773  $this->tpl->setCurrentBlock("block_command");
774  $this->tpl->setVariable("CMD_TEXT", $command["text"]);
775  $this->tpl->setVariable("BC_CLASS", 'class="il_ContainerItemCommand"');
776  }
777 
778  $this->tpl->setVariable("CMD_HREF", $command["href"]);
779  $this->tpl->parseCurrentBlock();
780  }
781 
782  if($has_block_command)
783  {
784  $this->tpl->setCurrentBlock("block_commands");
785  $this->tpl->setVariable("CCOLSPAN", $this->getColSpan());
786  $this->tpl->parseCurrentBlock();
787  }
788  }
789 
790  // fill previous next
791  $this->fillPreviousNext();
792 
793  // fill footer
794  $this->fillFooter();
795 
796  // fill row for setting details
797  $this->fillDetailRow();
798 
799  // header links
800  if(count($this->getHeaderLinks()))
801  {
802  $counter = 0;
803  foreach($this->getHeaderLinks() as $command)
804  {
805  if($counter > 0)
806  {
807  $this->tpl->setCurrentBlock('head_delim');
808  $this->tpl->touchBlock('head_delim');
809  $this->tpl->parseCurrentBlock();
810  }
811  if($command['status'] == true)
812  {
813  $this->tpl->setCurrentBlock('head_link');
814  $this->tpl->setVariable('HHREF', $command['href']);
815  $this->tpl->setVariable('HLINK', $command['text']);
816  $this->tpl->parseCurrentBlock();
817  }
818  else
819  {
820  $this->tpl->setCurrentBlock('head_text');
821  $this->tpl->setVariable('HTEXT', $command['text']);
822  $this->tpl->parseCurrentBlock();
823  }
824 
825  $this->tpl->setCurrentBlock('head_item');
826  $this->tpl->parseCurrentBlock();
827 
828  ++$counter;
829  }
830 
831  $this->tpl->setCurrentBlock('header_links');
832  $this->tpl->parseCurrentBlock();
833  }
834 
835  // for screen readers we first output the title and the commands
836  // (e.g. close icon afterwards), otherwise we first output the
837  // header commands, since we want to have the close icon top right
838  // and not floated after the title
839  if (is_object($ilUser) && $ilUser->getPref("screen_reader_optimization"))
840  {
841  $this->fillHeaderTitleBlock();
842  $this->fillHeaderCommands();
843  }
844  else
845  {
846  $this->fillHeaderCommands();
847  $this->fillHeaderTitleBlock();
848  }
849 
850 
851  // adv selection gui
852  include_once "Services/UIComponent/AdvancedSelectionList/classes/class.ilAdvancedSelectionListGUI.php";
854  $dropdown->setUseImages(true);
855  $dropdown->setHeaderIcon(ilUtil::getImagePath("icon_sett_s.png"));
856  $dropdown->setId("block_dd_".$this->getBlockType()."_".$this->block_id);
857  foreach($this->dropdown as $item)
858  {
859  if($item["href"] || $item["onclick"])
860  {
861  if ($item["checked"])
862  {
863  $item["image"] = ilUtil::getImagePath("icon_checked_s.png");
864  }
865  $dropdown->addItem($item["text"], "", $item["href"], $item["image"],
866  $item["text"], "", "", false, $item["onclick"]);
867  }
868  }
869  $dropdown = $dropdown->getHTML();
870  $this->tpl->setVariable("ADV_DROPDOWN", $dropdown);
871 
872 
873  $this->tpl->setVariable("COLSPAN", $this->getColSpan());
874  if ($this->getBigMode())
875  {
876  $this->tpl->touchBlock("hclassb");
877  }
878  else
879  {
880  $this->tpl->touchBlock("hclass");
881  }
882 
883  if ($ilCtrl->isAsynch())
884  {
885  // return without div wrapper
886  echo $this->tpl->getAsynch();
887  }
888  else
889  {
890  // return incl. wrapping div with id
891  return '<div id="'."block_".$this->getBlockType()."_".$this->block_id.'">'.
892  $this->tpl->get().'</div>';
893  }
894  }
addBlockCommand($a_href, $a_text, $a_target="", $a_img="", $a_right_aligned=false, $a_checked=false)
Add Block Command.
$_GET["client_id"]
getRepositoryMode()
Get RepositoryMode.
fillHeaderTitleBlock()
Fill header title block (title and.
global $ilCtrl
Definition: ilias.php:18
fillDetailRow()
Fill Detail Setting Row.
getBlockCommands()
Get Block commands.
static getBlockType()
fillHeaderCommands()
Fill header commands block.
getFooterInfo($a_hide_and_icon=false)
Get Footer Info.
static getImagePath($img, $module_path="", $mode="output", $offline=false)
get image path (for images located in a template directory)
special template class to simplify handling of ITX/PEAR
getBigMode()
Get Big Mode.
static isRepositoryObject()
getAdminCommands()
Get Administration Commmands.
User interface class for advanced drop-down selection lists.
getRefId()
Get Ref Id (only used if isRepositoryObject() is true).
global $ilUser
Definition: imgupload.php:15
global $lng
Definition: privfeed.php:40
fillPreviousNext()
Fill previous/next row.
getColSpan()
Get Columns Span.
fillDataSection()
Standard implementation for row based data.
+ Here is the call graph for this function:
+ Here is the caller graph for this function:

◆ getImage()

ilBlockGUI::getImage ( )

Get Image.

Returns
string Image

Definition at line 220 of file class.ilBlockGUI.php.

References $image.

Referenced by fillHeaderTitleBlock().

221  {
222  return $this->image;
223  }
+ Here is the caller graph for this function:

◆ getLimit()

ilBlockGUI::getLimit ( )

Get Limit.

Returns
int Limit

Definition at line 268 of file class.ilBlockGUI.php.

Referenced by fillDataSection(), fillPreviousNext(), and setPreviousNextLinks().

269  {
270  return $this->limit;
271  }
+ Here is the caller graph for this function:

◆ getMoveParameter()

ilBlockGUI::getMoveParameter ( )
final

Definition at line 515 of file class.ilBlockGUI.php.

References getBlockId(), and getBlockType().

516  {
517  return $this->getBlockType()."_".$this->getBlockId()."_blmove";
518  }
static getBlockType()
getBlockId()
Get Block Id.
+ Here is the call graph for this function:

◆ getNavParameter()

ilBlockGUI::getNavParameter ( )
final

Definition at line 500 of file class.ilBlockGUI.php.

References getBlockId(), and getBlockType().

Referenced by fillDataSection(), and setPreviousNextLinks().

501  {
502  return $this->getBlockType()."_".$this->getBlockId()."_blnav";
503  }
static getBlockType()
getBlockId()
Get Block Id.
+ Here is the call graph for this function:
+ Here is the caller graph for this function:

◆ getOffset()

ilBlockGUI::getOffset ( )

Get Offset.

Returns
int Offset

Definition at line 240 of file class.ilBlockGUI.php.

Referenced by fillDataSection(), fillPreviousNext(), and setPreviousNextLinks().

241  {
242  return $this->offset;
243  }
+ Here is the caller graph for this function:

◆ getProperty()

ilBlockGUI::getProperty (   $a_property)

Definition at line 479 of file class.ilBlockGUI.php.

Referenced by ilNewsForContextBlockGUI\getHTML(), ilCalendarBlockGUI\getHTML(), ilNewsForContextBlockGUI\initSettingsForm(), ilNewsForContextBlockGUI\saveSettings(), and ilNewsForContextBlockGUI\showNews().

480  {
481  return $this->property[$a_property];
482  }
+ Here is the caller graph for this function:

◆ getRefId()

ilBlockGUI::getRefId ( )

Get Ref Id (only used if isRepositoryObject() is true).

Returns
int Ref Id

Definition at line 382 of file class.ilBlockGUI.php.

Referenced by ilPollBlockGUI\fillRow(), ilExternalFeedBlockGUI\getHTML(), ilPollBlockGUI\getHTML(), and getHTML().

383  {
384  return $this->refid;
385  }
+ Here is the caller graph for this function:

◆ getRepositoryMode()

ilBlockGUI::getRepositoryMode ( )

Get RepositoryMode.

Returns
boolean RepositoryMode

Definition at line 308 of file class.ilBlockGUI.php.

Referenced by fillHeaderCommands(), ilNewsForContextBlockGUI\getHTML(), and getHTML().

309  {
310  return $this->repositorymode;
311  }
+ Here is the caller graph for this function:

◆ getRowTemplateDir()

ilBlockGUI::getRowTemplateDir ( )

Get Row Template Directory.

Returns
string Row Template Directory

Definition at line 535 of file class.ilBlockGUI.php.

Referenced by fillDataSection().

536  {
537  return $this->rowtemplatedir;
538  }
+ Here is the caller graph for this function:

◆ getRowTemplateName()

ilBlockGUI::getRowTemplateName ( )

Get Row Template Name.

Returns
string Row Template Name

Definition at line 525 of file class.ilBlockGUI.php.

Referenced by fillDataSection().

526  {
527  return $this->rowtemplatename;
528  }
+ Here is the caller graph for this function:

◆ getScreenMode()

static ilBlockGUI::getScreenMode ( )
static

Get Screen Mode for current command.

Definition at line 630 of file class.ilBlockGUI.php.

References IL_SCREEN_SIDE.

631  {
632  return IL_SCREEN_SIDE;
633  }
const IL_SCREEN_SIDE

◆ getSubtitle()

ilBlockGUI::getSubtitle ( )

Get Subtitle.

Returns
string Subtitle

Definition at line 362 of file class.ilBlockGUI.php.

363  {
364  return $this->subtitle;
365  }

◆ getTitle()

ilBlockGUI::getTitle ( )

Get Title.

Returns
string Title

Definition at line 200 of file class.ilBlockGUI.php.

Referenced by ilWikiFunctionsBlockGUI\fillDataSection(), fillHeaderTitleBlock(), ilPDNewsBlockGUI\getHTML(), ilBookmarkBlockGUI\getListRowData(), ilExternalFeedBlockGUI\showFeedItem(), and ilPDExternalFeedBlockGUI\showFeedItem().

201  {
202  return $this->title;
203  }
+ Here is the caller graph for this function:

◆ handleDetailLevel()

ilBlockGUI::handleDetailLevel ( )

Handle read/write current detail level.

Definition at line 638 of file class.ilBlockGUI.php.

References $_GET, $block_id, $ilCtrl, $ilUser, ilBlockSetting\_lookupDetailLevel(), ilBlockSetting\_writeDetailLevel(), getBlockType(), getDetailParameter(), and setCurrentDetailLevel().

Referenced by setAvailableDetailLevels().

639  {
640  global $ilUser, $ilCtrl;
641 
642  // set/get detail level
643  if ($this->detail_max > $this->detail_min)
644  {
645  include_once("Services/Block/classes/class.ilBlockSetting.php");
646  if (isset($_GET[$this->getDetailParameter()]))
647  {
649  $ilUser->getId(), $this->block_id);
651  if ((int) $_GET[$this->getDetailParameter()] == 0)
652  {
653  $ilCtrl->redirectByClass("ilcolumngui", "");
654  }
655  }
656  else
657  {
659  $ilUser->getId(), $this->block_id));
660  }
661  }
662  }
static _writeDetailLevel($a_type, $a_value, $a_user=0, $a_block_id=0)
Write detail level to database.
$_GET["client_id"]
static _lookupDetailLevel($a_type, $a_user=0, $a_block_id=0)
Lookup detail level.
global $ilCtrl
Definition: ilias.php:18
static getBlockType()
global $ilUser
Definition: imgupload.php:15
setCurrentDetailLevel($a_currentdetaillevel)
Set Current Detail Level.
+ Here is the call graph for this function:
+ Here is the caller graph for this function:

◆ ilBlockGUI()

ilBlockGUI::ilBlockGUI ( )

Constructor.

Parameters

Definition at line 48 of file class.ilBlockGUI.php.

References $ilCtrl, $ilUser, $tpl, ilYuiUtil\initConnection(), and setLimit().

49  {
50  global $ilUser, $tpl, $ilCtrl;
51 
52  include_once("./Services/YUI/classes/class.ilYuiUtil.php");
54  $tpl->addJavaScript("./Services/Block/js/ilblockcallback.js");
55 
56  $this->setLimit($ilUser->getPref("hits_per_page"));
57  }
static initConnection()
Init YUI Connection module.
global $ilCtrl
Definition: ilias.php:18
if(isset($_FILES['img_file']['size']) && $_FILES['img_file']['size'] > 0) $tpl
setLimit($a_limit)
Set Limit.
global $ilUser
Definition: imgupload.php:15
+ Here is the call graph for this function:

◆ isRepositoryObject()

static ilBlockGUI::isRepositoryObject ( )
staticabstract

Referenced by getHTML().

+ Here is the caller graph for this function:

◆ preloadData()

ilBlockGUI::preloadData ( array  $data)
protected

Can be overwritten in subclasses.

Only the visible part of the complete data was passed so a preload of the visible data is possible.

Parameters
array$data

Definition at line 1364 of file class.ilBlockGUI.php.

Referenced by fillDataSection().

1365  {
1366  }
+ Here is the caller graph for this function:

◆ setAdminCommands()

ilBlockGUI::setAdminCommands (   $a_admincommands)

Set Administration Commmands.

Parameters
boolean$a_admincommandsAdministration Commmands

Definition at line 392 of file class.ilBlockGUI.php.

393  {
394  $this->admincommands = $a_admincommands;
395  }

◆ setAvailableDetailLevels()

ilBlockGUI::setAvailableDetailLevels (   $a_max,
  $a_min = 0 
)

◆ setBigMode()

ilBlockGUI::setBigMode (   $a_bigmode)

Set Big Mode.

Parameters
boolean$a_bigmodeBig Mode

Definition at line 95 of file class.ilBlockGUI.php.

Referenced by ilPDContentBlockGUI\ilPDContentBlockGUI().

96  {
97  $this->bigmode = $a_bigmode;
98  }
+ Here is the caller graph for this function:

◆ setBlockId()

ilBlockGUI::setBlockId (   $a_block_id = 0)

Set Block Id.

Parameters
int$a_block_idBlock ID

Definition at line 115 of file class.ilBlockGUI.php.

Referenced by ilCalendarBlockGUI\ilCalendarBlockGUI(), ilNewsForContextBlockGUI\ilNewsForContextBlockGUI(), ilPDCalendarBlockGUI\ilPDCalendarBlockGUI(), ilPollBlockGUI\setBlock(), ilExternalFeedBlockGUI\setBlock(), ilHtmlBlockGUI\setBlock(), and ilPDExternalFeedBlockGUI\setBlock().

116  {
117  $this->block_id = $a_block_id;
118  }
+ Here is the caller graph for this function:

◆ setColSpan()

ilBlockGUI::setColSpan (   $a_colspan)

Set Columns Span.

Parameters
int$a_colspanColumns Span

Definition at line 412 of file class.ilBlockGUI.php.

Referenced by ilBookmarkBlockGUI\fillDataSection(), ilPDMailBlockGUI\fillDataSection(), ilUsersOnlineBlockGUI\fillDataSection(), and ilCalendarBlockGUI\fillDataSection().

413  {
414  $this->colspan = $a_colspan;
415  }
+ Here is the caller graph for this function:

◆ setCurrentDetailLevel()

ilBlockGUI::setCurrentDetailLevel (   $a_currentdetaillevel)

Set Current Detail Level.

Parameters
int$a_currentdetaillevelCurrent Detail Level

Definition at line 148 of file class.ilBlockGUI.php.

Referenced by ilPDSysMessageBlockGUI\getHTML(), ilUsersOnlineBlockGUI\getListRowData(), and handleDetailLevel().

149  {
150  $this->currentdetaillevel = $a_currentdetaillevel;
151  }
+ Here is the caller graph for this function:

◆ setData()

◆ setDataSection()

◆ setEnableDetailRow()

ilBlockGUI::setEnableDetailRow (   $a_enabledetailrow)

Set EnableDetailRow.

Parameters
boolean$a_enabledetailrowEnableDetailRow

Definition at line 432 of file class.ilBlockGUI.php.

Referenced by ilPDNotesBlockGUI\fillDataSection(), ilBookmarkBlockGUI\fillDataSection(), ilPDTaggingBlockGUI\fillDataSection(), ilPDMailBlockGUI\fillDataSection(), ilPDNewsBlockGUI\fillDataSection(), and ilPDSelectedItemsBlockGUI\getHTML().

433  {
434  $this->enabledetailrow = $a_enabledetailrow;
435  }
+ Here is the caller graph for this function:

◆ setEnableEdit()

ilBlockGUI::setEnableEdit (   $a_enableedit)

Set EnableEdit.

Parameters
boolean$a_enableeditEnableEdit

Definition at line 278 of file class.ilBlockGUI.php.

279  {
280  $this->enableedit = $a_enableedit;
281  }

◆ setEnableNumInfo()

◆ setFooterInfo()

ilBlockGUI::setFooterInfo (   $a_footerinfo,
  $a_hide_and_icon = false 
)

Set Footer Info.

Parameters
string$a_footerinfoFooter Info

Definition at line 318 of file class.ilBlockGUI.php.

Referenced by ilPDNewsBlockGUI\getHTML(), and ilNewsForContextBlockGUI\getHTML().

319  {
320  if ($a_hide_and_icon)
321  {
322  $this->footerinfo_icon = $a_footerinfo;
323  }
324  else
325  {
326  $this->footerinfo = $a_footerinfo;
327  }
328  }
+ Here is the caller graph for this function:

◆ setGuiObject()

ilBlockGUI::setGuiObject ( $a_gui_object)

Set GuiObject.

Only used for repository blocks, that are represented as real repository objects (have a ref id and permissions)

Parameters
object$a_gui_objectGUI object

Definition at line 160 of file class.ilBlockGUI.php.

161  {
162  $this->gui_object = $a_gui_object;
163  }

◆ setImage()

◆ setLimit()

◆ setOffset()

ilBlockGUI::setOffset (   $a_offset)

Set Offset.

Parameters
int$a_offsetOffset

Definition at line 230 of file class.ilBlockGUI.php.

Referenced by correctOffset(), and fillDataSection().

231  {
232  $this->offset = $a_offset;
233  }
+ Here is the caller graph for this function:

◆ setPreviousNextLinks()

ilBlockGUI::setPreviousNextLinks ( )

Get previous/next linkbar.

Author
Sascha Hofmann shofm.nosp@m.ann@.nosp@m.datab.nosp@m.ay.d.nosp@m.e
Returns
array linkbar or false on error

Definition at line 1097 of file class.ilBlockGUI.php.

References $block_id, $ilCtrl, $lng, addFooterLink(), getBlockType(), getLimit(), getNavParameter(), and getOffset().

Referenced by fillPreviousNext().

1098  {
1099  global $ilCtrl, $lng;
1100 
1101  // if more entries then entries per page -> show link bar
1102  if ($this->max_count > $this->getLimit() && ($this->getLimit() != 0))
1103  {
1104  // previous link
1105  if ($this->getOffset() >= 1)
1106  {
1107  $prevoffset = $this->getOffset() - $this->getLimit();
1108 
1109  $ilCtrl->setParameterByClass("ilcolumngui",
1110  $this->getNavParameter(), "::".$prevoffset);
1111 
1112  // ajax link
1113  $ilCtrl->setParameterByClass("ilcolumngui",
1114  "block_id", "block_".$this->getBlockType()."_".$this->block_id);
1115  $block_id = "block_".$this->getBlockType()."_".$this->block_id;
1116  $onclick = $ilCtrl->getLinkTargetByClass("ilcolumngui",
1117  "updateBlock", "", true);
1118  $ilCtrl->setParameterByClass("ilcolumngui",
1119  "block_id", "");
1120 
1121  // normal link
1122  $href = $ilCtrl->getLinkTargetByClass("ilcolumngui", "");
1123  $text = $lng->txt("previous");
1124 
1125  $this->addFooterLink($text, $href, $onclick, $block_id, true);
1126  }
1127 
1128  // calculate number of pages
1129  $pages = intval($this->max_count / $this->getLimit());
1130 
1131  // add a page if a rest remains
1132  if (($this->max_count % $this->getLimit()))
1133  $pages++;
1134 
1135  // show next link (if not last page)
1136  if (! ( ($this->getOffset() / $this->getLimit())==($pages-1) ) && ($pages!=1) )
1137  {
1138  $newoffset = $this->getOffset() + $this->getLimit();
1139 
1140  $ilCtrl->setParameterByClass("ilcolumngui",
1141  $this->getNavParameter(), "::".$newoffset);
1142 
1143  // ajax link
1144  $ilCtrl->setParameterByClass("ilcolumngui",
1145  "block_id", "block_".$this->getBlockType()."_".$this->block_id);
1146  //$this->tpl->setCurrentBlock("pnonclick");
1147  $block_id = "block_".$this->getBlockType()."_".$this->block_id;
1148  $onclick = $ilCtrl->getLinkTargetByClass("ilcolumngui",
1149  "updateBlock", "", true);
1150 //echo "-".$onclick."-";
1151  //$this->tpl->parseCurrentBlock();
1152  $ilCtrl->setParameterByClass("ilcolumngui",
1153  "block_id", "");
1154 
1155  // normal link
1156  $href = $ilCtrl->getLinkTargetByClass("ilcolumngui", "");
1157  $text = $lng->txt("next");
1158 
1159  $this->addFooterLink($text, $href, $onclick, $block_id, true);
1160  }
1161  $ilCtrl->setParameterByClass("ilcolumngui",
1162  $this->getNavParameter(), "");
1163  return true;
1164  }
1165  else
1166  {
1167  return false;
1168  }
1169  }
addFooterLink($a_text, $a_href="", $a_onclick="", $a_block_id="", $a_top=false, $a_omit_separator=false, $a_checked=false)
Add a footer text/link.
getLimit()
Get Limit.
global $ilCtrl
Definition: ilias.php:18
static getBlockType()
getOffset()
Get Offset.
global $lng
Definition: privfeed.php:40
+ Here is the call graph for this function:
+ Here is the caller graph for this function:

◆ setProperties()

ilBlockGUI::setProperties (   $a_properties)

This function is supposed to be used for block type specific properties, that should be inherited through ilColumnGUI->setBlockProperties.

Parameters
string$a_propertiesproperties array (key => value)

Definition at line 474 of file class.ilBlockGUI.php.

475  {
476  $this->property = $a_properties;
477  }

◆ setProperty()

ilBlockGUI::setProperty (   $a_property,
  $a_value 
)

Definition at line 484 of file class.ilBlockGUI.php.

485  {
486  $this->property[$a_property] = $a_value;
487  }

◆ setRefId()

ilBlockGUI::setRefId (   $a_refid)

Set Ref Id (only used if isRepositoryObject() is true).

Parameters
int$a_refidRef Id

Definition at line 372 of file class.ilBlockGUI.php.

373  {
374  $this->refid = $a_refid;
375  }

◆ setRepositoryMode()

ilBlockGUI::setRepositoryMode (   $a_repositorymode)

Set RepositoryMode.

Parameters
boolean$a_repositorymodeRepositoryMode

Definition at line 298 of file class.ilBlockGUI.php.

299  {
300  $this->repositorymode = $a_repositorymode;
301  }

◆ setRowTemplate()

ilBlockGUI::setRowTemplate (   $a_rowtemplatename,
  $a_rowtemplatedir = "" 
)

Set Row Template Name.

Parameters
string$a_rowtemplatenameRow Template Name

Definition at line 494 of file class.ilBlockGUI.php.

Referenced by ilPollBlockGUI\__construct(), ilPDNotesBlockGUI\fillDataSection(), ilBookmarkBlockGUI\fillDataSection(), ilPDMailBlockGUI\fillDataSection(), ilUsersOnlineBlockGUI\fillDataSection(), ilExternalFeedBlockGUI\ilExternalFeedBlockGUI(), ilNewsForContextBlockGUI\ilNewsForContextBlockGUI(), ilPDExternalFeedBlockGUI\ilPDExternalFeedBlockGUI(), and ilPDNewsBlockGUI\ilPDNewsBlockGUI().

495  {
496  $this->rowtemplatename = $a_rowtemplatename;
497  $this->rowtemplatedir = $a_rowtemplatedir;
498  }
+ Here is the caller graph for this function:

◆ setSubtitle()

ilBlockGUI::setSubtitle (   $a_subtitle)

Set Subtitle.

Parameters
string$a_subtitleSubtitle

Definition at line 352 of file class.ilBlockGUI.php.

353  {
354  $this->subtitle = $a_subtitle;
355  }

◆ setTitle()

Field Documentation

◆ $allow_moving

ilBlockGUI::$allow_moving = true
protected

Definition at line 27 of file class.ilBlockGUI.php.

◆ $bigmode

ilBlockGUI::$bigmode = false
protected

Definition at line 23 of file class.ilBlockGUI.php.

Referenced by getBigMode().

◆ $block_commands

ilBlockGUI::$block_commands = array()
protected

Definition at line 33 of file class.ilBlockGUI.php.

Referenced by getBlockCommands().

◆ $block_id

◆ $close_command

ilBlockGUI::$close_command = false
protected

Definition at line 35 of file class.ilBlockGUI.php.

Referenced by fillHeaderCommands().

◆ $colspan

ilBlockGUI::$colspan = 1
protected

Definition at line 19 of file class.ilBlockGUI.php.

Referenced by getColSpan().

◆ $css_row

ilBlockGUI::$css_row = ""
protected

Definition at line 39 of file class.ilBlockGUI.php.

◆ $data

◆ $detail_max

ilBlockGUI::$detail_max = 0
protected

Definition at line 22 of file class.ilBlockGUI.php.

◆ $detail_min

ilBlockGUI::$detail_min = 0
protected

Definition at line 21 of file class.ilBlockGUI.php.

Referenced by fillDetailRow().

◆ $dropdown

ilBlockGUI::$dropdown
protected

Definition at line 41 of file class.ilBlockGUI.php.

Referenced by getHTML().

◆ $enabledetailrow

ilBlockGUI::$enabledetailrow = true
protected

Definition at line 29 of file class.ilBlockGUI.php.

Referenced by getEnableDetailRow().

◆ $enablenuminfo

ilBlockGUI::$enablenuminfo = true
protected

Definition at line 20 of file class.ilBlockGUI.php.

Referenced by getEnableNumInfo().

◆ $footer_links

ilBlockGUI::$footer_links = array()
protected

Definition at line 24 of file class.ilBlockGUI.php.

Referenced by getFooterLinks().

◆ $footerinfo

ilBlockGUI::$footerinfo = false
protected

Definition at line 31 of file class.ilBlockGUI.php.

Referenced by getFooterInfo().

◆ $footerinfo_icon

ilBlockGUI::$footerinfo_icon = false
protected

Definition at line 32 of file class.ilBlockGUI.php.

Referenced by getFooterInfo().

◆ $header_commands

ilBlockGUI::$header_commands = array()
protected

Definition at line 26 of file class.ilBlockGUI.php.

Referenced by getHeaderCommands().

◆ $header_links

ilBlockGUI::$header_links = array()
protected

Definition at line 30 of file class.ilBlockGUI.php.

Referenced by getHeaderLinks().

◆ $image

ilBlockGUI::$image = false
protected

Definition at line 36 of file class.ilBlockGUI.php.

Referenced by getImage().

◆ $max_count

ilBlockGUI::$max_count = false
protected

Definition at line 34 of file class.ilBlockGUI.php.

Referenced by fillPreviousNext().

◆ $move

ilBlockGUI::$move = array("left" => false, "right" => false, "up" => false, "down" => false)
protected

Definition at line 28 of file class.ilBlockGUI.php.

◆ $nav_value

ilBlockGUI::$nav_value = ""
protected

Definition at line 38 of file class.ilBlockGUI.php.

Referenced by fillDataSection().

◆ $property

ilBlockGUI::$property = false
protected

Definition at line 37 of file class.ilBlockGUI.php.


The documentation for this class was generated from the following file: