ILIAS  release_4-4 Revision
ilUtil Class Reference

Util class various functions, usage as namespace. More...

+ Collaboration diagram for ilUtil:

Public Member Functions

 isLogin ($a_login)
 
 includeMathjax ($a_tpl=null)
 Include Mathjax. More...
 
 rangeDownload ($file)
 Send a file via range request, see http://mobiforge.com/design-development/content-delivery-mobile-devices alternatives could be. More...
 

Static Public Member Functions

static getImageTagByType ($a_type, $a_path, $a_big=false)
 Builds an html image tag TODO: function still in use, but in future use getImagePath and move HTML-Code to your template file public. More...
 
static getTypeIconPath ($a_type, $a_obj_id, $a_size='small')
 Get type icon path path Return image path for icon_xxx.pngs Or (if enabled) path to custom icon. More...
 
static getImagePath ($img, $module_path="", $mode="output", $offline=false)
 get image path (for images located in a template directory) More...
 
static getHtmlPath ($relative_path)
 get url of path More...
 
static getStyleSheetLocation ($mode="output", $a_css_name="", $a_css_location="")
 get full style sheet file name (path inclusive) of current user More...
 
static getJSLocation ($a_js_name, $a_js_location="", $add_version=FALSE)
 get full javascript file name (path inclusive) of current user More...
 
static getP3PLocation ()
 Get p3p file path. More...
 
static getNewContentStyleSheetLocation ($mode="output")
 get full style sheet file name (path inclusive) of current user More...
 
static formSelect ($selected, $varname, $options, $multiple=false, $direct_text=false, $size="0", $style_class="", $attribs="", $disabled=false)
 Builds a select form field with options and shows the selected option first. More...
 
static getSelectName ($selected, $values)
 ??? More...
 
static formCheckbox ($checked, $varname, $value, $disabled=false)
 ??? public More...
 
static formDisabledRadioButton ($checked, $varname, $value, $disabled)
 ??? More...
 
static formRadioButton ($checked, $varname, $value, $onclick=null, $disabled=false)
 ??? public More...
 
static formInput ($varname, $value, $disabled=false)
 create html input area More...
 
static checkInput ($vars)
 ??? More...
 
static setPathStr ($a_path)
 ??? public More...
 
static switchColor ($a_num, $a_css1, $a_css2)
 switches style sheets for each even $a_num (used for changing colors of different result rows) More...
 
static checkFormEmpty ($emptyFields)
 ??? public More...
 
static Linkbar ($AScript, $AHits, $ALimit, $AOffset, $AParams=array(), $ALayout=array(), $prefix='')
 Linkbar Diese Funktion erzeugt einen typischen Navigationsbalken mit "Previous"- und "Next"-Links und den entsprechenden Seitenzahlen. More...
 
static makeClickable ($a_text, $detectGotoLinks=false)
 makeClickable In Texten enthaltene URLs und Mail-Adressen klickbar machen More...
 
static replaceLinkProperties ($matches)
 replaces target _blank with _self and the link text with the according object title. More...
 
static makeDateSelect ($prefix, $year="", $month="", $day="", $startyear="", $a_long_month=true, $a_further_options=array(), $emptyoption=false)
 Creates a combination of HTML selects for date inputs. More...
 
static makeTimeSelect ($prefix, $short=true, $hour="", $minute="", $second="", $a_use_default=true, $a_further_options=array())
 Creates a combination of HTML selects for time inputs. More...
 
static is_email ($a_email)
 This preg-based function checks whether an e-mail address is formally valid. More...
 
static isPassword ($a_passwd, &$customError=null)
 validates a password public More...
 
static isPasswordValidForUserContext ($clear_text_password, $user, &$error_language_variable=null)
 
static getPasswordValidChars ($a_as_regex=true, $a_only_special_chars=false)
 All valid chars for password. More...
 
static getPasswordRequirementsInfo ()
 infotext for ilPasswordInputGUI setInfo() More...
 
static shortenText ($a_str, $a_len, $a_dots=false, $a_next_blank=false, $a_keep_extension=false)
 shorten a string to given length. More...
 
static shortenWords ($a_str, $a_len=30, $a_dots=true)
 Ensure that the maximum word lenght within a text is not longer than $a_len. More...
 
static attribsToArray ($a_str)
 converts a string of format var1 = "val1" var2 = "val2" ... More...
 
static rCopy ($a_sdir, $a_tdir, $preserveTimeAttributes=false)
 Copies content of a directory $a_sdir recursively to a directory $a_tdir. More...
 
static getWebspaceDir ($mode="filesystem")
 get webspace directory More...
 
static getDataDir ()
 get data directory (outside webspace) More...
 
static getUsersOnline ($a_user_id=0)
 reads all active sessions from db and returns users that are online OR returns only one active user if a user_id is given More...
 
static getAssociatedUsersOnline ($a_user_id)
 
reads all active sessions from db and returns users that are online
and who have a local role in a group or a course for which the

the current user has also a local role. More...

 
static ilTempnam ()
 Create a temporary file in an ILIAS writable directory. More...
 
static createDirectory ($a_dir, $a_mod=0755)
 create directory More...
 
static unzip ($a_file, $overwrite=false, $a_flat=false)
 unzip file More...
 
static zip ($a_dir, $a_file, $compress_content=false)
 zips given directory/file into given zip.file More...
 
static CreateIsoFromFolder ($a_dir, $a_file)
 
static getConvertCmd ()
 get convert command More...
 
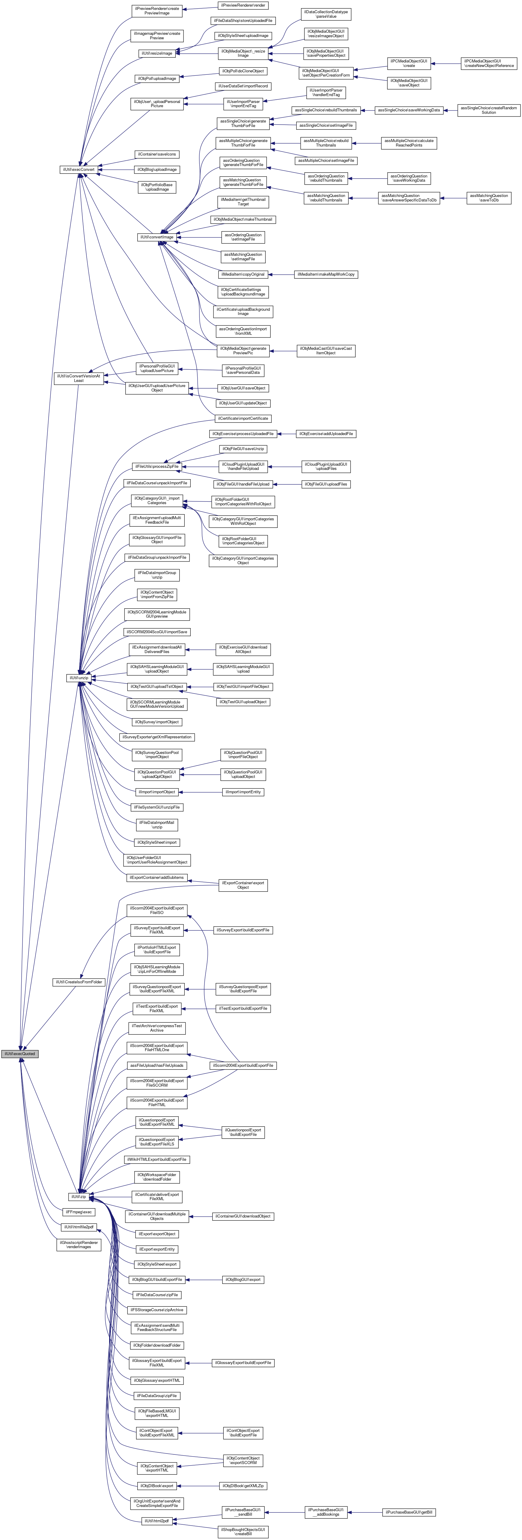
static execConvert ($args)
 execute convert command More...
 
static isConvertVersionAtLeast ($a_version)
 Compare convert version numbers. More...
 
static convertImage ($a_from, $a_to, $a_target_format="", $a_geometry="", $a_background_color="")
 convert image More...
 
static resizeImage ($a_from, $a_to, $a_width, $a_height, $a_constrain_prop=false)
 resize image More...
 
static img ($a_src, $a_alt="", $a_width="", $a_height="", $a_border=0, $a_id="")
 Build img tag. More...
 
static html2pdf ($html, $pdf_file)
 produce pdf out of html with htmldoc More...
 
static htmlfile2pdf ($html_file, $pdf_file)
 produce pdf out of html with htmldoc More...
 
static deliverData ($a_data, $a_filename, $mime="application/octet-stream", $charset="")
 deliver data for download via browser. More...
 
static deliverFile ($a_file, $a_filename, $a_mime='', $isInline=false, $removeAfterDelivery=false, $a_exit_after=true)
 deliver file for download via browser. More...
 
static readFile ($a_file)
 there are some known problems with the original readfile method, which sometimes truncates delivered files regardless of php.ini setting (see http://de.php.net/manual/en/function.readfile.php) use this method to avoid these problems. More...
 
static getASCIIFilename ($a_filename)
 convert utf8 to ascii filename More...
 
static htmlentitiesOutsideHTMLTags ($htmlText)
 Encodes HTML entities outside of HTML tags. More...
 
static getJavaPath ()
 get full java path (dir + java command) More...
 
static appendUrlParameterString ($a_url, $a_par, $xml_style=false)
 append URL parameter string ("par1=value1&par2=value2...") to given URL string More...
 
static makeDir ($a_dir)
 creates a new directory and inherits all filesystem permissions of the parent directory You may pass only the name of your new directory or with the entire path or relative path information. More...
 
static makeDirParents ($a_dir)
 Create a new directory and all parent directories. More...
 
static delDir ($a_dir, $a_clean_only=false)
 removes a dir and all its content (subdirs and files) recursively More...
 
static getDir ($a_dir, $a_rec=false, $a_sub_dir="")
 get directory More...
 
static stripSlashesArray ($a_arr, $a_strip_html=true, $a_allow="")
 Strip slashes from array. More...
 
static stripSlashesRecursive ($a_data, $a_strip_html=true, $a_allow="")
 Strip slashes from array and sub-arrays. More...
 
static stripSlashes ($a_str, $a_strip_html=true, $a_allow="")
 strip slashes if magic qoutes is enabled More...
 
static stripOnlySlashes ($a_str)
 strip slashes if magic qoutes is enabled More...
 
static secureString ($a_str, $a_strip_html=true, $a_allow="")
 Remove unsecure tags. More...
 
static getSecureTags ()
 
static maskSecureTags ($a_str, $allow_array)
 
static unmaskSecureTags ($a_str, $allow_array)
 
static securePlainString ($a_str)
 Remove unsecure characters from a plain text string. More...
 
static htmlencodePlainString ($a_str, $a_make_links_clickable, $a_detect_goto_links=false)
 Encodes a plain text string into HTML for display in a browser. More...
 
static maskAttributeTag ($a_str, $tag, $tag_att)
 
static unmaskAttributeTag ($a_str, $tag, $tag_att)
 
static maskTag ($a_str, $t, $fix_param="")
 
static unmaskTag ($a_str, $t, $fix_param="")
 
static secureLink ($a_str)
 
static stripScriptHTML ($a_str, $a_allow="", $a_rm_js=true)
 strip only html tags (4.0) from text $allowed contains tags to be allowed, in format tags a and b are allowed todo: needs to be optimized-> not very efficient More...
 
static addSlashes ($a_str)
 add slashes if magic qoutes is disabled don't use that for db inserts/updates! use prepareDBString instead More...
 
static prepareFormOutput ($a_str, $a_strip=false)
 prepares string output for html forms public More...
 
static prepareDBString ($a_str)
 prepare a string for db writing (insert/update) More...
 
static removeItemFromDesktops ($a_id)
 removes object from all user's desktops public More...
 
static extractParameterString ($a_parstr)
 extracts parameter value pairs from a string into an array More...
 
static assembleParameterString ($a_par_arr)
 
static dumpString ($a_str)
 dumps ord values of every character of string $a_str More...
 
static yn2tf ($a_yn)
 convert "y"/"n" to true/false More...
 
static tf2yn ($a_tf)
 convert true/false to "y"/"n" More...
 
static sort_func ($a, $b)
 sub-function to sort an array More...
 
static sort_func_numeric ($a, $b)
 sub-function to sort an array More...
 
static sortArray ($array, $a_array_sortby, $a_array_sortorder=0, $a_numeric=false, $a_keep_keys=false)
 sortArray More...
 
static stableSortArray ($array, $a_array_sortby, $a_array_sortorder=0, $a_numeric=false)
 
Sort an aray using a stable sort algorithm, which preveserves the sequence

of array elements which have the same sort value. More...

 
static mergesort (&$array, $cmp_function='strcmp')
 
static unique_multi_array ($array, $sub_key)
 Make a multi-dimensional array to have only DISTINCT values for a certain "column". More...
 
static getGDSupportedImageType ($a_desired_type)
 returns the best supported image type by this PHP build More...
 
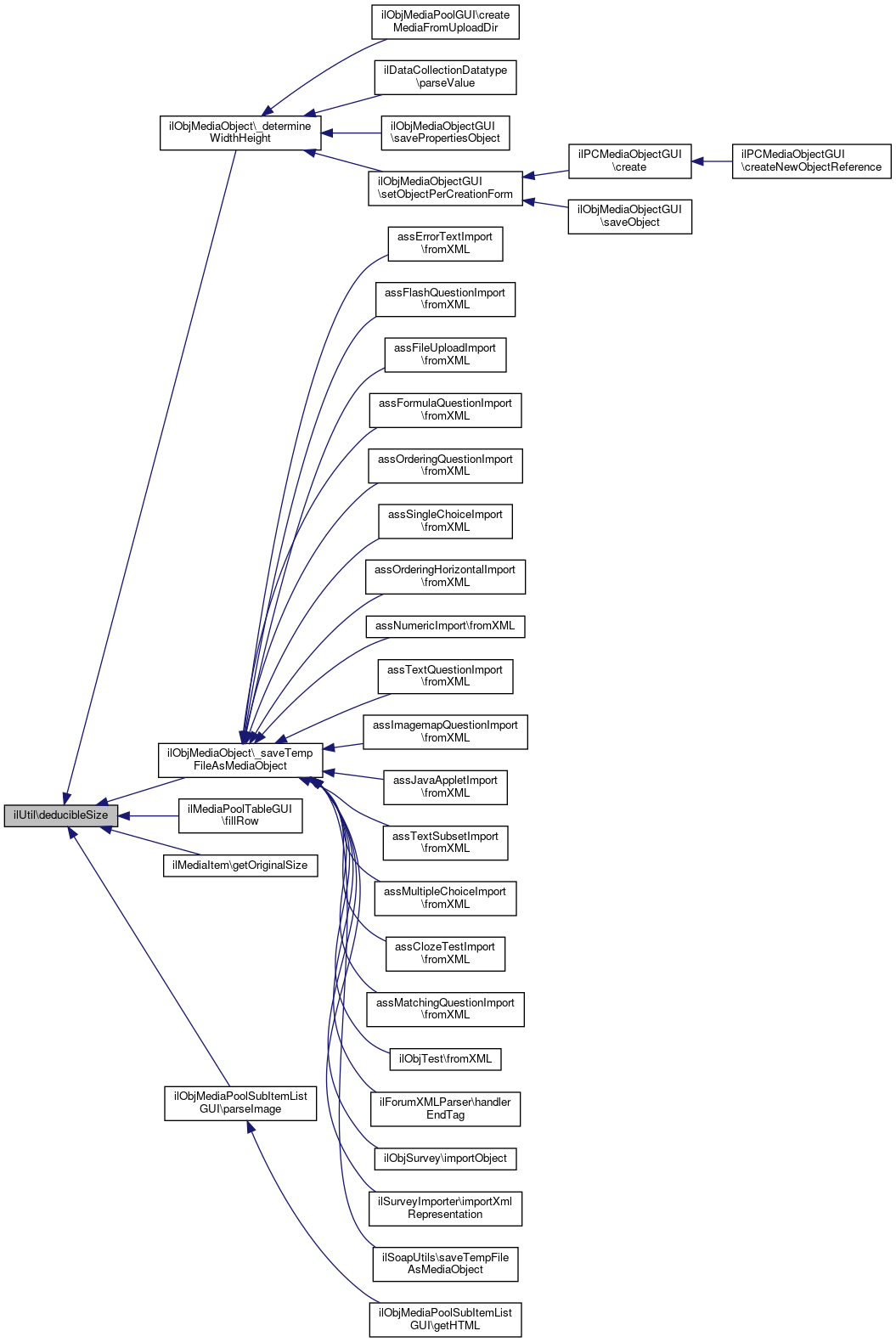
static deducibleSize ($a_mime)
 checks if mime type is provided by getimagesize() More...
 
static redirect ($a_script)
 http redirect to other script More...
 
static insertInstIntoID ($a_value)
 inserts installation id into ILIAS id More...
 
static groupNameExists ($a_group_name, $a_id=0)
 checks if group name already exists. More...
 
static getMemString ()
 get current memory usage as string More...
 
static isWindows ()
 check wether the current client system is a windows system More...
 
static escapeShellArg ($a_arg)
 
static escapeShellCmd ($a_arg)
 escape shell cmd More...
 
static execQuoted ($cmd, $args=NULL)
 exec command and fix spaces on windows More...
 
static excelTime ($year="", $month="", $day="", $hour="", $minute="", $second="")
 Calculates a Microsoft Excel date/time value. More...
 
static renameExecutables ($a_dir)
 Rename uploaded executables for security reasons. More...
 
static rRenameSuffix ($a_dir, $a_old_suffix, $a_new_suffix)
 Renames all files with certain suffix and gives them a new suffix. More...
 
static isAPICall ()
 
static KT_replaceParam ($qstring, $paramName, $paramValue)
 
static replaceUrlParameterString ($url, $parametersArray)
 
static generatePasswords ($a_number)
 Generate a number of passwords. More...
 
static removeTrailingPathSeparators ($path)
 
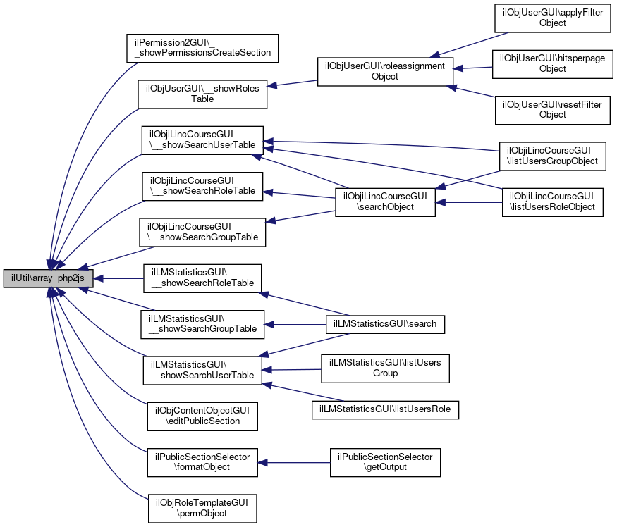
static array_php2js ($data)
 convert php arrays to javascript arrays More...
 
static virusHandling ($a_file, $a_orig_name="", $a_clean=true)
 scan file for viruses and clean files if possible More...
 
static moveUploadedFile ($a_file, $a_name, $a_target, $a_raise_errors=true, $a_mode="move_uploaded")
 move uploaded file More...
 
static date_mysql2time ($mysql_date_time)
 make time object from mysql_date_time More...
 
static now ()
 Return current timestamp in Y-m-d H:i:s format. More...
 
static & processCSVRow (&$row, $quoteAll=FALSE, $separator=";", $outUTF8=FALSE, $compatibleWithMSExcel=TRUE)
 Convertes an array for CSV usage. More...
 
static isDN ($a_str)
 
static isIPv4 ($a_str)
 
static _getObjectsByOperations ($a_obj_type, $a_operation, $a_usr_id=0, $limit=0)
 Get all objects of a specific type and check access This function is not recursive, instead it parses the serialized rbac_pa entries. More...
 
static insertLatexImages ($a_text, $a_start="\ex\, $a_end="\\tex\")
 replace [text]...[/tex] tags with formula image code More...
 
static buildLatexImages ($a_text, $a_dir)
 replace [text]...[/tex] tags with formula image code //////// added additional parameters to make this method usable for other start and end tags as well More...
 
static prepareTextareaOutput ($txt_output, $prepare_for_latex_output=FALSE)
 Prepares a string for a text area output where latex code may be in it If the text is HTML-free, CHR(13) will be converted to a line break. More...
 
static isHTML ($a_text)
 Checks if a given string contains HTML or not. More...
 
static int2array ($seconds, $periods=null)
 Return an array of date segments. More...
 
static timearray2string ($duration)
 Return a string of time periods. More...
 
static getFileSizeInfo ()
 
static __extractRefId ($role_title)
 extract ref id from role title, e.g. More...
 
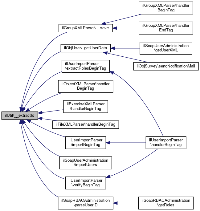
static __extractId ($ilias_id, $inst_id)
 extract ref id from role title, e.g. More...
 
static _sortIds ($a_ids, $a_table, $a_field, $a_id_name)
 Function that sorts ids by a given table field using WHERE IN E.g: __sort(array(6,7),'usr_data','lastname','usr_id') => sorts by lastname. More...
 
static getMySQLTimestamp ($a_ts)
 Get MySQL timestamp in 4.1.x or higher format (yyyy-mm-dd hh:mm:ss) This function converts a timestamp, if MySQL 4.0 is used. More...
 
static quoteArray ($a_array)
 Quotes all members of an array for usage in DB query statement. More...
 
static sendInfo ($a_info="", $a_keep=false)
 Send Info Message to Screen. More...
 
static sendFailure ($a_info="", $a_keep=false)
 Send Failure Message to Screen. More...
 
static sendQuestion ($a_info="", $a_keep=false)
 Send Question to Screen. More...
 
static sendSuccess ($a_info="", $a_keep=false)
 Send Success Message to Screen. More...
 
static infoPanel ($a_keep=true)
 
static dirsize ($directory)
 get size of a directory or a file. More...
 
static randomhash ()
 
static setCookie ($a_cookie_name, $a_cookie_value='', $a_also_set_super_global=true, $a_set_cookie_invalid=false)
 
static _sanitizeFilemame ($a_filename)
 
static _getHttpPath ()
 
static printBacktrace ($a_limit=0)
 printBacktrace More...
 
static parseImportId ($a_import_id)
 Parse an ilias import id Typically of type il_[IL_INST_ID]_[OBJ_TYPE]_[OBJ_ID] returns array( 'orig' => 'il_4800_rolt_123' 'prefix' => 'il' 'inst_id => '4800' 'type' => 'rolt' 'id' => '123'. More...
 
static unserializeSession ($data)
 Returns the unserialized ILIAS session data. More...
 

Static Protected Member Functions

static processConvertVersion ($a_version)
 Parse convert version string, e.g. More...
 

Detailed Description

Util class various functions, usage as namespace.

Author
Sascha Hofmann sasch.nosp@m.ahof.nosp@m.mann@.nosp@m.gmx..nosp@m.de
Alex Killing alex..nosp@m.kill.nosp@m.ing@g.nosp@m.mx.d.nosp@m.e
Version
$Id$

Definition at line 17 of file class.ilUtil.php.

Member Function Documentation

◆ __extractId()

static ilUtil::__extractId (   $ilias_id,
  $inst_id 
)
static

extract ref id from role title, e.g.

893 from 'il_122_role_893'

Parameters
iliasid with format like il_<instid>_<objTyp>_ID
intinst_id Installation ID must match inst id in param ilias_id
Returns
id or false

Definition at line 4815 of file class.ilUtil.php.

Referenced by ilGroupXMLParser\__save(), ilObjUser\_getUserData(), ilUserImportParser\extractRolesBeginTag(), ilObjectXMLParser\handlerBeginTag(), ilExerciseXMLParser\handlerBeginTag(), ilFileXMLParser\handlerBeginTag(), ilUserImportParser\importBeginTag(), ilSoapUserAdministration\importUsers(), ilSoapRBACAdministration\parseUserID(), and ilUserImportParser\verifyBeginTag().

4816  {
4817 
4818  $test_str = explode('_',$ilias_id);
4819 
4820  if ($test_str[0] == 'il' && $test_str[1] == $inst_id && count($test_str) == 4)
4821  {
4822  $test2 = (int) $test_str[3];
4823  return is_numeric ($test2) ? (int) $test2 : false;
4824  }
4825  return false;
4826  }
+ Here is the caller graph for this function:

◆ __extractRefId()

static ilUtil::__extractRefId (   $role_title)
static

extract ref id from role title, e.g.

893 from 'il_crs_member_893'

Parameters
role_titlewith format like il_crs_member_893
Returns
ref id or false

Definition at line 4792 of file class.ilUtil.php.

Referenced by ilSoapCourseAdministration\getCoursesForUser(), ilSoapGroupAdministration\getGroupsForUser(), and ilSoapRoleObjectXMLWriter\start().

4793  {
4794 
4795  $test_str = explode('_',$role_title);
4796 
4797  if ($test_str[0] == 'il')
4798  {
4799  $test2 = (int) $test_str[3];
4800  return is_numeric ($test2) ? (int) $test2 : false;
4801  }
4802  return false;
4803  }
+ Here is the caller graph for this function:

◆ _getHttpPath()

static ilUtil::_getHttpPath ( )
static

Definition at line 5085 of file class.ilUtil.php.

References $ilIliasIniFile, and ilContext\usesHTTP().

Referenced by ilPurchaseBaseGUI\__sendBill(), ilSoapClient\__setServer(), ilMail\_getAutoGeneratedMessageString(), ilMail\_getInstallationSignature(), ilChatroomViewTask\checkPrivHosts(), ilShopBoughtObjectsGUI\createBill(), ilCronManager\runActiveJobs(), ilMailSummaryNotification\send(), and ilDiskQuotaSummaryNotification\send().

5086  {
5087  global $ilIliasIniFile;
5088 
5089  if($_SERVER['SHELL'] || php_sapi_name() == 'cli' ||
5090  // fallback for windows systems, useful in crons
5091  (class_exists("ilContext") && !ilContext::usesHTTP()))
5092  {
5093  return $ilIliasIniFile->readVariable('server', 'http_path');
5094  }
5095  else
5096  {
5097  return ILIAS_HTTP_PATH;
5098  }
5099  }
static usesHTTP()
Uses HTTP aka browser.
global $ilIliasIniFile
+ Here is the call graph for this function:
+ Here is the caller graph for this function:

◆ _getObjectsByOperations()

static ilUtil::_getObjectsByOperations (   $a_obj_type,
  $a_operation,
  $a_usr_id = 0,
  $limit = 0 
)
static

Get all objects of a specific type and check access This function is not recursive, instead it parses the serialized rbac_pa entries.

Get all objects of a specific type where access is granted for the given operation. This function does a checkAccess call for all objects in the object hierarchy and return only the objects of the given type. Please note if access is not granted to any object in the hierarchy the function skips all objects under it. Example: You want a list of all Courses that are visible and readable for the user. The function call would be: $your_list = IlUtil::getObjectsByOperation ("crs", "visible"); Lets say there is a course A where the user would have access to according to his role assignments. Course A lies within a group object which is not readable for the user. Therefore course A won't appear in the result list although the queried operations 'read' would actually permit the user to access course A.

public

Parameters
string/arrayobject type 'lm' or array('lm','sahs')
stringpermission to check e.g. 'visible' or 'read'
intid of user in question
intlimit of results. if not given it defaults to search max hits.If limit is -1 limit is unlimited
Returns
array of ref_ids

Definition at line 4322 of file class.ilUtil.php.

References $ilUser, $query, $res, $row, ilRbacReview\_getOperationIdsByName(), and DB_FETCHMODE_OBJECT.

Referenced by ilObjSurveyQuestionPool\_getAvailableQuestionpools(), ilObjQuestionPool\_getAvailableQuestionpools(), ilObjTest\_getAvailableTests(), ilDataLoader\assignUsersAsCourseMembers(), ilECSSettingsGUI\exportImported(), ilDataLoader\generateCalendarEntries(), ilDataLoader\generateFiles(), ilCourseGroupingAssignmentTableGUI\getItems(), ilObjSurvey\getQuestionblocksTable(), ilECSSettingsGUI\imported(), ilWebResourceCronLinkCheck\run(), ilObjectCopyGUI\sourceExists(), ilRBACTest\testRbacUA(), ilObjectTest\testTreeTrash(), ilDataLoader\writeCategoryCsv(), and ilDataLoader\writeCourseCsv().

4323  {
4324  global $ilDB,$rbacreview,$ilAccess,$ilUser,$ilias,$tree;
4325 
4326  if(!is_array($a_obj_type))
4327  {
4328  $where = "WHERE type = ".$ilDB->quote($a_obj_type, "text")." ";
4329  }
4330  else
4331  {
4332  $where = "WHERE ".$ilDB->in("type", $a_obj_type, false, "text")." ";
4333  }
4334 
4335  // limit number of results default is search result limit
4336  if(!$limit)
4337  {
4338  $limit = $ilias->getSetting('search_max_hits',100);
4339  }
4340  if($limit == -1)
4341  {
4342  $limit = 10000;
4343  }
4344 
4345  // default to logged in usr
4346  $a_usr_id = $a_usr_id ? $a_usr_id : $ilUser->getId();
4347  $a_roles = $rbacreview->assignedRoles($a_usr_id);
4348 
4349  // Since no rbac_pa entries are available for the system role. This function returns !all! ref_ids in the case the user
4350  // is assigned to the system role
4351  if($rbacreview->isAssigned($a_usr_id,SYSTEM_ROLE_ID))
4352  {
4353  $query = "SELECT ref_id FROM object_reference obr LEFT JOIN object_data obd ON obr.obj_id = obd.obj_id ".
4354  "LEFT JOIN tree ON obr.ref_id = tree.child ".
4355  $where.
4356  "AND tree = 1";
4357 
4358  $res = $ilDB->query($query);
4359  $counter = 0;
4360  while($row = $ilDB->fetchObject($res))
4361  {
4362  // Filter recovery folder
4363  if($tree->isGrandChild(RECOVERY_FOLDER_ID, $row->ref_id))
4364  {
4365  continue;
4366  }
4367 
4368  if($counter++ >= $limit)
4369  {
4370  break;
4371  }
4372 
4373  $ref_ids[] = $row->ref_id;
4374  }
4375  return $ref_ids ? $ref_ids : array();
4376  } // End Administrators
4377 
4378  // Check ownership if it is not asked for edit_permission or a create permission
4379  if($a_operation == 'edit_permissions' or strpos($a_operation,'create') !== false)
4380  {
4381  $check_owner = ") ";
4382  }
4383  else
4384  {
4385  $check_owner = "OR owner = ".$ilDB->quote($a_usr_id, "integer").") ";
4386  }
4387 
4388  $ops_ids = ilRbacReview::_getOperationIdsByName(array($a_operation));
4389  $ops_id = $ops_ids[0];
4390 
4391  $and = "AND ((".$ilDB->in("rol_id", $a_roles, false, "integer")." ";
4392 
4393  $query = "SELECT DISTINCT(obr.ref_id),obr.obj_id,type FROM object_reference obr ".
4394  "JOIN object_data obd ON obd.obj_id = obr.obj_id ".
4395  "LEFT JOIN rbac_pa ON obr.ref_id = rbac_pa.ref_id ".
4396  $where.
4397  $and.
4398  "AND (".$ilDB->like("ops_id", "text","%i:".$ops_id."%"). " ".
4399  "OR ".$ilDB->like("ops_id", "text", "%:\"".$ops_id."\";%").")) ".
4400  $check_owner;
4401 
4402  $res = $ilDB->query($query);
4403  $counter = 0;
4404  while($row = $res->fetchRow(DB_FETCHMODE_OBJECT))
4405  {
4406  if($counter >= $limit)
4407  {
4408  break;
4409  }
4410 
4411  // Filter objects in recovery folder
4412  if($tree->isGrandChild(RECOVERY_FOLDER_ID, $row->ref_id))
4413  {
4414  continue;
4415  }
4416 
4417  // Check deleted, hierarchical access ...
4418  if($ilAccess->checkAccessOfUser($a_usr_id,$a_operation,'',$row->ref_id,$row->type,$row->obj_id))
4419  {
4420  $counter++;
4421  $ref_ids[] = $row->ref_id;
4422  }
4423  }
4424  return $ref_ids ? $ref_ids : array();
4425  }
static _getOperationIdsByName($operations)
get ops_id&#39;s by name.
const DB_FETCHMODE_OBJECT
Definition: class.ilDB.php:11
global $ilUser
Definition: imgupload.php:15
+ Here is the call graph for this function:
+ Here is the caller graph for this function:

◆ _sanitizeFilemame()

static ilUtil::_sanitizeFilemame (   $a_filename)
static

Definition at line 5080 of file class.ilUtil.php.

Referenced by ilSoapUtils\distributeMails(), ilFileDataMail\storeAsAttachment(), ilFileDataForum\storeUploadedFile(), and ilFileDataMail\storeUploadedFile().

5081  {
5082  return strip_tags(self::stripSlashes($a_filename));
5083  }
+ Here is the caller graph for this function:

◆ _sortIds()

static ilUtil::_sortIds (   $a_ids,
  $a_table,
  $a_field,
  $a_id_name 
)
static

Function that sorts ids by a given table field using WHERE IN E.g: __sort(array(6,7),'usr_data','lastname','usr_id') => sorts by lastname.

Parameters
arrayArray of ids
stringtable name
stringtable field
stringid name
Returns
array sorted ids

protected

Definition at line 4842 of file class.ilUtil.php.

References $query, $res, $row, DB_FETCHMODE_OBJECT, and quoteArray().

Referenced by ilObjRoleGUI\adoptPermObject(), ilObjSessionGUI\eventsListObject(), ilSessionOverviewGUI\exportCSV(), ilMemberExport\fetchUsers(), ilAttendanceList\getHTML(), ilCourseGroupingAssignmentTableGUI\getItems(), ilPermissionGUI\initRoleForm(), ilSessionOverviewGUI\listSessions(), ilConsultationHoursTableGUI\parse(), ilLDAPSettingsGUI\prepareGlobalRoleSelection(), ilAuthShibbolethSettingsGUI\prepareRoleSelect(), ilLDAPSettingsGUI\prepareRoleSelect(), ilECSSettingsGUI\prepareRoleSelect(), ilRadiusSettingsGUI\prepareRoleSelection(), ilCASSettingsGUI\prepareRoleSelection(), ilOpenIdSettingsGUI\prepareRoleSelection(), and ilMailSearchCoursesGUI\showMembers().

4843  {
4844  global $ilDB;
4845 
4846  if(!$a_ids)
4847  {
4848  return array();
4849  }
4850 
4851  // use database to sort user array
4852  $where = "WHERE ".$a_id_name." IN (";
4853  $where .= implode(",", ilUtil::quoteArray($a_ids));
4854  $where .= ") ";
4855 
4856  $query = "SELECT ".$a_id_name." FROM ".$a_table." ".
4857  $where.
4858  "ORDER BY ".$a_field;
4859 
4860  $res = $ilDB->query($query);
4861  while($row = $res->fetchRow(DB_FETCHMODE_OBJECT))
4862  {
4863  $ids[] = $row->$a_id_name;
4864  }
4865  return $ids ? $ids : array();
4866  }
const DB_FETCHMODE_OBJECT
Definition: class.ilDB.php:11
static quoteArray($a_array)
Quotes all members of an array for usage in DB query statement.
+ Here is the call graph for this function:
+ Here is the caller graph for this function:

◆ addSlashes()

static ilUtil::addSlashes (   $a_str)
static

add slashes if magic qoutes is disabled don't use that for db inserts/updates! use prepareDBString instead

Definition at line 3118 of file class.ilUtil.php.

3119  {
3120  if (ini_get("magic_quotes_gpc"))
3121  {
3122  return $a_str;
3123  }
3124  else
3125  {
3126  return addslashes($a_str);
3127  }
3128  }

◆ appendUrlParameterString()

◆ array_php2js()

static ilUtil::array_php2js (   $data)
static

convert php arrays to javascript arrays

Author
gigi@.nosp@m.orso.nosp@m.ne.co.nosp@m.m public
Parameters
array
Returns
string

Definition at line 4057 of file class.ilUtil.php.

References $data.

Referenced by ilPermission2GUI\__showPermissionsCreateSection(), ilObjUserGUI\__showRolesTable(), ilObjiLincCourseGUI\__showSearchGroupTable(), ilLMStatisticsGUI\__showSearchGroupTable(), ilObjiLincCourseGUI\__showSearchRoleTable(), ilLMStatisticsGUI\__showSearchRoleTable(), ilObjiLincCourseGUI\__showSearchUserTable(), ilLMStatisticsGUI\__showSearchUserTable(), ilObjContentObjectGUI\editPublicSection(), ilPublicSectionSelector\formatObject(), and ilObjRoleTemplateGUI\permObject().

4058  {
4059  if (empty($data))
4060  {
4061  $data = array();
4062  }
4063 
4064  foreach($data as $k=>$datum)
4065  {
4066  if(is_null($datum)) $data[$k] = 'null';
4067  if(is_string($datum)) $data[$k] = "'" . $datum . "'";
4068  if(is_array($datum)) $data[$k] = array_php2js($datum);
4069  }
4070 
4071  return "[" . implode(', ', $data) . "]";
4072  }
static array_php2js($data)
convert php arrays to javascript arrays
while($lm_rec=$ilDB->fetchAssoc($lm_set)) $data
+ Here is the caller graph for this function:

◆ assembleParameterString()

static ilUtil::assembleParameterString (   $a_par_arr)
static

Definition at line 3245 of file class.ilUtil.php.

References $target_arr.

Referenced by ilMediaItem\getParameterString().

3246  {
3247  if (is_array($a_par_arr))
3248  {
3249  $target_arr = array();
3250  foreach ($a_par_arr as $par => $val)
3251  {
3252  $target_arr[] = "$par=\"$val\"";
3253  }
3254  $target_str = implode(", ", $target_arr);
3255  }
3256 
3257  return $target_str;
3258  }
$target_arr
Definition: goto.php:86
+ Here is the caller graph for this function:

◆ attribsToArray()

static ilUtil::attribsToArray (   $a_str)
static

converts a string of format var1 = "val1" var2 = "val2" ...

into an array

Parameters
string$a_strstring in format: var1 = "val1" var2 = "val2" ...
Returns
array array of variable value pairs

Definition at line 1567 of file class.ilUtil.php.

Referenced by ilPCParagraph\_input2xml(), ilPCParagraph\intLinks2xml(), and ilPCParagraph\xml2output().

1568  {
1569  $attribs = array();
1570  while (is_int(strpos($a_str, "=")))
1571  {
1572  $eq_pos = strpos($a_str, "=");
1573  $qu1_pos = strpos($a_str, "\"");
1574  $qu2_pos = strpos(substr($a_str, $qu1_pos + 1), "\"") + $qu1_pos + 1;
1575  if (is_int($eq_pos) && is_int($qu1_pos) && is_int($qu2_pos))
1576  {
1577  $var = trim(substr($a_str, 0, $eq_pos));
1578  $val = trim(substr($a_str, $qu1_pos + 1, ($qu2_pos - $qu1_pos) - 1));
1579  $attribs[$var] = $val;
1580  $a_str = substr($a_str, $qu2_pos + 1);
1581  }
1582  else
1583  {
1584  $a_str = "";
1585  }
1586  }
1587  return $attribs;
1588  }
+ Here is the caller graph for this function:

◆ buildLatexImages()

static ilUtil::buildLatexImages (   $a_text,
  $a_dir 
)
static

replace [text]...[/tex] tags with formula image code //////// added additional parameters to make this method usable for other start and end tags as well

Definition at line 4552 of file class.ilUtil.php.

References $GLOBALS.

Referenced by ilPresentationListTableGUI\fillRow().

4553  {
4554  $result_text = $a_text;
4555 
4556  $start = "\[tex\]";
4557  $end = "\[\/tex\]";
4558 
4559  $cgi = URL_TO_LATEX;
4560 
4561  if ($cgi != "")
4562  {
4563  while (preg_match('/' . $start . '(.*?)' . $end . '/ie', $result_text, $found))
4564  {
4565  $cnt = (int) $GLOBALS["teximgcnt"]++;
4566  // get image from cgi and write it to file
4567  $fpr = @fopen($cgi."?".rawurlencode($found[1]), "r");
4568  $lcnt = 0;
4569  if ($fpr)
4570  {
4571  while(!feof($fpr))
4572  {
4573  $buf = fread($fpr, 1024);
4574  if ($lcnt == 0)
4575  {
4576  if (is_int(strpos(strtoupper(substr($buf, 0, 5)), "GIF")))
4577  {
4578  $suffix = "gif";
4579  }
4580  else
4581  {
4582  $suffix = "png";
4583  }
4584  $fpw = fopen($a_dir."/teximg/img".$cnt.".".$suffix, "w");
4585  }
4586  $lcnt++;
4587  fwrite($fpw, $buf);
4588  }
4589  fclose($fpw);
4590  fclose($fpr);
4591  }
4592 
4593  // replace tex-tag
4594  $img_str = "./teximg/img".$cnt.".".$suffix;
4595  $result_text = str_replace($found[0],
4596  '<img alt="'.$found[1].'" src="'.$img_str.'" />', $result_text);
4597  }
4598  }
4599 
4600  return $result_text;
4601  }
$GLOBALS['ct_recipient']
+ Here is the caller graph for this function:

◆ checkFormEmpty()

static ilUtil::checkFormEmpty (   $emptyFields)
static

??? public

Parameters
array
Returns
string

Definition at line 674 of file class.ilUtil.php.

675  {
676 
677  $feedback = "";
678 
679  foreach ($emptyFields as $key => $val)
680  {
681  if ($val == "") {
682  if ($feedback != "") $feedback .= ", ";
683  $feedback .= $key;
684  }
685  }
686 
687  return $feedback;
688  }

◆ checkInput()

static ilUtil::checkInput (   $vars)
static

???

Parameters
string

Definition at line 618 of file class.ilUtil.php.

619  {
620  // TO DO:
621  // Diese Funktion soll Formfeldeingaben berprfen (empty und required)
622  }

◆ convertImage()

static ilUtil::convertImage (   $a_from,
  $a_to,
  $a_target_format = "",
  $a_geometry = "",
  $a_background_color = "" 
)
static

convert image

Parameters
string$a_fromsource file
string$a_totarget file
string$a_target_formattarget image file format

Definition at line 2032 of file class.ilUtil.php.

References escapeShellArg(), and execConvert().

Referenced by ilMediaItem\copyOriginal(), assOrderingQuestionImport\fromXML(), ilObjMediaObject\generatePreviewPic(), assSingleChoice\generateThumbForFile(), assMultipleChoice\generateThumbForFile(), assOrderingQuestion\generateThumbForFile(), assMatchingQuestion\generateThumbForFile(), ilMediaItem\getThumbnailTarget(), ilCertificate\importCertificate(), ilObjMediaObject\makeThumbnail(), assOrderingQuestion\setImageFile(), assMatchingQuestion\setImageFile(), ilObjCertificateSettings\uploadBackgroundImage(), and ilCertificate\uploadBackgroundImage().

2034  {
2035  $format_str = ($a_target_format != "")
2036  ? strtoupper($a_target_format).":"
2037  : "";
2038  $geometry = "";
2039  if ($a_geometry != "")
2040  {
2041  if (is_int(strpos($a_geometry, "x")))
2042  {
2043  $geometry = " -geometry ".$a_geometry." ";
2044  }
2045  else
2046  {
2047  $geometry = " -geometry ".$a_geometry."x".$a_geometry." ";
2048  }
2049  }
2050 
2051  $bg_color = ($a_background_color != "")
2052  ? " -background color ".$a_background_color." "
2053  : "";
2054  $convert_cmd = ilUtil::escapeShellArg($a_from)." ".$bg_color.$geometry.ilUtil::escapeShellArg($format_str.$a_to);
2055 
2056  ilUtil::execConvert($convert_cmd);
2057  }
static execConvert($args)
execute convert command
static escapeShellArg($a_arg)
+ Here is the call graph for this function:
+ Here is the caller graph for this function:

◆ createDirectory()

static ilUtil::createDirectory (   $a_dir,
  $a_mod = 0755 
)
static

create directory

deprecated use makeDir() instead!

Definition at line 1760 of file class.ilUtil.php.

References makeDir().

Referenced by ilObjMediaObject\_createThumbnailDirectory(), ilObjCategoryGUI\_importCategories(), ilObjMediaObject\createDirectory(), ilObjExternalToolsSettingsGUI\createSocialBookmarkObject(), ilMediaItem\createWorkDirectory(), ilTempnam(), ilSCORM2004ScoGUI\importSave(), ilPropertyFormGUI\keepFileUpload(), assQuestion\moveUploadedMediaFile(), ilSetup\unzip(), and ilObjExternalToolsSettingsGUI\updateSocialBookmarkObject().

1761  {
1762  ilUtil::makeDir($a_dir);
1763  //@mkdir($a_dir);
1764  //@chmod($a_dir, $a_mod);
1765  }
static makeDir($a_dir)
creates a new directory and inherits all filesystem permissions of the parent directory You may pass ...
+ Here is the call graph for this function:
+ Here is the caller graph for this function:

◆ CreateIsoFromFolder()

static ilUtil::CreateIsoFromFolder (   $a_dir,
  $a_file 
)
static

Definition at line 1935 of file class.ilUtil.php.

References $file, escapeShellArg(), and execQuoted().

Referenced by ilScorm2004Export\buildExportFileISO().

1936  {
1937  $cdir = getcwd();
1938 
1939  $pathinfo = pathinfo($a_dir);
1940  chdir($pathinfo["dirname"]);
1941 
1942  $pathinfo = pathinfo($a_file);
1943  $dir = $pathinfo["dirname"];
1944  $file = $pathinfo["basename"]; $zipcmd = "-r ".ilUtil::escapeShellArg($a_file)." ".$source;
1945 
1946  $mkisofs = PATH_TO_MKISOFS;
1947  if(!$mkisofs)
1948  {
1949  chdir($cdir);
1950  return false;
1951  }
1952 
1953  $name = basename($a_dir);
1954  $source = ilUtil::escapeShellArg($name);
1955 
1956  $zipcmd = "-r -J -o ".$a_file." ".$source;
1957  ilUtil::execQuoted($mkisofs, $zipcmd);
1958  chdir($cdir);
1959  return true;
1960  }
print $file
static execQuoted($cmd, $args=NULL)
exec command and fix spaces on windows
static escapeShellArg($a_arg)
+ Here is the call graph for this function:
+ Here is the caller graph for this function:

◆ date_mysql2time()

static ilUtil::date_mysql2time (   $mysql_date_time)
static

make time object from mysql_date_time

Definition at line 4197 of file class.ilUtil.php.

Referenced by ilTestServiceGUI\getResultsUserdata(), and ilFileXMLWriter\start().

4197  {
4198  list($datum, $uhrzeit) = explode (" ",$mysql_date_time);
4199  list($jahr, $monat, $tag) = explode("-", $datum);
4200  list($std, $min, $sec) = explode(":", $uhrzeit);
4201  return mktime ((int) $std, (int) $min, (int) $sec, (int) $monat, (int) $tag, (int) $jahr);
4202  }
+ Here is the caller graph for this function:

◆ deducibleSize()

static ilUtil::deducibleSize (   $a_mime)
static

checks if mime type is provided by getimagesize()

Parameters
string$a_mimemime format
Returns
boolean returns true if size is deducible by getimagesize()_DiffEngine

Definition at line 3586 of file class.ilUtil.php.

Referenced by ilObjMediaObject\_determineWidthHeight(), ilObjMediaObject\_saveTempFileAsMediaObject(), ilMediaPoolTableGUI\fillRow(), ilMediaItem\getOriginalSize(), and ilObjMediaPoolSubItemListGUI\parseImage().

3587  {
3588  if (($a_mime == "image/gif") || ($a_mime == "image/jpeg") ||
3589  ($a_mime == "image/png") || ($a_mime == "application/x-shockwave-flash") ||
3590  ($a_mime == "image/tiff") || ($a_mime == "image/x-ms-bmp") ||
3591  ($a_mime == "image/psd") || ($a_mime == "image/iff"))
3592  {
3593  return true;
3594  }
3595  else
3596  {
3597  return false;
3598  }
3599  }
+ Here is the caller graph for this function:

◆ delDir()

static ilUtil::delDir (   $a_dir,
  $a_clean_only = false 
)
static

removes a dir and all its content (subdirs and files) recursively

public

Parameters
stringdir to delete
Author
Unknown flexe.nosp@m.r@cu.nosp@m.tephp.nosp@m..com (source: http://www.php.net/rmdir)

Definition at line 2545 of file class.ilUtil.php.

References $file.

Referenced by ilFileDataMail\__deleteAttachmentDirectory(), ilFileDataGroup\_deleteAll(), ilUserDataSet\afterXmlRecordWriting(), ilWikiHTMLExport\buildExportFile(), ilPortfolioHTMLExport\buildExportFile(), ilObjBlogGUI\buildExportFile(), ilScorm2004Export\buildExportFileHTML(), ilScorm2004Export\buildExportFileHTMLOne(), ilScorm2004Export\buildExportFileISO(), ilScorm2004Export\buildExportFilePDF(), ilScorm2004Export\buildExportFileSCORM(), ilSurveyExport\buildExportFileXML(), assMultipleChoice\calculateReachedPoints(), ilObjStyleSheet\cleanExportDirectory(), assOrderingQuestion\cleanImagefiles(), ilObjFile\clearDataDirectory(), ilExAssignment\clearMultiFeedbackDirectory(), ilSetup\cloneFromSource(), ilFileDataShop\deassignFileFromPaymentObject(), ilUpdateUtils\delDir(), ilObjAICCLearningModule\delete(), ilObjMediaObject\delete(), ilFileDataExercise\delete(), ilObjFileBasedLM\delete(), ilFileSystemStorage\delete(), ilObjSurvey\delete(), ilExportGUI\delete(), ilObjContentObject\delete(), ilClient\delete(), ilObjSAHSLearningModule\delete(), SurveyQuestion\delete(), assQuestion\delete(), ilObjSurveyQuestionPool\deleteAllData(), ilCertificate\deleteCertificate(), ilFileDataGroup\deleteDirectory(), ilFileDataCourse\deleteDirectory(), ilFileSystemStorage\deleteDirectory(), ilObjSurveyQuestionPoolGUI\deleteExportFileObject(), ilObjSurveyGUI\deleteExportFileObject(), ilExAssignment\deleteFeedbackFile(), ilFileSystemGUI\deleteFile(), ilObjMediaObjectGUI\deleteFileObject(), ilObjQuestionPool\deleteQuestionpool(), assQuestion\deleteSuggestedSolutions(), ilObjSurvey\deleteSurveyRecord(), ilObjTest\deleteTest(), ilObjFile\deleteVersions(), ilCertificate\deliverExportFileXML(), ilObjFile\doDelete(), ilFileDataExercise\downloadAllDeliveredFiles(), ilExAssignment\downloadAllDeliveredFiles(), ilObjWorkspaceFolder\downloadFolder(), ilObjFolder\downloadFolder(), ilExAssignment\downloadMultipleFiles(), ilContainerGUI\downloadMultipleObjects(), ilExport\exportEntity(), ilObjGlossary\exportHTML(), ilObjFileBasedLMGUI\exportHTML(), ilObjContentObject\exportHTML(), ilExportContainer\exportObject(), ilExport\exportObject(), ilObjUser\exportPersonalData(), ilObjContentObject\exportSCORM(), ilExAssignment\handleFeedbackFileUpload(), ilCloudPluginUploadGUI\handleFileUpload(), ilObjFileGUI\handleFileUpload(), assFileUpload\hasFileUploads(), ilObjUserFolderGUI\importCancelledObject(), ilCertificate\importCertificate(), ilObjGlossaryGUI\importFileObject(), ilObjContentObject\importFromZipFile(), ilImport\importObject(), ilObjSurveyQuestionPool\importObject(), ilObjSurvey\importObject(), ilObjUserFolderGUI\importUserRoleAssignmentObject(), ilObjUserFolderGUI\importUsersObject(), ilObjQuestionPoolGUI\importVerifiedFileObject(), ilObjTestGUI\importVerifiedFileObject(), ilTestExportGUI\listExportFiles(), ilObjExercise\processUploadedFile(), ilFileUtils\processZipFile(), ilObjTest\removeAllTestEditings(), ilObjTest\removeTestResultsByActiveIds(), ilObjTest\removeTestResultsForUser(), ilObjFileGUI\saveUnzip(), assSingleChoice\saveWorkingData(), ilOrgUnitExporter\sendAndCreateSimpleExportFile(), assMultipleChoice\syncImages(), assSingleChoice\syncImages(), assQuestion\syncSuggestedSolutionFiles(), ilFileDataImportMail\unlinkLast(), ilFileDataImportGroup\unlinkLast(), unzip(), ilSetup\updateNewClient(), ilExAssignment\uploadMultiFeedbackFile(), ilObjQuestionPoolGUI\uploadQplObject(), and ilObjTestGUI\uploadTstObject().

2546  {
2547  if (!is_dir($a_dir) || is_int(strpos($a_dir, "..")))
2548  {
2549  return;
2550  }
2551 
2552  $current_dir = opendir($a_dir);
2553 
2554  $files = array();
2555 
2556  // this extra loop has been necessary because of a strange bug
2557  // at least on MacOS X. A looped readdir() didn't work
2558  // correctly with larger directories
2559  // when an unlink happened inside the loop. Getting all files
2560  // into the memory first solved the problem.
2561  while($entryname = readdir($current_dir))
2562  {
2563  $files[] = $entryname;
2564  }
2565 
2566  foreach($files as $file)
2567  {
2568  if(is_dir($a_dir."/".$file) and ($file != "." and $file!=".."))
2569  {
2570  ilUtil::delDir(${a_dir}."/".${file});
2571  }
2572  elseif ($file != "." and $file != "..")
2573  {
2574  unlink(${a_dir}."/".${file});
2575  }
2576  }
2577 
2578  closedir($current_dir);
2579  if (!$a_clean_only)
2580  {
2581  @rmdir(${a_dir});
2582  }
2583  }
print $file
static delDir($a_dir, $a_clean_only=false)
removes a dir and all its content (subdirs and files) recursively
+ Here is the caller graph for this function:

◆ deliverData()

static ilUtil::deliverData (   $a_data,
  $a_filename,
  $mime = "application/octet-stream",
  $charset = "" 
)
static

deliver data for download via browser.

We need to set the following headers to make downloads work using IE in HTTPS mode.

Definition at line 2166 of file class.ilUtil.php.

References exit, getASCIIFilename(), and ilHTTPS\getInstance().

Referenced by ilTestExport\aggregatedResultsToCSV(), ilCertificate\createPreview(), ilMemberExportGUI\deliverData(), ilObjSurvey\deliverPDFfromFO(), ilObjTest\deliverPDFfromFO(), ilPublicUserProfileGUI\deliverVCard(), ilMemberExportGUI\downloadExportFile(), ilObjSystemFolderGUI\downloadJavaServerIniObject(), ilObjLanguageExtGUI\downloadObject(), ilForumExportGUI\executeCommand(), ilBookmarkAdministrationGUI\export(), ilSurveyParticipantsGUI\exportAllCodesObject(), ilLMPresentationGUI\exportbibinfo(), ilAccountCodesGUI\exportCodes(), ilPaymentCouponGUI\exportCodes(), ilRegistrationSettingsGUI\exportCodes(), ilSurveyParticipantsGUI\exportCodesObject(), ilSessionOverviewGUI\exportCSV(), ilSurveyEvaluationGUI\exportCumulatedResults(), ilECSSettingsGUI\exportImported(), ilObjAssessmentFolderGUI\exportLogObject(), ilNoteGUI\exportNotesHTML(), ilECSSettingsGUI\exportReleased(), ilObjSCORMLearningModule\exportSelected(), ilObjSCORMLearningModule\exportSelectedRaw(), ilDidacticTemplateSettingsGUI\exportTemplate(), ilTestExport\exportToCSV(), ilSurveyEvaluationGUI\exportUserSpecificResults(), ilCalendarRemoteAccessHandler\handleRequest(), ilCertificate\outCertificate(), and ilPageObject\send_paragraph().

2167  {
2168  $disposition = "attachment"; // "inline" to view file in browser or "attachment" to download to hard disk
2169  // $mime = "application/octet-stream"; // or whatever the mime type is
2170 
2171  include_once './Services/Http/classes/class.ilHTTPS.php';
2172 
2173  //if($_SERVER['HTTPS'])
2174  if( ilHTTPS::getInstance()->isDetected() )
2175  {
2176 
2177  // Added different handling for IE and HTTPS => send pragma after content informations
2181  #header("Pragma: ");
2182  #header("Cache-Control: ");
2183  #header("Expires: Mon, 26 Jul 1997 05:00:00 GMT");
2184  #header("Last-Modified: " . gmdate("D, d M Y H:i:s") . " GMT");
2185  #header("Cache-Control: no-store, no-cache, must-revalidate"); // HTTP/1.1
2186  #header("Cache-Control: post-check=0, pre-check=0", false);
2187  }
2188  else if ($disposition == "attachment")
2189  {
2190  header("Cache-control: private");
2191  }
2192  else
2193  {
2194  header("Cache-Control: no-cache, must-revalidate");
2195  header("Pragma: no-cache");
2196  }
2197 
2198  $ascii_filename = ilUtil::getASCIIFilename($a_filename);
2199 
2200  if (strlen($charset))
2201  {
2202  $charset = "; charset=$charset";
2203  }
2204  header("Content-Type: $mime$charset");
2205  header("Content-Disposition:$disposition; filename=\"".$ascii_filename."\"");
2206  header("Content-Description: ".$ascii_filename);
2207  header("Content-Length: ".(string)(strlen($a_data)));
2208 
2209  //if($_SERVER['HTTPS'])
2210  if( ilHTTPS::getInstance()->isDetected() )
2211  {
2212  header('Cache-Control: must-revalidate, post-check=0, pre-check=0');
2213  header('Pragma: public');
2214  }
2215 
2216  header("Connection: close");
2217  echo $a_data;
2218  exit;
2219  }
exit
Definition: login.php:54
static getASCIIFilename($a_filename)
convert utf8 to ascii filename
static getInstance()
Get https instance.
+ Here is the call graph for this function:
+ Here is the caller graph for this function:

◆ deliverFile()

static ilUtil::deliverFile (   $a_file,
  $a_filename,
  $a_mime = '',
  $isInline = false,
  $removeAfterDelivery = false,
  $a_exit_after = true 
)
static

deliver file for download via browser.

Parameters
$mimeMime of the file
$isInlineSet this to true, if the file shall be shown in browser

Definition at line 2229 of file class.ilUtil.php.

References exit, getASCIIFilename(), ilHTTPS\getInstance(), and readFile().

Referenced by ilTestExport\aggregatedResultsToExcel(), ilShopBoughtObjectsGUI\createBill(), ilObjTestVerificationGUI\deliver(), ilObjCourseVerificationGUI\deliver(), ilObjExerciseVerificationGUI\deliver(), ilObjSCORMVerificationGUI\deliver(), ilCertificate\deliverExportFileXML(), ilMailFolderGUI\deliverFile(), ilBookingObjectGUI\deliverInfo(), ilNewsItem\deliverMobFile(), ilBookingObjectGUI\deliverPostFile(), ilExportGUI\download(), ilFileDataExercise\downloadAllDeliveredFiles(), ilExAssignment\downloadAllDeliveredFiles(), ilCourseArchivesGUI\downloadArchives(), ilObjCourseGUI\downloadArchivesObject(), ilObjPortfolioGUI\downloadExcAssFile(), ilObjBlogGUI\downloadExcAssFile(), ilObjPortfolioGUI\downloadExcSubFile(), ilObjBlogGUI\downloadExcSubFile(), ilSCORM2004ScoGUI\downloadExportFile(), ilGlossaryPresentationGUI\downloadExportFile(), ilObjGroup\downloadExportFile(), ilObjSCORM2004LearningModuleGUI\downloadExportFile(), ilLMPresentationGUI\downloadExportFile(), ilObjSurveyQuestionPoolGUI\downloadExportFileObject(), ilObjSurveyGUI\downloadExportFileObject(), ilObjUserFolderGUI\downloadExportFileObject(), ilObjExerciseGUI\downloadFeedbackFileObject(), ilAdvancedMDSettingsGUI\downloadFile(), ilFileSystemGUI\downloadFile(), ilObjExerciseGUI\downloadFileObject(), ilObjWorkspaceFolder\downloadFolder(), ilObjFolder\downloadFolder(), ilObjFolderGUI\downloadFolderObject(), ilObjExerciseGUI\downloadGlobalFeedbackFileObject(), ilExAssignment\downloadMultipleFiles(), ilContainerGUI\downloadMultipleObjects(), ilObjContentObjectGUI\downloadPDFFile(), ilSCORM2004ScoGUI\downloadResource(), ilExAssignment\downloadSingleFile(), ilSCORMOfflineModeGUI\executeCommand(), ilObjDlBook\export(), ilObjPortfolioBaseGUI\export(), ilObjBlogGUI\export(), ilSurveyEvaluationGUI\exportCumulatedResults(), ilObjExercise\exportGradesExcel(), ilObjStyleSettingsGUI\exportLayoutObject(), ilObjQuestionPoolGUI\exportQuestionObject(), ilObjStyleSheetGUI\exportStyleObject(), ilTestExport\exportToExcel(), ilSurveyEvaluationGUI\exportUserSpecificResults(), assFileUpload\hasFileUploads(), ilTestExportGUI\listExportFiles(), ilOrgUnitExporter\sendAndCreateSimpleExportFile(), ilDataCollectionRecordListGUI\sendFile(), ilObjBibliographicGUI\sendFile(), ilObjFile\sendFile(), ilWebAccessChecker\sendFile(), ilObjSessionGUI\sendFileObject(), ilObjCourseGUI\sendFileObject(), ilExAssignment\sendMultiFeedbackStructureFile(), ilObjUser\sendPersonalDataFile(), and ilObjForumGUI\setTreeStateAsynchObject().

2231  {
2232  // should we fail silently?
2233  if(!file_exists($a_file))
2234  {
2235  return false;
2236  }
2237 
2238  if ($isInline) {
2239  $disposition = "inline"; // "inline" to view file in browser
2240  } else {
2241  $disposition = "attachment"; // "attachment" to download to hard disk
2242  //$a_mime = "application/octet-stream"; // override mime type to ensure that no browser tries to show the file anyway.
2243  }
2244  // END WebDAV: Show file in browser or provide it as attachment
2245 
2246  if(strlen($a_mime))
2247  {
2248  $mime = $a_mime;
2249  }
2250  else
2251  {
2252  $mime = "application/octet-stream"; // or whatever the mime type is
2253  }
2254  // BEGIN WebDAV: Removed broken HTTPS code.
2255  // END WebDAV: Removed broken HTTPS code.
2256  if ($disposition == "attachment")
2257  {
2258  header("Cache-control: private");
2259  }
2260  else
2261  {
2262  header("Cache-Control: no-cache, must-revalidate");
2263  header("Pragma: no-cache");
2264  }
2265 
2266  $ascii_filename = ilUtil::getASCIIFilename($a_filename);
2267 
2268  header("Content-Type: $mime");
2269  header("Content-Disposition:$disposition; filename=\"".$ascii_filename."\"");
2270  header("Content-Description: ".$ascii_filename);
2271 
2272  // #7271: if notice gets thrown download will fail in IE
2273  $filesize = @filesize($a_file);
2274  if ($filesize)
2275  {
2276  header("Content-Length: ".(string)$filesize);
2277  }
2278 
2279  include_once './Services/Http/classes/class.ilHTTPS.php';
2280  #if($_SERVER['HTTPS'])
2281  if(ilHTTPS::getInstance()->isDetected())
2282  {
2283  header('Cache-Control: must-revalidate, post-check=0, pre-check=0');
2284  header('Pragma: public');
2285  }
2286 
2287  header("Connection: close");
2288  ilUtil::readFile( $a_file );
2289  if ($removeAfterDelivery)
2290  {
2291  unlink ($a_file);
2292  }
2293  if ($a_exit_after)
2294  {
2295  exit;
2296  }
2297  }
exit
Definition: login.php:54
static getASCIIFilename($a_filename)
convert utf8 to ascii filename
static getInstance()
Get https instance.
static readFile($a_file)
there are some known problems with the original readfile method, which sometimes truncates delivered ...
+ Here is the call graph for this function:
+ Here is the caller graph for this function:

◆ dirsize()

static ilUtil::dirsize (   $directory)
static

get size of a directory or a file.

Parameters
stringpath to a directory or a file
Returns
integer. Returns -1, if the directory does not exist.

Definition at line 5011 of file class.ilUtil.php.

References $size.

Referenced by ilObjSAHSLearningModuleAccess\_lookupDiskUsage(), ilObjMediaCastAccess\_lookupDiskUsage(), ilObjFileBasedLMAccess\_lookupDiskUsage(), ilObjFileAccess\_lookupDiskUsage(), ilFileDataMail\_lookupDiskUsageOfUser(), ilFileDataExercise\downloadAllDeliveredFiles(), ilExAssignment\downloadAllDeliveredFiles(), ilObjPortfolio\handleQuotaUpdate(), ilVerificationObject\handleQuotaUpdate(), and ilObjBlog\handleQuotaUpdate().

5012  {
5013  $size = 0;
5014  if (!is_dir($directory))
5015  {
5016  // BEGIN DiskQuota Suppress PHP warning when attempting to determine
5017  // dirsize of non-existing directory
5018  $size = @filesize($directory);
5019  // END DiskQuota Suppress PHP warning.
5020  return ($size === false) ? -1 : $size;
5021  }
5022  if ($DIR = opendir($directory))
5023  {
5024  while (($dirfile = readdir($DIR)) !== false)
5025  {
5026  if (is_link($directory . DIRECTORY_SEPARATOR . $dirfile) || $dirfile == '.' || $dirfile == '..')
5027  continue;
5028  if (is_file($directory . DIRECTORY_SEPARATOR . $dirfile))
5029  $size += filesize($directory . DIRECTORY_SEPARATOR . $dirfile);
5030  else if (is_dir($directory . DIRECTORY_SEPARATOR . $dirfile))
5031  {
5032  // BEGIN DiskQuota: dirsize is not a global function anymore
5033  $dirSize = ilUtil::dirsize($directory . DIRECTORY_SEPARATOR . $dirfile);
5034  // END DiskQuota: dirsize is not a global function anymore
5035  if ($dirSize >= 0)
5036  $size += $dirSize;
5037  else return -1;
5038  }
5039  }
5040  closedir($DIR);
5041  }
5042  return $size;
5043  }
$size
Definition: RandomTest.php:79
static dirsize($directory)
get size of a directory or a file.
+ Here is the caller graph for this function:

◆ dumpString()

static ilUtil::dumpString (   $a_str)
static

dumps ord values of every character of string $a_str

Definition at line 3266 of file class.ilUtil.php.

References $ret.

3267  {
3268  $ret = $a_str.": ";
3269  for($i=0; $i<strlen($a_str); $i++)
3270  {
3271  $ret.= ord(substr($a_str,$i,1))." ";
3272  }
3273  return $ret;
3274  }

◆ escapeShellArg()

◆ escapeShellCmd()

static ilUtil::escapeShellCmd (   $a_arg)
static

escape shell cmd

public

Parameters

Definition at line 3749 of file class.ilUtil.php.

Referenced by ilImagemapPreview\createPreview().

3750  {
3751  if(ini_get('safe_mode') == 1)
3752  {
3753  return $a_arg;
3754  }
3755  setlocale(LC_CTYPE, "UTF8", "en_US.UTF-8"); // fix for PHP escapeshellcmd bug. See: http://bugs.php.net/bug.php?id=45132
3756  return escapeshellcmd($a_arg);
3757  }
+ Here is the caller graph for this function:

◆ excelTime()

static ilUtil::excelTime (   $year = "",
  $month = "",
  $day = "",
  $hour = "",
  $minute = "",
  $second = "" 
)
static

Calculates a Microsoft Excel date/time value.

Calculates a Microsoft Excel date/time value (nr of days after 1900/1/1 0:00) for a given date and time. The function only accepts dates after 1970/1/1, because the unix timestamp functions used in the function are starting with that date. If you don't enter parameters the date/time value for the actual date/time will be calculated.

static function

Parameters
integer$yearYear
integer$monthMonth
integer$dayDay
integer$hourHour
integer$minuteMinute
integer$secondSecond
Returns
float The Microsoft Excel date/time value public

Definition at line 3824 of file class.ilUtil.php.

Referenced by ilObjUserFolder\createExcelExport(), and ilTestExport\exportToExcel().

3825  {
3826  $starting_time = mktime(0, 0, 0, 1, 2, 1970);
3827  if (strcmp("$year$month$day$hour$minute$second", "") == 0)
3828  {
3829  $target_time = time();
3830  }
3831  else
3832  {
3833  if ($year < 1970)
3834  {
3835  return 0;
3836  }
3837  }
3838  $target_time = mktime($hour, $minute, $second, $month, $day, $year);
3839  $difference = $target_time - $starting_time;
3840  $days = (($difference - ($difference % 86400)) / 86400);
3841  $difference = $difference - ($days * 86400) + 3600;
3842  return ($days + 25570 + ($difference / 86400));
3843  }
+ Here is the caller graph for this function:

◆ execConvert()

static ilUtil::execConvert (   $args)
static

execute convert command

Parameters
string$args

Definition at line 1982 of file class.ilUtil.php.

References execQuoted().

Referenced by ilObjUser\_uploadPersonalPicture(), convertImage(), ilImagemapPreview\createPreview(), ilPreviewRenderer\createPreviewImage(), ilObjMediaObject\generatePreviewPic(), resizeImage(), ilContainer\saveIcons(), ilObjBlog\uploadImage(), ilObjPortfolioBase\uploadImage(), ilObjPoll\uploadImage(), ilPersonalProfileGUI\uploadUserPicture(), and ilObjUserGUI\uploadUserPictureObject().

1983  {
1984  ilUtil::execQuoted(PATH_TO_CONVERT, $args);
1985  }
static execQuoted($cmd, $args=NULL)
exec command and fix spaces on windows
+ Here is the call graph for this function:
+ Here is the caller graph for this function:

◆ execQuoted()

static ilUtil::execQuoted (   $cmd,
  $args = NULL 
)
static

exec command and fix spaces on windows

Parameters
string$cmd
string$args
Returns
array

Definition at line 3768 of file class.ilUtil.php.

References $cmd, $ilLog, and isWindows().

Referenced by CreateIsoFromFolder(), ilFFmpeg\exec(), execConvert(), htmlfile2pdf(), isConvertVersionAtLeast(), ilGhostscriptRenderer\renderImages(), unzip(), and zip().

3769  {
3770  global $ilLog;
3771 
3772  if(ilUtil::isWindows() && strpos($cmd, " ") !== false && substr($cmd, 0, 1) !== '"')
3773  {
3774  // cmd won't work without quotes
3775  $cmd = '"'.$cmd.'"';
3776  if($args)
3777  {
3778  // args are also quoted, workaround is to quote the whole command AGAIN
3779  // was fixed in php 5.2 (see php bug #25361)
3780  if (version_compare(phpversion(), "5.2", "<") && strpos($args, '"') !== false)
3781  {
3782  $cmd = '"'.$cmd." ".$args.'"';
3783  }
3784  // args are not quoted or php is fixed, just append
3785  else
3786  {
3787  $cmd .= " ".$args;
3788  }
3789  }
3790  }
3791  // nothing todo, just append args
3792  else if($args)
3793  {
3794  $cmd .= " ".$args;
3795  }
3796 //echo "<br>".$cmd; exit;
3797  exec($cmd, $arr);
3798 // $ilLog->write("ilUtil::execQuoted: ".$cmd.".");
3799  return $arr;
3800  }
$cmd
Definition: sahs_server.php:35
static isWindows()
check wether the current client system is a windows system
+ Here is the call graph for this function:
+ Here is the caller graph for this function:

◆ extractParameterString()

static ilUtil::extractParameterString (   $a_parstr)
static

extracts parameter value pairs from a string into an array

Parameters
string$a_parstrparameter string (format: par1="value1", par2="value2", ...)
Returns
array array of parameter value pairs

Definition at line 3198 of file class.ilUtil.php.

References $ok.

Referenced by ilPCMediaObjectGUI\saveAliasProperties(), and ilMediaItem\setParameters().

3199  {
3200  // parse parameters in array
3201  $par = array();
3202  $ok=true;
3203  while(($spos=strpos($a_parstr,"=")) && $ok)
3204  {
3205  // extract parameter
3206  $cpar = substr($a_parstr,0,$spos);
3207  $a_parstr = substr($a_parstr,$spos,strlen($a_parstr)-$spos);
3208  while(substr($cpar,0,1)=="," ||substr($cpar,0,1)==" " || substr($cpar,0,1)==chr(13) || substr($cpar,0,1)==chr(10))
3209  $cpar = substr($cpar,1,strlen($cpar)-1);
3210  while(substr($cpar,strlen($cpar)-1,1)==" " || substr($cpar,strlen($cpar)-1,1)==chr(13) || substr($cpar,strlen($cpar)-1,1)==chr(10))
3211  $cpar = substr($cpar,0,strlen($cpar)-1);
3212 
3213  // parameter name should only
3214  $cpar_old = "";
3215  while($cpar != $cpar_old)
3216  {
3217  $cpar_old = $cpar;
3218  $cpar = eregi_replace("[^a-zA-Z0-9_]", "", $cpar);
3219  }
3220 
3221  // extract value
3222  if ($cpar != "")
3223  {
3224  if($spos=strpos($a_parstr,"\""))
3225  {
3226  $a_parstr = substr($a_parstr,$spos+1,strlen($a_parstr)-$spos);
3227  $spos=strpos($a_parstr,"\"");
3228  if(is_int($spos))
3229  {
3230  $cval = substr($a_parstr,0,$spos);
3231  $par[$cpar]=$cval;
3232  $a_parstr = substr($a_parstr,$spos+1,strlen($a_parstr)-$spos-1);
3233  }
3234  else
3235  $ok=false;
3236  }
3237  else
3238  $ok=false;
3239  }
3240  }
3241 
3242  if($ok) return $par; else return false;
3243  }
+ Here is the caller graph for this function:

◆ formCheckbox()

static ilUtil::formCheckbox (   $checked,
  $varname,
  $value,
  $disabled = false 
)
static

??? public

Parameters
string
string
string
booleandisabled checked checkboxes (default: false)
Returns
string

Definition at line 476 of file class.ilUtil.php.

Referenced by ilLearningProgressBaseGUI\__showEditUser(), ilObjCourseGUI\__showWaitingList(), ilObjCategoryGUI\_importCategoriesForm(), ilObjUserFolderGUI\appliedUsersObject(), ilLocalUserGUI\assignRoles(), ilObjCategoryGUI\assignRolesObject(), ilECSNodeMappingCmsExplorer\buildFormItem(), ilPasteIntoMultipleItemsExplorer\buildFormItem(), ilECSNodeMappingLocalExplorer\buildFormItem(), ilWorkspaceExplorer\buildFormItem(), ilObjForumGUI\cloneWizardPageObject(), ilForumModeratorsGUI\detachModeratorRole(), ilObjUserFolderGUI\editAppliedUsersObject(), ilRegistrationSettingsGUI\editEmailAssignments(), ilObjUserGUI\editOldObject(), ilRegistrationSettingsGUI\editRoles(), ilObjExternalToolsSettingsGUI\editSocialBookmarksObject(), ilTestPersonalDefaultSettingsTableGUI\fillRow(), ilMailAttachmentTableGUI\fillRow(), ilExParticipantTableGUI\fillRow(), ilExerciseMemberTableGUI\fillRow(), ilWebResourceEditableLinkTableGUI\fillRow(), ilStartUpGUI\getAcceptance(), ilObjForumGUI\getUserNotificationTableData(), ilForumTopicTableGUI\initMergeThreadsTable(), ilLMStatisticsGUI\listUsersGroup(), ilObjiLincCourseGUI\listUsersGroupObject(), ilLMStatisticsGUI\listUsersRole(), ilObjiLincCourseGUI\listUsersRoleObject(), ilObjRoleGUI\listUsersRoleObject(), ilObjiLincCourseGUI\mailMembersObject(), ilObjGroupGUI\mailMembersObject(), ilObjCourseGUI\mailMembersObject(), ilObjSessionGUI\materialsObject(), ilObjPaymentSettingsGUI\payMethodsObject(), ilPaymentTrusteeGUI\performSearch(), ilNestedListInputGUI\render(), ilLMStatisticsGUI\search(), ilMailAddressbookGUI\search(), ilObjiLincCourseGUI\searchObject(), ilObjPaymentSettingsGUI\searchObject(), ilMemberExportGUI\show(), ilPaymentCouponGUI\showCodes(), ilShopAdvancedSearchGUI\showForm(), ilMailingListsGUI\showMailingLists(), ilMailingListsGUI\showMembersList(), ilPaymentCouponGUI\showObjects(), ilMailSearchGUI\showResults(), ilPaymentTrusteeGUI\showTrustees(), ilObjPaymentSettingsGUI\vatsObject(), ilObjPaymentSettingsGUI\vendorsObject(), and ilCourseArchivesGUI\view().

477  {
478  $str = "<input type=\"checkbox\" name=\"".$varname."\"";
479 
480  if ($checked == 1)
481  {
482  $str .= " checked=\"checked\"";
483  }
484 
485  if ($disabled)
486  {
487  $str .= " disabled=\"disabled\"";
488  }
489 
490  $array_var = false;
491 
492  if (substr($varname,-2) == "[]")
493  {
494  $array_var = true;
495  }
496 
497  // if varname ends with [], use varname[-2] + _ + value as id tag (e.g. "user_id[]" => "user_id_15")
498  if ($array_var)
499  {
500  $varname_id = substr($varname,0,-2)."_".$value;
501  }
502  else
503  {
504  $varname_id = $varname;
505  }
506 
507  // dirty removal of other "[]" in string
508  $varname_id = ereg_replace("\[","_",$varname_id);
509  $varname_id = ereg_replace("\]","",$varname_id);
510 
511  $str .= " value=\"".$value."\" id=\"".$varname_id."\" />\n";
512 
513  return $str;
514  }
+ Here is the caller graph for this function:

◆ formDisabledRadioButton()

static ilUtil::formDisabledRadioButton (   $checked,
  $varname,
  $value,
  $disabled 
)
static

???

Parameters
string

Definition at line 527 of file class.ilUtil.php.

528  {
529  if ($disabled) {
530  $str = "<input disabled type=\"radio\" name=\"".$varname."\"";
531  }
532  else {
533  $str = "<input type=\"radio\" name=\"".$varname."\"";
534  }
535  if ($checked == 1)
536  {
537  $str .= " checked=\"checked\"";
538  }
539 
540  $str .= " value=\"".$value."\"";
541  $str .= " id=\"".$value."\" />\n";
542 
543  return $str;
544 
545  }

◆ formInput()

static ilUtil::formInput (   $varname,
  $value,
  $disabled = false 
)
static

create html input area

Parameters
string$varnamename of form variable
string$valuevalue and id of input
boolean$disabledif true, input appears disabled
Returns
string string

Definition at line 595 of file class.ilUtil.php.

Referenced by ilShopPersonalSettingsTopicsTableGUI\fillRow(), ilShopTopicsTableGUI\fillRow(), and ilChatroomSmiliesTableGUI\fillRow().

596  {
597 
598  $str = "<input type=\"input\" name=\"".$varname."\"";
599  if ($disabled)
600  {
601  $str .= " disabled";
602  }
603 
604  $str .= " value=\"".$value."\"";
605 
606  $str .= " id=\"".$value."\" />\n";
607 
608  return $str;
609  }
+ Here is the caller graph for this function:

◆ formRadioButton()

static ilUtil::formRadioButton (   $checked,
  $varname,
  $value,
  $onclick = null,
  $disabled = false 
)
static

??? public

Parameters
string
string
string
Returns
string

Definition at line 558 of file class.ilUtil.php.

Referenced by ilObjRoleGUI\adoptPermObject(), ilECSNodeMappingCmsExplorer\buildFormItem(), ilPasteIntoMultipleItemsExplorer\buildFormItem(), ilECSNodeMappingLocalExplorer\buildFormItem(), ilWorkspaceExplorer\buildFormItem(), ilObjiLincCourseGUI\changeMemberObject(), ilObjPaymentSettingsGUI\currenciesObject(), ilForumTopicTableGUI\initMergeThreadsTable(), ilObjRoleTemplateGUI\permObject(), ilLMStatisticsGUI\searchUserForm(), ilObjiLincCourseGUI\searchUserFormObject(), ilShopPurchaseGUI\showDetails(), and ilObjRootFolderGUI\showSortingSettings().

559  {
560  $str = '<input ';
561 
562  if($onclick)
563  {
564  $str .= ('onclick="'.$onclick.'"');
565  }
566 
567  $str .= (" type=\"radio\" name=\"".$varname."\"");
568  if ($checked == 1)
569  {
570  $str .= " checked=\"checked\"";
571  }
572 
573  if ($disabled)
574  {
575  $str .= " disabled=\"disabled\"";
576  }
577 
578  $str .= " value=\"".$value."\"";
579 
580  $str .= " id=\"".$value."\" />\n";
581 
582  return $str;
583  }
+ Here is the caller graph for this function:

◆ formSelect()

static ilUtil::formSelect (   $selected,
  $varname,
  $options,
  $multiple = false,
  $direct_text = false,
  $size = "0",
  $style_class = "",
  $attribs = "",
  $disabled = false 
)
static

Builds a select form field with options and shows the selected option first.

public

Parameters
string/arrayvalue to be selected
stringvariable name in formular
arrayarray with $options (key = lang_key, value = long name)
booleanmultiple selection list true/false
booleanif true, the option values are displayed directly, otherwise they are handled as language variable keys and the corresponding language variable is displayed
intsize
stringstyle class
arrayadditional attributes (key = attribute name, value = attribute value)
booleandisabled

Definition at line 365 of file class.ilUtil.php.

References $lng, $options, $size, and if.

Referenced by ilRegistrationSettingsGUI\__buildAccessLimitationSelection(), ilTypicalLearningTimeInputGUI\__buildDaysSelect(), ilMDEditorGUI\__buildDaysSelect(), ilObjCategoryGUI\__buildFilterSelect(), ilObjUserGUI\__buildFilterSelect(), ilTypicalLearningTimeInputGUI\__buildMonthsSelect(), ilMDEditorGUI\__buildMonthsSelect(), ilPermission2GUI\__buildRoleFilterSelect(), ilRegistrationSettingsGUI\__buildRoleSelection(), ilObjUserFolderGUI\__buildUserFilterSelect(), ilMDEditorGUI\__fillSubelements(), ilObjUserFolderGUI\__getDateSelect(), ilObjExerciseGUI\__getDateSelect(), ilObjUserGUI\__getDateSelect(), ilObjCourseGUI\__getDateSelect(), ilAdvancedSearchGUI\__getFilterSelect(), ilObjUserGUI\__showUserDefinedFields(), ilPersonalProfileGUI\__showUserDefinedFields(), ilObjCourseGUI\__showWaitingListTable(), ilMDUtilSelect\_getBrowserSelect(), ilMDUtilSelect\_getContextSelect(), ilMDUtilSelect\_getCopyrightAndOtherRestrictionsSelect(), ilMDUtilSelect\_getCostsSelect(), ilMDUtilSelect\_getDifficultySelect(), ilMDUtilSelect\_getDurationSelect(), ilMDUtilSelect\_getFormatSelect(), ilMDUtilSelect\_getIntendedEndUserRoleSelect(), ilMDUtilSelect\_getInteractivityLevelSelect(), ilMDUtilSelect\_getInteractivityTypeSelect(), ilMDUtilSelect\_getLanguageSelect(), ilMDUtilSelect\_getLearningResourceTypeSelect(), ilMDUtilSelect\_getLocationTypeSelect(), ilMDUtilSelect\_getOperatingSystemSelect(), ilMDUtilSelect\_getPurposeSelect(), ilMDUtilSelect\_getRoleSelect(), ilMDUtilSelect\_getSemanticDensitySelect(), ilMDUtilSelect\_getStatusSelect(), ilMDUtilSelect\_getStructureSelect(), ilMDUtilSelect\_getTypicalAgeRangeSelect(), ilMDUtilSelect\_getTypicalLearningTimeSelect(), ilRecurrenceInputGUI\buildMonthlyByDaySelection(), ilRecurrenceInputGUI\buildMonthlyByMonthDaySelection(), ilCopyWizardExplorer\buildSelect(), ilRecurrenceInputGUI\buildYearlyByDaySelection(), ilRecurrenceInputGUI\buildYearlyByMonthDaySelection(), ilObjiLincCourseGUI\changeMemberObject(), ilObjSystemFolderGUI\checkObject(), ilPCParagraphGUI\edit(), ilObjTypeDefinitionGUI\editObject(), ilTable2GUI\fillActionRow(), ilImportantPagesTableGUI\fillRow(), ilPCImageMapTableGUI\fillRow(), ilPCFileListTableGUI\fillRow(), ilObjectTranslationTableGUI\fillRow(), ilObjectTranslation2TableGUI\fillRow(), ilLPCollectionSettingsTableGUI\fillRow(), ilPageLayoutTableGUI\fillRow(), ilECSCommunityTableGUI\fillRow(), ilPCIIMTriggerTableGUI\fillRow(), ilImageMapTableGUI\fillRow(), ilWebResourceEditableLinkTableGUI\fillRow(), ilModulesTableGUI\fillRow(), ilTable2GUI\getLinkbar(), ilObjUserFolderGUI\importUserRoleAssignmentObject(), ilObjSCORM2004LearningModuleGUI\initPropertiesEditableForm(), ilObjContentObjectGUI\initStylePropertiesForm(), ilObjSCORM2004LearningModuleGUI\initStylePropertiesForm(), ilObjWikiGUI\initStylePropertiesForm(), ilObjGlossaryGUI\initStylePropertiesForm(), ilContainerGUI\initStylePropertiesForm(), ilLocationInputGUI\insert(), ilRecurrenceInputGUI\insert(), ilObjContentObjectGUI\pages(), ilLDAPSettingsGUI\prepareMappingSelect(), ilLDAPSettingsGUI\prepareRoleSelect(), ilDurationInputGUI\render(), ilCourseArchivesGUI\selectArchiveLanguage(), ilPCSourceCodeGUI\setTemplateText(), ilObjContentObjectGUI\showEntrySelector(), ilShopAdvancedSearchGUI\showForm(), ilInfoScreenGUI\showLearningProgress(), ilInternalLinkGUI\showLinkHelp(), ilPageObjectGUI\showPage(), ilObjUserFolderGUI\showPossibleSubObjects(), ilObjRoleFolderGUI\showPossibleSubObjects(), ilBookmarkAdministrationGUI\showPossibleSubObjects(), ilObjectGUI\showPossibleSubObjects(), ilPaymentTrusteeGUI\showTrustees(), ilStructureObjectGUI\subchap(), ilObjFileAccessSettingsGUI\viewDiskQuotaReport(), and ilObjLanguageExtGUI\viewObject().

367  {
368  global $lng;
369 
370  if ($multiple == true)
371  {
372  $multiple = " multiple=\"multiple\"";
373  }
374  else
375  {
376  $multiple = "";
377  $size = 0;
378  }
379 
380  if ($style_class != "")
381  {
382  $class = " class=\"".$style_class."\"";
383  }
384  else
385  {
386  $class = "";
387  }
388  $attributes = "";
389  if (is_array($attribs))
390  {
391  foreach ($attribs as $key => $val)
392  {
393  $attributes .= " ".$key."=\"".$val."\"";
394  }
395  }
396  if($disabled)
397  {
398  $disabled = ' disabled=\"disabled\"';
399  }
400 
401  $str = "<select name=\"".$varname ."\"".$multiple." $class size=\"".$size."\" $attributes $disabled>\n";
402 
403  foreach ((array) $options as $key => $val)
404  {
405  $style = "";
406  if (is_array($val))
407  {
408  $style = $val["style"];
409  $val = $val["text"]; // mus be last line, since we overwrite
410  }
411 
412  $sty = ($style != "")
413  ? ' style="'.$style.'" '
414  : "";
415 
416  if ($direct_text)
417  {
418  $str .= " <option $sty value=\"".$key."\"";
419  }
420  else
421  {
422  $str .= " <option $sty value=\"".$val."\"";
423  }
424  if (is_array($selected) )
425  {
426  if (in_array($key,$selected))
427  {
428  $str .= " selected=\"selected\"";
429  }
430  }
431  else if ($selected == $key)
432  {
433  $str .= " selected=\"selected\"";
434  }
435 
436  if ($direct_text)
437  {
438  $str .= ">".$val."</option>\n";
439  }
440  else
441  {
442  $str .= ">".$lng->txt($val)."</option>\n";
443  }
444  }
445 
446  $str .= "</select>\n";
447 
448  return $str;
449  }
$size
Definition: RandomTest.php:79
if(!is_array($argv)) $options
if(!file_exists(getcwd().'/ilias.ini.php')) if(isset( $_GET["client_id"]))
registration confirmation script for ilias
Definition: confirmReg.php:20
global $lng
Definition: privfeed.php:40
+ Here is the caller graph for this function:

◆ generatePasswords()

static ilUtil::generatePasswords (   $a_number)
static

Generate a number of passwords.

Definition at line 3958 of file class.ilUtil.php.

References $ret, and ilSecuritySettings\_getInstance().

Referenced by ilShopUtils\_createRandomUserAccount(), ilStartUpGUI\confirmRegistration(), ShibAuth\generateLogin(), ShibAuth\login(), ilAuthContainerSOAP\loginObserver(), ilPasswordInputGUI\render(), and ilAccountRegistrationGUI\saveForm().

3959  {
3960  $ret = array();
3961  srand((double) microtime()*1000000);
3962 
3963  include_once('./Services/PrivacySecurity/classes/class.ilSecuritySettings.php');
3964  $security = ilSecuritySettings::_getInstance();
3965 
3966  for ($i=1; $i<=$a_number; $i++)
3967  {
3968  $min = ($security->getPasswordMinLength() > 0)
3969  ? $security->getPasswordMinLength()
3970  : 6;
3971  $max = ($security->getPasswordMaxLength() > 0)
3972  ? $security->getPasswordMaxLength()
3973  : 10;
3974  if ($min > $max)
3975  {
3976  $max = $max + 1;
3977  }
3978  $length = rand($min,$max);
3979  $next = rand(1,2);
3980  $vowels = "aeiou";
3981  $vowels_uc = strtoupper($vowels);
3982  $consonants = "bcdfghjklmnpqrstvwxyz";
3983  $consonants_uc = strtoupper($consonants);
3984  $numbers = "1234567890";
3985  $special = "_.+?#-*@!$%~";
3986  $pw = "";
3987 
3988  if($security->getPasswordNumberOfUppercaseChars() > 0)
3989  {
3990  for($j = 0; $j < $security->getPasswordNumberOfUppercaseChars(); $j++)
3991  {
3992  switch ($next)
3993  {
3994  case 1:
3995  $pw.= $consonants_uc[rand(0, strlen($consonants_uc) - 1)];
3996  $next = 2;
3997  break;
3998 
3999  case 2:
4000  $pw.= $vowels_uc[rand(0, strlen($vowels_uc) - 1)];
4001  $next = 1;
4002  break;
4003  }
4004  }
4005  }
4006 
4007  if($security->isPasswordCharsAndNumbersEnabled())
4008  {
4009  $pw.= $numbers[rand(0, strlen($numbers) - 1)];
4010  }
4011 
4012  if($security->isPasswordSpecialCharsEnabled())
4013  {
4014  $pw.= $special[rand(0, strlen($special) - 1)];
4015  }
4016 
4017  $num_lcase_chars = max($security->getPasswordNumberOfLowercaseChars(), $length - strlen($pw));
4018  for($j = 0; $j < $num_lcase_chars; $j++)
4019  {
4020  switch ($next)
4021  {
4022  case 1:
4023  $pw.= $consonants[rand(0, strlen($consonants) - 1)];
4024  $next = 2;
4025  break;
4026 
4027  case 2:
4028  $pw.= $vowels[rand(0, strlen($vowels) - 1)];
4029  $next = 1;
4030  break;
4031  }
4032  }
4033 
4034  $pw = str_shuffle($pw);
4035 
4036  $ret[] = $pw;
4037  }
4038  return $ret;
4039  }
static _getInstance()
Get instance of ilSecuritySettings.
+ Here is the call graph for this function:
+ Here is the caller graph for this function:

◆ getASCIIFilename()

static ilUtil::getASCIIFilename (   $a_filename)
static

convert utf8 to ascii filename

Parameters
string$a_filenameutf8 filename

Implementation note: The proper way to convert charsets is mb_convert_encoding. Unfortunately Multibyte String functions are not an installation requirement for ILIAS 3. Codelines behind three slashes '///' show how we would do it using mb_convert_encoding. Note that mb_convert_encoding has the bad habit of substituting unconvertable characters with HTML entitities. Thats why we need a regular expression which replaces HTML entities with their first character. e.g. ä => a

$ascii_filename = mb_convert_encoding($a_filename,'US-ASCII','UTF-8'); $ascii_filename = preg_replace('/&(.)[^;]*;/','\1', $ascii_filename);

Definition at line 2333 of file class.ilUtil.php.

Referenced by ilTestExport\aggregatedResultsToCSV(), ilTestExport\aggregatedResultsToExcel(), ilContainerGUI\copyFile(), deliverData(), deliverFile(), ilObjSurvey\deliverPDFfromFO(), ilObjTest\deliverPDFfromFO(), ilFileDataExercise\downloadAllDeliveredFiles(), ilExAssignment\downloadAllDeliveredFiles(), ilObjFolderGUI\downloadFolderObject(), ilExAssignment\downloadMultipleFiles(), ilSurveyParticipantsGUI\exportAllCodesObject(), ilTestEvaluationGUI\exportCertificate(), ilSurveyParticipantsGUI\exportCodesObject(), ilSurveyEvaluationGUI\exportCumulatedResults(), ilObjExercise\exportGradesExcel(), ilCOPageHTMLExport\exportHTMLFileDirect(), ilTestExport\exportToCSV(), ilTestExport\exportToExcel(), ilSurveyEvaluationGUI\exportUserSpecificResults(), ilVerificationObject\getOfflineFilename(), assFileUpload\hasFileUploads(), ilDataCollectionDatatype\parseValue(), ilContainerGUI\recurseFolder(), ilExAssignment\sendMultiFeedbackStructureFile(), and ilObjMediaCastGUI\updateMediaItem().

2334  {
2335  // The filename must be converted to ASCII, as of RFC 2183,
2336  // section 2.3.
2337 
2349 
2352 
2353  $ascii_filename = htmlentities($a_filename, ENT_NOQUOTES, 'UTF-8');
2354  $ascii_filename = preg_replace('/\&(.)[^;]*;/', '\\1', $ascii_filename);
2355  $ascii_filename = preg_replace('/[\x7f-\xff]/', '_', $ascii_filename);
2356 
2357  // OS do not allow the following characters in filenames: \/:*?"<>|
2358  $ascii_filename = preg_replace('/[:\x5c\/\*\?\"<>\|]/', '_', $ascii_filename);
2359 
2360  return $ascii_filename;
2361  }
+ Here is the caller graph for this function:

◆ getAssociatedUsersOnline()

static ilUtil::getAssociatedUsersOnline (   $a_user_id)
static

reads all active sessions from db and returns users that are online
and who have a local role in a group or a course for which the

the current user has also a local role.

Parameters
integeruser_id User ID of the current user.
Returns
array

Definition at line 1720 of file class.ilUtil.php.

References ilObjUser\_getAssociatedUsersOnline().

Referenced by ilUsersOnlineBlockGUI\getUsers().

1721  {
1722  include_once("./Services/User/classes/class.ilObjUser.php");
1723  return ilObjUser::_getAssociatedUsersOnline($a_user_id);
1724  }
static _getAssociatedUsersOnline($a_user_id, $a_no_anonymous=false)
reads all active sessions from db and returns users that are online and who have a local role in a gr...
+ Here is the call graph for this function:
+ Here is the caller graph for this function:

◆ getConvertCmd()

static ilUtil::getConvertCmd ( )
static

get convert command

Deprecated:
See also
ilUtil::execConvert()

Definition at line 1970 of file class.ilUtil.php.

1971  {
1972  return PATH_TO_CONVERT;
1973  }

◆ getDataDir()

static ilUtil::getDataDir ( )
static

get data directory (outside webspace)

Definition at line 1687 of file class.ilUtil.php.

Referenced by ilAdvancedMDRecordExportFiles\__construct(), ilAdvancedMDRecordImportFiles\__construct(), ilObjQuestionPool\_createImportDirectory(), ilObjTest\_createImportDirectory(), ilHtmlPurifierAbstractLibWrapper\_getCacheDirectory(), ilExport\_getExportDirectory(), ilObjCategoryGUI\_getImportDir(), ilFileDataMail\_lookupDiskUsageOfUser(), ilChatroomViewTask\checkDirectory(), ilObjStyleSheet\cleanExportDirectory(), ilScorm2004Export\createExportDirectory(), ilObjContentObject\createExportDirectory(), ilObjSurveyQuestionPool\createExportDirectory(), ilObjQuestionPool\createExportDirectory(), ilObjUserFolder\createExportDirectory(), ilObjTest\createExportDirectory(), ilObjStyleSheet\createExportDirectory(), ilObjSurvey\createExportDirectory(), ilObjContentObject\createImportDirectory(), ilObjGlossary\createImportDirectory(), ilObjSurveyQuestionPool\createImportDirectory(), ilObjStyleSheet\createImportDirectory(), ilObjSurvey\createImportDirectory(), ilMediaItem\createWorkDirectory(), ilObjSurveyQuestionPool\deleteAllData(), ilObjQuestionPool\deleteQuestionpool(), ilObjSurvey\deleteSurveyRecord(), ilObjTest\deleteTest(), ilSCORMOfflineModeGUI\executeCommand(), ilObjContentObject\getDataDirectory(), ilObjUserFolder\getExportDirectory(), ilObjContentObject\getExportDirectory(), ilObjSurveyQuestionPool\getExportDirectory(), ilObjQuestionPool\getExportDirectory(), ilObjTest\getExportDirectory(), ilObjSurvey\getExportDirectory(), ilScorm2004Export\getExportDirectoryForType(), ilObjBibliographic\getFileDirectory(), ilObjUserFolderGUI\getImportDir(), ilObjContentObject\getImportDirectory(), ilObjGlossary\getImportDirectory(), ilObjSurveyQuestionPool\getImportDirectory(), ilObjSurvey\getImportDirectory(), ilFSStorageMail\getRelativePathExMailDirectory(), ilChatroomUploadFileTask\getUploadPath(), ilMediaItem\getWorkDirectory(), ilTempnam(), ilFileSystemStorage\init(), ilOpenIdSettings\initConsumer(), ilOpenIdSettings\initTempDir(), ilPropertyFormGUI\keepFileUpload(), ilTestQuestionPoolExporter\lookupExportDirectory(), ilXmlExporter\lookupExportDirectory(), ilPropertyFormGUI\rebuildUploadedFiles(), and ilObjSAHSLearningModule\zipLmForOfflineMode().

1688  {
1689  return CLIENT_DATA_DIR;
1690  //global $ilias;
1691 
1692  //return $ilias->ini->readVariable("server", "data_dir");
1693  }
+ Here is the caller graph for this function:

◆ getDir()

static ilUtil::getDir (   $a_dir,
  $a_rec = false,
  $a_sub_dir = "" 
)
static

get directory

Definition at line 2592 of file class.ilUtil.php.

References $dirs, $si, and $size.

Referenced by assOrderingQuestion\cleanImagefiles(), ilSCORM13Package\dbImportSco(), ilFileSystemGUI\downloadFile(), ilObjMediaObjectGUI\editFilesObject(), ilFileDataMail\getAttachmentPathByMD5Filename(), ilFileSystemTableGUI\getEntries(), ilFileDataForum\getFileDataByMD5Filename(), ilUploadDirFilesTableGUI\getFiles(), ilAdvancedMDRecordExportFiles\getFiles(), ilObjMediaObject\getFilesOfDirectory(), ilObjStyleSheet\getImages(), ilExAssignment\getMultiFeedbackFiles(), ilObjUser\getPersonalDataExportFile(), ilObjMediaObject\getSrtFiles(), ilCertificate\importCertificate(), ilObjContentObject\importFromZipFile(), ilObjUserFolderGUI\importUserRoleAssignmentObject(), ilFileDataForum\unlinkFilesByMD5Filenames(), and ilExAssignment\uploadMultiFeedbackFile().

2593  {
2594  $current_dir = opendir($a_dir.$a_sub_dir);
2595 
2596  $dirs = array();
2597  $files = array();
2598  $subitems = array();
2599  while($entry = readdir($current_dir))
2600  {
2601  if(is_dir($a_dir."/".$entry))
2602  {
2603  $dirs[$entry] = array("type" => "dir", "entry" => $entry,
2604  "subdir" => $a_sub_dir);
2605  if ($a_rec && $entry != "." && $entry != "..")
2606  {
2607  $si = ilUtil::getDir($a_dir, true, $a_sub_dir."/".$entry);
2608  $subitems = array_merge($subitems, $si);
2609  }
2610  }
2611  else
2612  {
2613  if ($entry != "." && $entry != "..")
2614  {
2615  $size = filesize($a_dir.$a_sub_dir."/".$entry);
2616  $files[$entry] = array("type" => "file", "entry" => $entry,
2617  "size" => $size, "subdir" => $a_sub_dir);
2618  }
2619  }
2620  }
2621  ksort($dirs);
2622  ksort($files);
2623 
2624  return array_merge($dirs, $files, $subitems);
2625  }
$size
Definition: RandomTest.php:79
static getDir($a_dir, $a_rec=false, $a_sub_dir="")
get directory
$dirs
+ Here is the caller graph for this function:

◆ getFileSizeInfo()

static ilUtil::getFileSizeInfo ( )
static

Definition at line 4768 of file class.ilUtil.php.

References $lng.

Referenced by ilMultipleChoiceWizardInputGUI\insert(), ilImageWizardInputGUI\insert(), ilMatchingWizardInputGUI\insert(), and ilSingleChoiceWizardInputGUI\insert().

4769  {
4770  global $lng;
4771 
4772  // get the value for the maximal uploadable filesize from the php.ini (if available)
4773  $umf=get_cfg_var("upload_max_filesize");
4774  // get the value for the maximal post data from the php.ini (if available)
4775  $pms=get_cfg_var("post_max_size");
4776 
4777  // use the smaller one as limit
4778  $max_filesize=min($umf, $pms);
4779  if (!$max_filesize) $max_filesize=max($umf, $pms);
4780 
4781  return $lng->txt("file_notice")." $max_filesize.";
4782  }
global $lng
Definition: privfeed.php:40
+ Here is the caller graph for this function:

◆ getGDSupportedImageType()

static ilUtil::getGDSupportedImageType (   $a_desired_type)
static

returns the best supported image type by this PHP build

Parameters
string$desired_typedesired image type ("jpg" | "gif" | "png")
Returns
string supported image type ("jpg" | "gif" | "png" | "")

Definition at line 3547 of file class.ilUtil.php.

Referenced by ilMediaItem\getMapWorkCopyType().

3548  {
3549  $a_desired_type = strtolower($a_desired_type);
3550  // get supported Image Types
3551  $im_types = ImageTypes();
3552 
3553  switch($a_desired_type)
3554  {
3555  case "jpg":
3556  if ($im_types & IMG_JPG) return "jpg";
3557  if ($im_types & IMG_GIF) return "gif";
3558  if ($im_types & IMG_PNG) return "png";
3559  break;
3560 
3561  case "gif":
3562  if ($im_types & IMG_GIF) return "gif";
3563  if ($im_types & IMG_JPG) return "jpg";
3564  if ($im_types & IMG_PNG) return "png";
3565  break;
3566 
3567  case "png":
3568  if ($im_types & IMG_PNG) return "png";
3569  if ($im_types & IMG_JPG) return "jpg";
3570  if ($im_types & IMG_GIF) return "gif";
3571  break;
3572  }
3573 
3574  return "";
3575  }
+ Here is the caller graph for this function:

◆ getHtmlPath()

static ilUtil::getHtmlPath (   $relative_path)
static

get url of path

Author
Brandon Blackmoor brand.nosp@m.on.b.nosp@m.lackm.nosp@m.oor@.nosp@m.jfcom.nosp@m..mil public
Parameters
$relative_pathstring complete path to file, relative to web root (e.g. /data/pfplms103/mobs/mm_732/athena_standing.jpg)

Definition at line 173 of file class.ilUtil.php.

Referenced by ilObjMediaObject\_getURL(), ilPreview\getImages(), SurveyTextQuestionGUI\getPrintView(), SurveySingleChoiceQuestionGUI\getPrintView(), SurveyMultipleChoiceQuestionGUI\getPrintView(), SurveyMatrixQuestionGUI\getPrintView(), assSingleChoiceGUI\getSolutionOutput(), assMultipleChoiceGUI\getSolutionOutput(), ilAuthApache\login(), ilTestEvaluationGUI\outParticipantsPassDetails(), ilTestEvaluationGUI\outParticipantsResultsOverview(), ilTestEvaluationGUI\outUserResultsOverview(), ilObjTestGUI\printobject(), ilSurveyEditorGUI\printViewObject(), and ilTestSubmissionReviewGUI\show().

174  {
175  if (substr($relative_path, 0, 2) == './')
176  {
177  $relative_path = (substr($relative_path, 1));
178  }
179  if (substr($relative_path, 0, 1) != '/')
180  {
181  $relative_path = '/' . $relative_path;
182  }
183  $htmlpath = ILIAS_HTTP_PATH . $relative_path;
184  return $htmlpath;
185  }
+ Here is the caller graph for this function:

◆ getImagePath()

static ilUtil::getImagePath (   $img,
  $module_path = "",
  $mode = "output",
  $offline = false 
)
static

get image path (for images located in a template directory)

public

Parameters
stringfull image filename (e.g. myimage.png)
booleanshould be set to true, if the image is within a module template directory (e.g. content/templates/default/images/test.png)

Definition at line 107 of file class.ilUtil.php.

References $ilCtrl, $ilUser, $img, ilStyleDefinition\getCurrentMasterStyle(), ilStyleDefinition\getCurrentSkin(), and ilStyleDefinition\getCurrentStyle().

Referenced by ilPDMailBlockGUI\__construct(), ilPDSysMessageBlockGUI\__construct(), ilChatroomBlockGUI\__construct(), ilCourseContentGUI\__editAdvancedUserTimings(), ilCourseContentGUI\__editUserTimings(), ilLearningProgressBaseGUI\__getLegendHTML(), ilCourseContentGUI\__renderUserItem(), ilObjRoleGUI\__setHeader(), ilObjLinkResourceGUI\__setLocator(), ilObjUserFolderGUI\__showAppliedUsersTable(), ilObjCourseGUI\__showDeleteSubscriberTable(), ilCourseObjectivePresentationGUI\__showHideLinks(), ilCourseObjectivePresentationGUI\__showLearningMaterials(), ilCourseObjectivePresentationGUI\__showObjectives(), ilObjectStatusGUI\__showObjectSummaryTable(), ilObjCourseGUI\__showRemoveFromWaitingListTable(), ilLocalUserGUI\__showRolesTable(), ilObjCategoryGUI\__showRolesTable(), ilObjUserGUI\__showRolesTable(), ilObjiLincCourseGUI\__showSearchGroupTable(), ilLMStatisticsGUI\__showSearchGroupTable(), ilObjiLincCourseGUI\__showSearchRoleTable(), ilLMStatisticsGUI\__showSearchRoleTable(), ilObjiLincCourseGUI\__showSearchUserTable(), ilLMStatisticsGUI\__showSearchUserTable(), ilObjCategoryGUI\__showUsersTable(), ilObjCourseGUI\__showWaitingListTable(), ilPermanentLinkGUI\_getBookmarksSelectionList(), ilObject\_getIcon(), ilLearningProgressBaseGUI\_getImagePathForStatus(), ilObjUser\_getPersonalPicturePath(), ilPCTableGUI\_renderTable(), ilGlossaryTermGUI\addDefinition(), ilContainerObjectiveGUI\addFooterRow(), ilContainerSessionsContentGUI\addFooterRow(), ilWikiPageGUI\addHeaderAction(), ilObjBibliographicGUI\addHeaderAction(), ilObjDataCollectionGUI\addHeaderAction(), ilShopPurchaseGUI\addHeaderRow(), ilShopResultPresentationGUI\addHeaderRow(), ilContainerContentGUI\addHeaderRow(), ilContainerGUI\addHeaderRow(), ilPDSelectedItemsBlockGUI\addHeaderRow(), ilInfoScreenGUI\addObjectSections(), ilPDSelectedItemsBlockGUI\addParentRow(), ilShopPurchaseGUI\addStandardRow(), ilContainerGUI\addStandardRow(), ilPDSelectedItemsBlockGUI\addStandardRow(), ilSearchResultPresentation\appendRelevance(), ilConditionHandlerInterface\askDelete(), ilObjRoleGUI\askDeleteDesktopItemObject(), ilCourseObjectivesGUI\askDeleteObjective(), ilPersonalSkillsGUI\assignMaterials(), ilForumAuthorInformation\buildAuthorProfileLink(), ilMailFolderGUI\cancelDeleteMails(), ilObjForumGUI\cancelObject(), ilObjContentObjectGUI\chapters(), ilContainerGUI\cloneWizardPageObject(), ilObjForumGUI\cloneWizardPageObject(), ilGlossaryTermGUI\confirmDefinitionDeletion(), ilPDExternalFeedBlockGUI\confirmDeleteFeedBlock(), ilObjGroupGUI\confirmDeleteMembersObject(), ilObjRoleGUI\confirmDeleteRoleObject(), ilObjMediaCastGUI\confirmDeletionItemsObject(), ilNewsItemGUI\confirmDeletionNewsItems(), ilCourseParticipantsGroupsGUI\confirmRemove(), ilOrgUnitStaffGUI\confirmRemoveUser(), ilSurveyConstraintsGUI\constraintsObject(), assErrorText\createErrorTextOutput(), ilSCORM13Player\debugGUI(), ilObjCourseGUI\deleteMembersObject(), ilObjSkillManagementGUI\deleteNodes(), ilObjSCORM2004LearningModuleGUI\deleteNodes(), ilObjTestGUI\deleteSingleUserResultsObject(), ilLMEditorGUI\displayLocator(), ilPageObjectGUI\displayMedia(), ilObjUserFolderGUI\editAppliedUsersObject(), ilPCDataTableGUI\editData(), ilPCDataTableGUI\editDataCl(), ilObjPaymentSettingsGUI\editDetailsObject(), ilObjFileAccessSettingsGUI\editDiskQuotaMailTemplate(), ilRegistrationSettingsGUI\editEmailAssignments(), ilObjMediaObjectGUI\editFilesObject(), ilLMPageObjectGUI\editLayout(), ilObjTypeDefinitionGUI\editObject(), ilContainerGUI\editPageContentObject(), ilRegistrationSettingsGUI\editRoles(), ilPDNewsBlockGUI\editSettings(), ilPaymentStatisticGUI\editStatistic(), ilObjPaymentSettingsGUI\editStatisticObject(), ilGlossaryTermGUI\editTerm(), ilCourseContentGUI\editTimings(), ilObjSessionGUI\eventsListObject(), ilPCInteractiveImageGUI\executeCommand(), ilPortfolioRepositoryGUI\executeCommand(), ilObjPortfolioGUI\executeCommand(), ilSCORM2004PageNodeGUI\executeCommand(), ilTermDefinitionEditorGUI\executeCommand(), ilLMPageObjectGUI\executeCommand(), ilPCMediaObjectGUI\executeCommand(), ilBlogPostingGUI\executeCommand(), ilPersonalSkillsGUI\executeCommand(), ilObjContentObjectGUI\explorer(), ilSystemStyleHTMLExport\export(), ilObjGlossary\exportHTML(), ilObjContentObject\exportHTML(), ilObjUserFolderGUI\exportObject(), ilTable2GUI\fillActionRow(), ilLuceneAdvancedSearchGUI\fillAdminPanel(), ilLuceneSearchGUI\fillAdminPanel(), ilTemplate\fillAdminPanel(), ilCalendarSelectionBlockGUI\fillDataSection(), ilBlockGUI\fillDetailRow(), ilTable2GUI\fillHeader(), ilCopyWizardPage\fillMainBlock(), ilTemplate\fillMessage(), ilConditionHandlerTableGUI\fillRow(), ilECSServerTableGUI\fillRow(), ilAuthLoginPageEditorTableGUI\fillRow(), ilBookmarkAdministrationTableGUI\fillRow(), ilShibbolethRoleAssignmentTableGUI\fillRow(), ilSearchResultTableGUI\fillRow(), ilClipboardTableGUI\fillRow(), ilLMPagesTableGUI\fillRow(), ilTrackedQuestionsTableGUI\fillRow(), ilItemGroupItemsTableGUI\fillRow(), ilLDAPRoleAssignmentTableGUI\fillRow(), ilLPCollectionSettingsTableGUI\fillRow(), ilPageLayoutTableGUI\fillRow(), ilObjectivesAlignmentTableGUI\fillRow(), ilCourseObjectiveQuestionsTableGUI\fillRow(), ilCalendarInboxSharedTableGUI\fillRow(), ilWikiContributorsTableGUI\fillRow(), ilCalendarSharedListTableGUI\fillRow(), ilDataCollectionFieldListTableGUI\fillRow(), ilExportIDTableGUI\fillRow(), ilDidacticTemplateSettingsTableGUI\fillRow(), ilCourseObjectivesTableGUI\fillRow(), ilCalendarChangedAppointmentsTableGUI\fillRow(), ilListOfQuestionsTableGUI\fillRow(), ilCalendarCategoryTableGUI\fillRow(), ilSkillAssignMaterialsTableGUI\fillRow(), ilCalendarManageTableGUI\fillRow(), ilExGradesTableGUI\fillRow(), ilExParticipantTableGUI\fillRow(), ilPDNewsTableGUI\fillRow(), ilFileSystemTableGUI\fillRow(), ilPDMailBlockGUI\fillRow(), ilTestQuestionsTableGUI\fillRow(), ilGroupParticipantsTableGUI\fillRow(), ilExerciseMemberTableGUI\fillRow(), ilLPProgressTableGUI\fillRow(), ilSurveyQuestionsTableGUI\fillRow(), ilDataCollectionRecordListTableGUI\fillRow(), ilUsersOnlineBlockGUI\fillRow(), ilCourseParticipantsTableGUI\fillRow(), ilQuestionBrowserTableGUI\fillRow(), ilTrUserObjectsPropsTableGUI\fillRow(), ilMediaPoolTableGUI\fillRow(), ilTrObjectUsersPropsTableGUI\fillRow(), ilTrMatrixTableGUI\fillRow(), ilTemplate\fillSideIcons(), ilSAHSPresentationGUI\finishSahs(), ilSCORMPresentationGUI\finishSahs(), ilStyleScopeExplorer\formatHeader(), ilAdministrationExplorer\formatHeader(), ilLMExplorer\formatHeader(), ilGlossarySelectorGUI\formatHeader(), ilFileSelectorGUI\formatHeader(), ilPoolSelectorGUI\formatHeader(), ilWorkspaceFolderExplorer\formatHeader(), ilIntLinkRepItemExplorer\formatHeader(), ilHACPExplorer\formatObject(), ilAICCExplorer\formatObject(), ilPublicSectionSelector\formatObject(), ilSCORMExplorer\formatObject(), ilContainerGUI\forwardToPageObject(), ilSecurImageUtil\getAudioScript(), ilChapterHierarchyFormGUI\getChildIcon(), ilHierarchyFormGUI\getChildIcon(), ilChapterHierarchyFormGUI\getChildIconAlt(), ilObjChatroomListGUI\getCommandImage(), ilObjTestListGUI\getCommandImage(), ilObjFileListGUI\getCommandImage(), ilObjLearningModuleListGUI\getCommandImage(), ilHierarchyFormGUI\getContent(), ilAdministrationGUI\getDropDown(), ilPublicUserProfileGUI\getEmbeddable(), ilObjMediaCastGUI\getFeedIconsHTML(), ilObjectListGUI\getHeaderAction(), ilHistoryGUI\getHistoryTable(), ilMainMenuSearchGUI\getHTML(), ilDataCollectionTreePickInputGUI\getHtml(), ilMiniCalendarGUI\getHTML(), ilCheckboxListOverlayGUI\getHTML(), ilPDNewsBlockGUI\getHTML(), ilNewsForContextBlockGUI\getHTML(), ilRatingGUI\getHTML(), ilCalendarBlockGUI\getHTML(), ilAdvancedSelectionListGUI\getHTML(), ilBlockGUI\getHTML(), ilSkillTreeNode\getIconPath(), ilObjSCORMInitData\getIliasScormVars(), ilCopyWizardExplorer\getImage(), ilLMTOCExplorer\getImage(), ilSurveySkillExplorer\getImage(), ilTableOfContentsExplorer\getImage(), ilExplorer\getImage(), ilSCORM13Player\getInlineCSS(), ilContainerContentGUI\getIntroduction(), ilPDSelectedItemsBlockGUI\getIntroduction(), ilMainMenuGUI\getLanguageSelection(), ilObjContentObjectGUI\getLayoutOption(), ilHierarchyFormGUI\getLevelHTML(), ilPDNotesBlockGUI\getListRowData(), ilBookmarkBlockGUI\getListRowData(), ilMainMenuGUI\getMemberViewHTML(), ilTemplate\getMessageHTML(), ilObjForumGUI\getModifiedReOnSubject(), ilMediaPlayerGUI\getMp3PlayerHtml(), ilFormPropertyGUI\getMultiIconsHTML(), ilLMEditorExplorerGUI\getNodeIcon(), ilMailExplorer\getNodeIcon(), ilMediaPoolExplorerGUI\getNodeIcon(), ilSCORM2004EditorExplorerGUI\getNodeIcon(), ilBookmarkExplorerGUI\getNodeIcon(), ilSkillTreeExplorerGUI\getNodeIcon(), ilTaxonomyExplorerGUI\getNodeIcon(), ilLMTOCExplorerGUI\getNodeIcon(), ilSkillTemplateTreeExplorerGUI\getNodeIcon(), ilVirtualSkillTreeExplorerGUI\getNodeIcon(), ilPersonalSkillExplorerGUI\getNodeIcon(), ilNoteGUI\getNoteListHTML(), ilExplorer\getOutput(), ilSCORMExplorer\getOutputIcons(), ilExAssignmentGUI\getOverviewHeader(), ilTestServiceGUI\getPassDetailsOverview(), ilNoteGUI\getPDNoteHTML(), assSingleChoiceGUI\getPreview(), assMultipleChoiceGUI\getPreview(), assMatchingQuestionGUI\getPreview(), assOrderingQuestionGUI\getPreview(), assMatchingQuestionGUI\getPreviewJS(), SurveyTextQuestionGUI\getPrintView(), SurveySingleChoiceQuestionGUI\getPrintView(), SurveyMultipleChoiceQuestionGUI\getPrintView(), SurveyMatrixQuestionGUI\getPrintView(), ilRepositoryUserResultTableGUI\getRelevanceHTML(), ilTestServiceGUI\getResultsSignature(), ilFileUploadGUI\getSharedHtml(), assOrderingHorizontalGUI\getSolutionOutput(), assTextSubsetGUI\getSolutionOutput(), assTextQuestionGUI\getSolutionOutput(), assNumericGUI\getSolutionOutput(), assSingleChoiceGUI\getSolutionOutput(), assMultipleChoiceGUI\getSolutionOutput(), assFileUploadGUI\getSolutionOutput(), assFlashQuestionGUI\getSolutionOutput(), assJavaAppletGUI\getSolutionOutput(), assMatchingQuestionGUI\getSolutionOutput(), assImagemapQuestionGUI\getSolutionOutput(), assOrderingQuestionGUI\getSolutionOutput(), assClozeTestGUI\getSolutionOutput(), ilObjStyleSheetGUI\getStyleExampleHTML(), ilObjGlossaryGUI\getTemplate(), assOrderingHorizontalGUI\getTestOutput(), assSingleChoiceGUI\getTestOutput(), assMultipleChoiceGUI\getTestOutput(), assOrderingQuestionGUI\getTestOutput(), assMatchingQuestionGUI\getTestOutput(), assMatchingQuestionGUI\getTestOutputJS(), ilPageObjectGUI\getTinyMenu(), ilPersonalDesktopGUI\getTreeModeTemplates(), getTypeIconPath(), ilObjForumGUI\getUserNotificationTableData(), ilObjUserGUI\handleIgnoredRequiredFields(), ilBookmarkBlockGUI\ilBookmarkBlockGUI(), ilCalendarBlockGUI\ilCalendarBlockGUI(), ilExternalFeedBlockGUI\ilExternalFeedBlockGUI(), ilLMPresentationGUI\ilLMHead(), ilLMPresentationGUI\ilLMNavigation(), ilLMPresentationGUI\ilMedia(), ilNewsForContextBlockGUI\ilNewsForContextBlockGUI(), ilNoteGUI\ilNoteGUI(), ilPDExternalFeedBlockGUI\ilPDExternalFeedBlockGUI(), ilPDNewsBlockGUI\ilPDNewsBlockGUI(), ilPDNotesBlockGUI\ilPDNotesBlockGUI(), ilPDTaggingBlockGUI\ilPDTaggingBlockGUI(), ilUsersOnlineBlockGUI\ilUsersOnlineBlockGUI(), ilSCORM2004ScoGUI\import(), ilObjCourseGUI\initEditForm(), ilLMPageObjectGUI\initEditLayoutForm(), ilTestManScoringParticipantsBySelectedQuestionAndPassTableGUI\initFilter(), ilObjSessionGUI\initForm(), ilObjGroupGUI\initForm(), ilConditionHandlerInterface\initFormCondition(), ilContainerReferenceGUI\initFormEditSelection(), ilCourseObjectivesGUI\initFormLimits(), ilNewsItemGUI\initFormNewsItem(), ilContainerReferenceGUI\initFormSelection(), ilAdvancedMDSettingsGUI\initFormSubstitutions(), ilCourseObjectivesGUI\initFormTitle(), ilObjForumGUI\initForumCreateForm(), ilObjBlogGUI\initHeaderAction(), ilObjGroupGUI\initHeaderAction(), ilObjCourseGUI\initHeaderAction(), ilObjFileGUI\initMultiUploadForm(), ilObjUserFolderGUI\initNewAccountMailForm(), ilShopNewsGUI\initNewsForm(), ilWikiPageGUI\initPrintViewSelectionForm(), ilPDNewsBlockGUI\initPrivateSettingsForm(), ilLMPresentationGUI\initScreenHead(), ilShopNewsGUI\initSettingsForm(), ilObjWikiGUI\initSettingsForm(), ilNewsForContextBlockGUI\initSettingsForm(), ilObjFileGUI\initSingleUploadForm(), ilCloudPluginUploadGUI\initUploadForm(), ilCourseObjectivesGUI\initWizard(), ilObjFileGUI\initZipUploadForm(), ilSelectBuilderInputGUI\insert(), ilTextWizardInputGUI\insert(), ilOrderingTextWizardInputGUI\insert(), ilMatchingPairWizardInputGUI\insert(), ilColorPickerInputGUI\insert(), ilRandomTestInputGUI\insert(), ilMatrixRowWizardInputGUI\insert(), ilEssayKeywordWizardInputGUI\insert(), ilMultipleChoiceWizardInputGUI\insert(), ilFileWizardInputGUI\insert(), ilImagemapFileInputGUI\insert(), ilTRBLColorPickerInputGUI\insert(), ilKVPWizardInputGUI\insert(), ilAnswerWizardInputGUI\insert(), ilImageWizardInputGUI\insert(), ilCategoryWizardInputGUI\insert(), ilMatchingWizardInputGUI\insert(), ilSingleChoiceWizardInputGUI\insert(), ilObjectListGUI\insertCommands(), ilObjectListGUI\insertCutCommand(), ilObjectListGUI\insertDeleteCommand(), ilPageObjectGUI\insertHelp(), ilObjectListGUI\insertIconsAndCheckboxes(), ilObjOrgUnitListGUI\insertInfoScreenCommand(), ilObjectListGUI\insertInfoScreenCommand(), ilPropertyFormGUI\insertItem(), ilObjectListGUI\insertLinkCommand(), ilObjectListGUI\insertPayment(), ilCourseObjectiveListGUI\insertProgressInfo(), ilObjectListGUI\insertRelevance(), ilObjectListGUI\insertSubscribeCommand(), ilObjectListGUI\insertTitle(), ilMailFolderTableGUI\isLuceneSearchEnabled(), ilHACPPresentationGUI\launchSahs(), ilAICCPresentationGUI\launchSahs(), ilSAHSPresentationGUI\launchSahs(), ilSCORMPresentationGUI\launchSahs(), ilGlossaryPresentationGUI\listDefinitions(), ilGlossaryTermGUI\listDefinitions(), ilObjRoleGUI\listDesktopItemsObject(), ilSessionOverviewGUI\listSessions(), ilGlossaryTermGUI\listUsages(), ilObjiLincCourseGUI\mailMembersObject(), ilObjGroupGUI\mailMembersObject(), ilObjCourseGUI\mailMembersObject(), ilPDSelectedItemsBlockGUI\manageObject(), ilObjTestGUI\marksObject(), ilObjSessionGUI\materialsObject(), ilGlossaryPresentationGUI\media(), ilObjSessionGUI\membersObject(), ilObjGroupGUI\membersObject(), ilObjCourseGUI\membersObject(), ilObjSCORMLearningModuleGUI\newModuleVersion(), ilTestEvaluationGUI\outParticipantsPassDetails(), ilTestEvaluationGUI\outParticipantsResultsOverview(), ilScoringAdjustmentGUI\outputAdjustQuestionForm(), assQuestionGUI\outQuestionType(), ilSurveyExecutionGUI\outSurveyPage(), ilTestEvaluationGUI\outUserResultsOverview(), ilTestOutputGUI\outWorkingForm(), ilTestPlayerDynamicQuestionSetGUI\outWorkingForm(), ilObjContentObjectGUI\pages(), ilDataCollectionDatatype\parseHTML(), ilObjMediaPoolSubItemListGUI\parseImage(), ilSubItemListGUI\parseRelevance(), ilObjRoleTemplateGUI\permObject(), ilTestPlayerAbstractGUI\populateCancelButtonBlock(), ilTestPlayerAbstractGUI\populateQuestionMarkingBlockAsMarked(), ilTestPlayerAbstractGUI\populateQuestionMarkingBlockAsUnmarked(), ilPersonalDesktopGUI\prepareContentView(), ilShopBaseGUI\prepareOutput(), ilSearchBaseGUI\prepareOutput(), ilGlossaryPresentationGUI\prepareOutput(), ilObjLanguageExtGUI\prepareOutput(), ilTermsOfServiceAgreementByLanguageTableGUI\prepareRow(), ilTermsOfServiceAcceptanceHistoryTableGUI\prepareRow(), ilObjTestGUI\printobject(), ilObjSystemFolderGUI\printProxyStatus(), ilSurveyEditorGUI\printViewObject(), ilGlossaryPresentationGUI\printViewSelection(), ilDragDropFileInputGUI\render(), ilGloAdvColSortInputGUI\render(), ilBirthdayInputGUI\render(), ilScheduleInputGUI\render(), ilDateTimeInputGUI\render(), ilTableGUI\render(), ilDateDurationInputGUI\render(), ilTable2GUI\render(), ilHierarchyFormGUI\renderChild(), ilRatingGUI\renderDetails(), ilMainMenuGUI\renderEntry(), ilTableGUI\renderHeader(), ilMainMenuGUI\renderHelpButtons(), ilCalendarSelectionBlockGUI\renderItem(), ilNestedOrderingGUI\renderListItem(), ilSCORM2004Asset\renderNavigation(), ilObjBlogGUI\renderNavigation(), ilSurveyPageGUI\renderPage(), ilSurveyPageGUI\renderPageNode(), ilMainMenuGUI\renderStatusBox(), ilOrgUnitTreeExplorerGUI\renderUnit(), ilPaymentObjectGUI\resetObjectFilter(), ilPersonalSkillsGUI\selfEvaluation(), ilWebAccessChecker\sendError(), ilConditionHandlerTableGUI\setConditions(), ilSAHSPresentationGUI\setInfoTabs(), ilSkillTreeNodeGUI\setLocator(), ilSCORM2004NodeGUI\setLocator(), ilSCORMOfflineModeGUI\setOfflineModeTabs(), ilSCORM2004SeqChapterGUI\setTabs(), ilSkillTemplateGUI\setTabs(), ilSCORM2004AssetGUI\setTabs(), ilSCORM2004ChapterGUI\setTabs(), ilSCORM2004PageNodeGUI\setTabs(), ilPageLayoutGUI\setTabs(), ilEditClipboardGUI\setTabs(), ilSCORM2004ScoGUI\setTabs(), ilObjSAHSLearningModuleGUI\setTabs(), ilStructureObjectGUI\setTabs(), ilObjFileBasedLMGUI\setTabs(), ilObjTaxonomyGUI\setTabs(), ilObjMediaObjectGUI\setTabs(), ilObjContentObjectGUI\setTabs(), ilObjWorkspaceRootFolderGUI\setTitleAndDescription(), ilObjUserGUI\setTitleAndDescription(), ilObjectGUI\setTitleAndDescription(), ilObjLanguageExtGUI\setTitleAndDescription(), ilObjQuestionPoolGUI\setTitleAndDescription(), ilObjForumGUI\setTreeStateAsynchObject(), ilTestSubmissionReviewGUI\show(), ilCalendarDayGUI\show(), ilCalendarWeekGUI\show(), ilCalendarMonthGUI\show(), ilLMObjectGUI\showActions(), ilObjUserFolderGUI\showActions(), ilObjStyleSettingsGUI\showActions(), ilObjGlossaryGUI\showActions(), ilObjContentObjectGUI\showActions(), ilContainerGUI\showAdministrationPanel(), ilPasswordAssistanceGUI\showAssignPasswordForm(), ilPasswordAssistanceGUI\showAssistanceForm(), ilPurchaseBaseGUI\showBillConfirm(), ilStartUpGUI\showCASLoginForm(), ilShopShoppingCartGUI\showCouponInput(), ilPurchaseBMFGUI\showCreditCard(), ilPurchaseBMFGUI\showDebitEntry(), ilShopPurchaseGUI\showDemoVersion(), ilShopPurchaseGUI\showDetails(), ilGlossaryPresentationGUI\showDownloadList(), ilLMPresentationGUI\showDownloadList(), ilCalendarMonthGUI\showEvents(), ilExternalFeedBlockGUI\showFeedItem(), ilPDExternalFeedBlockGUI\showFeedItem(), ilPDNewsBlockGUI\showFeedUrl(), ilNewsForContextBlockGUI\showFeedUrl(), ilMemberExportGUI\showFileList(), ilCalendarDayGUI\showFulldayAppointment(), ilCalendarWeekGUI\showFulldayAppointment(), ilObjMediaCastGUI\showGallery(), ilMailGUI\showHeader(), ilHelpGUI\showHelp(), ilStructureObjectGUI\showHierarchy(), ilLPObjectStatisticsGUI\showLearningProgressDetails(), ilInternalLinkGUI\showLinkHelp(), ilPDMailBlockGUI\showMail(), ilObjMediaPoolGUI\showMedia(), ilPasswordAssistanceGUI\showMessageForm(), ilNewsForContextBlockGUI\showNews(), ilPDNotesBlockGUI\showNote(), ilStartUpGUI\showOpenIdLoginForm(), ilSCORM2004NodeGUI\showOrganization(), ilObjSCORM2004LearningModuleGUI\showOrganization(), ilHelpGUI\showPage(), ilPageObjectGUI\showPage(), ilContainerGUI\showPasteTreeObject(), ilPurchaseBMFGUI\showPaymentType(), ilLMPresentationGUI\showPrintView(), ilLMPresentationGUI\showPrintViewSelection(), ilPDTaggingBlockGUI\showResourcesForTag(), ilMailSearchGUI\showResults(), ilSearchGUI\showSearch(), ilLuceneSearchGUI\showSearchForm(), ilPaymentObjectGUI\showSelectedObject(), ilTestPlayerAbstractGUI\showSideList(), ilCourseContentGUI\showStartObjects(), ilObjCourseGUI\showStartObjects(), ilContainerObjectiveGUI\showStatus(), ilLMPresentationGUI\showTableOfContents(), ilNoteGUI\showTargets(), ilObjectCopyGUI\showTargetSelectionTree(), ilObjSCORM2004LearningModuleGUI\showTrackingItems(), ilObjSCORM2004LearningModuleGUI\showTree(), ilMailFolderGUI\showUser(), ilPasswordAssistanceGUI\showUsernameAssistanceForm(), ilCourseContentGUI\showUserTimings(), ilStructureObjectGUI\subchap(), assFormulaQuestion\substituteVariables(), ilObjQuestionPoolGUI\uploadQplObject(), ilObjTestGUI\uploadTstObject(), ilSCORMOfflineModeGUI\view(), and ilCourseArchivesGUI\view().

108  {
109  global $ilias, $styleDefinition, $ilCtrl, $ilUser;
110 
111  if (is_int(strpos($_SERVER["PHP_SELF"], "setup.php")))
112  {
113  $module_path = "..";
114  }
115  if ($module_path != "")
116  {
117  $module_path = "/".$module_path;
118  }
119 
120  // default image
121  $default_img = ".".$module_path."/templates/default/images/".$img;
122 
123  // use ilStyleDefinition instead of account to get the current skin and style
124  require_once("./Services/Style/classes/class.ilStyleDefinition.php");
125  $current_skin = ilStyleDefinition::getCurrentSkin();
126  $current_style = ilStyleDefinition::getCurrentStyle();
127 
128  if (is_object($styleDefinition))
129  {
130  $image_dir = $styleDefinition->getImageDirectory(
132  $current_style);
133  }
134  if ($current_skin == "default")
135  {
136  $user_img = ".".$module_path."/templates/default/".$image_dir."/".$img;
137  $skin_img = ".".$module_path."/templates/default/images/".$img;
138  }
139  else if (is_object($styleDefinition) && $current_skin != "default")
140  {
141  $user_img = "./Customizing/global/skin/".
142  $current_skin.$module_path."/".$image_dir."/".$img;
143  $skin_img = "./Customizing/global/skin/".
144  $current_skin.$module_path."/images/".$img;
145  }
146 
147  if ($offline)
148  {
149  return "./images/".$img;
150  }
151  else if (@file_exists($user_img) && $image_dir != "")
152  {
153  return $user_img; // found image for skin and style
154  }
155  else if (file_exists($skin_img))
156  {
157  return $skin_img; // found image in skin/images
158  }
159 
160  return $default_img; // take image in default
161  }
global $ilCtrl
Definition: ilias.php:18
static getCurrentMasterStyle()
get the current style
static getCurrentSkin()
get the current skin
global $ilUser
Definition: imgupload.php:15
static getCurrentStyle()
get the current style
+ Here is the call graph for this function:
+ Here is the caller graph for this function:

◆ getImageTagByType()

static ilUtil::getImageTagByType (   $a_type,
  $a_path,
  $a_big = false 
)
static

Builds an html image tag TODO: function still in use, but in future use getImagePath and move HTML-Code to your template file public.

Parameters
stringobject type
stringtpl path

Definition at line 29 of file class.ilUtil.php.

References $filename, and $lng.

Referenced by ilObjUserFolderGUI\confirmDeleteExportFileObject(), ilObjMediaPoolGUI\confirmRemove(), ilBookmarkAdministrationGUI\delete(), ilObjContentObjectGUI\delete(), ilObjStyleSheetGUI\deleteObject(), ilObjStyleSettingsGUI\deletePglObject(), ilObjStyleSettingsGUI\deleteStyleObject(), ilObjSCORMLearningModuleGUI\deleteTrackingForUser(), ilObjSCORM2004LearningModuleGUI\deleteTrackingForUser(), ilObjTypeDefinitionGUI\displayList(), ilObjTypeDefinitionGUI\editObject(), ilObjiLincClassroomGUI\removeClassroom(), ilObjiLincCourseGUI\removeMemberObject(), and ilObjSCORMLearningModuleGUI\stopUserOfflineMode().

30  {
31  global $lng;
32 
33  if ($a_big)
34  {
35  $big = "_b";
36  }
37  $filename = "icon_".$a_type."$big.png";
38 
39  return "<img src=\"".ilUtil::getImagePath($filename)."\" alt=\"".$lng->txt("obj_".$a_type)."\" title=\"".$lng->txt("obj_".$a_type)."\" border=\"0\" vspace=\"0\"/>";
40  //return "<img src=\"".$a_path."/images/"."icon_".$a_type."$big.png\" alt=\"".$lng->txt("obj_".$a_type)."\" title=\"".$lng->txt("obj_".$a_type)."\" border=\"0\" vspace=\"0\"/>";
41  }
$filename
Definition: buildRTE.php:89
global $lng
Definition: privfeed.php:40
+ Here is the caller graph for this function:

◆ getJavaPath()

static ilUtil::getJavaPath ( )
static

get full java path (dir + java command)

Definition at line 2395 of file class.ilUtil.php.

Referenced by ilObjSCORMValidator\validateXML().

2396  {
2397  return PATH_TO_JAVA;
2398  //global $ilias;
2399 
2400  //return $ilias->getSetting("java_path");
2401  }
+ Here is the caller graph for this function:

◆ getJSLocation()

static ilUtil::getJSLocation (   $a_js_name,
  $a_js_location = "",
  $add_version = FALSE 
)
static

get full javascript file name (path inclusive) of current user

Parameters
$a_js_namestring The name of the js file
$a_js_locationstring The location of the js file e.g. a module path
$add_versionboolean Add version information to the filename public

Definition at line 244 of file class.ilUtil.php.

References $filename, and ilStyleDefinition\getCurrentSkin().

Referenced by ilTestOutputGUI\outWorkingForm(), and ilTestPlayerDynamicQuestionSetGUI\outWorkingForm().

245  {
246  global $ilias;
247 
248  // add version as parameter to force reload for new releases
249  $js_name = $a_js_name;
250  if (strlen($a_js_location) && (strcmp(substr($a_js_location, -1), "/") != 0)) $a_js_location = $a_js_location . "/";
251 
252  $filename = "";
253  // use ilStyleDefinition instead of account to get the current skin
254  require_once("./Services/Style/classes/class.ilStyleDefinition.php");
255  if (ilStyleDefinition::getCurrentSkin() != "default")
256  {
257  $filename = "./Customizing/global/skin/".ilStyleDefinition::getCurrentSkin()."/".$a_js_location.$js_name;
258  }
259  if (strlen($filename) == 0 || !file_exists($filename))
260  {
261  $filename = "./" . $a_js_location . "templates/default/".$js_name;
262  }
263  $vers = "";
264  if ($add_version)
265  {
266  $vers = str_replace(" ", "-", $ilias->getSetting("ilias_version"));
267  $vers = "?vers=".str_replace(".", "-", $vers);
268  }
269  return $filename . $vers;
270  }
static getCurrentSkin()
get the current skin
$filename
Definition: buildRTE.php:89
+ Here is the call graph for this function:
+ Here is the caller graph for this function:

◆ getMemString()

static ilUtil::getMemString ( )
static

get current memory usage as string

Definition at line 3711 of file class.ilUtil.php.

3712  {
3713  $my_pid = getmypid();
3714  return ("MEMORY USAGE (% KB PID ): ".`ps -eo%mem,rss,pid | grep $my_pid`);
3715  }

◆ getMySQLTimestamp()

static ilUtil::getMySQLTimestamp (   $a_ts)
static

Get MySQL timestamp in 4.1.x or higher format (yyyy-mm-dd hh:mm:ss) This function converts a timestamp, if MySQL 4.0 is used.

Parameters
stringMySQL timestamp string
Returns
string MySQL 4.1.x timestamp string

Definition at line 4877 of file class.ilUtil.php.

Referenced by ilObjExercise\_lookupStatusTime(), ilExAssignment\getLastSubmission(), ilExAssignment\lookupFeedbackTimeOfUser(), ilExAssignment\lookupSentTimeOfUser(), and ilExAssignment\lookupStatusTimeOfUser().

4878  {
4879  global $ilDB;
4880 
4881  return $a_ts;
4882  }
+ Here is the caller graph for this function:

◆ getNewContentStyleSheetLocation()

static ilUtil::getNewContentStyleSheetLocation (   $mode = "output")
static

get full style sheet file name (path inclusive) of current user

public

Definition at line 313 of file class.ilUtil.php.

References ilStyleDefinition\getCurrentSkin().

Referenced by ilTinyMCE\addCustomRTESupport(), ilTinyMCE\addRTESupport(), ilTinyMCE\addUserTextEditor(), and ilTemplate\fillNewContentStyle().

314  {
315  global $ilias;
316 
317  // add version as parameter to force reload for new releases
318  if ($mode != "filesystem")
319  {
320  $vers = str_replace(" ", "-", $ilias->getSetting("ilias_version"));
321  $vers = "?vers=".str_replace(".", "-", $vers);
322  }
323 
324  // use ilStyleDefinition instead of account to get the current skin and style
325  require_once("./Services/Style/classes/class.ilStyleDefinition.php");
326  if (ilStyleDefinition::getCurrentSkin() == "default")
327  {
328  $in_style = "./templates/".ilStyleDefinition::getCurrentSkin()."/"
329  .ilStyleDefinition::getCurrentStyle()."_cont.css";
330  }
331  else
332  {
333  $in_style = "./Customizing/global/skin/".ilStyleDefinition::getCurrentSkin()."/"
334  .ilStyleDefinition::getCurrentStyle()."_cont.css";
335  }
336 
337  if (is_file("./".$in_style))
338  {
339  return $in_style.$vers;
340  }
341  else
342  {
343  return "templates/default/delos_cont.css".$vers;
344  }
345  }
static getCurrentSkin()
get the current skin
+ Here is the call graph for this function:
+ Here is the caller graph for this function:

◆ getP3PLocation()

static ilUtil::getP3PLocation ( )
static

Get p3p file path.

(Not in use yet, see class.ilTemplate.php->show())

public

Definition at line 279 of file class.ilUtil.php.

References ILIAS_MODULE.

280  {
281  global $ilias;
282 
283  if (defined("ILIAS_MODULE"))
284  {
285  $base = '';
286  for($i = 0;$i < count(explode('/',ILIAS_MODULE));$i++)
287  {
288  $base .= "../Services/Privacy/";
289  }
290  }
291  else
292  {
293  $base = "./Services/Privacy/";
294  }
295 
296  if (is_file($base."w3c/p3p.xml"))
297  {
298  return ILIAS_HTTP_PATH."w3c/p3p.xml";
299  }
300  else
301  {
302  return ILIAS_HTTP_PATH."/w3c/p3p_template.xml";
303  }
304  }
const ILIAS_MODULE
Definition: payment.php:15

◆ getPasswordRequirementsInfo()

static ilUtil::getPasswordRequirementsInfo ( )
static

infotext for ilPasswordInputGUI setInfo()

<type> $lng

Returns
<string> info about allowed chars for password

Definition at line 1393 of file class.ilUtil.php.

References $lng, and ilSecuritySettings\_getInstance().

Referenced by ilObjUserGUI\initForm(), ilPersonalSettingsGUI\initPasswordForm(), and ilPDNewsBlockGUI\initPrivateSettingsForm().

1394  {
1395  global $lng;
1396 
1397  include_once('./Services/PrivacySecurity/classes/class.ilSecuritySettings.php');
1398  $security = ilSecuritySettings::_getInstance();
1399 
1400  $infos = array(sprintf($lng->txt('password_allow_chars'), self::getPasswordValidChars(false)));
1401 
1402  // check if password to short
1403  if( $security->getPasswordMinLength() > 0 )
1404  {
1405  $infos[] = sprintf( $lng->txt('password_to_short'), $security->getPasswordMinLength() );
1406  }
1407 
1408  // check if password not to long
1409  if( $security->getPasswordMaxLength() > 0 )
1410  {
1411  $infos[] = sprintf( $lng->txt('password_to_long'), $security->getPasswordMaxLength() );
1412  }
1413 
1414  // if password must contains Chars and Numbers
1415  if( $security->isPasswordCharsAndNumbersEnabled() )
1416  {
1417  $infos[] = $lng->txt('password_must_chars_and_numbers');
1418  }
1419 
1420  // if password must contains Special-Chars
1421  if( $security->isPasswordSpecialCharsEnabled() )
1422  {
1423  $infos[] = $lng->txt('password_must_special_chars');
1424  }
1425 
1426  if($security->getPasswordNumberOfUppercaseChars() > 0)
1427  {
1428  $infos[] = sprintf($lng->txt('password_must_contain_ucase_chars'), $security->getPasswordNumberOfUppercaseChars());
1429  }
1430 
1431  if($security->getPasswordNumberOfLowercaseChars() > 0)
1432  {
1433  $infos[] = sprintf($lng->txt('password_must_contain_lcase_chars'), $security->getPasswordNumberOfLowercaseChars());
1434  }
1435 
1436  return implode('<br />', $infos);
1437  }
global $lng
Definition: privfeed.php:40
static _getInstance()
Get instance of ilSecuritySettings.
+ Here is the call graph for this function:
+ Here is the caller graph for this function:

◆ getPasswordValidChars()

static ilUtil::getPasswordValidChars (   $a_as_regex = true,
  $a_only_special_chars = false 
)
static

All valid chars for password.

Parameters
bool$a_as_regex
bool$a_only_special_chars
Returns
string

Definition at line 1367 of file class.ilUtil.php.

1368  {
1369  if( $a_as_regex )
1370  {
1371  if( $a_only_special_chars )
1372  {
1373  return '/[_\.\+\?\#\-\*\@!\$\%\~\/\:\;]+/';
1374  }
1375  else
1376  {
1377  return '/^[A-Za-z0-9_\.\+\?\#\-\*\@!\$\%\~\/\:\;]+$/';
1378  }
1379  }
1380  else
1381  {
1382  return 'A-Z a-z 0-9 _.+?#-*@!$%~/:;';
1383  }
1384  }

◆ getSecureTags()

static ilUtil::getSecureTags ( )
static

Definition at line 2773 of file class.ilUtil.php.

Referenced by assQuestionGUI\getSelfAssessmentTags(), and secureString().

2774  {
2775  return array("strong", "em", "u", "strike", "ol", "li", "ul", "p", "div",
2776  "i", "b", "code", "sup", "sub", "pre", "gap", "a", "img");
2777  }
+ Here is the caller graph for this function:

◆ getSelectName()

static ilUtil::getSelectName (   $selected,
  $values 
)
static

???

public

Parameters
string
string

Definition at line 460 of file class.ilUtil.php.

461  {
462  return($values[$selected]);
463  }

◆ getStyleSheetLocation()

static ilUtil::getStyleSheetLocation (   $mode = "output",
  $a_css_name = "",
  $a_css_location = "" 
)
static

get full style sheet file name (path inclusive) of current user

Parameters
$modestring Output mode of the style sheet ("output" or "filesystem"). !"filesystem" generates the ILIAS version number as attribute to force the reload of the style sheet in a different ILIAS version
$a_css_namestring The name of the style sheet. If empty, the default style name will be chosen
$a_css_locationstring The location of the style sheet e.g. a module path. This parameter only makes sense when $a_css_name is used public

Definition at line 199 of file class.ilUtil.php.

References $filename, ilStyleDefinition\getCurrentSkin(), and ilStyleDefinition\getCurrentStyle().

Referenced by ilPurchaseBaseGUI\__buildStylesheet(), ilExport\_generateIndexFile(), ilTinyMCE\addRTESupport(), ilCharSelectorGUI\addToPage(), ilTinyMCE\addUserTextEditor(), ilInitialisation\authenticate(), ilSCORMPresentationGUI\contentSelect(), ilObjTest\deliverPDFfromHTML(), ilTestEvaluationGUI\detailedEvaluation(), ilPageObjectGUI\displayMedia(), ilPCDataTableGUI\editData(), ilObjSurveyGUI\executeCommand(), ilForumExportGUI\executeCommand(), ilObjSurveyQuestionPoolGUI\executeCommand(), ilObjQuestionPoolGUI\executeCommand(), ilPersonalDesktopGUI\executeCommand(), ilHACPPresentationGUI\explorer(), ilAICCPresentationGUI\explorer(), ilSAHSPresentationGUI\explorer(), ilSCORMPresentationGUI\explorer(), ilObjContentObjectGUI\explorer(), ilSystemStyleHTMLExport\export(), ilLMPresentationGUI\exportbibinfo(), ilObjGlossary\exportHTML(), ilObjContentObject\exportHTML(), ilSAHSPresentationGUI\finishSahs(), ilSCORMPresentationGUI\finishSahs(), ilObjTest\getCustomStyles(), ilAttendanceList\getFullscreenHTML(), ilMainMenuGUI\getLanguageSelection(), ilExplorer\getOutput(), ilSCORM13Player\getPlayer(), assOrderingQuestionGUI\getPreview(), assMatchingQuestionGUI\getPreviewJS(), assOrderingQuestionGUI\getTestOutput(), assMatchingQuestionGUI\getTestOutputJS(), ilObjTest\getTestStyleLocation(), ilLMPresentationGUI\glossary(), ilLMPresentationGUI\ilMedia(), ilFileUploadGUI\initFileUpload(), ilPreviewGUI\initPreview(), ilLMPresentationGUI\initScreenHead(), ilLMPresentationGUI\layout(), ilGlossaryPresentationGUI\media(), ilObjGroupGUI\membersGalleryObject(), ilObjiLincCourseGUI\membersGalleryObject(), ilObjCourseGUI\membersGalleryObject(), ilTestEvaluationGUI\outCorrectSolution(), ilTestPlayerAbstractGUI\outCorrectSolution(), ilTestEvaluationGUI\outEvaluation(), ilTestEvaluationGUI\outParticipantsPassDetails(), ilTestEvaluationGUI\outParticipantsResultsOverview(), ilTestEvaluationGUI\outUserListOfAnswerPasses(), ilTestEvaluationGUI\outUserPassDetails(), ilTestEvaluationGUI\outUserResultsOverview(), ilObjTestGUI\printobject(), ilPortfolioPageGUI\renderConsultationHours(), ilInternalLinkGUI\saveFileLink(), ilSCORM2004ScoGUI\sco_preview(), ilContainerLinkListGUI\show(), ilFramesetGUI\show(), ilCalendarPresentationGUI\show(), ilObjDlBookGUI\showAbstract(), ilObjDlBookGUI\showCitation(), ilLMPresentationGUI\showDownloadList(), ilInternalLinkGUI\showLinkHelp(), ilContainerGUI\showLinkListObject(), ilTestPlayerAbstractGUI\showListOfAnswers(), ilObjMediaPoolGUI\showMedia(), ilPageObjectGUI\showMediaFullscreen(), ilPageObjectGUI\showPage(), ilLMPresentationGUI\showPrintViewSelection(), ilTestPlayerAbstractGUI\showSideList(), ilLMPresentationGUI\showTableOfContents(), ilRepositoryGUI\showTree(), ilObjSCORM2004LearningModuleGUI\showTree(), ilObjTestGUI\showUserResults(), ilSCORM13Player\specialPage(), ilSAHSPresentationGUI\unloadSahs(), ilSCORMPresentationGUI\unloadSahs(), ilAICCPresentationGUI\view(), ilSAHSPresentationGUI\view(), and ilSCORMPresentationGUI\view().

200  {
201  global $ilias;
202 
203  // add version as parameter to force reload for new releases
204  // use ilStyleDefinition instead of account to get the current style
205  require_once("./Services/Style/classes/class.ilStyleDefinition.php");
206  $stylesheet_name = (strlen($a_css_name))
207  ? $a_css_name
209  if (strlen($a_css_location) && (strcmp(substr($a_css_location, -1), "/") != 0))
210  {
211  $a_css_location = $a_css_location . "/";
212  }
213 
214  $filename = "";
215  // use ilStyleDefinition instead of account to get the current skin
216  require_once("./Services/Style/classes/class.ilStyleDefinition.php");
217  if (ilStyleDefinition::getCurrentSkin() != "default")
218  {
219  $filename = "./Customizing/global/skin/".ilStyleDefinition::getCurrentSkin()."/".$a_css_location.$stylesheet_name;
220  }
221  if (strlen($filename) == 0 || !file_exists($filename))
222  {
223  $filename = "./" . $a_css_location . "templates/default/".$stylesheet_name;
224  }
225  $vers = "";
226  if ($mode != "filesystem")
227  {
228  $vers = str_replace(" ", "-", $ilias->getSetting("ilias_version"));
229  $vers = "?vers=".str_replace(".", "-", $vers);
230  }
231  return $filename . $vers;
232  }
static getCurrentSkin()
get the current skin
$filename
Definition: buildRTE.php:89
static getCurrentStyle()
get the current style
+ Here is the call graph for this function:
+ Here is the caller graph for this function:

◆ getTypeIconPath()

static ilUtil::getTypeIconPath (   $a_type,
  $a_obj_id,
  $a_size = 'small' 
)
static

Get type icon path path Return image path for icon_xxx.pngs Or (if enabled) path to custom icon.

public

Parameters
stringobj_type
intobj_id
stringsize 'tiny','small' or 'big'

Definition at line 55 of file class.ilUtil.php.

References $ilSetting, $location, $path, ilContainer\_lookupIconPath(), and getImagePath().

Referenced by ilCourseContentGUI\__renderItem(), ilCourseContentGUI\__renderUserItem(), ilCourseObjectivePresentationGUI\__showOtherResources(), ilCalendarCategoryGUI\addReferenceLinks(), ilAdministrationCommandGUI\delete(), ilRegistrationGUI\fillMembershipLimitation(), ilECSImportedContentTableGUI\fillRow(), ilCourseObjectiveMaterialAssignmentTableGUI\fillRow(), ilCourseObjectiveQuestionAssignmentTableGUI\fillRow(), ilPDSelectedItemsTableGUI\fillRow(), ilWorkspaceShareTableGUI\fillRow(), ilPathGUI\getHTML(), ilLPObjectStatisticsTypesTableGUI\getItems(), ilTrMatrixTableGUI\getSelectableColumns(), ilWorkspaceAccessTableGUI\importData(), ilCourseObjectivesGUI\initFormLimits(), ilObjiLincClassroomGUI\initSettingsForm(), and ilObjiLincCourseGUI\initSettingsForm().

56  {
57  global $ilSetting, $objDefinition;
58 
59  if($ilSetting->get("custom_icons"))
60  {
61  switch($a_type)
62  {
63  case 'cat':
64  case 'crs':
65  case 'grp':
66  include_once('./Services/Container/classes/class.ilContainer.php');
67  if(strlen($path = ilContainer::_lookupIconPath($a_obj_id,$a_size)))
68  {
69  return $path;
70  }
71  }
72  }
73 
74  if ($objDefinition->isPluginTypeName($a_type))
75  {
76  $class_name = "il".$objDefinition->getClassName($a_type).'Plugin';
77  $location = $objDefinition->getLocation($a_type);
78  include_once($location."/class.".$class_name.".php");
79  return call_user_func(array($class_name, "_getIcon"), $a_type, $a_size, $a_obj_id);
80  }
81 
82  switch($a_size)
83  {
84  case 'tiny':
85  $postfix = '_s.png';
86  break;
87  case 'big':
88  $postfix = '_b.png';
89  break;
90  default:
91  $postfix = '.png';
92  break;
93  }
94  return ilUtil::getImagePath('icon_'.$a_type.$postfix);
95  }
$location
Definition: buildRTE.php:44
_lookupIconPath($a_id, $a_size="big")
lookup icon path
static getImagePath($img, $module_path="", $mode="output", $offline=false)
get image path (for images located in a template directory)
global $ilSetting
Definition: privfeed.php:40
$path
Definition: index.php:22
+ Here is the call graph for this function:
+ Here is the caller graph for this function:

◆ getUsersOnline()

static ilUtil::getUsersOnline (   $a_user_id = 0)
static

reads all active sessions from db and returns users that are online OR returns only one active user if a user_id is given

Parameters
integeruser_id (optional)
Returns
array

Definition at line 1704 of file class.ilUtil.php.

Referenced by ilObjUserGUI\editOldObject().

1705  {
1706  include_once("./Services/User/classes/class.ilObjUser.php");
1707  return ilObjUser::_getUsersOnline($a_user_id);
1708  }
+ Here is the caller graph for this function:

◆ getWebspaceDir()

static ilUtil::getWebspaceDir (   $mode = "filesystem")
static

get webspace directory

Parameters
string$modeuse "filesystem" for filesystem operations and "output" for output operations, e.g. images

Definition at line 1658 of file class.ilUtil.php.

Referenced by ilFileDataShop\__construct(), ilExternalFeed\_createCacheDirectory(), ilObjStyleSheet\_createImagesDirectory(), ilObjMediaObject\_createThumbnailDirectory(), ilChatroomSmilies\_deleteSmiley(), ilObjFileBasedLMAccess\_determineStartUrl(), ilContainer\_getContainerDirectory(), ilObjMediaObject\_getDirectory(), ilObjStyleSheet\_getImagesDirectory(), ilChatroomSmilies\_getSmiley(), ilChatroomSmilies\_getSmileyDir(), ilChatroomSmileyTask\_getSmileyDir(), ilChatroomSmilies\_getSmilies(), ilChatroomSmilies\_getSmiliesBasePath(), ilChatroomSmilies\_getSmiliesById(), ilObjMediaObject\_getThumbnailDirectory(), ilObjMediaObject\_getURL(), ilObjSAHSLearningModuleAccess\_lookupDiskUsage(), ilObjFileBasedLMAccess\_lookupDiskUsage(), ilPCTableGUI\_renderTable(), ilChatroomSmilies\_setupFolder(), ilObjUser\_uploadPersonalPicture(), ilTestPlayerAbstractGUI\archiveParticipantSubmission(), ilObjMediaObjectGUI\assignFullscreenObject(), ilObjMediaObjectGUI\assignStandardObject(), ilContObjParser\copyMobFiles(), ilObjUser\copyProfilePicturesToDirectory(), ilContainer\createContainerDirectory(), ilObjSAHSLearningModule\createDataDirectory(), ilObjMediaObjectGUI\createDirectoryObject(), ilObjExternalToolsSettingsGUI\createSocialBookmarkObject(), ilObjStyleSheet\delete(), ilObjMediaObjectGUI\deleteFileObject(), ilPublicUserProfileGUI\deliverVCard(), ilPageObjectGUI\displayMedia(), ilObjMediaObjectGUI\editFilesObject(), ilObjUserGUI\editOldObject(), ilObjMediaObjectGUI\executeCommand(), ilObjMediaObject\exportFiles(), ilObjContentObject\exportHTML(), ilCOPageHTMLExport\exportHTMLMOB(), ilObjGlossary\exportHTMLMOB(), ilObjContentObject\exportHTMLMOB(), ilObjStyleSheet\getContentStylePath(), ilFileDataShop\getCurrentImageWebPath(), ilObjFileBasedLM\getDataDirectory(), ilObjSAHSLearningModule\getDataDirectory(), ilObjMediaObject\getDataDirectory(), ilPublicUserProfileGUI\getEmbeddable(), ilImageMapEditorGUI\getImageMapOutput(), ilFileDataCourse\getOnlineLink(), ilFSStorageCourse\getOnlineLink(), ilUserXMLWriter\getPictureValue(), ilFSStorageMail\getRelativePathExMailDirectory(), ilLMPresentationGUI\ilMedia(), ilFileSystemStorage\init(), ilGlossaryPresentationGUI\media(), ilTestScoring\recalculatePasses(), ilObjUser\removeUserPicture(), ilObjUserGUI\removeUserPictureObject(), ilTestSubmissionReviewGUI\show(), ilObjMediaPoolGUI\showMedia(), ilPageObjectGUI\showMediaFullscreen(), ilPageObjectGUI\showPage(), ilLMPresentationGUI\showPrintView(), ilObjExternalToolsSettingsGUI\updateSocialBookmarkObject(), ilObjMediaObjectGUI\uploadFileObject(), ilPersonalProfileGUI\uploadUserPicture(), ilObjUserGUI\uploadUserPictureObject(), ilObjStyleSheet\writeCSSFile(), and ilObjSAHSLearningModule\zipLmForOfflineMode().

1659  {
1660  global $ilias;
1661 
1662  if ($mode == "filesystem")
1663  {
1664  return "./".ILIAS_WEB_DIR."/".$ilias->client_id;
1665  }
1666  else
1667  {
1668  if (defined("ILIAS_MODULE"))
1669  {
1670  return "../".ILIAS_WEB_DIR."/".$ilias->client_id;
1671  }
1672  else
1673  {
1674  return "./".ILIAS_WEB_DIR."/".$ilias->client_id;
1675  }
1676  }
1677 
1678  //return $ilias->ini->readVariable("server","webspace_dir");
1679  }
+ Here is the caller graph for this function:

◆ groupNameExists()

static ilUtil::groupNameExists (   $a_group_name,
  $a_id = 0 
)
static

checks if group name already exists.

Groupnames must be unique for mailing purposes static function public

Parameters
stringgroupname
integerobj_id of group to exclude from the check.
Returns
boolean true if exists

Definition at line 3676 of file class.ilUtil.php.

References $ilErr, and $r.

Referenced by ilMail\checkRecipients(), ilMail\getUserIds(), and ilSoapGroupAdministration\groupExists().

3677  {
3678  global $ilDB,$ilErr;
3679 
3680  if (empty($a_group_name))
3681  {
3682  $message = __METHOD__.": No groupname given!";
3683  $ilErr->raiseError($message,$ilErr->WARNING);
3684  }
3685 
3686  $clause = ($a_id) ? " AND obj_id != ".$ilDB->quote($a_id)." " : "";
3687 
3688  $q = "SELECT obj_id FROM object_data ".
3689  "WHERE title = ".$ilDB->quote($a_group_name, "text")." ".
3690  "AND type = ".$ilDB->quote("grp", "text").
3691  $clause;
3692 
3693  $r = $ilDB->query($q);
3694 
3695  if ($r->numRows())
3696  {
3697  return true;
3698  }
3699  else
3700  {
3701  return false;
3702  }
3703  }
$r
+ Here is the caller graph for this function:

◆ html2pdf()

static ilUtil::html2pdf (   $html,
  $pdf_file 
)
static

produce pdf out of html with htmldoc

Parameters
htmlString HTML-Data given to create pdf-file
pdf_fileString Filename to save pdf in

Definition at line 2121 of file class.ilUtil.php.

References htmlfile2pdf().

Referenced by ilPurchaseBaseGUI\__sendBill(), and ilShopBoughtObjectsGUI\createBill().

2122  {
2123  $html_file = str_replace(".pdf",".html",$pdf_file);
2124 
2125  $fp = fopen( $html_file ,"wb");
2126  fwrite($fp, $html);
2127  fclose($fp);
2128 
2129  ilUtil::htmlfile2pdf($html_file,$pdf_file);
2130  }
static htmlfile2pdf($html_file, $pdf_file)
produce pdf out of html with htmldoc
+ Here is the call graph for this function:
+ Here is the caller graph for this function:

◆ htmlencodePlainString()

static ilUtil::htmlencodePlainString (   $a_str,
  $a_make_links_clickable,
  $a_detect_goto_links = false 
)
static

Encodes a plain text string into HTML for display in a browser.

This function encodes HTML special characters: < > & with < > & and converts newlines into

If $a_make_links_clickable is set to true, URLs in the plain string which are considered to be safe, are made clickable.

Parameters
stringthe plain text string
booleanset this to true, to make links in the plain string clickable.
booleanset this to true, to detect goto links

Definition at line 2879 of file class.ilUtil.php.

References makeClickable().

Referenced by ilMailFolderGUI\cancelDeleteMails().

2880  {
2881  $encoded = "";
2882 
2883  if ($a_make_links_clickable)
2884  {
2885  // Find text sequences in the plain text string which match
2886  // the URI syntax rules, and pass them to ilUtil::makeClickable.
2887  // Encode all other text sequences in the plain text string using
2888  // htmlspecialchars and nl2br.
2889  // The following expressions matches URI's as specified in RFC 2396.
2890  //
2891  // The expression matches URI's, which start with some well known
2892  // schemes, like "http:", or with "www.". This must be followed
2893  // by at least one of the following RFC 2396 expressions:
2894  // - alphanum: [a-zA-Z0-9]
2895  // - reserved: [;\/?:|&=+$,]
2896  // - mark: [\\-_.!~*\'()]
2897  // - escaped: %[0-9a-fA-F]{2}
2898  // - fragment delimiter: #
2899  // - uric_no_slash: [;?:@&=+$,]
2900  $matches = array();
2901  $numberOfMatches = preg_match_all('/(?:(?:http|https|ftp|ftps|mailto):|www\.)(?:[a-zA-Z0-9]|[;\/?:|&=+$,]|[\\-_.!~*\'()]|%[0-9a-fA-F]{2}|#|[;?:@&=+$,])+/',$a_str, $matches, PREG_OFFSET_CAPTURE);
2902  $pos1 = 0;
2903  $encoded = "";
2904  foreach ($matches as $match)
2905  {
2906  }
2907  foreach ($matches[0] as $match)
2908  {
2909  $matched_text = $match[0];
2910  $pos2 = $match[1];
2911  if ($matched_offset != previous_offset)
2912  {
2913  // encode plain text
2914  $encoded .= nl2br(htmlspecialchars(substr($a_str, $pos1, $pos2 - $pos1)));
2915  }
2916  // encode URI
2917  $encoded .= ilUtil::makeClickable($matched_text, $a_detect_goto_links);
2918 
2919 
2920  $pos1 = $pos2 + strlen($matched_text);
2921  }
2922  if ($pos1 < strlen($a_str))
2923  {
2924  $encoded .= nl2br(htmlspecialchars(substr($a_str, $pos1)));
2925  }
2926  }
2927  else
2928  {
2929  $encoded = nl2br(htmlspecialchars($a_str));
2930  }
2931  return $encoded;
2932  }
static makeClickable($a_text, $detectGotoLinks=false)
makeClickable In Texten enthaltene URLs und Mail-Adressen klickbar machen
+ Here is the call graph for this function:
+ Here is the caller graph for this function:

◆ htmlentitiesOutsideHTMLTags()

static ilUtil::htmlentitiesOutsideHTMLTags (   $htmlText)
static

Encodes HTML entities outside of HTML tags.

Definition at line 2369 of file class.ilUtil.php.

2370  {
2371  $matches = Array();
2372  $sep = '###HTMLTAG###';
2373 
2374  preg_match_all("@<[^>]*>@", $htmlText, $matches);
2375  $tmp = preg_replace("@(<[^>]*>)@", $sep, $htmlText);
2376  $tmp = explode($sep, $tmp);
2377 
2378  for ($i=0; $i<count($tmp); $i++)
2379  $tmp[$i] = htmlentities($tmp[$i], ENT_COMPAT, "UTF-8");
2380 
2381  $tmp = join($sep, $tmp);
2382 
2383  for ($i=0; $i<count($matches[0]); $i++)
2384  $tmp = preg_replace("@$sep@", $matches[0][$i], $tmp, 1);
2385 
2386  return $tmp;
2387  }

◆ htmlfile2pdf()

static ilUtil::htmlfile2pdf (   $html_file,
  $pdf_file 
)
static

produce pdf out of html with htmldoc

Parameters
htmlString HTML-Data given to create pdf-file
pdf_fileString Filename to save pdf in

Definition at line 2138 of file class.ilUtil.php.

References escapeShellArg(), and execQuoted().

Referenced by html2pdf().

2139  {
2140  $htmldoc_path = PATH_TO_HTMLDOC;
2141 
2142  $htmldoc = "--no-toc ";
2143  $htmldoc .= "--no-jpeg ";
2144  $htmldoc .= "--webpage ";
2145  $htmldoc .= "--outfile " . ilUtil::escapeShellArg($pdf_file) . " ";
2146  $htmldoc .= "--bodyfont Arial ";
2147  $htmldoc .= "--charset iso-8859-15 ";
2148  $htmldoc .= "--color ";
2149  $htmldoc .= "--size A4 "; // --landscape
2150  $htmldoc .= "--format pdf ";
2151  $htmldoc .= "--footer ... ";
2152  $htmldoc .= "--header ... ";
2153  $htmldoc .= "--left 60 ";
2154  // $htmldoc .= "--right 200 ";
2155  $htmldoc .= $html_file;
2156  ilUtil::execQuoted($htmldoc_path, $htmldoc);
2157 
2158  }
static execQuoted($cmd, $args=NULL)
exec command and fix spaces on windows
static escapeShellArg($a_arg)
+ Here is the call graph for this function:
+ Here is the caller graph for this function:

◆ ilTempnam()

static ilUtil::ilTempnam ( )
static

Create a temporary file in an ILIAS writable directory.

Returns
string File name of the temporary file

Definition at line 1733 of file class.ilUtil.php.

References createDirectory(), and getDataDir().

Referenced by ilTestExport\aggregatedResultsToExcel(), ilRestFileStorage\createFile(), ilObjSurvey\deliverPDFfromFO(), ilObjTest\deliverPDFfromFO(), ilFileDataExercise\downloadAllDeliveredFiles(), ilExAssignment\downloadAllDeliveredFiles(), ilObjWorkspaceFolder\downloadFolder(), ilObjFolder\downloadFolder(), ilExAssignment\downloadMultipleFiles(), ilContainerGUI\downloadMultipleObjects(), ilSurveyEvaluationGUI\exportCumulatedResults(), ilObjExercise\exportGradesExcel(), ilObjStyleSettingsGUI\exportLayoutObject(), ilTestExport\exportToExcel(), ilSurveyEvaluationGUI\exportUserSpecificResults(), ilUserDataSet\getXmlRecord(), ilCloudPluginUploadGUI\handleFileUpload(), ilObjFileGUI\handleFileUpload(), ilFileXMLParser\handlerBeginTag(), ilFileXMLParser\handlerEndTag(), assFileUpload\hasFileUploads(), ilImagemapPreview\ilImagemapPreview(), ilImport\importObject(), ilDidacticTemplateSettingsGUI\importTemplate(), ilFilePreviewRenderer\prepareFileForExec(), ilObjExercise\processUploadedFile(), ilGhostscriptRenderer\renderImages(), ilUserImportParser\saveTempImage(), ilObjFileGUI\saveUnzip(), ilBookmarkAdministrationGUI\sendmail(), ilExAssignment\sendMultiFeedbackStructureFile(), ilRestFileStorage\storeFileForRest(), unzip(), ilECSConnector\updateResource(), and ilCalendarCategoryGUI\uploadAppointments().

1734  {
1735  $temp_path = ilUtil::getDataDir() . "/temp";
1736  if (!is_dir($temp_path))
1737  {
1738  ilUtil::createDirectory($temp_path);
1739  }
1740  $temp_name = tempnam($temp_path, "tmp");
1741  // --->
1742  // added the following line because tempnam creates a backslash on some
1743  // Windows systems which leads to problems, because the "...\tmp..." can be
1744  // interpreted as "...{TAB-CHARACTER}...". The normal slash works fine
1745  // even under windows (Helmut Schottmüller, 2005-08-31)
1746  $temp_name = str_replace("\\", "/", $temp_name);
1747  // --->
1748  unlink($temp_name);
1749  return $temp_name;
1750  }
static createDirectory($a_dir, $a_mod=0755)
create directory
static getDataDir()
get data directory (outside webspace)
+ Here is the call graph for this function:
+ Here is the caller graph for this function:

◆ img()

static ilUtil::img (   $a_src,
  $a_alt = "",
  $a_width = "",
  $a_height = "",
  $a_border = 0,
  $a_id = "" 
)
static

Build img tag.

Definition at line 2090 of file class.ilUtil.php.

References $img.

Referenced by ilLearningProgressBaseGUI\__appendLPDetails(), ilLPObjectStatisticsLPTableGUI\__construct(), ilShopUtils\_addToShoppingCartSymbol(), ilShopUtils\_getPaymethodSymbol(), ilShopUtils\_getSpecialObjectSymbol(), ilMailFolderGUI\cancelDeleteMails(), ilTable2GUI\fillHeader(), ilObjClipboardTableGUI\fillRow(), ilSkillLevelResourcesTableGUI\fillRow(), ilTrashTableGUI\fillRow(), ilPCIIMOverlaysTableGUI\fillRow(), ilSearchResultTableGUI\fillRow(), ilLMPagesTableGUI\fillRow(), ilItemGroupItemsTableGUI\fillRow(), ilExportIDTableGUI\fillRow(), ilSkillCatTableGUI\fillRow(), ilSkillAssignMaterialsTableGUI\fillRow(), ilSkillLevelTableGUI\fillRow(), ilAdminSubItemsTableGUI\fillRow(), ilDataCollectionRecordListTableGUI\fillRow(), ilTrUserObjectsPropsTableGUI\fillRow(), ilMediaPoolTableGUI\fillRow(), ilLPObjectStatisticsLPTableGUI\getDetailItems(), ilAdministrationGUI\getDropDown(), ilCloudPluginItemCreationListGUI\getGroupedListItemsHTML(), ilObjectListGUI\getHeaderAction(), ilMainMenuSearchGUI\getHTML(), ilObjectAddNewItemGUI\getHTML(), ilTaggingGUI\getHTML(), ilTrSummaryTableGUI\getItems(), ilObjContentObjectGUI\getLayoutOption(), ilNoteGUI\getNoteListHTML(), ilPageObjectGUI\getTinyMenu(), ilLearningProgressGUI\initCollectionManualForm(), ilLMPageObjectGUI\initEditLayoutForm(), ilPCResourcesGUI\insertResourcesIntoPageContent(), ilObjMediaPoolSubItemListGUI\parseImage(), ilLPTableBaseGUI\parseValue(), ilLPStatus\preloadListGUIData(), ilNestedListInputGUI\render(), ilMainMenuGUI\renderEntry(), ilExplorerBaseGUI\renderNode(), ilObjMediaCastGUI\showGallery(), ilHelpGUI\showHelp(), ilHelpGUI\showPage(), ilSearchGUI\showSearch(), ilLuceneSearchGUI\showSearchForm(), and ilLearningProgressGUI\showtlt().

2091  {
2092  $img = '<img src="'.$a_src.'"';
2093  if ($a_alt != "")
2094  {
2095  $img.= ' alt="'.htmlspecialchars($a_alt).'" title="'.htmlspecialchars($a_alt).'"';
2096  }
2097  if ($a_width != "")
2098  {
2099  $img.= ' width="'.htmlspecialchars($a_width).'"';
2100  }
2101  if ($a_height != "")
2102  {
2103  $img.= ' height="'.htmlspecialchars($a_height).'"';
2104  }
2105  if ($a_id != "")
2106  {
2107  $img.= ' id="'.$a_id.'"';
2108  }
2109  $img.= ' border="'.(int) $a_border.'"/>';
2110 
2111  return $img;
2112  }
+ Here is the caller graph for this function:

◆ includeMathjax()

ilUtil::includeMathjax (   $a_tpl = null)

Include Mathjax.

Parameters

Definition at line 4434 of file class.ilUtil.php.

References $mathJaxSetting, and $tpl.

Referenced by ilGlossaryTermGUI\output().

4435  {
4436  global $tpl;
4437 
4438  if ($a_tpl == null)
4439  {
4440  $a_tpl = $tpl;
4441  }
4442 
4443  // - take care of html exports (-> see buildLatexImages)
4444  include_once "./Services/Administration/classes/class.ilSetting.php";
4445  $mathJaxSetting = new ilSetting("MathJax");
4446  $use_mathjax = $mathJaxSetting->get("enable");
4447  if ($use_mathjax)
4448  {
4449  $a_tpl->addJavaScript($mathJaxSetting->get("path_to_mathjax"));
4450  }
4451  }
ILIAS Setting Class.
if(isset($_FILES['img_file']['size']) && $_FILES['img_file']['size'] > 0) $tpl
if(strpos($jquery_path, './')===0) else if(strpos($jquery_path, '.')===0) $mathJaxSetting
Definition: latex.php:34
+ Here is the caller graph for this function:

◆ infoPanel()

static ilUtil::infoPanel (   $a_keep = true)
static

Definition at line 4962 of file class.ilUtil.php.

References $_SESSION, $lng, $tpl, ilFrameTargetInfo\_getFrame(), and ilSession\clear().

Referenced by ilLearningProgressBaseGUI\__buildHeader(), ilObjLinkResourceGUI\__prepareOutput(), ilObjRoleGUI\__prepareOutput(), ilObjForumGUI\cancelObject(), ilPDNewsGUI\displayHeader(), ilPDNotesGUI\displayHeader(), ilBookmarkAdministrationGUI\displayHeader(), ilPersonalDesktopGUI\getTreeModeTemplates(), ilPersonalDesktopGUI\prepareContentView(), ilShopBaseGUI\prepareOutput(), ilSearchBaseGUI\prepareOutput(), ilObjectGUI\prepareOutput(), ilObjTestGUI\prepareSubGuiOutput(), and ilMailGUI\showHeader().

4963  {
4964  global $tpl,$ilias,$lng;
4965 
4966  if (!empty($_SESSION["infopanel"]) and is_array($_SESSION["infopanel"]))
4967  {
4968  $tpl->addBlockFile("INFOPANEL", "infopanel", "tpl.infopanel.html",
4969  "Services/Utilities");
4970  $tpl->setCurrentBlock("infopanel");
4971 
4972  if (!empty($_SESSION["infopanel"]["text"]))
4973  {
4974  $link = "<a href=\"".$dir.$_SESSION["infopanel"]["link"]."\" target=\"".
4975  ilFrameTargetInfo::_getFrame("MainContent").
4976  "\">";
4977  $link .= $lng->txt($_SESSION["infopanel"]["text"]);
4978  $link .= "</a>";
4979  }
4980 
4981  // deactivated
4982  if (!empty($_SESSION["infopanel"]["img"]))
4983  {
4984  $link .= "<td><a href=\"".$_SESSION["infopanel"]["link"]."\" target=\"".
4985  ilFrameTargetInfo::_getFrame("MainContent").
4986  "\">";
4987  $link .= "<img src=\"".$ilias->tplPath.$ilias->account->prefs["skin"]."/images/".
4988  $_SESSION["infopanel"]["img"]."\" border=\"0\" vspace=\"0\"/>";
4989  $link .= "</a></td>";
4990  }
4991 
4992  $tpl->setVariable("INFO_ICONS",$link);
4993  $tpl->parseCurrentBlock();
4994  }
4995 
4996  //if (!$a_keep)
4997  //{
4998  ilSession::clear("infopanel");
4999  //}
5000  }
< a tabindex="-1" style="border-style: none;" href="#" title="Refresh Image" onclick="document.getElementById('siimage').src = './securimage_show.php?sid=' + Math.random(); this.blur(); return false">< img src="./images/refresh.png" alt="Reload Image" height="32" width="32" onclick="this.blur()" align="bottom" border="0"/></a >< br/>< strong > Enter Code *if($_SERVER['REQUEST_METHOD']=='POST' &&@ $_POST['do']=='contact') $_SESSION['ctform']['success']
if(isset($_FILES['img_file']['size']) && $_FILES['img_file']['size'] > 0) $tpl
static clear($a_var)
Unset a value.
static _getFrame($a_class, $a_type='')
Get content frame name.
global $lng
Definition: privfeed.php:40
+ Here is the call graph for this function:
+ Here is the caller graph for this function:

◆ insertInstIntoID()

static ilUtil::insertInstIntoID (   $a_value)
static

inserts installation id into ILIAS id

e.g. "il__pg_3" -> "il_43_pg_3"

Definition at line 3656 of file class.ilUtil.php.

Referenced by ilObjQuestionPool\modifyExportIdentifier(), ilObjMediaObject\modifyExportIdentifier(), and ilObjTest\modifyExportIdentifier().

3657  {
3658  if (substr($a_value, 0, 4) == "il__")
3659  {
3660  $a_value = "il_".IL_INST_ID."_".substr($a_value, 4, strlen($a_value) - 4);
3661  }
3662 
3663  return $a_value;
3664  }
+ Here is the caller graph for this function:

◆ insertLatexImages()

static ilUtil::insertLatexImages (   $a_text,
  $a_start = "\[tex\]",
  $a_end = "\[\/tex\]" 
)
static

replace [text]...[/tex] tags with formula image code

added additional parameters to make this method usable for other start and end tags as well

Definition at line 4463 of file class.ilUtil.php.

References $ilUser, $lng, $mathJaxSetting, and $tpl.

Referenced by ilPresentationListTableGUI\fillRow(), ilTermListTableGUI\fillRow(), assQuestion\formatSAQuestion(), ilForum\prepareText(), prepareTextareaOutput(), and ilPageObjectGUI\showPage().

4464  {
4465  global $tpl, $lng, $ilUser;
4466 
4467  $cgi = URL_TO_LATEX;
4468 
4469  // - take care of html exports (-> see buildLatexImages)
4470  include_once "./Services/Administration/classes/class.ilSetting.php";
4471  $mathJaxSetting = new ilSetting("MathJax");
4472  $use_mathjax = $mathJaxSetting->get("enable");
4473  if ($use_mathjax)
4474  {
4475  $a_text = preg_replace("/\\\\([RZN])([^a-zA-Z]|<\/span>)/", "\\mathbb{"."$1"."}"."$2", $a_text);
4476  $tpl->addJavaScript($mathJaxSetting->get("path_to_mathjax"));
4477  }
4478 
4479  // this is a fix for bug5362
4480  $cpos = 0;
4481  $o_start = $a_start;
4482  $o_end = $a_end;
4483  $a_start = str_replace("\\", "", $a_start);
4484  $a_end = str_replace("\\", "", $a_end);
4485 
4486  while (is_int($spos = stripos($a_text, $a_start, $cpos))) // find next start
4487  {
4488  if (is_int ($epos = stripos($a_text, $a_end, $spos + 1)))
4489  {
4490  $tex = substr($a_text, $spos + strlen($a_start), $epos - $spos - strlen($a_start));
4491 
4492  // replace, if tags do not go across div borders
4493  if (!is_int(strpos($tex, "</div>")))
4494  {
4495  if (!$use_mathjax)
4496  {
4497  $a_text = substr($a_text, 0, $spos).
4498  "<img alt=\"".htmlentities($tex)."\" src=\"".$cgi."?".
4499  rawurlencode(str_replace('&amp;', '&', str_replace('&gt;', '>', str_replace('&lt;', '<', $tex))))."\" ".
4500  " />".
4501  substr($a_text, $epos + strlen($a_end));
4502  }
4503  else
4504  {
4505  $tex = $a_start.$tex.$a_end;
4506 
4507  switch ((int) $mathJaxSetting->get("limiter"))
4508  {
4509  case 1:
4510  $mj_start = "[tex]";
4511  $mj_end = "[/tex]";
4512  break;
4513 
4514  case 2:
4515  $mj_start = '<span class="math">';
4516  $mj_end = '</span>';
4517  break;
4518 
4519  default:
4520  $mj_start = "\(";
4521  $mj_end = "\)";
4522  break;
4523  }
4524 
4525  $replacement =
4526  preg_replace('/' . $o_start . '(.*?)' . $o_end . '/ie',
4527  "'".$mj_start."' . preg_replace('/[\\\\\\\\\\]{2}/', '\\cr', str_replace('<', '&lt;', str_replace('<br/>', '', str_replace('<br />', '', str_replace('<br>', '', '$1'))))) . '".$mj_end."'", $tex);
4528  // added special handling for \\ -> \cr, < -> $lt; and removal of <br/> tags in jsMath expressions, H. Schottmüller, 2007-09-09
4529  $a_text = substr($a_text, 0, $spos).
4530  $replacement.
4531  substr($a_text, $epos + strlen($a_end));
4532  }
4533  }
4534  }
4535  $cpos = $spos + 1;
4536  }
4537 
4538  $result_text = $a_text;
4539 
4540  return $result_text;
4541  }
ILIAS Setting Class.
if(isset($_FILES['img_file']['size']) && $_FILES['img_file']['size'] > 0) $tpl
global $ilUser
Definition: imgupload.php:15
global $lng
Definition: privfeed.php:40
if(strpos($jquery_path, './')===0) else if(strpos($jquery_path, '.')===0) $mathJaxSetting
Definition: latex.php:34
+ Here is the caller graph for this function:

◆ int2array()

static ilUtil::int2array (   $seconds,
  $periods = null 
)
static

Return an array of date segments.

Parameters
int$secondsNumber of seconds to be parsed
Returns
mixed An array containing named segments

Definition at line 4683 of file class.ilUtil.php.

Referenced by ilObjExerciseAccess\_lookupRemainingWorkingTimeString(), and ilExAssignmentGUI\getTimeString().

4684  {
4685  // Define time periods
4686  if (!is_array($periods))
4687  {
4688  $periods = array (
4689  'years' => 31536000,
4690  'months' => 2592000,
4691  'days' => 86400,
4692  'hours' => 3600,
4693  'minutes' => 60,
4694  'seconds' => 1
4695  );
4696  }
4697 
4698  // Loop
4699  $seconds = (float) $seconds;
4700  foreach ($periods as $period => $value)
4701  {
4702  $count = floor($seconds / $value);
4703 
4704  if ($count == 0)
4705  {
4706  continue;
4707  }
4708 
4709  $values[$period] = $count;
4710  $seconds = $seconds % $value;
4711  }
4712  // Return
4713  if (empty($values))
4714  {
4715  $values = null;
4716  }
4717 
4718  return $values;
4719  }
+ Here is the caller graph for this function:

◆ is_email()

static ilUtil::is_email (   $a_email)
static

This preg-based function checks whether an e-mail address is formally valid.

It works with all top level domains including the new ones (.biz, .info, .museum etc.) and the special ones (.arpa, .int etc.) as well as with e-mail addresses based on IPs (e.g. webma.nosp@m.ster.nosp@m.@123..nosp@m.45.1.nosp@m.23.45) Valid top level domains: http://data.iana.org/TLD/tlds-alpha-by-domain.txt

Author
Unknown mail@.nosp@m.phil.nosp@m.ipp-l.nosp@m.ouis.nosp@m..de (source: http://www.php.net/preg_match) public
Parameters
stringemail address
Returns
boolean true if valid

Definition at line 1154 of file class.ilUtil.php.

References $ilErr, PEAR_ERROR_CALLBACK, PEAR_ERROR_EXCEPTION, and PEAR\setErrorHandling().

Referenced by ilSoapUserAdministration\__validateUserData(), ilSetup\checkClientContact(), ilEMailInputGUI\checkInput(), ilMailAddressbookGUI\checkInput(), ilMail\checkRecipients(), ilMail\getEmailOfSender(), ilMail\getIliasMailerAddress(), ilMimeMailNotification\initLanguage(), ilPersonalProfileGUI\saveProfile(), ilObjSurvey\updateCode(), ilObjUserGUI\updateObjectOld(), ilCalendarUserNotification\validate(), and ilObjCourse\validateInfoSettings().

1155  {
1156  // BEGIN Mail: If possible, use PearMail to validate e-mail address
1157  global $ilErr, $ilias;
1158 
1159  // additional check for ilias object is needed,
1160  // otherwise setup will fail with this if branch
1161  if(is_object($ilias))
1162  {
1163  require_once './Services/PEAR/lib/Mail/RFC822.php';
1164  $parser = new Mail_RFC822();
1166  try
1167  {
1168  $addresses = $parser->parseAddressList($a_email, 'ilias', false, true);
1169  if(!is_a($addresses, 'PEAR_Error') &&
1170  count($addresses) == 1 && $addresses[0]->host != 'ilias'
1171  )
1172  {
1173  PEAR::setErrorHandling(PEAR_ERROR_CALLBACK, array($ilErr, "errorHandler"));
1174  return true;
1175  }
1176  }
1177  catch(Exception $e)
1178  {
1179  PEAR::setErrorHandling(PEAR_ERROR_CALLBACK, array($ilErr, "errorHandler"));
1180  return false;
1181  }
1182  PEAR::setErrorHandling(PEAR_ERROR_CALLBACK, array($ilErr, "errorHandler"));
1183  return false;
1184  }
1185  else
1186  {
1187  $tlds = strtolower(
1188  "AC|AD|AE|AERO|AF|AG|AI|AL|AM|AN|AO|AQ|AR|ARPA|AS|ASIA|AT|AU|AW|AX|AZ|BA|BB|BD|BE|BF|BG|BH|BI|BIZ|BJ|BM|BN|BO|BR|BS|BT|BV|BW|BY|".
1189  "BZ|CA|CAT|CC|CD|CF|CG|CH|CI|CK|CL|CM|CN|CO|COM|COOP|CR|CU|CV|CX|CY|CZ|DE|DJ|DK|DM|DO|DZ|EC|EDU|EE|EG|".
1190  "ER|ES|ET|EU|FI|FJ|FK|FM|FO|FR|GA|GB|GD|GE|GF|GG|GH|GI|GL|GM|GN|GOV|GP|GQ|GR|GS|GT|GU|GW|GY|HK|HM|HN|HR|HT|".
1191  "HU|ID|IE|IL|IM|IN|INFO|INT|IO|IQ|IR|IS|IT|JE|JM|JO|JOBS|JP|KE|KG|KH|KI|KM|KN|KP|KR|KW|KY|KZ|LA|LB|LC|".
1192  "LI|LK|LR|LS|LT|LU|LV|LY|MA|MC|MD|ME|MG|MH|MIL|MK|ML|MM|MN|MO|MOBI|MP|MQ|MR|MS|MT|MU|MUSEUM|MV|MW|MX|".
1193  "MY|MZ|NA|NAME|NC|NE|NET|NF|NG|NI|NL|NO|NP|NR|NU|NZ|OM|ORG|PA|PE|PF|PG|PH|PK|PL|PM|PN|PR|PRO|PS|".
1194  "PT|PW|PY|QA|RE|RO|RS|RU|RW|SA|SB|SC|SD|SE|SG|SH|SI|SJ|SK|SL|SM|SN|SO|SR|ST|SU|SV|SY|SZ|TC|TD|TEL|".
1195  "TF|TG|TH|TJ|TK|TL|TM|TN|TO|TP|TR|TRAVEL|TT|TV|TW|TZ|UA|UG|UK|US|UY|UZ|VA|VC|VE|VG|VI|VN|VU|".
1196  "WF|WS|XN|YE|YT|YU|ZA|ZM|ZW");
1197 
1198  return(preg_match("/^[-_.[:alnum:]]+@((([[:alnum:]]|[[:alnum:]][[:alnum:]-]*[[:alnum:]])\.)+(".$tlds.")|(([0-9][0-9]?|[0-1][0-9][0-9]|[2][0-4][0-9]|[2][5][0-5])\.){3}([0-9][0-9]?|[0-1][0-9][0-9]|[2][0-4][0-9]|[2][5][0-5]))$/i",$a_email));
1199  }
1200  // END Mail: If possible, use PearMail to validate e-mail address
1201  }
setErrorHandling($mode=null, $options=null)
Sets how errors generated by this object should be handled.
Definition: PEAR.php:335
const PEAR_ERROR_CALLBACK
Definition: PEAR.php:35
const PEAR_ERROR_EXCEPTION
WARNING: obsolete.
Definition: PEAR.php:40
+ Here is the call graph for this function:
+ Here is the caller graph for this function:

◆ isAPICall()

static ilUtil::isAPICall ( )
static

Definition at line 3931 of file class.ilUtil.php.

Referenced by ilAdministrationGUI\ilAdministrationGUI(), and ilRepositoryGUI\ilRepositoryGUI().

3931  {
3932  return strpos($_SERVER["SCRIPT_FILENAME"],"api") !== false ||
3933  strpos($_SERVER["SCRIPT_FILENAME"],"dummy") !== false;
3934  }
+ Here is the caller graph for this function:

◆ isConvertVersionAtLeast()

static ilUtil::isConvertVersionAtLeast (   $a_version)
static

Compare convert version numbers.

Parameters
string$a_versionw.x.y-z
Returns
bool

Definition at line 1993 of file class.ilUtil.php.

References execQuoted().

Referenced by ilObjMediaObject\generatePreviewPic(), ilPersonalProfileGUI\uploadUserPicture(), and ilObjUserGUI\uploadUserPictureObject().

1994  {
1995  $current_version = ilUtil::execQuoted(PATH_TO_CONVERT, "--version");
1996  $current_version = self::processConvertVersion($current_version[0]);
1997  $version = self::processConvertVersion($a_version);
1998  if($current_version >= $version)
1999  {
2000  return true;
2001  }
2002  return false;
2003  }
static execQuoted($cmd, $args=NULL)
exec command and fix spaces on windows
+ Here is the call graph for this function:
+ Here is the caller graph for this function:

◆ isDN()

static ilUtil::isDN (   $a_str)
static

Definition at line 4281 of file class.ilUtil.php.

Referenced by ilRadiusSettings\validateServers().

4282  {
4283  return(preg_match("/^[a-z]+([a-z0-9-]*[a-z0-9]+)?(\.([a-z]+([a-z0-9-]*[a-z0-9]+)?)+)*$/",$a_str));
4284  }
+ Here is the caller graph for this function:

◆ isHTML()

static ilUtil::isHTML (   $a_text)
static

Checks if a given string contains HTML or not.

Parameters
string$a_textText which should be checked
Returns
boolean public

Definition at line 4665 of file class.ilUtil.php.

4666  {
4667  if( preg_match("/<[^>]*?>/", $a_text) )
4668  {
4669  return true;
4670  }
4671 
4672  return false;
4673  }

◆ isIPv4()

static ilUtil::isIPv4 (   $a_str)
static

Definition at line 4287 of file class.ilUtil.php.

Referenced by ilRadiusSettings\validateServers().

4288  {
4289  return(preg_match("/^(\d{1,2}|1\d\d|2[0-4]\d|25[0-5])\.(\d{1,2}|1\d\d|2[0-4]\d|25[0-5])\.".
4290  "(\d{1,2}|1\d\d|2[0-4]\d|25[0-5])\.(\d{1,2}|1\d\d|2[0-4]\d|25[0-5])$/",$a_str));
4291  }
+ Here is the caller graph for this function:

◆ isLogin()

ilUtil::isLogin (   $a_login)

Definition at line 1445 of file class.ilUtil.php.

Referenced by ilSoapUserAdministration\__validateUserData(), ilUserLoginInputGUI\checkInput(), ilAuthContainerApache\forceCreation(), ilAccountRegistrationGUI\saveForm(), ilPersonalProfileGUI\savePersonalData(), and ilObjUserGUI\updateObjectOld().

1446  {
1447  if (empty($a_login))
1448  {
1449  return false;
1450  }
1451 
1452  if (strlen($a_login) < 3)
1453  {
1454  return false;
1455  }
1456 
1457  // FIXME - If ILIAS is configured to use RFC 822
1458  // compliant mail addresses we should not
1459  // allow the @ character.
1460  if (!ereg("^[A-Za-z0-9_\.\+\*\@!\$\%\~\-]+$", $a_login))
1461  {
1462  return false;
1463  }
1464 
1465  return true;
1466  }
+ Here is the caller graph for this function:

◆ isPassword()

static ilUtil::isPassword (   $a_passwd,
$customError = null 
)
static

validates a password public

Parameters
stringpassword
Returns
boolean true if valid

Definition at line 1211 of file class.ilUtil.php.

References $errors, $lng, ilSecuritySettings\_getInstance(), and ilStr\strLen().

Referenced by ilSoapUserAdministration\__validateUserData(), ilPersonalSettingsGUI\changeUserPassword(), ilPasswordInputGUI\checkInput(), ilPersonalSettingsGUI\savePassword(), and ilObjUserGUI\updateObjectOld().

1212  {
1213  global $lng;
1214 
1215  include_once('./Services/PrivacySecurity/classes/class.ilSecuritySettings.php');
1216  $security = ilSecuritySettings::_getInstance();
1217 
1218  // check if password is empty
1219  if( empty($a_passwd) )
1220  {
1221  $customError = $lng->txt('password_empty');
1222  return false;
1223  }
1224 
1225  $isPassword = true;
1226  $errors = array();
1227 
1228  // check if password to short
1229  if( $security->getPasswordMinLength() > 0 && strlen($a_passwd) < $security->getPasswordMinLength() )
1230  {
1231  $errors[] = sprintf( $lng->txt('password_to_short'), $security->getPasswordMinLength() );
1232  $isPassword = false;
1233  }
1234 
1235  // check if password not to long
1236  // Hmmmmm, maybe we should discuss this limitation. In my opinion it is stupid to limit the password length ;-). There should only be a technical limitation (field size in database).
1237  if( $security->getPasswordMaxLength() > 0 && strlen($a_passwd) > $security->getPasswordMaxLength() )
1238  {
1239  $errors[] = sprintf( $lng->txt('password_to_long'), $security->getPasswordMaxLength() );
1240  $isPassword = false;
1241  }
1242 
1243  // if password must contains Chars and Numbers
1244  if( $security->isPasswordCharsAndNumbersEnabled() )
1245  {
1246  $hasCharsAndNumbers = true;
1247 
1248  // check password for existing chars
1249  if( !preg_match('/[A-Za-z]+/',$a_passwd) )
1250  {
1251  $hasCharsAndNumbers = false;
1252  }
1253 
1254  // check password for existing numbers
1255  if( !preg_match('/[0-9]+/',$a_passwd) )
1256  {
1257  $hasCharsAndNumbers = false;
1258  }
1259 
1260  if( !$hasCharsAndNumbers )
1261  {
1262  $errors[] = $lng->txt('password_must_chars_and_numbers');
1263  $isPassword = false;
1264  }
1265  }
1266 
1267  require_once 'Services/Utilities/classes/class.ilStr.php';
1268  if($security->getPasswordNumberOfUppercaseChars() > 0)
1269  {
1270  if(ilStr::strLen($a_passwd) - ilStr::strLen(preg_replace('/[A-Z]/', '', $a_passwd)) < $security->getPasswordNumberOfUppercaseChars())
1271  {
1272  $errors[] = sprintf($lng->txt('password_must_contain_ucase_chars'), $security->getPasswordNumberOfUppercaseChars());
1273  $isPassword = false;
1274  }
1275  }
1276 
1277  if($security->getPasswordNumberOfLowercaseChars() > 0)
1278  {
1279  if(ilStr::strLen($a_passwd) - ilStr::strLen(preg_replace('/[a-z]/', '', $a_passwd)) < $security->getPasswordNumberOfLowercaseChars())
1280  {
1281  $errors[] = sprintf($lng->txt('password_must_contain_lcase_chars'), $security->getPasswordNumberOfLowercaseChars());
1282  $isPassword = false;
1283  }
1284  }
1285 
1286  // if password must contains Special-Chars
1287  if( $security->isPasswordSpecialCharsEnabled() )
1288  {
1289  // check password for existing special-chars
1290  if( !preg_match( self::getPasswordValidChars(true, true) , $a_passwd) )
1291  {
1292  $errors[] = $lng->txt('password_must_special_chars');
1293  $isPassword = false;
1294  }
1295  }
1296 
1297  // ensure password matches the positive list of chars/special-chars
1298  if( !preg_match( self::getPasswordValidChars() , $a_passwd) )
1299  {
1300  $errors[] = $lng->txt('password_contains_invalid_chars');
1301  $isPassword = false;
1302  }
1303 
1304  // build custom error message
1305  if( count($errors) == 1 )
1306  {
1307  $customError = $errors[0];
1308  }
1309  elseif( count($errors) > 1 )
1310  {
1311  $customError = $lng->txt('password_multiple_errors');
1312  $customError .= '<br />'.implode('<br />', $errors);
1313  }
1314 
1315  return $isPassword;
1316  }
static strLen($a_string)
Definition: class.ilStr.php:79
$errors
global $lng
Definition: privfeed.php:40
static _getInstance()
Get instance of ilSecuritySettings.
+ Here is the call graph for this function:
+ Here is the caller graph for this function:

◆ isPasswordValidForUserContext()

static ilUtil::isPasswordValidForUserContext (   $clear_text_password,
  $user,
$error_language_variable = null 
)
static
Parameters
string$clear_text_passwordThe validated clear text password
ilObjUser | string | array$userCould be an instance of ilObjUser, the users' loginname as string, or an array containing the users' loginname and id
null | string$error_language_variable
Returns
bool

Definition at line 1324 of file class.ilUtil.php.

References ilSecuritySettings\_getInstance().

Referenced by ilAccountRegistrationGUI\saveForm(), ilPersonalSettingsGUI\savePassword(), and ilPasswordAssistanceGUI\submitAssignPasswordForm().

1325  {
1326  include_once 'Services/PrivacySecurity/classes/class.ilSecuritySettings.php';
1327  $security = ilSecuritySettings::_getInstance();
1328 
1329  $login = null;
1330 
1331  if(is_string($user))
1332  {
1333  $login = $user;
1334  }
1335  else if(is_array($user))
1336  {
1337  // Try to get loginname and user_id from array
1338  $login = $user['login'];
1339  $userId = $user['id'];
1340  }
1341  else if($user instanceof ilObjUser)
1342  {
1343  $login = $user->getLogin();
1344  $userId = $user->getId();
1345  }
1346 
1347  // The user context (user instance or id) can be used for further validation (e.g. compare a password with the users' password history, etc.) in future releases.
1348 
1349  if($login && (int)$security->getPasswordMustNotContainLoginnameStatus() &&
1350  strpos(strtolower($clear_text_password), strtolower($login)) !== false
1351  )
1352  {
1353  $error_language_variable = 'password_contains_parts_of_login_err';
1354  return false;
1355  }
1356 
1357  return true;
1358  }
static _getInstance()
Get instance of ilSecuritySettings.
+ Here is the call graph for this function:
+ Here is the caller graph for this function:

◆ isWindows()

static ilUtil::isWindows ( )
static

check wether the current client system is a windows system

Definition at line 3723 of file class.ilUtil.php.

Referenced by ilPreviewRenderer\createPreviewImage(), ilSetupGUI\determineTools(), execQuoted(), ilSetupGUI\initBasicSettingsForm(), ilSetupGUI\saveBasicSettings(), and ilSetupGUI\updateBasicSettings().

3724  {
3725  if (strtolower(substr(php_uname(), 0, 3)) == "win")
3726  {
3727  return true;
3728  }
3729  return false;
3730  }
+ Here is the caller graph for this function:

◆ KT_replaceParam()

static ilUtil::KT_replaceParam (   $qstring,
  $paramName,
  $paramValue 
)
static

Definition at line 3936 of file class.ilUtil.php.

Referenced by replaceUrlParameterString().

3936  {
3937  if (preg_match("/&" . $paramName . "=/", $qstring)) {
3938  return preg_replace("/&" . $paramName . "=[^&]+/", "&" . $paramName . "=" . urlencode($paramValue), $qstring);
3939  } else {
3940  return $qstring . "&" . $paramName . "=" . urlencode($paramValue);
3941  }
3942  }
+ Here is the caller graph for this function:

◆ Linkbar()

static ilUtil::Linkbar (   $AScript,
  $AHits,
  $ALimit,
  $AOffset,
  $AParams = array(),
  $ALayout = array(),
  $prefix = '' 
)
static

Linkbar Diese Funktion erzeugt einen typischen Navigationsbalken mit "Previous"- und "Next"-Links und den entsprechenden Seitenzahlen.

die komplette LinkBar wird zur?ckgegeben der Variablenname f?r den offset ist "offset"

Author
Sascha Hofmann shofm.nosp@m.ann@.nosp@m.datab.nosp@m.ay.d.nosp@m.e

public

Parameters
integerName der Skriptdatei (z.B. test.php)
integerAnzahl der Elemente insgesamt
integerAnzahl der Elemente pro Seite
integerDas aktuelle erste Element in der Liste
arrayDie zu ?bergebenen Parameter in der Form $AParams["Varname"] = "Varwert" (optional)
arraylayout options (all optional) link => css name for -tag prev => value for 'previous page' (default: '<<') next => value for 'next page' (default: '>>')
Returns
array linkbar or false on error

Definition at line 714 of file class.ilUtil.php.

Referenced by ilTableGUI\render(), and ilObjForumGUI\setTreeStateAsynchObject().

715  {
716  $LinkBar = "";
717 
718  $layout_link = "";
719  $layout_prev = "&lt;&lt;";
720  $layout_next = "&gt;&gt;";
721 
722  // layout options
723  if (count($ALayout > 0))
724  {
725  if ($ALayout["link"])
726  {
727  $layout_link = " class=\"".$ALayout["link"]."\"";
728  }
729 
730  if ($ALayout["prev"])
731  {
732  $layout_prev = $ALayout["prev"];
733  }
734 
735  if ($ALayout["next"])
736  {
737  $layout_next = $ALayout["next"];
738  }
739  }
740 
741  // show links, if hits greater limit
742  // or offset > 0 (can be > 0 due to former setting)
743  if ($AHits > $ALimit || $AOffset > 0)
744  {
745  if (!empty($AParams))
746  {
747  foreach ($AParams as $key => $value)
748  {
749  $params.= $key."=".$value."&";
750  }
751  }
752  // if ($params) $params = substr($params,0,-1);
753  if(strpos($AScript,'&'))
754  {
755  $link = $AScript."&".$params.$prefix."offset=";
756  }
757  else
758  {
759  $link = $AScript."?".$params.$prefix."offset=";
760  }
761 
762  // ?bergehe "zurck"-link, wenn offset 0 ist.
763  if ($AOffset >= 1)
764  {
765  $prevoffset = $AOffset - $ALimit;
766  if ($prevoffset < 0) $prevoffset = 0;
767  $LinkBar .= "<a".$layout_link." href=\"".$link.$prevoffset."\">".$layout_prev."&nbsp;</a>";
768  }
769 
770  // Ben?tigte Seitenzahl kalkulieren
771  $pages=intval($AHits/$ALimit);
772 
773  // Wenn ein Rest bleibt, addiere eine Seite
774  if (($AHits % $ALimit))
775  $pages++;
776 
777  // Bei Offset = 0 keine Seitenzahlen anzeigen : DEAKTIVIERT
778  // if ($AOffset != 0) {
779 
780  // ansonsten zeige Links zu den anderen Seiten an
781  for ($i = 1 ;$i <= $pages ; $i++)
782  {
783  $newoffset=$ALimit*($i-1);
784 
785  if ($newoffset == $AOffset)
786  {
787  $LinkBar .= "[".$i."] ";
788  }
789  else
790  {
791  $LinkBar .= '<a '.$layout_link.' href="'.
792  $link.$newoffset.'">['.$i.']</a> ';
793  }
794  }
795  // }
796 
797  // Checken, ob letze Seite erreicht ist
798  // Wenn nicht, gebe einen "Weiter"-Link aus
799  if (! ( ($AOffset/$ALimit)==($pages-1) ) && ($pages!=1) )
800  {
801  $newoffset=$AOffset+$ALimit;
802  $LinkBar .= "<a".$layout_link." href=\"".$link.$newoffset."\">&nbsp;".$layout_next."</a>";
803  }
804 
805  return $LinkBar;
806  }
807  else
808  {
809  return false;
810  }
811  }
+ Here is the caller graph for this function:

◆ makeClickable()

static ilUtil::makeClickable (   $a_text,
  $detectGotoLinks = false 
)
static

makeClickable In Texten enthaltene URLs und Mail-Adressen klickbar machen

public

Parameters
string$text,Der Text
boolean$detectGotoLinksif true, internal goto-links will be retargeted to _self and text is replaced by title
Returns
string clickable link

Definition at line 824 of file class.ilUtil.php.

References $ret.

Referenced by ilGroupRegistrationGUI\fillInformations(), ilCourseRegistrationGUI\fillInformations(), ilPDNewsTableGUI\fillRow(), ilCalendarAppointmentPanelGUI\getHTML(), ilExAssignmentGUI\getOverviewBody(), htmlencodePlainString(), ilObjCourseGUI\infoScreen(), ilObjGroupGUI\infoScreen(), and ilNewsForContextBlockGUI\makeClickable().

825  {
826  // New code, uses MediaWiki Sanitizer
827  $ret = $a_text;
828 
829  // www-URL ohne ://-Angabe
830  $ret = eregi_replace("(^|[[:space:]]+)(www\.)([[:alnum:]#?/&=\.-]+)",
831  "\\1http://\\2\\3", $ret);
832 
833  // ftp-URL ohne ://-Angabe
834  $ret = eregi_replace("(^|[[:space:]]+)(ftp\.)([[:alnum:]#?/&=\.-]+)",
835  "\\1ftp://\\2\\3", $ret);
836 
837  // E-Mail (this does not work as expected, users must add mailto: manually)
838  //$ret = eregi_replace("(([a-z0-9_]|\\-|\\.)+@([^[:space:]]*)([[:alnum:]-]))",
839  // "mailto:\\1", $ret);
840 
841  // mask existing image tags
842  $ret = str_replace('src="http://', '"***masked_im_start***', $ret);
843 
844  include_once("./Services/Utilities/classes/class.ilMWParserAdapter.php");
845  $parser = new ilMWParserAdapter();
846  $ret = $parser->replaceFreeExternalLinks($ret);
847 
848  // unmask existing image tags
849  $ret = str_replace('"***masked_im_start***', 'src="http://', $ret);
850 
851  // Should be Safe
852 
853  if ($detectGotoLinks)
854  // replace target blank with self and text with object title.
855  {
856  $regExp = "<a[^>]*href=\"(".str_replace("/","\/",ILIAS_HTTP_PATH)."\/goto.php\?target=\w+_(\d+)[^\"]*)\"[^>]*>[^<]*<\/a>";
857 // echo htmlentities($regExp);
858  $ret = preg_replace_callback(
859  "/".$regExp."/i",
860  array("ilUtil", "replaceLinkProperties"),
861  $ret);
862 
863  // Static links
864  $regExp = "<a[^>]*href=\"(".str_replace("/","\/",ILIAS_HTTP_PATH)."\/goto_.*[a-z0-9]+_([0-9]+)\.html)\"[^>]*>[^<]*<\/a>";
865 // echo htmlentities($regExp);
866  $ret = preg_replace_callback(
867  "/".$regExp."/i",
868  array("ilUtil", "replaceLinkProperties"),
869  $ret);
870  }
871 
872  return($ret);
873  }
+ Here is the caller graph for this function:

◆ makeDateSelect()

static ilUtil::makeDateSelect (   $prefix,
  $year = "",
  $month = "",
  $day = "",
  $startyear = "",
  $a_long_month = true,
  $a_further_options = array(),
  $emptyoption = false 
)
static

Creates a combination of HTML selects for date inputs.

Creates a combination of HTML selects for date inputs The select names are $prefix[y] for years, $prefix[m] for months and $prefix[d] for days.

public

Parameters
string$prefixPrefix of the select name
integer$yearDefault value for year select
integer$monthDefault value for month select
integer$dayDefault value for day select
Returns
string HTML select boxes
Author
Aresch Yavari ay@da.nosp@m.taba.nosp@m.y.de
Helmut Schottmüller hscho.nosp@m.ttm@.nosp@m.tzi.d.nosp@m.e

Definition at line 923 of file class.ilUtil.php.

References $lng.

Referenced by ilCourseContentGUI\__renderItem(), ilRegistrationSettingsGUI\editRoleAccessLimitations(), ilCourseContentGUI\editTimings(), ilBirthdayInputGUI\render(), ilDateTimeInputGUI\render(), and ilDateDurationInputGUI\render().

924  {
925  global $lng;
926 
927  $disabled = '';
928  if(isset($a_further_options['disabled']) and $a_further_options['disabled'])
929  {
930  $disabled = 'disabled="disabled" ';
931  }
932 
933  $now = getdate();
934  if (!$emptyoption)
935  {
936  if (!strlen($year)) $year = $now["year"];
937  if (!strlen($month)) $month = $now["mon"];
938  if (!strlen($day)) $day = $now["mday"];
939  }
940 
941  $year = (int) $year;
942  $month = (int) $month;
943  $day = (int) $day;
944 
945  // build day select
946 
947  $sel_day .= '<select ';
948  if(isset($a_further_options['select_attributes']))
949  {
950  foreach($a_further_options['select_attributes'] as $name => $value)
951  {
952  $sel_day .= ($name.'="'.$value.'" ');
953  }
954  }
955 
956  $sel_day .= $disabled."name=\"".$prefix."[d]\" id=\"".$prefix."_d\">\n";
957 
958  if ($emptyoption) $sel_day .= "<option value=\"0\">--</option>\n";
959  for ($i = 1; $i <= 31; $i++)
960  {
961  $sel_day .= "<option value=\"$i\">" . sprintf("%02d", $i) . "</option>\n";
962  }
963  $sel_day .= "</select>\n";
964  $sel_day = preg_replace("/(value\=\"$day\")/", "$1 selected=\"selected\"", $sel_day);
965 
966  // build month select
967  $sel_month = '<select ';
968  if(isset($a_further_options['select_attributes']))
969  {
970  foreach($a_further_options['select_attributes'] as $name => $value)
971  {
972  $sel_month .= ($name.'="'.$value.'" ');
973  }
974  }
975  $sel_month .= $disabled."name=\"".$prefix."[m]\" id=\"".$prefix."_m\">\n";
976 
977  if ($emptyoption) $sel_month .= "<option value=\"0\">--</option>\n";
978  for ($i = 1; $i <= 12; $i++)
979  {
980  if($a_long_month)
981  {
982  $sel_month .= "<option value=\"$i\">" . $lng->txt("month_" . sprintf("%02d", $i) . "_long") . "</option>\n";
983  }
984  else
985  {
986  $sel_month .= "<option value=\"$i\">" . $i . "</option>\n";
987  }
988  }
989  $sel_month .= "</select>\n";
990  $sel_month = preg_replace("/(value\=\"$month\")/", "$1 selected=\"selected\"", $sel_month);
991 
992  // build year select
993  $sel_year = '<select ';
994  if(isset($a_further_options['select_attributes']))
995  {
996  foreach($a_further_options['select_attributes'] as $name => $value)
997  {
998  $sel_year .= ($name.'="'.$value.'" ');
999  }
1000  }
1001  $sel_year .= $disabled."name=\"".$prefix."[y]\" id=\"".$prefix."_y\">\n";
1002  if ((strlen($startyear) == 0) || ($startyear > $year))
1003  {
1004  if (!$emptyoption || $year != 0) $startyear = $year - 5;
1005  }
1006 
1007  if(($year + 5) < (date('Y',time()) + 5))
1008  {
1009  $end_year = date('Y',time()) + 5;
1010  }
1011  else
1012  {
1013  $end_year = $year + 5;
1014  }
1015 
1016  if ($emptyoption) $sel_year .= "<option value=\"0\">----</option>\n";
1017  for ($i = $startyear; $i <= $end_year; $i++)
1018  {
1019  $sel_year .= "<option value=\"$i\">" . sprintf("%04d", $i) . "</option>\n";
1020  }
1021  $sel_year .= "</select>\n";
1022  $sel_year = preg_replace("/(value\=\"$year\")/", "$1 selected=\"selected\"", $sel_year);
1023 
1024  //$dateformat = $lng->text["lang_dateformat"];
1025  $dateformat = "d-m-Y";
1026  $dateformat = strtolower(preg_replace("/\W/", "", $dateformat));
1027  $dateformat = strtolower(preg_replace("/(\w)/", "%%$1", $dateformat));
1028  $dateformat = preg_replace("/%%d/", $sel_day, $dateformat);
1029  $dateformat = preg_replace("/%%m/", $sel_month, $dateformat);
1030  $dateformat = preg_replace("/%%y/", $sel_year, $dateformat);
1031  return $dateformat;
1032  }
global $lng
Definition: privfeed.php:40
+ Here is the caller graph for this function:

◆ makeDir()

static ilUtil::makeDir (   $a_dir)
static

creates a new directory and inherits all filesystem permissions of the parent directory You may pass only the name of your new directory or with the entire path or relative path information.

examples: a_dir = /tmp/test/your_dir a_dir = ../test/your_dir a_dir = your_dir (–> creates your_dir in current directory)

public

Parameters
string[path] + directory name
Returns
boolean

Definition at line 2438 of file class.ilUtil.php.

References $path.

Referenced by ilFileDataCourse\__checkImportPath(), ilFileDataCourse\__checkPath(), ilFileDataGroup\__initDirectory(), ilFileDataCourse\__initDirectory(), ilFileDataExercise\__initDirectory(), ilPurchaseBaseGUI\__sendBill(), ilExternalFeed\_createCacheDirectory(), ilStyleMigration\_createImagesDirectory(), ilObjStyleSheet\_createImagesDirectory(), ilObjQuestionPool\_createImportDirectory(), ilObjTest\_createImportDirectory(), ilFileDataImport\_initDirectory(), ilFileDataImportMail\_initDirectory(), ilFileDataImportGroup\_initDirectory(), ilFileDataGroup\addDirectory(), ilFileDataCourse\addDirectory(), ilFileDataGroup\addGroupDirectory(), ilFileDataGroup\addImportDirectory(), ilWikiHTMLExport\buildExportFile(), ilPortfolioHTMLExport\buildExportFile(), ilObjBlogGUI\buildExportFile(), ilScorm2004Export\buildExportFileHTML(), ilScorm2004Export\buildExportFileHTMLOne(), ilScorm2004Export\buildExportFileISO(), ilScorm2004Export\buildExportFilePDF(), ilScorm2004Export\buildExportFileSCORM(), ilSurveyQuestionpoolExport\buildExportFileXML(), ilSurveyExport\buildExportFileXML(), ilQuestionpoolExport\buildExportFileXML(), ilGlossaryExport\buildExportFileXML(), ilContObjectExport\buildExportFileXML(), ilTestExport\buildExportFileXML(), ilTestExport\buildExportResultFile(), ilChatroomViewTask\checkDirectory(), ilSetup\cloneFromSource(), ilContObjParser\copyFileItems(), ilContObjParser\copyMobFiles(), ilClient\create(), ilFSStorageCourse\createArchiveOnlineVersion(), ilShopBoughtObjectsGUI\createBill(), ilContainer\createContainerDirectory(), ilObjFileBasedLM\createDataDirectory(), ilObjSAHSLearningModule\createDataDirectory(), ilSystemStyleHTMLExport\createDirectories(), ilCOPageHTMLExport\createDirectories(), ilFileSystemGUI\createDirectory(), createDirectory(), ilObjMediaObjectGUI\createDirectoryObject(), ilScorm2004Export\createExportDirectory(), ilObjContentObject\createExportDirectory(), ilObjSurveyQuestionPool\createExportDirectory(), ilObjQuestionPool\createExportDirectory(), ilObjUserFolder\createExportDirectory(), ilObjTest\createExportDirectory(), ilObjStyleSheet\createExportDirectory(), ilObjSurvey\createExportDirectory(), ilObjStyleSheet\createExportSubDirectory(), ilObjContentObject\createImportDirectory(), ilObjGlossary\createImportDirectory(), ilObjSurveyQuestionPool\createImportDirectory(), ilObjStyleSheet\createImportDirectory(), ilObjSurvey\createImportDirectory(), ilFileDataCourse\createImportFile(), ilFileDataCourse\createOnlineVersion(), ilCertificate\deliverExportFileXML(), ilFSStorageExercise\deliverFile(), ilFileDataExercise\downloadAllDeliveredFiles(), ilExAssignment\downloadAllDeliveredFiles(), ilObjWorkspaceFolder\downloadFolder(), ilObjFolder\downloadFolder(), ilExAssignment\downloadMultipleFiles(), ilContainerGUI\downloadMultipleObjects(), ilObjFile\export(), ilScormExportUtil\exportContentCSS(), ilObjMediaObject\exportFiles(), ilObjGlossary\exportHTML(), ilObjFileBasedLMGUI\exportHTML(), ilObjContentObject\exportHTML(), ilSCORM2004Asset\exportHTML4PDF(), ilObjSCORM2004LearningModule\exportHTML4PDF(), ilCOPageHTMLExport\exportHTMLFile(), ilObjGlossary\exportHTMLFile(), ilObjContentObject\exportHTMLFile(), ilCOPageHTMLExport\exportHTMLFileDirect(), ilCOPageHTMLExport\exportHTMLMOB(), ilObjGlossary\exportHTMLMOB(), ilObjContentObject\exportHTMLMOB(), ilObjSCORM2004LearningModule\exportHTMLScoObjects(), ilObjStyleSettingsGUI\exportLayoutObject(), ilObjMediaObject\exportMediaFullscreen(), ilObjSCORM2004LearningModule\exportPDF(), ilSCORM2004FinalAsset\exportScorm(), ilSCORM2004EntryAsset\exportScorm(), ilObjSCORM2004LearningModule\exportScorm(), ilObjContentObject\exportSCORM(), ilObjSCORM2004LearningModule\exportXMLScoObjects(), ilUserDataSet\getXmlRecord(), ilCloudPluginUploadGUI\handleFileUpload(), ilObjFileGUI\handleFileUpload(), ilImport\importObject(), ilObjUserFolderGUI\importUserRoleAssignmentObject(), ilOpenIdSettings\initTempDir(), ilSCORM13Player\logDirectory(), ilObjSCORM2004LearningModule\prepareHTMLExporter(), ilObjExercise\processUploadedFile(), rCopy(), ilObjWorkspaceFolder\recurseFolder(), ilObjFolder\recurseFolder(), ilContainerGUI\recurseFolder(), ilObjFile\rollback(), ilSetup\saveMasterSetup(), ilObjFileGUI\saveUnzip(), ilExAssignment\sendMultiFeedbackStructureFile(), ilFileXMLParser\setFileContents(), ilForumXMLWriter\start(), ilObjFile\storeUnzipedFile(), and unzip().

2439  {
2440  $a_dir = trim($a_dir);
2441 
2442  // remove trailing slash (bugfix for php 4.2.x)
2443  if (substr($a_dir,-1) == "/")
2444  {
2445  $a_dir = substr($a_dir,0,-1);
2446  }
2447 
2448  // check if a_dir comes with a path
2449  if (!($path = substr($a_dir,0, strrpos($a_dir,"/") - strlen($a_dir))))
2450  {
2451  $path = ".";
2452  }
2453 
2454  // create directory with file permissions of parent directory
2455  umask(0000);
2456  return @mkdir($a_dir,fileperms($path));
2457  }
$path
Definition: index.php:22
+ Here is the caller graph for this function:

◆ makeDirParents()

static ilUtil::makeDirParents (   $a_dir)
static

Create a new directory and all parent directories.

Creates a new directory and inherits all filesystem permissions of the parent directory If the parent directories doesn't exist, they will be created recursively. The directory name NEEDS TO BE an absolute path, because it seems that relative paths are not working with PHP's file_exists function.

Author
Helmut Schottmüller hscho.nosp@m.ttm@.nosp@m.tzi.d.nosp@m.e
Parameters
string$a_dirThe directory name to be created public

Definition at line 2474 of file class.ilUtil.php.

References $dirs.

Referenced by ilChatroomSmilies\_checkSetup(), ilChatroomSmileyTask\_checkSetup(), ilExport\_createExportDirectory(), ilHtmlPurifierAbstractLibWrapper\_getCacheDirectory(), ilFSStorageCourse\addArchiveSubDirectory(), ilDataSet\addRecordsXml(), ilExportContainer\addSubitems(), ilTestPlayerAbstractGUI\archiveParticipantSubmission(), ilQuestionpoolExport\buildExportFileXML(), ilChatroomUploadFileTask\checkUploadPath(), ilCertificate\cloneCertificate(), assFlashQuestion\copyApplet(), assJavaApplet\copyApplet(), assImagemapQuestion\copyImage(), assOrderingQuestion\copyImages(), assMatchingQuestion\copyImages(), assMultipleChoice\copyImages(), assSingleChoice\copyImages(), assQuestion\copySuggestedSolutionFiles(), ilTestProcessLockFileStorage\create(), ilAssQuestionProcessLockFileStorage\create(), ilFileSystemStorage\create(), ilFSStorageExercise\create(), ilFSStorageCourse\createArchiveOnlineVersion(), ilFSStorageSession\createDirectory(), ilFSStorageEvent\createDirectory(), ilObjFile\createDirectory(), ilExplorerBaseGUI\createHTMLExportDirs(), assFlashQuestion\duplicateApplet(), assJavaApplet\duplicateApplet(), assImagemapQuestion\duplicateImage(), assOrderingQuestion\duplicateImages(), assMatchingQuestion\duplicateImages(), assMultipleChoice\duplicateImages(), assSingleChoice\duplicateImages(), SurveyQuestion\duplicateMaterials(), assQuestion\duplicateSuggestedSolutionFiles(), ilExport\exportEntity(), ilObjContentObject\exportHTML(), ilExportContainer\exportObject(), ilExport\exportObject(), assFlashQuestionImport\fromXML(), assImagemapQuestionImport\fromXML(), assJavaAppletImport\fromXML(), assMultipleChoiceImport\fromXML(), assOrderingQuestionImport\fromXML(), assSingleChoiceImport\fromXML(), ilObjFileDAV\getContentOutputStream(), ilFSStorageExercise\getFeedbackPath(), ilFSStorageExercise\getGlobalFeedbackPath(), ilObjUserFolderGUI\getImportDir(), ilObjSurvey\getImportDirectory(), ilFSStorageExercise\getMultiFeedbackUploadPath(), ilObjFile\getUploadFile(), ilForumExporter\getXmlRepresentation(), ilFileExporter\getXmlRepresentation(), ilMediaObjectsExporter\getXmlRepresentation(), ilLMPresentationGUI\handleCodeParagraph(), assFileUpload\hasFileUploads(), ilAdvancedMDRecordImportFiles\init(), ilAdvancedMDRecordExportFiles\init(), ilFSStorageCourse\initArchiveDirectory(), ilFileDataShop\initDirectory(), ilFSStorageCourse\initInfoDirectory(), ilFSStorageGroup\initMemberExportDirectory(), ilFSStorageCourse\initMemberExportDirectory(), ilObjBibliographic\moveFile(), assFlashQuestion\moveUploadedFile(), ilObjQuestionPool\pasteFromClipboard(), ilObjSurveyQuestionPool\pasteFromClipboard(), ilExport\processExporter(), assFlashQuestion\saveAdditionalQuestionDataToDb(), ilCertificate\saveCertificate(), assMatchingQuestionImport\saveImage(), assFileUpload\saveWorkingData(), ilOrgUnitExporter\sendAndCreateSimpleExportFile(), assOrderingQuestion\setImageFile(), assMultipleChoice\setImageFile(), assSingleChoice\setImageFile(), assMatchingQuestion\setImageFile(), assImagemapQuestion\setImageFilename(), assJavaApplet\setJavaAppletFilename(), SurveyQuestion\setMaterialsfile(), ilTestSubmissionReviewGUI\show(), assQuestionGUI\suggestedsolution(), assMultipleChoice\syncImages(), assSingleChoice\syncImages(), assQuestion\syncSuggestedSolutionFiles(), ilObjMediaObject\uploadAdditionalFile(), ilObjCertificateSettings\uploadBackgroundImage(), and ilCertificate\uploadBackgroundImage().

2475  {
2476  $dirs = array($a_dir);
2477  $a_dir = dirname($a_dir);
2478  $last_dirname = '';
2479 
2480  while($last_dirname != $a_dir)
2481  {
2482  array_unshift($dirs, $a_dir);
2483  $last_dirname = $a_dir;
2484  $a_dir = dirname($a_dir);
2485  }
2486 
2487  // find the first existing dir
2488  $reverse_paths = array_reverse($dirs, TRUE);
2489  $found_index = -1;
2490  foreach ($reverse_paths as $key => $value)
2491  {
2492  if ($found_index == -1)
2493  {
2494  if (is_dir($value))
2495  {
2496  $found_index = $key;
2497  }
2498  }
2499  }
2500 
2501  umask(0000);
2502  foreach ($dirs as $dirindex => $dir)
2503  {
2504  // starting with the longest existing path
2505  if ($dirindex >= $found_index)
2506  {
2507  if (! file_exists($dir))
2508  {
2509  if (strcmp(substr($dir,strlen($dir)-1,1),"/") == 0)
2510  {
2511  // on some systems there is an error when there is a slash
2512  // at the end of a directory in mkdir, see Mantis #2554
2513  $dir = substr($dir,0,strlen($dir)-1);
2514  }
2515  if (! mkdir($dir, $umask))
2516  {
2517  error_log("Can't make directory: $dir");
2518  return false;
2519  }
2520  }
2521  elseif (! is_dir($dir))
2522  {
2523  error_log("$dir is not a directory");
2524  return false;
2525  }
2526  else
2527  {
2528  // get umask of the last existing parent directory
2529  $umask = fileperms($dir);
2530  }
2531  }
2532  }
2533  return true;
2534  }
$dirs
+ Here is the caller graph for this function:

◆ makeTimeSelect()

static ilUtil::makeTimeSelect (   $prefix,
  $short = true,
  $hour = "",
  $minute = "",
  $second = "",
  $a_use_default = true,
  $a_further_options = array() 
)
static

Creates a combination of HTML selects for time inputs.

Creates a combination of HTML selects for time inputs. The select names are $prefix[h] for hours, $prefix[m] for minutes and $prefix[s] for seconds.

public

Parameters
string$prefixPrefix of the select name
boolean$shortSet TRUE for a short time input (only hours and minutes). Default is TRUE
integer$hourDefault hour value
integer$minuteDefault minute value
integer$secondDefault second value
Returns
string HTML select boxes
Author
Helmut Schottmüller hscho.nosp@m.ttm@.nosp@m.tzi.d.nosp@m.e

Definition at line 1052 of file class.ilUtil.php.

References $ilUser, $lng, and ilCalendarSettings\TIME_FORMAT_24.

Referenced by ilLPCollectionSettingsTableGUI\fillRow(), ilTypicalLearningTimeInputGUI\insert(), ilMDEditorGUI\listEducational(), ilMDEditorGUI\listQuickEdit_scorm(), ilDateTimeInputGUI\render(), and ilDateDurationInputGUI\render().

1053  {
1054  global $lng, $ilUser;
1055 
1056  $minute_steps = 1;
1057  $disabled = '';
1058  if(count($a_further_options))
1059  {
1060  if(isset($a_further_options['minute_steps']))
1061  {
1062  $minute_steps = $a_further_options['minute_steps'];
1063  }
1064  if(isset($a_further_options['disabled']) and $a_further_options['disabled'])
1065  {
1066  $disabled = 'disabled="disabled" ';
1067  }
1068  }
1069 
1070  if ($a_use_default and !strlen("$hour$minute$second")) {
1071  $now = localtime();
1072  $hour = $now[2];
1073  $minute = $now[1];
1074  $second = $now[0];
1075  } else {
1076  $hour = (int)$hour;
1077  $minute = (int)$minute;
1078  $second = (int)$second;
1079  }
1080  // build hour select
1081  $sel_hour = '<select ';
1082  if(isset($a_further_options['select_attributes']))
1083  {
1084  foreach($a_further_options['select_attributes'] as $name => $value)
1085  {
1086  $sel_hour .= $name.'='.$value.' ';
1087  }
1088  }
1089  $sel_hour .= " ".$disabled."name=\"".$prefix."[h]\" id=\"".$prefix."_h\">\n";
1090 
1091  $format = $ilUser->getTimeFormat();
1092  for ($i = 0; $i <= 23; $i++)
1093  {
1094  if($format == ilCalendarSettings::TIME_FORMAT_24)
1095  {
1096  $sel_hour .= "<option value=\"$i\">" . sprintf("%02d", $i) . "</option>\n";
1097  }
1098  else
1099  {
1100  $sel_hour .= "<option value=\"$i\">" . date("ga", mktime($i, 0, 0)) . "</option>\n";
1101  }
1102  }
1103  $sel_hour .= "</select>\n";
1104  $sel_hour = preg_replace("/(value\=\"$hour\")/", "$1 selected=\"selected\"", $sel_hour);
1105 
1106  // build minutes select
1107  $sel_minute .= "<select ".$disabled."name=\"".$prefix."[m]\" id=\"".$prefix."_m\">\n";
1108 
1109  for ($i = 0; $i <= 59; $i = $i + $minute_steps)
1110  {
1111  $sel_minute .= "<option value=\"$i\">" . sprintf("%02d", $i) . "</option>\n";
1112  }
1113  $sel_minute .= "</select>\n";
1114  $sel_minute = preg_replace("/(value\=\"$minute\")/", "$1 selected=\"selected\"", $sel_minute);
1115 
1116  if (!$short) {
1117  // build seconds select
1118  $sel_second .= "<select ".$disabled."name=\"".$prefix."[s]\" id=\"".$prefix."_s\">\n";
1119 
1120  for ($i = 0; $i <= 59; $i++)
1121  {
1122  $sel_second .= "<option value=\"$i\">" . sprintf("%02d", $i) . "</option>\n";
1123  }
1124  $sel_second .= "</select>\n";
1125  $sel_second = preg_replace("/(value\=\"$second\")/", "$1 selected=\"selected\"", $sel_second);
1126  }
1127  $timeformat = $lng->text["lang_timeformat"];
1128  if (strlen($timeformat) == 0) $timeformat = "H:i:s";
1129  $timeformat = strtolower(preg_replace("/\W/", "", $timeformat));
1130  $timeformat = preg_replace("/(\w)/", "%%$1", $timeformat);
1131  $timeformat = preg_replace("/%%h/", $sel_hour, $timeformat);
1132  $timeformat = preg_replace("/%%i/", $sel_minute, $timeformat);
1133  if ($short) {
1134  $timeformat = preg_replace("/%%s/", "", $timeformat);
1135  } else {
1136  $timeformat = preg_replace("/%%s/", $sel_second, $timeformat);
1137  }
1138  return $timeformat;
1139  }
global $ilUser
Definition: imgupload.php:15
global $lng
Definition: privfeed.php:40
+ Here is the caller graph for this function:

◆ maskAttributeTag()

static ilUtil::maskAttributeTag (   $a_str,
  $tag,
  $tag_att 
)
static

Definition at line 2935 of file class.ilUtil.php.

References $ilLog.

Referenced by maskSecureTags().

2936  {
2937  global $ilLog;
2938 
2939  $ws = "[ \t\r\f\v\n]*";
2940  $att = $ws."[^>]*".$ws;
2941 
2942  while (eregi("<($tag$att($tag_att$ws=$ws\"(([\$@!*()~;,_0-9A-z/:=%\\.&#?+\\-])*)\")$att)>",
2943  $a_str, $found))
2944  {
2945  $un = array(".", "-", "+", "?", '$', "*", "(", ")");
2946  $esc = array();
2947  foreach($un as $v)
2948  {
2949  $esc[] = "\\".$v;
2950  }
2951  $ff = str_replace($un, $esc, $found[1]);
2952 
2953  $old_str = $a_str;
2954  $a_str = eregi_replace("<".$ff.">",
2955  "&lt;$tag $tag_att$tag_att=\"".$found[3]."\"&gt;", $a_str);
2956  if ($old_str == $a_str)
2957  {
2958  $ilLog->write("ilUtil::maskA-".htmlentities($old_str)." == ".
2959  htmlentities($a_str));
2960  return $a_str;
2961  }
2962  }
2963  $a_str = str_ireplace("</$tag>",
2964  "&lt;/$tag&gt;", $a_str);
2965  return $a_str;
2966  }
+ Here is the caller graph for this function:

◆ maskSecureTags()

static ilUtil::maskSecureTags (   $a_str,
  $allow_array 
)
static

Definition at line 2779 of file class.ilUtil.php.

References $t, maskAttributeTag(), and maskTag().

Referenced by secureString().

2780  {
2781  foreach ($allow_array as $t)
2782  {
2783  switch($t)
2784  {
2785  case "a":
2786  $a_str = ilUtil::maskAttributeTag($a_str, "a", "href");
2787  break;
2788 
2789  case "img":
2790  $a_str = ilUtil::maskAttributeTag($a_str, "img", "src");
2791  break;
2792 
2793  case "p":
2794  case "div":
2795  $a_str = ilUtil::maskTag($a_str, $t, array(
2796  array("param" => "align", "value" => "left"),
2797  array("param" => "align", "value" => "center"),
2798  array("param" => "align", "value" => "justify"),
2799  array("param" => "align", "value" => "right")
2800  ));
2801  break;
2802 
2803  default:
2804  $a_str = ilUtil::maskTag($a_str, $t);
2805  break;
2806  }
2807  }
2808 
2809  return $a_str;
2810  }
static maskTag($a_str, $t, $fix_param="")
static maskAttributeTag($a_str, $tag, $tag_att)
+ Here is the call graph for this function:
+ Here is the caller graph for this function:

◆ maskTag()

static ilUtil::maskTag (   $a_str,
  $t,
  $fix_param = "" 
)
static

Definition at line 2997 of file class.ilUtil.php.

References $t.

Referenced by maskSecureTags().

2998  {
2999  $a_str = str_replace(array("<$t>", "<".strtoupper($t).">"),
3000  "&lt;".$t."&gt;", $a_str);
3001  $a_str = str_replace(array("</$t>", "</".strtoupper($t).">"),
3002  "&lt;/".$t."&gt;", $a_str);
3003 
3004  if (is_array($fix_param))
3005  {
3006  foreach ($fix_param as $p)
3007  {
3008  $k = $p["param"];
3009  $v = $p["value"];
3010  $a_str = str_replace("<$t $k=\"$v\">",
3011  "&lt;"."$t $k=\"$v\""."&gt;", $a_str);
3012  }
3013  }
3014 
3015  return $a_str;
3016  }
+ Here is the caller graph for this function:

◆ mergesort()

static ilUtil::mergesort ( $array,
  $cmp_function = 'strcmp' 
)
static

Definition at line 3470 of file class.ilUtil.php.

Referenced by stableSortArray().

3470  {
3471  // Arrays of size < 2 require no action.
3472  if (count($array) < 2) return;
3473 
3474  // Split the array in half
3475  $halfway = count($array) / 2;
3476  $array1 = array_slice($array, 0, $halfway);
3477  $array2 = array_slice($array, $halfway);
3478 
3479  // Recurse to sort the two halves
3480  ilUtil::mergesort($array1, $cmp_function);
3481  ilUtil::mergesort($array2, $cmp_function);
3482 
3483  // If all of $array1 is <= all of $array2, just append them.
3484  if (call_user_func($cmp_function, end($array1), $array2[0]) < 1) {
3485  $array = array_merge($array1, $array2);
3486  return;
3487  }
3488 
3489  // Merge the two sorted arrays into a single sorted array
3490  $array = array();
3491  $ptr1 = $ptr2 = 0;
3492  while ($ptr1 < count($array1) && $ptr2 < count($array2)) {
3493  if (call_user_func($cmp_function, $array1[$ptr1], $array2[$ptr2]) < 1) {
3494  $array[] = $array1[$ptr1++];
3495  }
3496  else {
3497  $array[] = $array2[$ptr2++];
3498  }
3499  }
3500 
3501  // Merge the remainder
3502  while ($ptr1 < count($array1)) $array[] = $array1[$ptr1++];
3503  while ($ptr2 < count($array2)) $array[] = $array2[$ptr2++];
3504 
3505  return;
3506  }
static mergesort(&$array, $cmp_function='strcmp')
+ Here is the caller graph for this function:

◆ moveUploadedFile()

static ilUtil::moveUploadedFile (   $a_file,
  $a_name,
  $a_target,
  $a_raise_errors = true,
  $a_mode = "move_uploaded" 
)
static

move uploaded file

Definition at line 4130 of file class.ilUtil.php.

References $lng, sendFailure(), sendInfo(), and virusHandling().

Referenced by ilObjCategoryGUI\_importCategories(), ilObjMediaObject\_saveTempFileAsMediaObject(), ilSessionFile\create(), ilCourseFile\create(), ilPCInteractiveImageGUI\create(), ilFileDataGroup\createImportFile(), ilFileDataCourse\createImportFile(), ilObjMediaPoolGUI\createMediaFromUploadDir(), ilObjExternalToolsSettingsGUI\createSocialBookmarkObject(), ilFSStorageExercise\deliverFile(), ilObjFile\getUploadFile(), ilObjStyleSheet\import(), ilCertificate\importCertificate(), ilObjGlossaryGUI\importFileObject(), ilObjSurveyQuestionPoolGUI\importFileObject(), ilObjContentObject\importFromZipFile(), ilImport\importObject(), ilObjSurvey\importObject(), ilSCORM2004ScoGUI\importSave(), ilDidacticTemplateSettingsGUI\importTemplate(), ilObjUserFolderGUI\importUserRoleAssignmentObject(), ilObjBibliographic\moveFile(), ilAdvancedMDRecordImportFiles\moveUploadedFile(), assFlashQuestion\moveUploadedFile(), assQuestion\moveUploadedMediaFile(), ilObjSCORMLearningModuleGUI\newModuleVersionUpload(), ilDataCollectionDatatype\parseValue(), ilObjMediaObjectGUI\savePropertiesObject(), assFileUpload\saveWorkingData(), assOrderingQuestion\setImageFile(), assMultipleChoice\setImageFile(), assSingleChoice\setImageFile(), assMatchingQuestion\setImageFile(), assImagemapQuestion\setImageFilename(), assJavaApplet\setJavaAppletFilename(), SurveyQuestion\setMaterialsfile(), ilObjMediaObjectGUI\setObjectPerCreationForm(), ilFileDataImportMail\storeUploadedFile(), ilFileDataImportGroup\storeUploadedFile(), ilFileDataShop\storeUploadedFile(), ilFileDataExercise\storeUploadedFile(), ilFileDataForum\storeUploadedFile(), ilFileDataMail\storeUploadedFile(), assQuestionGUI\suggestedsolution(), ilPCInteractiveImageGUI\update(), ilObjMediaCastGUI\updateMediaItem(), ilObjExternalToolsSettingsGUI\updateSocialBookmarkObject(), ilObjMediaObject\uploadAdditionalFile(), ilCalendarCategoryGUI\uploadAppointments(), ilFSStorageExercise\uploadAssignmentFiles(), ilObjCertificateSettings\uploadBackgroundImage(), ilCertificate\uploadBackgroundImage(), ilChatroomUploadFileTask\uploadFile(), ilObjMediaObjectGUI\uploadFileObject(), ilObjStyleSheet\uploadImage(), ilExAssignment\uploadMultiFeedbackFile(), ilObjSAHSLearningModuleGUI\uploadObject(), ilObjLanguageExtGUI\uploadObject(), ilObjQuestionPoolGUI\uploadQplObject(), ilObjSurveyQuestionPoolGUI\uploadQuestionsObject(), ilObjTestGUI\uploadTstObject(), and ilObjUserGUI\uploadUserPictureObject().

4132  {
4133  global $lng, $ilias;
4134 //echo "<br>ilUtli::moveuploadedFile($a_name)";
4135 
4136  if (!is_file($a_file))
4137  {
4138  if ($a_raise_errors)
4139  {
4140  $ilias->raiseError($lng->txt("upload_error_file_not_found"), $ilias->error_obj->MESSAGE);
4141  }
4142  else
4143  {
4144  ilUtil::sendFailure($lng->txt("upload_error_file_not_found"), true);
4145  }
4146  return false;
4147  }
4148 
4149  // virus handling
4150  $vir = ilUtil::virusHandling($a_file, $a_name);
4151  if (!$vir[0])
4152  {
4153  unlink($a_file);
4154  if ($a_raise_errors)
4155  {
4156  $ilias->raiseError($lng->txt("file_is_infected")."<br />".
4157  $vir[1],
4158  $ilias->error_obj->MESSAGE);
4159  }
4160  else
4161  {
4162  ilUtil::sendFailure($lng->txt("file_is_infected")."<br />".
4163  $vir[1], true);
4164  }
4165  return false;
4166  }
4167  else
4168  {
4169  if ($vir[1] != "")
4170  {
4171  ilUtil::sendInfo($vir[1], true);
4172  }
4173  switch ($a_mode)
4174  {
4175  case "rename":
4176  return rename($a_file, $a_target);
4177  break;
4178 
4179  case "copy":
4180  return copy($a_file, $a_target);
4181  break;
4182 
4183  default:
4184  return move_uploaded_file($a_file, $a_target);
4185  break;
4186  }
4187  }
4188  }
static virusHandling($a_file, $a_orig_name="", $a_clean=true)
scan file for viruses and clean files if possible
static sendInfo($a_info="", $a_keep=false)
Send Info Message to Screen.
static sendFailure($a_info="", $a_keep=false)
Send Failure Message to Screen.
global $lng
Definition: privfeed.php:40
+ Here is the call graph for this function:
+ Here is the caller graph for this function:

◆ now()

static ilUtil::now ( )
static

Return current timestamp in Y-m-d H:i:s format.

Definition at line 4210 of file class.ilUtil.php.

Referenced by ilHistory\_copyEntriesForObject(), ilHistory\_createEntry(), ilLMPageObject\_getPresentationTitle(), ilObjSCORMTracking\_insertTrackData(), ilPageObject\_lookupActive(), ilObjUser\_setUserInactive(), ilObjUser\_toggleActiveStatusOfUsers(), ilWikiContributor\_writeStatus(), ilDBUpdateNewObjectType\addNewType(), ilObjExercise\addResourceObject(), ilRepositoryObjectPlugin\beforeActivation(), ilBlogPosting\create(), ilNewsItem\create(), ilNote\create(), ilPageObject\createFromXML(), ilObjForum\createSettings(), ilObjExercise\deliverFile(), ilDataLoader\generateUsers(), ilNewsItem\getLastNewsIdForContext(), ilLMPresentationGUI\ilLMNavigation(), ilLMPresentationGUI\ilPage(), ilLMTOCExplorerGUI\isNodeVisible(), ilLMTOCExplorer\isVisible(), ilTableOfContentsExplorer\isVisible(), ilPreviewRenderer\render(), ilObjUser\saveAsNew(), ilPersonalSkill\saveSelfEvaluation(), ilObjSCORMTracking\store(), ilObjSCORMTracking\storeJsApiCmi(), ilNewsItem\update(), ilNote\update(), ilObjUser\update(), ilPageObject\update(), ilPageObject\updateFromXML(), ilExAssignment\updateNoticeForUser(), ilExAssignment\updatePeerReviewComment(), ilExAssignment\updatePeerReviewTimestamp(), ilExAssignment\updateStatusFeedbackForUser(), ilExAssignment\updateStatusOfUser(), ilExAssignment\updateStatusReturnedForUser(), ilExAssignment\updateStatusSentForUser(), ilExAssignment\updateStatusTimeOfUser(), ilObjExercise\updateTextSubmission(), ilExAssignment\updateTutorDownloadTime(), ilPageObject\writeRenderedContent(), and ilBasicSkill\writeUserSkillLevelStatus().

4211  {
4212  return date("Y-m-d H:i:s");
4213  }
+ Here is the caller graph for this function:

◆ parseImportId()

static ilUtil::parseImportId (   $a_import_id)
static

Parse an ilias import id Typically of type il_[IL_INST_ID]_[OBJ_TYPE]_[OBJ_ID] returns array( 'orig' => 'il_4800_rolt_123' 'prefix' => 'il' 'inst_id => '4800' 'type' => 'rolt' 'id' => '123'.

Parameters
stringil_id

Definition at line 5135 of file class.ilUtil.php.

5136  {
5137  $exploded = explode('_'.$a_import_id);
5138 
5139  $parsed['orig'] = $a_import_id;
5140  if($exploded[0] == 'il')
5141  {
5142  $parsed['prefix'] = $exploded[0];
5143  }
5144  if(is_numeric($exploded[1]))
5145  {
5146  $parsed['inst_id'] = (int) $exploded[1];
5147  }
5148  $parsed['type'] = $exploded[2];
5149 
5150  if(is_numeric($exploded[3]))
5151  {
5152  $parsed['id'] = (int) $exploded[3];
5153  }
5154  return $parsed;
5155  }

◆ prepareDBString()

◆ prepareFormOutput()

static ilUtil::prepareFormOutput (   $a_str,
  $a_strip = false 
)
static

prepares string output for html forms public

Parameters
string
booleantrue: strip slashes, if magic_quotes is enabled use this if $a_str comes from $_GET or $_POST var, use false, if $a_str comes from database
Returns
string

Definition at line 3141 of file class.ilUtil.php.

References stripSlashes().

Referenced by ilBookmarkImportExport\__parseExport(), ilLearningProgressBaseGUI\__showEditUser(), ilObjUserGUI\__showUserDefinedFields(), ilPersonalProfileGUI\__showUserDefinedFields(), ilObjLanguageExtGUI\_getTranslationLink(), assClozeTestGUI\addBasicQuestionFormProperties(), assQuestionGUI\addBasicQuestionFormProperties(), ilPaymentStatisticGUI\addCustomer(), ilInfoScreenGUI\addPropertyTextinput(), ilMailAddressbookGUI\cancel(), ilObjSystemFolderGUI\changeHeaderTitleObject(), ilMailQuickFilterInputGUI\checkInput(), ilCaptchaInputGUI\checkInput(), assErrorText\createErrorTextExport(), assErrorText\createErrorTextOutput(), ilObjStyleSheetGUI\deleteColorConfirmationObject(), ilTable2GUI\deleteTemplate(), ilObjTest\deliverPDFfromHTML(), ilPCSourceCodeGUI\edit(), ilObjFileAccessSettingsGUI\editDiskQuotaMailTemplate(), ilObjUserGUI\editOldObject(), ilContainerGUI\editPageContentObject(), ilObjPaymentSettingsGUI\editVendorObject(), ilBibItemGUI\fill(), ilWikiSearchBlockGUI\fillDataSection(), ilPCIIMPopupTableGUI\fillRow(), ilPCTabsTableGUI\fillRow(), ilLDAPRoleMappingTableGUI\fillRow(), ilHelpTooltipTableGUI\fillRow(), assFileUploadFileTableGUI\fillRow(), ilAccessKeyTableGUI\fillRow(), ilAssessmentFolderLogTableGUI\fillRow(), ilTestHistoryTableGUI\fillRow(), ilObjectTranslationTableGUI\fillRow(), ilObjectTranslation2TableGUI\fillRow(), ilPortfolioTableGUI\fillRow(), ilAssessmentFolderLogAdministrationTableGUI\fillRow(), ilTrackedQuestionsTableGUI\fillRow(), ilHelpMappingTableGUI\fillRow(), ilWikiContributorsTableGUI\fillRow(), ilStyleColorTableGUI\fillRow(), ilExportIDTableGUI\fillRow(), ilTaxonomyTableGUI\fillRow(), ilPortfolioPageTableGUI\fillRow(), ilListOfQuestionsTableGUI\fillRow(), ilQuestionPoolPrintViewTableGUI\fillRow(), ilSCORM2004ExportTableGUI\fillRow(), ilSurveyQuestionPoolExportTableGUI\fillRow(), ilExGradesTableGUI\fillRow(), ilTestFixedParticipantsTableGUI\fillRow(), ilTestParticipantsTableGUI\fillRow(), ilExParticipantTableGUI\fillRow(), ilSurveyQuestionblockbrowserTableGUI\fillRow(), ilExerciseMemberTableGUI\fillRow(), ilWebResourceEditableLinkTableGUI\fillRow(), ilModulesTableGUI\fillRow(), ilSurveyQuestionbrowserTableGUI\fillRow(), ilBookmarkBlockGUI\fillRow(), ilMDCopyrightSelectionGUI\fillTemplate(), ilBookmarkAdministrationGUI\get_last(), ilCertificateAdapter\getBaseVariablesForPresentation(), ilCertificateAdapter\getBaseVariablesForPreview(), ilTestCertificateAdapter\getCertificateVariablesForPresentation(), ilSkillCertificateAdapter\getCertificateVariablesForPresentation(), ilCourseCertificateAdapter\getCertificateVariablesForPresentation(), ilExerciseCertificateAdapter\getCertificateVariablesForPresentation(), ilSCORMCertificateAdapter\getCertificateVariablesForPresentation(), ilTestCertificateAdapter\getCertificateVariablesForPreview(), ilSkillCertificateAdapter\getCertificateVariablesForPreview(), ilSCORMCertificateAdapter\getCertificateVariablesForPreview(), ilExerciseCertificateAdapter\getCertificateVariablesForPreview(), ilCourseCertificateAdapter\getCertificateVariablesForPreview(), ilObjAssessmentFolder\getFullPath(), ilFormPropertyGUI\getHiddenTag(), ilUserFilterGUI\getHTML(), ilTaggingGUI\getHTML(), ilBookmarkBlockGUI\getListRowData(), SurveyQuestionGUI\getMaterialOutput(), ilTestServiceGUI\getPassListOfAnswersWithScoring(), assOrderingHorizontalGUI\getPreview(), assSingleChoiceGUI\getPreview(), assMultipleChoiceGUI\getPreview(), assImagemapQuestionGUI\getPreview(), assMatchingQuestionGUI\getPreview(), assClozeTestGUI\getPreview(), SurveySingleChoiceQuestionGUI\getPrintView(), SurveyMultipleChoiceQuestionGUI\getPrintView(), SurveyMatrixQuestionGUI\getPrintView(), assOrderingHorizontalGUI\getSolutionOutput(), assSingleChoiceGUI\getSolutionOutput(), assMultipleChoiceGUI\getSolutionOutput(), assMatchingQuestionGUI\getSolutionOutput(), assClozeTestGUI\getSolutionOutput(), ilObjPaymentSettingsGUI\getSubTabs(), assQuestion\getSuggestedSolutionOutput(), ilTaggingGUI\getTaggingInputHTML(), assOrderingHorizontalGUI\getTestOutput(), assTextSubsetGUI\getTestOutput(), assTextQuestionGUI\getTestOutput(), assSingleChoiceGUI\getTestOutput(), assMultipleChoiceGUI\getTestOutput(), assImagemapQuestionGUI\getTestOutput(), assClozeTestGUI\getTestOutput(), assMatchingQuestionGUI\getTestOutput(), assMatchingQuestionGUI\getTestOutputJS(), ilObjTest\getTestResult(), SurveyTextQuestionGUI\getWorkingForm(), SurveySingleChoiceQuestionGUI\getWorkingForm(), SurveyMultipleChoiceQuestionGUI\getWorkingForm(), SurveyMatrixQuestionGUI\getWorkingForm(), ilNoteGUI\initNoteForm(), ilMailSearchGUI\initSearchForm(), ilRandomTestROInputGUI\insert(), ilHiddenInputGUI\insert(), ilSelectBuilderInputGUI\insert(), ilEMailInputGUI\insert(), ilBackgroundImageInputGUI\insert(), ilCopyrightInputGUI\insert(), ilUserLoginInputGUI\insert(), ilTextWizardInputGUI\insert(), ilPCSourceCodeGUI\insert(), ilOrderingTextWizardInputGUI\insert(), ilMatchingPairWizardInputGUI\insert(), ilColorPickerInputGUI\insert(), ilRandomTestInputGUI\insert(), ilMatrixRowWizardInputGUI\insert(), ilEssayKeywordWizardInputGUI\insert(), ilMultipleChoiceWizardInputGUI\insert(), ilCSSRectInputGUI\insert(), ilFileWizardInputGUI\insert(), ilErrorTextWizardInputGUI\insert(), ilKVPWizardInputGUI\insert(), ilAnswerWizardInputGUI\insert(), ilImageWizardInputGUI\insert(), ilCategoryWizardInputGUI\insert(), ilMatchingWizardInputGUI\insert(), ilFlashFileInputGUI\insert(), ilSingleChoiceWizardInputGUI\insert(), ilTextAreaInputGUI\insert(), ilObjPaymentSettingsGUI\InvoiceNumberObject(), ilMDEditorGUI\listAnnotation(), ilMDEditorGUI\listClassification(), ilMDEditorGUI\listEducational(), ilMDEditorGUI\listGeneral(), ilMDEditorGUI\listLifecycle(), ilMDEditorGUI\listMetaMetaData(), ilMDEditorGUI\listQuickEdit_scorm(), ilMDEditorGUI\listRelation(), ilMDEditorGUI\listRights(), ilMDEditorGUI\listTechnical(), ilObjAssessmentFolderGUI\logsObject(), SurveyQuestionGUI\material(), assQuestionGUI\outPageSelector(), ilTestPlayerAbstractGUI\outQuestionSummaryCmd(), assClozeTestGUI\populateNumericGapFormPart(), assClozeTestGUI\populateQuestionSpecificFormPart(), ilObjForumGUI\prepareFormOutput(), ilObjTestGUI\printobject(), ilStartUpGUI\purgePlaceholders(), ilGloAdvColSortInputGUI\render(), ilScaleInputGUI\render(), ilNonEditableValueGUI\render(), ilSelectInputGUI\render(), ilMultiSelectInputGUI\render(), ilRepositorySelectorInputGUI\render(), ilPasswordInputGUI\render(), ilTextInputGUI\render(), ilNumberInputGUI\render(), ilNestedOrderingGUI\renderAnswerOutput(), SurveyQuestionGUI\renderChart(), ilHierarchyFormGUI\renderChild(), ilTable2GUI\saveTemplate(), ilMailAddressbookGUI\search(), ilMailFormGUI\searchUsers(), ilPurchaseBMFGUI\showCreditCard(), ilPurchaseBMFGUI\showDebitEntry(), ilSCORM2004ScoGUI\showExportList(), ilObjSCORM2004LearningModuleGUI\showExportList(), ilShopAdvancedSearchGUI\showForm(), ilPurchaseBMFGUI\showPersonalData(), ilPurchaseBaseGUI\showPersonalData(), ilSearchGUI\showSearch(), ilLuceneUserSearchGUI\showSearchForm(), ilLuceneSearchGUI\showSearchForm(), ilObjSCORM2004LearningModuleGUI\showSequencing(), ilStartUpGUI\showUserMappingSelection(), assFormulaQuestion\substituteVariables(), assQuestionGUI\suggestedsolution(), assErrorText\toJSON(), and ilObjLanguageExtGUI\viewObject().

3142  {
3143  if($a_strip)
3144  {
3145  $a_str = ilUtil::stripSlashes($a_str);
3146  }
3147  $a_str = htmlspecialchars($a_str);
3148  // Added replacement of curly brackets to prevent
3149  // problems with PEAR templates, because {xyz} will
3150  // be removed as unused template variable
3151  $a_str = str_replace("{", "&#123;", $a_str);
3152  $a_str = str_replace("}", "&#125;", $a_str);
3153  // needed for LaTeX conversion \\ in LaTeX is a line break
3154  // but without this replacement, php changes \\ to \
3155  $a_str = str_replace("\\", "&#92;", $a_str);
3156  return $a_str;
3157  }
static stripSlashes($a_str, $a_strip_html=true, $a_allow="")
strip slashes if magic qoutes is enabled
+ Here is the call graph for this function:
+ Here is the caller graph for this function:

◆ prepareTextareaOutput()

static ilUtil::prepareTextareaOutput (   $txt_output,
  $prepare_for_latex_output = FALSE 
)
static

Prepares a string for a text area output where latex code may be in it If the text is HTML-free, CHR(13) will be converted to a line break.

Parameters
string$txt_outputString which should be prepared for output public

Definition at line 4611 of file class.ilUtil.php.

References $result, and insertLatexImages().

Referenced by ilAssQuestionHintGUI\buildForm(), SurveyQuestion\prepareTextareaOutput(), assQuestion\prepareTextareaOutput(), ilObjSurvey\prepareTextareaOutput(), ilObjTest\prepareTextareaOutput(), and ilAssQuestionHintRequestGUI\showHintCmd().

4612  {
4613  $result = $txt_output;
4614  $is_html = self::isHTML($result);
4615 
4616  if ($prepare_for_latex_output)
4617  {
4618  $result = ilUtil::insertLatexImages($result, "<span class\=\"latex\">", "<\/span>");
4619  $result = ilUtil::insertLatexImages($result, "\[tex\]", "\[\/tex\]");
4620  }
4621 
4622  // removed: did not work with magic_quotes_gpc = On
4623  if (!$is_html)
4624  {
4625  // if the string does not contain HTML code, replace the newlines with HTML line breaks
4626  $result = preg_replace("/[\n]/", "<br />", $result);
4627  }
4628  else
4629  {
4630  // patch for problems with the <pre> tags in tinyMCE
4631  if (preg_match_all("/(<pre>.*?<\/pre>)/ims", $result, $matches))
4632  {
4633  foreach ($matches[0] as $found)
4634  {
4635  $replacement = "";
4636  if (strpos("\n", $found) === FALSE)
4637  {
4638  $replacement = "\n";
4639  }
4640  $removed = preg_replace("/<br\s*?\/>/ims", $replacement, $found);
4641  $result = str_replace($found, $removed, $result);
4642  }
4643  }
4644  }
4645  if ($prepare_for_latex_output)
4646  {
4647  // replace special characters to prevent problems with the ILIAS template system
4648  // eg. if someone uses {1} as an answer, nothing will be shown without the replacement
4649  $result = str_replace("{", "&#123;", $result);
4650  $result = str_replace("}", "&#125;", $result);
4651  $result = str_replace("\\", "&#92;", $result);
4652  }
4653 
4654  return $result;
4655  }
$result
static insertLatexImages($a_text, $a_start="\ex\, $a_end="\\tex\")
replace [text]...[/tex] tags with formula image code
+ Here is the call graph for this function:
+ Here is the caller graph for this function:

◆ printBacktrace()

static ilUtil::printBacktrace (   $a_limit = 0)
static

printBacktrace

Parameters
int$a_limitlimit nr of lines

Definition at line 5106 of file class.ilUtil.php.

References $t.

5107  {
5108  $bt = debug_backtrace();
5109  $cnt = 0;
5110  foreach ($bt as $t)
5111  {
5112  if ($cnt != 0 && ($a_limit == 0 || $cnt <= $a_limit))
5113  {
5114  echo "<br>".$t["file"].", ".$t["function"]." [".$t["line"]."]";
5115  }
5116  $cnt++;
5117  }
5118  echo "<br>";
5119  }

◆ processConvertVersion()

static ilUtil::processConvertVersion (   $a_version)
staticprotected

Parse convert version string, e.g.

6.3.8-3, into integer

Parameters
string$a_versionw.x.y-z
Returns
int

Definition at line 2011 of file class.ilUtil.php.

2012  {
2013  if(preg_match("/([0-9]+)\.([0-9]+)\.([0-9]+)([\.|\-]([0-9]+))?/", $a_version, $match))
2014  {
2015  $version = str_pad($match[1], 2, 0, STR_PAD_LEFT).
2016  str_pad($match[2], 2, 0, STR_PAD_LEFT).
2017  str_pad($match[3], 2, 0, STR_PAD_LEFT).
2018  str_pad($match[5], 2, 0, STR_PAD_LEFT);
2019  return (int)$version;
2020  }
2021  }

◆ processCSVRow()

static& ilUtil::processCSVRow ( $row,
  $quoteAll = FALSE,
  $separator = ";",
  $outUTF8 = FALSE,
  $compatibleWithMSExcel = TRUE 
)
static

Convertes an array for CSV usage.

Processes an array as a CSV row and converts the array values to correct CSV values. The "converted" array is returned

Author
Helmut Schottmüller hscho.nosp@m.ttm@.nosp@m.gmx.d.nosp@m.e
Parameters
array$rowThe array containing the values for a CSV row
string$quoteAllIndicates to quote every value (=TRUE) or only values containing quotes and separators (=FALSE, default)
string$separatorThe value separator in the CSV row (used for quoting) (; = default)
Returns
array The converted array ready for CSV use public

Definition at line 4230 of file class.ilUtil.php.

References $row, and $separator.

Referenced by ilObjUserFolder\createCSVExport(), and ilObjAssessmentFolderGUI\exportLogObject().

4231  {
4232  $resultarray = array();
4233  foreach ($row as $rowindex => $entry)
4234  {
4235  $surround = FALSE;
4236  if ($quoteAll)
4237  {
4238  $surround = TRUE;
4239  }
4240  if (strpos($entry, "\"") !== FALSE)
4241  {
4242  $entry = str_replace("\"", "\"\"", $entry);
4243  $surround = TRUE;
4244  }
4245  if (strpos($entry, $separator) !== FALSE)
4246  {
4247  $surround = TRUE;
4248  }
4249  if ($compatibleWithMSExcel)
4250  {
4251  // replace all CR LF with LF (for Excel for Windows compatibility
4252  $entry = str_replace(chr(13).chr(10), chr(10), $entry);
4253  }
4254  if ($surround)
4255  {
4256  if ($outUTF8)
4257  {
4258  $resultarray[$rowindex] = "\"" . $entry . "\"";
4259  }
4260  else
4261  {
4262  $resultarray[$rowindex] = utf8_decode("\"" . $entry . "\"");
4263  }
4264  }
4265  else
4266  {
4267  if ($outUTF8)
4268  {
4269  $resultarray[$rowindex] = $entry;
4270  }
4271  else
4272  {
4273  $resultarray[$rowindex] = utf8_decode($entry);
4274  }
4275  }
4276  }
4277  return $resultarray;
4278  }
$separator
+ Here is the caller graph for this function:

◆ quoteArray()

static ilUtil::quoteArray (   $a_array)
static

Quotes all members of an array for usage in DB query statement.

Definition at line 4890 of file class.ilUtil.php.

Referenced by ilNestedSetXML\_deleteAllChildMetaData(), ilObjGroup\_isMember(), _sortIds(), ilTree\getChildsByTypeFilter(), ilObjGroup\getGroupMemberData(), and ilMDConvert().

4891  {
4892  global $ilDB;
4893 
4894 
4895  if(!is_array($a_array) or !count($a_array))
4896  {
4897  return array("''");
4898  }
4899 
4900  foreach($a_array as $k => $item)
4901  {
4902  $a_array[$k] = $ilDB->quote($item);
4903  }
4904 
4905  return $a_array;
4906  }
+ Here is the caller graph for this function:

◆ randomhash()

static ilUtil::randomhash ( )
static

Definition at line 5045 of file class.ilUtil.php.

5046  {
5047  return md5(rand(1,9999999) + str_replace(" ", "", (string) microtime()));
5048  }

◆ rangeDownload()

ilUtil::rangeDownload (   $file)

Send a file via range request, see http://mobiforge.com/design-development/content-delivery-mobile-devices alternatives could be.

Definition at line 5193 of file class.ilUtil.php.

References $file, $size, and exit.

Referenced by ilWebAccessChecker\sendFile().

5193  {
5194 
5195  $fp = @fopen($file, 'rb');
5196 
5197  $size = filesize($file); // File size
5198  $length = $size; // Content length
5199  $start = 0; // Start byte
5200  $end = $size - 1; // End byte
5201  // Now that we've gotten so far without errors we send the accept range header
5202  /* At the moment we only support single ranges.
5203  * Multiple ranges requires some more work to ensure it works correctly
5204  * and comply with the spesifications: http://www.w3.org/Protocols/rfc2616/rfc2616-sec19.html#sec19.2
5205  *
5206  * Multirange support annouces itself with:
5207  * header('Accept-Ranges: bytes');
5208  *
5209  * Multirange content must be sent with multipart/byteranges mediatype,
5210  * (mediatype = mimetype)
5211  * as well as a boundry header to indicate the various chunks of data.
5212  */
5213  header("Accept-Ranges: 0-$length");
5214  // header('Accept-Ranges: bytes');
5215  // multipart/byteranges
5216  // http://www.w3.org/Protocols/rfc2616/rfc2616-sec19.html#sec19.2
5217  if (isset($_SERVER['HTTP_RANGE'])) {
5218 
5219  $c_start = $start;
5220  $c_end = $end;
5221  // Extract the range string
5222  list(, $range) = explode('=', $_SERVER['HTTP_RANGE'], 2);
5223  // Make sure the client hasn't sent us a multibyte range
5224  if (strpos($range, ',') !== false) {
5225 
5226  // (?) Shoud this be issued here, or should the first
5227  // range be used? Or should the header be ignored and
5228  // we output the whole content?
5229  header('HTTP/1.1 416 Requested Range Not Satisfiable');
5230  header("Content-Range: bytes $start-$end/$size");
5231  // (?) Echo some info to the client?
5232  exit;
5233  }
5234  // If the range starts with an '-' we start from the beginning
5235  // If not, we forward the file pointer
5236  // And make sure to get the end byte if spesified
5237  if ($range == '-') {
5238 
5239  // The n-number of the last bytes is requested
5240  $c_start = $size - substr($range, 1);
5241  }
5242  else {
5243 
5244  $range = explode('-', $range);
5245  $c_start = $range[0];
5246  $c_end = (isset($range[1]) && is_numeric($range[1])) ? $range[1] : $size;
5247  }
5248  /* Check the range and make sure it's treated according to the specs.
5249  * http://www.w3.org/Protocols/rfc2616/rfc2616-sec14.html
5250  */
5251  // End bytes can not be larger than $end.
5252  $c_end = ($c_end > $end) ? $end : $c_end;
5253  // Validate the requested range and return an error if it's not correct.
5254  if ($c_start > $c_end || $c_start > $size - 1 || $c_end >= $size) {
5255 
5256  header('HTTP/1.1 416 Requested Range Not Satisfiable');
5257  header("Content-Range: bytes $start-$end/$size");
5258  // (?) Echo some info to the client?
5259  exit;
5260  }
5261  $start = $c_start;
5262  $end = $c_end;
5263  $length = $end - $start + 1; // Calculate new content length
5264  fseek($fp, $start);
5265  header('HTTP/1.1 206 Partial Content');
5266  }
5267  // Notify the client the byte range we'll be outputting
5268  header("Content-Range: bytes $start-$end/$size");
5269  header("Content-Length: $length");
5270 
5271  // Start buffered download
5272  $buffer = 1024 * 8;
5273  while(!feof($fp) && ($p = ftell($fp)) <= $end) {
5274 
5275  if ($p + $buffer > $end) {
5276 
5277  // In case we're only outputtin a chunk, make sure we don't
5278  // read past the length
5279  $buffer = $end - $p + 1;
5280  }
5281  set_time_limit(0); // Reset time limit for big files
5282  echo fread($fp, $buffer);
5283  flush(); // Free up memory. Otherwise large files will trigger PHP's memory limit.
5284  }
5285 
5286  fclose($fp);
5287 
5288  }
print $file
$size
Definition: RandomTest.php:79
exit
Definition: login.php:54
+ Here is the caller graph for this function:

◆ rCopy()

static ilUtil::rCopy (   $a_sdir,
  $a_tdir,
  $preserveTimeAttributes = false 
)
static

Copies content of a directory $a_sdir recursively to a directory $a_tdir.

Parameters
string$a_sdirsource directory
string$a_tdirtarget directory
boolean$preserveTimeAttributesif true, ctime will be kept.
Returns
boolean TRUE for sucess, FALSE otherwise public

Definition at line 1601 of file class.ilUtil.php.

References $file, and makeDir().

Referenced by ilFileSystemStorage\_copyDirectory(), ilDataSet\addRecordsXml(), ilExAssignment\cloneAssignmentsOfExercise(), ilSetup\cloneFromSource(), ilContObjParser\copyFileItems(), ilObjStyleSheet\copyImagesToDir(), ilContObjParser\copyMobFiles(), ilPlayerUtil\copyPlayerFilesToTargetDirectory(), ilPreview\copyPreviews(), ilObjStyleSheet\create(), ilFSStorageCourse\createArchiveOnlineVersion(), ilFileDataCourse\createOnlineVersion(), ilSCORM13Package\dbImportSco(), ilBookingObject\doClone(), ilObjFile\doCloneObject(), ilObjMediaObject\duplicate(), ilObjDlBook\export(), ilObjFile\export(), ilObjStyleSheet\export(), ilObjMediaObject\exportFiles(), ilObjFileBasedLMGUI\exportHTML(), ilObjContentObject\exportHTML(), ilCOPageHTMLExport\exportHTMLMOB(), ilObjGlossary\exportHTMLMOB(), ilObjContentObject\exportHTMLMOB(), ilObjSCORM2004LearningModule\exportScorm(), ilObjStyleSheet\import(), ilHTMLLearningModuleDataSet\importRecord(), ilPollDataSet\importRecord(), ilPortfolioDataSet\importRecord(), ilBlogDataSet\importRecord(), ilExerciseDataSet\importRecord(), ilMediaObjectDataSet\importRecord(), ilObjFileBasedLM\populateByDirectoy(), ilObjSAHSLearningModule\populateByDirectoy(), and ilFileDataCourse\rCopy().

1602  {
1603  // check if arguments are directories
1604  if (!@is_dir($a_sdir) or
1605  !@is_dir($a_tdir))
1606  {
1607  return FALSE;
1608  }
1609 
1610  // read a_sdir, copy files and copy directories recursively
1611  $dir = opendir($a_sdir);
1612 
1613  while($file = readdir($dir))
1614  {
1615  if ($file != "." and
1616  $file != "..")
1617  {
1618  // directories
1619  if (@is_dir($a_sdir."/".$file))
1620  {
1621  if (!@is_dir($a_tdir."/".$file))
1622  {
1623  if (!ilUtil::makeDir($a_tdir."/".$file))
1624  return FALSE;
1625 
1626  //chmod($a_tdir."/".$file, 0775);
1627  }
1628 
1629  if (!ilUtil::rCopy($a_sdir."/".$file,$a_tdir."/".$file))
1630  {
1631  return FALSE;
1632  }
1633  }
1634 
1635  // files
1636  if (@is_file($a_sdir."/".$file))
1637  {
1638  if (!copy($a_sdir."/".$file,$a_tdir."/".$file))
1639  {
1640  return FALSE;
1641  }
1642  if ($preserveTimeAttributes)
1643  touch($a_tdir."/".$file, filectime($a_sdir."/".$file));
1644  }
1645  }
1646  }
1647  return TRUE;
1648  }
print $file
static rCopy($a_sdir, $a_tdir, $preserveTimeAttributes=false)
Copies content of a directory $a_sdir recursively to a directory $a_tdir.
static makeDir($a_dir)
creates a new directory and inherits all filesystem permissions of the parent directory You may pass ...
+ Here is the call graph for this function:
+ Here is the caller graph for this function:

◆ readFile()

static ilUtil::readFile (   $a_file)
static

there are some known problems with the original readfile method, which sometimes truncates delivered files regardless of php.ini setting (see http://de.php.net/manual/en/function.readfile.php) use this method to avoid these problems.

Definition at line 2309 of file class.ilUtil.php.

Referenced by deliverFile(), and ilWebAccessChecker\sendFile().

2310  {
2311  $chunksize = 1*(1024*1024); // how many bytes per chunk
2312  $buffer = '';
2313  $handle = fopen($a_file, 'rb');
2314  if ($handle === false)
2315  {
2316  return false;
2317  }
2318  while (!feof($handle))
2319  {
2320  $buffer = fread($handle, $chunksize);
2321  print $buffer;
2322  }
2323  return fclose($handle);
2324  }
+ Here is the caller graph for this function:

◆ redirect()

static ilUtil::redirect (   $a_script)
static

http redirect to other script

Parameters
string$a_scripttarget script

Definition at line 3609 of file class.ilUtil.php.

References $log, exit, ilPluginAdmin\getPluginObject(), IL_COMP_SERVICE, and ilUIHookPluginGUI\KEEP.

Referenced by ilLearningProgressGUI\__getNextClass(), ilStartUpGUI\_checkGoto(), ilObjItemGroupGUI\_goto(), ilObjMailGUI\_goto(), ilObjPollGUI\_goto(), ilObjLinkResourceGUI\_goto(), ilObjSystemFolderGUI\_goto(), ilObjGroupGUI\_goto(), ilObjUserFolderGUI\_goto(), ilObjCourseGUI\_goto(), ilGroupRegistrationGUI\add(), ilCourseRegistrationGUI\add(), ilShopPurchaseGUI\addToShoppingCart(), ilObjiLincCourseGUI\addUserObject(), ilUserPasswordResetRequestTargetAdjustmentCase\adjust(), ilUserProfileIncompleteRequestTargetAdjustmentCase\adjust(), ilTermsOfServiceRequestTargetAdjustmentCase\adjust(), ilObjMediaCastGUI\afterSave(), ilObjLinkResourceGUI\afterSave(), ilObjSurveyGUI\afterSave(), ilObjWikiGUI\afterSave(), ilObjMediaPoolGUI\afterSave(), ilObjFileBasedLMGUI\afterSave(), ilObjSurveyQuestionPoolGUI\afterSave(), ilObjExerciseGUI\afterSave(), ilObjQuestionPoolGUI\afterSave(), ilObjContentObjectGUI\afterSave(), ilObjCourseGUI\afterSave(), ilTestPlayerAbstractGUI\afterTestPassFinishedCmd(), ilObjiLincCourseGUI\agendaObject(), ilSetupGUI\applyCustomUpdates(), ilSetupGUI\applyHotfix(), ilSurveyExecutionGUI\backToRepository(), ilObjTestGUI\backToRepositoryObject(), ilRemoteObjectBaseGUI\callObject(), ilAuthOpenId\callProvider(), ilPurchaseBMFGUI\cancel(), ilPurchaseBaseGUI\cancel(), ilLMPageObjectGUI\cancel(), assQuestionGUI\cancel(), SurveyQuestionGUI\cancel(), ilBookmarkAdministrationGUI\cancel(), ilMailFormGUI\cancelMail(), ilLMStatisticsGUI\cancelMember(), ilObjCourseGUI\cancelMemberObject(), ilObjiLincCourseGUI\cancelMemberObject(), ilObjForumGUI\cancelObject(), ilSharedResourceGUI\cancelPassword(), assQuestionGUI\cancelSync(), ilSetupGUI\changeAccessMode(), ilSetupGUI\changeDefaultClient(), ilSetupGUI\changeMasterPassword(), ilSessionControl\checkCurrentSessionIsAllowed(), ilSessionControl\checkExpiredSession(), ilObjectGUI\checkPermission(), ilObjectGUI\cloneAllObject(), ilInternalLinkGUI\closeLinkHelp(), ilSetupGUI\cmdClient(), ilObjStyleSettingsGUI\confirmedDeleteObject(), ilObjiLincCourseGUI\confirmedRemoveMemberObject(), ilStartUpGUI\confirmRegistration(), ilObjectCopyGUI\copyMultipleNonContainer(), ilObjectCopyGUI\copySingleObject(), ilBookmarkAdministrationGUI\createBookmark(), ilObjMediaPoolGUI\createMediaFromUploadDir(), ilObjTestGUI\createQuestionObject(), ilPersonalSettingsGUI\deleteOwnAccount4(), ilPersonalSettingsGUI\deleteOwnAccountLogout(), ilNewsItem\deliverMobFile(), ilSetupGUI\displayDeleteConfirmation(), ilImageMapEditorGUI\editImagemapForward(), ilErrorHandling\errorHandler(), ilObjMediaPoolGUI\executeCommand(), ilPersonalDesktopGUI\executeCommand(), ilTestExpressPageObjectGUI\executeCommand(), ilCalendarPresentationGUI\executeCommand(), ilObjTestGUI\executeCreateQuestionObject(), ilAuthContainerApache\forceCreation(), ilAdministrationGUI\forward(), ilStartUpGUI\getAcceptance(), ilCtrl\getPathNew(), ilObjWikiGUI\gotoPageObject(), ilObjItemGroupGUI\gotoParent(), ilObjWikiGUI\gotoStartPageObject(), ilMembershipRegistrationCodeUtils\handleCode(), ilAuthContainerCAS\handleLDAPDataSource(), ilAuthContainerRadius\handleLDAPDataSource(), ilNavigationHistoryGUI\handleNavigationRequest(), ilTestExpressPageObjectGUI\handleToolbarCommand(), ilSharedResourceGUI\hasAccess(), ilObjGlossaryGUI\importFileObject(), ilObjSurveyQuestionPoolGUI\importFileObject(), ilObjContentObjectGUI\importFileObject(), ilObjSurveyGUI\importFileObject(), ilObjGroupGUI\importFileObject2(), ilObjQuestionPoolGUI\importVerifiedFileObject(), ilObjTestGUI\importVerifiedFileObject(), ilEditClipboardGUI\insert(), ilSetupGUI\installDatabase(), ilObjiLincClassroomGUI\joinClassroom(), ilObjiLincCourseGUI\joinObject(), ilPersonalDesktopGUI\jumpToBookmarks(), ilPersonalDesktopGUI\jumpToNotes(), ilAuthApache\login(), ShibAuth\login(), ilSetupGUI\loginClient(), ilAuthContainerRadius\loginObserver(), ilAuthContainerOpenId\loginObserver(), ilAuthContainerLDAP\loginObserver(), ilMailSearchCoursesGUI\mailCourses(), ilMailSearchGroupsGUI\mailGroups(), ilMailSearchGroupsGUI\mailMembers(), ilMailSearchCoursesGUI\mailMembers(), ilObjUserFolderGUI\mailObject(), ilMailingListsGUI\mailToList(), ilObjRoleGUI\mailToRoleObject(), ilMailAddressbookGUI\mailToUsers(), ilStartUpGUI\migrateAccount(), ilObjSCORMLearningModuleGUI\newModuleVersionUpload(), ilTestExpressPageObjectGUI\nextQuestion(), ilSetupGUI\performLogin(), ilSetupGUI\performMLogin(), ilAssQuestionHintRequestGUI\performRequestCmd(), ilObjSCORM2004LearningModuleGUI\preview(), ilTestExpressPageObjectGUI\prevQuestion(), ilStartUpGUI\processIndexPHP(), ilObjQuestionPoolGUI\questionsObject(), ilObjTestGUI\questionsObject(), ShibWAYF\redirect(), ilPersonalDesktopGUI\redirect(), ilCtrl\redirect(), ilInitialisation\redirect(), SurveyQuestionGUI\redirectAfterSaving(), ilCtrl\redirectByClass(), ilObjExerciseGUI\redirectFeedbackMailObject(), ilObjLinkResourceGUI\redirectToLink(), ilTestExpressPageObjectGUI\redirectToQuestionPoolSelectionPage(), ilImprintGUI\renderFullscreen(), ilCtrl\returnToParent(), ilLMPageObjectGUI\save(), ilObjFileGUI\save(), assQuestionGUI\save(), ilObjStyleSettingsGUI\saveActiveStylesObject(), ilSetupGUI\saveBasicSettings(), ilSetupGUI\saveClientIni(), ilSetupGUI\saveContact(), ilSetupGUI\saveDbSlave(), ilMailFormGUI\saveDraft(), assQuestionGUI\saveEdit(), ilSetupGUI\saveLanguages(), ilObjStyleSettingsGUI\saveObject(), ilObjGlossaryGUI\saveObject(), ilObjSAHSLearningModuleGUI\saveObject(), ilPersonalSettingsGUI\savePassword(), ilPersonalProfileGUI\savePersonalData(), ilSetupGUI\saveRegistration(), assQuestionGUI\saveReturn(), assFormulaQuestionGUI\saveReturnFQ(), ilObjStyleSettingsGUI\saveScopeObject(), ilLMStatisticsGUI\searchCancelled(), ilBookmarkAdministrationGUI\sendmail(), ilObjCourseGUI\sendMailToSelectedUsersObject(), ilObjGroupGUI\sendMailToSelectedUsersObject(), ilMailFormGUI\sendMessage(), ilObjAuthSettingsGUI\setAuthModeObject(), ilObjFileBasedLMGUI\showLearningModule(), ilStartUpGUI\showLogin(), ilRemoteObjectBaseGUI\showObject(), assQuestionGUI\sync(), ilSetupGUI\toggleClientList(), ilObjStyleSettingsGUI\toggleGlobalDefaultObject(), ilObjStyleSettingsGUI\toggleGlobalFixedObject(), ilObjPortfolioGUI\toRepository(), ilObjFileGUI\update(), ilSetupGUI\updateBasicSettings(), ilSetupGUI\updateDatabase(), ilObjiLincCourseGUI\updateMemberStatusObject(), ilObjComponentSettingsGUI\updatePlugin(), ilObjSAHSLearningModuleGUI\uploadObject(), ilPublicUserProfileGUI\validateUser(), and ilObjPollGUI\vote().

3610  {
3611  global $log, $PHP_SELF;
3612 
3613 //echo "<br>".$a_script;
3614  if (!is_int(strpos($a_script, "://")))
3615  {
3616  if (substr($a_script, 0, 1) != "/" && defined("ILIAS_HTTP_PATH"))
3617  {
3618  if (is_int(strpos($_SERVER["PHP_SELF"], "/setup/")))
3619  {
3620  $a_script = "setup/".$a_script;
3621  }
3622  $a_script = ILIAS_HTTP_PATH."/".$a_script;
3623  }
3624  }
3625 //echo "<br>".$a_script; exit;
3626 
3627  // include the user interface hook
3628  global $ilPluginAdmin;
3629  if (is_object($ilPluginAdmin))
3630  {
3631  $pl_names = $ilPluginAdmin->getActivePluginsForSlot(IL_COMP_SERVICE, "UIComponent", "uihk");
3632  foreach ($pl_names as $pl)
3633  {
3634  $ui_plugin = ilPluginAdmin::getPluginObject(IL_COMP_SERVICE, "UIComponent", "uihk", $pl);
3635  $gui_class = $ui_plugin->getUIClassInstance();
3636  $resp = $gui_class->getHTML("Services/Utilities", "redirect", array("html" => $a_script));
3637  if ($resp["mode"] != ilUIHookPluginGUI::KEEP)
3638  {
3639  $a_script = $gui_class->modifyHTML($a_script, $resp);
3640  }
3641  }
3642  }
3643 
3644  header("Location: ".$a_script);
3645  exit();
3646  }
exit
Definition: login.php:54
static getPluginObject($a_ctype, $a_cname, $a_slot_id, $a_pname)
Get Plugin Object.
const IL_COMP_SERVICE
+ Here is the call graph for this function:
+ Here is the caller graph for this function:

◆ removeItemFromDesktops()

static ilUtil::removeItemFromDesktops (   $a_id)
static

removes object from all user's desktops public

Parameters
integerref_id
Returns
array user_ids of all affected users

Definition at line 3183 of file class.ilUtil.php.

References ilObjUser\_removeItemFromDesktops().

Referenced by ilObject\delete(), ilSoapCourseAdministration\deleteCourse(), ilSoapObjectAdministration\deleteObject(), ilRepUtil\deleteObjects(), and ilObjectDAV\remove().

3184  {
3185  return ilObjUser::_removeItemFromDesktops($a_id);
3186  }
static _removeItemFromDesktops($a_id)
removes object from all user&#39;s desktops public
+ Here is the call graph for this function:
+ Here is the caller graph for this function:

◆ removeTrailingPathSeparators()

◆ renameExecutables()

static ilUtil::renameExecutables (   $a_dir)
static

Rename uploaded executables for security reasons.

Definition at line 3851 of file class.ilUtil.php.

References rRenameSuffix().

Referenced by ilObjMediaObject\_saveTempFileAsMediaObject(), ilPCInteractiveImageGUI\create(), ilObjMediaPoolGUI\createMediaFromUploadDir(), ilSCORM13Package\dbImportSco(), ilSCORM2004ScoGUI\importSave(), ilObjSCORMLearningModuleGUI\newModuleVersionUpload(), ilDataCollectionDatatype\parseValue(), ilObjFileBasedLM\populateByDirectoy(), ilObjSAHSLearningModule\populateByDirectoy(), ilObjSCORM2004LearningModuleGUI\preview(), ilFileSystemGUI\renameFile(), ilObjMediaObjectGUI\savePropertiesObject(), ilObjMediaObjectGUI\setObjectPerCreationForm(), assQuestionGUI\suggestedsolution(), ilFileSystemGUI\unzipFile(), ilObjMediaCastGUI\updateMediaItem(), ilObjMediaObject\uploadAdditionalFile(), ilFileSystemGUI\uploadFile(), ilObjMediaObjectGUI\uploadFileObject(), and ilObjSAHSLearningModuleGUI\uploadObject().

3852  {
3853  $def_arr = explode(",", SUFFIX_REPL_DEFAULT);
3854  foreach ($def_arr as $def)
3855  {
3856  ilUtil::rRenameSuffix($a_dir, trim($def), "sec");
3857  }
3858 
3859  $def_arr = explode(",", SUFFIX_REPL_ADDITIONAL);
3860  foreach ($def_arr as $def)
3861  {
3862  ilUtil::rRenameSuffix($a_dir, trim($def), "sec");
3863  }
3864  }
static rRenameSuffix($a_dir, $a_old_suffix, $a_new_suffix)
Renames all files with certain suffix and gives them a new suffix.
+ Here is the call graph for this function:
+ Here is the caller graph for this function:

◆ replaceLinkProperties()

static ilUtil::replaceLinkProperties (   $matches)
static

replaces target _blank with _self and the link text with the according object title.

Parameters
string$matches$matches[0] contains complete link $matches[1] contains href attribute $matches[2] contains id of goto link
Returns
link containg a _self target, same href and new text content

Definition at line 888 of file class.ilUtil.php.

References $ref_id, ilObject\_lookupObjId(), and ilObject\_lookupTitle().

889  {
890  $link = $matches[0];
891  $ref_id = $matches[2];
892 
893  if ($ref_id > 0)
894  {
895  $obj_id = ilObject::_lookupObjId($ref_id);
896  if ($obj_id > 0)
897  {
898  $title = ilObject::_lookupTitle($obj_id);
899  $link = "<a href=".$matches[1]." target=\"_self\">".$title."</a>";
900  }
901  }
902  return $link;
903  }
static _lookupTitle($a_id)
lookup object title
static _lookupObjId($a_id)
$ref_id
Definition: sahs_server.php:39
+ Here is the call graph for this function:

◆ replaceUrlParameterString()

static ilUtil::replaceUrlParameterString (   $url,
  $parametersArray 
)
static

Definition at line 3944 of file class.ilUtil.php.

References KT_replaceParam().

3944  {
3945 
3946  foreach ($parametersArray as $paramName => $paramValue ) {
3947  $url = ilUtil::KT_replaceParam($url, $paramName, $paramValue);
3948  }
3949  return $url;
3950  }
static KT_replaceParam($qstring, $paramName, $paramValue)
+ Here is the call graph for this function:

◆ resizeImage()

static ilUtil::resizeImage (   $a_from,
  $a_to,
  $a_width,
  $a_height,
  $a_constrain_prop = false 
)
static

resize image

Parameters
string$a_fromsource file
string$a_totarget file
string$a_widthtarget width
string$a_heighttarget height

Definition at line 2069 of file class.ilUtil.php.

References $size, escapeShellArg(), and execConvert().

Referenced by ilObjMediaObject\_resizeImage(), ilFileDataShop\storeUploadedFile(), and ilObjStyleSheet\uploadImage().

2070  {
2071  if ($a_constrain_prop)
2072  {
2073  $size = " -geometry ".$a_width."x".$a_height." ";
2074  }
2075  else
2076  {
2077  $size = " -resize ".$a_width."x".$a_height."! ";
2078  }
2079  $convert_cmd = ilUtil::escapeShellArg($a_from)." ".$size.ilUtil::escapeShellArg($a_to);
2080 
2081  ilUtil::execConvert($convert_cmd);
2082  }
$size
Definition: RandomTest.php:79
static execConvert($args)
execute convert command
static escapeShellArg($a_arg)
+ Here is the call graph for this function:
+ Here is the caller graph for this function:

◆ rRenameSuffix()

static ilUtil::rRenameSuffix (   $a_dir,
  $a_old_suffix,
  $a_new_suffix 
)
static

Renames all files with certain suffix and gives them a new suffix.

This words recursively through a directory.

Parameters
string$a_dirdirectory
string$a_old_suffixold suffix
string$a_new_suffixnew suffix

public

Definition at line 3878 of file class.ilUtil.php.

References $file.

Referenced by renameExecutables().

3879  {
3880  if ($a_dir == "/" || $a_dir == "" || is_int(strpos($a_dir, ".."))
3881  || trim($a_old_suffix) == "")
3882  {
3883  return false;
3884  }
3885 
3886  // check if argument is directory
3887  if (!@is_dir($a_dir))
3888  {
3889  return false;
3890  }
3891 
3892  // read a_dir
3893  $dir = opendir($a_dir);
3894 
3895  while($file = readdir($dir))
3896  {
3897  if ($file != "." and
3898  $file != "..")
3899  {
3900  // directories
3901  if (@is_dir($a_dir."/".$file))
3902  {
3903  ilUtil::rRenameSuffix($a_dir."/".$file, $a_old_suffix, $a_new_suffix);
3904  }
3905 
3906  // files
3907  if (@is_file($a_dir."/".$file))
3908  {
3909  // first check for files with trailing dot
3910  if(strrpos($file,'.') == (strlen($file) - 1))
3911  {
3912  rename($a_dir.'/'.$file,substr($a_dir.'/'.$file,0,-1));
3913  $file = substr($file,0,-1);
3914  }
3915 
3916  $path_info = pathinfo($a_dir."/".$file);
3917 
3918  if (strtolower($path_info["extension"]) ==
3919  strtolower($a_old_suffix))
3920  {
3921  $pos = strrpos($a_dir."/".$file, ".");
3922  $new_name = substr($a_dir."/".$file, 0, $pos).".".$a_new_suffix;
3923  rename($a_dir."/".$file, $new_name);
3924  }
3925  }
3926  }
3927  }
3928  return true;
3929  }
print $file
static rRenameSuffix($a_dir, $a_old_suffix, $a_new_suffix)
Renames all files with certain suffix and gives them a new suffix.
+ Here is the caller graph for this function:

◆ secureLink()

static ilUtil::secureLink (   $a_str)
static

Definition at line 3036 of file class.ilUtil.php.

Referenced by ilObjMediaObjectGUI\savePropertiesObject(), ilExternalFeedItem\setMagpieItem(), and ilObjMediaObjectGUI\setObjectPerCreationForm().

3037  {
3038  $a_str = str_ireplace("javascript", "jvscrpt", $a_str);
3039  $a_str = str_ireplace(array("%00", "%0a", "%0d", "%1a", "&#00;", "&#x00;",
3040  "&#0;", "&#x0;", "&#x0a;", "&#x0d;", "&#10;", "&#13;"), "-", $a_str);
3041  return $a_str;
3042  }
+ Here is the caller graph for this function:

◆ securePlainString()

static ilUtil::securePlainString (   $a_str)
static

Remove unsecure characters from a plain text string.

This function currently returns the string without doing any changes.

Definition at line 2852 of file class.ilUtil.php.

Referenced by ilMailFormGUI\cancelMail(), ilMailFormGUI\editAttachments(), ilMailFormGUI\saveDraft(), ilMailFormGUI\searchUsers(), ilMailFormGUI\sendMessage(), and ilMailFormGUI\showForm().

2853  {
2854  if (ini_get("magic_quotes_gpc"))
2855  {
2856  return stripslashes($a_str);
2857  }
2858  else
2859  {
2860  return $a_str;
2861  }
2862  }
+ Here is the caller graph for this function:

◆ secureString()

static ilUtil::secureString (   $a_str,
  $a_strip_html = true,
  $a_allow = "" 
)
static

Remove unsecure tags.

Definition at line 2717 of file class.ilUtil.php.

References getSecureTags(), maskSecureTags(), stripScriptHTML(), and unmaskSecureTags().

Referenced by ilPCQuestion\copyPoolQuestionIntoPage(), ilUserDataSet\importRecord(), assTextSubset\saveWorkingData(), ilExternalFeedItem\secureString(), and stripSlashes().

2718  {
2719  // check whether all allowed tags can be made secure
2720  $only_secure = true;
2721  $allow_tags = explode(">", $a_allow);
2722  $sec_tags = ilUtil::getSecureTags();
2723  $allow_array = array();
2724  foreach($allow_tags as $allow)
2725  {
2726  if ($allow != "")
2727  {
2728  $allow = str_replace("<", "", $allow);
2729 
2730  if (!in_array($allow, $sec_tags))
2731  {
2732  $only_secure = false;
2733  }
2734  $allow_array[] = $allow;
2735  }
2736  }
2737 
2738  // default behaviour: allow only secure tags 1:1
2739  if (($only_secure || $a_allow == "") && $a_strip_html)
2740  {
2741  if ($a_allow == "")
2742  {
2743  $allow_array = array ("b", "i", "strong", "em", "code", "cite",
2744  "gap", "sub", "sup", "pre", "strike");
2745  }
2746 
2747  // this currently removes parts of strings like "a <= b"
2748  // because "a <= b" is treated like "<spam onclick='hurt()'>ss</spam>"
2749  $a_str = ilUtil::maskSecureTags($a_str, $allow_array);
2750  $a_str = strip_tags($a_str); // strip all other tags
2751  $a_str = ilUtil::unmaskSecureTags($a_str, $allow_array);
2752 
2753  // a possible solution could be something like:
2754  // $a_str = str_replace("<", "&lt;", $a_str);
2755  // $a_str = str_replace(">", "&gt;", $a_str);
2756  // $a_str = ilUtil::unmaskSecureTags($a_str, $allow_array);
2757  //
2758  // output would be ok then, but input fields would show
2759  // "a &lt;= b" for input "a <= b" if data is brought back to a form
2760  }
2761  else
2762  {
2763  // only for scripts, that need to allow more/other tags and parameters
2764  if ($a_strip_html)
2765  {
2766  $a_str = ilUtil::stripScriptHTML($a_str, $a_allow);
2767  }
2768  }
2769 
2770  return $a_str;
2771  }
static getSecureTags()
static maskSecureTags($a_str, $allow_array)
static stripScriptHTML($a_str, $a_allow="", $a_rm_js=true)
strip only html tags (4.0) from text $allowed contains tags to be allowed, in format tags a and b ar...
static unmaskSecureTags($a_str, $allow_array)
+ Here is the call graph for this function:
+ Here is the caller graph for this function:

◆ sendFailure()

static ilUtil::sendFailure (   $a_info = "",
  $a_keep = false 
)
static

Send Failure Message to Screen.

Parameters
stringmessage
booleanif true message is kept in session

Definition at line 4930 of file class.ilUtil.php.

References $tpl.

Referenced by ilLocalUserGUI\__checkGlobalRoles(), ilTestScoringByQuestionsGUI\__construct(), ilAssQuestionFeedbackPageObjectCommandForwarder\__construct(), ilChatroomViewTask\__construct(), ilDataCollectionFieldListGUI\__construct(), ilWorkspaceShareTableGUI\__construct(), ilDataCollectionTableEditGUI\__construct(), ilOrgUnitSimpleImportGUI\__construct(), ilOrgUnitSimpleUserImportGUI\__construct(), ilExtIdGUI\__construct(), ilAssQuestionHintPageObjectCommandForwarder\__construct(), ilLocalUserGUI\__construct(), ilLMStatisticsGUI\__search(), ilCourseArchivesGUI\__showArchivesMenu(), ilLocalUserGUI\__showRolesTable(), ilLPListOfObjectsGUI\__showUsersList(), ilObjBibliographicAccess\_checkGoto(), ilChatroomSmilies\_checkSetup(), ilChatroomSmileyTask\_checkSetup(), ilUploadFiles\_copyUploadFile(), ilObjItemGroupGUI\_goto(), ilRemoteObjectBaseGUI\_goto(), ilLMPageObjectGUI\_goto(), ilObjMailGUI\_goto(), ilObjectPluginGUI\_goto(), ilStructureObjectGUI\_goto(), ilGlossaryTermGUI\_goto(), ilObjFileBasedLMGUI\_goto(), ilObjWikiGUI\_goto(), ilObjSurveyQuestionPoolGUI\_goto(), ilObjFileGUI\_goto(), ilObjBookingPoolGUI\_goto(), ilObjMediaCastGUI\_goto(), ilObjMediaPoolGUI\_goto(), ilObjCategoryGUI\_goto(), ilObjGlossaryGUI\_goto(), ilObjLinkResourceGUI\_goto(), ilObjSurveyGUI\_goto(), ilObjExerciseGUI\_goto(), ilObjSystemFolderGUI\_goto(), ilObjGroupGUI\_goto(), ilObjUserFolderGUI\_goto(), ilObjContentObjectGUI\_goto(), ilObjCourseGUI\_goto(), ilObjCategoryGUI\_importCategories(), ilCalendarInboxGUI\acceptShared(), ilStructureObjectGUI\activatePages(), ilObjComponentSettingsGUI\activatePlugin(), ilDidacticTemplateSettingsGUI\activateTemplates(), ilCourseParticipantsGroupsGUI\add(), ilObjCourseGroupingGUI\add(), ilConditionHandlerInterface\add(), ilSurveyEvaluationGUI\addApprSelectionToToolbar(), ilUnitConfigurationGUI\addCategory(), ilObjBlogGUI\addContributor(), ilObjGlossaryGUI\addDefinition(), ilObjExerciseGUI\addMembersObject(), ilForumModeratorsGUI\addModerator(), ilOrgUnitStaffGUI\addOtherRoles(), ilSurveyPageGUI\addQuestionToolbar(), ilPermission2GUI\addRole(), ilLDAPSettingsGUI\addRoleAssignment(), ilAuthShibbolethSettingsGUI\addRoleAssignmentRule(), ilOrgUnitStaffGUI\addStaff(), ilObjCourseGUI\addStarterObject(), ilMailFolderGUI\addSubfolderCommands(), ilObjExerciseGUI\addTeamMemberActionObject(), ilObjGlossaryGUI\addTerm(), ilObjContentObjectGUI\addTooltip(), ilObjDlBookGUI\addTranslation(), ilObjBlogGUI\addUserFromAutoComplete(), ilObjExerciseGUI\addUserFromAutoCompleteObject(), ilObjRoleGUI\addUserObject(), ilObjGroupGUI\addUserObject(), ilObjPaymentSettingsGUI\addUserObject(), ilObjPaymentSettingsGUI\addVendorObject(), ilSurveyParticipantsGUI\adminAppraiseesCloseObject(), ilObjRoleTemplateGUI\adoptPermSaveObject(), ilObjRoleGUI\adoptPermSaveObject(), ilObjiLincCourseGUI\afterSave(), ilObjCloudGUI\afterSave(), ilObjCloudGUI\afterServiceAuth(), ilObjUserFolderGUI\appliedUsersObject(), ilConditionHandlerInterface\askDelete(), ilCalendarCategoryGUI\askDeleteAppointments(), ilObjRoleGUI\askDeleteDesktopItemObject(), ilCustomUserFieldsGUI\askDeleteField(), ilObjCourseGroupingGUI\askDeleteGrouping(), ilCourseObjectivesGUI\askDeleteObjective(), ilObjCourseGUI\askDeleteStarterObject(), ilLPListOfSettingsGUI\assign(), ilConditionHandlerInterface\assign(), ilPageEditorGUI\assignCharacteristicForm(), ilObjRoleGUI\assignDesktopItemObject(), ilObjGroupGUI\assignFromWaitingListObject(), ilObjCourseGUI\assignFromWaitingListObject(), ilObjCourseGUI\assignMembersObject(), ilLocalUserGUI\assignRoles(), ilObjCategoryGUI\assignRolesObject(), ilLocalUserGUI\assignSave(), ilObjCategoryGUI\assignSaveObject(), ilObjUserGUI\assignSaveObject(), ilObjGroupGUI\assignSubscribersObject(), ilObjCourseGUI\assignSubscribersObject(), ilObjCourseGUI\autoFillObject(), ilCalendarAppointmentGUI\bookconfirmed(), ilScorm2004Export\buildExportFilePDF(), ilRemoteObjectBaseGUI\callObject(), ilChatroomViewTask\cancelJoin(), ilCertificateGUI\certificateEditor(), ilPDNewsBlockGUI\changeFeedSettings(), ilPermission2GUI\changeOwner(), ilSetupGUI\changeSettingsType(), ilObjBookingPoolGUI\changeStatusObject(), ilSurveyExecutionGUI\checkAuth(), ilSurveyEvaluationGUI\checkEvaluationAccess(), ilAssQuestionHintsGUI\checkForExistingHintRelatingToCurrentQuestionAndRedirectOnFailure(), ilAssQuestionHintsGUI\checkForSingleHintIdAndRedirectOnFailure(), ilDataCollectionTableEditGUI\checkInput(), ilPropertyFormGUI\checkInput(), ilDataCollectionFieldEditGUI\checkInput(), ilSharedResourceGUI\checkPassword(), ilObjWorkspaceFolderGUI\checkPassword(), ilTestPlayerAbstractGUI\checkPasswordCmd(), ilObjectGUI\checkPermission(), assMatchingQuestion\checkSaveData(), ilObjPaymentSettingsGUI\checkShopActivationObject(), assFileUpload\checkUpload(), ilChatroom\checkUserPermissions(), ilObjectGUI\cloneAllObject(), ilContainerGUI\cloneAllObject(), ilContainerGUI\cloneWizardPageObject(), ilObjUserFolderGUI\confirmaccessRestrictObject(), ilSurveyParticipantsGUI\confirmAdminAppraiseesCloseObject(), ilObjExerciseGUI\confirmDeassignMembersObject(), ilDidacticTemplateSettingsGUI\confirmDelete(), ilCalendarCategoryGUI\confirmDelete(), ilConsultationHoursGUI\confirmDelete(), ilSurveyParticipantsGUI\confirmDeleteAppraiseesObject(), ilCourseArchivesGUI\confirmDeleteArchives(), ilMailAttachmentGUI\confirmDeleteAttachments(), ilUnitConfigurationGUI\confirmDeleteCategories(), ilAssQuestionHintsGUI\confirmDeleteCmd(), ilLPObjectStatisticsGUI\confirmDeleteData(), ilObjExerciseGUI\confirmDeleteDeliveredObject(), ilMemberExportGUI\confirmDeleteExportFile(), ilObjSurveyGUI\confirmDeleteExportFileObject(), ilObjectCustomUserFieldsGUI\confirmDeleteFields(), ilAdvancedMDSettingsGUI\confirmDeleteFields(), ilFileSystemGUI\confirmDeleteFile(), ilAdvancedMDSettingsGUI\confirmDeleteFiles(), ilObjSessionGUI\confirmDeleteFilesObject(), ilObjCourseGUI\confirmDeleteInfoFilesObject(), ilObjLinkResourceGUI\confirmDeleteLink(), ilObjGroupGUI\confirmDeleteMembersObject(), ilObjRepositorySettingsGUI\confirmDeleteNewItemGroup(), ilObjRoleFolderGUI\confirmDeleteObject(), ilObjUserFolderGUI\confirmdeleteObject(), ilPCInteractiveImageGUI\confirmDeleteOverlays(), ilSurveyParticipantsGUI\confirmDeleteRatersObject(), ilAdvancedMDSettingsGUI\confirmDeleteRecords(), ilLDAPSettingsGUI\confirmDeleteRoleMapping(), ilLDAPSettingsGUI\confirmDeleteRules(), ilAuthShibbolethSettingsGUI\confirmDeleteRules(), ilPCIIMTriggerEditorGUI\confirmDeleteTrigger(), ilUnitConfigurationGUI\confirmDeleteUnits(), ilNewsItemGUI\confirmDeletionNewsItems(), ilObjBookingPoolGUI\confirmedBookingNumbersObject(), ilObjBookingPoolGUI\confirmedBookingObject(), ilBookmarkAdministrationGUI\confirmedMove(), ilCronManagerGUI\confirmedRun(), ilObjForumGUI\confirmMergeThreadsObject(), ilPCInteractiveImageGUI\confirmPopupDeletion(), ilObjMediaPoolGUI\confirmRemove(), ilContainerGUI\confirmRemoveFromSystemObject(), ilPDSelectedItemsBlockGUI\confirmRemoveObject(), ilObjExerciseGUI\confirmRemoveTeamMemberObject(), ilOrgUnitStaffGUI\confirmRemoveUser(), SurveyQuestionGUI\confirmSavePhrase(), ilObjGlossaryGUI\confirmTermDeletion(), ilSurveyConstraintsGUI\constraintsAddObject(), ilObjMediaCastGUI\convertFileObject(), ilObjWorkspaceFolderGUI\copy(), ilObjTestGUI\copyAndLinkToQuestionpoolObject(), ilObjStyleSheetGUI\copyCharacteristicsObject(), ilObjectCopyGUI\copyContainer(), ilStructureObjectGUI\copyItems(), ilSCORM2004NodeGUI\copyItems(), ilObjSCORM2004LearningModuleGUI\copyItems(), ilObjContentObjectGUI\copyItems(), ilObjectCopyGUI\copyMultipleNonContainer(), ilMediaItem\copyOriginal(), ilObjTestGUI\copyQuestionObject(), ilObjWorkspaceFolderGUI\copyShared(), ilObjectCopyGUI\copySingleObject(), ilDidacticTemplateSettingsGUI\copyTemplate(), ilObjMediaPoolGUI\copyToClipboard(), ilObjTestVerificationGUI\create(), ilObjExerciseVerificationGUI\create(), ilObjCourseVerificationGUI\create(), ilObjSCORMVerificationGUI\create(), ilBookmarkAdministrationGUI\createBookmark(), ilBookmarkAdministrationGUI\createBookmarkFolder(), ilFileSystemGUI\createDirectory(), ilPCFileListGUI\createFileItem(), ilOpenIdSettingsGUI\createProvider(), ilLDAPSettingsGUI\createRoleMapping(), ilSurveyParticipantsGUI\createSurveyCodesObject(), ilECSMappingSettingsGUI\cSaveOverview(), ilECSMappingSettingsGUI\cUpdateSettings(), ilObjWorkspaceFolderGUI\cut(), ilStructureObjectGUI\cutItems(), ilSCORM2004NodeGUI\cutItems(), ilObjSCORM2004LearningModuleGUI\cutItems(), ilObjContentObjectGUI\cutItems(), ilObjLinkResourceGUI\deactivateLink(), ilObjComponentSettingsGUI\deactivatePlugin(), ilDidacticTemplateSettingsGUI\deactivateTemplates(), ilLPListOfSettingsGUI\deassign(), ilObjExerciseGUI\deassignMembersObject(), ilObjRoleGUI\deassignUserObject(), ilCalendarInboxGUI\declineShared(), ilCourseArchivesGUI\delete(), ilDataCollectionTableEditGUI\delete(), ilCalendarCategoryGUI\delete(), ilConditionHandlerInterface\delete(), ilConsultationHoursGUI\delete(), ilCalendarCategoryGUI\deleteAppointments(), ilPCImageMapEditorGUI\deleteAreas(), ilImageMapEditorGUI\deleteAreas(), ilRegistrationSettingsGUI\deleteAssignment(), ilMailAttachmentGUI\deleteAttachments(), ilUnitConfigurationGUI\deleteCategories(), ilSurveyParticipantsGUI\deleteCodesConfirmObject(), ilObject2GUI\deleteConfirmation(), ilObject2GUI\deleteConfirmedObjects(), ilPaymentCouponGUI\deleteCoupon(), ilLPObjectStatisticsGUI\deleteData(), ilObjExerciseGUI\deleteDeliveredObject(), ilObjRoleGUI\deleteDesktopItemsObject(), ilAdvancedMDSettingsGUI\deleteFields(), ilAdvancedMDSettingsGUI\deleteFiles(), ilObjSessionGUI\deleteFilesObject(), ilObjCourseGUI\deleteInfoFilesObject(), SurveyQuestionGUI\deleteMaterial(), ilObjGroupGUI\deleteMembersObject(), ilObjCourseGUI\deleteMembersObject(), ilObjSkillManagementGUI\deleteNodes(), ilPaymentObjectGUI\deleteObject(), ilCourseObjectivesGUI\deleteObjectives(), ilRepUtilGUI\deleteObjects(), ilObjLinkResourceGUI\deleteParameter(), ilObjLinkResourceGUI\deleteParameterForm(), ilOpenIdSettingsGUI\deleteProvider(), ilObjSurveyQuestionPoolGUI\deleteQuestionsObject(), ilAdvancedMDSettingsGUI\deleteRecords(), ilLDAPSettingsGUI\deleteRoleMapping(), ilLDAPSettingsGUI\deleteRules(), ilAuthShibbolethSettingsGUI\deleteRules(), ilSurveyParticipantsGUI\deleteSavedMessageObject(), ilObjCourseGUI\deleteStarterObject(), ilObjCourseGUI\deleteSubscribers(), ilDidacticTemplateSettingsGUI\deleteTemplates(), ilObjDlBookGUI\deleteTranslation(), ilTranslationGUI\deleteTranslations(), ilObjectTranslationGUI\deleteTranslations(), ilObjCategoryGUI\deleteTranslationsObject(), ilUnitConfigurationGUI\deleteUnits(), ilLocalUserGUI\deleteUsersObject(), ilObjCategoryGUI\deleteUsersObject(), ilObjPaymentSettingsGUI\deleteVendorsObject(), ilObjFileGUI\deleteVersions(), ilObjCourseGUI\deliverCertificateObject(), ilObjExerciseGUI\deliverFileObject(), ilNewsItem\deliverMobFile(), ilForumModeratorsGUI\detachModeratorRole(), ilCalendarCategoryGUI\details(), ilObjMediaCastGUI\determinePlaytimeObject(), ilObjExerciseGUI\directSubmitObject(), ilOrgUnitSimpleUserImportGUI\displayImportResults(), ilOrgUnitSimpleImportGUI\displayImportResults(), ilSetupGUI\displayLanguages(), ilECSMappingSettingsGUI\dMap(), ilDataCollectionStandardField\doCreate(), ilPermissionGUI\doImportRole(), ilDataCollectionStandardField\doRead(), ilExportGUI\download(), ilCourseArchivesGUI\downloadArchives(), ilObjCourseGUI\downloadArchivesObject(), ilMemberExportGUI\downloadExportFile(), ilObjSurveyGUI\downloadExportFileObject(), ilObjExerciseGUI\downloadFeedbackFileObject(), ilAdvancedMDSettingsGUI\downloadFile(), ilObjExerciseGUI\downloadFileObject(), ilObjSystemFolderGUI\downloadJavaServerIniObject(), ilObjExerciseGUI\downloadObject(), ilECSMappingSettingsGUI\dSynchronizeTrees(), ilECSMappingSettingsGUI\dUpdateSettings(), ilECSMappingSettingsGUI\dUpdateTreeSettings(), ilCalendarCategoryGUI\edit(), ilConditionHandlerInterface\edit(), ilCourseObjectivesGUI\edit(), ilConsultationHoursGUI\edit(), ilPageObjectGUI\edit(), ilObjUserFolderGUI\editAppliedUsersObject(), ilSurveyParticipantsGUI\editCodesObject(), ilObjLinkResourceGUI\editLink(), ilObjGroupGUI\editMembersObject(), ilObjCourseGUI\editMembersObject(), ilPaymentObjectGUI\editPayMethod(), ilObjExerciseGUI\editPeerReviewObject(), ilSurveyPhrasesGUI\editPhrase(), assMatchingQuestionGUI\editQuestion(), ilLDAPSettingsGUI\editRoleAssignment(), ilCloudPluginSettingsGUI\editSettings(), ilDidacticTemplateSettingsGUI\editTemplate(), ilSurveyEvaluationGUI\evaluation(), ilSurveyEvaluationGUI\evaluationuser(), ilObjectActivationGUI\executeCommand(), ilSurveyPageGUI\executeCommand(), ilRadiusSettingsGUI\executeCommand(), ilObjCloudGUI\executeCommand(), ilLDAPSettingsGUI\executeCommand(), ilMailAttachmentGUI\executeCommand(), ilCASSettingsGUI\executeCommand(), ilAuthShibbolethSettingsGUI\executeCommand(), ilPersonalDesktopGUI\executeCommand(), ilMemberExportGUI\executeCommand(), ilTestExpressPageObjectGUI\executeCommand(), ilCalendarPresentationGUI\executeCommand(), ilObjOrgUnitGUI\executeCommand(), ilTestScoringGUI\executeCommand(), ilAdministrationGUI\executeCommand(), ilTestRandomQuestionSetConfigGUI\executeCommand(), ilObjBlogGUI\executeCommand(), ilPageObjectGUI\executeCommand(), ilSurveyEditorGUI\executeCreateQuestionObject(), ilObjSCORMLearningModuleGUI\export(), ilAccountCodesGUI\exportCodes(), ilRegistrationSettingsGUI\exportCodes(), ilSurveyParticipantsGUI\exportCodesObject(), ilAdvancedMDSettingsGUI\exportRecords(), ilObjSCORMLearningModuleGUI\exportSelectionUsers(), ilDidacticTemplateSettingsGUI\exportTemplate(), ilObjMediaCastGUI\extractPreviewImageObject(), ilTestScoringGUI\fetchActiveIdParameter(), ilGroupRegistrationGUI\fillMaxMembers(), ilCourseRegistrationGUI\fillMaxMembers(), ilGroupRegistrationGUI\fillRegistrationPeriod(), ilCourseRegistrationGUI\fillRegistrationPeriod(), ilGroupRegistrationGUI\fillRegistrationType(), ilCourseRegistrationGUI\fillRegistrationType(), ilCourseObjectivesGUI\finalTestAssignment(), ilCourseObjectivesGUI\finalTestLimits(), ilShopShoppingCartGUI\finishPaypal(), ilOrgUnitStaffGUI\fromEmployeeToSuperior(), ilOrgUnitStaffGUI\fromSuperiorToEmployee(), ilUnitConfigurationGUI\getCategoryById(), ilObjCloudGUI\getFile(), ilTestExportPlugin\getFormat(), ilCronManagerGUI\getMultiActionData(), ilObjPaymentSettingsGUI\getSubTabs(), ilMailAttachmentGUI\getToolbarForm(), ilLPListOfSettingsGUI\groupMaterials(), ilMembershipRegistrationCodeUtils\handleCode(), ilECSObjectSettings\handleSettingsUpdate(), ilObjectStatusGUI\ilObjectStatusGUI(), ilCalendarCategoryGUI\importAppointments(), ilSurveyParticipantsGUI\importExternalRecipientsFromFileObject(), ilSurveyParticipantsGUI\importExternalRecipientsFromTextObject(), ilBookmarkAdministrationGUI\importFile(), ilObjectGUI\importFileObject(), ilObjGroupGUI\importFileObject2(), ilAdvancedMDSettingsGUI\importRecord(), ilDidacticTemplateSettingsGUI\importTemplate(), ilObjSurveyGUI\infoScreen(), ilObjBibliographicGUI\infoScreenForward(), ilObjUserFolderGUI\initAccessRestrictionForm(), ilSetupGUI\initClientDbForm(), ilObjSessionGUI\initContainer(), ilObjPortfolioGUI\initCreatePortfolioFromTemplateForm(), ilObjFileGUI\initCreationForms(), ilPCSkillsGUI\initForm(), ilCloudPluginInitGUI\initGUI(), ilObjTermsOfServiceGUI\initSettingsForm(), ilSurveyPageGUI\insertNewQuestion(), ilObjTestGUI\insertQuestionsAfterObject(), ilObjTestGUI\insertQuestionsBeforeObject(), ilSurveyParticipantsGUI\insertSavedMessageObject(), ilSetupGUI\installDatabase(), ilSurveyParticipantsGUI\inviteUserGroupObject(), assFormulaQuestionGUI\isSaveCommand(), ilRegistrationGUI\join(), ilPersonalDesktopGUI\jumpToBookmarks(), ilPersonalDesktopGUI\jumpToNotes(), ilObjGroupGUI\leaveObject(), ilObjCourseGUI\leaveObject(), ilRepositorySearchGUI\listUsers(), ilLMStatisticsGUI\listUsersGroup(), ilLMStatisticsGUI\listUsersRole(), ilObjRoleGUI\listUsersRoleObject(), ilObjUserFolderGUI\mailObject(), ilSurveyParticipantsGUI\mailRatersObject(), ilMailingListsGUI\mailToList(), ilObjLanguageExtGUI\maintainObject(), ilCourseObjectivesGUI\materialAssignment(), ilObjForumGUI\mergeThreadsObject(), ilBookmarkAdministrationGUI\move(), ilObjTestGUI\moveQuestionsObject(), moveUploadedFile(), ilPCFileItemGUI\newFileItem(), ilObjExerciseGUI\outCertificateObject(), ilScoringAdjustmentGUI\outputAdjustQuestionForm(), ilTestPlayerAbstractGUI\outQuestionSummaryCmd(), ilObjTestGUI\participantsObject(), ilObjSurveyQuestionPool\pasteFromClipboard(), ilObjTaxonomyGUI\pasteItems(), ilObjQuestionPoolGUI\pasteObject(), ilMailFolderGUI\performAddSubFolder(), ilAssQuestionHintsGUI\performDeleteCmd(), ilPaymentCouponGUI\performDeleteCoupon(), ilMailFolderGUI\performDeleteSubFolder(), ilObjPaymentSettingsGUI\performEditVendorObject(), ilObjWorkspaceFolderGUI\performPasteIntoMultipleObjects(), ilContainerGUI\performPasteIntoMultipleObjectsObject(), ilObjCourseGUI\performRemoveFromWaitingListObject(), ilMailFolderGUI\performRenameSubFolder(), ilRepositorySearchGUI\performSearch(), ilObjWikiGUI\performSearchObject(), ilObjPaymentSettingsGUI\performSearchSPObject(), ilObjRoleTemplateGUI\permObject(), ilObjSystemFolderGUI\printProxyStatus(), ilSetup\printProxyStatus(), ilSurveyEditorGUI\printViewObject(), ilObjExercise\processUploadedFile(), ilObjContentObjectGUI\publishExportFile(), ilStartUpGUI\purgePlaceholders(), ilSurveyEditorGUI\questionsObject(), ilObjExerciseGUI\redirectFeedbackMailObject(), ilObjTestGUI\redirectToInfoScreenObject(), ilObjComponentSettingsGUI\refreshLanguages(), ilObjLinkResourceGUI\refreshLinkCheck(), ilObjContentObjectGUI\refreshLinkCheck(), ilObjGroupGUI\refuseFromListObject(), ilObjCourseGUI\refuseFromListObject(), ilObjGroupGUI\refuseSubscribersObject(), ilObjCourseGUI\refuseSubscribersObject(), ilLPListOfSettingsGUI\releaseMaterials(), ilCourseParticipantsGroupsGUI\remove(), ilObjBlogGUI\removeContributor(), ilOrgUnitStaffGUI\removeFromEmployees(), ilOrgUnitStaffGUI\removeFromRole(), ilOrgUnitStaffGUI\removeFromSuperiors(), ilObjCourseGUI\removeFromWaitingList(), ilObjCourseGUI\removeMembersObject(), ilRepUtilGUI\removeObjectsFromSystem(), ilObjTestGUI\removeQuestionsObject(), ilObjExerciseGUI\removeTeamMemberObject(), ilWikiPageGUI\renamePage(), ilChatroomViewTask\renderFileUploadForm(), ilRepUtilGUI\restoreObjects(), ilObjRoleFolderGUI\roleSearchFormObject(), ilObjRoleFolderGUI\roleSearchListObject(), ilObjBookingPoolGUI\rsvCancelObject(), ilBookingObjectGUI\rsvCancelUser(), ilObjBookingPoolGUI\rsvInUseObject(), ilObjBookingPoolGUI\rsvNotInUseObject(), ilObjTestVerificationGUI\save(), ilObjCourseVerificationGUI\save(), ilObjSCORMVerificationGUI\save(), ilObjExerciseVerificationGUI\save(), ilCalendarUserSettingsGUI\save(), ilCalendarCategoryGUI\save(), ilObjLinkResourceGUI\save(), ilObjCalendarSettingsGUI\save(), ilRadiusSettingsGUI\save(), ilRegistrationSettingsGUI\save(), ilCASSettingsGUI\save(), ilMemberAgreementGUI\save(), ilDataCollectionRecordEditGUI\save(), SurveyQuestionGUI\save(), ilCalendarAppointmentGUI\save(), ilCourseObjectivesGUI\save(), ilLDAPSettingsGUI\save(), ilObjPrivacySecurityGUI\save_privacy(), ilObjLinkResourceGUI\saveAddLink(), ilRegistrationSettingsGUI\saveAssignment(), ilObjExerciseGUI\saveAssignmentObject(), ilSetupGUI\saveBasicSettings(), ilObjExerciseGUI\saveBlogObject(), ilObjMediaCastGUI\saveCastItemObject(), ilUnitConfigurationGUI\saveCategory(), ilSetupGUI\saveClientIni(), ilAssQuestionFeedbackEditingGUI\saveCmd(), ilObjContentObjectGUI\saveExportIds(), ilObjectCustomUserFieldsGUI\saveField(), ilAdvancedMDSettingsGUI\saveField(), ilAccountRegistrationGUI\saveForm(), ilAssQuestionHintGUI\saveFormCmd(), ilObjQuestionPoolSettingsGeneralGUI\saveFormCmd(), ilObjTestDynamicQuestionSetConfigGUI\saveFormCmd(), ilObjTestSettingsGeneralGUI\saveFormCmd(), ilObjUserFolderGUI\saveGeneralSettingsObject(), ilObjUserFolderGUI\saveGlobalUserSettingsObject(), ilObjSCORM2004LearningModuleGUI\saveGlossary(), ilConsultationHoursGUI\saveGroup(), ilObjSystemFolderGUI\saveHeaderTitlesObject(), ilObjPaymentSettingsGUI\saveInvoiceNumberObject(), ilSetupGUI\saveLanguages(), SurveyMatrixQuestionGUI\saveLayout(), ilAssQuestionHintsGUI\saveListOrderCmd(), ilObjUserFolderGUI\saveLoginnameSettingsObject(), ilObjSearchSettingsGUI\saveLuceneSettingsObject(), ilTestScoringGUI\saveManScoringParticipantScreen(), ilObjTestGUI\saveMarksObject(), ilObjContentObjectGUI\saveMenuEntry(), ilContainerReferenceGUI\saveObject(), ilObjGroupGUI\saveObject(), ilObjSessionGUI\saveObject(), ilObjRoleGUI\saveObject(), ilConditionHandlerInterface\saveObligatoryList(), ilLPListOfSettingsGUI\saveObligatoryMaterials(), ilConditionHandlerInterface\saveObligatorySettings(), ilPersonalSettingsGUI\savePassword(), ilObjPaymentSettingsGUI\savePaypalSettingsObject(), ilPersonalProfileGUI\savePersonalData(), ilPersonalProfileGUI\saveProfile(), ilObjSurveyGUI\savePropertiesObject(), ilSetupGUI\saveProxy(), ilObjSystemFolderGUI\saveProxyObject(), ilCourseObjectivesGUI\saveQuestionOverview(), ilAdvancedMDSettingsGUI\saveRecord(), ilSetupGUI\saveRegistration(), ilRegistrationSettingsGUI\saveRoleAccessLimitations(), ilLDAPSettingsGUI\saveRoleSelection(), ilConsultationHoursGUI\saveSequence(), ilLPListOfSettingsGUI\saveSettings(), ilObjLinkResourceGUI\saveSettings(), ilObjPersonalDesktopSettingsGUI\saveSettings(), ilObjectCopyGUI\saveSource(), ilObjectCopyGUI\saveTarget(), ilShopTopicsGUI\saveTopic(), ilTranslationGUI\saveTranslations(), ilObjectTranslationGUI\saveTranslations(), ilObjRootFolderGUI\saveTranslationsObject(), ilObjCategoryGUI\saveTranslationsObject(), ilObjFileGUI\saveUnzip(), ilSurveyExecutionGUI\saveUserInput(), ilLMStatisticsGUI\search(), ilMailAddressbookGUI\search(), ilLPTableBaseGUI\searchObjects(), ilObjUserFolderGUI\searchResultHandler(), ilObjectCopyGUI\searchSource(), ilConsultationHoursGUI\searchUsersForAppointments(), ilObjCourseGroupingGUI\selectCourse(), ilObjRoleGUI\selectDesktopItemObject(), ilRepositorySearchGUI\selectObject(), ilCourseObjectivesGUI\selfAssessmentAssignment(), ilCourseObjectivesGUI\selfAssessmentLimits(), ilSurveyParticipantsGUI\sendCodesMailObject(), ilObjBibliographicGUI\sendFile(), ilMemberAgreementGUI\sendInfoMessage(), ilObjCourseGUI\sendMailToSelectedUsersObject(), ilObjGroupGUI\sendMailToSelectedUsersObject(), ilObjExerciseGUI\sendMembersObject(), ilLDAPSettingsGUI\serverList(), ilObjCloudGUI\serviceAuth(), ilSetting\set(), ilObjAuthSettingsGUI\setAuthModeObject(), ilImageMapEditorGUI\setLink(), ilStructureObjectGUI\setPageLayout(), ilObjContentObjectGUI\setPageLayout(), ilObjExerciseGUI\setSelectedBlogObject(), ilObjExerciseGUI\setSelectedPortfolioObject(), ilImageMapEditorGUI\setShape(), ilObjForumGUI\setTreeStateAsynchObject(), ilCalendarCategoryGUI\shareAssign(), ilCalendarCategoryGUI\shareAssignRoles(), ilCalendarCategoryGUI\shareDeassign(), ilCalendarCategoryGUI\sharePerformSearch(), ilCalendarCategoryGUI\shareSearch(), ilLPObjectStatisticsGUI\showAccessGraph(), ilStartUpGUI\showCodeForm(), ilObjBibliographicGUI\showContent(), ilLPObjectStatisticsGUI\showDailyGraph(), ilRepUtilGUI\showDeleteConfirmation(), ilObjBibliographicGUI\showDetails(), ilAssQuestionHintGUI\showFormCmd(), ilObjTestDynamicQuestionSetConfigGUI\showFormCmd(), ilObjectCopyGUI\showItemSelection(), ilLPObjectStatisticsGUI\showLearningProgressGraph(), ilStartUpGUI\showLogin(), ilOrgUnitStaffGUI\showOtherRoles(), ilPageObjectGUI\showPage(), ilObjExerciseGUI\showPersonalPeerReviewObject(), ilLMPresentationGUI\showPrintView(), ilOrgUnitStaffGUI\showStaff(), ilOrgUnitStaffGUI\showStaffRec(), ilLPObjectStatisticsGUI\showTypesGraph(), ilStartUpGUI\showUserMappingSelection(), ilLPListOfObjectsGUI\showUserObjectMatrix(), ilCourseContentGUI\showUserTimings(), ilOrgUnitSimpleUserImportGUI\startImport(), ilOrgUnitSimpleImportGUI\startImport(), ilObjSCORMLearningModuleGUI\stopUserOfflineMode(), ilPasswordAssistanceGUI\submitAssignPasswordForm(), ilPasswordAssistanceGUI\submitAssistanceForm(), ilPasswordAssistanceGUI\submitUsernameAssistanceForm(), assFormulaQuestionResult\substituteFormula(), SurveyQuestionGUI\syncCopies(), ilCalendarCategoryGUI\synchroniseCalendar(), ilCalendarCategoryGUI\unshare(), ilObjectActivationGUI\update(), ilCalendarCategoryGUI\update(), ilCalendarAppointmentGUI\update(), ilObjUserFolderGUI\updateAppliedUsersObject(), ilObjExerciseGUI\updateAssignmentObject(), ilObjExerciseGUI\updateAssignmentTextObject(), ilSetupGUI\updateBasicSettings(), ilBookmarkAdministrationGUI\updateBookmark(), ilBookmarkAdministrationGUI\updateBookmarkFolder(), ilECSSettingsGUI\updateCommunities(), ilConditionHandlerInterface\updateCondition(), ilObjBibliographicGUI\updateCustom(), ilObjPaymentSettingsGUI\updateDefaultCurrencyObject(), ilObjectCustomUserFieldsGUI\updateField(), ilAdvancedMDSettingsGUI\updateField(), ilCustomUserFieldsGUI\updateFields(), ilAdvancedMDSettingsGUI\updateFields(), ilCourseObjectivesGUI\updateFinalTestAssignment(), ilCourseObjectivesGUI\updateFinalTestLimits(), ilMDEditorGUI\updateGeneral(), ilConsultationHoursGUI\updateGroup(), ilObjCourseGUI\updateInfoObject(), ilObjLinkResourceGUI\updateLink(), ilObjLinkResourceGUI\updateLinks(), ilCourseObjectivesGUI\updateMaterialAssignment(), ilObjGroupGUI\updateMembersObject(), ilObjCourseGUI\updateMembersObject(), ilConsultationHoursGUI\updateMulti(), ilContainerReferenceGUI\updateObject(), ilObjGroupGUI\updateObject(), ilObjRoleGUI\updateObject(), ilObjSessionGUI\updateObject(), ilObjUserGUI\updateObject(), ilObjCourseGUI\updateObject(), ilObjUserGUI\updateObjectOld(), ilObjExerciseGUI\updatePeerReviewObject(), ilObjComponentSettingsGUI\updatePlugin(), ilSCORM2004ScoGUI\updateProperties(), ilOpenIdSettingsGUI\updateProvider(), ilMDEditorGUI\updateQuickEdit(), ilAdvancedMDSettingsGUI\updateRecord(), ilLDAPSettingsGUI\updateRoleAssignment(), ilAuthShibbolethSettingsGUI\updateRoleAssignmentRule(), ilLDAPSettingsGUI\updateRoleMapping(), ilRegistrationSettingsGUI\updateRoles(), ilCourseObjectivesGUI\updateSelfAssessmentAssignment(), ilCourseObjectivesGUI\updateSelfAssessmentLimits(), ilCloudPluginSettingsGUI\updateSettings(), ilConsultationHoursGUI\updateSettings(), ilChatroomSmileyTask\updateSmiliesObject(), ilDidacticTemplateSettingsGUI\updateTemplate(), ilCourseContentGUI\updateTimings(), ilECSSettingsGUI\updateTitle(), ilContainerReferenceGUI\updateTitleObject(), ilObjectServiceSettingsGUI\updateToolSettings(), ilCourseContentGUI\updateUserTimings(), assOrderingQuestionGUI\uploadanswers(), ilCalendarCategoryGUI\uploadAppointments(), ilFileSystemGUI\uploadFile(), ilObjExerciseGUI\uploadFileObject(), ilObjExerciseGUI\uploadMultiFeedbackObject(), ilObjQuestionPoolGUI\uploadQplObject(), ilObjTestGUI\uploadTstObject(), ilPersonalProfileGUI\uploadUserPicture(), ilObjUserGUI\uploadUserPictureObject(), ilObjExerciseGUI\uploadZipObject(), ilLPListOfObjectsGUI\userDetails(), ilObjUserFolderGUI\usrExportCsvObject(), ilObjUserFolderGUI\usrExportX86Object(), ilObjUserFolderGUI\usrExportXmlObject(), SurveyMultipleChoiceQuestionGUI\validateEditForm(), ilCustomUserFieldsGUI\validateForm(), ilObjOrgUnitGUI\view(), ilObjLanguageExtGUI\viewObject(), and assFormulaQuestionGUI\writePostData().

4931  {
4932  global $tpl;
4933  $tpl->setMessage("failure", $a_info, $a_keep);
4934  }
if(isset($_FILES['img_file']['size']) && $_FILES['img_file']['size'] > 0) $tpl
+ Here is the caller graph for this function:

◆ sendInfo()

static ilUtil::sendInfo (   $a_info = "",
  $a_keep = false 
)
static

Send Info Message to Screen.

Parameters
stringmessage
booleanif true message is kept in session

Definition at line 4916 of file class.ilUtil.php.

References $tpl.

Referenced by ilPurchaseBaseGUI\__buildLocator(), ilSurveySkillThresholdsTableGUI\__construct(), ilTestScoringByQuestionsGUI\__construct(), ilChatroomSettingsTask\__construct(), ilChatroomViewTask\__construct(), ilObjPaymentSettingsGUI\__editPricesTable(), ilRepositorySearchGUI\__performCourseSearch(), ilRepositorySearchGUI\__performGroupSearch(), ilRepositorySearchGUI\__performRoleSearch(), ilRepositorySearchGUI\__performUserSearch(), ilObjLinkResourceGUI\__prepareOutput(), ilObjRoleGUI\__prepareOutput(), ilObjiLincCourseGUI\__search(), ilPaymentTrusteeGUI\__search(), ilPaymentStatisticGUI\__search(), ilObjPaymentSettingsGUI\__search(), ilUserSearchFilter\__searchObjects(), ilObjPaymentSettingsGUI\__searchSP(), ilPurchaseBaseGUI\__showShoppingCart(), ilChatroomSmilies\_checkSetup(), ilChatroomSmileyTask\_checkSetup(), ilUploadFiles\_copyUploadFile(), ilObjSAHSLearningModuleGUI\_goto(), ilObjQuestionPoolGUI\_goto(), ilObjTestGUI\_goto(), ilPersonalSettingsGUI\abortDeleteOwnAccount(), ilObjectTranslationGUI\activateContentMultilinguality(), ilObjStyleSettingsGUI\activateObject(), ilMailFolderGUI\add(), ilObjFileBasedLMGUI\addBibItemObject(), ilObjContentObjectGUI\addBibItemObject(), ilECSSettingsGUI\addCategoryMapping(), ilObjPaymentSettingsGUI\addCustomerObject(), ilObjTestGUI\addDefaultsObject(), SurveyQuestionGUI\addMaterial(), ilPaymentObjectGUI\addObject(), ilObjTestGUI\addParticipantsObject(), assTextQuestionGUI\addSuggestedSolution(), ilShopPurchaseGUI\addToShoppingCart(), ilPaymentTrusteeGUI\addTrustee(), ilPaymentTrusteeGUI\addUser(), ilObjiLincCourseGUI\addUserObject(), ilObjRoleGUI\addUserObject(), ilObjPaymentSettingsGUI\addUserObject(), ilMailSearchGroupsGUI\adoptMembers(), ilMailSearchCoursesGUI\adoptMembers(), ilObjiLincCourseGUI\afterSave(), ilSetupGUI\applyCustomUpdates(), ilObjTestGUI\applyDefaultsObject(), ilSetupGUI\applyHotfix(), assImagemapQuestionGUI\areaEditor(), ilObjQuestionPoolGUI\assessmentObject(), ilSkillProfileGUI\assignLevel(), ilPersonalSkillsGUI\assignMaterial(), assImagemapQuestionGUI\back(), ilPermissionGUI\blockRoles(), ilObjiLincUserGUI\cancel(), ilObjiLincClassroomGUI\cancel(), ilObjSCORMLearningModuleGUI\cancel(), ilObjStyleSheetGUI\cancelCharacteristicDeletionObject(), ilObjSCORMLearningModuleGUI\cancelDelete(), ilObjiLincClassroomGUI\cancelDeleteClassroom(), ilObjSurveyGUI\cancelDeleteExportFileObject(), ilObjStyleSettingsGUI\cancelDeleteObject(), ilObjStyleSettingsGUI\cancelDeletePgObject(), ilSurveyParticipantsGUI\cancelDeleteSelectedUserDataObject(), ilObjSCORM2004LearningModuleGUI\cancelDeleteTracking(), ilObjiLincCourseGUI\canceledObject(), SurveyQuestionGUI\cancelExplorer(), ilObjiLincCourseGUI\cancelMemberObject(), ilObjSearchSettingsGUI\cancelObject(), ilObjForumGUI\cancelObject(), ilObjStyleSheetGUI\cancelObject(), ilShopShoppingCartGUI\cancelPaypal(), ilObjSCORMLearningModuleGUI\cancelStopUserOfflineMode(), SurveyQuestionGUI\cancelSync(), ilSetupGUI\changeAccessMode(), ilSetupGUI\changeDefaultClient(), ilMailFolderGUI\changeFolder(), ilSetupGUI\changeMasterPassword(), ilSetupGUI\changeSettingsType(), ilMailAddressbookGUI\checkInput(), ilObjCourseGUI\checkLicenses(), ilTestPlayerAbstractGUI\checkOnlineTestAccess(), ilChatroomViewTask\checkPrivHosts(), assOrderingQuestion\checkSaveData(), ilObjPaymentSettingsGUI\checkShopActivationObject(), ilContainerGUI\cloneAllObject(), ilSetupGUI\cloneSaveSource(), ilObjForumGUI\cloneWizardPageObject(), ilSurveyParticipantsGUI\codesObject(), ilObjExerciseGUI\confirmAssignmentsDeletionObject(), ilMailingListsGUI\confirmDelete(), ilMailAddressbookGUI\confirmDelete(), ilShopNewsGUI\confirmDelete(), ilConsultationHoursGUI\confirmDelete(), ilObjPollGUI\confirmDeleteAllVotes(), ilMailAttachmentGUI\confirmDeleteAttachments(), ilObjMDSettingsGUI\confirmDeleteEntries(), ilSCORM2004ScoGUI\confirmDeleteExportFile(), ilObjSCORM2004LearningModuleGUI\confirmDeleteExportFile(), ilObjSurveyQuestionPoolGUI\confirmDeleteExportFileObject(), ilMailFolderGUI\confirmDeleteMails(), ilMailingListsGUI\confirmDeleteMembers(), ilSkillProfileGUI\confirmDeleteProfiles(), ilShopTopicsGUI\confirmDeleteTopic(), ilObjPaymentSettingsGUI\confirmDeleteVatObject(), ilExportGUI\confirmDeletion(), ilObjSkillManagementGUI\confirmedDelete(), ilObjTaxonomyGUI\confirmedDelete(), ilObjSCORM2004LearningModuleGUI\confirmedDelete(), ilObjiLincClassroomGUI\confirmedDeleteClassroom(), ilObjiLincCourseGUI\confirmedRemoveMemberObject(), ilObjHelpSettingsGUI\confirmHelpModulesDeletion(), ilSkillProfileGUI\confirmLevelAssignmentRemoval(), ilBasicSkillGUI\confirmLevelDeletion(), ilBasicSkillGUI\confirmLevelResourcesRemoval(), ilObjForumGUI\confirmMergeThreadsObject(), ilPortfolioRepositoryGUI\confirmPortfolioDeletion(), ilObjPortfolioBaseGUI\confirmPortfolioPageDeletion(), ilConsultationHoursGUI\confirmRejectBooking(), ilObjWikiGUI\confirmRemoveImportantPagesObject(), ilObjectTranslationGUI\confirmRemoveLanguages(), ilSkillSelfEvaluationGUI\confirmSelfEvaluationDeletion(), ilSettingsTemplateGUI\confirmSettingsTemplateDeletion(), ilPersonalSkillsGUI\confirmSkillRemove(), ilObjMediaObjectGUI\confirmSrtDeletionObject(), ilPCTabsGUI\confirmTabsDeletion(), ilDidacticTemplateGUI\confirmTemplateSwitch(), ilSkillProfileGUI\confirmUserRemoval(), ilSurveyConstraintsGUI\constraintsObject(), ilSurveyConstraintsGUI\constraintStep1Object(), assNumeric\contains(), ilObjBlogGUI\contributors(), ilObjMediaCastGUI\convertFileObject(), ilObjectCopyGUI\copyContainer(), ilSkillTreeNodeGUI\copyItems(), ilStructureObjectGUI\copyItems(), ilSCORM2004NodeGUI\copyItems(), ilObjSCORM2004LearningModuleGUI\copyItems(), ilObjContentObjectGUI\copyItems(), ilObjSurveyQuestionPoolGUI\copyObject(), ilObjQuestionPoolGUI\copyObject(), ilContainerGUI\copyObject(), ilObjContentObjectGUI\copyPage(), ilObjPortfolioBaseGUI\copyPageForm(), ilObjTestGUI\copyQuestionObject(), ilSurveyEditorGUI\copyQuestionsToPoolObject(), ilObjExerciseGUI\createBlogObject(), ilBookmarkAdministrationGUI\createBookmark(), ilSurveyConstraintsGUI\createConstraintsObject(), ilObjSurveyQuestionPoolGUI\createExportFileObject(), ilContainerReferenceGUI\createObject(), ilSurveyEditorGUI\createQuestionblockObject(), ilObjTestGUI\createQuestionPoolAndCopyObject(), ilTestExportGUI\createTestArchiveExport(), ilSkillTreeNodeGUI\cutItems(), ilStructureObjectGUI\cutItems(), ilSCORM2004NodeGUI\cutItems(), ilObjSCORM2004LearningModuleGUI\cutItems(), ilObjContentObjectGUI\cutItems(), ilContainerGUI\cutObject(), ilObjSCORMLearningModuleGUI\decreaseAttempts(), ilObjPollGUI\deleteAllVotes(), ilECSSettingsGUI\deleteCategoryMappings(), ilObjStyleSheetGUI\deleteCharacteristicConfirmationObject(), ilPaymentCouponGUI\deleteCodes(), ilSurveyParticipantsGUI\deleteCodesObject(), ilObjStyleSheetGUI\deleteColorConfirmationObject(), ilObjTestGUI\deleteDefaultsObject(), ilObjMDSettingsGUI\deleteEntries(), ilSurveyParticipantsGUI\deleteInternalMailRecipientObject(), ilShopShoppingCartGUI\deleteItem(), ilObjAssessmentFolderGUI\deleteLogObject(), ilPDMailBlockGUI\deleteMail(), ilObjTestGUI\deleteMarkStepsObject(), ilChatroomSmileyTask\deleteMultipleObject(), ilPaymentObjectGUI\deleteObject(), ilObjPaymentSettingsGUI\deleteObjectObject(), ilPersonalSettingsGUI\deleteOwnAccount1(), ilSurveyPhrasesGUI\deletePhrase(), ilPaymentObjectGUI\deletePrice(), ilObjPaymentSettingsGUI\deletePriceObject(), ilSkillProfileGUI\deleteProfiles(), ilObjSurveyQuestionPoolGUI\deleteQuestionsObject(), ilObjQuestionPoolGUI\deleteQuestionsObject(), ilSurveyParticipantsGUI\deleteSingleUserResultsObject(), ilObjTestGUI\deleteSingleUserResultsObject(), ilPaymentStatisticGUI\deleteStatistic(), ilObjPaymentSettingsGUI\deleteStatisticObject(), ilObjStyleSheetGUI\deleteTemplateConfirmationObject(), ilPaymentTrusteeGUI\deleteTrustee(), ilObjPaymentSettingsGUI\deleteVendorsObject(), ilMailFolderGUI\deliverFile(), ilObjExerciseGUI\deliverFileObject(), ilObjExerciseGUI\deliverUnzipObject(), ilTestEvaluationGUI\detailedEvaluation(), ilScoringAdjustmentGUI\dispatchCommand(), ilSetupGUI\displayClientList(), ilObjForumGUI\displayConfirmPostActivation(), ilSetupGUI\displayDatabaseSlave(), ilSetupGUI\displayDeleteConfirmation(), ilBookmarkAdministrationGUI\displayHeader(), ilOrgUnitSimpleUserImportGUI\displayImportResults(), ilOrgUnitSimpleImportGUI\displayImportResults(), ilSetupGUI\displaySessions(), ilSetupGUI\displayTools(), ilDataCollectionRecordViewGUI\doExtReplace(), ilObjSurveyQuestionPoolGUI\downloadExportFileObject(), ilObjWorkspaceFolder\downloadFolder(), ilObjFolder\downloadFolder(), ilContainerGUI\downloadMultipleObjects(), ilPageObjectGUI\edit(), ilObjUserFolderGUI\editAppliedUsersObject(), ilObjExerciseGUI\editAssignmentTextObject(), ilECSSettingsGUI\editCategoryMapping(), ilObjPaymentSettingsGUI\editDetailsObject(), ilMailFolderGUI\editFolder(), ilObjWikiGUI\editImportantPagesObject(), ilImageMapEditorGUI\editMapArea(), ilObjBookingPoolGUI\editObject(), ilContainerReferenceGUI\editObject(), ilPaymentObjectGUI\editPayMethod(), ilObjExerciseGUI\editPeerReviewObject(), ilObjFileAccessSettingsGUI\editPreviewSettings(), ilObjContentObjectGUI\editPublicSection(), ilObjHelpSettingsGUI\editSettings(), ilObjBlogAdministrationGUI\editSettings(), ilPaymentStatisticGUI\editStatistic(), ilObjPaymentSettingsGUI\editStatisticObject(), ilObjPaymentSettingsGUI\editVendorObject(), ilObjDataCollectionGUI\emptyInfo(), ilTestPlayerAbstractGUI\endingTimeReached(), ilTestEvaluationGUI\eval_a(), ilTermDefinitionEditorGUI\executeCommand(), ilPaymentObjectGUI\executeCommand(), ilObjExerciseGUI\executeCommand(), ilMailGUI\executeCommand(), ilTestExpressPageObjectGUI\executeCommand(), ilObjQuestionPoolSettingsGeneralGUI\executeCommand(), ilObjTestDynamicQuestionSetConfigGUI\executeCommand(), ilQuestionEditGUI\executeCommand(), ilObjTestSettingsGeneralGUI\executeCommand(), ilObjBlogGUI\executeCommand(), ilObjTestGUI\executeCreateQuestionObject(), ilECSSettingsGUI\exportMappings(), ilObjSurveyQuestionPoolGUI\exportQuestionObject(), ilObjQuestionPoolGUI\exportQuestionObject(), ilObjSCORM2004LearningModuleGUI\exportSelected(), ilObjMediaCastGUI\extractPreviewImageObject(), ilExportIDTableGUI\fillRow(), ilPaymentAdminGUI\forwardToDefault(), ilPurchaseBaseGUI\getBill(), ilPurchaseBMFGUI\getCreditCard(), ilPurchaseBMFGUI\getDebitEntry(), ilNewItemGroupTableGUI\getGroups(), ilObjForumGUI\getModifiedReOnSubject(), ilPurchaseBMFGUI\getPaymentType(), ilPurchaseBMFGUI\getPersonalData(), ilPurchaseBaseGUI\getPersonalData(), ilImagemapPreview\getPreviewFilename(), ilObjChatroomGUI\getRefId(), ilObjiLincCourse\getSubItems(), assFormulaQuestionGUI\getTestOutput(), ilObjForumGUI\getUserNotificationTableData(), ilTestRandomQuestionSetConfigGUI\handleConfigurationStateMessages(), ilObjSurveyGUI\handleWriteAccess(), ilObjectStatusGUI\ilObjectStatusGUI(), ilObjSCORMLearningModuleGUI\import(), ilPaymentCouponGUI\importCodes(), ilECSSettingsGUI\importMappings(), ilObjUserFolderGUI\importUsersObject(), ilLocalUserGUI\index(), ilObjSessionGUI\infoScreen(), ilObjSurveyGUI\infoScreen(), ilObjPortfolioGUI\initBlogForm(), ilSetupGUI\initClientDbForm(), ilObjPortfolioGUI\initCreateForm(), ilCustomUserFieldsGUI\initForm(), ilObjLinkResourceGUI\initFormLink(), ilAssQuestionHintsGUI\initHintOrderingClipboardNotification(), ilForumTopicTableGUI\initMergeThreadsTable(), ilPCInteractiveImageGUI\insert(), ilObjMediaPoolGUI\insertFromClipboard(), ilSurveyEditorGUI\insertQuestionblocksObject(), ilSurveyEditorGUI\insertQuestions(), ilTestExpressPageObjectGUI\insertQuestions(), ilSurveyEditorGUI\insertQuestionsObject(), ilObjTestGUI\insertQuestionsObject(), ilObjTestGUI\insertRandomSelectionObject(), assFormulaQuestionGUI\isSaveCommand(), ilObjiLincCourseGUI\joinObject(), ilSetupGUI\jumpToFirstUnfinishedSetupStep(), ilContainerGUI\linkObject(), ilPCInteractiveImageGUI\listContentPopups(), ilObjRoleGUI\listDesktopItemsObject(), ilTestExportGUI\listExportFiles(), ilPCInteractiveImageGUI\listOverlayImages(), ilPCQuestionGUI\listPoolQuestions(), ilDataCollectionRecordListGUI\listRecords(), ilSkillRootGUI\listSkills(), ilPersonalSkillsGUI\listSkillsForAdd(), ilObjTaxonomyGUI\listTaxonomies(), ilSkillRootGUI\listTemplates(), ilObjectTranslationGUI\listTranslations(), ilObjiLincCourseGUI\listUsersGroupObject(), ilObjCategoryGUI\listUsersObject(), ilObjiLincCourseGUI\listUsersRoleObject(), ilContainerGUI\lockObject(), ilObjAssessmentFolderGUI\logsObject(), ilMailSearchGroupsGUI\mail(), ilMailSearchCoursesGUI\mail(), ilObjGroupGUI\mailMembersObject(), ilObjCourseGUI\mailMembersObject(), ilMailingListsGUI\mailToList(), ilMailAddressbookGUI\mailToUsers(), ilObjTestGUI\marksObject(), ilObjExerciseGUI\membersObject(), ilObjForumGUI\mergeThreadsObject(), ilBookmarkAdministrationGUI\move(), ilObjContentObjectGUI\moveChapter(), ilObjTaxonomyGUI\moveItems(), ilObjSurveyQuestionPoolGUI\moveObject(), ilObjQuestionPoolGUI\moveObject(), ilObjContentObjectGUI\movePage(), ilObjTestGUI\movePageObject(), ilSurveyEditorGUI\moveQuestionsObject(), moveUploadedFile(), ilObjSCORMLearningModuleGUI\newModuleVersionUpload(), ilTestExpressPageObjectGUI\nextQuestion(), ilObjPaymentSettingsGUI\objectsObject(), ilLMPageGUI\onFeedbackEditingForwarding(), ilPaymentObjectGUI\ORg_updatePrice(), ilObjLanguageFolderGUI\out(), ilTestEvaluationGUI\outCorrectSolution(), ilTestEvaluationGUI\outEvaluation(), ilTestEvaluationGUI\outParticipantsPassDetails(), ilTestEvaluationGUI\outParticipantsResultsOverview(), assQuestionGUI\outSolutionExplorer(), ilTestEvaluationGUI\outUserListOfAnswerPasses(), ilObjTestGUI\participantsObject(), ilObjSurveyQuestionPoolGUI\pasteObject(), ilObjQuestionPoolGUI\pasteObject(), ilPaymentObjectGUI\performAddPrice(), ilObjPaymentSettingsGUI\performAddPriceObject(), ilMailFolderGUI\performAddSubFolder(), ilAdvancedSearchGUI\performAdvMDSearch(), ilMailingListsGUI\performDelete(), ilShopNewsGUI\performDelete(), ilMailAddressbookGUI\performDelete(), ilPaymentObjectGUI\performDelete(), ilPaymentStatisticGUI\performDelete(), ilPaymentCouponGUI\performDeleteCodes(), ilPaymentStatisticGUI\performDeleteDeassignCrs(), ilMailingListsGUI\performDeleteMembers(), ilObjPaymentSettingsGUI\performDeleteObject(), ilPaymentObjectGUI\performDeletePrice(), ilObjPaymentSettingsGUI\performDeletePriceObject(), ilMailFolderGUI\performDeleteSubFolder(), ilShopTopicsGUI\performDeleteTopic(), ilPaymentTrusteeGUI\performDeleteTrustee(), ilObjPaymentSettingsGUI\performDeleteVatObject(), ilObjPaymentSettingsGUI\performDeleteVendorsObject(), ilObjPaymentSettingsGUI\performEditVendorObject(), ilMailFolderGUI\performEmptyTrash(), ilObjMailGUI\performImportObject(), ilObjPaymentSettingsGUI\performObjectDeleteObject(), ilObjForumGUI\performPostActivationObject(), ilObjForumGUI\performPostAndChildPostsActivationObject(), ilMailFolderGUI\performRenameSubFolder(), ilObjTestSettingsGeneralGUI\performSaveForm(), ilShopAdvancedSearchGUI\performSearch(), ilAdvancedSearchGUI\performSearch(), ilPaymentTrusteeGUI\performSearch(), ilLuceneAdvancedSearchGUI\performSearch(), ilLuceneSearchGUI\performSearch(), ilSearchGUI\performSearch(), ilShopGUI\performSearch(), ilRepositorySearchGUI\performSearch(), ilPaymentStatisticGUI\performSearch(), ilObjPaymentSettingsGUI\performSearchSPObject(), ilSurveyPhrasesGUI\phrases(), ilTestPlayerAbstractGUI\populateKioskHead(), ilImprintGUI\postOutputProcessing(), ilWikiPageGUI\preview(), ilObjBlogGUI\preview(), ilTestExpressPageObjectGUI\prevQuestion(), ilSurveyEvaluationGUI\printEvaluation(), ilObjTestGUI\printobject(), ilSurveyEditorGUI\questionsObject(), ilObjTestGUI\questionsObject(), ilECSSettingsGUI\readAll(), ilTestOutputGUI\redirectQuestionCmd(), ilObjTestGUI\redirectToInfoScreenObject(), ilSetupGUI\reloadControlStructure(), ilObjectTranslationGUI\removeLanguages(), ilObjTestGUI\removeParticipantObject(), ilSurveyEditorGUI\removeQuestionsObject(), ilCronManagerGUI\render(), ilBookingScheduleGUI\render(), ilObjPollGUI\render(), ilSessionStatisticsGUI\render(), ilObjBlogGUI\render(), ilSurveyPageGUI\renderPage(), ilShopGUI\resetFilter(), ilObjPaymentSettingsGUI\resetFilterObject(), ilPaymentObjectGUI\resetObjectFilter(), ilObjPaymentSettingsGUI\resetObjectFilterObject(), ilAssQuestionHintsGUI\resetOrderingClipboardCmd(), ilObjRoleFolderGUI\roleSearchListObject(), ilObjRoleFolderGUI\roleSearchObject(), ilObjFileGUI\rollbackVersion(), ilObjiLincClassroomGUI\save(), ilObjiLincUserGUI\save(), ilDataCollectionFieldEditGUI\save(), ilECSSettingsGUI\save(), ilObjSearchSettingsGUI\saveAdvancedLuceneSettingsObject(), ilMailingListsGUI\saveAssignmentForm(), ilObjStyleSheetGUI\saveCharacteristicObject(), ilObjTestGUI\saveClientIPObject(), ilPaymentCouponGUI\saveCodeForm(), ilObjMDSettingsGUI\saveCopyrightSettings(), ilPaymentCouponGUI\saveCouponForm(), ilObjPaymentSettingsGUI\saveCustomerObject(), ilObjFileAccessSettingsGUI\saveDownloadingSettings(), ilMailFormGUI\saveDraft(), ilObjMDSettingsGUI\saveEntry(), ilECSSettingsGUI\saveExportMappings(), ilAccountRegistrationGUI\saveForm(), ilObjTestSettingsGeneralGUI\saveFormCmd(), ilObjMDSettingsGUI\saveGeneralSettings(), ilObjStyleSheetGUI\saveHideStatusObject(), ilECSSettingsGUI\saveImportMappings(), ilObjectTranslationGUI\saveLanguages(), ilSetupGUI\saveLanguages(), ilObjSearchSettingsGUI\saveLuceneSettingsObject(), ilObjTestGUI\saveMarksObject(), ilObjExternalToolsSettingsGUI\saveMathJaxObject(), ilShopNewsGUI\saveNews(), ilObjStyleSettingsGUI\saveObject(), ilObjUserGUI\saveObject(), ilObjGroupGUI\saveObject(), ilObjSessionGUI\saveObject(), ilObjSAHSLearningModuleGUI\saveObject(), ilLPListOfSettingsGUI\saveObligatoryMaterials(), ilObjTestGUI\saveOrderAndObligationsObject(), ilObjAdvancedEditingGUI\savePageEditorSettingsObject(), ilObjPaymentSettingsGUI\savePayMethodsObject(), ilObjSCORMLearningModuleGUI\saveProperties(), ilObjMediaObjectGUI\savePropertiesObject(), ilSkillSelfEvaluationGUI\saveSelfEvaluation(), ilShopNewsGUI\saveSettings(), ilLPListOfSettingsGUI\saveSettings(), ilObjSearchSettingsGUI\saveSettingsObject(), ilShopPersonalSettingsGUI\saveSorting(), ilObjAdvancedEditingGUI\saveTags(), ilObjPaymentSettingsGUI\saveVatObject(), ilObjFileAccessSettingsGUI\saveWebDAVSettings(), assFileUpload\saveWorkingData(), ilObjTestGUI\scoringObject(), ilMailSearchGUI\search(), ilLuceneAdvancedSearchGUI\search(), ilMailFormGUI\search(), ilObjSurveyAdministrationGUI\searchObject(), ilObjiLincCourseGUI\searchObject(), ilObjPaymentSettingsGUI\searchObject(), ilObjectCopyGUI\searchSource(), ilObjDlBookGUI\searchTranslation(), ilPaymentStatisticGUI\searchUser(), ilObjExerciseGUI\selectBlogObject(), ilObjRoleGUI\selectDesktopItemObject(), ilPCMediaObjectGUI\selectObjectReference(), ilConditionHandlerInterface\selector(), ilObjExerciseGUI\selectPortfolioObject(), ilPurchaseBMFGUI\sendCreditCard(), ilPurchaseBMFGUI\sendDebitEntry(), ilConsultationHoursGUI\sendInfoAboutUnassignedUsers(), ilMailFormGUI\sendMessage(), ilObjAuthSettingsGUI\setAuthModeObject(), ilShopShoppingCartGUI\setCoupon(), ilObjMediaObjectGUI\setObjectPerCreationForm(), ilSetup\setSessionSettings(), ilObjForumGUI\setTopicCreateDefaultValues(), ilObjForumGUI\setTreeStateAsynchObject(), ilMailSearchGroupsGUI\share(), ilMailSearchCoursesGUI\share(), ilChatroomBanTask\show(), ilCalendarSubscriptionGUI\show(), ilObjectCustomUserFieldsGUI\show(), ilRegistrationGUI\show(), ilObjDlBookGUI\showAbstract(), ilLPObjectStatisticsGUI\showAggregationInfo(), ilMailingListsGUI\showAssignmentForm(), ilPurchaseBaseGUI\showBillConfirm(), ilShopBoughtObjectsGUI\showBillHistory(), ilPaymentCouponGUI\showCodes(), ilPermissionGUI\showConfirmBlockRole(), ilPaymentCouponGUI\showCoupons(), ilPurchaseBMFGUI\showCreditCard(), ilPurchaseBMFGUI\showDebitEntry(), ilShopPurchaseGUI\showDetails(), ilObjContentObjectGUI\showEntrySelector(), ilMailFormGUI\showForm(), ilObjTestDynamicQuestionSetConfigGUI\showFormCmd(), ilShopBoughtObjectsGUI\showItems(), ilShopShoppingCartGUI\showItems(), ilObjectCopyGUI\showItemSelection(), ilMailSearchGroupsGUI\showMembers(), ilMailSearchCoursesGUI\showMembers(), ilObjTermsOfServiceGUI\showMissingDocuments(), ilObjWorkspaceFolderGUI\showMoveIntoObjectTree(), ilObjExerciseGUI\showMultiFeedbackObject(), ilPaymentStatisticGUI\showObjectSelector(), ilObjPaymentSettingsGUI\showObjectSelectorObject(), ilObjExerciseGUI\showParticipantObject(), ilObjPollGUI\showParticipants(), ilPersonalSettingsGUI\showPassword(), ilContainerGUI\showPasswordInstructionObject(), ilPurchaseBMFGUI\showPaymentType(), ilPurchaseBMFGUI\showPersonalData(), ilPurchaseBaseGUI\showPersonalData(), ilPersonalProfileGUI\showPersonalData(), ilRepositorySelectorInputGUI\showRepositorySelection(), ilMailSearchGUI\showResults(), ilLuceneAdvancedSearchGUI\showSavedResults(), ilLuceneSearchGUI\showSavedResults(), ilPaymentObjectGUI\showSelectedObject(), ilObjectCopyGUI\showSourceSelectionTree(), ilPaymentStatisticGUI\showStatistics(), ilObjectCopyGUI\showTargetSelectionTree(), ilRepUtilGUI\showTrashTable(), ilPaymentTrusteeGUI\showTrustees(), ilObjTestGUI\showUserResults(), ilObjSystemFolderGUI\showVcsInformationObject(), ilTestEvaluationGUI\singleResults(), ilSkillSelfEvaluationGUI\startSelfEvaluation(), ilObjPaymentSettingsGUI\statisticObject(), ilObjExerciseGUI\submissionScreenObject(), ilObjExerciseGUI\submissionScreenTeamObject(), assQuestionGUI\suggestedsolution(), assFlashQuestionGUI\suggestRange(), assFormulaQuestionGUI\suggestRange(), ilSetupGUI\switchTree(), ilObjTestGUI\timingObject(), ilSetupGUI\toggleClientList(), ilSurveyEditorGUI\unfoldQuestionblockObject(), ilShopShoppingCartGUI\unlockBMFObjectsInShoppingCart(), ilShopNewsGUI\update(), ilPaymentTrusteeGUI\update(), ilSkillProfileGUI\update(), ilECSSettingsGUI\update(), ilMDEditorGUI\updateAnnotation(), ilECSSettingsGUI\updateCategoryMapping(), ilMDEditorGUI\updateClassification(), ilObjiLincClassroomGUI\updateClassroom(), ilSetupGUI\updateDatabase(), ilPaymentObjectGUI\updateDetails(), ilObjPaymentSettingsGUI\updateDetailsObject(), ilMDEditorGUI\updateEducational(), ilObjMDSettingsGUI\updateEntry(), ilMDEditorGUI\updateGeneral(), ilLicenseGUI\updateLicense(), ilMDEditorGUI\updateLifecycle(), ilObjiLincCourseGUI\updateMemberStatusObject(), ilMDEditorGUI\updateMetaMetaData(), ilObjiLincCourseGUI\updateObject(), ilObjStyleSheetGUI\updateObject(), ilObjGroupGUI\updateObject(), ilObjExerciseGUI\updatePeerReviewObject(), ilObjExerciseGUI\updatePeerReviewTextObject(), ilObjComponentSettingsGUI\updatePluginDB(), ilPaymentObjectGUI\updatePrice(), ilObjPaymentSettingsGUI\updatePriceObject(), ilSCORM2004ScoGUI\updateProperties(), ilPageLayoutGUI\updateProperties(), ilMDEditorGUI\updateQuickEdit(), ilMDEditorGUI\updateQuickEdit_scorm(), ilMDEditorGUI\updateRelation(), ilMDEditorGUI\updateRights(), ilSkillSelfEvaluationGUI\updateSelfEvaluation(), ilPaymentStatisticGUI\updateStatistic(), ilObjPaymentSettingsGUI\updateStatisticObject(), ilObjTaxonomyGUI\updateTaxNode(), ilMDEditorGUI\updateTechnical(), ilObjForumGUI\updateThreadObject(), ilObjPaymentSettingsGUI\updateVatObject(), ilObjMailGUI\uploadObject(), ilObjSAHSLearningModuleGUI\uploadObject(), ilObjTestGUI\uploadTstObject(), ilObjContentObject\validatePages(), ilObjPaymentSettingsGUI\vendorsObject(), ilPDNotesGUI\view(), ilObjPortfolioBaseGUI\view(), ilObjLanguageExtGUI\viewObject(), ilObjWikiGUI\viewPageObject(), assSingleChoiceGUI\writeQuestionSpecificPostData(), and assMultipleChoiceGUI\writeQuestionSpecificPostData().

4917  {
4918  global $tpl;
4919  $tpl->setMessage("info", $a_info, $a_keep);
4920  }
if(isset($_FILES['img_file']['size']) && $_FILES['img_file']['size'] > 0) $tpl
+ Here is the caller graph for this function:

◆ sendQuestion()

static ilUtil::sendQuestion (   $a_info = "",
  $a_keep = false 
)
static

Send Question to Screen.

Parameters
stringmessage
booleanif true message is kept in session

Definition at line 4942 of file class.ilUtil.php.

References $tpl.

Referenced by ilRegistrationGUI\addCommandButtons(), ilObjRoleGUI\askDeleteDesktopItemObject(), ilCourseObjectivesGUI\askDeleteObjective(), ilGlossaryTermGUI\confirmDefinitionDeletion(), ilDidacticTemplateSettingsGUI\confirmDelete(), ilCourseArchivesGUI\confirmDeleteArchives(), ilMemberExportGUI\confirmDeleteExportFile(), ilSCORM2004ScoGUI\confirmDeleteExportFile(), ilObjSCORM2004LearningModuleGUI\confirmDeleteExportFile(), ilObjSurveyQuestionPoolGUI\confirmDeleteExportFileObject(), ilObjSurveyGUI\confirmDeleteExportFileObject(), ilObjRoleGUI\confirmDeleteRoleObject(), ilObjSurveyGUI\confirmResetTemplateObject(), ilAdministrationCommandGUI\delete(), ilObjTestGUI\deleteAllUserDataObject(), ilSurveyPageGUI\deleteBlock(), ilPaymentCouponGUI\deleteCoupon(), ilObjPaymentSettingsGUI\deleteObjectObject(), ilSurveyPhrasesGUI\deletePhrase(), ilObjQuestionPoolGUI\deleteQuestionsObject(), ilSurveyParticipantsGUI\deleteSingleUserResultsObject(), ilObjPaymentSettingsGUI\deleteStatisticObject(), ilObjCourseGUI\deleteSubscribers(), ilObjPaymentSettingsGUI\deleteVendorsObject(), ilObjFileGUI\deleteVersions(), ilConfirmationGUI\getHTML(), ilObjiLincCourseGUI\removeMemberObject(), ilSurveyEditorGUI\removeQuestionsObject(), and ilObjGroupGUI\updateObject().

4943  {
4944  global $tpl;
4945  $tpl->setMessage("question", $a_info, $a_keep);
4946  }
if(isset($_FILES['img_file']['size']) && $_FILES['img_file']['size'] > 0) $tpl
+ Here is the caller graph for this function:

◆ sendSuccess()

static ilUtil::sendSuccess (   $a_info = "",
  $a_keep = false 
)
static

Send Success Message to Screen.

Parameters
stringmessage
booleanif true message is kept in session

Definition at line 4956 of file class.ilUtil.php.

References $tpl.

Referenced by ilTestScoringByQuestionsGUI\__construct(), ilChatroomSettingsTask\__construct(), ilChatroomViewTask\__construct(), ilChatroomSmilies\_checkSetup(), ilChatroomSmileyTask\_checkSetup(), ilObjCategoryGUI\_importCategories(), ilCalendarInboxGUI\acceptShared(), ilECSSettingsGUI\activate(), ilAuthLoginPageEditorGUI\activate(), ilObjSCORM2004LearningModuleGUI\activateExpertMode(), ilObjHelpSettingsGUI\activateModule(), ilObjStyleSettingsGUI\activateObject(), ilObjComponentSettingsGUI\activatePlugin(), ilDidacticTemplateSettingsGUI\activateTemplates(), ilWikiPageGUI\activateWikiPageRating(), ilCourseParticipantsGroupsGUI\add(), ilObjCourseGroupingGUI\add(), ilGroupRegistrationGUI\add(), ilCourseRegistrationGUI\add(), ilSurveyParticipantsGUI\addAppraisee(), ilRegistrationSettingsGUI\addAssignment(), ilUnitConfigurationGUI\addCategory(), ilPageEditorGUI\addChangeComment(), ilObjBlogGUI\addContributor(), ilSurveyParticipantsGUI\addExternalRaterObject(), SurveyQuestionGUI\addGIT(), assQuestionGUI\addGIT(), ilCourseArchivesGUI\addHTMLArchive(), ilObjWikiGUI\addImportantPageObject(), ilObjExerciseGUI\addMembersObject(), ilForumModeratorsGUI\addModerator(), ilPCIIMTriggerEditorGUI\addNewArea(), ilObjRepositorySettingsGUI\addNewItemGroupSeparator(), ilOrgUnitStaffGUI\addOtherRoles(), ilMailSearchGroupsGUI\addPermission(), ilMailSearchGUI\addPermission(), ilMailSearchCoursesGUI\addPermission(), ilWorkspaceAccessGUI\addPermissionHandler(), SurveyQuestionGUI\addPG(), assQuestionGUI\addPG(), ilPCInteractiveImageGUI\addPopup(), ilSurveyParticipantsGUI\addRater(), ilPermission2GUI\addRole(), ilLDAPSettingsGUI\addRoleAssignment(), ilAuthShibbolethSettingsGUI\addRoleAssignmentRule(), ilObjRoleFolderGUI\addRolePermissionsObject(), SurveyQuestionGUI\addSelectedPhrase(), ilPersonalSkillsGUI\addSkill(), SurveyQuestionGUI\addST(), assQuestionGUI\addST(), ilOrgUnitStaffGUI\addStaff(), ilObjCourseGUI\addStarterObject(), ilPCTabsGUI\addTab(), ilObjExerciseGUI\addTeamMemberActionObject(), ilPDSelectedItemsBlockGUI\addToDeskObject(), ilContainerGUI\addToDeskObject(), ilObjBlogGUI\addToDeskObject(), ilObjContentObjectGUI\addTooltip(), ilObjDlBookGUI\addTranslation(), ilUnitConfigurationGUI\addUnit(), ilObjRoleGUI\addUserObject(), ilObjGroupGUI\addUserObject(), ilObjPaymentSettingsGUI\addVendorObject(), ilCourseArchivesGUI\addXMLArchive(), ilSurveyParticipantsGUI\adminAppraiseesCloseObject(), ilLPObjectStatisticsGUI\adminSync(), ilSessionStatisticsGUI\adminSync(), ilObjRoleTemplateGUI\adoptPermSaveObject(), ilObjRoleFolderGUI\adoptPermSaveObject(), ilObjRoleGUI\adoptPermSaveObject(), ilObjectGUI\afterImport(), ilObjPollGUI\afterSave(), ilObjBlogGUI\afterSave(), ilObjItemGroupGUI\afterSave(), ilObjBookingPoolGUI\afterSave(), ilObjMediaCastGUI\afterSave(), ilContainerReferenceGUI\afterSave(), ilObjLinkResourceGUI\afterSave(), ilObjSurveyGUI\afterSave(), ilObjWikiGUI\afterSave(), ilObjPortfolioTemplateGUI\afterSave(), ilObjFolderGUI\afterSave(), ilObjTaxonomyGUI\afterSave(), ilObjectPluginGUI\afterSave(), ilObjCategoryGUI\afterSave(), ilObjDataCollectionGUI\afterSave(), ilObjMediaPoolGUI\afterSave(), ilObjPortfolioGUI\afterSave(), ilObjFileBasedLMGUI\afterSave(), ilObjSurveyQuestionPoolGUI\afterSave(), ilObjExerciseGUI\afterSave(), ilObjTestGUI\afterSave(), ilObjQuestionPoolGUI\afterSave(), ilObjContentObjectGUI\afterSave(), ilObjectGUI\afterSave(), ilObjCourseGUI\afterSave(), ilObjCloudGUI\afterServiceAuth(), ilObjectGUI\afterUpdate(), ilObjTestGUI\applyDefaultsObject(), ilSurveyParticipantsGUI\appraiseeCloseObject(), ilObjBlogGUI\approve(), ilLPListOfSettingsGUI\assign(), ilConditionHandlerInterface\assign(), ilObjCourseGroupingGUI\assignCourse(), ilObjRoleGUI\assignDesktopItemObject(), ilObjGroupGUI\assignFromWaitingListObject(), ilObjCourseGUI\assignFromWaitingListObject(), ilSkillProfileGUI\assignLevelToProfile(), ilObjGroupGUI\assignMemberObject(), ilObjCourseGUI\assignMembersObject(), ilLocalUserGUI\assignSave(), ilObjCategoryGUI\assignSaveObject(), ilObjUserGUI\assignSaveObject(), ilObjGroupGUI\assignSubscribersObject(), ilObjCourseGUI\assignSubscribersObject(), ilSkillProfileGUI\assignUser(), ilObjCourseGUI\autoFillObject(), ilWikiPageGUI\blockWikiPage(), ilCalendarAppointmentGUI\bookconfirmed(), ilTestRandomQuestionSetConfigGUI\buildQuestionStageCmd(), ilCalendarAppointmentGUI\cancelConfirmed(), ilObjForumGUI\cancelObject(), ilRegistrationGUI\cancelSubscriptionRequest(), ilObjCourseGUI\cciResetObject(), ilECSMappingSettingsGUI\cDeleteRulesOfNode(), ilCertificateGUI\certificateEditor(), ilObjRoleGUI\changeExistingObjectsObject(), ilPDNewsBlockGUI\changeFeedSettings(), ilPermission2GUI\changeOwner(), ilObjBookingPoolGUI\changeStatusObject(), ilPersonalSettingsGUI\changeUserPassword(), ilObjPaymentSettingsGUI\checkShopActivationObject(), ilConditionHandlerInterface\chi_update(), ilContainerGUI\clearObject(), ilObjectGUI\cloneAllObject(), ilContainerGUI\cloneAllObject(), ilBookmarkAdministrationGUI\confirm(), ilObjUserFolderGUI\confirmaccessFreeObject(), ilObjUserFolderGUI\confirmaccessRestrictObject(), ilObjUserFolderGUI\confirmactivateObject(), ilBlogPostingGUI\confirmBlogPostingDeletion(), ilObjUserFolderGUI\confirmdeactivateObject(), ilSurveyParticipantsGUI\confirmDeleteAllUserDataObject(), ilObjTestGUI\confirmDeleteAllUserResultsObject(), ilMailAttachmentGUI\confirmDeleteAttachments(), ilObjUserFolderGUI\confirmdeleteObject(), ilSurveyPhrasesGUI\confirmDeletePhrase(), ilObjSurveyQuestionPoolGUI\confirmDeleteQuestionsObject(), ilObjQuestionPoolGUI\confirmDeleteQuestionsObject(), ilSurveyParticipantsGUI\confirmDeleteSelectedUserDataObject(), ilObjTestGUI\confirmDeleteSelectedUserDataObject(), ilObjFileGUI\confirmDeleteVersions(), ilCronManagerGUI\confirmedActivate(), ilCronManagerGUI\confirmedDeactivate(), ilObjContentObjectGUI\confirmedDelete(), ilBookmarkAdministrationGUI\confirmedMove(), ilPDSelectedItemsBlockGUI\confirmedRemove(), ilCronManagerGUI\confirmedReset(), ilObjTestSettingsGeneralGUI\confirmedResetTemplateCmd(), ilCronManagerGUI\confirmedRun(), ilPDSelectedItemsBlockGUI\confirmedUnsubscribe(), ilObjForumGUI\confirmMergeThreadsObject(), ilSurveyEditorGUI\confirmRemoveQuestionsObject(), ilObjTestGUI\confirmRemoveQuestionsObject(), SurveyQuestionGUI\confirmSavePhrase(), ilWikiPageGUI\confirmWikiPageDeletion(), ilPageContentGUI\copy(), ilObjStyleSheetGUI\copyCharacteristicsObject(), ilObjectCopyGUI\copyContainer(), ilPageEditorGUI\copyLinkedMediaToClipboard(), ilObjectCopyGUI\copyMultipleNonContainer(), ilObjPortfolioBaseGUI\copyPage(), ilSurveyPageGUI\copyQuestion(), ilObjTestGUI\copyQuestionObject(), ilObjRoleFolderGUI\copyRoleObject(), ilPageEditorGUI\copySelected(), ilObjectCopyGUI\copySingleObject(), ilDidacticTemplateSettingsGUI\copyTemplate(), ilObjMediaPoolGUI\copyToClipboard(), ilPCMediaObjectGUI\copyToClipboard(), ilECSSettingsGUI\cp(), ilPCInteractiveImageGUI\create(), ilCustomUserFieldsGUI\create(), ilPCMediaObjectGUI\create(), ilAccountCodesGUI\createCodes(), ilRegistrationSettingsGUI\createCodes(), ilFileSystemGUI\createDirectory(), ilExportGUI\createExportFile(), ilObjPortfolioGUI\createPortfolioFromTemplateProcess(), ilObjExerciseGUI\createPortfolioObject(), ilOpenIdSettingsGUI\createProvider(), ilLDAPSettingsGUI\createRoleMapping(), ilObjExerciseGUI\createSingleMemberTeamObject(), ilSurveyParticipantsGUI\createSurveyCodesObject(), ilECSMappingSettingsGUI\cSaveOverview(), ilECSMappingSettingsGUI\cUpdateSettings(), ilPageContentGUI\cut(), ilSurveyPageGUI\cutQuestion(), ilPageEditorGUI\cutSelected(), ilECSMappingSettingsGUI\dDeleteTree(), ilECSSettingsGUI\deactivate(), ilObjBlogGUI\deactivateAdmin(), ilObjectTranslationGUI\deactivateContentMultiLang(), ilObjLinkResourceGUI\deactivateLink(), ilObjHelpSettingsGUI\deactivateModule(), ilObjComponentSettingsGUI\deactivatePlugin(), ilDidacticTemplateSettingsGUI\deactivateTemplates(), ilWikiPageGUI\deactivateWikiPageRating(), ilLPListOfSettingsGUI\deassign(), ilObjExerciseGUI\deassignMembersObject(), ilObjRoleGUI\deassignUserObject(), ilCalendarInboxGUI\declineShared(), ilDataCollectionRecordEditGUI\delete(), ilRatingCategoryGUI\delete(), ilCourseArchivesGUI\delete(), ilBookingObjectGUI\delete(), ilBookingScheduleGUI\delete(), ilCalendarCategoryGUI\delete(), ilConditionHandlerInterface\delete(), ilCalendarAppointmentGUI\delete(), ilConsultationHoursGUI\delete(), ilObjPaymentSettingsGUI\deleteAddressesForPaymethodsObject(), ilCalendarCategoryGUI\deleteAppointments(), ilSurveyParticipantsGUI\deleteAppraiseesObject(), ilPCImageMapEditorGUI\deleteAreas(), ilImageMapEditorGUI\deleteAreas(), ilRegistrationSettingsGUI\deleteAssignment(), ilObjExerciseGUI\deleteAssignmentsObject(), ilUnitConfigurationGUI\deleteCategories(), ilAccountCodesGUI\deleteCodes(), ilRegistrationSettingsGUI\deleteCodes(), ilSurveyParticipantsGUI\deleteCodesObject(), ilObject2GUI\deleteConfirmedObjects(), ilLPObjectStatisticsGUI\deleteData(), ilObjExerciseGUI\deleteDeliveredObject(), ilObjRoleGUI\deleteDesktopItemsObject(), ilCalendarAppointmentGUI\deleteExclude(), ilMemberExportGUI\deleteExportFile(), ilSCORM2004ScoGUI\deleteExportFile(), ilObjSCORM2004LearningModuleGUI\deleteExportFile(), ilObjSurveyGUI\deleteExportFileObject(), ilCustomUserFieldsGUI\deleteField(), ilObjectCustomUserFieldsGUI\deleteFields(), ilAdvancedMDSettingsGUI\deleteFields(), ilFileSystemGUI\deleteFile(), ilAdvancedMDSettingsGUI\deleteFiles(), ilConsultationHoursGUI\deleteGroup(), ilObjCourseGroupingGUI\deleteGrouping(), ilObjCourseGUI\deleteInfoFilesObject(), ilSurveyParticipantsGUI\deleteInternalMailRecipientObject(), ilBasicSkillGUI\deleteLevel(), ilObjLinkResourceGUI\deleteLinks(), ilObjAssessmentFolderGUI\deleteLogObject(), SurveyQuestionGUI\deleteMaterial(), ilObjGroupGUI\deleteMembersObject(), ilObjContentObjectGUI\deleteMenuEntry(), ilTestRandomQuestionSetConfigGUI\deleteMultipleSourcePoolDefinitionsCmd(), ilObjRepositorySettingsGUI\deleteNewItemGroup(), ilCourseObjectivesGUI\deleteObjectives(), ilRepUtilGUI\deleteObjects(), ilPCInteractiveImageGUI\deleteOverlays(), ilObjLinkResourceGUI\deleteParameter(), ilObjLinkResourceGUI\deleteParameterForm(), ilPCInteractiveImageGUI\deletePopups(), ilObjPortfolioBaseGUI\deletePortfolioPages(), ilPortfolioRepositoryGUI\deletePortfolios(), ilOpenIdSettingsGUI\deleteProvider(), ilSurveyParticipantsGUI\deleteRatersObject(), ilAdvancedMDSettingsGUI\deleteRecords(), ilLDAPSettingsGUI\deleteRoleMapping(), ilObjRoleFolderGUI\deleteRoleObject(), ilLDAPSettingsGUI\deleteRules(), ilAuthShibbolethSettingsGUI\deleteRules(), ilSurveyParticipantsGUI\deleteSavedMessageObject(), ilSkillSelfEvaluationGUI\deleteSelfEvaluation(), ilSettingsTemplateGUI\deleteSettingsTemplate(), ilTestRandomQuestionSetConfigGUI\deleteSingleSourcePoolDefinitionCmd(), ilObjMediaObjectGUI\deleteSrtFilesObject(), ilObjCourseGUI\deleteStarterObject(), ilObjStyleSettingsGUI\deleteSysStyleCatAssignmentsObject(), ilObjTaxonomyGUI\deleteTaxonomy(), ilDidacticTemplateSettingsGUI\deleteTemplates(), ilObjContentObjectGUI\deleteTooltips(), ilObjDlBookGUI\deleteTranslation(), ilPCIIMTriggerEditorGUI\deleteTrigger(), ilUnitConfigurationGUI\deleteUnits(), ilDataCollectionRecordViewViewdefinitionGUI\deleteView(), ilForumModeratorsGUI\detachModeratorRole(), ilObjMediaCastGUI\determinePlaytimeObject(), ilObjExerciseGUI\directSubmitObject(), ilSurveyParticipantsGUI\disinviteUserGroupObject(), ilOrgUnitSimpleUserImportGUI\displayImportResults(), ilOrgUnitSimpleImportGUI\displayImportResults(), ilECSMappingSettingsGUI\dMap(), ilECSSettingsGUI\doDelete(), ilPermissionGUI\doImportRole(), ilECSMappingSettingsGUI\dSynchronizeTree(), ilECSMappingSettingsGUI\dUpdateSettings(), ilECSMappingSettingsGUI\dUpdateTreeSettings(), ilObjForumAdministrationGUI\editSettings(), ilSurveyEditorGUI\executeCopyQuestionsToPoolObject(), ilObjExternalFeedGUI\exitSave(), ilObjSCORM2004LearningModuleGUI\exportHTML(), ilObjSCORM2004LearningModuleGUI\exportHTMLOne(), ilAdvancedMDSettingsGUI\exportRecords(), ilObjSCORM2004LearningModuleGUI\exportScorm12(), ilObjSCORM2004LearningModuleGUI\exportScorm2004_3rd(), ilObjSCORM2004LearningModuleGUI\exportScorm2004_4th(), ilTable2GUI\fillFooter(), ilObjPortfolioGUI\finalize(), ilObjBlogGUI\finalize(), ilShopShoppingCartGUI\finishPaypal(), ilObjContentObjectGUI\fixTree(), ilChatroomViewTask\forcePublicRoom(), ilOrgUnitStaffGUI\fromEmployeeToSuperior(), ilOrgUnitStaffGUI\fromSuperiorToEmployee(), ilTestExportPlugin\getFormat(), ilObjForumGUI\getReplyEditForm(), ilObjPaymentSettingsGUI\getSubTabs(), ilMailAttachmentGUI\getToolbarForm(), ilObjForumGUI\getUserNotificationTableData(), ilLPListOfSettingsGUI\groupMaterials(), ilObjBookingPoolGUI\handleBookingSuccess(), ilMembershipRegistrationCodeUtils\handleCode(), ilSurveyParticipantsGUI\importExternalRecipientsFromFileObject(), ilSurveyParticipantsGUI\importExternalRecipientsFromTextObject(), ilExternalFeedBlockGUI\importFile(), ilBookmarkAdministrationGUI\importFile(), ilObjFolderGUI\importFileObject(), ilObjGlossaryGUI\importFileObject(), ilObjSurveyQuestionPoolGUI\importFileObject(), ilObjContentObjectGUI\importFileObject(), ilObjSurveyGUI\importFileObject(), ilObjGroupGUI\importFileObject2(), ilLocalUnitConfigurationGUI\importGlobalCategories(), ilObjStyleSettingsGUI\importPageLayoutObject(), ilPersonalProfileGUI\importPersonalData(), ilAdvancedMDSettingsGUI\importRecord(), ilDidacticTemplateSettingsGUI\importTemplate(), ilObjUserFolderGUI\importUsersObject(), ilObjQuestionPoolGUI\importVerifiedFileObject(), ilObjTestGUI\importVerifiedFileObject(), ilObjForumGUI\infoScreenObject(), ilSetupGUI\initClientDbForm(), ilObjWikiSettingsGUI\initForm(), ilObjTermsOfServiceGUI\initSettingsForm(), ilSurveyEditorGUI\insertQuestionblocksObject(), ilSurveyEditorGUI\insertQuestions(), ilTestExpressPageObjectGUI\insertQuestions(), ilObjTestGUI\insertQuestionsAfterObject(), ilObjTestGUI\insertQuestionsBeforeObject(), ilSurveyEditorGUI\insertQuestionsObject(), ilObjTestGUI\insertQuestionsObject(), ilObjTestGUI\insertRandomSelectionObject(), ilSurveyParticipantsGUI\insertSavedMessageObject(), ilSetupGUI\installDatabase(), ilSurveyParticipantsGUI\inviteUserGroupObject(), ilObjForumGUI\isParentObjectCrsOrGrp(), ilObjSessionGUI\joinObject(), ilContainerGUI\keepObjectsInClipboardObject(), ilRegistrationGUI\leaveWaitingList(), SurveyQuestionGUI\linkChilds(), assQuestionGUI\linkChilds(), ilTestExportGUI\listExportFiles(), ilSurveyParticipantsGUI\mailRatersActionObject(), ilObjLanguageExtGUI\maintainObject(), ilObjBibliographic\moveFile(), ilSurveyPageGUI\movePage(), ilObjTestGUI\moveQuestionsObject(), ilObjStyleSettingsGUI\moveUserStylesObject(), ilSurveyPageGUI\multiCopy(), ilSurveyPageGUI\multiCut(), ilObjExerciseGUI\orderAssignmentsByDeadlineObject(), ilScoringAdjustmentGUI\outputAdjustQuestionForm(), ilObjStyleSheetGUI\pasteCharacteristicsObject(), ilObjSurveyQuestionPool\pasteFromClipboard(), ilAssQuestionHintsGUI\pasteFromOrderingClipboardAfterCmd(), ilAssQuestionHintsGUI\pasteFromOrderingClipboardBeforeCmd(), ilObjTaxonomyGUI\pasteItems(), ilObjQuestionPoolGUI\pasteObject(), ilContainerGUI\pasteObject(), ilAssQuestionHintsGUI\performDeleteCmd(), ilObjRoleGUI\performDeleteRoleObject(), ilLocalUserGUI\performDeleteUsersObject(), ilObjCategoryGUI\performDeleteUsersObject(), ilObjPaymentSettingsGUI\performDeleteVatObject(), ilObjWorkspaceFolderGUI\performPasteIntoMultipleObjects(), ilContainerGUI\performPasteIntoMultipleObjectsObject(), ilObjCourseGUI\performRemoveFromWaitingListObject(), ilObjCourseGUI\performUnsubscribeObject(), ilPermission2GUI\permSave(), ilObjRoleTemplateGUI\permSaveObject(), ilObjRoleGUI\permSaveObject(), ilSetup\printProxyStatus(), ilObjExercise\processUploadedFile(), ilObjLinkResourceGUI\refreshLinkCheck(), ilObjContentObjectGUI\refreshLinkCheck(), ilECSSettingsGUI\refreshParticipants(), ilObjGroupGUI\refuseApplicantsObject(), ilObjGroupGUI\refuseFromListObject(), ilObjCourseGUI\refuseFromListObject(), ilObjGroupGUI\refuseSubscribersObject(), ilObjCourseGUI\refuseSubscribersObject(), ilCalendarAppointmentGUI\register(), ilObjSessionGUI\registerObject(), ilConsultationHoursGUI\rejectBooking(), ilLPListOfSettingsGUI\releaseMaterials(), ilPageObjectGUI\releasePageLock(), ilCourseParticipantsGroupsGUI\remove(), ilObjMediaPoolGUI\remove(), ilObjBlogGUI\removeContributor(), ilPDSelectedItemsBlockGUI\removeFromDeskObject(), ilContainerGUI\removeFromDeskObject(), ilObjBlogGUI\removeFromDeskObject(), ilObjForumGUI\removeFromDeskObject(), ilOrgUnitStaffGUI\removeFromEmployees(), ilOrgUnitStaffGUI\removeFromRole(), ilOrgUnitStaffGUI\removeFromSuperiors(), ilObjCourseGUI\removeFromWaitingList(), ilObjWikiGUI\removeImportantPagesObject(), ilBasicSkillGUI\removeLevelResources(), ilObjContentObjectGUI\removeLMGlossary(), ilPersonalSkillsGUI\removeMaterial(), ilObjCourseGUI\removeMembersObject(), ilRepUtilGUI\removeObjectsFromSystem(), ilWorkspaceAccessGUI\removePermission(), ilObjRoleFolderGUI\removeRolePermissionsObject(), ilSurveySkillGUI\removeSkillFromQuestion(), ilPersonalSkillsGUI\removeSkills(), ilObjExerciseGUI\removeTeamMemberObject(), ilObjUserGUI\removeUserPictureObject(), ilSkillProfileGUI\removeUsers(), ilFileSystemGUI\renameFile(), ilWikiPageGUI\renamePage(), ilCourseObjectivePresentationGUI\reset(), ilObjCourseGUI\resetObject(), ilObjSurveyGUI\resetTemplateObject(), ilRepUtilGUI\restoreObjects(), ilObjFileGUI\rollbackVersion(), ilObjBookingPoolGUI\rsvCancelObject(), ilBookingObjectGUI\rsvCancelUser(), ilObjBookingPoolGUI\rsvInUseObject(), ilObjBookingPoolGUI\rsvNotInUseObject(), ilDataCollectionFieldListGUI\save(), ilCalendarUserSettingsGUI\save(), ilRatingCategoryGUI\save(), ilCalendarCategoryGUI\save(), ilOpenIdSettingsGUI\save(), ilDataCollectionRecordListViewdefinitionGUI\save(), ilObjCertificateSettingsGUI\save(), ilObjCalendarSettingsGUI\save(), ilBookingObjectGUI\save(), ilSkillProfileGUI\save(), ilRadiusSettingsGUI\save(), ilBookingScheduleGUI\save(), ilRegistrationSettingsGUI\save(), ilDataCollectionTableEditGUI\save(), ilCASSettingsGUI\save(), ilAuthShibbolethSettingsGUI\save(), ilObjFileGUI\save(), ilDataCollectionRecordEditGUI\save(), ilSkillTreeNodeGUI\save(), SurveyQuestionGUI\save(), ilDataCollectionFieldEditGUI\save(), ilCalendarAppointmentGUI\save(), ilCourseObjectivesGUI\save(), assQuestionGUI\save(), ilLDAPSettingsGUI\save(), ilObjPrivacySecurityGUI\save_privacy(), ilCourseContentGUI\saveAcceptance(), ilObjAccessibilitySettingsGUI\saveAccessKeys(), ilPageObjectGUI\saveActivation(), ilObjLinkResourceGUI\saveAddLink(), ilObjSkillManagementGUI\saveAllTemplateTitles(), ilObjSkillManagementGUI\saveAllTitles(), ilObjAuthSettingsGUI\saveApacheSettingsObject(), ilPCImageMapEditorGUI\saveArea(), ilPCIIMTriggerEditorGUI\saveArea(), ilImageMapEditorGUI\saveArea(), ilObjTaxonomyGUI\saveAssignedItemsSorting(), ilRegistrationSettingsGUI\saveAssignment(), ilObjExerciseGUI\saveAssignmentObject(), ilObjExerciseGUI\saveAssignmentOrderObject(), ilSetupGUI\saveBasicSettings(), ilObjSystemFolderGUI\saveBasicSettingsObject(), ilObjSystemFolderGUI\saveBenchSettingsObject(), ilObjPaymentSettingsGUI\saveBillingMailObject(), ilObjPortfolioTemplateGUI\saveBlog(), ilObjPortfolioGUI\saveBlog(), ilObjExerciseGUI\saveBlogObject(), ilUnitConfigurationGUI\saveCategory(), ilObjAdvancedEditingGUI\saveCharSelectorSettingsObject(), ilSetupGUI\saveClientIni(), ilAssQuestionFeedbackEditingGUI\saveCmd(), ilObjExerciseGUI\saveCommentsObject(), ilSetupGUI\saveContact(), ilObjSystemFolderGUI\saveContactInformationObject(), ilTestRandomQuestionSetConfigGUI\saveCreateSourcePoolDefinitionFormCmd(), ilObjRepositorySettingsGUI\saveCustomIcons(), ilSetupGUI\saveDbSlave(), ilObjAssessmentFolderGUI\saveDefaultsObject(), ilSurveyEditorGUI\saveDefineQuestionblockObject(), ilObjFileAccessSettingsGUI\saveDiskQuotaMailTemplate(), assQuestionGUI\saveEdit(), ilSurveyPhrasesGUI\saveEditPhrase(), ilTestRandomQuestionSetConfigGUI\saveEditSourcePoolDefinitionFormCmd(), ilObjContentObjectGUI\saveExportIds(), ilObjectCustomUserFieldsGUI\saveField(), ilAdvancedMDSettingsGUI\saveField(), ilObjectCustomUserFieldsGUI\saveFields(), ilObjMediaPoolGUI\saveFolder(), ilObjTaggingSettingsGUI\saveForbiddenTags(), ilMailingListsGUI\saveForm(), ilAssQuestionHintGUI\saveFormCmd(), ilObjQuestionPoolSettingsGeneralGUI\saveFormCmd(), ilObjTestDynamicQuestionSetConfigGUI\saveFormCmd(), ilObjTestSettingsGeneralGUI\saveFormCmd(), ilTestRandomQuestionSetConfigGUI\saveGeneralConfigFormCmd(), ilObjAdvancedEditingGUI\saveGeneralPageSettingsObject(), ilPersonalSettingsGUI\saveGeneralSettings(), ilObjUserFolderGUI\saveGeneralSettingsObject(), ilObjUserFolderGUI\saveGlobalUserSettingsObject(), ilObjSCORM2004LearningModuleGUI\saveGlossary(), ilObjExerciseGUI\saveGradesObject(), ilObjWikiGUI\saveGradingObject(), ilConsultationHoursGUI\saveGroup(), ilObjSystemFolderGUI\saveHeaderTitleObject(), ilObjSystemFolderGUI\saveHeaderTitlesObject(), ilObjContentObjectGUI\saveHelpMapping(), ilObjSystemFolderGUI\saveHTTPSObject(), ilPageObjectGUI\saveInitialOpenedContent(), ilTaggingGUI\saveInput(), ilSurveyParticipantsGUI\saveInvitationStatusObject(), ilObjPaymentSettingsGUI\saveInvoiceNumberObject(), ilObjItemGroupGUI\saveItemAssignment(), ilExportGUI\saveItemSelection(), ilObjSystemFolderGUI\saveJavaServerObject(), ilLMPageObjectGUI\saveLayout(), SurveyMatrixQuestionGUI\saveLayout(), ilBasicSkillGUI\saveLevel(), ilBasicSkillGUI\saveLevelResource(), ilObjLinkResourceGUI\saveLinkCheck(), ilObjContentObjectGUI\saveLinkCheck(), ilAssQuestionHintsGUI\saveListOrderCmd(), ilAuthLoginPageEditorGUI\saveLoginInfo(), ilObjUserFolderGUI\saveLoginnameSettingsObject(), ilTestScoringGUI\saveManScoringParticipantScreen(), ilLDAPSettingsGUI\saveMapping(), ilObjTestGUI\saveMarksObject(), ilObjSessionGUI\saveMaterialsObject(), ilObjMediaPoolGUI\saveMediaPoolPage(), ilObjContentObjectGUI\saveMenuEntry(), ilObjContentObjectGUI\saveMenuProperties(), ilObjRepositorySettingsGUI\saveModules(), ilObjExerciseGUI\saveMultiFeedbackObject(), ilObjUserFolderGUI\saveNewAccountMailObject(), ilObjRepositorySettingsGUI\saveNewItemGroup(), ilObjRepositorySettingsGUI\saveNewItemGroupOrder(), ilObjCourseGUI\saveNotificationObject(), ilObjGroupGUI\saveNotificationObject(), ilObjRecoveryFolderGUI\saveObject(), ilObjAdvancedEditingGUI\saveObject(), ilObjSurveyAdministrationGUI\saveObject(), ilObjAssessmentFolderGUI\saveObject(), ilObjMailGUI\saveObject(), ilObjTypeDefinitionGUI\saveObject(), ilObjRoleTemplateGUI\saveObject(), ilObjGlossaryGUI\saveObject(), ilObjGroupGUI\saveObject(), ilObjUserGUI\saveObject(), ilObjMediaObjectGUI\saveObject(), ilObjRoleGUI\saveObject(), ilObjRoleFolderGUI\saveObject(), ilConditionHandlerInterface\saveObligatoryList(), ilLPListOfSettingsGUI\saveObligatoryMaterials(), ilSurveyEditorGUI\saveObligatoryObject(), ilObjSurveyQuestionPoolGUI\saveObligatoryObject(), ilConditionHandlerInterface\saveObligatorySettings(), ilMailOptionsGUI\saveOptions(), ilUnitConfigurationGUI\saveOrder(), ilSkillTreeNodeGUI\saveOrder(), ilObjWikiGUI\saveOrderingAndIndentObject(), ilObjMediaCastGUI\saveOrderObject(), ilObjPortfolioBaseGUI\savePage(), ilContainerGUI\savePageContentObject(), ilStructureObjectGUI\savePageLayout(), ilObjContentObjectGUI\savePageLayout(), ilObjStyleSettingsGUI\savePageLayoutTypesObject(), ilPersonalSettingsGUI\savePassword(), ilWorkspaceAccessGUI\savePasswordForm(), ilContainerGUI\savePasswordObject(), ilObjPaymentSettingsGUI\savePayMethodsObject(), ilObjPaymentSettingsGUI\savePaypalSettingsObject(), ilPermissionGUI\savePermissions(), ilPersonalProfileGUI\savePersonalData(), ilPCInteractiveImageGUI\savePopups(), ilObjPortfolioBaseGUI\savePortfolioPagesOrdering(), ilObjFileAccessSettingsGUI\savePreviewSettings(), ilPersonalProfileGUI\saveProfile(), ilInfoScreenGUI\saveProgress(), ilObjFileBasedLMGUI\saveProperties(), ilObjContentObjectGUI\saveProperties(), ilObjSCORM2004LearningModuleGUI\saveProperties(), ilObjGlossaryGUI\saveProperties(), ilObjSurveyQuestionPoolGUI\savePropertiesObject(), ilObjSurveyGUI\savePropertiesObject(), ilObjMediaObjectGUI\savePropertiesObject(), ilSetupGUI\saveProxy(), ilObjSystemFolderGUI\saveProxyObject(), ilPersonalProfileGUI\savePublicProfile(), ilObjContentObjectGUI\savePublicSection(), ilObjPollGUI\saveQuestion(), ilCourseObjectivesGUI\saveQuestionOverview(), ilAdvancedMDSettingsGUI\saveRecord(), ilSetupGUI\saveRegistration(), assQuestionGUI\saveReturn(), assFormulaQuestionGUI\saveReturnFQ(), ilRegistrationSettingsGUI\saveRoleAccessLimitations(), ilLDAPSettingsGUI\saveRoleSelection(), ilAuthShibbolethSettingsGUI\saveRoleSelection(), ilObjTestGUI\saveScoringObject(), ilObjAuthSettingsGUI\saveScriptObject(), ilCalendarCategoryGUI\saveSelection(), ilPersonalSkillsGUI\saveSelfEvaluation(), ilConsultationHoursGUI\saveSequence(), ilObjSCORM2004LearningModuleGUI\saveSequencing(), ilMembershipAdministrationGUI\saveSettings(), ilObjWebResourceAdministrationGUI\saveSettings(), ilLPListOfSettingsGUI\saveSettings(), ilObjMediaObjectsSettingsGUI\saveSettings(), ilObjBlogAdministrationGUI\saveSettings(), ilObjPortfolioAdministrationGUI\saveSettings(), ilObjMediaCastSettingsGUI\saveSettings(), ilObjTaggingSettingsGUI\saveSettings(), ilObjLinkResourceGUI\saveSettings(), ilObjLearningResourcesSettingsGUI\saveSettings(), ilObjSkillManagementGUI\saveSettings(), ilObjRepositorySettingsGUI\saveSettings(), ilObjPersonalDesktopSettingsGUI\saveSettings(), ilObjNewsSettingsGUI\saveSettings(), ilObjAdvancedEditingGUI\saveSettingsObject(), ilObjAssessmentFolderGUI\saveSettingsObject(), ilObjUserTrackingGUI\saveSettingsObject(), ilObjSurveyAdministrationGUI\saveSettingsObject(), ilObjWikiGUI\saveSettingsObject(), ilObjRoleFolderGUI\saveSettingsObject(), ilObjMediaCastGUI\saveSettingsObject(), ilSettingsTemplateGUI\saveSettingsTemplate(), assImagemapQuestionGUI\saveShape(), ilObjAuthSettingsGUI\saveSOAPObject(), ilCourseObjectivesGUI\saveSorting(), ilShopTopicsGUI\saveSorting(), ilObjTaxonomyGUI\saveSorting(), ilObjLinkResourceGUI\saveSorting(), ilContainerGUI\saveSortingObject(), ilTestRandomQuestionSetConfigGUI\saveSourcePoolDefinitionListCmd(), ilObjExerciseGUI\saveStatusObject(), ilObjPaymentSettingsGUI\saveStatutoryRegulationsObject(), ilObjStyleSettingsGUI\saveStyleCatAssignmentObject(), ilObjContentObjectGUI\saveStyleSettings(), ilObjPortfolioBaseGUI\saveStyleSettings(), ilObjSCORM2004LearningModuleGUI\saveStyleSettings(), ilObjGlossaryGUI\saveStyleSettings(), ilObjBlogGUI\saveStyleSettings(), ilObjStyleSettingsGUI\saveStyleSettingsObject(), ilObjWikiGUI\saveStyleSettingsObject(), ilContainerGUI\saveStyleSettingsObject(), ilLDAPSettingsGUI\saveSyncronizationSettings(), ilPCTabsGUI\saveTabs(), ilObjAdvancedEditingGUI\saveTags(), ilObjTaxonomyGUI\saveTaxNode(), ilObjGlossaryGUI\saveTerm(), ilObjForumGUI\saveThreadSortingObject(), ilSurveySkillThresholdsGUI\saveThresholds(), ilPortfolioRepositoryGUI\saveTitles(), ilObjContentObjectGUI\saveTooltips(), ilShopTopicsGUI\saveTopic(), ilTranslationGUI\saveTranslations(), ilObjectTranslationGUI\saveTranslations(), ilObjRootFolderGUI\saveTranslationsObject(), ilObjCategoryGUI\saveTranslationsObject(), ilUnitConfigurationGUI\saveUnit(), ilObjFileGUI\saveUnzip(), ilObjFileAccessSettingsGUI\saveUploadSettings(), ilObjSystemFolderGUI\saveWebServicesObject(), ilObjPersonalDesktopSettingsGUI\saveWsp(), ilMailAddressbookGUI\search(), ilObjContentObjectGUI\selectLMGlossary(), ilPersonalSkillsGUI\selectMaterial(), ilSurveySkillGUI\selectSkillForQuestion(), ilSurveyParticipantsGUI\sendCodesMailObject(), ilObjExerciseGUI\sendMembersObject(), ilPCTableGUI\setAlignment(), ilObjAuthSettingsGUI\setAuthModeObject(), ilSurveyParticipantsGUI\setCodeLanguageObject(), ilPortfolioRepositoryGUI\setDefault(), ilImageMapEditorGUI\setHighlight(), ilObjCourseGUI\setLPSyncObject(), ilPersonalSettingsGUI\setMailOptionsValuesByDB(), ilObjHelpSettingsGUI\setMode(), ilObjExerciseGUI\setSelectedBlogObject(), ilObjExerciseGUI\setSelectedPortfolioObject(), ilPCTableGUI\setSpans(), ilPCTableGUI\setStyles(), ilObjForumGUI\setTopicCreateDefaultValues(), ilPCTableGUI\setWidths(), ilCalendarCategoryGUI\shareAssign(), ilCalendarCategoryGUI\shareAssignRoles(), ilCalendarCategoryGUI\shareDeassign(), ilStartUpGUI\showLogin(), ilObjAssessmentFolderGUI\showLogSettingsObject(), assQuestionGUI\suggestedsolution(), ilAuthLoginPageEditorGUI\switchIPE(), ilAuthLoginPageEditorGUI\switchRTE(), ilDidacticTemplateGUI\switchTemplate(), SurveyQuestionGUI\sync(), SurveyQuestionGUI\syncCopies(), ilCalendarCategoryGUI\synchroniseCalendar(), ilObjTestGUI\timingObject(), ilObjStyleSettingsGUI\toggleGlobalDefaultObject(), ilObjStyleSettingsGUI\toggleGlobalFixedObject(), ilWikiPageGUI\unblockWikiPage(), ilSurveyEditorGUI\unfoldQuestionblockObject(), ilShopShoppingCartGUI\unlockPAYPALObjectsInShoppingCart(), ilCalendarAppointmentGUI\unregister(), ilObjSessionGUI\unregisterObject(), ilPortfolioRepositoryGUI\unsetDefault(), ilCalendarCategoryGUI\unshare(), ilObjGroupGUI\unsubscribeObject(), ilFileSystemGUI\unzipFile(), ilFMSettingsGUI\update(), ilExtIdGUI\update(), ilCronManagerGUI\update(), ilRatingCategoryGUI\update(), ilObjectActivationGUI\update(), ilBookingScheduleGUI\update(), ilBookingObjectGUI\update(), ilObjCourseGroupingGUI\update(), ilPCDataTableGUI\update(), ilPCInteractiveImageGUI\update(), ilCustomUserFieldsGUI\update(), ilCalendarCategoryGUI\update(), ilSkillTreeNodeGUI\update(), ilObjFileGUI\update(), ilCalendarAppointmentGUI\update(), ilObjUserFolderGUI\updateAppliedUsersObject(), ilImageMapEditorGUI\updateAreas(), ilPCImageMapEditorGUI\updateAreas(), ilObjExerciseGUI\updateAssignmentObject(), ilObjExerciseGUI\updateAssignmentTextObject(), ilObjAuthSettingsGUI\updateAuthModeDeterminationObject(), ilObjAuthSettingsGUI\updateAuthRolesObject(), ilSetupGUI\updateBasicSettings(), ilSurveyParticipantsGUI\updateCodesObject(), ilECSSettingsGUI\updateCommunities(), ilConditionHandlerInterface\updateCondition(), ilObjCourseGUI\updateCourseIconsObject(), ilBlogPostingGUI\updateDate(), ilObjectCustomUserFieldsGUI\updateField(), ilAdvancedMDSettingsGUI\updateField(), ilCustomUserFieldsGUI\updateFields(), ilAdvancedMDSettingsGUI\updateFields(), ilCourseObjectivesGUI\updateFinalTestAssignment(), ilCourseObjectivesGUI\updateFinalTestLimits(), ilObjMediaPoolGUI\updateFolder(), ilConsultationHoursGUI\updateGroup(), ilObjGroupGUI\updateGroupIconsObject(), ilObjGroupGUI\updateGroupTypeObject(), ilObjFolderGUI\updateIconsObject(), ilObjCategoryGUI\updateIconsObject(), ilObjCategoryGUI\updateInfoObject(), ilObjGroupGUI\updateInfoObject(), ilObjCourseGUI\updateInfoObject(), ilPCDataTableGUI\updateJS(), ilBasicSkillGUI\updateLevel(), ilBasicSkillGUI\updateLevelOrder(), ilObjLinkResourceGUI\updateLink(), ilObjLinkResourceGUI\updateLinks(), ilLearningProgressGUI\updateManual(), ilCourseObjectivesGUI\updateMaterialAssignment(), ilObjMediaPoolGUI\updateMediaPoolPage(), ilObjCourseGUI\updateMemberObject(), ilObjSessionGUI\updateMembersObject(), ilObjGroupGUI\updateMembersObject(), ilObjCourseGUI\updateMembersObject(), ilObjContentObjectGUI\updateMenuEntry(), ilConsultationHoursGUI\updateMulti(), ilObjRepositorySettingsGUI\updateNewItemGroup(), ilObjRoleTemplateGUI\updateObject(), ilContainerReferenceGUI\updateObject(), ilRemoteObjectBaseGUI\updateObject(), ilObjRootFolderGUI\updateObject(), ilObjSurveyQuestionPoolGUI\updateObject(), ilObjGroupGUI\updateObject(), ilObjRoleGUI\updateObject(), ilObjSessionGUI\updateObject(), ilObjUserGUI\updateObject(), ilObjQuestionPoolGUI\updateObject(), ilObjUserGUI\updateObjectOld(), ilRatingCategoryGUI\updateOrder(), ilObjCourseGUI\updateParticipantsStatus(), ilObjComponentSettingsGUI\updatePlugin(), ilOpenIdSettingsGUI\updateProvider(), ilAdvancedMDSettingsGUI\updateRecord(), ilAdvancedMDSettingsGUI\updateRecords(), ilLDAPSettingsGUI\updateRoleAssignment(), ilAuthShibbolethSettingsGUI\updateRoleAssignmentRule(), ilLDAPSettingsGUI\updateRoleMapping(), ilRegistrationSettingsGUI\updateRoles(), ilCourseObjectivesGUI\updateSelfAssessmentAssignment(), ilCourseObjectivesGUI\updateSelfAssessmentLimits(), ilCloudPluginSettingsGUI\updateSettings(), ilObjTaxonomyGUI\updateSettings(), ilConsultationHoursGUI\updateSettings(), ilObjSearchSettingsGUI\updateSettingsObject(), ilSettingsTemplateGUI\updateSettingsTemplate(), ilSkillTemplateReferenceGUI\updateSkillTemplateReference(), ilObjPaymentSettingsGUI\updateStatisticObject(), ilObjGroupGUI\updateStatusObject(), ilRegistrationGUI\updateSubscriptionRequest(), ilAdvancedMDSettingsGUI\updateSubstitutions(), ilDidacticTemplateSettingsGUI\updateTemplate(), ilGlossaryTermGUI\updateTerm(), ilObjGlossaryGUI\updateTerm(), ilObjForumGUI\updateThreadObject(), ilCourseContentGUI\updateTimings(), ilBlogPostingGUI\updateTitle(), ilContainerReferenceGUI\updateTitleObject(), ilLPListOfSettingsGUI\updateTLT(), ilObjectServiceSettingsGUI\updateToolSettings(), ilPCIIMTriggerEditorGUI\updateTrigger(), ilLPListOfObjectsGUI\updateUser(), ilCourseContentGUI\updateUserTimings(), ilCalendarCategoryGUI\uploadAppointments(), ilFileSystemGUI\uploadFile(), ilObjHelpSettingsGUI\uploadHelpFile(), ilObjLanguageExtGUI\uploadObject(), ilPCInteractiveImageGUI\uploadOverlayImages(), ilObjMediaObjectGUI\uploadSubtitleFileObject(), ilContainerGUI\useNewEditorObject(), and ilSurveySkillDeterminationGUI\writeSkills().

4957  {
4958  global $tpl;
4959  $tpl->setMessage("success", $a_info, $a_keep);
4960  }
if(isset($_FILES['img_file']['size']) && $_FILES['img_file']['size'] > 0) $tpl
+ Here is the caller graph for this function:

◆ setCookie()

static ilUtil::setCookie (   $a_cookie_name,
  $a_cookie_value = '',
  $a_also_set_super_global = true,
  $a_set_cookie_invalid = false 
)
static

Definition at line 5050 of file class.ilUtil.php.

References $_COOKIE, and IL_COOKIE_PATH.

Referenced by ilStartUpGUI\confirmRegistration(), ilInitialisation\determineClient(), ilSoapUserAdministration\ilSoapUserAdministration(), ilInitialisation\initClientIniFile(), ilSessionControl\removeSessionCookie(), ilStartUpGUI\showLogin(), and ilStartUpGUI\showLogout().

5051  {
5052  /*
5053  if(!(bool)$a_set_cookie_invalid) $expire = IL_COOKIE_EXPIRE;
5054  else $expire = time() - (365*24*60*60);
5055  */
5056  // Temporary fix for feed.php
5057  if(!(bool)$a_set_cookie_invalid) $expire = 0;
5058  else $expire = time() - (365*24*60*60);
5059 
5060  // setcookie() supports 5th parameter
5061  // only for php version 5.2.0 and above
5062  if( version_compare(PHP_VERSION, '5.2.0', '>=') )
5063  {
5064  // PHP version >= 5.2.0
5065  setcookie( $a_cookie_name, $a_cookie_value, $expire,
5066  IL_COOKIE_PATH, IL_COOKIE_DOMAIN, IL_COOKIE_SECURE, IL_COOKIE_HTTPONLY
5067  );
5068  }
5069  else
5070  {
5071  // PHP version < 5.2.0
5072  setcookie( $a_cookie_name, $a_cookie_value, $expire,
5073  IL_COOKIE_PATH, IL_COOKIE_DOMAIN, IL_COOKIE_SECURE
5074  );
5075  }
5076 
5077  if((bool)$a_also_set_super_global) $_COOKIE[$a_cookie_name] = $a_cookie_value;
5078  }
$_COOKIE["ilClientId"]
Definition: cron.php:11
const IL_COOKIE_PATH
Definition: index.php:6
+ Here is the caller graph for this function:

◆ setPathStr()

static ilUtil::setPathStr (   $a_path)
static

??? public

Parameters
string

Definition at line 630 of file class.ilUtil.php.

631  {
632  if ("" != $a_path && "/" != substr($a_path, -1))
633  {
634  $a_path .= "/";
635  //$a_path = substr($a_path,1);
636  }
637 
638  //return getcwd().$a_path;
639  return $a_path;
640  }

◆ shortenText()

static ilUtil::shortenText (   $a_str,
  $a_len,
  $a_dots = false,
  $a_next_blank = false,
  $a_keep_extension = false 
)
static

shorten a string to given length.

Adds 3 dots at the end of string (optional) TODO: do not cut within words (->wordwrap function) public

Parameters
stringstring to be shortened
integerstring length in chars
booleanadding 3 dots (true) or not (false, default)
truncateat first blank after $a_len characters
Returns
string shortended string

Definition at line 1481 of file class.ilUtil.php.

References ilStr\strLen(), ilStr\strPos(), and ilStr\subStr().

Referenced by ilObjSystemFolder\_getHeaderTitleDescription(), ilObject\_writeDescription(), ilObject\create(), ilBookmarkAdministrationGUI\delete(), ilObjWikiGUI\editImportantPagesObject(), ilTree\fetchNodeData(), ilNewsForContextTableGUI\fillRow(), ilLDAPRoleMappingTableGUI\fillRow(), ilAssignmentsTableGUI\fillRow(), ilAdminSubItemsTableGUI\fillRow(), ilPresentationListTableGUI\fillRow(), ilTermListTableGUI\fillRow(), ilLMExplorer\formatHeader(), ilHACPExplorer\formatObject(), ilECSNodeMappingCmsExplorer\formatObject(), ilECSNodeMappingLocalExplorer\formatObject(), ilAICCExplorer\formatObject(), ilWorkspaceExplorer\formatObject(), ilPasteIntoMultipleItemsExplorer\formatObject(), ilPublicSectionSelector\formatObject(), ilSCORMExplorer\formatObject(), ilExplorer\formatObject(), ilContainer\getCompleteDescriptions(), ilObjLinkResourceListGUI\getDescription(), ilObjSystemFolder\getHeaderTitleTranslations(), ilChart\getHTML(), ilPDNotesBlockGUI\getListRowData(), ilMailNotification\getObjectTitle(), ilCalendarEntry\getPresentationTitle(), ilLMPresentationGUI\ilLMNavigation(), ilLMPresentationGUI\ilLocator(), ilMainMenuGUI\renderEntry(), ilBenchmark\save(), ilObject\setDescription(), ilObject\setTitle(), and ilGlossaryDefinition\shortenShortText().

1483  {
1484  include_once("./Services/Utilities/classes/class.ilStr.php");
1485  if (ilStr::strLen($a_str) > $a_len)
1486  {
1487  if ($a_next_blank)
1488  {
1489  $len = ilStr::strPos($a_str, " ", $a_len);
1490  }
1491  else
1492  {
1493  $len = $a_len;
1494  }
1495  // BEGIN WebDAV
1496  // - Shorten names in the middle, before the filename extension
1497  // Workaround for Windows WebDAV Client:
1498  // Use the unicode ellipsis symbol for shortening instead of
1499  // three full stop characters.
1500  if ($a_keep_extension)
1501  {
1502  $p = strrpos($a_str, '.'); // this messes up normal shortening, see bug #6190
1503  }
1504  if ($p === false || $p == 0 || strlen($a_str) - $p > $a_len)
1505  {
1506  $a_str = ilStr::subStr($a_str,0,$len);
1507  if ($a_dots)
1508  {
1509  $a_str .= "\xe2\x80\xa6"; // UTF-8 encoding for Unicode ellipsis character.
1510  }
1511  }
1512  else
1513  {
1514  if ($a_dots)
1515  {
1516  $a_str = ilStr::subStr($a_str,0,$len - (strlen($a_str) - $p + 1))."\xe2\x80\xa6".substr($a_str, $p);
1517  }
1518  else
1519  {
1520  $a_str = ilStr::subStr($a_str,0,$len - (strlen($a_str) - $p + 1)).substr($a_str, $p);
1521  }
1522  }
1523  }
1524 
1525  return $a_str;
1526  }
static strLen($a_string)
Definition: class.ilStr.php:79
strPos($a_haystack, $a_needle, $a_offset=NULL)
Definition: class.ilStr.php:46
static subStr($a_str, $a_start, $a_length=NULL)
Definition: class.ilStr.php:34
+ Here is the call graph for this function:
+ Here is the caller graph for this function:

◆ shortenWords()

static ilUtil::shortenWords (   $a_str,
  $a_len = 30,
  $a_dots = true 
)
static

Ensure that the maximum word lenght within a text is not longer than $a_len.

Parameters
stringinput string
integermax. word length
booleanappend "..." to shortened words

Definition at line 1538 of file class.ilUtil.php.

References ilStr\strLen(), and ilStr\subStr().

Referenced by ilNewsForContextBlockGUI\fillRow(), and ilCalendarEntry\getPresentationTitle().

1539  {
1540  include_once("./Services/Utilities/classes/class.ilStr.php");
1541  $str_arr = explode(" ", $a_str);
1542 
1543  for ($i = 0; $i < count($str_arr); $i++)
1544  {
1545  if (ilStr::strLen($str_arr[$i]) > $a_len)
1546  {
1547  $str_arr[$i] = ilStr::subStr($str_arr[$i], 0, $a_len);
1548  if ($a_dots)
1549  {
1550  $str_arr[$i].= "...";
1551  }
1552  }
1553  }
1554 
1555  return implode($str_arr, " ");
1556  }
static strLen($a_string)
Definition: class.ilStr.php:79
static subStr($a_str, $a_start, $a_length=NULL)
Definition: class.ilStr.php:34
+ Here is the call graph for this function:
+ Here is the caller graph for this function:

◆ sort_func()

static ilUtil::sort_func (   $a,
  $b 
)
static

sub-function to sort an array

Parameters
array$a
array$b
Returns
boolean true on success / false on error

Definition at line 3323 of file class.ilUtil.php.

References ilStr\strCmp(), and ilStr\strToUpper().

3324  {
3325  global $array_sortby,$array_sortorder;
3326 
3327  // this comparison should give optimal results if
3328  // locale is provided and mb string functions are supported
3329  if ($array_sortorder == "asc")
3330  {
3331  return ilStr::strCmp($a[$array_sortby], $b[$array_sortby]);
3332  }
3333 
3334  if ($array_sortorder == "desc")
3335  {
3336  return !ilStr::strCmp($a[$array_sortby], $b[$array_sortby]);
3337  return strcoll(ilStr::strToUpper($b[$array_sortby]), ilStr::strToUpper($a[$array_sortby]));
3338  }
3339  }
strToUpper($a_string)
strCmp($a, $b)
Compare two strings.
+ Here is the call graph for this function:

◆ sort_func_numeric()

static ilUtil::sort_func_numeric (   $a,
  $b 
)
static

sub-function to sort an array

Parameters
array$a
array$b
Returns
boolean true on success / false on error

Definition at line 3351 of file class.ilUtil.php.

3352  {
3353  global $array_sortby,$array_sortorder;
3354 
3355  if ($array_sortorder == "asc")
3356  {
3357  return $a["$array_sortby"] > $b["$array_sortby"];
3358  }
3359 
3360  if ($array_sortorder == "desc")
3361  {
3362  return $a["$array_sortby"] < $b["$array_sortby"];
3363  }
3364  }

◆ sortArray()

static ilUtil::sortArray (   $array,
  $a_array_sortby,
  $a_array_sortorder = 0,
  $a_numeric = false,
  $a_keep_keys = false 
)
static

sortArray

Parameters
arrayarray to sort
stringsort_column
stringsort_order (ASC or DESC)
boolsort numeric?
Returns
array sorted array

Definition at line 3377 of file class.ilUtil.php.

Referenced by ilBenchmarkTableGUI\__construct(), ilTaxonomyTableGUI\__construct(), ilSkillCatTableGUI\__construct(), ilContainerSessionsContentGUI\__showMaterials(), ilCourseObjectiveMaterials\_getAssignableMaterials(), ilExport\_getLastExportFileDate(), ilExport\_getLastExportFileInformation(), ilNewsItem\_getNewsItemsOfUser(), ilTemplate\addILIASFooter(), ilCalendarSchedule\calculate(), ilColumnGUI\determineBlocks(), ilObjTypeDefinitionGUI\editObject(), ilTable2GUI\exportData(), ilObjExercise\exportGradesExcel(), ilObjCourseGUI\fetchPrintMemberData(), ilObjCourseGUI\fetchPrintSubscriberData(), ilExAssignmentListTextTableGUI\fillRow(), ilTaxonomyNode\fixOrderNumbers(), ilDataLoader\generateCourses(), ilNewsItem\getAggregatedChildNewsData(), ilNewsItem\getAggregatedNewsData(), ilObjSurvey\getAllRelations(), ilItemGroupItems\getAssignableItems(), ilCalendarSelectionBlockGUI\getCalendars(), ilShoppingCartTableGUI\getCartHTML(), ilPersonalSkillExplorerGUI\getChildsOfNode(), ilModulesTableGUI\getComponents(), ilBenchmarkTableGUI\getDataByFirstTable(), ilFSStorageExercise\getFiles(), ilObjectDefinition\getGroupedRepositoryObjectTypes(), ilNewItemGroupTableGUI\getGroups(), ilTable2GUI\getHTML(), ilPCImageMapTableGUI\getItems(), ilClipboardTableGUI\getItems(), ilPCIIMTriggerTableGUI\getItems(), ilBookingReservationsTableGUI\getItems(), ilObjBlogGUI\getKeywords(), ilItemGroupItemsTableGUI\getMaterials(), ilPageObject\getRecentChanges(), ilObjMediaCast\getSortedItemsArray(), ilObjCourse\getSubItems(), ilObjectDefinition\getSubObjects(), ilObjectDefinition\getSubObjectsRecursively(), ilTagging\getTagsForUser(), ilObjectActivation\getTimingsAdministrationItems(), ilObjectGUI\initDidacticTemplate(), ilPermissionGUI\initRoleForm(), ilPCQuestionGUI\insert(), ilObjectListGUI\insertPreconditions(), ilPCParagraph\linkTermsInDom(), ilObjAssessmentFolderGUI\logsObject(), ilObjSessionGUI\materialsObject(), ilObjGroupGUI\membersGalleryObject(), ilObjCourseGUI\membersGalleryObject(), ilObjectAddNewItemGUI\parsePersonalWorkspace(), ilObjectAddNewItemGUI\parseRepository(), ilObjRoleTemplateGUI\permObject(), ilObjRoleGUI\permObject(), ilTreeExplorerGUI\preloadChilds(), ilObjStyleSettings\read(), ilContainerContentGUI\renderPageEmbeddedBlocks(), ilSkillTreeNode\saveChildsOrder(), ilObjWiki\saveOrderingAndIndentation(), ilObjExerciseGUI\showParticipantObject(), ilLMPresentationGUI\showPrintView(), ilObjSCORM2004LearningModuleGUI\showTrackingItems(), ilTableGUI\sortData(), ilContainerSorting\sortItems(), ilLinkResourceItems\sortItems(), ilExplorer\sortNodes(), ilCourseObjectiveQuestionAssignmentTableGUI\sortQuestions(), ilShopResultPresentationGUI\sortResult(), ilContainerSorting\sortSubItems(), ilObjTypeDefinitionGUI\viewObject(), and ilObjLanguageExtGUI\viewObject().

3379  {
3380  include_once("./Services/Utilities/classes/class.ilStr.php");
3381 
3382  // BEGIN WebDAV: Provide a 'stable' sort algorithm
3383  if (! $a_keep_keys) {
3384  return self::stableSortArray($array,$a_array_sortby,$a_array_sortorder,$a_numeric,$a_keep_keys);
3385  }
3386  // END WebDAV Provide a 'stable' sort algorithm
3387 
3388  global $array_sortby,$array_sortorder;
3389 
3390  $array_sortby = $a_array_sortby;
3391 
3392  if ($a_array_sortorder == "desc")
3393  {
3394  $array_sortorder = "desc";
3395  }
3396  else
3397  {
3398  $array_sortorder = "asc";
3399  }
3400  if($a_numeric)
3401  {
3402  if ($a_keep_keys)
3403  {
3404  uasort($array, array("ilUtil", "sort_func_numeric"));
3405  }
3406  else
3407  {
3408  usort($array, array("ilUtil", "sort_func_numeric"));
3409  }
3410  }
3411  else
3412  {
3413  if ($a_keep_keys)
3414  {
3415  uasort($array, array("ilUtil", "sort_func"));
3416  }
3417  else
3418  {
3419  usort($array, array("ilUtil", "sort_func"));
3420  }
3421  }
3422  //usort($array,"ilUtil::sort_func");
3423 
3424  return $array;
3425  }
+ Here is the caller graph for this function:

◆ stableSortArray()

static ilUtil::stableSortArray (   $array,
  $a_array_sortby,
  $a_array_sortorder = 0,
  $a_numeric = false 
)
static

Sort an aray using a stable sort algorithm, which preveserves the sequence

of array elements which have the same sort value.

To sort an array by multiple sort keys, invoke this function for each sort key.

@param      array   array to sort
@param      string  sort_column
@param      string  sort_order (ASC or DESC)
@param      bool    sort numeric?

@return     array   sorted array
@static

Definition at line 3441 of file class.ilUtil.php.

References mergesort().

Referenced by ilTrQuery\getUserDataForObject().

3442  {
3443  global $array_sortby,$array_sortorder;
3444 
3445  $array_sortby = $a_array_sortby;
3446 
3447  if ($a_array_sortorder == "desc")
3448  {
3449  $array_sortorder = "desc";
3450  }
3451  else
3452  {
3453  $array_sortorder = "asc";
3454  }
3455 
3456  // Create a copy of the array values for sorting
3457  $sort_array = array_values($array);
3458 
3459  if($a_numeric)
3460  {
3461  ilUtil::mergesort($sort_array, array("ilUtil", "sort_func_numeric"));
3462  }
3463  else
3464  {
3465  ilUtil::mergesort($sort_array, array("ilUtil", "sort_func"));
3466  }
3467 
3468  return $sort_array;
3469  }
static mergesort(&$array, $cmp_function='strcmp')
+ Here is the call graph for this function:
+ Here is the caller graph for this function:

◆ stripOnlySlashes()

static ilUtil::stripOnlySlashes (   $a_str)
static

strip slashes if magic qoutes is enabled

Parameters
stringstring

Definition at line 2701 of file class.ilUtil.php.

Referenced by ilTextAreaInputGUI\checkInput(), ilObjTermsOfServiceGUI\resetAgreementByLanguageFilter(), assFormulaQuestionGUI\writePostData(), and assQuestionGUI\writeQuestionGenericPostData().

2702  {
2703  if (ini_get("magic_quotes_gpc"))
2704  {
2705  $a_str = stripslashes($a_str);
2706  }
2707 
2708  return $a_str;
2709  }
+ Here is the caller graph for this function:

◆ stripScriptHTML()

static ilUtil::stripScriptHTML (   $a_str,
  $a_allow = "",
  $a_rm_js = true 
)
static

strip only html tags (4.0) from text $allowed contains tags to be allowed, in format tags a and b are allowed todo: needs to be optimized-> not very efficient

Parameters
string$a_strinput string
string$a_allowallowed tags, if an empty string is passed a default set of tags is allowed
boolean$a_rm_jsremove javascript attributes (onclick...)

Definition at line 3057 of file class.ilUtil.php.

Referenced by ilTemplate\fillHeader(), ilTemplate\fillWindowTitle(), secureString(), ilTemplate\setHeaderPageTitle(), ilTemplate\setTitle(), and ilFramesetGUI\show().

3058  {
3059  //$a_str = strip_tags($a_str, $a_allow);
3060 
3061  $negativestr = "a,abbr,acronym,address,applet,area,b,base,basefont,".
3062  "bdo,big,blockquote,body,br,button,caption,center,cite,code,col,".
3063  "colgroup,dd,del,dfn,dir,div,dl,dt,em,fieldset,font,form,frame,".
3064  "frameset,h1,h2,h3,h4,h5,h6,head,hr,html,i,iframe,img,input,ins,isindex,kbd,".
3065  "label,legend,li,link,map,menu,meta,noframes,noscript,object,ol,".
3066  "optgroup,option,p,param,q,s,samp,script,select,small,span,".
3067  "strike,strong,style,sub,sup,table,tbody,td,textarea,tfoot,th,thead,".
3068  "title,tr,tt,u,ul,var";
3069  $a_allow = strtolower ($a_allow);
3070  $negatives = explode(",",$negativestr);
3071  $outer_old_str = "";
3072  while($outer_old_str != $a_str)
3073  {
3074  $outer_old_str = $a_str;
3075  foreach ($negatives as $item)
3076  {
3077  $pos = strpos($a_allow, "<$item>");
3078 
3079  // remove complete tag, if not allowed
3080  if ($pos === false)
3081  {
3082  $old_str = "";
3083  while($old_str != $a_str)
3084  {
3085  $old_str = $a_str;
3086  $a_str = preg_replace("/<\/?\s*$item(\/?)\s*>/i", "", $a_str);
3087  $a_str = preg_replace("/<\/?\s*$item(\/?)\s+([^>]*)>/i", "", $a_str);
3088  }
3089  }
3090  }
3091  }
3092 
3093  if ($a_rm_js)
3094  {
3095  // remove all attributes if an "on..." attribute is given
3096  $a_str = preg_replace("/<\s*\w*(\/?)(\s+[^>]*)?(\s+on[^>]*)>/i", "", $a_str);
3097 
3098  // remove all attributes if a "javascript" is within tag
3099  $a_str = preg_replace("/<\s*\w*(\/?)\s+[^>]*javascript[^>]*>/i", "", $a_str);
3100 
3101  // remove all attributes if an "expression" is within tag
3102  // (IE allows something like <b style='width:expression(alert(1))'>test</b>)
3103  $a_str = preg_replace("/<\s*\w*(\/?)\s+[^>]*expression[^>]*>/i", "", $a_str);
3104  }
3105 
3106  return $a_str;
3107  }
+ Here is the caller graph for this function:

◆ stripSlashes()

static ilUtil::stripSlashes (   $a_str,
  $a_strip_html = true,
  $a_allow = "" 
)
static

strip slashes if magic qoutes is enabled

Parameters
booleanstrip also html tags

Definition at line 2683 of file class.ilUtil.php.

References secureString().

Referenced by ilShopTopicsGUI\__construct(), ilChatroomKickTask\__construct(), ilAccountRegistrationGUI\__distributeMails(), ilUserSearchFilter\__parseQueryString(), ilSearchGUI\__parseQueryString(), ilRepositorySearchGUI\__parseQueryString(), ilAdvancedSearchGUI\__performContentSearch(), ilAdvancedSearchGUI\__performEntitySearch(), ilAdvancedSearchGUI\__performGeneralSearch(), ilAdvancedSearchGUI\__performKeywordSearch(), ilAdvancedSearchGUI\__performLifecycleSearch(), ilAdvancedSearchGUI\__performTaxonSearch(), ilAdvancedSearchGUI\__performTitleSearch(), ilObjiLincCourseGUI\__search(), ilPaymentTrusteeGUI\__search(), ilLMStatisticsGUI\__search(), ilPaymentStatisticGUI\__search(), ilObjPaymentSettingsGUI\__search(), ilObjPaymentSettingsGUI\__searchSP(), ilLearningProgressBaseGUI\__updateUser(), ilObjUserGUI\_goto(), ilPCParagraph\_input2xml(), ilObjFile\_lookupFileName(), ilObjFileAccess\_lookupVersion(), ilChatroomBanTask\active(), ilGroupRegistrationGUI\add(), ilCourseRegistrationGUI\add(), ilPageEditorGUI\addChangeComment(), ilObjGlossaryGUI\addDefinition(), ilObjGlossaryGUI\addTerm(), ilObjContentObjectGUI\addTooltip(), ilPCInteractiveImage\addTriggerArea(), ilObjPaymentSettingsGUI\addVendorObject(), ilPageEditorGUI\assignCharacteristic(), ilObjRole\assignData(), ilSkillProfileGUI\assignUser(), ilObjQuestionPoolGUI\buildCreateQuestionForm(), ilObjRoleGUI\changeExistingObjectsObject(), ilObjSystemFolderGUI\changeHeaderTitleObject(), ilPersonalSettingsGUI\changeUserPassword(), ilSetup\checkDataDirSetup(), ilMailQuickFilterInputGUI\checkInput(), ilFormulaInputGUI\checkInput(), ilNonEditableValueGUI\checkInput(), ilLuceneQueryInputGUI\checkInput(), ilFeedUrlInputGUI\checkInput(), ilGloAdvColSortInputGUI\checkInput(), ilBirthdayInputGUI\checkInput(), ilSelectBuilderInputGUI\checkInput(), ilFontSizeInputGUI\checkInput(), ilAdvSelectInputGUI\checkInput(), ilEMailInputGUI\checkInput(), ilAlphabetInputGUI\checkInput(), ilBackgroundImageInputGUI\checkInput(), ilRegExpInputGUI\checkInput(), ilNumericStyleValueInputGUI\checkInput(), ilWidthHeightInputGUI\checkInput(), ilSelectInputGUI\checkInput(), ilCustomInputGUI\checkInput(), ilTypicalLearningTimeInputGUI\checkInput(), ilTextWizardInputGUI\checkInput(), ilMailAddressbookGUI\checkInput(), ilUserLoginInputGUI\checkInput(), ilExplorerSelectInputGUI\checkInput(), ilRadioGroupInputGUI\checkInput(), ilCopyrightInputGUI\checkInput(), ilCaptchaInputGUI\checkInput(), ilOrderingTextWizardInputGUI\checkInput(), ilTRBLBorderStyleInputGUI\checkInput(), ilBackgroundPositionInputGUI\checkInput(), ilLocationInputGUI\checkInput(), ilSuggestedSolutionSelectorGUI\checkInput(), ilCheckboxInputGUI\checkInput(), ilTRBLBorderWidthInputGUI\checkInput(), ilRepositorySelectorInputGUI\checkInput(), ilLinkInputGUI\checkInput(), ilTRBLNumericStyleValueInputGUI\checkInput(), ilMultiSelectInputGUI\checkInput(), ilCSSRectInputGUI\checkInput(), ilFileInputGUI\checkInput(), ilTRBLColorPickerInputGUI\checkInput(), ilPasswordInputGUI\checkInput(), ilTextInputGUI\checkInput(), ilNumberInputGUI\checkInput(), ilDurationInputGUI\checkInput(), ilDateTimeInputGUI\checkInput(), ilDateDurationInputGUI\checkInput(), ilTextAreaInputGUI\checkInput(), ilObjLinkResourceGUI\checkLinkInput(), ilSetup\checkLogSetup(), ilObjPaymentSettingsGUI\checkShopActivationObject(), ilSetup\checkToolsSetup(), ilNestedSetXML\clean(), ilObjSurvey\cloneTextblocks(), ilPageObjectGUI\confirmPageTranslationCreation(), ilObjMediaCastGUI\convertFileObject(), ilPCQuestionOverviewGUI\create(), ilPCResourcesGUI\create(), ilPCFileListGUI\create(), ilPCSourceCodeGUI\create(), ilPCTableGUI\create(), ilBookmarkAdministrationGUI\createBookmark(), ilBookmarkAdministrationGUI\createBookmarkFolder(), ilFileSystemGUI\createDirectory(), ilExportGUI\createExportFile(), ilFileUtils\createFile(), ilObjFileBasedLMGUI\createFromDirectory(), ilPCParagraphGUI\createJS(), ilPageObjectGUI\createPageTranslation(), ilObjBlogGUI\createPosting(), ilSCORM13Package\dbImportSco(), ilObjExerciseGUI\deleteAssignmentsObject(), ilMailAttachmentGUI\deleteAttachments(), ilFileSystemGUI\deleteFile(), ilPCInteractiveImageGUI\deleteOverlays(), ilInitialisation\determineClient(), ilChatroomUploadFileTask\displayLinkToUploadedFile(), ilObjSurveyGUI\doAutoCompleteObject(), ilFileSystemGUI\downloadFile(), ilPCSourceCodeGUI\edit(), ilPCParagraphGUI\edit(), ilPCDataTableGUI\editData(), ilPCDataTableGUI\editDataCl(), ilObjAuthSettingsGUI\editSOAPObject(), ilChatroomClearTask\executeDefault(), ilChatroomPostMessageTask\executeDefault(), ilObjContentObjectGUI\exportHTML(), ilFileSystemGUI\extCommand(), ilWikiSearchBlockGUI\fillDataSection(), ilExportIDTableGUI\fillRow(), ilPDNewsTableGUI\fillRow(), ilObjContentObjectGUI\filterHelpChapters(), ilObjContentObjectGUI\filterTooltips(), ilPaymentCouponGUI\generateCodes(), ilObjTermsOfServiceGUI\getAcceptedContentAsynch(), ilCertificateGUI\getFormFieldsFromPOST(), ilObjUser\getFullname(), ilUserLPTableGUI\getItems(), ilAccountCodesTableGUI\getItems(), ilRegistrationCodesTableGUI\getItems(), ilLMQuestionListTableGUI\getItems(), ilAssignedUsersTableGUI\getItems(), ilTrObjectUsersPropsTableGUI\getItems(), ilTrUserObjectsPropsTableGUI\getItems(), ilUserTableGUI\getItems(), ilTrSummaryTableGUI\getItems(), assAnswerCloze\getNumericValueFromAnswerText(), ilObjLanguageExtGUI\getPar(), ilNumberInputGUI\getPostValueForComparison(), ilUserTableGUI\getUserIdsForFilter(), ilHtmlBlockGUIGen\getValuesHtmlBlock(), ilPCParagraph\handleAjaxContent(), ilObjSessionGUI\handleFileUpload(), ilObjFileGUI\handleFileUpload(), ilObjForumGUI\handleFormInput(), ilPaymentCouponGUI\importCodes(), ilPCTable\importHtml(), ilInitialisation\initLanguage(), ilLuceneUserSearchGUI\initUserSearchCache(), ilLuceneSearchGUI\initUserSearchCache(), ilSearchGUI\initUserSearchCache(), ilAdvancedSearchGUI\initUserSearchCache(), ilPCSourceCodeGUI\insert(), ilMDEditorGUI\keywordAutocomplete(), ilBlogPostingGUI\keywordAutocomplete(), ilFileSystemGUI\listFiles(), ilCalendarAppointmentGUI\load(), ilObjSessionGUI\load(), ilObjGroupGUI\load(), ilAdvancedMDSettingsGUI\loadFieldFormData(), ilECSUser\loadFromGET(), ilLDAPRoleGroupMappingSettings\loadFromPost(), ilAdvancedMDRecordGUI\loadFromPost(), ilECSSettingsGUI\loadFromPost(), ilCalendarAppointmentGUI\loadNotificationRecipients(), ilAdvancedMDSettingsGUI\loadRecordFormData(), ilRecurrenceInputGUI\loadRecurrence(), ilCalendarAppointmentGUI\loadRecurrenceSettings(), ilObjSessionGUI\loadRecurrenceSettings(), ilLDAPSettingsGUI\loadRoleAssignmentRule(), ilStartUpGUI\migrateAccount(), ilCSVReader\open(), ilShopAdvancedSearchGUI\parseQueryString(), ilPaymentObjectGUI\performAddPrice(), ilObjPaymentSettingsGUI\performAddPriceObject(), ilMailFolderGUI\performAddSubFolder(), ilMailingListsGUI\performDelete(), ilMailingListsGUI\performDeleteMembers(), ilMailFolderGUI\performRenameSubFolder(), ilObjTestSettingsGeneralGUI\performSaveForm(), ilPaymentTrusteeGUI\performSearch(), ilShopGUI\performSearch(), ilRepositorySearchGUI\performSearch(), ilPaymentStatisticGUI\performSearch(), ilObjWikiGUI\performSearchObject(), ilObjPaymentSettingsGUI\performSearchSPObject(), prepareFormOutput(), ilPageObjectGUI\processAnswer(), ilICalParser\purgeString(), ilMDFormat\read(), ilMDEntity\read(), ilMDLocation\read(), ilMDIdentifier_\read(), ilMDIdentifier\read(), ilMDKeyword\read(), ilMDTypicalAgeRange\read(), ilMDDescription\read(), ilMDTaxon\read(), ilMDAnnotation\read(), ilMDRights\read(), ilMDTaxonPath\read(), ilMDContribute\read(), ilMDLifecycle\read(), ilMDRequirement\read(), ilMDRelation\read(), ilMDMetaMetadata\read(), ilMDClassification\read(), ilMDTechnical\read(), ilMDGeneral\read(), ilMDEducational\read(), ilShopController\redirect(), ilLuceneUserSearchGUI\remoteSearch(), ilLuceneSearchGUI\remoteSearch(), ilAdvancedSearchGUI\remoteSearch(), ilSearchGUI\remoteSearch(), ilLuceneAdvancedSearchGUI\remoteSearch(), ilFileSystemGUI\renameFile(), ilFileSystemGUI\renameFileForm(), ilTable2GUI\restoreTemplate(), ilCalendarCategoryGUI\save(), ilLMPageObjectGUI\save(), ilObjCalendarSettingsGUI\save(), ilRadiusSettingsGUI\save(), ilRegistrationSettingsGUI\save(), ilStructureObjectGUI\save(), ilCourseObjectivesGUI\save(), ilCourseContentGUI\saveAcceptance(), ilPCMediaObjectGUI\saveAliasProperties(), ilObjSkillManagementGUI\saveAllTemplateTitles(), ilObjSkillManagementGUI\saveAllTitles(), ilObjSCORM2004LearningModuleGUI\saveAllTitles(), ilPCImageMapEditorGUI\saveArea(), ilPCIIMTriggerEditorGUI\saveArea(), ilImageMapEditorGUI\saveArea(), ilRegistrationSettingsGUI\saveAssignment(), ilMailingListsGUI\saveAssignmentForm(), ilObjSystemFolderGUI\saveBenchSettingsObject(), ilPaymentCouponGUI\saveCodeForm(), ilObjExerciseGUI\saveCommentsObject(), ilPaymentCouponGUI\saveCouponForm(), ilDAVCronDiskQuota\saveCustomSettings(), ilGlossaryTermGUI\saveDefinition(), ilObjFileAccessSettingsGUI\saveDiskQuotaMailTemplate(), ilObjFileAccessSettingsGUI\saveDownloadingSettings(), ilObjMDSettingsGUI\saveEntry(), ilObjContentObjectGUI\saveExportIds(), ilObjExternalToolsSettingsGUI\saveGoogleMapsObject(), ilObjExerciseGUI\saveGradesObject(), ilObjWikiGUI\saveGradingObject(), ilObjSystemFolderGUI\saveHeaderTitleObject(), ilObjSystemFolderGUI\saveHeaderTitlesObject(), ilSurveyEditorGUI\saveHeadingObject(), ilHtmlBlockGUIGen\saveHtmlBlock(), ilObjSystemFolderGUI\saveHTTPSObject(), ilPageObjectGUI\saveInitialOpenedContent(), ilTaxAssignInputGUI\saveInput(), ilTaggingGUI\saveInput(), ilObjSystemFolderGUI\saveJavaServerObject(), ilTaggingGUI\saveJS(), ilPCParagraphGUI\saveJS(), ilTestScoringGUI\saveManScoringParticipantScreen(), ilLDAPSettingsGUI\saveMapping(), ilObjGroupGUI\saveMapSettingsObject(), ilObjCourseGUI\saveMapSettingsObject(), ilObjTestGUI\saveMarkSchemaFormData(), ilObjTestGUI\saveMarksObject(), ilSetup\saveMasterSetup(), ilObjExternalToolsSettingsGUI\saveMathJaxObject(), ilPCParagraph\saveMetaKeywords(), ilObjUserFolderGUI\saveNewAccountMailObject(), ilObjGroupGUI\saveObject(), ilObjLanguageExtGUI\saveObject(), ilObjSAHSLearningModuleGUI\saveObject(), ilObjStyleSheetGUI\saveObject(), ilMailOptionsGUI\saveOptions(), ilContainerGUI\savePageContentObject(), ilStructureObjectGUI\savePageLayout(), ilObjContentObjectGUI\savePageLayout(), ilObjPaymentSettingsGUI\savePaypalSettingsObject(), ilPersonalProfileGUI\savePersonalData(), ilObjPortfolioBaseGUI\savePortfolioPagesOrdering(), ilPersonalProfileGUI\saveProfile(), ilPCFileListGUI\saveProperties(), ilObjSCORM2004LearningModuleGUI\saveProperties(), ilObjSurveyGUI\savePropertiesObject(), ilObjMediaObjectGUI\savePropertiesObject(), ilRatingGUI\saveRating(), ilObjTaggingSettingsGUI\saveSettings(), ilObjLearningResourcesSettingsGUI\saveSettings(), ilObjTaxonomyGUI\saveSorting(), ilObjExerciseGUI\saveStatusObject(), ilObjContentObjectGUI\saveStyleSettings(), ilObjPortfolioBaseGUI\saveStyleSettings(), ilObjSCORM2004LearningModuleGUI\saveStyleSettings(), ilObjGlossaryGUI\saveStyleSettings(), ilObjBlogGUI\saveStyleSettings(), ilObjWikiGUI\saveStyleSettingsObject(), ilContainerGUI\saveStyleSettingsObject(), ilLDAPSettingsGUI\saveSyncronizationSettings(), ilObjContentObjectGUI\saveTooltips(), ilShopTopicsGUI\saveTopic(), ilTranslationGUI\saveTranslations(), ilObjectTranslationGUI\saveTranslations(), ilObjRootFolderGUI\saveTranslationsObject(), ilObjCategoryGUI\saveTranslationsObject(), SurveyTextQuestion\saveUserInput(), ilObjFileAccessSettingsGUI\saveWebDAVSettings(), assTextQuestion\saveWorkingData(), assClozeTest\saveWorkingData(), ilLMStatisticsGUI\search(), ilAdvancedSearchGUI\searchAdvancedMD(), ilObjiLincCourseGUI\searchObject(), ilObjPaymentSettingsGUI\searchObject(), ilObjExerciseGUI\selectAssignmentObject(), ilObjExerciseGUI\selectParticipantObject(), ilPCTableGUI\setAlignment(), ilImageMapEditorGUI\setHighlight(), ilObjHelpSettingsGUI\setMode(), ilObjMediaObjectGUI\setObjectPerCreationForm(), ilPCTableGUI\setProperties(), ilLDAPRoleGroupMappingSetting\setRoleByName(), ilPCTableGUI\setSpans(), ilPCTableGUI\setStyles(), ilObjChatroomGUI\settings(), ilPCTableGUI\setWidths(), ilCalendarCategoryGUI\sharePerformSearch(), ilPaymentCouponGUI\showCodeImport(), ilPaymentCouponGUI\showCodes(), ilPaymentCouponGUI\showCoupons(), ilRegistrationGUI\showCustomFields(), ilPaymentCouponGUI\showObjects(), ilObjTaggingSettingsGUI\showUsers(), stripSlashesArray(), stripSlashesRecursive(), ilPasswordAssistanceGUI\submitAssignPasswordForm(), ilPageObjectGUI\switchToLanguage(), ilSetup\testLatex(), ilFileSystemGUI\unzipFile(), ilPCQuestionOverviewGUI\update(), ilPCResourcesGUI\update(), ilPCSourceCodeGUI\update(), ilPCInteractiveImageGUI\update(), ilPCTabsGUI\update(), ilCalendarCategoryGUI\update(), ilMDEditorGUI\updateAnnotation(), ilImageMapEditorGUI\updateAreas(), ilPCImageMapEditorGUI\updateAreas(), ilBookmarkAdministrationGUI\updateBookmark(), ilBookmarkAdministrationGUI\updateBookmarkFolder(), ilMDEditorGUI\updateClassification(), ilNestedSetXML\updateDomNode(), ilMDEditorGUI\updateEducational(), ilObjMDSettingsGUI\updateEntry(), ilMDEditorGUI\updateGeneral(), ilHtmlBlockGUIGen\updateHtmlBlock(), ilObjGroupGUI\updateInfoObject(), ilObjCourseGUI\updateInfoObject(), ilPCDataTableGUI\updateJS(), ilMDKeyword\updateKeywords(), ilMDEditorGUI\updateLifecycle(), ilObjLinkResourceGUI\updateLinks(), ilExerciseXMLParser\updateMarking(), ilSetup\updateMasterSettings(), ilObjSessionGUI\updateMembersObject(), ilMDEditorGUI\updateMetaMetaData(), ilNoteGUI\updateNote(), ilObjCourseGUI\updateObject(), ilObjUserGUI\updateObjectOld(), ilObjExerciseGUI\updatePeerReviewCommentsObject(), ilObjExerciseGUI\updatePeerReviewObject(), ilObjExerciseGUI\updatePeerReviewTextObject(), ilPaymentObjectGUI\updatePrice(), ilObjPaymentSettingsGUI\updatePriceObject(), ilSCORM2004ScoGUI\updateProperties(), ilMDEditorGUI\updateQuickEdit(), ilMDEditorGUI\updateQuickEdit_scorm(), ilMDEditorGUI\updateQuickEdit_scorm_propagate(), ilAdvancedMDSettingsGUI\updateRecords(), ilMDEditorGUI\updateRelation(), ilMDEditorGUI\updateRights(), ilChatroomSmileyTask\updateSmiliesObject(), ilRegistrationGUI\updateSubscriptionRequest(), ilMDEditorGUI\updateTechnical(), ilGlossaryTermGUI\updateTerm(), ilObjGlossaryGUI\updateTerm(), ilFileSystemGUI\uploadFile(), ilChatroomSmileyTask\uploadSmileyObject(), ilObjMediaObjectGUI\uploadSubtitleFileObject(), ilGroupRegistrationGUI\validate(), and ilCourseRegistrationGUI\validate().

2684  {
2685  if (ini_get("magic_quotes_gpc"))
2686  {
2687  $a_str = stripslashes($a_str);
2688  }
2689 //echo "<br><br>-".$a_strip_html."-".htmlentities($a_str);
2690 //echo "<br>-".htmlentities(ilUtil::secureString($a_str, $a_strip_html, $a_allow));
2691  return ilUtil::secureString($a_str, $a_strip_html, $a_allow);
2692  }
static secureString($a_str, $a_strip_html=true, $a_allow="")
Remove unsecure tags.
+ Here is the call graph for this function:
+ Here is the caller graph for this function:

◆ stripSlashesArray()

static ilUtil::stripSlashesArray (   $a_arr,
  $a_strip_html = true,
  $a_allow = "" 
)
static

◆ stripSlashesRecursive()

static ilUtil::stripSlashesRecursive (   $a_data,
  $a_strip_html = true,
  $a_allow = "" 
)
static

Strip slashes from array and sub-arrays.

Definition at line 2652 of file class.ilUtil.php.

References stripSlashes().

Referenced by ilEssayKeywordWizardInputGUI\checkInput(), ilMultipleChoiceWizardInputGUI\checkInput(), ilMatchingPairWizardInputGUI\checkInput(), ilImagemapFileInputGUI\checkInput(), ilImageWizardInputGUI\checkInput(), ilMatrixRowWizardInputGUI\checkInput(), ilErrorTextWizardInputGUI\checkInput(), ilMatchingWizardInputGUI\checkInput(), ilAnswerWizardInputGUI\checkInput(), ilSingleChoiceWizardInputGUI\checkInput(), ilKVPWizardInputGUI\checkInput(), and ilCategoryWizardInputGUI\checkInput().

2653  {
2654  if (is_array($a_data))
2655  {
2656  foreach ($a_data as $k => $v)
2657  {
2658  if (is_array($v))
2659  {
2660  $a_data[$k] = ilUtil::stripSlashesRecursive($v, $a_strip_html, $a_allow);
2661  }
2662  else
2663  {
2664  $a_data[$k] = ilUtil::stripSlashes($v, $a_strip_html, $a_allow);
2665  }
2666  }
2667  }
2668  else
2669  {
2670  $a_data = ilUtil::stripSlashes($a_data, $a_strip_html, $a_allow);
2671  }
2672 
2673  return $a_data;
2674  }
static stripSlashesRecursive($a_data, $a_strip_html=true, $a_allow="")
Strip slashes from array and sub-arrays.
static stripSlashes($a_str, $a_strip_html=true, $a_allow="")
strip slashes if magic qoutes is enabled
+ Here is the call graph for this function:
+ Here is the caller graph for this function:

◆ switchColor()

static ilUtil::switchColor (   $a_num,
  $a_css1,
  $a_css2 
)
static

switches style sheets for each even $a_num (used for changing colors of different result rows)

public

Parameters
integer$a_numthe counter
string$a_css1name of stylesheet 1
string$a_css2name of stylesheet 2
Returns
string $a_css1 or $a_css2

Definition at line 654 of file class.ilUtil.php.

Referenced by ilCourseContentGUI\__renderItem(), ilCourseContentGUI\__renderUserItem(), ilObjCategoryGUI\_importCategoriesForm(), ilObjRoleGUI\askDeleteDesktopItemObject(), ilCourseObjectivesGUI\askDeleteObjective(), ilCourseArchivesGUI\confirmDeleteArchives(), ilMemberExportGUI\confirmDeleteExportFile(), ilObjTypeDefinitionGUI\displayList(), ilObjObjectFolderGUI\displayList(), ilRegistrationSettingsGUI\editEmailAssignments(), ilObjMediaObjectGUI\editFilesObject(), ilObjTypeDefinitionGUI\editObject(), ilRegistrationSettingsGUI\editRoleAccessLimitations(), ilRegistrationSettingsGUI\editRoles(), ilCourseContentGUI\editTimings(), ilObjSessionGUI\eventsListObject(), ilForumExportGUI\executeCommand(), ilObjUserFolderGUI\exportObject(), ilCourseObjectiveQuestionsTableGUI\fillRow(), ilObjRoleGUI\listDesktopItemsObject(), ilSessionOverviewGUI\listSessions(), ilObjSessionGUI\materialsObject(), ilObjContentObjectGUI\pages(), ilObjRoleTemplateGUI\permObject(), ilObjGlossaryGUI\quickList(), ilTableGUI\render(), ilSCORM2004ScoGUI\sahs_questions(), ilSCORM2004ScoGUI\sco_resources(), ilObjForumGUI\setTreeStateAsynchObject(), ilShopShoppingCartGUI\showCouponInput(), ilGlossaryPresentationGUI\showDownloadList(), ilLMPresentationGUI\showDownloadList(), ilMemberExportGUI\showFileList(), ilObjSCORM2004LearningModuleGUI\showTrackingItem(), ilObjAICCLearningModuleGUI\showTrackingItems(), ilObjSCORM2004LearningModuleGUI\showTrackingItems(), ilStructureObjectGUI\subchap(), ilCourseArchivesGUI\view(), and ilObjFileAccessSettingsGUI\viewDiskQuotaReport().

655  {
656  if (!($a_num % 2))
657  {
658  return $a_css1;
659  }
660  else
661  {
662  return $a_css2;
663  }
664  }
+ Here is the caller graph for this function:

◆ tf2yn()

static ilUtil::tf2yn (   $a_tf)
static

convert true/false to "y"/"n"

Definition at line 3301 of file class.ilUtil.php.

Referenced by ilObjiLincCourseGUI\afterSave(), ilObjContentObject\exportXMLProperties(), ilObjRoleGUI\permSaveObject(), ilObjSAHSLearningModule\setAutoReview(), ilObjFileBasedLM\update(), ilObjGlossary\update(), ilObjSAHSLearningModule\update(), ilObjiLincCourseGUI\updateObject(), and ilObjContentObject\updateProperties().

3302  {
3303  if($a_tf)
3304  {
3305  return "y";
3306  }
3307  else
3308  {
3309  return "n";
3310  }
3311  }
+ Here is the caller graph for this function:

◆ timearray2string()

static ilUtil::timearray2string (   $duration)
static

Return a string of time periods.

Parameters
mixed$durationAn array of named segments
Returns
string

Definition at line 4729 of file class.ilUtil.php.

References $lng.

Referenced by ilObjExerciseAccess\_lookupRemainingWorkingTimeString(), and ilExAssignmentGUI\getTimeString().

4730  {
4731  global $lng;
4732 
4733  if (!is_array($duration))
4734  {
4735  return false;
4736  }
4737 
4738  foreach ($duration as $key => $value) {
4739 
4740  // Plural
4741  if ($value > 1)
4742  {
4743  $segment_name = $key;
4744  $segment_name = $lng->txt($segment_name);
4745  $segment = $value . ' ' . $segment_name;
4746  }
4747  else
4748  {
4749  $segment_name = substr($key, 0, -1);
4750  $segment_name = $lng->txt($segment_name);
4751  $segment = $value . ' ' . $segment_name;
4752  }
4753 
4754  $array[] = $segment;
4755  }
4756  $len = count($array);
4757 
4758  if ($len>3)
4759  {
4760  $array=array_slice($array,0,(3-$len));
4761  }
4762 
4763  $str = implode(', ', $array);
4764 
4765  return $str;
4766  }
global $lng
Definition: privfeed.php:40
+ Here is the caller graph for this function:

◆ unique_multi_array()

static ilUtil::unique_multi_array (   $array,
  $sub_key 
)
static

Make a multi-dimensional array to have only DISTINCT values for a certain "column".

It's like using the DISTINCT parameter on a SELECT sql statement.

Parameters
arrayyour multi-dimensional array
string'column' to filter
Returns
array filtered array
Author
Unknown tru@a.nosp@m.scri.nosp@m.bedat.nosp@m.a.co.nosp@m.m (found in PHP annotated manual)

Definition at line 3520 of file class.ilUtil.php.

3521  {
3522  $target = array();
3523  $existing_sub_key_values = array();
3524 
3525  foreach ($array as $key=>$sub_array)
3526  {
3527  if (!in_array($sub_array[$sub_key], $existing_sub_key_values))
3528  {
3529  $existing_sub_key_values[] = $sub_array[$sub_key];
3530  $target[$key] = $sub_array;
3531  }
3532  }
3533 
3534  return $target;
3535  }

◆ unmaskAttributeTag()

static ilUtil::unmaskAttributeTag (   $a_str,
  $tag,
  $tag_att 
)
static

Definition at line 2968 of file class.ilUtil.php.

References $ilLog.

Referenced by unmaskSecureTags().

2969  {
2970  global $ilLog;
2971 
2972  while (eregi("&lt;($tag $tag_att$tag_att=\"(([\$@!*()~;,_0-9A-z/:=%\\.&#?+\\-])*)\")&gt;",
2973  $a_str, $found))
2974  {
2975  $un = array(".", "-", "+", "?", '$', "*", "(", ")");
2976  $esc = array();
2977  foreach($un as $v)
2978  {
2979  $esc[] = "\\".$v;
2980  }
2981  $ff = str_replace($un, $esc, $found[1]);
2982 
2983  $old_str = $a_str;
2984  $a_str = eregi_replace("&lt;".$ff."&gt;",
2985  "<$tag $tag_att=\"".ilUtil::secureLink($found[2])."\">", $a_str);
2986  if ($old_str == $a_str)
2987  {
2988  $ilLog->write("ilUtil::unmaskA-".htmlentities($old_str)." == ".
2989  htmlentities($a_str));
2990  return $a_str;
2991  }
2992  }
2993  $a_str = str_replace("&lt;/$tag&gt;", "</$tag>", $a_str);
2994  return $a_str;
2995  }
+ Here is the caller graph for this function:

◆ unmaskSecureTags()

static ilUtil::unmaskSecureTags (   $a_str,
  $allow_array 
)
static

Definition at line 2812 of file class.ilUtil.php.

References $t, unmaskAttributeTag(), and unmaskTag().

Referenced by secureString().

2813  {
2814  foreach ($allow_array as $t)
2815  {
2816  switch($t)
2817  {
2818  case "a":
2819  $a_str = ilUtil::unmaskAttributeTag($a_str, "a", "href");
2820  break;
2821 
2822  case "img":
2823  $a_str = ilUtil::unmaskAttributeTag($a_str, "img", "src");
2824  break;
2825 
2826  case "p":
2827  case "div":
2828  $a_str = ilUtil::unmaskTag($a_str, $t, array(
2829  array("param" => "align", "value" => "left"),
2830  array("param" => "align", "value" => "center"),
2831  array("param" => "align", "value" => "justify"),
2832  array("param" => "align", "value" => "right")
2833  ));
2834  break;
2835 
2836  default:
2837  $a_str = ilUtil::unmaskTag($a_str, $t);
2838  break;
2839  }
2840  }
2841 
2842  return $a_str;
2843  }
static unmaskAttributeTag($a_str, $tag, $tag_att)
static unmaskTag($a_str, $t, $fix_param="")
+ Here is the call graph for this function:
+ Here is the caller graph for this function:

◆ unmaskTag()

static ilUtil::unmaskTag (   $a_str,
  $t,
  $fix_param = "" 
)
static

Definition at line 3018 of file class.ilUtil.php.

References $t.

Referenced by unmaskSecureTags().

3019  {
3020  $a_str = str_replace("&lt;".$t."&gt;", "<".$t.">", $a_str);
3021  $a_str = str_replace("&lt;/".$t."&gt;", "</".$t.">", $a_str);
3022 
3023  if (is_array($fix_param))
3024  {
3025  foreach ($fix_param as $p)
3026  {
3027  $k = $p["param"];
3028  $v = $p["value"];
3029  $a_str = str_replace("&lt;$t $k=\"$v\"&gt;",
3030  "<"."$t $k=\"$v\"".">", $a_str);
3031  }
3032  }
3033  return $a_str;
3034  }
+ Here is the caller graph for this function:

◆ unserializeSession()

static ilUtil::unserializeSession (   $data)
static

Returns the unserialized ILIAS session data.

Parameters
array$dataThe serialized ILIAS session data from database
Returns
array

Definition at line 5163 of file class.ilUtil.php.

References $data, and $result.

5164  {
5165  $vars = preg_split(
5166  '/([a-zA-Z_\x7f-\xff][a-zA-Z0-9_\x7f-\xff^|]*)\|/',
5167  $data,
5168  -1,
5169  PREG_SPLIT_NO_EMPTY | PREG_SPLIT_DELIM_CAPTURE
5170  );
5171 
5172  $result = array();
5173 
5174  for($i = 0; $vars[$i]; $i++)
5175  {
5176  $result[$vars[$i++]] = unserialize($vars[$i]);
5177  }
5178 
5179  return $result;
5180  }
$result
while($lm_rec=$ilDB->fetchAssoc($lm_set)) $data

◆ unzip()

static ilUtil::unzip (   $a_file,
  $overwrite = false,
  $a_flat = false 
)
static

unzip file

Parameters
string$a_filefull path/filename
boolean$overwritepass true to overwrite existing files

Definition at line 1776 of file class.ilUtil.php.

References $file, delDir(), escapeShellArg(), execQuoted(), ilTempnam(), makeDir(), and ilFileUtils\recursive_dirscan().

Referenced by ilObjCategoryGUI\_importCategories(), ilExportContainer\addSubitems(), ilExAssignment\downloadAllDeliveredFiles(), ilSurveyExporter\getXmlRepresentation(), ilObjStyleSheet\import(), ilCertificate\importCertificate(), ilObjGlossaryGUI\importFileObject(), ilObjContentObject\importFromZipFile(), ilImport\importObject(), ilObjSurveyQuestionPool\importObject(), ilObjSurvey\importObject(), ilSCORM2004ScoGUI\importSave(), ilObjUserFolderGUI\importUserRoleAssignmentObject(), ilObjSCORMLearningModuleGUI\newModuleVersionUpload(), ilObjSCORM2004LearningModuleGUI\preview(), ilFileUtils\processZipFile(), ilFileDataGroup\unpackImportFile(), ilFileDataCourse\unpackImportFile(), ilFileDataImportMail\unzip(), ilFileDataImportGroup\unzip(), ilFileSystemGUI\unzipFile(), ilExAssignment\uploadMultiFeedbackFile(), ilObjSAHSLearningModuleGUI\uploadObject(), ilObjQuestionPoolGUI\uploadQplObject(), and ilObjTestGUI\uploadTstObject().

1777  {
1778  if (!is_file($a_file))
1779  {
1780  return;
1781  }
1782 
1783  // if flat, move file to temp directory first
1784  if ($a_flat)
1785  {
1786  $tmpdir = ilUtil::ilTempnam();
1787  ilUtil::makeDir($tmpdir);
1788  copy($a_file, $tmpdir.DIRECTORY_SEPARATOR.basename($a_file));
1789  $orig_file = $a_file;
1790  $a_file = $tmpdir.DIRECTORY_SEPARATOR.basename($a_file);
1791  $origpathinfo = pathinfo($orig_file);
1792  }
1793 
1794  $pathinfo = pathinfo($a_file);
1795  $dir = $pathinfo["dirname"];
1796  $file = $pathinfo["basename"];
1797 
1798  // unzip
1799  $cdir = getcwd();
1800  chdir($dir);
1801  $unzip = PATH_TO_UNZIP;
1802 
1803  // the following workaround has been removed due to bug
1804  // http://www.ilias.de/mantis/view.php?id=7578
1805  // since the workaround is quite old, it may not be necessary
1806  // anymore, alex 9 Oct 2012
1807 /*
1808  // workaround for unzip problem (unzip of subdirectories fails, so
1809  // we create the subdirectories ourselves first)
1810  // get list
1811  $unzipcmd = "-Z -1 ".ilUtil::escapeShellArg($file);
1812  $arr = ilUtil::execQuoted($unzip, $unzipcmd);
1813  $zdirs = array();
1814 
1815  foreach($arr as $line)
1816  {
1817  if(is_int(strpos($line, "/")))
1818  {
1819  $zdir = substr($line, 0, strrpos($line, "/"));
1820  $nr = substr_count($zdir, "/");
1821  //echo $zdir." ".$nr."<br>";
1822  while ($zdir != "")
1823  {
1824  $nr = substr_count($zdir, "/");
1825  $zdirs[$zdir] = $nr; // collect directories
1826  //echo $dir." ".$nr."<br>";
1827  $zdir = substr($zdir, 0, strrpos($zdir, "/"));
1828  }
1829  }
1830  }
1831 
1832  asort($zdirs);
1833 
1834  foreach($zdirs as $zdir => $nr) // create directories
1835  {
1836  ilUtil::createDirectory($zdir);
1837  }
1838 */
1839 
1840  // real unzip
1841  if (!$overwrite)
1842  {
1843  $unzipcmd = ilUtil::escapeShellArg($file);
1844  }
1845  else
1846  {
1847  $unzipcmd = "-o ".ilUtil::escapeShellArg($file);
1848  }
1849  ilUtil::execQuoted($unzip, $unzipcmd);
1850 
1851  chdir($cdir);
1852 
1853  // if flat, get all files and move them to original directory
1854  if ($a_flat)
1855  {
1856  include_once("./Services/Utilities/classes/class.ilFileUtils.php");
1857  $filearray = array();
1858  ilFileUtils::recursive_dirscan($tmpdir, $filearray);
1859  if (is_array($filearray["file"]))
1860  {
1861  foreach ($filearray["file"] as $k => $f)
1862  {
1863  if (substr($f, 0, 1) != "." && $f != basename($orig_file))
1864  {
1865  copy($filearray["path"][$k].$f, $origpathinfo["dirname"].DIRECTORY_SEPARATOR.$f);
1866  }
1867  }
1868  }
1869  ilUtil::delDir($tmpdir);
1870  }
1871  }
print $file
static execQuoted($cmd, $args=NULL)
exec command and fix spaces on windows
static makeDir($a_dir)
creates a new directory and inherits all filesystem permissions of the parent directory You may pass ...
static ilTempnam()
Create a temporary file in an ILIAS writable directory.
static escapeShellArg($a_arg)
recursive_dirscan($dir, &$arr)
Recursively scans a given directory and writes path and filename into referenced array.
static delDir($a_dir, $a_clean_only=false)
removes a dir and all its content (subdirs and files) recursively
+ Here is the call graph for this function:
+ Here is the caller graph for this function:

◆ virusHandling()

static ilUtil::virusHandling (   $a_file,
  $a_orig_name = "",
  $a_clean = true 
)
static

scan file for viruses and clean files if possible

Definition at line 4080 of file class.ilUtil.php.

References $lng, and ilVirusScannerFactory\_getInstance().

Referenced by ilUploadFiles\_copyUploadFile(), ilEssayKeywordWizardInputGUI\checkInput(), ilMultipleChoiceWizardInputGUI\checkInput(), ilFlashFileInputGUI\checkInput(), ilFileWizardInputGUI\checkInput(), ilImagemapFileInputGUI\checkInput(), ilImageWizardInputGUI\checkInput(), ilMatchingWizardInputGUI\checkInput(), ilSingleChoiceWizardInputGUI\checkInput(), ilFileInputGUI\checkInput(), assFileUpload\checkUpload(), moveUploadedFile(), ilFileUtils\processZipFile(), and ilFileDataExercise\storeContentAsFile().

4081  {
4082  global $lng;
4083 
4084  if (IL_VIRUS_SCANNER != "None")
4085  {
4086  require_once("./Services/VirusScanner/classes/class.ilVirusScannerFactory.php");
4088  if (($vs_txt = $vs->scanFile($a_file, $a_orig_name)) != "")
4089  {
4090  if ($a_clean && (IL_VIRUS_CLEAN_COMMAND != ""))
4091  {
4092  $clean_txt = $vs->cleanFile($a_file, $a_orig_name);
4093  if ($vs->fileCleaned())
4094  {
4095  $vs_txt.= "<br />".$lng->txt("cleaned_file").
4096  "<br />".$clean_txt;
4097  $vs_txt.= "<br />".$lng->txt("repeat_scan");
4098  if (($vs2_txt = $vs->scanFile($a_file, $a_orig_name)) != "")
4099  {
4100  return array(false, nl2br($vs_txt)."<br />".$lng->txt("repeat_scan_failed").
4101  "<br />".nl2br($vs2_txt));
4102  }
4103  else
4104  {
4105  return array(true, nl2br($vs_txt)."<br />".$lng->txt("repeat_scan_succeded"));
4106  }
4107  }
4108  else
4109  {
4110  return array(false, nl2br($vs_txt)."<br />".$lng->txt("cleaning_failed"));
4111  }
4112  }
4113  else
4114  {
4115  return array(false, nl2br($vs_txt));
4116  }
4117  }
4118  }
4119 
4120  return array(true,"");
4121  }
& _getInstance()
Constructor public.
global $lng
Definition: privfeed.php:40
+ Here is the call graph for this function:
+ Here is the caller graph for this function:

◆ yn2tf()

◆ zip()

static ilUtil::zip (   $a_dir,
  $a_file,
  $compress_content = false 
)
static

zips given directory/file into given zip.file

Definition at line 1879 of file class.ilUtil.php.

References $file, escapeShellArg(), and execQuoted().

Referenced by ilWikiHTMLExport\buildExportFile(), ilPortfolioHTMLExport\buildExportFile(), ilObjBlogGUI\buildExportFile(), ilScorm2004Export\buildExportFileHTML(), ilScorm2004Export\buildExportFileHTMLOne(), ilScorm2004Export\buildExportFileSCORM(), ilQuestionpoolExport\buildExportFileXLS(), ilSurveyQuestionpoolExport\buildExportFileXML(), ilSurveyExport\buildExportFileXML(), ilQuestionpoolExport\buildExportFileXML(), ilGlossaryExport\buildExportFileXML(), ilContObjectExport\buildExportFileXML(), ilTestExport\buildExportFileXML(), ilTestArchiver\compressTestArchive(), ilCertificate\deliverExportFileXML(), ilObjWorkspaceFolder\downloadFolder(), ilObjFolder\downloadFolder(), ilContainerGUI\downloadMultipleObjects(), ilObjDlBook\export(), ilObjStyleSheet\export(), ilExport\exportEntity(), ilObjGlossary\exportHTML(), ilObjFileBasedLMGUI\exportHTML(), ilObjContentObject\exportHTML(), ilExportContainer\exportObject(), ilExport\exportObject(), ilObjContentObject\exportSCORM(), assFileUpload\hasFileUploads(), ilOrgUnitExporter\sendAndCreateSimpleExportFile(), ilExAssignment\sendMultiFeedbackStructureFile(), ilFSStorageCourse\zipArchive(), ilFileDataGroup\zipFile(), ilFileDataCourse\zipFile(), and ilObjSAHSLearningModule\zipLmForOfflineMode().

1880  {
1881  $cdir = getcwd();
1882 
1883  if($compress_content)
1884  {
1885  $a_dir .="/*";
1886  $pathinfo = pathinfo($a_dir);
1887  chdir($pathinfo["dirname"]);
1888  }
1889 
1890  $pathinfo = pathinfo($a_file);
1891  $dir = $pathinfo["dirname"];
1892  $file = $pathinfo["basename"];
1893 
1894  if(!$compress_content)
1895  {
1896  chdir($dir);
1897  }
1898 
1899  $zip = PATH_TO_ZIP;
1900 
1901  if(!$zip)
1902  {
1903  chdir($cdir);
1904  return false;
1905  }
1906 
1907  if (is_array($a_dir))
1908  {
1909  $source = "";
1910  foreach($a_dir as $dir)
1911  {
1912  $name = basename($dir);
1913  $source.= " ".ilUtil::escapeShellArg($name);
1914  }
1915  }
1916  else
1917  {
1918  $name = basename($a_dir);
1919  if (trim($name) != "*")
1920  {
1921  $source = ilUtil::escapeShellArg($name);
1922  }
1923  else
1924  {
1925  $source = $name;
1926  }
1927  }
1928 
1929  $zipcmd = "-r ".ilUtil::escapeShellArg($a_file)." ".$source;
1930  ilUtil::execQuoted($zip, $zipcmd);
1931  chdir($cdir);
1932  return true;
1933  }
print $file
static execQuoted($cmd, $args=NULL)
exec command and fix spaces on windows
static escapeShellArg($a_arg)
+ Here is the call graph for this function:
+ Here is the caller graph for this function:

The documentation for this class was generated from the following file: