ILIAS  release_4-4 Revision
ilTableGUI Class Reference

Class ilTableGUI. More...

+ Inheritance diagram for ilTableGUI:
+ Collaboration diagram for ilTableGUI:

Public Member Functions

 ilTableGUI ($a_data=0, $a_global_tpl=true)
 Constructor. More...
 
 setTemplate (&$a_tpl)
 set template public More...
 
getTemplateObject ()
 
 setData ($a_data)
 set table data public More...
 
 getData ()
 
 setTitle ($a_title, $a_icon=0, $a_icon_alt=0)
 set table title public More...
 
 setHelp ($a_help_page, $a_help_icon, $a_help_icon_alt=0)
 set table help page public More...
 
 setHeaderNames ($a_header_names)
 set table header names public More...
 
 getColumnCount ()
 Returns the column count based on the number of the header row columns public. More...
 
 setHeaderVars ($a_header_vars, $a_header_params=0)
 set table header vars public More...
 
 setColumnWidth ($a_column_width)
 set table column widths public More...
 
 setOneColumnWidth ($a_column_width, $a_column_number)
 set one table column width public More...
 
 setMaxCount ($a_max_count)
 set max. More...
 
 setLimit ($a_limit=0, $a_default_limit=0)
 set max. More...
 
 getLimit ()
 Get limit. More...
 
 setPrefix ($a_prefix)
 set prefix for sort and offset fields (if you have two or more tables on a page that you want to sort separately) public More...
 
 setOffset ($a_offset)
 set dataset offset public More...
 
 getOffset ()
 Get offset. More...
 
 setOrderColumn ($a_order_column=0, $a_default_column=0)
 set order column public More...
 
 getOrderColumn ()
 Get order column. More...
 
 setOrderDirection ($a_order_direction)
 set order direction public More...
 
 getOrderDirection ()
 Get order direction. More...
 
 setFooter ($a_style, $a_previous=0, $a_next=0)
 set order direction public More...
 
 enable ($a_module_name)
 enables particular modules of table More...
 
 disable ($a_module_name)
 diesables particular modules of table More...
 
 sortData ()
 
 render ()
 render table public More...
 
 renderHeader ()
 
 setOrderLink ($key, $order_dir)
 
 setStyle ($a_element, $a_style)
 
 getStyle ($a_element)
 
 setBase ($a_base)
 Set Base script name (deprecated, only use this for workarounds). More...
 
 getBase ()
 Get Base script name (deprecated, only use this for workarounds). More...
 
 getFormName ()
 
 setFormName ($a_name="cmd")
 
 getSelectAllCheckbox ()
 
 setSelectAllCheckbox ($a_select_all_checkbox)
 
 clearActionButtons ()
 
 addActionButton ($btn_name, $btn_value)
 

Data Fields

 $title
 
 $icon
 
 $icon_alt
 
 $help_page
 
 $help_icon
 
 $help_icon_alt
 
 $header_names
 
 $header_vars
 
 $linkbar_vars
 
 $data
 
 $column_count
 
 $column_width
 
 $max_count
 
 $limit
 
 $max_limit = false
 
 $offset
 
 $order_column
 
 $order_direction
 
 $footer_style
 
 $footer_previous
 
 $footer_next
 
 $lang_support = true
 
 $global_tpl
 
 $form_name
 
 $select_all_checkbox
 
 $action_buttons
 
 $prefix
 
 $base = ""
 
 $enabled
 
 $styles
 

Detailed Description

Class ilTableGUI.

HTML table component

Author
Sascha Hofmann shofm.nosp@m.ann@.nosp@m.datab.nosp@m.ay.d.nosp@m.e
Version
$Id$

Definition at line 18 of file class.ilTableGUI.php.

Member Function Documentation

◆ addActionButton()

ilTableGUI::addActionButton (   $btn_name,
  $btn_value 
)

Definition at line 850 of file class.ilTableGUI.php.

851  {
852  array_push($this->action_buttons,
853  array(
854  "name" => $btn_name,
855  "value" => $btn_value
856  )
857  );
858  }

◆ clearActionButtons()

ilTableGUI::clearActionButtons ( )

Definition at line 838 of file class.ilTableGUI.php.

839  {
840  $this->action_buttons = array();
841  }

◆ disable()

ilTableGUI::disable (   $a_module_name)

diesables particular modules of table

DEPRECATED for Table2GUI: Use setEnable<Section>() of Table2GUI instead

public

Parameters
stringmodule name

Definition at line 442 of file class.ilTableGUI.php.

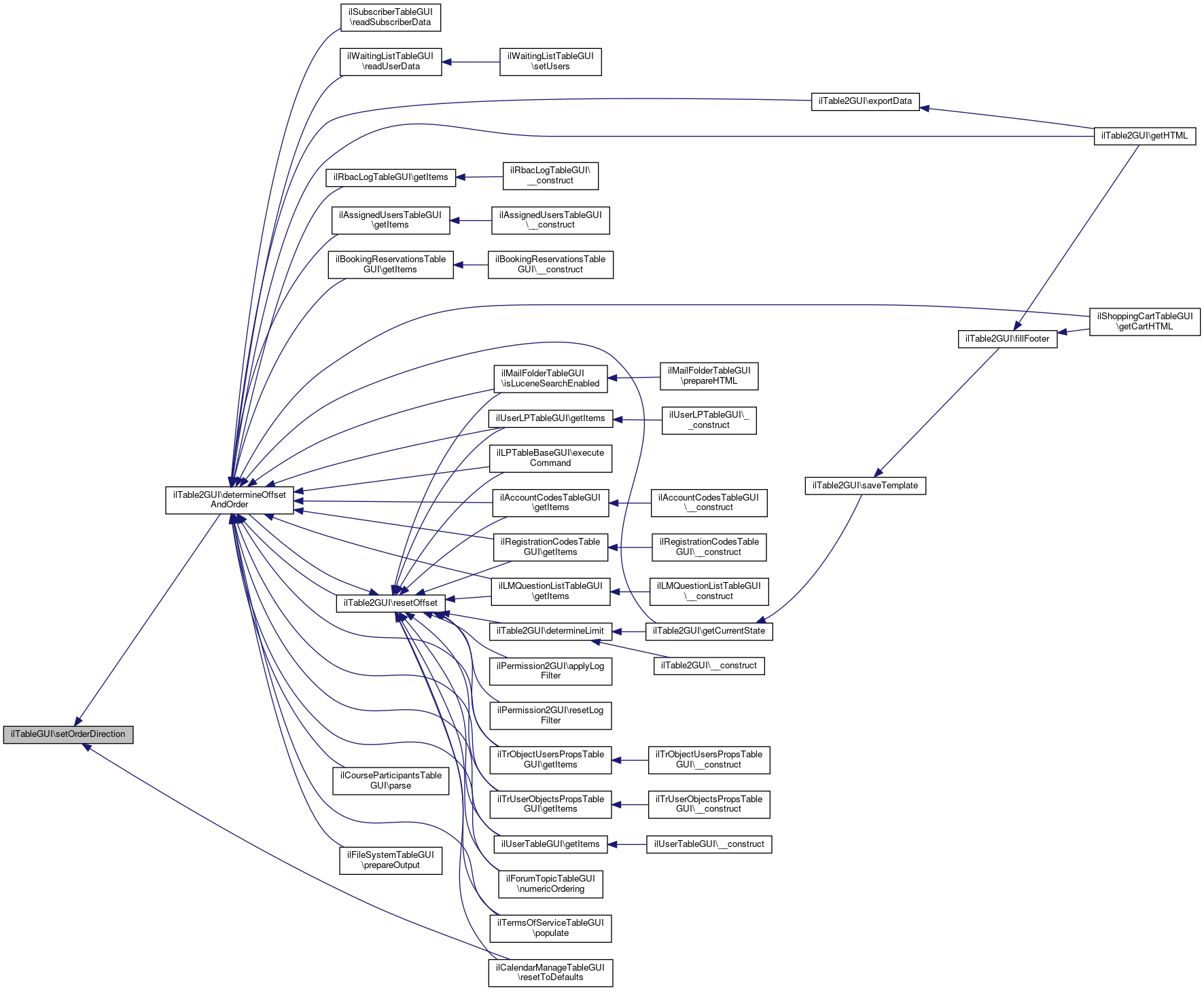
Referenced by ilExcDeliveredFilesTableGUI\__construct(), ilUploadDirFilesTableGUI\__construct(), ilTestAverageReachedPointsTableGUI\__construct(), ilSkillSelfEvalSkillTableGUI\__construct(), ilPasteStyleCharacteristicTableGUI\__construct(), ilConfirmationTableGUI\__construct(), ilClientListTableGUI\__construct(), ilSetupLanguageTableGUI\__construct(), ilLMMenuItemsTableGUI\__construct(), ilAccessKeyTableGUI\__construct(), ilLanguageTableGUI\__construct(), ilBenchmarkTableGUI\__construct(), ilObjectTranslation2TableGUI\__construct(), ilObjectTranslationTableGUI\__construct(), ilSelfEvaluationSimpleTableGUI\__construct(), ilSkillAssignMaterialsTableGUI\__construct(), ilCustomUserFieldSettingsTableGUI\__construct(), ilStyleTableGUI\__construct(), ilUserFieldSettingsTableGUI\__construct(), ilRepDependenciesTableGUI\__construct(), ilSurveySkillChangesTableGUI\__construct(), ilPresentationListTableGUI\__construct(), ilTestAggregatedResultsTableGUI\__construct(), assFileUploadFileTableGUI\__construct(), ilAssessmentFolderLogTableGUI\__construct(), ilTrackedQuestionsTableGUI\__construct(), ilQuestionPoolPrintViewTableGUI\__construct(), ilRendererTableGUI\__construct(), ilObjectRoleTemplateOptionsTableGUI\__construct(), ilFileVersionTableGUI\__construct(), ilListOfQuestionsTableGUI\__construct(), ilTestPassOverviewTableGUI\__construct(), ilWorkspaceShareTableGUI\__construct(), ilQuestionBrowserTableGUI\__construct(), ilGroupParticipantsTableGUI\__construct(), ilExAssignmentPeerReviewTableGUI\__construct(), ilObjectRoleTemplatePermissionTableGUI\__construct(), ilBookingReservationsTableGUI\__construct(), ilObjectRolePermissionTableGUI\__construct(), ilSurveyMaterialsTableGUI\__construct(), ilTestDynamicQuestionSetStatisticTableGUI\__construct(), ilTestQuestionsTableGUI\__construct(), ilSurveyInvitedUsersTableGUI\__construct(), ilSurveyResultsCumulatedTableGUI\__construct(), ilCourseObjectiveQuestionsTableGUI\__construct(), ilSurveyResultsUserTableGUI\__construct(), ilGroupEditParticipantsTableGUI\__construct(), ilSurveyPhrasesTableGUI\__construct(), ilCalendarAppointmentsTableGUI\__construct(), ilSurveySavePhraseTableGUI\__construct(), ilLuceneAdvancedSearchActivationTableGUI\__construct(), ilSurveyCodesMailTableGUI\__construct(), ilCalendarCategoryTableGUI\__construct(), ilSCORM2004ExportTableGUI\__construct(), ilSurveyExportTableGUI\__construct(), ilSurveyMaintenanceTableGUI\__construct(), ilSurveyQuestionPoolExportTableGUI\__construct(), ilCourseObjectivesTableGUI\__construct(), ilSubscriberTableGUI\__construct(), ilWaitingListTableGUI\__construct(), ilSessionParticipantsTableGUI\__construct(), ilECSCommunityTableGUI\__construct(), ilCourseObjectiveQuestionAssignmentTableGUI\__construct(), ilCourseParticipantsTableGUI\__construct(), ilCourseEditParticipantsTableGUI\__construct(), ilTestRandomQuestionSetSourcePoolDefinitionListTableGUI\build(), ilRoleTableGUI\init(), ilAssQuestionHintsTableGUI\initAdministrationColumns(), ilForumTopicTableGUI\initMergeThreadsTable(), ilTestPassManualScoringOverviewTableGUI\initOrdering(), ilAuthLoginPageEditorTableGUI\initTable(), ilShopPersonalSettingsTopicsTableGUI\parseRecords(), ilShopTopicsTableGUI\parseRecords(), and ilForumTopicTableGUI\populate().

443  {
444  if (!in_array($a_module_name,array_keys($this->enabled)))
445  {
446  return false;
447  }
448 
449  $this->enabled[$a_module_name] = false;
450  }
+ Here is the caller graph for this function:

◆ enable()

ilTableGUI::enable (   $a_module_name)

enables particular modules of table

DEPRECATED for Table2GUI: Use setEnable...<Section>() of Table2GUI instead

public

Parameters
stringmodule name

Definition at line 424 of file class.ilTableGUI.php.

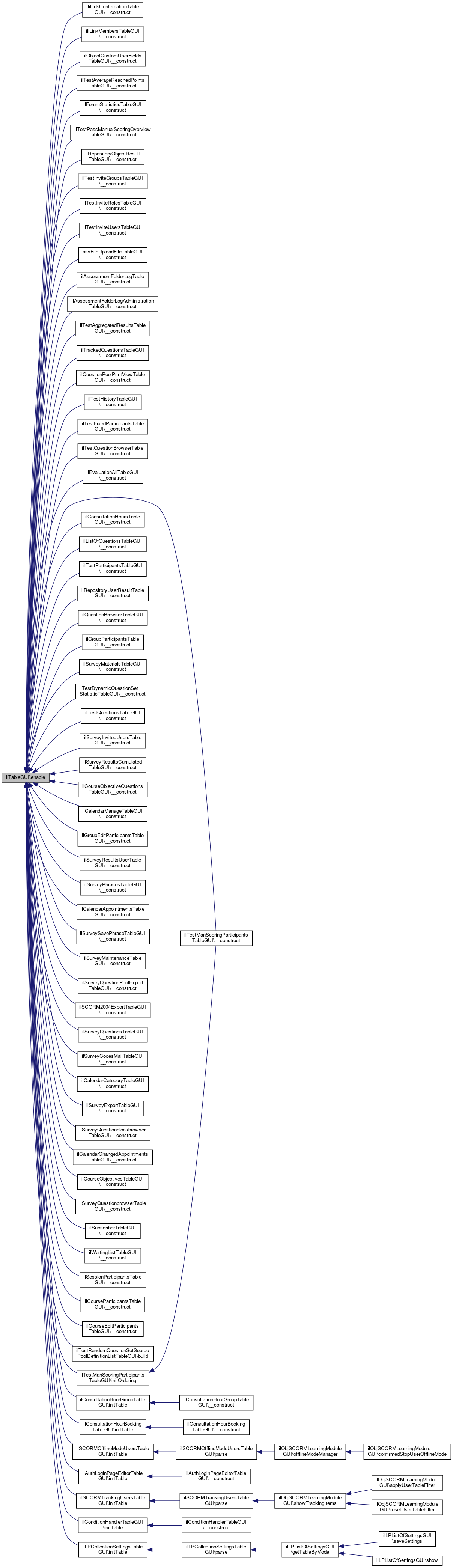
Referenced by iliLinkConfirmationTableGUI\__construct(), iliLinkMembersTableGUI\__construct(), ilObjectCustomUserFieldsTableGUI\__construct(), ilTestAverageReachedPointsTableGUI\__construct(), ilForumStatisticsTableGUI\__construct(), ilTestPassManualScoringOverviewTableGUI\__construct(), ilRepositoryObjectResultTableGUI\__construct(), ilTestInviteGroupsTableGUI\__construct(), ilTestInviteRolesTableGUI\__construct(), ilTestInviteUsersTableGUI\__construct(), assFileUploadFileTableGUI\__construct(), ilAssessmentFolderLogTableGUI\__construct(), ilAssessmentFolderLogAdministrationTableGUI\__construct(), ilTestAggregatedResultsTableGUI\__construct(), ilTrackedQuestionsTableGUI\__construct(), ilQuestionPoolPrintViewTableGUI\__construct(), ilTestHistoryTableGUI\__construct(), ilTestFixedParticipantsTableGUI\__construct(), ilTestQuestionBrowserTableGUI\__construct(), ilEvaluationAllTableGUI\__construct(), ilTestManScoringParticipantsTableGUI\__construct(), ilConsultationHoursTableGUI\__construct(), ilListOfQuestionsTableGUI\__construct(), ilTestParticipantsTableGUI\__construct(), ilRepositoryUserResultTableGUI\__construct(), ilQuestionBrowserTableGUI\__construct(), ilGroupParticipantsTableGUI\__construct(), ilSurveyMaterialsTableGUI\__construct(), ilTestDynamicQuestionSetStatisticTableGUI\__construct(), ilTestQuestionsTableGUI\__construct(), ilSurveyInvitedUsersTableGUI\__construct(), ilSurveyResultsCumulatedTableGUI\__construct(), ilCourseObjectiveQuestionsTableGUI\__construct(), ilCalendarManageTableGUI\__construct(), ilGroupEditParticipantsTableGUI\__construct(), ilSurveyResultsUserTableGUI\__construct(), ilSurveyPhrasesTableGUI\__construct(), ilCalendarAppointmentsTableGUI\__construct(), ilSurveySavePhraseTableGUI\__construct(), ilSurveyMaintenanceTableGUI\__construct(), ilSurveyQuestionPoolExportTableGUI\__construct(), ilSCORM2004ExportTableGUI\__construct(), ilSurveyQuestionsTableGUI\__construct(), ilSurveyCodesMailTableGUI\__construct(), ilCalendarCategoryTableGUI\__construct(), ilSurveyExportTableGUI\__construct(), ilSurveyQuestionblockbrowserTableGUI\__construct(), ilCalendarChangedAppointmentsTableGUI\__construct(), ilCourseObjectivesTableGUI\__construct(), ilSurveyQuestionbrowserTableGUI\__construct(), ilSubscriberTableGUI\__construct(), ilWaitingListTableGUI\__construct(), ilSessionParticipantsTableGUI\__construct(), ilCourseParticipantsTableGUI\__construct(), ilCourseEditParticipantsTableGUI\__construct(), ilTestRandomQuestionSetSourcePoolDefinitionListTableGUI\build(), ilTestManScoringParticipantsTableGUI\initOrdering(), ilConsultationHourGroupTableGUI\initTable(), ilConsultationHourBookingTableGUI\initTable(), ilSCORMOfflineModeUsersTableGUI\initTable(), ilAuthLoginPageEditorTableGUI\initTable(), ilSCORMTrackingUsersTableGUI\initTable(), ilConditionHandlerTableGUI\initTable(), and ilLPCollectionSettingsTableGUI\initTable().

425  {
426  if (!in_array($a_module_name,array_keys($this->enabled)))
427  {
428  return false;
429  }
430 
431  $this->enabled[$a_module_name] = true;
432  }
+ Here is the caller graph for this function:

◆ getBase()

ilTableGUI::getBase ( )

Get Base script name (deprecated, only use this for workarounds).

Returns
string Base script name (deprecated, only use this for workarounds)

Definition at line 788 of file class.ilTableGUI.php.

References $base.

Referenced by render().

789  {
790  return $this->base;
791  }
+ Here is the caller graph for this function:

◆ getColumnCount()

ilTableGUI::getColumnCount ( )

Returns the column count based on the number of the header row columns public.

Returns
int Number of columns

Definition at line 212 of file class.ilTableGUI.php.

References $column_count.

Referenced by ilTable2GUI\fillFooter(), and render().

213  {
214  return $this->column_count;
215  }
+ Here is the caller graph for this function:

◆ getData()

ilTableGUI::getData ( )

Definition at line 145 of file class.ilTableGUI.php.

References $data.

146  {
147  return $this->data;
148  }

◆ getFormName()

ilTableGUI::getFormName ( )

Definition at line 798 of file class.ilTableGUI.php.

References $form_name.

Referenced by render().

799  {
800  return $this->form_name;
801  }
+ Here is the caller graph for this function:

◆ getLimit()

ilTableGUI::getLimit ( )

Get limit.

Definition at line 299 of file class.ilTableGUI.php.

References $limit.

300  {
301  return $this->limit;
302  }

◆ getOffset()

ilTableGUI::getOffset ( )

Get offset.

Definition at line 328 of file class.ilTableGUI.php.

References $offset.

329  {
330  return $this->offset;
331  }

◆ getOrderColumn()

ilTableGUI::getOrderColumn ( )

Get order column.

Definition at line 369 of file class.ilTableGUI.php.

References $order_column.

370  {
371  return $this->order_column;
372  }

◆ getOrderDirection()

◆ getSelectAllCheckbox()

ilTableGUI::getSelectAllCheckbox ( )

Definition at line 818 of file class.ilTableGUI.php.

References $select_all_checkbox.

Referenced by render().

819  {
821  }
+ Here is the caller graph for this function:

◆ getStyle()

ilTableGUI::getStyle (   $a_element)

Definition at line 768 of file class.ilTableGUI.php.

Referenced by ilDataCollectionFieldListTableGUI\__construct(), ilDataCollectionRecordListTableGUI\__construct(), render(), and ilTable2GUI\render().

769  {
770  return $this->styles[$a_element];
771  }
+ Here is the caller graph for this function:

◆ getTemplateObject()

& ilTableGUI::getTemplateObject ( )

Definition at line 127 of file class.ilTableGUI.php.

References $tpl.

128  {
129  return $this->tpl;
130  }
if(isset($_FILES['img_file']['size']) && $_FILES['img_file']['size'] > 0) $tpl

◆ ilTableGUI()

ilTableGUI::ilTableGUI (   $a_data = 0,
  $a_global_tpl = true 
)

Constructor.

Parameters
arraycontent data (optional)
booleanuse global template (default) public

Definition at line 87 of file class.ilTableGUI.php.

References $lng, $tpl, and setData().

88  {
89  global $ilias, $tpl, $lng;
90 
91  $this->global_tpl = $a_global_tpl;
92  $this->ilias =& $ilias;
93  $this->header_vars = array();
94  $this->header_params = array();
95  $this->enabled["form"] = true;
96  $this->action_buttons = array();
97  if ($this->global_tpl)
98  {
99  $this->tpl =& $tpl;
100  }
101  else
102  {
103  $this->tpl = new ilTemplate("tpl.table.html", true, true, "Services/Table");
104  }
105 
106  $this->lng =& $lng;
107 
108  if (!$this->lng)
109  {
110  $this->lang_support = false;
111  }
112 
113  $this->setData($a_data);
114  }
special template class to simplify handling of ITX/PEAR
setData($a_data)
set table data public
redirection script todo: (a better solution should control the processing via a xml file) ...
if(isset($_FILES['img_file']['size']) && $_FILES['img_file']['size'] > 0) $tpl
global $lng
Definition: privfeed.php:40
+ Here is the call graph for this function:

◆ render()

ilTableGUI::render ( )

render table public

Definition at line 466 of file class.ilTableGUI.php.

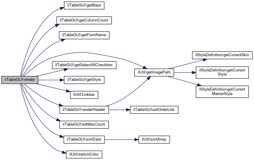
References $_SESSION, $limit, $max_count, getBase(), getColumnCount(), getFormName(), ilUtil\getImagePath(), getSelectAllCheckbox(), getStyle(), ilUtil\Linkbar(), renderHeader(), setMaxCount(), sortData(), and ilUtil\switchColor().

467  {
468  if($this->enabled['table'])
469  {
470  $this->tpl->setVariable("CSS_TABLE",$this->getStyle("table"));
471  }
472 
473  // table title icon
474  if ($this->enabled["icon"] && $this->enabled["title"])
475  {
476  $this->tpl->setCurrentBlock("tbl_header_title_icon");
477  $this->tpl->setVariable("TBL_TITLE_IMG",ilUtil::getImagePath($this->icon));
478  $this->tpl->setVariable("TBL_TITLE_IMG_ALT",$this->icon_alt);
479  $this->tpl->parseCurrentBlock();
480  }
481  // table title help
482  if ($this->enabled["help"] && $this->enabled["title"])
483  {
484  $this->tpl->setCurrentBlock("tbl_header_title_help");
485  $this->tpl->setVariable("TBL_HELP_IMG",ilUtil::getImagePath($this->help_icon));
486  $this->tpl->setVariable("TBL_HELP_LINK",$this->help_page);
487  $this->tpl->setVariable("TBL_HELP_IMG_ALT",$this->help_icon_alt);
488  $this->tpl->parseCurrentBlock();
489  }
490 
491  // hits per page selector
492  if ($this->enabled["hits"] && $this->enabled["title"])
493  {
494  $this->tpl->setCurrentBlock("tbl_header_hits_page");
495  $this->tpl->setVariable("LIMIT",$_SESSION["tbl_limit"]);
496  $this->tpl->setVariable("HITS_PER_PAGE",$this->lng->txt("hits_per_page"));
497  $this->tpl->parseCurrentBlock();
498  }
499 
500  // table title
501  if ($this->enabled["title"])
502  {
503  $this->tpl->setCurrentBlock("tbl_header_title");
504  $this->tpl->setVariable("COLUMN_COUNT",$this->column_count);
505  $this->tpl->setVariable("TBL_TITLE",$this->title);
506  $this->tpl->parseCurrentBlock();
507  }
508 
509  // table header
510  if ($this->enabled["header"])
511  {
512  $this->renderHeader();
513  }
514 
515  // table data
516  // the table content may be skipped to use an individual template blockfile
517  // To do so don't set $this->data and parse your table content by yourself
518  // The template block name for the blockfile MUST be 'TBL_CONTENT'
519 
520  if ($this->enabled["content"] && is_array($this->data))
521  {
522  if($this->enabled['auto_sort'])
523  {
524  $this->setMaxCount(count($this->data));
525  $this->sortData();
526  }
527  $count = 0;
528 
529  foreach ($this->data as $tbl_content_row)
530  {
531  foreach ($tbl_content_row as $key => $tbl_content_cell)
532  {
533  if (is_array($tbl_content_cell))
534  {
535  $this->tpl->setCurrentBlock("tbl_cell_subtitle");
536  $this->tpl->setVariable("TBL_CELL_SUBTITLE",$tbl_content_cell[1]);
537  $this->tpl->parseCurrentBlock();
538  $tbl_content_cell = "<b>".$tbl_content_cell[0]."</b>";
539  }
540 
541  $this->tpl->setCurrentBlock("tbl_content_cell");
542  $this->tpl->setVariable("TBL_CONTENT_CELL",$tbl_content_cell);
543  $this->tpl->parseCurrentBlock();
544  }
545 
546  $this->tpl->setCurrentBlock("tbl_content_row");
547  $rowcolor = ilUtil::switchColor($count,"tblrow1","tblrow2");
548  $this->tpl->setVariable("ROWCOLOR", $rowcolor);
549  $this->tpl->parseCurrentBlock();
550 
551  $count++;
552  }
553  }
554  // select all checkbox
555  if ($this->enabled["select_all"])
556  {
557  if ((strlen($this->getFormName())) && (strlen($this->getSelectAllCheckbox())))
558  {
559  $this->tpl->setVariable('SELECT_PREFIX',$this->prefix);
560  $this->tpl->setVariable("SELECT_ALL_TXT_SELECT_ALL", $this->lng->txt("select_all"));
561  $this->tpl->setVariable("SELECT_ALL_CHECKBOX_NAME", $this->getSelectAllCheckbox());
562  $this->tpl->setVariable("SELECT_ALL_FORM_NAME", $this->getFormName());
563  if (!($this->enabled["numinfo"] && $this->enabled["footer"]))
564  {
565  $this->tpl->setVariable("COLUMN_COUNT", $this->getColumnCount());
566  }
567  }
568  }
569 
570  // table header numinfo
571  if ($this->enabled["numinfo_header"])
572  {
573  $start = $this->offset + 1; // compute num info
574  $end = $this->offset + $this->limit;
575 
576  if ($end > $this->max_count or $this->limit == 0)
577  {
578  $end = $this->max_count;
579  }
580 
581  if ($this->lang_support)
582  {
583  $numinfo = "(".$this->lng->txt("dataset")." ".$start." - ".$end." ".strtolower($this->lng->txt("of"))." ".$this->max_count.")";
584  }
585  else
586  {
587  $numinfo = "(Dataset ".$start." - ".$end." of ".$this->max_count.")";
588  }
589  if ($this->max_count > 0)
590  {
591  //$numinfo = $this->lng->txt("no_datasets");
592  $this->tpl->setCurrentBlock("tbl_header_numinfo");
593  $this->tpl->setVariable("NUMINFO_HEADER", $numinfo);
594  $this->tpl->setVariable("COLUMN_COUNT_HEADER", $this->getColumnCount());
595  $this->tpl->parseCurrentBlock();
596  }
597  }
598  // table footer numinfo
599  if ($this->enabled["numinfo"] && $this->enabled["footer"])
600  {
601  $start = $this->offset + 1; // compute num info
602  $end = $this->offset + $this->limit;
603 
604  if ($end > $this->max_count or $this->limit == 0)
605  {
606  $end = $this->max_count;
607  }
608 
609  if ($this->lang_support)
610  {
611  $numinfo = "(".$this->lng->txt("dataset")." ".$start." - ".$end." ".strtolower($this->lng->txt("of"))." ".$this->max_count.")";
612  }
613  else
614  {
615  $numinfo = "(Dataset ".$start." - ".$end." of ".$this->max_count.")";
616  }
617  if ($this->max_count > 0)
618  {
619  //$numinfo = $this->lng->txt("no_datasets");
620  $this->tpl->setCurrentBlock("tbl_footer_numinfo");
621  $this->tpl->setVariable("NUMINFO", $numinfo);
622  $this->tpl->parseCurrentBlock();
623  }
624  }
625  // table footer linkbar
626  if ($this->enabled["linkbar"] && $this->enabled["footer"] && $this->limit != 0
627  && $this->max_count > 0)
628  {
629  $params = array(
630  $this->prefix."sort_by" => $this->header_vars[$this->order_column],
631  $this->prefix."sort_order" => $this->order_direction
632  );
633  $params = array_merge($this->header_params,$params);
634 
635  $layout = array(
636  "link" => $this->footer_style,
637  "prev" => $this->footer_previous,
638  "next" => $this->footer_next,
639  );
640 
641  $base = ($this->getBase() == "")
642  ? basename($_SERVER["PHP_SELF"])
643  : $this->getBase();
644 
645  $linkbar = ilUtil::Linkbar($base,$this->max_count,$this->limit,$this->offset,$params,$layout, $this->prefix);
646  $this->tpl->setCurrentBlock("tbl_footer_linkbar");
647  $this->tpl->setVariable("LINKBAR", $linkbar);
648  $this->tpl->parseCurrentBlock();
649  }
650 
651  // table footer
652  if ($this->enabled["footer"] && $this->max_count > 0)
653  {
654  $this->tpl->setCurrentBlock("tbl_footer");
655  $this->tpl->setVariable("COLUMN_COUNT",$this->column_count);
656  $this->tpl->parseCurrentBlock();
657  }
658 
659  // action buttons
660  if ($this->enabled["action"])
661  {
662  foreach ($this->action_buttons as $button)
663  {
664  $this->tpl->setCurrentBlock("tbl_action_btn");
665  $this->tpl->setVariable("BTN_NAME", $button["name"]);
666  $this->tpl->setVariable("BTN_VALUE", $button["value"]);
667  $this->tpl->parseCurrentBlock();
668  }
669  $this->tpl->setCurrentBlock("tbl_action_row");
670  $this->tpl->setVariable("IMG_ARROW", ilUtil::getImagePath("arrow_downright.png"));
671  $this->tpl->setVariable("ALT_ARROW", $this->lng->txt("arrow_downright.png"));
672  $this->tpl->setVariable("COLUMN_COUNTS", $this->getColumnCount());
673  $this->tpl->parseCurrentBlock();
674  }
675 
676  if ($this->enabled["form"])
677  {
678  $this->tpl->touchBlock("tbl_form_footer");
679  }
680 
681  if($this->enabled['table'])
682  {
683  $this->tpl->touchBlock("tbl_table_end");
684  }
685 
686  if (!$this->global_tpl)
687  {
688  return $this->tpl->get();
689  }
690  }
< a tabindex="-1" style="border-style: none;" href="#" title="Refresh Image" onclick="document.getElementById('siimage').src = './securimage_show.php?sid=' + Math.random(); this.blur(); return false">< img src="./images/refresh.png" alt="Reload Image" height="32" width="32" onclick="this.blur()" align="bottom" border="0"/></a >< br/>< strong > Enter Code *if($_SERVER['REQUEST_METHOD']=='POST' &&@ $_POST['do']=='contact') $_SESSION['ctform']['success']
getColumnCount()
Returns the column count based on the number of the header row columns public.
static Linkbar($AScript, $AHits, $ALimit, $AOffset, $AParams=array(), $ALayout=array(), $prefix='')
Linkbar Diese Funktion erzeugt einen typischen Navigationsbalken mit "Previous"- und "Next"-Links und...
getBase()
Get Base script name (deprecated, only use this for workarounds).
static getImagePath($img, $module_path="", $mode="output", $offline=false)
get image path (for images located in a template directory)
static switchColor($a_num, $a_css1, $a_css2)
switches style sheets for each even $a_num (used for changing colors of different result rows) ...
setMaxCount($a_max_count)
set max.
getStyle($a_element)
+ Here is the call graph for this function:

◆ renderHeader()

ilTableGUI::renderHeader ( )

Definition at line 692 of file class.ilTableGUI.php.

References $lang_support, ilUtil\getImagePath(), and setOrderLink().

Referenced by render().

693  {
694  foreach ($this->header_names as $key => $tbl_header_cell)
695  {
696  if (!$this->enabled["sort"])
697  {
698  $this->tpl->setCurrentBlock("tbl_header_no_link");
699  if ($this->column_width[$key])
700  {
701  $this->tpl->setVariable("TBL_COLUMN_WIDTH_NO_LINK"," width=\"".$this->column_width[$key]."\"");
702  }
703  $this->tpl->setVariable("TBL_HEADER_CELL_NO_LINK",$tbl_header_cell);
704  $this->tpl->parseCurrentBlock();
705  continue;
706  }
707  if (($key == $this->order_column) && ($this->order_direction != ""))
708  {
709  if (strcmp($this->header_vars[$key], "") != 0)
710  {
711  $this->tpl->setCurrentBlock("tbl_order_image");
712  $this->tpl->setVariable("IMG_ORDER_DIR",ilUtil::getImagePath($this->order_direction."_order.png"));
713  $this->tpl->parseCurrentBlock();
714  }
715  }
716 
717  $this->tpl->setCurrentBlock("tbl_header_cell");
718  $this->tpl->setVariable("TBL_HEADER_CELL",$tbl_header_cell);
719 
720  // only set width if a value is given for that column
721  if ($this->column_width[$key])
722  {
723  $this->tpl->setVariable("TBL_COLUMN_WIDTH"," width=\"".$this->column_width[$key]."\"");
724  }
725 
726  $lng_sort_column = ($this->lang_support) ? $this->lng->txt("sort_by_this_column") : "Sort by this column";
727  $this->tpl->setVariable("TBL_ORDER_ALT",$lng_sort_column);
728 
729  $order_dir = "asc";
730 
731  if ($key == $this->order_column)
732  {
733  $order_dir = $this->sort_order;
734 
735  $lng_change_sort = ($this->lang_support) ? $this->lng->txt("change_sort_direction") : "Change sort direction";
736  $this->tpl->setVariable("TBL_ORDER_ALT",$lng_change_sort);
737  }
738 
739  $this->setOrderLink($key, $order_dir);
740  $this->tpl->parseCurrentBlock();
741  }
742 
743  $this->tpl->setCurrentBlock("tbl_header");
744  $this->tpl->parseCurrentBlock();
745  }
setOrderLink($key, $order_dir)
static getImagePath($img, $module_path="", $mode="output", $offline=false)
get image path (for images located in a template directory)
+ Here is the call graph for this function:
+ Here is the caller graph for this function:

◆ setBase()

ilTableGUI::setBase (   $a_base)

Set Base script name (deprecated, only use this for workarounds).

Parameters
string$a_baseBase script name (deprecated, only use this for workarounds)

Definition at line 778 of file class.ilTableGUI.php.

779  {
780  $this->base = $a_base;
781  }

◆ setColumnWidth()

ilTableGUI::setColumnWidth (   $a_column_width)

set table column widths public

Parameters
arraycolumn widths

Definition at line 247 of file class.ilTableGUI.php.

248  {
249  $this->column_width = $a_column_width;
250  }

◆ setData()

ilTableGUI::setData (   $a_data)

set table data public

Parameters
arraytable data

Definition at line 137 of file class.ilTableGUI.php.

Referenced by ilTableGUI().

138  {
139  if (is_array($a_data))
140  {
141  $this->data = $a_data;
142  }
143  }
+ Here is the caller graph for this function:

◆ setFooter()

ilTableGUI::setFooter (   $a_style,
  $a_previous = 0,
  $a_next = 0 
)

set order direction public

Parameters
stringcss format for links
stringvalue of previous link
stringvalue of next link

Definition at line 408 of file class.ilTableGUI.php.

Referenced by ilShoppingCartTableGUI\getCartHTML(), and ilTable2GUI\getHTML().

409  {
410  $this->footer_style = $a_style;
411 
412  $this->footer_previous = ($a_previous) ? $a_previous : "<<<";
413  $this->footer_next = ($a_next) ? $a_next : ">>>";
414  }
+ Here is the caller graph for this function:

◆ setFormName()

ilTableGUI::setFormName (   $a_name = "cmd")

Definition at line 808 of file class.ilTableGUI.php.

809  {
810  $this->form_name = $a_name;
811  }

◆ setHeaderNames()

ilTableGUI::setHeaderNames (   $a_header_names)

set table header names public

Parameters
arraytable header names

Definition at line 201 of file class.ilTableGUI.php.

202  {
203  $this->header_names = $a_header_names;
204  $this->column_count = count($this->header_names);
205  }

◆ setHeaderVars()

ilTableGUI::setHeaderVars (   $a_header_vars,
  $a_header_params = 0 
)

set table header vars public

Parameters
arraytable header vars
arrayadditional link params

Definition at line 223 of file class.ilTableGUI.php.

224  {
225  $this->header_vars = $a_header_vars;
226 
227  if ($a_header_params == 0 or !is_array($a_header_params))
228  {
229  $this->link_params = "";
230  }
231  else
232  {
233  $this->header_params = $a_header_params; // temp. solution for linkbar
234 
235  foreach ($a_header_params as $key => $val)
236  {
237  $this->link_params .= $key."=".$val."&";
238  }
239  }
240  }

◆ setHelp()

ilTableGUI::setHelp (   $a_help_page,
  $a_help_icon,
  $a_help_icon_alt = 0 
)

set table help page public

Parameters
stringhelp page file name
stringfile name of help icon
stringalternative text for help icon

Definition at line 184 of file class.ilTableGUI.php.

References $help_icon.

185  {
186  $this->help_page = $a_help_page;
187  $this->help_icon = $a_help_icon;
188  $this->help_icon_alt = $a_help_icon_alt;
189 
190  if (!$this->help_icon_alt)
191  {
192  $this->help_icon_alt = $this->help_icon;
193  }
194  }

◆ setLimit()

ilTableGUI::setLimit (   $a_limit = 0,
  $a_default_limit = 0 
)

set max.

datasets displayed per page public

Parameters
integerlimit
integerdefault limit

Definition at line 286 of file class.ilTableGUI.php.

Referenced by ilCourseGroupingAssignmentTableGUI\__construct(), iliLinkConfirmationTableGUI\__construct(), iliLinkMembersTableGUI\__construct(), ilNewItemGroupTableGUI\__construct(), ilObjWorkspaceFolderTableGUI\__construct(), ilComponentsTableGUI\__construct(), ilScormSpecialPagesTableGUI\__construct(), ilSetupLanguageTableGUI\__construct(), ilImportantPagesTableGUI\__construct(), ilSystemStylesTableGUI\__construct(), ilTaxAssignedItemsTableGUI\__construct(), ilExAssignmentListTextTableGUI\__construct(), ilLPObjectStatisticsTypesTableGUI\__construct(), ilTrSummaryTableGUI\__construct(), ilItemGroupItemsTableGUI\__construct(), ilTrUserObjectsPropsTableGUI\__construct(), ilConfirmationTableGUI\__construct(), ilLMPagesTableGUI\__construct(), ilClientListTableGUI\__construct(), ilAccessKeyTableGUI\__construct(), ilUploadDirFilesTableGUI\__construct(), ilPluginsOverviewTableGUI\__construct(), ilPCIIMPopupTableGUI\__construct(), ilLanguageTableGUI\__construct(), ilExcDeliveredFilesTableGUI\__construct(), ilObjectTranslation2TableGUI\__construct(), ilObjectTranslationTableGUI\__construct(), ilBenchmarkTableGUI\__construct(), ilModulesTableGUI\__construct(), ilFeedbackConfirmationTable2GUI\__construct(), ilSearchResultTableGUI\__construct(), ilSkillSelfEvalSkillTableGUI\__construct(), ilPasteStyleCharacteristicTableGUI\__construct(), ilRepDependenciesTableGUI\__construct(), ilLPProgressTableGUI\__construct(), ilCustomUserFieldSettingsTableGUI\__construct(), ilStyleTableGUI\__construct(), ilSkillAssignMaterialsTableGUI\__construct(), ilAssignmentsTableGUI\__construct(), ilUserFieldSettingsTableGUI\__construct(), ilSelfEvaluationSimpleTableGUI\__construct(), ilDataBibliographicRecordListTableGUI\__construct(), ilSurveySkillChangesTableGUI\__construct(), ilSkillLevelTableGUI\__construct(), ilRbacLogTableGUI\__construct(), ilCourseParticipantsGroupsTableGUI\__construct(), ilObjectCopySelectionTableGUI\__construct(), ilQuestionPoolPrintViewTableGUI\__construct(), ilSurveyQuestionTableGUI\__construct(), ilRendererTableGUI\__construct(), ilTrackedQuestionsTableGUI\__construct(), ilExportSelectionTableGUI\__construct(), ilTrMatrixTableGUI\__construct(), ilObjectRoleTemplateOptionsTableGUI\__construct(), ilFileVersionTableGUI\__construct(), ilBookingObjectsTableGUI\__construct(), ilListOfQuestionsTableGUI\__construct(), ilLPObjectStatisticsLPTableGUI\__construct(), ilTestPassOverviewTableGUI\__construct(), ilObjectRoleTemplatePermissionTableGUI\__construct(), ilExAssignmentPeerReviewTableGUI\__construct(), ilWebResourceLinkTableGUI\__construct(), ilBookingReservationsTableGUI\__construct(), ilObjectRolePermissionTableGUI\__construct(), ilCourseObjectiveQuestionsTableGUI\__construct(), ilLuceneAdvancedSearchActivationTableGUI\__construct(), ilCourseObjectivesTableGUI\__construct(), ilCourseObjectiveMaterialAssignmentTableGUI\__construct(), ilCourseObjectiveQuestionAssignmentTableGUI\__construct(), ilTestRandomQuestionSetSourcePoolDefinitionListTableGUI\build(), ilTable2GUI\determineLimit(), ilPCFileListTableGUI\ilPCFileListTableGUI(), ilPCTabsTableGUI\ilPCTabsTableGUI(), ilSubItemSelectionTableGUI\ilSubItemSelectionTableGUI(), ilWikiSearchResultsTableGUI\ilWikiSearchResultsTableGUI(), ilLinkCheckerTableGUI\prepareHTML(), and ilTestToplistGUI\prepareTable().

287  {
288  $this->limit = ($a_limit) ? $a_limit : $a_default_limit;
289 
290  if ($this->limit == 0)
291  {
292  $this->max_limit = true;
293  }
294  }
+ Here is the caller graph for this function:

◆ setMaxCount()

ilTableGUI::setMaxCount (   $a_max_count)

set max.

count of database query you don't need to set max count if using integrated content rendering feature if max_limit is true, no limit is given -> set limit to max_count public

Parameters
integermax_count

Definition at line 270 of file class.ilTableGUI.php.

References $max_count.

Referenced by ilShoppingCartTableGUI\getCartHTML(), ilTable2GUI\getHTML(), ilUserLPTableGUI\getItems(), ilBookingSchedulesTableGUI\getItems(), ilRatingCategoryTableGUI\getItems(), ilAccountCodesTableGUI\getItems(), ilRegistrationCodesTableGUI\getItems(), ilBookingObjectsTableGUI\getItems(), ilLMQuestionListTableGUI\getItems(), ilRbacLogTableGUI\getItems(), ilAssignedUsersTableGUI\getItems(), ilCourseParticipantsGroupsTableGUI\getItems(), ilTrObjectUsersPropsTableGUI\getItems(), ilTrUserObjectsPropsTableGUI\getItems(), ilUserTableGUI\getItems(), ilBookingReservationsTableGUI\getItems(), ilTrMatrixTableGUI\getItems(), ilTrSummaryTableGUI\getItems(), ilMilestoneResponsiblesTableGUI\ilMilestoneResponsiblesTableGUI(), ilMailFolderTableGUI\isLuceneSearchEnabled(), ilForumTopicTableGUI\numericOrdering(), ilRoleTableGUI\parse(), ilCourseParticipantsTableGUI\parse(), ilTermsOfServiceTableGUI\populate(), ilSubscriberTableGUI\readSubscriberData(), ilWaitingListTableGUI\readUserData(), and render().

271  {
272  $this->max_count = $a_max_count;
273 
274  if ($this->max_limit)
275  {
276  $this->limit = $this->max_count;
277  }
278  }
+ Here is the caller graph for this function:

◆ setOffset()

ilTableGUI::setOffset (   $a_offset)

set dataset offset public

Parameters
integeroffset

Definition at line 320 of file class.ilTableGUI.php.

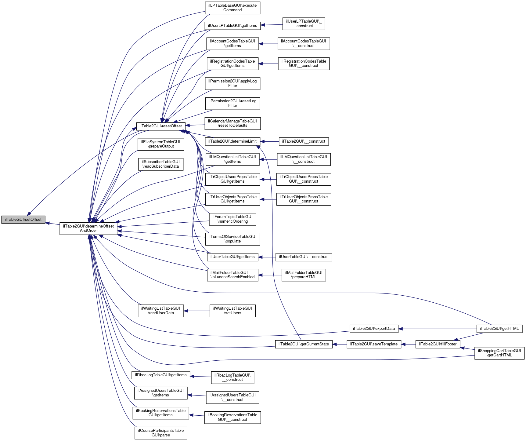
Referenced by ilTable2GUI\determineOffsetAndOrder(), and ilTable2GUI\resetOffset().

321  {
322  $this->offset = ($a_offset) ? $a_offset : 0;
323  }
+ Here is the caller graph for this function:

◆ setOneColumnWidth()

ilTableGUI::setOneColumnWidth (   $a_column_width,
  $a_column_number 
)

set one table column width public

Parameters
stringcolumn width
integercolumn number

Definition at line 258 of file class.ilTableGUI.php.

259  {
260  $this->column_width[$a_column_number] = $a_column_width;
261  }

◆ setOrderColumn()

ilTableGUI::setOrderColumn (   $a_order_column = 0,
  $a_default_column = 0 
)

set order column public

Parameters
stringorder column
stringdefault column

Definition at line 339 of file class.ilTableGUI.php.

340  {
341  // set default sort column to first column
342  if (empty($a_order_column))
343  {
344  if (!empty($a_default_column))
345  {
346  $this->order_column = array_search($a_default_column,$this->header_vars);
347  }
348  else
349  {
350  $this->order_column = 0;
351  return;
352  }
353  }
354  else
355  {
356  $this->order_column = array_search($a_order_column,$this->header_vars);
357  }
358 
359  if ($this->order_column === false)
360  {
361  // if not found, set default sort column to first column
362  $this->order_column = 0;
363  }
364  }

◆ setOrderDirection()

ilTableGUI::setOrderDirection (   $a_order_direction)

set order direction public

Parameters
stringorder direction

Definition at line 379 of file class.ilTableGUI.php.

Referenced by ilTable2GUI\determineOffsetAndOrder(), and ilCalendarManageTableGUI\resetToDefaults().

380  {
381  if ($a_order_direction == "desc")
382  {
383  $this->order_direction = "desc";
384  $this->sort_order = "asc";
385  }
386  else
387  {
388  $this->order_direction = "asc"; // set default sort order to "ASC"
389  $this->sort_order = "desc";
390  }
391  }
+ Here is the caller graph for this function:

◆ setOrderLink()

ilTableGUI::setOrderLink (   $key,
  $order_dir 
)

Definition at line 747 of file class.ilTableGUI.php.

Referenced by renderHeader().

748  {
749  $this->tpl->setVariable("TBL_ORDER_LINK",basename($_SERVER["PHP_SELF"])."?".$this->link_params.$this->prefix."sort_by=".$this->header_vars[$key]."&".$this->prefix."sort_order=".$order_dir."&".$this->prefix."offset=".$this->offset);
750  }
+ Here is the caller graph for this function:

◆ setPrefix()

ilTableGUI::setPrefix (   $a_prefix)

set prefix for sort and offset fields (if you have two or more tables on a page that you want to sort separately) public

Parameters
stringprefix

Definition at line 310 of file class.ilTableGUI.php.

311  {
312  $this->prefix = ($a_prefix) ? $a_prefix : "";
313  }

◆ setSelectAllCheckbox()

ilTableGUI::setSelectAllCheckbox (   $a_select_all_checkbox)

Definition at line 828 of file class.ilTableGUI.php.

829  {
830  $this->select_all_checkbox = $a_select_all_checkbox;
831  }

◆ setStyle()

ilTableGUI::setStyle (   $a_element,
  $a_style 
)

Definition at line 758 of file class.ilTableGUI.php.

Referenced by ilTestAverageReachedPointsTableGUI\__construct(), ilTestPassManualScoringOverviewTableGUI\__construct(), ilAssessmentFolderLogAdministrationTableGUI\__construct(), assFileUploadFileTableGUI\__construct(), ilAssessmentFolderLogTableGUI\__construct(), ilTestAggregatedResultsTableGUI\__construct(), ilTestInviteRolesTableGUI\__construct(), ilTestInviteGroupsTableGUI\__construct(), ilTestInviteUsersTableGUI\__construct(), ilTrackedQuestionsTableGUI\__construct(), ilQuestionPoolPrintViewTableGUI\__construct(), ilDataCollectionFieldListTableGUI\__construct(), ilTestHistoryTableGUI\__construct(), ilTestQuestionBrowserTableGUI\__construct(), ilEvaluationAllTableGUI\__construct(), ilTestFixedParticipantsTableGUI\__construct(), ilTestManScoringParticipantsTableGUI\__construct(), ilListOfQuestionsTableGUI\__construct(), ilTestParticipantsTableGUI\__construct(), ilQuestionBrowserTableGUI\__construct(), ilDataCollectionRecordListTableGUI\__construct(), ilSurveyMaterialsTableGUI\__construct(), ilTestQuestionsTableGUI\__construct(), ilTestDynamicQuestionSetStatisticTableGUI\__construct(), ilSurveyInvitedUsersTableGUI\__construct(), ilSurveyResultsCumulatedTableGUI\__construct(), ilSurveySavePhraseTableGUI\__construct(), ilSurveyResultsUserTableGUI\__construct(), ilSurveyPhrasesTableGUI\__construct(), ilSurveyQuestionPoolExportTableGUI\__construct(), ilSurveyQuestionsTableGUI\__construct(), ilSCORM2004ExportTableGUI\__construct(), ilSurveyCodesMailTableGUI\__construct(), ilSurveyExportTableGUI\__construct(), ilSurveyMaintenanceTableGUI\__construct(), ilSurveyQuestionblockbrowserTableGUI\__construct(), and ilSurveyQuestionbrowserTableGUI\__construct().

759  {
760  $this->styles[$a_element] = $a_style;
761  }
+ Here is the caller graph for this function:

◆ setTemplate()

ilTableGUI::setTemplate ( $a_tpl)

set template public

Parameters
objecttemplate object

Definition at line 122 of file class.ilTableGUI.php.

123  {
124  $this->tpl =& $a_tpl;
125  }

◆ setTitle()

ilTableGUI::setTitle (   $a_title,
  $a_icon = 0,
  $a_icon_alt = 0 
)

set table title public

Parameters
stringtable title
stringfile name of title icon
stringalternative text for title icon

Definition at line 157 of file class.ilTableGUI.php.

References $icon.

158  {
159  $this->title = $a_title;
160  $this->icon = $a_icon;
161  $this->icon_alt = $a_icon_alt;
162 
163  if (!$this->icon)
164  {
165  $this->enabled["icon"] = false;
166 
167  return;
168  }
169 
170  if (!$this->icon_alt)
171  {
172  $this->icon_alt = $this->icon;
173  }
174  $this->enabled["icon"] = true;
175  }

◆ sortData()

ilTableGUI::sortData ( )

Definition at line 453 of file class.ilTableGUI.php.

References ilUtil\sortArray().

Referenced by render().

454  {
455  if($this->enabled["sort"])
456  {
457  $this->data = ilUtil::sortArray($this->data,$this->order_column,$this->order_direction);
458  }
459  $this->data = array_slice($this->data,$this->offset,$this->limit);
460  }
static sortArray($array, $a_array_sortby, $a_array_sortorder=0, $a_numeric=false, $a_keep_keys=false)
sortArray
+ Here is the call graph for this function:
+ Here is the caller graph for this function:

Field Documentation

◆ $action_buttons

ilTableGUI::$action_buttons

Definition at line 52 of file class.ilTableGUI.php.

◆ $base

ilTableGUI::$base = ""

Definition at line 55 of file class.ilTableGUI.php.

Referenced by ilLPTableBaseGUI\buildValueScale(), and getBase().

◆ $column_count

ilTableGUI::$column_count

Definition at line 34 of file class.ilTableGUI.php.

Referenced by getColumnCount().

◆ $column_width

ilTableGUI::$column_width

Definition at line 35 of file class.ilTableGUI.php.

Referenced by ilObjectRolePermissionTableGUI\initColumns().

◆ $data

ilTableGUI::$data

Definition at line 32 of file class.ilTableGUI.php.

Referenced by ilCourseStartObjectsTableGUI\__construct(), ilImportantPagesTableGUI\__construct(), ilAccessKeyTableGUI\__construct(), ilLMGlossaryTableGUI\__construct(), ilAssignmentsTableGUI\__construct(), ilExGradesTableGUI\__construct(), ilSkillUsageTableGUI\__construct(), ilExParticipantTableGUI\__construct(), ilExerciseMemberTableGUI\__construct(), ilAssQuestionHintsTableGUI\__construct(), ilCourseGroupingAssignmentTableGUI\__formatPath(), ilDataCollectionRecordListTableGUI\buildData(), ilSurveySyncTableGUI\buildPath(), ilObjectOwnershipManagementTableGUI\buildPath(), ilCalendarCategoryTableGUI\buildPath(), ilLPTableBaseGUI\buildPath(), ilTestAggregatedResultsTableGUI\fillRow(), ilAssessmentFolderLogTableGUI\fillRow(), ilTestHistoryTableGUI\fillRow(), ilTestInviteGroupsTableGUI\fillRow(), ilTestInviteRolesTableGUI\fillRow(), ilTestInviteUsersTableGUI\fillRow(), ilAssessmentFolderLogAdministrationTableGUI\fillRow(), ilSurveyCodesEditTableGUI\fillRow(), ilTrackedQuestionsTableGUI\fillRow(), ilSurveyMaterialsTableGUI\fillRow(), ilObjectivesAlignmentTableGUI\fillRow(), ilSurveySavePhraseTableGUI\fillRow(), ilTestAverageReachedPointsTableGUI\fillRow(), ilSurveyInvitedUsersTableGUI\fillRow(), ilCourseObjectivesTableGUI\fillRow(), ilSurveyCodesTableGUI\fillRow(), ilListOfQuestionsTableGUI\fillRow(), ilQuestionPoolPrintViewTableGUI\fillRow(), ilSurveyPhrasesTableGUI\fillRow(), ilSurveyResultsUserTableGUI\fillRow(), ilSCORM2004ExportTableGUI\fillRow(), ilSurveyQuestionPoolExportTableGUI\fillRow(), ilTestFixedParticipantsTableGUI\fillRow(), ilSurveyExportTableGUI\fillRow(), ilSurveyMaintenanceTableGUI\fillRow(), ilTestParticipantsTableGUI\fillRow(), ilSurveyAppraiseesTableGUI\fillRow(), ilSurveyCodesMailTableGUI\fillRow(), ilSurveyQuestionblockbrowserTableGUI\fillRow(), ilTestDynamicQuestionSetStatisticTableGUI\fillRow(), ilSurveyResultsCumulatedTableGUI\fillRow(), ilTestQuestionBrowserTableGUI\fillRow(), ilTestQuestionsTableGUI\fillRow(), ilSurveyQuestionsTableGUI\fillRow(), ilSurveyQuestionbrowserTableGUI\fillRow(), ilEvaluationAllTableGUI\fillRow(), ilQuestionBrowserTableGUI\fillRow(), ilTrUserObjectsPropsTableGUI\fillRow(), ilTrObjectUsersPropsTableGUI\fillRow(), ilTrMatrixTableGUI\fillRow(), ilShoppingCartTableGUI\getCartHTML(), ilComponentsTableGUI\getComponents(), ilModulesTableGUI\getComponents(), getData(), ilBenchmarkTableGUI\getDataByFirstTable(), ilLPObjectStatisticsLPTableGUI\getDetailItems(), ilLPTableBaseGUI\getExportMeta(), ilNewItemGroupTableGUI\getGroups(), ilTable2GUI\getHTML(), ilTestVerificationTableGUI\getItems(), ilSCORMVerificationTableGUI\getItems(), ilExerciseVerificationTableGUI\getItems(), ilCourseVerificationTableGUI\getItems(), ilBookingSchedulesTableGUI\getItems(), ilLPObjectStatisticsAdminTableGUI\getItems(), ilCourseGroupingAssignmentTableGUI\getItems(), ilExAssignmentTeamLogTableGUI\getItems(), ilRatingCategoryTableGUI\getItems(), ilCourseGroupingTableGUI\getItems(), ilPortfolioTableGUI\getItems(), ilPortfolioPageTableGUI\getItems(), ilContributorTableGUI\getItems(), ilPollAnswerTableGUI\getItems(), ilBookingObjectsTableGUI\getItems(), ilRbacLogTableGUI\getItems(), ilExAssignmentPeerReviewTableGUI\getItems(), ilLanguageTableGUI\getItems(), ilOrgUnitAssignmentTableGUI\getItems(), ilExAssignmentTeamTableGUI\getItems(), ilLPProgressTableGUI\getItems(), ilLPObjectStatisticsDailyTableGUI\getItems(), ilLPObjectStatisticsTableGUI\getItems(), ilLPObjectStatisticsTypesTableGUI\getItems(), ilBookingReservationsTableGUI\getItems(), ilTrMatrixTableGUI\getItems(), ilLPObjectStatisticsLPTableGUI\getItems(), ilCronManagerTableGUI\getItems(), ilTrSummaryTableGUI\getItems(), ilTrSummaryTableGUI\getItemsPercentages(), ilTrSummaryTableGUI\getItemsPercentagesStatus(), ilCourseStartObjectsTableGUI\getPossibleObjects(), ilSurveySkillAssignmentTableGUI\getQuestions(), ilCopySelfAssQuestionTableGUI\getQuestions(), ilSurveySkillTableGUI\getSkills(), ilCourseStartObjectsTableGUI\getStartObjects(), ilWorkspaceAccessTableGUI\importData(), ilSurveyQuestionTableGUI\importData(), ilWorkspaceShareTableGUI\importData(), ilImageMapTableGUI\initActions(), ilPCIIMTriggerTableGUI\initActions(), ilSurveyQuestionblockbrowserTableGUI\initData(), ilSurveyQuestionbrowserTableGUI\initData(), ilTestManScoringParticipantsBySelectedQuestionAndPassTableGUI\initFilter(), ilObjectOwnershipManagementTableGUI\initItems(), ilMailFolderTableGUI\isLuceneSearchEnabled(), ilForumTopicTableGUI\numericOrdering(), ilSCORMTrackingItemsPerScoTableGUI\parse(), ilSCORMTrackingUsersTableGUI\parse(), ilSCORMOfflineModeUsersTableGUI\parse(), ilDidacticTemplateSettingsTableGUI\parse(), ilSCORMTrackingItemsPerUserTableGUI\parse(), ilSCORMTrackingItemsScoTableGUI\parse(), ilOpenIdProviderTableGUI\parse(), ilExAssignmentListTextTableGUI\parse(), ilSCORMTrackingItemPerUserTableGUI\parse(), ilCalendarSharedListTableGUI\parse(), ilECSNodeMappingTreeTableGUI\parse(), ilCalendarInboxSharedTableGUI\parse(), ilConsultationHoursTableGUI\parse(), ilGroupParticipantsTableGUI\parse(), ilCourseParticipantsTableGUI\parse(), ilOrgUnitOtherRolesTableGUI\parseData(), ilOrgUnitStaffTableGUI\parseData(), ilAdvancedMDRecordExportFilesTableGUI\parseFiles(), ilRepositoryObjectResultTableGUI\parseObjectIds(), ilOrgUnitOtherRolesTableGUI\parseRows(), ilOrgUnitStaffTableGUI\parseRows(), ilRepositoryUserResultTableGUI\parseUserIds(), ilTermsOfServiceTableGUI\populate(), ilSubscriberTableGUI\readSubscriberData(), ilWaitingListTableGUI\readUserData(), ilTrSummaryTableGUI\renderPercentages(), ilTable2GUI\restoreTemplate(), and ilDataCollectionRecordListTableGUI\setRecordData().

◆ $enabled

ilTableGUI::$enabled
Initial value:
= array( "table" => true,
"title" => true,
"icon" => true,
"help" => false,
"content" => true,
"action" => false,
"header" => true,
"footer" => true,
"linkbar" => true,
"numinfo" => true,
"numinfo_header" => false,
"sort" => true,
"hits" => false,
"auto_sort" => true,
"select_all" => false
)

Definition at line 58 of file class.ilTableGUI.php.

◆ $footer_next

ilTableGUI::$footer_next

Definition at line 46 of file class.ilTableGUI.php.

◆ $footer_previous

ilTableGUI::$footer_previous

Definition at line 45 of file class.ilTableGUI.php.

◆ $footer_style

ilTableGUI::$footer_style

Definition at line 44 of file class.ilTableGUI.php.

◆ $form_name

ilTableGUI::$form_name

Definition at line 50 of file class.ilTableGUI.php.

Referenced by getFormName().

◆ $global_tpl

ilTableGUI::$global_tpl

Definition at line 49 of file class.ilTableGUI.php.

◆ $header_names

ilTableGUI::$header_names

Definition at line 28 of file class.ilTableGUI.php.

◆ $header_vars

ilTableGUI::$header_vars

Definition at line 29 of file class.ilTableGUI.php.

◆ $help_icon

ilTableGUI::$help_icon

Definition at line 25 of file class.ilTableGUI.php.

Referenced by setHelp().

◆ $help_icon_alt

ilTableGUI::$help_icon_alt

Definition at line 26 of file class.ilTableGUI.php.

◆ $help_page

ilTableGUI::$help_page

Definition at line 24 of file class.ilTableGUI.php.

◆ $icon

◆ $icon_alt

ilTableGUI::$icon_alt

◆ $lang_support

ilTableGUI::$lang_support = true

Definition at line 48 of file class.ilTableGUI.php.

Referenced by renderHeader().

◆ $limit

◆ $linkbar_vars

ilTableGUI::$linkbar_vars

Definition at line 30 of file class.ilTableGUI.php.

◆ $max_count

ilTableGUI::$max_count

Definition at line 37 of file class.ilTableGUI.php.

Referenced by ilTable2GUI\fillFooter(), render(), and setMaxCount().

◆ $max_limit

ilTableGUI::$max_limit = false

Definition at line 39 of file class.ilTableGUI.php.

◆ $offset

ilTableGUI::$offset

Definition at line 40 of file class.ilTableGUI.php.

Referenced by getOffset().

◆ $order_column

ilTableGUI::$order_column

Definition at line 41 of file class.ilTableGUI.php.

Referenced by getOrderColumn().

◆ $order_direction

ilTableGUI::$order_direction

Definition at line 42 of file class.ilTableGUI.php.

Referenced by getOrderDirection().

◆ $prefix

◆ $select_all_checkbox

ilTableGUI::$select_all_checkbox

Definition at line 51 of file class.ilTableGUI.php.

Referenced by getSelectAllCheckbox(), and ilTable2GUI\getSelectAllCheckbox().

◆ $styles

ilTableGUI::$styles
Initial value:
= array(
"table" => "fullwidth"
)

Definition at line 76 of file class.ilTableGUI.php.

◆ $title


The documentation for this class was generated from the following file: