ILIAS  release_4-4 Revision
ilErrorTextWizardInputGUI Class Reference

This class represents a key value pair wizard property in a property form. More...

+ Inheritance diagram for ilErrorTextWizardInputGUI:
+ Collaboration diagram for ilErrorTextWizardInputGUI:

Public Member Functions

 __construct ($a_title="", $a_postvar="")
 Constructor. More...
 
 setValue ($a_value)
 Set Value. More...
 
 setKeySize ($a_size)
 Set key size. More...
 
 getKeySize ()
 Get key size. More...
 
 setValueSize ($a_size)
 Set value size. More...
 
 getValueSize ()
 Get value size. More...
 
 setKeyMaxlength ($a_maxlength)
 Set key maxlength. More...
 
 getKeyMaxlength ()
 Get key maxlength. More...
 
 setValueMaxlength ($a_maxlength)
 Set value maxlength. More...
 
 getValueMaxlength ()
 Get value maxlength. More...
 
 setValueName ($a_name)
 Set value name. More...
 
 getValueName ()
 Get value name. More...
 
 setKeyName ($a_name)
 Set key name. More...
 
 getKeyName ()
 Get key name. More...
 
 setValues ($a_values)
 Set Values. More...
 
 getValues ()
 Get Values. More...
 
 checkInput ()
 Check input, strip slashes etc. More...
 
 insert (&$a_tpl)
 Insert property html. More...
 
- Public Member Functions inherited from ilTextInputGUI
 __construct ($a_title="", $a_postvar="")
 Constructor. More...
 
 setValue ($a_value)
 Set Value. More...
 
 getValue ()
 Get Value. More...
 
 setValidationFailureMessage ($a_msg)
 Set message string for validation failure. More...
 
 getValidationFailureMessage ()
 
 setValidationRegexp ($a_value)
 Set validation regexp. More...
 
 getValidationRegexp ()
 Get validation regexp. More...
 
 setMaxLength ($a_maxlength)
 Set Max Length. More...
 
 getMaxLength ()
 Get Max Length. More...
 
 setSize ($a_size)
 Set Size. More...
 
 setInlineStyle ($a_style)
 Set inline style. More...
 
 getInlineStyle ()
 Get inline style. More...
 
 setCssClass ($a_class)
 
 getCssClass ()
 
 setValueByArray ($a_values)
 Set value by array. More...
 
 getSize ()
 Get Size. More...
 
 setSuffix ($a_value)
 Set suffix. More...
 
 getSuffix ()
 Get suffix. More...
 
 setInputType ($a_type)
 set input type More...
 
 getInputType ()
 get input type More...
 
 setSubmitFormOnEnter ($a_val)
 Set submit form on enter. More...
 
 getSubmitFormOnEnter ()
 Get submit form on enter. More...
 
 checkInput ()
 Check input, strip slashes etc. More...
 
 getDataSource ()
 get datasource link for js autocomplete More...
 
 setDataSource ($href, $a_delimiter=null)
 set datasource link for js autocomplete More...
 
 setMultiValues (array $a_values)
 
 render ($a_mode="")
 Render item. More...
 
 insert (&$a_tpl)
 Insert property html. More...
 
 getTableFilterHTML ()
 Get HTML for table filter. More...
 
 getToolbarHTML ()
 Get HTML for toolbar. More...
 
 setDisableHtmlAutoComplete ($autocomplete)
 
 isHtmlAutoCompleteDisabled ()
 
- Public Member Functions inherited from ilSubEnabledFormPropertyGUI
 addSubItem ($a_item)
 Add Subitem. More...
 
 getSubItems ()
 Get Subitems. More...
 
 getSubInputItemsRecursive ()
 returns a flat array of possibly existing subitems recursively More...
 
 checkSubItemsInput ()
 Check SubItems. More...
 
 getSubForm ()
 Get sub form html. More...
 
 getItemByPostVar ($a_post_var)
 Get item by post var. More...
 
- Public Member Functions inherited from ilFormPropertyGUI
 __construct ($a_title="", $a_postvar="")
 Constructor. More...
 
executeCommand ()
 Execute command. More...
 
 getType ()
 Get Type. More...
 
 setTitle ($a_title)
 Set Title. More...
 
 getTitle ()
 Get Title. More...
 
 setPostVar ($a_postvar)
 Set Post Variable. More...
 
 getPostVar ()
 Get Post Variable. More...
 
 getFieldId ()
 Get Post Variable. More...
 
 setInfo ($a_info)
 Set Information Text. More...
 
 getInfo ()
 Get Information Text. More...
 
 setAlert ($a_alert)
 Set Alert Text. More...
 
 getAlert ()
 Get Alert Text. More...
 
 setRequired ($a_required)
 Set Required. More...
 
 getRequired ()
 Get Required. More...
 
 setDisabled ($a_disabled)
 Set Disabled. More...
 
 getDisabled ()
 Get Disabled. More...
 
 checkInput ()
 Check input, strip slashes etc. More...
 
 setParentForm ($a_parentform)
 Set Parent Form. More...
 
 getParentForm ()
 Get Parent Form. More...
 
 setParent ($a_val)
 Set Parent GUI object. More...
 
 getParent ()
 Get Parent GUI object. More...
 
 getSubForm ()
 Get sub form html. More...
 
 hideSubForm ()
 Sub form hidden on init? More...
 
 setHiddenTitle ($a_val)
 Set hidden title (for screenreaders) More...
 
 getHiddenTitle ()
 Get hidden title. More...
 
 getItemByPostVar ($a_post_var)
 Get item by post var. More...
 
 serializeData ()
 serialize data More...
 
 unserializeData ($a_data)
 unserialize data More...
 
 writeToSession ()
 Write to session. More...
 
 clearFromSession ()
 Clear session value. More...
 
 readFromSession ()
 Read from session. More...
 
 getHiddenTag ($a_post_var, $a_value)
 Get hidden tag (used for disabled properties) More...
 
 setMulti ($a_multi, $a_sortable=false, $a_addremove=true)
 Set Multi. More...
 
 getMulti ()
 Get Multi. More...
 
 setMultiValues (array $a_values)
 Set multi values. More...
 
 getMultiValues ()
 Get multi values. More...
 
 getContentOutsideFormTag ()
 Get content that has to reside outside of the parent form tag, e.g. More...
 

Protected Attributes

 $values = array()
 
 $key_size = 20
 
 $value_size = 20
 
 $key_maxlength = 255
 
 $value_maxlength = 255
 
 $key_name = ""
 
 $value_name = ""
 
- Protected Attributes inherited from ilTextInputGUI
 $value
 
 $maxlength = 200
 
 $size = 40
 
 $validationRegexp
 
 $validationFailureMessage = ''
 
 $suffix
 
 $style_css
 
 $css_class
 
 $ajax_datasource
 
 $ajax_datasource_delimiter
 
 $submit_form_on_enter = false
 
 $autocomplete_disabled = false
 
- Protected Attributes inherited from ilSubEnabledFormPropertyGUI
 $sub_items = array()
 
- Protected Attributes inherited from ilFormPropertyGUI
 $type
 
 $title
 
 $postvar
 
 $info
 
 $alert
 
 $required = false
 
 $parentgui
 
 $parentform
 
 $hidden_title = ""
 
 $multi = false
 
 $multi_sortable = false
 
 $multi_addremove = true
 
 $multi_values
 

Additional Inherited Members

- Protected Member Functions inherited from ilFormPropertyGUI
 setType ($a_type)
 Set Type. More...
 
 getMultiIconsHTML ()
 Get HTML for multiple value icons. More...
 

Detailed Description

This class represents a key value pair wizard property in a property form.

Author
Helmut Schottmüller ilias.nosp@m.@aur.nosp@m.ealis.nosp@m..de
Version
$Id$

Definition at line 11 of file class.ilErrorTextWizardInputGUI.php.

Constructor & Destructor Documentation

◆ __construct()

ilErrorTextWizardInputGUI::__construct (   $a_title = "",
  $a_postvar = "" 
)

Constructor.

Parameters
string$a_titleTitle
string$a_postvarPost Variable

Definition at line 27 of file class.ilErrorTextWizardInputGUI.php.

28  {
29  parent::__construct($a_title, $a_postvar);
30  }

Member Function Documentation

◆ checkInput()

ilErrorTextWizardInputGUI::checkInput ( )

Check input, strip slashes etc.

set alert, if input is not ok.

Returns
boolean Input ok, true/false

Definition at line 198 of file class.ilErrorTextWizardInputGUI.php.

References $_POST, $lng, ilSubEnabledFormPropertyGUI\checkSubItemsInput(), ilFormPropertyGUI\getPostVar(), ilFormPropertyGUI\getRequired(), ilFormPropertyGUI\setAlert(), and ilUtil\stripSlashesRecursive().

199  {
200  global $lng;
201 
202  if (is_array($_POST[$this->getPostVar()])) $_POST[$this->getPostVar()] = ilUtil::stripSlashesRecursive($_POST[$this->getPostVar()]);
203  $foundvalues = $_POST[$this->getPostVar()];
204  if (is_array($foundvalues))
205  {
206  // check answers
207  if (is_array($foundvalues['key']) && is_array($foundvalues['value']))
208  {
209  foreach ($foundvalues['key'] as $val)
210  {
211  if ($this->getRequired() && (strlen($val)) == 0)
212  {
213  $this->setAlert($lng->txt("msg_input_is_required"));
214  return FALSE;
215  }
216  }
217  foreach ($foundvalues['value'] as $val)
218  {
219  if ($this->getRequired() && (strlen($val)) == 0)
220  {
221  $this->setAlert($lng->txt("msg_input_is_required"));
222  return FALSE;
223  }
224  }
225  foreach ($foundvalues['points'] as $val)
226  {
227  if ($this->getRequired() && (strlen($val)) == 0)
228  {
229  $this->setAlert($lng->txt("msg_input_is_required"));
230  return FALSE;
231  }
232  if (!is_numeric(str_replace(",", ".", $val)))
233  {
234  $this->setAlert($lng->txt("form_msg_numeric_value_required"));
235  return FALSE;
236  }
237  }
238  }
239  else
240  {
241  if ($this->getRequired())
242  {
243  $this->setAlert($lng->txt("msg_input_is_required"));
244  return FALSE;
245  }
246  }
247  }
248  else
249  {
250  if ($this->getRequired())
251  {
252  $this->setAlert($lng->txt("msg_input_is_required"));
253  return FALSE;
254  }
255  }
256  return $this->checkSubItemsInput();
257  }
$_POST['username']
Definition: cron.php:12
getPostVar()
Get Post Variable.
setAlert($a_alert)
Set Alert Text.
static stripSlashesRecursive($a_data, $a_strip_html=true, $a_allow="")
Strip slashes from array and sub-arrays.
global $lng
Definition: privfeed.php:40
+ Here is the call graph for this function:

◆ getKeyMaxlength()

ilErrorTextWizardInputGUI::getKeyMaxlength ( )

Get key maxlength.

Returns
integer Key maxlength

Definition at line 108 of file class.ilErrorTextWizardInputGUI.php.

References $key_maxlength.

Referenced by insert().

+ Here is the caller graph for this function:

◆ getKeyName()

ilErrorTextWizardInputGUI::getKeyName ( )

Get key name.

Returns
string value name

Definition at line 168 of file class.ilErrorTextWizardInputGUI.php.

References $key_name.

Referenced by insert().

+ Here is the caller graph for this function:

◆ getKeySize()

ilErrorTextWizardInputGUI::getKeySize ( )

Get key size.

Returns
integer Key size

Definition at line 68 of file class.ilErrorTextWizardInputGUI.php.

References $key_size.

Referenced by insert().

+ Here is the caller graph for this function:

◆ getValueMaxlength()

ilErrorTextWizardInputGUI::getValueMaxlength ( )

Get value maxlength.

Returns
integer value maxlength

Definition at line 128 of file class.ilErrorTextWizardInputGUI.php.

References $value_maxlength.

Referenced by insert().

+ Here is the caller graph for this function:

◆ getValueName()

ilErrorTextWizardInputGUI::getValueName ( )

Get value name.

Returns
string value name

Definition at line 148 of file class.ilErrorTextWizardInputGUI.php.

References $value_name.

Referenced by insert().

+ Here is the caller graph for this function:

◆ getValues()

ilErrorTextWizardInputGUI::getValues ( )

Get Values.

Returns
array Values

Definition at line 188 of file class.ilErrorTextWizardInputGUI.php.

References $values.

◆ getValueSize()

ilErrorTextWizardInputGUI::getValueSize ( )

Get value size.

Returns
integer value size

Definition at line 88 of file class.ilErrorTextWizardInputGUI.php.

References $value_size.

Referenced by insert().

+ Here is the caller graph for this function:

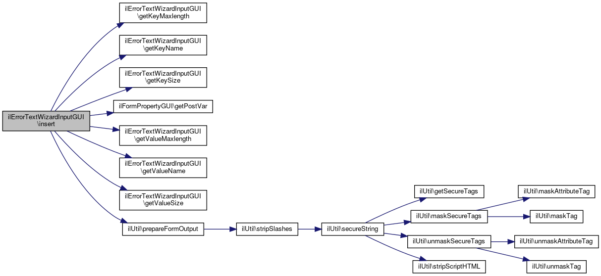
◆ insert()

ilErrorTextWizardInputGUI::insert ( $a_tpl)

Insert property html.

Returns
int Size

Definition at line 264 of file class.ilErrorTextWizardInputGUI.php.

References $lng, $tpl, ilTextInputGUI\$value, getKeyMaxlength(), getKeyName(), getKeySize(), ilFormPropertyGUI\getPostVar(), getValueMaxlength(), getValueName(), getValueSize(), and ilUtil\prepareFormOutput().

265  {
266  global $lng;
267 
268  $tpl = new ilTemplate("tpl.prop_errortextwizardinput.html", true, true, "Modules/TestQuestionPool");
269  $i = 0;
270  foreach ($this->values as $value)
271  {
272  if (is_object($value))
273  {
274  if (strlen($value->text_wrong))
275  {
276  $tpl->setCurrentBlock("prop_key_propval");
277  $tpl->setVariable("PROPERTY_VALUE", ilUtil::prepareFormOutput($value->text_wrong));
278  $tpl->parseCurrentBlock();
279  }
280  if (strlen($value->text_correct))
281  {
282  $tpl->setCurrentBlock("prop_value_propval");
283  $tpl->setVariable("PROPERTY_VALUE", ilUtil::prepareFormOutput($value->text_correct));
284  $tpl->parseCurrentBlock();
285  }
286  if (strlen($value->points))
287  {
288  $tpl->setCurrentBlock("prop_points_propval");
289  $tpl->setVariable("PROPERTY_VALUE", ilUtil::prepareFormOutput($value->points));
290  $tpl->parseCurrentBlock();
291  }
292  }
293 
294  $tpl->setCurrentBlock("row");
295  $class = ($i % 2 == 0) ? "even" : "odd";
296  if ($i == 0) $class .= " first";
297  if ($i == count($this->values)-1) $class .= " last";
298  $tpl->setVariable("ROW_CLASS", $class);
299  $tpl->setVariable("ROW_NUMBER", $i);
300 
301  $tpl->setVariable("KEY_SIZE", $this->getKeySize());
302  $tpl->setVariable("KEY_ID", $this->getPostVar() . "[key][$i]");
303  $tpl->setVariable("KEY_MAXLENGTH", $this->getKeyMaxlength());
304 
305  $tpl->setVariable("VALUE_SIZE", $this->getValueSize());
306  $tpl->setVariable("VALUE_ID", $this->getPostVar() . "[value][$i]");
307  $tpl->setVariable("VALUE_MAXLENGTH", $this->getValueMaxlength());
308 
309  $tpl->setVariable("POST_VAR", $this->getPostVar());
310 
311  $tpl->parseCurrentBlock();
312 
313  $i++;
314  }
315  $tpl->setVariable("ELEMENT_ID", $this->getPostVar());
316  $tpl->setVariable("KEY_TEXT", $this->getKeyName());
317  $tpl->setVariable("VALUE_TEXT", $this->getValueName());
318  $tpl->setVariable("POINTS_TEXT", $lng->txt('points'));
319 
320  $a_tpl->setCurrentBlock("prop_generic");
321  $a_tpl->setVariable("PROP_GENERIC", $tpl->get());
322  $a_tpl->parseCurrentBlock();
323  }
static prepareFormOutput($a_str, $a_strip=false)
prepares string output for html forms public
getPostVar()
Get Post Variable.
special template class to simplify handling of ITX/PEAR
if(isset($_FILES['img_file']['size']) && $_FILES['img_file']['size'] > 0) $tpl
global $lng
Definition: privfeed.php:40
+ Here is the call graph for this function:

◆ setKeyMaxlength()

ilErrorTextWizardInputGUI::setKeyMaxlength (   $a_maxlength)

Set key maxlength.

Parameters
integer$a_sizeKey maxlength

Definition at line 98 of file class.ilErrorTextWizardInputGUI.php.

99  {
100  $this->key_maxlength = $a_maxlength;
101  }

◆ setKeyName()

ilErrorTextWizardInputGUI::setKeyName (   $a_name)

Set key name.

Parameters
string$a_namevalue name

Definition at line 158 of file class.ilErrorTextWizardInputGUI.php.

Referenced by assErrorTextGUI\populateAnswerSpecificFormPart().

159  {
160  $this->key_name = $a_name;
161  }
+ Here is the caller graph for this function:

◆ setKeySize()

ilErrorTextWizardInputGUI::setKeySize (   $a_size)

Set key size.

Parameters
integer$a_sizeKey size

Definition at line 58 of file class.ilErrorTextWizardInputGUI.php.

59  {
60  $this->key_size = $a_size;
61  }

◆ setValue()

ilErrorTextWizardInputGUI::setValue (   $a_value)

Set Value.

Parameters
string$a_valueValue

Definition at line 37 of file class.ilErrorTextWizardInputGUI.php.

38  {
39  $this->values = array();
40  if (is_array($a_value))
41  {
42  include_once "./Modules/TestQuestionPool/classes/class.assAnswerErrorText.php";
43  if (is_array($a_value['key']))
44  {
45  foreach ($a_value['key'] as $idx => $key)
46  {
47  array_push($this->values, new assAnswerErrorText($key, $a_value['value'][$idx], str_replace(",", ".", $a_value['points'][$idx])));
48  }
49  }
50  }
51  }
Class for error text answers.

◆ setValueMaxlength()

ilErrorTextWizardInputGUI::setValueMaxlength (   $a_maxlength)

Set value maxlength.

Parameters
integer$a_sizevalue maxlength

Definition at line 118 of file class.ilErrorTextWizardInputGUI.php.

119  {
120  $this->value_maxlength = $a_maxlength;
121  }

◆ setValueName()

ilErrorTextWizardInputGUI::setValueName (   $a_name)

Set value name.

Parameters
string$a_namevalue name

Definition at line 138 of file class.ilErrorTextWizardInputGUI.php.

139  {
140  $this->value_name = $a_name;
141  }

◆ setValues()

ilErrorTextWizardInputGUI::setValues (   $a_values)

Set Values.

Parameters
array$a_valueValue

Definition at line 178 of file class.ilErrorTextWizardInputGUI.php.

179  {
180  $this->values = $a_values;
181  }

◆ setValueSize()

ilErrorTextWizardInputGUI::setValueSize (   $a_size)

Set value size.

Parameters
integer$a_sizevalue size

Definition at line 78 of file class.ilErrorTextWizardInputGUI.php.

79  {
80  $this->value_size = $a_size;
81  }

Field Documentation

◆ $key_maxlength

ilErrorTextWizardInputGUI::$key_maxlength = 255
protected

Definition at line 16 of file class.ilErrorTextWizardInputGUI.php.

Referenced by getKeyMaxlength().

◆ $key_name

ilErrorTextWizardInputGUI::$key_name = ""
protected

Definition at line 18 of file class.ilErrorTextWizardInputGUI.php.

Referenced by getKeyName().

◆ $key_size

ilErrorTextWizardInputGUI::$key_size = 20
protected

Definition at line 14 of file class.ilErrorTextWizardInputGUI.php.

Referenced by getKeySize().

◆ $value_maxlength

ilErrorTextWizardInputGUI::$value_maxlength = 255
protected

Definition at line 17 of file class.ilErrorTextWizardInputGUI.php.

Referenced by getValueMaxlength().

◆ $value_name

ilErrorTextWizardInputGUI::$value_name = ""
protected

Definition at line 19 of file class.ilErrorTextWizardInputGUI.php.

Referenced by getValueName().

◆ $value_size

ilErrorTextWizardInputGUI::$value_size = 20
protected

Definition at line 15 of file class.ilErrorTextWizardInputGUI.php.

Referenced by getValueSize().

◆ $values

ilErrorTextWizardInputGUI::$values = array()
protected

Definition at line 13 of file class.ilErrorTextWizardInputGUI.php.

Referenced by getValues().


The documentation for this class was generated from the following file: