ILIAS  release_4-4 Revision
assMatchingQuestionImport Class Reference

Class for matching question imports. More...

+ Inheritance diagram for assMatchingQuestionImport:
+ Collaboration diagram for assMatchingQuestionImport:

Public Member Functions

 saveImage ($data, $filename)
 
 fromXML (&$item, $questionpool_id, &$tst_id, &$tst_object, &$question_counter, &$import_mapping)
 Creates a question from a QTI file. More...
 
- Public Member Functions inherited from assQuestionImport
 assQuestionImport (&$a_object)
 assQuestionImport constructor More...
 
 getFeedbackGeneric ($item)
 
 fromXML (&$item, $questionpool_id, &$tst_id, &$tst_object, &$question_counter, &$import_mapping)
 Creates a question from a QTI file. More...
 

Additional Inherited Members

- Data Fields inherited from assQuestionImport
 $object
 
- Protected Member Functions inherited from assQuestionImport
 addGeneralMetadata (ilQTIItem $item)
 
 getQplImportArchivDirectory ()
 returns the full path to extracted qpl import archiv (qpl import dir + qpl archiv subdir) More...
 
 getTstImportArchivDirectory ()
 returns the full path to extracted tst import archiv (tst import dir + tst archiv subdir) More...
 
 fetchAdditionalContentEditingModeInformation ($qtiItem)
 fetches the "additional content editing mode" information from qti item and falls back to ADDITIONAL_CONTENT_EDITING_MODE_DEFAULT when no or invalid information is given More...
 

Detailed Description

Class for matching question imports.

assMatchingQuestionImport is a class for matching question imports

Author
Helmut Schottmüller helmu.nosp@m.t.sc.nosp@m.hottm.nosp@m.uell.nosp@m.er@ma.nosp@m.c.co.nosp@m.m
Version
$Id$

Definition at line 15 of file class.assMatchingQuestionImport.php.

Member Function Documentation

◆ fromXML()

assMatchingQuestionImport::fromXML ( $item,
  $questionpool_id,
$tst_id,
$tst_object,
$question_counter,
$import_mapping 
)

Creates a question from a QTI file.

Receives parameters from a QTI parser and creates a valid ILIAS question object

Parameters
object$itemThe QTI item object
integer$questionpool_idThe id of the parent questionpool
integer$tst_idThe id of the parent test if the question is part of a test
object$tst_objectA reference to the parent test object
integer$question_counterA reference to a question counter to count the questions of an imported question pool
array$import_mappingAn array containing references to included ILIAS objects public

Definition at line 51 of file class.assMatchingQuestionImport.php.

References $_SESSION, $GLOBALS, $ilUser, ilRTE\_replaceMediaObjectImageSrc(), ilObjMediaObject\_saveTempFileAsMediaObject(), ilObjMediaObject\_saveUsage(), assQuestionImport\addGeneralMetadata(), assQuestionImport\fetchAdditionalContentEditingModeInformation(), assQuestionImport\getQplImportArchivDirectory(), assQuestionImport\getTstImportArchivDirectory(), and saveImage().

52  {
53  global $ilUser;
54 
55  // empty session variable for imported xhtml mobs
56  unset($_SESSION["import_mob_xhtml"]);
57  $presentation = $item->getPresentation();
58  $duration = $item->getDuration();
59  $shuffle = 0;
60  $now = getdate();
61  $created = sprintf("%04d%02d%02d%02d%02d%02d", $now['year'], $now['mon'], $now['mday'], $now['hours'], $now['minutes'], $now['seconds']);
62  $definitions = array();
63  $terms = array();
64  $foundimage = FALSE;
65  foreach ($presentation->order as $entry)
66  {
67  switch ($entry["type"])
68  {
69  case "response":
70  $response = $presentation->response[$entry["index"]];
71  $rendertype = $response->getRenderType();
72  switch (strtolower(get_class($rendertype)))
73  {
74  case "ilqtirenderchoice":
75  $shuffle = $rendertype->getShuffle();
76  $answerorder = 0;
77  foreach ($rendertype->response_labels as $response_label)
78  {
79  $ident = $response_label->getIdent();
80  $answertext = "";
81  $answerimage = array();
82  foreach ($response_label->material as $mat)
83  {
84  for ($m = 0; $m < $mat->getMaterialCount(); $m++)
85  {
86  $foundmat = $mat->getMaterial($m);
87  if (strcmp($foundmat["type"], "mattext") == 0)
88  {
89  $answertext .= $foundmat["material"]->getContent();
90  }
91  if (strcmp($foundmat["type"], "matimage") == 0)
92  {
93  $foundimage = TRUE;
94  $answerimage = array(
95  "imagetype" => $foundmat["material"]->getImageType(),
96  "label" => $foundmat["material"]->getLabel(),
97  "content" => $foundmat["material"]->getContent()
98  );
99  }
100  }
101  }
102  if (($response_label->getMatchMax() == 1) && (strlen($response_label->getMatchGroup())))
103  {
104  $definitions[$ident] = array(
105  "answertext" => $answertext,
106  "answerimage" => $answerimage,
107  "points" => 0,
108  "answerorder" => $ident,
109  "action" => ""
110  );
111  }
112  else
113  {
114  $terms[$ident] = array(
115  "term" => $answertext,
116  "answerimage" => $answerimage,
117  "points" => 0,
118  "ident" => $ident,
119  "action" => ""
120  );
121  }
122  }
123  break;
124  }
125  break;
126  }
127  }
128  $responses = array();
129  $feedbacksgeneric = array();
130  foreach ($item->resprocessing as $resprocessing)
131  {
132  foreach ($resprocessing->respcondition as $respcondition)
133  {
134  $subset = array();
135  $correctness = 1;
136  $conditionvar = $respcondition->getConditionvar();
137  foreach ($conditionvar->order as $order)
138  {
139  switch ($order["field"])
140  {
141  case "varsubset":
142  $subset = split(",", $conditionvar->varsubset[$order["index"]]->getContent());
143  break;
144  }
145  }
146  foreach ($respcondition->setvar as $setvar)
147  {
148  array_push($responses, array("subset" => $subset, "action" => $setvar->getAction(), "points" => $setvar->getContent()));
149  }
150 
151  if (count($respcondition->displayfeedback))
152  {
153  foreach ($respcondition->displayfeedback as $feedbackpointer)
154  {
155  if (strlen($feedbackpointer->getLinkrefid()))
156  {
157  foreach ($item->itemfeedback as $ifb)
158  {
159  if (strcmp($ifb->getIdent(), "response_allcorrect") == 0)
160  {
161  // found a feedback for the identifier
162  if (count($ifb->material))
163  {
164  foreach ($ifb->material as $material)
165  {
166  $feedbacksgeneric[1] = $material;
167  }
168  }
169  if ((count($ifb->flow_mat) > 0))
170  {
171  foreach ($ifb->flow_mat as $fmat)
172  {
173  if (count($fmat->material))
174  {
175  foreach ($fmat->material as $material)
176  {
177  $feedbacksgeneric[1] = $material;
178  }
179  }
180  }
181  }
182  }
183  else if (strcmp($ifb->getIdent(), "response_onenotcorrect") == 0)
184  {
185  // found a feedback for the identifier
186  if (count($ifb->material))
187  {
188  foreach ($ifb->material as $material)
189  {
190  $feedbacksgeneric[0] = $material;
191  }
192  }
193  if ((count($ifb->flow_mat) > 0))
194  {
195  foreach ($ifb->flow_mat as $fmat)
196  {
197  if (count($fmat->material))
198  {
199  foreach ($fmat->material as $material)
200  {
201  $feedbacksgeneric[0] = $material;
202  }
203  }
204  }
205  }
206  }
207  }
208  }
209  }
210  }
211 
212  }
213  }
214 
215  include_once "./Modules/TestQuestionPool/classes/class.assAnswerMatchingTerm.php";
216  include_once "./Modules/TestQuestionPool/classes/class.assAnswerMatchingDefinition.php";
217  include_once "./Modules/TestQuestionPool/classes/class.assAnswerMatchingPair.php";
218  $this->object->createNewQuestion();
219  $this->addGeneralMetadata($item);
220  $this->object->setTitle($item->getTitle());
221  $this->object->setNrOfTries($item->getMaxattempts());
222  $this->object->setComment($item->getComment());
223  $this->object->setAuthor($item->getAuthor());
224  $this->object->setOwner($ilUser->getId());
225  $this->object->setQuestion($this->object->QTIMaterialToString($item->getQuestiontext()));
226  $this->object->setObjId($questionpool_id);
227  $this->object->setEstimatedWorkingTime($duration["h"], $duration["m"], $duration["s"]);
228  $extended_shuffle = $item->getMetadataEntry("shuffle");
229  $this->object->setThumbGeometry($item->getMetadataEntry("thumb_geometry"));
230  $this->object->setElementHeight($item->getMetadataEntry("element_height"));
231 
232  // save images
233  foreach ($terms as $term)
234  {
235  if (count($term['answerimage'])) $this->saveImage($term['answerimage']['content'], $term['answerimage']['label']);
236  }
237  foreach ($definitions as $definition)
238  {
239  if (count($definition['answerimage'])) $this->saveImage($definition['answerimage']['content'], $definition['answerimage']['label']);
240  }
241 
242  foreach ($terms as $termindex => $term)
243  {
244  $this->object->addTerm(new assAnswerMatchingTerm($term["term"], $term['answerimage']['label'], $term["ident"]));
245  }
246  foreach ($definitions as $definitionindex => $definition)
247  {
248  $this->object->addDefinition(new assAnswerMatchingDefinition($definition["answertext"], $definition['answerimage']['label'], $definition["answerorder"]));
249  }
250 
251  if (strlen($extended_shuffle) > 0)
252  {
253  $shuffle = $extended_shuffle;
254  }
255  $this->object->setShuffle($shuffle);
256 
257  foreach ($responses as $response)
258  {
259  $subset = $response["subset"];
260  foreach ($subset as $ident)
261  {
262  if (array_key_exists($ident, $definitions))
263  {
264  $definition = $definitions[$ident];
265  }
266  if (array_key_exists($ident, $terms))
267  {
268  $term = $terms[$ident];
269  }
270  }
271  $this->object->addMatchingPair(new assAnswerMatchingTerm('', '', $term["ident"]), new assAnswerMatchingDefinition('', '', $definition["answerorder"]), $response['points']);
272  }
273  // additional content editing mode information
274  $this->object->setAdditionalContentEditingMode(
276  );
277  $this->object->saveToDb();
278  if (count($item->suggested_solutions))
279  {
280  foreach ($item->suggested_solutions as $suggested_solution)
281  {
282  $this->object->setSuggestedSolution($suggested_solution["solution"]->getContent(), $suggested_solution["gap_index"], true);
283  }
284  $this->object->saveToDb();
285  }
286  foreach ($responses as $response)
287  {
288  $subset = $response["subset"];
289  foreach ($subset as $ident)
290  {
291  if (array_key_exists($ident, $definitions))
292  {
293  $definition = $definitions[$ident];
294  }
295  if (array_key_exists($ident, $terms))
296  {
297  $term = $terms[$ident];
298  }
299  }
300  }
301 
302  foreach ($feedbacksgeneric as $correctness => $material)
303  {
304  $m = $this->object->QTIMaterialToString($material);
305  $feedbacksgeneric[$correctness] = $m;
306  }
307 
308  // handle the import of media objects in XHTML code
309  $questiontext = $this->object->getQuestion();
310  if (is_array($_SESSION["import_mob_xhtml"]))
311  {
312  include_once "./Services/MediaObjects/classes/class.ilObjMediaObject.php";
313  include_once "./Services/RTE/classes/class.ilRTE.php";
314  foreach ($_SESSION["import_mob_xhtml"] as $mob)
315  {
316  if ($tst_id > 0)
317  {
318  $importfile = $this->getTstImportArchivDirectory() . '/' . $mob["uri"];
319  }
320  else
321  {
322  $importfile = $this->getQplImportArchivDirectory() . '/' . $mob["uri"];
323  }
324 
325  $GLOBALS['ilLog']->write(__METHOD__.': import mob from dir: '. $importfile);
326 
327  $media_object =& ilObjMediaObject::_saveTempFileAsMediaObject(basename($importfile), $importfile, FALSE);
328  ilObjMediaObject::_saveUsage($media_object->getId(), "qpl:html", $this->object->getId());
329  $questiontext = str_replace("src=\"" . $mob["mob"] . "\"", "src=\"" . "il_" . IL_INST_ID . "_mob_" . $media_object->getId() . "\"", $questiontext);
330  foreach ($feedbacksgeneric as $correctness => $material)
331  {
332  $feedbacksgeneric[$correctness] = str_replace("src=\"" . $mob["mob"] . "\"", "src=\"" . "il_" . IL_INST_ID . "_mob_" . $media_object->getId() . "\"", $material);
333  }
334  }
335  }
336  $this->object->setQuestion(ilRTE::_replaceMediaObjectImageSrc($questiontext, 1));
337  foreach ($feedbacksgeneric as $correctness => $material)
338  {
339  $this->object->feedbackOBJ->importGenericFeedback(
340  $this->object->getId(), $correctness, ilRTE::_replaceMediaObjectImageSrc($material, 1)
341  );
342  }
343  $this->object->saveToDb();
344  if ($tst_id > 0)
345  {
346  $q_1_id = $this->object->getId();
347  $question_id = $this->object->duplicate(true, null, null, null, $tst_id);
348  $tst_object->questions[$question_counter++] = $question_id;
349  $import_mapping[$item->getIdent()] = array("pool" => $q_1_id, "test" => $question_id);
350  }
351  else
352  {
353  $import_mapping[$item->getIdent()] = array("pool" => $this->object->getId(), "test" => 0);
354  }
355  }
< a tabindex="-1" style="border-style: none;" href="#" title="Refresh Image" onclick="document.getElementById('siimage').src = './securimage_show.php?sid=' + Math.random(); this.blur(); return false">< img src="./images/refresh.png" alt="Reload Image" height="32" width="32" onclick="this.blur()" align="bottom" border="0"/></a >< br/>< strong > Enter Code *if($_SERVER['REQUEST_METHOD']=='POST' &&@ $_POST['do']=='contact') $_SESSION['ctform']['success']
Class for matching question terms.
addGeneralMetadata(ilQTIItem $item)
& _saveTempFileAsMediaObject($name, $tmp_name, $upload=TRUE)
Create new media object and update page in db and return new media object.
fetchAdditionalContentEditingModeInformation($qtiItem)
fetches the "additional content editing mode" information from qti item and falls back to ADDITIONAL_...
getQplImportArchivDirectory()
returns the full path to extracted qpl import archiv (qpl import dir + qpl archiv subdir) ...
_saveUsage($a_mob_id, $a_type, $a_id, $a_usage_hist_nr=0, $a_lang="-")
Save usage of mob within another container (e.g.
$GLOBALS['ct_recipient']
static _replaceMediaObjectImageSrc($a_text, $a_direction=0)
replaces image source from mob image urls with the mob id or replaces mob id with the correct image s...
global $ilUser
Definition: imgupload.php:15
Class for matching question definitions.
getTstImportArchivDirectory()
returns the full path to extracted tst import archiv (tst import dir + tst archiv subdir) ...
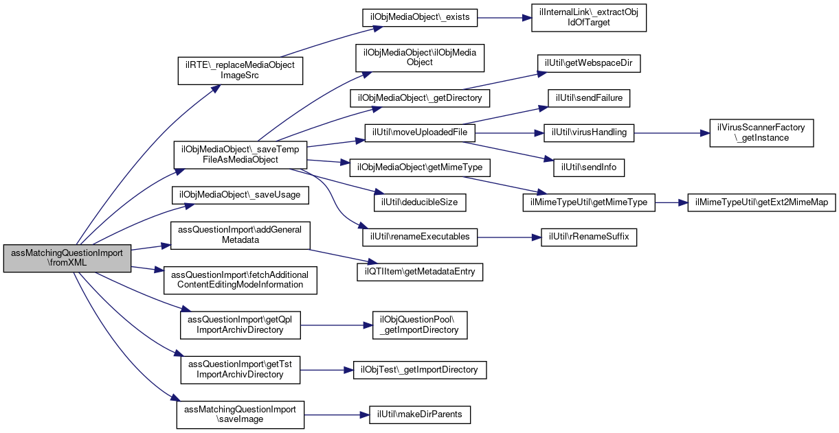
+ Here is the call graph for this function:

◆ saveImage()

assMatchingQuestionImport::saveImage (   $data,
  $filename 
)

Definition at line 17 of file class.assMatchingQuestionImport.php.

References $data, $filename, and ilUtil\makeDirParents().

Referenced by fromXML().

18  {
19  $image =& base64_decode($data);
20  $imagepath = $this->object->getImagePath();
21  include_once "./Services/Utilities/classes/class.ilUtil.php";
22  if (!file_exists($imagepath))
23  {
24  ilUtil::makeDirParents($imagepath);
25  }
26  $imagepath .= $filename;
27  $fh = fopen($imagepath, "wb");
28  if ($fh == false)
29  {
30  }
31  else
32  {
33  $imagefile = fwrite($fh, $image);
34  fclose($fh);
35  }
36  }
static makeDirParents($a_dir)
Create a new directory and all parent directories.
$filename
Definition: buildRTE.php:89
while($lm_rec=$ilDB->fetchAssoc($lm_set)) $data
+ Here is the call graph for this function:
+ Here is the caller graph for this function:

The documentation for this class was generated from the following file: