ILIAS  release_4-4 Revision
ilColorPickerInputGUI Class Reference

Color picker form for selecting color hexcodes using yui library. More...

+ Inheritance diagram for ilColorPickerInputGUI:
+ Collaboration diagram for ilColorPickerInputGUI:

Public Member Functions

 __construct ($a_title="", $a_postvar="")
 Constructor. More...
 
 checkInput ()
 check input More...
 
 setValue ($a_value)
 set value More...
 
 setDefaultColor ($a_defaultcolor)
 Set Default Color. More...
 
 getDefaultColor ()
 Get Default Color. More...
 
 setAcceptNamedColors ($a_acceptnamedcolors)
 Set Accept Named Colors (Leading '!'). More...
 
 getAcceptNamedColors ()
 Get Accept Named Colors (Leading '!'). More...
 
 getHexcode ()
 get hexcode More...
 
 insert ($a_tpl)
 Insert property html. More...
 
- Public Member Functions inherited from ilTextInputGUI
 __construct ($a_title="", $a_postvar="")
 Constructor. More...
 
 setValue ($a_value)
 Set Value. More...
 
 getValue ()
 Get Value. More...
 
 setValidationFailureMessage ($a_msg)
 Set message string for validation failure. More...
 
 getValidationFailureMessage ()
 
 setValidationRegexp ($a_value)
 Set validation regexp. More...
 
 getValidationRegexp ()
 Get validation regexp. More...
 
 setMaxLength ($a_maxlength)
 Set Max Length. More...
 
 getMaxLength ()
 Get Max Length. More...
 
 setSize ($a_size)
 Set Size. More...
 
 setInlineStyle ($a_style)
 Set inline style. More...
 
 getInlineStyle ()
 Get inline style. More...
 
 setCssClass ($a_class)
 
 getCssClass ()
 
 setValueByArray ($a_values)
 Set value by array. More...
 
 getSize ()
 Get Size. More...
 
 setSuffix ($a_value)
 Set suffix. More...
 
 getSuffix ()
 Get suffix. More...
 
 setInputType ($a_type)
 set input type More...
 
 getInputType ()
 get input type More...
 
 setSubmitFormOnEnter ($a_val)
 Set submit form on enter. More...
 
 getSubmitFormOnEnter ()
 Get submit form on enter. More...
 
 checkInput ()
 Check input, strip slashes etc. More...
 
 getDataSource ()
 get datasource link for js autocomplete More...
 
 setDataSource ($href, $a_delimiter=null)
 set datasource link for js autocomplete More...
 
 setMultiValues (array $a_values)
 
 render ($a_mode="")
 Render item. More...
 
 insert (&$a_tpl)
 Insert property html. More...
 
 getTableFilterHTML ()
 Get HTML for table filter. More...
 
 getToolbarHTML ()
 Get HTML for toolbar. More...
 
 setDisableHtmlAutoComplete ($autocomplete)
 
 isHtmlAutoCompleteDisabled ()
 
- Public Member Functions inherited from ilSubEnabledFormPropertyGUI
 addSubItem ($a_item)
 Add Subitem. More...
 
 getSubItems ()
 Get Subitems. More...
 
 getSubInputItemsRecursive ()
 returns a flat array of possibly existing subitems recursively More...
 
 checkSubItemsInput ()
 Check SubItems. More...
 
 getSubForm ()
 Get sub form html. More...
 
 getItemByPostVar ($a_post_var)
 Get item by post var. More...
 
- Public Member Functions inherited from ilFormPropertyGUI
 __construct ($a_title="", $a_postvar="")
 Constructor. More...
 
executeCommand ()
 Execute command. More...
 
 getType ()
 Get Type. More...
 
 setTitle ($a_title)
 Set Title. More...
 
 getTitle ()
 Get Title. More...
 
 setPostVar ($a_postvar)
 Set Post Variable. More...
 
 getPostVar ()
 Get Post Variable. More...
 
 getFieldId ()
 Get Post Variable. More...
 
 setInfo ($a_info)
 Set Information Text. More...
 
 getInfo ()
 Get Information Text. More...
 
 setAlert ($a_alert)
 Set Alert Text. More...
 
 getAlert ()
 Get Alert Text. More...
 
 setRequired ($a_required)
 Set Required. More...
 
 getRequired ()
 Get Required. More...
 
 setDisabled ($a_disabled)
 Set Disabled. More...
 
 getDisabled ()
 Get Disabled. More...
 
 checkInput ()
 Check input, strip slashes etc. More...
 
 setParentForm ($a_parentform)
 Set Parent Form. More...
 
 getParentForm ()
 Get Parent Form. More...
 
 setParent ($a_val)
 Set Parent GUI object. More...
 
 getParent ()
 Get Parent GUI object. More...
 
 getSubForm ()
 Get sub form html. More...
 
 hideSubForm ()
 Sub form hidden on init? More...
 
 setHiddenTitle ($a_val)
 Set hidden title (for screenreaders) More...
 
 getHiddenTitle ()
 Get hidden title. More...
 
 getItemByPostVar ($a_post_var)
 Get item by post var. More...
 
 serializeData ()
 serialize data More...
 
 unserializeData ($a_data)
 unserialize data More...
 
 writeToSession ()
 Write to session. More...
 
 clearFromSession ()
 Clear session value. More...
 
 readFromSession ()
 Read from session. More...
 
 getHiddenTag ($a_post_var, $a_value)
 Get hidden tag (used for disabled properties) More...
 
 setMulti ($a_multi, $a_sortable=false, $a_addremove=true)
 Set Multi. More...
 
 getMulti ()
 Get Multi. More...
 
 setMultiValues (array $a_values)
 Set multi values. More...
 
 getMultiValues ()
 Get multi values. More...
 
 getContentOutsideFormTag ()
 Get content that has to reside outside of the parent form tag, e.g. More...
 

Static Public Member Functions

static determineHexcode ($a_value)
 Determine hex code for a given value. More...
 

Protected Attributes

 $hex
 
- Protected Attributes inherited from ilTextInputGUI
 $value
 
 $maxlength = 200
 
 $size = 40
 
 $validationRegexp
 
 $validationFailureMessage = ''
 
 $suffix
 
 $style_css
 
 $css_class
 
 $ajax_datasource
 
 $ajax_datasource_delimiter
 
 $submit_form_on_enter = false
 
 $autocomplete_disabled = false
 
- Protected Attributes inherited from ilSubEnabledFormPropertyGUI
 $sub_items = array()
 
- Protected Attributes inherited from ilFormPropertyGUI
 $type
 
 $title
 
 $postvar
 
 $info
 
 $alert
 
 $required = false
 
 $parentgui
 
 $parentform
 
 $hidden_title = ""
 
 $multi = false
 
 $multi_sortable = false
 
 $multi_addremove = true
 
 $multi_values
 

Additional Inherited Members

- Protected Member Functions inherited from ilFormPropertyGUI
 setType ($a_type)
 Set Type. More...
 
 getMultiIconsHTML ()
 Get HTML for multiple value icons. More...
 

Detailed Description

Color picker form for selecting color hexcodes using yui library.

Author
Stefan Meyer smeye.nosp@m.r.il.nosp@m.ias@g.nosp@m.mx.d.nosp@m.e
Version
$Id$

Definition at line 13 of file class.ilColorPickerInputGUI.php.

Constructor & Destructor Documentation

◆ __construct()

ilColorPickerInputGUI::__construct (   $a_title = "",
  $a_postvar = "" 
)

Constructor.

Parameters
string$a_titleTitle
string$a_postvarPost Variable

Definition at line 23 of file class.ilColorPickerInputGUI.php.

References setDefaultColor(), and ilFormPropertyGUI\setType().

24  {
25  parent::__construct($a_title, $a_postvar);
26  $this->setType("color");
27  $this->setDefaultColor("04427e");
28  }
setType($a_type)
Set Type.
setDefaultColor($a_defaultcolor)
Set Default Color.
+ Here is the call graph for this function:

Member Function Documentation

◆ checkInput()

ilColorPickerInputGUI::checkInput ( )

check input

public

Returns

Definition at line 36 of file class.ilColorPickerInputGUI.php.

References $_POST, determineHexcode(), getAcceptNamedColors(), and ilFormPropertyGUI\getPostVar().

37  {
38  if ($this->getAcceptNamedColors() && substr($_POST[$this->getPostVar()], 0, 1) == "!")
39  {
40  $_POST[$this->getPostVar()] =
41  ilUtil::stripslashes(trim($_POST[$this->getPostVar()]));
42  }
43  else
44  {
45  $_POST[$this->getPostVar()] =
46  $this->determineHexcode(ilUtil::stripslashes(trim($_POST[$this->getPostVar()])));
47  }
48  return true;
49  }
$_POST['username']
Definition: cron.php:12
getPostVar()
Get Post Variable.
static determineHexcode($a_value)
Determine hex code for a given value.
getAcceptNamedColors()
Get Accept Named Colors (Leading '!').
+ Here is the call graph for this function:

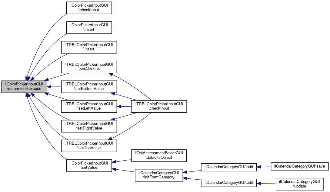
◆ determineHexcode()

static ilColorPickerInputGUI::determineHexcode (   $a_value)
static

Determine hex code for a given value.

Definition at line 130 of file class.ilColorPickerInputGUI.php.

References $r.

Referenced by checkInput(), insert(), ilTRBLColorPickerInputGUI\insert(), ilTRBLColorPickerInputGUI\setAllValue(), ilTRBLColorPickerInputGUI\setBottomValue(), ilTRBLColorPickerInputGUI\setLeftValue(), ilTRBLColorPickerInputGUI\setRightValue(), ilTRBLColorPickerInputGUI\setTopValue(), and setValue().

131  {
132  $a_value = trim(strtolower($a_value));
133 
134  // remove leading #
135  if(strpos($a_value,'#') === 0)
136  {
137  $a_value = substr($a_value,1);
138  }
139 
140  // handle standard color names (no leading (!))
141  switch ($a_value)
142  {
143  // html4 colors
144  case "black": $a_value = "000000"; break;
145  case "maroon": $a_value = "800000"; break;
146  case "green": $a_value = "008000"; break;
147  case "olive": $a_value = "808000"; break;
148  case "navy": $a_value = "000080"; break;
149  case "purple": $a_value = "800080"; break;
150  case "teal": $a_value = "008080"; break;
151  case "silver": $a_value = "C0C0C0"; break;
152  case "gray": $a_value = "808080"; break;
153  case "red": $a_value = "ff0000"; break;
154  case "lime": $a_value = "00ff00"; break;
155  case "yellow": $a_value = "ffff00"; break;
156  case "blue": $a_value = "0000ff"; break;
157  case "fuchsia": $a_value = "ff00ff"; break;
158  case "aqua": $a_value = "00ffff"; break;
159  case "white": $a_value = "ffffff"; break;
160 
161  // other colors used by ILIAS, supported by modern browsers
162  case "brown": $a_value = "a52a2a"; break;
163  }
164 
165  // handle rgb values
166  if (substr($a_value, 0, 3) == "rgb")
167  {
168  $pos1 = strpos($a_value, "(");
169  $pos2 = strpos($a_value, ")");
170  $rgb = explode(",", substr($a_value, $pos1 + 1, $pos2 - $pos1 - 1));
171  $r = str_pad(dechex($rgb[0]), 2, "0", STR_PAD_LEFT);
172  $g = str_pad(dechex($rgb[1]), 2, "0", STR_PAD_LEFT);
173  $b = str_pad(dechex($rgb[2]), 2, "0", STR_PAD_LEFT);
174  $a_value = $r.$g.$b;
175  }
176 
177  $a_value = trim(strtolower($a_value));
178 
179  // expand three digit hex numbers
180  if (preg_match("/^[0-9a-f]3/", $a_value) && strlen($a_value == 3))
181  {
182  $a_value = "".$a_value;
183  $a_value = "0".$a_value[0]."0".$a_value[1]."0".$a_value[2];
184  }
185 
186  if (!preg_match("/^[a-f0-9]{6}/", $a_value))
187  {
188  $a_value = "";
189  }
190 
191  return strtoupper($a_value);
192  }
$r
+ Here is the caller graph for this function:

◆ getAcceptNamedColors()

ilColorPickerInputGUI::getAcceptNamedColors ( )

Get Accept Named Colors (Leading '!').

Returns
boolean Accept Named Colors (Leading '!')

Definition at line 107 of file class.ilColorPickerInputGUI.php.

Referenced by checkInput(), insert(), and setValue().

108  {
109  return $this->acceptnamedcolors;
110  }
+ Here is the caller graph for this function:

◆ getDefaultColor()

ilColorPickerInputGUI::getDefaultColor ( )

Get Default Color.

Returns
mixed Default Color

Definition at line 87 of file class.ilColorPickerInputGUI.php.

Referenced by getHexcode().

88  {
89  return $this->defaultcolor;
90  }
+ Here is the caller graph for this function:

◆ getHexcode()

ilColorPickerInputGUI::getHexcode ( )

get hexcode

public

Returns

Definition at line 118 of file class.ilColorPickerInputGUI.php.

References getDefaultColor().

Referenced by insert(), and setValue().

119  {
120  if(strpos($this->hex,'#') === 0)
121  {
122  return substr($this->hex,1);
123  }
124  return $this->hex ? $this->hex : $this->getDefaultColor();
125  }
getDefaultColor()
Get Default Color.
+ Here is the call graph for this function:
+ Here is the caller graph for this function:

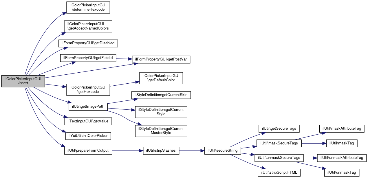
◆ insert()

ilColorPickerInputGUI::insert (   $a_tpl)

Insert property html.

Returns
int Size

Definition at line 199 of file class.ilColorPickerInputGUI.php.

References $tpl, determineHexcode(), getAcceptNamedColors(), ilFormPropertyGUI\getDisabled(), ilFormPropertyGUI\getFieldId(), getHexcode(), ilUtil\getImagePath(), ilFormPropertyGUI\getPostVar(), ilTextInputGUI\getValue(), ilYuiUtil\initColorPicker(), and ilUtil\prepareFormOutput().

200  {
201  global $tpl;
202 
203  include_once('./Services/YUI/classes/class.ilYuiUtil.php');
204 
206 
207 
208  $a_tpl->setCurrentBlock("prop_color");
209 
210  $js_tpl = new ilTemplate('tpl.color_picker.js',true,true,'Services/Form');
211  $js_tpl->setVariable('THUMB_PATH',ilUtil::getImagePath('color_picker_thumb.png','Services/Form'));
212  $js_tpl->setVariable('HUE_THUMB_PATH',ilUtil::getImagePath('color_picker_hue_thumb.png','Services/Form'));
213  $js_tpl->setVariable('COLOR_ID',$this->getFieldId());
215  if ($ic == "")
216  {
217  $ic = "FFFFFF";
218  }
219  $js_tpl->setVariable('INIT_COLOR_SHORT',$ic);
220  $js_tpl->setVariable('INIT_COLOR','#'.$this->getHexcode());
221  $js_tpl->setVariable('POST_VAR', $this->getPostVar());
222 
223 
224  if($this->getDisabled())
225  {
226  $a_tpl->setVariable('COLOR_DISABLED','disabled="disabled"');
227  }
228  else
229  {
230  $a_tpl->setVariable('PROP_COLOR_JS',$js_tpl->get());
231  }
232  $a_tpl->setVariable("POST_VAR", $this->getPostVar());
233  $a_tpl->setVariable("PROP_COLOR_ID", $this->getFieldId());
234 
235  if (substr(trim($this->getValue()), 0, 1) == "!" && $this->getAcceptNamedColors())
236  {
237  $a_tpl->setVariable("PROPERTY_VALUE_COLOR",ilUtil::prepareFormOutput(trim($this->getValue())));
238  }
239  else
240  {
241  $a_tpl->setVariable("PROPERTY_VALUE_COLOR",ilUtil::prepareFormOutput($this->getHexcode()));
242  }
243  $a_tpl->parseCurrentBlock();
244  }
static prepareFormOutput($a_str, $a_strip=false)
prepares string output for html forms public
getPostVar()
Get Post Variable.
static getImagePath($img, $module_path="", $mode="output", $offline=false)
get image path (for images located in a template directory)
getFieldId()
Get Post Variable.
special template class to simplify handling of ITX/PEAR
static initColorPicker()
init color picker button
if(isset($_FILES['img_file']['size']) && $_FILES['img_file']['size'] > 0) $tpl
static determineHexcode($a_value)
Determine hex code for a given value.
getAcceptNamedColors()
Get Accept Named Colors (Leading '!').
+ Here is the call graph for this function:

◆ setAcceptNamedColors()

ilColorPickerInputGUI::setAcceptNamedColors (   $a_acceptnamedcolors)

Set Accept Named Colors (Leading '!').

Parameters
boolean$a_acceptnamedcolorsAccept Named Colors (Leading '!')

Definition at line 97 of file class.ilColorPickerInputGUI.php.

98  {
99  $this->acceptnamedcolors = $a_acceptnamedcolors;
100  }

◆ setDefaultColor()

ilColorPickerInputGUI::setDefaultColor (   $a_defaultcolor)

Set Default Color.

Parameters
mixed$a_defaultcolorDefault Color

Definition at line 77 of file class.ilColorPickerInputGUI.php.

Referenced by __construct(), and ilObjStyleSheetGUI\initTagStyleForm().

78  {
79  $this->defaultcolor = $a_defaultcolor;
80  }
+ Here is the caller graph for this function:

◆ setValue()

ilColorPickerInputGUI::setValue (   $a_value)

set value

public

Parameters
string$a_valuecolor hexcode
Returns

Definition at line 58 of file class.ilColorPickerInputGUI.php.

References determineHexcode(), getAcceptNamedColors(), and getHexcode().

Referenced by ilObjAssessmentFolderGUI\defaultsObject(), and ilCalendarCategoryGUI\initFormCategory().

59  {
60  $a_value = trim($a_value);
61  if ($this->getAcceptNamedColors() && substr($a_value, 0, 1) == "!")
62  {
63  parent::setValue($a_value);
64  }
65  else
66  {
67  $this->hex = ilColorPickerInputGUI::determineHexcode($a_value);
68  parent::setValue($this->getHexcode());
69  }
70  }
static determineHexcode($a_value)
Determine hex code for a given value.
getAcceptNamedColors()
Get Accept Named Colors (Leading '!').
+ Here is the call graph for this function:
+ Here is the caller graph for this function:

Field Documentation

◆ $hex

ilColorPickerInputGUI::$hex
protected

Definition at line 15 of file class.ilColorPickerInputGUI.php.


The documentation for this class was generated from the following file: