ILIAS  release_5-0 Revision 5.0.0-1144-gc4397b1f870
ilObjMediaObject Class Reference

Class ilObjMediaObject. More...

+ Inheritance diagram for ilObjMediaObject:
+ Collaboration diagram for ilObjMediaObject:

Public Member Functions

 ilObjMediaObject ($a_id=0)
 Constructor @access public. More...
 
 setRefId ()
 
 getRefId ()
 get reference id @access public More...
 
 putInTree ()
 
 createReference ()
 creates reference for object More...
 
 setTitle ($a_title)
 set object title More...
 
 getTitle ()
 get object title @access public More...
 
 delete ()
 delete media object More...
 
 getDescription ()
 get description of media object More...
 
 setDescription ($a_description)
 set description of media object More...
 
 MDUpdateListener ($a_element)
 Meta data update listener. More...
 
 createMetaData ()
 create meta data entry More...
 
 updateMetaData ()
 update meta data entry More...
 
 deleteMetaData ()
 delete meta data entry More...
 
 addMediaItem ($a_item)
 add media item to media object More...
 
getMediaItems ()
 get all media items More...
 
getMediaItem ($a_purpose)
 get item for media purpose More...
 
 removeMediaItem ($a_purpose)
 
 removeAllMediaItems ()
 remove all media items More...
 
 getMediaItemNr ($a_purpose)
 
 hasFullscreenItem ()
 
 hasPurposeItem ($purpose)
 returns wether object has media item with specific purpose More...
 
 read ()
 read media object data from db More...
 
 setId ($a_id)
 set id More...
 
 getId ()
 get object id @access public More...
 
 setAlias ($a_is_alias)
 set wether page object is an alias More...
 
 isAlias ()
 
 setOriginID ($a_id)
 
 getOriginID ()
 
 getImportId ()
 get import id More...
 
 setImportId ($a_id)
 set import id More...
 
 create ($a_create_meta_data=false, $a_save_media_items=true)
 create media object in db More...
 
 update ($a_upload=false)
 update media object in db More...
 
 _getDirectory ($a_mob_id)
 get directory for files of media object (static) More...
 
 _getURL ($a_mob_id)
 get directory for files of media object (static) More...
 
 _getThumbnailDirectory ($a_mob_id, $a_mode="filesystem")
 get directory for files of media object (static) More...
 
 createDirectory ()
 Create file directory of media object. More...
 
 _createThumbnailDirectory ($a_obj_id)
 Create thumbnail directory. More...
 
 getFilesOfDirectory ($a_subdir="")
 Get files of directory. More...
 
 getXML ($a_mode=IL_MODE_FULL, $a_inst=0)
 get MediaObject XLM Tag More...
 
 handleAmps ($a_str)
 Replace "&" (if not an "&") with "&". More...
 
 exportXML (&$a_xml_writer, $a_inst=0)
 export XML More...
 
 exportFiles ($a_target_dir)
 export all media files of object to target directory note: target directory must be the export target directory, "/objects/il_<inst>_mob_<mob_id>/..." will be appended to this directory More...
 
 exportMediaFullscreen ($a_target_dir, $pg_obj)
 
 modifyExportIdentifier ($a_tag, $a_param, $a_value)
 
 setContainsIntLink ($a_contains_link)
 content parser set this flag to true, if the media object contains internal links (this method should only be called by the import parser) More...
 
 containsIntLink ()
 returns true, if mob was marked as containing an intern link (via setContainsIntLink) (this method should only be called by the import parser) More...
 
 _deleteAllUsages ($a_type, $a_id, $a_usage_hist_nr=0, $a_lang="-")
 static More...
 
 _getMobsOfObject ($a_type, $a_id, $a_usage_hist_nr=0, $a_lang="-")
 get mobs of object More...
 
 _saveUsage ($a_mob_id, $a_type, $a_id, $a_usage_hist_nr=0, $a_lang="-")
 Save usage of mob within another container (e.g. More...
 
 _removeUsage ($a_mob_id, $a_type, $a_id, $a_usage_hist_nr=0, $a_lang="-")
 Remove usage of mob in another container. More...
 
 getUsages ($a_include_history=true)
 get all usages of current media object More...
 
 lookupUsages ($a_id, $a_include_history=true)
 Lookup usages of media object. More...
 
 getParentObjectIdForUsage ($a_usage, $a_include_all_access_obj_ids=false)
 Get's the repository object ID of a parent object, if possible. More...
 
 _resizeImage ($a_file, $a_width, $a_height, $a_constrain_prop=false)
 resize image and return new image file ("_width_height" string appended) More...
 
 getDataDirectory ()
 
_saveTempFileAsMediaObject ($name, $tmp_name, $upload=TRUE)
 Create new media object and update page in db and return new media object. More...
 
 uploadAdditionalFile ($a_name, $tmp_name, $a_subdir="")
 Create new media object and update page in db and return new media object. More...
 
 uploadSrtFile ($a_tmp_name, $a_language)
 Upload srt file. More...
 
 getSrtFiles ()
 Get srt files. More...
 
 makeThumbnail ($a_file, $a_thumbname, $a_format="png", $a_size="80")
 Make thumbnail. More...
 
 removeAdditionalFile ($a_file)
 Remove additional file. More...
 
 getLinkedMediaObjects ($a_ignore="")
 Get all media objects linked in map areas of this media object. More...
 
 duplicate ()
 Duplicate media object, return new media object. More...
 
 uploadVideoPreviewPic ($a_prevpic)
 Upload video preview picture. More...
 
 generatePreviewPic ($a_width, $a_height)
 Upload video preview picture. More...
 
 getVideoPreviewPic ($a_filename_only=false)
 Get video preview pic. More...
 
- Public Member Functions inherited from ilObject
 ilObject ($a_id=0, $a_reference=true)
 Constructor @access public. More...
 
 withReferences ()
 determines wehter objects are referenced or not (got ref ids or not) More...
 
 read ($a_force_db=false)
 read object data from db into object More...
 
 getId ()
 get object id @access public More...
 
 setId ($a_id)
 set object id @access public More...
 
 setRefId ($a_id)
 set reference id @access public More...
 
 getRefId ()
 get reference id @access public More...
 
 getType ()
 get object type @access public More...
 
 setType ($a_type)
 set object type @access public More...
 
 getPresentationTitle ()
 get presentation title Normally same as title Overwritten for sessions More...
 
 getTitle ()
 get object title @access public More...
 
 getUntranslatedTitle ()
 get untranslated object title @access public More...
 
 setTitle ($a_title)
 set object title More...
 
 getDescription ()
 get object description More...
 
 setDescription ($a_desc)
 set object description More...
 
 getLongDescription ()
 get object long description (stored in object_description) More...
 
 getImportId ()
 get import id More...
 
 setImportId ($a_import_id)
 set import id More...
 
 getOwner ()
 get object owner More...
 
 getOwnerName ()
 
 _lookupOwnerName ($a_owner_id)
 lookup owner name for owner id More...
 
 setOwner ($a_owner)
 set object owner More...
 
 getCreateDate ()
 get create date @access public More...
 
 getLastUpdateDate ()
 get last update date @access public More...
 
 getDiskUsage ()
 
 setObjDataRecord ($a_record)
 set object_data record (note: this method should only be called from the ilObjectFactory class) More...
 
 create ()
 create More...
 
 update ()
 update object in db More...
 
 MDUpdateListener ($a_element)
 Meta data update listener. More...
 
 createMetaData ()
 create meta data entry More...
 
 updateMetaData ()
 update meta data entry More...
 
 deleteMetaData ()
 delete meta data entry More...
 
 updateOwner ()
 update owner of object in db More...
 
 _getIdForImportId ($a_import_id)
 get current object id for import id (static) More...
 
 _lookupOwner ($a_id)
 lookup object owner More...
 
 _lookupLastUpdate ($a_id, $a_as_string=false)
 lookup last update More...
 
 _getLastUpdateOfObjects ($a_objs)
 Get last update for a set of media objects. More...
 
 _setDeletedDate ($a_ref_id)
 only called in ilTree::saveSubTree More...
 
 _resetDeletedDate ($a_ref_id)
 only called in ilObjectGUI::insertSavedNodes More...
 
 _lookupDeletedDate ($a_ref_id)
 only called in ilObjectGUI::insertSavedNodes More...
 
 _writeTitle ($a_obj_id, $a_title)
 write title to db (static) More...
 
 _writeDescription ($a_obj_id, $a_desc)
 write description to db (static) More...
 
 _writeImportId ($a_obj_id, $a_import_id)
 write import id to db (static) More...
 
 _isInTrash ($a_ref_id)
 checks wether object is in trash More...
 
 _hasUntrashedReference ($a_obj_id)
 checks wether an object has at least one reference that is not in trash More...
 
 _getObjectsDataForType ($a_type, $a_omit_trash=false)
 get all objects of a certain type More...
 
 putInTree ($a_parent_ref)
 maybe this method should be in tree object!? More...
 
 setPermissions ($a_parent_ref)
 set permissions of object More...
 
 setParentRolePermissions ($a_parent_ref)
 Initialize the permissions of parent roles (local roles of categories, global roles...) This method is overwritten in e.g courses, groups for building permission intersections with non_member templates. More...
 
 createReference ()
 creates reference for object More...
 
 countReferences ()
 count references of object More...
 
 delete ()
 delete object or referenced object (in the case of a referenced object, object data is only deleted if last reference is deleted) This function removes an object entirely from system!! More...
 
 initDefaultRoles ()
 init default roles settings Purpose of this function is to create a local role folder and local roles, that are needed depending on the object type If you want to setup default local roles you MUST overwrite this method in derived object classes (see ilObjForum for an example) @access public More...
 
 applyDidacticTemplate ($a_tpl_id)
 Apply template. More...
 
 notify ($a_event, $a_ref_id, $a_parent_non_rbac_id, $a_node_id, $a_params=0)
 notifys an object about an event occured Based on the event passed, each object may decide how it reacts. More...
 
 setRegisterMode ($a_bool)
 
 isUserRegistered ($a_user_id=0)
 
 requireRegistration ()
 
 getXMLZip ()
 
 getHTMLDirectory ()
 
 cloneObject ($a_target_id, $a_copy_id=0, $a_omit_tree=false)
 Clone object permissions, put in tree ... More...
 
 appendCopyInfo ($a_target_id, $a_copy_id)
 Prepend Copy info if object with same name exists in that container. More...
 
 cloneDependencies ($a_target_id, $a_copy_id)
 Clone object dependencies. More...
 
 cloneMetaData ($target_obj)
 Copy meta data. More...
 
 _lookupCreationDate ($a_id)
 Lookup creation date. More...
 

Static Public Member Functions

static _exists ($a_id)
 checks wether a lm content object with specified id exists or not More...
 
static _lookupStandardItemPath ($a_mob_id, $a_url_encode=false, $a_web=true)
 Get path for standard item. More...
 
static _lookupItemPath ($a_mob_id, $a_url_encode=false, $a_web=true, $a_purpose="")
 Get path for item with specific purpose. More...
 
static getMimeType ($a_file)
 get mime type for file More...
 
static _determineWidthHeight ($a_def_width, $a_def_height, $a_format, $a_type, $a_file, $a_reference, $a_constrain_proportions, $a_use_original, $a_user_width, $a_user_height)
 Determine width and height. More...
 
static _getSimpleMimeTypes ()
 Get simple mime types that deactivate parameter property files tab in ILIAS. More...
 
static _useAutoStartParameterOnly ($a_loc, $a_format)
 Check whether only autostart parameter should be supported (instead of parameters input field. More...
 
static getThumbnailPath ($a_mob_id, $a_thumbname)
 Get thumbnail path. More...
 
static getRestrictedFileTypes ()
 Get restricted file types (this is for the input form, this list will be empty, if "allowed list" is empty) More...
 
static getForbiddenFileTypes ()
 Get forbidden file types. More...
 
static getAllowedFileTypes ()
 Get allowed file types. More...
 
static isTypeAllowed ($a_type)
 Is type allowed. More...
 
static fixFilename ($a_name)
 Fix filename of uploaded file. More...
 
static renameExecutables ($a_dir)
 Rename executables. More...
 
- Static Public Member Functions inherited from ilObject
static _lookupObjIdByImportId ($a_import_id)
 
static _getAllReferences ($a_id)
 get all reference ids of object More...
 
static _lookupTitle ($a_id)
 lookup object title More...
 
static _getIdsForTitle ($title, $type='', $partialmatch=false)
 
static _lookupDescription ($a_id)
 lookup object description More...
 
static _lookupObjId ($a_id)
 
static setDeletedDates ($a_ref_ids)
 Set deleted date @global type $ilDB. More...
 
static _lookupType ($a_id, $a_reference=false)
 lookup object type More...
 
static _lookupObjectId ($a_ref_id)
 lookup object id More...
 
static _exists ($a_id, $a_reference=false, $a_type=null)
 checks if an object exists in object_data@access public More...
 
static _getObjectsByType ($a_obj_type="", $a_owner="")
 Get objects by type. More...
 
static _prepareCloneSelection ($a_ref_ids, $new_type, $show_path=true)
 Prepare copy wizard object selection. More...
 
static _getIcon ($a_obj_id="", $a_size="big", $a_type="", $a_offline=false)
 Get icon for repository item. More...
 
static collectDeletionDependencies (&$deps, $a_ref_id, $a_obj_id, $a_type, $a_depth=0)
 Collect deletion dependencies. More...
 
static getDeletionDependencies ($a_obj_id)
 Get deletion dependencies. More...
 
static getLongDescriptions (array $a_obj_ids)
 Get long description data. More...
 
static getAllOwnedRepositoryObjects ($a_user_id)
 Get all ids of objects user owns. More...
 
static hasAutoRating ($a_type, $a_ref_id)
 Check if auto rating is active for parent group/course. More...
 

Data Fields

 $is_alias
 
 $origin_id
 
 $id
 
 $media_items
 
 $contains_int_link
 
- Data Fields inherited from ilObject
const TITLE_LENGTH = 255
 max length of object title More...
 
const DESC_LENGTH = 128
 
 $ilias
 
 $lng
 
 $id
 
 $ref_id
 
 $type
 
 $title
 
 $untranslatedTitle
 
 $desc
 
 $long_desc
 
 $owner
 
 $create_date
 
 $last_update
 
 $import_id
 
 $register = false
 
 $referenced
 
 $objectList
 
 $max_title
 
 $max_desc
 
 $add_dots
 
 $obj_data_record
 object_data record More...
 

Static Protected Member Functions

static handleQuotaUpdate (ilObjMediaObject $a_mob)
 

Detailed Description

Class ilObjMediaObject.

Todo: this class must be integrated with group/folder handling

ILIAS Media Object

Author
Alex Killing alex..nosp@m.kill.nosp@m.ing@g.nosp@m.mx.d.nosp@m.e
Version
$Id$

Definition at line 26 of file class.ilObjMediaObject.php.

Member Function Documentation

◆ _createThumbnailDirectory()

ilObjMediaObject::_createThumbnailDirectory (   $a_obj_id)

Create thumbnail directory.

Definition at line 628 of file class.ilObjMediaObject.php.

629 {
631 ilUtil::createDirectory(ilUtil::getWebspaceDir()."/thumbs/mm_".$a_obj_id);
632 }
static getWebspaceDir($mode="filesystem")
get webspace directory
static createDirectory($a_dir, $a_mod=0755)
create directory

References ilUtil\createDirectory(), and ilUtil\getWebspaceDir().

Referenced by duplicate(), ilMediaItem\getThumbnailTarget(), ilMediaObjectDataSet\importRecord(), and makeThumbnail().

+ Here is the call graph for this function:
+ Here is the caller graph for this function:

◆ _deleteAllUsages()

ilObjMediaObject::_deleteAllUsages (   $a_type,
  $a_id,
  $a_usage_hist_nr = 0,
  $a_lang = "-" 
)

static

Definition at line 1001 of file class.ilObjMediaObject.php.

1002 {
1003 global $ilDB;
1004
1005 $and_hist = "";
1006 if ($a_usage_hist_nr !== false)
1007 {
1008 $and_hist = " AND usage_hist_nr = ".$ilDB->quote($a_usage_hist_nr, "integer");
1009 }
1010
1011 $mob_ids = array();
1012 $set = $ilDB->query("SELECT id FROM mob_usage".
1013 " WHERE usage_type = ".$ilDB->quote($a_type, "text").
1014 " AND usage_id = ".$ilDB->quote($a_id, "integer").
1015 " AND usage_lang = ".$ilDB->quote($a_lang, "text").
1016 $and_hist);
1017 while($row = $ilDB->fetchAssoc($set))
1018 {
1019 $mob_ids[] = $row["id"];
1020 }
1021
1022 $q = "DELETE FROM mob_usage WHERE usage_type = ".
1023 $ilDB->quote($a_type, "text").
1024 " AND usage_id= ".$ilDB->quote($a_id, "integer").
1025 " AND usage_lang = ".$ilDB->quote($a_lang, "text").
1026 $and_hist;
1027 $ilDB->manipulate($q);
1028
1029 foreach($mob_ids as $mob_id)
1030 {
1031 self::handleQuotaUpdate(new self($mob_id));
1032 }
1033 }
static handleQuotaUpdate(ilObjMediaObject $a_mob)
global $ilDB

References $ilDB, $row, and handleQuotaUpdate().

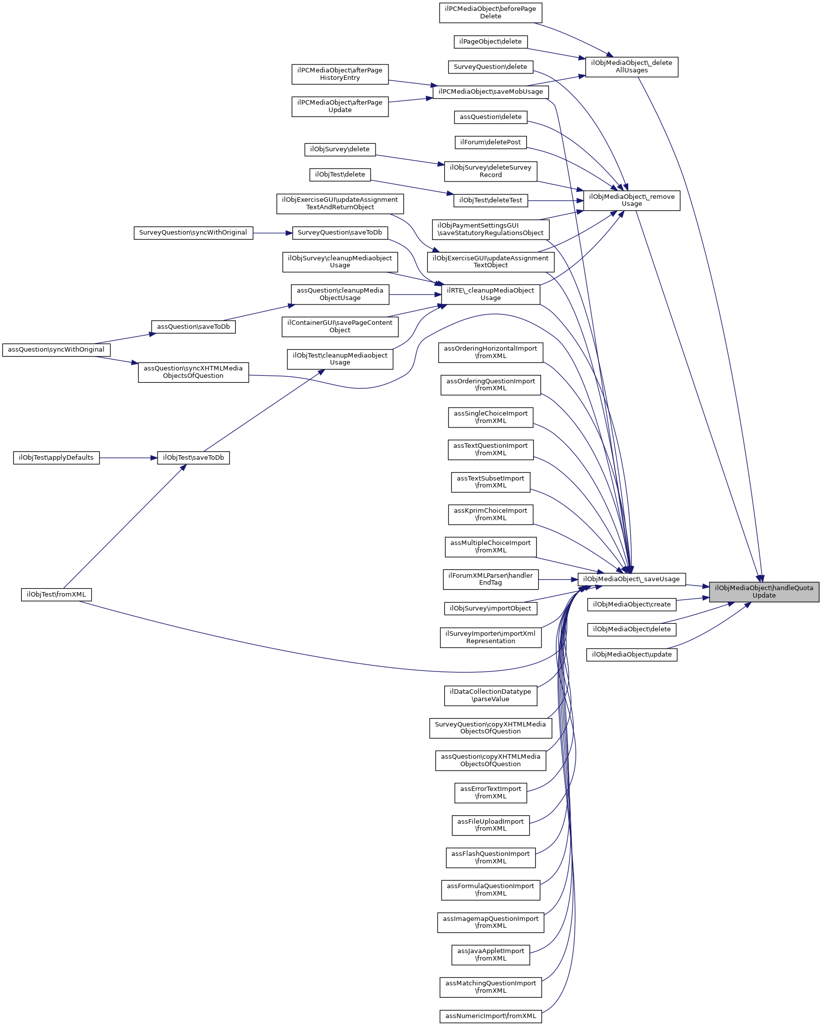
Referenced by ilPCMediaObject\beforePageDelete(), ilPageObject\delete(), and ilPCMediaObject\saveMobUsage().

+ Here is the call graph for this function:
+ Here is the caller graph for this function:

◆ _determineWidthHeight()

static ilObjMediaObject::_determineWidthHeight (   $a_def_width,
  $a_def_height,
  $a_format,
  $a_type,
  $a_file,
  $a_reference,
  $a_constrain_proportions,
  $a_use_original,
  $a_user_width,
  $a_user_height 
)
static

Determine width and height.

Definition at line 1477 of file class.ilObjMediaObject.php.

1480 {
1481 global $lng;
1482
1483 // determine width and height of known image types
1484 $width = $a_def_width;
1485 $height = $a_def_height;
1486 $info = "";
1487
1488 if ($a_format == "audio/mpeg")
1489 {
1490 $width = 300;
1491 $height = 20;
1492 }
1493
1494 if (ilUtil::deducibleSize($a_format))
1495 {
1496 include_once("./Services/MediaObjects/classes/class.ilMediaImageUtil.php");
1497 if ($a_type == "File")
1498 {
1500 }
1501 else
1502 {
1503 $size = ilMediaImageUtil::getImageSize($a_reference);
1504 }
1505 }
1506
1507 if ($a_use_original)
1508 {
1509 if ($size[0] > 0 && $size[1] > 0)
1510 {
1511 $width = $size[0];
1512 $height = $size[1];
1513 }
1514 else
1515 {
1516 $info = $lng->txt("cont_could_not_determine_resource_size");
1517 }
1518 }
1519 else
1520 {
1521 $w = (int) $a_user_width;
1522 $h = (int) $a_user_height;
1523 $width = $w;
1524 $height = $h;
1525//echo "<br>C-$width-$height-";
1526 if (ilUtil::deducibleSize($a_format) && $a_constrain_proportions)
1527 {
1528 if ($size[0] > 0 && $size[1] > 0)
1529 {
1530 if ($w > 0)
1531 {
1532 $wr = $size[0] / $w;
1533 }
1534 if ($h > 0)
1535 {
1536 $hr = $size[1] / $h;
1537 }
1538//echo "<br>+".$wr."+".$size[0]."+".$w."+";
1539//echo "<br>+".$hr."+".$size[1]."+".$h."+";
1540 $r = max($wr, $hr);
1541 if ($r > 0)
1542 {
1543 $width = (int) ($size[0]/$r);
1544 $height = (int) ($size[1]/$r);
1545 }
1546 }
1547 }
1548//echo "<br>D-$width-$height-";
1549 }
1550//echo "<br>E-$width-$height-";
1551 return array("width" => $width, "height" => $height, "info" => $info);
1552 }
$size
Definition: RandomTest.php:79
static getImageSize($a_location)
Get image size from location.
static deducibleSize($a_mime)
checks if mime type is provided by getimagesize()

References ilObject\$lng, $size, ilUtil\deducibleSize(), and ilMediaImageUtil\getImageSize().

Referenced by ilObjMediaPoolGUI\createMediaFromUploadDir(), ilDataCollectionDatatype\parseValue(), ilObjMediaObjectGUI\savePropertiesObject(), and ilObjMediaObjectGUI\setObjectPerCreationForm().

+ Here is the call graph for this function:
+ Here is the caller graph for this function:

◆ _exists()

static ilObjMediaObject::_exists (   $a_id)
static

checks wether a lm content object with specified id exists or not

Parameters
int$idid
Returns
boolean true, if lm content object exists

Definition at line 84 of file class.ilObjMediaObject.php.

85 {
86 global $ilDB;
87
88 include_once("./Services/Link/classes/class.ilInternalLink.php");
89 if (is_int(strpos($a_id, "_")))
90 {
92 }
93
94 return parent::_exists($a_id, false);
95 }

References $ilDB, and ilInternalLink\_extractObjIdOfTarget().

Referenced by ilInternalLink\_exists(), ilRTE\_getMediaObjects(), ilRTE\_replaceMediaObjectImageSrc(), ilObjTest\addQTIMaterial(), assQuestion\addQTIMaterial(), assQuestion\delete(), ilForum\deletePost(), ilObjTest\deleteTest(), ilTestExport\exportXHTMLMediaObjects(), ilQuestionpoolExport\exportXHTMLMediaObjects(), ilObjTest\exportXMLMediaObjects(), ilObjQuestionPool\exportXMLMediaObjects(), ilObjPaymentSettingsGUI\saveStatutoryRegulationsObject(), ilForumXMLWriter\start(), and ilObjExerciseGUI\updateAssignmentTextObject().

+ Here is the call graph for this function:
+ Here is the caller graph for this function:

◆ _getDirectory()

ilObjMediaObject::_getDirectory (   $a_mob_id)

get directory for files of media object (static)

Parameters
int$a_mob_idmedia object id

Definition at line 555 of file class.ilObjMediaObject.php.

556 {
557 return ilUtil::getWebspaceDir()."/mobs/mm_".$a_mob_id;
558 }

References ilUtil\getWebspaceDir().

Referenced by ilObjMediaObjectGUI\_getMediaInfoHTML(), ilObjMediaCastAccess\_lookupDiskUsage(), _saveTempFileAsMediaObject(), ilObjMediaCastGUI\convertFileObject(), ilPCInteractiveImageGUI\create(), createDirectory(), ilObjMediaPoolGUI\createMediaFromUploadDir(), ilSCORM13Package\dbImportSco(), delete(), ilNewsItem\deliverMobFile(), ilObjMediaCastGUI\determinePlaytimeObject(), duplicate(), ilObjMediaObjectGUI\executeCommand(), ilObjMediaCastGUI\extractPreviewImageObject(), ilPDNewsTableGUI\fillRow(), generatePreviewPic(), ilMediaItem\getDirectory(), getFilesOfDirectory(), ilBlogPostingGUI\getFirstMediaObjectAsTag(), ilObjMediaObjectGUI\getFullscreenSizeObject(), ilMediaItem\getOriginalSize(), ilPortfolioTemplatePage\getPageDiskSize(), getSrtFiles(), ilObjMediaObjectGUI\getStandardSizeObject(), getVideoPreviewPic(), ilMediaObjectDataSet\getXmlRecord(), ilMediaObjectDataSet\importRecord(), makeThumbnail(), ilDataCollectionDatatype\parseHTML(), ilDataCollectionDatatype\parseValue(), removeAdditionalFile(), ilObjMediaObjectGUI\resizeImagesObject(), ilObjMediaObjectGUI\savePropertiesObject(), ilObjMediaObjectGUI\setObjectPerCreationForm(), ilPCInteractiveImageGUI\update(), ilObjMediaCastGUI\updateMediaItem(), and uploadAdditionalFile().

+ Here is the call graph for this function:
+ Here is the caller graph for this function:

◆ _getMobsOfObject()

ilObjMediaObject::_getMobsOfObject (   $a_type,
  $a_id,
  $a_usage_hist_nr = 0,
  $a_lang = "-" 
)

get mobs of object

Definition at line 1038 of file class.ilObjMediaObject.php.

1039 {
1040 global $ilDB;
1041
1042 $lstr = "";
1043 if ($a_lang != "")
1044 {
1045 $lstr = " AND usage_lang = ".$ilDB->quote($a_lang, "text");
1046 }
1047 $hist_str = "";
1048 if ($a_usage_hist_nr !== false)
1049 {
1050 $hist_str = " AND usage_hist_nr = ".$ilDB->quote($a_usage_hist_nr, "integer");
1051 }
1052
1053 $q = "SELECT * FROM mob_usage WHERE ".
1054 "usage_type = ".$ilDB->quote($a_type, "text")." AND ".
1055 "usage_id = ".$ilDB->quote($a_id, "integer").
1056 $lstr.$hist_str;
1057 $mobs = array();
1058 $mob_set = $ilDB->query($q);
1059 while($mob_rec = $ilDB->fetchAssoc($mob_set))
1060 {
1061 if (ilObject::_lookupType($mob_rec["id"]) == "mob")
1062 {
1063 $mobs[$mob_rec["id"]] = $mob_rec["id"];
1064 }
1065 }
1066
1067 return $mobs;
1068 }
static _lookupType($a_id, $a_reference=false)
lookup object type
$mobs

References $ilDB, $mobs, and ilObject\_lookupType().

Referenced by ilRTE\_cleanupMediaObjectUsage(), SurveyQuestion\addMaterialTag(), ilObjSurvey\addMaterialTag(), ilObjTest\addQTIMaterial(), assQuestion\addQTIMaterial(), ilPCMediaObject\afterPageUpdate(), ilPCMediaObject\beforePageDelete(), ilCOPageHTMLExport\collectPageElements(), SurveyQuestion\copyXHTMLMediaObjectsOfQuestion(), assQuestion\copyXHTMLMediaObjectsOfQuestion(), SurveyQuestion\delete(), assQuestion\delete(), ilPageObject\delete(), ilForum\deletePost(), ilObjSurvey\deleteSurveyRecord(), ilObjTest\deleteTest(), ilObjGlossary\exportHTMLGlossaryTerms(), ilObjContentObject\exportHTMLGlossaryTerms(), ilObjContentObject\exportHTMLPages(), ilSurveyExport\exportXHTMLMediaObjects(), ilTestExport\exportXHTMLMediaObjects(), ilQuestionpoolExport\exportXHTMLMediaObjects(), ilPageObject\getLastUpdateOfIncludedElements(), ilSoapUtils\getMobsOfObject(), ilCOPageExporter\getXmlExportHeadDependencies(), ilObjPaymentSettingsGUI\saveStatutoryRegulationsObject(), ilForumXMLWriter\start(), assQuestion\syncXHTMLMediaObjectsOfQuestion(), assClozeTest\toJSON(), assErrorText\toJSON(), assImagemapQuestion\toJSON(), assKprimChoice\toJSON(), assMatchingQuestion\toJSON(), assMultipleChoice\toJSON(), assOrderingHorizontal\toJSON(), assOrderingQuestion\toJSON(), assSingleChoice\toJSON(), and assTextSubset\toJSON().

+ Here is the call graph for this function:
+ Here is the caller graph for this function:

◆ _getSimpleMimeTypes()

static ilObjMediaObject::_getSimpleMimeTypes ( )
static

Get simple mime types that deactivate parameter property files tab in ILIAS.

Definition at line 1558 of file class.ilObjMediaObject.php.

1559 {
1560 return array("image/x-ms-bmp", "image/gif", "image/jpeg", "image/x-portable-bitmap",
1561 "image/png", "image/psd", "image/tiff", "application/pdf");
1562 }

Referenced by ilObjMediaObjectGUI\getTabs(), ilPCMediaObjectGUI\initAliasForm(), ilObjMediaObjectGUI\initForm(), and ilObjMediaObjectGUI\savePropertiesObject().

+ Here is the caller graph for this function:

◆ _getThumbnailDirectory()

ilObjMediaObject::_getThumbnailDirectory (   $a_mob_id,
  $a_mode = "filesystem" 
)

get directory for files of media object (static)

Parameters
int$a_mob_idmedia object id

Definition at line 575 of file class.ilObjMediaObject.php.

576 {
577 return ilUtil::getWebspaceDir($a_mode)."/thumbs/mm_".$a_mob_id;
578 }

References ilUtil\getWebspaceDir().

Referenced by delete(), duplicate(), ilMediaItem\getThumbnailDirectory(), getThumbnailPath(), and makeThumbnail().

+ Here is the call graph for this function:
+ Here is the caller graph for this function:

◆ _getURL()

ilObjMediaObject::_getURL (   $a_mob_id)

get directory for files of media object (static)

Parameters
int$a_mob_idmedia object id

Definition at line 565 of file class.ilObjMediaObject.php.

566 {
567 return ilUtil::getHtmlPath(ilUtil::getWebspaceDir()."/mobs/mm_".$a_mob_id);
568 }
static getHtmlPath($relative_path)
get url of path

References ilUtil\getHtmlPath(), and ilUtil\getWebspaceDir().

Referenced by ilMediaCastTableGUI\fillRow(), ilDataCollectionDatatype\parseHTML(), ilObjMediaCastGUI\showGallery(), and ilNewsForContextBlockGUI\showNews().

+ Here is the call graph for this function:
+ Here is the caller graph for this function:

◆ _lookupItemPath()

static ilObjMediaObject::_lookupItemPath (   $a_mob_id,
  $a_url_encode = false,
  $a_web = true,
  $a_purpose = "" 
)
static

Get path for item with specific purpose.

Parameters
int$a_mob_idmedia object id

Definition at line 596 of file class.ilObjMediaObject.php.

598 {
599 if ($a_purpose == "")
600 {
601 $a_purpose = "Standard";
602 }
603 $location = ilMediaItem::_lookupLocationForMobId($a_mob_id, $a_purpose);
604 if (preg_match("/https?\:/i",$location))
605 return $location;
606
607 if ($a_url_encode)
608 $location = rawurlencode($location);
609
610 $path = ($a_web)
611 ? ILIAS_HTTP_PATH
612 : ".";
613
614 return $path."/data/".CLIENT_ID."/mobs/mm_".$a_mob_id."/".$location;
615 }
$location
Definition: buildRTE.php:44
static _lookupLocationForMobId($a_mob_id, $a_purpose)
Lookup location for mob id.
$path
Definition: index.php:22

References $location, $path, and ilMediaItem\_lookupLocationForMobId().

Referenced by _lookupStandardItemPath(), ilMediaCastTableGUI\fillRow(), and ilObjectFeedWriter\ilObjectFeedWriter().

+ Here is the call graph for this function:
+ Here is the caller graph for this function:

◆ _lookupStandardItemPath()

static ilObjMediaObject::_lookupStandardItemPath (   $a_mob_id,
  $a_url_encode = false,
  $a_web = true 
)
static

Get path for standard item.

Parameters
int$a_mob_idmedia object id

Definition at line 585 of file class.ilObjMediaObject.php.

587 {
588 return ilObjMediaObject::_lookupItemPath($a_mob_id, $a_url_encode, $a_web, "Standard");
589 }
static _lookupItemPath($a_mob_id, $a_url_encode=false, $a_web=true, $a_purpose="")
Get path for item with specific purpose.

References _lookupItemPath().

Referenced by ilSCORM2004ScoGUI\getExportResources().

+ Here is the call graph for this function:
+ Here is the caller graph for this function:

◆ _removeUsage()

ilObjMediaObject::_removeUsage (   $a_mob_id,
  $a_type,
  $a_id,
  $a_usage_hist_nr = 0,
  $a_lang = "-" 
)

Remove usage of mob in another container.

Definition at line 1094 of file class.ilObjMediaObject.php.

1095 {
1096 global $ilDB;
1097
1098 $q = "DELETE FROM mob_usage WHERE ".
1099 " id = ".$ilDB->quote((int) $a_mob_id, "integer")." AND ".
1100 " usage_type = ".$ilDB->quote($a_type, "text")." AND ".
1101 " usage_id = ".$ilDB->quote((int) $a_id, "integer")." AND ".
1102 " usage_lang = ".$ilDB->quote($a_lang, "text")." AND ".
1103 " usage_hist_nr = ".$ilDB->quote((int) $a_usage_hist_nr, "integer");
1104 $ilDB->manipulate($q);
1105
1106 self::handleQuotaUpdate(new self($a_mob_id));
1107 }

References $ilDB, and handleQuotaUpdate().

Referenced by ilRTE\_cleanupMediaObjectUsage(), SurveyQuestion\delete(), assQuestion\delete(), ilForum\deletePost(), ilObjSurvey\deleteSurveyRecord(), ilObjTest\deleteTest(), ilObjPaymentSettingsGUI\saveStatutoryRegulationsObject(), and ilObjExerciseGUI\updateAssignmentTextObject().

+ Here is the call graph for this function:
+ Here is the caller graph for this function:

◆ _resizeImage()

ilObjMediaObject::_resizeImage (   $a_file,
  $a_width,
  $a_height,
  $a_constrain_prop = false 
)

resize image and return new image file ("_width_height" string appended)

Parameters
string$a_filefull file name
int$a_widthwidth
int$a_heightheight

Definition at line 1445 of file class.ilObjMediaObject.php.

1446 {
1447 $file_path = pathinfo($a_file);
1448 $location = substr($file_path["basename"],0,strlen($file_path["basename"]) -
1449 strlen($file_path["extension"]) - 1)."_".
1450 $a_width."_".
1451 $a_height.".".$file_path["extension"];
1452 $target_file = $file_path["dirname"]."/".
1453 $location;
1454 ilUtil::resizeImage($a_file, $target_file,
1455 (int) $a_width, (int) $a_height, $a_constrain_prop);
1456
1457 return $location;
1458 }
static resizeImage($a_from, $a_to, $a_width, $a_height, $a_constrain_prop=false)
resize image

References $location, and ilUtil\resizeImage().

Referenced by ilDataCollectionDatatype\parseValue(), ilObjMediaObjectGUI\resizeImagesObject(), ilObjMediaObjectGUI\savePropertiesObject(), and ilObjMediaObjectGUI\setObjectPerCreationForm().

+ Here is the call graph for this function:
+ Here is the caller graph for this function:

◆ _saveTempFileAsMediaObject()

& ilObjMediaObject::_saveTempFileAsMediaObject (   $name,
  $tmp_name,
  $upload = TRUE 
)

Create new media object and update page in db and return new media object.

Definition at line 1596 of file class.ilObjMediaObject.php.

1597 {
1598 // create dummy object in db (we need an id)
1599 $media_object = new ilObjMediaObject();
1600 $media_object->setTitle($name);
1601 $media_object->setDescription("");
1602 $media_object->create();
1603
1604 // determine and create mob directory, move uploaded file to directory
1605 $media_object->createDirectory();
1606 $mob_dir = ilObjMediaObject::_getDirectory($media_object->getId());
1607
1608 $media_item =& new ilMediaItem();
1609 $media_object->addMediaItem($media_item);
1610 $media_item->setPurpose("Standard");
1611
1612 $file = $mob_dir."/".$name;
1613 if ($upload)
1614 {
1615 ilUtil::moveUploadedFile($tmp_name,$name, $file);
1616 }
1617 else
1618 {
1619 copy($tmp_name, $file);
1620 }
1621 // get mime type
1623 $location = $name;
1624 // set real meta and object data
1625 $media_item->setFormat($format);
1626 $media_item->setLocation($location);
1627 $media_item->setLocationType("LocalFile");
1628 $media_object->setTitle($name);
1629 $media_object->setDescription($format);
1630
1631 if (ilUtil::deducibleSize($format))
1632 {
1633 include_once("./Services/MediaObjects/classes/class.ilMediaImageUtil.php");
1635 $media_item->setWidth($size[0]);
1636 $media_item->setHeight($size[1]);
1637 }
1638 $media_item->setHAlign("Left");
1639
1640 self::renameExecutables($mob_dir);
1641 include_once("./Services/MediaObjects/classes/class.ilMediaSvgSanitizer.php");
1642 ilMediaSvgSanitizer::sanitizeDir($mob_dir); // see #20339
1643
1644 $media_object->update();
1645
1646 return $media_object;
1647 }
print $file
Class ilMediaItem.
static sanitizeDir($a_path)
Sanitize directory recursively.
_getDirectory($a_mob_id)
get directory for files of media object (static)
static getMimeType($a_file)
get mime type for file
ilObjMediaObject($a_id=0)
Constructor @access public.
static renameExecutables($a_dir)
Rename executables.
static moveUploadedFile($a_file, $a_name, $a_target, $a_raise_errors=true, $a_mode="move_uploaded")
move uploaded file

References $file, $location, $size, _getDirectory(), ilUtil\deducibleSize(), ilMediaImageUtil\getImageSize(), getMimeType(), ilObjMediaObject(), ilUtil\moveUploadedFile(), renameExecutables(), and ilMediaSvgSanitizer\sanitizeDir().

Referenced by assClozeTestImport\fromXML(), assErrorTextImport\fromXML(), assFileUploadImport\fromXML(), assFlashQuestionImport\fromXML(), assFormulaQuestionImport\fromXML(), assImagemapQuestionImport\fromXML(), assJavaAppletImport\fromXML(), assMatchingQuestionImport\fromXML(), assNumericImport\fromXML(), assOrderingHorizontalImport\fromXML(), assOrderingQuestionImport\fromXML(), assSingleChoiceImport\fromXML(), assTextQuestionImport\fromXML(), assTextSubsetImport\fromXML(), assKprimChoiceImport\fromXML(), assMultipleChoiceImport\fromXML(), ilObjTest\fromXML(), ilForumXMLParser\handlerEndTag(), ilObjSurvey\importObject(), ilSurveyImporter\importXmlRepresentation(), and ilSoapUtils\saveTempFileAsMediaObject().

+ Here is the call graph for this function:
+ Here is the caller graph for this function:

◆ _saveUsage()

ilObjMediaObject::_saveUsage (   $a_mob_id,
  $a_type,
  $a_id,
  $a_usage_hist_nr = 0,
  $a_lang = "-" 
)

Save usage of mob within another container (e.g.

page)

Definition at line 1073 of file class.ilObjMediaObject.php.

1074 {
1075 global $ilDB;
1076
1077 $ilDB->replace("mob_usage",
1078 array(
1079 "id" => array("integer", (int) $a_mob_id),
1080 "usage_type" => array("text", $a_type),
1081 "usage_id" => array("integer", $a_id),
1082 "usage_lang" => array("text", $a_lang),
1083 "usage_hist_nr" => array("integer", (int) $a_usage_hist_nr)
1084 ),
1085 array()
1086 );
1087
1088 self::handleQuotaUpdate(new self($a_mob_id));
1089 }

References $ilDB, and handleQuotaUpdate().

Referenced by ilRTE\_cleanupMediaObjectUsage(), SurveyQuestion\copyXHTMLMediaObjectsOfQuestion(), assQuestion\copyXHTMLMediaObjectsOfQuestion(), assErrorTextImport\fromXML(), assFileUploadImport\fromXML(), assFlashQuestionImport\fromXML(), assFormulaQuestionImport\fromXML(), assImagemapQuestionImport\fromXML(), assJavaAppletImport\fromXML(), assMatchingQuestionImport\fromXML(), assNumericImport\fromXML(), assOrderingHorizontalImport\fromXML(), assOrderingQuestionImport\fromXML(), assSingleChoiceImport\fromXML(), assTextQuestionImport\fromXML(), assTextSubsetImport\fromXML(), assKprimChoiceImport\fromXML(), assMultipleChoiceImport\fromXML(), ilObjTest\fromXML(), ilForumXMLParser\handlerEndTag(), ilObjSurvey\importObject(), ilSurveyImporter\importXmlRepresentation(), ilDataCollectionDatatype\parseValue(), ilPCMediaObject\saveMobUsage(), ilObjPaymentSettingsGUI\saveStatutoryRegulationsObject(), assQuestion\syncXHTMLMediaObjectsOfQuestion(), and ilObjExerciseGUI\updateAssignmentTextObject().

+ Here is the call graph for this function:
+ Here is the caller graph for this function:

◆ _useAutoStartParameterOnly()

static ilObjMediaObject::_useAutoStartParameterOnly (   $a_loc,
  $a_format 
)
static

Check whether only autostart parameter should be supported (instead of parameters input field.

This should be the same behaviour as mp3/flv in page.xsl

Definition at line 1575 of file class.ilObjMediaObject.php.

1576 {
1577 $lpath = pathinfo($a_loc);
1578 if ($lpath["extension"] == "mp3" && $a_format == "audio/mpeg")
1579 {
1580 return true;
1581 }
1582 if ($lpath["extension"] == "flv")
1583 {
1584 return true;
1585 }
1586 if (in_array($a_format, array("video/mp4", "video/webm")))
1587 {
1588 return true;
1589 }
1590 return false;
1591 }

Referenced by ilPCMediaObjectGUI\getAliasValues(), ilObjMediaObjectGUI\getValues(), ilPCMediaObjectGUI\initAliasForm(), ilObjMediaObjectGUI\initForm(), ilPCMediaObjectGUI\saveAliasProperties(), and ilObjMediaObjectGUI\savePropertiesObject().

+ Here is the caller graph for this function:

◆ addMediaItem()

ilObjMediaObject::addMediaItem (   $a_item)

add media item to media object

Parameters
object$a_itemmedia item object

Definition at line 257 of file class.ilObjMediaObject.php.

258 {
259 $this->media_items[] = $a_item;
260 }

◆ containsIntLink()

ilObjMediaObject::containsIntLink ( )

returns true, if mob was marked as containing an intern link (via setContainsIntLink) (this method should only be called by the import parser)

Definition at line 993 of file class.ilObjMediaObject.php.

References $contains_int_link.

◆ create()

ilObjMediaObject::create (   $a_create_meta_data = false,
  $a_save_media_items = true 
)

create media object in db

Definition at line 435 of file class.ilObjMediaObject.php.

436 {
437 parent::create();
438
439 if (!$a_create_meta_data)
440 {
441 $this->createMetaData();
442 }
443
444 if ($a_save_media_items)
445 {
446 $media_items =& $this->getMediaItems();
447 for($i=0; $i<count($media_items); $i++)
448 {
449 $item =& $media_items[$i];
450 $item->setMobId($this->getId());
451 $item->setNr($i+1);
452 $item->create();
453 }
454 }
455
457
458 global $ilAppEventHandler;
459 $ilAppEventHandler->raise('Services/MediaObjects',
460 'create',
461 array('object' => $this,
462 'obj_type' => 'mob',
463 'obj_id' => $this->getId())
464 );
465 }
getId()
get object id @access public
& getMediaItems()
get all media items
createMetaData()
create meta data entry

References $media_items, createMetaData(), getId(), getMediaItems(), and handleQuotaUpdate().

+ Here is the call graph for this function:

◆ createDirectory()

ilObjMediaObject::createDirectory ( )

Create file directory of media object.

Definition at line 620 of file class.ilObjMediaObject.php.

References _getDirectory(), ilUtil\createDirectory(), and getId().

+ Here is the call graph for this function:

◆ createMetaData()

ilObjMediaObject::createMetaData ( )

create meta data entry

Reimplemented from ilObject.

Definition at line 197 of file class.ilObjMediaObject.php.

198 {
199 include_once 'Services/MetaData/classes/class.ilMDCreator.php';
200
201 global $ilUser;
202
203 $md_creator = new ilMDCreator(0, $this->getId(), $this->getType());
204 $md_creator->setTitle($this->getTitle());
205 $md_creator->setTitleLanguage($ilUser->getPref('language'));
206 $md_creator->setDescription($this->getDescription());
207 $md_creator->setDescriptionLanguage($ilUser->getPref('language'));
208 $md_creator->setKeywordLanguage($ilUser->getPref('language'));
209 $md_creator->setLanguage($ilUser->getPref('language'));
210 $md_creator->create();
211
212 return true;
213 }
getTitle()
get object title @access public
getDescription()
get description of media object
getType()
get object type @access public
global $ilUser
Definition: imgupload.php:15

References $ilUser, getDescription(), getId(), getTitle(), and ilObject\getType().

Referenced by create().

+ Here is the call graph for this function:
+ Here is the caller graph for this function:

◆ createReference()

ilObjMediaObject::createReference ( )

creates reference for object

@access public

Returns
integer reference_id of object

Reimplemented from ilObject.

Definition at line 62 of file class.ilObjMediaObject.php.

63 {
64 $this->ilias->raiseError("Operation ilObjMedia::createReference() not allowed.",$this->ilias->error_obj->FATAL);
65 }
redirection script todo: (a better solution should control the processing via a xml file)

◆ delete()

ilObjMediaObject::delete ( )

delete media object

Reimplemented from ilObject.

Definition at line 100 of file class.ilObjMediaObject.php.

101 {
102 if (!($this->getId() > 0))
103 {
104 return;
105 }
106
107 $usages = $this->getUsages();
108
109 if (count($usages) == 0)
110 {
111 // remove directory
113
114 // remove thumbnail directory
116
117 // delete meta data of mob
118 $this->deleteMetaData();
119
120 // delete media items
122
123 // this is just to make sure, there should be no entries left at
124 // this point as they depend on the usage
126
127 // delete object
128 parent::delete();
129 }
130 }
deleteAllItemsOfMob($a_mob_id)
static
deleteMetaData()
delete meta data entry
getUsages($a_include_history=true)
get all usages of current media object
_getThumbnailDirectory($a_mob_id, $a_mode="filesystem")
get directory for files of media object (static)
static delDir($a_dir, $a_clean_only=false)
removes a dir and all its content (subdirs and files) recursively

References _getDirectory(), _getThumbnailDirectory(), ilUtil\delDir(), ilMediaItem\deleteAllItemsOfMob(), deleteMetaData(), getId(), getUsages(), and handleQuotaUpdate().

+ Here is the call graph for this function:

◆ deleteMetaData()

ilObjMediaObject::deleteMetaData ( )

delete meta data entry

Reimplemented from ilObject.

Definition at line 243 of file class.ilObjMediaObject.php.

244 {
245 // Delete meta data
246 include_once('Services/MetaData/classes/class.ilMD.php');
247 $md = new ilMD(0, $this->getId(), $this->getType());
248 $md->deleteAll();
249 }

References getId(), and ilObject\getType().

Referenced by delete().

+ Here is the call graph for this function:
+ Here is the caller graph for this function:

◆ duplicate()

ilObjMediaObject::duplicate ( )

Duplicate media object, return new media object.

Definition at line 1865 of file class.ilObjMediaObject.php.

1866 {
1867 $new_obj = new ilObjMediaObject();
1868 $new_obj->setTitle($this->getTitle());
1869 $new_obj->setDescription($this->getDescription());
1870
1871 // media items
1872 foreach($this->getMediaItems() as $key => $val)
1873 {
1874 $new_obj->addMediaItem($val);
1875 }
1876
1877 $new_obj->create(false, true);
1878
1879 // files
1880 $new_obj->createDirectory();
1881 self::_createThumbnailDirectory($new_obj->getId());
1883 ilObjMediaObject::_getDirectory($new_obj->getId()));
1885 ilObjMediaObject::_getThumbnailDirectory($new_obj->getId()));
1886
1887 // meta data
1888 include_once("Services/MetaData/classes/class.ilMD.php");
1889 $md = new ilMD(0, $this->getId(), "mob");
1890 $new_md = $md->cloneMD(0, $new_obj->getId(), "mob");
1891
1892 return $new_obj;
1893 }
_createThumbnailDirectory($a_obj_id)
Create thumbnail directory.
static rCopy($a_sdir, $a_tdir, $preserveTimeAttributes=false)
Copies content of a directory $a_sdir recursively to a directory $a_tdir.

References _createThumbnailDirectory(), _getDirectory(), _getThumbnailDirectory(), getDescription(), getId(), getMediaItems(), getTitle(), ilObjMediaObject(), and ilUtil\rCopy().

+ Here is the call graph for this function:

◆ exportFiles()

ilObjMediaObject::exportFiles (   $a_target_dir)

export all media files of object to target directory note: target directory must be the export target directory, "/objects/il_<inst>_mob_<mob_id>/..." will be appended to this directory

Parameters
string$a_target_dirtarget directory

Definition at line 895 of file class.ilObjMediaObject.php.

896 {
897 $subdir = "il_".IL_INST_ID."_mob_".$this->getId();
898 ilUtil::makeDir($a_target_dir."/objects/".$subdir);
899
900 $mobdir = ilUtil::getWebspaceDir()."/mobs/mm_".$this->getId();
901 ilUtil::rCopy($mobdir, $a_target_dir."/objects/".$subdir);
902//echo "from:$mobdir:to:".$a_target_dir."/objects/".$subdir.":<br>";
903 }
static makeDir($a_dir)
creates a new directory and inherits all filesystem permissions of the parent directory You may pass ...

References getId(), ilUtil\getWebspaceDir(), ilUtil\makeDir(), and ilUtil\rCopy().

+ Here is the call graph for this function:

◆ exportMediaFullscreen()

ilObjMediaObject::exportMediaFullscreen (   $a_target_dir,
  $pg_obj 
)

Definition at line 905 of file class.ilObjMediaObject.php.

906 {
907 $subdir = "il_".IL_INST_ID."_mob_".$this->getId();
908 $a_target_dir = $a_target_dir."/objects/".$subdir;
909 ilUtil::makeDir($a_target_dir);
910 $tpl = new ilTemplate("tpl.fullscreen.html", true, true, "Modules/LearningModule");
911 $tpl->setCurrentBlock("ilMedia");
912
913 //$int_links = $page_object->getInternalLinks();
914 $med_links = ilMediaItem::_getMapAreasIntLinks($this->getId());
915
916 // @todo
917 //$link_xml = $this->getLinkXML($med_links, $this->getLayoutLinkTargets());
918
919 require_once("./Services/MediaObjects/classes/class.ilObjMediaObject.php");
920 //$media_obj = new ilObjMediaObject($_GET["mob_id"]);
921 require_once("./Services/COPage/classes/class.ilPageObject.php");
922
923 $xml = "<dummy>";
924 // todo: we get always the first alias now (problem if mob is used multiple
925 // times in page)
926 $xml.= $pg_obj->getMediaAliasElement($this->getId());
927 $xml.= $this->getXML(IL_MODE_OUTPUT);
928 //$xml.= $link_xml;
929 $xml.="</dummy>";
930
931 //die(htmlspecialchars($xml));
932
933 $xsl = file_get_contents("./Services/COPage/xsl/page.xsl");
934 $args = array( '/_xml' => $xml, '/_xsl' => $xsl );
935 $xh = xslt_create();
936
937 //echo "<b>XML:</b>".htmlentities($xml);
938 // determine target frames for internal links
939 $wb_path = "";
940 $enlarge_path = "";
941 $params = array ('mode' => "fullscreen", 'enlarge_path' => $enlarge_path,
942 'link_params' => "ref_id=".$_GET["ref_id"],'fullscreen_link' => "",
943 'ref_id' => $_GET["ref_id"], 'webspace_path' => $wb_path);
944 $output = xslt_process($xh,"arg:/_xml","arg:/_xsl",NULL,$args, $params);
945 //echo xslt_error($xh);
946 xslt_free($xh);
947
948 // unmask user html
949 include_once("./Services/MediaObjects/classes/class.ilPlayerUtil.php");
950 $tpl->setVariable("LOCATION_CONTENT_STYLESHEET", "../../css/style.css");
951 $tpl->setVariable("LOCATION_STYLESHEET", "../../css/system.css");
952 $tpl->setVariable("MEDIA_CONTENT", $output);
953 $output = $tpl->get();
954 //$output = preg_replace("/\/mobs\/mm_(\d+)\/([^\"]+)/i","$2",$output);
955 $output = preg_replace("/mobs\/mm_(\d+)\/([^\"]+)/i","$2",$output);
956 $output = preg_replace("/\.\/Services\/MediaObjects\/flash_mp3_player/i","../../players",$output);
957 $output = preg_replace("/\.\/".str_replace("/", "\/", ilPlayerUtil::getFlashVideoPlayerDirectory())."/i","../../players",$output);
958 $output = preg_replace("/file=..\/..\/..\//i","file=../objects/".$subdir."/",$output);
959 //die(htmlspecialchars($output));
960 fwrite(fopen($a_target_dir.'/fullscreen.html','w'), $output );
961 }
global $tpl
Definition: ilias.php:8
$_GET["client_id"]
const IL_MODE_OUTPUT
_getMapAreasIntLinks($a_mob_id)
get all internal links of map areas of a mob
getXML($a_mode=IL_MODE_FULL, $a_inst=0)
get MediaObject XLM Tag
static getFlashVideoPlayerDirectory()
Get flash video player directory.
special template class to simplify handling of ITX/PEAR
xslt_free(&$proc)
xslt_create()

References $_GET, $tpl, ilMediaItem\_getMapAreasIntLinks(), ilPlayerUtil\getFlashVideoPlayerDirectory(), getId(), getXML(), IL_MODE_OUTPUT, ilUtil\makeDir(), xslt_create(), and xslt_free().

+ Here is the call graph for this function:

◆ exportXML()

ilObjMediaObject::exportXML ( $a_xml_writer,
  $a_inst = 0 
)

export XML

Definition at line 882 of file class.ilObjMediaObject.php.

883 {
884 $a_xml_writer->appendXML($this->getXML(IL_MODE_FULL, $a_inst));
885 }
const IL_MODE_FULL

References getXML(), and IL_MODE_FULL.

+ Here is the call graph for this function:

◆ fixFilename()

static ilObjMediaObject::fixFilename (   $a_name)
static

Fix filename of uploaded file.

Parameters
string$a_nameupload file name
Returns
string fixed file name

Definition at line 1976 of file class.ilObjMediaObject.php.

1977 {
1978 $a_name = ilUtil::getASCIIFilename($a_name);
1979
1980 $rchars = array("`", "=", "$", "{", "}", "'", ";", " ", "(", ")");
1981 $a_name = str_replace($rchars, "_", $a_name);
1982 $a_name = str_replace("__", "_", $a_name);
1983 return $a_name;
1984 }
static getASCIIFilename($a_filename)
convert utf8 to ascii filename

References ilUtil\getASCIIFilename().

Referenced by ilObjMediaObjectGUI\savePropertiesObject(), ilObjMediaObjectGUI\setObjectPerCreationForm(), and ilObjMediaObjectGUI\uploadFileObject().

+ Here is the call graph for this function:
+ Here is the caller graph for this function:

◆ generatePreviewPic()

ilObjMediaObject::generatePreviewPic (   $a_width,
  $a_height 
)

Upload video preview picture.

Parameters

return

Definition at line 1917 of file class.ilObjMediaObject.php.

1918 {
1919 $item = $this->getMediaItem("Standard");
1920
1921 if ($item->getLocationType() == "LocalFile" &&
1922 is_int(strpos($item->getFormat(), "image/")))
1923 {
1924 $dir = ilObjMediaObject::_getDirectory($this->getId());
1925 $file = $dir."/".
1926 $item->getLocation();
1927 if (is_file($file))
1928 {
1929 if(ilUtil::isConvertVersionAtLeast("6.3.8-3"))
1930 {
1931 ilUtil::execConvert(ilUtil::escapeShellArg($file)."[0] -geometry ".$a_width."x".$a_height."^ -gravity center -extent ".$a_width."x".$a_height." PNG:".$dir."/mob_vpreview.png");
1932 }
1933 else
1934 {
1935 ilUtil::convertImage($file, $dir."/mob_vpreview.png", "PNG", $a_width."x".$a_height);
1936 }
1937 }
1938 }
1939 }
& getMediaItem($a_purpose)
get item for media purpose
static isConvertVersionAtLeast($a_version)
Compare convert version numbers.
static escapeShellArg($a_arg)
static execConvert($args)
execute convert command
static convertImage($a_from, $a_to, $a_target_format="", $a_geometry="", $a_background_color="")
convert image

References $file, _getDirectory(), ilUtil\convertImage(), ilUtil\escapeShellArg(), ilUtil\execConvert(), getId(), getMediaItem(), and ilUtil\isConvertVersionAtLeast().

+ Here is the call graph for this function:

◆ getAllowedFileTypes()

static ilObjMediaObject::getAllowedFileTypes ( )
static

Get allowed file types.

Returns
array

Definition at line 1828 of file class.ilObjMediaObject.php.

1829 {
1830 $mset = new ilSetting("mobs");
1831 if (trim($mset->get("restricted_file_types")) == "")
1832 {
1833 return array();
1834 }
1835 return array_map(function ($v)
1836 {
1837 return strtolower(trim($v));
1838 },
1839 explode(",", $mset->get("restricted_file_types")));
1840 }
ILIAS Setting Class.

◆ getDataDirectory()

ilObjMediaObject::getDataDirectory ( )

Definition at line 1564 of file class.ilObjMediaObject.php.

1565 {
1566 return ilUtil::getWebspaceDir()."/mobs/mm_".$this->getId();
1567 }

References getId(), and ilUtil\getWebspaceDir().

Referenced by handleQuotaUpdate().

+ Here is the call graph for this function:
+ Here is the caller graph for this function:

◆ getDescription()

ilObjMediaObject::getDescription ( )

get description of media object

Returns
string description

Reimplemented from ilObject.

Definition at line 137 of file class.ilObjMediaObject.php.

138 {
139 return parent::getDescription();
140 }

Referenced by createMetaData(), duplicate(), and updateMetaData().

+ Here is the caller graph for this function:

◆ getFilesOfDirectory()

ilObjMediaObject::getFilesOfDirectory (   $a_subdir = "")

Get files of directory.

Parameters
string$a_subdirsubdirectry
Returns
array array of files

Definition at line 640 of file class.ilObjMediaObject.php.

641 {
642 $a_subdir = str_replace("..", "", $a_subdir);
643 $dir = ilObjMediaObject::_getDirectory($this->getId());
644 if ($a_subdir != "")
645 {
646 $dir.= "/".$a_subdir;
647 }
648
649 $files = array();
650 if (is_dir($dir))
651 {
652 $entries = ilUtil::getDir($dir);
653 foreach ($entries as $e)
654 {
655 if (is_file($dir."/".$e["entry"]) && $e["entry"] != "." && $e["entry"] != "..")
656 {
657 $files[] = $e["entry"];
658 }
659 }
660 }
661
662 return $files;
663 }
static getDir($a_dir, $a_rec=false, $a_sub_dir="")
get directory

References _getDirectory(), ilUtil\getDir(), and getId().

+ Here is the call graph for this function:

◆ getForbiddenFileTypes()

static ilObjMediaObject::getForbiddenFileTypes ( )
static

Get forbidden file types.

Returns
array

Definition at line 1809 of file class.ilObjMediaObject.php.

1810 {
1811 $mset = new ilSetting("mobs");
1812 if (trim($mset->get("black_list_file_types")) == "")
1813 {
1814 return array();
1815 }
1816 return array_map(function ($v)
1817 {
1818 return strtolower(trim($v));
1819 },
1820 explode(",", $mset->get("black_list_file_types")));
1821 }

Referenced by ilObjMediaObjectGUI\executeCommand(), and ilObjMediaObjectGUI\initForm().

+ Here is the caller graph for this function:

◆ getId()

◆ getImportId()

ilObjMediaObject::getImportId ( )

get import id

Reimplemented from ilObject.

Definition at line 422 of file class.ilObjMediaObject.php.

423 {
424 return $this->import_id;
425 }

References ilObject\$import_id.

◆ getLinkedMediaObjects()

ilObjMediaObject::getLinkedMediaObjects (   $a_ignore = "")

Get all media objects linked in map areas of this media object.

Definition at line 1758 of file class.ilObjMediaObject.php.

1759 {
1760 $linked = array();
1761
1762 if (!is_array($a_ignore))
1763 {
1764 $a_ignore = array();
1765 }
1766
1767 // get linked media objects (map areas)
1768 $med_items = $this->getMediaItems();
1769
1770 foreach($med_items as $med_item)
1771 {
1772 $int_links = ilMapArea::_getIntLinks($med_item->getId());
1773 foreach ($int_links as $k => $int_link)
1774 {
1775 if ($int_link["Type"] == "MediaObject")
1776 {
1777 include_once("./Services/Link/classes/class.ilInternalLink.php");
1778 $l_id = ilInternalLink::_extractObjIdOfTarget($int_link["Target"]);
1779 if (ilObject::_exists($l_id))
1780 {
1781 if (!in_array($l_id, $linked) &&
1782 !in_array($l_id, $a_ignore))
1783 {
1784 $linked[] = $l_id;
1785 }
1786 }
1787 }
1788 }
1789 }
1790//var_dump($linked);
1791 return $linked;
1792 }
_getIntLinks($a_item_id)
get all internal links of a media items map areas
static _exists($a_id, $a_reference=false, $a_type=null)
checks if an object exists in object_data@access public

References ilObject\_exists(), ilInternalLink\_extractObjIdOfTarget(), ilMapArea\_getIntLinks(), and getMediaItems().

+ Here is the call graph for this function:

◆ getMediaItem()

& ilObjMediaObject::getMediaItem (   $a_purpose)

get item for media purpose

Parameters
string$a_purpose
Returns
ilMediaItem

Definition at line 279 of file class.ilObjMediaObject.php.

280 {
281 foreach ($this->media_items as $media_item)
282 {
283 if($media_item->getPurpose() == $a_purpose)
284 {
285 return $media_item;
286 }
287 }
288 return false;
289 }

Referenced by generatePreviewPic(), and hasPurposeItem().

+ Here is the caller graph for this function:

◆ getMediaItemNr()

ilObjMediaObject::getMediaItemNr (   $a_purpose)

Definition at line 326 of file class.ilObjMediaObject.php.

327 {
328 for($i=0; $i<count($this->media_items); $i++)
329 {
330 if($this->media_items[$i]->getPurpose() == $a_purpose)
331 {
332 return $i + 1;
333 }
334 }
335 return false;
336 }

◆ getMediaItems()

& ilObjMediaObject::getMediaItems ( )

get all media items

Returns
array array of media item objects

Definition at line 268 of file class.ilObjMediaObject.php.

269 {
270 return $this->media_items;
271 }

References $media_items.

Referenced by create(), duplicate(), getLinkedMediaObjects(), getXML(), and update().

+ Here is the caller graph for this function:

◆ getMimeType()

static ilObjMediaObject::getMimeType (   $a_file)
static

◆ getOriginID()

ilObjMediaObject::getOriginID ( )

Definition at line 407 of file class.ilObjMediaObject.php.

408 {
409 return $this->origin_id;
410 }

References $origin_id.

◆ getParentObjectIdForUsage()

ilObjMediaObject::getParentObjectIdForUsage (   $a_usage,
  $a_include_all_access_obj_ids = false 
)

Get's the repository object ID of a parent object, if possible.

see ilWebAccessChecker

Definition at line 1220 of file class.ilObjMediaObject.php.

1221 {
1222 if(is_int(strpos($a_usage["type"], ":")))
1223 {
1224 $us_arr = explode(":", $a_usage["type"]);
1225 $type = $us_arr[1];
1226 $cont_type = $us_arr[0];
1227 }
1228 else
1229 {
1230 $type = $a_usage["type"];
1231 }
1232
1233 $id = $a_usage["id"];
1234 $obj_id = false;
1235
1236 switch($type)
1237 {
1238 // RTE / tiny mce
1239 case "html":
1240
1241 switch($cont_type)
1242 {
1243 case "qpl":
1244 // Question Pool *Question* Text (Test)
1245 include_once("./Modules/TestQuestionPool/classes/class.assQuestion.php");
1247 if ($qinfo["original_id"] > 0)
1248 {
1249 include_once("./Modules/Test/classes/class.ilObjTest.php");
1250 $obj_id = ilObjTest::_lookupTestObjIdForQuestionId($id); // usage in test
1251 }
1252 else
1253 {
1254 $obj_id = $qinfo["obj_fi"]; // usage in pool
1255 }
1256 break;
1257
1258 case "spl":
1259 // Question Pool *Question* Text (Survey)
1260 include_once("./Modules/SurveyQuestionPool/classes/class.SurveyQuestion.php");
1262 if ($quest)
1263 {
1264 $parent_id = $quest->getObjId();
1265
1266 // pool question copy - find survey, do not use pool itself
1267 if ($quest->getOriginalId() &&
1268 ilObject::_lookupType($parent_id) == "spl")
1269 {
1271 }
1272 // original question (in pool or survey)
1273 else
1274 {
1275 $obj_id = $parent_id;
1276 }
1277
1278 unset($quest);
1279 }
1280 break;
1281
1282 case "exca":
1283 // Exercise assignment
1284 $returned_pk = $a_usage['id'];
1285 // we are just checking against exercise object
1286 include_once 'Modules/Exercise/classes/class.ilObjExercise.php';
1287 $obj_id = ilObjExercise::lookupExerciseIdForReturnedId($returned_pk);
1288 break;
1289
1290 case "frm":
1291 // Forum
1292 $post_pk = $a_usage['id'];
1293 include_once 'Modules/Forum/classes/class.ilForumPost.php';
1294 include_once 'Modules/Forum/classes/class.ilForum.php';
1295 $oPost = new ilForumPost($post_pk);
1296 $frm_pk = $oPost->getForumId();
1297 $obj_id = ilForum::_lookupObjIdForForumId($frm_pk);
1298 break;
1299
1300 // temporary items (per user)
1301 case "frm~":
1302 case "exca~":
1303 $obj_id = $a_usage['id'];
1304 break;
1305
1306 // "old" category pages
1307 case "cat":
1308 // InfoScreen Text
1309 case "tst":
1310 case "svy":
1311 // data collection
1312 case "dcl":
1313 $obj_id = $id;
1314 break;
1315 }
1316 break;
1317
1318 // page editor
1319 case "pg":
1320
1321 switch($cont_type)
1322 {
1323 // question feedback // parent obj id is q id
1324 case "qfbg":
1325 include_once('./Services/COPage/classes/class.ilPageObject.php');
1327 // note: no break here, we only altered the $id to the question id
1328
1329 case "qpl":
1330 // Question Pool Question Pages
1331 include_once("./Modules/TestQuestionPool/classes/class.assQuestion.php");
1333 if ($qinfo["original_id"] > 0)
1334 {
1335 include_once("./Modules/Test/classes/class.ilObjTest.php");
1336 $obj_id = ilObjTest::_lookupTestObjIdForQuestionId($id); // usage in test
1337 }
1338 else
1339 {
1340 $obj_id = $qinfo["obj_fi"]; // usage in pool
1341 }
1342 if ($obj_id == 0) // this is the case, if question is in learning module -> get lm id
1343 {
1344 include_once("./Services/COPage/classes/class.ilPCQuestion.php");
1346 if ($pinfo && $pinfo["parent_type"] == "lm")
1347 {
1348 include_once("./Modules/LearningModule/classes/class.ilLMObject.php");
1349 $obj_id = ilLMObject::_lookupContObjID($pinfo["page_id"]);
1350 }
1351 $pinfo = ilPCQuestion::_getPageForQuestionId($id, "sahs");
1352 if ($pinfo && $pinfo["parent_type"] == "sahs")
1353 {
1354 include_once("./Modules/SCORM2004/classes/class.ilSCORM2004Node.php");
1355 $obj_id = ilSCORM2004Node::_lookupSLMID($pinfo["page_id"]);
1356 }
1357 }
1358 break;
1359
1360 case "lm":
1361 case "dbk":
1362 // learning modules
1363 include_once("./Modules/LearningModule/classes/class.ilLMObject.php");
1365 break;
1366
1367 case "gdf":
1368 // glossary definition
1369 include_once("./Modules/Glossary/classes/class.ilGlossaryDefinition.php");
1370 include_once("./Modules/Glossary/classes/class.ilGlossaryTerm.php");
1372 $obj_id = ilGlossaryTerm::_lookGlossaryID($term_id);
1373 break;
1374
1375 case "wpg":
1376 // wiki page
1377 include_once 'Modules/Wiki/classes/class.ilWikiPage.php';
1379 break;
1380
1381 case "sahs":
1382 // sahs page
1383 // can this implementation be used for other content types, too?
1384 include_once('./Services/COPage/classes/class.ilPageObject.php');
1385 $obj_id = ilPageObject::lookupParentId($id, 'sahs');
1386 break;
1387
1388 case "prtf":
1389 // portfolio
1390 include_once "Modules/Portfolio/classes/class.ilPortfolioPage.php";
1392 break;
1393
1394 case "prtt":
1395 // portfolio template
1396 include_once "Modules/Portfolio/classes/class.ilPortfolioTemplatePage.php";
1398 break;
1399
1400 case "blp":
1401 // blog
1402 include_once('./Services/COPage/classes/class.ilPageObject.php');
1403 $obj_id = ilPageObject::lookupParentId($id, 'blp');
1404 break;
1405
1406 case "impr":
1407 // imprint page - always id 1
1408 // fallthrough
1409
1410 case "crs":
1411 case "grp":
1412 case "cat":
1413 case "fold":
1414 case "root":
1415 case "cont":
1416 case "cstr":
1417 // repository pages
1418 $obj_id = $id;
1419 break;
1420 }
1421 break;
1422
1423 // Media Pool
1424 case "mep":
1425 $obj_id = $id;
1426 break;
1427
1428 // News Context Object (e.g. MediaCast)
1429 case "news":
1430 include_once("./Services/News/classes/class.ilNewsItem.php");
1432 break;
1433 }
1434
1435 return $obj_id;
1436 }
& _instanciateQuestion($question_id)
Creates an instance of a question with a given question id.
static _lookupSurveyObjId($a_question_id)
& _getQuestionInfo($question_id)
Returns question information from the database.
static _lookupObjIdForForumId($a_for_id)
_lookupTermId($a_def_id)
Looks up term id for a definition id.
static _lookGlossaryID($term_id)
get glossary id form term id
_lookupContObjID($a_id)
get learning module / digibook id for lm object
static _lookupContextObjId($a_news_id)
Context Object ID.
static lookupExerciseIdForReturnedId($a_returned_id)
_lookupTestObjIdForQuestionId($a_q_id)
Get test Object ID for question ID.
_getPageForQuestionId($a_q_id, $a_parent_type="")
Get page for question id.
static lookupParentId($a_id, $a_type)
Lookup parent id.
static findPortfolioForPage($a_page_id)
Get portfolio id of page id.
_lookupSLMID($a_id)
Lookup Scorm Learning Module ID for node id.
static lookupObjIdByPage($a_page_id)
returns the wiki/object id to a given page id

References $id, ilObject\$type, ilPCQuestion\_getPageForQuestionId(), assQuestion\_getQuestionInfo(), SurveyQuestion\_instanciateQuestion(), ilGlossaryTerm\_lookGlossaryID(), ilNewsItem\_lookupContextObjId(), ilLMObject\_lookupContObjID(), ilForum\_lookupObjIdForForumId(), ilSCORM2004Node\_lookupSLMID(), SurveyQuestion\_lookupSurveyObjId(), ilGlossaryDefinition\_lookupTermId(), ilObjTest\_lookupTestObjIdForQuestionId(), ilObject\_lookupType(), ilPortfolioPage\findPortfolioForPage(), ilObjExercise\lookupExerciseIdForReturnedId(), ilWikiPage\lookupObjIdByPage(), and ilPageObject\lookupParentId().

Referenced by ilWebAccessChecker\checkAccessMob(), ilMediaObjectUsagesTableGUI\fillRow(), and handleQuotaUpdate().

+ Here is the call graph for this function:
+ Here is the caller graph for this function:

◆ getRefId()

ilObjMediaObject::getRefId ( )

get reference id @access public

Returns
integer reference id

Reimplemented from ilObject.

Definition at line 52 of file class.ilObjMediaObject.php.

53 {
54 return false;
55 }

◆ getRestrictedFileTypes()

static ilObjMediaObject::getRestrictedFileTypes ( )
static

Get restricted file types (this is for the input form, this list will be empty, if "allowed list" is empty)

Definition at line 1797 of file class.ilObjMediaObject.php.

1798 {
1799 return array_filter(self::getAllowedFileTypes(), function ($v) {
1800 return !in_array($v, self::getForbiddenFileTypes());
1801 });
1802 }

Referenced by ilObjMediaObjectGUI\executeCommand(), and ilObjMediaObjectGUI\initForm().

+ Here is the caller graph for this function:

◆ getSrtFiles()

ilObjMediaObject::getSrtFiles ( )

Get srt files.

Definition at line 1687 of file class.ilObjMediaObject.php.

1688 {
1689 $srt_dir = ilObjMediaObject::_getDirectory($this->getId())."/srt";
1690
1691 if (!is_dir($srt_dir))
1692 {
1693 return array();
1694 }
1695
1696 $items = ilUtil::getDir($srt_dir);
1697
1698 $srt_files = array();
1699 foreach ($items as $i)
1700 {
1701 if (!in_array($i["entry"], array(".", "..")) && $i["type"] == "file")
1702 {
1703 $name = explode(".", $i["entry"]);
1704 if ($name[1] == "srt" && substr($name[0], 0, 9) == "subtitle_")
1705 {
1706 $srt_files[] = array("file" => $i["entry"],
1707 "full_path" => "srt/".$i["entry"], "language" => substr($name[0], 9, 2));
1708 }
1709 }
1710 }
1711
1712 return $srt_files;
1713 }

References _getDirectory(), ilUtil\getDir(), and getId().

Referenced by getXML().

+ Here is the call graph for this function:
+ Here is the caller graph for this function:

◆ getThumbnailPath()

static ilObjMediaObject::getThumbnailPath (   $a_mob_id,
  $a_thumbname 
)
static

Get thumbnail path.

Parameters
string$a_thumbnamethumbnail file name
Returns
string thumbnail path

Definition at line 1734 of file class.ilObjMediaObject.php.

1735 {
1736 $t_dir = ilObjMediaObject::_getThumbnailDirectory($a_mob_id);
1737 return $t_dir."/".$a_thumbname;
1738 }

References _getThumbnailDirectory().

Referenced by ilPCIIMOverlaysTableGUI\fillRow().

+ Here is the call graph for this function:
+ Here is the caller graph for this function:

◆ getTitle()

ilObjMediaObject::getTitle ( )

get object title @access public

Returns
string object title

Reimplemented from ilObject.

Definition at line 72 of file class.ilObjMediaObject.php.

73 {
74 return parent::getTitle();
75 }

Referenced by createMetaData(), duplicate(), and updateMetaData().

+ Here is the caller graph for this function:

◆ getUsages()

ilObjMediaObject::getUsages (   $a_include_history = true)

get all usages of current media object

Definition at line 1112 of file class.ilObjMediaObject.php.

1113 {
1114 return $this->lookupUsages($this->getId(), $a_include_history);
1115 }
lookupUsages($a_id, $a_include_history=true)
Lookup usages of media object.

References getId(), and lookupUsages().

Referenced by delete(), and handleQuotaUpdate().

+ Here is the call graph for this function:
+ Here is the caller graph for this function:

◆ getVideoPreviewPic()

ilObjMediaObject::getVideoPreviewPic (   $a_filename_only = false)

Get video preview pic.

Parameters

return

Definition at line 1947 of file class.ilObjMediaObject.php.

1948 {
1949 $dir = ilObjMediaObject::_getDirectory($this->getId());
1950 $ppics = array("mob_vpreview.jpg",
1951 "mob_vpreview.jpeg",
1952 "mob_vpreview.png");
1953 foreach ($ppics as $p)
1954 {
1955 if (is_file($dir."/".$p))
1956 {
1957 if ($a_filename_only)
1958 {
1959 return $p;
1960 }
1961 else
1962 {
1963 return $dir."/".$p;
1964 }
1965 }
1966 }
1967 return "";
1968 }

References _getDirectory(), and getId().

+ Here is the call graph for this function:

◆ getXML()

ilObjMediaObject::getXML (   $a_mode = IL_MODE_FULL,
  $a_inst = 0 
)

get MediaObject XLM Tag

Parameters
int$a_modeIL_MODE_ALIAS | IL_MODE_OUTPUT | IL_MODE_FULL

Definition at line 670 of file class.ilObjMediaObject.php.

671 {
672 global $ilUser;
673
674 // TODO: full implementation of all parameters
675//echo "-".$a_mode."-";
676 switch ($a_mode)
677 {
678 case IL_MODE_ALIAS:
679 $xml = "<MediaObject>";
680 $xml .= "<MediaAlias OriginId=\"il__mob_".$this->getId()."\"/>";
681 $media_items =& $this->getMediaItems();
682 for($i=0; $i<count($media_items); $i++)
683 {
684 $item =& $media_items[$i];
685 $xml .= "<MediaAliasItem Purpose=\"".$item->getPurpose()."\">";
686
687 // Layout
688 $width = ($item->getWidth() != "")
689 ? "Width=\"".$item->getWidth()."\""
690 : "";
691 $height = ($item->getHeight() != "")
692 ? "Height=\"".$item->getHeight()."\""
693 : "";
694 $halign = ($item->getHAlign() != "")
695 ? "HorizontalAlign=\"".$item->getHAlign()."\""
696 : "";
697 $xml .= "<Layout $width $height $halign />";
698
699 // Caption
700 if ($item->getCaption() != "")
701 {
702 $xml .= "<Caption Align=\"bottom\">".
703 str_replace("&", "&amp;", $item->getCaption())."</Caption>";
704 }
705
706 // Text Representation
707 if ($item->getTextRepresentation() != "")
708 {
709 $xml .= "<TextRepresentation>".
710 str_replace("&", "&amp;", $item->getTextRepresentation())."</TextRepresentation>";
711 }
712
713 // Parameter
714 $parameters = $item->getParameters();
715 foreach ($parameters as $name => $value)
716 {
717 $xml .= "<Parameter Name=\"$name\" Value=\"$value\"/>";
718 }
719 $xml .= $item->getMapAreasXML();
720 $xml .= "</MediaAliasItem>";
721 }
722 break;
723
724 // for output we need technical sections of meta data
725 case IL_MODE_OUTPUT:
726
727 // get first technical section
728// $meta =& $this->getMetaData();
729 $xml = "<MediaObject Id=\"il__mob_".$this->getId()."\">";
730
731 $media_items =& $this->getMediaItems();
732 for($i=0; $i<count($media_items); $i++)
733 {
734 $item =& $media_items[$i];
735
736 $xml .= "<MediaItem Purpose=\"".$item->getPurpose()."\">";
737
738 // Location
739 $xml.= "<Location Type=\"".$item->getLocationType()."\">".
740 $this->handleAmps($item->getLocation())."</Location>";
741
742 // Format
743 $xml.= "<Format>".$item->getFormat()."</Format>";
744
745 // Layout
746 $width = ($item->getWidth() != "")
747 ? "Width=\"".$item->getWidth()."\""
748 : "";
749 $height = ($item->getHeight() != "")
750 ? "Height=\"".$item->getHeight()."\""
751 : "";
752 $halign = ($item->getHAlign() != "")
753 ? "HorizontalAlign=\"".$item->getHAlign()."\""
754 : "";
755 $xml .= "<Layout $width $height $halign />";
756
757 // Caption
758 if ($item->getCaption() != "")
759 {
760 $xml .= "<Caption Align=\"bottom\">".
761 str_replace("&", "&amp;", $item->getCaption())."</Caption>";
762 }
763
764 // Text Representation
765 if ($item->getTextRepresentation() != "")
766 {
767 $xml .= "<TextRepresentation>".
768 str_replace("&", "&amp;", $item->getTextRepresentation())."</TextRepresentation>";
769 }
770
771 // Parameter
772 $parameters = $item->getParameters();
773 foreach ($parameters as $name => $value)
774 {
775 $xml .= "<Parameter Name=\"$name\" Value=\"$value\"/>";
776 }
777 $xml .= $item->getMapAreasXML();
778
779 // Subtitles
780 if ($item->getPurpose() == "Standard")
781 {
782 $srts = $this->getSrtFiles();
783 foreach ($srts as $srt)
784 {
785 $def = "";
786 $meta_lang = "";
787 if ($ilUser->getLanguage() != $meta_lang &&
788 $ilUser->getLanguage() == $srt["language"])
789 {
790 $def = ' Default="true" ';
791 }
792 $xml .= "<Subtitle File=\"".$srt["full_path"].
793 "\" Language=\"".$srt["language"]."\" ".$def."/>";
794 }
795 }
796 $xml .= "</MediaItem>";
797 }
798 break;
799
800 // full xml for export
801 case IL_MODE_FULL:
802
803// $meta =& $this->getMetaData();
804 $xml = "<MediaObject>";
805
806 // meta data
807 include_once("Services/MetaData/classes/class.ilMD2XML.php");
808 $md2xml = new ilMD2XML(0, $this->getId(), $this->getType());
809 $md2xml->setExportMode(true);
810 $md2xml->startExport();
811 $xml.= $md2xml->getXML();
812
813 $media_items =& $this->getMediaItems();
814 for($i=0; $i<count($media_items); $i++)
815 {
816 $item =& $media_items[$i];
817
818 // highlight mode
819 $xml .= "<MediaItem Purpose=\"".$item->getPurpose()."\">";
820
821 // Location
822 $xml.= "<Location Type=\"".$item->getLocationType()."\">".
823 $this->handleAmps($item->getLocation())."</Location>";
824
825 // Format
826 $xml.= "<Format>".$item->getFormat()."</Format>";
827
828 // Layout
829 $width = ($item->getWidth() != "")
830 ? "Width=\"".$item->getWidth()."\""
831 : "";
832 $height = ($item->getHeight() != "")
833 ? "Height=\"".$item->getHeight()."\""
834 : "";
835 $halign = ($item->getHAlign() != "")
836 ? "HorizontalAlign=\"".$item->getHAlign()."\""
837 : "";
838 $xml .= "<Layout $width $height $halign />";
839
840 // Caption
841 if ($item->getCaption() != "")
842 {
843 $xml .= "<Caption Align=\"bottom\">".
844 str_replace("&", "&amp;", $item->getCaption())."</Caption>";
845 }
846
847 // Text Representation
848 if ($item->getTextRepresentation() != "")
849 {
850 $xml .= "<TextRepresentation>".
851 str_replace("&", "&amp;", $item->getTextRepresentation())."</TextRepresentation>";
852 }
853
854 // Parameter
855 $parameters = $item->getParameters();
856 foreach ($parameters as $name => $value)
857 {
858 $xml .= "<Parameter Name=\"$name\" Value=\"$value\"/>";
859 }
860 $xml .= $item->getMapAreasXML(true, $a_inst);
861 $xml .= "</MediaItem>";
862 }
863 break;
864 }
865 $xml .= "</MediaObject>";
866 return $xml;
867 }
const IL_MODE_ALIAS
handleAmps($a_str)
Replace "&" (if not an "&") with "&".

References $ilUser, $media_items, getId(), getMediaItems(), getSrtFiles(), ilObject\getType(), handleAmps(), IL_MODE_ALIAS, IL_MODE_FULL, and IL_MODE_OUTPUT.

Referenced by exportMediaFullscreen(), and exportXML().

+ Here is the call graph for this function:
+ Here is the caller graph for this function:

◆ handleAmps()

ilObjMediaObject::handleAmps (   $a_str)

Replace "&" (if not an "&amp;") with "&amp;".

Definition at line 872 of file class.ilObjMediaObject.php.

873 {
874 $a_str = str_replace("&amp;", "&", $a_str);
875 $a_str = str_replace("&", "&amp;", $a_str);
876 return $a_str;
877 }

Referenced by getXML().

+ Here is the caller graph for this function:

◆ handleQuotaUpdate()

static ilObjMediaObject::handleQuotaUpdate ( ilObjMediaObject  $a_mob)
staticprotected

Definition at line 513 of file class.ilObjMediaObject.php.

514 {
515 global $ilSetting;
516
517 // if neither workspace nor portfolios are activated, we skip
518 // the quota update here. this due to performance reasons on installations
519 // that do not use workspace/portfolios, but heavily copy content.
520 // in extreme cases (media object in pool and personal blog, deactivate workspace, change media object,
521 // this may lead to incorrect data in the quota calculation)
522 if ($ilSetting->get("disable_personal_workspace") && !$ilSetting->get('user_portfolios'))
523 {
524 return;
525 }
526
527 $parent_obj_ids = array();
528 foreach($a_mob->getUsages() as $item)
529 {
530 $parent_obj_id = $a_mob->getParentObjectIdForUsage($item);
531 if($parent_obj_id &&
532 !in_array($parent_obj_id, $parent_obj_ids))
533 {
534 $parent_obj_ids[]= $parent_obj_id;
535 }
536 }
537
538 // we could suppress this if object is present in a (repository) media pool
539 // but this would lead to "quota-breaches" when the pool item is deleted
540 // and "suddenly" all workspace owners get filesize added to their
541 // respective quotas, regardless of current status
542
543 include_once "Services/DiskQuota/classes/class.ilDiskQuotaHandler.php";
545 $a_mob->getId(),
546 ilUtil::dirSize($a_mob->getDataDirectory()),
547 $parent_obj_ids);
548 }
static handleUpdatedSourceObject($a_src_obj_type, $a_src_obj_id, $a_src_filesize, $a_owner_obj_ids=null, $a_is_prtf=false)
Find and update/create all related entries for source object.
getParentObjectIdForUsage($a_usage, $a_include_all_access_obj_ids=false)
Get's the repository object ID of a parent object, if possible.
global $ilSetting
Definition: privfeed.php:40

References $ilSetting, getDataDirectory(), getId(), getParentObjectIdForUsage(), ilObject\getType(), getUsages(), and ilDiskQuotaHandler\handleUpdatedSourceObject().

Referenced by _deleteAllUsages(), _removeUsage(), _saveUsage(), create(), delete(), and update().

+ Here is the call graph for this function:
+ Here is the caller graph for this function:

◆ hasFullscreenItem()

ilObjMediaObject::hasFullscreenItem ( )

Definition at line 339 of file class.ilObjMediaObject.php.

340 {
341 return $this->hasPurposeItem("Fullscreen");
342 }
hasPurposeItem($purpose)
returns wether object has media item with specific purpose

References hasPurposeItem().

+ Here is the call graph for this function:

◆ hasPurposeItem()

ilObjMediaObject::hasPurposeItem (   $purpose)

returns wether object has media item with specific purpose

Parameters
string$purpose
Returns
boolean

Definition at line 350 of file class.ilObjMediaObject.php.

351 {
352 if(is_object($this->getMediaItem($purpose)))
353 {
354 return true;
355 }
356 else
357 {
358 return false;
359 }
360 }

References getMediaItem().

Referenced by hasFullscreenItem().

+ Here is the call graph for this function:
+ Here is the caller graph for this function:

◆ ilObjMediaObject()

ilObjMediaObject::ilObjMediaObject (   $a_id = 0)

Constructor @access public.

Definition at line 38 of file class.ilObjMediaObject.php.

39 {
40 $this->is_alias = false;
41 $this->media_items = array();
42 $this->contains_int_link = false;
43 $this->type = "mob";
44 parent::ilObject($a_id, false);
45 }

Referenced by _saveTempFileAsMediaObject(), and duplicate().

+ Here is the caller graph for this function:

◆ isAlias()

ilObjMediaObject::isAlias ( )

Definition at line 397 of file class.ilObjMediaObject.php.

398 {
399 return $this->is_alias;
400 }

References $is_alias.

◆ isTypeAllowed()

static ilObjMediaObject::isTypeAllowed (   $a_type)
static

Is type allowed.

Parameters
string$a_type
Returns
bool

Definition at line 1848 of file class.ilObjMediaObject.php.

1849 {
1850 if (in_array($a_type, self::getForbiddenFileTypes()))
1851 {
1852 return false;
1853 }
1854 if (count(self::getAllowedFileTypes()) == 0 || in_array($a_type, self::getAllowedFileTypes()))
1855 {
1856 return true;
1857 }
1858 return false;
1859 }

Referenced by ilPageObjectGUI\showPage().

+ Here is the caller graph for this function:

◆ lookupUsages()

ilObjMediaObject::lookupUsages (   $a_id,
  $a_include_history = true 
)

Lookup usages of media object.

Todo:
: This should be all in one context -> mob id table

Definition at line 1122 of file class.ilObjMediaObject.php.

1123 {
1124 global $ilDB;
1125
1126 $hist_str = "";
1127 if ($a_include_history)
1128 {
1129 $hist_str = ", usage_hist_nr";
1130 }
1131
1132 // get usages in pages
1133 $q = "SELECT DISTINCT usage_type, usage_id, usage_lang".$hist_str." FROM mob_usage WHERE id = ".
1134 $ilDB->quote($a_id, "integer");
1135
1136 if (!$a_include_history)
1137 {
1138 $q.= " AND usage_hist_nr = ".$ilDB->quote(0, "integer");
1139 }
1140
1141 $us_set = $ilDB->query($q);
1142 $ret = array();
1143 while($us_rec = $ilDB->fetchAssoc($us_set))
1144 {
1145 $ut = "";
1146 if(is_int(strpos($us_rec["usage_type"], ":")))
1147 {
1148 $us_arr = explode(":", $us_rec["usage_type"]);
1149 $ut = $us_arr[1];
1150 $ct = $us_arr[0];
1151 }
1152
1153 // check whether page exists
1154 $skip = false;
1155 if ($ut == "pg")
1156 {
1157 include_once("./Services/COPage/classes/class.ilPageObject.php");
1158 if (!ilPageObject::_exists($ct, $us_rec["usage_id"]))
1159 {
1160 $skip = true;
1161 }
1162 }
1163
1164 if (!$skip)
1165 {
1166 $ret[] = array("type" => $us_rec["usage_type"],
1167 "id" => $us_rec["usage_id"],
1168 "lang" => $us_rec["usage_lang"],
1169 "hist_nr" => $us_rec["usage_hist_nr"]);
1170 }
1171 }
1172
1173 // get usages in media pools
1174 $q = "SELECT DISTINCT mep_id FROM mep_tree JOIN mep_item ON (child = obj_id) WHERE mep_item.foreign_id = ".
1175 $ilDB->quote($a_id, "integer")." AND mep_item.type = ".$ilDB->quote("mob", "text");
1176 $us_set = $ilDB->query($q);
1177 while($us_rec = $ilDB->fetchAssoc($us_set))
1178 {
1179 $ret[] = array("type" => "mep",
1180 "id" => $us_rec["mep_id"]);
1181 }
1182
1183 // get usages in news items (media casts)
1184 include_once("./Services/News/classes/class.ilNewsItem.php");
1185 $news_usages = ilNewsItem::_lookupMediaObjectUsages($a_id);
1186 foreach($news_usages as $nu)
1187 {
1188 $ret[] = $nu;
1189 }
1190
1191
1192 // get usages in map areas
1193 $q = "SELECT DISTINCT mob_id FROM media_item it, map_area area ".
1194 " WHERE area.item_id = it.id ".
1195 " AND area.link_type = ".$ilDB->quote("int", "text")." ".
1196 " AND area.target = ".$ilDB->quote("il__mob_".$a_id, "text");
1197 $us_set = $ilDB->query($q);
1198 while($us_rec = $ilDB->fetchAssoc($us_set))
1199 {
1200 $ret[] = array("type" => "map",
1201 "id" => $us_rec["mob_id"]);
1202 }
1203
1204 // get usages in personal clipboards
1205 $users = ilObjUser::_getUsersForClipboadObject("mob", $a_id);
1206 foreach ($users as $user)
1207 {
1208 $ret[] = array("type" => "clip",
1209 "id" => $user);
1210 }
1211
1212 return $ret;
1213 }
static _lookupMediaObjectUsages($a_mob_id)
Lookup media object usage(s)
_getUsersForClipboadObject($a_type, $a_id)
get all users, that have a certain object within their clipboard
static _exists($a_parent_type, $a_id, $a_lang="")
Checks whether page exists.

References $ilDB, $ret, ilPageObject\_exists(), ilObjUser\_getUsersForClipboadObject(), and ilNewsItem\_lookupMediaObjectUsages().

Referenced by ilWebAccessChecker\checkAccess(), ilWebAccessChecker\checkAccessMob(), getUsages(), and ilLMObject\updateInternalLinks().

+ Here is the call graph for this function:
+ Here is the caller graph for this function:

◆ makeThumbnail()

ilObjMediaObject::makeThumbnail (   $a_file,
  $a_thumbname,
  $a_format = "png",
  $a_size = "80" 
)

Make thumbnail.

Definition at line 1718 of file class.ilObjMediaObject.php.

1720 {
1721 $m_dir = ilObjMediaObject::_getDirectory($this->getId());
1724 ilUtil::convertImage($m_dir."/".$a_file,
1725 $t_dir."/".$a_thumbname, $a_format, $a_size);
1726 }

References _createThumbnailDirectory(), _getDirectory(), _getThumbnailDirectory(), ilUtil\convertImage(), and getId().

+ Here is the call graph for this function:

◆ MDUpdateListener()

ilObjMediaObject::MDUpdateListener (   $a_element)

Meta data update listener.

Important note: Do never call create() or update() method of ilObject here. It would result in an endless loop: update object -> update meta -> update object -> ... Use static _writeTitle() ... methods instead.

Parameters
string$a_element

Reimplemented from ilObject.

Definition at line 161 of file class.ilObjMediaObject.php.

162 {
163 include_once 'Services/MetaData/classes/class.ilMD.php';
164
165 switch($a_element)
166 {
167 case 'General':
168
169 // Update Title and description
170 $md = new ilMD(0, $this->getId(), $this->getType());
171 $md_gen = $md->getGeneral();
172
173 if (is_object($md_gen))
174 {
175 ilObject::_writeTitle($this->getId(),$md_gen->getTitle());
176 $this->setTitle($md_gen->getTitle());
177
178 foreach($md_gen->getDescriptionIds() as $id)
179 {
180 $md_des = $md_gen->getDescription($id);
181 ilObject::_writeDescription($this->getId(),$md_des->getDescription());
182 $this->setDescription($md_des->getDescription());
183 break;
184 }
185 }
186
187 break;
188
189 default:
190 }
191 return true;
192 }
setTitle($a_title)
set object title
setDescription($a_description)
set description of media object
_writeTitle($a_obj_id, $a_title)
write title to db (static)
_writeDescription($a_obj_id, $a_desc)
write description to db (static)

References $id, ilObject\_writeDescription(), ilObject\_writeTitle(), getId(), ilObject\getType(), setDescription(), and setTitle().

+ Here is the call graph for this function:

◆ modifyExportIdentifier()

ilObjMediaObject::modifyExportIdentifier (   $a_tag,
  $a_param,
  $a_value 
)

Definition at line 963 of file class.ilObjMediaObject.php.

964 {
965 if ($a_tag == "Identifier" && $a_param == "Entry")
966 {
967 $a_value = ilUtil::insertInstIntoID($a_value);
968 }
969
970 return $a_value;
971 }
static insertInstIntoID($a_value)
inserts installation id into ILIAS id

References ilUtil\insertInstIntoID().

+ Here is the call graph for this function:

◆ putInTree()

ilObjMediaObject::putInTree ( )

Definition at line 57 of file class.ilObjMediaObject.php.

58 {
59 $this->ilias->raiseError("Operation ilObjMedia::putInTree() not allowed.",$this->ilias->error_obj->FATAL);
60 }

◆ read()

ilObjMediaObject::read ( )

read media object data from db

Definition at line 367 of file class.ilObjMediaObject.php.

368 {
369//echo "<br>ilObjMediaObject:read";
370 parent::read();
371
372 // get media items
374 }
_getMediaItemsOfMOb(&$a_mob)
read media items into media objects (static)

References ilMediaItem\_getMediaItemsOfMOb().

+ Here is the call graph for this function:

◆ removeAdditionalFile()

ilObjMediaObject::removeAdditionalFile (   $a_file)

Remove additional file.

Definition at line 1744 of file class.ilObjMediaObject.php.

1745 {
1746 $file = str_replace("..", "", $a_file);
1748 if (is_file($file))
1749 {
1750 unlink($file);
1751 }
1752 }

References $file, _getDirectory(), and getId().

+ Here is the call graph for this function:

◆ removeAllMediaItems()

ilObjMediaObject::removeAllMediaItems ( )

remove all media items

Definition at line 320 of file class.ilObjMediaObject.php.

321 {
322 $this->media_items = array();
323 }

◆ removeMediaItem()

ilObjMediaObject::removeMediaItem (   $a_purpose)

Definition at line 295 of file class.ilObjMediaObject.php.

296 {
297 foreach ($this->media_items as $key => $media_item)
298 {
299 if($media_item->getPurpose() == $a_purpose)
300 {
301 unset($this->media_items[$key]);
302 }
303 }
304 // update numbers and keys
305 $i = 1;
306 $media_items = array();
307 foreach ($this->media_items as $media_item)
308 {
309 $media_items [$i] = $media_item;
310 $media_item->setMobId($this->getId());
311 $media_item->setNr($i);
312 $i++;
313 }
314 $this->media_items = $media_items;
315 }

References $media_items, and getId().

+ Here is the call graph for this function:

◆ renameExecutables()

static ilObjMediaObject::renameExecutables (   $a_dir)
static

Rename executables.

Parameters
string

Definition at line 1991 of file class.ilObjMediaObject.php.

1992 {
1994 if (!self::isTypeAllowed("html"))
1995 {
1996 ilUtil::rRenameSuffix($a_dir, "html", "sec"); // see #20187
1997 }
1998 }
static rRenameSuffix($a_dir, $a_old_suffix, $a_new_suffix)
Renames all files with certain suffix and gives them a new suffix.
static renameExecutables($a_dir)
Rename uploaded executables for security reasons.

References ilUtil\renameExecutables(), and ilUtil\rRenameSuffix().

Referenced by _saveTempFileAsMediaObject(), ilObjMediaObjectGUI\executeCommand(), ilMediaObjectDataSet\importRecord(), ilObjMediaObjectGUI\savePropertiesObject(), ilObjMediaObjectGUI\setObjectPerCreationForm(), uploadAdditionalFile(), and ilObjMediaObjectGUI\uploadFileObject().

+ Here is the call graph for this function:
+ Here is the caller graph for this function:

◆ setAlias()

ilObjMediaObject::setAlias (   $a_is_alias)

set wether page object is an alias

Definition at line 392 of file class.ilObjMediaObject.php.

393 {
394 $this->is_alias = $a_is_alias;
395 }

◆ setContainsIntLink()

ilObjMediaObject::setContainsIntLink (   $a_contains_link)

content parser set this flag to true, if the media object contains internal links (this method should only be called by the import parser)

Parameters
boolean$a_contains_linktrue, if page contains intern link tag(s)

Definition at line 984 of file class.ilObjMediaObject.php.

985 {
986 $this->contains_int_link = $a_contains_link;
987 }

◆ setDescription()

ilObjMediaObject::setDescription (   $a_description)

set description of media object

Reimplemented from ilObject.

Definition at line 145 of file class.ilObjMediaObject.php.

146 {
147 parent::setDescription($a_description);
148 }

Referenced by MDUpdateListener().

+ Here is the caller graph for this function:

◆ setId()

ilObjMediaObject::setId (   $a_id)

set id

Reimplemented from ilObject.

Definition at line 379 of file class.ilObjMediaObject.php.

380 {
381 $this->id = $a_id;
382 }

◆ setImportId()

ilObjMediaObject::setImportId (   $a_import_id)

set import id

@access public

Parameters
string$a_import_idimport id

Reimplemented from ilObject.

Definition at line 427 of file class.ilObjMediaObject.php.

428 {
429 $this->import_id = $a_id;
430 }

◆ setOriginID()

ilObjMediaObject::setOriginID (   $a_id)

Definition at line 402 of file class.ilObjMediaObject.php.

403 {
404 return $this->origin_id = $a_id;
405 }

◆ setRefId()

ilObjMediaObject::setRefId ( )

Definition at line 47 of file class.ilObjMediaObject.php.

48 {
49 $this->ilias->raiseError("Operation ilObjMedia::setRefId() not allowed.",$this->ilias->error_obj->FATAL);
50 }

◆ setTitle()

ilObjMediaObject::setTitle (   $a_title)

set object title

@access public

Parameters
string$a_titleobject title

Reimplemented from ilObject.

Definition at line 67 of file class.ilObjMediaObject.php.

68 {
69 parent::setTitle($a_title);
70 }

Referenced by MDUpdateListener().

+ Here is the caller graph for this function:

◆ update()

ilObjMediaObject::update (   $a_upload = false)

update media object in db

Definition at line 471 of file class.ilObjMediaObject.php.

472 {
473 parent::update();
474
475 if(!$a_upload)
476 {
477 $this->updateMetaData();
478 }
479
481
482 // iterate all items
483 $media_items =& $this->getMediaItems();
484 $j = 1;
485 foreach($media_items as $key => $val)
486 {
487 $item =& $media_items[$key];
488 if (is_object($item))
489 {
490 $item->setMobId($this->getId());
491 $item->setNr($j);
492 if ($item->getLocationType() == "Reference")
493 {
494 $item->extractUrlParameters();
495 }
496 $item->create();
497 $j++;
498 }
499 }
500
502
503 global $ilAppEventHandler;
504 $ilAppEventHandler->raise('Services/MediaObjects',
505 'update',
506 array('object' => $this,
507 'obj_type' => 'mob',
508 'obj_id' => $this->getId())
509 );
510
511 }
updateMetaData()
update meta data entry

References $media_items, ilMediaItem\deleteAllItemsOfMob(), getId(), getMediaItems(), handleQuotaUpdate(), and updateMetaData().

+ Here is the call graph for this function:

◆ updateMetaData()

ilObjMediaObject::updateMetaData ( )

update meta data entry

Reimplemented from ilObject.

Definition at line 218 of file class.ilObjMediaObject.php.

219 {
220 include_once("Services/MetaData/classes/class.ilMD.php");
221 include_once("Services/MetaData/classes/class.ilMDGeneral.php");
222 include_once("Services/MetaData/classes/class.ilMDDescription.php");
223
224 $md =& new ilMD(0, $this->getId(), $this->getType());
225 $md_gen =& $md->getGeneral();
226 $md_gen->setTitle($this->getTitle());
227
228 // sets first description (maybe not appropriate)
229 $md_des_ids =& $md_gen->getDescriptionIds();
230 if (count($md_des_ids) > 0)
231 {
232 $md_des =& $md_gen->getDescription($md_des_ids[0]);
233 $md_des->setDescription($this->getDescription());
234 $md_des->update();
235 }
236 $md_gen->update();
237
238 }

References getDescription(), getId(), getTitle(), and ilObject\getType().

Referenced by update().

+ Here is the call graph for this function:
+ Here is the caller graph for this function:

◆ uploadAdditionalFile()

ilObjMediaObject::uploadAdditionalFile (   $a_name,
  $tmp_name,
  $a_subdir = "" 
)

Create new media object and update page in db and return new media object.

Definition at line 1652 of file class.ilObjMediaObject.php.

1653 {
1654 $a_subdir = str_replace("..", "", $a_subdir);
1655 $dir = $mob_dir = ilObjMediaObject::_getDirectory($this->getId());
1656 if ($a_subdir != "")
1657 {
1658 $dir.= "/".$a_subdir;
1659 }
1661 ilUtil::moveUploadedFile($tmp_name, $a_name, $dir."/".$a_name);
1662 self::renameExecutables($mob_dir);
1663 include_once("./Services/MediaObjects/classes/class.ilMediaSvgSanitizer.php");
1664 ilMediaSvgSanitizer::sanitizeDir($mob_dir); // see #20339
1665
1666 }
static makeDirParents($a_dir)
Create a new directory and all parent directories.

References _getDirectory(), getId(), ilUtil\makeDirParents(), ilUtil\moveUploadedFile(), renameExecutables(), and ilMediaSvgSanitizer\sanitizeDir().

Referenced by uploadSrtFile(), and uploadVideoPreviewPic().

+ Here is the call graph for this function:
+ Here is the caller graph for this function:

◆ uploadSrtFile()

ilObjMediaObject::uploadSrtFile (   $a_tmp_name,
  $a_language 
)

Upload srt file.

Parameters

return

Definition at line 1674 of file class.ilObjMediaObject.php.

1675 {
1676 if (is_file($a_tmp_name) && $a_language != "")
1677 {
1678 $this->uploadAdditionalFile("subtitle_".$a_language.".srt", $a_tmp_name, "srt");
1679 return true;
1680 }
1681 return false;
1682 }
uploadAdditionalFile($a_name, $tmp_name, $a_subdir="")
Create new media object and update page in db and return new media object.

References uploadAdditionalFile().

+ Here is the call graph for this function:

◆ uploadVideoPreviewPic()

ilObjMediaObject::uploadVideoPreviewPic (   $a_prevpic)

Upload video preview picture.

Parameters

return

Definition at line 1901 of file class.ilObjMediaObject.php.

1902 {
1903 $pi = pathinfo($a_prevpic["name"]);
1904 $ext = $pi["extension"];
1905 if (in_array($ext, array("jpg", "jpeg", "png")))
1906 {
1907 $this->uploadAdditionalFile("mob_vpreview.".$ext, $a_prevpic["tmp_name"]);
1908 }
1909 }

References uploadAdditionalFile().

+ Here is the call graph for this function:

Field Documentation

◆ $contains_int_link

ilObjMediaObject::$contains_int_link

Definition at line 32 of file class.ilObjMediaObject.php.

Referenced by containsIntLink().

◆ $id

ilObjMediaObject::$id

Definition at line 30 of file class.ilObjMediaObject.php.

Referenced by getId(), getParentObjectIdForUsage(), and MDUpdateListener().

◆ $is_alias

ilObjMediaObject::$is_alias

Definition at line 28 of file class.ilObjMediaObject.php.

Referenced by isAlias().

◆ $media_items

ilObjMediaObject::$media_items

Definition at line 31 of file class.ilObjMediaObject.php.

Referenced by create(), getMediaItems(), getXML(), removeMediaItem(), and update().

◆ $origin_id

ilObjMediaObject::$origin_id

Definition at line 29 of file class.ilObjMediaObject.php.

Referenced by getOriginID().


The documentation for this class was generated from the following file: