ILIAS  release_5-0 Revision 5.0.0-1144-gc4397b1f870
ilTestOutputGUI Class Reference

Output class for assessment test execution. More...

+ Inheritance diagram for ilTestOutputGUI:
+ Collaboration diagram for ilTestOutputGUI:

Public Member Functions

 executeCommand ()
 Execute Command. More...
 
 saveQuestionSolution ($force=FALSE)
 saves the user input of a question More...
 
- Public Member Functions inherited from ilTestPlayerAbstractGUI
 __construct ($a_object)
 ilTestOutputGUI constructor More...
 
 saveTagsCmd ()
 Save tags for tagging gui. More...
 
 outResultsToplistCmd ()
 
 updateWorkingTime ()
 updates working time and stores state saveresult to see if question has to be stored or not More...
 
 saveQuestionSolution ($force=FALSE)
 saves the user input of a question More...
 
 outIntroductionPageCmd ()
 Creates the introduction page for a test. More...
 
 isMaxProcessingTimeReached ()
 Checks wheather the maximum processing time is reached or not. More...
 
 setAnonymousIdCmd ()
 Sets a session variable with the test access code for an anonymous test user. More...
 
 getLockParameter ()
 
 displayCodeCmd ()
 
 codeConfirmedCmd ()
 
 handleUserSettings ()
 Handles some form parameters on starting and resuming a test. More...
 
 calculateSequence ()
 Calculates the sequence to determine the next question. More...
 
 redirectAfterAutosaveCmd ()
 
 autosaveCmd ()
 
 togglesidelistCmd ()
 Toggle side list. More...
 
 backFromSummaryCmd ()
 Go back to the last active question from the summary. More...
 
 finishTestCmd ($requires_confirmation=true)
 
 redirectBackCmd ()
 
 showFinalStatementCmd ()
 
 getKioskHead ()
 
 outTestPage ($directfeedback)
 Outputs the question of the active sequence. More...
 
 checkOnlineTestAccess ()
 check access restrictions like client ip, partipating user etc. More...
 
 isTestAccessible ()
 test accessible returns true if the user can perform the test More...
 
 isNrOfTriesReached ()
 nr of tries exceeded More...
 
 passDetails ()
 Output of the learners view of an existing test pass. More...
 
 maxProcessingTimeReached ()
 Outputs a message when the maximum processing time is reached. More...
 
 confirmSubmitAnswers ()
 confirm submit results if confirm then results are submitted and the screen will be redirected to the startpage of the test @access public More...
 
 outProcessingTime ($active_id)
 
 outQuestionSummaryCmd ($fullpage=true, $contextFinishTest=false, $obligationsNotAnswered=false, $obligationsFilter=false)
 Output of a summary of all test questions for test participants. More...
 
 outQuestionSummaryWithObligationsInfoCmd ()
 
 outObligationsOnlySummaryCmd ()
 
 showMaximumAllowedUsersReachedMessage ()
 
 backConfirmFinishCmd ()
 
 outCorrectSolution ()
 Creates an output of the solution of an answer compared to the correct solution. More...
 
 showListOfAnswers ($active_id, $pass=NULL, $top_data="", $bottom_data="")
 Creates an output of the list of answers for a test participant during the test (only the actual pass will be shown) More...
 
 getContentBlockName ()
 Returns the name of the current content block (depends on the kiosk mode setting) More...
 
 outUserResultsOverviewCmd ()
 
 outUserListOfAnswerPassesCmd ()
 
- Public Member Functions inherited from ilTestServiceGUI
 isContextWithinTestPass ()
 
 setContextWithinTestPass ($contextWithinTestPass)
 
 ilTestServiceGUI (ilObjTest $a_object)
 The constructor takes the test object reference as parameter. More...
 
 setParticipantData ($participantData)
 
 getParticipantData ()
 
executeCommand ()
 execute command More...
 
 getCommand ($cmd)
 Retrieves the ilCtrl command. More...
 
 getPassOverview ($active_id, $targetclass="", $targetcommand="", $short=FALSE, $hide_details=FALSE, $adminMode=false)
 Returns the pass overview for a given active ID. More...
 
 getPassListOfAnswers (&$result_array, $active_id, $pass, $show_solutions=FALSE, $only_answered_questions=FALSE, $show_question_only=FALSE, $show_reached_points=FALSE, $anchorNav=false)
 Returns the list of answers of a users test pass. More...
 
 getPassListOfAnswersWithScoring (&$result_array, $active_id, $pass, $show_solutions=FALSE)
 Returns the list of answers of a users test pass and offers a scoring option. More...
 
 getResultsSignature ()
 Returns HTML code for a signature field. More...
 
 getResultsUserdata ($testSession, $active_id, $overwrite_anonymity=FALSE)
 Returns the user data for a test results output. More...
 
 getCorrectSolutionOutput ($question_id, $active_id, $pass)
 Returns an output of the solution to an answer compared to the correct solution. More...
 
 getResultsOfUserOutput ($testSession, $active_id, $pass, $targetGUI, $show_pass_details=TRUE, $show_answers=TRUE, $show_question_only=FALSE, $show_reached_points=FALSE)
 Output of the pass overview for a test called by a test participant. More...
 
 getResultsHeadUserAndPass ($active_id, $pass)
 Returns the user and pass data for a test results output. More...
 
 getQuestionResultForTestUsers ($question_id, $test_id)
 Creates a HTML representation for the results of a given question in a test. More...
 

Protected Member Functions

 startTestCmd ()
 
 nextQuestionCmd ()
 Go to the next question. More...
 
 previousQuestionCmd ()
 Go to the previous question. More...
 
 redirectQuestionCmd ()
 Called when a user answered a question to perform a redirect after POST. More...
 
 outWorkingForm ($sequence="", $test_id, $postpone_allowed, $directfeedback=false)
 Creates the learners output of a question. More...
 
 isFirstPageInSequence ($sequence)
 
 isLastQuestionInSequence (assQuestionGUI $question_gui)
 
 canSaveResult ()
 Returns TRUE if the answers of the current user could be saved. More...
 
 getCurrentQuestionId ()
 
 showInstantResponseCmd ()
 
 showQuestionListCmd ()
 
 showQuestionListWithoutSavingCmd ()
 
 postponeQuestionCmd ()
 Postpone a question to the end of the test. More...
 
 handleQuestionActionCmd ()
 
 performTearsAndAngerBrokenConfessionChecks ()
 
 generateRandomTestPassForActiveUser ()
 
 getObjectiveOrientedContainerId ()
 
 filterTestSequenceByObjectives (ilTestSession $testSession, ilTestSequence $testSequence)
 
 updateContainerObjectivesWithAnsweredQuestion (ilTestSession $testSession, ilTestSequence $testSequence, assQuestion $question)
 
 customRedirectRequired ()
 
 performCustomRedirect ()
 
- Protected Member Functions inherited from ilTestPlayerAbstractGUI
 ensureExistingTestSession (ilTestSession $testSession)
 
 initProcessLocker ($activeId)
 
 canSaveResult ()
 
 outWorkingForm ($sequence="", $test_id, $postpone_allowed, $directfeedback=false)
 
 determineInlineScoreDisplay ()
 
 populatePreviousButtons ($sequence)
 
 populateQuestionMarkingBlockAsUnmarked ()
 
 populateQuestionMarkingBlockAsMarked ()
 
 populateNextButtonsLeadingToQuestion ()
 
 populateLowerNextButtonBlockLeadingToQuestion ()
 
 populateUpperNextButtonBlockLeadingToQuestion ()
 
 populateNextButtonsLeadingToEndOfTest ()
 
 populateLowerNextButtonBlockLeadingToEndOfTest ()
 
 populateUpperNextButtonBlockLeadingToEndOfTest ()
 
 populateNextButtonsLeadingToSummary ()
 
 populateLowerNextButtonBlockLeadingToSummary ()
 
 populateUpperNextButtonBlockLeadingToSummary ()
 
 populateCancelButtonBlock ()
 
 populateSummaryButtons ()
 
 populateLowerSummaryButtonBlock ()
 
 populateUpperSummaryButtonBlock ()
 
 populateQuestionSelectionButtons ()
 
 populateLowerQuestionSelectionButtonBlock ()
 
 populateUpperQuestionSelectionButtonBlock ()
 
 populatePostponeButtons ()
 
 populateLowerPostponeButtonBlock ()
 
 populateUpperPostponeButtonBlock ()
 
 populatePreviousButtonsLeadingToQuestion ()
 
 populatePreviousButtonsLeadingToIntroduction ()
 
 populateLowerPreviousButtonBlock ($cmd, $label)
 
 populateUpperPreviousButtonBlock ($cmd, $label)
 
 populateSpecificFeedbackBlock ($question_gui)
 
 populateGenericFeedbackBlock ($question_gui)
 
 populateScoreBlock ($reachedPoints, $maxPoints)
 
 populateSolutionBlock ($solutionoutput)
 
 populateCharSelector ()
 
 showSideList ()
 
 populateSyntaxStyleBlock ()
 
 populateContentStyleBlock ()
 
 startPlayerCmd ()
 Start a test for the first time. More...
 
 resumePlayerCmd ()
 Resume a test at the last position. More...
 
 initTestCmd ()
 Start a test for the first time after a redirect. More...
 
 getCurrentQuestionId ()
 
 markQuestionCmd ()
 Set a question solved. More...
 
 unmarkQuestionCmd ()
 Set a question unsolved. More...
 
 gotoQuestionCmd ()
 Go to the question with the active sequence. More...
 
 confirmFinishCmd ()
 The final submission of a test was confirmed. More...
 
 performTestPassFinishedTasks ($finishedPass)
 
 afterTestPassFinishedCmd ()
 
 isTestSignRedirectRequired ($activeId, $lastFinishedPass)
 
 archiveParticipantSubmission ( $active, $pass)
 
 showRequestedHintListCmd ()
 Go to requested hint list. More...
 
 confirmHintRequestCmd ()
 Go to hint request confirmation. More...
 
 fillQuestionRelatedNavigation (assQuestionGUI $questionGUI)
 renders the elements for the question related navigation More...
 
 isFirstPageInSequence ($sequence)
 
 isLastQuestionInSequence (assQuestionGUI $questionGUI)
 
 handleQuestionActionCmd ()
 
 showInstantResponseCmd ()
 
 nextQuestionCmd ()
 
 previousQuestionCmd ()
 
 postponeQuestionCmd ()
 
 getMarkedQuestions ()
 
 prepareSummaryPage ()
 
 prepareTestPageOutput ()
 
 populateKioskHead ()
 
 handlePasswordProtectionRedirect ()
 
 isParticipantsAnswerFixed ($questionId)
 
 customRedirectRequired ()
 
 performCustomRedirect ()
 
 getIntroductionPageButtonLabel ()
 
- Protected Member Functions inherited from ilTestServiceGUI
 isPdfDeliveryRequest ()
 
 getPassDetailsOverview ($result_array, $active_id, $pass, $targetGUI, $targetCMD, $questionDetailsCMD, $questionAnchorNav)
 
 buildPassDetailsOverviewTableGUI ($targetGUI, $targetCMD)
 
 isGradingMessageRequired ()
 
 getGradingMessage ($activeId)
 

Private Member Functions

 isValidSequenceElement ($sequenceElement)
 

Additional Inherited Members

- Data Fields inherited from ilTestPlayerAbstractGUI
 $ref_id
 
 $saveResult
 
 $sequence
 
 $cmdCtrl
 
 $maxProcessingTimeReached
 
 $endingTimeReached
 
- Data Fields inherited from ilTestServiceGUI
 $object = null
 
 $service = null
 
 $lng
 
 $tpl
 
 $ctrl
 
 $ilias
 
 $tree
 
 $ref_id
 
- Protected Attributes inherited from ilTestPlayerAbstractGUI
 $passwordChecker
 
 $processLocker
 
 $testSession
 
- Protected Attributes inherited from ilTestServiceGUI
 $db
 
 $testSessionFactory = null
 
 $testSequenceFactory = null
 
 $participantData
 

Detailed Description

Output class for assessment test execution.

The ilTestOutputGUI class creates the output for the ilObjTestGUI class when learners execute a test. This saves some heap space because the ilObjTestGUI class will be much smaller then

Author
Helmut Schottmüller helmu.nosp@m.t.sc.nosp@m.hottm.nosp@m.uell.nosp@m.er@ma.nosp@m.c.co.nosp@m.m
Björn Heyser bheys.nosp@m.er@d.nosp@m.ataba.nosp@m.y.de
Maximilian Becker mbeck.nosp@m.er@d.nosp@m.ataba.nosp@m.y.de
Version
$Id$

@inGroup ModulesTest

Definition at line 20 of file class.ilTestOutputGUI.php.

Member Function Documentation

◆ canSaveResult()

ilTestOutputGUI::canSaveResult ( )
protected

Returns TRUE if the answers of the current user could be saved.

Returns
boolean TRUE if the answers could be saved, FALSE otherwise

Reimplemented from ilTestPlayerAbstractGUI.

Definition at line 703 of file class.ilTestOutputGUI.php.

704 {
705 return !$this->object->endingTimeReached() && !$this->isMaxProcessingTimeReached() && !$this->isNrOfTriesReached();
706 }
isMaxProcessingTimeReached()
Checks wheather the maximum processing time is reached or not.

References ilTestPlayerAbstractGUI\isMaxProcessingTimeReached(), and ilTestPlayerAbstractGUI\isNrOfTriesReached().

Referenced by saveQuestionSolution().

+ Here is the call graph for this function:
+ Here is the caller graph for this function:

◆ customRedirectRequired()

ilTestOutputGUI::customRedirectRequired ( )
protected

Reimplemented from ilTestPlayerAbstractGUI.

Definition at line 944 of file class.ilTestOutputGUI.php.

945 {
946 return $this->testSession->isObjectiveOriented();
947 }

◆ executeCommand()

ilTestOutputGUI::executeCommand ( )

Execute Command.

Reimplemented from ilTestServiceGUI.

Definition at line 25 of file class.ilTestOutputGUI.php.

26 {
27 global $ilUser, $ilDB, $ilPluginAdmin, $lng, $ilTabs;
28
29 $ilTabs->clearTargets();
30
31 $cmd = $this->ctrl->getCmd();
32 $next_class = $this->ctrl->getNextClass($this);
33
34 $this->ctrl->saveParameter($this, "sequence");
35 $this->ctrl->saveParameter($this, "active_id");
36
37 if (preg_match("/^gotoquestion_(\\d+)$/", $cmd, $matches))
38 {
39 $cmd = "gotoquestion";
40 if (strlen($matches[1]))
41 {
42 $this->ctrl->setParameter($this, 'gotosequence', $matches[1]);
43 }
44 }
45
46 $testSessionFactory = new ilTestSessionFactory($this->object);
47 $this->testSession = $testSessionFactory->getSession($_GET['active_id']);
48
49 $this->ensureExistingTestSession($this->testSession);
50
51 $this->initProcessLocker($this->testSession->getActiveId());
52
53 $testSequenceFactory = new ilTestSequenceFactory($ilDB, $lng, $ilPluginAdmin, $this->object);
54 $this->testSequence = $testSequenceFactory->getSequence($this->testSession);
55 $this->testSequence->loadFromDb();
56 $this->testSequence->loadQuestions();
57
58 include_once 'Services/jQuery/classes/class.iljQueryUtil.php';
60 include_once "./Services/YUI/classes/class.ilYuiUtil.php";
62
64
65 $cmd = $this->getCommand($cmd);
66
67 switch($next_class)
68 {
69 case 'ilassquestionpagegui':
70
71 $questionId = $this->testSequence->getQuestionForSequence( $this->calculateSequence() );
72
73 require_once "./Modules/TestQuestionPool/classes/class.ilAssQuestionPageGUI.php";
74 $page_gui = new ilAssQuestionPageGUI($questionId);
75 $ret = $this->ctrl->forwardCommand($page_gui);
76 break;
77
78 case 'iltestsubmissionreviewgui':
79 require_once './Modules/Test/classes/class.ilTestSubmissionReviewGUI.php';
80 $gui = new ilTestSubmissionReviewGUI($this, $this->object, $this->testSession);
81 $ret = $this->ctrl->forwardCommand($gui);
82 break;
83
84 case 'ilassquestionhintrequestgui':
85
86 $questionGUI = $this->object->createQuestionGUI(
87 "", $this->testSequence->getQuestionForSequence( $this->calculateSequence() )
88 );
89
90 require_once 'Modules/TestQuestionPool/classes/class.ilAssQuestionHintTracking.php';
91 $questionHintTracking = new ilAssQuestionHintTracking(
92 $questionGUI->object->getId(), $this->testSession->getActiveId(), $this->testSession->getPass()
93 );
94
95 require_once 'Modules/TestQuestionPool/classes/class.ilAssQuestionHintRequestGUI.php';
96 $gui = new ilAssQuestionHintRequestGUI($this, 'redirectQuestion', $questionGUI, $questionHintTracking);
97
98 $ret = $this->ctrl->forwardCommand($gui);
99
100 break;
101
102 case 'iltestsignaturegui':
103 require_once './Modules/Test/classes/class.ilTestSignatureGUI.php';
104 $gui = new ilTestSignatureGUI($this);
105 $ret = $this->ctrl->forwardCommand($gui);
106 break;
107
108 case 'iltestpasswordprotectiongui':
109 require_once 'Modules/Test/classes/class.ilTestPasswordProtectionGUI.php';
110 $gui = new ilTestPasswordProtectionGUI($this->ctrl, $this->tpl, $this->lng, $this, $this->passwordChecker);
111 $ret = $this->ctrl->forwardCommand($gui);
112 break;
113
114 default:
115
116 $cmd .= 'Cmd';
117 $ret =& $this->$cmd();
118 break;
119 }
120 return $ret;
121 }
$_GET["client_id"]
Question page GUI class.
calculateSequence()
Calculates the sequence to determine the next question.
ensureExistingTestSession(ilTestSession $testSession)
getCommand($cmd)
Retrieves the ilCtrl command.
Signature Plugin Class.
Class ilTestSubmissionReviewGUI.
static initConnectionWithAnimation()
Init YUI Connection module.
static initjQuery($a_tpl=null)
Init jQuery.
$cmd
Definition: sahs_server.php:35
global $ilDB
global $ilUser
Definition: imgupload.php:15

References $_GET, $cmd, $ilDB, $ilUser, ilTestServiceGUI\$lng, $ret, ilTestServiceGUI\$testSequenceFactory, ilTestServiceGUI\$testSessionFactory, ilTestPlayerAbstractGUI\calculateSequence(), ilTestPlayerAbstractGUI\ensureExistingTestSession(), ilTestServiceGUI\getCommand(), ilTestPlayerAbstractGUI\handlePasswordProtectionRedirect(), ilYuiUtil\initConnectionWithAnimation(), iljQueryUtil\initjQuery(), and ilTestPlayerAbstractGUI\initProcessLocker().

+ Here is the call graph for this function:

◆ filterTestSequenceByObjectives()

ilTestOutputGUI::filterTestSequenceByObjectives ( ilTestSession  $testSession,
ilTestSequence  $testSequence 
)
protected

Definition at line 928 of file class.ilTestOutputGUI.php.

929 {
930 require_once 'Modules/Course/classes/Objectives/class.ilLOTestQuestionAdapter.php';
931
933 }
static filterQuestions(ilTestSession $a_test_session, ilTestSequence $a_test_sequence)
Called from learning objective test.

References ilTestPlayerAbstractGUI\$testSession, and ilLOTestQuestionAdapter\filterQuestions().

Referenced by redirectQuestionCmd().

+ Here is the call graph for this function:
+ Here is the caller graph for this function:

◆ generateRandomTestPassForActiveUser()

ilTestOutputGUI::generateRandomTestPassForActiveUser ( )
protected

Definition at line 890 of file class.ilTestOutputGUI.php.

891 {
892 global $tree, $ilDB, $ilPluginAdmin;
893
894 require_once 'Modules/Test/classes/class.ilTestRandomQuestionSetConfig.php';
895 $questionSetConfig = new ilTestRandomQuestionSetConfig($tree, $ilDB, $ilPluginAdmin, $this->object);
896 $questionSetConfig->loadFromDb();
897
898 require_once 'Modules/Test/classes/class.ilTestRandomQuestionSetSourcePoolDefinitionFactory.php';
899 $sourcePoolDefinitionFactory = new ilTestRandomQuestionSetSourcePoolDefinitionFactory($ilDB, $this->object);
900
901 require_once 'Modules/Test/classes/class.ilTestRandomQuestionSetSourcePoolDefinitionList.php';
902 $sourcePoolDefinitionList = new ilTestRandomQuestionSetSourcePoolDefinitionList($ilDB, $this->object, $sourcePoolDefinitionFactory);
903 $sourcePoolDefinitionList->loadDefinitions();
904
905 $this->processLocker->requestRandomPassBuildLock($sourcePoolDefinitionList->hasTaxonomyFilters());
906
908 {
909 require_once 'Modules/Test/classes/class.ilTestRandomQuestionSetStagingPoolQuestionList.php';
910 $stagingPoolQuestionList = new ilTestRandomQuestionSetStagingPoolQuestionList($ilDB, $ilPluginAdmin);
911
912 require_once 'Modules/Test/classes/class.ilTestRandomQuestionSetBuilder.php';
913 $questionSetBuilder = ilTestRandomQuestionSetBuilder::getInstance($ilDB, $this->object, $questionSetConfig, $sourcePoolDefinitionList, $stagingPoolQuestionList);
914
915 $questionSetBuilder->performBuild($this->testSession);
916 }
917
918 $this->processLocker->releaseRandomPassBuildLock();
919 }
static getInstance(ilDB $db, ilObjTest $testOBJ, ilTestRandomQuestionSetConfig $questionSetConfig, ilTestRandomQuestionSetSourcePoolDefinitionList $sourcePoolDefinitionList, ilTestRandomQuestionSetStagingPoolQuestionList $stagingPoolQuestionList)

References $ilDB, ilTestServiceGUI\$tree, ilTestRandomQuestionSetBuilder\getInstance(), and performTearsAndAngerBrokenConfessionChecks().

Referenced by redirectQuestionCmd().

+ Here is the call graph for this function:
+ Here is the caller graph for this function:

◆ getCurrentQuestionId()

ilTestOutputGUI::getCurrentQuestionId ( )
protected
Returns
integer

Reimplemented from ilTestPlayerAbstractGUI.

Definition at line 711 of file class.ilTestOutputGUI.php.

712 {
713 return $this->testSequence->getQuestionForSequence($_GET["sequence"]);
714 }

References $_GET.

◆ getObjectiveOrientedContainerId()

ilTestOutputGUI::getObjectiveOrientedContainerId ( )
protected

Definition at line 921 of file class.ilTestOutputGUI.php.

922 {
923 require_once 'Modules/Course/classes/Objectives/class.ilLOSettings.php';
924
925 return (int)ilLOSettings::isObjectiveTest($this->testSession->getRefId());
926 }
static isObjectiveTest($a_trst_ref_id)
Check if test ref_id is used in an objective course.

References ilLOSettings\isObjectiveTest().

Referenced by redirectQuestionCmd().

+ Here is the call graph for this function:
+ Here is the caller graph for this function:

◆ handleQuestionActionCmd()

ilTestOutputGUI::handleQuestionActionCmd ( )
protected

Reimplemented from ilTestPlayerAbstractGUI.

Definition at line 841 of file class.ilTestOutputGUI.php.

842 {
843 $questionId = $this->testSequence->getQuestionForSequence($_GET["sequence"]);
844
845 if( !$this->isParticipantsAnswerFixed($questionId) )
846 {
847 $this->updateWorkingTime();
848 $this->saveQuestionSolution();
849 }
850
851 $this->ctrl->setParameter($this, 'activecommand', 'handleQuestionAction');
852 $this->ctrl->redirect($this, 'redirectQuestion');
853 }
saveQuestionSolution($force=FALSE)
saves the user input of a question
updateWorkingTime()
updates working time and stores state saveresult to see if question has to be stored or not

References $_GET, ilTestPlayerAbstractGUI\isParticipantsAnswerFixed(), saveQuestionSolution(), and ilTestPlayerAbstractGUI\updateWorkingTime().

+ Here is the call graph for this function:

◆ isFirstPageInSequence()

ilTestOutputGUI::isFirstPageInSequence (   $sequence)
protected

Reimplemented from ilTestPlayerAbstractGUI.

Definition at line 688 of file class.ilTestOutputGUI.php.

689 {
690 return $sequence == $this->testSequence->getFirstSequence();
691 }

References ilTestPlayerAbstractGUI\$sequence.

◆ isLastQuestionInSequence()

ilTestOutputGUI::isLastQuestionInSequence ( assQuestionGUI  $question_gui)
protected

Reimplemented from ilTestPlayerAbstractGUI.

Definition at line 693 of file class.ilTestOutputGUI.php.

694 {
695 return $this->testSequence->getQuestionForSequence($this->testSequence->getLastSequence()) == $question_gui->object->getId();
696 }

Referenced by outWorkingForm().

+ Here is the caller graph for this function:

◆ isValidSequenceElement()

ilTestOutputGUI::isValidSequenceElement (   $sequenceElement)
private

Definition at line 400 of file class.ilTestOutputGUI.php.

401 {
402 if( $sequenceElement < 1 )
403 {
404 return false;
405 }
406
407 if( !$this->testSequence->getPositionOfSequence($sequenceElement) )
408 {
409 return false;
410 }
411
412 return true;
413 }

Referenced by outWorkingForm().

+ Here is the caller graph for this function:

◆ nextQuestionCmd()

ilTestOutputGUI::nextQuestionCmd ( )
protected

Go to the next question.

Reimplemented from ilTestPlayerAbstractGUI.

Definition at line 132 of file class.ilTestOutputGUI.php.

133 {
134 $questionId = $this->testSequence->getQuestionForSequence($_GET["sequence"]);
135
136 if( !$this->isParticipantsAnswerFixed($questionId) )
137 {
138 $this->saveQuestionSolution();
139 }
140
141 $this->ctrl->setParameter($this, "activecommand", "next");
142 $this->ctrl->redirect($this, "redirectQuestion");
143 }

References $_GET, ilTestPlayerAbstractGUI\isParticipantsAnswerFixed(), and saveQuestionSolution().

+ Here is the call graph for this function:

◆ outWorkingForm()

ilTestOutputGUI::outWorkingForm (   $sequence = "",
  $test_id,
  $postpone_allowed,
  $directfeedback = false 
)
protected

Creates the learners output of a question.

Reimplemented from ilTestPlayerAbstractGUI.

Definition at line 418 of file class.ilTestOutputGUI.php.

419 {
420 global $ilUser;
421
422 if( !$this->isValidSequenceElement($sequence) )
423 {
424 $sequence = $this->testSequence->getFirstSequence();
425 }
426
427 $_SESSION["active_time_id"]= $this->object->startWorkingTime($this->testSession->getActiveId(),
428 $this->testSession->getPass()
429 );
430
433
434 if ($this->object->getListOfQuestions())
435 {
436 $this->showSideList();
437 }
438
439 $questionId = $this->testSequence->getQuestionForSequence($sequence);
440
441 if( !(int)$questionId && $this->testSession->isObjectiveOriented() )
442 {
444 sprintf($this->lng->txt('tst_objective_oriented_test_pass_without_questions'), $this->object->getTitle()), true
445 );
446 $this->performCustomRedirect();
447 }
448
449 $question_gui = $this->object->createQuestionGUI("", $questionId);
450
451 if( !is_object($question_gui) )
452 {
453 global $ilLog;
454
455 $ilLog->write(
456 "INV SEQ: active={$this->testSession->getActiveId()} qId=$questionId seq=$sequence "
457 .serialize($this->testSequence)
458 );
459
460 $ilLog->logStack('INV SEQ');
461
462 $this->ctrl->setParameter($this, 'gotosequence', $this->testSequence->getFirstSequence());
463 $this->ctrl->setParameter($this, 'activecommand', 'gotoquestion');
464 $this->ctrl->redirect($this, 'redirectQuestion');
465 }
466
467 $question_gui->setTargetGui($this);
468
469 if ($this->object->getJavaScriptOutput())
470 {
471 $question_gui->object->setOutputType(OUTPUT_JAVASCRIPT);
472 }
473
474 $is_postponed = $this->testSequence->isPostponedQuestion($question_gui->object->getId());
475 $this->ctrl->setParameter($this, "sequence", "$sequence");
476 $formaction = $this->ctrl->getFormAction($this, "gotoQuestion");
477
478 $question_gui->setSequenceNumber($this->testSequence->getPositionOfSequence($sequence));
479 $question_gui->setQuestionCount($this->testSequence->getUserQuestionCount());
480
481
482 // output question
483 $user_post_solution = FALSE;
484 if (array_key_exists("previouspost", $_SESSION))
485 {
486 $user_post_solution = $_SESSION["previouspost"];
487 unset($_SESSION["previouspost"]);
488 }
489
490 // Determine $answer_feedback: It should hold a boolean stating if answer-specific-feedback is to be given.
491 // It gets the parameter "Scoring and Results" -> "Instant Feedback" -> "Show Answer-Specific Feedback"
492 // $directfeedback holds a boolean stating if the instant feedback was requested using the "Check" button.
493 $answer_feedback = FALSE;
494 if (($directfeedback) && ($this->object->getSpecificAnswerFeedback()))
495 {
496 $answer_feedback = TRUE;
497 }
498
499 if( $this->isParticipantsAnswerFixed($questionId) )
500 {
501 $solutionoutput = $question_gui->getSolutionOutput(
502 $this->testSession->getActiveId(), #active_id
503 NULL, #pass
504 FALSE, #graphical_output
505 false, #result_output
506 true, #show_question_only
507 $answer_feedback, #show_feedback
508 false, #show_correct_solution
509 FALSE, #show_manual_scoring
510 true #show_question_text
511 );
512
513 $pageoutput = $question_gui->outQuestionPage(
514 "", $this->testSequence->isPostponedQuestion($questionId),
515 $this->testSession->getActiveId(),
516 $solutionoutput
517 );
518
519 $this->tpl->setVariable("QUESTION_OUTPUT", $pageoutput);
520 $this->tpl->setVariable("FORMACTION", $formaction);
521
522 $directfeedback = true;
523 }
524 else
525 {
526 // Answer specific feedback is rendered into the display of the test question with in the concrete question types outQuestionForTest-method.
527 // Notation of the params prior to getting rid of this crap in favor of a class
528 $question_gui->outQuestionForTest(
529 $formaction, #form_action
530 $this->testSession->getActiveId(), #active_id
531 NULL, #pass
532 $is_postponed, #is_postponed
533 $user_post_solution, #user_post_solution
534 $answer_feedback #answer_feedback == inline_specific_feedback
535 );
536 // The display of specific inline feedback and specific feedback in an own block is to honor questions, which
537 // have the possibility to embed the specific feedback into their output while maintaining compatibility to
538 // questions, which do not have such facilities. E.g. there can be no "specific inline feedback" for essay
539 // questions, while the multiple-choice questions do well.
540
541 $this->fillQuestionRelatedNavigation($question_gui);
542 }
543
544 if ($directfeedback)
545 {
546 // This controls if the solution should be shown.
547 // It gets the parameter "Scoring and Results" -> "Instant Feedback" -> "Show Solutions"
548 if ($this->object->getInstantFeedbackSolution())
549 {
550 $show_question_inline_score = $this->determineInlineScoreDisplay();
551
552 // Notation of the params prior to getting rid of this crap in favor of a class
553 $solutionoutput = $question_gui->getSolutionOutput(
554 $this->testSession->getActiveId(), #active_id
555 NULL, #pass
556 FALSE, #graphical_output
557 $show_question_inline_score, #result_output
558 FALSE, #show_question_only
559 FALSE, #show_feedback
560 TRUE, #show_correct_solution
561 FALSE, #show_manual_scoring
562 FALSE #show_question_text
563 );
564 $this->populateSolutionBlock( $solutionoutput );
565 }
566
567 // This controls if the score should be shown.
568 // It gets the parameter "Scoring and Results" -> "Instant Feedback" -> "Show Results (Only Points)"
569 if ($this->object->getAnswerFeedbackPoints())
570 {
571 $reachedPoints = $question_gui->object->getAdjustedReachedPoints($this->testSession->getActiveId(), NULL);
572 $maxPoints = $question_gui->object->getMaximumPoints();
573
574 $this->populateScoreBlock( $reachedPoints, $maxPoints );
575 }
576
577 // This controls if the generic feedback should be shown.
578 // It gets the parameter "Scoring and Results" -> "Instant Feedback" -> "Show Solutions"
579 if ($this->object->getGenericAnswerFeedback())
580 {
581 $this->populateGenericFeedbackBlock( $question_gui );
582 }
583
584 // This controls if the specific feedback should be shown.
585 // It gets the parameter "Scoring and Results" -> "Instant Feedback" -> "Show Answer-Specific Feedback"
586 if ($this->object->getSpecificAnswerFeedback())
587 {
588 $this->populateSpecificFeedbackBlock( $question_gui );
589 }
590 }
591
593
594 if ($postpone_allowed && !$is_postponed)
595 {
597 }
598
599 if ($this->object->getListOfQuestions())
600 {
601 $this->populateSummaryButtons();
602 }
603
604 if ($this->object->getShowCancel())
605 {
607 }
608
609 if ($this->isLastQuestionInSequence( $question_gui ))
610 {
611 if ($this->object->getListOfQuestionsEnd())
612 {
614 }
615 else
616 {
618 }
619 }
620 else
621 {
623 }
624
625 if ($this->object->getShowMarker())
626 {
627 include_once "./Modules/Test/classes/class.ilObjTest.php";
628 $solved_array = ilObjTest::_getSolvedQuestions($this->testSession->getActiveId(), $question_gui->object->getId());
629 $solved = 0;
630
631 if (count ($solved_array) > 0)
632 {
633 $solved = array_pop($solved_array);
634 $solved = $solved["solved"];
635 }
636
637 if ($solved==1)
638 {
640 }
641 else
642 {
644 }
645 }
646
647 $this->populateCharSelector();
648
649 if ($this->object->getJavaScriptOutput())
650 {
651 $this->tpl->setVariable("JAVASCRIPT_TITLE", $this->lng->txt("disable_javascript"));
652 $this->ctrl->setParameter($this, "tst_javascript", "0");
653 $this->tpl->setVariable("JAVASCRIPT_URL", $this->ctrl->getLinkTarget($this, "gotoQuestion"));
654 }
655 else
656 {
657 $this->tpl->setVariable("JAVASCRIPT_TITLE", $this->lng->txt("enable_javascript"));
658 $this->ctrl->setParameter($this, "tst_javascript", "1");
659 $this->tpl->setVariable("JAVASCRIPT_URL", $this->ctrl->getLinkTarget($this, "gotoQuestion"));
660 }
661
662 if ($question_gui->object->requiresJsSwitch() && !$this->object->getForceJS())
663 {
664 $this->tpl->touchBlock("jsswitch");
665 }
666
667 $this->tpl->addJavaScript(ilUtil::getJSLocation("autosave.js", "Modules/Test"));
668
669 $this->tpl->setVariable("AUTOSAVE_URL", $this->ctrl->getFormAction($this, "autosave", "", true));
670
671 if ($question_gui->isAutosaveable()&& $this->object->getAutosave())
672 {
673 $this->tpl->touchBlock('autosave');
674 //$this->tpl->setVariable("BTN_SAVE", "Zwischenspeichern");
675 //$this->tpl->setVariable("CMD_SAVE", "gotoquestion_{$sequence}");
676 //$this->tpl->setVariable("AUTOSAVEFORMACTION", str_replace("&amp;", "&", $this->ctrl->getFormAction($this)));
677 $this->tpl->setVariable("AUTOSAVEFORMACTION", str_replace("&amp;", "&", $this->ctrl->getLinkTarget($this, "autosave")));
678 $this->tpl->setVariable("AUTOSAVEINTERVAL", $this->object->getAutosaveIval());
679 }
680
681 if( $this->object->areObligationsEnabled() && ilObjTest::isQuestionObligatory($question_gui->object->getId()) )
682 {
683 $this->tpl->touchBlock('question_obligatory');
684 $this->tpl->setVariable('QUESTION_OBLIGATORY', $this->lng->txt('required_field'));
685 }
686 }
_getSolvedQuestions($active_id, $question_fi=null)
get solved questions
static isQuestionObligatory($question_id)
checks wether the question with given id is marked as obligatory or not
isValidSequenceElement($sequenceElement)
isLastQuestionInSequence(assQuestionGUI $question_gui)
fillQuestionRelatedNavigation(assQuestionGUI $questionGUI)
renders the elements for the question related navigation
populateScoreBlock($reachedPoints, $maxPoints)
static getJSLocation($a_js_name, $a_js_location="", $add_version=FALSE)
get full javascript file name (path inclusive) of current user
static sendFailure($a_info="", $a_keep=false)
Send Failure Message to Screen.
< a tabindex="-1" style="border-style: none;" href="#" title="Refresh Image" onclick="document.getElementById('siimage').src = './securimage_show.php?sid=' + Math.random(); this.blur(); return false">< img src="./images/refresh.png" alt="Reload Image" height="32" width="32" onclick="this.blur()" align="bottom" border="0"/></a >< br/>< strong > Enter Code *if($_SERVER['REQUEST_METHOD']=='POST' &&@ $_POST['do']=='contact') $_SESSION['ctform']['success']
const OUTPUT_JAVASCRIPT

References $_SESSION, $ilLog, $ilUser, ilTestPlayerAbstractGUI\$sequence, ilObjTest\_getSolvedQuestions(), ilTestPlayerAbstractGUI\determineInlineScoreDisplay(), ilTestPlayerAbstractGUI\fillQuestionRelatedNavigation(), ilUtil\getJSLocation(), isLastQuestionInSequence(), ilTestPlayerAbstractGUI\isParticipantsAnswerFixed(), ilObjTest\isQuestionObligatory(), isValidSequenceElement(), OUTPUT_JAVASCRIPT, performCustomRedirect(), ilTestPlayerAbstractGUI\populateCancelButtonBlock(), ilTestPlayerAbstractGUI\populateCharSelector(), ilTestPlayerAbstractGUI\populateContentStyleBlock(), ilTestPlayerAbstractGUI\populateGenericFeedbackBlock(), ilTestPlayerAbstractGUI\populateNextButtonsLeadingToEndOfTest(), ilTestPlayerAbstractGUI\populateNextButtonsLeadingToQuestion(), ilTestPlayerAbstractGUI\populateNextButtonsLeadingToSummary(), ilTestPlayerAbstractGUI\populatePostponeButtons(), ilTestPlayerAbstractGUI\populatePreviousButtons(), ilTestPlayerAbstractGUI\populateQuestionMarkingBlockAsMarked(), ilTestPlayerAbstractGUI\populateQuestionMarkingBlockAsUnmarked(), ilTestPlayerAbstractGUI\populateScoreBlock(), ilTestPlayerAbstractGUI\populateSolutionBlock(), ilTestPlayerAbstractGUI\populateSpecificFeedbackBlock(), ilTestPlayerAbstractGUI\populateSummaryButtons(), ilTestPlayerAbstractGUI\populateSyntaxStyleBlock(), ilUtil\sendFailure(), and ilTestPlayerAbstractGUI\showSideList().

+ Here is the call graph for this function:

◆ performCustomRedirect()

ilTestOutputGUI::performCustomRedirect ( )
protected

Reimplemented from ilTestPlayerAbstractGUI.

Definition at line 949 of file class.ilTestOutputGUI.php.

950 {
951 $containerRefId = current(ilObject::_getAllReferences($this->testSession->getObjectiveOrientedContainerId()));
952
953 require_once 'Services/Link/classes/class.ilLink.php';
954 $redirectTarget = ilLink::_getLink($containerRefId);
955
956 ilUtil::redirect($redirectTarget);
957 }
static _getAllReferences($a_id)
get all reference ids of object
static redirect($a_script)
http redirect to other script

References ilObject\_getAllReferences(), ilLink\_getLink(), and ilUtil\redirect().

Referenced by outWorkingForm().

+ Here is the call graph for this function:
+ Here is the caller graph for this function:

◆ performTearsAndAngerBrokenConfessionChecks()

ilTestOutputGUI::performTearsAndAngerBrokenConfessionChecks ( )
protected

Definition at line 855 of file class.ilTestOutputGUI.php.

856 {
857 if ($this->testSession->getActiveId() > 0)
858 {
859 if ($this->testSequence->hasRandomQuestionsForPass($this->testSession->getActiveId(), $this->testSession->getPass()) > 0)
860 {
861 // Something went wrong. Maybe the user pressed the start button twice
862 // Questions already exist so there is no need to create new questions
863
864 global $ilLog, $ilUser;
865
866 $ilLog->write(
867 __METHOD__.' Random Questions allready exists for user '.
868 $ilUser->getId().' in test '.$this->object->getTestId()
869 );
870
871 return true;
872 }
873 }
874 else
875 {
876 // This may not happen! If it happens, raise a fatal error...
877
878 global $ilLog, $ilUser;
879
880 $ilLog->write(__METHOD__.' '.sprintf(
881 $this->lng->txt("error_random_question_generation"), $ilUser->getId(), $this->object->getTestId()
882 ));
883
884 return true;
885 };
886
887 return false;
888 }

References $ilLog, and $ilUser.

Referenced by generateRandomTestPassForActiveUser().

+ Here is the caller graph for this function:

◆ postponeQuestionCmd()

ilTestOutputGUI::postponeQuestionCmd ( )
protected

Postpone a question to the end of the test.

@access public

Reimplemented from ilTestPlayerAbstractGUI.

Definition at line 828 of file class.ilTestOutputGUI.php.

829 {
830 $questionId = $this->testSequence->getQuestionForSequence($_GET["sequence"]);
831
832 if( !$this->isParticipantsAnswerFixed($questionId) )
833 {
834 $this->saveQuestionSolution();
835 }
836
837 $this->ctrl->setParameter($this, "activecommand", "postpone");
838 $this->ctrl->redirect($this, "redirectQuestion");
839 }

References $_GET, ilTestPlayerAbstractGUI\isParticipantsAnswerFixed(), and saveQuestionSolution().

+ Here is the call graph for this function:

◆ previousQuestionCmd()

ilTestOutputGUI::previousQuestionCmd ( )
protected

Go to the previous question.

Reimplemented from ilTestPlayerAbstractGUI.

Definition at line 148 of file class.ilTestOutputGUI.php.

149 {
150 $questionId = $this->testSequence->getQuestionForSequence($_GET["sequence"]);
151
152 if( !$this->isParticipantsAnswerFixed($questionId) )
153 {
154 $this->saveQuestionSolution();
155 }
156
157 $this->ctrl->setParameter($this, "activecommand", "previous");
158 $this->ctrl->redirect($this, "redirectQuestion");
159 }

References $_GET, ilTestPlayerAbstractGUI\isParticipantsAnswerFixed(), and saveQuestionSolution().

+ Here is the call graph for this function:

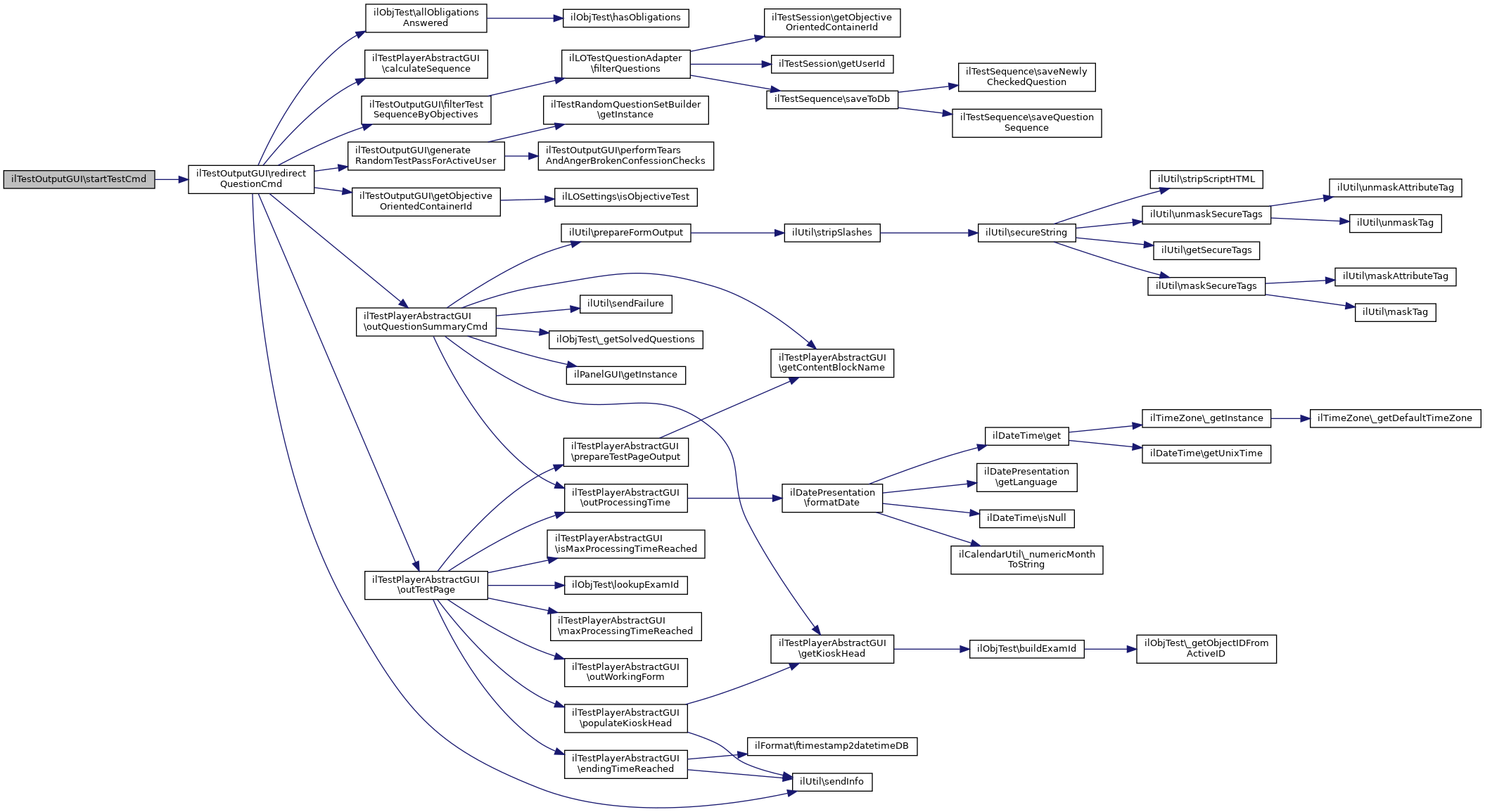
◆ redirectQuestionCmd()

ilTestOutputGUI::redirectQuestionCmd ( )
protected

Called when a user answered a question to perform a redirect after POST.

This is called for security reasons to prevent users sending a form twice. --> description up to date ??

@access public

Definition at line 168 of file class.ilTestOutputGUI.php.

169 {
170 global $ilUser;
171
172 // check the test restrictions to access the test in case one
173 // of the test navigation commands was called by an external script
174 // e.g. $ilNavigationHistory
175 $executable = $this->object->isExecutable($this->testSession, $ilUser->getId());
176 if (!$executable["executable"])
177 {
178 ilUtil::sendInfo($executable["errormessage"], TRUE);
179 $this->ctrl->redirectByClass("ilobjtestgui", "infoScreen");
180 }
181 switch ($_GET["activecommand"])
182 {
183 case "next":
184 $this->sequence = $this->calculateSequence();
185 if ($this->sequence === FALSE)
186 {
187 if ($this->object->getListOfQuestionsEnd())
188 {
189
190 $allObligationsAnswered = ilObjTest::allObligationsAnswered(
191 $this->testSession->getTestId(),
192 $this->testSession->getActiveId(),
193 $this->testSession->getPass()
194 );
195
196 if( $this->object->areObligationsEnabled() && !$allObligationsAnswered )
197 {
198 $this->ctrl->redirect($this, "outQuestionSummaryWithObligationsInfo");
199 }
200
201 $this->outQuestionSummaryCmd();
202 }
203 else
204 {
205 $this->ctrl->redirect($this, "finishTest");
206 }
207 }
208 else
209 {
210 $this->testSession->setLastSequence($this->sequence);
211 $this->testSession->saveToDb();
212 $this->outTestPage(false);
213 }
214 break;
215 case "previous":
216 $this->sequence = $this->calculateSequence();
217 $this->testSession->setLastSequence($this->sequence);
218 $this->testSession->saveToDb();
219 if ($this->sequence === FALSE)
220 {
221 $this->ctrl->redirect($this, "outIntroductionPage");
222 }
223 else
224 {
225 $this->outTestPage(false);
226 }
227 break;
228 case "postpone":
229 $this->sequence = $this->calculateSequence();
230 $nextSequence = $this->testSequence->getNextSequence($this->sequence);
231 $this->testSequence->postponeSequence($this->sequence);
232 $this->testSequence->saveToDb();
233 $this->testSession->setLastSequence($nextSequence);
234 $this->testSession->saveToDb();
235 $this->sequence = $nextSequence;
236 $this->outTestPage(false);
237 break;
238 case "setmarked":
239 $this->sequence = $this->calculateSequence();
240 $this->testSession->setLastSequence($this->sequence);
241 $this->testSession->saveToDb();
242 $q_id = $this->testSequence->getQuestionForSequence($_GET["sequence"]);
243 $this->object->setQuestionSetSolved(1, $q_id, $ilUser->getId());
244 $this->outTestPage(false);
245 break;
246 case "resetmarked":
247 $this->sequence = $this->calculateSequence();
248 $this->testSession->setLastSequence($this->sequence);
249 $this->testSession->saveToDb();
250 $q_id = $this->testSequence->getQuestionForSequence($_GET["sequence"]);
251 $this->object->setQuestionSetSolved(0, $q_id, $ilUser->getId());
252 $this->outTestPage(false);
253 break;
254 case "directfeedback":
255 $this->sequence = $this->calculateSequence();
256 $this->testSession->setLastSequence($this->sequence);
257 $this->testSession->saveToDb();
258 $this->outTestPage(true);
259 break;
260 case "handleQuestionAction":
261 $this->sequence = $this->calculateSequence();
262 $this->testSession->setLastSequence($this->sequence);
263 $this->testSession->saveToDb();
264 $this->outTestPage(false);
265 break;
266 case "summary":
267 $this->ctrl->redirect($this, "outQuestionSummary");
268 break;
269 case "summary_obligations":
270 $this->ctrl->redirect($this, "outQuestionSummaryWithObligationsInfo");
271 break;
272 case "summary_obligations_only":
273 $this->ctrl->redirect($this, "outObligationsOnlySummary");
274 break;
275 case "start":
276 $_SESSION['tst_pass_finish'] = 0;
277
278 // ensure existing test session
279 $this->testSession->setUserId($ilUser->getId());
280 $this->testSession->setAnonymousId($_SESSION["tst_access_code"][$this->object->getTestId()]);
281 $this->testSession->setObjectiveOrientedContainerId($this->getObjectiveOrientedContainerId());
282 $this->testSession->saveToDb();
283
284 $active_id = $this->testSession->getActiveId();
285 $this->ctrl->setParameter($this, "active_id", $active_id);
286 $shuffle = $this->object->getShuffleQuestions();
287 if ($this->object->isRandomTest())
288 {
290
291 $this->object->loadQuestions();
292 $shuffle = FALSE; // shuffle is already done during the creation of the random questions
293 }
294
295 assQuestion::_updateTestPassResults(
296 $active_id, $this->testSession->getPass(), $this->object->areObligationsEnabled(), null, $this->object->id
297 );
298
299 // ensure existing test sequence
300 if( !$this->testSequence->hasSequence() )
301 {
302 $this->testSequence->createNewSequence($this->object->getQuestionCount(), $shuffle);
303 $this->testSequence->saveToDb();
304 }
305
306 if( $this->testSession->isObjectiveOriented() )
307 {
308 $this->testSequence->loadFromDb();
309 $this->testSequence->loadQuestions();
310
312 $this->testSession, $this->testSequence
313 );
314 }
315
316 $active_time_id = $this->object->startWorkingTime($this->testSession->getActiveId(), $this->testSession->getPass());
317 $_SESSION["active_time_id"] = $active_time_id;
318 if ($this->object->getListOfQuestionsStart())
319 {
320 $this->ctrl->setParameter($this, "activecommand", "summary");
321 $this->ctrl->redirect($this, "redirectQuestion");
322 }
323 else
324 {
325 $this->ctrl->setParameter($this, "sequence", $this->sequence);
326 $this->ctrl->setParameter($this, "activecommand", "gotoquestion");
327 $this->ctrl->saveParameter($this, "tst_javascript");
328 $this->ctrl->redirect($this, "redirectQuestion");
329 }
330 break;
331 case "resume":
332 $_SESSION['tst_pass_finish'] = 0;
333 $active_id = $this->testSession->getActiveId();
334 $this->ctrl->setParameter($this, "active_id", $active_id);
335
336 if ($this->object->isRandomTest())
337 {
338 if (!$this->testSequence->hasRandomQuestionsForPass($active_id, $this->testSession->getPass()))
339 {
340 // create a new set of random questions
342 }
343 }
344 $shuffle = $this->object->getShuffleQuestions();
345 if ($this->object->isRandomTest())
346 {
347 $shuffle = FALSE;
348 }
349
350 assQuestion::_updateTestPassResults(
351 $active_id, $this->testSession->getPass(), $this->object->areObligationsEnabled(), null, $this->object->id
352 );
353
354 // ensure existing test sequence
355 if( !$this->testSequence->hasSequence() )
356 {
357 $this->testSequence->createNewSequence($this->object->getQuestionCount(), $shuffle);
358 $this->testSequence->saveToDb();
359 }
360
361 $this->sequence = $this->testSession->getLastSequence();
362 $active_time_id = $this->object->startWorkingTime($active_id, $this->testSession->getPass());
363 $_SESSION["active_time_id"] = $active_time_id;
364 if ($this->object->getListOfQuestionsStart())
365 {
366 $this->ctrl->setParameter($this, "activecommand", "summary");
367 $this->ctrl->redirect($this, "redirectQuestion");
368 }
369 else
370 {
371 $this->ctrl->setParameter($this, "sequence", $this->sequence);
372 $this->ctrl->setParameter($this, "activecommand", "gotoquestion");
373 $this->ctrl->saveParameter($this, "tst_javascript");
374 $this->ctrl->redirect($this, "redirectQuestion");
375 }
376 break;
377
378 case 'test_submission_overview':
379 require_once './Modules/Test/classes/class.ilTestSubmissionReviewGUI.php';
380 $this->ctrl->redirectByClass('ilTestSubmissionReviewGUI', "show");
381 break;
382
383 case "back":
384 case "gotoquestion":
385 default:
386 $_SESSION['tst_pass_finish'] = 0;
387 if (array_key_exists("tst_javascript", $_GET))
388 {
389 $ilUser->writePref("tst_javascript", $_GET["tst_javascript"]);
390 }
391 $this->sequence = $this->calculateSequence();
392 if (strlen($_GET['gotosequence'])) $this->sequence = $_GET['gotosequence'];
393 $this->testSession->setLastSequence($this->sequence);
394 $this->testSession->saveToDb();
395 $this->outTestPage(false);
396 break;
397 }
398 }
static allObligationsAnswered($test_id, $active_id, $pass)
checks wether all questions marked as obligatory were answered within the test pass with given testId...
filterTestSequenceByObjectives(ilTestSession $testSession, ilTestSequence $testSequence)
outTestPage($directfeedback)
Outputs the question of the active sequence.
outQuestionSummaryCmd($fullpage=true, $contextFinishTest=false, $obligationsNotAnswered=false, $obligationsFilter=false)
Output of a summary of all test questions for test participants.
static sendInfo($a_info="", $a_keep=false)
Send Info Message to Screen.

References $_GET, $_SESSION, $ilUser, ilObjTest\allObligationsAnswered(), ilTestPlayerAbstractGUI\calculateSequence(), filterTestSequenceByObjectives(), generateRandomTestPassForActiveUser(), getObjectiveOrientedContainerId(), ilTestPlayerAbstractGUI\outQuestionSummaryCmd(), ilTestPlayerAbstractGUI\outTestPage(), and ilUtil\sendInfo().

Referenced by startTestCmd().

+ Here is the call graph for this function:
+ Here is the caller graph for this function:

◆ saveQuestionSolution()

ilTestOutputGUI::saveQuestionSolution (   $force = FALSE)

saves the user input of a question

Reimplemented from ilTestPlayerAbstractGUI.

Definition at line 719 of file class.ilTestOutputGUI.php.

720 {
721 $this->updateWorkingTime();
722 $this->saveResult = FALSE;
723 if (!$force)
724 {
725 $formtimestamp = $_POST["formtimestamp"];
726 if (strlen($formtimestamp) == 0) $formtimestamp = $_GET["formtimestamp"];
727 if ($formtimestamp != $_SESSION["formtimestamp"])
728 {
729 $_SESSION["formtimestamp"] = $formtimestamp;
730 }
731 else
732 {
733 return FALSE;
734 }
735 }
736 // save question solution
737 if ($this->canSaveResult() || $force)
738 {
739 // but only if the ending time is not reached
740 $q_id = $this->testSequence->getQuestionForSequence($_GET["sequence"]);
741 if (is_numeric($q_id) && (int)$q_id)
742 {
743 global $ilUser;
744
745 $question_gui = $this->object->createQuestionGUI("", $q_id);
746 if ($this->object->getJavaScriptOutput())
747 {
748 $question_gui->object->setOutputType(OUTPUT_JAVASCRIPT);
749 }
750 $pass = NULL;
751 $active_id = $this->testSession->getActiveId();
752 if ($this->object->isRandomTest())
753 {
754 $pass = $this->object->_getPass($active_id);
755 }
756 $this->saveResult = $question_gui->object->persistWorkingState(
757 $active_id, $pass, $this->object->areObligationsEnabled()
758 );
759
760 // update learning progress (is done in ilTestSession)
761 //include_once("./Services/Tracking/classes/class.ilLPStatusWrapper.php");
762 //ilLPStatusWrapper::_updateStatus($this->object->getId(), $ilUser->getId());
763
764 if( $this->testSession->isObjectiveOriented() )
765 {
767 $this->testSession, $this->testSequence, $question_gui->object
768 );
769 }
770 }
771 }
772 if ($this->saveResult == FALSE)
773 {
774 $this->ctrl->setParameter($this, "save_error", "1");
775 $_SESSION["previouspost"] = $_POST;
776 }
777 return $this->saveResult;
778 }
updateContainerObjectivesWithAnsweredQuestion(ilTestSession $testSession, ilTestSequence $testSequence, assQuestion $question)
canSaveResult()
Returns TRUE if the answers of the current user could be saved.
$_POST['username']
Definition: cron.php:12

References $_GET, $_POST, $_SESSION, $ilUser, $pass, ilTestPlayerAbstractGUI\$saveResult, canSaveResult(), OUTPUT_JAVASCRIPT, updateContainerObjectivesWithAnsweredQuestion(), and ilTestPlayerAbstractGUI\updateWorkingTime().

Referenced by handleQuestionActionCmd(), nextQuestionCmd(), postponeQuestionCmd(), previousQuestionCmd(), showInstantResponseCmd(), and showQuestionListCmd().

+ Here is the call graph for this function:
+ Here is the caller graph for this function:

◆ showInstantResponseCmd()

ilTestOutputGUI::showInstantResponseCmd ( )
protected

Reimplemented from ilTestPlayerAbstractGUI.

Definition at line 780 of file class.ilTestOutputGUI.php.

781 {
782 $questionId = $this->testSequence->getQuestionForSequence($_GET["sequence"]);
783
784 if( !$this->isParticipantsAnswerFixed($questionId) )
785 {
786 $this->saveQuestionSolution();
787
788 $this->testSequence->setQuestionChecked($questionId);
789 $this->testSequence->saveToDb();
790 }
791
792 $this->ctrl->setParameter($this, "activecommand", "directfeedback");
793 $this->ctrl->redirect($this, "redirectQuestion");
794 }

References $_GET, ilTestPlayerAbstractGUI\isParticipantsAnswerFixed(), and saveQuestionSolution().

+ Here is the call graph for this function:

◆ showQuestionListCmd()

ilTestOutputGUI::showQuestionListCmd ( )
protected

Definition at line 796 of file class.ilTestOutputGUI.php.

797 {
798 $questionId = $this->testSequence->getQuestionForSequence($_GET["sequence"]);
799
800 if( !$this->isParticipantsAnswerFixed($questionId) )
801 {
802 $this->saveQuestionSolution();
803 }
804
805 if ($this->saveResult == FALSE)
806 {
807 $this->ctrl->setParameter($this, "activecommand", "");
808 $this->ctrl->redirect($this, "redirectQuestion");
809 }
810 else
811 {
812 $this->ctrl->setParameter($this, "activecommand", "summary");
813 $this->ctrl->redirect($this, "redirectQuestion");
814 }
815 }

References $_GET, ilTestPlayerAbstractGUI\isParticipantsAnswerFixed(), and saveQuestionSolution().

+ Here is the call graph for this function:

◆ showQuestionListWithoutSavingCmd()

ilTestOutputGUI::showQuestionListWithoutSavingCmd ( )
protected

Definition at line 817 of file class.ilTestOutputGUI.php.

818 {
819 $this->ctrl->setParameter($this, "activecommand", "summary");
820 $this->ctrl->redirect($this, "redirectQuestion");
821 }

◆ startTestCmd()

ilTestOutputGUI::startTestCmd ( )
protected

Definition at line 123 of file class.ilTestOutputGUI.php.

124 {
125 $_GET['activecommand'] = 'start';
126 $this->redirectQuestionCmd();
127 }
redirectQuestionCmd()
Called when a user answered a question to perform a redirect after POST.

References $_GET, and redirectQuestionCmd().

+ Here is the call graph for this function:

◆ updateContainerObjectivesWithAnsweredQuestion()

ilTestOutputGUI::updateContainerObjectivesWithAnsweredQuestion ( ilTestSession  $testSession,
ilTestSequence  $testSequence,
assQuestion  $question 
)
protected

Definition at line 935 of file class.ilTestOutputGUI.php.

936 {
937 require_once 'Modules/Course/classes/Objectives/class.ilLOTestQuestionAdapter.php';
938
940
941 $testSequence->saveToDb();
942 }
static updateObjectiveStatus(ilTestSession $a_test_session, ilTestSequence $a_test_sequence, assQuestion $a_question)
Store result and update objective status.
saveToDb()
Saves the sequence data for a given pass to the database.

References ilTestPlayerAbstractGUI\$testSession, ilTestSequence\saveToDb(), and ilLOTestQuestionAdapter\updateObjectiveStatus().

Referenced by saveQuestionSolution().

+ Here is the call graph for this function:
+ Here is the caller graph for this function:

The documentation for this class was generated from the following file: