ILIAS  release_5-0 Revision 5.0.0-1144-gc4397b1f870
ilObjCategoryGUI Class Reference

Class ilObjCategoryGUI. More...

+ Inheritance diagram for ilObjCategoryGUI:
+ Collaboration diagram for ilObjCategoryGUI:

Public Member Functions

 ilObjCategoryGUI ($a_data, $a_id, $a_call_by_reference=true, $a_prepare_output=true)
 Constructor @access public. More...
 
executeCommand ()
 execute command note: this method is overwritten in all container objects More...
 
 getTabs (&$tabs_gui)
 Get tabs. More...
 
 renderObject ()
 Render category. More...
 
 infoScreenObject ()
 this one is called from the info button in the repository not very nice to set cmdClass/Cmd manually, if everything works through ilCtrl in the future this may be changed More...
 
 infoScreen ()
 show information screen More...
 
 initEditForm ()
 Init object edit form. More...
 
 getEditFormValues ()
 Get values for edit form. More...
 
 updateObject ()
 updates object entry in object_data More...
 
 editTranslationsObject ($a_get_post_values=false, $a_add=false)
 Edit title and translations. More...
 
 saveTranslationsObject ()
 Save title and translations. More...
 
 addTranslationObject ()
 Add a translation. More...
 
 deleteTranslationsObject ()
 Remove translation. More...
 
 importCategoriesFormObject ()
 display form for category import More...
 
 _importCategoriesForm ($a_ref_id, &$a_tpl)
 display form for category import (static, also called by RootFolderGUI) More...
 
 importCancelledObject ()
 import cancelled More...
 
 _getImportDir ()
 get user import directory name More...
 
 importCategoriesObject ()
 import categories More...
 
 importCategoriesWithRolObject ()
 import categories with local rol More...
 
 _importCategories ($a_ref_id, $withrol_tmp)
 import categories (static, also called by RootFolderGUI) More...
 
 listUsersObject ($show_delete=false)
 
 performDeleteUsersObject ()
 
 deleteUsersObject ()
 
 assignRolesObject ()
 
 assignSaveObject ()
 
 __getAssignableRoles ()
 
 __checkGlobalRoles ($new_assigned)
 
 __showRolesTable ($a_result_set, $a_from="")
 
 __showUsersTable ($a_result_set, $a_from="", $a_footer=true)
 
 __setTableGUIBasicData (&$tbl, &$result_set, $a_from="", $a_footer=true)
 
__initTableGUI ()
 
 __buildFilterSelect ($a_parent_ids)
 
 editIconsObject ($a_form=null)
 Edit folder icons. More...
 
 initIconsForm ()
 
 updateIconsObject ()
 update container icons More...
 
- Public Member Functions inherited from ilContainerGUI
 ilContainerGUI ($a_data, $a_id, $a_call_by_reference=true, $a_prepare_output=true)
 Constructor @access public. More...
 
executeCommand ()
 execute command note: this method is overwritten in all container objects More...
 
 forwardToStyleSheet ()
 Forward to style object. More...
 
forwardToPageObject ()
 forward command to page object More...
 
 addPageTabs ()
 Add page tabs. More...
 
 getContainerPageHTML ()
 Get container page HTML. More...
 
 prepareOutput ($a_show_subobjects=true)
 prepare output More...
 
 showTreeFlatIcon ()
 
 setTitleAndDescription ()
 called by prepare output More...
 
 showPossibleSubObjects ()
 show possible sub objects selection list More...
 
 getContentGUI ()
 Get content gui object. More...
 
 renderObject ()
 render the object More...
 
 setContentSubTabs ()
 Set content sub tabs. More...
 
 showAdministrationPanel (&$tpl)
 show administration panel More...
 
 __showTimingsButton (&$tpl)
 
 showPermanentLink (&$tpl)
 show permanent link More...
 
 switchToStdEditorObject ()
 Switch to standard page editor. More...
 
 switchToOldEditorObject ()
 Switch to old page editor. More...
 
 useNewEditorObject ()
 Use new editor (-> delete xhtml content page) More...
 
 editPageFrameObject ()
 show page editor frameset More...
 
 editPageContentObject ()
 edit page content (for repository root node and categories) More...
 
 savePageContentObject ()
 
 cancelPageContentObject ()
 
 showLinkListObject ()
 
 clearAdminCommandsDetermination ()
 cleaer administration commands determination More...
 
newBlockTemplate ()
 determin admin commands More...
 
 addHeaderRow (&$a_tpl, $a_type, $a_show_image=true)
 adds a header row to a block template More...
 
 addStandardRow (&$a_tpl, $a_html, $a_item_ref_id="", $a_item_obj_id="", $a_image_type="")
 adds a standard row to a block template More...
 
 addMessageRow (&$a_tpl, $a_message, $a_type)
 add message row More...
 
 resetRowType ()
 
 setPageEditorTabs ()
 Add page editor tabs. More...
 
 addStandardContainerSubTabs ($a_include_view=true)
 Add standar container subtabs for view, manage, oderdering and text/media editor link. More...
 
 getTabs (&$tabs_gui)
 common tabs for all container objects (should be called at the end of child getTabs() method More...
 
 enableAdministrationPanelObject ()
 enable administration panel More...
 
 disableAdministrationPanelObject ()
 enable administration panel More...
 
 editOrderObject ()
 Edit order. More...
 
 isActiveOrdering ()
 Check if ordering is enabled. More...
 
 isActiveItemOrdering ()
 Check if item ordering is enabled. More...
 
 addToDeskObject ()
 
 removeFromDeskObject ()
 
 enableMultiDownloadObject ()
 
 isMultiDownloadEnabled ()
 
 lockObject ()
 
 cutObject ()
 cut object(s) out from a container and write the information to clipboard More...
 
 copyObject ()
 Copy object(s) out from a container and write the information to clipboard It is not possible to copy multiple objects at once. More...
 
 downloadObject ()
 
 linkObject ()
 create an new reference of an object in tree it's like a hard link of unix More...
 
 clearObject ()
 clear clipboard and go back to last object More...
 
 performPasteIntoMultipleObjectsObject ()
 
 initAndDisplayLinkIntoMultipleObjectsObject ()
 
 showPasteTreeObject ()
 Show paste tree. More...
 
 cancelMoveLinkObject ()
 Cancel move|link empty clipboard and return to parent. More...
 
 keepObjectsInClipboardObject ()
 Keep objects in the clipboard. More...
 
 initAndDisplayCopyIntoMultipleObjectsObject ()
 
 initAndDisplayMoveIntoObjectObject ()
 
 pasteObject ()
 paste object from clipboard to current place Depending on the chosen command the object(s) are linked, copied or moved More...
 
 clipboardObject ()
 Copy object(s) out from a container and write the information to clipboard It is not possible to copy multiple objects at once. More...
 
 showCustomIconsEditing ($a_input_colspan=1, ilPropertyFormGUI $a_form=null, $a_as_section=true)
 show edit section of custom icons for container More...
 
 isActiveAdministrationPanel ()
 
 setColumnSettings ($column_gui)
 May be overwritten in subclasses. More...
 
 allowBlocksMoving ()
 Standard is to allow blocks moving. More...
 
 allowBlocksConfigure ()
 Standard is to allow blocks configuration. More...
 
 cloneWizardPageTreeObject ()
 @access public More...
 
 cloneWizardPageListObject ()
 @access public More...
 
 cloneWizardPageObject ($a_tree_view=true)
 Show clone wizard page for container objects. More...
 
 cloneAllObject ()
 Clone all object Overwritten method for copying container objects. More...
 
 saveSortingObject ()
 Save Sorting. More...
 
 cloneNodes ($srcRef, $dstRef, &$mapping, $newName=null)
 Recursively clones all nodes of the RBAC tree. More...
 
 modifyItemGUI (&$a_item_list_gui, $a_item_data, $a_show_path)
 Modify Item ListGUI for presentation in container. More...
 
 editStylePropertiesObject ()
 Edit style properties. More...
 
 initStylePropertiesForm ()
 Init style properties form. More...
 
 createStyleObject ()
 Create Style. More...
 
 editStyleObject ()
 Edit Style. More...
 
 deleteStyleObject ()
 Delete Style. More...
 
 saveStyleSettingsObject ()
 Save style settings. More...
 
 getAsynchItemListObject ()
 Get item list command drop down asynchronously. More...
 
 redrawListItemObject ()
 Redraw a list item (ajax) More...
 
 showRepTree ($a_initial_call=false)
 Show tree. More...
 
 trashObject ()
 Show trash content of object. More...
 
 removeFromSystemObject ()
 remove objects from trash bin and all entries therefore every object needs a specific deleteObject() method More...
 
 undeleteObject ()
 Get objects back from trash. More...
 
 confirmRemoveFromSystemObject ()
 confirmation screen remove from system More...
 
- Public Member Functions inherited from ilObjectGUI
 ilObjectGUI ($a_data, $a_id=0, $a_call_by_reference=true, $a_prepare_output=true)
 Constructor @access public. More...
 
executeCommand ()
 execute command More...
 
 withReferences ()
 determines wether objects are referenced or not (got ref ids or not) More...
 
 setCreationMode ($a_mode=true)
 if true, a creation screen is displayed the current $_GET[ref_id] don't belong to the current class! the mode is determined in ilrepositorygui More...
 
 getCreationMode ()
 get creation mode More...
 
 getAdminTabs (&$tabs_gui)
 administration tabs show only permissions and trash folder More...
 
 getHTML ()
 
 confirmedDeleteObject ()
 confirmed deletion of object -> objects are moved to trash or deleted immediately, if trash is disabled More...
 
 cancelDeleteObject ()
 cancel deletion of object More...
 
 cancelObject ($in_rep=false)
 cancel action and go back to previous page @access public More...
 
 createObject ()
 create new object form More...
 
 cancelCreation ()
 cancel create action and go back to repository parent More...
 
 saveObject ()
 save object More...
 
 editObject ()
 edit object More...
 
 updateObject ()
 updates object entry in object_data More...
 
 getFormAction ($a_cmd, $a_formaction="")
 get form action for command (command is method name without "Object", e.g. More...
 
 isVisible ($a_ref_id, $a_type)
 
 viewObject ()
 list childs of current object More...
 
 deleteObject ($a_error=false)
 Display deletion confirmation screen. More...
 
 cloneAllObject ()
 Clone single (not container object) Method is overwritten in ilContainerGUI. More...
 
 addToDeskObject ()
 Add desktop item @access public. More...
 
 removeFromDeskObject ()
 Remove from desktop @access public. More...
 

Static Public Member Functions

static _goto ($a_target)
 
- Static Public Member Functions inherited from ilContainerGUI
static _buildPath ($a_ref_id, $a_course_ref_id)
 build path More...
 
- Static Public Member Functions inherited from ilObjectGUI
static _gotoRepositoryRoot ($a_raise_error=false)
 Goto repository root. More...
 
static _gotoRepositoryNode ($a_ref_id, $a_cmd="frameset")
 Goto repository root. More...
 

Data Fields

 $ctrl
 
const CONTAINER_SETTING_TAXBLOCK = "tax_sblock_"
 
- Data Fields inherited from ilContainerGUI
 $bl_cnt = 1
 
 $multi_download_enabled = false
 
- Data Fields inherited from ilObjectGUI
const COPY_WIZARD_NEEDS_PAGE = 1
 
 $ilias
 
 $objDefinition
 
 $tpl
 
 $tree
 
 $lng
 
 $data
 
 $object
 
 $ref_id
 
 $obj_id
 
 $maxcount
 
 $formaction
 
 $return_location
 
 $target_frame
 
 $tab_target_script
 
 $actions
 
 $sub_objects
 
 $omit_locator = false
 
const CFORM_NEW = 1
 
const CFORM_IMPORT = 2
 
const CFORM_CLONE = 3
 

Protected Member Functions

 initCreationForms ($a_new_type)
 Init creation froms. More...
 
 afterSave (ilObject $a_new_object)
 Post (successful) object creation hook. More...
 
 editInfoObject ()
 Edit extended category settings. More...
 
 updateInfoObject ()
 Update info (extended meta data) More...
 
 initExtendedSettings ()
 build property form for extended category settings More...
 
 setEditTabs ($active_tab="settings_misc")
 
 resetFilterObject ()
 Reset filter (note: this function existed before data table filter has been introduced. More...
 
 applyFilterObject ()
 Apply filter. More...
 
 addUserAutoCompleteObject ()
 Show auto complete results. More...
 
 initTaxSubTabs ($a_active="tax_list")
 
 getTaxonomiesForRefId ()
 
 initTaxonomyForm (array $tax)
 
 editTaxonomySettingsObject ()
 
 getActiveBlocks ()
 
 updateTaxonomySettingsObject ()
 
- Protected Member Functions inherited from ilContainerGUI
 getEditFormValues ()
 Get values for edit form. More...
 
 afterUpdate ()
 Post (successful) object update hook. More...
 
 showPasswordInstructionObject ($a_init=true)
 Show webdav password instruction. More...
 
 initFormPasswordInstruction ()
 Init password form. More...
 
 savePasswordObject ()
 Save password. More...
 
 initHeaderAction ($a_sub_type=null, $a_sub_id=null)
 Add file manager link. More...
 
 fileManagerLaunchObject ()
 Launch jnlp. More...
 
 initSortingForm (ilPropertyFormGUI $form, array $a_sorting_settings)
 Append sorting settings to property form. More...
 
 initSortingDirectionForm (ilContainerSortingSettings $sorting_settings, $element, $a_prefix)
 Add sorting direction. More...
 
 initManualSortingOptionForm (ilContainerSortingSettings $settings, $element, $a_prefix, $a_sorting_settings)
 Add manual sorting options. More...
 
 saveSortingSettings (ilPropertyFormGUI $form)
 Save sorting settings. More...
 
 getTreeSelectorGUI ($cmd)
 
- Protected Member Functions inherited from ilObjectGUI
 assignObject ()
 
 prepareOutput ()
 prepare output More...
 
 setTitleAndDescription ()
 called by prepare output More...
 
 initHeaderAction ($a_sub_type=null, $a_sub_id=null)
 Add header action menu. More...
 
 insertHeaderAction ($a_list_gui)
 Insert header action into main template. More...
 
 addHeaderAction ()
 Add header action menu. More...
 
 redrawHeaderActionObject ()
 Ajax call: redraw action header only. More...
 
 showMountWebfolderIcon ()
 
 setTabs ()
 set admin tabs @access public More...
 
 setAdminTabs ()
 set admin tabs @access public More...
 
 setLocator ()
 set Locator More...
 
 addLocatorItems ()
 should be overwritten to add object specific items (repository items are preloaded) More...
 
 omitLocator ($a_omit=true)
 
 addAdminLocatorItems ($a_do_not_add_object=false)
 should be overwritten to add object specific items (repository items are preloaded) More...
 
 initCreationForms ($a_new_type)
 Init creation froms. More...
 
 getCreationFormsHTML (array $a_forms)
 Get HTML for creation forms (accordion) More...
 
 initCreateForm ($a_new_type)
 Init object creation form. More...
 
 initDidacticTemplate (ilPropertyFormGUI $form)
 Show didactic template types. More...
 
 addDidacticTemplateOptions (array &$a_options)
 Add custom templates. More...
 
 getDidacticTemplateVar ($a_type)
 Get didactic template setting from creation screen. More...
 
 putObjectInTree (ilObject $a_obj, $a_parent_node_id=null)
 Add object to tree at given position. More...
 
 afterSave (ilObject $a_new_object)
 Post (successful) object creation hook. More...
 
 initEditForm ()
 Init object edit form. More...
 
 initEditCustomForm (ilPropertyFormGUI $a_form)
 Add custom fields to update form. More...
 
 getEditFormValues ()
 Get values for edit form. More...
 
 getEditFormCustomValues (array &$a_values)
 Add values to custom edit fields. More...
 
 validateCustom (ilPropertyFormGUI $a_form)
 Validate custom values (if not possible with checkInput()) More...
 
 updateCustom (ilPropertyFormGUI $a_form)
 Insert custom update form values into object. More...
 
 afterUpdate ()
 Post (successful) object update hook. More...
 
 initImportForm ($a_new_type)
 Init object import form. More...
 
 importFileObject ($parent_id=null)
 Import. More...
 
 afterImport (ilObject $a_new_object)
 Post (successful) object import hook. More...
 
 setFormAction ($a_cmd, $a_formaction)
 set specific form action for command More...
 
 getReturnLocation ($a_cmd, $a_location="")
 get return location for command (command is method name without "Object", e.g. More...
 
 setReturnLocation ($a_cmd, $a_location)
 set specific return location for command More...
 
 getTargetFrame ($a_cmd, $a_target_frame="")
 get target frame for command (command is method name without "Object", e.g. More...
 
 setTargetFrame ($a_cmd, $a_target_frame)
 set specific target frame for command More...
 
 showPossibleSubObjects ()
 show possible subobjects (pulldown menu) More...
 
 getTemplateFile ($a_cmd, $a_type="")
 get a template blockfile format: tpl. More...
 
 getTitlesByRefId ($a_ref_ids)
 get Titles of objects this method is used for error messages in methods cut/copy/paste More...
 
 getTabs (&$tabs_gui)
 get tabs abstract method. More...
 
 __showButton ($a_cmd, $a_text, $a_target='')
 
 hitsperpageObject ()
 
__initTableGUI ()
 
 __setTableGUIBasicData (&$tbl, &$result_set, $a_from="")
 standard implementation for tables use 'from' variable use different initial setting of table More...
 
 redirectToRefId ($a_ref_id, $a_cmd="")
 redirects to (repository) view per ref id usually to a container and usually used at the end of a save/import method where the object gui type (of the new object) doesn't match with the type of the current $_GET["ref_id"] value More...
 
 fillCloneTemplate ($a_tpl_varname, $a_type)
 Fill object clone template This method can be called from any object GUI class that wants to offer object cloning. More...
 
 getCenterColumnHTML ()
 Get center column. More...
 
 getRightColumnHTML ()
 Display right column. More...
 
 setColumnSettings ($column_gui)
 May be overwritten in subclasses. More...
 
 checkPermission ($a_perm, $a_cmd="", $a_type="", $a_ref_id=null)
 Check permission and redirect on error. More...
 
 checkPermissionBool ($a_perm, $a_cmd="", $a_type="", $a_ref_id=null)
 Check permission. More...
 
 enableDragDropFileUpload ()
 Enables the file upload into this object by dropping files. More...
 
 handleAutoRating (ilObject $a_new_obj)
 Activate rating automatically if parent container setting. More...
 

Detailed Description

Member Function Documentation

◆ __buildFilterSelect()

ilObjCategoryGUI::__buildFilterSelect (   $a_parent_ids)

Definition at line 1574 of file class.ilObjCategoryGUI.php.

1575 {
1576 $action[0] = $this->lng->txt('all_users');
1577 $action[$this->object->getRefId()] = $this->lng->txt('users').
1578 ' ('.ilObject::_lookupTitle(ilObject::_lookupObjId($this->object->getRefId())).')';
1579
1580 foreach($a_parent_ids as $parent)
1581 {
1582 if($parent == $this->object->getRefId())
1583 {
1584 continue;
1585 }
1586 switch($parent)
1587 {
1589 $action[ilLocalUser::_getUserFolderId()] = $this->lng->txt('global_user');
1590
1591 break;
1592
1593 default:
1594 $action[$parent] = $this->lng->txt('users').' ('.ilObject::_lookupTitle(ilObject::_lookupObjId($parent)).')';
1595
1596 break;
1597 }
1598 }
1599 return ilUtil::formSelect($_SESSION['filtered_users'][$this->object->getRefId()],"filter",$action,false,true);
1600 }
static _lookupObjId($a_id)
static _lookupTitle($a_id)
lookup object title
static formSelect($selected, $varname, $options, $multiple=false, $direct_text=false, $size="0", $style_class="", $attribs="", $disabled=false)
Builds a select form field with options and shows the selected option first.
< a tabindex="-1" style="border-style: none;" href="#" title="Refresh Image" onclick="document.getElementById('siimage').src = './securimage_show.php?sid=' + Math.random(); this.blur(); return false">< img src="./images/refresh.png" alt="Reload Image" height="32" width="32" onclick="this.blur()" align="bottom" border="0"/></a >< br/>< strong > Enter Code *if($_SERVER['REQUEST_METHOD']=='POST' &&@ $_POST['do']=='contact') $_SESSION['ctform']['success']

References $_SESSION, ilLocalUser\_getUserFolderId(), ilObject\_lookupObjId(), ilObject\_lookupTitle(), and ilUtil\formSelect().

+ Here is the call graph for this function:

◆ __checkGlobalRoles()

ilObjCategoryGUI::__checkGlobalRoles (   $new_assigned)

Definition at line 1335 of file class.ilObjCategoryGUI.php.

1336 {
1337 global $rbacreview,$ilUser;
1338
1339 $this->checkPermission("cat_administrate_users");
1340
1341 // return true if it's not a local user
1342 $tmp_obj =& ilObjectFactory::getInstanceByObjId($_REQUEST['obj_id']);
1343 if($tmp_obj->getTimeLimitOwner() != $this->object->getRefId() and
1344 !in_array(SYSTEM_ROLE_ID,$rbacreview->assignedRoles($ilUser->getId())))
1345 {
1346 return true;
1347 }
1348
1349 // new assignment by form
1350 $new_assigned = $new_assigned ? $new_assigned : array();
1351 $assigned = $rbacreview->assignedRoles((int) $_GET['obj_id']);
1352
1353 // all assignable globals
1354 if(!in_array(SYSTEM_ROLE_ID,$rbacreview->assignedRoles($ilUser->getId())))
1355 {
1356 $ga = $rbacreview->getGlobalAssignableRoles();
1357 }
1358 else
1359 {
1360 $ga = $rbacreview->getGlobalRolesArray();
1361 }
1362 $global_assignable = array();
1363 foreach($ga as $role)
1364 {
1365 $global_assignable[] = $role['obj_id'];
1366 }
1367
1368 $new_visible_assigned_roles = array_intersect($new_assigned,$global_assignable);
1369 $all_assigned_roles = array_intersect($assigned,$rbacreview->getGlobalRoles());
1370 $main_assigned_roles = array_diff($all_assigned_roles,$global_assignable);
1371
1372 if(!count($new_visible_assigned_roles) and !count($main_assigned_roles))
1373 {
1374 return false;
1375 }
1376 return true;
1377 }
$_GET["client_id"]
getInstanceByObjId($a_obj_id, $stop_on_error=true)
get an instance of an Ilias object by object id
checkPermission($a_perm, $a_cmd="", $a_type="", $a_ref_id=null)
Check permission and redirect on error.
if($_REQUEST['ilias_path']) define('ILIAS_HTTP_PATH' $_REQUEST['ilias_path']
Definition: index.php:7
global $ilUser
Definition: imgupload.php:15

References $_GET, $_REQUEST, $ilUser, ilObjectGUI\checkPermission(), and ilObjectFactory\getInstanceByObjId().

Referenced by assignSaveObject().

+ Here is the call graph for this function:
+ Here is the caller graph for this function:

◆ __getAssignableRoles()

ilObjCategoryGUI::__getAssignableRoles ( )

Definition at line 1312 of file class.ilObjCategoryGUI.php.

1313 {
1314 global $rbacreview,$ilUser;
1315
1316 // check local user
1317 $tmp_obj =& ilObjectFactory::getInstanceByObjId($_REQUEST['obj_id']);
1318 // Admin => all roles
1319 if(in_array(SYSTEM_ROLE_ID,$rbacreview->assignedRoles($ilUser->getId())))
1320 {
1321 $global_roles = $rbacreview->getGlobalRolesArray();
1322 }
1323 elseif($tmp_obj->getTimeLimitOwner() == $this->object->getRefId())
1324 {
1325 $global_roles = $rbacreview->getGlobalAssignableRoles();
1326 }
1327 else
1328 {
1329 $global_roles = array();
1330 }
1331 return $roles = array_merge($global_roles,
1332 $rbacreview->getAssignableChildRoles($this->object->getRefId()));
1333 }

References $_REQUEST, $ilUser, and ilObjectFactory\getInstanceByObjId().

Referenced by assignRolesObject(), and assignSaveObject().

+ Here is the call graph for this function:
+ Here is the caller graph for this function:

◆ __initTableGUI()

& ilObjCategoryGUI::__initTableGUI ( )

Reimplemented from ilObjectGUI.

Definition at line 1567 of file class.ilObjCategoryGUI.php.

1568 {
1569 include_once "./Services/Table/classes/class.ilTableGUI.php";
1570
1571 return new ilTableGUI(0,false);
1572 }
Class ilTableGUI.

Referenced by __showRolesTable(), and __showUsersTable().

+ Here is the caller graph for this function:

◆ __setTableGUIBasicData()

ilObjCategoryGUI::__setTableGUIBasicData ( $tbl,
$result_set,
  $a_from = "",
  $a_footer = true 
)

Definition at line 1499 of file class.ilObjCategoryGUI.php.

1500 {
1501 global $ilUser;
1502
1503 switch ($a_from)
1504 {
1505 case "listUsersObject":
1506 $tbl->setOrderColumn($_GET["sort_by"]);
1507 $tbl->setOrderDirection($_GET["sort_order"]);
1508 $tbl->setOffset($_GET["offset"]);
1509 $tbl->setMaxCount($this->all_users_count);
1510 $tbl->setLimit($ilUser->getPref('hits_per_page'));
1511 $tbl->setFooter("tblfooter",$this->lng->txt("previous"),$this->lng->txt("next"));
1512 $tbl->setData($result_set);
1513 $tbl->disable('auto_sort');
1514
1515 return true;
1516
1517
1518 case "assignRolesObject":
1519 $offset = $_GET["offset"];
1520 // init sort_by (unfortunatly sort_by is preset with 'title'
1521 if ($_GET["sort_by"] == "title" or empty($_GET["sort_by"]))
1522 {
1523 $_GET["sort_by"] = "login";
1524 }
1525 $order = $_GET["sort_by"];
1526 $direction = $_GET["sort_order"];
1527 break;
1528
1529 case "clipboardObject":
1530 $offset = $_GET["offset"];
1531 $order = $_GET["sort_by"];
1532 $direction = $_GET["sort_order"];
1533 $tbl->disable("footer");
1534 break;
1535
1536 default:
1537 $offset = $_GET["offset"];
1538 $order = $_GET["sort_by"];
1539 $direction = $_GET["sort_order"];
1540 break;
1541 }
1542
1543 $tbl->setOrderColumn($order);
1544 $tbl->setOrderDirection($direction);
1545 $tbl->setOffset($offset);
1546 if($this->set_unlimited)
1547 {
1548 $tbl->setLimit($_GET["limit"]*100);
1549 }
1550 else
1551 {
1552 $tbl->setLimit($_GET['limit']);
1553 }
1554 $tbl->setMaxCount(count($result_set));
1555
1556 if($a_footer)
1557 {
1558 $tbl->setFooter("tblfooter",$this->lng->txt("previous"),$this->lng->txt("next"));
1559 }
1560 else
1561 {
1562 $tbl->disable('footer');
1563 }
1564 $tbl->setData($result_set);
1565 }

References $_GET, and $ilUser.

Referenced by __showRolesTable(), and __showUsersTable().

+ Here is the caller graph for this function:

◆ __showRolesTable()

ilObjCategoryGUI::__showRolesTable (   $a_result_set,
  $a_from = "" 
)

Definition at line 1380 of file class.ilObjCategoryGUI.php.

1381 {
1382 $this->checkPermission("cat_administrate_users");
1383
1384 $tbl =& $this->__initTableGUI();
1385 $tpl =& $tbl->getTemplateObject();
1386
1387 // SET FORMAACTION
1388 $tpl->setCurrentBlock("tbl_form_header");
1389
1390 $this->ctrl->setParameter($this,'obj_id',$_GET['obj_id']);
1391 $tpl->setVariable("FORMACTION",$this->ctrl->getFormAction($this));
1392 $tpl->parseCurrentBlock();
1393
1394 // SET FOOTER BUTTONS
1395 $tpl->setVariable("COLUMN_COUNTS",4);
1396 $tpl->setVariable("IMG_ARROW", ilUtil::getImagePath("arrow_downright.svg"));
1397
1398// $tpl->setCurrentBlock("tbl_action_button");
1399 $tpl->setVariable("BTN_NAME","assignSave");
1400 $tpl->setVariable("BTN_VALUE",$this->lng->txt("change_assignment"));
1401 $tpl->parseCurrentBlock();
1402
1403 $tpl->setCurrentBlock("tbl_action_row");
1404 $tpl->setVariable("TPLPATH",$this->tpl->tplPath);
1405 $tpl->parseCurrentBlock();
1406
1407 $tmp_obj =& ilObjectFactory::getInstanceByObjId($_GET['obj_id']);
1408 $title = $this->lng->txt('role_assignment').' ('.$tmp_obj->getFullname().')';
1409
1410 $tbl->setTitle($title,"icon_role.svg",$this->lng->txt("role_assignment"));
1411 $tbl->setHeaderNames(array('',
1412 $this->lng->txt("title"),
1413 $this->lng->txt('description'),
1414 $this->lng->txt("type")));
1415 $tbl->setHeaderVars(array("",
1416 "title",
1417 "description",
1418 "type"),
1419 array("ref_id" => $this->object->getRefId(),
1420 "cmd" => "assignRoles",
1421 "obj_id" => $_GET['obj_id'],
1422 "cmdClass" => "ilobjcategorygui",
1423 "cmdNode" => $_GET["cmdNode"]));
1424 $tbl->setColumnWidth(array("4%","35%","45%","16%"));
1425
1426 $this->set_unlimited = true;
1427 $this->__setTableGUIBasicData($tbl,$a_result_set,$a_from,true);
1428 $tbl->render();
1429
1430 $this->tpl->setVariable("ROLES_TABLE",$tbl->tpl->get());
1431
1432 return true;
1433 }
__setTableGUIBasicData(&$tbl, &$result_set, $a_from="", $a_footer=true)
static getImagePath($img, $module_path="", $mode="output", $offline=false)
get image path (for images located in a template directory)

References $_GET, ilObjectGUI\$tpl, __initTableGUI(), __setTableGUIBasicData(), ilObjectGUI\checkPermission(), ilUtil\getImagePath(), and ilObjectFactory\getInstanceByObjId().

Referenced by assignRolesObject().

+ Here is the call graph for this function:
+ Here is the caller graph for this function:

◆ __showUsersTable()

ilObjCategoryGUI::__showUsersTable (   $a_result_set,
  $a_from = "",
  $a_footer = true 
)

Definition at line 1435 of file class.ilObjCategoryGUI.php.

1436 {
1437 $this->checkPermission("cat_administrate_users");
1438
1439 $tbl =& $this->__initTableGUI();
1440 $tpl =& $tbl->getTemplateObject();
1441
1442 // SET FORMAACTION
1443 $tpl->setCurrentBlock("tbl_form_header");
1444
1445 $this->ctrl->setParameter($this,'sort_by',$_GET['sort_by']);
1446 $this->ctrl->setParameter($this,'sort_order',$_GET['sort_order']);
1447 $this->ctrl->setParameter($this,'offset',$_GET['offset']);
1448 $tpl->setVariable("FORMACTION",$this->ctrl->getFormAction($this));
1449 $tpl->parseCurrentBlock();
1450
1451
1452 if($a_footer)
1453 {
1454 // SET FOOTER BUTTONS
1455 $tpl->setVariable("COLUMN_COUNTS",6);
1456 $tpl->setVariable("IMG_ARROW", ilUtil::getImagePath("arrow_downright.svg"));
1457
1458 $tpl->setCurrentBlock("tbl_action_button");
1459 $tpl->setVariable("BTN_NAME","deleteUser");
1460 $tpl->setVariable("BTN_VALUE",$this->lng->txt("delete"));
1461 $tpl->parseCurrentBlock();
1462
1463 $tpl->setCurrentBlock("tbl_action_row");
1464 $tpl->setVariable("TPLPATH",$this->tpl->tplPath);
1465 $tpl->parseCurrentBlock();
1466
1467 $tbl->setFormName('cmd');
1468 $tbl->enable('select_all');
1469 }
1470
1471 $tbl->setTitle($this->lng->txt("users"),"icon_usr.svg",$this->lng->txt("users"));
1472 $tbl->setHeaderNames(array('',
1473 $this->lng->txt("username"),
1474 $this->lng->txt("firstname"),
1475 $this->lng->txt("lastname"),
1476 $this->lng->txt('context'),
1477 $this->lng->txt('role_assignment')));
1478 $tbl->setHeaderVars(array("",
1479 "login",
1480 "firstname",
1481 "lastname",
1482 "context",
1483 "role_assignment"),
1484 array("ref_id" => $this->object->getRefId(),
1485 "cmd" => "listUsers",
1486 "cmdClass" => "ilobjcategorygui",
1487 "cmdNode" => $_GET["cmdNode"]));
1488 $tbl->setColumnWidth(array("1px","20%","20%","20%","20%","20%"));
1489 $tbl->setSelectAllCheckbox('user_ids');
1490
1491 $this->__setTableGUIBasicData($tbl,$a_result_set,$a_from,true);
1492 $tbl->render();
1493
1494 $this->tpl->setVariable("USERS_TABLE",$tbl->tpl->get());
1495
1496 return true;
1497 }

References $_GET, ilObjectGUI\$tpl, __initTableGUI(), __setTableGUIBasicData(), ilObjectGUI\checkPermission(), and ilUtil\getImagePath().

+ Here is the call graph for this function:

◆ _getImportDir()

ilObjCategoryGUI::_getImportDir ( )

get user import directory name

Definition at line 971 of file class.ilObjCategoryGUI.php.

972 {
973 return ilUtil::getDataDir()."/cat_import";
974 }
static getDataDir()
get data directory (outside webspace)

References ilUtil\getDataDir().

Referenced by _importCategories().

+ Here is the call graph for this function:
+ Here is the caller graph for this function:

◆ _goto()

static ilObjCategoryGUI::_goto (   $a_target)
static

Definition at line 1602 of file class.ilObjCategoryGUI.php.

1603 {
1604 global $ilAccess, $ilErr, $lng;
1605
1606 if ($ilAccess->checkAccess("read", "", $a_target))
1607 {
1609 }
1610 else if ($ilAccess->checkAccess("read", "", ROOT_FOLDER_ID))
1611 {
1612 ilUtil::sendFailure(sprintf($lng->txt("msg_no_perm_read_item"),
1615 }
1616
1617 $ilErr->raiseError($lng->txt("msg_no_perm_read"), $ilErr->FATAL);
1618
1619 }
static _gotoRepositoryNode($a_ref_id, $a_cmd="frameset")
Goto repository root.
static _gotoRepositoryRoot($a_raise_error=false)
Goto repository root.
static sendFailure($a_info="", $a_keep=false)
Send Failure Message to Screen.

References $ilErr, ilObjectGUI\$lng, ilObjectGUI\_gotoRepositoryNode(), ilObjectGUI\_gotoRepositoryRoot(), ilObject\_lookupObjId(), ilObject\_lookupTitle(), and ilUtil\sendFailure().

Referenced by ilObjCategoryReferenceGUI\_goto().

+ Here is the call graph for this function:
+ Here is the caller graph for this function:

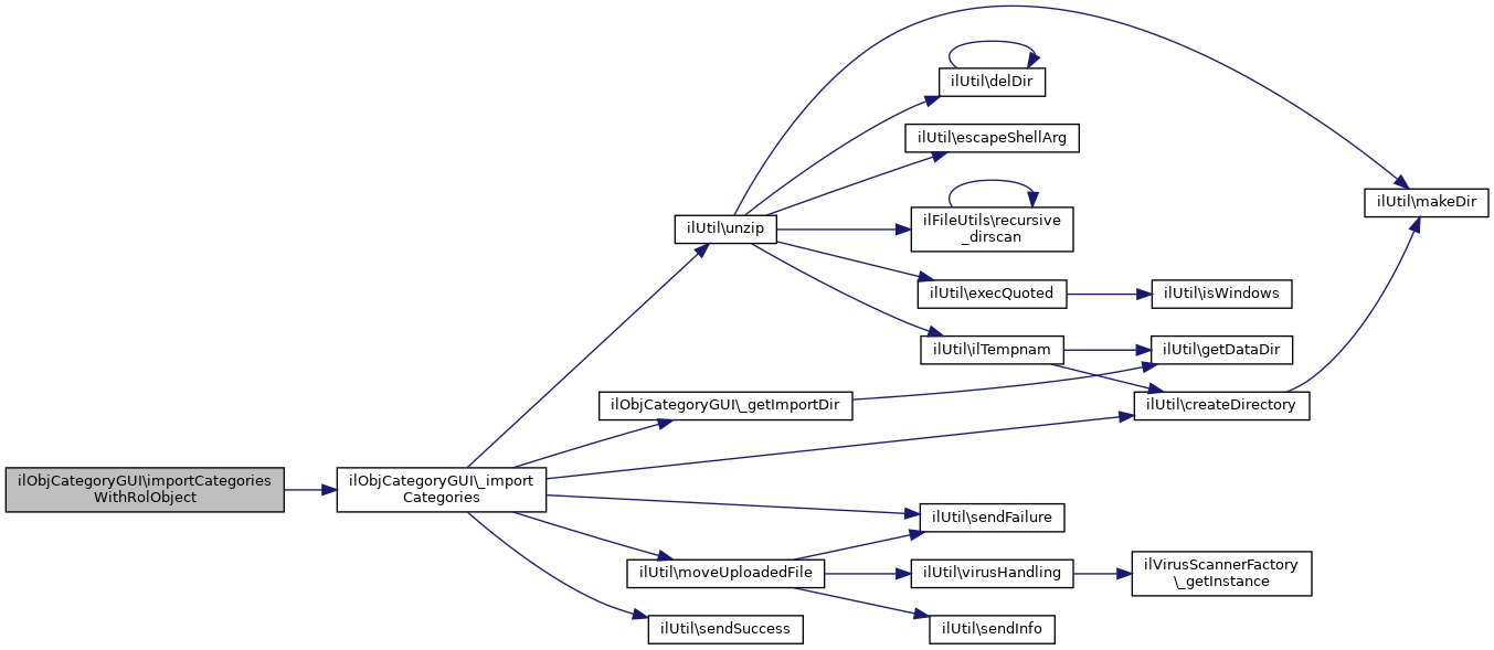
◆ _importCategories()

ilObjCategoryGUI::_importCategories (   $a_ref_id,
  $withrol_tmp 
)

import categories (static, also called by RootFolderGUI)

Definition at line 1001 of file class.ilObjCategoryGUI.php.

1002 {
1003 global $lng;
1004
1005 require_once("./Modules/Category/classes/class.ilCategoryImportParser.php");
1006
1007 $import_dir = ilObjCategoryGUI::_getImportDir();
1008
1009 // create user import directory if necessary
1010 if (!@is_dir($import_dir))
1011 {
1012 ilUtil::createDirectory($import_dir);
1013 }
1014
1015 // move uploaded file to user import directory
1016
1017 $file_name = $_FILES["importFile"]["name"];
1018
1019 // added to prevent empty file names
1020 if (!strcmp($file_name,"")) {
1021 ilUtil::sendFailure($lng->txt("no_import_file_found"), true);
1022 $this->ctrl->redirect($this);
1023 }
1024
1025 $parts = pathinfo($file_name);
1026 $full_path = $import_dir."/".$file_name;
1027 //move_uploaded_file($_FILES["importFile"]["tmp_name"], $full_path);
1028 ilUtil::moveUploadedFile($_FILES["importFile"]["tmp_name"], $file_name, $full_path);
1029
1030 // unzip file
1031 ilUtil::unzip($full_path);
1032
1033 $subdir = basename($parts["basename"],".".$parts["extension"]);
1034 $xml_file = $import_dir."/".$subdir."/".$subdir.".xml";
1035 // CategoryImportParser
1036 //var_dump($_POST);
1037 $importParser = new ilCategoryImportParser($xml_file, $a_ref_id, $withrol_tmp);
1038 $importParser->startParsing();
1039
1040 ilUtil::sendSuccess($lng->txt("categories_imported"), true);
1041 $this->ctrl->redirect($this);
1042 }
_getImportDir()
get user import directory name
static moveUploadedFile($a_file, $a_name, $a_target, $a_raise_errors=true, $a_mode="move_uploaded")
move uploaded file
static sendSuccess($a_info="", $a_keep=false)
Send Success Message to Screen.
static unzip($a_file, $overwrite=false, $a_flat=false)
unzip file
static createDirectory($a_dir, $a_mod=0755)
create directory

References ilObjectGUI\$lng, _getImportDir(), ilUtil\createDirectory(), ilUtil\moveUploadedFile(), ilUtil\sendFailure(), ilUtil\sendSuccess(), and ilUtil\unzip().

Referenced by importCategoriesObject(), ilObjRootFolderGUI\importCategoriesObject(), importCategoriesWithRolObject(), and ilObjRootFolderGUI\importCategoriesWithRolObject().

+ Here is the call graph for this function:
+ Here is the caller graph for this function:

◆ _importCategoriesForm()

ilObjCategoryGUI::_importCategoriesForm (   $a_ref_id,
$a_tpl 
)

display form for category import (static, also called by RootFolderGUI)

Definition at line 906 of file class.ilObjCategoryGUI.php.

907 {
908 global $lng, $rbacreview;
909
910 $a_tpl->addBlockfile("ADM_CONTENT", "adm_content", "tpl.cat_import_form.html",
911 "Modules/Category");
912
913 $a_tpl->setVariable("FORMACTION", $this->ctrl->getFormAction($this));
914
915 $a_tpl->setVariable("TXT_IMPORT_CATEGORIES", $lng->txt("import_categories"));
916 $a_tpl->setVariable("TXT_HIERARCHY_OPTION", $lng->txt("import_cat_localrol"));
917 $a_tpl->setVariable("TXT_IMPORT_FILE", $lng->txt("import_file"));
918 $a_tpl->setVariable("TXT_IMPORT_TABLE", $lng->txt("import_cat_table"));
919
920 $a_tpl->setVariable("BTN_IMPORT", $lng->txt("import"));
921 $a_tpl->setVariable("BTN_CANCEL", $lng->txt("cancel"));
922
923 // NEED TO FILL ADOPT_PERMISSIONS HTML FORM....
924 $parent_role_ids = $rbacreview->getParentRoleIds($a_ref_id,true);
925
926 // sort output for correct color changing
927 ksort($parent_role_ids);
928
929 foreach ($parent_role_ids as $key => $par)
930 {
931 if ($par["obj_id"] != SYSTEM_ROLE_ID)
932 {
933 $check = ilUtil::formCheckbox(0,"adopt[]",$par["obj_id"],1);
934 $output["adopt"][$key]["css_row_adopt"] = ilUtil::switchColor($key, "tblrow1", "tblrow2");
935 $output["adopt"][$key]["check_adopt"] = $check;
936 $output["adopt"][$key]["role_id"] = $par["obj_id"];
937 $output["adopt"][$key]["type"] = ($par["type"] == 'role' ? 'Role' : 'Template');
938 $output["adopt"][$key]["role_name"] = $par["title"];
939 }
940 }
941
942 //var_dump($output);
943
944 // BEGIN ADOPT PERMISSIONS
945 foreach ($output["adopt"] as $key => $value)
946 {
947 $a_tpl->setCurrentBlock("ADOPT_PERM_ROW");
948 $a_tpl->setVariable("CSS_ROW_ADOPT",$value["css_row_adopt"]);
949 $a_tpl->setVariable("CHECK_ADOPT",$value["check_adopt"]);
950 $a_tpl->setVariable("LABEL_ID",$value["role_id"]);
951 $a_tpl->setVariable("TYPE",$value["type"]);
952 $a_tpl->setVariable("ROLE_NAME",$value["role_name"]);
953 $a_tpl->parseCurrentBlock();
954 }
955 }
static formCheckbox($checked, $varname, $value, $disabled=false)
??? @access public
static switchColor($a_num, $a_css1, $a_css2)
switches style sheets for each even $a_num (used for changing colors of different result rows)

References ilObjectGUI\$lng, ilUtil\formCheckbox(), and ilUtil\switchColor().

Referenced by importCategoriesFormObject(), and ilObjRootFolderGUI\importCategoriesFormObject().

+ Here is the call graph for this function:
+ Here is the caller graph for this function:

◆ addTranslationObject()

ilObjCategoryGUI::addTranslationObject ( )

Add a translation.

Definition at line 854 of file class.ilObjCategoryGUI.php.

855 {
856 if($_POST["title"])
857 {
858 $k = max(array_keys($_POST["title"]));
859 $k++;
860 $_POST["title"][$k] = "";
861 $this->editTranslationsObject(true);
862 }
863 else
864 {
865 $this->editTranslationsObject(false, true);
866 }
867 }
editTranslationsObject($a_get_post_values=false, $a_add=false)
Edit title and translations.
$_POST['username']
Definition: cron.php:12

References $_POST, and editTranslationsObject().

+ Here is the call graph for this function:

◆ addUserAutoCompleteObject()

ilObjCategoryGUI::addUserAutoCompleteObject ( )
protected

Show auto complete results.

Definition at line 1134 of file class.ilObjCategoryGUI.php.

1135 {
1136 include_once './Services/User/classes/class.ilUserAutoComplete.php';
1137 $auto = new ilUserAutoComplete();
1138 $auto->setSearchFields(array('login','firstname','lastname','email'));
1139 $auto->enableFieldSearchableCheck(true);
1140 $auto->isMoreLinkAvailable(true);
1141
1142 if(($_REQUEST['fetchall']))
1143 {
1144 $auto->setLimit(ilUserAutoComplete::MAX_ENTRIES);
1145 }
1146
1147 echo $auto->getList($_REQUEST['term']);
1148 exit();
1149 }
Auto completion class for user lists.
exit
Definition: login.php:54

References $_REQUEST, exit, and ilUserAutoComplete\MAX_ENTRIES.

◆ afterSave()

ilObjCategoryGUI::afterSave ( ilObject  $a_new_object)
protected

Post (successful) object creation hook.

Parameters
ilObject$a_new_object

Reimplemented from ilObjectGUI.

Definition at line 360 of file class.ilObjCategoryGUI.php.

361 {
362 global $ilUser, $tree;
363
364 // add default translation
365 $a_new_object->addTranslation($a_new_object->getTitle(),
366 $a_new_object->getDescription(), $ilUser->getPref("language"), true);
367
368 // default: sort by title
369 include_once('Services/Container/classes/class.ilContainerSortingSettings.php');
370 $settings = new ilContainerSortingSettings($a_new_object->getId());
371 $settings->setSortMode(ilContainer::SORT_TITLE);
372 $settings->save();
373
374 // inherit parents content style, if not individual
375 $parent_ref_id = $tree->getParentId($a_new_object->getRefId());
376 $parent_id = ilObject::_lookupObjId($parent_ref_id);
377 include_once("./Services/Style/classes/class.ilObjStyleSheet.php");
378 $style_id = ilObjStyleSheet::lookupObjectStyle($parent_id);
379 if ($style_id > 0)
380 {
382 {
383 ilObjStyleSheet::writeStyleUsage($a_new_object->getId(), $style_id);
384 }
385 }
386
387 // always send a message
388 ilUtil::sendSuccess($this->lng->txt("cat_added"),true);
389 $this->ctrl->setParameter($this, "ref_id", $a_new_object->getRefId());
390 $this->redirectToRefId($a_new_object->getRefId(), "");
391 }
static lookupObjectStyle($a_obj_id)
Lookup object style.
static writeStyleUsage($a_obj_id, $a_style_id)
Write style usage.
_lookupStandard($a_id)
Lookup standard flag.
redirectToRefId($a_ref_id, $a_cmd="")
redirects to (repository) view per ref id usually to a container and usually used at the end of a sav...
getRefId()
get reference id @access public
getDescription()
get object description
getId()
get object id @access public
getTitle()
get object title @access public

References $ilUser, ilObjectGUI\$tree, ilObject\_lookupObjId(), ilObjStyleSheet\_lookupStandard(), ilObject\getDescription(), ilObject\getId(), ilObject\getRefId(), ilObject\getTitle(), ilObjStyleSheet\lookupObjectStyle(), ilObjectGUI\redirectToRefId(), ilUtil\sendSuccess(), ilContainer\SORT_TITLE, and ilObjStyleSheet\writeStyleUsage().

+ Here is the call graph for this function:

◆ applyFilterObject()

ilObjCategoryGUI::applyFilterObject ( )
protected

Apply filter.

Returns

Definition at line 1063 of file class.ilObjCategoryGUI.php.

1064 {
1065 global $ilTabs;
1066
1067 include_once("./Services/User/classes/class.ilUserTableGUI.php");
1068 $utab = new ilUserTableGUI($this, "listUsers", ilUserTableGUI::MODE_LOCAL_USER);
1069 $utab->resetOffset();
1070 $utab->writeFilterToSession();
1071 $this->listUsersObject();
1072 }
listUsersObject($show_delete=false)
TableGUI class for user administration.

References listUsersObject(), and ilUserTableGUI\MODE_LOCAL_USER.

+ Here is the call graph for this function:

◆ assignRolesObject()

ilObjCategoryGUI::assignRolesObject ( )

Definition at line 1206 of file class.ilObjCategoryGUI.php.

1207 {
1208 global $rbacreview,$ilTabs;
1209
1210 $this->checkPermission("cat_administrate_users");
1211
1212 include_once './Services/User/classes/class.ilLocalUser.php';
1213
1214 if(!isset($_GET['obj_id']))
1215 {
1216 ilUtil::sendFailure('no_user_selected');
1217 $this->listUsersObject();
1218
1219 return true;
1220 }
1221
1222 $ilTabs->clearTargets();
1223 $ilTabs->setBackTarget($this->lng->txt('backto_lua'), $this->ctrl->getLinkTarget($this,'listUsers'));
1224 global $ilHelp;
1225 $ilHelp->setScreenIdComponent("cat");
1226 $ilHelp->setScreenId("administrate_user");
1227 $ilHelp->setSubScreenId("assign_roles");
1228
1229
1230 $roles = $this->__getAssignableRoles();
1231
1232 if(!count($roles))
1233 {
1234 #ilUtil::sendInfo($this->lng->txt('no_roles_user_can_be_assigned_to'));
1235 #$this->listUsersObject();
1236
1237 #return true;
1238 }
1239
1240 $this->tpl->addBlockfile('ADM_CONTENT','adm_content','tpl.cat_role_assignment.html',
1241 "Modules/Category");
1242
1243 $ass_roles = $rbacreview->assignedRoles($_GET['obj_id']);
1244
1245 $counter = 0;
1246 foreach($roles as $role)
1247 {
1248 $role_obj =& ilObjectFactory::getInstanceByObjId($role['obj_id']);
1249
1250 $disabled = false;
1251 $f_result[$counter][] = ilUtil::formCheckbox(in_array($role['obj_id'],$ass_roles) ? 1 : 0,
1252 'role_ids[]',
1253 $role['obj_id'],
1254 $disabled);
1255 $f_result[$counter][] = $role_obj->getTitle() ? $role_obj->getTitle() : "";
1256 $f_result[$counter][] = $role_obj->getDescription() ? $role_obj->getDescription() : "";
1257 $f_result[$counter][] = $role['role_type'] == 'global' ?
1258 $this->lng->txt('global') :
1259 $this->lng->txt('local');
1260
1261 unset($role_obj);
1262 ++$counter;
1263 }
1264 $this->__showRolesTable($f_result,"assignRolesObject");
1265 }
__showRolesTable($a_result_set, $a_from="")

References $_GET, __getAssignableRoles(), __showRolesTable(), ilObjectGUI\checkPermission(), ilUtil\formCheckbox(), ilObjectFactory\getInstanceByObjId(), listUsersObject(), and ilUtil\sendFailure().

Referenced by assignSaveObject().

+ Here is the call graph for this function:
+ Here is the caller graph for this function:

◆ assignSaveObject()

ilObjCategoryGUI::assignSaveObject ( )

Definition at line 1267 of file class.ilObjCategoryGUI.php.

1268 {
1269 global $rbacreview,$rbacadmin;
1270 $this->checkPermission("cat_administrate_users");
1271
1272 include_once './Services/User/classes/class.ilLocalUser.php';
1273 // check hack
1274 if(!isset($_GET['obj_id']) or !in_array($_REQUEST['obj_id'],ilLocalUser::_getAllUserIds()))
1275 {
1276 ilUtil::sendFailure('no_user_selected');
1277 $this->listUsersObject();
1278
1279 return true;
1280 }
1281 $roles = $this->__getAssignableRoles();
1282
1283 // check minimum one global role
1284 if(!$this->__checkGlobalRoles($_POST['role_ids']))
1285 {
1286 ilUtil::sendFailure($this->lng->txt('no_global_role_left'));
1287 $this->assignRolesObject();
1288
1289 return false;
1290 }
1291
1292 $new_role_ids = $_POST['role_ids'] ? $_POST['role_ids'] : array();
1293 $assigned_roles = $rbacreview->assignedRoles((int) $_REQUEST['obj_id']);
1294 foreach($roles as $role)
1295 {
1296 if(in_array($role['obj_id'],$new_role_ids) and !in_array($role['obj_id'],$assigned_roles))
1297 {
1298 $rbacadmin->assignUser($role['obj_id'],(int) $_REQUEST['obj_id']);
1299 }
1300 if(in_array($role['obj_id'],$assigned_roles) and !in_array($role['obj_id'],$new_role_ids))
1301 {
1302 $rbacadmin->deassignUser($role['obj_id'],(int) $_REQUEST['obj_id']);
1303 }
1304 }
1305 ilUtil::sendSuccess($this->lng->txt('role_assignment_updated'));
1306 $this->assignRolesObject();
1307
1308 return true;
1309 }
_getAllUserIds($a_filter=0)
__checkGlobalRoles($new_assigned)

References $_GET, $_POST, $_REQUEST, __checkGlobalRoles(), __getAssignableRoles(), ilLocalUser\_getAllUserIds(), assignRolesObject(), ilObjectGUI\checkPermission(), listUsersObject(), ilUtil\sendFailure(), and ilUtil\sendSuccess().

+ Here is the call graph for this function:

◆ deleteTranslationsObject()

ilObjCategoryGUI::deleteTranslationsObject ( )

Remove translation.

Definition at line 872 of file class.ilObjCategoryGUI.php.

873 {
874 foreach($_POST["title"] as $k => $v)
875 {
876 if ($_POST["check"][$k])
877 {
878 // default translation cannot be deleted
879 if($k != $_POST["default"])
880 {
881 unset($_POST["title"][$k]);
882 unset($_POST["desc"][$k]);
883 unset($_POST["lang"][$k]);
884 }
885 else
886 {
887 ilUtil::sendFailure($this->lng->txt("msg_no_default_language"));
888 return $this->editTranslationsObject();
889 }
890 }
891 }
892 $this->saveTranslationsObject();
893 }
saveTranslationsObject()
Save title and translations.

References $_POST, editTranslationsObject(), saveTranslationsObject(), and ilUtil\sendFailure().

+ Here is the call graph for this function:

◆ deleteUsersObject()

ilObjCategoryGUI::deleteUsersObject ( )

Definition at line 1175 of file class.ilObjCategoryGUI.php.

1176 {
1177 $this->checkPermission("cat_administrate_users");
1178 if(!count($_POST['id']))
1179 {
1180 ilUtil::sendFailure($this->lng->txt('no_users_selected'));
1181 $this->listUsersObject();
1182
1183 return true;
1184 }
1185
1186 include_once './Services/Utilities/classes/class.ilConfirmationGUI.php';
1187 $confirm = new ilConfirmationGUI();
1188 $confirm->setFormAction($this->ctrl->getFormAction($this));
1189 $confirm->setHeaderText($this->lng->txt('sure_delete_selected_users'));
1190 $confirm->setConfirm($this->lng->txt('delete'), 'performDeleteUsers');
1191 $confirm->setCancel($this->lng->txt('cancel'), 'listUsers');
1192
1193 foreach($_POST['id'] as $user)
1194 {
1195 $name = ilObjUser::_lookupName($user);
1196
1197 $confirm->addItem(
1198 'user_ids[]',
1199 $user,
1200 $name['lastname'].', '.$name['firstname'].' ['.$name['login'].']'
1201 );
1202 }
1203 $this->tpl->setContent($confirm->getHTML());
1204 }
Confirmation screen class.
static _lookupName($a_user_id)
lookup user name

References $_POST, ilObjUser\_lookupName(), ilObjectGUI\checkPermission(), listUsersObject(), and ilUtil\sendFailure().

+ Here is the call graph for this function:

◆ editIconsObject()

ilObjCategoryGUI::editIconsObject (   $a_form = null)

Edit folder icons.

Definition at line 1629 of file class.ilObjCategoryGUI.php.

1630 {
1631 global $tpl;
1632
1633 $this->checkPermission('write');
1634
1635 $this->tabs_gui->setTabActive('settings');
1636
1637 if(!$a_form)
1638 {
1639 $a_form = $this->initIconsForm();
1640 }
1641
1642 $tpl->setContent($a_form->getHTML());
1643 }

References ilObjectGUI\$tpl, ilObjectGUI\checkPermission(), and initIconsForm().

Referenced by updateIconsObject().

+ Here is the call graph for this function:
+ Here is the caller graph for this function:

◆ editInfoObject()

ilObjCategoryGUI::editInfoObject ( )
protected

Edit extended category settings.

@access protected

Definition at line 474 of file class.ilObjCategoryGUI.php.

475 {
476 $this->checkPermission("write");
477 $this->setEditTabs();
478 $this->tabs_gui->activateTab('settings');
479 $this->tabs_gui->setSubTabActive('edit_cat_settings');
480
481 $this->initExtendedSettings();
482 $this->tpl->setContent($this->form->getHTML());
483 }
initExtendedSettings()
build property form for extended category settings
setEditTabs($active_tab="settings_misc")

References ilObjectGUI\checkPermission(), initExtendedSettings(), and setEditTabs().

Referenced by updateInfoObject().

+ Here is the call graph for this function:
+ Here is the caller graph for this function:

◆ editTaxonomySettingsObject()

ilObjCategoryGUI::editTaxonomySettingsObject ( )
protected

Definition at line 1777 of file class.ilObjCategoryGUI.php.

1778 {
1779 $this->initTaxSubTabs("tax_settings");
1780
1781 $taxonomies = $this->getTaxonomiesForRefId();
1782 if(!sizeof($taxonomies))
1783 {
1784 ilUtil::sendFailure($this->lng->txt("cntr_tax_none_available"));
1785 return;
1786 }
1787
1788 $form = $this->initTaxonomyForm($taxonomies);
1789 $this->tpl->setContent($form->getHTML());
1790 }
initTaxSubTabs($a_active="tax_list")

References getTaxonomiesForRefId(), initTaxonomyForm(), initTaxSubTabs(), and ilUtil\sendFailure().

+ Here is the call graph for this function:

◆ editTranslationsObject()

ilObjCategoryGUI::editTranslationsObject (   $a_get_post_values = false,
  $a_add = false 
)

Edit title and translations.

Definition at line 755 of file class.ilObjCategoryGUI.php.

756 {
757 global $tpl;
758
759 $this->ctrl->redirectByClass("ilobjecttranslationgui", "");
760
761
762 $this->lng->loadLanguageModule($this->object->getType());
763 $this->setEditTabs("settings_trans");
764
765 include_once("./Services/Object/classes/class.ilObjectTranslationTableGUI.php");
766 $table = new ilObjectTranslationTableGUI($this, "editTranslations", true,
767 "Translation");
768 if ($a_get_post_values)
769 {
770 $vals = array();
771 foreach($_POST["title"] as $k => $v)
772 {
773 $vals[] = array("title" => $v,
774 "desc" => $_POST["desc"][$k],
775 "lang" => $_POST["lang"][$k],
776 "default" => ($_POST["default"] == $k));
777 }
778 $table->setData($vals);
779 }
780 else
781 {
782 $data = $this->object->getTranslations();
783 foreach($data["Fobject"] as $k => $v)
784 {
785 $data["Fobject"][$k]["default"] = ($k == $data["default_language"]);
786 }
787 if($a_add)
788 {
789 $data["Fobject"][++$k]["title"] = "";
790 }
791 $table->setData($data["Fobject"]);
792 }
793 $tpl->setContent($table->getHTML());
794 }
TableGUI class for title/description translations.

References $_POST, ilObjectGUI\$data, ilObjectGUI\$tpl, and setEditTabs().

Referenced by addTranslationObject(), deleteTranslationsObject(), and saveTranslationsObject().

+ Here is the call graph for this function:
+ Here is the caller graph for this function:

◆ executeCommand()

& ilObjCategoryGUI::executeCommand ( )

execute command note: this method is overwritten in all container objects

Reimplemented from ilContainerGUI.

Definition at line 54 of file class.ilObjCategoryGUI.php.

55 {
56 global $rbacsystem, $ilNavigationHistory, $ilAccess, $ilCtrl,$ilTabs;
57
58 $next_class = $this->ctrl->getNextClass($this);
59 $cmd = $this->ctrl->getCmd();
60
61 // show repository tree
62 $this->showRepTree(true);
63
64 switch($next_class)
65 {
66 case "ilobjusergui":
67 include_once('./Services/User/classes/class.ilObjUserGUI.php');
68
69 $this->tabs_gui->setTabActive('administrate_users');
70 if(!$_GET['obj_id'])
71 {
72 $this->gui_obj = new ilObjUserGUI("",$_GET['ref_id'],true, false);
73 $this->gui_obj->setCreationMode($this->creation_mode);
74 $ret =& $this->ctrl->forwardCommand($this->gui_obj);
75 }
76 else
77 {
78 $this->gui_obj = new ilObjUserGUI("", $_GET['obj_id'],false, false);
79 $this->gui_obj->setCreationMode($this->creation_mode);
80 $ret =& $this->ctrl->forwardCommand($this->gui_obj);
81 }
82
83 $ilTabs->clearTargets();
84 $ilTabs->setBackTarget($this->lng->txt('backto_lua'), $this->ctrl->getLinkTarget($this,'listUsers'));
85 global $ilHelp;
86 $ilHelp->setScreenIdComponent("cat");
87 $ilHelp->setScreenId("administrate_user");
88 $ilHelp->setSubScreenId($ilCtrl->getCmd());
89 break;
90
91 case "ilobjuserfoldergui":
92 include_once('./Services/User/classes/class.ilObjUserFolderGUI.php');
93
94 $this->gui_obj = new ilObjUserFolderGUI("",(int) $_GET['ref_id'],true, false);
95 $this->gui_obj->setUserOwnerId((int) $_GET['ref_id']);
96 $this->gui_obj->setCreationMode($this->creation_mode);
97 $ret =& $this->ctrl->forwardCommand($this->gui_obj);
98
99 $ilTabs->clearTargets();
100 $ilTabs->setBackTarget($this->lng->txt('backto_lua'), $this->ctrl->getLinkTarget($this,'listUsers'));
101 global $ilHelp;
102 $ilHelp->setScreenIdComponent("cat");
103 $ilHelp->setScreenId("administrate_user");
104 $ilHelp->setSubScreenId($ilCtrl->getCmd());
105 break;
106
107 case "ilcolumngui":
108 $this->checkPermission("read");
109 $this->prepareOutput();
110 include_once("./Services/Style/classes/class.ilObjStyleSheet.php");
111 $this->tpl->setVariable("LOCATION_CONTENT_STYLESHEET",
112 ilObjStyleSheet::getContentStylePath($this->object->getStyleSheetId()));
113 $this->renderObject();
114 break;
115
116 case 'ilpermissiongui':
117 $this->prepareOutput();
118 $this->tabs_gui->setTabActive('perm_settings');
119 include_once("Services/AccessControl/classes/class.ilPermissionGUI.php");
120 $perm_gui =& new ilPermissionGUI($this);
121 $ret =& $this->ctrl->forwardCommand($perm_gui);
122 break;
123
124 case 'ilinfoscreengui':
125 if ($this->info_screen_enabled)
126 {
127 $this->prepareOutput();
128 $this->infoScreen();
129 }
130 break;
131
132 case 'ilcontainerlinklistgui':
133 include_once("Services/Container/classes/class.ilContainerLinkListGUI.php");
134 $link_list_gui =& new ilContainerLinkListGUI();
135 $ret =& $this->ctrl->forwardCommand($link_list_gui);
136 break;
137
138 // container page editing
139 case "ilcontainerpagegui":
140 $this->prepareOutput(false);
141 $ret = $this->forwardToPageObject();
142 if ($ret != "")
143 {
144 $this->tpl->setContent($ret);
145 }
146 break;
147
148 case 'ilobjectcopygui':
149 $this->prepareOutput();
150
151 include_once './Services/Object/classes/class.ilObjectCopyGUI.php';
152 $cp = new ilObjectCopyGUI($this);
153 $cp->setType('cat');
154 $this->ctrl->forwardCommand($cp);
155 break;
156
157 case "ilobjstylesheetgui":
158 $this->forwardToStyleSheet();
159 break;
160
161 case 'ilusertablegui':
162 include_once './Services/User/classes/class.ilUserTableGUI.php';
163 $u_table = new ilUserTableGUI($this, "listUsers");
164 $u_table->initFilter();
165 $this->ctrl->setReturn($this,'listUsers');
166 $this->ctrl->forwardCommand($u_table);
167 break;
168
169 case "ilcommonactiondispatchergui":
170 $this->prepareOutput();
171 include_once("Services/Object/classes/class.ilCommonActionDispatcherGUI.php");
173 $this->ctrl->forwardCommand($gui);
174 break;
175
176 case 'ildidactictemplategui':
177 $this->ctrl->setReturn($this,'edit');
178 include_once './Services/DidacticTemplate/classes/class.ilDidacticTemplateGUI.php';
179 $did = new ilDidacticTemplateGUI($this);
180 $this->ctrl->forwardCommand($did);
181 break;
182
183 case 'ilexportgui':
184 $this->prepareOutput();
185 $this->tabs_gui->setTabActive('export');
186 include_once './Services/Export/classes/class.ilExportGUI.php';
187 $exp = new ilExportGUI($this);
188 $exp->addFormat('xml');
189 $this->ctrl->forwardCommand($exp);
190 break;
191
192 case 'ilobjecttranslationgui':
193 $this->checkPermissionBool("write");
194 $this->prepareOutput();
195 //$this->tabs_gui->setTabActive('export');
196 $this->setEditTabs("settings_trans");
197 include_once("./Services/Object/classes/class.ilObjectTranslationGUI.php");
198 $transgui = new ilObjectTranslationGUI($this);
199 $this->ctrl->forwardCommand($transgui);
200 break;
201
202 case 'ilobjtaxonomygui':
203 $this->checkPermissionBool("write");
204 $this->prepareOutput();
205 $this->initTaxSubTabs();
206 include_once("./Services/Taxonomy/classes/class.ilObjTaxonomyGUI.php");
207 $tax = new ilObjTaxonomyGUI();
208 $tax->setAssignedObject($this->object->getId());
209 $tax->setMultiple(true);
210 $tax->setListInfo($this->lng->txt("cntr_tax_list_info"));
211 $this->ctrl->forwardCommand($tax);
212 break;
213
214 default:
215 if ($cmd == "infoScreen")
216 {
217 $this->checkPermission("visible");
218 }
219 else
220 {
221 $this->checkPermission("read");
222 }
223
224 // add entry to navigation history
225 if (!$this->getCreationMode() &&
226 $ilAccess->checkAccess("read", "", $_GET["ref_id"]))
227 {
228 include_once("./Services/Link/classes/class.ilLink.php");
229 $ilNavigationHistory->addItem($_GET["ref_id"],
230 ilLink::_getLink($_GET["ref_id"], "cat"), "cat");
231 }
232
233 $this->prepareOutput();
234 include_once("./Services/Style/classes/class.ilObjStyleSheet.php");
235 if (is_object($this->object))
236 {
237 $this->tpl->setVariable("LOCATION_CONTENT_STYLESHEET",
238 ilObjStyleSheet::getContentStylePath($this->object->getStyleSheetId()));
239 }
240
241 if(!$cmd)
242 {
243 $cmd = "render";
244 }
245 $cmd .= "Object";
246 $this->$cmd();
247
248 break;
249 }
250
251 $this->addHeaderAction();
252
253 return true;
254 }
static getInstanceFromAjaxCall()
(Re-)Build instance from ajax call
& forwardToPageObject()
forward command to page object
showRepTree($a_initial_call=false)
Show tree.
forwardToStyleSheet()
Forward to style object.
Class ilContainerLinkListGUI.
GUI class for didactic template settings inside repository objects.
Export User Interface Class.
infoScreen()
show information screen
renderObject()
Render category.
getContentStylePath($a_style_id)
get content style path
Taxonomy GUI class.
Class ilObjUserFolderGUI.
Class ilObjUserGUI.
GUI class for the workflow of copying objects.
prepareOutput()
prepare output
getCreationMode()
get creation mode
checkPermissionBool($a_perm, $a_cmd="", $a_type="", $a_ref_id=null)
Check permission.
addHeaderAction()
Add header action menu.
GUI class for object translation handling.
New PermissionGUI (extends from old ilPermission2GUI) RBAC related output.
global $ilCtrl
Definition: ilias.php:18
$cmd
Definition: sahs_server.php:35

References $_GET, $cmd, $ilCtrl, $ret, ilLink\_getLink(), ilObjectGUI\addHeaderAction(), ilObjectGUI\checkPermission(), ilObjectGUI\checkPermissionBool(), ilContainerGUI\forwardToPageObject(), ilContainerGUI\forwardToStyleSheet(), ilObjStyleSheet\getContentStylePath(), ilObjectGUI\getCreationMode(), ilCommonActionDispatcherGUI\getInstanceFromAjaxCall(), infoScreen(), initTaxSubTabs(), ilObjectGUI\prepareOutput(), renderObject(), setEditTabs(), and ilContainerGUI\showRepTree().

+ Here is the call graph for this function:

◆ getActiveBlocks()

ilObjCategoryGUI::getActiveBlocks ( )
protected

Definition at line 1792 of file class.ilObjCategoryGUI.php.

1793 {
1794 $res = array();
1795
1797
1798 foreach(ilContainer::_getContainerSettings($this->object->getId()) as $keyword => $value)
1799 {
1800 if(substr($keyword, 0, strlen($prefix)) == $prefix && (bool)$value)
1801 {
1802 $res[] = substr($keyword, strlen($prefix));
1803 }
1804 }
1805
1806 return $res;
1807 }
static _getContainerSettings($a_id)

References $res, ilContainer\_getContainerSettings(), and CONTAINER_SETTING_TAXBLOCK.

Referenced by initTaxonomyForm().

+ Here is the call graph for this function:
+ Here is the caller graph for this function:

◆ getEditFormValues()

ilObjCategoryGUI::getEditFormValues ( )

Get values for edit form.

Returns
array

Reimplemented from ilContainerGUI.

Definition at line 663 of file class.ilObjCategoryGUI.php.

664 {
665 // values are set in initEditForm()
666 }

◆ getTabs()

ilObjCategoryGUI::getTabs ( $tabs_gui)

Get tabs.

Reimplemented from ilContainerGUI.

Definition at line 259 of file class.ilObjCategoryGUI.php.

260 {
261 global $rbacsystem, $lng, $ilHelp, $ilAccess;
262
263 if ($this->ctrl->getCmd() == "editPageContent")
264 {
265 return;
266 }
267 #$this->ctrl->setParameter($this,"ref_id",$this->ref_id);
268
269 $ilHelp->setScreenIdComponent("cat");
270
271 if ($rbacsystem->checkAccess('read',$this->ref_id))
272 {
273 $force_active = ($_GET["cmd"] == "" || $_GET["cmd"] == "render")
274 ? true
275 : false;
276 $tabs_gui->addTab("view_content", $lng->txt("content"),
277 $this->ctrl->getLinkTarget($this, ""));
278
279 //BEGIN ChangeEvent add info tab to category object
280 if ($this->info_screen_enabled)
281 {
282 $force_active = ($this->ctrl->getNextClass() == "ilinfoscreengui"
283 || strtolower($_GET["cmdClass"]) == "ilnotegui")
284 ? true
285 : false;
286 $tabs_gui->addTarget("info_short",
287 $this->ctrl->getLinkTargetByClass(
288 array("ilobjcategorygui", "ilinfoscreengui"), "showSummary"),
289 array("showSummary","", "infoScreen"),
290 "", "", $force_active);
291 }
292 //END ChangeEvent add info tab to category object
293 }
294
295 if ($rbacsystem->checkAccess('write',$this->ref_id))
296 {
297 $force_active = ($_GET["cmd"] == "edit")
298 ? true
299 : false;
300 $tabs_gui->addTarget("settings",
301 $this->ctrl->getLinkTarget($this, "edit"), "edit", get_class($this)
302 , "", $force_active);
303
304 include_once "Services/Object/classes/class.ilObjectServiceSettingsGUI.php";
306 $this->object->getId(),
308 false
309 ))
310 {
311 $tabs_gui->addTarget("obj_tool_setting_taxonomies",
312 $this->ctrl->getLinkTarget($this, "editTaxonomySettings"), "editTaxonomySettings", get_class($this));
313 }
314 }
315
316 include_once './Services/User/classes/class.ilUserAccountSettings.php';
317 if(
318 ilUserAccountSettings::getInstance()->isLocalUserAdministrationEnabled() and
319 $rbacsystem->checkAccess('cat_administrate_users',$this->ref_id))
320 {
321 $tabs_gui->addTarget("administrate_users",
322 $this->ctrl->getLinkTarget($this, "listUsers"), "listUsers", get_class($this));
323 }
324
325 if($ilAccess->checkAccess('write','',$this->object->getRefId()))
326 {
327 $tabs_gui->addTarget(
328 'export',
329 $this->ctrl->getLinkTargetByClass('ilexportgui',''),
330 'export',
331 'ilexportgui'
332 );
333 }
334
335 // parent tabs (all container: edit_permission, clipboard, trash
336 parent::getTabs($tabs_gui);
337
338 }
_lookupContainerSetting($a_id, $a_keyword, $a_default_value=NULL)
Lookup a container setting.
static getInstance()
Singelton get instance.

References $_GET, ilObjectGUI\$lng, ilContainer\_lookupContainerSetting(), ilUserAccountSettings\getInstance(), and ilObjectServiceSettingsGUI\TAXONOMIES.

+ Here is the call graph for this function:

◆ getTaxonomiesForRefId()

ilObjCategoryGUI::getTaxonomiesForRefId ( )
protected

Definition at line 1708 of file class.ilObjCategoryGUI.php.

1709 {
1710 global $tree;
1711
1712 include_once "Services/Object/classes/class.ilObjectServiceSettingsGUI.php";
1713 include_once "Services/Taxonomy/classes/class.ilObjTaxonomy.php";
1714
1715 // see ilTaxMDGUI::getSelectableTaxonomies()
1716
1717 $res = array();
1718 foreach($tree->getPathFull($this->object->getRefId()) as $node)
1719 {
1720 // find all defined taxes for parent node, activation is not relevant
1721 $node_taxes = ilObjTaxonomy::getUsageOfObject($node["obj_id"], true);
1722 if(sizeof($node_taxes))
1723 {
1724 foreach($node_taxes as $node_tax)
1725 {
1726 $res[$node_tax["tax_id"]] = array(
1727 "title" => $node_tax["title"]
1728 ,"source" => $node["child"]
1729 );
1730 }
1731 }
1732 }
1733
1734 asort($res);
1735 return $res;
1736 }
static getUsageOfObject($a_obj_id, $a_include_titles=false)
Get usage of object.

References $res, ilObjectGUI\$tree, and ilObjTaxonomy\getUsageOfObject().

Referenced by editTaxonomySettingsObject(), and updateTaxonomySettingsObject().

+ Here is the call graph for this function:
+ Here is the caller graph for this function:

◆ ilObjCategoryGUI()

ilObjCategoryGUI::ilObjCategoryGUI (   $a_data,
  $a_id,
  $a_call_by_reference = true,
  $a_prepare_output = true 
)

Constructor @access public.

Definition at line 31 of file class.ilObjCategoryGUI.php.

32 {
33 //global $ilCtrl;
34
35 // CONTROL OPTIONS
36 //$this->ctrl =& $ilCtrl;
37 //$this->ctrl->saveParameter($this,array("ref_id","cmdClass"));
38 $GLOBALS['lng']->loadLanguageModule('cat');
39
40 $this->type = "cat";
41 $this->ilContainerGUI($a_data,(int) $a_id,$a_call_by_reference,false);
42
43 if (is_object($this->object))
44 {
45 include_once("./Services/Container/classes/class.ilContainer.php");
46 include_once("./Services/Object/classes/class.ilObjectServiceSettingsGUI.php");
47 $this->info_screen_enabled = ilContainer::_lookupContainerSetting(
48 $this->object->getId(),
50 true);
51 }
52 }
ilContainerGUI($a_data, $a_id, $a_call_by_reference=true, $a_prepare_output=true)
Constructor @access public.
$GLOBALS['ct_recipient']

References $GLOBALS, ilContainer\_lookupContainerSetting(), ilContainerGUI\ilContainerGUI(), and ilObjectServiceSettingsGUI\INFO_TAB_VISIBILITY.

+ Here is the call graph for this function:

◆ importCancelledObject()

ilObjCategoryGUI::importCancelledObject ( )

import cancelled

@access private

Definition at line 963 of file class.ilObjCategoryGUI.php.

964 {
965 $this->ctrl->redirect($this);
966 }

◆ importCategoriesFormObject()

ilObjCategoryGUI::importCategoriesFormObject ( )

display form for category import

Definition at line 898 of file class.ilObjCategoryGUI.php.

899 {
900 ilObjCategoryGUI::_importCategoriesForm($this->ref_id, $this->tpl);
901 }
_importCategoriesForm($a_ref_id, &$a_tpl)
display form for category import (static, also called by RootFolderGUI)

References _importCategoriesForm().

+ Here is the call graph for this function:

◆ importCategoriesObject()

ilObjCategoryGUI::importCategoriesObject ( )

import categories

Definition at line 979 of file class.ilObjCategoryGUI.php.

980 {
982 // call to importCategories with $withrol = 0
984 }
_importCategories($a_ref_id, $withrol_tmp)
import categories (static, also called by RootFolderGUI)

References $_GET, and _importCategories().

+ Here is the call graph for this function:

◆ importCategoriesWithRolObject()

ilObjCategoryGUI::importCategoriesWithRolObject ( )

import categories with local rol

Definition at line 989 of file class.ilObjCategoryGUI.php.

990 {
991
992 //echo "entra aqui";
993 // call to importCategories with $withrol = 1
995 }

References $_GET, and _importCategories().

+ Here is the call graph for this function:

◆ infoScreen()

ilObjCategoryGUI::infoScreen ( )

show information screen

Definition at line 408 of file class.ilObjCategoryGUI.php.

409 {
410 global $ilAccess, $ilCtrl;
411
412 if (!$ilAccess->checkAccess("visible", "", $this->ref_id))
413 {
414 $this->ilias->raiseError($this->lng->txt("msg_no_perm_read"),$this->ilias->error_obj->MESSAGE);
415 }
416
417 if (!$this->info_screen_enabled)
418 {
419 return;
420 }
421
422 // #10986
423 $this->tabs_gui->setTabActive('info_short');
424
425 include_once("./Services/InfoScreen/classes/class.ilInfoScreenGUI.php");
426 $info = new ilInfoScreenGUI($this);
427
428 $info->enablePrivateNotes();
429
430 if ($ilAccess->checkAccess("read", "", $_GET["ref_id"]))
431 {
432 $info->enableNews();
433 }
434
435 // no news editing for files, just notifications
436 $info->enableNewsEditing(false);
437 if ($ilAccess->checkAccess("write", "", $_GET["ref_id"]))
438 {
439 $news_set = new ilSetting("news");
440 $enable_internal_rss = $news_set->get("enable_rss_for_internal");
441
442 if ($enable_internal_rss)
443 {
444 $info->setBlockProperty("news", "settings", true);
445 $info->setBlockProperty("news", "public_notifications_option", true);
446 }
447 }
448
449 include_once('Services/AdvancedMetaData/classes/class.ilAdvancedMDRecordGUI.php');
450 $record_gui = new ilAdvancedMDRecordGUI(ilAdvancedMDRecordGUI::MODE_INFO,'cat',$this->object->getId());
451 $record_gui->setInfoObject($info);
452 $record_gui->parse();
453
454
455 // standard meta data
456 $info->addMetaDataSections($this->object->getId(),0, $this->object->getType());
457
458 // forward the command
459 if ($ilCtrl->getNextClass() == "ilinfoscreengui")
460 {
461 $ilCtrl->forwardCommand($info);
462 }
463 else
464 {
465 return $ilCtrl->getHTML($info);
466 }
467 }
Class ilInfoScreenGUI.
ILIAS Setting Class.
redirection script todo: (a better solution should control the processing via a xml file)

References $_GET, $ilCtrl, and ilAdvancedMDRecordGUI\MODE_INFO.

Referenced by executeCommand(), and infoScreenObject().

+ Here is the caller graph for this function:

◆ infoScreenObject()

ilObjCategoryGUI::infoScreenObject ( )

this one is called from the info button in the repository not very nice to set cmdClass/Cmd manually, if everything works through ilCtrl in the future this may be changed

Definition at line 398 of file class.ilObjCategoryGUI.php.

399 {
400 $this->ctrl->setCmd("showSummary");
401 $this->ctrl->setCmdClass("ilinfoscreengui");
402 $this->infoScreen();
403 }

References infoScreen().

+ Here is the call graph for this function:

◆ initCreationForms()

ilObjCategoryGUI::initCreationForms (   $a_new_type)
protected

Init creation froms.

this will create the default creation forms: new, import, clone

Parameters
string$a_new_type
Returns
array

Reimplemented from ilObjectGUI.

Definition at line 353 of file class.ilObjCategoryGUI.php.

354 {
355 $forms = parent::initCreationForms($a_new_type);
356 //unset($forms[self::CFORM_IMPORT]);
357 return $forms;
358 }

◆ initEditForm()

ilObjCategoryGUI::initEditForm ( )

Init object edit form.

Returns
ilPropertyFormGUI

Reimplemented from ilObjectGUI.

Definition at line 575 of file class.ilObjCategoryGUI.php.

576 {
577 $this->lng->loadLanguageModule($this->object->getType());
578 $this->setEditTabs();
579
580 include_once("Services/Form/classes/class.ilPropertyFormGUI.php");
581 $form = new ilPropertyFormGUI();
582 $form->setFormAction($this->ctrl->getFormAction($this));
583 $form->setTitle($this->lng->txt($this->object->getType()."_edit"));
584
585 // title/description
586
587 $trans = $this->object->getTranslations();
588 $def = $trans["Fobject"][0]; // default
589
590 $title = new ilTextInputGUI($this->lng->txt("title"), "title");
591 $title->setRequired(true);
592 $title->setSize(min(40, ilObject::TITLE_LENGTH));
593 $title->setMaxLength(ilObject::TITLE_LENGTH);
594 $title->setValue($def["title"]);
595 $form->addItem($title);
596
597 if(sizeof($trans["Fobject"]) > 1)
598 {
599 include_once('Services/MetaData/classes/class.ilMDLanguageItem.php');
600 $languages = ilMDLanguageItem::_getLanguages();
601
602 $title->setInfo($this->lng->txt("language").": ".$languages[$def["lang"]].
603 ' <a href="'.$this->ctrl->getLinkTarget($this, "editTranslations").
604 '">&raquo; '.$this->lng->txt("cat_more_translations").'</a>');
605
606 unset($languages);
607 }
608
609 $desc = new ilTextAreaInputGUI($this->lng->txt("description"), "desc");
610 $desc->setRows(2);
611 $desc->setCols(40);
612 $desc->setValue($def["desc"]);
613 $form->addItem($desc);
614
615 // Show didactic template type
616 $this->initDidacticTemplate($form);
617
618 // presentation
619 $pres = new ilFormSectionHeaderGUI();
620 $pres->setTitle($this->lng->txt('obj_presentation'));
621 $form->addItem($pres);
622
623
624 $form = $this->initSortingForm(
625 $form,
626 array(
630 )
631 );
632
633 // icon settings
634// $this->showCustomIconsEditing(1, $form, false);
635
636 // Edit ecs export settings
637 include_once 'Modules/Category/classes/class.ilECSCategorySettings.php';
638 $ecs = new ilECSCategorySettings($this->object);
639 $ecs->addSettingsToForm($form, 'cat');
640
641 // services
642 $sh = new ilFormSectionHeaderGUI();
643 $sh->setTitle($this->lng->txt('obj_features'));
644 $form->addItem($sh);
645
646 include_once './Services/Object/classes/class.ilObjectServiceSettingsGUI.php';
648 $this->object->getId(),
649 $form,
650 array(
654 )
655 );
656
657 $form->addCommandButton("update", $this->lng->txt("save"));
658// $form->addCommandButton("addTranslation", $this->lng->txt("add_translation"));
659
660 return $form;
661 }
initSortingForm(ilPropertyFormGUI $form, array $a_sorting_settings)
Append sorting settings to property form.
Class ilECSCategorySettings.
This class represents a section header in a property form.
initDidacticTemplate(ilPropertyFormGUI $form)
Show didactic template types.
static initServiceSettingsForm($a_obj_id, ilPropertyFormGUI $form, $services)
Init service settings form.
const TITLE_LENGTH
max length of object title
This class represents a property form user interface.
This class represents a text area property in a property form.
This class represents a text property in a property form.

References ilMDLanguageItem\_getLanguages(), ilObjectServiceSettingsGUI\INFO_TAB_VISIBILITY, ilObjectGUI\initDidacticTemplate(), ilObjectServiceSettingsGUI\initServiceSettingsForm(), ilContainerGUI\initSortingForm(), ilObjectServiceSettingsGUI\NEWS_VISIBILITY, setEditTabs(), ilContainer\SORT_CREATION, ilContainer\SORT_MANUAL, ilContainer\SORT_TITLE, ilObjectServiceSettingsGUI\TAXONOMIES, and ilObject\TITLE_LENGTH.

Referenced by updateObject().

+ Here is the call graph for this function:
+ Here is the caller graph for this function:

◆ initExtendedSettings()

ilObjCategoryGUI::initExtendedSettings ( )
protected

build property form for extended category settings

@access protected

Definition at line 517 of file class.ilObjCategoryGUI.php.

518 {
519 if(is_object($this->form))
520 {
521 return true;
522 }
523
524 include_once('Services/Form/classes/class.ilPropertyFormGUI.php');
525 $this->form = new ilPropertyFormGUI();
526 $this->form->setFormAction($this->ctrl->getFormAction($this));
527 $this->form->setTitle($this->lng->txt('ext_cat_settings'));
528 $this->form->addCommandButton('updateInfo',$this->lng->txt('save'));
529 $this->form->addCommandButton('editInfo',$this->lng->txt('cancel'));
530
531 include_once('Services/AdvancedMetaData/classes/class.ilAdvancedMDRecordGUI.php');
532 $this->record_gui = new ilAdvancedMDRecordGUI(ilAdvancedMDRecordGUI::MODE_EDITOR,'cat',$this->object->getId());
533 $this->record_gui->setPropertyForm($this->form);
534 $this->record_gui->parse();
535
536 return true;
537 }

References ilAdvancedMDRecordGUI\MODE_EDITOR.

Referenced by editInfoObject(), and updateInfoObject().

+ Here is the caller graph for this function:

◆ initIconsForm()

ilObjCategoryGUI::initIconsForm ( )

Definition at line 1645 of file class.ilObjCategoryGUI.php.

1646 {
1647 $this->setEditTabs("icons");
1648
1649 include_once "Services/Form/classes/class.ilPropertyFormGUI.php";
1650 $form = new ilPropertyFormGUI();
1651 $form->setFormAction($this->ctrl->getFormAction($this));
1652
1653 $this->showCustomIconsEditing(1, $form);
1654
1655 // $form->setTitle($this->lng->txt('edit_grouping'));
1656 $form->addCommandButton('updateIcons', $this->lng->txt('save'));
1657
1658 return $form;
1659 }
showCustomIconsEditing($a_input_colspan=1, ilPropertyFormGUI $a_form=null, $a_as_section=true)
show edit section of custom icons for container

References setEditTabs(), and ilContainerGUI\showCustomIconsEditing().

Referenced by editIconsObject(), and updateIconsObject().

+ Here is the call graph for this function:
+ Here is the caller graph for this function:

◆ initTaxonomyForm()

ilObjCategoryGUI::initTaxonomyForm ( array  $tax)
protected

Definition at line 1738 of file class.ilObjCategoryGUI.php.

1739 {
1740 include_once("Services/Form/classes/class.ilPropertyFormGUI.php");
1741 $form = new ilPropertyFormGUI();
1742 $form->setFormAction($this->ctrl->getFormAction($this), "editTaxonomySettings");
1743 $form->setTitle($this->lng->txt("cntr_taxonomy_sideblock_settings"));
1744
1745 $block = new ilCheckboxGroupInputGUI($this->lng->txt("cntr_taxonomy_show_sideblock"), "sblock");
1746 $form->addItem($block);
1747
1748 $current = $this->getActiveBlocks();
1749
1750 foreach($tax as $tax_id => $tax_item)
1751 {
1752 $option = new ilCheckboxOption($tax_item["title"], $tax_id);
1753
1754 if($tax_item["source"] != $this->object->getRefId())
1755 {
1756 $loc = new ilLocatorGUI();
1757 $loc->setTextOnly(true);
1758 $loc->addRepositoryItems($tax_item["source"]);
1759 $option->setInfo($loc->getHTML());
1760 }
1761
1762 $block->addOption($option);
1763
1764 if(in_array($tax_id, $current))
1765 {
1766 $value[] = $tax_id;
1767 }
1768 }
1769
1770 $block->setValue($value);
1771
1772 $form->addCommandButton("updateTaxonomySettings", $this->lng->txt("save"));
1773
1774 return $form;
1775 }
This class represents a property in a property form.
This class represents an option in a checkbox group.
locator handling class

References getActiveBlocks().

Referenced by editTaxonomySettingsObject(), and updateTaxonomySettingsObject().

+ Here is the call graph for this function:
+ Here is the caller graph for this function:

◆ initTaxSubTabs()

ilObjCategoryGUI::initTaxSubTabs (   $a_active = "tax_list")
protected

Definition at line 1698 of file class.ilObjCategoryGUI.php.

1699 {
1700 $this->tabs_gui->setTabActive("obj_tool_setting_taxonomies");
1701 $this->tabs_gui->addSubTab("tax_settings", $this->lng->txt("cntr_taxonomy_sideblock_settings"),
1702 $this->ctrl->getLinkTarget($this, "editTaxonomySettings"));
1703 $this->tabs_gui->addSubTab("tax_list", $this->lng->txt("cntr_taxonomy_definitions"),
1704 $this->ctrl->getLinkTargetByClass("ilobjtaxonomygui", ""));
1705 $this->tabs_gui->activateSubTab($a_active);
1706 }

Referenced by editTaxonomySettingsObject(), and executeCommand().

+ Here is the caller graph for this function:

◆ listUsersObject()

ilObjCategoryGUI::listUsersObject (   $show_delete = false)

Definition at line 1075 of file class.ilObjCategoryGUI.php.

1076 {
1077 global $ilUser,$rbacreview, $ilToolbar;
1078
1079 include_once './Services/User/classes/class.ilLocalUser.php';
1080 include_once './Services/User/classes/class.ilObjUserGUI.php';
1081
1082 global $rbacsystem,$rbacreview;
1083
1084 if(!$rbacsystem->checkAccess("cat_administrate_users",$this->object->getRefId()))
1085 {
1086 $this->ilias->raiseError($this->lng->txt("msg_no_perm_admin_users"),$this->ilias->error_obj->MESSAGE);
1087 }
1088 $this->tabs_gui->setTabActive('administrate_users');
1089
1090
1091
1092 $this->tpl->addBlockfile('ADM_CONTENT','adm_content','tpl.cat_admin_users.html',
1093 "Modules/Category");
1094
1095 if(count($rbacreview->getGlobalAssignableRoles()) or in_array(SYSTEM_ROLE_ID,$rbacreview->assignedRoles($ilUser->getId())))
1096 {
1097 $ilToolbar->addButton(
1098 $this->lng->txt('add_user'),
1099 $this->ctrl->getLinkTargetByClass('ilobjusergui','create')
1100 );
1101
1102 $ilToolbar->addButton(
1103 $this->lng->txt('import_users'),
1104 $this->ctrl->getLinkTargetByClass('ilobjuserfoldergui','importUserForm')
1105 );
1106 }
1107 else
1108 {
1109 ilUtil::sendInfo($this->lng->txt('no_roles_user_can_be_assigned_to'));
1110 }
1111
1112 if($show_delete)
1113 {
1114 $this->tpl->setCurrentBlock("confirm_delete");
1115 $this->tpl->setVariable("CONFIRM_FORMACTION",$this->ctrl->getFormAction($this));
1116 $this->tpl->setVariable("TXT_CANCEL",$this->lng->txt('cancel'));
1117 $this->tpl->setVariable("CONFIRM_CMD",'performDeleteUsers');
1118 $this->tpl->setVariable("TXT_CONFIRM",$this->lng->txt('delete'));
1119 $this->tpl->parseCurrentBlock();
1120 }
1121
1122 $this->lng->loadLanguageModule('user');
1123
1124 include_once("./Services/User/classes/class.ilUserTableGUI.php");
1125 $utab = new ilUserTableGUI($this, 'listUsers',ilUserTableGUI::MODE_LOCAL_USER);
1126 $this->tpl->setVariable('USERS_TABLE',$utab->getHTML());
1127
1128 return true;
1129 }
static sendInfo($a_info="", $a_keep=false)
Send Info Message to Screen.

References $ilUser, ilUserTableGUI\MODE_LOCAL_USER, and ilUtil\sendInfo().

Referenced by applyFilterObject(), assignRolesObject(), assignSaveObject(), deleteUsersObject(), performDeleteUsersObject(), and resetFilterObject().

+ Here is the call graph for this function:
+ Here is the caller graph for this function:

◆ performDeleteUsersObject()

ilObjCategoryGUI::performDeleteUsersObject ( )

Definition at line 1152 of file class.ilObjCategoryGUI.php.

1153 {
1154 include_once './Services/User/classes/class.ilLocalUser.php';
1155 $this->checkPermission("cat_administrate_users");
1156
1157 foreach($_POST['user_ids'] as $user_id)
1158 {
1159 if(!in_array($user_id,ilLocalUser::_getAllUserIds($this->object->getRefId())))
1160 {
1161 die('user id not valid');
1162 }
1163 if(!$tmp_obj =& ilObjectFactory::getInstanceByObjId($user_id,false))
1164 {
1165 continue;
1166 }
1167 $tmp_obj->delete();
1168 }
1169 ilUtil::sendSuccess($this->lng->txt('deleted_users'));
1170 $this->listUsersObject();
1171
1172 return true;
1173 }

References $_POST, ilLocalUser\_getAllUserIds(), ilObjectGUI\checkPermission(), ilObjectFactory\getInstanceByObjId(), listUsersObject(), and ilUtil\sendSuccess().

+ Here is the call graph for this function:

◆ renderObject()

ilObjCategoryGUI::renderObject ( )

Render category.

Reimplemented from ilContainerGUI.

Definition at line 343 of file class.ilObjCategoryGUI.php.

344 {
345 global $ilTabs;
346
347 $ilTabs->activateTab("view_content");
348 $ret = parent::renderObject();
349 return $ret;
350
351 }

References $ret.

Referenced by executeCommand().

+ Here is the caller graph for this function:

◆ resetFilterObject()

ilObjCategoryGUI::resetFilterObject ( )
protected

Reset filter (note: this function existed before data table filter has been introduced.

Definition at line 1048 of file class.ilObjCategoryGUI.php.

1049 {
1050 include_once("./Services/User/classes/class.ilUserTableGUI.php");
1051 $utab = new ilUserTableGUI($this, "listUsers",ilUserTableGUI::MODE_LOCAL_USER);
1052 $utab->resetOffset();
1053 $utab->resetFilter();
1054
1055 // from "old" implementation
1056 $this->listUsersObject();
1057 }

References listUsersObject(), and ilUserTableGUI\MODE_LOCAL_USER.

+ Here is the call graph for this function:

◆ saveTranslationsObject()

ilObjCategoryGUI::saveTranslationsObject ( )

Save title and translations.

Definition at line 799 of file class.ilObjCategoryGUI.php.

800 {
801 if (!$this->checkPermissionBool("write"))
802 {
803 $this->ilias->raiseError($this->lng->txt("permission_denied"),$this->ilias->error_obj->MESSAGE);
804 }
805
806 // default language set?
807 if (!isset($_POST["default"]))
808 {
809 ilUtil::sendFailure($this->lng->txt("msg_no_default_language"));
810 return $this->editTranslationsObject(true);
811 }
812
813 // all languages set?
814 if (array_key_exists("",$_POST["lang"]))
815 {
816 ilUtil::sendFailure($this->lng->txt("msg_no_language_selected"));
817 return $this->editTranslationsObject(true);
818 }
819
820 // no single language is selected more than once?
821 if (count(array_unique($_POST["lang"])) < count($_POST["lang"]))
822 {
823 ilUtil::sendFailure($this->lng->txt("msg_multi_language_selected"));
824 return $this->editTranslationsObject(true);
825 }
826
827 // save the stuff
828 $this->object->removeTranslations();
829 foreach($_POST["title"] as $k => $v)
830 {
831 // update object data if default
832 $is_default = ($_POST["default"] == $k);
833 if($is_default)
834 {
835 $this->object->setTitle(ilUtil::stripSlashes($v));
836 $this->object->setDescription(ilUtil::stripSlashes($_POST["desc"][$k]));
837 $this->object->update();
838 }
839
840 $this->object->addTranslation(
842 ilUtil::stripSlashes($_POST["desc"][$k]),
843 ilUtil::stripSlashes($_POST["lang"][$k]),
844 $is_default);
845 }
846
847 ilUtil::sendSuccess($this->lng->txt("msg_obj_modified"), true);
848 $this->ctrl->redirect($this, "editTranslations");
849 }
static stripSlashes($a_str, $a_strip_html=true, $a_allow="")
strip slashes if magic qoutes is enabled

References $_POST, ilObjectGUI\checkPermissionBool(), editTranslationsObject(), ilUtil\sendFailure(), ilUtil\sendSuccess(), and ilUtil\stripSlashes().

Referenced by deleteTranslationsObject().

+ Here is the call graph for this function:
+ Here is the caller graph for this function:

◆ setEditTabs()

ilObjCategoryGUI::setEditTabs (   $active_tab = "settings_misc")
protected

Definition at line 539 of file class.ilObjCategoryGUI.php.

540 {
541 global $ilSetting, $ilTabs;
542
543 $this->tabs_gui->addSubTab("settings_misc",
544 $this->lng->txt("settings"),
545 $this->ctrl->getLinkTarget($this, "edit"));
546
547 /*$this->tabs_gui->addSubTab("settings_trans",
548 $this->lng->txt("title_and_translations"),
549 $this->ctrl->getLinkTarget($this, "editTranslations"));*/
550
551 $this->tabs_gui->addSubTab("settings_trans",
552 $this->lng->txt("obj_multilinguality"),
553 $this->ctrl->getLinkTargetByClass("ilobjecttranslationgui", ""));
554
555 // custom icon
556 if ($ilSetting->get("custom_icons"))
557 {
558 $this->tabs_gui->addSubTab("icons",
559 $this->lng->txt("icon_settings"),
560 $this->ctrl->getLinkTarget($this,'editIcons'));
561 }
562
563 $this->tabs_gui->activateTab("settings");
564 $this->tabs_gui->activateSubTab($active_tab);
565
566 include_once('Services/AdvancedMetaData/classes/class.ilAdvancedMDRecord.php');
568 {
569 $this->tabs_gui->addSubTabTarget("edit_cat_settings",
570 $this->ctrl->getLinkTarget($this,'editInfo'),
571 "editInfo", get_class($this));
572 }
573 }
static _getActivatedObjTypes()
get activated obj types
global $ilSetting
Definition: privfeed.php:40

References $ilSetting, and ilAdvancedMDRecord\_getActivatedObjTypes().

Referenced by editInfoObject(), editTranslationsObject(), executeCommand(), initEditForm(), initIconsForm(), and updateObject().

+ Here is the call graph for this function:
+ Here is the caller graph for this function:

◆ updateIconsObject()

ilObjCategoryGUI::updateIconsObject ( )

update container icons

Definition at line 1664 of file class.ilObjCategoryGUI.php.

1665 {
1666 global $ilSetting;
1667
1668 $this->checkPermission('write');
1669
1670 $form = $this->initIconsForm();
1671 if($form->checkInput())
1672 {
1673 //save custom icons
1674 if ($ilSetting->get("custom_icons"))
1675 {
1676 if($_POST["cont_icon_delete"])
1677 {
1678 $this->object->removeCustomIcon();
1679 }
1680 $this->object->saveIcons($_FILES["cont_icon"]['tmp_name']);
1681 }
1682 if ($_FILES["cont_icon"]['tmp_name'] || $_POST["cont_icon_delete"])
1683 {
1684 ilUtil::sendSuccess($this->lng->txt("msg_obj_modified"),true);
1685 }
1686 $this->ctrl->redirect($this,"editIcons");
1687 }
1688
1689 $form->setValuesByPost();
1690 $this->editIconsObject($form);
1691 }
editIconsObject($a_form=null)
Edit folder icons.

References $_POST, $ilSetting, ilObjectGUI\checkPermission(), editIconsObject(), initIconsForm(), and ilUtil\sendSuccess().

+ Here is the call graph for this function:

◆ updateInfoObject()

ilObjCategoryGUI::updateInfoObject ( )
protected

Update info (extended meta data)

@access protected

Definition at line 490 of file class.ilObjCategoryGUI.php.

491 {
492 $this->checkPermission("write");
493
494 // init form
495 $this->initExtendedSettings();
496
497 // still needed for date conversion and so on
498 $this->form->checkInput();
499
500 if($this->record_gui->importEditFormPostValues())
501 {
502 $this->record_gui->writeEditForm();
503
504 ilUtil::sendSuccess($this->lng->txt("settings_saved"), true);
505 $this->ctrl->redirect($this, "editInfo");
506 }
507
508 $this->editInfoObject();
509 }
editInfoObject()
Edit extended category settings.

References ilObjectGUI\checkPermission(), editInfoObject(), initExtendedSettings(), and ilUtil\sendSuccess().

+ Here is the call graph for this function:

◆ updateObject()

ilObjCategoryGUI::updateObject ( )

updates object entry in object_data

@access public

Reimplemented from ilObjectGUI.

Definition at line 673 of file class.ilObjCategoryGUI.php.

674 {
675 if (!$this->checkPermissionBool("write"))
676 {
677 $this->ilias->raiseError($this->lng->txt("msg_no_perm_write"),$this->ilias->error_obj->MESSAGE);
678 }
679 else
680 {
681 $form = $this->initEditForm();
682 if($form->checkInput())
683 {
684 $title = $form->getInput("title");
685 $desc = $form->getInput("desc");
686 $lang = $this->object->getTranslations();
687 $lang = $lang["Fobject"][0]["lang"];
688 $this->object->deleteTranslation($lang);
689 $this->object->addTranslation($title, $desc, $lang, true);
690 $this->object->setTitle($title);
691 $this->object->setDescription($desc);
692 $this->object->update();
693
694 $this->saveSortingSettings($form);
695
696 // save custom icons
697/* if ($this->ilias->getSetting("custom_icons"))
698 {
699 if($form->getItemByPostVar("cont_big_icon")->getDeletionFlag())
700 {
701 $this->object->removeBigIcon();
702 }
703 if($form->getItemByPostVar("cont_small_icon")->getDeletionFlag())
704 {
705 $this->object->removeSmallIcon();
706 }
707 if($form->getItemByPostVar("cont_tiny_icon")->getDeletionFlag())
708 {
709 $this->object->removeTinyIcon();
710 }
711
712 $this->object->saveIcons($_FILES["cont_big_icon"]['tmp_name'],
713 $_FILES["cont_small_icon"]['tmp_name'],
714 $_FILES["cont_tiny_icon"]['tmp_name']);
715 }*/
716
717 // BEGIN ChangeEvent: Record update
718 global $ilUser;
719 require_once('Services/Tracking/classes/class.ilChangeEvent.php');
720 ilChangeEvent::_recordWriteEvent($this->object->getId(), $ilUser->getId(), 'update');
721 ilChangeEvent::_catchupWriteEvents($this->object->getId(), $ilUser->getId());
722 // END ChangeEvent: Record update
723
724 // services
725 include_once './Services/Object/classes/class.ilObjectServiceSettingsGUI.php';
727 $this->object->getId(),
728 $form,
729 array(
733 )
734 );
735
736 // Update ecs export settings
737 include_once 'Modules/Category/classes/class.ilECSCategorySettings.php';
738 $ecs = new ilECSCategorySettings($this->object);
739 if($ecs->handleSettingsUpdate())
740 {
741 return $this->afterUpdate();
742 }
743 }
744
745 // display form to correct errors
746 $this->setEditTabs();
747 $form->setValuesByPost();
748 $this->tpl->setContent($form->getHTML());
749 }
750 }
_recordWriteEvent($obj_id, $usr_id, $action, $parent_obj_id=null)
Records a write event.
_catchupWriteEvents($obj_id, $usr_id, $timestamp=null)
Catches up with all write events which occured before the specified timestamp.
afterUpdate()
Post (successful) object update hook.
saveSortingSettings(ilPropertyFormGUI $form)
Save sorting settings.
initEditForm()
Init object edit form.
static updateServiceSettingsForm($a_obj_id, ilPropertyFormGUI $form, $services)
Update service settings.

References $ilUser, $lang, ilChangeEvent\_catchupWriteEvents(), ilChangeEvent\_recordWriteEvent(), ilContainerGUI\afterUpdate(), ilObjectGUI\checkPermissionBool(), ilObjectServiceSettingsGUI\INFO_TAB_VISIBILITY, initEditForm(), ilObjectServiceSettingsGUI\NEWS_VISIBILITY, ilContainerGUI\saveSortingSettings(), setEditTabs(), ilObjectServiceSettingsGUI\TAXONOMIES, and ilObjectServiceSettingsGUI\updateServiceSettingsForm().

+ Here is the call graph for this function:

◆ updateTaxonomySettingsObject()

ilObjCategoryGUI::updateTaxonomySettingsObject ( )
protected

Definition at line 1809 of file class.ilObjCategoryGUI.php.

1810 {
1811 $taxonomies = $this->getTaxonomiesForRefId();
1812 if(sizeof($taxonomies))
1813 {
1814 $form = $this->initTaxonomyForm($taxonomies);
1815 if($form->checkInput())
1816 {
1817 $sblock = $form->getInput("sblock");
1818
1820
1821 ilContainer::_deleteContainerSettings($this->object->getId(),
1822 $prefix."%", true);
1823
1824 if(is_array($sblock))
1825 {
1826 foreach($sblock as $tax_id)
1827 {
1828 ilContainer::_writeContainerSetting($this->object->getId(),
1829 $prefix.$tax_id, 1);
1830 }
1831 }
1832
1833 ilUtil::sendSuccess($this->lng->txt("settings_saved"), true);
1834 }
1835 }
1836 $this->ctrl->redirect($this, "editTaxonomySettings");
1837 }
static _deleteContainerSettings($a_id, $a_keyword=null, $a_keyword_like=false)
_writeContainerSetting($a_id, $a_keyword, $a_value)

References ilContainer\_deleteContainerSettings(), ilContainer\_writeContainerSetting(), CONTAINER_SETTING_TAXBLOCK, getTaxonomiesForRefId(), initTaxonomyForm(), and ilUtil\sendSuccess().

+ Here is the call graph for this function:

Field Documentation

◆ $ctrl

ilObjCategoryGUI::$ctrl

Definition at line 23 of file class.ilObjCategoryGUI.php.

◆ CONTAINER_SETTING_TAXBLOCK

const ilObjCategoryGUI::CONTAINER_SETTING_TAXBLOCK = "tax_sblock_"

The documentation for this class was generated from the following file: