ILIAS  release_5-0 Revision 5.0.0-1144-gc4397b1f870
getid3_wavpack Class Reference

getID3() by James Heinrich info@.nosp@m.geti.nosp@m.d3.or.nosp@m.g // More...

+ Collaboration diagram for getid3_wavpack:

Public Member Functions

 getid3_wavpack (&$fd, &$ThisFileInfo)
 
 WavPackMetablockNameLookup (&$id)
 

Detailed Description

getID3() by James Heinrich info@.nosp@m.geti.nosp@m.d3.or.nosp@m.g //

Definition at line 17 of file module.audio.wavpack.php.

Member Function Documentation

◆ getid3_wavpack()

getid3_wavpack::getid3_wavpack ( $fd,
$ThisFileInfo 
)

Definition at line 20 of file module.audio.wavpack.php.

20 {
21
22 fseek($fd, $ThisFileInfo['avdataoffset'], SEEK_SET);
23
24 while (true) {
25
26 $wavpackheader = fread($fd, 32);
27
28 if (ftell($fd) >= $ThisFileInfo['avdataend']) {
29 break;
30 } elseif (feof($fd)) {
31 break;
32 } elseif (
33 (@$ThisFileInfo['wavpack']['blockheader']['total_samples'] > 0) &&
34 (@$ThisFileInfo['wavpack']['blockheader']['block_samples'] > 0) &&
35 (!isset($ThisFileInfo['wavpack']['riff_trailer_size']) || ($ThisFileInfo['wavpack']['riff_trailer_size'] <= 0)) &&
36 ((@$ThisFileInfo['wavpack']['config_flags']['md5_checksum'] === false) || !empty($ThisFileInfo['md5_data_source']))) {
37 break;
38 }
39
40 $blockheader_offset = ftell($fd) - 32;
41 $blockheader_magic = substr($wavpackheader, 0, 4);
42 $blockheader_size = getid3_lib::LittleEndian2Int(substr($wavpackheader, 4, 4));
43
44 if ($blockheader_magic != 'wvpk') {
45 $ThisFileInfo['error'][] = 'Expecting "wvpk" at offset '.$blockheader_offset.', found "'.$blockheader_magic.'"';
46 if ((@$ThisFileInfo['audio']['dataformat'] != 'wavpack') && (@$ThisFileInfo['audio']['dataformat'] != 'wvc')) {
47 unset($ThisFileInfo['fileformat']);
48 unset($ThisFileInfo['audio']);
49 unset($ThisFileInfo['wavpack']);
50 }
51 return false;
52 }
53
54
55 if ((@$ThisFileInfo['wavpack']['blockheader']['block_samples'] <= 0) ||
56 (@$ThisFileInfo['wavpack']['blockheader']['total_samples'] <= 0)) {
57 // Also, it is possible that the first block might not have
58 // any samples (block_samples == 0) and in this case you should skip blocks
59 // until you find one with samples because the other information (like
60 // total_samples) are not guaranteed to be correct until (block_samples > 0)
61
62 // Finally, I have defined a format for files in which the length is not known
63 // (for example when raw files are created using pipes). In these cases
64 // total_samples will be -1 and you must seek to the final block to determine
65 // the total number of samples.
66
67
68 $ThisFileInfo['audio']['dataformat'] = 'wavpack';
69 $ThisFileInfo['fileformat'] = 'wavpack';
70 $ThisFileInfo['audio']['lossless'] = true;
71 $ThisFileInfo['audio']['bitrate_mode'] = 'vbr';
72
73 $ThisFileInfo['wavpack']['blockheader']['offset'] = $blockheader_offset;
74 $ThisFileInfo['wavpack']['blockheader']['magic'] = $blockheader_magic;
75 $ThisFileInfo['wavpack']['blockheader']['size'] = $blockheader_size;
76
77 if ($ThisFileInfo['wavpack']['blockheader']['size'] >= 0x100000) {
78 $ThisFileInfo['error'][] = 'Expecting WavPack block size less than "0x100000", found "'.$ThisFileInfo['wavpack']['blockheader']['size'].'" at offset '.$ThisFileInfo['wavpack']['blockheader']['offset'];
79 if ((@$ThisFileInfo['audio']['dataformat'] != 'wavpack') && (@$ThisFileInfo['audio']['dataformat'] != 'wvc')) {
80 unset($ThisFileInfo['fileformat']);
81 unset($ThisFileInfo['audio']);
82 unset($ThisFileInfo['wavpack']);
83 }
84 return false;
85 }
86
87 $ThisFileInfo['wavpack']['blockheader']['minor_version'] = ord($wavpackheader{8});
88 $ThisFileInfo['wavpack']['blockheader']['major_version'] = ord($wavpackheader{9});
89
90 if (($ThisFileInfo['wavpack']['blockheader']['major_version'] != 4) ||
91 (($ThisFileInfo['wavpack']['blockheader']['minor_version'] < 4) &&
92 ($ThisFileInfo['wavpack']['blockheader']['minor_version'] > 16))) {
93 $ThisFileInfo['error'][] = 'Expecting WavPack version between "4.2" and "4.16", found version "'.$ThisFileInfo['wavpack']['blockheader']['major_version'].'.'.$ThisFileInfo['wavpack']['blockheader']['minor_version'].'" at offset '.$ThisFileInfo['wavpack']['blockheader']['offset'];
94 if ((@$ThisFileInfo['audio']['dataformat'] != 'wavpack') && (@$ThisFileInfo['audio']['dataformat'] != 'wvc')) {
95 unset($ThisFileInfo['fileformat']);
96 unset($ThisFileInfo['audio']);
97 unset($ThisFileInfo['wavpack']);
98 }
99 return false;
100 }
101
102 $ThisFileInfo['wavpack']['blockheader']['track_number'] = ord($wavpackheader{10}); // unused
103 $ThisFileInfo['wavpack']['blockheader']['index_number'] = ord($wavpackheader{11}); // unused
104 $ThisFileInfo['wavpack']['blockheader']['total_samples'] = getid3_lib::LittleEndian2Int(substr($wavpackheader, 12, 4));
105 $ThisFileInfo['wavpack']['blockheader']['block_index'] = getid3_lib::LittleEndian2Int(substr($wavpackheader, 16, 4));
106 $ThisFileInfo['wavpack']['blockheader']['block_samples'] = getid3_lib::LittleEndian2Int(substr($wavpackheader, 20, 4));
107 $ThisFileInfo['wavpack']['blockheader']['flags_raw'] = getid3_lib::LittleEndian2Int(substr($wavpackheader, 24, 4));
108 $ThisFileInfo['wavpack']['blockheader']['crc'] = getid3_lib::LittleEndian2Int(substr($wavpackheader, 28, 4));
109
110 $ThisFileInfo['wavpack']['blockheader']['flags']['bytes_per_sample'] = 1 + ($ThisFileInfo['wavpack']['blockheader']['flags_raw'] & 0x00000003);
111 $ThisFileInfo['wavpack']['blockheader']['flags']['mono'] = (bool) ($ThisFileInfo['wavpack']['blockheader']['flags_raw'] & 0x00000004);
112 $ThisFileInfo['wavpack']['blockheader']['flags']['hybrid'] = (bool) ($ThisFileInfo['wavpack']['blockheader']['flags_raw'] & 0x00000008);
113 $ThisFileInfo['wavpack']['blockheader']['flags']['joint_stereo'] = (bool) ($ThisFileInfo['wavpack']['blockheader']['flags_raw'] & 0x00000010);
114 $ThisFileInfo['wavpack']['blockheader']['flags']['cross_decorrelation'] = (bool) ($ThisFileInfo['wavpack']['blockheader']['flags_raw'] & 0x00000020);
115 $ThisFileInfo['wavpack']['blockheader']['flags']['hybrid_noiseshape'] = (bool) ($ThisFileInfo['wavpack']['blockheader']['flags_raw'] & 0x00000040);
116 $ThisFileInfo['wavpack']['blockheader']['flags']['ieee_32bit_float'] = (bool) ($ThisFileInfo['wavpack']['blockheader']['flags_raw'] & 0x00000080);
117 $ThisFileInfo['wavpack']['blockheader']['flags']['int_32bit'] = (bool) ($ThisFileInfo['wavpack']['blockheader']['flags_raw'] & 0x00000100);
118 $ThisFileInfo['wavpack']['blockheader']['flags']['hybrid_bitrate_noise'] = (bool) ($ThisFileInfo['wavpack']['blockheader']['flags_raw'] & 0x00000200);
119 $ThisFileInfo['wavpack']['blockheader']['flags']['hybrid_balance_noise'] = (bool) ($ThisFileInfo['wavpack']['blockheader']['flags_raw'] & 0x00000400);
120 $ThisFileInfo['wavpack']['blockheader']['flags']['multichannel_initial'] = (bool) ($ThisFileInfo['wavpack']['blockheader']['flags_raw'] & 0x00000800);
121 $ThisFileInfo['wavpack']['blockheader']['flags']['multichannel_final'] = (bool) ($ThisFileInfo['wavpack']['blockheader']['flags_raw'] & 0x00001000);
122
123 $ThisFileInfo['audio']['lossless'] = !$ThisFileInfo['wavpack']['blockheader']['flags']['hybrid'];
124 }
125
126 while (!feof($fd) && (ftell($fd) < ($blockheader_offset + $blockheader_size + 8))) {
127
128 $metablock = array('offset'=>ftell($fd));
129 $metablockheader = fread($fd, 2);
130 if (feof($fd)) {
131 break;
132 }
133 $metablock['id'] = ord($metablockheader{0});
134 $metablock['function_id'] = ($metablock['id'] & 0x3F);
135 $metablock['function_name'] = $this->WavPackMetablockNameLookup($metablock['function_id']);
136
137 // The 0x20 bit in the id of the meta subblocks (which is defined as
138 // ID_OPTIONAL_DATA) is a permanent part of the id. The idea is that
139 // if a decoder encounters an id that it does not know about, it uses
140 // that "ID_OPTIONAL_DATA" flag to determine what to do. If it is set
141 // then the decoder simply ignores the metadata, but if it is zero
142 // then the decoder should quit because it means that an understanding
143 // of the metadata is required to correctly decode the audio.
144 $metablock['non_decoder'] = (bool) ($metablock['id'] & 0x20);
145
146 $metablock['padded_data'] = (bool) ($metablock['id'] & 0x40);
147 $metablock['large_block'] = (bool) ($metablock['id'] & 0x80);
148 if ($metablock['large_block']) {
149 $metablockheader .= fread($fd, 2);
150 }
151 $metablock['size'] = getid3_lib::LittleEndian2Int(substr($metablockheader, 1)) * 2; // size is stored in words
152 $metablock['data'] = null;
153
154 if ($metablock['size'] > 0) {
155
156 switch ($metablock['function_id']) {
157 case 0x21: // ID_RIFF_HEADER
158 case 0x22: // ID_RIFF_TRAILER
159 case 0x23: // ID_REPLAY_GAIN
160 case 0x24: // ID_CUESHEET
161 case 0x25: // ID_CONFIG_BLOCK
162 case 0x26: // ID_MD5_CHECKSUM
163 $metablock['data'] = fread($fd, $metablock['size']);
164
165 if ($metablock['padded_data']) {
166 // padded to the nearest even byte
167 $metablock['size']--;
168 $metablock['data'] = substr($metablock['data'], 0, -1);
169 }
170 break;
171
172 case 0x00: // ID_DUMMY
173 case 0x01: // ID_ENCODER_INFO
174 case 0x02: // ID_DECORR_TERMS
175 case 0x03: // ID_DECORR_WEIGHTS
176 case 0x04: // ID_DECORR_SAMPLES
177 case 0x05: // ID_ENTROPY_VARS
178 case 0x06: // ID_HYBRID_PROFILE
179 case 0x07: // ID_SHAPING_WEIGHTS
180 case 0x08: // ID_FLOAT_INFO
181 case 0x09: // ID_INT32_INFO
182 case 0x0A: // ID_WV_BITSTREAM
183 case 0x0B: // ID_WVC_BITSTREAM
184 case 0x0C: // ID_WVX_BITSTREAM
185 case 0x0D: // ID_CHANNEL_INFO
186 fseek($fd, $metablock['offset'] + ($metablock['large_block'] ? 4 : 2) + $metablock['size'], SEEK_SET);
187 break;
188
189 default:
190 $ThisFileInfo['warning'][] = 'Unexpected metablock type "0x'.str_pad(dechex($metablock['function_id']), 2, '0', STR_PAD_LEFT).'" at offset '.$metablock['offset'];
191 fseek($fd, $metablock['offset'] + ($metablock['large_block'] ? 4 : 2) + $metablock['size'], SEEK_SET);
192 break;
193 }
194
195 switch ($metablock['function_id']) {
196 case 0x21: // ID_RIFF_HEADER
197 getid3_lib::IncludeDependency(GETID3_INCLUDEPATH.'module.audio-video.riff.php', __FILE__, true);
198 $original_wav_filesize = getid3_lib::LittleEndian2Int(substr($metablock['data'], 4, 4));
199 getid3_riff::ParseRIFFdata($metablock['data'], $ParsedRIFFheader);
200 $metablock['riff'] = $ParsedRIFFheader['riff'];
201 $metablock['riff']['original_filesize'] = $original_wav_filesize;
202 $ThisFileInfo['wavpack']['riff_trailer_size'] = $original_wav_filesize - $metablock['riff']['WAVE']['data'][0]['size'] - $metablock['riff']['header_size'];
203
204 $ThisFileInfo['audio']['sample_rate'] = $ParsedRIFFheader['riff']['raw']['fmt ']['nSamplesPerSec'];
205 $ThisFileInfo['playtime_seconds'] = $ThisFileInfo['wavpack']['blockheader']['total_samples'] / $ThisFileInfo['audio']['sample_rate'];
206
207 // Safe RIFF header in case there's a RIFF footer later
208 $metablockRIFFheader = $metablock['data'];
209 break;
210
211
212 case 0x22: // ID_RIFF_TRAILER
213 $metablockRIFFfooter = $metablockRIFFheader.$metablock['data'];
214 getid3_lib::IncludeDependency(GETID3_INCLUDEPATH.'module.audio-video.riff.php', __FILE__, true);
215
216 $ftell_old = ftell($fd);
217 $startoffset = $metablock['offset'] + ($metablock['large_block'] ? 4 : 2);
218 $ParsedRIFFfooter = array('avdataend'=>$ThisFileInfo['avdataend'], 'fileformat'=>'riff', 'error'=>array(), 'warning'=>array());
219 $metablock['riff'] = getid3_riff::ParseRIFF($fd, $startoffset, $startoffset + $metablock['size'], $ParsedRIFFfooter);
220 fseek($fd, $ftell_old, SEEK_SET);
221
222 if (!empty($metablock['riff']['INFO'])) {
223 getid3_riff::RIFFcommentsParse($metablock['riff']['INFO'], $metablock['comments']);
224 $ThisFileInfo['tags']['riff'] = $metablock['comments'];
225 }
226 break;
227
228
229 case 0x23: // ID_REPLAY_GAIN
230 $ThisFileInfo['warning'][] = 'WavPack "Replay Gain" contents not yet handled by getID3() in metablock at offset '.$metablock['offset'];
231 break;
232
233
234 case 0x24: // ID_CUESHEET
235 $ThisFileInfo['warning'][] = 'WavPack "Cuesheet" contents not yet handled by getID3() in metablock at offset '.$metablock['offset'];
236 break;
237
238
239 case 0x25: // ID_CONFIG_BLOCK
240 $metablock['flags_raw'] = getid3_lib::LittleEndian2Int(substr($metablock['data'], 0, 3));
241
242 $metablock['flags']['adobe_mode'] = (bool) ($metablock['flags_raw'] & 0x000001); // "adobe" mode for 32-bit floats
243 $metablock['flags']['fast_flag'] = (bool) ($metablock['flags_raw'] & 0x000002); // fast mode
244 $metablock['flags']['very_fast_flag'] = (bool) ($metablock['flags_raw'] & 0x000004); // double fast
245 $metablock['flags']['high_flag'] = (bool) ($metablock['flags_raw'] & 0x000008); // high quality mode
246 $metablock['flags']['very_high_flag'] = (bool) ($metablock['flags_raw'] & 0x000010); // double high (not used yet)
247 $metablock['flags']['bitrate_kbps'] = (bool) ($metablock['flags_raw'] & 0x000020); // bitrate is kbps, not bits / sample
248 $metablock['flags']['auto_shaping'] = (bool) ($metablock['flags_raw'] & 0x000040); // automatic noise shaping
249 $metablock['flags']['shape_override'] = (bool) ($metablock['flags_raw'] & 0x000080); // shaping mode specified
250 $metablock['flags']['joint_override'] = (bool) ($metablock['flags_raw'] & 0x000100); // joint-stereo mode specified
251 $metablock['flags']['copy_time'] = (bool) ($metablock['flags_raw'] & 0x000200); // copy file-time from source
252 $metablock['flags']['create_exe'] = (bool) ($metablock['flags_raw'] & 0x000400); // create executable
253 $metablock['flags']['create_wvc'] = (bool) ($metablock['flags_raw'] & 0x000800); // create correction file
254 $metablock['flags']['optimize_wvc'] = (bool) ($metablock['flags_raw'] & 0x001000); // maximize bybrid compression
255 $metablock['flags']['quality_mode'] = (bool) ($metablock['flags_raw'] & 0x002000); // psychoacoustic quality mode
256 $metablock['flags']['raw_flag'] = (bool) ($metablock['flags_raw'] & 0x004000); // raw mode (not implemented yet)
257 $metablock['flags']['calc_noise'] = (bool) ($metablock['flags_raw'] & 0x008000); // calc noise in hybrid mode
258 $metablock['flags']['lossy_mode'] = (bool) ($metablock['flags_raw'] & 0x010000); // obsolete (for information)
259 $metablock['flags']['extra_mode'] = (bool) ($metablock['flags_raw'] & 0x020000); // extra processing mode
260 $metablock['flags']['skip_wvx'] = (bool) ($metablock['flags_raw'] & 0x040000); // no wvx stream w/ floats & big ints
261 $metablock['flags']['md5_checksum'] = (bool) ($metablock['flags_raw'] & 0x080000); // compute & store MD5 signature
262 $metablock['flags']['quiet_mode'] = (bool) ($metablock['flags_raw'] & 0x100000); // don't report progress %
263
264 $ThisFileInfo['wavpack']['config_flags'] = $metablock['flags'];
265
266
267 if ($ThisFileInfo['wavpack']['blockheader']['flags']['hybrid']) {
268 @$ThisFileInfo['audio']['encoder_options'] .= ' -b???';
269 }
270 @$ThisFileInfo['audio']['encoder_options'] .= ($metablock['flags']['adobe_mode'] ? ' -a' : '');
271 @$ThisFileInfo['audio']['encoder_options'] .= ($metablock['flags']['optimize_wvc'] ? ' -cc' : '');
272 @$ThisFileInfo['audio']['encoder_options'] .= ($metablock['flags']['create_exe'] ? ' -e' : '');
273 @$ThisFileInfo['audio']['encoder_options'] .= ($metablock['flags']['fast_flag'] ? ' -f' : '');
274 @$ThisFileInfo['audio']['encoder_options'] .= ($metablock['flags']['joint_override'] ? ' -j?' : '');
275 @$ThisFileInfo['audio']['encoder_options'] .= ($metablock['flags']['high_flag'] ? ' -h' : '');
276 @$ThisFileInfo['audio']['encoder_options'] .= ($metablock['flags']['md5_checksum'] ? ' -m' : '');
277 @$ThisFileInfo['audio']['encoder_options'] .= ($metablock['flags']['calc_noise'] ? ' -n' : '');
278 @$ThisFileInfo['audio']['encoder_options'] .= ($metablock['flags']['shape_override'] ? ' -s?' : '');
279 @$ThisFileInfo['audio']['encoder_options'] .= ($metablock['flags']['extra_mode'] ? ' -x?' : '');
280 if (@$ThisFileInfo['audio']['encoder_options']) {
281 $ThisFileInfo['audio']['encoder_options'] = trim(@$ThisFileInfo['audio']['encoder_options']);
282 }
283 elseif (isset($ThisFileInfo['audio']['encoder_options'])) {
284 unset($ThisFileInfo['audio']['encoder_options']);
285 }
286 break;
287
288
289 case 0x26: // ID_MD5_CHECKSUM
290 if (strlen($metablock['data']) == 16) {
291 $ThisFileInfo['md5_data_source'] = strtolower(getid3_lib::PrintHexBytes($metablock['data'], true, false, false));
292 } else {
293 $ThisFileInfo['warning'][] = 'Expecting 16 bytes of WavPack "MD5 Checksum" in metablock at offset '.$metablock['offset'].', but found '.strlen($metablock['data']).' bytes';
294 }
295 break;
296
297
298 case 0x00: // ID_DUMMY
299 case 0x01: // ID_ENCODER_INFO
300 case 0x02: // ID_DECORR_TERMS
301 case 0x03: // ID_DECORR_WEIGHTS
302 case 0x04: // ID_DECORR_SAMPLES
303 case 0x05: // ID_ENTROPY_VARS
304 case 0x06: // ID_HYBRID_PROFILE
305 case 0x07: // ID_SHAPING_WEIGHTS
306 case 0x08: // ID_FLOAT_INFO
307 case 0x09: // ID_INT32_INFO
308 case 0x0A: // ID_WV_BITSTREAM
309 case 0x0B: // ID_WVC_BITSTREAM
310 case 0x0C: // ID_WVX_BITSTREAM
311 case 0x0D: // ID_CHANNEL_INFO
312 unset($metablock);
313 break;
314 }
315
316 }
317 if (!empty($metablock)) {
318 $ThisFileInfo['wavpack']['metablocks'][] = $metablock;
319 }
320
321 }
322
323 }
324
325 $ThisFileInfo['audio']['encoder'] = 'WavPack v'.$ThisFileInfo['wavpack']['blockheader']['major_version'].'.'.str_pad($ThisFileInfo['wavpack']['blockheader']['minor_version'], 2, '0', STR_PAD_LEFT);
326 $ThisFileInfo['audio']['bits_per_sample'] = $ThisFileInfo['wavpack']['blockheader']['flags']['bytes_per_sample'] * 8;
327 $ThisFileInfo['audio']['channels'] = ($ThisFileInfo['wavpack']['blockheader']['flags']['mono'] ? 1 : 2);
328
329 if (@$ThisFileInfo['playtime_seconds']) {
330
331 $ThisFileInfo['audio']['bitrate'] = (($ThisFileInfo['avdataend'] - $ThisFileInfo['avdataoffset']) * 8) / $ThisFileInfo['playtime_seconds'];
332
333 } else {
334
335 $ThisFileInfo['audio']['dataformat'] = 'wvc';
336
337 }
338
339 return true;
340 }
LittleEndian2Int($byteword, $signed=false)
Definition: getid3.lib.php:266
IncludeDependency($filename, $sourcefile, $DieOnFailure=false)
PrintHexBytes($string, $hex=true, $spaces=true, $htmlsafe=true)
Definition: getid3.lib.php:17
RIFFcommentsParse(&$RIFFinfoArray, &$CommentsTargetArray)
ParseRIFF(&$fd, $startoffset, $maxoffset, &$ThisFileInfo)
ParseRIFFdata(&$RIFFdata, &$ThisFileInfo)

References getid3_lib\IncludeDependency(), getid3_lib\LittleEndian2Int(), getid3_riff\ParseRIFF(), getid3_riff\ParseRIFFdata(), getid3_lib\PrintHexBytes(), getid3_riff\RIFFcommentsParse(), and WavPackMetablockNameLookup().

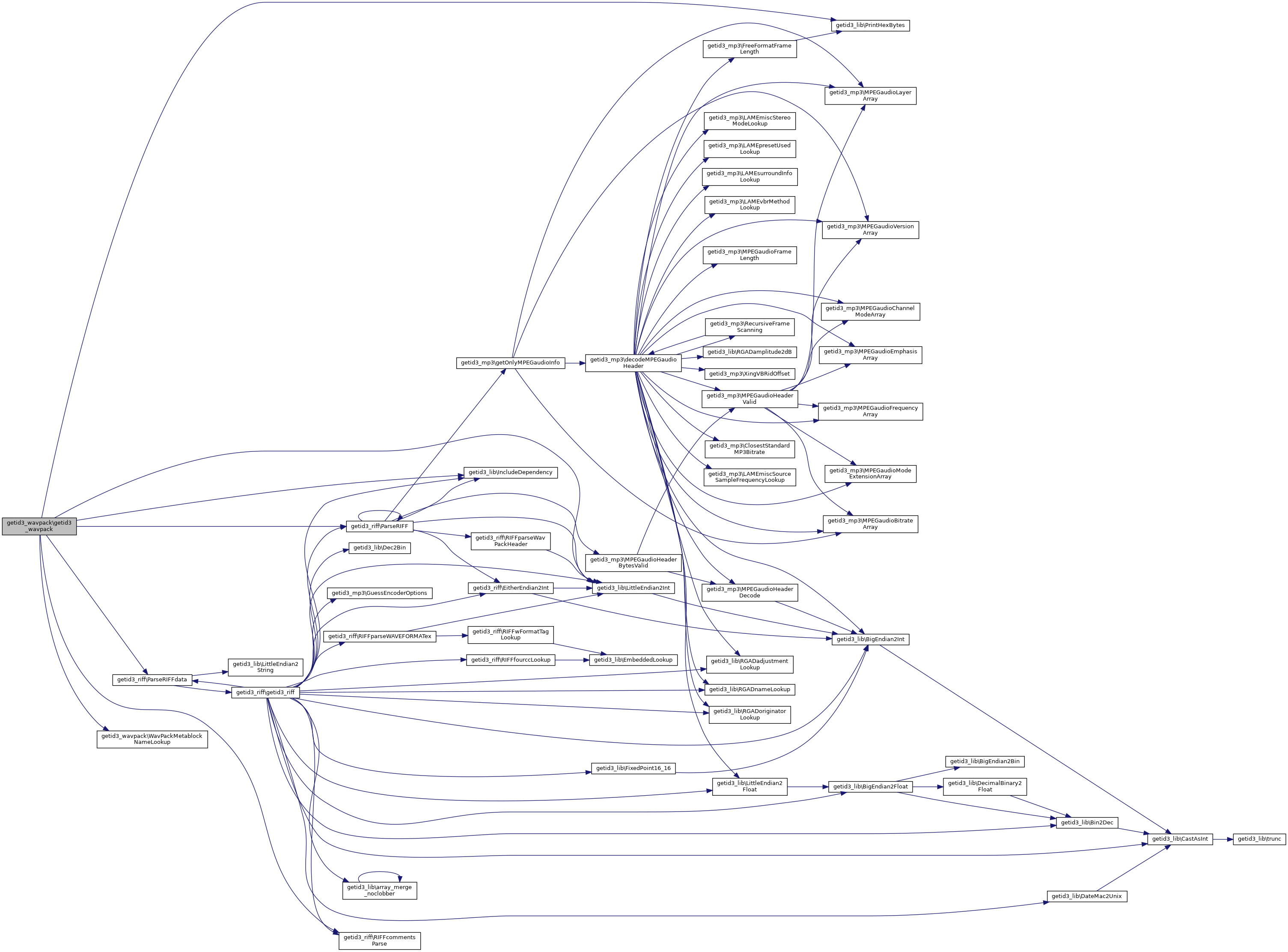
+ Here is the call graph for this function:

◆ WavPackMetablockNameLookup()

getid3_wavpack::WavPackMetablockNameLookup ( $id)

Definition at line 343 of file module.audio.wavpack.php.

343 {
344 static $WavPackMetablockNameLookup = array(
345 0x00 => 'Dummy',
346 0x01 => 'Encoder Info',
347 0x02 => 'Decorrelation Terms',
348 0x03 => 'Decorrelation Weights',
349 0x04 => 'Decorrelation Samples',
350 0x05 => 'Entropy Variables',
351 0x06 => 'Hybrid Profile',
352 0x07 => 'Shaping Weights',
353 0x08 => 'Float Info',
354 0x09 => 'Int32 Info',
355 0x0A => 'WV Bitstream',
356 0x0B => 'WVC Bitstream',
357 0x0C => 'WVX Bitstream',
358 0x0D => 'Channel Info',
359 0x21 => 'RIFF header',
360 0x22 => 'RIFF trailer',
361 0x23 => 'Replay Gain',
362 0x24 => 'Cuesheet',
363 0x25 => 'Config Block',
364 0x26 => 'MD5 Checksum',
365 );
366 return (@$WavPackMetablockNameLookup[$id]);
367 }

Referenced by getid3_wavpack().

+ Here is the caller graph for this function:

The documentation for this class was generated from the following file: