ILIAS  release_5-0 Revision 5.0.0-1144-gc4397b1f870
ilPageObjectGUI Class Reference

Class ilPageObjectGUI. More...

+ Inheritance diagram for ilPageObjectGUI:
+ Collaboration diagram for ilPageObjectGUI:

Public Member Functions

 ilPageObjectGUI ($a_parent_type, $a_id, $a_old_nr=0, $a_prevent_get_id=false, $a_lang="")
 Constructor. More...
 
 afterConstructor ()
 After constructor. More...
 
 setParentType ($a_val)
 Set parent type. More...
 
 getParentType ()
 Get parent type. More...
 
 setId ($a_val)
 Set ID. More...
 
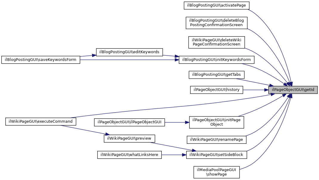
 getId ()
 Get ID. More...
 
 setOldNr ($a_val)
 Set old nr (historic page) More...
 
 getOldNr ()
 Get old nr (historic page) More...
 
 setLanguage ($a_val)
 Set language. More...
 
 getLanguage ()
 Get language. More...
 
 setEnablePCType ($a_pc_type, $a_val)
 Set enable pc type. More...
 
 getEnablePCType ($a_pc_type)
 Get enable pc type. More...
 
 setPageConfig ($a_val)
 Set page config object. More...
 
 getPageConfig ()
 Get page config object. More...
 
 setBibId ($a_id)
 Set Bib Id. More...
 
 getBibId ()
 Get Bib Id. More...
 
 setPageObject ($a_pg_obj)
 Set Page Object. More...
 
 getPageObject ()
 Get Page Object. More...
 
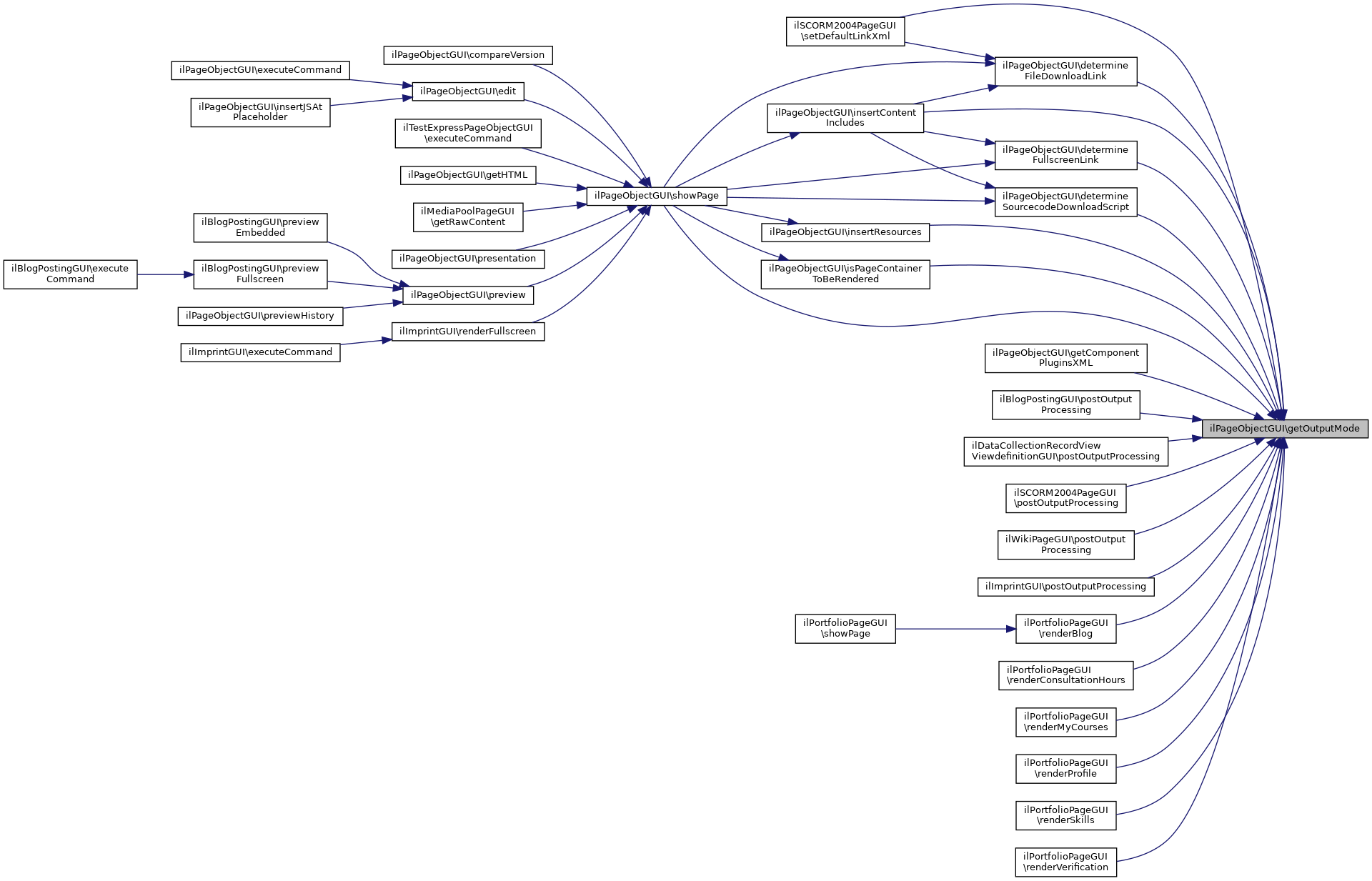
 setOutputMode ($a_mode=IL_PAGE_PRESENTATION)
 Set Output Mode. More...
 
 getOutputMode ()
 
 setTemplateOutput ($a_output=true)
 
 outputToTemplate ()
 
 setPresentationTitle ($a_title="")
 
 getPresentationTitle ()
 
 setHeader ($a_title="")
 
 getHeader ()
 
 setLinkParams ($l_params="")
 
 getLinkParams ()
 
 setLinkFrame ($l_frame="")
 
 getLinkFrame ()
 
 setLinkXML ($link_xml)
 
 getLinkXML ()
 
 setQuestionXML ($question_xml)
 
 setQuestionHTML ($question_html)
 
 getQuestionXML ()
 
 getQuestionHTML ()
 
 setTemplateTargetVar ($a_variable)
 
 getTemplateTargetVar ()
 
 setTemplateOutputVar ($a_value)
 
 getTemplateOutputVar ()
 
 setSourcecodeDownloadScript ($script_name)
 
 getSourcecodeDownloadScript ()
 
 enableCitation ($a_enabled)
 
 isEnabledCitation ()
 
 setLocator (&$a_locator)
 
 setTabs ($a_tabs)
 
 setPageBackTitle ($a_title)
 
 setFileDownloadLink ($a_download_link)
 
 getFileDownloadLink ()
 
 setFullscreenLink ($a_fullscreen_link)
 
 getFullscreenLink ()
 
 setIntLinkReturn ($a_return)
 
 enableChangeComments ($a_enabled)
 
 isEnabledChangeComments ()
 
 enableNotes ($a_enabled, $a_parent_id)
 
 isEnabledNotes ()
 
 setOfflineDirectory ($offdir)
 set offline directory to offdir More...
 
 getOfflineDirectory ()
 get offline directory More...
 
 setViewPageLink ($a_link, $a_target="")
 set link for "view page" button More...
 
 getViewPageLink ()
 get view page link More...
 
 getViewPageTarget ()
 get view page target frame More...
 
 setActivationListener (&$a_obj, $a_meth)
 
 setEnabledNews ($a_enabled, $a_news_obj_id=0, $a_news_obj_type=0)
 Set enabled news. More...
 
 getEnabledNews ()
 Get enabled news. More...
 
 setTabHook ($a_object, $a_function)
 Set tab hook. More...
 
 setEditPreview ($a_editpreview)
 Set Display first Edit tab, then Preview tab, instead of Page and Edit. More...
 
 getEditPreview ()
 Get Display first Edit tab, then Preview tab, instead of Page and Edit. More...
 
 setEnabledTabs ($a_enabledtabs)
 Set Output tabs. More...
 
 getEnabledTabs ()
 Get Output tabs. More...
 
 setEnabledPageFocus ($a_enabledpagefocus)
 Set Enable page focus. More...
 
 getEnabledPageFocus ()
 Get Enable page focus. More...
 
 setExplorerUpdater ($a_exp_frame, $a_exp_id, $a_exp_target_script)
 Set Explorer Updater. More...
 
 setPrependingHtml ($a_prependinghtml)
 Set Prepending HTML. More...
 
 getPrependingHtml ()
 Get Prepending HTML. More...
 
 setEnableEditing ($a_enableediting)
 Set Enable Editing. More...
 
 getEnableEditing ()
 Get Enable Editing. More...
 
 setRawPageContent ($a_rawpagecontent)
 Set Get raw page content only. More...
 
 getRawPageContent ()
 Get Get raw page content only. More...
 
 setStyleId ($a_styleid)
 Set Style Id. More...
 
 getStyleId ()
 Get Style Id. More...
 
 setCompareMode ($a_val)
 Set compare mode. More...
 
 getCompareMode ()
 Get compare mode. More...
 
 setAbstractOnly ($a_val)
 Set abstract only. More...
 
 getAbstractOnly ()
 Get abstract only. More...
 
 setRenderPageContainer ($a_val)
 Set render page container. More...
 
 getRenderPageContainer ()
 Get render page container. More...
 
 activateMetaDataEditor ($a_rep_obj_id, $a_sub_obj_id, $a_type, $a_observer_obj=NULL, $a_observer_func="")
 Activate meda data editor. More...
 
 determineFileDownloadLink ()
 Determine file download link. More...
 
 determineFullscreenLink ()
 Determine fullscreen link. More...
 
 determineSourcecodeDownloadScript ()
 Determine source code download script. More...
 
 getComponentPluginsXML ()
 Put information about activated plugins into XML. More...
 
executeCommand ()
 execute command More...
 
 setQEditTabs ($a_active)
 Set question editing tabs. More...
 
 onFeedbackEditingForwarding ()
 On feedback editing forwarding. More...
 
 deactivatePage ()
 
 activatePage ()
 
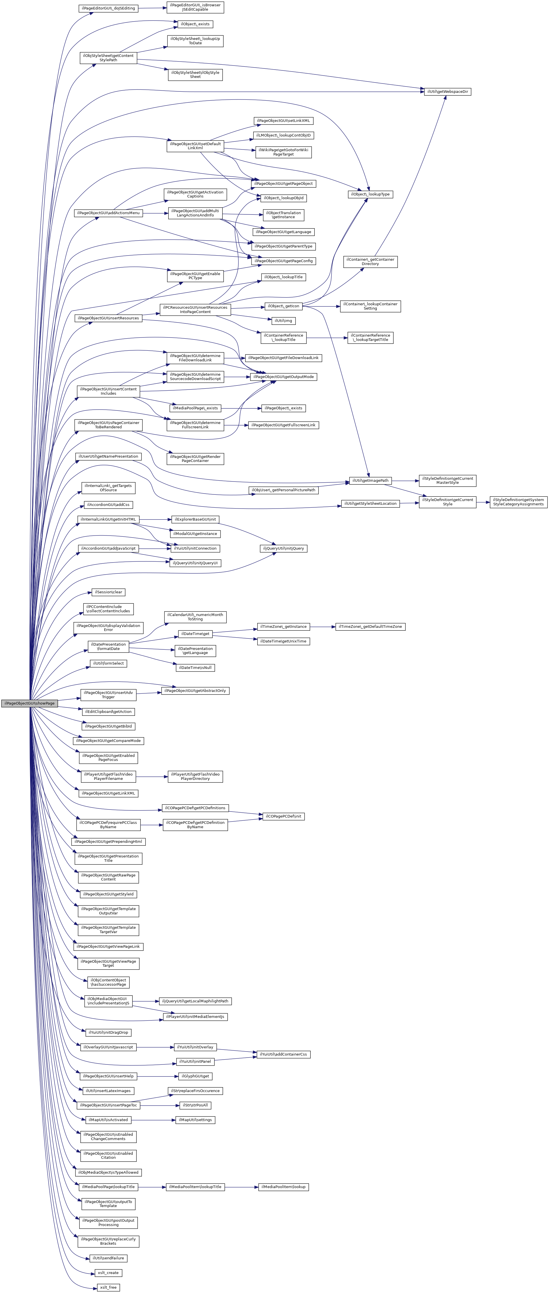
 showPage ()
 display content of page More...
 
 replaceCurlyBrackets ($output)
 Replace curly brackets. More...
 
 addActionsMenu ($a_tpl, $sel_media_mode, $sel_html_mode, $sel_js_mode)
 Add actions menu. More...
 
 addMultiLangActionsAndInfo ($a_list, $a_tpl)
 Add multi-language actions to menu. More...
 
 setEditMode ()
 Set edit mode. More...
 
 setDefaultLinkXml ()
 Set standard link xml. More...
 
 downloadFile ()
 Download file of file lists. More...
 
 displayMediaFullscreen ()
 Show media in fullscreen mode. More...
 
 displayMedia ($a_fullscreen=false)
 Display media. More...
 
 download_paragraph ()
 download source code paragraph More...
 
 insertContentIncludes ($a_html)
 Insert content includes. More...
 
 insertPageToc ($a_output)
 Insert page toc. More...
 
 insertResources ($a_output)
 Insert resources. More...
 
 insertAdvTrigger ($a_output)
 Insert adv content trigger. More...
 
 postOutputProcessing ($a_output)
 Finalizing output processing. More...
 
 insertHelp ($a_tpl)
 Insert help texts. More...
 
 previewHistory ()
 Preview history. More...
 
 preview ()
 preview More...
 
 edit ()
 edit ("view" before) More...
 
 insertJSAtPlaceholder ()
 InsertJS at placeholder. More...
 
 presentation ($a_mode=IL_PAGE_PRESENTATION)
 
 getHTML ()
 
 showMediaFullscreen ($a_style_id=0)
 show fullscreen view of media object More...
 
 displayValidationError ($a_error)
 display validation error More...
 
 history ()
 Get history table as HTML. More...
 
 rollbackConfirmation ()
 Rollback confirmation. More...
 
 rollback ()
 Rollback to a previous version. More...
 
 setScreenIdComponent ()
 Set screen id component. More...
 
 getTabs ($a_activate="")
 adds tabs to tab gui object More...
 
 compareVersion ()
 Compares two revisions of the page. More...
 
 replaceDiffTags ($a_html)
 
 editActivation ()
 Edit activation (only, if scheduled page activation is activated in administration) More...
 
 initActivationForm ()
 Init activation form. More...
 
 getActivationFormValues ()
 Get values for activation form. More...
 
 saveActivation ()
 Save Activation. More...
 
 getNotesHTML ($a_content_object=null, $a_enable_private_notes=true, $a_enable_public_notes=false, $a_enable_notes_deletion=false, $a_callback=null)
 Get html for public and/or private notes. More...
 
 processAnswer ()
 Process answer. More...
 
 initialOpenedContent ()
 Initially opened content. More...
 
 initOpenedContentForm ()
 Init form for initially opened content. More...
 
 saveInitialOpenedContent ()
 Save initial opened content. More...
 
 switchToLanguage ()
 Switch to language. More...
 
 confirmPageTranslationCreation ()
 Confirm page translation creation. More...
 
 editMasterLanguage ()
 Edit master language. More...
 
 createPageTranslation ()
 Create page translation. More...
 
 releasePageLock ()
 Release page lock. More...
 

Static Public Member Functions

static getTinyMenu ($a_par_type, $a_int_links=false, $a_wiki_links=false, $a_keywords=false, $a_style_id=0, $a_paragraph_styles=true, $a_save_return=true, $a_anchors=false, $a_save_new=true)
 Get Tiny Menu. More...
 

Data Fields

 $tpl
 
 $lng
 
 $ctrl
 
 $obj
 
 $output_mode
 
 $presentation_title
 
 $target_script
 
 $return_location
 
 $target_var
 
 $template_output_var
 
 $output2template
 
 $link_params
 
 $bib_id
 
 $citation
 
 $sourcecode_download_script
 
 $change_comments
 
 $question_html
 
 $activation = false
 
 $activated = true
 
 $editpreview = false
 
 $use_meta_data = false
 
 $link_xml_set = false
 
 $enableediting = true
 
 $rawpagecontent = false
 
 $enabledcontentincludes = false
 
 $compare_mode = false
 
 $page_config = null
 
 $tabs_enabled = true
 
 $render_page_container = false
 
 $pl_start = "{{{{{"
 
 $pl_end = "}}}}}"
 

Protected Member Functions

 initPageObject ()
 Init page object. More...
 
 getActivationCaptions ()
 Get captions for activation action menu entries. More...
 
 isPageContainerToBeRendered ()
 

Protected Attributes

 $parent_type = ""
 

Private Attributes

 $abstract_only = false
 

Detailed Description

Member Function Documentation

◆ activateMetaDataEditor()

ilPageObjectGUI::activateMetaDataEditor (   $a_rep_obj_id,
  $a_sub_obj_id,
  $a_type,
  $a_observer_obj = NULL,
  $a_observer_func = "" 
)

Activate meda data editor.

Parameters
int$a_rep_obj_idobject id as used in repository
int$a_sub_obj_idsub object id
string$a_typeobject type
object$a_observer_objobserver object
object$a_observer_funcobserver function

Definition at line 815 of file class.ilPageObjectGUI.php.

817 {
818 $this->use_meta_data = true;
819 $this->meta_data_rep_obj_id = $a_rep_obj_id;
820 $this->meta_data_sub_obj_id = $a_sub_obj_id;
821 $this->meta_data_type = $a_type;
822 $this->meta_data_observer_obj = $a_observer_obj;
823 $this->meta_data_observer_func = $a_observer_func;
824 }

◆ activatePage()

ilPageObjectGUI::activatePage ( )

Definition at line 1119 of file class.ilPageObjectGUI.php.

1120 {
1121 $this->getPageObject()->setActivationStart(null);
1122 $this->getPageObject()->setActivationEnd(null);
1123 $this->getPageObject()->setActive(true);
1124 $this->getPageObject()->update();
1125 $this->ctrl->redirect($this, "edit");
1126 }
getPageObject()
Get Page Object.

References getPageObject().

Referenced by ilBlogPostingGUI\activatePageToList().

+ Here is the call graph for this function:
+ Here is the caller graph for this function:

◆ addActionsMenu()

ilPageObjectGUI::addActionsMenu (   $a_tpl,
  $sel_media_mode,
  $sel_html_mode,
  $sel_js_mode 
)

Add actions menu.

Definition at line 1927 of file class.ilPageObjectGUI.php.

1928 {
1929 global $lng, $ilCtrl;
1930
1931 // actions
1932 include_once("./Services/UIComponent/AdvancedSelectionList/classes/class.ilAdvancedSelectionListGUI.php");
1933
1934 // activate/deactivate
1935 $list = new ilAdvancedSelectionListGUI();
1936 $list->setListTitle($lng->txt("actions"));
1937 $list->setId("copage_act");
1938 $entries = false;
1939 if ($this->getPageConfig()->getEnableActivation())
1940 {
1941 $entries = true;
1942 $captions = $this->getActivationCaptions();
1943 if ($this->getPageObject()->getActive())
1944 {
1945 $list->addItem($captions["deactivatePage"], "",
1946 $ilCtrl->getLinkTarget($this, "deactivatePage"));
1947 }
1948 else
1949 {
1950 $list->addItem($captions["activatePage"], "",
1951 $ilCtrl->getLinkTarget($this, "activatePage"));
1952 }
1953
1954 $a_tpl->setVariable("PAGE_ACTIONS", $list->getHTML());
1955 }
1956
1957 // initially opened content
1958 if ($this->getPageConfig()->getUseAttachedContent())
1959 {
1960 $entries = true;
1961 $list->addItem($lng->txt("cont_initial_attached_content"), "",
1962 $ilCtrl->getLinkTarget($this, "initialOpenedContent"));
1963 }
1964
1965 // multi-lang actions
1966 if ($this->addMultiLangActionsAndInfo($list, $a_tpl))
1967 {
1968 $entries = true;
1969 }
1970
1971 if ($entries)
1972 {
1973 $a_tpl->setVariable("PAGE_ACTIONS", $list->getHTML());
1974 }
1975
1976 $lng->loadLanguageModule("content");
1977 $list = new ilAdvancedSelectionListGUI();
1978 $list->setListTitle($lng->txt("cont_edit_mode"));
1979 $list->setId("copage_ed_mode");
1980
1981 // media mode
1982 if ($sel_media_mode == "enable")
1983 {
1984 $ilCtrl->setParameter($this, "media_mode", "disable");
1985 $list->addItem($lng->txt("cont_deactivate_media"), "",
1986 $ilCtrl->getLinkTarget($this, "setEditMode"));
1987 }
1988 else
1989 {
1990 $ilCtrl->setParameter($this, "media_mode", "enable");
1991 $list->addItem($lng->txt("cont_activate_media"), "",
1992 $ilCtrl->getLinkTarget($this, "setEditMode"));
1993 }
1994 $ilCtrl->setParameter($this, "media_mode", "");
1995
1996 // html mode
1997 if (!$this->getPageConfig()->getPreventHTMLUnmasking())
1998 {
1999 if ($sel_html_mode == "enable")
2000 {
2001 $ilCtrl->setParameter($this, "html_mode", "disable");
2002 $list->addItem($lng->txt("cont_deactivate_html"), "",
2003 $ilCtrl->getLinkTarget($this, "setEditMode"));
2004 }
2005 else
2006 {
2007 $ilCtrl->setParameter($this, "html_mode", "enable");
2008 $list->addItem($lng->txt("cont_activate_html"), "",
2009 $ilCtrl->getLinkTarget($this, "setEditMode"));
2010 }
2011 }
2012 $ilCtrl->setParameter($this, "html_mode", "");
2013
2014 // js mode
2015 if ($sel_js_mode == "enable")
2016 {
2017 $ilCtrl->setParameter($this, "js_mode", "disable");
2018 $list->addItem($lng->txt("cont_deactivate_js"), "",
2019 $ilCtrl->getLinkTarget($this, "setEditMode"));
2020 }
2021 else
2022 {
2023 $ilCtrl->setParameter($this, "js_mode", "enable");
2024 $list->addItem($lng->txt("cont_activate_js"), "",
2025 $ilCtrl->getLinkTarget($this, "setEditMode"));
2026 }
2027 $ilCtrl->setParameter($this, "js_mode", "");
2028
2029 $a_tpl->setVariable("EDIT_MODE", $list->getHTML());
2030 }
User interface class for advanced drop-down selection lists.
addMultiLangActionsAndInfo($a_list, $a_tpl)
Add multi-language actions to menu.
getPageConfig()
Get page config object.
getActivationCaptions()
Get captions for activation action menu entries.
global $ilCtrl
Definition: ilias.php:18

References $ilCtrl, $lng, addMultiLangActionsAndInfo(), getActivationCaptions(), getPageConfig(), and getPageObject().

Referenced by showPage().

+ Here is the call graph for this function:
+ Here is the caller graph for this function:

◆ addMultiLangActionsAndInfo()

ilPageObjectGUI::addMultiLangActionsAndInfo (   $a_list,
  $a_tpl 
)

Add multi-language actions to menu.

Parameters

return

Definition at line 2038 of file class.ilPageObjectGUI.php.

2039 {
2040 global $lng, $ilCtrl;
2041
2042 $any_items = false;
2043
2044 $cfg = $this->getPageConfig();
2045
2046 // general multi lang support and single page mode?
2047 if ($cfg->getMultiLangSupport())
2048 {
2049 //include_once("./Services/COPage/classes/class.ilPageMultiLang.php");
2050 //$ml = new ilPageMultiLang($this->getPageObject()->getParentType(),
2051 // $this->getPageObject()->getParentId());
2052
2053 include_once("./Services/Object/classes/class.ilObjectTranslation.php");
2054 $ot = ilObjectTranslation::getInstance($this->getPageObject()->getParentId());
2055
2056 if (!$ot->getContentActivated())
2057 {
2058/* if ($cfg->getSinglePageMode())
2059 {
2060 $a_list->addItem($lng->txt("cont_activate_multi_lang"), "",
2061 $ilCtrl->getLinkTargetByClass("ilpagemultilanggui", "activateMultilinguality"));
2062
2063 $any_items = true;
2064 }*/
2065 }
2066 else
2067 {
2068 $lng->loadLanguageModule("meta");
2069//echo $this->getPageObject()->getLanguage();
2070 if ($this->getPageObject()->getLanguage() != "-")
2071 {
2072 $l = $ot->getMasterLanguage();
2073 $a_list->addItem($lng->txt("cont_edit_language_version").": ".
2074 $lng->txt("meta_l_".$l), "",
2075 $ilCtrl->getLinkTarget($this, "editMasterLanguage"));
2076 }
2077
2078 foreach ($ot->getLanguages() as $al => $lang)
2079 {
2080 if ($this->getPageObject()->getLanguage() != $al &&
2081 $al != $ot->getMasterLanguage())
2082 {
2083 $ilCtrl->setParameter($this, "totransl", $al);
2084 $a_list->addItem($lng->txt("cont_edit_language_version").": ".
2085 $lng->txt("meta_l_".$al), "",
2086 $ilCtrl->getLinkTarget($this, "switchToLanguage"));
2087 $ilCtrl->setParameter($this, "totransl", $_GET["totransl"]);
2088 }
2089 }
2090
2091/* if ($cfg->getSinglePageMode())
2092 {
2093 $a_list->addItem($lng->txt("cont_manage_multilang"), "",
2094 $ilCtrl->getLinkTargetByClass("ilpagemultilanggui", "settings"));
2095 }*/
2096
2097 include_once("./Services/COPage/classes/class.ilPageMultiLangGUI.php");
2098 $ml_gui = new ilPageMultiLangGUI($this->getPageObject()->getParentType(),
2099 $this->getPageObject()->getParentId());
2100 $a_tpl->setVariable("MULTI_LANG_INFO", $ml_gui->getMultiLangInfo($this->getPageObject()->getLanguage()));
2101
2102 $any_items = true;
2103 }
2104 }
2105
2106 return $any_items;
2107 }
$_GET["client_id"]
static getInstance($a_obj_id)
Get instance.
Page multilinguality GUI class.
getLanguage()
Get language.
getParentType()
Get parent type.

References $_GET, $ilCtrl, $lang, $lng, ilObjectTranslation\getInstance(), getLanguage(), getPageConfig(), getPageObject(), and getParentType().

Referenced by addActionsMenu().

+ Here is the call graph for this function:
+ Here is the caller graph for this function:

◆ afterConstructor()

ilPageObjectGUI::afterConstructor ( )

After constructor.

Definition at line 134 of file class.ilPageObjectGUI.php.

135 {
136 }

Referenced by ilPageObjectGUI().

+ Here is the caller graph for this function:

◆ compareVersion()

ilPageObjectGUI::compareVersion ( )

Compares two revisions of the page.

Definition at line 3287 of file class.ilPageObjectGUI.php.

3288 {
3289 global $lng;
3290
3291 if (!$this->getEnableEditing())
3292 {
3293 return;
3294 }
3295
3296 $tpl = new ilTemplate("tpl.page_compare.html", true, true, "Services/COPage");
3297 $compare = $this->obj->compareVersion((int) $_POST["left"], (int) $_POST["right"]);
3298
3299 // left page
3300 $lpage = $compare["l_page"];
3301 $cfg = $this->getPageConfig();
3302 $cfg->setPreventHTMLUnmasking(true);
3303
3305 $this->setPageObject($lpage);
3307 $this->setCompareMode(true);
3308
3309 $lhtml = $this->showPage();
3310 $lhtml = $this->replaceDiffTags($lhtml);
3311 $lhtml = str_replace("&lt;br /&gt;", "<br />", $lhtml);
3312 $tpl->setVariable("LEFT", $lhtml);
3313
3314 // right page
3315 $rpage = $compare["r_page"];
3316 $this->setPageObject($rpage);
3318 $this->setCompareMode(true);
3320
3321 $rhtml = $this->showPage();
3322 $rhtml = $this->replaceDiffTags($rhtml);
3323 $rhtml = str_replace("&lt;br /&gt;", "<br />", $rhtml);
3324 $tpl->setVariable("RIGHT", $rhtml);
3325
3326 $tpl->setVariable("TXT_NEW", $lng->txt("cont_pc_new"));
3327 $tpl->setVariable("TXT_MODIFIED", $lng->txt("cont_pc_modified"));
3328 $tpl->setVariable("TXT_DELETED", $lng->txt("cont_pc_deleted"));
3329
3330//var_dump($left);
3331//var_dump($right);
3332
3333 return $tpl->get();
3334 }
const IL_PAGE_PREVIEW
setPresentationTitle($a_title="")
showPage()
display content of page
setPageObject($a_pg_obj)
Set Page Object.
setCompareMode($a_val)
Set compare mode.
setOutputMode($a_mode=IL_PAGE_PRESENTATION)
Set Output Mode.
getEnableEditing()
Get Enable Editing.
special template class to simplify handling of ITX/PEAR
$_POST['username']
Definition: cron.php:12

References $_POST, $lng, $tpl, getEnableEditing(), getPageConfig(), getPresentationTitle(), IL_PAGE_PREVIEW, replaceDiffTags(), setCompareMode(), setOutputMode(), setPageObject(), setPresentationTitle(), and showPage().

+ Here is the call graph for this function:

◆ confirmPageTranslationCreation()

ilPageObjectGUI::confirmPageTranslationCreation ( )

Confirm page translation creation.

Definition at line 3659 of file class.ilPageObjectGUI.php.

3660 {
3661 global $ilCtrl, $tpl, $lng;
3662
3663 $l = ilUtil::stripSlashes($_GET["totransl"]);
3664 $ilCtrl->setParameter($this, "totransl", $l);
3665 $lng->loadLanguageModule("meta");
3666
3667 include_once("./Services/Utilities/classes/class.ilConfirmationGUI.php");
3668 $cgui = new ilConfirmationGUI();
3669 $cgui->setFormAction($ilCtrl->getFormAction($this));
3670 $cgui->setHeaderText($lng->txt("cont_page_translation_does_not_exist").": ".
3671 $lng->txt("meta_l_".$l));
3672 $cgui->setCancel($lng->txt("cancel"), "editMasterLanguage");
3673 $cgui->setConfirm($lng->txt("confirm"), "createPageTranslation");
3674 $tpl->setContent($cgui->getHTML());
3675 }
Confirmation screen class.
static stripSlashes($a_str, $a_strip_html=true, $a_allow="")
strip slashes if magic qoutes is enabled

References $_GET, $ilCtrl, $lng, $tpl, and ilUtil\stripSlashes().

Referenced by switchToLanguage().

+ Here is the call graph for this function:
+ Here is the caller graph for this function:

◆ createPageTranslation()

ilPageObjectGUI::createPageTranslation ( )

Create page translation.

Definition at line 3691 of file class.ilPageObjectGUI.php.

3692 {
3693 global $ilCtrl;
3694
3695 $l = ilUtil::stripSlashes($_GET["totransl"]);
3696 $this->getPageObject()->copyPageToTranslation($l);
3697 $ilCtrl->setParameter($this, "transl", $l);
3698 $ilCtrl->redirect($this, "edit");
3699 }

References $_GET, $ilCtrl, getPageObject(), and ilUtil\stripSlashes().

+ Here is the call graph for this function:

◆ deactivatePage()

ilPageObjectGUI::deactivatePage ( )

Definition at line 1110 of file class.ilPageObjectGUI.php.

1111 {
1112 $this->getPageObject()->setActivationStart(null);
1113 $this->getPageObject()->setActivationEnd(null);
1114 $this->getPageObject()->setActive(false);
1115 $this->getPageObject()->update();
1116 $this->ctrl->redirect($this, "edit");
1117 }

References getPageObject().

Referenced by ilBlogPostingGUI\deactivatePageToList().

+ Here is the call graph for this function:
+ Here is the caller graph for this function:

◆ determineFileDownloadLink()

ilPageObjectGUI::determineFileDownloadLink ( )

Determine file download link.

Returns
string file download link

Definition at line 831 of file class.ilPageObjectGUI.php.

832 {
833 global $ilCtrl;
834
835 $file_download_link = $this->getFileDownloadLink();
836 if ($this->getFileDownloadLink() == "" && $this->getOutputMode() != "offline")
837 {
838 $file_download_link = $ilCtrl->getLinkTarget($this, "downloadFile");
839 }
840 return $file_download_link;
841 }

References $ilCtrl, getFileDownloadLink(), and getOutputMode().

Referenced by insertContentIncludes(), ilSCORM2004PageGUI\setDefaultLinkXml(), and showPage().

+ Here is the call graph for this function:
+ Here is the caller graph for this function:

◆ determineFullscreenLink()

ilPageObjectGUI::determineFullscreenLink ( )

Determine fullscreen link.

Returns
string fullscreen link

Definition at line 848 of file class.ilPageObjectGUI.php.

849 {
850 global $ilCtrl;
851
852 $fullscreen_link = $this->getFullscreenLink();
853 if ($this->getFullscreenLink() == "" && $this->getOutputMode() != "offline")
854 {
855 $fullscreen_link = $ilCtrl->getLinkTarget($this, "displayMediaFullscreen", "", false, false);
856 }
857 return $fullscreen_link;
858 }

References $ilCtrl, getFullscreenLink(), and getOutputMode().

Referenced by insertContentIncludes(), and showPage().

+ Here is the call graph for this function:
+ Here is the caller graph for this function:

◆ determineSourcecodeDownloadScript()

ilPageObjectGUI::determineSourcecodeDownloadScript ( )

Determine source code download script.

Returns
string sourcecode download script

Definition at line 865 of file class.ilPageObjectGUI.php.

866 {
867 global $ilCtrl;
868
870 if ($this->sourcecode_download_script == "" && $this->getOutputMode() != "offline")
871 {
872 $l = $ilCtrl->getLinkTarget($this, "");
873 }
874 return $l;
875 }

References $ilCtrl, $sourcecode_download_script, and getOutputMode().

Referenced by insertContentIncludes(), and showPage().

+ Here is the call graph for this function:
+ Here is the caller graph for this function:

◆ displayMedia()

ilPageObjectGUI::displayMedia (   $a_fullscreen = false)

Display media.

Definition at line 2490 of file class.ilPageObjectGUI.php.

2491 {
2492 global $tpl;
2493
2494 $tpl = new ilTemplate("tpl.fullscreen.html", true, true, "Modules/LearningModule");
2495 $tpl->setCurrentBlock("ilMedia");
2496
2497 //$int_links = $page_object->getInternalLinks();
2498 $med_links = ilMediaItem::_getMapAreasIntLinks($_GET["mob_id"]);
2499
2500 // @todo
2501 //$link_xml = $this->getLinkXML($med_links, $this->getLayoutLinkTargets());
2502
2503 require_once("./Services/MediaObjects/classes/class.ilObjMediaObject.php");
2504 $media_obj = new ilObjMediaObject($_GET["mob_id"]);
2505 require_once("./Services/COPage/classes/class.ilPageObject.php");
2506 $pg_obj = $this->getPageObject();
2507 $pg_obj->buildDom();
2508
2509 if (!empty ($_GET["pg_id"]))
2510 {
2511 $xml = "<dummy>";
2512 $xml.= $pg_obj->getMediaAliasElement($_GET["mob_id"]);
2513 $xml.= $media_obj->getXML(IL_MODE_OUTPUT);
2514 $xml.= $link_xml;
2515 $xml.="</dummy>";
2516 }
2517 else
2518 {
2519 $xml = "<dummy>";
2520 $xml.= $media_obj->getXML(IL_MODE_ALIAS);
2521 $xml.= $media_obj->getXML(IL_MODE_OUTPUT);
2522 $xml.= $link_xml;
2523 $xml.="</dummy>";
2524 }
2525
2526 $xsl = file_get_contents("./Services/COPage/xsl/page.xsl");
2527 $args = array( '/_xml' => $xml, '/_xsl' => $xsl );
2528 $xh = xslt_create();
2529
2530 $mode = "media";
2531 if ($a_fullscreen)
2532 {
2533 $mode = "fullscreen";
2534 }
2535
2536//echo "<b>XML:</b>".htmlentities($xml);
2537 // determine target frames for internal links
2538 $wb_path = ilUtil::getWebspaceDir("output")."/";
2539 $enlarge_path = ilUtil::getImagePath("enlarge.svg");
2540 $params = array ('mode' => $mode, 'enlarge_path' => $enlarge_path,
2541 'link_params' => "ref_id=".$_GET["ref_id"],'fullscreen_link' => "",
2542 'ref_id' => $_GET["ref_id"], 'webspace_path' => $wb_path);
2543 $output = xslt_process($xh,"arg:/_xml","arg:/_xsl",NULL,$args, $params);
2544//echo "<br><br>".htmlentities($output);
2545 //echo xslt_error($xh);
2546 xslt_free($xh);
2547
2548 // unmask user html
2549 $tpl->setVariable("LOCATION_CONTENT_STYLESHEET",
2551 $tpl->setVariable("LOCATION_STYLESHEET", ilUtil::getStyleSheetLocation());
2552 $tpl->setVariable("MEDIA_CONTENT", $output);
2553
2554 // add js
2555 include_once("./Services/MediaObjects/classes/class.ilObjMediaObjectGUI.php");
2557 $tpl->fillJavaScriptFiles();
2558 $tpl->fillCssFiles();
2559
2560 echo $tpl->get();
2561 exit;
2562 }
const IL_MODE_ALIAS
const IL_MODE_OUTPUT
_getMapAreasIntLinks($a_mob_id)
get all internal links of map areas of a mob
includePresentationJS($a_tpl=null)
Include media object presentation JS.
Class ilObjMediaObject.
getContentStylePath($a_style_id)
get content style path
static getWebspaceDir($mode="filesystem")
get webspace directory
static getStyleSheetLocation($mode="output", $a_css_name="", $a_css_location="")
get full style sheet file name (path inclusive) of current user
static getImagePath($img, $module_path="", $mode="output", $offline=false)
get image path (for images located in a template directory)
xslt_free(&$proc)
xslt_create()
exit
Definition: login.php:54

References $_GET, $tpl, ilMediaItem\_getMapAreasIntLinks(), exit, ilObjStyleSheet\getContentStylePath(), ilUtil\getImagePath(), getPageObject(), ilUtil\getStyleSheetLocation(), ilUtil\getWebspaceDir(), IL_MODE_ALIAS, IL_MODE_OUTPUT, ilObjMediaObjectGUI\includePresentationJS(), xslt_create(), and xslt_free().

Referenced by displayMediaFullscreen().

+ Here is the call graph for this function:
+ Here is the caller graph for this function:

◆ displayMediaFullscreen()

ilPageObjectGUI::displayMediaFullscreen ( )

Show media in fullscreen mode.

Definition at line 2482 of file class.ilPageObjectGUI.php.

2483 {
2484 $this->displayMedia(true);
2485 }
displayMedia($a_fullscreen=false)
Display media.

References displayMedia().

+ Here is the call graph for this function:

◆ displayValidationError()

ilPageObjectGUI::displayValidationError (   $a_error)

display validation error

Parameters
string$a_errorerror string

Definition at line 3070 of file class.ilPageObjectGUI.php.

3071 {
3072 if(is_array($a_error))
3073 {
3074 $error_str = "<b>Error(s):</b><br>";
3075 foreach ($a_error as $error)
3076 {
3077 $err_mess = implode($error, " - ");
3078 if (!is_int(strpos($err_mess, ":0:")))
3079 {
3080 $error_str .= htmlentities($err_mess)."<br />";
3081 }
3082 }
3083 $this->tpl->setVariable("MESSAGE", $error_str);
3084 }
3085 }

Referenced by showPage().

+ Here is the caller graph for this function:

◆ download_paragraph()

ilPageObjectGUI::download_paragraph ( )

download source code paragraph

Definition at line 2567 of file class.ilPageObjectGUI.php.

2568 {
2569 $pg_obj = $this->getPageObject();
2570 $pg_obj->send_paragraph($_GET["par_id"], $_GET["downloadtitle"]);
2571 }

References $_GET, and getPageObject().

+ Here is the call graph for this function:

◆ downloadFile()

ilPageObjectGUI::downloadFile ( )

Download file of file lists.

Definition at line 2458 of file class.ilPageObjectGUI.php.

2459 {
2460 $this->obj->buildDom();
2461
2462 include_once("./Services/COPage/classes/class.ilPCFileList.php");
2463 $files = ilPCFileList::collectFileItems($this->obj, $this->obj->getDomDoc());
2464
2465 $file = explode("_", $_GET["file_id"]);
2466 require_once("./Modules/File/classes/class.ilObjFile.php");
2467 $file_id = $file[count($file) - 1];
2468
2469 // file must be in page
2470 if (!in_array($file_id, $files))
2471 {
2472 exit;
2473 }
2474 $fileObj =& new ilObjFile($file_id, false);
2475 $fileObj->sendFile();
2476 exit;
2477 }
print $file
Class ilObjFile.
static collectFileItems($a_page, $a_domdoc)
Get all file items that are used within the page.

References $_GET, $file, ilPCFileList\collectFileItems(), and exit.

+ Here is the call graph for this function:

◆ edit()

ilPageObjectGUI::edit ( )

edit ("view" before)

Reimplemented in ilWikiPageGUI.

Definition at line 2849 of file class.ilPageObjectGUI.php.

2850 {
2851 global $tree, $lng, $ilCtrl, $ilSetting, $ilUser, $ilHelp;
2852
2853 // editing allowed?
2854 if (!$this->getEnableEditing())
2855 {
2856 ilUtil::sendFailure($lng->txt("permission_denied"), true);
2857 $ilCtrl->redirect($this, "preview");
2858 }
2859
2860 // not so nive workaround for container pages, bug #0015831
2861 $ptype = $this->getParentType();
2862 if ($ptype == "cont" && $_GET["ref_id"] > 0)
2863 {
2864 $ptype = ilObject::_lookupType((int) $_GET["ref_id"], true);
2865 }
2866 $ilHelp->setScreenId("edit_".$ptype);
2867
2868 require_once 'Services/Captcha/classes/class.ilCaptchaUtil.php';
2869 if(
2870 $ilUser->isAnonymous() &&
2871 !$ilUser->isCaptchaVerified() &&
2872 ilCaptchaUtil::isActiveForWiki()
2873 )
2874 {
2875 $form = $this->initCaptchaForm();
2876 if($_POST['captcha_code'] && $form->checkInput())
2877 {
2878 $ilUser->setCaptchaVerified(true);
2879 }
2880 else
2881 {
2882 return $form->getHTML();
2883 }
2884 }
2885
2886 // edit lock
2887 if (!$this->getPageObject()->getEditLock())
2888 {
2889 include_once("./Services/User/classes/class.ilUserUtil.php");
2890 $info = $lng->txt("content_no_edit_lock");
2891 $lock = $this->getPageObject()->getEditLockInfo();
2892 $info .= "</br>" . $lng->txt("content_until") . ": " .
2893 ilDatePresentation::formatDate(new ilDateTime($lock["edit_lock_until"], IL_CAL_UNIX));
2894 $info .= "</br>" . $lng->txt("obj_usr") . ": " .
2895 ilUserUtil::getNamePresentation($lock["edit_lock_user"]);
2896 if (!$ilCtrl->isAsynch())
2897 {
2898 ilUtil::sendInfo($info);
2899 return "";
2900 }
2901 else
2902 {
2903 echo $this->tpl->getMessageHTML($info);
2904 exit;
2905 }
2906 }
2907 else
2908 {
2909 $aset = new ilSetting("adve");
2910
2911 $min = (int) $aset->get("block_mode_minutes") ;
2912 if ($min > 0)
2913 {
2914 include_once("./Services/User/classes/class.ilUserUtil.php");
2915 $lock = $this->getPageObject()->getEditLockInfo();
2916 $info = $lng->txt("cont_got_lock_until");
2917 $info = str_replace("%1", ilDatePresentation::formatDate(new ilDateTime($lock["edit_lock_until"],IL_CAL_UNIX)), $info);
2918 //$info.= "</br>".$lng->txt("content_until").": ".
2919 // ilDatePresentation::formatDate(new ilDateTime($lock["edit_lock_until"],IL_CAL_UNIX));
2920 //$info.= "</br>".$lng->txt("obj_usr").": ".
2921 // ilUserUtil::getNamePresentation($lock["edit_lock_user"]);
2922 include_once("./Services/UIComponent/Button/classes/class.ilLinkButton.php");
2924 $but->setCaption("cont_finish_editing");
2925 $but->setUrl($ilCtrl->getLinkTarget($this, "releasePageLock"));
2926 $info = str_replace("%2", $but->render(), $info);
2927 ilUtil::sendInfo($info);
2928 }
2929 }
2930
2932
2933 $html = $this->showPage();
2934
2935 if ($this->isEnabledNotes())
2936 {
2937 $html.= "<br /><br />".$this->getNotesHTML();
2938 }
2939
2940 return $html;
2941 }
const IL_CAL_UNIX
const IL_PAGE_EDIT
static formatDate(ilDateTime $date)
Format a date @access public.
@classDescription Date and time handling
static getInstance()
Factory.
static _lookupType($a_id, $a_reference=false)
lookup object type
ILIAS Setting Class.
static getNamePresentation($a_user_id, $a_user_image=false, $a_profile_link=false, $a_profile_back_link="", $a_force_first_lastname=false, $a_omit_login=false, $a_sortable=true)
Default behaviour is:
static sendFailure($a_info="", $a_keep=false)
Send Failure Message to Screen.
static sendInfo($a_info="", $a_keep=false)
Send Info Message to Screen.
global $ilSetting
Definition: privfeed.php:40
global $ilUser
Definition: imgupload.php:15

References $_GET, $_POST, $ilCtrl, $ilSetting, $ilUser, $lng, ilObject\_lookupType(), exit, ilDatePresentation\formatDate(), getEnableEditing(), ilLinkButton\getInstance(), ilUserUtil\getNamePresentation(), getPageObject(), getParentType(), IL_CAL_UNIX, IL_PAGE_EDIT, isEnabledNotes(), ilUtil\sendFailure(), ilUtil\sendInfo(), setOutputMode(), and showPage().

Referenced by executeCommand(), and insertJSAtPlaceholder().

+ Here is the call graph for this function:
+ Here is the caller graph for this function:

◆ editActivation()

ilPageObjectGUI::editActivation ( )

Edit activation (only, if scheduled page activation is activated in administration)

Definition at line 3349 of file class.ilPageObjectGUI.php.

3350 {
3351 global $ilCtrl, $lng, $tpl;
3352
3353 $atpl = new ilTemplate("tpl.page_activation.php", true, true, "Services/COPage");
3354 $this->initActivationForm();
3355 $this->getActivationFormValues();
3356 $atpl->setVariable("FORM", $this->form->getHTML());
3357 $atpl->setCurrentBlock("updater");
3358 $atpl->setVariable("UPDATER_FRAME", $this->exp_frame);
3359 $atpl->setVariable("EXP_ID_UPDATER", $this->exp_id);
3360 $atpl->setVariable("HREF_UPDATER", $this->exp_target_script);
3361 $atpl->parseCurrentBlock();
3362 $tpl->setContent($atpl->get());
3363 }
getActivationFormValues()
Get values for activation form.
initActivationForm()
Init activation form.

References $ilCtrl, $lng, $tpl, getActivationFormValues(), and initActivationForm().

+ Here is the call graph for this function:

◆ editMasterLanguage()

ilPageObjectGUI::editMasterLanguage ( )

Edit master language.

Definition at line 3680 of file class.ilPageObjectGUI.php.

3681 {
3682 global $ilCtrl;
3683
3684 $ilCtrl->setParameter($this, "transl", "");
3685 $ilCtrl->redirect($this, "edit");
3686 }

References $ilCtrl.

◆ enableChangeComments()

ilPageObjectGUI::enableChangeComments (   $a_enabled)

Definition at line 489 of file class.ilPageObjectGUI.php.

490 {
491 $this->change_comments = $a_enabled;
492 }

◆ enableCitation()

ilPageObjectGUI::enableCitation (   $a_enabled)

Definition at line 437 of file class.ilPageObjectGUI.php.

438 {
439 $this->citation = $a_enabled;
440 }

◆ enableNotes()

ilPageObjectGUI::enableNotes (   $a_enabled,
  $a_parent_id 
)

Definition at line 499 of file class.ilPageObjectGUI.php.

500 {
501 $this->notes_enabled = $a_enabled;
502 $this->notes_parent_id = $a_parent_id;
503 }

Referenced by ilSCORM2004PageGUI\__construct().

+ Here is the caller graph for this function:

◆ executeCommand()

& ilPageObjectGUI::executeCommand ( )

execute command

Reimplemented in ilBlogPostingGUI, ilDataCollectionRecordViewViewdefinitionGUI, ilMediaPoolPageGUI, ilPortfolioPageGUI, ilSCORM2004PageGUI, ilTestExpressPageObjectGUI, ilWikiPageGUI, ilImprintGUI, and ilPageLayoutGUI.

Definition at line 911 of file class.ilPageObjectGUI.php.

912 {
913 global $ilCtrl, $ilTabs, $lng, $ilAccess, $tpl;
914
915 $next_class = $this->ctrl->getNextClass($this);
916
917 $cmd = $this->ctrl->getCmd();
918 //$this->ctrl->addTab("clipboard", $this->ctrl->getLinkTargetByClass("ilEditClipboardGUI", "view")
919 // , "view", "ilEditClipboardGUI");
920 $this->getTabs();
921
922 $ilCtrl->setReturn($this, "edit");
923//echo "-".$next_class."-";
924 switch($next_class)
925 {
926 case 'ilmdeditorgui':
927 //$this->setTabs();
928 $ilTabs->setTabActive("meta_data");
929 include_once 'Services/MetaData/classes/class.ilMDEditorGUI.php';
930 $md_gui =& new ilMDEditorGUI($this->meta_data_rep_obj_id,
931 $this->meta_data_sub_obj_id, $this->meta_data_type);
932 if (is_object($this->meta_data_observer_obj))
933 {
934 $md_gui->addObserver($this->meta_data_observer_obj,
935 $this->meta_data_observer_func, "General");
936 }
937 $this->ctrl->forwardCommand($md_gui);
938 break;
939
940 case "ileditclipboardgui":
941 //$this->tabs_gui->clearTargets();
942 //$this->ctrl->setReturn($this, "view");
943 $clip_gui = new ilEditClipboardGUI();
944 $clip_gui->setPageBackTitle($this->page_back_title);
945 //$ret =& $clip_gui->executeCommand();
946 $ret =& $this->ctrl->forwardCommand($clip_gui);
947 break;
948
949 // notes
950 case "ilnotegui":
951 switch($_GET["notes_mode"])
952 {
953 default:
954 $html = $this->edit();
955 $ilTabs->setTabActive("edit");
956 return $html;
957 }
958 break;
959
960 case 'ilpublicuserprofilegui':
961 require_once './Services/User/classes/class.ilPublicUserProfileGUI.php';
962 $profile_gui = new ilPublicUserProfileGUI($_GET["user"]);
963 $ret = $this->ctrl->forwardCommand($profile_gui);
964 break;
965
966 case "ilpageeditorgui":
967 if (!$this->getEnableEditing())
968 {
969 ilUtil::sendFailure($lng->txt("permission_denied"), true);
970 $ilCtrl->redirect($this, "preview");
971 }
972 $page_editor = new ilPageEditorGUI($this->getPageObject(), $this);
973 $page_editor->setLocator($this->locator);
974 $page_editor->setHeader($this->getHeader());
975 $page_editor->setPageBackTitle($this->page_back_title);
976 $page_editor->setIntLinkReturn($this->int_link_return);
977 //$page_editor->executeCommand();
978 $ret =& $this->ctrl->forwardCommand($page_editor);
979 break;
980
981 case 'ilnewsitemgui':
982 include_once("./Services/News/classes/class.ilNewsItemGUI.php");
983 $news_item_gui = new ilNewsItemGUI();
984 $news_item_gui->setEnableEdit(true);
985 $news_item_gui->setContextObjId($this->news_obj_id);
986 $news_item_gui->setContextObjType($this->news_obj_type);
987 $news_item_gui->setContextSubObjId($this->obj->getId());
988 $news_item_gui->setContextSubObjType("pg");
989
990 $ret = $ilCtrl->forwardCommand($news_item_gui);
991 break;
992
993 $profile_gui = new ilPublicUserProfileGUI($_GET["user"]);
994 $ret = $this->ctrl->forwardCommand($profile_gui);
995 break;
996
997 case "ilpropertyformgui":
998 include_once './Services/Form/classes/class.ilPropertyFormGUI.php';
999 $form = $this->initOpenedContentForm();
1000 $this->ctrl->forwardCommand($form);
1001 break;
1002
1003 case "ilinternallinkgui":
1004 $this->lng->loadLanguageModule("content");
1005 require_once("./Services/Link/classes/class.ilInternalLinkGUI.php");
1006 $link_gui = new ilInternalLinkGUI("Media_Media", 0);
1007 //$link_gui->filterLinkType("RepositoryItem");
1008
1009 $link_gui->filterLinkType("PageObject_FAQ");
1010 $link_gui->filterLinkType("GlossaryItem");
1011 $link_gui->filterLinkType("Media_Media");
1012 $link_gui->filterLinkType("Media_FAQ");
1013
1014 $link_gui->setFilterWhiteList(true);
1015 $link_gui->setMode("asynch");
1016 $ilCtrl->forwardCommand($link_gui);
1017 break;
1018
1019 case "ilquestioneditgui":
1020 $this->setQEditTabs("question");
1021 include_once("./Modules/TestQuestionPool/classes/class.ilQuestionEditGUI.php");
1022 $edit_gui = new ilQuestionEditGUI();
1023 $edit_gui->setPageConfig($this->getPageConfig());
1024// $edit_gui->addNewIdListener($this, "setNewQuestionId");
1025 $edit_gui->setSelfAssessmentEditingMode(true);
1026 $ret = $ilCtrl->forwardCommand($edit_gui);
1027 $this->tpl->setContent($ret);
1028 break;
1029
1030 case 'ilassquestionfeedbackeditinggui':
1031
1033
1034 // set tabs
1035 $this->setQEditTabs("feedback");
1036
1037 // load required lang mods
1038 $lng->loadLanguageModule("assessment");
1039
1040 // set context tabs
1041 require_once 'Modules/TestQuestionPool/classes/class.assQuestionGUI.php';
1042 require_once 'Modules/TestQuestionPool/classes/class.assQuestion.php';
1043 $questionGUI = assQuestionGUI::_getQuestionGUI(assQuestion::_getQuestionType((int) $_GET['q_id']), (int) $_GET['q_id']);
1044 $questionGUI->object->setObjId(0);
1045 $questionGUI->object->setSelfAssessmentEditingMode(true);
1046 $questionGUI->object->setPreventRteUsage($this->getPageConfig()->getPreventRteUsage());
1047
1048 // forward to ilAssQuestionFeedbackGUI
1049 require_once 'Modules/TestQuestionPool/classes/class.ilAssQuestionFeedbackEditingGUI.php';
1050 $gui = new ilAssQuestionFeedbackEditingGUI($questionGUI, $ilCtrl, $ilAccess, $tpl, $ilTabs, $lng);
1051 $ilCtrl->forwardCommand($gui);
1052 break;
1053
1054/* case "ilpagemultilanggui":
1055 $ilCtrl->setReturn($this, "edit");
1056 include_once("./Services/COPage/classes/class.ilPageMultiLangGUI.php");
1057 $ml_gui = new ilPageMultiLangGUI($this->getPageObject()->getParentType(), $this->getPageObject()->getParentId(),
1058 $this->getPageConfig()->getSinglePageMode());
1059 //$this->setTabs("settings");
1060 //$this->setSubTabs("cont_multilinguality");
1061 $ret = $this->ctrl->forwardCommand($ml_gui);
1062 break;*/
1063
1064 default:
1065 $cmd = $this->ctrl->getCmd("preview");
1066 $ret = $this->$cmd();
1067 break;
1068 }
1069//echo "+$ret+";
1070 return $ret;
1071 }
& _getQuestionGUI($question_type, $question_id=-1)
Creates a question gui representation and returns the alias to the question gui note: please do not u...
_getQuestionType($question_id)
Returns the question type of a question with a given id.
Class ilEditClipboardGUI.
Class ilInternalLinkGUI.
User Interface for NewsItem entities.
Page Editor GUI class.
onFeedbackEditingForwarding()
On feedback editing forwarding.
getTabs($a_activate="")
adds tabs to tab gui object
initOpenedContentForm()
Init form for initially opened content.
edit()
edit ("view" before)
setQEditTabs($a_active)
Set question editing tabs.
GUI class for public user profile presentation.
Class ilQuestionEditGUI.
$cmd
Definition: sahs_server.php:35

References $_GET, $cmd, $ilCtrl, $lng, $ret, $tpl, assQuestionGUI\_getQuestionGUI(), assQuestion\_getQuestionType(), edit(), getEnableEditing(), getHeader(), getPageConfig(), getPageObject(), getTabs(), initOpenedContentForm(), onFeedbackEditingForwarding(), ilUtil\sendFailure(), and setQEditTabs().

+ Here is the call graph for this function:

◆ getAbstractOnly()

ilPageObjectGUI::getAbstractOnly ( )

Get abstract only.

Returns
boolean get only abstract (first text paragraph)

Definition at line 781 of file class.ilPageObjectGUI.php.

782 {
784 }

References $abstract_only.

Referenced by insertAdvTrigger(), ilBlogPostingGUI\postOutputProcessing(), ilBlogPostingGUI\showPage(), ilWikiPageGUI\showPage(), and showPage().

+ Here is the caller graph for this function:

◆ getActivationCaptions()

ilPageObjectGUI::getActivationCaptions ( )
protected

Get captions for activation action menu entries.

Reimplemented in ilBlogPostingGUI.

Definition at line 1916 of file class.ilPageObjectGUI.php.

1917 {
1918 global $lng;
1919
1920 return array("deactivatePage" => $lng->txt("cont_deactivate_page"),
1921 "activatePage" => $lng->txt("cont_activate_page"));
1922 }

References $lng.

Referenced by addActionsMenu().

+ Here is the caller graph for this function:

◆ getActivationFormValues()

ilPageObjectGUI::getActivationFormValues ( )

Get values for activation form.

Definition at line 3409 of file class.ilPageObjectGUI.php.

3410 {
3411 $values = array();
3412 $values["activation"] = "deactivated";
3413 if ($this->getPageObject()->getActive())
3414 {
3415 $values["activation"] = "activated";
3416 }
3417
3418 $dt_prop = $this->form->getItemByPostVar("start");
3419 if ($this->getPageObject()->getActivationStart() != "")
3420 {
3421 $values["activation"] = "scheduled";
3422 $dt_prop->setDate(new ilDateTime($this->getPageObject()->getActivationStart(),
3424 }
3425 $dt_prop = $this->form->getItemByPostVar("end");
3426 if ($this->getPageObject()->getActivationEnd() != "")
3427 {
3428 $values["activation"] = "scheduled";
3429 $dt_prop->setDate(new ilDateTime($this->getPageObject()->getActivationEnd(),
3431 }
3432
3433 $values["show_activation_info"] = $this->getPageObject()->getShowActivationInfo();
3434
3435 $this->form->setValuesByArray($values);
3436 }
const IL_CAL_DATETIME

References getPageObject(), and IL_CAL_DATETIME.

Referenced by editActivation().

+ Here is the call graph for this function:
+ Here is the caller graph for this function:

◆ getBibId()

ilPageObjectGUI::getBibId ( )

Get Bib Id.

Definition at line 287 of file class.ilPageObjectGUI.php.

288 {
289 return $this->bib_id ? $this->bib_id : 0;
290 }

Referenced by showPage().

+ Here is the caller graph for this function:

◆ getCompareMode()

ilPageObjectGUI::getCompareMode ( )

Get compare mode.

Returns
boolean compare_mode

Definition at line 761 of file class.ilPageObjectGUI.php.

762 {
763 return $this->compare_mode;
764 }

References $compare_mode.

Referenced by showPage().

+ Here is the caller graph for this function:

◆ getComponentPluginsXML()

ilPageObjectGUI::getComponentPluginsXML ( )

Put information about activated plugins into XML.

Definition at line 880 of file class.ilPageObjectGUI.php.

881 {
882 $xml = "";
883 if($this->getOutputMode() == "edit")
884 {
885 global $ilPluginAdmin;
886
887 $pl_names = $ilPluginAdmin->getActivePluginsForSlot(IL_COMP_SERVICE,
888 "COPage", "pgcp");
889 foreach ($pl_names as $pl_name)
890 {
891 $plugin = $ilPluginAdmin->getPluginObject(IL_COMP_SERVICE,
892 "COPage", "pgcp", $pl_name);
893 if ($plugin->isValidParentType($this->getPageObject()->getParentType()))
894 {
895 $xml.= '<ComponentPlugin Name="'.$plugin->getPluginName().
896 '" InsertText="'.$plugin->txt(ilPageComponentPlugin::TXT_CMD_INSERT).'" />';
897 }
898 }
899 }
900 if ($xml != "")
901 {
902 $xml = "<ComponentPlugins>".$xml."</ComponentPlugins>";
903 }
904 return $xml;
905 }
const IL_COMP_SERVICE

References getOutputMode(), IL_COMP_SERVICE, and ilPageComponentPlugin\TXT_CMD_INSERT.

+ Here is the call graph for this function:

◆ getEditPreview()

ilPageObjectGUI::getEditPreview ( )

Get Display first Edit tab, then Preview tab, instead of Page and Edit.

Returns
boolean Edit/Preview mode

Definition at line 608 of file class.ilPageObjectGUI.php.

609 {
610 return $this->editpreview;
611 }

References $editpreview.

Referenced by getTabs().

+ Here is the caller graph for this function:

◆ getEnabledNews()

ilPageObjectGUI::getEnabledNews ( )

Get enabled news.

Returns
boolean enabled news

Definition at line 580 of file class.ilPageObjectGUI.php.

581 {
582 return $this->enabled_news;
583 }

Referenced by getTabs().

+ Here is the caller graph for this function:

◆ getEnabledPageFocus()

ilPageObjectGUI::getEnabledPageFocus ( )

Get Enable page focus.

Returns
boolean Enable page focus

Definition at line 648 of file class.ilPageObjectGUI.php.

649 {
650 return $this->enabledpagefocus;
651 }

Referenced by showPage().

+ Here is the caller graph for this function:

◆ getEnabledTabs()

ilPageObjectGUI::getEnabledTabs ( )

Get Output tabs.

Returns
boolean Output tabs

Definition at line 628 of file class.ilPageObjectGUI.php.

629 {
630 return $this->tabs_enabled;
631 }

References $tabs_enabled.

Referenced by getTabs().

+ Here is the caller graph for this function:

◆ getEnableEditing()

ilPageObjectGUI::getEnableEditing ( )

Get Enable Editing.

Returns
boolean Enable Editing

Definition at line 701 of file class.ilPageObjectGUI.php.

702 {
704 }

References $enableediting.

Referenced by compareVersion(), edit(), ilTestExpressPageObjectGUI\executeCommand(), executeCommand(), getTabs(), history(), rollback(), and rollbackConfirmation().

+ Here is the caller graph for this function:

◆ getEnablePCType()

ilPageObjectGUI::getEnablePCType (   $a_pc_type)

Get enable pc type.

Returns
boolean enable pc type true/false

Definition at line 250 of file class.ilPageObjectGUI.php.

251 {
252 return $this->getPageConfig()->getEnablePCType($a_pc_type);
253 }

References getPageConfig().

Referenced by insertResources(), and showPage().

+ Here is the call graph for this function:
+ Here is the caller graph for this function:

◆ getFileDownloadLink()

ilPageObjectGUI::getFileDownloadLink ( )

Definition at line 468 of file class.ilPageObjectGUI.php.

469 {
470 return $this->file_download_link;
471 }

Referenced by determineFileDownloadLink().

+ Here is the caller graph for this function:

◆ getFullscreenLink()

ilPageObjectGUI::getFullscreenLink ( )

Definition at line 479 of file class.ilPageObjectGUI.php.

480 {
481 return $this->fullscreen_link;
482 }

Referenced by determineFullscreenLink().

+ Here is the caller graph for this function:

◆ getHeader()

ilPageObjectGUI::getHeader ( )

Definition at line 352 of file class.ilPageObjectGUI.php.

353 {
354 return $this->header;
355 }

Referenced by ilTestExpressPageObjectGUI\executeCommand(), and executeCommand().

+ Here is the caller graph for this function:

◆ getHTML()

ilPageObjectGUI::getHTML ( )

Definition at line 3002 of file class.ilPageObjectGUI.php.

3003 {
3004 $this->getTabs("preview");
3005 return $this->showPage();
3006 }

References getTabs(), and showPage().

+ Here is the call graph for this function:

◆ getId()

◆ getLanguage()

ilPageObjectGUI::getLanguage ( )

Get language.

Returns
string language

Definition at line 225 of file class.ilPageObjectGUI.php.

226 {
227 if ($this->language == "")
228 {
229 return "-";
230 }
231
232 return $this->language;
233 }

Referenced by addMultiLangActionsAndInfo(), and initPageObject().

+ Here is the caller graph for this function:

◆ getLinkFrame()

ilPageObjectGUI::getLinkFrame ( )

Definition at line 372 of file class.ilPageObjectGUI.php.

373 {
374 return $this->link_frame;
375 }

◆ getLinkParams()

ilPageObjectGUI::getLinkParams ( )

Definition at line 362 of file class.ilPageObjectGUI.php.

363 {
364 return $this->link_params;
365 }

References $link_params.

◆ getLinkXML()

ilPageObjectGUI::getLinkXML ( )

Definition at line 383 of file class.ilPageObjectGUI.php.

384 {
385 return $this->link_xml;
386 }

Referenced by showPage().

+ Here is the caller graph for this function:

◆ getNotesHTML()

ilPageObjectGUI::getNotesHTML (   $a_content_object = null,
  $a_enable_private_notes = true,
  $a_enable_public_notes = false,
  $a_enable_notes_deletion = false,
  $a_callback = null 
)

Get html for public and/or private notes.

Parameters
bool$a_content_object
bool$a_enable_private_notes
bool$a_enable_public_notes
bool$a_enable_notes_deletion
Returns
string

Definition at line 3482 of file class.ilPageObjectGUI.php.

3483 {
3484 global $ilCtrl;
3485
3486 include_once("Services/Notes/classes/class.ilNoteGUI.php");
3487
3488 // scorm 2004 page gui
3489 if(!$a_content_object)
3490 {
3491 $notes_gui = new ilNoteGUI($this->notes_parent_id,
3492 (int)$this->obj->getId(), "pg");
3493
3494 $a_enable_private_notes = true;
3495 $a_enable_public_notes = true;
3496 $a_enable_notes_deletion = false;
3497 }
3498 // wiki page gui, blog posting gui
3499 else
3500 {
3501 $notes_gui = new ilNoteGUI($a_content_object->getParentId(),
3502 $a_content_object->getId(), $a_content_object->getParentType());
3503 }
3504
3505 if($a_enable_private_notes)
3506 {
3507 $notes_gui->enablePrivateNotes();
3508 }
3509 if ($a_enable_public_notes)
3510 {
3511 $notes_gui->enablePublicNotes();
3512 if ((bool)$a_enable_notes_deletion)
3513 {
3514 $notes_gui->enablePublicNotesDeletion(true);
3515 }
3516 }
3517
3518 if($a_callback)
3519 {
3520 $notes_gui->addObserver($a_callback);
3521 }
3522
3523 $next_class = $this->ctrl->getNextClass($this);
3524 if ($next_class == "ilnotegui")
3525 {
3526 $html = $this->ctrl->forwardCommand($notes_gui);
3527 }
3528 else
3529 {
3530 $html = $notes_gui->getNotesHTML();
3531 }
3532 return $html;
3533 }
Notes GUI class.

References $ilCtrl.

Referenced by ilBlogPostingGUI\preview(), and ilWikiPageGUI\preview().

+ Here is the caller graph for this function:

◆ getOfflineDirectory()

ilPageObjectGUI::getOfflineDirectory ( )

get offline directory

Returns
directory where to store offline files

Definition at line 524 of file class.ilPageObjectGUI.php.

524 {
525 return $this->offline_directory;
526 }

◆ getOldNr()

ilPageObjectGUI::getOldNr ( )

Get old nr (historic page)

Returns
int old nr

Definition at line 205 of file class.ilPageObjectGUI.php.

206 {
207 return $this->old_nr;
208 }

Referenced by initPageObject().

+ Here is the caller graph for this function:

◆ getOutputMode()

◆ getPageConfig()

ilPageObjectGUI::getPageConfig ( )

Get page config object.

Returns
object config object

Definition at line 270 of file class.ilPageObjectGUI.php.

271 {
272 return $this->page_config;
273 }

References $page_config.

Referenced by ilLMPageGUI\__construct(), addActionsMenu(), addMultiLangActionsAndInfo(), compareVersion(), executeCommand(), getEnablePCType(), getQuestionHTML(), getTabs(), ilPageObjectGUI(), setEnablePCType(), setQuestionHTML(), and showPage().

+ Here is the caller graph for this function:

◆ getPageObject()

ilPageObjectGUI::getPageObject ( )

Get Page Object.

Returns
object Page Object

Definition at line 307 of file class.ilPageObjectGUI.php.

308 {
309 return $this->obj;
310 }

References $obj.

Referenced by ilLMPageGUI\__construct(), ilWikiPageGUI\__construct(), ilSCORM2004PageGUI\__construct(), ilPortfolioPageGUI\__construct(), ilDataCollectionRecordViewViewdefinitionGUI\activate(), activatePage(), ilWikiPageGUI\activateWikiPageRating(), addActionsMenu(), ilWikiPageGUI\addHeaderAction(), addMultiLangActionsAndInfo(), ilWikiPageGUI\blockWikiPage(), ilWikiPageGUI\confirmWikiPageDeletion(), createPageTranslation(), ilDataCollectionRecordViewViewdefinitionGUI\deactivate(), deactivatePage(), ilWikiPageGUI\deactivateWikiPageRating(), ilWikiPageGUI\deleteWikiPageConfirmationScreen(), displayMedia(), ilPortfolioPageGUI\dlcrsv(), ilPortfolioPageGUI\dlexcv(), ilPortfolioPageGUI\dlscov(), ilPortfolioPageGUI\dltstv(), download_paragraph(), edit(), ilDataCollectionRecordViewViewdefinitionGUI\executeCommand(), ilPortfolioPageGUI\executeCommand(), ilTestExpressPageObjectGUI\executeCommand(), ilWikiPageGUI\executeCommand(), executeCommand(), getActivationFormValues(), ilBlogPostingGUI\getBlogPosting(), ilMediaPoolPageGUI\getMediaPoolPage(), ilSCORM2004PageGUI\getQuestionHtmlOfPage(), ilSCORM2004PageGUI\getSCORM2004Page(), ilWikiPageGUI\getTabs(), ilWikiPageGUI\getWikiPage(), ilWikiPageGUI\hideAdvancedMetaData(), history(), ilPageObjectGUI(), ilBlogPostingGUI\initDateForm(), ilWikiPageGUI\initRenameForm(), ilBlogPostingGUI\initTitleForm(), ilWikiPageGUI\insertWikiLinkAC(), ilLMPageGUI\onFeedbackEditingForwarding(), ilSCORM2004PageGUI\postOutputProcessing(), ilImprintGUI\postOutputProcessing(), ilWikiPageGUI\preview(), ilWikiPageGUI\printViewOrderList(), ilDataCollectionRecordViewViewdefinitionGUI\releasePageLock(), releasePageLock(), ilWikiPageGUI\renamePage(), saveActivation(), ilWikiPageGUI\searchWikiLinkAC(), ilSCORM2004PageGUI\setDefaultLinkXml(), setDefaultLinkXml(), ilPortfolioPageGUI\showPage(), ilPortfolioTemplatePageGUI\showPage(), showPage(), switchToLanguage(), ilWikiPageGUI\unblockWikiPage(), ilWikiPageGUI\unhideAdvancedMetaData(), ilBlogPostingGUI\updateDate(), ilWikiPageGUI\updateStatsRating(), and ilBlogPostingGUI\updateTitle().

+ Here is the caller graph for this function:

◆ getParentType()

ilPageObjectGUI::getParentType ( )

Get parent type.

Returns
string parent type

Reimplemented in ilPortfolioPageGUI, and ilPortfolioTemplatePageGUI.

Definition at line 165 of file class.ilPageObjectGUI.php.

166 {
167 return $this->parent_type;
168 }

References $parent_type.

Referenced by addMultiLangActionsAndInfo(), edit(), history(), initPageObject(), and showPage().

+ Here is the caller graph for this function:

◆ getPrependingHtml()

ilPageObjectGUI::getPrependingHtml ( )

Get Prepending HTML.

Returns
string Prepending HTML

Definition at line 681 of file class.ilPageObjectGUI.php.

682 {
683 return $this->prependinghtml;
684 }

Referenced by showPage().

+ Here is the caller graph for this function:

◆ getPresentationTitle()

ilPageObjectGUI::getPresentationTitle ( )

Definition at line 342 of file class.ilPageObjectGUI.php.

References $presentation_title.

Referenced by compareVersion(), and showPage().

+ Here is the caller graph for this function:

◆ getQuestionHTML()

ilPageObjectGUI::getQuestionHTML ( )

Definition at line 403 of file class.ilPageObjectGUI.php.

404 {
405 return $this->getPageConfig()->getQuestionHTML();
406 }

References getPageConfig().

+ Here is the call graph for this function:

◆ getQuestionXML()

ilPageObjectGUI::getQuestionXML ( )

Definition at line 398 of file class.ilPageObjectGUI.php.

399 {
400 return $this->question_xml;
401 }

◆ getRawPageContent()

ilPageObjectGUI::getRawPageContent ( )

Get Get raw page content only.

Returns
boolean Get raw page content only

Definition at line 721 of file class.ilPageObjectGUI.php.

722 {
724 }

References $rawpagecontent.

Referenced by showPage().

+ Here is the caller graph for this function:

◆ getRenderPageContainer()

ilPageObjectGUI::getRenderPageContainer ( )

Get render page container.

Returns
bool render page container

Definition at line 801 of file class.ilPageObjectGUI.php.

References $render_page_container.

Referenced by ilAssQuestionPageGUI\isPageContainerToBeRendered(), and isPageContainerToBeRendered().

+ Here is the caller graph for this function:

◆ getSourcecodeDownloadScript()

ilPageObjectGUI::getSourcecodeDownloadScript ( )

Definition at line 433 of file class.ilPageObjectGUI.php.

433 {
435 }

References $sourcecode_download_script.

◆ getStyleId()

ilPageObjectGUI::getStyleId ( )

Get Style Id.

Returns
int Style Id

Definition at line 741 of file class.ilPageObjectGUI.php.

742 {
743 return $this->styleid;
744 }

Referenced by showPage().

+ Here is the caller graph for this function:

◆ getTabs()

ilPageObjectGUI::getTabs (   $a_activate = "")

adds tabs to tab gui object

Parameters
object$tabs_guiilTabsGUI object

Reimplemented in ilBlogPostingGUI, ilMediaPoolPageGUI, ilPortfolioPageGUI, and ilWikiPageGUI.

Definition at line 3190 of file class.ilPageObjectGUI.php.

3191 {
3192 global $ilTabs, $ilCtrl, $ilUser;
3193
3194 $this->setScreenIdComponent();
3195
3196 if (!$this->getEnabledTabs())
3197 {
3198 return;
3199 }
3200
3201//echo "-".$ilCtrl->getNextClass()."-".$ilCtrl->getCmd()."-";
3202 // back to upper context
3203
3204 if (!$this->getEditPreview())
3205 {
3206 $ilTabs->addTarget("pg", $ilCtrl->getLinkTarget($this, "preview")
3207 , array("", "preview"));
3208
3209 if ($this->getEnableEditing())
3210 {
3211 $ilTabs->addTarget("edit", $ilCtrl->getLinkTarget($this, "edit")
3212 , array("", "edit"));
3213 }
3214 }
3215 else
3216 {
3217 if ($this->getEnableEditing())
3218 {
3219 $ilTabs->addTarget("edit", $ilCtrl->getLinkTarget($this, "edit")
3220 , array("", "edit"));
3221 }
3222
3223 $ilTabs->addTarget("cont_preview", $ilCtrl->getLinkTarget($this, "preview")
3224 , array("", "preview"));
3225 }
3226
3227 //$tabs_gui->addTarget("properties", $this->ctrl->getLinkTarget($this, "properties")
3228 // , "properties", get_class($this));
3229
3230 if ($this->use_meta_data)
3231 {
3232 $ilTabs->addTarget("meta_data",
3233 $this->ctrl->getLinkTargetByClass('ilmdeditorgui',''),
3234 "", "ilmdeditorgui");
3235 }
3236
3237 $lm_set = new ilSetting("lm");
3238
3239 if ($this->getEnableEditing() && $lm_set->get("page_history", 1))
3240 {
3241 $ilTabs->addTarget("history", $this->ctrl->getLinkTarget($this, "history")
3242 , "history", get_class($this));
3243 if ($_GET["history_mode"] == "1" || $this->ctrl->getCmd() == "compareVersion")
3244 {
3245 $ilTabs->activateTab("history");
3246 }
3247 }
3248
3249/* $tabs = $this->ctrl->getTabs();
3250 foreach ($tabs as $tab)
3251 {
3252 $tabs_gui->addTarget($tab["lang_var"], $tab["link"]
3253 , $tab["cmd"], $tab["class"]);
3254 }
3255*/
3256 if ($this->getEnableEditing() && $ilUser->getId() != ANONYMOUS_USER_ID)
3257 {
3258 $ilTabs->addTarget("clipboard", $this->ctrl->getLinkTargetByClass("ilEditClipboardGUI", "view")
3259 , "view", "ilEditClipboardGUI");
3260 }
3261
3262 if ($this->getPageConfig()->getEnableScheduledActivation())
3263 {
3264 $ilTabs->addTarget("cont_activation", $this->ctrl->getLinkTarget($this, "editActivation"),
3265 "editActivation", get_class($this));
3266 }
3267
3268 if ($this->getEnabledNews())
3269 {
3270 $ilTabs->addTarget("news",
3271 $this->ctrl->getLinkTargetByClass("ilnewsitemgui", "editNews"),
3272 "", "ilnewsitemgui");
3273 }
3274
3275 // external hook to add tabs
3276 if (is_array($this->tab_hook))
3277 {
3278 $func = $this->tab_hook["func"];
3279 $this->tab_hook["obj"]->$func();
3280 }
3281 //$ilTabs->setTabActive("pg");
3282 }
getEditPreview()
Get Display first Edit tab, then Preview tab, instead of Page and Edit.
getEnabledNews()
Get enabled news.
getEnabledTabs()
Get Output tabs.
setScreenIdComponent()
Set screen id component.
$lm_set

References $_GET, $ilCtrl, $ilUser, $lm_set, getEditPreview(), getEnabledNews(), getEnabledTabs(), getEnableEditing(), getPageConfig(), and setScreenIdComponent().

Referenced by executeCommand(), and getHTML().

+ Here is the call graph for this function:
+ Here is the caller graph for this function:

◆ getTemplateOutputVar()

ilPageObjectGUI::getTemplateOutputVar ( )

Definition at line 423 of file class.ilPageObjectGUI.php.

References $template_output_var.

Referenced by showPage().

+ Here is the caller graph for this function:

◆ getTemplateTargetVar()

ilPageObjectGUI::getTemplateTargetVar ( )

Definition at line 413 of file class.ilPageObjectGUI.php.

414 {
415 return $this->target_var;
416 }

References $target_var.

Referenced by showPage().

+ Here is the caller graph for this function:

◆ getTinyMenu()

static ilPageObjectGUI::getTinyMenu (   $a_par_type,
  $a_int_links = false,
  $a_wiki_links = false,
  $a_keywords = false,
  $a_style_id = 0,
  $a_paragraph_styles = true,
  $a_save_return = true,
  $a_anchors = false,
  $a_save_new = true 
)
static

Get Tiny Menu.

Definition at line 2158 of file class.ilPageObjectGUI.php.

2162 {
2163 global $lng, $ilCtrl;
2164
2165 $mathJaxSetting = new ilSetting("MathJax");
2166
2167 include_once("./Services/COPage/classes/class.ilPageEditorSettings.php");
2168
2169 include_once("./Services/UIComponent/Tooltip/classes/class.ilTooltipGUI.php");
2170
2171 $btpl = new ilTemplate("tpl.tiny_menu.html", true, true, "Services/COPage");
2172
2173 // debug ghost element
2174 if (DEVMODE == 1)
2175 {
2176 $btpl->touchBlock("debug_ghost");
2177 }
2178
2179 // bullet list
2180 $btpl->touchBlock("blist_button");
2181 ilTooltipGUI::addTooltip("il_edm_blist",
2182 $lng->txt("cont_blist"),
2183 "iltinymenu_bd");
2184
2185 // numbered list
2186 $btpl->touchBlock("nlist_button");
2187 ilTooltipGUI::addTooltip("il_edm_nlist",
2188 $lng->txt("cont_nlist"),
2189 "iltinymenu_bd");
2190
2191 // list indent
2192 $btpl->touchBlock("list_indent");
2193 ilTooltipGUI::addTooltip("ilIndentBut",
2194 $lng->txt("cont_list_indent"),
2195 "iltinymenu_bd");
2196
2197 // list outdent
2198 $btpl->touchBlock("list_outdent");
2199 ilTooltipGUI::addTooltip("ilOutdentBut",
2200 $lng->txt("cont_list_outdent"),
2201 "iltinymenu_bd");
2202
2203 if ($a_int_links)
2204 {
2205 $btpl->touchBlock("bb_ilink_button");
2206 ilTooltipGUI::addTooltip("iosEditInternalLinkTrigger", $lng->txt("cont_link_to_internal"),
2207 "iltinymenu_bd");
2208 }
2209 ilTooltipGUI::addTooltip("il_edm_xlink", $lng->txt("cont_link_to_external"),
2210 "iltinymenu_bd");
2211
2212 // remove format
2213 $btpl->touchBlock("rformat_button");
2214 ilTooltipGUI::addTooltip("il_edm_rformat", $lng->txt("cont_remove_format"),
2215 "iltinymenu_bd");
2216
2217 if ($a_paragraph_styles)
2218 {
2219 // new paragraph
2220 $btpl->setCurrentBlock("new_par");
2221 $btpl->setVariable("IMG_NEWPAR", "+");
2222 $btpl->parseCurrentBlock();
2223 ilTooltipGUI::addTooltip("il_edm_newpar", $lng->txt("cont_insert_new_paragraph"),
2224 "iltinymenu_bd");
2225
2226 $btpl->setCurrentBlock("par_edit");
2227 $btpl->setVariable("TXT_PAR_FORMAT", $lng->txt("cont_par_format"));
2228 include_once("./Services/COPage/classes/class.ilPCParagraphGUI.php");
2229 $btpl->setVariable("STYLE_SELECTOR", ilPCParagraphGUI::getStyleSelector($a_selected,
2230 ilPCParagraphGUI::_getCharacteristics($a_style_id), true));
2231
2232 ilTooltipGUI::addTooltip("ilAdvSelListAnchorText_style_selection",
2233 $lng->txt("cont_paragraph_styles"), "iltinymenu_bd");
2234
2235 $btpl->parseCurrentBlock();
2236 }
2237
2238 if ($a_keywords)
2239 {
2240 $btpl->setCurrentBlock("bb_kw_button");
2241 $btpl->setVariable("CC_KW", "kw");
2242 $btpl->parseCurrentBlock();
2243 ilTooltipGUI::addTooltip("il_edm_kw", $lng->txt("cont_text_keyword"),
2244 "iltinymenu_bd");
2245
2246 }
2247
2248 if ($a_wiki_links)
2249 {
2250 $btpl->setCurrentBlock("bb_wikilink_button2");
2251 $btpl->setVariable("TXT_WIKI_BUTTON2", $lng->txt("obj_wiki"));
2252 $btpl->setVariable("WIKI_BUTTON2_URL", $ilCtrl->getLinkTargetByClass("ilwikipagegui", ""));
2253 $btpl->parseCurrentBlock();
2254 ilTooltipGUI::addTooltip("il_edm_wlinkd", $lng->txt("cont_wiki_link_dialog"),
2255 "iltinymenu_bd");
2256
2257 $btpl->setCurrentBlock("bb_wikilink_button");
2258 $btpl->setVariable("TXT_WLN2", $lng->txt("obj_wiki"));
2259 $btpl->parseCurrentBlock();
2260 ilTooltipGUI::addTooltip("il_edm_wlink", $lng->txt("cont_link_to_wiki"),
2261 "iltinymenu_bd");
2262 }
2263
2264 $aset = new ilSetting("adve");
2265
2266 include_once("./Services/COPage/classes/class.ilPageContentGUI.php");
2267 foreach (ilPageContentGUI::_getCommonBBButtons() as $c => $st)
2268 {
2269 // these are handled via drop down now...
2270 if (in_array($c, array("com", "quot", "acc", "code")))
2271 {
2272 continue;
2273 }
2275 $a_par_type, "active_".$c, true))
2276 {
2277 $cc_code = $c;
2278 if ($aset->get("use_physical"))
2279 {
2280 $cc_code = str_replace(array("str", "emp", "imp"), array("B", "I", "U"), $cc_code);
2281 }
2282
2283 if ($c != "tex" || $mathJaxSetting->get("enable") || defined("URL_TO_LATEX"))
2284 {
2285 $btpl->setCurrentBlock("bb_".$c."_button");
2286 $btpl->setVariable("CC_".strtoupper($c), $cc_code);
2287 $btpl->parseCurrentBlock();
2288 ilTooltipGUI::addTooltip("il_edm_cc_".$c,
2289 $lng->txt("cont_cc_".$c),
2290 "iltinymenu_bd");
2291
2292// $btpl->setVariable("TXT_".strtoupper($c), $this->lng->txt("cont_text_".$c));
2293 }
2294 }
2295 }
2296
2297 if ($mathJaxSetting->get("enable") || defined("URL_TO_LATEX"))
2298 {
2299 ilTooltipGUI::addTooltip("il_edm_tex", $lng->txt("cont_tex"),
2300 "iltinymenu_bd");
2301 }
2302 ilTooltipGUI::addTooltip("il_edm_fn", $lng->txt("cont_fn"),
2303 "iltinymenu_bd");
2304
2305 include_once("./Services/UIComponent/AdvancedSelectionList/classes/class.ilAdvancedSelectionListGUI.php");
2306 $sdd = new ilAdvancedSelectionListGUI();
2307 $sdd->setPullRight(false);
2308 $sdd->setListTitle($lng->txt("save")."...");
2309
2310 if ($a_save_return)
2311 {
2312 $btpl->setCurrentBlock("save_return");
2313 $btpl->setVariable("TXT_SAVE_RETURN", $lng->txt("save_return"));
2314 $btpl->parseCurrentBlock();
2315 $sdd->addItem($lng->txt("save_return"), "", "#", "", "", "", "", "", "ilCOPage.cmdSaveReturn(false); return false;");
2316 }
2317
2318 if ($a_save_new)
2319 {
2320 $btpl->setCurrentBlock("save_new");
2321 $btpl->setVariable("TXT_SAVE_NEW", $lng->txt("save_new"));
2322 $btpl->parseCurrentBlock();
2323 $sdd->addItem($lng->txt("save_new"), "", "#", "", "", "", "", "", "ilCOPage.cmdSaveReturn(true); return false;");
2324 }
2325
2326 $sdd->addItem($lng->txt("save"), "", "#", "", "", "", "", "", "ilCOPage.cmdSave(null); return false;");
2327 $sdd->addItem($lng->txt("cancel"), "", "#", "", "", "", "", "", "ilCOPage.cmdCancel(); return false;");
2328
2329 if ($a_anchors)
2330 {
2331 $btpl->setCurrentBlock("bb_anc_button");
2332 $btpl->setVariable("CC_ANC", "anc");
2333 $btpl->parseCurrentBlock();
2334 ilTooltipGUI::addTooltip("il_edm_anc", $lng->txt("cont_anchor"),
2335 "iltinymenu_bd");
2336 }
2337
2338 $btpl->setVariable("SAVE_DROPDOWN", $sdd->getHTML());
2339
2340/* // footnote
2341 $btpl->setVariable("TXT_ILN", $this->lng->txt("cont_text_iln"));
2342 $btpl->setVariable("TXT_BB_TIP", $this->lng->txt("cont_bb_tip"));
2343 $btpl->setVariable("TXT_WLN", $lng->txt("wiki_wiki_page"));
2344*/
2345// $btpl->setVariable("PAR_TA_NAME", $a_ta_name);
2346
2347 $btpl->setVariable("TXT_SAVE", $lng->txt("save"));
2348 $btpl->setVariable("TXT_CANCEL", $lng->txt("cancel"));
2349
2350 $btpl->setVariable("TXT_CHAR_FORMAT", $lng->txt("cont_char_format"));
2351 $btpl->setVariable("TXT_LISTS", $lng->txt("cont_lists"));
2352 $btpl->setVariable("TXT_LINKS", $lng->txt("cont_links"));
2353 $btpl->setVariable("TXT_MORE_FUNCTIONS", $lng->txt("cont_more_functions"));
2354 $btpl->setVariable("TXT_SAVING", $lng->txt("cont_saving"));
2355
2356 include_once("./Services/COPage/classes/class.ilPCParagraphGUI.php");
2357 $btpl->setVariable("CHAR_STYLE_SELECTOR", ilPCParagraphGUI::getCharStyleSelector($a_par_type));
2358 ilTooltipGUI::addTooltip("ilAdvSelListAnchorElement_char_style_selection",
2359 $lng->txt("cont_more_character_styles"), "iltinymenu_bd");
2360
2361 return $btpl->get();
2362 }
static _getCharacteristics($a_style_id)
Get characteristics.
static getCharStyleSelector($a_par_type, $a_use_callback=true)
Get character style selector.
static getStyleSelector($a_selected, $a_chars, $a_use_callback=false)
Get style selector.
static _getCommonBBButtons()
Get common bb buttons.
static lookupSettingByParentType($a_par_type, $a_name, $a_default=false)
Lookup setting by parent type.
static addTooltip($a_el_id, $a_text, $a_container="", $a_my="bottom center", $a_at="top center", $a_use_htmlspecialchars=true)
Adds a tooltip to an HTML element.
if(strpos( $jquery_path, './')===0) else if(strpos($jquery_path, '.')===0) $mathJaxSetting
Definition: latex.php:34

References $ilCtrl, $lng, $mathJaxSetting, ilPCParagraphGUI\_getCharacteristics(), ilPageContentGUI\_getCommonBBButtons(), ilTooltipGUI\addTooltip(), ilPCParagraphGUI\getCharStyleSelector(), ilPCParagraphGUI\getStyleSelector(), and ilPageEditorSettings\lookupSettingByParentType().

Referenced by ilPCDataTableGUI\editData().

+ Here is the call graph for this function:
+ Here is the caller graph for this function:

◆ getViewPageLink()

ilPageObjectGUI::getViewPageLink ( )

get view page link

Definition at line 544 of file class.ilPageObjectGUI.php.

545 {
546 return $this->view_page_link;
547 }

Referenced by showPage().

+ Here is the caller graph for this function:

◆ getViewPageTarget()

ilPageObjectGUI::getViewPageTarget ( )

get view page target frame

Definition at line 552 of file class.ilPageObjectGUI.php.

553 {
554 return $this->view_page_target;
555 }

Referenced by showPage().

+ Here is the caller graph for this function:

◆ history()

ilPageObjectGUI::history ( )

Get history table as HTML.

Definition at line 3090 of file class.ilPageObjectGUI.php.

3091 {
3092 global $tpl, $lng, $ilAccess;
3093
3094 if (!$this->getEnableEditing())
3095 {
3096 return;
3097 }
3098
3099 $tpl->addJavaScript("./Services/COPage/js/page_history.js");
3100
3101 include_once("./Services/COPage/classes/class.ilPageHistoryTableGUI.php");
3102 $table_gui = new ilPageHistoryTableGUI($this, "history");
3103 $table_gui->setId("hist_table");
3104 $entries = $this->getPageObject()->getHistoryEntries();
3105 $entries[] = array('page_id' => $this->getPageObject()->getId(),
3106 'parent_type' => $this->getPageObject()->getParentType(),
3107 'hdate' => $this->getPageObject()->getLastChange(),
3108 'parent_id' => $this->getPageObject()->getParentId(),
3109 'nr' => 0,
3110 'sortkey' => 999999,
3111 'user' => $this->getPageObject()->last_change_user);
3112 $table_gui->setData($entries);
3113 return $table_gui->getHTML();
3114 }
Page History Table GUI Class.

References $lng, $tpl, getEnableEditing(), getId(), getPageObject(), and getParentType().

+ Here is the call graph for this function:

◆ ilPageObjectGUI()

ilPageObjectGUI::ilPageObjectGUI (   $a_parent_type,
  $a_id,
  $a_old_nr = 0,
  $a_prevent_get_id = false,
  $a_lang = "" 
)

Constructor.

Parameters
string$a_parent_typetype of parent object
int$a_idpage id
int$a_old_nrhistory number (current version 0)
bool$a_prevent_get_idprevent getting id automatically from $_GET (e.g. set when concentInclude are included)
string$a_langlanguage ("" reads also $_GET["transl"], "-" forces master lang)

Definition at line 78 of file class.ilPageObjectGUI.php.

80 {
81 global $tpl, $lng, $ilCtrl,$ilTabs;
82
83 $this->setParentType($a_parent_type);
84 $this->setId($a_id);
85 if ($a_old_nr == 0 && !$a_prevent_get_id && $_GET["old_nr"] > 0)
86 {
87 $a_old_nr = $_GET["old_nr"];
88 }
89 $this->setOldNr($a_old_nr);
90
91 if ($a_lang == "" && $_GET["transl"] != "")
92 {
93 $this->setLanguage($_GET["transl"]);
94 }
95 else
96 {
97 if ($a_lang == "")
98 {
99 $a_lang = "-";
100 }
101 $this->setLanguage($a_lang);
102 }
103
104 $this->tpl = $tpl;
105 $this->ctrl = $ilCtrl;
106 $this->lng = $lng;
107
109 $this->setEnabledPageFocus(true);
110 $this->initPageObject();
111 $this->setPageConfig($this->getPageObject()->getPageConfig());
112
113 $this->output2template = true;
114 $this->question_xml = "";
115 $this->question_html = "";
116 $this->tabs_gui =& $ilTabs;
117
118 $this->template_output_var = "PAGE_CONTENT";
119 $this->citation = false;
120 $this->change_comments = false;
121 $this->page_back_title = $this->lng->txt("page");
122 $lng->loadLanguageModule("content");
123
124 $this->setTemplateOutput(false);
125
126 $ilCtrl->saveParameter($this, "transl");
127
128 $this->afterConstructor();
129 }
const IL_PAGE_PRESENTATION
afterConstructor()
After constructor.
setOldNr($a_val)
Set old nr (historic page)
setParentType($a_val)
Set parent type.
setPageConfig($a_val)
Set page config object.
setTemplateOutput($a_output=true)
setLanguage($a_val)
Set language.
initPageObject()
Init page object.
setEnabledPageFocus($a_enabledpagefocus)
Set Enable page focus.

References $_GET, $ilCtrl, $lng, $tpl, afterConstructor(), getPageConfig(), getPageObject(), IL_PAGE_PRESENTATION, initPageObject(), setEnabledPageFocus(), setId(), setLanguage(), setOldNr(), setOutputMode(), setPageConfig(), setParentType(), and setTemplateOutput().

+ Here is the call graph for this function:

◆ initActivationForm()

ilPageObjectGUI::initActivationForm ( )

Init activation form.

Definition at line 3368 of file class.ilPageObjectGUI.php.

3369 {
3370 global $ilCtrl, $lng;
3371
3372 include_once("./Services/Form/classes/class.ilPropertyFormGUI.php");
3373 $this->form = new ilPropertyFormGUI();
3374 $this->form->setFormAction($ilCtrl->getFormAction($this));
3375 $this->form->setTitle($lng->txt("cont_page_activation"));
3376
3377 // activation type radio
3378 $rad = new ilRadioGroupInputGUI($lng->txt("cont_activation"), "activation");
3379 $rad_op1 = new ilRadioOption($lng->txt("cont_activated"), "activated");
3380
3381 $rad->addOption($rad_op1);
3382 $rad_op2 = new ilRadioOption($lng->txt("cont_deactivated"), "deactivated");
3383 $rad->addOption($rad_op2);
3384 $rad_op3 = new ilRadioOption($lng->txt("cont_scheduled_activation"), "scheduled");
3385
3386 $dt_prop = new ilDateTimeInputGUI($lng->txt("cont_start"), "start");
3387 $dt_prop->setShowTime(true);
3388 $rad_op3->addSubItem($dt_prop);
3389 $dt_prop2 = new ilDateTimeInputGUI($lng->txt("cont_end"), "end");
3390 $dt_prop2->setShowTime(true);
3391 $rad_op3->addSubItem($dt_prop2);
3392
3393 // show activation information
3394 $cb = new ilCheckboxInputGUI($this->lng->txt("cont_show_activation_info"), "show_activation_info");
3395 $cb->setInfo($this->lng->txt("cont_show_activation_info_info"));
3396 $rad_op3->addSubItem($cb);
3397
3398
3399 $rad->addOption($rad_op3);
3400
3401 $this->form->addCommandButton("saveActivation", $lng->txt("save"));
3402
3403 $this->form->addItem($rad);
3404 }
This class represents a checkbox property in a property form.
This class represents a date/time property in a property form.
This class represents a property form user interface.
This class represents a property in a property form.
This class represents an option in a radio group.

References $ilCtrl, and $lng.

Referenced by editActivation(), and saveActivation().

+ Here is the caller graph for this function:

◆ initialOpenedContent()

ilPageObjectGUI::initialOpenedContent ( )

Initially opened content.

Parameters

return

Definition at line 3568 of file class.ilPageObjectGUI.php.

3569 {
3570 global $ilTabs, $ilCtrl;
3571
3572 $ilTabs->activateTab("edit");
3573 $form = $this->initOpenedContentForm();
3574
3575 $this->tpl->setContent($form->getHTML());
3576 }

References $ilCtrl, and initOpenedContentForm().

+ Here is the call graph for this function:

◆ initOpenedContentForm()

ilPageObjectGUI::initOpenedContentForm ( )

Init form for initially opened content.

Parameters

return

Definition at line 3584 of file class.ilPageObjectGUI.php.

3585 {
3586 global $ilCtrl;
3587
3588 include_once("Services/Form/classes/class.ilPropertyFormGUI.php");
3589 $form = new ilPropertyFormGUI();
3590
3591 // link input
3592 include_once 'Services/Form/classes/class.ilLinkInputGUI.php';
3593 $ac = new ilLinkInputGUI($this->lng->txt('cont_resource'), 'opened_content');
3594 $ac->setAllowedLinkTypes(ilLinkInputGUI::INT);
3595 $ac->setInternalLinkDefault("Media_Media", 0);
3596 $ac->setInternalLinkFilterTypes(array("PageObject_FAQ", "GlossaryItem", "Media_Media", "Media_FAQ"));
3597 $val = $this->obj->getInitialOpenedContent();
3598 if ($val["id"] != "" && $val["type"] != "")
3599 {
3600 $ac->setValue($val["type"]."|".$val["id"]."|".$val["target"]);
3601 }
3602
3603 $form->addItem($ac);
3604
3605 $form->addCommandButton("saveInitialOpenedContent", $this->lng->txt("save"));
3606 $form->addCommandButton("edit", $this->lng->txt("cancel"));
3607 $form->setTitle($this->lng->txt("cont_initial_attached_content"));
3608 $form->setFormAction($ilCtrl->getFormAction($this));
3609
3610 return $form;
3611 }
This class represents a external and/or internal link in a property form.

References $ilCtrl, and ilLinkInputGUI\INT.

Referenced by executeCommand(), and initialOpenedContent().

+ Here is the caller graph for this function:

◆ initPageObject()

ilPageObjectGUI::initPageObject ( )
finalprotected

Init page object.

Definition at line 142 of file class.ilPageObjectGUI.php.

143 {
144 include_once("./Services/COPage/classes/class.ilPageObjectFactory.php");
145 $page = ilPageObjectFactory::getInstance($this->getParentType(), $this->getId(), $this->getOldNr(),
146 $this->getLanguage());
147 $this->setPageObject($page);
148 }
static getInstance($a_parent_type, $a_id=0, $a_old_nr=0, $a_lang="-")
Get page object instance.
getOldNr()
Get old nr (historic page)

References getId(), ilPageObjectFactory\getInstance(), getLanguage(), getOldNr(), getParentType(), and setPageObject().

Referenced by ilPageObjectGUI().

+ Here is the call graph for this function:
+ Here is the caller graph for this function:

◆ insertAdvTrigger()

ilPageObjectGUI::insertAdvTrigger (   $a_output)

Insert adv content trigger.

Parameters
string$a_outputoutput
Returns
string modified output

Definition at line 2779 of file class.ilPageObjectGUI.php.

2780 {
2781 global $lng;
2782
2783 if (!$this->getAbstractOnly())
2784 {
2785 $a_output = str_replace("{{{{{LV_show_adv}}}}}",
2786 $lng->txt("cont_show_adv"), $a_output);
2787 $a_output = str_replace("{{{{{LV_hide_adv}}}}}",
2788 $lng->txt("cont_hide_adv"), $a_output);
2789 }
2790 else
2791 {
2792 $a_output = str_replace("{{{{{LV_show_adv}}}}}",
2793 "", $a_output);
2794 $a_output = str_replace("{{{{{LV_hide_adv}}}}}",
2795 "", $a_output);
2796 }
2797
2798 return $a_output;
2799 }
getAbstractOnly()
Get abstract only.

References $lng, and getAbstractOnly().

Referenced by showPage().

+ Here is the call graph for this function:
+ Here is the caller graph for this function:

◆ insertContentIncludes()

ilPageObjectGUI::insertContentIncludes (   $a_html)

Insert content includes.

Definition at line 2576 of file class.ilPageObjectGUI.php.

2577 {
2578 global $ilCtrl, $lng;
2579
2580 $c_pos = 0;
2581 $start = strpos($a_html, "{{{{{ContentInclude;");
2582 if (is_int($start))
2583 {
2584 $end = strpos($a_html, "}}}}}", $start);
2585 }
2586 $i = 1;
2587 while ($end > 0)
2588 {
2589 $param = substr($a_html, $start + 20, $end - $start - 20);
2590 $param = explode(";", $param);
2591
2592 if ($param[0] == "mep" && is_numeric($param[1]) && $param[2] <= 0)
2593 {
2594 include_once("./Modules/MediaPool/classes/class.ilMediaPoolPageGUI.php");
2595
2596 if (ilMediaPoolPage::_exists($param[1]))
2597 {
2598 $page_gui = new ilMediaPoolPageGUI($param[1], 0, true, "-");
2599 if ($this->getOutputMode() != "offline")
2600 {
2601 $page_gui->setFileDownloadLink($this->determineFileDownloadLink());
2602 $page_gui->setFullscreenLink($this->determineFullscreenLink());
2603 $page_gui->setSourceCodeDownloadScript($this->determineSourcecodeDownloadScript());
2604 }
2605 else
2606 {
2607 $page_gui->setOutputMode(IL_PAGE_OFFLINE);
2608 }
2609
2610 $html = $page_gui->getRawContent();
2611 }
2612 else
2613 {
2614 if ($this->getOutputMode() == "edit")
2615 {
2616 $html = "// ".$lng->txt("cont_missing_snippet")." //";
2617 }
2618 }
2619 $h2 = substr($a_html, 0, $start).
2620 $html.
2621 substr($a_html, $end + 5);
2622 $a_html = $h2;
2623 $i++;
2624 }
2625 $start = strpos($a_html, "{{{{{ContentInclude;", $start + 5);
2626 $end = 0;
2627 if (is_int($start))
2628 {
2629 $end = strpos($a_html, "}}}}}", $start);
2630 }
2631 }
2632 return $a_html;
2633 }
const IL_PAGE_OFFLINE
Class ilMediaPoolPage GUI class.
static _exists($a_id)
Check whether meida pool page exists.
determineSourcecodeDownloadScript()
Determine source code download script.
determineFullscreenLink()
Determine fullscreen link.
determineFileDownloadLink()
Determine file download link.

References $ilCtrl, $lng, ilMediaPoolPage\_exists(), determineFileDownloadLink(), determineFullscreenLink(), determineSourcecodeDownloadScript(), getOutputMode(), and IL_PAGE_OFFLINE.

Referenced by showPage().

+ Here is the call graph for this function:
+ Here is the caller graph for this function:

◆ insertHelp()

ilPageObjectGUI::insertHelp (   $a_tpl)

Insert help texts.

Definition at line 2814 of file class.ilPageObjectGUI.php.

2815 {
2816 global $lng;
2817
2818 $a_tpl->setCurrentBlock("help");
2819 $a_tpl->setVariable("TXT_ADD_EL", $lng->txt("cont_add_elements"));
2820 include_once("./Services/UIComponent/Glyph/classes/class.ilGlyphGUI.php");
2821 $a_tpl->setVariable("PLUS", ilGlyphGUI::get(ilGlyphGUI::ADD));
2822 $a_tpl->setVariable("DRAG_ARROW", ilGlyphGUI::get(ilGlyphGUI::DRAG));
2823 $a_tpl->setVariable("TXT_DRAG", $lng->txt("cont_drag_and_drop_elements"));
2824 $a_tpl->setVariable("TXT_SEL", $lng->txt("cont_double_click_to_delete"));
2825 $a_tpl->parseCurrentBlock();
2826 }
static get($a_glyph, $a_text="")
Get glyph html.

References $lng, ilGlyphGUI\ADD, ilGlyphGUI\DRAG, and ilGlyphGUI\get().

Referenced by showPage().

+ Here is the call graph for this function:
+ Here is the caller graph for this function:

◆ insertJSAtPlaceholder()

ilPageObjectGUI::insertJSAtPlaceholder ( )

InsertJS at placeholder.

Parameters

return

Definition at line 2949 of file class.ilPageObjectGUI.php.

2950 {
2951 global $tpl;
2952
2953// 'pl_hier_id' => string '2_1_1_1' (length=7)
2954// 'pl_pc_id' => string '1f77eb1d8a478497d69b99d938fda8f' (length=31)
2955 $html = $this->edit();
2956
2957 $tpl->addOnLoadCode("ilCOPage.insertJSAtPlaceholder('".
2958 $_GET["pl_hier_id"].":".$_GET["pl_pc_id"].
2959 "');", 3);
2960
2961 return $html;
2962 }

References $_GET, $tpl, and edit().

+ Here is the call graph for this function:

◆ insertPageToc()

ilPageObjectGUI::insertPageToc (   $a_output)

Insert page toc.

Parameters
stringoutput
Returns
string output

Definition at line 2641 of file class.ilPageObjectGUI.php.

2642 {
2643 global $lng;
2644
2645 include_once("./Services/Utilities/classes/class.ilStr.php");
2646
2647 // extract all headings
2648 $offsets = ilStr::strPosAll($a_output, "ilPageTocH");
2649 $page_heads = array();
2650 foreach ($offsets as $os)
2651 {
2652 $level = (int) substr($a_output, $os + 10, 1);
2653 if (in_array($level, array(1,2,3)))
2654 {
2655 $anchor = str_replace("TocH", "TocA",
2656 substr($a_output, $os, strpos($a_output, "<", $os) - $os - 3)
2657 );
2658
2659 // get heading
2660 $tag_start = stripos($a_output, "<h".$level." ", $os);
2661 $tag_end = stripos($a_output, "</h".$level.">", $tag_start);
2662 $head = substr($a_output, $tag_start, $tag_end - $tag_start);
2663
2664 // get headings text
2665 $text_start = stripos($head, ">") + 1;
2666 $text_end = strripos($head, "<!--", $text_start);
2667 $text = substr($head, $text_start, $text_end - $text_start);
2668 $page_heads[] = array("level" => $level, "text" => $text,
2669 "anchor" => $anchor);
2670 }
2671 }
2672
2673 if (count($page_heads) > 1)
2674 {
2675 include_once("./Services/UIComponent/NestedList/classes/class.ilNestedList.php");
2676 $list = new ilNestedList();
2677 $list->setAutoNumbering(true);
2678 $list->setListClass("ilc_page_toc_PageTOCList");
2679 $list->setItemClass("ilc_page_toc_PageTOCItem");
2680 $i = 0;
2681 $c_depth = 1;
2682 $c_par[1] = 0;
2683 $c_par[2] = 0;
2684 $nr[1] = 1;
2685 $nr[2] = 1;
2686 $nr[3] = 1;
2687 foreach ($page_heads as $ind => $h)
2688 {
2689 $i++;
2690 $par = 0;
2691
2692 // check if we have a parent for one level up
2693 $par = 0;
2694 if ($h["level"] == 2 && $c_par[1] > 0)
2695 {
2696 $par = $c_par[1];
2697 }
2698 if ($h["level"] == 3 && $c_par[2] > 0)
2699 {
2700 $par = $c_par[2];
2701 }
2702
2703 $h["text"] = str_replace("<!--PageTocPH-->", "", $h["text"]);
2704
2705 // add the list node
2706 $list->addListNode(
2707 "<a href='#".$h["anchor"]."' class='ilc_page_toc_PageTOCLink'>".$h["text"]."</a>",
2708 $i, $par);
2709
2710 // set the node as current parent of the level
2711 if ($h["level"] == 1)
2712 {
2713 $c_par[1] = $i;
2714 $c_par[2] = 0;
2715 }
2716 if ($h["level"] == 2)
2717 {
2718 $c_par[2] = $i;
2719 }
2720 }
2721
2722 $tpl = new ilTemplate("tpl.page_toc.html", true, true,
2723 "Services/COPage");
2724 $tpl->setVariable("PAGE_TOC", $list->getHTML());
2725 $tpl->setVariable("TXT_PAGE_TOC", $lng->txt("cont_page_toc"));
2726 $tpl->setVariable("TXT_HIDE", $lng->txt("hide"));
2727 $tpl->setVariable("TXT_SHOW", $lng->txt("show"));
2728
2729 $a_output = str_replace("{{{{{PageTOC}}}}}",
2730 $tpl->get(), $a_output);
2731 $numbers = $list->getNumbers();
2732
2733 if (count($numbers) > 0)
2734 {
2735 include_once("./Services/Utilities/classes/class.ilStr.php");
2736 foreach ($numbers as $n)
2737 {
2738 $a_output =
2739 ilStr::replaceFirsOccurence("<!--PageTocPH-->", $n." ", $a_output);
2740 }
2741 }
2742 }
2743 else
2744 {
2745 $a_output = str_replace("{{{{{PageTOC}}}}}",
2746 "", $a_output);
2747 }
2748
2749 return $a_output;
2750 }
$n
Definition: RandomTest.php:80
static strPosAll($a_haystack, $a_needle)
Get all positions of a string.
static replaceFirsOccurence($a_old, $a_new, $a_str)
Replaces the first occurence of $a_old in $a_str with $a_new.

References $lng, $n, $tpl, ilStr\replaceFirsOccurence(), and ilStr\strPosAll().

Referenced by showPage().

+ Here is the call graph for this function:
+ Here is the caller graph for this function:

◆ insertResources()

ilPageObjectGUI::insertResources (   $a_output)

Insert resources.

Parameters

return

Definition at line 2758 of file class.ilPageObjectGUI.php.

2759 {
2760 // this is edit mode only
2761
2762 if ($this->getEnablePCType("Resources") &&
2763 ($this->getOutputMode() == "edit" || $this->getOutputMode() == "preview"))
2764 {
2765 include_once("./Services/COPage/classes/class.ilPCResourcesGUI.php");
2766 $a_output = ilPCResourcesGUI::insertResourcesIntoPageContent($a_output, $this->getOutputMode());
2767 }
2768 return $a_output;
2769 }
static insertResourcesIntoPageContent($a_content)
Insert resources.
getEnablePCType($a_pc_type)
Get enable pc type.

References getEnablePCType(), getOutputMode(), and ilPCResourcesGUI\insertResourcesIntoPageContent().

Referenced by showPage().

+ Here is the call graph for this function:
+ Here is the caller graph for this function:

◆ isEnabledChangeComments()

ilPageObjectGUI::isEnabledChangeComments ( )

Definition at line 494 of file class.ilPageObjectGUI.php.

495 {
497 }

References $change_comments.

Referenced by showPage().

+ Here is the caller graph for this function:

◆ isEnabledCitation()

ilPageObjectGUI::isEnabledCitation ( )

Definition at line 442 of file class.ilPageObjectGUI.php.

443 {
444 return $this->citation;
445 }

References $citation.

Referenced by showPage().

+ Here is the caller graph for this function:

◆ isEnabledNotes()

ilPageObjectGUI::isEnabledNotes ( )

Definition at line 505 of file class.ilPageObjectGUI.php.

506 {
507 return $this->notes_enabled;
508 }

Referenced by edit().

+ Here is the caller graph for this function:

◆ isPageContainerToBeRendered()

ilPageObjectGUI::isPageContainerToBeRendered ( )
protected

Reimplemented in ilAssQuestionPageGUI.

Definition at line 3713 of file class.ilPageObjectGUI.php.

3714 {
3715 return (
3717 );
3718 }
getRenderPageContainer()
Get render page container.

References getOutputMode(), getRenderPageContainer(), and IL_PAGE_PREVIEW.

Referenced by showPage().

+ Here is the call graph for this function:
+ Here is the caller graph for this function:

◆ onFeedbackEditingForwarding()

ilPageObjectGUI::onFeedbackEditingForwarding ( )

On feedback editing forwarding.

Reimplemented in ilLMPageGUI.

Definition at line 1104 of file class.ilPageObjectGUI.php.

1105 {
1106
1107 }

Referenced by executeCommand().

+ Here is the caller graph for this function:

◆ outputToTemplate()

ilPageObjectGUI::outputToTemplate ( )

Definition at line 332 of file class.ilPageObjectGUI.php.

333 {
335 }

References $output2template.

Referenced by showPage().

+ Here is the caller graph for this function:

◆ postOutputProcessing()

ilPageObjectGUI::postOutputProcessing (   $a_output)

Finalizing output processing.

Maybe overwritten in derived classes, e.g. in wiki module.

Reimplemented in ilBlogPostingGUI, ilDataCollectionRecordViewViewdefinitionGUI, ilPortfolioPageGUI, ilSCORM2004PageGUI, ilWikiPageGUI, and ilImprintGUI.

Definition at line 2806 of file class.ilPageObjectGUI.php.

2807 {
2808 return $a_output;
2809 }

Referenced by showPage().

+ Here is the caller graph for this function:

◆ presentation()

ilPageObjectGUI::presentation (   $a_mode = IL_PAGE_PRESENTATION)

Definition at line 2994 of file class.ilPageObjectGUI.php.

2995 {
2996 global $tree;
2997 $this->setOutputMode($a_mode);
2998
2999 return $this->showPage();
3000 }

References setOutputMode(), and showPage().

+ Here is the call graph for this function:

◆ preview()

ilPageObjectGUI::preview ( )

preview

Reimplemented in ilMediaPoolPageGUI, and ilWikiPageGUI.

Definition at line 2839 of file class.ilPageObjectGUI.php.

2840 {
2841 global $tree;
2843 return $this->showPage();
2844 }

References IL_PAGE_PREVIEW, setOutputMode(), and showPage().

Referenced by ilBlogPostingGUI\previewEmbedded(), ilBlogPostingGUI\previewFullscreen(), and previewHistory().

+ Here is the call graph for this function:
+ Here is the caller graph for this function:

◆ previewHistory()

ilPageObjectGUI::previewHistory ( )

Preview history.

Definition at line 2831 of file class.ilPageObjectGUI.php.

2832 {
2833 $this->preview();
2834 }

References preview().

+ Here is the call graph for this function:

◆ processAnswer()

ilPageObjectGUI::processAnswer ( )

Process answer.

Reimplemented in ilLMPageGUI.

Definition at line 3538 of file class.ilPageObjectGUI.php.

3539 {
3540 global $ilLog;
3541
3542 /*$ilLog->write($_POST);
3543 $ilLog->write($_POST["id"]);
3544 $ilLog->write($_POST["type"]);
3545 $ilLog->write($_POST["answer"]);
3546 $ilLog->write($_GET);*/
3547
3548 include_once("./Services/COPage/classes/class.ilPageQuestionProcessor.php");
3552 ilUtil::stripSlashes($_POST["answer"]));
3553 }
static saveQuestionAnswer($a_type, $a_id, $a_answer)
Save question answer.

References $_POST, $ilLog, ilPageQuestionProcessor\saveQuestionAnswer(), and ilUtil\stripSlashes().

+ Here is the call graph for this function:

◆ releasePageLock()

ilPageObjectGUI::releasePageLock ( )

Release page lock.

Reimplemented in ilDataCollectionRecordViewViewdefinitionGUI.

Definition at line 3704 of file class.ilPageObjectGUI.php.

3705 {
3706 global $ilCtrl, $lng;
3707
3708 $this->getPageObject()->releasePageLock();
3709 ilUtil::sendSuccess($lng->txt("cont_page_lock_released"), true);
3710 $ilCtrl->redirect($this, "preview");
3711 }
static sendSuccess($a_info="", $a_keep=false)
Send Success Message to Screen.

References $ilCtrl, $lng, getPageObject(), and ilUtil\sendSuccess().

+ Here is the call graph for this function:

◆ replaceCurlyBrackets()

ilPageObjectGUI::replaceCurlyBrackets (   $output)

Replace curly brackets.

Parameters

return

Definition at line 1894 of file class.ilPageObjectGUI.php.

1895 {
1896//echo "<br><br>".htmlentities($output);
1897
1898 while (is_int($start = strpos($output, "<!--ParStart-->")) &&
1899 is_int($end = strpos($output, "<!--ParEnd-->", $start)))
1900 {
1901 $output = substr($output, 0, $start).
1902 str_replace(array("{","}"), array("&#123;","&#125;"),
1903 substr($output, $start + 15, $end - ($start + 15))).
1904 substr($output, $end + 13);
1905 }
1906
1907// $output = str_replace("{", "&#123;", $output);
1908// $output = str_replace("}", "&#125;", $output);
1909//echo "<br><br>".htmlentities($output);
1910 return $output;
1911 }

Referenced by showPage().

+ Here is the caller graph for this function:

◆ replaceDiffTags()

ilPageObjectGUI::replaceDiffTags (   $a_html)

Definition at line 3336 of file class.ilPageObjectGUI.php.

3337 {
3338 $a_html = str_replace("[ilDiffInsStart]", '<span class="ilDiffIns">', $a_html);
3339 $a_html = str_replace("[ilDiffDelStart]", '<span class="ilDiffDel">', $a_html);
3340 $a_html = str_replace("[ilDiffInsEnd]", '</span>', $a_html);
3341 $a_html = str_replace("[ilDiffDelEnd]", '</span>', $a_html);
3342
3343 return $a_html;
3344 }

Referenced by compareVersion().

+ Here is the caller graph for this function:

◆ rollback()

ilPageObjectGUI::rollback ( )

Rollback to a previous version.

Definition at line 3149 of file class.ilPageObjectGUI.php.

3150 {
3151 global $ilCtrl;
3152
3153 if (!$this->getEnableEditing())
3154 {
3155 return;
3156 }
3157
3158 $hentry = $this->obj->getHistoryEntry($_GET["rollback_nr"]);
3159
3160 if ($hentry["content"] != "")
3161 {
3162 $this->obj->setXMLContent($hentry["content"]);
3163 $this->obj->buildDom(true);
3164 if ($this->obj->update())
3165 {
3166 $ilCtrl->redirect($this, "history");
3167 }
3168 }
3169 $ilCtrl->redirect($this, "history");
3170 }

References $_GET, $ilCtrl, and getEnableEditing().

+ Here is the call graph for this function:

◆ rollbackConfirmation()

ilPageObjectGUI::rollbackConfirmation ( )

Rollback confirmation.

Definition at line 3119 of file class.ilPageObjectGUI.php.

3120 {
3121 global $tpl, $lng, $ilAccess, $ilCtrl;
3122
3123 if (!$this->getEnableEditing())
3124 {
3125 return;
3126 }
3127
3128 include_once("Services/Utilities/classes/class.ilConfirmationGUI.php");
3129 $c_gui = new ilConfirmationGUI();
3130
3131 // set confirm/cancel commands
3132 $ilCtrl->setParameter($this, "rollback_nr", $_GET["old_nr"]);
3133 $c_gui->setFormAction($ilCtrl->getFormAction($this, "rollback"));
3134 $c_gui->setHeaderText($lng->txt("cont_rollback_confirmation"));
3135 $c_gui->setCancel($lng->txt("cancel"), "history");
3136 $c_gui->setConfirm($lng->txt("confirm"), "rollback");
3137
3138 $hentry = $this->obj->getHistoryEntry($_GET["old_nr"]);
3139
3140 $c_gui->addItem("id[]", $_GET["old_nr"],
3142
3143 $tpl->setContent($c_gui->getHTML());
3144 }

References $_GET, $ilCtrl, $lng, $tpl, ilDatePresentation\formatDate(), getEnableEditing(), and IL_CAL_DATETIME.

+ Here is the call graph for this function:

◆ saveActivation()

ilPageObjectGUI::saveActivation ( )

Save Activation.

Definition at line 3441 of file class.ilPageObjectGUI.php.

3442 {
3443 global $tpl, $lng, $ilCtrl;
3444
3445 $this->initActivationForm();
3446
3447 if ($this->form->checkInput())
3448 {
3449 $this->getPageObject()->setActive(true);
3450 $this->getPageObject()->setActivationStart(null);
3451 $this->getPageObject()->setActivationEnd(null);
3452 $this->getPageObject()->setShowActivationInfo($_POST["show_activation_info"]);
3453 if ($_POST["activation"] == "deactivated")
3454 {
3455 $this->getPageObject()->setActive(false);
3456 }
3457 if ($_POST["activation"] == "scheduled")
3458 {
3459 $this->getPageObject()->setActive(false);
3460 $this->getPageObject()->setActivationStart(
3461 $this->form->getItemByPostVar("start")->getDate()->get(IL_CAL_DATETIME));
3462 $this->getPageObject()->setActivationEnd(
3463 $this->form->getItemByPostVar("end")->getDate()->get(IL_CAL_DATETIME));
3464 }
3465 $this->getPageObject()->update();
3466 ilUtil::sendSuccess($lng->txt("msg_obj_modified"), true);
3467 $ilCtrl->redirect($this, "editActivation");
3468 }
3469 $this->form->getValuesByPost();
3470 $tpl->setContent($this->form->getHTML());
3471 }

References $_POST, $ilCtrl, $lng, $tpl, getPageObject(), IL_CAL_DATETIME, initActivationForm(), and ilUtil\sendSuccess().

+ Here is the call graph for this function:

◆ saveInitialOpenedContent()

ilPageObjectGUI::saveInitialOpenedContent ( )

Save initial opened content.

Parameters

return

Definition at line 3619 of file class.ilPageObjectGUI.php.

3620 {
3621 global $ilCtrl;
3622
3623 $this->obj->saveInitialOpenedContent(
3624 ilUtil::stripSlashes($_POST["opened_content_ajax_type"]),
3625 ilUtil::stripSlashes($_POST["opened_content_ajax_id"]),
3626 ilUtil::stripSlashes($_POST["opened_content_ajax_target"])
3627 );
3628
3629 ilUtil::sendSuccess($this->lng->txt("msg_obj_modified"));
3630 $ilCtrl->redirect($this, "edit");
3631 }

References $_POST, $ilCtrl, ilUtil\sendSuccess(), and ilUtil\stripSlashes().

+ Here is the call graph for this function:

◆ setAbstractOnly()

ilPageObjectGUI::setAbstractOnly (   $a_val)

Set abstract only.

Parameters
boolean$a_valget only abstract (first text paragraph)

Definition at line 771 of file class.ilPageObjectGUI.php.

772 {
773 $this->abstract_only = $a_val;
774 }

◆ setActivationListener()

ilPageObjectGUI::setActivationListener ( $a_obj,
  $a_meth 
)

Definition at line 557 of file class.ilPageObjectGUI.php.

558 {
559 $this->act_obj =& $a_obj;
560 $this->act_meth = $a_meth;
561 }

◆ setBibId()

ilPageObjectGUI::setBibId (   $a_id)

Set Bib Id.

Definition at line 278 of file class.ilPageObjectGUI.php.

279 {
280 // USED FOR SELECTION WHICH PAGE TURNS AND LATER PAGES SHOULD BE SHOWN
281 $this->bib_id = $a_id;
282 }

◆ setCompareMode()

ilPageObjectGUI::setCompareMode (   $a_val)

Set compare mode.

Parameters
booleancompare_mode

Definition at line 751 of file class.ilPageObjectGUI.php.

752 {
753 $this->compare_mode = $a_val;
754 }

Referenced by compareVersion().

+ Here is the caller graph for this function:

◆ setDefaultLinkXml()

ilPageObjectGUI::setDefaultLinkXml ( )

Set standard link xml.

Reimplemented in ilSCORM2004PageGUI.

Definition at line 2367 of file class.ilPageObjectGUI.php.

2368 {
2369 global $ilCtrl;
2370
2371 $int_links = $this->getPageObject()->getInternalLinks();
2372//var_dump($int_links);
2373 $link_info = "<IntLinkInfos>";
2374 $targetframe = "None";
2375 foreach ($int_links as $int_link)
2376 {
2377 $target = $int_link["Target"];
2378 if (substr($target, 0, 4) == "il__")
2379 {
2380 $target_arr = explode("_", $target);
2381 $target_id = $target_arr[count($target_arr) - 1];
2382 $type = $int_link["Type"];
2383
2384 $targetframe = ($int_link["TargetFrame"] != "")
2385 ? $int_link["TargetFrame"]
2386 : "None";
2387
2388 $ltarget="_top";
2389 if ($targetframe != "None")
2390 {
2391 $ltarget="_blank";
2392 }
2393
2394 // anchor
2395 $anc = $anc_add = "";
2396 if ($int_link["Anchor"] != "")
2397 {
2398 $anc = $int_link["Anchor"];
2399 $anc_add = "_".rawurlencode($int_link["Anchor"]);
2400 }
2401
2402 $href = "";
2403 switch($type)
2404 {
2405 case "PageObject":
2406 case "StructureObject":
2408 if ($type == "PageObject")
2409 {
2410 $href = "./goto.php?target=pg_".$target_id.$anc_add;
2411 }
2412 else
2413 {
2414 $href = "./goto.php?target=st_".$target_id;
2415 }
2416 break;
2417
2418 case "GlossaryItem":
2419 if ($targetframe == "None")
2420 {
2421 $targetframe = "Glossary";
2422 }
2423 $href = "./goto.php?target=git_".$target_id;
2424 break;
2425
2426 case "MediaObject":
2427 $ilCtrl->setParameter($this, "mob_id", $target_id);
2428 //$ilCtrl->setParameter($this, "pg_id", $this->obj->getId());
2429 $href = $ilCtrl->getLinkTarget($this, "displayMedia");
2430 $ilCtrl->setParameter($this, "mob_id", "");
2431 break;
2432
2433 case "WikiPage":
2434 include_once("./Modules/Wiki/classes/class.ilWikiPage.php");
2436 break;
2437
2438 case "RepositoryItem":
2439 $obj_type = ilObject::_lookupType($target_id, true);
2441 $href = "./goto.php?target=".$obj_type."_".$target_id;
2442 break;
2443
2444
2445 }
2446 $anc_par = 'Anchor="'.$anc.'"';
2447 $link_info.="<IntLinkInfo Target=\"$target\" Type=\"$type\" ".$anc_par." ".
2448 "TargetFrame=\"$targetframe\" LinkHref=\"$href\" LinkTarget=\"$ltarget\" />";
2449 }
2450 }
2451 $link_info.= "</IntLinkInfos>";
2452 $this->setLinkXML($link_info);
2453 }
_lookupContObjID($a_id)
get learning module / digibook id for lm object
static _lookupObjId($a_id)
static getGotoForWikiPageTarget($a_target, $a_offline=false)
Get goto href for internal wiki page link target.
$target_id
Definition: goto.php:88
$target_arr
Definition: goto.php:86

References $ilCtrl, $target_arr, $target_id, ilLMObject\_lookupContObjID(), ilObject\_lookupObjId(), ilObject\_lookupType(), ilWikiPage\getGotoForWikiPageTarget(), getPageObject(), and setLinkXML().

Referenced by showPage().

+ Here is the call graph for this function:
+ Here is the caller graph for this function:

◆ setEditMode()

ilPageObjectGUI::setEditMode ( )

Set edit mode.

Definition at line 2113 of file class.ilPageObjectGUI.php.

2114 {
2115 global $ilCtrl, $ilUser;
2116
2117 if ($_GET["media_mode"] != "")
2118 {
2119 if ($_GET["media_mode"] == "disable")
2120 {
2121 $ilUser->writePref("ilPageEditor_MediaMode", "disable");
2122 }
2123 else
2124 {
2125 $ilUser->writePref("ilPageEditor_MediaMode", "");
2126 }
2127 }
2128 if ($_GET["html_mode"] != "")
2129 {
2130 if ($_GET["html_mode"] == "disable")
2131 {
2132 $ilUser->writePref("ilPageEditor_HTMLMode", "disable");
2133 }
2134 else
2135 {
2136 $ilUser->writePref("ilPageEditor_HTMLMode", "");
2137 }
2138 }
2139 if ($_GET["js_mode"] != "")
2140 {
2141 if ($_GET["js_mode"] == "disable")
2142 {
2143 $ilUser->writePref("ilPageEditor_JavaScript", "disable");
2144 }
2145 else
2146 {
2147 $ilUser->writePref("ilPageEditor_JavaScript", "");
2148 }
2149 }
2150
2151 $ilCtrl->redirect($this, "edit");
2152 }

References $_GET, $ilCtrl, and $ilUser.

◆ setEditPreview()

ilPageObjectGUI::setEditPreview (   $a_editpreview)

Set Display first Edit tab, then Preview tab, instead of Page and Edit.

Parameters
boolean$a_editpreviewEdit/preview mode

Definition at line 598 of file class.ilPageObjectGUI.php.

599 {
600 $this->editpreview = $a_editpreview;
601 }

Referenced by ilMediaPoolPageGUI\__construct().

+ Here is the caller graph for this function:

◆ setEnabledNews()

ilPageObjectGUI::setEnabledNews (   $a_enabled,
  $a_news_obj_id = 0,
  $a_news_obj_type = 0 
)

Set enabled news.

Parameters
booleanenabled news

Definition at line 568 of file class.ilPageObjectGUI.php.

569 {
570 $this->enabled_news = $a_enabled;
571 $this->news_obj_id = $a_news_obj_id;
572 $this->news_obj_type = $a_news_obj_type;
573 }

◆ setEnabledPageFocus()

ilPageObjectGUI::setEnabledPageFocus (   $a_enabledpagefocus)

Set Enable page focus.

Parameters
boolean$a_enabledpagefocusEnable page focus

Definition at line 638 of file class.ilPageObjectGUI.php.

639 {
640 $this->enabledpagefocus = $a_enabledpagefocus;
641 }

Referenced by ilAssQuestionPageGUI\__construct(), and ilPageObjectGUI().

+ Here is the caller graph for this function:

◆ setEnabledTabs()

ilPageObjectGUI::setEnabledTabs (   $a_enabledtabs)

Set Output tabs.

Parameters
boolean$a_enabledtabsOutput tabs

Definition at line 618 of file class.ilPageObjectGUI.php.

619 {
620 $this->tabs_enabled = $a_enabledtabs;
621 }

◆ setEnableEditing()

ilPageObjectGUI::setEnableEditing (   $a_enableediting)

Set Enable Editing.

Parameters
boolean$a_enableeditingEnable Editing

Definition at line 691 of file class.ilPageObjectGUI.php.

692 {
693 $this->enableediting = $a_enableediting;
694 }

Referenced by ilBlogPostingGUI\__construct().

+ Here is the caller graph for this function:

◆ setEnablePCType()

ilPageObjectGUI::setEnablePCType (   $a_pc_type,
  $a_val 
)

Set enable pc type.

Parameters
boolean$a_valenable pc type true/false

Definition at line 240 of file class.ilPageObjectGUI.php.

241 {
242 $this->getPageConfig()->setEnablePCType($a_pc_type, $a_val);
243 }

References getPageConfig().

+ Here is the call graph for this function:

◆ setExplorerUpdater()

ilPageObjectGUI::setExplorerUpdater (   $a_exp_frame,
  $a_exp_id,
  $a_exp_target_script 
)

Set Explorer Updater.

Parameters
object$a_treeTree Object

Definition at line 658 of file class.ilPageObjectGUI.php.

659 {
660return;
661 $this->exp_frame = $a_exp_frame;
662 $this->exp_id = $a_exp_id;
663 $this->exp_target_script = $a_exp_target_script;
664 }

◆ setFileDownloadLink()

ilPageObjectGUI::setFileDownloadLink (   $a_download_link)

Definition at line 463 of file class.ilPageObjectGUI.php.

464 {
465 $this->file_download_link = $a_download_link;
466 }

◆ setFullscreenLink()

ilPageObjectGUI::setFullscreenLink (   $a_fullscreen_link)

Definition at line 474 of file class.ilPageObjectGUI.php.

475 {
476 $this->fullscreen_link = $a_fullscreen_link;
477 }

◆ setHeader()

ilPageObjectGUI::setHeader (   $a_title = "")

Definition at line 347 of file class.ilPageObjectGUI.php.

348 {
349 $this->header = $a_title;
350 }

◆ setId()

ilPageObjectGUI::setId (   $a_val)

Set ID.

Parameters
integer$a_valid

Definition at line 175 of file class.ilPageObjectGUI.php.

176 {
177 $this->id = $a_val;
178 }

Referenced by ilPageObjectGUI().

+ Here is the caller graph for this function:

◆ setIntLinkReturn()

ilPageObjectGUI::setIntLinkReturn (   $a_return)

Definition at line 484 of file class.ilPageObjectGUI.php.

485 {
486 $this->int_link_return = $a_return;
487 }

Referenced by ilSCORM2004PageGUI\__construct().

+ Here is the caller graph for this function:

◆ setLanguage()

ilPageObjectGUI::setLanguage (   $a_val)

Set language.

Parameters
string$a_vallanguage

Definition at line 215 of file class.ilPageObjectGUI.php.

216 {
217 $this->language = $a_val;
218 }

Referenced by ilPageObjectGUI().

+ Here is the caller graph for this function:

◆ setLinkFrame()

ilPageObjectGUI::setLinkFrame (   $l_frame = "")

Definition at line 367 of file class.ilPageObjectGUI.php.

368 {
369 $this->link_frame = $l_frame;
370 }

◆ setLinkParams()

ilPageObjectGUI::setLinkParams (   $l_params = "")

Definition at line 357 of file class.ilPageObjectGUI.php.

358 {
359 $this->link_params = $l_params;
360 }

◆ setLinkXML()

ilPageObjectGUI::setLinkXML (   $link_xml)

Definition at line 377 of file class.ilPageObjectGUI.php.

378 {
379 $this->link_xml = $link_xml;
380 $this->link_xml_set = true;
381 }

Referenced by ilMediaPoolPageGUI\getRawContent(), ilSCORM2004PageGUI\setDefaultLinkXml(), and setDefaultLinkXml().

+ Here is the caller graph for this function:

◆ setLocator()

ilPageObjectGUI::setLocator ( $a_locator)

Definition at line 447 of file class.ilPageObjectGUI.php.

448 {
449 $this->locator =& $a_locator;
450 }

◆ setOfflineDirectory()

ilPageObjectGUI::setOfflineDirectory (   $offdir)

set offline directory to offdir

Parameters
offdircontains diretory where to store files

Definition at line 515 of file class.ilPageObjectGUI.php.

515 {
516 $this->offline_directory = $offdir;
517 }

◆ setOldNr()

ilPageObjectGUI::setOldNr (   $a_val)

Set old nr (historic page)

Parameters
int$a_valold nr

Definition at line 195 of file class.ilPageObjectGUI.php.

196 {
197 $this->old_nr = $a_val;
198 }

Referenced by ilPageObjectGUI().

+ Here is the caller graph for this function:

◆ setOutputMode()

ilPageObjectGUI::setOutputMode (   $a_mode = IL_PAGE_PRESENTATION)

Set Output Mode.

Parameters
stringMode IL_PAGE_PRESENTATION | IL_PAGE_EDIT | IL_PAGE_PREVIEW

Definition at line 317 of file class.ilPageObjectGUI.php.

318 {
319 $this->output_mode = $a_mode;
320 }

Referenced by compareVersion(), edit(), ilTestExpressPageObjectGUI\executeCommand(), ilPageObjectGUI(), presentation(), ilWikiPageGUI\preview(), and preview().

+ Here is the caller graph for this function:

◆ setPageBackTitle()

ilPageObjectGUI::setPageBackTitle (   $a_title)

Definition at line 457 of file class.ilPageObjectGUI.php.

458 {
459 $this->page_back_title = $a_title;
460 }

◆ setPageConfig()

ilPageObjectGUI::setPageConfig (   $a_val)

Set page config object.

Parameters
objectconfig object

Definition at line 260 of file class.ilPageObjectGUI.php.

261 {
262 $this->page_config = $a_val;
263 }

Referenced by ilPageObjectGUI().

+ Here is the caller graph for this function:

◆ setPageObject()

ilPageObjectGUI::setPageObject (   $a_pg_obj)

Set Page Object.

Parameters
objectPage Object

Definition at line 297 of file class.ilPageObjectGUI.php.

298 {
299 $this->obj = $a_pg_obj;
300 }

Referenced by compareVersion(), initPageObject(), ilBlogPostingGUI\setBlogPosting(), ilMediaPoolPageGUI\setMediaPoolPage(), ilSCORM2004PageGUI\setSCORM2004Page(), and ilWikiPageGUI\setWikiPage().

+ Here is the caller graph for this function:

◆ setParentType()

ilPageObjectGUI::setParentType (   $a_val)

Set parent type.

Parameters
string$a_valparent type

Definition at line 155 of file class.ilPageObjectGUI.php.

156 {
157 $this->parent_type = $a_val;
158 }

Referenced by ilPageObjectGUI().

+ Here is the caller graph for this function:

◆ setPrependingHtml()

ilPageObjectGUI::setPrependingHtml (   $a_prependinghtml)

Set Prepending HTML.

Parameters
string$a_prependinghtmlPrepending HTML

Definition at line 671 of file class.ilPageObjectGUI.php.

672 {
673 $this->prependinghtml = $a_prependinghtml;
674 }

◆ setPresentationTitle()

ilPageObjectGUI::setPresentationTitle (   $a_title = "")

◆ setQEditTabs()

ilPageObjectGUI::setQEditTabs (   $a_active)

Set question editing tabs.

Parameters

return

Definition at line 1079 of file class.ilPageObjectGUI.php.

1080 {
1081 global $ilTabs, $ilCtrl, $lng;
1082 include_once("./Modules/TestQuestionPool/classes/class.assQuestion.php");
1083
1084 $ilTabs->clearTargets();
1085
1086 $ilTabs->setBackTarget($lng->txt("back"),
1087 $ilCtrl->getLinkTarget($this, "edit"));
1088
1089 $ilCtrl->setParameterByClass("ilquestioneditgui", "q_id", $_GET["q_id"]);
1090 $ilTabs->addTab("question", $lng->txt("question"),
1091 $ilCtrl->getLinkTargetByClass("ilquestioneditgui", "editQuestion"));
1092
1093 require_once 'Modules/TestQuestionPool/classes/class.ilAssQuestionFeedbackEditingGUI.php';
1094 $ilCtrl->setParameterByClass("ilAssQuestionFeedbackEditingGUI", "q_id", $_GET["q_id"]);
1095 $ilTabs->addTab("feedback", $lng->txt("feedback"),
1096 $ilCtrl->getLinkTargetByClass("ilAssQuestionFeedbackEditingGUI", ilAssQuestionFeedbackEditingGUI::CMD_SHOW));
1097
1098 $ilTabs->activateTab($a_active);
1099 }

References $_GET, $ilCtrl, $lng, and ilAssQuestionFeedbackEditingGUI\CMD_SHOW.

Referenced by executeCommand().

+ Here is the caller graph for this function:

◆ setQuestionHTML()

ilPageObjectGUI::setQuestionHTML (   $question_html)

Definition at line 393 of file class.ilPageObjectGUI.php.

394 {
395 $this->getPageConfig()->setQuestionHTML($question_html);
396 }

References getPageConfig().

+ Here is the call graph for this function:

◆ setQuestionXML()

ilPageObjectGUI::setQuestionXML (   $question_xml)

Definition at line 388 of file class.ilPageObjectGUI.php.

389 {
390 $this->question_xml = $question_xml;
391 }

◆ setRawPageContent()

ilPageObjectGUI::setRawPageContent (   $a_rawpagecontent)

Set Get raw page content only.

Parameters
boolean$a_rawpagecontentGet raw page content only

Definition at line 711 of file class.ilPageObjectGUI.php.

712 {
713 $this->rawpagecontent = $a_rawpagecontent;
714 }

Referenced by ilMediaPoolPageGUI\getRawContent(), and ilImprintGUI\renderFullscreen().

+ Here is the caller graph for this function:

◆ setRenderPageContainer()

ilPageObjectGUI::setRenderPageContainer (   $a_val)

Set render page container.

Parameters
bool$a_valrender page container

Definition at line 791 of file class.ilPageObjectGUI.php.

792 {
793 $this->render_page_container = $a_val;
794 }

Referenced by ilWikiPageGUI\preview().

+ Here is the caller graph for this function:

◆ setScreenIdComponent()

ilPageObjectGUI::setScreenIdComponent ( )

Set screen id component.

Parameters

return

Reimplemented in ilWikiPageGUI.

Definition at line 3178 of file class.ilPageObjectGUI.php.

3179 {
3180 global $ilHelp;
3181
3182 $ilHelp->setScreenIdComponent("copg");
3183 }

Referenced by getTabs().

+ Here is the caller graph for this function:

◆ setSourcecodeDownloadScript()

ilPageObjectGUI::setSourcecodeDownloadScript (   $script_name)

Definition at line 429 of file class.ilPageObjectGUI.php.

429 {
430 $this->sourcecode_download_script = $script_name;
431 }

◆ setStyleId()

ilPageObjectGUI::setStyleId (   $a_styleid)

Set Style Id.

Parameters
int$a_styleidStyle Id

Definition at line 731 of file class.ilPageObjectGUI.php.

732 {
733 $this->styleid = $a_styleid;
734 }

Referenced by ilMediaPoolPageGUI\__construct(), ilBlogPostingGUI\__construct(), and ilPageLayoutGUI\__construct().

+ Here is the caller graph for this function:

◆ setTabHook()

ilPageObjectGUI::setTabHook (   $a_object,
  $a_function 
)

Set tab hook.

Definition at line 588 of file class.ilPageObjectGUI.php.

589 {
590 $this->tab_hook = array("obj" => $a_object, "func" => $a_function);
591 }

◆ setTabs()

ilPageObjectGUI::setTabs (   $a_tabs)

Definition at line 452 of file class.ilPageObjectGUI.php.

453 {
454 $this->tabs_gui = $a_tabs;
455 }

◆ setTemplateOutput()

ilPageObjectGUI::setTemplateOutput (   $a_output = true)

◆ setTemplateOutputVar()

ilPageObjectGUI::setTemplateOutputVar (   $a_value)

Definition at line 418 of file class.ilPageObjectGUI.php.

419 {
420 $this->template_output_var = $a_value;
421 }

◆ setTemplateTargetVar()

ilPageObjectGUI::setTemplateTargetVar (   $a_variable)

Definition at line 408 of file class.ilPageObjectGUI.php.

409 {
410 $this->target_var = $a_variable;
411 }

Referenced by ilAssHintPageGUI\__construct(), ilAssGenFeedbackPageGUI\__construct(), and ilAssSpecFeedbackPageGUI\__construct().

+ Here is the caller graph for this function:

◆ setViewPageLink()

ilPageObjectGUI::setViewPageLink (   $a_link,
  $a_target = "" 
)

set link for "view page" button

Parameters
stringlink target
stringtarget frame

Definition at line 535 of file class.ilPageObjectGUI.php.

536 {
537 $this->view_page_link = $a_link;
538 $this->view_page_target = $a_target;
539 }

◆ showMediaFullscreen()

ilPageObjectGUI::showMediaFullscreen (   $a_style_id = 0)

show fullscreen view of media object

Definition at line 3011 of file class.ilPageObjectGUI.php.

3012 {
3013 $this->tpl = new ilTemplate("tpl.fullscreen.html", true, true, "Services/COPage");
3014 $this->tpl->setCurrentBlock("ContentStyle");
3015 $this->tpl->setVariable("LOCATION_CONTENT_STYLESHEET", 0);
3016 $this->tpl->parseCurrentBlock();
3017
3018 $this->tpl->setVariable("PAGETITLE", " - ".ilObject::_lookupTitle($_GET["mob_id"]));
3019 $this->tpl->setVariable("LOCATION_STYLESHEET", ilUtil::getStyleSheetLocation());
3020 $this->tpl->setCurrentBlock("ilMedia");
3021
3022 require_once("./Services/MediaObjects/classes/class.ilObjMediaObject.php");
3023 $media_obj =& new ilObjMediaObject($_GET["mob_id"]);
3024 if (!empty ($_GET["pg_id"]))
3025 {
3026 include_once("./Services/COPage/classes/class.ilPageObjectFactory.php");
3027 $pg_obj = ilPageObjectFactory::getInstance($this->obj->getParentType(), $_GET["pg_id"]);
3028 $pg_obj->buildDom();
3029
3030 $xml = "<dummy>";
3031 // todo: we get always the first alias now (problem if mob is used multiple
3032 // times in page)
3033 $xml.= $pg_obj->getMediaAliasElement($_GET["mob_id"]);
3034 $xml.= $media_obj->getXML(IL_MODE_OUTPUT);
3035 $xml.="</dummy>";
3036 }
3037 else
3038 {
3039 $xml = "<dummy>";
3040 $xml.= $media_obj->getXML(IL_MODE_ALIAS);
3041 $xml.= $media_obj->getXML(IL_MODE_OUTPUT);
3042 $xml.="</dummy>";
3043 }
3044
3045//echo htmlentities($xml); exit;
3046
3047 $xsl = file_get_contents("./Services/COPage/xsl/page.xsl");
3048 $args = array( '/_xml' => $xml, '/_xsl' => $xsl );
3049 $xh = xslt_create();
3050
3051//echo "<b>XML:</b>".htmlentities($xml);
3052 // determine target frames for internal links
3053 //$pg_frame = $_GET["frame"];
3054 $wb_path = ilUtil::getWebspaceDir("output")."/";
3055 $mode = "fullscreen";
3056 $params = array ('mode' => $mode, 'webspace_path' => $wb_path);
3057 $output = xslt_process($xh,"arg:/_xml","arg:/_xsl",NULL,$args, $params);
3058 echo xslt_error($xh);
3059 xslt_free($xh);
3060
3061 // unmask user html
3062 $this->tpl->setVariable("MEDIA_CONTENT", $output);
3063 }
static _lookupTitle($a_id)
lookup object title
xslt_error(&$proc)

References $_GET, ilObject\_lookupTitle(), ilPageObjectFactory\getInstance(), ilUtil\getStyleSheetLocation(), ilUtil\getWebspaceDir(), IL_MODE_ALIAS, IL_MODE_OUTPUT, xslt_create(), xslt_error(), and xslt_free().

+ Here is the call graph for this function:

◆ showPage()

ilPageObjectGUI::showPage ( )

display content of page

Reimplemented in ilBlogPostingGUI, ilPortfolioPageGUI, ilPortfolioTemplatePageGUI, and ilWikiPageGUI.

Definition at line 1131 of file class.ilPageObjectGUI.php.

1132 {
1133 global $tree, $ilUser, $lng, $ilCtrl, $ilSetting, $ilTabs;
1134
1135 // jquery and jquery ui are always provided for components
1136 include_once("./Services/jQuery/classes/class.iljQueryUtil.php");
1139
1140// $this->initSelfAssessmentRendering();
1141
1142 include_once("./Services/MediaObjects/classes/class.ilObjMediaObjectGUI.php");
1144
1145 $GLOBALS["tpl"]->addJavaScript("./Services/COPage/js/ilCOPagePres.js");
1146
1147 // needed for overlays in iim
1148 include_once("./Services/UIComponent/Overlay/classes/class.ilOverlayGUI.php");
1150
1151 include_once("./Services/MediaObjects/classes/class.ilPlayerUtil.php");
1153
1154 // init template
1155 //if($this->outputToTemplate())
1156 //{
1157 if($this->getOutputMode() == "edit")
1158 {
1159//echo ":".$this->getTemplateTargetVar().":";
1160 $tpl = new ilTemplate("tpl.page_edit_wysiwyg.html", true, true, "Services/COPage");
1161 //$this->tpl->addBlockFile($this->getTemplateTargetVar(), "adm_content", "tpl.page_edit_wysiwyg.html", "Services/COPage");
1162
1163 // to do: status dependent class
1164 $tpl->setVariable("CLASS_PAGE_TD", "ilc_Page");
1165
1166 // user comment
1167 if ($this->isEnabledChangeComments())
1168 {
1169 $tpl->setCurrentBlock("change_comment");
1170 $tpl->setVariable("TXT_ADD_COMMENT", $this->lng->txt("cont_add_change_comment"));
1171 $tpl->parseCurrentBlock();
1172 }
1173
1174 $tpl->setVariable("WYSIWYG_ACTION",
1175 $ilCtrl->getFormActionByClass("ilpageeditorgui", "", "", true));
1176
1177 // determine media, html and javascript mode
1178 $sel_media_mode = ($ilUser->getPref("ilPageEditor_MediaMode") == "disable")
1179 ? "disable"
1180 : "enable";
1181 $sel_html_mode = ($ilUser->getPref("ilPageEditor_HTMLMode") == "disable")
1182 ? "disable"
1183 : "enable";
1184 $sel_js_mode = "disable";
1185 //if($ilSetting->get("enable_js_edit", 1))
1186 //{
1187 $sel_js_mode = (ilPageEditorGUI::_doJSEditing())
1188 ? "enable"
1189 : "disable";
1190 //}
1191
1192 // show prepending html
1193 $tpl->setVariable("PREPENDING_HTML", $this->getPrependingHtml());
1194 $tpl->setVariable("TXT_CONFIRM_DELETE", $lng->txt("cont_confirm_delete"));
1195
1196 // presentation view
1197 if ($this->getViewPageLink() != "")
1198 {
1199 $ilTabs->addNonTabbedLink("pres_view", $this->lng->txt("cont_presentation_view"),
1200 $this->getViewPageLink(), $this->getViewPageTarget());
1201 }
1202
1203 // show actions drop down
1204 $this->addActionsMenu($tpl, $sel_media_mode, $sel_html_mode, $sel_js_mode);
1205
1206 // get js files for JS enabled editing
1207 if ($sel_js_mode == "enable")
1208 {
1209 $this->insertHelp($tpl);
1210 include_once("./Services/YUI/classes/class.ilYuiUtil.php");
1213 ilYuiUtil::initPanel(false);
1214 $GLOBALS["tpl"]->addJavaScript("./Services/COPage/js/ilcopagecallback.js");
1215 $GLOBALS["tpl"]->addJavascript("Services/COPage/js/page_editing.js");
1216
1217 include_once './Services/Style/classes/class.ilObjStyleSheet.php';
1218 $GLOBALS["tpl"]->addOnloadCode("var preloader = new Image();
1219 preloader.src = './templates/default/images/loader.svg';
1220 ilCOPage.setContentCss('".
1223 ", ./Services/COPage/css/tiny_extra.css".
1224 "')");
1225
1226 //$GLOBALS["tpl"]->addJavascript("Services/RTE/tiny_mce_3_3_9_2/il_tiny_mce_src.js");
1227 $GLOBALS["tpl"]->addJavascript("Services/COPage/tiny/4_1_5/tinymce.js");
1228 $tpl->touchBlock("init_dragging");
1229
1230 $cfg = $this->getPageConfig();
1231 $tpl->setVariable("IL_TINY_MENU",
1232 self::getTinyMenu(
1233 $this->getPageObject()->getParentType(),
1234 $cfg->getEnableInternalLinks(),
1235 $cfg->getEnableWikiLinks(),
1236 $cfg->getEnableKeywords(),
1237 $this->getStyleId(), true, true,
1238 $cfg->getEnableAnchors()
1239 ));
1240
1241 // add int link parts
1242 include_once("./Services/Link/classes/class.ilInternalLinkGUI.php");
1243 $tpl->setCurrentBlock("int_link_prep");
1244 $tpl->setVariable("INT_LINK_PREP", ilInternalLinkGUI::getInitHTML(
1245 $ilCtrl->getLinkTargetByClass(array("ilpageeditorgui", "ilinternallinkgui"),
1246 "", false, true, false)));
1247 $tpl->parseCurrentBlock();
1248
1249 include_once("./Services/YUI/classes/class.ilYuiUtil.php");
1251 $GLOBALS["tpl"]->addJavaScript("./Services/UIComponent/Explorer/js/ilExplorer.js");
1252
1253 }
1254
1255 // multiple actions
1256 $cnt_pcs = $this->getPageObject()->countPageContents();
1257 if ($cnt_pcs > 1 ||
1258 ($this->getPageObject()->getParentType() != "qpl" && $cnt_pcs > 0))
1259 {
1260 $tpl->setCurrentBlock("multi_actions");
1261 if ($sel_js_mode == "enable")
1262 {
1263 $tpl->setVariable("ONCLICK_DE_ACTIVATE_SELECTED", 'onclick="return ilEditMultiAction(\'activateSelected\');"');
1264 $tpl->setVariable("ONCLICK_DELETE_SELECTED", 'onclick="return ilEditMultiAction(\'deleteSelected\');"');
1265 $tpl->setVariable("ONCLICK_ASSIGN_CHARACTERISTIC", 'onclick="return ilEditMultiAction(\'assignCharacteristicForm\');"');
1266 $tpl->setVariable("ONCLICK_COPY_SELECTED", 'onclick="return ilEditMultiAction(\'copySelected\');"');
1267 $tpl->setVariable("ONCLICK_CUT_SELECTED", 'onclick="return ilEditMultiAction(\'cutSelected\');"');
1268 $tpl->setVariable("TXT_SELECT_ALL", $this->lng->txt("select_all"));
1269 $tpl->setVariable("ONCLICK_SELECT_ALL", 'onclick="return ilEditMultiAction(\'selectAll\');"');
1270 }
1271 $tpl->setVariable("TXT_DE_ACTIVATE_SELECTED", $this->lng->txt("cont_ed_enable"));
1272 $tpl->setVariable("TXT_ASSIGN_CHARACTERISTIC", $this->lng->txt("cont_assign_characteristic"));
1273 $tpl->setVariable("TXT_DELETE_SELECTED", $this->lng->txt("cont_delete_selected"));
1274 $tpl->setVariable("TXT_COPY_SELECTED", $this->lng->txt("copy"));
1275 $tpl->setVariable("TXT_CUT_SELECTED", $this->lng->txt("cut"));
1276 $tpl->setVariable("IMG_ARROW", ilUtil::getImagePath("arrow_downright.svg"));
1277 $tpl->parseCurrentBlock();
1278 }
1279 }
1280 else
1281 {
1282 // presentation or preview here
1283
1284 $tpl = new ilTemplate("tpl.page.html", true, true, "Services/COPage");
1285 if ($this->getEnabledPageFocus())
1286 {
1287 $tpl->touchBlock("page_focus");
1288 }
1289
1290 include_once("./Services/User/classes/class.ilUserUtil.php");
1291
1292 // presentation
1293 if( $this->isPageContainerToBeRendered() )
1294 {
1295 $tpl->touchBlock("page_container_1");
1296 $tpl->touchBlock("page_container_2");
1297 $tpl->touchBlock("page_container_3");
1298 }
1299
1300 // history
1301 $c_old_nr = $this->getPageObject()->old_nr;
1302 if ($c_old_nr > 0 || $this->getCompareMode() || $_GET["history_mode"] == 1)
1303 {
1304 $hist_info =
1305 $this->getPageObject()->getHistoryInfo($c_old_nr);
1306
1307 if (!$this->getCompareMode())
1308 {
1309 $ilCtrl->setParameter($this, "history_mode", "1");
1310
1311 // previous revision
1312 if (is_array($hist_info["previous"]))
1313 {
1314 $tpl->setCurrentBlock("previous_rev");
1315 $tpl->setVariable("TXT_PREV_REV", $lng->txt("cont_previous_rev"));
1316 $ilCtrl->setParameter($this, "old_nr", $hist_info["previous"]["nr"]);
1317 $tpl->setVariable("HREF_PREV",
1318 $ilCtrl->getLinkTarget($this, "preview"));
1319 $tpl->parseCurrentBlock();
1320 }
1321 else
1322 {
1323 $tpl->setCurrentBlock("previous_rev_disabled");
1324 $tpl->setVariable("TXT_PREV_REV", $lng->txt("cont_previous_rev"));
1325 $tpl->parseCurrentBlock();
1326 }
1327
1328 // next revision
1329 if ($c_old_nr > 0)
1330 {
1331 $tpl->setCurrentBlock("next_rev");
1332 $tpl->setVariable("TXT_NEXT_REV", $lng->txt("cont_next_rev"));
1333 $ilCtrl->setParameter($this, "old_nr", $hist_info["next"]["nr"]);
1334 $tpl->setVariable("HREF_NEXT",
1335 $ilCtrl->getLinkTarget($this, "preview"));
1336 $tpl->parseCurrentBlock();
1337
1338 // latest revision
1339 $tpl->setCurrentBlock("latest_rev");
1340 $tpl->setVariable("TXT_LATEST_REV", $lng->txt("cont_latest_rev"));
1341 $ilCtrl->setParameter($this, "old_nr", "");
1342 $tpl->setVariable("HREF_LATEST",
1343 $ilCtrl->getLinkTarget($this, "preview"));
1344 $tpl->parseCurrentBlock();
1345 }
1346
1347 $ilCtrl->setParameter($this, "history_mode", "");
1348
1349 // rollback
1350 if ($c_old_nr > 0 && $ilUser->getId() != ANONYMOUS_USER_ID)
1351 {
1352 $tpl->setCurrentBlock("rollback");
1353 $ilCtrl->setParameter($this, "old_nr", $c_old_nr);
1354 $tpl->setVariable("HREF_ROLLBACK",
1355 $ilCtrl->getLinkTarget($this, "rollbackConfirmation"));
1356 $ilCtrl->setParameter($this, "old_nr", "");
1357 $tpl->setVariable("TXT_ROLLBACK",
1358 $lng->txt("cont_rollback"));
1359 $tpl->parseCurrentBlock();
1360 }
1361 }
1362
1363 $tpl->setCurrentBlock("hist_nav");
1364 $tpl->setVariable("TXT_REVISION", $lng->txt("cont_revision"));
1365 $tpl->setVariable("VAL_REVISION_DATE",
1366 ilDatePresentation::formatDate(new ilDateTime($hist_info["current"]["hdate"], IL_CAL_DATETIME)));
1367 $tpl->setVariable("VAL_REV_USER",
1368 ilUserUtil::getNamePresentation($hist_info["current"]["user_id"]));
1369 $tpl->parseCurrentBlock();
1370 }
1371 }
1372 if ($this->getOutputMode() != IL_PAGE_PRESENTATION &&
1373 $this->getOutputMode() != IL_PAGE_OFFLINE &&
1374 $this->getOutputMode() != IL_PAGE_PREVIEW &&
1375 $this->getOutputMode() != IL_PAGE_PRINT)
1376 {
1377 $tpl->setVariable("FORMACTION", $this->ctrl->getFormActionByClass("ilpageeditorgui"));
1378 }
1379
1380 // output media object edit list (of media links)
1381 if($this->getOutputMode() == "edit")
1382 {
1383 $links = ilInternalLink::_getTargetsOfSource($this->obj->getParentType().":pg",
1384 $this->obj->getId(), $this->obj->getLanguage());
1385 $mob_links = array();
1386 foreach($links as $link)
1387 {
1388 if ($link["type"] == "mob")
1389 {
1390 if (ilObject::_exists($link["id"]) && ilObject::_lookupType($link["id"]) == "mob")
1391 {
1392 $mob_links[$link["id"]] = ilObject::_lookupTitle($link["id"])." [".$link["id"]."]";
1393 }
1394 }
1395 }
1396
1397 // linked media objects
1398 if (count($mob_links) > 0)
1399 {
1400 $tpl->setCurrentBlock("med_link");
1401 $tpl->setVariable("TXT_LINKED_MOBS", $this->lng->txt("cont_linked_mobs"));
1402 $tpl->setVariable("SEL_MED_LINKS",
1403 ilUtil::formSelect(0, "mob_id", $mob_links, false, true));
1404 $tpl->setVariable("TXT_EDIT_MEDIA", $this->lng->txt("cont_edit_mob"));
1405 $tpl->setVariable("TXT_COPY_TO_CLIPBOARD", $this->lng->txt("cont_copy_to_clipboard"));
1406 //$this->tpl->setVariable("TXT_COPY_TO_POOL", $this->lng->txt("cont_copy_to_mediapool"));
1407 $tpl->parseCurrentBlock();
1408 }
1409
1410 // content snippets used
1411 include_once("./Services/COPage/classes/class.ilPCContentInclude.php");
1413 $this->getPageObject()->getDomDoc());
1414 if (count($snippets) > 0)
1415 {
1416 foreach ($snippets as $s)
1417 {
1418 include_once("./Modules/MediaPool/classes/class.ilMediaPoolPage.php");
1419 $sn_arr[$s["id"]] = ilMediaPoolPage::lookupTitle($s["id"]);
1420 }
1421 $tpl->setCurrentBlock("med_link");
1422 $tpl->setVariable("TXT_CONTENT_SNIPPETS_USED", $this->lng->txt("cont_snippets_used"));
1423 $tpl->setVariable("SEL_SNIPPETS",
1424 ilUtil::formSelect(0, "ci_id", $sn_arr, false, true));
1425 $tpl->setVariable("TXT_SHOW_INFO", $this->lng->txt("cont_show_info"));
1426 $tpl->parseCurrentBlock();
1427 }
1428
1429 // scheduled activation?
1430 if (!$this->getPageObject()->getActive() &&
1431 $this->getPageObject()->getActivationStart() != "" &&
1432 $this->getPageConfig()->getEnableScheduledActivation())
1433 {
1434 $tpl->setCurrentBlock("activation_txt");
1435 $tpl->setVariable("TXT_SCHEDULED_ACTIVATION", $lng->txt("cont_scheduled_activation"));
1436 $tpl->setVariable("SA_FROM",
1438 new ilDateTime($this->getPageObject()->getActivationStart(),
1439 IL_CAL_DATETIME)));
1440 $tpl->setVariable("SA_TO",
1442 new ilDateTime($this->getPageObject()->getActivationEnd(),
1443 IL_CAL_DATETIME)));
1444 $tpl->parseCurrentBlock();
1445 }
1446 }
1447
1448 if ($_GET["reloadTree"] == "y")
1449 {
1450 $tpl->setCurrentBlock("reload_tree");
1451 if ($this->obj->getParentType() == "dbk")
1452 {
1453 $tpl->setVariable("LINK_TREE",
1454 $this->ctrl->getLinkTargetByClass("ilobjdlbookgui", "explorer", "", false, false));
1455 }
1456 else
1457 {
1458 $tpl->setVariable("LINK_TREE",
1459 $this->ctrl->getLinkTargetByClass("ilobjlearningmodulegui", "explorer", "", false, false));
1460 }
1461 $tpl->parseCurrentBlock();
1462 }
1463// }
1464 // get content
1465 $builded = $this->obj->buildDom();
1466
1467 // manage hierarchical ids
1468 if($this->getOutputMode() == "edit")
1469 {
1470
1471 // add pc ids, if necessary
1472 if (!$this->obj->checkPCIds())
1473 {
1474 $this->obj->insertPCIds();
1475 $this->obj->update(true, true);
1476 }
1477
1478 $this->obj->addFileSizes();
1479 $this->obj->addHierIDs();
1480
1481 $hids = $this->obj->getHierIds();
1482 $row1_ids = $this->obj->getFirstRowIds();
1483 $col1_ids = $this->obj->getFirstColumnIds();
1484 $litem_ids = $this->obj->getListItemIds();
1485 $fitem_ids = $this->obj->getFileItemIds();
1486
1487 // standard menues
1488 $hids = $this->obj->getHierIds();
1489 foreach($hids as $hid)
1490 {
1491 $tpl->setCurrentBlock("add_dhtml");
1492 $tpl->setVariable("CONTEXTMENU", "contextmenu_".$hid);
1493 $tpl->parseCurrentBlock();
1494 }
1495
1496 // column menues for tables
1497 foreach($col1_ids as $hid)
1498 {
1499 $tpl->setCurrentBlock("add_dhtml");
1500 $tpl->setVariable("CONTEXTMENU", "contextmenu_r".$hid);
1501 $tpl->parseCurrentBlock();
1502 }
1503
1504 // row menues for tables
1505 foreach($row1_ids as $hid)
1506 {
1507 $tpl->setCurrentBlock("add_dhtml");
1508 $tpl->setVariable("CONTEXTMENU", "contextmenu_c".$hid);
1509 $tpl->parseCurrentBlock();
1510 }
1511
1512 // list item menues
1513 foreach($litem_ids as $hid)
1514 {
1515 $tpl->setCurrentBlock("add_dhtml");
1516 $tpl->setVariable("CONTEXTMENU", "contextmenu_i".$hid);
1517 $tpl->parseCurrentBlock();
1518 }
1519
1520 // file item menues
1521 foreach($fitem_ids as $hid)
1522 {
1523 $tpl->setCurrentBlock("add_dhtml");
1524 $tpl->setVariable("CONTEXTMENU", "contextmenu_i".$hid);
1525 $tpl->parseCurrentBlock();
1526 }
1527 }
1528 else
1529 {
1530 $this->obj->addFileSizes();
1531 }
1532
1533//echo "<br>-".htmlentities($this->obj->getXMLContent())."-<br><br>";
1534//echo "<br>-".htmlentities($this->getLinkXML())."-";
1535
1536 // set default link xml, if nothing was set yet
1537 if (!$this->link_xml_set)
1538 {
1539 $this->setDefaultLinkXml();
1540 }
1541
1542 //$content = $this->obj->getXMLFromDom(false, true, true,
1543 // $this->getLinkXML().$this->getQuestionXML().$this->getComponentPluginsXML());
1544 $link_xml = $this->getLinkXML();
1545
1546 // disable/enable auto margins
1547 if ($this->getStyleId() > 0)
1548 {
1549 if (ilObject::_lookupType($this->getStyleId()) == "sty")
1550 {
1551 include_once("./Services/Style/classes/class.ilObjStyleSheet.php");
1552 $style = new ilObjStyleSheet($this->getStyleId());
1553 $template_xml = $style->getTemplateXML();
1554 $disable_auto_margins = "n";
1555 if ($style->lookupStyleSetting("disable_auto_margins"))
1556 {
1557 $disable_auto_margins = "y";
1558 }
1559 }
1560 }
1561
1562 if ($this->getAbstractOnly())
1563 {
1564 $content = "<dummy><PageObject><PageContent><Paragraph>".
1565 $this->obj->getFirstParagraphText().$link_xml.
1566 "</Paragraph></PageContent></PageObject></dummy>";
1567 }
1568 else
1569 {
1570 $content = $this->obj->getXMLFromDom(false, true, true,
1571 $link_xml.$this->getQuestionXML().$template_xml.$this->getComponentPluginsXML());
1572 }
1573
1574 // check validation errors
1575 if($builded !== true)
1576 {
1577 $this->displayValidationError($builded);
1578 }
1579 else
1580 {
1581 $this->displayValidationError($_SESSION["il_pg_error"]);
1582 }
1583 unset($_SESSION["il_pg_error"]);
1584
1585 if(isset($_SESSION["citation_error"]))
1586 {
1587 ilUtil::sendFailure($this->lng->txt("cont_citation_selection_not_valid"));
1588 ilSession::clear("citation_error");
1589 }
1590
1591 // get title
1592 $pg_title = $this->getPresentationTitle();
1593
1594 $col_path = ilUtil::getImagePath("col.svg");
1595 $row_path = ilUtil::getImagePath("row.svg");
1596 $item_path = ilUtil::getImagePath("item.svg");
1597
1598 if ($this->getOutputMode() != "offline")
1599 {
1600 $enlarge_path = ilUtil::getImagePath("enlarge.svg");
1601 $wb_path = ilUtil::getWebspaceDir("output")."/";
1602 }
1603 else
1604 {
1605 $enlarge_path = "images/enlarge.svg";
1606 $wb_path = "";
1607 }
1608 $pg_title_class = ($this->getOutputMode() == "print")
1609 ? "ilc_PrintPageTitle"
1610 : "";
1611
1612 // page splitting only for learning modules and
1613 // digital books
1614 $enable_split_new = ($this->obj->getParentType() == "lm" ||
1615 $this->obj->getParentType() == "dbk")
1616 ? "y"
1617 : "n";
1618
1619 // page splitting to next page only for learning modules and
1620 // digital books if next page exists in tree
1621 if (($this->obj->getParentType() == "lm" ||
1622 $this->obj->getParentType() == "dbk") &&
1623 ilObjContentObject::hasSuccessorPage($this->obj->getParentId(),
1624 $this->obj->getId()))
1625 {
1626 $enable_split_next = "y";
1627 }
1628 else
1629 {
1630 $enable_split_next = "n";
1631 }
1632
1633 $img_path = ilUtil::getImagePath("", false, $this->getOutputMode(), $this->getOutputMode() == "offline");
1634
1635
1636 if ($this->getPageConfig()->getEnablePCType("Tabs"))
1637 {
1638 //include_once("./Services/YUI/classes/class.ilYuiUtil.php");
1639 //ilYuiUtil::initTabView();
1640 include_once("./Services/Accordion/classes/class.ilAccordionGUI.php");
1643 }
1644
1645 $file_download_link = $this->determineFileDownloadLink();
1646 $fullscreen_link = $this->determineFullscreenLink();
1647 $this->sourcecode_download_script = $this->determineSourcecodeDownloadScript();
1648
1649 // default values for various parameters (should be used by
1650 // all instances in the future)
1651 $media_mode = ($this->getOutputMode() == "edit")
1652 ? $ilUser->getPref("ilPageEditor_MediaMode")
1653 : "enable";
1654
1655 include_once("./Modules/LearningModule/classes/class.ilEditClipboard.php");
1656 $paste = (ilEditClipboard::getAction() == "copy" &&
1657 $this->getOutputMode() == "edit");
1658
1659 include_once("./Services/MediaObjects/classes/class.ilPlayerUtil.php");
1660
1661 $flv_video_player = ($this->getOutputMode() != "offline")
1664
1665 $cfg = $this->getPageConfig();
1666
1667 include_once("./Services/MediaObjects/classes/class.ilObjMediaObject.php");
1668
1669 // added UTF-8 encoding otherwise umlaute are converted too
1670 include_once("./Services/Maps/classes/class.ilMapUtil.php");
1671 $params = array ('mode' => $this->getOutputMode(), 'pg_title' => htmlentities($pg_title,ENT_QUOTES,"UTF-8"),
1672 'enable_placeholder' => $cfg->getEnablePCType("PlaceHolder") ? "y" : "n",
1673 'pg_id' => $this->obj->getId(), 'pg_title_class' => $pg_title_class,
1674 'webspace_path' => $wb_path, 'enlarge_path' => $enlarge_path,
1675 'img_col' => $col_path,
1676 'img_row' => $row_path,
1677 'img_item' => $item_path,
1678 'enable_split_new' => $enable_split_new,
1679 'enable_split_next' => $enable_split_next,
1680 'link_params' => $this->link_params,
1681 'file_download_link' => $file_download_link,
1682 'fullscreen_link' => $fullscreen_link,
1683 'img_path' => $img_path,
1684 'parent_id' => $this->obj->getParentId(),
1685 'download_script' => $this->sourcecode_download_script,
1686 'encoded_download_script' => urlencode($this->sourcecode_download_script),
1687 // digilib
1688 'bib_id' => $this->getBibId(),'citation' => (int) $this->isEnabledCitation(),
1689 'pagebreak' => $this->lng->txt('dgl_pagebreak'),
1690 'page' => $this->lng->txt('page'),
1691 'citate_page' => $this->lng->txt('citate_page'),
1692 'citate_from' => $this->lng->txt('citate_from'),
1693 'citate_to' => $this->lng->txt('citate_to'),
1694 'citate' => $this->lng->txt('citate'),
1695 'enable_rep_objects' => $cfg->getEnablePCType("Resources") ? "y" : "n",
1696 'enable_login_page' => $cfg->getEnablePCType("LoginPageElement") ? "y" : "n",
1697 'enable_map' => ($cfg->getEnablePCType("Map") && ilMapUtil::isActivated()) ? "y" : "n",
1698 'enable_tabs' => $cfg->getEnablePCType("Tabs") ? "y" : "n",
1699 'enable_sa_qst' => $cfg->getEnableSelfAssessment() ? "y" : "n",
1700 'enable_file_list' => $cfg->getEnablePCType("FileList") ? "y" : "n",
1701 'enable_content_includes' => $cfg->getEnablePCType("ContentInclude") ? "y" : "n",
1702 'enable_content_templates' => (count($this->getPageObject()->getContentTemplates()) > 0) ? "y" : "n",
1703 'paste' => $paste ? "y" : "n",
1704 'media_mode' => $media_mode,
1705 'javascript' => $sel_js_mode,
1706 'paragraph_plugins' => $paragraph_plugin_string,
1707 'disable_auto_margins' => $disable_auto_margins,
1708 'page_toc' => $cfg->getEnablePageToc() ? "y" : "n",
1709 'enable_profile' => $cfg->getEnablePCType("Profile") ? "y" : "n",
1710 'enable_verification' => $cfg->getEnablePCType("Verification") ? "y" : "n",
1711 'enable_blog' => $cfg->getEnablePCType("Blog") ? "y" : "n",
1712 'enable_skills' => $cfg->getEnablePCType("Skills") ? "y" : "n",
1713 'enable_qover' => $cfg->getEnablePCType("QuestionOverview") ? "y" : "n",
1714 'enable_consultation_hours' => $cfg->getEnablePCType("ConsultationHours") ? "y" : "n",
1715 'enable_my_courses' => $cfg->getEnablePCType("MyCourses") ? "y" : "n",
1716 'enable_amd_page_list' => $cfg->getEnablePCType("AMDPageList") ? "y" : "n",
1717 'enable_html_mob' => ilObjMediaObject::isTypeAllowed("html") ? "y" : "n",
1718 'flv_video_player' => $flv_video_player
1719 );
1720 if($this->link_frame != "") // todo other link types
1721 $params["pg_frame"] = $this->link_frame;
1722
1723 //$content = str_replace("&nbsp;", "", $content);
1724
1725 // this ensures that cache is emptied with every update
1726 $params["version"] = ILIAS_VERSION;
1727 // ensure no cache hit, if included files/media objects have been changed
1728 $params["incl_elements_date"] = $this->obj->getLastUpdateOfIncludedElements();
1729
1730 // run xslt
1731 $md5 = md5(serialize($params).$link_xml.$template_xml);
1732
1733//$a = microtime();
1734
1735 // check cache (same parameters, non-edit mode and rendered time
1736 // > last change
1737 if (($this->getOutputMode() == "preview" || $this->getOutputMode() == "presentation") &&
1738 !$this->getCompareMode() &&
1739 !$this->getAbstractOnly() &&
1740 $md5 == $this->obj->getRenderMd5() &&
1741 ($this->obj->getLastChange() < $this->obj->getRenderedTime()) &&
1742 $this->obj->getRenderedTime() != "" &&
1743 $this->obj->old_nr == 0)
1744 {
1745 // cache hit
1746 $output = $this->obj->getRenderedContent();
1747 }
1748 else
1749 {
1750 $xsl = file_get_contents("./Services/COPage/xsl/page.xsl");
1751
1752 $args = array( '/_xml' => $content, '/_xsl' => $xsl );
1753 $xh = xslt_create();
1754 // echo "<b>XSLT</b>:".htmlentities($xsl).":<br>";
1755 // echo "mode:".$this->getOutputMode().":<br>";
1756 $output = xslt_process($xh, "arg:/_xml","arg:/_xsl", NULL, $args, $params);
1757
1758 if (($this->getOutputMode() == "presentation" || $this->getOutputMode() == "preview")
1759 && !$this->getAbstractOnly()
1760 && $this->obj->old_nr == 0)
1761 {
1762//echo "writerenderedcontent";
1763 $this->obj->writeRenderedContent($output, $md5);
1764 }
1765 //echo xslt_error($xh);
1766 xslt_free($xh);
1767 }
1768
1769//$b = microtime();
1770//echo "$a - $b";
1771//echo "<pre>".htmlentities($output)."</pre>";
1772
1773 // unmask user html
1774 if (($this->getOutputMode() != "edit" ||
1775 $ilUser->getPref("ilPageEditor_HTMLMode") != "disable")
1776 && !$this->getPageConfig()->getPreventHTMLUnmasking())
1777 {
1778 $output = str_replace("&lt;","<",$output);
1779 $output = str_replace("&gt;",">",$output);
1780 }
1781 $output = str_replace("&amp;", "&", $output);
1782
1783 $output = ilUtil::insertLatexImages($output);
1784
1785 // insert page snippets
1786 $output = $this->insertContentIncludes($output);
1787
1788 // insert resource blocks
1789 $output = $this->insertResources($output);
1790
1791 // insert page toc
1792 if ($this->getPageConfig()->getEnablePageToc())
1793 {
1794 $output = $this->insertPageToc($output);
1795 }
1796
1797 // insert advanced output trigger
1798 $output = $this->insertAdvTrigger($output);
1799
1800 // workaround for preventing template engine
1801 // from hiding paragraph text that is enclosed
1802 // in curly brackets (e.g. "{a}", see ilLMEditorGUI::executeCommand())
1803 $output = $this->replaceCurlyBrackets($output);
1804
1805 // remove all newlines (important for code / pre output)
1806 $output = str_replace("\n", "", $output);
1807
1808//echo htmlentities($output);
1809 $output = $this->postOutputProcessing($output);
1810//echo htmlentities($output);
1811 if($this->getOutputMode() == "edit" &&
1812 !$this->getPageObject()->getActive($this->getPageConfig()->getEnableScheduledActivation()))
1813 {
1814 $output = '<div class="il_editarea_disabled">'.$output.'</div>';
1815 }
1816
1817 // for all page components...
1818 include_once("./Services/COPage/classes/class.ilCOPagePCDef.php");
1820 foreach ($defs as $def)
1821 {
1823 $pc_class = $def["pc_class"];
1824 $pc_obj = new $pc_class($this->getPageObject());
1825
1826 // post xsl page content modification by pc elements
1827 $output = $pc_obj->modifyPageContentPostXsl($output, $this->getOutputMode());
1828
1829 // javascript files
1830 $js_files = $pc_obj->getJavascriptFiles($this->getOutputMode());
1831 foreach ($js_files as $js)
1832 {
1833 $GLOBALS["tpl"]->addJavascript($js);
1834 }
1835
1836 // css files
1837 $css_files = $pc_obj->getCssFiles($this->getOutputMode());
1838 foreach ($css_files as $css)
1839 {
1840 $GLOBALS["tpl"]->addCss($css);
1841 }
1842
1843 // onload code
1844 $onload_code = $pc_obj->getOnloadCode($this->getOutputMode());
1845 foreach ($onload_code as $code)
1846 {
1847 $GLOBALS["tpl"]->addOnloadCode($code);
1848 }
1849 }
1850
1851// $output = $this->selfAssessmentRendering($output);
1852
1853 // output
1854 if ($ilCtrl->isAsynch() && !$this->getRawPageContent() &&
1855 $this->getOutputMode() == "edit")
1856 {
1857 // e.g. ###3:110dad8bad6df8620071a0a693a2d328###
1858 if ($_GET["updated_pc_id_str"] != "")
1859 {
1860 echo $_GET["updated_pc_id_str"];
1861 }
1862 $tpl->setVariable($this->getTemplateOutputVar(), $output);
1863 $tpl->setCurrentBlock("edit_page");
1864 $tpl->parseCurrentBlock();
1865 echo $tpl->get("edit_page");
1866 exit;
1867 }
1868 if ($this->outputToTemplate())
1869 {
1870 $tpl->setVariable($this->getTemplateOutputVar(), $output);
1871 $this->tpl->setVariable($this->getTemplateTargetVar(), $tpl->get());
1872 return $output;
1873 }
1874 else
1875 {
1876 if ($this->getRawPageContent()) // e.g. needed in glossaries
1877 {
1878 return $output;
1879 }
1880 else
1881 {
1882 $tpl->setVariable($this->getTemplateOutputVar(), $output);
1883 return $tpl->get();
1884 }
1885 }
1886 }
const IL_PAGE_PRINT
static addJavaScript()
Add javascript files that are necessary to run accordion.
static addCss()
Add required css.
getPCDefinitions()
Get PC definitions.
static requirePCClassByName($a_name)
Get instance.
getInitHTML($a_url, $a_move_to_body=false)
Get initialisation HTML to use interna link editing.
static isActivated()
Checks whether Map feature is activated.
static lookupTitle($a_page_id)
Lookup title.
hasSuccessorPage($a_cont_obj_id, $a_page_id)
checks if page has a successor page
static isTypeAllowed($a_type)
Is type allowed.
Class ilObjStyleSheet.
static _exists($a_id, $a_reference=false, $a_type=null)
checks if an object exists in object_data@access public
static initJavascript()
Init javascript.
static collectContentIncludes($a_page, $a_domdoc)
get all content includes that are used within the page
_doJSEditing()
checks if current user has activated js editing and if browser is js capable
getRawPageContent()
Get Get raw page content only.
insertPageToc($a_output)
Insert page toc.
displayValidationError($a_error)
display validation error
insertResources($a_output)
Insert resources.
getCompareMode()
Get compare mode.
addActionsMenu($a_tpl, $sel_media_mode, $sel_html_mode, $sel_js_mode)
Add actions menu.
getPrependingHtml()
Get Prepending HTML.
getViewPageTarget()
get view page target frame
insertAdvTrigger($a_output)
Insert adv content trigger.
replaceCurlyBrackets($output)
Replace curly brackets.
getStyleId()
Get Style Id.
postOutputProcessing($a_output)
Finalizing output processing.
setDefaultLinkXml()
Set standard link xml.
insertHelp($a_tpl)
Insert help texts.
getEnabledPageFocus()
Get Enable page focus.
getViewPageLink()
get view page link
insertContentIncludes($a_html)
Insert content includes.
static getFlashVideoPlayerFilename($a_fullpath=false)
Get flash video player file name.
static initMediaElementJs($a_tpl=null)
Init mediaelement.js scripts.
static clear($a_var)
Unset a value.
static insertLatexImages($a_text, $a_start="\[tex\]", $a_end="\[\/tex\]")
replace [text]...[/tex] tags with formula image code
static formSelect($selected, $varname, $options, $multiple=false, $direct_text=false, $size="0", $style_class="", $attribs="", $disabled=false)
Builds a select form field with options and shows the selected option first.
static initDragDrop()
Init YUI Drag and Drop.
static initPanel($a_resize=false)
Init yui panel.
static initConnection()
Init YUI Connection module.
static initjQueryUI()
Init jQuery UI (see included_components.txt for included components)
static initjQuery($a_tpl=null)
Init jQuery.
$GLOBALS['ct_recipient']
< a tabindex="-1" style="border-style: none;" href="#" title="Refresh Image" onclick="document.getElementById('siimage').src = './securimage_show.php?sid=' + Math.random(); this.blur(); return false">< img src="./images/refresh.png" alt="Reload Image" height="32" width="32" onclick="this.blur()" align="bottom" border="0"/></a >< br/>< strong > Enter Code *if($_SERVER['REQUEST_METHOD']=='POST' &&@ $_POST['do']=='contact') $_SESSION['ctform']['success']
const ILIAS_VERSION

References $_GET, $_SESSION, $GLOBALS, $ilCtrl, $ilSetting, $ilUser, $lng, $tpl, ilPageEditorGUI\_doJSEditing(), ilObject\_exists(), ilInternalLink\_getTargetsOfSource(), ilObject\_lookupTitle(), ilObject\_lookupType(), addActionsMenu(), ilAccordionGUI\addCss(), ilAccordionGUI\addJavaScript(), ilSession\clear(), ilPCContentInclude\collectContentIncludes(), determineFileDownloadLink(), determineFullscreenLink(), determineSourcecodeDownloadScript(), displayValidationError(), exit, ilDatePresentation\formatDate(), ilUtil\formSelect(), getAbstractOnly(), ilEditClipboard\getAction(), getBibId(), getCompareMode(), ilObjStyleSheet\getContentStylePath(), getEnabledPageFocus(), getEnablePCType(), ilPlayerUtil\getFlashVideoPlayerFilename(), ilUtil\getImagePath(), ilInternalLinkGUI\getInitHTML(), getLinkXML(), ilUserUtil\getNamePresentation(), getOutputMode(), getPageConfig(), getPageObject(), getParentType(), ilCOPagePCDef\getPCDefinitions(), getPrependingHtml(), getPresentationTitle(), getRawPageContent(), getStyleId(), ilUtil\getStyleSheetLocation(), getTemplateOutputVar(), getTemplateTargetVar(), getViewPageLink(), getViewPageTarget(), ilUtil\getWebspaceDir(), ilObjContentObject\hasSuccessorPage(), IL_CAL_DATETIME, IL_PAGE_OFFLINE, IL_PAGE_PRESENTATION, IL_PAGE_PREVIEW, IL_PAGE_PRINT, ILIAS_VERSION, ilObjMediaObjectGUI\includePresentationJS(), ilYuiUtil\initConnection(), ilYuiUtil\initDragDrop(), ilOverlayGUI\initJavascript(), iljQueryUtil\initjQuery(), iljQueryUtil\initjQueryUI(), ilPlayerUtil\initMediaElementJs(), ilYuiUtil\initPanel(), insertAdvTrigger(), insertContentIncludes(), insertHelp(), ilUtil\insertLatexImages(), insertPageToc(), insertResources(), ilMapUtil\isActivated(), isEnabledChangeComments(), isEnabledCitation(), isPageContainerToBeRendered(), ilObjMediaObject\isTypeAllowed(), ilMediaPoolPage\lookupTitle(), outputToTemplate(), postOutputProcessing(), replaceCurlyBrackets(), ilCOPagePCDef\requirePCClassByName(), ilUtil\sendFailure(), setDefaultLinkXml(), xslt_create(), and xslt_free().

Referenced by compareVersion(), edit(), ilTestExpressPageObjectGUI\executeCommand(), getHTML(), ilMediaPoolPageGUI\getRawContent(), presentation(), preview(), and ilImprintGUI\renderFullscreen().

+ Here is the call graph for this function:
+ Here is the caller graph for this function:

◆ switchToLanguage()

ilPageObjectGUI::switchToLanguage ( )

Switch to language.

Definition at line 3641 of file class.ilPageObjectGUI.php.

3642 {
3643 global $ilCtrl;
3644
3645 $l = ilUtil::stripSlashes($_GET["totransl"]);
3646 $p = $this->getPageObject();
3647 if (!ilPageObject::_exists($p->getParentType(), $p->getId(), $l))
3648 {
3650 return;
3651 }
3652 $ilCtrl->setParameter($this, "transl", $_GET["totransl"]);
3653 $ilCtrl->redirect($this, "edit");
3654 }
confirmPageTranslationCreation()
Confirm page translation creation.
static _exists($a_parent_type, $a_id, $a_lang="")
Checks whether page exists.

References $_GET, $ilCtrl, ilPageObject\_exists(), confirmPageTranslationCreation(), getPageObject(), and ilUtil\stripSlashes().

+ Here is the call graph for this function:

Field Documentation

◆ $abstract_only

ilPageObjectGUI::$abstract_only = false
private

Definition at line 61 of file class.ilPageObjectGUI.php.

Referenced by getAbstractOnly().

◆ $activated

ilPageObjectGUI::$activated = true

Definition at line 50 of file class.ilPageObjectGUI.php.

◆ $activation

ilPageObjectGUI::$activation = false

Definition at line 49 of file class.ilPageObjectGUI.php.

◆ $bib_id

ilPageObjectGUI::$bib_id

Definition at line 44 of file class.ilPageObjectGUI.php.

◆ $change_comments

ilPageObjectGUI::$change_comments

Definition at line 47 of file class.ilPageObjectGUI.php.

Referenced by isEnabledChangeComments().

◆ $citation

ilPageObjectGUI::$citation

Definition at line 45 of file class.ilPageObjectGUI.php.

Referenced by isEnabledCitation().

◆ $compare_mode

ilPageObjectGUI::$compare_mode = false

Definition at line 57 of file class.ilPageObjectGUI.php.

Referenced by getCompareMode().

◆ $ctrl

ilPageObjectGUI::$ctrl

Definition at line 34 of file class.ilPageObjectGUI.php.

◆ $editpreview

ilPageObjectGUI::$editpreview = false

Definition at line 51 of file class.ilPageObjectGUI.php.

Referenced by getEditPreview().

◆ $enabledcontentincludes

ilPageObjectGUI::$enabledcontentincludes = false

Definition at line 56 of file class.ilPageObjectGUI.php.

◆ $enableediting

ilPageObjectGUI::$enableediting = true

Definition at line 54 of file class.ilPageObjectGUI.php.

Referenced by getEnableEditing().

◆ $link_params

ilPageObjectGUI::$link_params

Definition at line 43 of file class.ilPageObjectGUI.php.

Referenced by getLinkParams().

◆ $link_xml_set

ilPageObjectGUI::$link_xml_set = false

Definition at line 53 of file class.ilPageObjectGUI.php.

◆ $lng

ilPageObjectGUI::$lng

Definition at line 33 of file class.ilPageObjectGUI.php.

Referenced by ilBlogPostingGUI\__construct(), ilWikiPageGUI\activateWikiPageRating(), addActionsMenu(), addMultiLangActionsAndInfo(), ilTestExpressPageObjectGUI\addQuestion(), ilWikiPageGUI\blockWikiPage(), ilWikiPageGUI\cancelWikiPageDeletion(), compareVersion(), ilBlogPostingGUI\confirmBlogPostingDeletion(), ilDataCollectionRecordViewViewdefinitionGUI\confirmDelete(), confirmPageTranslationCreation(), ilWikiPageGUI\confirmWikiPageDeletion(), ilWikiPageGUI\deactivateWikiPageRating(), ilBlogPostingGUI\deleteBlogPostingConfirmationScreen(), ilDataCollectionRecordViewViewdefinitionGUI\deleteView(), ilWikiPageGUI\deleteWikiPageConfirmationScreen(), ilWikiPageGUI\edit(), edit(), editActivation(), ilWikiPageGUI\editAdvancedMetaData(), ilDataCollectionRecordViewViewdefinitionGUI\executeCommand(), ilTestExpressPageObjectGUI\executeCommand(), executeCommand(), ilImprintGUI\executeCommand(), ilBlogPostingGUI\getActivationCaptions(), getActivationCaptions(), getTinyMenu(), ilWikiPageGUI\hideAdvancedMetaData(), history(), ilPageObjectGUI(), initActivationForm(), ilWikiPageGUI\initAdvancedMetaDataForm(), ilBlogPostingGUI\initDateForm(), ilWikiPageGUI\initEditingJS(), ilPageLayoutGUI\initForm(), ilWikiPageGUI\initPrintViewSelectionForm(), ilWikiPageGUI\initRenameForm(), ilBlogPostingGUI\initTitleForm(), insertAdvTrigger(), insertContentIncludes(), insertHelp(), insertPageToc(), ilWikiPageGUI\insertWikiLink(), ilLMPageGUI\onFeedbackEditingForwarding(), ilImprintGUI\postOutputProcessing(), ilMediaPoolPageGUI\preview(), ilWikiPageGUI\preview(), ilWikiPageGUI\printViewSelection(), ilLMPageGUI\processAnswer(), ilDataCollectionRecordViewViewdefinitionGUI\releasePageLock(), releasePageLock(), ilWikiPageGUI\renamePage(), ilWikiPageGUI\renameWikiPage(), ilImprintGUI\renderFullscreen(), rollbackConfirmation(), saveActivation(), ilWikiPageGUI\searchWikiLinkAC(), setQEditTabs(), ilPageLayoutGUI\setTabs(), showPage(), ilWikiPageGUI\unblockWikiPage(), ilWikiPageGUI\unhideAdvancedMetaData(), ilWikiPageGUI\updateAdvancedMetaData(), ilBlogPostingGUI\updateDate(), ilPageLayoutGUI\updateProperties(), and ilBlogPostingGUI\updateTitle().

◆ $obj

◆ $output2template

ilPageObjectGUI::$output2template

Definition at line 42 of file class.ilPageObjectGUI.php.

Referenced by outputToTemplate().

◆ $output_mode

ilPageObjectGUI::$output_mode

Definition at line 36 of file class.ilPageObjectGUI.php.

Referenced by getOutputMode().

◆ $page_config

ilPageObjectGUI::$page_config = null

Definition at line 58 of file class.ilPageObjectGUI.php.

Referenced by getPageConfig().

◆ $parent_type

ilPageObjectGUI::$parent_type = ""
protected

Definition at line 62 of file class.ilPageObjectGUI.php.

Referenced by getParentType().

◆ $pl_end

ilPageObjectGUI::$pl_end = "}}}}}"

Definition at line 67 of file class.ilPageObjectGUI.php.

◆ $pl_start

ilPageObjectGUI::$pl_start = "{{{{{"

Definition at line 66 of file class.ilPageObjectGUI.php.

◆ $presentation_title

ilPageObjectGUI::$presentation_title

Definition at line 37 of file class.ilPageObjectGUI.php.

Referenced by getPresentationTitle().

◆ $question_html

ilPageObjectGUI::$question_html

Definition at line 48 of file class.ilPageObjectGUI.php.

◆ $rawpagecontent

ilPageObjectGUI::$rawpagecontent = false

Definition at line 55 of file class.ilPageObjectGUI.php.

Referenced by getRawPageContent().

◆ $render_page_container

ilPageObjectGUI::$render_page_container = false

Definition at line 60 of file class.ilPageObjectGUI.php.

Referenced by getRenderPageContainer().

◆ $return_location

ilPageObjectGUI::$return_location

Definition at line 39 of file class.ilPageObjectGUI.php.

◆ $sourcecode_download_script

ilPageObjectGUI::$sourcecode_download_script

◆ $tabs_enabled

ilPageObjectGUI::$tabs_enabled = true

Definition at line 59 of file class.ilPageObjectGUI.php.

Referenced by getEnabledTabs().

◆ $target_script

ilPageObjectGUI::$target_script

Definition at line 38 of file class.ilPageObjectGUI.php.

◆ $target_var

ilPageObjectGUI::$target_var

Definition at line 40 of file class.ilPageObjectGUI.php.

Referenced by getTemplateTargetVar().

◆ $template_output_var

ilPageObjectGUI::$template_output_var

Definition at line 41 of file class.ilPageObjectGUI.php.

Referenced by getTemplateOutputVar().

◆ $tpl

ilPageObjectGUI::$tpl

Definition at line 32 of file class.ilPageObjectGUI.php.

Referenced by ilGlossaryDefPageGUI\__construct(), ilAssHintPageGUI\__construct(), ilAssGenFeedbackPageGUI\__construct(), ilAssSpecFeedbackPageGUI\__construct(), ilLoginPageGUI\__construct(), ilShopPageGUI\__construct(), ilContainerPageGUI\__construct(), ilMediaPoolPageGUI\__construct(), ilWikiPageGUI\__construct(), ilBlogPostingGUI\__construct(), ilPageLayoutGUI\__construct(), ilSCORM2004PageGUI\__construct(), ilPortfolioPageGUI\__construct(), ilImprintGUI\__construct(), ilTestExpressPageObjectGUI\addQuestion(), ilWikiPageGUI\blockWikiPage(), ilTestExpressPageObjectGUI\browseForQuestions(), compareVersion(), ilDataCollectionRecordViewViewdefinitionGUI\confirmDelete(), confirmPageTranslationCreation(), ilWikiPageGUI\confirmWikiPageDeletion(), ilBlogPostingGUI\deleteBlogPostingConfirmationScreen(), ilWikiPageGUI\deleteWikiPageConfirmationScreen(), displayMedia(), ilWikiPageGUI\edit(), editActivation(), ilWikiPageGUI\editAdvancedMetaData(), ilBlogPostingGUI\editDate(), ilBlogPostingGUI\editKeywords(), ilBlogPostingGUI\editTitle(), ilBlogPostingGUI\executeCommand(), executeCommand(), history(), ilPageObjectGUI(), insertJSAtPlaceholder(), insertPageToc(), ilSCORM2004PageGUI\postOutputProcessing(), ilBlogPostingGUI\preview(), ilWikiPageGUI\preview(), ilWikiPageGUI\printViewSelection(), ilWikiPageGUI\renamePage(), ilWikiPageGUI\renameWikiPage(), ilImprintGUI\renderFullscreen(), ilPortfolioPageGUI\renderMyCourses(), rollbackConfirmation(), saveActivation(), ilWikiPageGUI\searchWikiLinkAC(), ilPageLayoutGUI\setTabs(), ilSCORM2004PageGUI\showPage(), ilMediaPoolPageGUI\showPage(), ilWikiPageGUI\showPage(), showPage(), ilWikiPageGUI\unblockWikiPage(), and ilWikiPageGUI\whatLinksHere().

◆ $use_meta_data

ilPageObjectGUI::$use_meta_data = false

Definition at line 52 of file class.ilPageObjectGUI.php.


The documentation for this class was generated from the following file: